“Математик II”
хичээлийн агуулга
АЗИ-1, БИ-1, ХБОИ-1, ЦХИ-1, Арх-1, АМИ-1,
АММ-1, ЦТ-1, БУТ-1, ХҮҮТ-1, ПК-1, СТ-1,
ЗГТ-1, ЗБМЛ-1 ангийн оюутнууд хамрагдана
Хичээлийн кредит: 3
Хичээллэх цаг: 32/32
Долоо хоногт Лекц- 2 цаг, Семинар-2 цаг
АЗИ-1, БИ-1, ХБОИ-1, ЦХИ-1, Арх-1, АМИ-1,
АММ-1, ЦТ-1, БУТ-1, ХҮҮТ-1, ПК-1, СТ-1,
ЗГТ-1, ЗБМЛ-1 ангийн оюутнууд хамрагдана
МАТЕМАТИК II
ХИЧЭЭЛИЙН АГУУЛГА
Интеграл
тоолол
Тодорхой биш
интеграл
Тодорхой биш
интегралын
тодорхойлолт,
чанарууд
Тодорхой биш
интеграл бодох
аргууд
Тодорхой
интеграл
Тодорхой
интеграл, бодох
аргууд
Тодорхой
интегралын
геометр
хэрэглээ
Тодорхой
интегралын
физик хэрэглээ
Олон
хувьсагчийн
функц
Дифференциал
тэгшитгэл
Интеграл
тоолол
Тодорхой биш
интеграл
Тодорхой биш
интегралын
тодорхойлолт,
чанарууд
Тодорхой биш
интеграл бодох
аргууд
Тодорхой
интеграл
Тодорхой
интеграл, бодох
аргууд
Тодорхой
интегралын
геометр
хэрэглээ
Тодорхой
интегралын
физик хэрэглээ
“Математик II” хичээл
Лекцийн сэдэв:
Тодорхой биш интеграл
Тодорхой
биш
интеграл,
бодох аргууд
Функцийн эх
функц
Тодорхой биш
интегралын
тодорхойлолт,
чанарууд
Тодорхой биш
интегралыг бодох
орлуулгын арга
Тодорхой биш
интегралыг
бодох хэсэгчлэн
интегралчлах
арга
Иррациональ
функцийг
интегралчлаx
Рациональ
илэрхийллийг
интегралчлах
1. Функцийн эх функц
Тодорхойлолт:
• Хэрэв 𝐹(𝑥) функц (𝑎, 𝑏) завсрын дурын цэг дээр
дифференциалчлагдах бөгөөд уламжлал нь
𝐹′
𝑥 = 𝑓(𝑥)
байвал 𝑭(𝒙) функцийг 𝑓(𝑥) функцийн (𝑎, 𝑏) завсар дээрх эх функц
гэнэ.
Энэ бүлэгт дифференциалчлах үйлдлийн урвуу үйлдэл, өөрөөр
хэлбэл өгсөн уламжлалаар нь функцийг олдог эх функц, тодорхой
биш интегралын тухай ойлголтыг авч үзнэ.
Жишээ:
• 𝐹 𝑥 = 𝑥3
бол 𝑥 ∈ −∞; ∞ бүрийн хувьд 𝐹′(𝑥) = 3𝑥2
тул
𝒇 𝒙 = 𝟑𝒙𝟐
функцийн эх функц 𝑭 𝒙 = 𝒙𝟑
байна.
𝐹′
(𝑥) = 𝑥3 ′
= 3𝑥2
= 𝑓(𝑥)
Мөн
• 𝑭𝟏 𝒙 = 𝒙𝟑
+ 𝟔, 𝑭𝟐 𝒙 = 𝒙𝟑
+ 𝟏𝟎, 𝑭𝟑 𝒙 = 𝒙𝟑
− 𝟔,
• 𝑭𝟒 𝒙 = 𝒙𝟑
− 𝟏𝟎𝟎, 𝑭𝟓 𝒙 = 𝒙𝟑
+ 𝑪
функцүүд нь
𝐹1
′
𝑥 = 𝐹2
′
𝑥 = 𝐹3
′
𝑥 = 𝐹4
′
𝑥 = 𝐹5
′
𝑥 = 3𝑥2
тул 𝑓 𝑥 = 3𝑥2
функцийн эх функц байна.
• Иймд эх функцийг олох нь нэг утгатай биш, харин төгсгөлгүй
олон шийдтэй бодлого юм.
• Энэ бүх шийдийг хэрхэн олохыг судлах болно.
• Хэрэв 𝐷 мужид 𝒇(𝒙) функцийн эх функц 𝑭(𝒙)
байвал түүн дээр дурын тогтмол 𝐶 тоог нэмэхэд
гарах 𝑭(𝒙) + 𝑪 функц нь мөн 𝒇(𝒙) функцийн эх
функц нь байна.
• Ямар нэг мужид тодорхойлогдсон функцийн эх
функц нь бие биеээсээ зөвхөн тогтмол тоогоор
ялгаатай байна.
• Иймд 𝑓(𝑥) функцийн дурын эх функцийн
графикийг 𝑂𝑦 тэнхлэгийн дагуу параллель зөөж
бүх эх функцийн графикийг гаргаж болно.
• 𝐷 мужид 𝑓(𝑥)- ийн эх функцүүдийн хоорондын холбоог дараах
теорем тогтооно.
Мөрдөлгөө: 𝐷 мужид 𝑓(𝑥) функцийн ямар нэг эх функц 𝐹(𝑥) бол
𝑓(𝑥)- ийн дурын эх функц Φ(𝑥) = 𝐹(𝑥) + 𝐶 хэлбэртэй байна.
Теорем:
• Ямар нэг мужид тодорхойлогдсон функцийн эх функцүүд бие
биенээсээ зөвхөн тогтмол тоон нэмэгдэхүүнээр ялгагдана.
• Хэрэв 𝐷 мужид 𝑓(𝑥)- ийн эх функцүүд 𝑭𝟏(𝒙), 𝑭𝟐(𝒙) бол
𝑭𝟏(𝒙) − 𝑭𝟐(𝒙) = 𝒄𝒐𝒏𝒔𝒕
байна.
Зарим зэрэгт ба тригонометр функцийн эх функцийн хүснэгтийг
харуулав.
Эх
функц
𝑭(𝒙)
𝑥𝑚+1
𝑚 + 1
+ 𝐶
ln|𝑥|
+ 𝐶
𝑒𝑥
+ 𝐶 𝑎𝑥
ln𝑎
+ 𝐶
sin 𝑥
+ 𝐶
− cos 𝑥
+ 𝐶
𝑡𝑔𝑥 + 𝐶
−𝑐𝑡𝑔𝑥
+ 𝐶
𝑓(𝑥) 𝑥𝑚 1
𝑥
𝑒𝑥 𝑎𝑥 cos 𝑥 sin 𝑥 1
cos2𝑥
1
sin2𝑥
2. Тодорxой биш интеграл
Тодорхойлолт: (Интеграл)
• 𝐷 мужид тодорхойлогдсон 𝑓(𝑥) функцийн бүх эх функцүүдийн
олонлог 𝐹(𝑥) + 𝐶 -ийг 𝑓(𝑥) функцийн тодорхой биш интеграл
гэж нэрлээд
𝒇 𝒙 𝒅𝒙 = 𝑭(𝒙) + 𝑪
гэж тэмдэглэнэ.
• Дифференциалчлахын урвуу үйлдлийг интегралчлах гэдэг.
• Функцийн эх функцийг олох үйлдлийг интегралчлах гэдэг.
𝑓 𝑥 𝑑𝑥 = 𝐹(𝑥) + 𝐶
• 𝑓 𝑥 𝑑𝑥 –ийг уншихдаа “интеграл эф икс дэ икс” гэж уншдаг.
• - интегралын тэмдэг,
• 𝑓(𝑥)- интеграл доорх функц,
• 𝑓(𝑥)𝑑𝑥- интеграл доорх илэрхийлэл гэж тус тус нэрлэнэ.
• 𝑑𝑥 нь тухайн интегралын хувьсагч нь 𝑥 болохыг илтгэдэг.
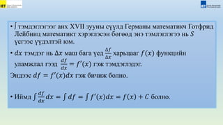
• ∫ тэмдэглэгээг анх XVII зууны сүүлд Германы математикч Готфрид
Лейбниц математикт хэрэглэсэн бөгөөд энэ тэмлэглэгээ нь 𝑆
үсгээс үүдэлтэй юм.
• 𝑑𝑥 тэмдэг нь ∆𝑥 маш бага үед
∆𝑓
∆𝑥
харьцааг 𝑓(𝑥) функцийн
уламжлал гээд
𝑑𝑓
𝑑𝑥
= 𝑓′(𝑥) гэж тэмдэглэдэг.
Эндээс 𝑑𝑓 = 𝑓′(𝑥)𝑑𝑥 гэж бичиж болно.
• Иймд
𝑑𝑓
𝑑𝑥
𝑑𝑥 = 𝑑𝑓 = 𝑓′(𝑥)𝑑𝑥 = 𝑓 𝑥 + 𝐶 болно.
Жишээ:
• 𝐹 𝑥 = 𝑥3
+ 𝐶 функцийн хувьд 𝐹′
𝑥 = 𝑓 𝑥 = 3𝑥2
тул
𝑓 𝑥 𝑑𝑥 = 3𝑥2
𝑑𝑥 = 𝑥3
+ 𝐶 = 𝐹 𝑥 + 𝐶
буюу
3𝑥2
𝑑𝑥 = 𝑥3
+ 𝐶
байна.
3. Зэрэгт функцийн интеграл
3.1 𝑥𝑛 хэлбэрийн функцийн интеграл
• 𝑓 𝑥 = 𝑦 = 𝑥𝑛
функцийн эх функцийг олъё.
• 𝑦 = 𝑥𝑛 функцийн уламжлал 𝑦′ =
𝑑𝑦
𝑑𝑥
= 𝑛𝑥𝑛−1 байдаг.
• 𝑦 = 𝑥𝑛+1 функцийн уламжлал 𝑦′ =
𝑑𝑦
𝑑𝑥
= 𝑛 + 1 𝑥𝑛 байдаг.
• 𝒚 =
𝟏
𝒏+𝟏
𝒙𝒏+𝟏 функцийн уламжлал 𝑦′ =
𝑑𝑦
𝑑𝑥
=
1
𝑛+1
𝑛 + 1 𝑥𝑛 = 𝒙𝒏 болно.
• Урвуугаар, 𝑥𝑛 функцийн эх функц
1
𝑛+1
𝑥𝑛+1 болно.
Эндээс 𝑥𝑛 функцийн бүх эх функц
𝒙𝒏𝒅𝒙 =
𝟏
𝒏 + 𝟏
𝒙𝒏+𝟏 + 𝑪.
Тухайн тохиолдолд
• 𝑥′ = 1 гэдгээс 𝟏𝒅𝒙 = 𝒙𝟎
𝒅𝒙 =
𝒙𝟎+𝟏
𝟎+𝟏
= 𝒙 + 𝑪.
• 𝑛 = −1 үед 𝑥𝑛
𝑑𝑥 =
1
𝑛+1
𝑥𝑛+1
+ 𝐶 интеграл тодорхойлогдохгүй.
Учир нь интегралын баруун гар талын
1
𝑛+1
𝑥𝑛+1
илэрхийлэл 𝑛 = −1
үед
1
𝑛+1
бутархайн хуваарь тэгтэй тэнцэх болно.
Иймд 𝒏 ≠ −𝟏 үед
𝒙𝒏
𝒅𝒙 =
𝟏
𝒏 + 𝟏
𝒙𝒏+𝟏
+ 𝑪
томъёог биелнэ.
• Хэрэв 𝑛 бодит тоо бол
1
𝑥𝑛 𝑑𝑥 = 𝑥−𝑛
𝑑𝑥 =
1
−𝑛+1
𝑥−𝑛+1
+ 𝐶
• Хэрэв 𝑛 бүхэл тоо бол
𝑛
𝑥𝑑𝑥 = 𝑥
1
𝑛𝑑𝑥 =
1
1
𝑛
+ 1
𝑥
1
𝑛
+1
+ 𝐶 =
𝑛
𝑛 + 1
𝑥
𝑛+1
𝑛 + 𝐶
• Хэрэв 𝑛, 𝑘 бүхэл тоо бол
𝑛
𝑥𝑘𝑑𝑥 = 𝑥
𝑘
𝑛𝑑𝑥 =
1
𝑘
𝑛
+ 1
𝑥
𝑘
𝑛
+1
+ 𝐶 =
𝑛
𝑘 + 𝑛
𝑥
𝑘+𝑛
𝑛 + 𝐶
3.2 𝑎𝑥 + 𝑏 𝑛
хэлбэрийн функцийн интеграл
• 𝑓 𝑎𝑥 + 𝑏 = 𝑦 = 𝑎𝑥 + 𝑏 𝑛+1
функцийн эх функцийг олъё.
• 𝑦 = 𝑎𝑥 + 𝑏 𝑛+1
функцийн уламжлал
𝑦′
=
𝑑𝑦
𝑑𝑥
=
𝑑 𝑎𝑥 + 𝑏 𝑛+1
𝑑𝑥
= 𝑎 𝑛 + 1 𝑎𝑥 + 𝑏 𝑛
болно.
• Урвуугаар, 𝑎 𝑛 + 1 𝑎𝑥 + 𝑏 𝑛
функцийн эх функц 𝑎𝑥 + 𝑏 𝑛+1
-тэй
тэнцүү байна.
Иймд бүх эх функц
𝒂 𝒏 + 𝟏 𝒂𝒙 + 𝒃 𝒏
𝒅𝒙 = 𝒂𝒙 + 𝒃 𝒏+𝟏
+ 𝑪
болно.
• Энд 𝑎 𝑛 + 1 нь тогтмол тоо учир интегралын тэмдгийн өмнө гарах
ба тэнцэтгэлийн хоёр талыг энэ тоонд хуваавал 𝑎𝑥 + 𝑏 𝑛
функцийн
эх функц олдоно.
• Иймд 𝑎𝑥 + 𝑏 𝑛
функцийн интеграл
𝒂𝒙 + 𝒃 𝒏
𝒅𝒙 =
𝟏
𝒂
∙
𝟏
𝒏 + 𝟏
∙ 𝒂𝒙 + 𝒃 𝒏+𝟏
+ 𝑪
томъёогоор бодогдоно.
Энд нь 𝑎, 𝑏, 𝑛 ≠ −1, 𝐶 тогтмол тоо.
Тухайн тохиолдолд
Xэрэв
𝑓(𝑥)𝑑𝑥 = 𝐹(𝑥) + 𝐶
бол
• 𝑓(𝑎𝑥)𝑑𝑥 =
1
𝑎
𝐹(𝑎𝑥) + 𝐶 байна.
• 𝑓(𝑥 + 𝑏)𝑑𝑥 = 𝐹(𝑥 + 𝑏) + 𝐶 байна.
• 𝑓(𝑎𝑥 + 𝑏)𝑑𝑥 =
1
𝑎
𝐹(𝑎𝑥 + 𝑏) + 𝐶 байна.
4. Тодорxой биш интегралын үндсэн чанар
Чанар 1. 𝑓(𝑥) ба 𝜑(𝑥) интегралчлагдах функцүүд байг.
Тэгвэл
𝑓(𝑥) + 𝜑(𝑥) 𝑑𝑥 = 𝑓(𝑥)𝑑𝑥 + 𝜑(𝑥)𝑑𝑥
𝑓 𝑥 − 𝜑(𝑥) 𝑑𝑥 = 𝑓 𝑥 𝑑𝑥 − 𝜑(𝑥)𝑑𝑥
• Нийлбэр (ялгавар) функцийн интеграл нь тэдгээр функцийн
интегралуудын нийлбэр (ялгавар)-тэй тэнцүү байна.
𝐷 мужид 𝑓(𝑥) фукцийн эх функц 𝐹(𝑥) байг.
Чанар 2. 𝑘 ∈ 𝑅 − тогтмол тоо, 𝑓(𝑥) интегралчлагдах функц байг.
Тэгвэл
𝑘𝑓(𝑥)𝑑𝑥 = 𝑘 𝑓(𝑥)𝑑𝑥
• Тогтмол тоон үржигдэхүүнийг интегралын тэмдгийн өмнө гаргаж
болно.
• Чанар 1 болон чанар 2-ыг нэгтгэвэл
𝑘, 𝑙 ∈ 𝑅, 𝑓(𝑥) ба 𝜑(𝑥) интегралчлагдах функцүүд байг. Тэгвэл
𝑘 ∙ 𝑓(𝑥) + 𝑙 ∙ 𝜑(𝑥) 𝑑𝑥 = 𝑘 𝑓(𝑥)𝑑𝑥 + 𝑙 𝜑(𝑥)𝑑𝑥
• Тодорхой биш интегралд тогтмолыг интегралын тэмдгийн өмнө
гаргаж, нийлбэрийг гишүүнчлэн интегралчилж болно.
Чанар 3. 𝑓(𝑥)- ийн эх функц 𝐹(𝑥) бол
𝑓(𝑎𝑥 + 𝑏)𝑑𝑥 =
1
𝑎
𝐹(𝑎𝑥 + 𝑏) + 𝐶
Энд 𝑎, 𝑏 тогтмол тоонууд.
5. Зарим элементар функцийн интеграл
5.1 𝑦 = 𝑒𝑥
функцийн интеграл
• А. 𝑦 = 𝑒𝑥
функцийн эх функцийг олъё.
𝑦 = 𝑒𝑥
функцийн уламжлал 𝑦′
=
𝑑𝑦
𝑑𝑥
= 𝑒𝑥
учраас 𝑒𝑥
функцийн эх
функц
𝒆𝒙
𝒅𝒙 = 𝒆𝒙
+ 𝑪
болно.
• Б. 𝑦 = 𝑒𝑎𝑥+𝑏
функцийн эх функцийг олъё.
𝑦 = 𝑒𝑎𝑥+𝑏
функцийн уламжлал
𝑦′
=
𝑑𝑦
𝑑𝑥
=
𝑑
𝑑𝑥
𝑒𝑎𝑥+𝑏
= 𝑎 ⋅ 𝑒𝑎𝑥+𝑏
учраас 𝑒𝑎𝑥+𝑏
функцийн эх функц
𝒆𝒂𝒙+𝒃
𝒅𝒙 =
𝟏
𝒂
𝒆𝒂𝒙+𝒃
+ 𝑪
болно.
5.2 𝑦 =
1
𝑥
функцийн интеграл
• А. 𝑦 =
1
𝑥
функцийн эх функцийг олъё.
𝑦 = ln 𝑥 функцийн уламжлал 𝑥 > 0 үед
𝑦′
=
𝑑𝑦
𝑑𝑥
= ln 𝑥 ′
=
1
𝑥
учраас
1
𝑥
функцийн эх функц
𝟏
𝒙
𝒅𝒙 = 𝒍𝒏 𝒙 + 𝑪
болно.
• Харин 𝑥 > 0 үед 𝑦 = ln 𝑥 функц тодорхойлогдохгүй боловч 𝑥 < 0
буюу −𝑥 > 0 үед
1
−𝑥
𝑑𝑥 = ln −𝑥 + 𝐶
байх тул 𝑥 < 0 үед
1
𝑥
𝑑𝑥 = ln −𝑥 + 𝐶.
Хэрэв энэ хоёр үр дүнг нэгтгэвэл
𝟏
𝒙
𝒅𝒙 = 𝒍𝒏 𝒙 + 𝑪
болно.
• Б. 𝑦 =
1
𝑎𝑥+𝑏
функцийн эх функцийг олъё.
𝑦 = ln 𝑎𝑥 + 𝑏 функцийн уламжлал
𝑦′
=
𝑑𝑦
𝑑𝑥
= 𝑎 ⋅
1
𝑎𝑥 + 𝑏
учраас
1
𝑎𝑥+𝑏
функцийн эх функц
𝟏
𝒂𝒙 + 𝒃
𝒅𝒙 =
𝟏
𝒂
𝒍𝒏 𝒂𝒙 + 𝒃 + 𝑪
болно.
5.3 Тригонометр функцийн интеграл
5.3.А
• 𝑦 = sin 𝑥 функцийн эх функцийг олъё.
𝑦 = cos 𝑥 функцийн уламжлал 𝑦′
= − sin 𝑥 учраас
𝒔𝒊𝒏 𝒙 𝒅𝒙 = − 𝒄𝒐𝒔 𝒙 + 𝑪.
• 𝑦 = sin 𝑎𝑥 + 𝑏 функцийн эх функцийг олъё.
𝑦 = cos 𝑎𝑥 + 𝑏 функцийн уламжлал 𝑦′
= −𝑎 ⋅ sin 𝑎𝑥 + 𝑏 учраас
𝒔𝒊𝒏 𝒂𝒙 + 𝒃 𝒅𝒙 = −
𝟏
𝒂
𝒄𝒐𝒔 𝒂𝒙 + 𝒃 + 𝑪.
5.3.Б
• 𝑦 = cos 𝑥 функцийн эх функцийг олъё.
𝑦 = sin 𝑥 функцийн уламжлал 𝑦′
= cos 𝑥 учраас
𝒄𝒐𝒔 𝒙 𝒅𝒙 = 𝒔𝒊𝒏 𝒙 + 𝑪.
• 𝑦 = cos 𝑎𝑥 + 𝑏 функцийн эх функцийг олъё.
𝑦 = sin 𝑎𝑥 + 𝑏 функцийн уламжлал 𝑦′
= 𝑎 ⋅ cos 𝑎𝑥 + 𝑏 учраас
𝒄𝒐𝒔 𝒂𝒙 + 𝒃 𝒅𝒙 =
𝟏
𝒂
𝒔𝒊𝒏 𝒂𝒙 + 𝒃 + 𝑪.
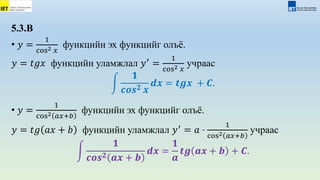
5.3.В
• 𝑦 =
1
cos2 𝑥
функцийн эх функцийг олъё.
𝑦 = 𝑡𝑔𝑥 функцийн уламжлал 𝑦′
=
1
cos2 𝑥
учраас
𝟏
𝒄𝒐𝒔𝟐 𝒙
𝒅𝒙 = 𝒕𝒈𝒙 + 𝑪.
• 𝑦 =
1
cos2 𝑎𝑥+𝑏
функцийн эх функцийг олъё.
𝑦 = 𝑡𝑔 𝑎𝑥 + 𝑏 функцийн уламжлал 𝑦′
= 𝑎 ⋅
1
cos2 𝑎𝑥+𝑏
учраас
𝟏
𝒄𝒐𝒔𝟐 𝒂𝒙 + 𝒃
𝒅𝒙 =
𝟏
𝒂
𝒕𝒈 𝒂𝒙 + 𝒃 + 𝑪.
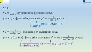
5.3.Г
• 𝑦 =
1
sin2 𝑥
функцийн эх функцийг олъё.
𝑦 = 𝑐𝑡𝑔𝑥 функцийн уламжлал 𝑦′
= −
1
sin2 𝑥
учраас
𝟏
𝒔𝒊𝒏𝟐 𝒙
𝒅𝒙 = −𝒄𝒕𝒈𝒙 + 𝑪.
• 𝑦 =
1
sin2 𝑎𝑥+𝑏
функцийн эх функцийг олъё.
𝑦 = 𝑐𝑡𝑔 𝑎𝑥 + 𝑏 функцийн уламжлал 𝑦′
= −𝑎 ⋅
1
sin2 𝑎𝑥+𝑏
учраас
𝟏
𝒔𝒊𝒏𝟐 𝒂𝒙 + 𝒃
𝒅𝒙 = −
𝟏
𝒂
𝒄𝒕𝒈 𝒂𝒙 + 𝒃 + 𝑪.
Зарим элементар функцийн тодорхой биш интегралын хүснэгт
𝑓(𝑥)𝑑𝑥 = 𝐹(𝑥) + 𝐶 𝑓(𝑎𝑥 + 𝑏)𝑑𝑥 =
1
𝑎
𝐹(𝑎𝑥 + 𝑏) + 𝐶
1 𝑥𝑛𝑑𝑥 =
𝑥𝑛+1
𝑛+1
+ 𝐶 𝑎𝑥 + 𝑏 𝑛𝑑𝑥 =
1
𝑎(𝑛+1)
𝑎𝑥 + 𝑏 𝑛+1 + 𝐶
2 𝑑𝑥
𝑥
= ln|𝑥| + 𝐶
𝑑𝑥
𝑎𝑥+𝑏
=
1
𝑎
ln|𝑎𝑥 + 𝑏| + 𝐶
3 𝑒𝑥
𝑑𝑥 = 𝑒𝑥
+ 𝐶 𝑒𝑎𝑥+𝑏𝑑𝑥 =
1
𝑎
𝑒𝑎𝑥+𝑏 + 𝐶
4 𝑐𝑥𝑑𝑥 =
𝑐𝑥
ln𝑐
+ 𝐶 𝑐𝑎𝑥+𝑏𝑑𝑥 =
1
𝑎
𝑐𝑎𝑥+𝑏
ln𝑐
+ 𝐶
5 cos𝑥𝑑𝑥 = sin𝑥 + 𝐶 cos 𝑎𝑥 + 𝑏 𝑑𝑥 =
1
𝑎
sin 𝑎𝑥 + 𝑏 + 𝐶
6 sin𝑥𝑑𝑥 = −cos𝑥 + 𝐶 sin 𝑎𝑥 + 𝑏 𝑑𝑥 = −
1
𝑎
cos 𝑎𝑥 + 𝑏 + 𝐶
7
𝑑𝑥
cos2𝑥
= 𝑡𝑔𝑥 + 𝐶
𝑑𝑥
cos2 𝑎𝑥+𝑏
=
1
𝑎
𝑡𝑔 𝑎𝑥 + 𝑏 + 𝐶
8
𝑑𝑥
sin2𝑥
= −𝑐𝑡𝑔𝑥 + 𝐶
𝑑𝑥
sin2 𝑎𝑥+𝑏
= −𝑐𝑡𝑔 𝑎𝑥 + 𝑏 + 𝐶
9
𝑑𝑥
1−𝑥2
= arcsin𝑥 + 𝐶
𝑑𝑥
1− 𝑎𝑥+𝑏 2
=
1
𝑎
arcsin 𝑎𝑥 + 𝑏 + 𝐶
10
𝑑𝑥
1−𝑥2
= −arccos𝑥 + 𝐶
𝑑𝑥
1− 𝑎𝑥+𝑏 2
= −
1
𝑎
arccos 𝑎𝑥 + 𝑏 + 𝐶
11
𝑑𝑥
1+𝑥2 = 𝑎𝑟𝑐𝑡𝑔𝑥 + 𝐶
𝑑𝑥
1+ 𝑎𝑥+𝑏 2 =
1
𝑎
𝑎𝑟𝑐𝑡𝑔 𝑎𝑥 + 𝑏 + 𝐶
12
𝑑𝑥
1+𝑥2 = −𝑎𝑟𝑐𝑐𝑡𝑔𝑥 + 𝐶
𝑑𝑥
1+ 𝑎𝑥+𝑏 2 = −
1
𝑎
𝑎𝑟𝑐𝑐𝑡𝑔 𝑎𝑥 + 𝑏 + 𝐶
13 𝑠ℎ𝑥𝑑𝑥 = 𝑐ℎ𝑥 + 𝐶
Энд 𝑠ℎ𝑥 =
𝑒𝑥−𝑒−𝑥
2
гиперболлиг синус
функц
14 𝑐ℎ𝑥𝑑𝑥 = 𝑠ℎ𝑥 + 𝐶
Энд 𝑐ℎ𝑥 =
𝑒𝑥+𝑒−𝑥
2
гиперболлиг косинус
функц
15
𝑑𝑥
𝑎2 − 𝑥2
=
1
2𝑎
ln
𝑎 + 𝑥
𝑎 − 𝑥
+ 𝐶, 𝑎 ≠ 0
Эдгээр интегралууд
дифференциалын
таблицаас шууд
мөрдөгдөн гардаггүй ч
тэдгээрийг тодорхой биш
интегралын таблицад
хамааруулдаг.
16
𝑑𝑥
𝑥2 − 𝑎2
=
1
2𝑎
ln
𝑥 − 𝑎
𝑥 + 𝑎
+ 𝐶, 𝑎 ≠ 0
17
𝑑𝑥
𝑥2 ± 𝑎2
= ln|𝑥 ± 𝑥2 + 𝑎2| + 𝐶
18
𝑑𝑥
𝑥2 + 𝑎2
=
1
𝑎
𝑎𝑟𝑐𝑡𝑔
𝑥
𝑎
+ 𝐶
19
𝑑𝑥
𝑎2 − 𝑥2
= arcsin
𝑥
𝑎
+ 𝐶, |𝑥| < |𝑎|
20 𝑎2 − 𝑥2𝑑𝑥 =
𝑎2
2
arcsin
𝑥
𝑎
+
𝑥
2
𝑎2 − 𝑥2 + 𝐶
6.
𝑓′(𝑥)
𝑓(𝑥)
𝑑𝑥 хэлбэрийн интеграл бодох
Теорем:
𝒇′(𝒙)
𝒇(𝒙)
𝒅𝒙 = 𝒍𝒏 𝒇(𝒙) + 𝑪
томъёо биелэгдэнэ.
•
1
𝑥
𝑑𝑥 = ln 𝑥 + 𝐶
томъёоны өргөтгөл дараах теорем томъёологдоно.
Баталгаа:
• Хэрэв 𝑦 = ln 𝑓(𝑥) функц өгсөн байвал давхар функцийн уламжлал
олох томъёо ёсоор
𝑦′
= ln 𝑓(𝑥) ′
=
1
𝑓(𝑥)
𝑓′
𝑥 =
𝑓′
𝑥
𝑓 𝑥
гэж гарна.
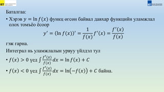
Интеграл нь уламжлалын урвуу үйлдэл тул
• 𝑓 𝑥 > 0 үед
𝑓′(𝑥)
𝑓(𝑥)
𝑑𝑥 = ln 𝑓 𝑥 + 𝐶
• 𝑓 𝑥 < 0 үед
𝑓′(𝑥)
𝑓(𝑥)
𝑑𝑥 = ln −𝑓 𝑥 + 𝐶 байна.
Энэ хоёр тохиолдлыг нэгтгэвэл
𝒇′
(𝒙)
𝒇(𝒙)
𝒅𝒙 = 𝒍𝒏 𝒇(𝒙) + 𝑪
болж теорем батлагдлаа.
Анхаарал хандуулан, хичээлийн агуулгыг бүрэн судалсан
оюутан танд баярлалаа.
Та бүхэн
• Хичээлийн агуулгыг дэвтэртээ товчлон тэмдэглэл хийж,
тэмдэглэл хийсэн хэсгээ зурган хэлбэрээр явуулаарай.
Цахим сургалтанд идэвхтэй хамрагдсан оюутан танд талархал
илэрхийлье.

MT 102 Лекц 1

  • 1.
    “Математик II” хичээлийн агуулга АЗИ-1,БИ-1, ХБОИ-1, ЦХИ-1, Арх-1, АМИ-1, АММ-1, ЦТ-1, БУТ-1, ХҮҮТ-1, ПК-1, СТ-1, ЗГТ-1, ЗБМЛ-1 ангийн оюутнууд хамрагдана
  • 2.
    Хичээлийн кредит: 3 Хичээллэхцаг: 32/32 Долоо хоногт Лекц- 2 цаг, Семинар-2 цаг АЗИ-1, БИ-1, ХБОИ-1, ЦХИ-1, Арх-1, АМИ-1, АММ-1, ЦТ-1, БУТ-1, ХҮҮТ-1, ПК-1, СТ-1, ЗГТ-1, ЗБМЛ-1 ангийн оюутнууд хамрагдана
  • 3.
    МАТЕМАТИК II ХИЧЭЭЛИЙН АГУУЛГА Интеграл тоолол Тодорхойбиш интеграл Тодорхой биш интегралын тодорхойлолт, чанарууд Тодорхой биш интеграл бодох аргууд Тодорхой интеграл Тодорхой интеграл, бодох аргууд Тодорхой интегралын геометр хэрэглээ Тодорхой интегралын физик хэрэглээ Олон хувьсагчийн функц Дифференциал тэгшитгэл
  • 4.
    Интеграл тоолол Тодорхой биш интеграл Тодорхой биш интегралын тодорхойлолт, чанарууд Тодорхойбиш интеграл бодох аргууд Тодорхой интеграл Тодорхой интеграл, бодох аргууд Тодорхой интегралын геометр хэрэглээ Тодорхой интегралын физик хэрэглээ
  • 5.
    “Математик II” хичээл Лекцийнсэдэв: Тодорхой биш интеграл
  • 6.
    Тодорхой биш интеграл, бодох аргууд Функцийн эх функц Тодорхойбиш интегралын тодорхойлолт, чанарууд Тодорхой биш интегралыг бодох орлуулгын арга Тодорхой биш интегралыг бодох хэсэгчлэн интегралчлах арга Иррациональ функцийг интегралчлаx Рациональ илэрхийллийг интегралчлах
  • 7.
    1. Функцийн эхфункц Тодорхойлолт: • Хэрэв 𝐹(𝑥) функц (𝑎, 𝑏) завсрын дурын цэг дээр дифференциалчлагдах бөгөөд уламжлал нь 𝐹′ 𝑥 = 𝑓(𝑥) байвал 𝑭(𝒙) функцийг 𝑓(𝑥) функцийн (𝑎, 𝑏) завсар дээрх эх функц гэнэ. Энэ бүлэгт дифференциалчлах үйлдлийн урвуу үйлдэл, өөрөөр хэлбэл өгсөн уламжлалаар нь функцийг олдог эх функц, тодорхой биш интегралын тухай ойлголтыг авч үзнэ.
  • 8.
    Жишээ: • 𝐹 𝑥= 𝑥3 бол 𝑥 ∈ −∞; ∞ бүрийн хувьд 𝐹′(𝑥) = 3𝑥2 тул 𝒇 𝒙 = 𝟑𝒙𝟐 функцийн эх функц 𝑭 𝒙 = 𝒙𝟑 байна. 𝐹′ (𝑥) = 𝑥3 ′ = 3𝑥2 = 𝑓(𝑥) Мөн • 𝑭𝟏 𝒙 = 𝒙𝟑 + 𝟔, 𝑭𝟐 𝒙 = 𝒙𝟑 + 𝟏𝟎, 𝑭𝟑 𝒙 = 𝒙𝟑 − 𝟔, • 𝑭𝟒 𝒙 = 𝒙𝟑 − 𝟏𝟎𝟎, 𝑭𝟓 𝒙 = 𝒙𝟑 + 𝑪 функцүүд нь 𝐹1 ′ 𝑥 = 𝐹2 ′ 𝑥 = 𝐹3 ′ 𝑥 = 𝐹4 ′ 𝑥 = 𝐹5 ′ 𝑥 = 3𝑥2 тул 𝑓 𝑥 = 3𝑥2 функцийн эх функц байна.
  • 9.
    • Иймд эхфункцийг олох нь нэг утгатай биш, харин төгсгөлгүй олон шийдтэй бодлого юм. • Энэ бүх шийдийг хэрхэн олохыг судлах болно.
  • 10.
    • Хэрэв 𝐷мужид 𝒇(𝒙) функцийн эх функц 𝑭(𝒙) байвал түүн дээр дурын тогтмол 𝐶 тоог нэмэхэд гарах 𝑭(𝒙) + 𝑪 функц нь мөн 𝒇(𝒙) функцийн эх функц нь байна. • Ямар нэг мужид тодорхойлогдсон функцийн эх функц нь бие биеээсээ зөвхөн тогтмол тоогоор ялгаатай байна. • Иймд 𝑓(𝑥) функцийн дурын эх функцийн графикийг 𝑂𝑦 тэнхлэгийн дагуу параллель зөөж бүх эх функцийн графикийг гаргаж болно.
  • 11.
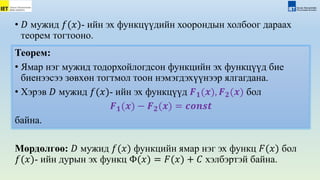
    • 𝐷 мужид𝑓(𝑥)- ийн эх функцүүдийн хоорондын холбоог дараах теорем тогтооно. Мөрдөлгөө: 𝐷 мужид 𝑓(𝑥) функцийн ямар нэг эх функц 𝐹(𝑥) бол 𝑓(𝑥)- ийн дурын эх функц Φ(𝑥) = 𝐹(𝑥) + 𝐶 хэлбэртэй байна. Теорем: • Ямар нэг мужид тодорхойлогдсон функцийн эх функцүүд бие биенээсээ зөвхөн тогтмол тоон нэмэгдэхүүнээр ялгагдана. • Хэрэв 𝐷 мужид 𝑓(𝑥)- ийн эх функцүүд 𝑭𝟏(𝒙), 𝑭𝟐(𝒙) бол 𝑭𝟏(𝒙) − 𝑭𝟐(𝒙) = 𝒄𝒐𝒏𝒔𝒕 байна.
  • 12.
    Зарим зэрэгт батригонометр функцийн эх функцийн хүснэгтийг харуулав. Эх функц 𝑭(𝒙) 𝑥𝑚+1 𝑚 + 1 + 𝐶 ln|𝑥| + 𝐶 𝑒𝑥 + 𝐶 𝑎𝑥 ln𝑎 + 𝐶 sin 𝑥 + 𝐶 − cos 𝑥 + 𝐶 𝑡𝑔𝑥 + 𝐶 −𝑐𝑡𝑔𝑥 + 𝐶 𝑓(𝑥) 𝑥𝑚 1 𝑥 𝑒𝑥 𝑎𝑥 cos 𝑥 sin 𝑥 1 cos2𝑥 1 sin2𝑥
  • 13.
    2. Тодорxой бишинтеграл Тодорхойлолт: (Интеграл) • 𝐷 мужид тодорхойлогдсон 𝑓(𝑥) функцийн бүх эх функцүүдийн олонлог 𝐹(𝑥) + 𝐶 -ийг 𝑓(𝑥) функцийн тодорхой биш интеграл гэж нэрлээд 𝒇 𝒙 𝒅𝒙 = 𝑭(𝒙) + 𝑪 гэж тэмдэглэнэ. • Дифференциалчлахын урвуу үйлдлийг интегралчлах гэдэг. • Функцийн эх функцийг олох үйлдлийг интегралчлах гэдэг.
  • 14.
    𝑓 𝑥 𝑑𝑥= 𝐹(𝑥) + 𝐶 • 𝑓 𝑥 𝑑𝑥 –ийг уншихдаа “интеграл эф икс дэ икс” гэж уншдаг. • - интегралын тэмдэг, • 𝑓(𝑥)- интеграл доорх функц, • 𝑓(𝑥)𝑑𝑥- интеграл доорх илэрхийлэл гэж тус тус нэрлэнэ. • 𝑑𝑥 нь тухайн интегралын хувьсагч нь 𝑥 болохыг илтгэдэг.
  • 15.
    • ∫ тэмдэглэгээганх XVII зууны сүүлд Германы математикч Готфрид Лейбниц математикт хэрэглэсэн бөгөөд энэ тэмлэглэгээ нь 𝑆 үсгээс үүдэлтэй юм. • 𝑑𝑥 тэмдэг нь ∆𝑥 маш бага үед ∆𝑓 ∆𝑥 харьцааг 𝑓(𝑥) функцийн уламжлал гээд 𝑑𝑓 𝑑𝑥 = 𝑓′(𝑥) гэж тэмдэглэдэг. Эндээс 𝑑𝑓 = 𝑓′(𝑥)𝑑𝑥 гэж бичиж болно. • Иймд 𝑑𝑓 𝑑𝑥 𝑑𝑥 = 𝑑𝑓 = 𝑓′(𝑥)𝑑𝑥 = 𝑓 𝑥 + 𝐶 болно.
  • 16.
    Жишээ: • 𝐹 𝑥= 𝑥3 + 𝐶 функцийн хувьд 𝐹′ 𝑥 = 𝑓 𝑥 = 3𝑥2 тул 𝑓 𝑥 𝑑𝑥 = 3𝑥2 𝑑𝑥 = 𝑥3 + 𝐶 = 𝐹 𝑥 + 𝐶 буюу 3𝑥2 𝑑𝑥 = 𝑥3 + 𝐶 байна.
  • 17.
    3. Зэрэгт функцийнинтеграл 3.1 𝑥𝑛 хэлбэрийн функцийн интеграл • 𝑓 𝑥 = 𝑦 = 𝑥𝑛 функцийн эх функцийг олъё. • 𝑦 = 𝑥𝑛 функцийн уламжлал 𝑦′ = 𝑑𝑦 𝑑𝑥 = 𝑛𝑥𝑛−1 байдаг. • 𝑦 = 𝑥𝑛+1 функцийн уламжлал 𝑦′ = 𝑑𝑦 𝑑𝑥 = 𝑛 + 1 𝑥𝑛 байдаг. • 𝒚 = 𝟏 𝒏+𝟏 𝒙𝒏+𝟏 функцийн уламжлал 𝑦′ = 𝑑𝑦 𝑑𝑥 = 1 𝑛+1 𝑛 + 1 𝑥𝑛 = 𝒙𝒏 болно. • Урвуугаар, 𝑥𝑛 функцийн эх функц 1 𝑛+1 𝑥𝑛+1 болно. Эндээс 𝑥𝑛 функцийн бүх эх функц 𝒙𝒏𝒅𝒙 = 𝟏 𝒏 + 𝟏 𝒙𝒏+𝟏 + 𝑪.
  • 18.
    Тухайн тохиолдолд • 𝑥′= 1 гэдгээс 𝟏𝒅𝒙 = 𝒙𝟎 𝒅𝒙 = 𝒙𝟎+𝟏 𝟎+𝟏 = 𝒙 + 𝑪. • 𝑛 = −1 үед 𝑥𝑛 𝑑𝑥 = 1 𝑛+1 𝑥𝑛+1 + 𝐶 интеграл тодорхойлогдохгүй. Учир нь интегралын баруун гар талын 1 𝑛+1 𝑥𝑛+1 илэрхийлэл 𝑛 = −1 үед 1 𝑛+1 бутархайн хуваарь тэгтэй тэнцэх болно. Иймд 𝒏 ≠ −𝟏 үед 𝒙𝒏 𝒅𝒙 = 𝟏 𝒏 + 𝟏 𝒙𝒏+𝟏 + 𝑪 томъёог биелнэ.
  • 19.
    • Хэрэв 𝑛бодит тоо бол 1 𝑥𝑛 𝑑𝑥 = 𝑥−𝑛 𝑑𝑥 = 1 −𝑛+1 𝑥−𝑛+1 + 𝐶 • Хэрэв 𝑛 бүхэл тоо бол 𝑛 𝑥𝑑𝑥 = 𝑥 1 𝑛𝑑𝑥 = 1 1 𝑛 + 1 𝑥 1 𝑛 +1 + 𝐶 = 𝑛 𝑛 + 1 𝑥 𝑛+1 𝑛 + 𝐶 • Хэрэв 𝑛, 𝑘 бүхэл тоо бол 𝑛 𝑥𝑘𝑑𝑥 = 𝑥 𝑘 𝑛𝑑𝑥 = 1 𝑘 𝑛 + 1 𝑥 𝑘 𝑛 +1 + 𝐶 = 𝑛 𝑘 + 𝑛 𝑥 𝑘+𝑛 𝑛 + 𝐶
  • 20.
    3.2 𝑎𝑥 +𝑏 𝑛 хэлбэрийн функцийн интеграл • 𝑓 𝑎𝑥 + 𝑏 = 𝑦 = 𝑎𝑥 + 𝑏 𝑛+1 функцийн эх функцийг олъё. • 𝑦 = 𝑎𝑥 + 𝑏 𝑛+1 функцийн уламжлал 𝑦′ = 𝑑𝑦 𝑑𝑥 = 𝑑 𝑎𝑥 + 𝑏 𝑛+1 𝑑𝑥 = 𝑎 𝑛 + 1 𝑎𝑥 + 𝑏 𝑛 болно. • Урвуугаар, 𝑎 𝑛 + 1 𝑎𝑥 + 𝑏 𝑛 функцийн эх функц 𝑎𝑥 + 𝑏 𝑛+1 -тэй тэнцүү байна. Иймд бүх эх функц 𝒂 𝒏 + 𝟏 𝒂𝒙 + 𝒃 𝒏 𝒅𝒙 = 𝒂𝒙 + 𝒃 𝒏+𝟏 + 𝑪 болно.
  • 21.
    • Энд 𝑎𝑛 + 1 нь тогтмол тоо учир интегралын тэмдгийн өмнө гарах ба тэнцэтгэлийн хоёр талыг энэ тоонд хуваавал 𝑎𝑥 + 𝑏 𝑛 функцийн эх функц олдоно. • Иймд 𝑎𝑥 + 𝑏 𝑛 функцийн интеграл 𝒂𝒙 + 𝒃 𝒏 𝒅𝒙 = 𝟏 𝒂 ∙ 𝟏 𝒏 + 𝟏 ∙ 𝒂𝒙 + 𝒃 𝒏+𝟏 + 𝑪 томъёогоор бодогдоно. Энд нь 𝑎, 𝑏, 𝑛 ≠ −1, 𝐶 тогтмол тоо.
  • 22.
    Тухайн тохиолдолд Xэрэв 𝑓(𝑥)𝑑𝑥 =𝐹(𝑥) + 𝐶 бол • 𝑓(𝑎𝑥)𝑑𝑥 = 1 𝑎 𝐹(𝑎𝑥) + 𝐶 байна. • 𝑓(𝑥 + 𝑏)𝑑𝑥 = 𝐹(𝑥 + 𝑏) + 𝐶 байна. • 𝑓(𝑎𝑥 + 𝑏)𝑑𝑥 = 1 𝑎 𝐹(𝑎𝑥 + 𝑏) + 𝐶 байна.
  • 23.
    4. Тодорxой бишинтегралын үндсэн чанар Чанар 1. 𝑓(𝑥) ба 𝜑(𝑥) интегралчлагдах функцүүд байг. Тэгвэл 𝑓(𝑥) + 𝜑(𝑥) 𝑑𝑥 = 𝑓(𝑥)𝑑𝑥 + 𝜑(𝑥)𝑑𝑥 𝑓 𝑥 − 𝜑(𝑥) 𝑑𝑥 = 𝑓 𝑥 𝑑𝑥 − 𝜑(𝑥)𝑑𝑥 • Нийлбэр (ялгавар) функцийн интеграл нь тэдгээр функцийн интегралуудын нийлбэр (ялгавар)-тэй тэнцүү байна. 𝐷 мужид 𝑓(𝑥) фукцийн эх функц 𝐹(𝑥) байг.
  • 24.
    Чанар 2. 𝑘∈ 𝑅 − тогтмол тоо, 𝑓(𝑥) интегралчлагдах функц байг. Тэгвэл 𝑘𝑓(𝑥)𝑑𝑥 = 𝑘 𝑓(𝑥)𝑑𝑥 • Тогтмол тоон үржигдэхүүнийг интегралын тэмдгийн өмнө гаргаж болно. • Чанар 1 болон чанар 2-ыг нэгтгэвэл 𝑘, 𝑙 ∈ 𝑅, 𝑓(𝑥) ба 𝜑(𝑥) интегралчлагдах функцүүд байг. Тэгвэл 𝑘 ∙ 𝑓(𝑥) + 𝑙 ∙ 𝜑(𝑥) 𝑑𝑥 = 𝑘 𝑓(𝑥)𝑑𝑥 + 𝑙 𝜑(𝑥)𝑑𝑥 • Тодорхой биш интегралд тогтмолыг интегралын тэмдгийн өмнө гаргаж, нийлбэрийг гишүүнчлэн интегралчилж болно.
  • 25.
    Чанар 3. 𝑓(𝑥)-ийн эх функц 𝐹(𝑥) бол 𝑓(𝑎𝑥 + 𝑏)𝑑𝑥 = 1 𝑎 𝐹(𝑎𝑥 + 𝑏) + 𝐶 Энд 𝑎, 𝑏 тогтмол тоонууд.
  • 26.
    5. Зарим элементарфункцийн интеграл 5.1 𝑦 = 𝑒𝑥 функцийн интеграл • А. 𝑦 = 𝑒𝑥 функцийн эх функцийг олъё. 𝑦 = 𝑒𝑥 функцийн уламжлал 𝑦′ = 𝑑𝑦 𝑑𝑥 = 𝑒𝑥 учраас 𝑒𝑥 функцийн эх функц 𝒆𝒙 𝒅𝒙 = 𝒆𝒙 + 𝑪 болно.
  • 27.
    • Б. 𝑦= 𝑒𝑎𝑥+𝑏 функцийн эх функцийг олъё. 𝑦 = 𝑒𝑎𝑥+𝑏 функцийн уламжлал 𝑦′ = 𝑑𝑦 𝑑𝑥 = 𝑑 𝑑𝑥 𝑒𝑎𝑥+𝑏 = 𝑎 ⋅ 𝑒𝑎𝑥+𝑏 учраас 𝑒𝑎𝑥+𝑏 функцийн эх функц 𝒆𝒂𝒙+𝒃 𝒅𝒙 = 𝟏 𝒂 𝒆𝒂𝒙+𝒃 + 𝑪 болно.
  • 28.
    5.2 𝑦 = 1 𝑥 функцийнинтеграл • А. 𝑦 = 1 𝑥 функцийн эх функцийг олъё. 𝑦 = ln 𝑥 функцийн уламжлал 𝑥 > 0 үед 𝑦′ = 𝑑𝑦 𝑑𝑥 = ln 𝑥 ′ = 1 𝑥 учраас 1 𝑥 функцийн эх функц 𝟏 𝒙 𝒅𝒙 = 𝒍𝒏 𝒙 + 𝑪 болно.
  • 29.
    • Харин 𝑥> 0 үед 𝑦 = ln 𝑥 функц тодорхойлогдохгүй боловч 𝑥 < 0 буюу −𝑥 > 0 үед 1 −𝑥 𝑑𝑥 = ln −𝑥 + 𝐶 байх тул 𝑥 < 0 үед 1 𝑥 𝑑𝑥 = ln −𝑥 + 𝐶. Хэрэв энэ хоёр үр дүнг нэгтгэвэл 𝟏 𝒙 𝒅𝒙 = 𝒍𝒏 𝒙 + 𝑪 болно.
  • 30.
    • Б. 𝑦= 1 𝑎𝑥+𝑏 функцийн эх функцийг олъё. 𝑦 = ln 𝑎𝑥 + 𝑏 функцийн уламжлал 𝑦′ = 𝑑𝑦 𝑑𝑥 = 𝑎 ⋅ 1 𝑎𝑥 + 𝑏 учраас 1 𝑎𝑥+𝑏 функцийн эх функц 𝟏 𝒂𝒙 + 𝒃 𝒅𝒙 = 𝟏 𝒂 𝒍𝒏 𝒂𝒙 + 𝒃 + 𝑪 болно.
  • 31.
    5.3 Тригонометр функцийнинтеграл 5.3.А • 𝑦 = sin 𝑥 функцийн эх функцийг олъё. 𝑦 = cos 𝑥 функцийн уламжлал 𝑦′ = − sin 𝑥 учраас 𝒔𝒊𝒏 𝒙 𝒅𝒙 = − 𝒄𝒐𝒔 𝒙 + 𝑪. • 𝑦 = sin 𝑎𝑥 + 𝑏 функцийн эх функцийг олъё. 𝑦 = cos 𝑎𝑥 + 𝑏 функцийн уламжлал 𝑦′ = −𝑎 ⋅ sin 𝑎𝑥 + 𝑏 учраас 𝒔𝒊𝒏 𝒂𝒙 + 𝒃 𝒅𝒙 = − 𝟏 𝒂 𝒄𝒐𝒔 𝒂𝒙 + 𝒃 + 𝑪.
  • 32.
    5.3.Б • 𝑦 =cos 𝑥 функцийн эх функцийг олъё. 𝑦 = sin 𝑥 функцийн уламжлал 𝑦′ = cos 𝑥 учраас 𝒄𝒐𝒔 𝒙 𝒅𝒙 = 𝒔𝒊𝒏 𝒙 + 𝑪. • 𝑦 = cos 𝑎𝑥 + 𝑏 функцийн эх функцийг олъё. 𝑦 = sin 𝑎𝑥 + 𝑏 функцийн уламжлал 𝑦′ = 𝑎 ⋅ cos 𝑎𝑥 + 𝑏 учраас 𝒄𝒐𝒔 𝒂𝒙 + 𝒃 𝒅𝒙 = 𝟏 𝒂 𝒔𝒊𝒏 𝒂𝒙 + 𝒃 + 𝑪.
  • 33.
    5.3.В • 𝑦 = 1 cos2𝑥 функцийн эх функцийг олъё. 𝑦 = 𝑡𝑔𝑥 функцийн уламжлал 𝑦′ = 1 cos2 𝑥 учраас 𝟏 𝒄𝒐𝒔𝟐 𝒙 𝒅𝒙 = 𝒕𝒈𝒙 + 𝑪. • 𝑦 = 1 cos2 𝑎𝑥+𝑏 функцийн эх функцийг олъё. 𝑦 = 𝑡𝑔 𝑎𝑥 + 𝑏 функцийн уламжлал 𝑦′ = 𝑎 ⋅ 1 cos2 𝑎𝑥+𝑏 учраас 𝟏 𝒄𝒐𝒔𝟐 𝒂𝒙 + 𝒃 𝒅𝒙 = 𝟏 𝒂 𝒕𝒈 𝒂𝒙 + 𝒃 + 𝑪.
  • 34.
    5.3.Г • 𝑦 = 1 sin2𝑥 функцийн эх функцийг олъё. 𝑦 = 𝑐𝑡𝑔𝑥 функцийн уламжлал 𝑦′ = − 1 sin2 𝑥 учраас 𝟏 𝒔𝒊𝒏𝟐 𝒙 𝒅𝒙 = −𝒄𝒕𝒈𝒙 + 𝑪. • 𝑦 = 1 sin2 𝑎𝑥+𝑏 функцийн эх функцийг олъё. 𝑦 = 𝑐𝑡𝑔 𝑎𝑥 + 𝑏 функцийн уламжлал 𝑦′ = −𝑎 ⋅ 1 sin2 𝑎𝑥+𝑏 учраас 𝟏 𝒔𝒊𝒏𝟐 𝒂𝒙 + 𝒃 𝒅𝒙 = − 𝟏 𝒂 𝒄𝒕𝒈 𝒂𝒙 + 𝒃 + 𝑪.
  • 35.
    Зарим элементар функцийнтодорхой биш интегралын хүснэгт 𝑓(𝑥)𝑑𝑥 = 𝐹(𝑥) + 𝐶 𝑓(𝑎𝑥 + 𝑏)𝑑𝑥 = 1 𝑎 𝐹(𝑎𝑥 + 𝑏) + 𝐶 1 𝑥𝑛𝑑𝑥 = 𝑥𝑛+1 𝑛+1 + 𝐶 𝑎𝑥 + 𝑏 𝑛𝑑𝑥 = 1 𝑎(𝑛+1) 𝑎𝑥 + 𝑏 𝑛+1 + 𝐶 2 𝑑𝑥 𝑥 = ln|𝑥| + 𝐶 𝑑𝑥 𝑎𝑥+𝑏 = 1 𝑎 ln|𝑎𝑥 + 𝑏| + 𝐶 3 𝑒𝑥 𝑑𝑥 = 𝑒𝑥 + 𝐶 𝑒𝑎𝑥+𝑏𝑑𝑥 = 1 𝑎 𝑒𝑎𝑥+𝑏 + 𝐶 4 𝑐𝑥𝑑𝑥 = 𝑐𝑥 ln𝑐 + 𝐶 𝑐𝑎𝑥+𝑏𝑑𝑥 = 1 𝑎 𝑐𝑎𝑥+𝑏 ln𝑐 + 𝐶 5 cos𝑥𝑑𝑥 = sin𝑥 + 𝐶 cos 𝑎𝑥 + 𝑏 𝑑𝑥 = 1 𝑎 sin 𝑎𝑥 + 𝑏 + 𝐶 6 sin𝑥𝑑𝑥 = −cos𝑥 + 𝐶 sin 𝑎𝑥 + 𝑏 𝑑𝑥 = − 1 𝑎 cos 𝑎𝑥 + 𝑏 + 𝐶 7 𝑑𝑥 cos2𝑥 = 𝑡𝑔𝑥 + 𝐶 𝑑𝑥 cos2 𝑎𝑥+𝑏 = 1 𝑎 𝑡𝑔 𝑎𝑥 + 𝑏 + 𝐶 8 𝑑𝑥 sin2𝑥 = −𝑐𝑡𝑔𝑥 + 𝐶 𝑑𝑥 sin2 𝑎𝑥+𝑏 = −𝑐𝑡𝑔 𝑎𝑥 + 𝑏 + 𝐶
  • 36.
    9 𝑑𝑥 1−𝑥2 = arcsin𝑥 +𝐶 𝑑𝑥 1− 𝑎𝑥+𝑏 2 = 1 𝑎 arcsin 𝑎𝑥 + 𝑏 + 𝐶 10 𝑑𝑥 1−𝑥2 = −arccos𝑥 + 𝐶 𝑑𝑥 1− 𝑎𝑥+𝑏 2 = − 1 𝑎 arccos 𝑎𝑥 + 𝑏 + 𝐶 11 𝑑𝑥 1+𝑥2 = 𝑎𝑟𝑐𝑡𝑔𝑥 + 𝐶 𝑑𝑥 1+ 𝑎𝑥+𝑏 2 = 1 𝑎 𝑎𝑟𝑐𝑡𝑔 𝑎𝑥 + 𝑏 + 𝐶 12 𝑑𝑥 1+𝑥2 = −𝑎𝑟𝑐𝑐𝑡𝑔𝑥 + 𝐶 𝑑𝑥 1+ 𝑎𝑥+𝑏 2 = − 1 𝑎 𝑎𝑟𝑐𝑐𝑡𝑔 𝑎𝑥 + 𝑏 + 𝐶 13 𝑠ℎ𝑥𝑑𝑥 = 𝑐ℎ𝑥 + 𝐶 Энд 𝑠ℎ𝑥 = 𝑒𝑥−𝑒−𝑥 2 гиперболлиг синус функц 14 𝑐ℎ𝑥𝑑𝑥 = 𝑠ℎ𝑥 + 𝐶 Энд 𝑐ℎ𝑥 = 𝑒𝑥+𝑒−𝑥 2 гиперболлиг косинус функц
  • 37.
    15 𝑑𝑥 𝑎2 − 𝑥2 = 1 2𝑎 ln 𝑎+ 𝑥 𝑎 − 𝑥 + 𝐶, 𝑎 ≠ 0 Эдгээр интегралууд дифференциалын таблицаас шууд мөрдөгдөн гардаггүй ч тэдгээрийг тодорхой биш интегралын таблицад хамааруулдаг. 16 𝑑𝑥 𝑥2 − 𝑎2 = 1 2𝑎 ln 𝑥 − 𝑎 𝑥 + 𝑎 + 𝐶, 𝑎 ≠ 0 17 𝑑𝑥 𝑥2 ± 𝑎2 = ln|𝑥 ± 𝑥2 + 𝑎2| + 𝐶 18 𝑑𝑥 𝑥2 + 𝑎2 = 1 𝑎 𝑎𝑟𝑐𝑡𝑔 𝑥 𝑎 + 𝐶 19 𝑑𝑥 𝑎2 − 𝑥2 = arcsin 𝑥 𝑎 + 𝐶, |𝑥| < |𝑎| 20 𝑎2 − 𝑥2𝑑𝑥 = 𝑎2 2 arcsin 𝑥 𝑎 + 𝑥 2 𝑎2 − 𝑥2 + 𝐶
  • 38.
    6. 𝑓′(𝑥) 𝑓(𝑥) 𝑑𝑥 хэлбэрийн интегралбодох Теорем: 𝒇′(𝒙) 𝒇(𝒙) 𝒅𝒙 = 𝒍𝒏 𝒇(𝒙) + 𝑪 томъёо биелэгдэнэ. • 1 𝑥 𝑑𝑥 = ln 𝑥 + 𝐶 томъёоны өргөтгөл дараах теорем томъёологдоно.
  • 39.
    Баталгаа: • Хэрэв 𝑦= ln 𝑓(𝑥) функц өгсөн байвал давхар функцийн уламжлал олох томъёо ёсоор 𝑦′ = ln 𝑓(𝑥) ′ = 1 𝑓(𝑥) 𝑓′ 𝑥 = 𝑓′ 𝑥 𝑓 𝑥 гэж гарна. Интеграл нь уламжлалын урвуу үйлдэл тул • 𝑓 𝑥 > 0 үед 𝑓′(𝑥) 𝑓(𝑥) 𝑑𝑥 = ln 𝑓 𝑥 + 𝐶 • 𝑓 𝑥 < 0 үед 𝑓′(𝑥) 𝑓(𝑥) 𝑑𝑥 = ln −𝑓 𝑥 + 𝐶 байна.
  • 40.
    Энэ хоёр тохиолдлыгнэгтгэвэл 𝒇′ (𝒙) 𝒇(𝒙) 𝒅𝒙 = 𝒍𝒏 𝒇(𝒙) + 𝑪 болж теорем батлагдлаа.
  • 41.
    Анхаарал хандуулан, хичээлийнагуулгыг бүрэн судалсан оюутан танд баярлалаа. Та бүхэн • Хичээлийн агуулгыг дэвтэртээ товчлон тэмдэглэл хийж, тэмдэглэл хийсэн хэсгээ зурган хэлбэрээр явуулаарай. Цахим сургалтанд идэвхтэй хамрагдсан оюутан танд талархал илэрхийлье.