“Математик II” хичээл
Лекцийн сэдэв:
Бүтэн дифференциалт тэгшитгэл
Тодорхойлолт:
𝑃 𝑥, 𝑦 𝑑𝑥 + 𝑄 𝑥, 𝑦 𝑑𝑦 = 0 (1)
дифференциал тэгшитгэлийн зүүн тал ямар нэг 𝑢(𝑥, 𝑦)
функцийн бүтэн дифференциал өөрөөр хэлбэл,
𝑑𝑢 = 𝑃 𝑥, 𝑦 𝑑𝑥 + 𝑄 𝑥, 𝑦 𝑑𝑦
байвал (1)-ийг бүтэн дифференциалт тэгшитгэл гэнэ.
𝑃 𝑥, 𝑦 𝑑𝑥 + 𝑄 𝑥, 𝑦 𝑑𝑦 илэрхийлэл ямар нэгэн 𝑢 функцийн бүтэн
дифференциал
𝑑𝑢 = 𝑃 𝑥, 𝑦 𝑑𝑥 + 𝑄 𝑥, 𝑦 𝑑𝑦
байх зайлшгүй бөгөөд хүрэлцээтэй нөхцөл нь
𝜕𝑃(𝑥, 𝑦)
𝜕𝑦
=
𝜕𝑄(𝑥, 𝑦)
𝜕𝑥
(2)
тэнцэл биелэх явдал юм.
1. Хэрэв (2) нөхцөл биелж байвал (1) тэгшитгэл
𝑑𝑢 𝑥, 𝑦 = 0
хэлбэртэй болох ба ерөнхий интеграл нь
𝑢 𝑥, 𝑦 = 𝐶
байна.
• Бүтэн дифференциалт тэгшитгэлийн 𝑢 𝑥, 𝑦 функцийг хэрхэн
олохыг жишээгээр тайлбарлая.
Жишээ: 2 − 9𝑥𝑦2
𝑥𝑑𝑥 + 4𝑦2
− 6𝑥3
𝑦𝑑𝑦 = 0 тэгшитгэлийг бод.
Бодолт: Энд
𝑃 𝑥, 𝑦 = 2 − 9𝑥𝑦2
𝑥, 𝑄 𝑥, 𝑦 = 4𝑦2
− 6𝑥3
𝑦
𝜕𝑃
𝜕𝑦
= −18𝑥2
𝑦,
𝜕𝑄
𝜕𝑦
= −18𝑥2
𝑦
буюу
𝜕𝑃(𝑥, 𝑦)
𝜕𝑦
=
𝜕𝑄(𝑥, 𝑦)
𝜕𝑥
= −18𝑥2
𝑦
(2) нөхцөл биелж байгаа тул өгөгдсөн тэгшитгэл нь бүтэн
дифференциалт тэгшитгэл юм.
Иймд өгөгдсөн тэгшитгэлийн зүүн тал ямар нэг 𝑢 𝑥, 𝑦 функцийн
бүтэн дифференциал болох ёстой.
Өөрөөр хэлбэл,
𝑑𝑢 =
𝜕𝑢
𝜕𝑥
𝑑𝑥 +
𝜕𝑢
𝜕𝑦
𝑑𝑦 = 2 − 9𝑥𝑦2
𝑥𝑑𝑥 + 4𝑦2
− 6𝑥3
𝑦𝑑𝑦
буюу
𝜕𝑢
𝜕𝑥
= 2 − 9𝑥𝑦2
𝑥,
𝜕𝑢
𝜕𝑦
= 4𝑦2
− 6𝑥3
𝑦
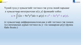
байх 𝑢 𝑥, 𝑦 функцийг олъё.
Үүний тулд 𝑦 хувьсагчийг тогтмол гэж үзээд эхний харьцааг
𝑥 хувьсагчаар интегралчлан 𝑢 𝑥, 𝑦 функцийг олбол
𝑢 = 2𝑥 − 9𝑥2
𝑦2
𝑑𝑥 + 𝜑 𝑦 = 𝑥2
− 3𝑥3
𝑦2
+ 𝜑 𝑦 .
(𝑥 хувьсагчаар дифференциалчлахдаа 𝑦-ийг тогтмол гэж тооцох
тул интегралын дурын тогтмол нь 𝑦 -ээс хамаарсан 𝜑(𝑦) функц
байх болно.)
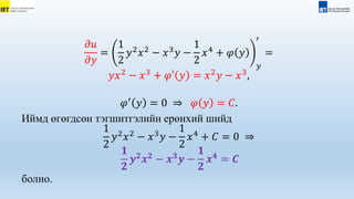
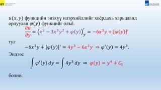
𝑢(𝑥, 𝑦) функцийн энэхүү илэрхийллийг хоёрдахь харьцаанд
орлуулан 𝜑(𝑦) функцийг олъё.
𝜕𝑢
𝜕𝑦
= 𝑥2
− 3𝑥3
𝑦2
+ 𝜑 𝑦 𝑦
′
= −6𝑥3
𝑦 + 𝜑 𝑦 ′
тул
−6𝑥3
𝑦 + 𝜑 𝑦 ′
= 4𝑦3
− 6𝑥3
𝑦 ⇒ 𝜑′
𝑦 = 4𝑦3
.
Эндээс
𝜑′
𝑦 𝑑𝑦 = 4𝑦3
𝑑𝑦 ⇒ 𝜑 𝑦 = 𝑦4
+ 𝐶1
болно.
altansuvd.b@iet.edu.mn
Иймд
𝑢 𝑥, 𝑦 = 𝑥2
− 3𝑥3
𝑦2
+ 𝜑 𝑦 = 𝑥2
− 3𝑥3
𝑦2
+ 𝑦4
+ 𝐶1.
Иймд бүтэн дифференциалт тэгшитгэлийн ерөнхий шийд
𝒙𝟐
− 𝟑𝒙𝟑
𝒚𝟐
+ 𝒚𝟒
= 𝑪
болно.
2. 𝑃 𝑥, 𝑦 𝑑𝑥 + 𝑄 𝑥, 𝑦 𝑑𝑦 = 0 тэгшитгэлийн зүүн тал нь ямар нэг
функцийн бүтэн дифференциал биш байвал зарим хялбар
тохиолдолд 𝜇 = 𝜇(𝑥, 𝑦) гэсэн интегралчлагч үржигдэхүүнийг
ашиглан түүнийг бүтэн дифференциалт тэгшитгэлд шилжүүлдэг.
Өөрөөр хэлбэл
𝜇𝑃 𝑥, 𝑦 𝑑𝑥 + 𝜇𝑄 𝑥, 𝑦 𝑑𝑦 = 0
тэгшитгэл бүтэн дифференциалт тэгшитгэл болох ба
𝜕𝜇𝑃
𝜕𝑦
=
𝜕𝜇𝑄
𝜕𝑥
нөхцөл биелэх ёстой.
Сүүлийн тэнцлээс үзвэл интегралчлагч үржигдэхүүний хувьд
тухайн уламжлалт тэгшитгэл
𝜕𝜇
𝜕𝑦
𝑃 +
𝜕𝑃
𝜕𝑦
𝜇 =
𝜕𝜇
𝜕𝑥
𝑄 +
𝜕𝑄
𝜕𝑥
𝜇
болох ба хялбар хувиргалт хийвэл
1
𝜇
𝜕𝜇
𝜕𝑦
𝑃 +
𝜕𝑃
𝜕𝑦
=
1
𝜇
𝜕𝜇
𝜕𝑥
𝑄 +
𝜕𝑄
𝜕𝑥
буюу
𝜕(ln 𝜇)
𝜕𝑦
𝑃 +
𝜕𝑃
𝜕𝑦
=
𝜕(ln 𝜇)
𝜕𝑥
𝑄 +
𝜕𝑄
𝜕𝑥
тэнцэл биелэгдэнэ.
Хялбар тохиолдолд интегралчлагч үржигдэхүүнийг хэрхэн олох
аргын талаар авч үзье.
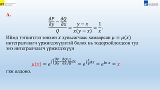
А.
𝜕𝑃
𝜕𝑦
−
𝜕𝑄
𝜕𝑥
1
𝑄
илэрхийлэл 𝑦 -ээс хамаарахгүй байвал
интегралчлагч үржигдэхүүн 𝜇 = 𝜇(𝑥) зөвхөн 𝑥 -ээс хамаарсан
функц байна.
Тэгвэл 𝜇 -ийн хувьд
𝑑 ln 𝜇
𝑑𝑥
=
𝜕𝑃
𝜕𝑦
−
𝜕𝑄
𝜕𝑥
𝑄
гэсэн дифференциал тэгшитгэл үүсэх бөгөөд эндээс
𝝁 𝒙 = 𝒆
𝝏𝑷
𝝏𝒚
−
𝝏𝑸
𝝏𝒙
𝟏
𝑸
𝒅𝒙
гэж олдоно.
Б.
𝜕𝑄
𝜕𝑥
−
𝜕𝑃
𝜕𝑦
1
𝑃
илэрхийлэл 𝑥-ээс хамаарахгүй байвал
интегралчлагч үржигдэхүүн зөвхөн 𝑦-ээс хамаарсан
𝝁 𝒚 = 𝒆
𝝏𝑸
𝝏𝒙
−
𝝏𝑷
𝝏𝒚
𝟏
𝑷
𝒅𝒙
хэлбэртэй олдоно.
В. Эцэст нь нэгэн төрлийн ба шугаман тэгшитгэлүүд харгалзан
𝜇 𝑥, 𝑦 =
1
𝑃 𝑥, 𝑦 𝑥 + 𝑄 𝑥, 𝑦 𝑦
ба
𝜇 𝑥 = 𝑒 𝑃 𝑥 𝑑𝑥
интегралчлагч үржигдэхүүнтэй болно.
Жишээ: 𝑦2
− 3𝑥𝑦 − 2𝑥2
𝑑𝑥 + 𝑥𝑦 − 𝑥2
𝑑𝑦 = 0 тэгшитгэлийн
ерөнхий шийдийг ол.
Бодолт:
𝑃 𝑥, 𝑦 = 𝑦2
− 3𝑥𝑦 − 2𝑥2
, 𝑄 𝑥, 𝑦 = 𝑥𝑦 − 𝑥2
.
𝜕𝑃
𝜕𝑦
= 2𝑦 − 3𝑥,
𝜕𝑄
𝜕𝑥
= 𝑦 − 2𝑥 ⇒
𝜕𝑃
𝜕𝑦
≠
𝜕𝑄
𝜕𝑥
учраас өгөгдсөн тэгшитгэл бүтэн дифференциалт тэгшитгэл биш
байна.
Тэгвэл уг тэгшитгэлд интегралчлагч үржигдэхүүн олдох эсэхийг
шалгая.
А.
𝜕𝑃
𝜕𝑦
−
𝜕𝑄
𝜕𝑥
𝑄
=
𝑦 − 𝑥
𝑥 𝑦 − 𝑥
=
1
𝑥
.
Иймд тэгшитгэл зөвхөн 𝑥 хувьсагчаас хамаарсан 𝜇 = 𝜇(𝑥)
интегралчлагч үржигдэхүүнтэй болох нь тодорхойлогдсон тул
энэ интегралчлагч үржигдэхүүн
𝜇 𝑥 = 𝑒
𝜕𝑃
𝜕𝑦
−
𝜕𝑄
𝜕𝑥
1
𝑄
𝑑𝑥
= 𝑒
1
𝑥
𝑑𝑥
= 𝑒ln 𝑥
= 𝑥
гэж олдоно.
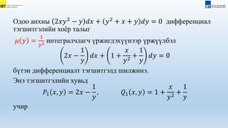
Одоо анхны 𝑦2
− 3𝑥𝑦 − 2𝑥2
𝑑𝑥 + 𝑥𝑦 − 𝑥2
𝑑𝑦 = 0
дифференциал тэгшитгэлийн хоёр талыг 𝜇 𝑥 = 𝑥 интегралчлагч
үржигдэхүүнээр үржүүлбэл
𝑦2
𝑥 − 3𝑥2
𝑦 − 2𝑥3
𝑑𝑥 + 𝑥2
𝑦 − 𝑥3
𝑑𝑦 = 0
бүтэн дифференциалт тэгшитгэлд шилжинэ.
Энэ тэгшитгэлийн хувьд
𝑃1 𝑥, 𝑦 = 𝑦2
𝑥 − 3𝑥2
𝑦 − 2𝑥3
, 𝑄1 𝑥, 𝑦 = 𝑥2
𝑦 − 𝑥3
учир
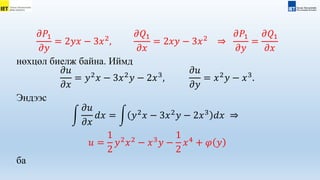
𝜕𝑃1
𝜕𝑦
= 2𝑦𝑥 − 3𝑥2
,
𝜕𝑄1
𝜕𝑥
= 2𝑥𝑦 − 3𝑥2
⇒
𝜕𝑃1
𝜕𝑦
=
𝜕𝑄1
𝜕𝑥
нөхцөл биелж байна. Иймд
𝜕𝑢
𝜕𝑥
= 𝑦2
𝑥 − 3𝑥2
𝑦 − 2𝑥3
,
𝜕𝑢
𝜕𝑦
= 𝑥2
𝑦 − 𝑥3
.
Эндээс
𝜕𝑢
𝜕𝑥
𝑑𝑥 = 𝑦2
𝑥 − 3𝑥2
𝑦 − 2𝑥3
𝑑𝑥 ⇒
𝑢 =
1
2
𝑦2
𝑥2
− 𝑥3
𝑦 −
1
2
𝑥4
+ 𝜑 𝑦
ба
𝜕𝑢
𝜕𝑦
=
1
2
𝑦2
𝑥2
− 𝑥3
𝑦 −
1
2
𝑥4
+ 𝜑 𝑦
𝑦
′
=
𝑦𝑥2
− 𝑥3
+ 𝜑′ 𝑦 = 𝑥2
𝑦 − 𝑥3
,
𝜑′
𝑦 = 0 ⇒ 𝜑 𝑦 = 𝐶.
Иймд өгөгдсөн тэгшитгэлийн ерөнхий шийд
1
2
𝑦2
𝑥2
− 𝑥3
𝑦 −
1
2
𝑥4
+ 𝐶 = 0 ⇒
𝟏
𝟐
𝒚𝟐
𝒙𝟐
− 𝒙𝟑
𝒚 −
𝟏
𝟐
𝒙𝟒
= 𝑪
болно.
хр
Жишээ: 2𝑥𝑦2
− 𝑦 𝑑𝑥 + 𝑦2
+ 𝑥 + 𝑦 𝑑𝑦 = 0 тэгшитгэл бод.
Бодолт:
𝑃 𝑥, 𝑦 = 2𝑥𝑦2
− 𝑦, 𝑄 𝑥, 𝑦 = 𝑦2
+ 𝑥 + 𝑦.
𝜕𝑃
𝜕𝑦
= 4𝑥𝑦 − 1,
𝜕𝑄
𝜕𝑥
= 1 ⇒
𝜕𝑃
𝜕𝑦
≠
𝜕𝑄
𝜕𝑥
учраас өгөгдсөн тэгшитгэл бүтэн дифференциалт тэгшитгэл
биш байна.
А. Тэгвэл уг тэгшитгэлд интегралчлагч үржигдэхүүн олдох
эсэхийг шалгая.
𝜕𝑃
𝜕𝑦
−
𝜕𝑄
𝜕𝑥
𝑄
=
4𝑥𝑦 − 2
𝑦2 + 𝑥 + 𝑦
.
илэрхийлэл 𝑦 хувьсагчаас хамаарч байна.
Иймд уг тэгшитгэлийн хувьд зөвхөн 𝑥 -ээс хамаарсан
𝜇 = 𝜇(𝑥) интегралчлагч үржигдэхүүн олдохгүй.
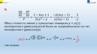
Б.
𝜕𝑄
𝜕𝑥
−
𝜕𝑃
𝜕𝑦
𝑃
=
1 − 4𝑥𝑦 + 1
2𝑥𝑦2 − 𝑦
=
−2(2𝑥𝑦 − 1)
𝑦(2𝑥𝑦 − 1)
= −
2
𝑦
.
Иймд тэгшитгэл зөвхөн 𝑦 хувьсагчаас хамаарсан 𝜇 = 𝜇(𝑦)
интегралчлагч үржигдэхүүнтэй болох нь тодорхойлогдсон тул энэ
интегралчлагч үржигдэхүүн
𝜇 𝑦 = 𝑒
𝜕𝑄
𝜕𝑥
−
𝜕𝑃
𝜕𝑦
1
𝑃
𝑑𝑦
= 𝑒
−
2
𝑦
𝑑𝑦
= 𝑒−2 ln 𝑦
=
1
𝑦2
гэж олдоно.
Одоо анхны 2𝑥𝑦2
− 𝑦 𝑑𝑥 + 𝑦2
+ 𝑥 + 𝑦 𝑑𝑦 = 0 дифференциал
тэгшитгэлийн хоёр талыг
𝜇 𝑦 =
1
𝑦2 интегралчлагч үржигдэхүүнээр үржүүлбэл
2𝑥 −
1
𝑦
𝑑𝑥 + 1 +
𝑥
𝑦2
+
1
𝑦
𝑑𝑦 = 0
бүтэн дифференциалт тэгшитгэлд шилжинэ.
Энэ тэгшитгэлийн хувьд
𝑃1 𝑥, 𝑦 = 2𝑥 −
1
𝑦
, 𝑄1 𝑥, 𝑦 = 1 +
𝑥
𝑦2
+
1
𝑦
учир
𝜕𝑃1
𝜕𝑦
=
1
𝑦2
,
𝜕𝑄1
𝜕𝑥
=
1
𝑦2
⇒
𝜕𝑃1
𝜕𝑦
=
𝜕𝑄1
𝜕𝑥
нөхцөл биелж байна. Иймд
𝜕𝑢
𝜕𝑥
= 2𝑥 −
1
𝑦
,
𝜕𝑢
𝜕𝑦
= 1 +
𝑥
𝑦2
+
1
𝑦
.
Эндээс
𝜕𝑢
𝜕𝑥
𝑑𝑥 = 2𝑥 −
1
𝑦
𝑑𝑥 ⇒
𝑢 = 𝑥2
−
1
𝑦
𝑥 + 𝜑 𝑦
ба
𝜕𝑢
𝜕𝑦
= 𝑥2
−
1
𝑦
𝑥 + 𝜑 𝑦
𝑦
′
=
𝑥
𝑦2
+ 𝜑′ 𝑦 = 1 +
𝑥
𝑦2
+
1
𝑦
,
𝜑′
𝑦 = 1 +
1
𝑦
⇒
𝜑 𝑦 = 𝑦 + ln 𝑦 + 𝐶.
Иймд өгөгдсөн тэгшитгэлийн ерөнхий шийд
𝑢 = 𝑥2
−
1
𝑦
𝑥 + 𝜑 𝑦
𝑥2
−
𝑥
𝑦
+ 𝑦 + ln 𝑦 + 𝐶 = 0 ⇒
𝒙𝟐
−
𝒙
𝒚
+ 𝒚 + 𝒍𝒏 𝒚 = 𝑪
болно.
хр
Анхаарал хандуулан, хичээлийн агуулгыг бүрэн судалсан оюутан
танд баярлалаа.
Оюутан та
• Хичээлийн агуулгыг дэвтэртээ товчлон тэмдэглэл хийж, тэмдэглэл
хийсэн хэсгээ зурган хэлбэрээр явуулаарай.
• Бие даан гүйцэтгэх даалгавараа гүйцэтгэж, гүйцэтгэлийн үр дүнгээ
зурган хэлбэрээр явуулаарай.
Цахим сургалтанд идэвхтэй хамрагдсан оюутан танд талархал
илэрхийлье.

MT102 Лекц 13

  • 1.
    “Математик II” хичээл Лекцийнсэдэв: Бүтэн дифференциалт тэгшитгэл
  • 2.
    Тодорхойлолт: 𝑃 𝑥, 𝑦𝑑𝑥 + 𝑄 𝑥, 𝑦 𝑑𝑦 = 0 (1) дифференциал тэгшитгэлийн зүүн тал ямар нэг 𝑢(𝑥, 𝑦) функцийн бүтэн дифференциал өөрөөр хэлбэл, 𝑑𝑢 = 𝑃 𝑥, 𝑦 𝑑𝑥 + 𝑄 𝑥, 𝑦 𝑑𝑦 байвал (1)-ийг бүтэн дифференциалт тэгшитгэл гэнэ.
  • 3.
    𝑃 𝑥, 𝑦𝑑𝑥 + 𝑄 𝑥, 𝑦 𝑑𝑦 илэрхийлэл ямар нэгэн 𝑢 функцийн бүтэн дифференциал 𝑑𝑢 = 𝑃 𝑥, 𝑦 𝑑𝑥 + 𝑄 𝑥, 𝑦 𝑑𝑦 байх зайлшгүй бөгөөд хүрэлцээтэй нөхцөл нь 𝜕𝑃(𝑥, 𝑦) 𝜕𝑦 = 𝜕𝑄(𝑥, 𝑦) 𝜕𝑥 (2) тэнцэл биелэх явдал юм.
  • 4.
    1. Хэрэв (2)нөхцөл биелж байвал (1) тэгшитгэл 𝑑𝑢 𝑥, 𝑦 = 0 хэлбэртэй болох ба ерөнхий интеграл нь 𝑢 𝑥, 𝑦 = 𝐶 байна. • Бүтэн дифференциалт тэгшитгэлийн 𝑢 𝑥, 𝑦 функцийг хэрхэн олохыг жишээгээр тайлбарлая.
  • 5.
    Жишээ: 2 −9𝑥𝑦2 𝑥𝑑𝑥 + 4𝑦2 − 6𝑥3 𝑦𝑑𝑦 = 0 тэгшитгэлийг бод. Бодолт: Энд 𝑃 𝑥, 𝑦 = 2 − 9𝑥𝑦2 𝑥, 𝑄 𝑥, 𝑦 = 4𝑦2 − 6𝑥3 𝑦 𝜕𝑃 𝜕𝑦 = −18𝑥2 𝑦, 𝜕𝑄 𝜕𝑦 = −18𝑥2 𝑦 буюу 𝜕𝑃(𝑥, 𝑦) 𝜕𝑦 = 𝜕𝑄(𝑥, 𝑦) 𝜕𝑥 = −18𝑥2 𝑦 (2) нөхцөл биелж байгаа тул өгөгдсөн тэгшитгэл нь бүтэн дифференциалт тэгшитгэл юм.
  • 6.
    Иймд өгөгдсөн тэгшитгэлийнзүүн тал ямар нэг 𝑢 𝑥, 𝑦 функцийн бүтэн дифференциал болох ёстой. Өөрөөр хэлбэл, 𝑑𝑢 = 𝜕𝑢 𝜕𝑥 𝑑𝑥 + 𝜕𝑢 𝜕𝑦 𝑑𝑦 = 2 − 9𝑥𝑦2 𝑥𝑑𝑥 + 4𝑦2 − 6𝑥3 𝑦𝑑𝑦 буюу 𝜕𝑢 𝜕𝑥 = 2 − 9𝑥𝑦2 𝑥, 𝜕𝑢 𝜕𝑦 = 4𝑦2 − 6𝑥3 𝑦 байх 𝑢 𝑥, 𝑦 функцийг олъё.
  • 7.
    Үүний тулд 𝑦хувьсагчийг тогтмол гэж үзээд эхний харьцааг 𝑥 хувьсагчаар интегралчлан 𝑢 𝑥, 𝑦 функцийг олбол 𝑢 = 2𝑥 − 9𝑥2 𝑦2 𝑑𝑥 + 𝜑 𝑦 = 𝑥2 − 3𝑥3 𝑦2 + 𝜑 𝑦 . (𝑥 хувьсагчаар дифференциалчлахдаа 𝑦-ийг тогтмол гэж тооцох тул интегралын дурын тогтмол нь 𝑦 -ээс хамаарсан 𝜑(𝑦) функц байх болно.)
  • 8.
    𝑢(𝑥, 𝑦) функцийнэнэхүү илэрхийллийг хоёрдахь харьцаанд орлуулан 𝜑(𝑦) функцийг олъё. 𝜕𝑢 𝜕𝑦 = 𝑥2 − 3𝑥3 𝑦2 + 𝜑 𝑦 𝑦 ′ = −6𝑥3 𝑦 + 𝜑 𝑦 ′ тул −6𝑥3 𝑦 + 𝜑 𝑦 ′ = 4𝑦3 − 6𝑥3 𝑦 ⇒ 𝜑′ 𝑦 = 4𝑦3 . Эндээс 𝜑′ 𝑦 𝑑𝑦 = 4𝑦3 𝑑𝑦 ⇒ 𝜑 𝑦 = 𝑦4 + 𝐶1 болно.
  • 9.
    altansuvd.b@iet.edu.mn Иймд 𝑢 𝑥, 𝑦= 𝑥2 − 3𝑥3 𝑦2 + 𝜑 𝑦 = 𝑥2 − 3𝑥3 𝑦2 + 𝑦4 + 𝐶1. Иймд бүтэн дифференциалт тэгшитгэлийн ерөнхий шийд 𝒙𝟐 − 𝟑𝒙𝟑 𝒚𝟐 + 𝒚𝟒 = 𝑪 болно.
  • 10.
    2. 𝑃 𝑥,𝑦 𝑑𝑥 + 𝑄 𝑥, 𝑦 𝑑𝑦 = 0 тэгшитгэлийн зүүн тал нь ямар нэг функцийн бүтэн дифференциал биш байвал зарим хялбар тохиолдолд 𝜇 = 𝜇(𝑥, 𝑦) гэсэн интегралчлагч үржигдэхүүнийг ашиглан түүнийг бүтэн дифференциалт тэгшитгэлд шилжүүлдэг. Өөрөөр хэлбэл 𝜇𝑃 𝑥, 𝑦 𝑑𝑥 + 𝜇𝑄 𝑥, 𝑦 𝑑𝑦 = 0 тэгшитгэл бүтэн дифференциалт тэгшитгэл болох ба 𝜕𝜇𝑃 𝜕𝑦 = 𝜕𝜇𝑄 𝜕𝑥 нөхцөл биелэх ёстой.
  • 11.
    Сүүлийн тэнцлээс үзвэлинтегралчлагч үржигдэхүүний хувьд тухайн уламжлалт тэгшитгэл 𝜕𝜇 𝜕𝑦 𝑃 + 𝜕𝑃 𝜕𝑦 𝜇 = 𝜕𝜇 𝜕𝑥 𝑄 + 𝜕𝑄 𝜕𝑥 𝜇 болох ба хялбар хувиргалт хийвэл 1 𝜇 𝜕𝜇 𝜕𝑦 𝑃 + 𝜕𝑃 𝜕𝑦 = 1 𝜇 𝜕𝜇 𝜕𝑥 𝑄 + 𝜕𝑄 𝜕𝑥 буюу 𝜕(ln 𝜇) 𝜕𝑦 𝑃 + 𝜕𝑃 𝜕𝑦 = 𝜕(ln 𝜇) 𝜕𝑥 𝑄 + 𝜕𝑄 𝜕𝑥 тэнцэл биелэгдэнэ.
  • 12.
    Хялбар тохиолдолд интегралчлагчүржигдэхүүнийг хэрхэн олох аргын талаар авч үзье. А. 𝜕𝑃 𝜕𝑦 − 𝜕𝑄 𝜕𝑥 1 𝑄 илэрхийлэл 𝑦 -ээс хамаарахгүй байвал интегралчлагч үржигдэхүүн 𝜇 = 𝜇(𝑥) зөвхөн 𝑥 -ээс хамаарсан функц байна. Тэгвэл 𝜇 -ийн хувьд 𝑑 ln 𝜇 𝑑𝑥 = 𝜕𝑃 𝜕𝑦 − 𝜕𝑄 𝜕𝑥 𝑄 гэсэн дифференциал тэгшитгэл үүсэх бөгөөд эндээс 𝝁 𝒙 = 𝒆 𝝏𝑷 𝝏𝒚 − 𝝏𝑸 𝝏𝒙 𝟏 𝑸 𝒅𝒙 гэж олдоно.
  • 13.
    Б. 𝜕𝑄 𝜕𝑥 − 𝜕𝑃 𝜕𝑦 1 𝑃 илэрхийлэл 𝑥-ээс хамаарахгүйбайвал интегралчлагч үржигдэхүүн зөвхөн 𝑦-ээс хамаарсан 𝝁 𝒚 = 𝒆 𝝏𝑸 𝝏𝒙 − 𝝏𝑷 𝝏𝒚 𝟏 𝑷 𝒅𝒙 хэлбэртэй олдоно.
  • 14.
    В. Эцэст ньнэгэн төрлийн ба шугаман тэгшитгэлүүд харгалзан 𝜇 𝑥, 𝑦 = 1 𝑃 𝑥, 𝑦 𝑥 + 𝑄 𝑥, 𝑦 𝑦 ба 𝜇 𝑥 = 𝑒 𝑃 𝑥 𝑑𝑥 интегралчлагч үржигдэхүүнтэй болно.
  • 15.
    Жишээ: 𝑦2 − 3𝑥𝑦− 2𝑥2 𝑑𝑥 + 𝑥𝑦 − 𝑥2 𝑑𝑦 = 0 тэгшитгэлийн ерөнхий шийдийг ол. Бодолт: 𝑃 𝑥, 𝑦 = 𝑦2 − 3𝑥𝑦 − 2𝑥2 , 𝑄 𝑥, 𝑦 = 𝑥𝑦 − 𝑥2 . 𝜕𝑃 𝜕𝑦 = 2𝑦 − 3𝑥, 𝜕𝑄 𝜕𝑥 = 𝑦 − 2𝑥 ⇒ 𝜕𝑃 𝜕𝑦 ≠ 𝜕𝑄 𝜕𝑥 учраас өгөгдсөн тэгшитгэл бүтэн дифференциалт тэгшитгэл биш байна. Тэгвэл уг тэгшитгэлд интегралчлагч үржигдэхүүн олдох эсэхийг шалгая.
  • 16.
    А. 𝜕𝑃 𝜕𝑦 − 𝜕𝑄 𝜕𝑥 𝑄 = 𝑦 − 𝑥 𝑥𝑦 − 𝑥 = 1 𝑥 . Иймд тэгшитгэл зөвхөн 𝑥 хувьсагчаас хамаарсан 𝜇 = 𝜇(𝑥) интегралчлагч үржигдэхүүнтэй болох нь тодорхойлогдсон тул энэ интегралчлагч үржигдэхүүн 𝜇 𝑥 = 𝑒 𝜕𝑃 𝜕𝑦 − 𝜕𝑄 𝜕𝑥 1 𝑄 𝑑𝑥 = 𝑒 1 𝑥 𝑑𝑥 = 𝑒ln 𝑥 = 𝑥 гэж олдоно.
  • 17.
    Одоо анхны 𝑦2 −3𝑥𝑦 − 2𝑥2 𝑑𝑥 + 𝑥𝑦 − 𝑥2 𝑑𝑦 = 0 дифференциал тэгшитгэлийн хоёр талыг 𝜇 𝑥 = 𝑥 интегралчлагч үржигдэхүүнээр үржүүлбэл 𝑦2 𝑥 − 3𝑥2 𝑦 − 2𝑥3 𝑑𝑥 + 𝑥2 𝑦 − 𝑥3 𝑑𝑦 = 0 бүтэн дифференциалт тэгшитгэлд шилжинэ. Энэ тэгшитгэлийн хувьд 𝑃1 𝑥, 𝑦 = 𝑦2 𝑥 − 3𝑥2 𝑦 − 2𝑥3 , 𝑄1 𝑥, 𝑦 = 𝑥2 𝑦 − 𝑥3 учир
  • 18.
    𝜕𝑃1 𝜕𝑦 = 2𝑦𝑥 −3𝑥2 , 𝜕𝑄1 𝜕𝑥 = 2𝑥𝑦 − 3𝑥2 ⇒ 𝜕𝑃1 𝜕𝑦 = 𝜕𝑄1 𝜕𝑥 нөхцөл биелж байна. Иймд 𝜕𝑢 𝜕𝑥 = 𝑦2 𝑥 − 3𝑥2 𝑦 − 2𝑥3 , 𝜕𝑢 𝜕𝑦 = 𝑥2 𝑦 − 𝑥3 . Эндээс 𝜕𝑢 𝜕𝑥 𝑑𝑥 = 𝑦2 𝑥 − 3𝑥2 𝑦 − 2𝑥3 𝑑𝑥 ⇒ 𝑢 = 1 2 𝑦2 𝑥2 − 𝑥3 𝑦 − 1 2 𝑥4 + 𝜑 𝑦 ба
  • 19.
    𝜕𝑢 𝜕𝑦 = 1 2 𝑦2 𝑥2 − 𝑥3 𝑦 − 1 2 𝑥4 +𝜑 𝑦 𝑦 ′ = 𝑦𝑥2 − 𝑥3 + 𝜑′ 𝑦 = 𝑥2 𝑦 − 𝑥3 , 𝜑′ 𝑦 = 0 ⇒ 𝜑 𝑦 = 𝐶. Иймд өгөгдсөн тэгшитгэлийн ерөнхий шийд 1 2 𝑦2 𝑥2 − 𝑥3 𝑦 − 1 2 𝑥4 + 𝐶 = 0 ⇒ 𝟏 𝟐 𝒚𝟐 𝒙𝟐 − 𝒙𝟑 𝒚 − 𝟏 𝟐 𝒙𝟒 = 𝑪 болно.
  • 20.
  • 21.
    Жишээ: 2𝑥𝑦2 − 𝑦𝑑𝑥 + 𝑦2 + 𝑥 + 𝑦 𝑑𝑦 = 0 тэгшитгэл бод. Бодолт: 𝑃 𝑥, 𝑦 = 2𝑥𝑦2 − 𝑦, 𝑄 𝑥, 𝑦 = 𝑦2 + 𝑥 + 𝑦. 𝜕𝑃 𝜕𝑦 = 4𝑥𝑦 − 1, 𝜕𝑄 𝜕𝑥 = 1 ⇒ 𝜕𝑃 𝜕𝑦 ≠ 𝜕𝑄 𝜕𝑥 учраас өгөгдсөн тэгшитгэл бүтэн дифференциалт тэгшитгэл биш байна.
  • 22.
    А. Тэгвэл угтэгшитгэлд интегралчлагч үржигдэхүүн олдох эсэхийг шалгая. 𝜕𝑃 𝜕𝑦 − 𝜕𝑄 𝜕𝑥 𝑄 = 4𝑥𝑦 − 2 𝑦2 + 𝑥 + 𝑦 . илэрхийлэл 𝑦 хувьсагчаас хамаарч байна. Иймд уг тэгшитгэлийн хувьд зөвхөн 𝑥 -ээс хамаарсан 𝜇 = 𝜇(𝑥) интегралчлагч үржигдэхүүн олдохгүй.
  • 23.
    Б. 𝜕𝑄 𝜕𝑥 − 𝜕𝑃 𝜕𝑦 𝑃 = 1 − 4𝑥𝑦+ 1 2𝑥𝑦2 − 𝑦 = −2(2𝑥𝑦 − 1) 𝑦(2𝑥𝑦 − 1) = − 2 𝑦 . Иймд тэгшитгэл зөвхөн 𝑦 хувьсагчаас хамаарсан 𝜇 = 𝜇(𝑦) интегралчлагч үржигдэхүүнтэй болох нь тодорхойлогдсон тул энэ интегралчлагч үржигдэхүүн 𝜇 𝑦 = 𝑒 𝜕𝑄 𝜕𝑥 − 𝜕𝑃 𝜕𝑦 1 𝑃 𝑑𝑦 = 𝑒 − 2 𝑦 𝑑𝑦 = 𝑒−2 ln 𝑦 = 1 𝑦2 гэж олдоно.
  • 24.
    Одоо анхны 2𝑥𝑦2 −𝑦 𝑑𝑥 + 𝑦2 + 𝑥 + 𝑦 𝑑𝑦 = 0 дифференциал тэгшитгэлийн хоёр талыг 𝜇 𝑦 = 1 𝑦2 интегралчлагч үржигдэхүүнээр үржүүлбэл 2𝑥 − 1 𝑦 𝑑𝑥 + 1 + 𝑥 𝑦2 + 1 𝑦 𝑑𝑦 = 0 бүтэн дифференциалт тэгшитгэлд шилжинэ. Энэ тэгшитгэлийн хувьд 𝑃1 𝑥, 𝑦 = 2𝑥 − 1 𝑦 , 𝑄1 𝑥, 𝑦 = 1 + 𝑥 𝑦2 + 1 𝑦 учир
  • 25.
    𝜕𝑃1 𝜕𝑦 = 1 𝑦2 , 𝜕𝑄1 𝜕𝑥 = 1 𝑦2 ⇒ 𝜕𝑃1 𝜕𝑦 = 𝜕𝑄1 𝜕𝑥 нөхцөл биелж байна.Иймд 𝜕𝑢 𝜕𝑥 = 2𝑥 − 1 𝑦 , 𝜕𝑢 𝜕𝑦 = 1 + 𝑥 𝑦2 + 1 𝑦 . Эндээс 𝜕𝑢 𝜕𝑥 𝑑𝑥 = 2𝑥 − 1 𝑦 𝑑𝑥 ⇒ 𝑢 = 𝑥2 − 1 𝑦 𝑥 + 𝜑 𝑦 ба
  • 26.
    𝜕𝑢 𝜕𝑦 = 𝑥2 − 1 𝑦 𝑥 +𝜑 𝑦 𝑦 ′ = 𝑥 𝑦2 + 𝜑′ 𝑦 = 1 + 𝑥 𝑦2 + 1 𝑦 , 𝜑′ 𝑦 = 1 + 1 𝑦 ⇒ 𝜑 𝑦 = 𝑦 + ln 𝑦 + 𝐶. Иймд өгөгдсөн тэгшитгэлийн ерөнхий шийд 𝑢 = 𝑥2 − 1 𝑦 𝑥 + 𝜑 𝑦 𝑥2 − 𝑥 𝑦 + 𝑦 + ln 𝑦 + 𝐶 = 0 ⇒ 𝒙𝟐 − 𝒙 𝒚 + 𝒚 + 𝒍𝒏 𝒚 = 𝑪 болно.
  • 27.
  • 28.
    Анхаарал хандуулан, хичээлийнагуулгыг бүрэн судалсан оюутан танд баярлалаа. Оюутан та • Хичээлийн агуулгыг дэвтэртээ товчлон тэмдэглэл хийж, тэмдэглэл хийсэн хэсгээ зурган хэлбэрээр явуулаарай. • Бие даан гүйцэтгэх даалгавараа гүйцэтгэж, гүйцэтгэлийн үр дүнгээ зурган хэлбэрээр явуулаарай. Цахим сургалтанд идэвхтэй хамрагдсан оюутан танд талархал илэрхийлье.