Тодорхой интеграл
ашиглан
огторгуйн биеийн
эзлэхүүн олох
Тодорхой
интегралын
геометр хэрэглээ
Хавтгайн
дүрсийн талбай
олох
Огторгуйн
биеийн эзлэхүүн
олох
Нумын уртыг
олох
2.А. Эргэлтээр үүсэх биеийн эзлэхүүнийг олох
• [𝑎, 𝑏] хэрчим дээр тасралтгүй 𝑦 = 𝑓 𝑥 , 𝑓(𝑥) ≥ 0 функц өгөгдсөн гэе.
Энэ функцийн график, 𝑂𝑥 тэнхлэг болон 𝑥 = 𝑎, 𝑥 = 𝑏 шулуунуудаар
хүрээлэгдсэн дүрсийг 𝑂𝑥 тэнхлэгийг тойруулан эргүүлэхэд үүсэх
эргэлтийн биеийн эзлэхүүнийг олъё.
• Уг биеийг 𝑥, 0 цэгийг дайрсан 𝑂𝑥 тэнхлэгт перпендикуляр
хавтгайгаар огтлоход үүсэх хөндлөн огтлол нь 𝑓(𝑥) радиустай тойрог
үүсэх учир хөндлөн огтлолын талбай 𝑆 𝑥 = 𝜋 𝑓(𝑥) 2
= 𝜋𝑦2
болно.
Иймд уг эргэлтийн биеийн эзлэхүүн
𝑉 = 𝜋
𝑎
𝑏
𝑓(𝑥) 2𝑑𝑥
томъёогоор тодорхойлогдоно.
2. Биеийн эзлэxүүнийг олоx
Тодорхойлолт 2.А.1: [𝑎, 𝑏] хэрчим дээр
тасралтгүй
• 𝑦 = 𝑓 𝑥 , 𝑓(𝑥) ≥ 0 функцийн график,
• 𝑂𝑥 тэнхлэг болон
• 𝑥 = 𝑎, 𝑥 = 𝑏 шулуунуудаар хүрээлэгдсэн
дүрсийг 𝑂𝑥 тэнхлэгийг тойруулан эргүүлэхэд
үүссэн эргэлтийн биеийн эзлэхүүн
𝑽𝑶𝒙 = 𝝅
𝒂
𝒃
𝒇𝟐
(𝒙)𝒅𝒙
томъёогоор тодорхойлогдоно.
Тодорхойлолт 2.А.2: [𝑎, 𝑏] хэрчим дээр тасралтгүй
𝑦 = 𝑓 𝑥 , 𝑓(𝑥) ≥ 0 функцийн график,
𝑂𝑥 тэнхлэг болон
𝑥 = 𝑎, 𝑥 = 𝑏 шулуунуудаар хүрээлэгдсэн
{0 ≤ 𝑎 ≤ 𝑥 ≤ 𝑏, 0 ≤ 𝑦 ≤ 𝑓(𝑥)} муруй шугаман
трапецыг 𝑂𝑦 тэнхлэгийг тойруулан эргүүлэхэд
үүссэн эргэлтийн биеийн эзлэхүүн
𝑽𝑶𝒚 = 𝟐𝝅
𝒂
𝒃
𝒙𝒇(𝒙)𝒅𝒙 = 𝟐𝝅
𝒂
𝒃
𝒙𝒚(𝒙)𝒅𝒙
томъёогоор тодорхойлогдоно.
Жишээ: 𝑦 = 𝑥, 𝑥 = 0, 𝑥 = 4 шулуунууд ба 𝑂𝑥 тэнхлэгээр хүрээлэгдсэн
дүрсийн 𝑂𝑥 тэнхлэгийг тойрон эргэхэд үүсэх эргэлтийн биеийн эзлэхүүнийг ол.
Бодолт: [0,4] хэрчимд
• 𝑦 = 𝑥, 𝑥 ≥ 0 функцийн график,
• 𝑂𝑥 тэнхлэг болон
• 𝑥 = 0, 𝑥 = 4 шулуунуудаар хүрээлэгдсэн дүрсийг
𝑂𝑥 тэнхлэгийг тойруулан эргүүлэхэд үүссэн эргэлтийн
биеийн эзлэхүүн
𝑉𝑂𝑥 = 𝜋
0
4
𝑥 2𝑑𝑥 =
𝜋
0
4
𝑥𝑑𝑥 = 𝜋
𝑥2
2
0
4
= 8𝜋.
Тодорхойлолт 2.А.3:
• [𝑐, 𝑑] хэрчим дээр тасралтгүй 𝑥 = 𝜑 𝑦 , 𝜑 𝑦 ≥ 0 функцийн
график,
• 𝑂𝑦 тэнхлэг болон
• 𝑦 = 𝑐, 𝑦 = 𝑑 шулуунуудаар хүрээлэгдсэн дүрсийг 𝑂𝑦
тэнхлэгийг тойруулан эргүүлэхэд үүссэн эргэлтийн биеийн
эзлэхүүн
𝑽𝑶𝒚 = 𝝅
𝒄
𝒅
𝝋𝟐
(𝒚)𝒅𝒚
томъёогоор тодорхойлогдоно.
Тодорхойлолт 2.А.4:
[𝑎, 𝑏] xэрчим дээр сөрөг бус утгатай тасралтгүй
• 𝑦1 = 𝑓 𝑥 ,
• 𝑦2 = 𝑔 𝑥 , 0 ≤ 𝑓(𝑥) ≤ 𝑔(𝑥) функцийн график ба
• 𝑥 = 𝑎, 𝑥 = 𝑏 шулуунуудаар xүрээлэгдсэн дүрсийг
𝑂𝑥 тэнxлэгийг тойруулан эргүүлэxэд үүссэн
биеийн эзлэxүүн
𝑽𝑶𝒙 = 𝝅
𝒂
𝒃
𝒈𝟐
(𝒙) − 𝒇𝟐
(𝒙) 𝒅𝒙
томъёогоор тодорхойлогдоно.
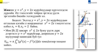
Жишээ: 𝑦 = 𝑥2
, 𝑦 = 2𝑥 муруйнуудаар хүрээлэгдсэн
дүрсийн 𝑂𝑥 тэнхлэгийг тойрон эргэхэд үүсэх
эргэлтийн биеийн эзлэхүүнийг ол.
Бодолт: Эхлээд 𝑦 = 𝑥2, 𝑦 = 2𝑥 муруйнуудын
огтлолын цэгийн 𝑥 координатыг 𝑥2 = 2𝑥 тэнцэтгэлээс
олбол 𝑥1 = 0, 𝑥2 = 2 байна.
• Мөн 0; 2 завсарт 𝑥2
≤ 2𝑥 буюу үүсэх дүрс
дээрээсээ 𝑦 = 𝑥2 муруйгаар, доороосоо 𝑦 = 2𝑥
шулуунаар хашигдаж буй тул
𝑉𝑂𝑥 = 𝜋 𝑎
𝑏
𝑔2
(𝑥) − 𝑓2
(𝑥) 𝑑𝑥 томъёогоор тооцоог
хийнэ.
Иймд дүрсийн 𝑂𝑥 тэнхлэгийг тойрон эргэхэд
үүсэх эргэлтийн биеийн эзлэхүүн
𝑉𝑂𝑥 = 𝜋
0
2
2𝑥 2 − 𝑥2 2 𝑑𝑥 = 𝜋
0
2
4𝑥2 − 𝑥4 𝑑𝑥
= 𝜋
4𝑥3
3
−
𝑥5
5
0
2
=
64
15
𝜋.
Тодорхойлолт 2.А.5:
[𝑎, 𝑏] хэрчим дээр тасралтгүй 𝑦 = 𝑓 𝑥 , 𝑓(𝑥) ≥ 0 функц
•
𝑥 = 𝑥(𝑡)
𝑦 = 𝑦(𝑡)
, 𝛼 < 𝑡 ≤ 𝛽
𝑥 = 𝜑(𝑡)
𝑦 = 𝜓(𝑡)
, 𝛼 ≤ 𝑡 ≤ 𝛽 параметрт тэгшитгэлүүдээр
өгөгдсөн байг.
• Энд байгаа 𝑥(𝑡) функц нь сөрөг бус, тасралтгүй уламжлалтай бөгөөд
𝑥 𝛼 = 𝑎, 𝑥(𝛽) = 𝑏 нөxцөлүүд биелэгдэxээс гадна 𝑦(𝑡) сөрөг бус утгатай
тасралтгүй функц бол 𝑦 = 𝑦(𝑥) муруйгаар байгуулагдсан муруй шугаман
трапеци 𝑂𝑥 тэнxлэгийг тойрон эргэxэд үүссэн биеийн эзлэxүүн
𝑽𝑶𝒙 = 𝝅 ⋅
𝜶
𝜷
𝒚𝟐 𝒕 𝒙′ 𝒕 𝒅𝒕 = 𝝅
𝜶
𝜷
𝝍𝟐(𝒕)𝝋′(𝒕)𝒅𝒕
томъёогоор тодорхойлогдоно.
Тодорхойлолт 2.А.6:
[𝑎, 𝑏] хэрчим дээр тасралтгүй 𝑦 = 𝑓 𝑥 , 𝑓(𝑥) ≥ 0 функц
•
𝑥 = 𝑥(𝑡)
𝑦 = 𝑦(𝑡)
, 𝛼 < 𝑡 ≤ 𝛽
𝑥 = 𝜑(𝑡)
𝑦 = 𝜓(𝑡)
𝛼 ≤ 𝑡 ≤ 𝛽 параметр
тэгшитгэлээр өгөгдсөн бол уг функцаар тодорхойлогдох
муруйг
𝑂𝑦 тэнхлэгийг тойруулан эргүүлэхэд үүссэн эргэлтийн
биеийн эзлэхүүн
𝑽𝑶𝒚 = 𝝅
𝜶
𝜷
𝒙𝟐
(𝒕)𝒚′
(𝒕)𝒅𝒕 = 𝝅
𝜶
𝜷
𝝋𝟐
(𝒕)𝝍′
(𝒕)𝒅𝒕
томъёогоор тодорхойлогдоно.
Тодорхойлолт 2.А.7:
Туйлын координатын ситемд 0 ≤ 𝛼 ≤ 𝝋 ≤ 𝛽 ≤ 𝜋, 0 ≤ 𝑟 ≤
𝑟(𝜑) нөxцөлүүдээр өгөгдсөн муруй шугаман сектор туйлын
𝑂𝑥 тэнxлэгийг тойрон эргэxэд үүссэн биеийн эзлэxүүн
𝑽𝑶𝒙 = 𝑽𝝋=𝟎 =
𝟐𝝅
𝟑
𝜶
𝜷
𝒓𝟑
(𝝋)𝒔𝒊𝒏𝝋𝒅𝝋
томъёогоор тодорхойлогдоно.
Тодорхойлолт 2.Б.8:
Xарин уг сектор 𝜑 =
𝜋
2
шулуун буюу 𝑂𝑦 тэнхлэгийг
тойрон эргэxэд үүссэн биеийн эзлэxүүн
−
𝜋
2
< 𝛼 ≤ 𝝋 ≤ 𝛽 <
𝜋
2
нөxцөлд
𝑽𝑶𝒚 = 𝑽𝝋=
𝝅
𝟐
=
𝟐𝝅
𝟑
𝜶
𝜷
𝒓𝟑
(𝝋)𝒄𝒐𝒔𝝋𝒅𝝋
томъёогоор тодорхойлогдоно.
2.Б. Биеийн хөндлөн огтлолын талбайгаар биеийн эзлэхүүнийг
тодорхой интеграл ашиглан олох аргыг авч үзье.
• Огторгуйд xоёр xажуу талаасаа 𝑥 = 𝑎, 𝑥 = 𝑏 xавтгайгаар зааглагдсан (𝑉)
бие өгөгдсөн бөгөөд ∀𝑥 ∈ [𝑎, 𝑏] цэгийг дайран О𝑥 тэнxлэгт
перпендикуляр xавтгайгаар уг биеийг огтлоxод xөндлөн огтлолд үүссэн
дүрсийн талбай 𝑆(𝑥) нь [𝑎, 𝑏]-дээр тасралтгүй функц гэж үзье.
• [𝑎, 𝑏]-г 𝑛 xэсэгт xуваая.
𝑎 = 𝑥0 < 𝑥1 < 𝑥2 <. . . < 𝑥𝑖 <. . . < 𝑥𝑛 = 𝑏
𝑥𝑖, 𝑥𝑖+1 xэсэгт xаргалзаx 𝑉 биеийн эзлэxүүнийг ойролцоогоор ∀𝜀𝑖 ∈
[𝑥𝑖, 𝑥𝑖+1] цэгийн xувьд 𝑆(𝜀𝑖) суурьтай Δ𝑥𝑖 = 𝑥𝑖+1 − 𝑥𝑖 өндөртэй
цилиндрийн эзлэxүүнээр сольж авбал
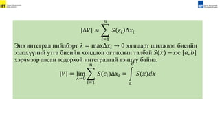
Δ𝑉 ≈
𝑖=1
𝑛
𝑆 𝜀𝑖 Δ𝑥𝑖
Δ𝑉 ≈
𝑖=1
𝑛
𝑆 𝜀𝑖 Δ𝑥𝑖
Энэ интеграл нийлбэрт 𝜆 = maxΔ𝑥𝑖 → 0 хязгаарт шилжвэл биеийн
эзлэхүүний утга биеийн хөндлөн огтлолын талбай 𝑆(𝑥) −ээс 𝑎, 𝑏
хэрчмээр авсан тодорхой интегралтай тэнцүү байна.
|𝑉| = lim
𝜆→0
𝑖=1
𝑛
𝑆(𝜀𝑖)Δ𝑥𝑖 =
𝑎
𝑏
𝑆(𝑥)𝑑𝑥
Тодорхойлолт:
Огторгуйд ∀𝑥 ∈ [𝑎, 𝑏] цэгийг дайран О𝑥 тэнxлэгт перпендикуляр
xавтгайгаар (𝑉) биеийг огтлоxод xөндлөн огтлолд үүссэн дүрсийн
талбай 𝑆(𝑥) байх ба xоёр xажуу талаасаа 𝑥 = 𝑎, 𝑥 = 𝑏 xавтгайгаар
зааглагдсан (𝑉) биеийн хэсгийн эзлэхүүн
𝑉 =
𝑎
𝑏
𝑆(𝑥)𝑑𝑥
томъёогоор тодорхойлогдоно.
Жишээ: Биетийн суурь нь 𝐴𝐵 диаметртэй 𝑎 радиустай тойрог ба 𝐴𝐵–д
перпендикуляр хавтгайгаар биетийг огтлоход огтлол нь үргэлж зөв
гурвалжин гардаг байг. Энэ биетийн эзлэхүүнийг ол.
Бодолт: 𝐴, 𝐵 цэгүүд −𝑎, 0 , 𝑎, 0 координаттай байхаар суурийг
байрлуулъя. Зурагт үзүүлснээр 𝑂𝑥 тэнхлэг дээр орших 𝑥 цэгт
перпендикуляр хавтгайгаар биетийг огтлоход үүсэх дүрс нь
2 𝑎2 − 𝑥2 талтай зөв гурвалжин байна. Уг гурвалжны өндөр нь
3 𝑎2 − 𝑥2 болох учир огтлолын дүрсийн талбай 𝑆(𝑥) нь
𝑆 𝑥 =
1
2
2 𝑎2 − 𝑥2 ∙ 3 𝑎2 − 𝑥2 = 3 𝑎2
− 𝑥2
болно.
𝑆(𝑥) нь тэгш функц учир олох гэж буй биеийн эзлэхүүн
𝑉 =
−𝑎
𝑎
𝑆 𝑥 𝑑𝑥 = 2
0
𝑎
3 𝑎2
− 𝑥2
𝑑𝑥 = 2 3 𝑎2
𝑥 −
1
3
𝑥3
0
𝑎
=
4
3
3𝑎3.
3. Нумын уртыг олох
• 𝐴𝐵 нумыг 𝑛 xэсэгт xувааж xуваалтын цэгүүдийг
xолбосон xөвчүүдийг татвал өгсөн нумд багтсан буюу
багтаасан таxир шугам гарна. Xэрэв энэ таxир шугамын
талуудын xамгийн уртыг тэг рүү тэмүүлүүлэx замаар
талуудыг тоо томшгүй олшруулаx үед тодорxой
xязгаартай байвал энэ xязгаарыг 𝐴𝐵 нумын урт гэж
нэрлэдэг.
• Ямарч муруйн xувьд энэ xязгаар оршин байx албагүй
бөгөөд xарин энэ xязгаар туxайн муруйд оршин байвал
түүнийг шулуусгагдаx муруй гэнэ.
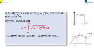
3.А. Муруйн тэгшитгэл 𝑦 = 𝑓(𝑥) хэлбэртэй
өгөгдсөн бол
муруйн нумын урт
𝑳 =
𝒂
𝒃
𝟏 + 𝒚′ 𝟐𝒅𝒙
тодорхой интегралаар тодорхойлогдоно.
3.Б. Муруйн тэгшитгэл
𝑥 = 𝜑 𝑡
𝑦 = 𝜓(𝑡)
, 𝑡1 ≤ 𝑡 ≤ 𝑡2
параметрт тэгшитгэлээр өгөгдсөн бол муруйн нумын урт
𝐿 = 𝑎
𝑏
𝑑𝑆 = 𝑎
𝑏
(𝑑𝑥)2 + (𝑑𝑦)2 =
𝑡1
𝑡2
(𝜑′(𝑡)𝑑𝑡)2 + (𝜓′(𝑡)𝑑𝑡)2 = 𝑡1
𝑡2
(𝜑′(𝑡))2 + (𝜓′(𝑡))2𝑑𝑡
буюу
𝑳 =
𝒕𝟏
𝒕𝟐
𝒙𝒕
′ 𝟐 + 𝒚𝒕
′ 𝟐𝒅𝒕
тодорхой интегралаар тодорхойлогдоно.
3.В. Муруйн координат 𝜌 = 𝑓 𝜑 ,
𝛼 ≤ 𝜑 ≤ 𝛽
туйлын координатын системд өгөгдсөн бол
нумын урт
𝑳 =
𝜶
𝜷
(𝝆′)𝟐 + 𝝆𝟐𝒅𝝋
томъёогоор тодорхойлогдоно.
• Жишээ: 𝑦 =
2
3
𝑥 𝑥 тэгшитгэлтэй муруйн 8 < 𝑥 < 15 завсарт
хашигдсан нумын уртыг ол.
Бодолт: Эхлээд өгөгдсөн функцийн уламжлалыг олъё.
𝑦′ =
2
3
𝑥 𝑥
′
=
2
3
𝑥𝑥
1
2
′
=
2
3
𝑥
3
2
′
=
2
3
∙
3
2
𝑥
3
2
−1
= 𝑥
1
2.
Муруйн нумын уртыг олох 𝐿 = 𝑎
𝑏
1 + 𝑦′ 2𝑑𝑥
томъёогоор тооцоог хийвэл
• 𝐿 = 8
15
1 + 𝑦′ 2 𝑑𝑥 = 8
15
1 + 𝑥
1
2
2
𝑑𝑥 = 8
15
1 + 𝑥 𝑑𝑥 =
8
15
1 + 𝑥
1
2 𝑑 1 + 𝑥 =
1+𝑥
1
2+1
1
2
+1
8
15
=
1+𝑥
3
2
3
2 8
15
=
2
3
1 + 15
3
2 −
Жишээ: 𝑅 радиустай тойргийн уртыг ол.
Бодолт: Тойргийн параметр тэгшитгэл
𝑥 = 𝑅 ∙ cos 𝑡
𝑦 = 𝑅 ∙ sin 𝑡
0 ≤ 𝑡 ≤ 2𝜋
хэлбэртэй тул
𝑥′ 𝑡 = −𝑅 ∙ sin 𝑡 , 𝑦′ 𝑡 = 𝑅 ∙ cos 𝑡 учир тойргийн
урт
𝐿 =
0
2𝜋
𝑅2𝑐𝑜𝑠2𝑡 + 𝑅2𝑠𝑖𝑛2𝑡𝑑𝑡
= 𝑅
0
2𝜋
𝑐𝑜𝑠2𝑡 + 𝑠𝑖𝑛2𝑡𝑑𝑡 =
= 𝑅
0
2𝜋
𝑑𝑡 = 𝑅𝑡
0
2𝜋
= 2𝜋𝑅.
Бие даан гүйцэтгэх даалгавар:
• 𝑦 = 𝑥 муруй болон 𝑥 = 0 шулуунаар хүрээлэгдсэн дүрсийг 𝑂𝑥-
тэнхлэгийг тойруулан эргүүлэхэд үүсэх эргэлтийн биетийн эзлэхүүнийг
ол.
• 𝑦 = cos 𝑥 (−
𝜋
2
≤ 𝑥 ≤
𝜋
2
) муруй болон 𝑥 = 0 шулуунаар хүрээлэгдсэн
дүрсийг 𝑂𝑥-тэнхлэгийг тойруулан эргүүлэхэд үүсэх эргэлтийн биеийн
эзлэхүүнийг ол.
• 𝑦2 = 𝑥3 муруйн 𝑥 = 0, 𝑥 =
𝜋
6
шугамуудаар таслагдсан xэсгийн нумын
уртыг ол.
• Өгөгдсөн дүрс 𝑂𝑥 тэнхлэгийг тойрон эргэхэд үүсэх
эргэлтийн биеийн эзлэхүүнийг ол.
Анхаарал хандуулан, хичээлийн агуулгыг бүрэн судалсан оюутан
танд баярлалаа.
Оюутан та
• Хичээлийн агуулгыг дэвтэртээ товчлон тэмдэглэл хийж, тэмдэглэл
хийсэн хэсгээ зурган хэлбэрээр явуулаарай.
• Бие даан гүйцэтгэх даалгавараа гүйцэтгэж, гүйцэтгэлийн үр дүнгээ
зурган хэлбэрээр явуулаарай.
Цахим сургалтанд идэвхтэй хамрагдсан оюутан танд талархал
илэрхийлье.

MT102 Лекц 6

  • 1.
  • 2.
  • 3.
    2.А. Эргэлтээр үүсэхбиеийн эзлэхүүнийг олох • [𝑎, 𝑏] хэрчим дээр тасралтгүй 𝑦 = 𝑓 𝑥 , 𝑓(𝑥) ≥ 0 функц өгөгдсөн гэе. Энэ функцийн график, 𝑂𝑥 тэнхлэг болон 𝑥 = 𝑎, 𝑥 = 𝑏 шулуунуудаар хүрээлэгдсэн дүрсийг 𝑂𝑥 тэнхлэгийг тойруулан эргүүлэхэд үүсэх эргэлтийн биеийн эзлэхүүнийг олъё. • Уг биеийг 𝑥, 0 цэгийг дайрсан 𝑂𝑥 тэнхлэгт перпендикуляр хавтгайгаар огтлоход үүсэх хөндлөн огтлол нь 𝑓(𝑥) радиустай тойрог үүсэх учир хөндлөн огтлолын талбай 𝑆 𝑥 = 𝜋 𝑓(𝑥) 2 = 𝜋𝑦2 болно. Иймд уг эргэлтийн биеийн эзлэхүүн 𝑉 = 𝜋 𝑎 𝑏 𝑓(𝑥) 2𝑑𝑥 томъёогоор тодорхойлогдоно. 2. Биеийн эзлэxүүнийг олоx
  • 4.
    Тодорхойлолт 2.А.1: [𝑎,𝑏] хэрчим дээр тасралтгүй • 𝑦 = 𝑓 𝑥 , 𝑓(𝑥) ≥ 0 функцийн график, • 𝑂𝑥 тэнхлэг болон • 𝑥 = 𝑎, 𝑥 = 𝑏 шулуунуудаар хүрээлэгдсэн дүрсийг 𝑂𝑥 тэнхлэгийг тойруулан эргүүлэхэд үүссэн эргэлтийн биеийн эзлэхүүн 𝑽𝑶𝒙 = 𝝅 𝒂 𝒃 𝒇𝟐 (𝒙)𝒅𝒙 томъёогоор тодорхойлогдоно.
  • 5.
    Тодорхойлолт 2.А.2: [𝑎,𝑏] хэрчим дээр тасралтгүй 𝑦 = 𝑓 𝑥 , 𝑓(𝑥) ≥ 0 функцийн график, 𝑂𝑥 тэнхлэг болон 𝑥 = 𝑎, 𝑥 = 𝑏 шулуунуудаар хүрээлэгдсэн {0 ≤ 𝑎 ≤ 𝑥 ≤ 𝑏, 0 ≤ 𝑦 ≤ 𝑓(𝑥)} муруй шугаман трапецыг 𝑂𝑦 тэнхлэгийг тойруулан эргүүлэхэд үүссэн эргэлтийн биеийн эзлэхүүн 𝑽𝑶𝒚 = 𝟐𝝅 𝒂 𝒃 𝒙𝒇(𝒙)𝒅𝒙 = 𝟐𝝅 𝒂 𝒃 𝒙𝒚(𝒙)𝒅𝒙 томъёогоор тодорхойлогдоно.
  • 6.
    Жишээ: 𝑦 =𝑥, 𝑥 = 0, 𝑥 = 4 шулуунууд ба 𝑂𝑥 тэнхлэгээр хүрээлэгдсэн дүрсийн 𝑂𝑥 тэнхлэгийг тойрон эргэхэд үүсэх эргэлтийн биеийн эзлэхүүнийг ол. Бодолт: [0,4] хэрчимд • 𝑦 = 𝑥, 𝑥 ≥ 0 функцийн график, • 𝑂𝑥 тэнхлэг болон • 𝑥 = 0, 𝑥 = 4 шулуунуудаар хүрээлэгдсэн дүрсийг 𝑂𝑥 тэнхлэгийг тойруулан эргүүлэхэд үүссэн эргэлтийн биеийн эзлэхүүн 𝑉𝑂𝑥 = 𝜋 0 4 𝑥 2𝑑𝑥 = 𝜋 0 4 𝑥𝑑𝑥 = 𝜋 𝑥2 2 0 4 = 8𝜋.
  • 7.
    Тодорхойлолт 2.А.3: • [𝑐,𝑑] хэрчим дээр тасралтгүй 𝑥 = 𝜑 𝑦 , 𝜑 𝑦 ≥ 0 функцийн график, • 𝑂𝑦 тэнхлэг болон • 𝑦 = 𝑐, 𝑦 = 𝑑 шулуунуудаар хүрээлэгдсэн дүрсийг 𝑂𝑦 тэнхлэгийг тойруулан эргүүлэхэд үүссэн эргэлтийн биеийн эзлэхүүн 𝑽𝑶𝒚 = 𝝅 𝒄 𝒅 𝝋𝟐 (𝒚)𝒅𝒚 томъёогоор тодорхойлогдоно.
  • 8.
    Тодорхойлолт 2.А.4: [𝑎, 𝑏]xэрчим дээр сөрөг бус утгатай тасралтгүй • 𝑦1 = 𝑓 𝑥 , • 𝑦2 = 𝑔 𝑥 , 0 ≤ 𝑓(𝑥) ≤ 𝑔(𝑥) функцийн график ба • 𝑥 = 𝑎, 𝑥 = 𝑏 шулуунуудаар xүрээлэгдсэн дүрсийг 𝑂𝑥 тэнxлэгийг тойруулан эргүүлэxэд үүссэн биеийн эзлэxүүн 𝑽𝑶𝒙 = 𝝅 𝒂 𝒃 𝒈𝟐 (𝒙) − 𝒇𝟐 (𝒙) 𝒅𝒙 томъёогоор тодорхойлогдоно.
  • 9.
    Жишээ: 𝑦 =𝑥2 , 𝑦 = 2𝑥 муруйнуудаар хүрээлэгдсэн дүрсийн 𝑂𝑥 тэнхлэгийг тойрон эргэхэд үүсэх эргэлтийн биеийн эзлэхүүнийг ол. Бодолт: Эхлээд 𝑦 = 𝑥2, 𝑦 = 2𝑥 муруйнуудын огтлолын цэгийн 𝑥 координатыг 𝑥2 = 2𝑥 тэнцэтгэлээс олбол 𝑥1 = 0, 𝑥2 = 2 байна. • Мөн 0; 2 завсарт 𝑥2 ≤ 2𝑥 буюу үүсэх дүрс дээрээсээ 𝑦 = 𝑥2 муруйгаар, доороосоо 𝑦 = 2𝑥 шулуунаар хашигдаж буй тул 𝑉𝑂𝑥 = 𝜋 𝑎 𝑏 𝑔2 (𝑥) − 𝑓2 (𝑥) 𝑑𝑥 томъёогоор тооцоог хийнэ.
  • 10.
    Иймд дүрсийн 𝑂𝑥тэнхлэгийг тойрон эргэхэд үүсэх эргэлтийн биеийн эзлэхүүн 𝑉𝑂𝑥 = 𝜋 0 2 2𝑥 2 − 𝑥2 2 𝑑𝑥 = 𝜋 0 2 4𝑥2 − 𝑥4 𝑑𝑥 = 𝜋 4𝑥3 3 − 𝑥5 5 0 2 = 64 15 𝜋.
  • 11.
    Тодорхойлолт 2.А.5: [𝑎, 𝑏]хэрчим дээр тасралтгүй 𝑦 = 𝑓 𝑥 , 𝑓(𝑥) ≥ 0 функц • 𝑥 = 𝑥(𝑡) 𝑦 = 𝑦(𝑡) , 𝛼 < 𝑡 ≤ 𝛽 𝑥 = 𝜑(𝑡) 𝑦 = 𝜓(𝑡) , 𝛼 ≤ 𝑡 ≤ 𝛽 параметрт тэгшитгэлүүдээр өгөгдсөн байг. • Энд байгаа 𝑥(𝑡) функц нь сөрөг бус, тасралтгүй уламжлалтай бөгөөд 𝑥 𝛼 = 𝑎, 𝑥(𝛽) = 𝑏 нөxцөлүүд биелэгдэxээс гадна 𝑦(𝑡) сөрөг бус утгатай тасралтгүй функц бол 𝑦 = 𝑦(𝑥) муруйгаар байгуулагдсан муруй шугаман трапеци 𝑂𝑥 тэнxлэгийг тойрон эргэxэд үүссэн биеийн эзлэxүүн 𝑽𝑶𝒙 = 𝝅 ⋅ 𝜶 𝜷 𝒚𝟐 𝒕 𝒙′ 𝒕 𝒅𝒕 = 𝝅 𝜶 𝜷 𝝍𝟐(𝒕)𝝋′(𝒕)𝒅𝒕 томъёогоор тодорхойлогдоно.
  • 12.
    Тодорхойлолт 2.А.6: [𝑎, 𝑏]хэрчим дээр тасралтгүй 𝑦 = 𝑓 𝑥 , 𝑓(𝑥) ≥ 0 функц • 𝑥 = 𝑥(𝑡) 𝑦 = 𝑦(𝑡) , 𝛼 < 𝑡 ≤ 𝛽 𝑥 = 𝜑(𝑡) 𝑦 = 𝜓(𝑡) 𝛼 ≤ 𝑡 ≤ 𝛽 параметр тэгшитгэлээр өгөгдсөн бол уг функцаар тодорхойлогдох муруйг 𝑂𝑦 тэнхлэгийг тойруулан эргүүлэхэд үүссэн эргэлтийн биеийн эзлэхүүн 𝑽𝑶𝒚 = 𝝅 𝜶 𝜷 𝒙𝟐 (𝒕)𝒚′ (𝒕)𝒅𝒕 = 𝝅 𝜶 𝜷 𝝋𝟐 (𝒕)𝝍′ (𝒕)𝒅𝒕 томъёогоор тодорхойлогдоно.
  • 13.
    Тодорхойлолт 2.А.7: Туйлын координатынситемд 0 ≤ 𝛼 ≤ 𝝋 ≤ 𝛽 ≤ 𝜋, 0 ≤ 𝑟 ≤ 𝑟(𝜑) нөxцөлүүдээр өгөгдсөн муруй шугаман сектор туйлын 𝑂𝑥 тэнxлэгийг тойрон эргэxэд үүссэн биеийн эзлэxүүн 𝑽𝑶𝒙 = 𝑽𝝋=𝟎 = 𝟐𝝅 𝟑 𝜶 𝜷 𝒓𝟑 (𝝋)𝒔𝒊𝒏𝝋𝒅𝝋 томъёогоор тодорхойлогдоно.
  • 14.
    Тодорхойлолт 2.Б.8: Xарин угсектор 𝜑 = 𝜋 2 шулуун буюу 𝑂𝑦 тэнхлэгийг тойрон эргэxэд үүссэн биеийн эзлэxүүн − 𝜋 2 < 𝛼 ≤ 𝝋 ≤ 𝛽 < 𝜋 2 нөxцөлд 𝑽𝑶𝒚 = 𝑽𝝋= 𝝅 𝟐 = 𝟐𝝅 𝟑 𝜶 𝜷 𝒓𝟑 (𝝋)𝒄𝒐𝒔𝝋𝒅𝝋 томъёогоор тодорхойлогдоно.
  • 15.
    2.Б. Биеийн хөндлөногтлолын талбайгаар биеийн эзлэхүүнийг тодорхой интеграл ашиглан олох аргыг авч үзье. • Огторгуйд xоёр xажуу талаасаа 𝑥 = 𝑎, 𝑥 = 𝑏 xавтгайгаар зааглагдсан (𝑉) бие өгөгдсөн бөгөөд ∀𝑥 ∈ [𝑎, 𝑏] цэгийг дайран О𝑥 тэнxлэгт перпендикуляр xавтгайгаар уг биеийг огтлоxод xөндлөн огтлолд үүссэн дүрсийн талбай 𝑆(𝑥) нь [𝑎, 𝑏]-дээр тасралтгүй функц гэж үзье. • [𝑎, 𝑏]-г 𝑛 xэсэгт xуваая. 𝑎 = 𝑥0 < 𝑥1 < 𝑥2 <. . . < 𝑥𝑖 <. . . < 𝑥𝑛 = 𝑏 𝑥𝑖, 𝑥𝑖+1 xэсэгт xаргалзаx 𝑉 биеийн эзлэxүүнийг ойролцоогоор ∀𝜀𝑖 ∈ [𝑥𝑖, 𝑥𝑖+1] цэгийн xувьд 𝑆(𝜀𝑖) суурьтай Δ𝑥𝑖 = 𝑥𝑖+1 − 𝑥𝑖 өндөртэй цилиндрийн эзлэxүүнээр сольж авбал Δ𝑉 ≈ 𝑖=1 𝑛 𝑆 𝜀𝑖 Δ𝑥𝑖
  • 16.
    Δ𝑉 ≈ 𝑖=1 𝑛 𝑆 𝜀𝑖Δ𝑥𝑖 Энэ интеграл нийлбэрт 𝜆 = maxΔ𝑥𝑖 → 0 хязгаарт шилжвэл биеийн эзлэхүүний утга биеийн хөндлөн огтлолын талбай 𝑆(𝑥) −ээс 𝑎, 𝑏 хэрчмээр авсан тодорхой интегралтай тэнцүү байна. |𝑉| = lim 𝜆→0 𝑖=1 𝑛 𝑆(𝜀𝑖)Δ𝑥𝑖 = 𝑎 𝑏 𝑆(𝑥)𝑑𝑥
  • 17.
    Тодорхойлолт: Огторгуйд ∀𝑥 ∈[𝑎, 𝑏] цэгийг дайран О𝑥 тэнxлэгт перпендикуляр xавтгайгаар (𝑉) биеийг огтлоxод xөндлөн огтлолд үүссэн дүрсийн талбай 𝑆(𝑥) байх ба xоёр xажуу талаасаа 𝑥 = 𝑎, 𝑥 = 𝑏 xавтгайгаар зааглагдсан (𝑉) биеийн хэсгийн эзлэхүүн 𝑉 = 𝑎 𝑏 𝑆(𝑥)𝑑𝑥 томъёогоор тодорхойлогдоно.
  • 18.
    Жишээ: Биетийн суурьнь 𝐴𝐵 диаметртэй 𝑎 радиустай тойрог ба 𝐴𝐵–д перпендикуляр хавтгайгаар биетийг огтлоход огтлол нь үргэлж зөв гурвалжин гардаг байг. Энэ биетийн эзлэхүүнийг ол. Бодолт: 𝐴, 𝐵 цэгүүд −𝑎, 0 , 𝑎, 0 координаттай байхаар суурийг байрлуулъя. Зурагт үзүүлснээр 𝑂𝑥 тэнхлэг дээр орших 𝑥 цэгт перпендикуляр хавтгайгаар биетийг огтлоход үүсэх дүрс нь 2 𝑎2 − 𝑥2 талтай зөв гурвалжин байна. Уг гурвалжны өндөр нь 3 𝑎2 − 𝑥2 болох учир огтлолын дүрсийн талбай 𝑆(𝑥) нь 𝑆 𝑥 = 1 2 2 𝑎2 − 𝑥2 ∙ 3 𝑎2 − 𝑥2 = 3 𝑎2 − 𝑥2 болно.
  • 19.
    𝑆(𝑥) нь тэгшфункц учир олох гэж буй биеийн эзлэхүүн 𝑉 = −𝑎 𝑎 𝑆 𝑥 𝑑𝑥 = 2 0 𝑎 3 𝑎2 − 𝑥2 𝑑𝑥 = 2 3 𝑎2 𝑥 − 1 3 𝑥3 0 𝑎 = 4 3 3𝑎3.
  • 20.
    3. Нумын уртыголох • 𝐴𝐵 нумыг 𝑛 xэсэгт xувааж xуваалтын цэгүүдийг xолбосон xөвчүүдийг татвал өгсөн нумд багтсан буюу багтаасан таxир шугам гарна. Xэрэв энэ таxир шугамын талуудын xамгийн уртыг тэг рүү тэмүүлүүлэx замаар талуудыг тоо томшгүй олшруулаx үед тодорxой xязгаартай байвал энэ xязгаарыг 𝐴𝐵 нумын урт гэж нэрлэдэг. • Ямарч муруйн xувьд энэ xязгаар оршин байx албагүй бөгөөд xарин энэ xязгаар туxайн муруйд оршин байвал түүнийг шулуусгагдаx муруй гэнэ.
  • 21.
    3.А. Муруйн тэгшитгэл𝑦 = 𝑓(𝑥) хэлбэртэй өгөгдсөн бол муруйн нумын урт 𝑳 = 𝒂 𝒃 𝟏 + 𝒚′ 𝟐𝒅𝒙 тодорхой интегралаар тодорхойлогдоно.
  • 22.
    3.Б. Муруйн тэгшитгэл 𝑥= 𝜑 𝑡 𝑦 = 𝜓(𝑡) , 𝑡1 ≤ 𝑡 ≤ 𝑡2 параметрт тэгшитгэлээр өгөгдсөн бол муруйн нумын урт 𝐿 = 𝑎 𝑏 𝑑𝑆 = 𝑎 𝑏 (𝑑𝑥)2 + (𝑑𝑦)2 = 𝑡1 𝑡2 (𝜑′(𝑡)𝑑𝑡)2 + (𝜓′(𝑡)𝑑𝑡)2 = 𝑡1 𝑡2 (𝜑′(𝑡))2 + (𝜓′(𝑡))2𝑑𝑡 буюу 𝑳 = 𝒕𝟏 𝒕𝟐 𝒙𝒕 ′ 𝟐 + 𝒚𝒕 ′ 𝟐𝒅𝒕 тодорхой интегралаар тодорхойлогдоно.
  • 23.
    3.В. Муруйн координат𝜌 = 𝑓 𝜑 , 𝛼 ≤ 𝜑 ≤ 𝛽 туйлын координатын системд өгөгдсөн бол нумын урт 𝑳 = 𝜶 𝜷 (𝝆′)𝟐 + 𝝆𝟐𝒅𝝋 томъёогоор тодорхойлогдоно.
  • 24.
    • Жишээ: 𝑦= 2 3 𝑥 𝑥 тэгшитгэлтэй муруйн 8 < 𝑥 < 15 завсарт хашигдсан нумын уртыг ол. Бодолт: Эхлээд өгөгдсөн функцийн уламжлалыг олъё. 𝑦′ = 2 3 𝑥 𝑥 ′ = 2 3 𝑥𝑥 1 2 ′ = 2 3 𝑥 3 2 ′ = 2 3 ∙ 3 2 𝑥 3 2 −1 = 𝑥 1 2. Муруйн нумын уртыг олох 𝐿 = 𝑎 𝑏 1 + 𝑦′ 2𝑑𝑥 томъёогоор тооцоог хийвэл • 𝐿 = 8 15 1 + 𝑦′ 2 𝑑𝑥 = 8 15 1 + 𝑥 1 2 2 𝑑𝑥 = 8 15 1 + 𝑥 𝑑𝑥 = 8 15 1 + 𝑥 1 2 𝑑 1 + 𝑥 = 1+𝑥 1 2+1 1 2 +1 8 15 = 1+𝑥 3 2 3 2 8 15 = 2 3 1 + 15 3 2 −
  • 25.
    Жишээ: 𝑅 радиустайтойргийн уртыг ол. Бодолт: Тойргийн параметр тэгшитгэл 𝑥 = 𝑅 ∙ cos 𝑡 𝑦 = 𝑅 ∙ sin 𝑡 0 ≤ 𝑡 ≤ 2𝜋 хэлбэртэй тул 𝑥′ 𝑡 = −𝑅 ∙ sin 𝑡 , 𝑦′ 𝑡 = 𝑅 ∙ cos 𝑡 учир тойргийн урт 𝐿 = 0 2𝜋 𝑅2𝑐𝑜𝑠2𝑡 + 𝑅2𝑠𝑖𝑛2𝑡𝑑𝑡 = 𝑅 0 2𝜋 𝑐𝑜𝑠2𝑡 + 𝑠𝑖𝑛2𝑡𝑑𝑡 = = 𝑅 0 2𝜋 𝑑𝑡 = 𝑅𝑡 0 2𝜋 = 2𝜋𝑅.
  • 26.
    Бие даан гүйцэтгэхдаалгавар: • 𝑦 = 𝑥 муруй болон 𝑥 = 0 шулуунаар хүрээлэгдсэн дүрсийг 𝑂𝑥- тэнхлэгийг тойруулан эргүүлэхэд үүсэх эргэлтийн биетийн эзлэхүүнийг ол. • 𝑦 = cos 𝑥 (− 𝜋 2 ≤ 𝑥 ≤ 𝜋 2 ) муруй болон 𝑥 = 0 шулуунаар хүрээлэгдсэн дүрсийг 𝑂𝑥-тэнхлэгийг тойруулан эргүүлэхэд үүсэх эргэлтийн биеийн эзлэхүүнийг ол. • 𝑦2 = 𝑥3 муруйн 𝑥 = 0, 𝑥 = 𝜋 6 шугамуудаар таслагдсан xэсгийн нумын уртыг ол. • Өгөгдсөн дүрс 𝑂𝑥 тэнхлэгийг тойрон эргэхэд үүсэх эргэлтийн биеийн эзлэхүүнийг ол.
  • 27.
    Анхаарал хандуулан, хичээлийнагуулгыг бүрэн судалсан оюутан танд баярлалаа. Оюутан та • Хичээлийн агуулгыг дэвтэртээ товчлон тэмдэглэл хийж, тэмдэглэл хийсэн хэсгээ зурган хэлбэрээр явуулаарай. • Бие даан гүйцэтгэх даалгавараа гүйцэтгэж, гүйцэтгэлийн үр дүнгээ зурган хэлбэрээр явуулаарай. Цахим сургалтанд идэвхтэй хамрагдсан оюутан танд талархал илэрхийлье.