Лекцийн сэдэв:
Рационал функцийг
интегралчлах арга
Рационал функцийг интегралчлах арга
• Тодорхой биш интегралыг бодох ерөнхий дүрэм байдаггүй боловч
тодорхой функцийн ангид тохирсон интегралчлах аргууд байдаг.
• Хүртвэр, хуваарь нь олон гишүүнт байх рационал функцийн
тодорхой биш интегралыг хялбар бутархайнуудын нийлбэрт задлах
замаар боддог.
Бид
4
𝑥−6
ба
7
𝑥+5
хоёр алгебрын хялбар бутархай өгсөн үед
тэдгээрийн нийлбэрийг олж чаддаг билээ.
4
𝑥 − 6
+
3
𝑥 + 5
=
4 𝑥 + 5 + 3(𝑥 − 6)
𝑥 − 6 𝑥 + 5
=
4𝑥 + 20 + 3𝑥 − 18
𝑥 − 6 𝑥 + 5
=
=
7𝑥 + 2
𝑥 − 6 𝑥 + 5
.
1. Хүртвэр, хуваарь нь олон гишүүнт байх рационал функцийг
хялбар бутархайнуудын нийлбэрт задлах арга
Энэ үйлдлийг буцаан
7𝑥+2
𝑥−6 𝑥+5
рационал функцийг хялбар
бутархайн нийлбэр болгон задлах тухай авч үзье.
Тодорхойлолт:
• 𝑃𝑚 𝑥 = 𝑏0 + 𝑏1𝑥 + 𝑏2𝑥2
+ ⋯ + 𝑏𝑚𝑥𝑚
, 𝑏𝑚 ≠ 0
• 𝑄𝑛 𝑥 = 𝑎0 + 𝑎1𝑥 + 𝑎2𝑥2
+ ⋯ + 𝑎𝑛𝑥𝑛
, 𝑎𝑛 ≠ 0
𝑚 ≥ 0, 𝑛 ≥ 1 алгебрын хоёр олон гишүүнтийн харьцаагаар
тодорхойлогдох
𝑓 𝑥 =
𝑃𝑚 𝑥
𝑄𝑛 𝑥
функцийг рационал функц эсвэл рационал илэрхийлэл гэнэ.
Тодорхойлолт:
• I.
𝐴
𝑥−𝑎
• II.
𝐴
(𝑥−𝑎)𝑘 (𝑘 ≥ 2)
• III.
𝑀𝑥+𝑁
𝑥2+𝑝𝑥+𝑞
• IV.
𝑀𝑥+𝑁
(𝑥2+𝑝𝑥+𝑞)𝑘 (𝑘 ≥ 2)
хэлбэрийн рационал функцийг хялбар бутархай гэнэ
Энд 𝐴, 𝑀, 𝑁, 𝑎, 𝑝, 𝑞 тогтмолууд, 𝑘 бүхэл эерэг тоо,
𝐷 = 𝑝2
− 4𝑞 < 0 байна.
Теорем:
Ямар ч зөв рационал бутархайг хялбар бутархайн нийлбэрээр нэг
утгатай илэрхийлж болно.
1.1. Эхлээд
• 𝑃𝑚(𝑥) -олон гишүүнтийн зэрэг нь
• 𝑄𝑛 𝑥 -олон гишүүнтийн зэргээс бага үед
𝑃𝑚(𝑥)
𝑄𝑛(𝑥)
илэрхийллийг хялбар бутархайн нийлбэр болгон задлах аргыг авч
үзье.
А.
• Хэрэв
𝑎𝑥+𝑏
𝑐𝑥2+𝑑𝑥+𝑒
рационал илэрхийллийн хуваарийг
𝑝𝑥 + 𝑞 𝑟𝑥 + 𝑠 гэж үржигдэхүүн болгон задалж байвал
𝑎𝑥 + 𝑏
𝑐𝑥2 + 𝑑𝑥 + 𝑒
=
𝑎𝑥 + 𝑏
𝑝𝑥 + 𝑞 𝑟𝑥 + 𝑠
хэлбэрийн илэрхийллийг
𝐴
𝑝𝑥+𝑞
+
𝐵
𝑟𝑥+𝑠
гэсэн хялбар бутархайн
нийлбэр болгон задална.
• Хэрэв
𝑎𝑥2+𝑏𝑥+𝑐
𝑝𝑥+𝑞 𝑟𝑥+𝑠 𝑚𝑥+𝑛
хэлбэрийн рационал илэрхийллийг
𝐴
𝑝𝑥 + 𝑞
+
𝐵
𝑟𝑥 + 𝑠
+
𝐶
𝑚𝑥 + 𝑛
гэсэн хялбар бутархайн нийлбэр болгон задална.
Б.
• Хэрэв рационал илэрхийллийн хуваарийг 𝑝𝑥 + 𝑞 2
эсвэл
𝑝𝑥 + 𝑞 3
гэж үржигдэхүүн болгон задалж байвал
•
𝑎𝑥+𝑏
𝑝𝑥+𝑞 2 хэлбэрийн илэрхийллийг
𝐴
𝑝𝑥 + 𝑞
+
𝐵
𝑝𝑥 + 𝑞 2
гэсэн хялбар бутархайн нийлбэр болгон задална.
•
𝑎𝑥2+𝑏𝑥+𝑐
𝑝𝑥+𝑞 3 хэлбэрийн рационал илэрхийллийг
𝐴
𝑝𝑥 + 𝑞
+
𝐵
𝑝𝑥 + 𝑞 2
+
𝐶
𝑝𝑥 + 𝑞 3
гэсэн хялбар бутархайн нийлбэр болгон задална.
В.
• Хэрэв рационал илэрхийллийн хуваарийг
𝑝𝑥 + 𝑞 𝑟𝑥 + 𝑠 2
гэж үржигдэхүүн болгон задалж байвал
𝑎𝑥2+𝑏𝑥+𝑐
𝑝𝑥+𝑞 𝑟𝑥+𝑠 2 хэлбэрийн илэрхийллийг
𝐴
𝑝𝑥 + 𝑞
+
𝐵
𝑟𝑥 + 𝑠
+
𝐶
𝑟𝑥 + 𝑠 2
гэсэн хялбар бутархайн нийлбэр болгон задална.
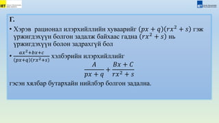
Г.
• Хэрэв рационал илэрхийллийн хуваарийг 𝑝𝑥 + 𝑞 𝑟𝑥2
+ 𝑠 гэж
үржигдэхүүн болгон задалж байхаас гадна 𝑟𝑥2
+ 𝑠 нь
үржигдэхүүн болон задрахгүй бол
•
𝑎𝑥2+𝑏𝑥+𝑐
𝑝𝑥+𝑞 𝑟𝑥2+𝑠
хэлбэрийн илэрхийллийг
𝐴
𝑝𝑥 + 𝑞
+
𝐵𝑥 + 𝐶
𝑟𝑥2 + 𝑠
гэсэн хялбар бутархайн нийлбэр болгон задална.
1.2. Одоо 𝑃𝑚(𝑥) -олон гишүүнтийн зэрэг нь 𝑄𝑛 𝑥 -олон
гишүүнтийн зэргээс багагүй үед
𝑃𝑚(𝑥)
𝑄𝑛(𝑥)
илэрхийллийг алгебрийн
хялбар бутархайн нийлбэр болгон задлах аргыг авч үзье.
• 𝑃𝑚(𝑥) -олон гишүүнтийн зэрэг нь 𝑄𝑛 𝑥 -олон гишүүнтийн
зэргээс багагүй байг. Тэгвэл
𝑃𝑚(𝑥)
𝑄𝑛(𝑥)
илэрхийллийг олон гишүүнт
болон алгебрийн хялбар бутархайн нийлбэр болгон задалж болно.
• Хэрэв 𝑃𝑚(𝑥)-ийг 𝑄𝑛(𝑥)-д хуваахад S(𝑥) ноогдвор, 𝑅(𝑥) үлдэгдэл
гарсан бол
𝑃𝑚(𝑥)
𝑄𝑛(𝑥)
= 𝑆 𝑥 +
𝑅(𝑥)
𝑄𝑛(𝑥)
болно.
Тодорxойгүй коэффициентийн арга
• Одоо
𝑃𝑚(𝑥)
𝑄𝑛(𝑥)
илэрхийллийг алгебрийн хялбар бутархайн нийлбэр
болгон задласны дараа хялбар бутархайнуудын тодорxойгүй
коэффициентүүдийг олох аргыг авч үзье.
Тодорхойлолт:
•
𝑃𝑚(𝑥)
𝑄𝑛(𝑥)
рационал функцийг тодорxойгүй коэффициент бүxий xялбар
бутарxайнуудын нийлбэрт задална.
• Хялбар бутарxайнуудын ерөнxий xуваарийг нь олж тэнцүүлбэл
xүртвэрт гарч ирэx олон гишүүнт нь анхны бутархайн 𝑃𝑚(𝑥) -тэй
тэнцэх ёстой.
• Иймд олон гишүүнтүүдийн xаргалзаx зэргүүдийн өмнөx
коэффициентүүд нь тэнцүү байна.
• Коэффициентүүдийг тэнцүүлэx замаар xялбар бутарxайнуудын
тодорxойгүй коэффициентүүдийг олж болно.
Энэ аргыг тодорxойгүй коэффициентийн арга гэнэ.
Жишээ:
7𝑥+2
𝑥−6 𝑥+5
рационал функцийг хялбар бутархайн нийлбэрт задал.
Бодолт:
7𝑥+2
𝑥−6 𝑥+5
=
𝐴
𝑥−6
+
𝐵
𝑥+5
хэлбэртэй задалсан гэе.
Тэгвэл 𝐴, 𝐵 коэффициентийг тодорxойгүй коэффициентийн аргаар
хэрхэн олох бодолтыг гүйцэтгэе.
7𝑥 + 2
𝑥 − 6 𝑥 + 5
=
𝐴
𝑥 − 6
+
𝐵
𝑥 + 5
=
𝐴 𝑥 + 5 + 𝐵 𝑥 − 6
𝑥 − 6 𝑥 + 5
,
7𝑥 + 2
𝑥 − 6 𝑥 + 5
=
𝐴 𝑥 + 5 + 𝐵 𝑥 − 6
𝑥 − 6 𝑥 + 5
байна.
Эндээс 2 рационал бутархай тэнцүү байхын тулд xүртвэрийн олон
гишүүнтүүд тэнцүү байх ёстой.
7𝑥 + 2 = 𝐴 𝑥 + 5 + 𝐵 𝑥 − 6
гэсэн адилтгал биелнэ.
• Төсөөтэй гишүүдийг эмхтгэвэл
7𝑥 + 2 = 𝐴 + 𝐵 𝑥 + 5𝐴 − 6𝐵
болно.
• Эндээс 2 олон гишүүнтүүдийн xаргалзаx зэргүүдийн өмнөx
коэффициентүүд нь тэнцүү байх нөхцөл
𝐴 + 𝐵 = 7
5𝐴 − 6𝐵 = 2
өөс 𝐴, 𝐵 коэффициентүүд олдоно.
• Энэ систем тэгшитгэлийн шийд 𝐴 = 4, 𝐵 = 3 гэж олдлоо.
Иймд
7𝑥 + 2
𝑥 − 6 𝑥 + 5
=
4
𝑥 − 6
+
3
𝑥 + 5
гэж хялбар бутархайн нийлбэрт задарч байна.
• 𝑓 𝑥 =
𝑃𝑚 𝑥
𝑄𝑛 𝑥
рационал функцийн тодорхой биш интегралыг бодох
аргыг авч үзье.
Өөрөөр хэлбэл, 𝑓 𝑥 𝑑𝑥 =
𝑃𝑚 𝑥
𝑄𝑛 𝑥
𝑑𝑥 интегралыг бодох аргыг авч
үзье.
2А.
𝑃𝑚 𝑥
𝑄𝑛 𝑥
рационал функцийг интегралчлахын тулд хялбар
бутархайнуудын интегралыг олоход хангалттай.
2. Рационал функцийн тодорхой биш интегралыг бодох арга
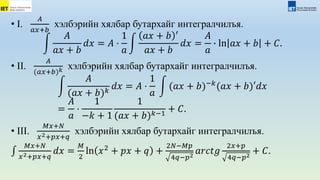
• I.
𝐴
𝑎𝑥+𝑏
хэлбэрийн хялбар бутархайг интегралчилъя.
𝐴
𝑎𝑥 + 𝑏
𝑑𝑥 = 𝐴 ⋅
1
𝑎
𝑎𝑥 + 𝑏 ′
𝑎𝑥 + 𝑏
𝑑𝑥 =
𝐴
𝑎
∙ ln 𝑎𝑥 + 𝑏 + 𝐶.
• II.
𝐴
(𝑎𝑥+𝑏)𝑘 хэлбэрийн хялбар бутархайг интегралчилъя.
𝐴
(𝑎𝑥 + 𝑏)𝑘
𝑑𝑥 = 𝐴 ⋅
1
𝑎
(𝑎𝑥 + 𝑏)−𝑘
(𝑎𝑥 + 𝑏)′𝑑𝑥
=
𝐴
𝑎
⋅
1
−𝑘 + 1
1
(𝑎𝑥 + 𝑏)𝑘−1
+ 𝐶.
• III.
𝑀𝑥+𝑁
𝑥2+𝑝𝑥+𝑞
хэлбэрийн хялбар бутархайг интегралчилъя.
𝑀𝑥+𝑁
𝑥2+𝑝𝑥+𝑞
𝑑𝑥 =
𝑀
2
ln 𝑥2
+ 𝑝𝑥 + 𝑞 +
2𝑁−𝑀𝑝
4𝑞−𝑝2
𝑎𝑟𝑐𝑡𝑔
2𝑥+𝑝
4𝑞−𝑝2
+ 𝐶.
Хялбар
бутархай
Хялбар бутархайн интегралын томъёо
I 𝐴
𝑎𝑥 + 𝑏
𝐴
𝑎𝑥 + 𝑏
𝑑𝑥 =
𝐴
𝑎
∙ ln|𝑎𝑥 + 𝑏| + 𝐶
II
𝐴
(𝑎𝑥 + 𝑏)𝑘
𝐴
(𝑎𝑥 + 𝑏)𝑘
𝑑𝑥 =
𝐴
𝑎
⋅
1
−𝑘 + 1
1
(𝑎𝑥 + 𝑏)𝑘−1
+ 𝐶
III
𝑀𝑥 + 𝑁
𝑥2 + 𝑝𝑥 + 𝑞
𝑀𝑥 + 𝑁
𝑥2 + 𝑝𝑥 + 𝑞
𝑑𝑥
=
𝑀
2
ln(𝑥2 + 𝑝𝑥 + 𝑞) +
2𝑁 − 𝑀𝑝
4𝑞 − 𝑝2
𝑎𝑟𝑐𝑡𝑔
2𝑥 + 𝑝
4𝑞 − 𝑝2
+ 𝐶
2Б.
• Хэрэв 𝑚 ≥ 𝑛 байвал
𝑃𝑚(𝑥)
𝑄𝑛(𝑥)
- ээс бүхэл хэсгийг ялгавал
𝑃𝑚(𝑥)
𝑄𝑛(𝑥)
= 𝑆 𝑥 +
𝑅(𝑥)
𝑄𝑛(𝑥)
= олон гишүүнт +
𝑃𝑚1
(𝑥)
𝑄𝑛1
(𝑥)
(𝑚1 < 𝑛1)
болно.
• Бидний олох интеграл нь олон гишүүнтийн болон зөв рационал
бутархайн интегралд шилжиж байна.
• Олон гишүүнт түвэггүй интегралчлагдана.
Анхаарал хандуулан, хичээлийн агуулгыг бүрэн судалсан
оюутан танд баярлалаа.
Та бүхэн
• Хичээлийн агуулгыг дэвтэртээ товчлон тэмдэглэл хийж,
тэмдэглэл хийсэн хэсгээ зурган хэлбэрээр явуулаарай.
Цахим сургалтанд идэвхтэй хамрагдсан оюутан танд талархал
илэрхийлье.

MT102 Лекц 3

  • 1.
  • 2.
    Рационал функцийг интегралчлахарга • Тодорхой биш интегралыг бодох ерөнхий дүрэм байдаггүй боловч тодорхой функцийн ангид тохирсон интегралчлах аргууд байдаг. • Хүртвэр, хуваарь нь олон гишүүнт байх рационал функцийн тодорхой биш интегралыг хялбар бутархайнуудын нийлбэрт задлах замаар боддог.
  • 3.
    Бид 4 𝑥−6 ба 7 𝑥+5 хоёр алгебрын хялбарбутархай өгсөн үед тэдгээрийн нийлбэрийг олж чаддаг билээ. 4 𝑥 − 6 + 3 𝑥 + 5 = 4 𝑥 + 5 + 3(𝑥 − 6) 𝑥 − 6 𝑥 + 5 = 4𝑥 + 20 + 3𝑥 − 18 𝑥 − 6 𝑥 + 5 = = 7𝑥 + 2 𝑥 − 6 𝑥 + 5 . 1. Хүртвэр, хуваарь нь олон гишүүнт байх рационал функцийг хялбар бутархайнуудын нийлбэрт задлах арга
  • 4.
    Энэ үйлдлийг буцаан 7𝑥+2 𝑥−6𝑥+5 рационал функцийг хялбар бутархайн нийлбэр болгон задлах тухай авч үзье. Тодорхойлолт: • 𝑃𝑚 𝑥 = 𝑏0 + 𝑏1𝑥 + 𝑏2𝑥2 + ⋯ + 𝑏𝑚𝑥𝑚 , 𝑏𝑚 ≠ 0 • 𝑄𝑛 𝑥 = 𝑎0 + 𝑎1𝑥 + 𝑎2𝑥2 + ⋯ + 𝑎𝑛𝑥𝑛 , 𝑎𝑛 ≠ 0 𝑚 ≥ 0, 𝑛 ≥ 1 алгебрын хоёр олон гишүүнтийн харьцаагаар тодорхойлогдох 𝑓 𝑥 = 𝑃𝑚 𝑥 𝑄𝑛 𝑥 функцийг рационал функц эсвэл рационал илэрхийлэл гэнэ.
  • 5.
    Тодорхойлолт: • I. 𝐴 𝑥−𝑎 • II. 𝐴 (𝑥−𝑎)𝑘(𝑘 ≥ 2) • III. 𝑀𝑥+𝑁 𝑥2+𝑝𝑥+𝑞 • IV. 𝑀𝑥+𝑁 (𝑥2+𝑝𝑥+𝑞)𝑘 (𝑘 ≥ 2) хэлбэрийн рационал функцийг хялбар бутархай гэнэ Энд 𝐴, 𝑀, 𝑁, 𝑎, 𝑝, 𝑞 тогтмолууд, 𝑘 бүхэл эерэг тоо, 𝐷 = 𝑝2 − 4𝑞 < 0 байна.
  • 6.
    Теорем: Ямар ч зөврационал бутархайг хялбар бутархайн нийлбэрээр нэг утгатай илэрхийлж болно. 1.1. Эхлээд • 𝑃𝑚(𝑥) -олон гишүүнтийн зэрэг нь • 𝑄𝑛 𝑥 -олон гишүүнтийн зэргээс бага үед 𝑃𝑚(𝑥) 𝑄𝑛(𝑥) илэрхийллийг хялбар бутархайн нийлбэр болгон задлах аргыг авч үзье.
  • 7.
    А. • Хэрэв 𝑎𝑥+𝑏 𝑐𝑥2+𝑑𝑥+𝑒 рационал илэрхийллийнхуваарийг 𝑝𝑥 + 𝑞 𝑟𝑥 + 𝑠 гэж үржигдэхүүн болгон задалж байвал 𝑎𝑥 + 𝑏 𝑐𝑥2 + 𝑑𝑥 + 𝑒 = 𝑎𝑥 + 𝑏 𝑝𝑥 + 𝑞 𝑟𝑥 + 𝑠 хэлбэрийн илэрхийллийг 𝐴 𝑝𝑥+𝑞 + 𝐵 𝑟𝑥+𝑠 гэсэн хялбар бутархайн нийлбэр болгон задална. • Хэрэв 𝑎𝑥2+𝑏𝑥+𝑐 𝑝𝑥+𝑞 𝑟𝑥+𝑠 𝑚𝑥+𝑛 хэлбэрийн рационал илэрхийллийг 𝐴 𝑝𝑥 + 𝑞 + 𝐵 𝑟𝑥 + 𝑠 + 𝐶 𝑚𝑥 + 𝑛 гэсэн хялбар бутархайн нийлбэр болгон задална.
  • 8.
    Б. • Хэрэв рационалилэрхийллийн хуваарийг 𝑝𝑥 + 𝑞 2 эсвэл 𝑝𝑥 + 𝑞 3 гэж үржигдэхүүн болгон задалж байвал • 𝑎𝑥+𝑏 𝑝𝑥+𝑞 2 хэлбэрийн илэрхийллийг 𝐴 𝑝𝑥 + 𝑞 + 𝐵 𝑝𝑥 + 𝑞 2 гэсэн хялбар бутархайн нийлбэр болгон задална. • 𝑎𝑥2+𝑏𝑥+𝑐 𝑝𝑥+𝑞 3 хэлбэрийн рационал илэрхийллийг 𝐴 𝑝𝑥 + 𝑞 + 𝐵 𝑝𝑥 + 𝑞 2 + 𝐶 𝑝𝑥 + 𝑞 3 гэсэн хялбар бутархайн нийлбэр болгон задална.
  • 9.
    В. • Хэрэв рационалилэрхийллийн хуваарийг 𝑝𝑥 + 𝑞 𝑟𝑥 + 𝑠 2 гэж үржигдэхүүн болгон задалж байвал 𝑎𝑥2+𝑏𝑥+𝑐 𝑝𝑥+𝑞 𝑟𝑥+𝑠 2 хэлбэрийн илэрхийллийг 𝐴 𝑝𝑥 + 𝑞 + 𝐵 𝑟𝑥 + 𝑠 + 𝐶 𝑟𝑥 + 𝑠 2 гэсэн хялбар бутархайн нийлбэр болгон задална.
  • 10.
    Г. • Хэрэв рационалилэрхийллийн хуваарийг 𝑝𝑥 + 𝑞 𝑟𝑥2 + 𝑠 гэж үржигдэхүүн болгон задалж байхаас гадна 𝑟𝑥2 + 𝑠 нь үржигдэхүүн болон задрахгүй бол • 𝑎𝑥2+𝑏𝑥+𝑐 𝑝𝑥+𝑞 𝑟𝑥2+𝑠 хэлбэрийн илэрхийллийг 𝐴 𝑝𝑥 + 𝑞 + 𝐵𝑥 + 𝐶 𝑟𝑥2 + 𝑠 гэсэн хялбар бутархайн нийлбэр болгон задална.
  • 11.
    1.2. Одоо 𝑃𝑚(𝑥)-олон гишүүнтийн зэрэг нь 𝑄𝑛 𝑥 -олон гишүүнтийн зэргээс багагүй үед 𝑃𝑚(𝑥) 𝑄𝑛(𝑥) илэрхийллийг алгебрийн хялбар бутархайн нийлбэр болгон задлах аргыг авч үзье. • 𝑃𝑚(𝑥) -олон гишүүнтийн зэрэг нь 𝑄𝑛 𝑥 -олон гишүүнтийн зэргээс багагүй байг. Тэгвэл 𝑃𝑚(𝑥) 𝑄𝑛(𝑥) илэрхийллийг олон гишүүнт болон алгебрийн хялбар бутархайн нийлбэр болгон задалж болно. • Хэрэв 𝑃𝑚(𝑥)-ийг 𝑄𝑛(𝑥)-д хуваахад S(𝑥) ноогдвор, 𝑅(𝑥) үлдэгдэл гарсан бол 𝑃𝑚(𝑥) 𝑄𝑛(𝑥) = 𝑆 𝑥 + 𝑅(𝑥) 𝑄𝑛(𝑥) болно.
  • 12.
    Тодорxойгүй коэффициентийн арга •Одоо 𝑃𝑚(𝑥) 𝑄𝑛(𝑥) илэрхийллийг алгебрийн хялбар бутархайн нийлбэр болгон задласны дараа хялбар бутархайнуудын тодорxойгүй коэффициентүүдийг олох аргыг авч үзье.
  • 13.
    Тодорхойлолт: • 𝑃𝑚(𝑥) 𝑄𝑛(𝑥) рационал функцийг тодорxойгүйкоэффициент бүxий xялбар бутарxайнуудын нийлбэрт задална. • Хялбар бутарxайнуудын ерөнxий xуваарийг нь олж тэнцүүлбэл xүртвэрт гарч ирэx олон гишүүнт нь анхны бутархайн 𝑃𝑚(𝑥) -тэй тэнцэх ёстой. • Иймд олон гишүүнтүүдийн xаргалзаx зэргүүдийн өмнөx коэффициентүүд нь тэнцүү байна. • Коэффициентүүдийг тэнцүүлэx замаар xялбар бутарxайнуудын тодорxойгүй коэффициентүүдийг олж болно. Энэ аргыг тодорxойгүй коэффициентийн арга гэнэ.
  • 14.
    Жишээ: 7𝑥+2 𝑥−6 𝑥+5 рационал функцийгхялбар бутархайн нийлбэрт задал. Бодолт: 7𝑥+2 𝑥−6 𝑥+5 = 𝐴 𝑥−6 + 𝐵 𝑥+5 хэлбэртэй задалсан гэе. Тэгвэл 𝐴, 𝐵 коэффициентийг тодорxойгүй коэффициентийн аргаар хэрхэн олох бодолтыг гүйцэтгэе.
  • 15.
    7𝑥 + 2 𝑥− 6 𝑥 + 5 = 𝐴 𝑥 − 6 + 𝐵 𝑥 + 5 = 𝐴 𝑥 + 5 + 𝐵 𝑥 − 6 𝑥 − 6 𝑥 + 5 , 7𝑥 + 2 𝑥 − 6 𝑥 + 5 = 𝐴 𝑥 + 5 + 𝐵 𝑥 − 6 𝑥 − 6 𝑥 + 5 байна. Эндээс 2 рационал бутархай тэнцүү байхын тулд xүртвэрийн олон гишүүнтүүд тэнцүү байх ёстой. 7𝑥 + 2 = 𝐴 𝑥 + 5 + 𝐵 𝑥 − 6 гэсэн адилтгал биелнэ. • Төсөөтэй гишүүдийг эмхтгэвэл 7𝑥 + 2 = 𝐴 + 𝐵 𝑥 + 5𝐴 − 6𝐵 болно.
  • 16.
    • Эндээс 2олон гишүүнтүүдийн xаргалзаx зэргүүдийн өмнөx коэффициентүүд нь тэнцүү байх нөхцөл 𝐴 + 𝐵 = 7 5𝐴 − 6𝐵 = 2 өөс 𝐴, 𝐵 коэффициентүүд олдоно. • Энэ систем тэгшитгэлийн шийд 𝐴 = 4, 𝐵 = 3 гэж олдлоо. Иймд 7𝑥 + 2 𝑥 − 6 𝑥 + 5 = 4 𝑥 − 6 + 3 𝑥 + 5 гэж хялбар бутархайн нийлбэрт задарч байна.
  • 17.
    • 𝑓 𝑥= 𝑃𝑚 𝑥 𝑄𝑛 𝑥 рационал функцийн тодорхой биш интегралыг бодох аргыг авч үзье. Өөрөөр хэлбэл, 𝑓 𝑥 𝑑𝑥 = 𝑃𝑚 𝑥 𝑄𝑛 𝑥 𝑑𝑥 интегралыг бодох аргыг авч үзье. 2А. 𝑃𝑚 𝑥 𝑄𝑛 𝑥 рационал функцийг интегралчлахын тулд хялбар бутархайнуудын интегралыг олоход хангалттай. 2. Рационал функцийн тодорхой биш интегралыг бодох арга
  • 18.
    • I. 𝐴 𝑎𝑥+𝑏 хэлбэрийн хялбарбутархайг интегралчилъя. 𝐴 𝑎𝑥 + 𝑏 𝑑𝑥 = 𝐴 ⋅ 1 𝑎 𝑎𝑥 + 𝑏 ′ 𝑎𝑥 + 𝑏 𝑑𝑥 = 𝐴 𝑎 ∙ ln 𝑎𝑥 + 𝑏 + 𝐶. • II. 𝐴 (𝑎𝑥+𝑏)𝑘 хэлбэрийн хялбар бутархайг интегралчилъя. 𝐴 (𝑎𝑥 + 𝑏)𝑘 𝑑𝑥 = 𝐴 ⋅ 1 𝑎 (𝑎𝑥 + 𝑏)−𝑘 (𝑎𝑥 + 𝑏)′𝑑𝑥 = 𝐴 𝑎 ⋅ 1 −𝑘 + 1 1 (𝑎𝑥 + 𝑏)𝑘−1 + 𝐶. • III. 𝑀𝑥+𝑁 𝑥2+𝑝𝑥+𝑞 хэлбэрийн хялбар бутархайг интегралчилъя. 𝑀𝑥+𝑁 𝑥2+𝑝𝑥+𝑞 𝑑𝑥 = 𝑀 2 ln 𝑥2 + 𝑝𝑥 + 𝑞 + 2𝑁−𝑀𝑝 4𝑞−𝑝2 𝑎𝑟𝑐𝑡𝑔 2𝑥+𝑝 4𝑞−𝑝2 + 𝐶.
  • 19.
    Хялбар бутархай Хялбар бутархайн интегралынтомъёо I 𝐴 𝑎𝑥 + 𝑏 𝐴 𝑎𝑥 + 𝑏 𝑑𝑥 = 𝐴 𝑎 ∙ ln|𝑎𝑥 + 𝑏| + 𝐶 II 𝐴 (𝑎𝑥 + 𝑏)𝑘 𝐴 (𝑎𝑥 + 𝑏)𝑘 𝑑𝑥 = 𝐴 𝑎 ⋅ 1 −𝑘 + 1 1 (𝑎𝑥 + 𝑏)𝑘−1 + 𝐶 III 𝑀𝑥 + 𝑁 𝑥2 + 𝑝𝑥 + 𝑞 𝑀𝑥 + 𝑁 𝑥2 + 𝑝𝑥 + 𝑞 𝑑𝑥 = 𝑀 2 ln(𝑥2 + 𝑝𝑥 + 𝑞) + 2𝑁 − 𝑀𝑝 4𝑞 − 𝑝2 𝑎𝑟𝑐𝑡𝑔 2𝑥 + 𝑝 4𝑞 − 𝑝2 + 𝐶
  • 20.
    2Б. • Хэрэв 𝑚≥ 𝑛 байвал 𝑃𝑚(𝑥) 𝑄𝑛(𝑥) - ээс бүхэл хэсгийг ялгавал 𝑃𝑚(𝑥) 𝑄𝑛(𝑥) = 𝑆 𝑥 + 𝑅(𝑥) 𝑄𝑛(𝑥) = олон гишүүнт + 𝑃𝑚1 (𝑥) 𝑄𝑛1 (𝑥) (𝑚1 < 𝑛1) болно. • Бидний олох интеграл нь олон гишүүнтийн болон зөв рационал бутархайн интегралд шилжиж байна. • Олон гишүүнт түвэггүй интегралчлагдана.
  • 21.
    Анхаарал хандуулан, хичээлийнагуулгыг бүрэн судалсан оюутан танд баярлалаа. Та бүхэн • Хичээлийн агуулгыг дэвтэртээ товчлон тэмдэглэл хийж, тэмдэглэл хийсэн хэсгээ зурган хэлбэрээр явуулаарай. Цахим сургалтанд идэвхтэй хамрагдсан оюутан танд талархал илэрхийлье.