1. Introduction 
2. Bilurubin 
3. Aminotrasferases 
4. Alkaline phosphatases 
5. Synthetic functions 
6. Fibrosis markers 
7. Quantitative function 
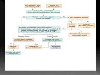
8. Pattern recognition and bird eye view 
9. Clinical scenarios
INTRODUCTION 
 The liver biochemical tests is preferreble 
term than liver function tests ? 
 It should be appropriately ordered with 
knowledge of history and physical 
examination of the patient. 
 They have potential to identify liver 
disease and distinguish among types of 
disorders, guage the severity, progression 
of dysfunction and also response to 
therapy
 No test can accurately assess the liver’s 
total functional capacity 
 They measure only few functions among 
several functions performed by liver. 
 Singly they don’t have sensitivity and 
specifity so always battery of tests has to 
be performed to evaluate the liver
1. TOTAL BILURUBIN AND DIRECT AND 
INDIRECT FRACTION 
2. ALANINE AMINOTRANSFERASE(ALT) 
3. ASPARTATE AMINOTRANSFERASE(AST) 
4. ALKALINE PHOSPHATASE(ALP) 
5. GAMMA GLUTAMYL 
TRANSPEPTIDASE(GGPT) 
6. 5’NUCLEOTIDASE(5’NT) 
7. SERUM ALBUMIN 
8. PROTHROMBIN TIME
 QUANTITATIVE TESTS OF LIVER FUNCTION 
 TESTS TO ASSESS DEGREE OF HEPATIC 
FIBROSIS
 Bilirubin is a breakdown product of heme 
 About 4 mg/kg body weight of bilirubin is 
produced each day 
 Heme is converted to biliverdin by the 
microsomal enzyme heme oxygenase. 
Biliverdin is then converted to bilirubin by 
the cytosolic enzyme biliverdin reductase. 
 Bilirubin formed in the reticuloendothelium is 
lipid soluble and virtually insoluble in water . 
This process of making insoluble to soluble 
by liver is called conjugation.
 The terms direct and indirect bilirubin, which 
correspond roughly to conjugated and unconjugated 
bilirubin, respectively. 
 Test is called as vandenbergh test or diazo reaction. 
 In this assay, bilirubin is exposed to diazotized sulfanilic 
acid. 
 The conjugated fraction of bilirubin reacts promptly, 
or “directly,” with the reagent without the need for an 
accelerant ,and thereby allows measurement of the 
conjugated bilirubin fraction by photometric analysis 
within 30 to 60 seconds. 
 The total bilirubin is measured 30 to 60 minutes after 
the addition of an accelerant such as alcohol or 
caffeine. 
 The unconjugated, or indirect, fraction is then 
determined by subtracting the direct component 
from the total bilirubin.
DELTA BILURUBIN 
 Delta bilirubin, a conjugated bilirubin tightly linked 
to albumin through covalent binding. 
 Delta bilirubin is found in cases of prolonged and 
severe elevation of serum conjugated bilirubin 
levels. 
 Delta bilirubin has the half-life of albumin, 
approximately 14 to 21 days, which far exceeds 
the usual half-life of bilirubin in serum of 4 hours 
because of the strength of the covalent binding. 
 The identification of delta bilirubin explains why 
the decline in serum bilirubin in some patients 
with prolonged jaundice seems to lag behind 
clinical recovery. 
 Why some patients with conjugated 
hyperbilirubinemia do not have bilirubinuria.
 Total serum bilirubin 1.0 -1.5 mg/dL, with 
95% of a normal population falling 
between 0.2 and 0.9 mg/dL. 
 If the direct acting fraction is less than 15% 
of the total, the bilirubin can be 
considered to be entirely indirect. 
 The most frequently reported upper limit of 
normal for conjugated bilirubin is 0.3 
mg/dL. 
 Indirect component 0.8-1.2 mg/dL.
 HYPER BILURUBINEMIA: It is due to 
1. overproduction of bilirubin through 
excessive breakdown of hemoglobin 
2. Impaired hepatocellular uptake 
3. Conjugation defect 
4. Excretion of bilirubin 
5. Regurgitation of unconjugated and 
conjugated bilirubin from damaged 
hepatocytes or bile ducts
 Presence of conjunctival icterus suggests 
a total serum bilirubin level of at least 3.0 
mg/dL but does not allow differentiation 
between conjugated and unconjugated 
hyperbilirubinemia. 
 Tea- or cola-colored urine may indicate 
the presence of bilirubinuria and thus 
conjugated hyperbilirubinemia
 Isolated elevation of the serum bilirubin 
level 
 Patient with an elevated bilirubin 
associated with elevated liver enzyme 
levels
 Hemolytic Disorders 
 Ineffective Erythropoiesis 
 Drugs like Rifampin, Probenecid impairs 
hepatocellular uptake. 
 Inherited Conditions : Crigler-Najjar 
syndrome types I and II and Gilbert’s 
syndrome causes Impaired conjugation 
of bilirubin. 
 Hematoma most common in neonates.
 Inherited Conditions causing impaired 
excretion of conjugated bilurubin. 
 Dubin-Johnson syndrome 
 Rotor’s syndrome
 The serum aminotransferases are most sensitive markers of 
acute hepatocellular injury. 
 ALT and AST catalyze the transfer of the α-amino groups of 
alanine and L-aspartic acid, respectively, to the α-keto group 
of ketoglutaric acid. 
 AST, found in cytosol and mitochondria, is widely distributed 
throughout the body 
 AST is present in liver>cardiac muscle>skeletal 
muscle>kidney>brain>pancreas>lung>leukocytes>erythrocyt 
es. 
 ALT, a cytosolic enzyme also found in many organs, is present 
in greatest concentration by far in the liver. 
 More specific indicator of liver injury is ALT
 Increases in serum values of the 
aminotransferases reflect either damage 
to tissues rich in these enzymes or changes 
in cell membrane permeability that allow 
ALT and AST to leak into serum. 
 Hepatocyte necrosis is not required for the 
release of aminotransferases 
 The degree of elevation of the 
aminotransferases does not correlate with 
the extent of liver injury.
 Aminotransferases have no function in 
serum and act like other serum proteins. 
 They are distributed in plasma and 
interstitial fluid and have half-lives 
measured in days. 
 Cleared by cells in the reticuloendothelial 
system, with AST cleared more rapidly than 
ALT. 
 Normal values for aminotransferases in 
serum vary widely among laboratories, but 
values gaining general acceptance 
are <30 U/L for men and <19 U/L for women 
 Upper values are determined by reference 
laboratories.
 levels up to 300 U/L are nonspecific. 
 Degree of elevation? 
 Pattern of elevation (AST/ALT) 
 Then have to be interpreted with history 
and physical examination
 Viral hepatitis (A to E) 
 Toxin or drug-induced liver injury 
 Ischemic hepatitis 
•Autoimmune hepatitis 
•Acute Budd-Chiari syndrome 
•Fulminant Wilson disease 
•Acute obstruction of the biliary tract
 NAFLD AND NASH 
 WILSONS DISEASE 
 AUTOIMMUNE HEPATITIS 
 CHRONIC VIRAL HEPATITIS 
 HAEMOCHROMATOSIS 
 MEDICATIONS AND TOXINS 
 ALPHA 1 ANTITRYPSIN DEFICIENCY 
 CELIAC DISEASE AND HYPERTYROIDISM
 The ratio of AST to ALT in serum is helpful in 
the recognition of alcoholic liver disease. 
 If the AST level is less than 300 U/L, a ratio of 
AST to ALT of more than 2 suggests ,and a 
ratio of more than 3 is highly suggestive of 
alcoholic liver disease. 
 When a patient with chronic alcoholic liver 
disease sustains a superimposed liver injury, 
particularly acetaminophen toxicity, the 
aminotransferase level can be strikingly 
elevated, yet the AST/ALT ratio is 
maintained.
Hepatic Causes 
 Alcohol-related liver injury (AST : ALT > 
2 : 1, AST nearly always <300 U/L) 
 Cirrhosis 
Nonhepatic Causes 
 Hypothyroidism 
 Macro-AST 
 Myopathy 
 Strenuous exercise
HepaticCause 
 Medications or toxins in a patient with 
underlying alcoholic liver injury 
Nonhepatic Cause 
 Acute rhabdomyolysis
 AST to ALT ratio is typically less than 1 in 
patients with chronic viral hepatitis and 
nonalcoholic fatty liver disease (NAFLD), a 
number of investigators have observed that, 
as cirrhosis develops, the ratio rises and may 
become greater than 1. 
 The increase in AST/ALT ratio with the 
development of cirrhosis is believed to result 
from impaired functional hepatic blood flow, 
with a consequent decrease in hepatic 
sinusoidal uptake of AST. 
 Studies have shown that an AST/ALT ratio of 
greater than 1 as an indicator of cirrhosis in 
patients with chronic hepatitis C has a high 
specificity (94% to 100%)
 The term alkaline phosphatase applies 
generally to a group of isoenzymes 
distributed widely throughout the body. 
 Isoenzymes of greatest clinical importance 
in adults are in the liver and bone because 
these organs are the major sources of 
serum alkaline phosphatase. 
 Other isoenzymes originate from the 
placenta, small intestine, and kidneys.
 In the liver, alkaline phosphatase is found on 
the canalicular membrane of hepatocytes; its 
precise function is undefined. 
 Alkaline phosphatase has a serum half-life of 
approximately seven days, and although the 
sites of degradation are unknown. 
 Clearance of alkaline phosphatase from 
serum is independent of either patency of the 
biliary tract or functional capacity of the liver. 
 Hepatobiliary disease leads to increased 
serum alkaline phosphatase levels through 
induced synthesis of the enzyme and leakage 
into the serum, a process mediated by bile 
acids
 serum alkaline phosphatase level be checked 
in the fasting state because of intestinal 
alkaline phosphatase 
 Serum alkaline phosphatase values vary with 
age. Male and female adolescents have 
serum alkaline phosphatase levels twice the 
level seen in adults. 
 Level of serum alkaline phosphatase increases 
after age 30 years in both men and women, 
the increase is more pronounced in women 
than in men; a healthy 65-year-old woman 
has a serum alkaline phosphatase level 50% 
higher than that of a healthy 30-year-old 
woman 
 Pregnancy values are high.
 Isolated elevation of the serum alkaline 
phosphatase level, the serum GGTP or 5′NT 
are used to distinguish a liver origin from 
bone origin of the alkaline phosphatase 
elevation. 
 A low serum alkaline phosphatase level 
may occur in patients with Wilson disease, 
especially those presenting with fulminant 
hepatitis and hemolysis, possibly because 
of reduced activity of the enzyme owing to 
displacement of the co-factor zinc by 
copper
 GGTP is found in the cell membranes of a 
wide distribution of tissues including liver 
(both hepatocytes and cholangiocytes), 
kidney, pancreas, spleen, heart, brain, and 
seminal vesicles. 
 GGTP is not elevated in bone disease 
 Use of serum GGTP levels is to identify the 
source of an elevation in the serum ALP. 
 Phenytoin, barbiturates,NNRTI and the 
protease inhibitor abacavir causes 
elevation
 Serum GGTP levels are also elevated in 
patients who drink alcohol so some experts 
have advocated use of the GGTP level for 
identifying unreported alcohol 
use(sensitivity 52-94%) low specificity. 
 For bile duct stones GGTP has high 
negative predictive value (97.9%).
 5′NT is associated with the canalicular 
and sinusoidal plasma membranes. 
 Primary role of the serum 5′NT level is to 
identify the organ source of an isolated 
serum alkaline phosphatase elevation. 
 The 5′NT level is not increased in bone 
disease and is primarily increased in 
hepatobiliary disease.
 Serum alkaline phosphatase elevation 
out of proportion to the level of the 
aminotransferases suggests a cholestatic 
disorder. 
 A four-fold elevation of the serum 
alkaline phosphatase is seen in both 
intrahepatic and extrahepatic 
cholestasis.
 DRUGS – vanishing bile duct syndrome 
 Primary biliary cirrhosis(PBC)-AMA and 
liver biopsy. 
 Primary sclerosing cholangitis (PSC) 
association with inflamatory bowel 
disease. 
 Granulomatous liver disease-sarcoidosis. 
 Viral hepatitis-Epsteinbarr,CMV,Hep B&C
 Genetic – 
1. Progressive familial intrahepatic cholestasis- 
Type 1 (Byler’s disease),Type 2,Type 3 
2. Benign recurrent intrahepatic cholestasis- 
Type 1&Type 2 
 Intrahepatic Cholestasis of Pregnancy 
 Total Parenteral Nutrition 
 Graft-versus-Host Disease
 INTRINSIC & EXTRINSIC causes 
 Requires CT and ERCP for evaluation 
 Most common is choledocholitiasis, 
malignacy, rarely parasitic infections 
 Extrinsic causes like pseudocyst of 
pancreas.
 Serum albumin 
 Prothrombin time
 Quantitatively accounts for 75% of the 
plasma colloid oncotic pressure and is 
synthesized exclusively by hepatocytes. 
 Daily production nearly-15 g/day and has 
300 to 500 g of albumin distributed in body 
fluids. 
 Half-life of albumin is 14 to 21 days makes it 
unreliable in acute liver failure. 
 Albumin synthesis is regulated by changes in 
nutritional status, osmotic pressure, systemic 
inflammation, and hormone levels.
 Serum albumin levels less than 3 g/dL in a 
patient with newly diagnosed hepatitis 
should raise suspicion of a chronic 
process. 
 Check for other causes of 
hypoalbuminaemia.
 All clotting factors are produced in the 
liver except factor VIII, which is produced 
by vascular endothelial cells. 
 Prothrombin time is a measure of the rate 
at which prothrombin is converted to 
thrombin, reflecting the extrinsic pathway 
of coagulation. 
 Factors involved in the synthesis of 
prothrombin include II, V, VII, and X.
 Hepatic parenchymal disease. 
 Congenital deficiency of clotting factors 
 Vitamin K deficiency. 
 Disseminated intravascular coagulation 
HOW TO DIFFERENTIATE ?
 prothrombin time allows an assessment of 
current hepatic synthetic function,as 
factor VII has the shortest serum half-life 
(six hours) of all the clotting factors. 
 It is also used for prognosis scores like 
MELD etc 
 The prothrombin time is not an accurate 
measure of bleeding risk in patients with 
cirrhosis because it assesses only the 
activity of procoagulant clotting factors, 
not anticoagulants such as protein C and 
antithrombin, the production of which is 
also reduced in cirrhosis.
 liver biopsy is the standard for the 
assessment of hepatic fibrosis. 
 Need has arrived to go for non invasive 
tests. 
 Single serum biochemical markers that 
potentially reflect the activity level of 
hepatic fibrogenesis - Hyaluronan.
 Hyaluronan is a glucosaminoglycan 
produced in mesenchymal cells and widely 
distributed in the extracellular space. 
 Typically degraded by hepatic sinusoidal 
cells 
 A fasting hyaluronan level greater than 100 
mg/L (sensitivity83% & specificity78%)for the 
detection of cirrhosis in patients with a 
variety of chronic liver diseases like chronic 
hepatitis C, chronic hepatitis B, alcoholic 
liver disease, and nonalcoholic 
steatohepatitis.
 It is the best evaluated among 
multiparameter blood tests. 
 The test incorporates 
1. Haptoglobin 
2. Bilirubin 
3. GGTP 
4. Apolipoprotein A-I 
5. Alpha2-macroglobulin
 FIBROSpect II assay incorporates 
1. Hyaluronate 
2. Tissue inhibitor of metalloproteinase 1 
3. Alpha 2-macroglobulin.
 Transient elastography (TE) well known as 
FIBRO SCAN. 
 Uses ultrasound waves to measure 
hepatic stiffness noninvasively. 
 Principle behind the technique’s 
development was 
1. “fibrosis leads to increased stiffness of 
the hepatic tissue” 
2. “A shear wave would propagate faster 
through stiff material than through 
elastic material”.
 The ultrasound transducer emits a low-frequency 
(50 Hz) shear wave, and the 
amount of time required for the wave to 
go through a set “window” of tissue is 
measured. 
 The window of tissue is 1 cm by 4 cm, 100 
times the area of an average liver biopsy
 MRE is another noninvasive technique 
under study. 
 The shear elasticity of the liver is 
measured after low-frequency (65 Hz) 
waves are transmitted into the right lobe 
of the liver. 
 In one study MRE was found to be 
superior to TE for staging liver fibrosis in 
patients with a variety of chronic liver 
diseases.
 Developed in the hope of evaluating 
the excretory or detoxification capacity 
of the liver more specifically. 
 Lack of specificity and often 
cumbersome methodology have limited 
their widespread acceptance. 
1. Indocyanine Green Clearance 
2. Galactose Elimination Capacity 
3. Caffeine Clearance 
4. Lidocaine Metabolite Formation 
5. Aminopyrine Breath Test
 NORMAL RANGES 
1. TOTAL BILURUBIN - 0.3-1.3 mg/dl 
2. DIRECT - 0.1-0.4 mg/dl 
3. INDIRECT - 0.2-0.9 mg/dl 
4. AST - 12- 38 IU/ml 
5. ALT - 7- 41 IU/ml 
6. TOTAL PROTEINS- 5.5 -9.0 gm/dl 
7. ALBUMIN – 3.5- 5.5 gm/dl 
8. Globulin – 2.0- 3.3 gm/dl
 A 30-year-old man is referred for 
evaluation of elevated serum 
aminotransaminase levels.patient 
weighed 103.5kg during his high school, 
112.5kg after graduation. 135kg 5 years 
later. Results of all liver tests are normal 
except for a serum AST level of 65U/L 
and a serum ALT level of 80U/L. 
1) APPROACH TO THIS CASE
 A 30-year-old man has severe flu 
symptoms for 5 days. Cough, myalgia, 
headache, and anorexia have resulted 
in markedly diminished intake of food 
and liquid. He has been ingesting crocin 
tablets 3.5g/day. He was found to have 
a serum AST level of 5,000U/L and an ALT 
level of 5,500U/L. 
 Cause ?
 A 28-year-old man who has had 
ulcerative colitis for 10 years is found 
through routine screening to have a 
serum alkaline phosphatase level of 
500U/L. Results of all other liver tests are 
normal. 
1. What is the possible diagnosis? 
2. Investigation of choice?
A 17-year-old boy is referred for evaluation 
of hepatomegaly and jaundice. On 
examination he is found to have a 
tremors
 What are these tremors ? 
 Investigations of choice in this patient?
 A62-year-oldwoman has pruritus and is found to have 
jaundice. Except for scleral icterus, the findings of the 
physical examination are normal. 
 The liver span measures 12cm at percussion. 
 Liver tests reveal the serum bilirubin level to be 
6.0mg/dL, AST, 280U/L , ALT 300U/L, serum alkaline 
phosphatase, 500U/L . 
 prothrombin time and normal serum albumin and 
globulin levels. 
1. Pattern of liver enzymes elevation? 
2. Next investigation of choice?
 A 40-year-old woman is admitted to hospital 
for therapy for alcohol withdrawal and 
impending delirium tremens.Laboratory studies 
reveal 
1. serum bilirubin 2.0mg/dL, 
2. serum AST-225U/L 
3. serum ALT-45U/L 
4. Prothrombintime-14seconds(INR-1.3) 
5. Serum iron level -170ug/dL(50-150ug/dl) 
6. Total iron-binding capacity- 200ug/dL(250-370) 
7. Iron saturation-85%(22-46%) 
8. Serum ferritin- 700ug/L. (50-150).
 how to interpret above liver functions.
 Sleisenger and Fordtran’s gastrointestinal 
and liver diseases 9th edition. 
 Schiff’s diseases of the liver 11th edition 
 Goldman’s cecil medicine 24th edition 
 Harrisons principles of internal medicine 
18th edition 
 Robbins and cotran pathology 8th 
edition
Liver function tests

Liver function tests

  • 2.
    1. Introduction 2.Bilurubin 3. Aminotrasferases 4. Alkaline phosphatases 5. Synthetic functions 6. Fibrosis markers 7. Quantitative function 8. Pattern recognition and bird eye view 9. Clinical scenarios
  • 3.
    INTRODUCTION  Theliver biochemical tests is preferreble term than liver function tests ?  It should be appropriately ordered with knowledge of history and physical examination of the patient.  They have potential to identify liver disease and distinguish among types of disorders, guage the severity, progression of dysfunction and also response to therapy
  • 4.
     No testcan accurately assess the liver’s total functional capacity  They measure only few functions among several functions performed by liver.  Singly they don’t have sensitivity and specifity so always battery of tests has to be performed to evaluate the liver
  • 5.
    1. TOTAL BILURUBINAND DIRECT AND INDIRECT FRACTION 2. ALANINE AMINOTRANSFERASE(ALT) 3. ASPARTATE AMINOTRANSFERASE(AST) 4. ALKALINE PHOSPHATASE(ALP) 5. GAMMA GLUTAMYL TRANSPEPTIDASE(GGPT) 6. 5’NUCLEOTIDASE(5’NT) 7. SERUM ALBUMIN 8. PROTHROMBIN TIME
  • 6.
     QUANTITATIVE TESTSOF LIVER FUNCTION  TESTS TO ASSESS DEGREE OF HEPATIC FIBROSIS
  • 7.
     Bilirubin isa breakdown product of heme  About 4 mg/kg body weight of bilirubin is produced each day  Heme is converted to biliverdin by the microsomal enzyme heme oxygenase. Biliverdin is then converted to bilirubin by the cytosolic enzyme biliverdin reductase.  Bilirubin formed in the reticuloendothelium is lipid soluble and virtually insoluble in water . This process of making insoluble to soluble by liver is called conjugation.
  • 9.
     The termsdirect and indirect bilirubin, which correspond roughly to conjugated and unconjugated bilirubin, respectively.  Test is called as vandenbergh test or diazo reaction.  In this assay, bilirubin is exposed to diazotized sulfanilic acid.  The conjugated fraction of bilirubin reacts promptly, or “directly,” with the reagent without the need for an accelerant ,and thereby allows measurement of the conjugated bilirubin fraction by photometric analysis within 30 to 60 seconds.  The total bilirubin is measured 30 to 60 minutes after the addition of an accelerant such as alcohol or caffeine.  The unconjugated, or indirect, fraction is then determined by subtracting the direct component from the total bilirubin.
  • 10.
    DELTA BILURUBIN Delta bilirubin, a conjugated bilirubin tightly linked to albumin through covalent binding.  Delta bilirubin is found in cases of prolonged and severe elevation of serum conjugated bilirubin levels.  Delta bilirubin has the half-life of albumin, approximately 14 to 21 days, which far exceeds the usual half-life of bilirubin in serum of 4 hours because of the strength of the covalent binding.  The identification of delta bilirubin explains why the decline in serum bilirubin in some patients with prolonged jaundice seems to lag behind clinical recovery.  Why some patients with conjugated hyperbilirubinemia do not have bilirubinuria.
  • 11.
     Total serumbilirubin 1.0 -1.5 mg/dL, with 95% of a normal population falling between 0.2 and 0.9 mg/dL.  If the direct acting fraction is less than 15% of the total, the bilirubin can be considered to be entirely indirect.  The most frequently reported upper limit of normal for conjugated bilirubin is 0.3 mg/dL.  Indirect component 0.8-1.2 mg/dL.
  • 12.
     HYPER BILURUBINEMIA:It is due to 1. overproduction of bilirubin through excessive breakdown of hemoglobin 2. Impaired hepatocellular uptake 3. Conjugation defect 4. Excretion of bilirubin 5. Regurgitation of unconjugated and conjugated bilirubin from damaged hepatocytes or bile ducts
  • 13.
     Presence ofconjunctival icterus suggests a total serum bilirubin level of at least 3.0 mg/dL but does not allow differentiation between conjugated and unconjugated hyperbilirubinemia.  Tea- or cola-colored urine may indicate the presence of bilirubinuria and thus conjugated hyperbilirubinemia
  • 14.
     Isolated elevationof the serum bilirubin level  Patient with an elevated bilirubin associated with elevated liver enzyme levels
  • 16.
     Hemolytic Disorders  Ineffective Erythropoiesis  Drugs like Rifampin, Probenecid impairs hepatocellular uptake.  Inherited Conditions : Crigler-Najjar syndrome types I and II and Gilbert’s syndrome causes Impaired conjugation of bilirubin.  Hematoma most common in neonates.
  • 17.
     Inherited Conditionscausing impaired excretion of conjugated bilurubin.  Dubin-Johnson syndrome  Rotor’s syndrome
  • 19.
     The serumaminotransferases are most sensitive markers of acute hepatocellular injury.  ALT and AST catalyze the transfer of the α-amino groups of alanine and L-aspartic acid, respectively, to the α-keto group of ketoglutaric acid.  AST, found in cytosol and mitochondria, is widely distributed throughout the body  AST is present in liver>cardiac muscle>skeletal muscle>kidney>brain>pancreas>lung>leukocytes>erythrocyt es.  ALT, a cytosolic enzyme also found in many organs, is present in greatest concentration by far in the liver.  More specific indicator of liver injury is ALT
  • 20.
     Increases inserum values of the aminotransferases reflect either damage to tissues rich in these enzymes or changes in cell membrane permeability that allow ALT and AST to leak into serum.  Hepatocyte necrosis is not required for the release of aminotransferases  The degree of elevation of the aminotransferases does not correlate with the extent of liver injury.
  • 21.
     Aminotransferases haveno function in serum and act like other serum proteins.  They are distributed in plasma and interstitial fluid and have half-lives measured in days.  Cleared by cells in the reticuloendothelial system, with AST cleared more rapidly than ALT.  Normal values for aminotransferases in serum vary widely among laboratories, but values gaining general acceptance are <30 U/L for men and <19 U/L for women  Upper values are determined by reference laboratories.
  • 22.
     levels upto 300 U/L are nonspecific.  Degree of elevation?  Pattern of elevation (AST/ALT)  Then have to be interpreted with history and physical examination
  • 23.
     Viral hepatitis(A to E)  Toxin or drug-induced liver injury  Ischemic hepatitis •Autoimmune hepatitis •Acute Budd-Chiari syndrome •Fulminant Wilson disease •Acute obstruction of the biliary tract
  • 24.
     NAFLD ANDNASH  WILSONS DISEASE  AUTOIMMUNE HEPATITIS  CHRONIC VIRAL HEPATITIS  HAEMOCHROMATOSIS  MEDICATIONS AND TOXINS  ALPHA 1 ANTITRYPSIN DEFICIENCY  CELIAC DISEASE AND HYPERTYROIDISM
  • 25.
     The ratioof AST to ALT in serum is helpful in the recognition of alcoholic liver disease.  If the AST level is less than 300 U/L, a ratio of AST to ALT of more than 2 suggests ,and a ratio of more than 3 is highly suggestive of alcoholic liver disease.  When a patient with chronic alcoholic liver disease sustains a superimposed liver injury, particularly acetaminophen toxicity, the aminotransferase level can be strikingly elevated, yet the AST/ALT ratio is maintained.
  • 26.
    Hepatic Causes Alcohol-related liver injury (AST : ALT > 2 : 1, AST nearly always <300 U/L)  Cirrhosis Nonhepatic Causes  Hypothyroidism  Macro-AST  Myopathy  Strenuous exercise
  • 27.
    HepaticCause  Medicationsor toxins in a patient with underlying alcoholic liver injury Nonhepatic Cause  Acute rhabdomyolysis
  • 28.
     AST toALT ratio is typically less than 1 in patients with chronic viral hepatitis and nonalcoholic fatty liver disease (NAFLD), a number of investigators have observed that, as cirrhosis develops, the ratio rises and may become greater than 1.  The increase in AST/ALT ratio with the development of cirrhosis is believed to result from impaired functional hepatic blood flow, with a consequent decrease in hepatic sinusoidal uptake of AST.  Studies have shown that an AST/ALT ratio of greater than 1 as an indicator of cirrhosis in patients with chronic hepatitis C has a high specificity (94% to 100%)
  • 31.
     The termalkaline phosphatase applies generally to a group of isoenzymes distributed widely throughout the body.  Isoenzymes of greatest clinical importance in adults are in the liver and bone because these organs are the major sources of serum alkaline phosphatase.  Other isoenzymes originate from the placenta, small intestine, and kidneys.
  • 32.
     In theliver, alkaline phosphatase is found on the canalicular membrane of hepatocytes; its precise function is undefined.  Alkaline phosphatase has a serum half-life of approximately seven days, and although the sites of degradation are unknown.  Clearance of alkaline phosphatase from serum is independent of either patency of the biliary tract or functional capacity of the liver.  Hepatobiliary disease leads to increased serum alkaline phosphatase levels through induced synthesis of the enzyme and leakage into the serum, a process mediated by bile acids
  • 33.
     serum alkalinephosphatase level be checked in the fasting state because of intestinal alkaline phosphatase  Serum alkaline phosphatase values vary with age. Male and female adolescents have serum alkaline phosphatase levels twice the level seen in adults.  Level of serum alkaline phosphatase increases after age 30 years in both men and women, the increase is more pronounced in women than in men; a healthy 65-year-old woman has a serum alkaline phosphatase level 50% higher than that of a healthy 30-year-old woman  Pregnancy values are high.
  • 34.
     Isolated elevationof the serum alkaline phosphatase level, the serum GGTP or 5′NT are used to distinguish a liver origin from bone origin of the alkaline phosphatase elevation.  A low serum alkaline phosphatase level may occur in patients with Wilson disease, especially those presenting with fulminant hepatitis and hemolysis, possibly because of reduced activity of the enzyme owing to displacement of the co-factor zinc by copper
  • 35.
     GGTP isfound in the cell membranes of a wide distribution of tissues including liver (both hepatocytes and cholangiocytes), kidney, pancreas, spleen, heart, brain, and seminal vesicles.  GGTP is not elevated in bone disease  Use of serum GGTP levels is to identify the source of an elevation in the serum ALP.  Phenytoin, barbiturates,NNRTI and the protease inhibitor abacavir causes elevation
  • 36.
     Serum GGTPlevels are also elevated in patients who drink alcohol so some experts have advocated use of the GGTP level for identifying unreported alcohol use(sensitivity 52-94%) low specificity.  For bile duct stones GGTP has high negative predictive value (97.9%).
  • 37.
     5′NT isassociated with the canalicular and sinusoidal plasma membranes.  Primary role of the serum 5′NT level is to identify the organ source of an isolated serum alkaline phosphatase elevation.  The 5′NT level is not increased in bone disease and is primarily increased in hepatobiliary disease.
  • 38.
     Serum alkalinephosphatase elevation out of proportion to the level of the aminotransferases suggests a cholestatic disorder.  A four-fold elevation of the serum alkaline phosphatase is seen in both intrahepatic and extrahepatic cholestasis.
  • 41.
     DRUGS –vanishing bile duct syndrome  Primary biliary cirrhosis(PBC)-AMA and liver biopsy.  Primary sclerosing cholangitis (PSC) association with inflamatory bowel disease.  Granulomatous liver disease-sarcoidosis.  Viral hepatitis-Epsteinbarr,CMV,Hep B&C
  • 42.
     Genetic – 1. Progressive familial intrahepatic cholestasis- Type 1 (Byler’s disease),Type 2,Type 3 2. Benign recurrent intrahepatic cholestasis- Type 1&Type 2  Intrahepatic Cholestasis of Pregnancy  Total Parenteral Nutrition  Graft-versus-Host Disease
  • 43.
     INTRINSIC &EXTRINSIC causes  Requires CT and ERCP for evaluation  Most common is choledocholitiasis, malignacy, rarely parasitic infections  Extrinsic causes like pseudocyst of pancreas.
  • 45.
     Serum albumin  Prothrombin time
  • 46.
     Quantitatively accountsfor 75% of the plasma colloid oncotic pressure and is synthesized exclusively by hepatocytes.  Daily production nearly-15 g/day and has 300 to 500 g of albumin distributed in body fluids.  Half-life of albumin is 14 to 21 days makes it unreliable in acute liver failure.  Albumin synthesis is regulated by changes in nutritional status, osmotic pressure, systemic inflammation, and hormone levels.
  • 47.
     Serum albuminlevels less than 3 g/dL in a patient with newly diagnosed hepatitis should raise suspicion of a chronic process.  Check for other causes of hypoalbuminaemia.
  • 48.
     All clottingfactors are produced in the liver except factor VIII, which is produced by vascular endothelial cells.  Prothrombin time is a measure of the rate at which prothrombin is converted to thrombin, reflecting the extrinsic pathway of coagulation.  Factors involved in the synthesis of prothrombin include II, V, VII, and X.
  • 49.
     Hepatic parenchymaldisease.  Congenital deficiency of clotting factors  Vitamin K deficiency.  Disseminated intravascular coagulation HOW TO DIFFERENTIATE ?
  • 50.
     prothrombin timeallows an assessment of current hepatic synthetic function,as factor VII has the shortest serum half-life (six hours) of all the clotting factors.  It is also used for prognosis scores like MELD etc  The prothrombin time is not an accurate measure of bleeding risk in patients with cirrhosis because it assesses only the activity of procoagulant clotting factors, not anticoagulants such as protein C and antithrombin, the production of which is also reduced in cirrhosis.
  • 51.
     liver biopsyis the standard for the assessment of hepatic fibrosis.  Need has arrived to go for non invasive tests.  Single serum biochemical markers that potentially reflect the activity level of hepatic fibrogenesis - Hyaluronan.
  • 52.
     Hyaluronan isa glucosaminoglycan produced in mesenchymal cells and widely distributed in the extracellular space.  Typically degraded by hepatic sinusoidal cells  A fasting hyaluronan level greater than 100 mg/L (sensitivity83% & specificity78%)for the detection of cirrhosis in patients with a variety of chronic liver diseases like chronic hepatitis C, chronic hepatitis B, alcoholic liver disease, and nonalcoholic steatohepatitis.
  • 53.
     It isthe best evaluated among multiparameter blood tests.  The test incorporates 1. Haptoglobin 2. Bilirubin 3. GGTP 4. Apolipoprotein A-I 5. Alpha2-macroglobulin
  • 54.
     FIBROSpect IIassay incorporates 1. Hyaluronate 2. Tissue inhibitor of metalloproteinase 1 3. Alpha 2-macroglobulin.
  • 55.
     Transient elastography(TE) well known as FIBRO SCAN.  Uses ultrasound waves to measure hepatic stiffness noninvasively.  Principle behind the technique’s development was 1. “fibrosis leads to increased stiffness of the hepatic tissue” 2. “A shear wave would propagate faster through stiff material than through elastic material”.
  • 56.
     The ultrasoundtransducer emits a low-frequency (50 Hz) shear wave, and the amount of time required for the wave to go through a set “window” of tissue is measured.  The window of tissue is 1 cm by 4 cm, 100 times the area of an average liver biopsy
  • 60.
     MRE isanother noninvasive technique under study.  The shear elasticity of the liver is measured after low-frequency (65 Hz) waves are transmitted into the right lobe of the liver.  In one study MRE was found to be superior to TE for staging liver fibrosis in patients with a variety of chronic liver diseases.
  • 61.
     Developed inthe hope of evaluating the excretory or detoxification capacity of the liver more specifically.  Lack of specificity and often cumbersome methodology have limited their widespread acceptance. 1. Indocyanine Green Clearance 2. Galactose Elimination Capacity 3. Caffeine Clearance 4. Lidocaine Metabolite Formation 5. Aminopyrine Breath Test
  • 65.
     NORMAL RANGES 1. TOTAL BILURUBIN - 0.3-1.3 mg/dl 2. DIRECT - 0.1-0.4 mg/dl 3. INDIRECT - 0.2-0.9 mg/dl 4. AST - 12- 38 IU/ml 5. ALT - 7- 41 IU/ml 6. TOTAL PROTEINS- 5.5 -9.0 gm/dl 7. ALBUMIN – 3.5- 5.5 gm/dl 8. Globulin – 2.0- 3.3 gm/dl
  • 66.
     A 30-year-oldman is referred for evaluation of elevated serum aminotransaminase levels.patient weighed 103.5kg during his high school, 112.5kg after graduation. 135kg 5 years later. Results of all liver tests are normal except for a serum AST level of 65U/L and a serum ALT level of 80U/L. 1) APPROACH TO THIS CASE
  • 68.
     A 30-year-oldman has severe flu symptoms for 5 days. Cough, myalgia, headache, and anorexia have resulted in markedly diminished intake of food and liquid. He has been ingesting crocin tablets 3.5g/day. He was found to have a serum AST level of 5,000U/L and an ALT level of 5,500U/L.  Cause ?
  • 69.
     A 28-year-oldman who has had ulcerative colitis for 10 years is found through routine screening to have a serum alkaline phosphatase level of 500U/L. Results of all other liver tests are normal. 1. What is the possible diagnosis? 2. Investigation of choice?
  • 70.
    A 17-year-old boyis referred for evaluation of hepatomegaly and jaundice. On examination he is found to have a tremors
  • 72.
     What arethese tremors ?  Investigations of choice in this patient?
  • 73.
     A62-year-oldwoman haspruritus and is found to have jaundice. Except for scleral icterus, the findings of the physical examination are normal.  The liver span measures 12cm at percussion.  Liver tests reveal the serum bilirubin level to be 6.0mg/dL, AST, 280U/L , ALT 300U/L, serum alkaline phosphatase, 500U/L .  prothrombin time and normal serum albumin and globulin levels. 1. Pattern of liver enzymes elevation? 2. Next investigation of choice?
  • 75.
     A 40-year-oldwoman is admitted to hospital for therapy for alcohol withdrawal and impending delirium tremens.Laboratory studies reveal 1. serum bilirubin 2.0mg/dL, 2. serum AST-225U/L 3. serum ALT-45U/L 4. Prothrombintime-14seconds(INR-1.3) 5. Serum iron level -170ug/dL(50-150ug/dl) 6. Total iron-binding capacity- 200ug/dL(250-370) 7. Iron saturation-85%(22-46%) 8. Serum ferritin- 700ug/L. (50-150).
  • 76.
     how tointerpret above liver functions.
  • 77.
     Sleisenger andFordtran’s gastrointestinal and liver diseases 9th edition.  Schiff’s diseases of the liver 11th edition  Goldman’s cecil medicine 24th edition  Harrisons principles of internal medicine 18th edition  Robbins and cotran pathology 8th edition