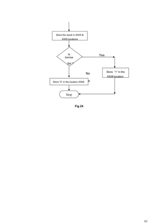
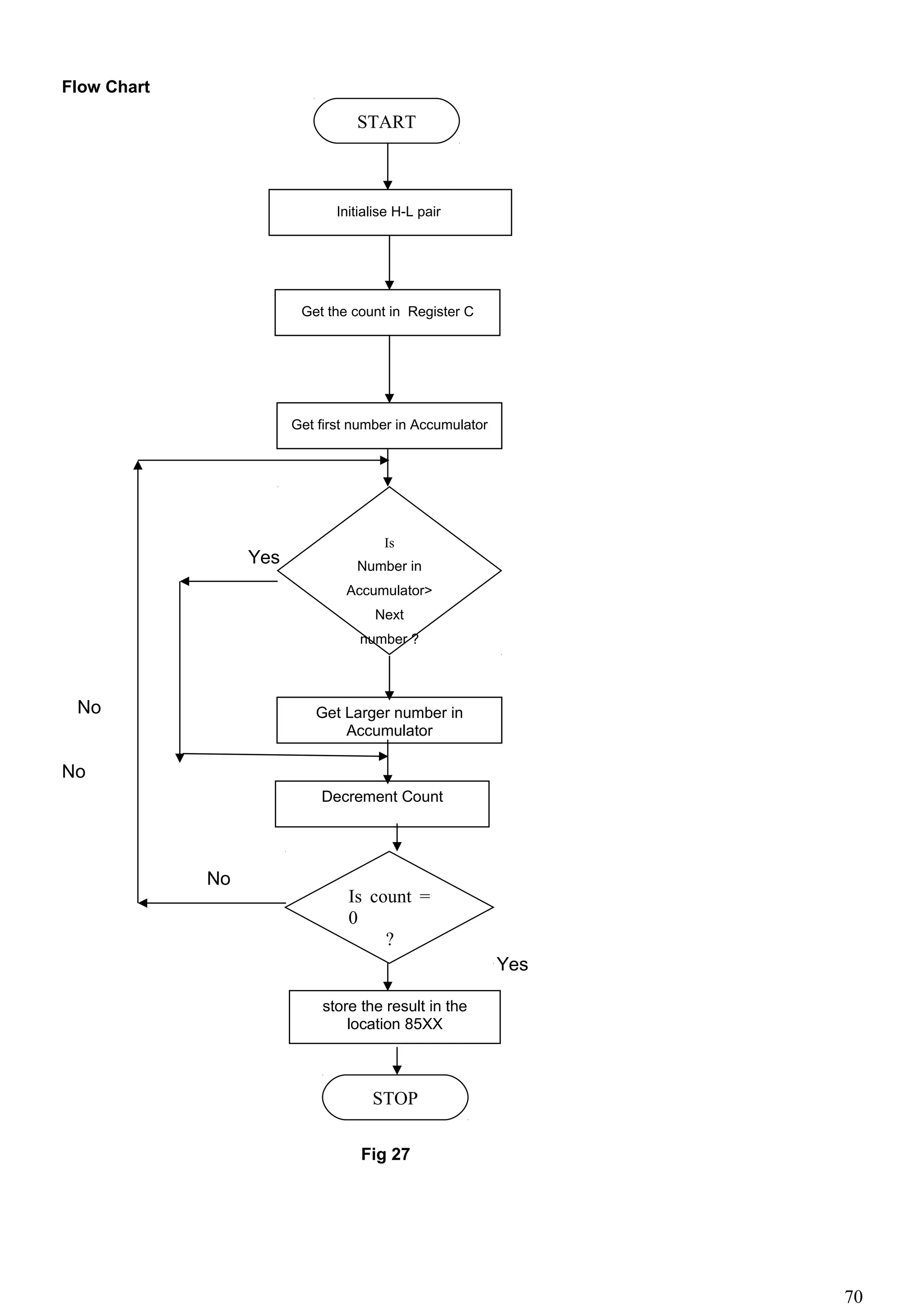
INTRODUCTION TO MICRO COMPUTER AND MICROPROCESSOR
Introduction
A Microprocessor is a multipurpose programmable logic device which reads the binary
instructions from a storage device called ‘Memory’ , accepts binary data as input and
process data according to the instructions and gives the results as output. So, you can
understand the Microprocessor as a programmable digital device, which can be used for
both data processing and control applications. In view of a computer student, it is the CPU
of a Computer or heart of the computer. A computer which is built around a
microprocessor is called a microcomputer. A microcomputer system consists of a CPU
(microprocessor), memories (primary and secondary) and I/O devices as shown in the
block diagram in Fig 1. The memory and I/O devices are linked by data and address
(control) buses. The CPU communicates with only one peripheral at a time by enabling
the peripheral by the control signal. For example to send data to the output device, the
CPU places the device address on the address bus, data on the data bus and enables the
output device. The other peripherals that are not enabled remain in high impedance state
called tri-state.
Fig.1 Block diagram of a Microcomputer
Evolution of Microprocessors
1
The first Microprocessor (4004) was designed by Intel Corporation which was founded by
Moore and Noyce in 1968. In the early years, Intel focused on developing semiconductor
memories (DRAMs and EPROMs) for digital computers. In 1969, a Japanese Calculator
manufacturer, Busicom approached Intel with a design for a small calculator which need
12 custom chips. Ted Hoff, an Intel Engineer thought that a general purpose logic device
could replace the multiple components. This idea led to the development of the first so
called microprocessor. So, Microprocessors started with a modest beginning of drivers for
calculators. Fedrico Faggin and Stanely Mazor implemented the ideas of Ted Hoff’s and
designed the Intel 4000 family of processors comprising 4001 (2K-ROM), the 4002 (320
bit RAM), the 4003 (10 bit I/O shift-register) and the 4004, a 4 bit CPU. Intel introduced
the 4004 microprocessor to the world wide market on November 15, 1971. It was a 4-bit
PMOS chip with 2300 transistors. Around the same time Texas Instruments developed a
4-bit microprocessor TMS 1000 and became the owner of microprocessor patent. Later
Intel introduced world’s first 8 bit general purpose microprocessor 8008 in 1972. This
processor was used in the popular computer ‘Mark-8’ in those days. In 1974, Intel
introduced the improved version of 8008, the 8080 microprocessor. This 8080 is the much
more highly integrated chip than its predecessors which is built around N-channel MOS
technology. It could execute up to 290,000 operations per second and could address up to
64K.bytes of memory. The other notable 8 bit microprocessors include Motorola 6800,
Rockwell PPS-8 and Signetics 2650 with powerful architecture and instruction set.
With developments in integration technology Intel was able to integrate the additional chips like
8224 clock generator and the 8228 system controller along with 8080 microprocessor with
in a single chip and released the 8 bit microprocessor 8085 in the year 1976. The 8085
microprocessor consisted of 6500 MOS transistors and could work at clock frequencies of
3-5 MHz. It works on a single +5 volts supply. The other improved 8 bit microprocessors
include Motorola MC 6809, Zilog Z-80 and RCA COSMAC.
In 1978, Intel introduced the 16 bit microprocessor 8086 and 8088 in 1979. IBM selected
the Intel 8088 for their personal computer (IBM-PC).8086 microprocessor made up of
29,000 MOS transistors and could work at a clock speed of 5-10 MHz. It has a 16-bit ALU
with 16-bit data bus and 20-bit address bus. It can address up to 1MB of address space.
The pipelining concept was used for the first time to improve the speed of the processor. It
had a pre-fetch queue of 6 instructions where in the instructions to be executed were
fetched during the execution of an instruction. It means 8086 architecture supports parallel
processing. The 8088 microprocessor is similar to 8086 processor in architecture ,but the
basic difference is it has only 8-bit data bus even though the ALU is of 16-bit.It has a pre-
fetch queue of 4-instructions only.
In 1982 Intel released another 16-bit processor called 80186 designed by a team under the
leadership of Dave Stamm. This is having higher reliability and faster operational speed
but at a lower cost. It had a pre-fetch queue of 6-instructions and it is suitable for high
volume applications such as computer workstations, word-processor and personal
computers. It is made up of 134,000 MOS transistors and could work at clock rates of 4
and 6 MHz. This is also comes under first generation of Microprocessors.
Intel released another 16 bit microprocessor 80286 having 1, 34,000 transistors in 1981. It was
used as CPU in PC-ATs in 1982. It is the second generation microprocessor, more
advanced to 80186 processor. It could run at clock speeds of 6 to 12.5 MHz .It has a 16-
bit data bus and 24-bit address bus, so that it can address up to 16MB of address space
and 1GB of virtual memory. It had a pre-fetch queue of 6 instructions .Intel introduced the
concept of protected mode and virtual mode to ensure proper operation. It also had on-
chip memory management unit (MMU) .This was popularly called as Intel 286 in those
days.
2
In 1985, Intel released the first 32 bit processor 80386, with 275,000 transistors. It has 32-
bit data bus and 32-bit address bus so that it can address up to a total of 4GB memory
also a virtual memory space of 64TB.It could process five million instructions per second
and could work with all popular operating systems including Windows. It has a pre-fetch
queue of length 16-bytes with extensive memory management capabilities. It is
incorporated with a concept called paging in addition to segmentation technique. It uses a
math co-processor called 80387.
Intel introduced 80486 microprocessor with a built-in maths co-processor and with 1.2
million transistors. It could run at the clock speed of 50 MHz This is also a 32 bit processor
but it is twice as fast as 80386.The additional features in 486 processor are the built-in
Cache and built-in math co-processors. The address bus here is bidirectional because of
presence of cache memory.
On 19th
October, 1992, Intel released the Pentium-I Processor with 3.1 million transistors. So,
the Pentium began as fifth generation of the Intel x86 architecture. This Pentium was a
backward compatible while offering new features. The revolutionary technology followed is
that the CPU is able to execute two instruction at the same time. This is known as super
scalar technology. The Pentium uses a 32-bit expansion bus, however the data bus is 64
bits.
The 7.5 million transistors based chip, Intel Pentium II processor was released in 1997. It
works at a clock speed of 300M.Hz. Pentium II uses the Dynamic Execution Technology
which consists of three different facilities namely, Multiple branch prediction, Data flow
analysis, and Speculative execution unit. Another important feature is a thermal sensor
located on the mother board can monitor the die temperature of the processor. For
thermal management applications.
Intel Celeron Processors were introduced in the year 1999. Pentium-III processor with 9.5 million
transistors was introduced in 1999. It also uses dynamic execution micro-architecture, a
unique combination of multiple branch prediction, dataflow analysis and speculative
execution. The Pentium III has improved MMX and processor serial number feature. The
improved MMX enables advanced imaging, 3D streaming audio and video, and speech
recognition for enhanced Internet facility.
Pentium-IV with 42 million transistors and 1.5 GHz clock speed was released by Intel in
November 2000. The Pentium 4 processor has a system bus with 3.2 G-bytes per second
of bandwidth. This high bandwidth is a key reason for applications that stream data from
memory. This bandwidth is achieved with 64 –bit wide bus capable of transferring data at
a rate of 400 MHz. The Pentium 4 processor enables real-time MPEG2 video encoding
and near real-time MPEG4 encoding, allowing efficient video editing and video
conferencing.
Intel with partner Hewlett-Packard developed the next generation 64-bit processor architecture
called IA-64 .This first implementation was named Itanium. Itanium processor which is the
first in a family of 64 bit products was introduced in the year 2001.The Itanium processor
was specially designed to provide a very high level of parallel processing ,to enable high
performance without requiring very high clock frequencies .Key strengths of the Itanium
architecture include ,up to 6 instructions/cycle. The Itanium processor can handle up to 6
simultaneous 64 –bit instructions per clock cycle.
3
The Itanium II is an IA-64 microprocessor developed jointly by Hewlett-Packard (HP)
and Intel and released on July 8,2002..It is theoretically capable of performing nearly 8
times more work per clock cycle than other CISC and RISC architectures due to its
parallel computing micro-architecture. The recent Itanium processor features a split L2
cache, adding a dedicated 1MB L2 cache for instructions and thereby effectively growing
the original 256KBL2 cache, which becomes a dedicated data cache. The first Itanium 2
processor (code named McKinley) was more powerful than the original Itanium processor,
with approximately two times performance.
Pentium 4EE was released by Intel in the year 2003 and Pentium 4E was released in the
year 2004.
The Pentium Dual-Core brand was used for mainstream X86-architecture
microprocessors from Intel from 2006 to 2009 The 64 bit Intel Core2 was released on July
27,2006. In terms of features, price and performance at a given clock frequency, Pentium
Dual-Core processors were positioned above Celeron but below Core and Core 2
microprocessors in Intel's product range. The Pentium Dual-Core was also a very popular
choice for over clocking, as it can deliver optimal performance (when over clocked) at a
low price.
The Pentium Dual Core, which consists of 167 million transistors was released on January 21,
2007. Intel Core Duo consists of two cores on one die, a 2 MB L2 cache shared by both
cores, and an arbiter bus that controls both L2 cache and FSB access.
Core 2 Quad processors are multi-chip modules consisting of two dies similar to those used in
Core 2 Duo, forming a quad-core processor. While this allows twice the performance to a
dual-core processors at the same clock frequency in ideal conditions, this is highly
workload specific and requires applications to take advantage of the extra cores.
In September.2009, new Core i7 models based on the Lynnfield desktop quad-core processor
and the Clarksfield quad-core mobile were added, and models based on the Arrandale
dual-core mobile processor have been announced. The first six-core processor in the
Core lineup is the Gulftown, which was launched on March 16, 2010. Both the regular
Core i7 and the Extreme Edition are advertised as five stars in the Intel Processor Rating.
The Intel 8085 Microprocessor:
Intel 8085A is a single chip 8-bit N-channel microprocessor which works at +5V DC power
supply. It is a 40 pin IC available as a DIP (Dual Inline Package) chip. 8085A can operate
with a 3MHZ single phase clock and 8085A-2 version can operate at a maximum
frequency of 5MHZ. This 8085 is an enhanced version of its predecessor the 8080A. Its
instruction set is upward compatible with that of the 8080A. 8085A has an on-chip clock
generator with external crystal, LC or RC network. This 8085 microprocessor is built with
nearly 6200 transistors. The enhanced version of 8080 is the Intel 8085AH. It is an N
channel depletion load, silicon gate (HMOS) 8-bit processor. Here 3MHZ, 5MHZ and
6MHZ selections are available. It has 20% lower power consumption than 8085A for
3MHZ and 5MHZ. Its instruction set is 100% software compatible with the 8085A. It is also
100% compatible with 8085A.
Central Processing Unit (CPU)
The Central Processing Unit of any microcomputer is the microprocessor. Hence
microprocessor is also known as the heart of the computer. The CPU performs the various
activities in response to a set of instructions called a program. Programs are stored in the
memory. The CPU reads in data control signals (instructions) through the input ports and
executes one instruction at a time. So, generally speaking, a microprocessor is nothing but the
CPU .The Intel 8085 CPU is an 8-bit device with a clock speed of 3 - 5 MHZ. It has 80 basic
instructions and 246 op-codes. Its clock cycle is 320 ns. The time for the clock cycle of Intel 8085
is 200 ns. The block diagram of 8085 microprocessor is shown in Fig 2. The 8085 CPU consists
of three major sections,
4
They are:
(i). Arithmetic and logic unit (ALU)
(ii).Registers
(iii).Timing and Control unit.
Arithmetic and logic unit (ALU)
The ALU performs all the arithmetic and logical operations like addition, subtraction,
complementing, logical AND, logical OR, logical Exclusive OR, incrementing and decrementing,
rotate, shift and clear. An ALU is made of many logic gates and adders etc.
The arithmetic and logic unit consists of the following units
(a).Accumulator (A).
(b).Temporary register.
(c).Flag register.
(a) Accumulator (A):
It is an 8-bit register which is treated as a special function register. Most of the arithmetic
and logic operations are performed using this accumulator. All the I/O data transfers between
8085 and I/O devices are performed via accumulator. One of the operands for arithmetic
operations in ALU is from the accumulator. After performing the arithmetic operations the result is
stored back in accumulator. It is from the accumulator only, the data is sent out to an output
device. Similarly, the data from an input device is read only through the accumulator. The data in
the accumulator alone can be rotated or shifted. No other register can be used for these
operations. Certain instructions like DAA are performed using only accumulator. So, many times
the Accumulator register is treated as a default register.
5
Figure 2 .The Block Diagram of 8085 Microprocessor
(b) Temporary register:
6
This is an 8-bit register which is not accessible to the user. This register is used by the
microprocessor to load the second operand during arithmetic/logical operations in ALU. The final
result is stored in the Accumulator and the flags are set or reset according to the result of the
operation. For example when MVI M, 17H instruction is fetched, IR register will receive the
opcode for MVI M and the Temporary register will receive 17H.
In arithmetic and logical operations, that involves two operands ,the accumulator provides one
operand. The other is provided by the temporary register. For example in ADD C
instruction C register contents are moved to the Temp. Register and the addition of A and
Temp. Register contents is performed by the ALU.
(c).Flag register: The flag register is an 8- bit register which generally reflect data conditions in
the accumulator with certain exceptions. Hence this flag register is also known as Status
register. Though this flag register is an eight bit register, it contains only 5 flag bits and the
remaining three bits are undefined as shown in Fig.3.3 In the Flag register each flag bit is
a Flip-Flop. i.e., the bit may be either in the flip state or flop state
Figure 3. Flag Register
S - Sign Flag
After execution of an arithmetic and logic operation, if bit D7 of the result (Normally in the
Accumulator) is 1, the sign flag is set. This Flag is used with signed numbers.For example
in a given byte, if D7 is 1, the number is treated as a negative number. Else (if it is zero), it
is viewed as a positive. In arithmetic operations with signed numbers bit D7is reserved
for indicating the sign and the remaining seven bits are used to denote the magnitude of
the number.
Z - Zero Flag
This Flag is set (made 1) if the result after any arithmetic operation is zero, and the flag is reset
(made 0) if the result is not zero. So, this flag is set or reset based on the results in the
accumulator as well as in the other registers.
AC – Auxiliary carry Flag
In this arithmetic operation, when a carry is generated by and passed on to bit 4 , the AC flag is
set. This flag is used internally for BCD arithmetic and is not available for the programmer
to change the sequence of a program with a jump instruction. But the Z and CY flags can
be used for this purpose.
P-Parity Flag
If the result after an arithmetic and logical operation has an even number of 1s, this parity flag is
set to 1 otherwise (if number of 1s is odd) the flag is reset (made0).
For example the data byte 10111101 has even parity and the data byte 10011011 has odd parity.
So P bit=0.
CY-Carry flag
After an arithmetic operation, like addition, subtraction if there exists a carry or barrow, this flag
CY is set to 1 else it is reset (made0)
Example : Let us consider the addition of two binary numbers 11011001 and 11101101 and
check the Flag register.
7
D7 D0
1 1 0 1 1 0 0 1
1 1 1 0 1 1 0 1
1 1 0 0 0 1 1 0
In the result, the sum is not zero, So Z-Flag is reset (Z=0).
There is a carry from the third bit to fourth bit. So AC Flag is set (AC=1).
The D7 bit=1, so, the sign Flag is set (S=1).
In the result, the no. of 1s is even. So, parity is even (P=1).
After addition, there is a carry. So carry Flag is set (CY=1).
The Flag register contents after addition are shown below:
D7 D0
Register Organization
The 8085 microprocessor has different types of registers. It includes six , 8 – bit registers
(B, C, D. E, H and L), one 8-bit Accumulator and two 16-bit registers (SP and PC). Also there
are two 8-bit temporary registers W and Z. Among these registers W and Z are not accessible to
the user, They are used by the processor for internal, intermediate operations. The remaining
registers are accessible to the user. The organization of 8085 registers is shown in Fig. 3.4
The various registers of 8085 are classified into three types. They are
(i).Temporary registers.
(ii).General purpose registers
(iii).Special purpose registers.
(i) Temporary registers :
The Temporary registers are temporary data registers, W register and Z register. All are 8-
bit registers. The temporary data register is associated with the ALU operations. One of the
operand is stored in this register. This is not accessible to user.
Similarly W and Z are also temporary registers used to hold 8-bit data during execution of certain
instructions.As these registers are internally used by the CPU, they are not accessible to
the user.
The W and Z registers are used by the processor during CALL instruction. When a CALL
instruction is encountered in any program, the current Program counter (PC) contents are
pushed on to the stack and the given address is loaded on to PC. The given address is
temporarily stored in W and Z registers and placed on the bus for the fetch cycle. Thus the
program control is transferred to the address given in the instruction.
Another example is, during the execution of XCHG instruction, the contents of H-L pair are
exchanged with D-E pair. At the time of exchange W and Z registers are used for
temporary storage of data.
(ii) General purpose registers :
8
1
B, C, D, E, H and L are six, 8-bit general purpose registers to store data. These registers
can be used as separate 8-bit registers and also can be paired as 16-bit registers to store the
address of a memory location. But they must be paired as B-C; D-E and H-L register pairs only
as shown below.
Figure 4. Register organization
When used as pair, for example B-C, the higher order byte moves to the first register (B) and the
low order byte moves to the second register (C). The H-L pair also functions as a data
pointer or memory pointer
For Ex: LXI H, 8500 H.
This will load immediately the address of memory location (8500H) in to H-L pair .Now the H-L
pair points to the location 8500 H.
(iii) Special purpose registers:
The Special purpose registers ,as their name indicates, are used for some specific
purpose. The Special purpose registers are Accumulator (A), Flag Register, Instruction
Register(IR), Program Counter (PC) and Stack Pointer (SP).
Accumulator (Register A): It is an 8-bit tri-state register. It is mainly used for arithmetic, logic, load
and store operations. It is also used in I/O operations. In most of operations, the result is
stored in Accumulator after execution.
Flag Register: It is an 8-bit register, Which consists of only five flags.Each flag bit is a flip flop that
indicates either a set or reset state. The five flags are Sign, Zero, Auxiliary carry, Parity
and
Carry as shown below
Here X means undefined.
9
Sign Flag: The sign flag is set to1 if the most significant bit of the result of an arithmetic or logic
operations is 1. Else it is reset (0).
Zero Flag: The Zero status flag is set to 1 if the result of an arithmetic or logic operation is Zero
For non-Zero result it is reset to 0.G
Auxiliary carry Flag: This flag is set if there is a carry from 3rd
bit to 4th
bit during BCD operations
(carry from lower nibble to higher nibble). This flag is not accessible to the user.
Parity Flag: Parity is defined by the number of 1s present in a binary number stored in A
register. After any arithmetic or logical operation, if the result has an even number of 1s it
is called even parity and the Parity Flag is set to 1. Otherwise. i.e. If there is odd number
of 1s in the result, it is called Odd Parity and the Parity flag is set 0.
Program Counter (PC):
It is a 16-bit special purpose register, which stores the address of the next instruction to be
fetched or executed. The execution of a program is initiated by loading the PC by the address of
the first instruction of the program. Once the first instruction is executed, the PC is automatically
incremented to point to the next instruction unless a jump to some specific address occurs. This
process is repeated till the last instruction of the program.
In case of JUMP or CALL instructions, current address is stored in the Program Counter.
The processor then fetches the next instruction from the new address specified by the
JUMP or CALL instruction. In conditional JUMP and conditional CALL instructions, if the
condition is not satisfied, the processor increments the Program Counter by three so that it
points the instruction followed by the conditional JUMP or CALL instruction. Otherwise the
processor fetches the next instruction from the new address specified by JUMP or CALL
instruction.
Stack Pointer (SP):
It is a 16-bit special purpose register which always stores the address of top of the Stack.
i.e. it always points to top of the Stack. Stack is a part of the memory location used to store the
data temporarily. A stack works on Last in First out (LIFO) basis. As the Stack pointer always
points to the top of the Stack, only top of the Stack of the memory can be accessed. When a
Write operation (PUSH) takes place, the contents of the stack pointer is decremented by two so
that the SP points to the new location. Similarly when the Read operation (POP) occurs, the
Stack pointer is incremented by two to point to the next data on top of the Stack.
The Stack Pointer is initialized by load register pair immediate instruction.
Ex: LXI SP, 8530 H
Here 8530 H is the 16 bit address of the top of Stack location.
The remaining blocks of 8085 microprocessor block diagram
Instruction Register and Decoder: The instruction register and the decoder are also part of the
ALU. When an instruction is fetched from memory, it is loaded in the instruction register.
The Decoder decodes the instruction and develops the sequence of events to follow. The
instruction register is a 8 – bit special register, but it is not a programmable and is not
accessible to the user. The instruction decoder decodes the instruction at a binary level
and sends the appropriate signals to the control unit.
10
Increment/ Decrement Address Latch: This is a 16 bit special register not accessible to the
user. This register is used by the CPU to increment/ decrement the contents of the Stack
Pointer (SP) and increment program counter (PC) during instruction execution. During first
T - state of op code fetch machine cycle (T1) the microprocessor increments the PC
register contents to point to the next location. This increment operation takes place on
increment/ decrement register address latch. The 16 bit address that is sent out through
AD0-AD7 and A8-A15 are latched into this register. The address bus AD0-AD7 continues to
be available on the bus after T1 state from this latch.
Address Buffer: This is an 8-bit unidirectional buffer. It is used to drive external higher order
address bus. It is also used to tri-state the higher order address (A8-A15) bus under certain
conditions like reset, hold, and halt and also when address lines are not in use.
Address/Data Buffer: This is an 8-bit bi-directional buffer. It is used to drive multiplexed
address/data bus. It means low order address bus (A7-A0) and data bus (D7-D0). It is also
used to tri-state the multiplexed address/data bus under certain conditions like reset, hold,
and halt and also when A/D bus lines are not in use.
The address and data bus buffers are used to drive external address and data buses
respectively. Due to these buffers the address and data buffers can be tri-stated when
they are not in use. In actual practice, in a microprocessor the driving capacity of the
address pins after the internal buffering may not be adequate. So, there will be external
buffer chips also available.
Serial I/O control:
This control provides two lines SOD (Serial Out Data) and SID (serial In Data) for serial
communication. These lines are used during serial data transmission over long distance
where data is transmitted and received bit by bit. The Serial Output Data (SOD) pin is
used to send data out serially and serial Input Data (SID) pin is used to receive data
serially by the 8085 microprocessor.
Interrupt control:
This is an important block related to interrupts. This block is linked to the CPU through the
8-bit internal data bus. This interrupt control has five interrupt signals. They are TRAP,
RST 7.5, RST 6.5, RST 5.5 and INTR. The control block will take care of enabling and
disabling of these interrupts etc…
8085 Interrupts:
The 8085 microprocessor has five interrupts. They are TRAP, RST 7.5, RST 6.5, RST5.5 and
INTR. Among all these interrupts TRAP has the highest priority and INTR (Interrupt
Request) has the lowest priority. The TRAP is also a non maskable interrupt. The
numbers succeeding the RST (7.5, 6.5, and 5.5) are related to the call locations. The
various interrupts, their locations in the order of highest to lowest priority are given in
Table 3.1. Here RST means RESTART. Among these interrupts INTR is the only non-
vector interrupt whereas the other interrupts are vectored interrupts.
TRAP: It is a non maskable interrupt with highest priority. It means that whenever the pin is
activated, the 8085 will always get interrupted even if the 8085 is in DI (Disable Interrupt)
state. Trap input is both edge and level sensitive. So, the microprocessor is interrupted
when the input is both edge and level sensitive. So, the microprocessor is interrupted
when the input pulse goes from low to high or when it remains high .When interrupted, the
microprocessor loads the program counter with 0024H.
11
RST 7.5: It is an edge sensitive pin. Internal to 8085 there is a flip-flop connected to RST 7.5
interrupt pin . This flip flop is set 1, when a positive –going edge occurs on RST 7.5 input.
RST 7.5 interrupt has a higher priority than RST 6.5, RST 5.5 and INTR. This RST 7.5 is a
maskable interrupt known as MI. This interrupt is enabled under program control with two
instructions EI (Enable Interrupt) and SIM (Set Interrupt Mask)
RST 6.5and RST 5.5: These interrupts are level sensitive, it means the triggering level should
be on until the microprocessor completes the execution of the current instruction. If the
microprocessor is not able to respond to the requests immediately, they should be stored
or held by external hardware. These two interrupts are also maskable interrupts. RST 6.5
and RST 5.5 have higher priority than INTR interrupt. The condition of these interrupts can
be known using RIM (Read Interrupt Mask) instruction and the condition of the masking
interrupt can be set and reset using SIM instruction (Set Interrupt Mask).
INTR: It is only non-vectored interrupt in 8085 microprocessor. This interrupt has the lowest
priority among all the interrupts. This is also a maskable interrupt and can be disabled
using the instruction DI (Disable Interrupt). The mask on INTR can be removed by
executing EI (Enable Interrupt) instruction. When EI instruction is executed, the flip flop
associated with this is set and the mask is removed. This is a non-vectored interrupt
because when the remaining interrupts are initialized, they are automatically transferred
(vectored) to specific locations on memory page 00H without any external hardware. They
do not require the signal. The necessary hardware is already implemented inside
the 8085. But coming to INTR, interrupt, it executes interrupt acknowledge machine cycle.
During this cycle, the device that has interrupted this microprocessor will provide the
operation code. The signal works as a signal during
acknowledge machine cycle. During this time, the microprocessor loads the code into instruction
register from I/O device. Based on the code, the remaining operation is executed by the
processor
S.N o Interrupts Call locations
1
2
3
4
5
TRAP (Highest priority)
RST 7.5
RST 6.5
RST 5.5
INTR (least priority)
0024H
(7.5 x 8)H = 003CH
(6.5 x 8)H = 0034H
(5.5 x 8)H = 002CH
No location
12
Table 1 . Various Interrupts ,Call locations in order of highest to lowest priority
Timing and control Unit
This unit of the microprocessor issues necessary timing and control signals for the
execution of instructions. It generates three types of signals namely status, control and timing
signals required for the operation of memory and I/O devices. This unit with the help of these
signals controls the entire operation of the microprocessor and the peripherals. The signals
associated with this unit are two control signals. and three status signals IO/ , S1 and
S0 to identify the nature of the operation and one special signal ALE which indicates the starting
of the operation. These signals are explained below in detail.
-Read (active low): This is a Read control signal. This signal indicates that the selected I/O or
memory device is to be read and data are available on the data bus.
- Write (active low): This is a Write control signal. This signal indicates that the data on the
data bus are to be written into a selected memory or I/O device.
13
Table 2. Status signals of 8085
IO/ : This is a status signal used to differentiate between I/O and memory operations. When
this signal is high, it indicates an I/O operation, when it is low it denotes a memory
operation. This signal is combined with Read ( ) and Write to generate necessary
I/O and memory control signals.
S. No IO/ S1 S0 Status
1 0 0 0 Memory Write
2 0 1 0 Memory Read
3 1 0 1 I/O Write
4 1 1 0 I/O Read
5 1/0 1 1 Opcode fetch
6 1 1 1 Interrupt
Acknowledge
7 * 0 0 Halt
8 * X X Hold
9 * X X RESET
14
S1 and S0: These signals are also status signals like IO/ , used to identify various operations.
The complete operation of the microprocessor can be understood by these three signals.
The various operations and the associated status signals are shown in Table 3.2 .
ALE (Address Latch Enable): This is a positive going pulse generated every time the 8085
begins an operation, It indicates that the bits on AD7 - AD0 are address bits. This signal is
used primarily to latch the low-order address from the multiplexed bus and generate a set
of eight address lines A7 – A0.
Address, Data and Control Buses:
Intel 8085 has 16-bit unidirectional address bus which carries the address of memories
and peripheral devices. A bus is nothing but a group of electrical lines used to transmit the
information as electrical signals. So, this 16-bit parallel address bus carries address from
microprocessor to memories/peripherals. Hence it is Uni-directional(because the converse is not
possible). The width of the parallel bus determines how much memory that a microprocessor can
address.The 8085 microprocessor with 16-bit address bus can address a maximum of 216
=
65536=64 KB of memory locations. The size of the address bus is independent of the size of the
microprocessor.
In INTEL 8085 microprocessor, the 8 most significant bits of the address are transmitted
by the high order address bus A8-A15. But the 8 least significant bits of the addresses are
transmitted by Address/Data bus or A/D bus. i.e. the lower order address lines are
multiplexed with the data bus. So, the A/D bus operates in a time shared mode. i.e. the
data and address are sent on the same lines but at different instants of time. A0-A7 will
always have the address during the first T state (T1) of the machine cycle. To demultiplexe
the A/D bus the pin ALE is used. When ALE=1 (high) the A/D bus acts as a lower order
address bus else it acts as Data bus.
The Data bus is a bidirectional bus which is used to send data to and from the microprocessor.
This is also a parallel bus. The size of the data bus determines the size of the
microprocessor. The 8085 microprocessor has 8-bit data bus and hence it is called an 8-
bit microprocessor. This refers to the width of the data bus but not the address bus.
Similarly8086 is a 16-bit microprocessor and its data bus width is 16 bits
INTEL 8085 has Address/ Data bus namely AD7-AD0. i.e. at some instances it acts as a
8- bit address bus and at other instances it works as a 8-bit data bus. INTEL used this
time multiplexing technique to save the pins. Generally the size of the internal general
purpose registers matches the size of the data bus. Thus, the INTEL’s 8-bit general
purpose registers matches with its 8-bit data bus. The size of the data bus matches the
size of the internal registers, so that all the bits on the bus can at one time come into or
go out of any of the registers.
The control bus of 8085 is a uni-directional bus because the microprocessor alone sends
control signals to memories or peripheral devices. The size of the control bus depends
upon the specific microprocessor. Typical control signals are Read or Write signals. It
means whether the microprocessor operation is a read or writes and whether it is memory
or I/O operation. In addition to this it includes state signals, and address latch enables. A
microprocessor may also have certain additional control signals and such as interrupt
signals, acknowledgement signals and hold signals. But they are not considered as part of
control bus even through they take part in control of microprocessor based systems.
The above three buses that interface the CPU to the system components are combinedly
known as the System bus.
Pin configuration
15
The pin diagram of 8085 microprocessor is shown in Fig 5. From the figure it is clear that it is
40 pin DIP chip. The various pins of 8085 microprocessor can be grouped in the following
categories
• Power Supply and Clock pins
• Data bus and Address bus
• Control and Status signals
• Interrupt signals
• DMA signals
• Serial I/O signals
The description of various pins is given below.
Power supply and clock pins:
• Vcc: +5V power supply
• Vss: Ground reference.
• X1 and X2: A Crystal (or RC, LC Network) is connected at these two pins. The internal
clock generator divides oscillator frequency by 2, therefore to operate a system at 3MHZ,
the crystal of the tuned circuit should have a frequency of 6MHZ.
• CLK (OUT): This signal is used as a system clock for other devices. Its frequency is half
the oscillator frequency
Data bus and Address bus:
• AD0-AD7: These lines are Address/Data lines, which are bidirectional with dual purpose.
They are used as the low-order address bus as well as the data bus. During the first part
of the machine cycle (T1), lower 8 bits of memory address or I/O address appear on the
bus. During the remaining part of the machine cycle (T2,T3) these lines are used as a bi-
directional data bus
16
. Figure 5. Pin Diagram of 8085 A
• A8-A0: These are the upper half of the 16 bit address lines. These lines are exclusively
used for the most significant 8 bits of the 16 bits of the16 bit address bus.
Control and Status Signals:
• ALE (Address Latch Enable): This is a positive going pulse generated every time the
8085 begins an operation. The ALE=High indicates that the bits on AD7-AD0 are address
bits. This signal is mainly used to latch the low order address from the multiplexed bus
and generate a separate set of eight address lines (A7-A0)
• (Read): This is an active low read control pin. This signal indicates that the selected
I/O or memory device is to be read and data are available on data bus.
• (Write): This is an active low write control pin. It indicates that the data on the data
on the data bus are to be are to be written into a selected memory or I/O location
• IO/ : This is a status signal used to differentiate between IO and memory operations.
When it is high, it indicates an I/O operation and when it is low, it indicates a memory
operation. This signal is combined with and signals to generate I/O and memory
control signals.
• S1 and S0: These are status signals and they indicate the type of machine cycle in
progress during execution of an instruction.
17
• READY (Input): Through this pin, the microprocessor will know whether peripheral device
is ready or not for data transfer. If the device is not ready the processor waits. So, this pin
helps to synchronize slow devices to the microprocessor.
Interrupt signals:
TRAP, RST 7.5, RST 6.5, RST5.5 and INTR: These are the interrupt signals which are externally
initiated.
• INTR (Interrupt Request): This is used as a general purpose interrupt. It has a lowest
priority and it is the only non-vectored interrupt.
• RST 7.5: It is a restart interrupt pin. It has higher priority than RST 6.5, RST5.5 and INTR.
It is a maskable vectored interrupt.
• RST 6.5 and RST5.5: These two are maskable vectored interrupt with higher priority than
INTR.
• TRAP: It is a non-maskable vectored interrupt. It has higher priority.
• (Output): It is an active low interrupt acknowledge pin. This will acknowledge the
receival of interrupt request to the peripheral device.
DMA Signals:
• Hold: This pin is used during the Direct Memory Access. A high on this pin indicates that,
a peripheral like DMA controller is requesting the use of address and data buses.
• HLDA (Output): A high on this p in acknowledges the hold request from peripheral.
• : It is an active low signal. When the signal on this pin goes low, the system is in
reset i.e. the program counter is set to zero, the address & data buses are tristated.
• RESETOUT: This signal is used to Reset other devices in microprocessor system.
Serial input/ Output signals:
• SID: Serial input Data is a pin through which serial data are brought into the micro
processor accumulator after the RIM instruction is executed.
• SOD: Serial output Data pin is used by the microprocessor to output data serially to the
external devices. Serial data is sent out of the microprocessor by executing SIM
instruction. The most significant bit of accumulator should have the serial bit and D6 bit of
the accumulator must be made high to enable the serial data transfer.
Timing Diagram :
The graphical representation of the time taken for the execution of each instruction by a
microprocessor is known as timing diagram. The execution time is denoted by T-states. One T-
state is equal to the time period of the internal clock signal of the microprocessor
For Ex: If the internal clock frequency of 8085 microprocessor is 3 MHZ, One T-state is equal to
18
= =0.333x10-6
sec=333x10-9
sec. (333 nano seconds nearly)
As far as execution of instructions is concerned, in 8085 microprocessor, each instruction is
divided into two parts: The operation code (opcode) and the operand. The opcode tells us
what
the operation is and the operand is the necessary information required for the instruction. The
operand may be either data or an address or other information required for the instruction.
Each instruction is divided into machine cycles and each machine cycle is divided into clock
cycles or T- states
The first machine cycle is every instruction is the op-code fetch. During this time the
opcode is fetched from memory and returned on the data bus to the microprocessor. The
8085 machine cycles are divided into following six types. They are
1. Opcode fetch
2. Memory read
3. Memory write
4. I/O read
5. I/O write
6. Interrupt acknowledge
Opcode fetch Machine cycle:
The first operation in every instruction is the opcode fetch. The opcode fetch cycle is
called the M1 machine cycle and is usually for four T-states or clock cycles (certain instructions
may also have 6T states in their opcode fetch machine cycle). During T1-T3 states the address is
placed on the address bus and the opcode is returned on the data bus. The T4-state is used to
decode and execute the opcode. The next machine cycles (M2, M3------) that follow depend upon
what the instruction actually is.
The timing diagram for execution of MVI A, 25 machine cycle is shown in Fig 6 as shown in the
timing diagram, in T1 state, the 8085 places the contents of the program counter o n the
address bus. The high order byte of the P.C (80) is placed on the A8-A15 lines. The low-
order byte of the P.C(00) is placed on the AD0-AD7 line which stays only on only during T1.
So, the microprocessor activates the ALE (Address Latch Enable) pin which is used to
latch the low-order byte of the address in external latch before it vanishes. During T1 state,
8085 also sends status signals IO/ , S1 and S0. The IO/ signal specifies whether the
operation is read or write. In opcode fetch machine cycle status signals are IO/ =0, S1 =1
and S0=0
In T2 state, the lower order address disappears from AD0-AD7 lines and 8085 sends signal
low to enable the addressed memory location. The memory device then places the
contents of the addressed memory location on the data bus (AD0-AD7)
During T3 state, the microprocessor loads the data from the data bus in its instruction register
and raises to high which disables the memory device
In T4 state, the microprocessor decodes the opcode and based on the instruction it decides
whether to T0 state T5 or to enter state T1of the next machine cycle (M2). All the one byte
instructions which operate on 8-bit data like MOV A, B, ADDB, DCRC, RAL etc…..are
executed T4 state. One byte instructions which operate on 16-bit data are executed in T5
and T6 states.
For example: INXH, SPHL, 5DCXH etc.
19
Figure 6 Timing diagram for Opcode fetch Machine cycle
Memory Read cycle:
Memory read machine cycle is a machine cycle during which memory is read. For
example, the instruction LDA 8900H which is a 3-byte instruction has three memory read cycles
immediately after the opcode fetch cycle. The first two cycles are to get the memory address, in
two 8-bit groups (the low-order part of the address and then the high-order address). The third
read cycle is needed to read the data located at the address previously retrieved. This data is
then loaded into accumulator.
The timing diagram for memory read cycle [For Ex: LDA 2020H] is shown in Fig 7. As shown in
the memory read timing diagram, after the opcode fetch cycle, the first two read cycles
have the address going out over the address bus first for the low-order of the address
(2001H) and then for the high-order of the address(2002H). In the third read cycle, the
address of the instruction just read from memory (2020H) is sent back over the address
bus in T1 and then data from that memory location is returned over the data bus in T2-T3.
IO/ goes low at the beginning of the opcode fetch cycle and remains low during the next
three cycles. , on the other hand goes low each time data on the data bus is to be read
into the microprocessor.
20
Figure 7. Timing diagram for Memory Read machine cycle
Memory Write cycle:
This memory write cycle is used when the microprocessor needs to send data out from
accumulator or specific register and then write into the memory. As an example let us consider
the instruction MOV M, A (50H). This instruction requires two machine cycles-an opcode fetch
machine cycle followed by one write cycle. Because, after fetching the opcode, the instruction
has to write the data in the accumulator out to memory at the address location in the H-L register.
This operation requires 7-T states for opcode fetch and three –T states for the memory write.
21
Figure 8 .Timing diagram for Memory Write machine cycle
The timing diagram of the instruction MOV A, M is shown in Fig .8. The opcode fetch cycle
shows the address [2000H] going out over the address bus and the opcode for the MOV
M,A (50H) returning over the data bus. During the write cycle (M2), the address that was
stored in the H-L pair goes out from the microprocessor during T1 and data to be written
from the accumulator goes out during T2-T3. The remaining signals like ALE, IO/ ,
and have their usual meaning as shown in the timing diagram.
I/O Read cycle:
This I/O read cycle occurs when the microprocessor executes IN instruction and during
the I/O read cycle, data is read in from an I/O device. In the case of IN PORT, there are three
machine cycles. The opcode fetch cycle, a memory read cycle and an I/O read cycle. The three
machine cycles combinedly taken 10-states.
The Fig 9. shows the timing diagram of the instruction IN 80H, Here 80H is the port address of
the device being read.
The opcode fetch cycle shows the address of the instruction (2000H) going out over t he address
bus and the opcode (DBH) for the IN instruction returning on the data bus. The memory
read cycle (M2) displays the address of the second byte of the instruction (8001H) going
out over the address bus and the port address (80H) returning on the data bus. During the
I/O read cycle, the port address of the device being read is sent over the address bus and
the lower 8-bits carry the same 8-bit port address and the data from the input device is
returned on the data bus during T2-T3.
22
Figure 9. Timing diagram for I/O Read machine cycle
I/O write cycle:
During this I/O write cycle DATA is written into I/O device specified by the port address
from the accumulator. The out port instruction has three machine cycles. The first one is opcode
fetch cycle, second one is memory read to get the port address and the third cycle is an I/O write
cycle. The OUT command writes the data stored in the accumulator over the data bus to the
device whose port address was sent out over the address bus. The three machine cycle that
forms the outport command has a total of ten T-states. The Fig 10 Shows the timing diagram for
OUT 04H instruction. 04H is the address of the output device
The opcode fetch cycle sends the address of the instruction (2000H) over the address bus while
the opcode (D3H) for the OUT instruction is returns on the data bus. The second machine
cycle shows the address of the second byte of the instruction (2001H) going out over the
address bus with the port address (84H) returning over the data bus.
From the timing diagram it is clear that, In the third machine cycle the port address (84H) is sent
out over both the upper and lower parts of the address bus, similar to I/O read cycle
whenever the microprocessor addresses an I/O device, the port address of the device
being read is sent out over both the lower and higher order parts of the address bus.
It is also to be noted that the data in the accumulator is being written to the output device and
goes out over the data bus during T2 -T3 states after the port address has been sent over
the two parts of the address bus during T1 of the I/O write cycle
23
Figure 10 Timing diagram for I/O Write machine cycle
Interrupt Acknowledge
This Interrupt acknowledge machine cycle is a special machine cycle that is used in place
of opcode fetch cycle in the RST (restart) instruction. It is same as an opcode fetch except
that it 0sends out an signal instead of an signal and the status lines IO/ , S0 and
S1 are 111 instead 011. Another difference is, the interrupt acknowledge is six-T states
whereas opcode fetch is only four T-states
Instruction cycle, Machine cycle, fetch and execute cycles
Instruction cycle
An instruction is a command given to the microprocessor to perform a specific operation
on the given data. Sequence of instructions written for a processor to perform a particular task is
called a program. Program & data are stored in the memory. The microprocessor fetches one
instruction from the memory at a time & executes it. It executes all the instructions of the program
one by one to produce the final result. The necessary steps that a microprocessor carries out to
fetch an instruction & necessary data from the memory & to execute it constitute an instruction
cycle.
In other words, an instruction cycle is defined as the time required completing the execution of an
instruction.
An instruction cycle consists of a fetch cycle and an execute cycle. The time required to fetch an
opcode (fetch cycle) is a fixed slot of time while the time required to execute an instruction
(execute cycle) is variable which depends on the type of instruction to be executed.
24
Instruction cycle(IC) = Fetch cycle(FC) + Execute cycle(EC)
This is shown diagrammatically in the Fig.3.11
Figure 11 Instruction cycle
Machine cycle:
Machine cycle is defined as the time required for completing the operation of accessing
either memory or I/O device. In the 8085, the machine cycle may consist of three to six T states.
The T-state is defined as one sub-division of the operation performed in one clock period. These
sub-divisions are internal states synchronized with the system clock.In every machine cycle the
first operation is op-code fetch and the remaining will be read or write from memory or IO
devices.
Fetch operation:
The first byte of an instruction is its op-code. An instruction may be more than one byte
long. The other bytes are data or operand address. The program counter (PC) keeps the
memory address of the next instruction to be executed. In the beginning of a fetch cycle the
content of the program counter, which is the address of the memory location where op-code is
available, is sent to the memory. The memory places the op-code on the data bus so as to
transfer it to the microprocessor. The entire operation of fetching an op-code takes three clock
cycles.
Execute operation:
The op-code fetched from the memory goes to the instruction register (IR). From the
instruction register it goes to the decoder circuitry which decodes the instruction. After the
instruction is decoded, execution begins. If the operand is in general purpose registers execution
is immediately performed.
The time taken for decoding and execution is one clock cycle. If an instruction contains data or
operand and address which are still in the memory, the microprocessor has to perform
some read operations to get the desired data. After receiving the data it performs execute
operation. A read cycle is similar to a fetch cycle. In case of a read cycle the quantity
received from the memory are data or operand address instead of an op-code. In some
instructions write operation is performed. In write cycle data are sent from the
microprocessor to the memory or an output device. Thus we see that in some cases an
execute cycle may involve one or more read or write cycles or both.
Instruction set of 8085
An Instruction is a command given to the microprocessor to perform a given task
on specified data. Each instruction has two parts one is the task to be performed called
the operation code (op-code) and the second is the data to be operated on, known as
operand. The operand or data can be specified in various ways.
25
Instruction and data formats:
The format of a typical instruction is composed of two parts: an operation code or op-code
and an operand. Every instruction needs an op-code to specify what the operation of the
instruction is and then an operand that gives the appropriate data needed for that particular
operation code.
According to the word or byte size the 8085 instructions are classified into three types.
They are
(a) One byte (single) instructions.
(b)Two byte instructions.
(c) Three byte instructions.
One–byte instructions: An instruction with only opcode and do not require any dat or address is
called a one byte instruction.
Ex: 1. MOV C, A Hex code = 4FH (one byte)
2. ADD B Hex code = 80H (one byte)
3. CMA Hex code = 2FH (one byte)
Two–byte instructions: At wo byte instruction is one which contains an 8-bit op-code and 8-bit
operand (Data).
Ex: 1. MVI A, 09 Hex code = 3E, 09 (two bytes)
2. ADD B, 07 Hex code = 80, 07 (two bytes)
3. SUB A, 05 Hex code = 97, 05 (two bytes)
Three–byte instructions: A three byte instruction contains an opcode plus a 16 – bit address.
Ex: 1.LXI H, 8509 Hex code = 21, 09, 85 (Three bytes)
2 .LDA 8509 Hex code = 3A, 09, 85 (Three bytes)
3. JMP 9567 Hex code = C3, 67, 95 (Three bytes)
4. STA 3525 Hex code = 32, 35, 25 (Three bytes)
DATA FORMATS: The 8085 is an 8-bit microprocessor which process only binary numbers. But
it is very difficult to understand these binary numbers by a common user. So, we have to
code these binary numbers into different data formats. The commonly known data formats
are ASCII, BCD, signed integers and unsigned integers. The ASCII code is a 7-bit alpha-
numeric code that represents decimal numbers, English alphabets and certain special
characters. The ASCII stands for ”American Standard code for Information Interchange”
The term BCD stands for binary coded decimal, used for decimal numbers from 0-9.An 8-
bit register can store two BCD numbers. A signed integer is either a positive or a negative
number. In 8085 microprocessor the most significant bit 7D is used for the sign. Here 0
denotes
positive sign and 1 denotes the negative sign. An integer without a sign can be represented by all
the 8-bits in a microprocessor register. So, the largest number that can be processed at
one time
is FFH. The numbers larger than 8-bits like 16, 24, 32 bits can be processed by dividing them in
groups of 8-bits.
CLASSIFICATION OF INSTRUCTIONS
26
An instruction is a binary pattern designed inside a microprocessor to perform a specific
function. The entire group of instructions, called the instruction set, determines what functions the
microprocessor can perform. The 8085 microprocessor instruction set has 74 operation codes
that result in 246 instructions. This instruction set includes all the 8080A instructions plus two
additional instructions namely SIM and RIM.
The instruction set of 8085 microprocessor is classified into five groups. They are:
1. Data transfer (copy) group.
2. Arithmetic group
3. Logic group
4. Branch control group
5. Machine control and I/O group.
Data transfer (copy) instructions
The data transfer instructions are used to transfer data from one register to another
register, from memory to register or register to memory but not from one memory location
to another memory location. Actually this data transfer instruction copies the data from
source to destination and the contents of the source are not altered. So, the data transfer
instruction performs basically ‘copy’ operation.
Examples of data transfer instructions are MOV, MVI (Move Immediate), LXI (Load Immediate H-
L Pair), LDA (Load Accumulator), STA (Store Accumulator), LHLD (Load H-L pair direct),
SHLD (Store H-L pair direct), XCHG (Exchange the contents of H-L pair with D-E pair)
etc…
Ex: MVI A, 55H ; Move the data 55H into Accumulator
MOV B, C ; Copies the contents of ‘C’ register into ‘B’ register
IN 00H ; Read the Input port(00H is the port address)
OUT 01H ; write data to an output port(01H is the port address)
LXIH 8570H ; Load H-L pair by address 8570H.
In the 8085 microprocessor, data transfer instructions do not affect any flags.
Arithmetic Instructions
The arithmetic operations like addition, subtraction, increment and decrement are
performed by the 8085 microprocessor using the following arithmetic instructions.
ADD, ADI (Add Immediate), SUB (Subtract), SUI (Subtract Immediate), INR (Increment), DCR
(Decrement) etc…
The arithmetic operations Add and subtract are performed in relation to the
contents of the accumulator. But, the increment or the decrement operations can be
performed in any register.
Ex:ADD B, C ; Add the contents of B register to the B register contents
ADI 08 ; Add the data 08 to the accumulator.
SUB A, B ; Subtract the contents of B register from accumulator.
SUI 05 ;Subtract immediate the 8-bit data from accumulator
INR B ; Increment the B register contents by one bit
DCR C ; Decrement the C register contents by one bit.
Arithmetic instructions modify all the flags according to the data conditions of the result. The INR
and DCR instructions affect all flags except the carry flag.
Logical Group of Instructions:
27
Since the microprocessor is a programmable logic chip, it can be perform all the logic
functions of the hard-wired logic through its instruction set. The 8085 processor can perform the
logic instructions like, AND, OR, NOT (Complement) and X-OR (Exclusive OR) etc… The
mnemonics of these instructions are given below.
ANA : Logically AND the contents of a register
ANI : Logically AND immediate the 8-bit data.
ORA : Logically OR the contents of a register.
OR : Logically OR immediate the 8-bit data.
XRA : Exclusive-OR the contents of a register.
XRI : Immediate Exclusive-OR the 8-bit data
CMA : Complement the accumulator
All the logic operations are performed in relation to the contents of the accumulator. The CMA
instruction does not affect any flags. The executions of the logical instruction do not affect
the contents of the operand register.
Branch Instructions
These instructions are very important because they allow the microprocessor to change
the sequence of a program either conditionally or unconditionally. The conditional branch
instructions transfer the program to the specified label when certain condition is satisfied. The
unconditional branch instructions transfer the program to the specified location unconditionally.
We know that the microprocessor is a sequential machine. So, it executes machine codes from
one memory location to the next. Branch instructions instruct the microprocessor to go to
a different memory location and the processor continues executing machine codes from
the new location. The address of the new locations either specified explicitly or provided
by the microprocessor or some times by additional hardware. The Branch instructions are
classified into three categories. They are
(a). Jump instructions
(b). Call and return instructions
(c). Restart instructions.
Jump instructions specify memory locations explicitly and they are 3-byte instructions. These
Jump instructions are of two types. They are , Unconditional Jump and Conditional Jump.
Unconditional Jump:
This is similar to Unconditional Go to statement in BASIC. When this instruction is
executed the 16-bit address available immediately in the instruction is loaded into the program
counter , so that the next sequence of instruction execution starts from this location. This
Unconditional Jump instruction enables the programmer to create continuous loops.
JMP (16 bit address). So, this is a 3-byte instruction where the first byte is op-
code and the second, third bytes specify memory address.
For example, the instruction JMP 8500H, instructs the microprocessor to go to the memory
location8500H unconditionally. Sometimes, the jump location is specified using a label
also.
Conditional Jump:
28
This instruction allows the microprocessor to make decision depending on certain
conditions indicated by flags. The 8085 processor Jump instruction is associated with four flags.
Namely Carry flag (CY), Zero flag (Z), Sign flag (S) and Parity flag (P). The following instructions
shown in Table 3.3 transfer the program sequence to the memory location specified under the
given conditions.
S. No Instruction Description
1 JC (16 bit Addr) Jump on carry (if CY=1)
2 JNC (16 bit Addr) Jump on no carry (if CY=0)
3 JZ (16 bit Addr) Jump on Zero (if Z=1)
4 JNZ (16 bit Addr) Jump on no Zero (if Z=0)
5 JP (16 bit Addr) Jump on plus (if D7=0; S=0)
6 JM (16 bit Addr) Jump on minus (if D7=1; S=1)
7 JPE (16 bit Addr) Jump on Even Parity (if P=1)
8 JPO (16 bit Addr) Jump on Odd Parity (if P=0)
29
Table 3 various conditional jump instructions
To understand the instructions, let us consider the instruction JC (16 bit address). The meaning
of this instruction is, the microprocessor is instructed to jump the specified 16 bit memory
location if there exists a carry after the arithmetic operation else it will execute the next
instruction in the sequence.
CALL and RETURN Instructions
The microprocessor uses the two instructions CALL and RETURN to implement
subroutines. Here CALL instruction calls a subroutine program which is not a part of the
main program and the RET instruction at the end of the subroutine program to return the
control to the main program.
Ex: CALL (16 bit memory address)
RET
RESET (RST) Instruction
The 8085 processor provides eight RST instructions to transfer the program control to a specific
location on page 00H. These instructions are 1-byte instructions. The various RST
instructions and their call locations are given in the following Table 3.4
Table 4 Various RST instructions and their call locations
S. No Mnemonics Hex code Call location
In Hex
1 RST 0 C7 0000
2 RST1 CF 0008
3 RST2 D7 0010
4 RST3 DF 0018
5 RST4 E7 0020
6 RST5 EF 0028
7 RST6 F7 0030
8 RST7 FF 0038
30
Machine control and I/O Instructions
There are six basic machine control instructions. They are
• EI (Enable Interrupt)
• DI (Disable Interrupt)
• NOP (No Operation)
• SIM (Set Interrupt Mask)
• RIM (Read Interrupt Mask)
• HLT (Halt)
EI (Enable Interrupt): This is a one byte instruction used to enable the interrupt. This instruction
is used to enable the interrupts when the microprocessor is reset or the interrupt enable
flag is reset after interrupt acknowledge. This instruction takes one machine cycle with
four states. The op-code is FBH.
DI (Disable Interrupt): This is a one byte instruction which resets the interrupt enable flag to
disable all the interrupts except TRAP. It takes one machine cycle with four states. The
op-code is F3H.
NOP (No Operation): when this instruction is executed, the microprocessor performs nothing.
Microprocessor spends four states doing nothing. It is a one byte instruction whose op-
code is 00H.This instruction is normally used to generate very small time delays of the
order of few micro seconds. This NOP instruction is also very useful when we are required
to insert a few instructions in the main program additionally .
SIM (Set Interrupt Mask): This instruction masks the interrupt as desired. This is a dual purpose
instruction. The first purpose is to set or reset the mask of the maskable interrupt. The
second purpose is to send the data out through the SOD pin at pin number 4 of the
microprocessor.
RIM (Read Interrupt Mask): This instruction copies the status of the interrupts into the
accumulator. It is also used to read the serial data through the SID pin
HLT (Halt): After execution of this instruction the microprocessor goes into the halt state. The
processor can be restarted by a valid interrupt or by applying a RESET signal. The
microprocessor takes 5T states to implement the halt instruction.
I/O instructions:
There are two important instructions to input the data into the microprocessor’s accumulator
through the input port and output the data from the accumulator to the output port. They
are
• IN (port address)
• OUT (port address)
This port address is an 8-bit address. In both these instructions the default register is
Accumulator.
Ex: (i) IN 01H. This instruction will copy the contents into the Accumulator through the port
whose address is 01H. It takes three machine cycles and takes 10 states. The op-code is
DBH.
31
(ii)OUT 02H. This instruction sends the contents of Accumulator to the outport whose
address is 02H. It is a two byte instruction which requires 10 states. The op-code for this
instruction is D3H.
DETAILED INSTRUCTION SET
DATA TRANSFER INSTRUCTIONS
32
33
ARITHMATIC INSTRUCTIONS
34
35
36
37
38
39
40
41
42
43
SOD – Serial output Data .Bit D7 of accumulator is latched in to the SOD output line made
available to serial peripheral if bit D6 =1 .
SOE – Serial output enable.If this bit =1 ,it enables the serial output.
XXX – Don’t care condition
R7.5 – Reset RST7.5.If this bit = 1 ,RST7.5 flip-flop is reset .This is an additional control to reset
RST7.5
MSE – Mask set Enable.If this bit is high ,it enables the function of bits D2,D1 and D0.This is a
master control over all the interrupt masking bits.
M7.5 – D2=0 ,RST 7.5 is enabled
D2=1 RST7.5 is masked or disabled
M6.5 – D1=0 RST6.5 is enabled
D1=1 RST 6.5 masked or disabled.
M5.5 – D0=0 RST5.5 is enabled
D0=1 RST 5.5 is disabled or masked.
ADDRESSING MODES
Majority of the instructions of 8085 microprocessor requires an operand (either data or
address) on which the intended operation can be performed. Some instructions may require only
one operand and some other instructions require two operands for its instruction execution. The
speed of execution mainly depends on the position of the operand in the instruction. The scheme
involved in identifying the position of operands in an instruction is known as addressing mode.
There are five addressing modes 8085 processor.They are
(i). Immediate addressing mode
(ii). Direct addressing mode
(iii). Register addressing mode.
(iv). Register indirect addressing mode.
(v). Implicit addressing mode.
(i). Immediate Addressing mode: The mode of addressing in which the operand is a part of the
instruction itself is known as Immediate Addressing mode. If the immediate data is 8-bit,
the instruction will be of two bytes. If the immediate data is 16 bit, the instruction is of 3
bytes.
Ex: (1). ADI DATA ; Add immediate the data to the contents of the accumulator.
(2).LXIH 8500H : Load immediate the H-L pair with the operand 8500H
(3). MVI 08H ; Move the data 08 H immediately to the accumulator
(4). SUI 05H ; Subtract immediately the data 05H from the accumulator
(ii) Direct Addressing mode: The mode of addressing in which the 16-bit address of the
operand is directly available in the instruction itself is called Direct Addressing mode. i.e.,
the address of the operand (data) is available in the instruction itself. This is a 3-byte
instruction.
Ex: (1). LDA 9525H ; Load the contents of memory location into Accumulator.
(2). STA 8000H ; Store the contents of the Accumulator in the location 8000H
(3). IN 01H ; Read the data from port whose address is 01H.
(iii). Register addressing modes: The mode, in which the operand is in one of the general
purpose registers, is known as the register addressing mode.
Ex: (1). MOV A, B; Move the contents of B register to A register.
(2). SUB D; Subtract the contents of D register from Accumulator.
(3). ADD B, C; Add the contents of C register to the contents of B register.
44
(iv). Register indirect addressing modes: The 16-bit address location of the operand stored in
a register pair (H-L) is given in the instruction. The address of the operand is given in an
indirect way with the help of a register pair. Hence it is called Register indirect addressing
mode
Ex: (1). LXIH 9570H ; Load immediate the H-L pair with the address of the location 9570H
MOV A, M ; Move the contents of the memory location pointed by the H-L pair to
accumulator
(v). Implicit Addressing mode: The mode of instruction which do not specify the operand in the
instruction but it is implicated, is known as implicit addressing mode. i.e., the operand is
automatically considered to be in the Accumulator.
Ex: (1).CMA; complement the contents of Accumulator
(2).CMC; Complement carry
(3). RLC; Rotate Accumulator left by one bit
(4). RRC; Rotate Accumulator right by one bit
(5). STC; Set carry.
ASSEMBLY LANGUAGE PROGRAMMING EXAMPLES:
Addition Programs
Example 1: Addition of two 8-bit numbers whose sum is 8-bits.
Explanation: This assembly language program adds two 8-bit numbers stored in two memory
locations .The sum of the two numbers is 8-bits only.The necessary algorithm and flow
charts are given below.
ALGORITHM:
Step1. : Initialize H-L pair with memory address XX00 (say: 9000).
Step2. : Clear accumulator.
Step3. : Add contents of memory location M to accumulator.
Step4. : Increment memory pointer (i.e. XX01).
Step5. : Add the contents of memory indicated by memory pointer to accumulator.
Step6. : Store the contents of accumulator in 9002.
Step7. : Halt
PROGRAM:
45
Address
of
the
me
mo
ry
loc
ati
on
Hex Label Mnemonics Comments
Op- Operand
8000 21,0 LXI H, 9000 Initialise memory pointer to point
the first data location 9000.
8003 3E MVI A, 00 Clear accumulator
8004 00
8005 86 ADD A, M The first number is added to
accumulator [A]  [A] + M
8006 23 INX H Increment the memory pointer to
next location of the Data.
8007 86 ADD A, M The 2nd
number is added to
contents of accumulator
8008 32 STA 9002 The contents of accumulator are
stored in memory location
9002.
8009 02
800A 90
46
800B 76 HLT Stop the execution
47
Ex: Input: Ex: (i) 9000 – 29 H Ex :(ii) 9000 –49 H
9001 – 16 H 9001 –32 H
Result: Ex: (i) 9002 – 3F H Ex :( ii) 9002 – 7B
Flow Chart
Fig 3.18
Example 2: Addition of two 8-bit numbers whose sum is 16 bits.
Explanation: The first 8-bit number is stored in one memory location (say 8500) and the second
8-bit number is stored in the next location (8501).Add these two numbers and check for
carry. Store the LSB of the sum in one memory location (8502) and the MSB (carry) in the
other location(8503).
ALGORITHM:
Step1. : Initialize H-L pair with memory address X (say: 8500).
Step2. : Clear accumulator.
Step3. : Add contents of memory location M to accumulator.
Step4. : Increment memory pointer (i.e. 8501).
Step5. : Add the contents of memory indicated by memory pointer to accumulator.
48
Start
Initialise H-L Pair
with XX00
Clear Accumulator
(00)  A
Add contents of M to
Accumulator
# Increment memory pointer(XX01)
# Add contents of M to A
Stop
Copy the contents of Reg. A
to memory location XX02
Step6. : Check for Carry
Step 7 : Store the sum in 8502.
Step8 : Store the Carry in 8503 location
Step 9 : Halt
Flow Chart
Yes
No
Fig 3.19
49
Initialise H-L Pair with XX00
Clear Accumulator
(00)  A
Add contents of M
to Accumulator
# Increment memory
pointer(XX01) &
# Add contents of M to A
Stop
Store the sum in the location
xx02
Start
Is
Carry
exists ?
Store carry in the
XX03 location
Store Zero in the
XX03 location
PROGRAM:
Address
of
the
me
mor
y
loca
tion
Hex Lab Mnemonics Comments
Op-
c
o
d
e
Operand
8000 21,00 LXI H, 8500 H Initialise memory pointer to point
the first data location 9000.
8003 3E MVI A,00 Clear accumulator
8004 00
8005 86 ADD A, M The first number is added to
accumulator [A] [A]+M
8006 0E MVI C,00 Initial value of Carry is 0
8007 00
8008 23 INX H Increment the memory pointer to
next location of the Data.
8009 86 ADD A, M The 2nd
number is added to
contents of accumulator
800A 32 JNC FWD Is Carry exists ? No,go to the label
FWD
800B 0E
800C 80
800D 0C INR C Make carry =1
800E 32 FW STA 8502 H The sum is stored in memory
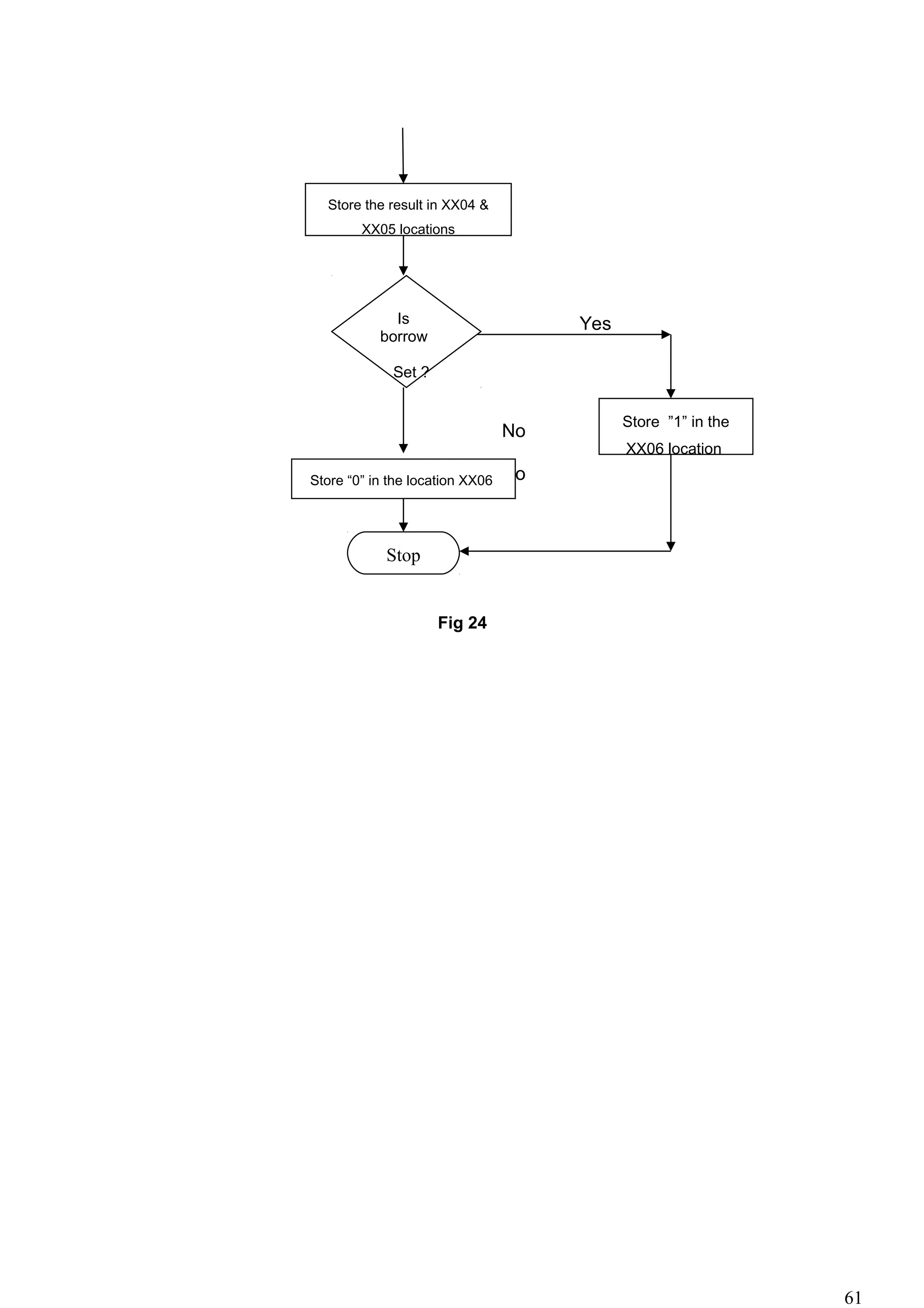
location 8502.
800F 02
8010 85
8011 79 MOV A,C
8012 32 STA 8503 H Store the carry at 8503 location
8013 03
8014 85
8015 76 HLT Stop the execution
50
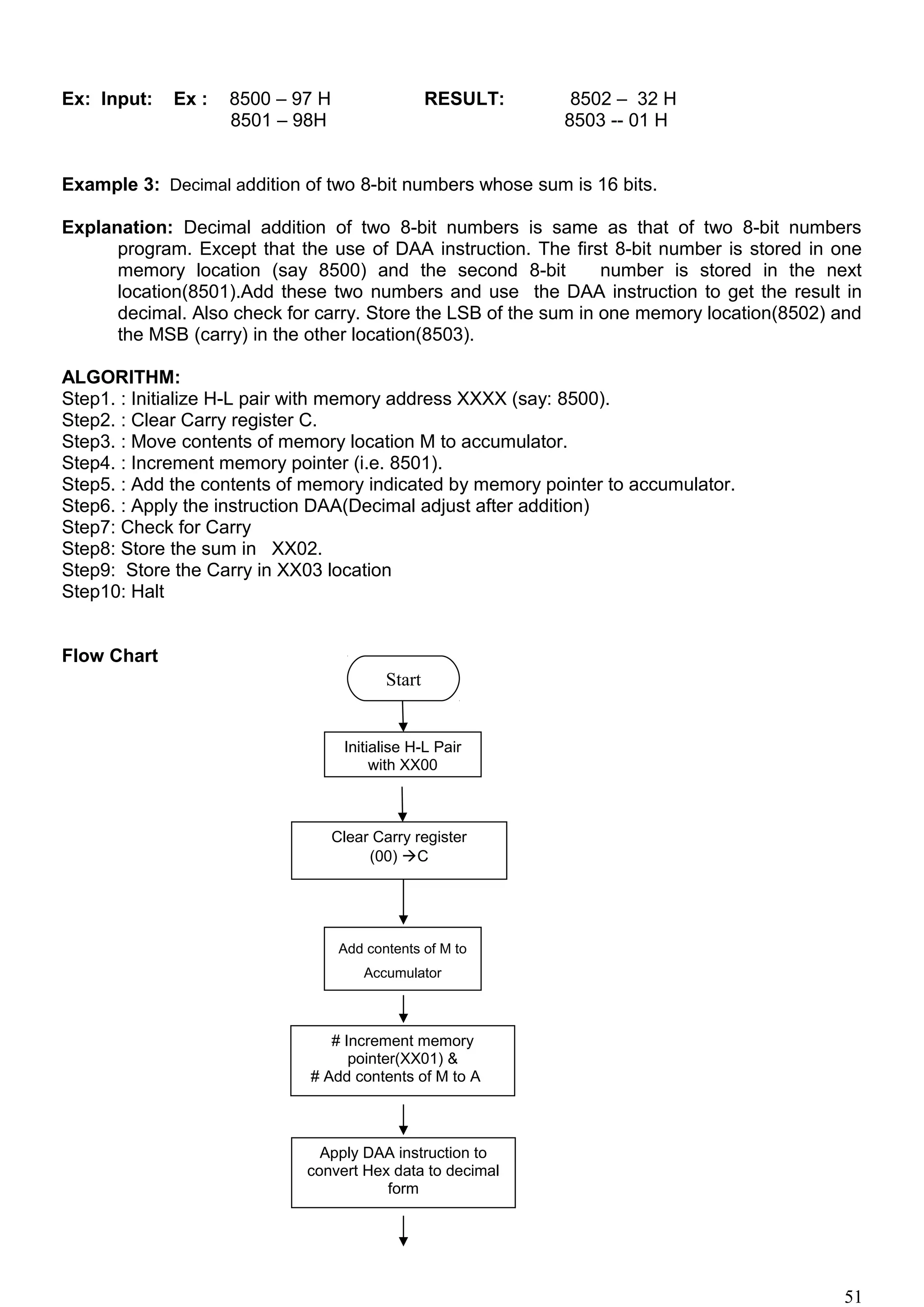
Ex: Input: Ex : 8500 – 97 H RESULT: 8502 – 32 H
8501 – 98H 8503 -- 01 H
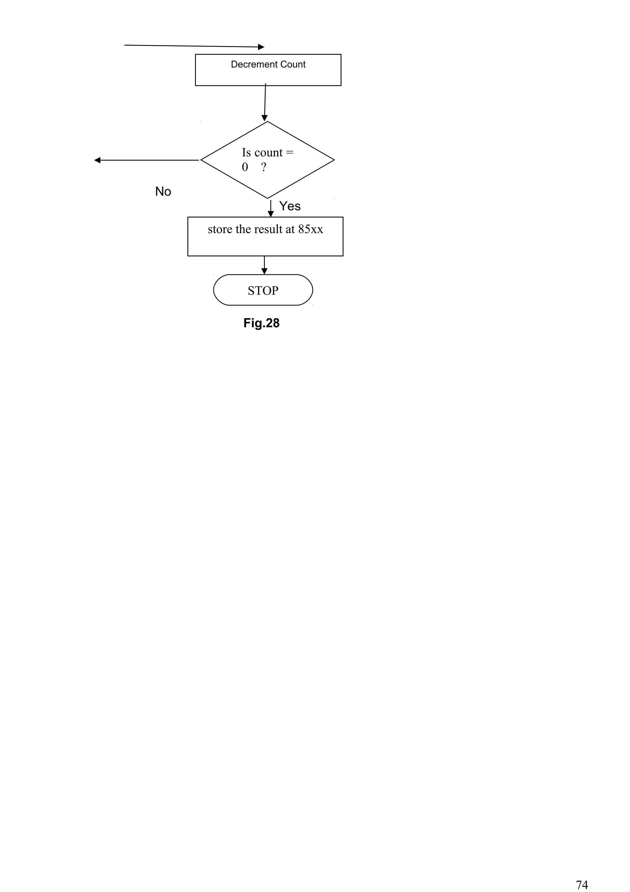
Example 3: Decimal addition of two 8-bit numbers whose sum is 16 bits.
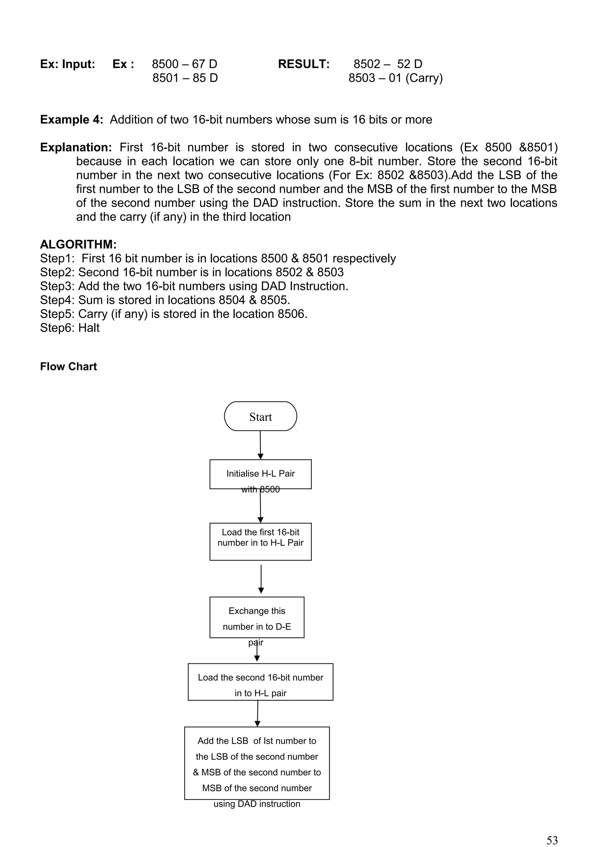
Explanation: Decimal addition of two 8-bit numbers is same as that of two 8-bit numbers
program. Except that the use of DAA instruction. The first 8-bit number is stored in one
memory location (say 8500) and the second 8-bit number is stored in the next
location(8501).Add these two numbers and use the DAA instruction to get the result in
decimal. Also check for carry. Store the LSB of the sum in one memory location(8502) and
the MSB (carry) in the other location(8503).
ALGORITHM:
Step1. : Initialize H-L pair with memory address XXXX (say: 8500).
Step2. : Clear Carry register C.
Step3. : Move contents of memory location M to accumulator.
Step4. : Increment memory pointer (i.e. 8501).
Step5. : Add the contents of memory indicated by memory pointer to accumulator.
Step6. : Apply the instruction DAA(Decimal adjust after addition)
Step7: Check for Carry
Step8: Store the sum in XX02.
Step9: Store the Carry in XX03 location
Step10: Halt
Flow Chart
51
Initialise H-L Pair
with XX00
Clear Carry register
(00) C
Add contents of M to
Accumulator
# Increment memory
pointer(XX01) &
# Add contents of M to A
Start
Apply DAA instruction to
convert Hex data to decimal
form
Yes
No
Fig .20
PROGRAM
Address of
the
mem
ory
locat
ion
Hex Label Mnemonics Comments
Op-
c
o
d
e
Operand
8000 21, LXI H, 8500
H
Initialise memory pointer to point
the first data location 9000.
8003 0E MVI C, 00 Clear accumulator
8004 00
8005 7E MOV A, M The first number is added to
accumulator [A] [A]+M
8006 23 INX H Increment the memory pointer to
next location of the Data.
8007 86 ADD A, M The 2nd
number is added to
contents of accumulator
8008 27 DAA
8009 D2 JNC FWD Is Carry exists? No, go to the label
FWD
0D
80
800C 0C INR C Make carry =1
800D 32 FWD STA 8502 H The contents of accumulator are
stored in memory location
8502.
800E 02
800F 85
8010 79 MOV A, C Carry is moved to accumulator
8011 32 STA 8503 H A Carry is stored in the location
8503
8012 03
8013 85
8014 76 HLT Stop the execution
52
Stop
Store the sum in the
location XX02
Is
Carry
Exists?
Stores carry in the
XX03 location
Store Zero in the
XX03 location
Ex: Input: Ex : 8500 – 67 D RESULT: 8502 – 52 D
8501 – 85 D 8503 – 01 (Carry)
Example 4: Addition of two 16-bit numbers whose sum is 16 bits or more
Explanation: First 16-bit number is stored in two consecutive locations (Ex 8500 &8501)
because in each location we can store only one 8-bit number. Store the second 16-bit
number in the next two consecutive locations (For Ex: 8502 &8503).Add the LSB of the
first number to the LSB of the second number and the MSB of the first number to the MSB
of the second number using the DAD instruction. Store the sum in the next two locations
and the carry (if any) in the third location
ALGORITHM:
Step1: First 16 bit number is in locations 8500 & 8501 respectively
Step2: Second 16-bit number is in locations 8502 & 8503
Step3: Add the two 16-bit numbers using DAD Instruction.
Step4: Sum is stored in locations 8504 & 8505.
Step5: Carry (if any) is stored in the location 8506.
Step6: Halt
Flow Chart
53
Start
Initialise H-L Pair
with 8500
Load the first 16-bit
number in to H-L Pair
Exchange this
number in to D-E
pair
Load the second 16-bit number
in to H-L pair
Add the LSB of Ist number to
the LSB of the second number
& MSB of the second number to
MSB of the second number
using DAD instruction
Yes
No
Fig 21
PROGRAM:
ADDRESS HEX –
C
O
D
E
LABEL MNEMONIC COMMENTS
OPCO
D
E
OPERAND
8000 2A,00,85 LHLD 8500 H First 16-bit number in H-L pair
8001 00
8002 85
8003 EB XCHG Exchange first number to D-E
Pair
8004 2A LHLD 8502 H
8005 02
8006 85
8007 0E MVI 00 MSB of the sum is initially 00
8008 00
8009 19 DAD D Add two 16 –bit numbers
800A D2 JNC FWD Is Carry? If yes go to the next line
.Else go to the 800E
LOCATION
800B 0E
800C 80
800D OC INR C Increment carry
800E 22 FWD SHLD 8504 H Store the LSB of the Sum in 8504
& MSB in 8505 locations800F 04
8010 85
8011 79 MOV A,C MSBs of the sum is in
Accumulator
8012 32 STA 8506 H Store the MSB (Carry) of the
result in 8506 location8013 06
8014 85
54
Stop
Is
Carr
y
Set?
Store “0” in the location 8506
Store”1” in the 8506
location
Store the LSBs of the sum in
8504 & 8505 locations
8015 76 HLT Stop execution
55
Ex: INPUT: 8500- 12 H LSB of the Ist
Number RESULT : 8504 - 25H LSB of the Sum
8501- 13 H MSB of the Ist
Number 8505 – 25H MSB of the Sum
8502 -13 H LSB of the IInd
Number 8506 -- 00 Carry .
8503 -12H MSB of the IInd
number
Subtraction Programs:
Example 5: Subtraction of two 8-bit numbers without borrows.
Explanation: It’s a simple program similar to addition of two 8- bit numbers, except that we use the
instruction SUB instead of ADD. The first 8-bit number is stored in XX00 memory location and the
second 8-bit number is stored in the XX01 location .Use the SUB instruction and store the result in
the XX02 location.
ALGORITHM:
Step1. : Initialise H-L pair with the address of minuend.
Step2. : Move the minuend into accumulator
Step3. : Increment H-L pair
Step4. : Subtract the subtrahend in memory location M from the minuend.
Step5. : Store the result in XX02.
Step6. : Stop the execution
Flow Chart
56
Start
Initialise H-L Pair with
XX00
Move the contents of M
to Accumulator
Increment memory
pointer(XX01)
Subtract the subtrahend in
memory location M from
the minuend in A
Stop
Store the result in the
location XX02
Figure 22
PROGRAM:
ADDRESS HEX
C
O
D
E
LABEL MNEMONIC COMMENTS
OPCOD
E
OPERAN
D
8000 21 LXI H, 8500 Initialise H-L pair and get the
First number in to 8500
location
8001 00
8002 85
8003 7E MOV A,M [A]  [M]
8004 23 INX H [M+1]  [M]
8005 96 SUB M A  [A] – [M]
8006 23 INX H Next memory location
8007 77 MOV M,A Store the result in the location
8502
8008 76 HLT Stop the execution
57
INPUT: Ex : 8500- 59H Result: 8502 – 29H
8501- 30H
Example 6: Subtraction of two 8-bit Decimal numbers.
Explanation: In this program we can’t use the DAA instruction after SUB or SBB instruction because it is
decimal adjust after addition only. So, for decimal subtraction the number which is to be subtracted
is converted to 10’s complement and then DAA is applied.
ALGORITHM:
Step1. : Initialise H-L pair with the address of second number (XX01).
Step2. : Find its ten’s complement
Step3. : Decrement the H-L pair for the first number (XX00)
Step4. : Add the first number to the 10’s complement of second number.
Step5. : Store the result in XX02.
Step6. : Stop the execution
Flow Chart
Figure 23
58
Start
Initialise H-L Pair with XX01
and get the second number
Find it’s 10’s
complement
Add first number to the 10’s
complement of the second number
Apply the DAA instruction to get
decimal result
Stop
Store the result in the
location XX02
PROGRAM:
ADDRESS HEX
C
O
D
E
LAB MNEMONIC COMMENTS
OPCODE OPERAND
8000 21 LXI H,8500 Initialise H-L pair and get
theSecond number in to
8501 location
8001 00
8002 85
8003 3E MVI A,99 [A]  99
8004 99
8005 96 SUB M 9’s complement of second
number
8006 3C INR A 10’s complement of second
number
8007 2B DCX H Address of the first number
8008 86 ADD M Add first number to 10’s
complement of second
number
8009 27 DAA
800A 32 STA 8502 Store the result in the location
8502
800B 02
800C 85
800D 76 HLT Stop the execution
59
Ex: Input: 8500 -76 D Result: 8502 - 41 D
8501- 35 D
Example 6: Subtraction of two 16 –bit numbers.
Explanation: It is very similar to the addition of two 16-bit numers.Here we use SUB &SBB
instructions to get the result .The first 16-bit number is stored in two consecutive locations
and the second 16-bit number is stored in the next two consecutive locations.The lsbs are
subtracted using SUB instruction and the MSBs aare subtracted using SBB
instruction.The result is stored in different locations.
ALGORITHM:
Step1. : Store the first number in the locations 8500 & 8501.
Step2. : Store the second number in the locations 8502 &8503.
Step4. : Subtract the second number from the first number with borrow.
Step5. : Store the result in locations 8504 & 8505.
Step6. : Store the borrow in location 8506
Step 7: Stop the execution
Flow Chart
60
Initialize H-L Pair
with XX00
Load the first 16-bit number in
to H-L Pair A
Exchange this
number in to D-E
pair
Load the second 16-bit number
in to H-L pair
Subtract LSB of 2 nd number
from the LSB of the Ist number
& MSB of the 2 nd number from
Start
Yes
No
No
Fig 24
61
Stop
Is
borrow
Set ?
Store “0” in the location XX06
Store ”1” in the
XX06 location
Store the result in XX04 &
XX05 locations
PROGRAM:
Ex: INPUT : 8500- FF H LSB of the Ist
Number RESULT: 8504 - 11H LSB
8501 - FF H MSB of the Ist
Number 8505 – 11 H MSB
8502 -EE H LSB of the IInd
Number
8503 –EE H MSB of the IInd
number
Multiplication Programs
Example 7: Multiplication of two 8-bit numbers. Product is 16-bits.
Explanation: The multiplication of two binary numbers is done by successive addition. When
multiplicand is multiplied by 1 the product is equal to the multiplicand, but when it is
multiplied by zero, the product is zero. So, each bit of the multiplier is taken one by one
and checked whether it is 1 or 0 .If the bit of the multiplier is 1 the multiplicand is added to
the product and the product is shifted to left by one bit. If the bit of the multiplier is 0 , the
product is simply shifted left by one bit. This process is done for all the 8-bits of the
multiplier.
ALGORITHM:
Step 1 : Initialise H-L pair with the address of multiplicand.(say 8500)
Step 2 : Exchange the H-L pair by D-E pair. so that multiplicand is in D-E pair.
Step 3 : Load the multiplier in Accumulator.
Step 4 : Shift the multiplier left by one bit.
Step 5 : If there is carry add multiplicand to product.
Step 6 : Decrement the count.
Step 7 : If count ≠ 0; Go to step 4
Step 8 : Store the product i.e. result in memory location.
ADDRESS HEX LABE MNEMONIC COMMENTS
OPCOD
E
OPERAN
D
8000 2A, LHLD 8500 H First 16-bit number in H-L pair
8003 EB XCHG Exchange first number to D-E Pair
8004 2A LHLD 8502 H Get the second 16-bit number in H-L
pair8005 02
8006 85
8007 7B MOV A, E Get the lower byte of the First number
in to Accumulator
8008 95 SUB L Subtract the lower byte of the second
number
8009 6F MOV L, A Store the result in L- register
800A MOV A, D Get higher byte of the first number
800A 9C SBB H Subtract higher byte of second number
with borrow
800B 67 MOV H, A
800C 22 SHLD 8504 Store the result in memory locations
with LSB in 8504 & MSB in
8505
800D 04
80OE 85
80OF 76 HLT Stop execution
62
Step 9 : Stop the execution
Flow Chart
No
Yes
No
Yes
Figure 25
63
Start
Load the multiplier in to Accumulator &
multiplicand in D-E pair
Initial value of product=00.
Count=08
Shift product left by one bit &Shift
multiplier left by one bit
Product = Product + Multiplicand
Count = count -1
Is carry
exists
from
multiplier
?
Store result
Stop
Is
count =
0 ?
PROGRAM:
ADDRESS HEX LABE MNEMONIC COMMENTS
OPCOD
E
OPERAND
8000 2A,0 LHLD H, 8500 Load the multiplicand in to H-L pair
8003 EB XCHG Exchange the multiplicand in to D-E pair
8004 3A LDA 8502 Multiplier in Accumulator
8005 02
8006 85
8007 21 LXI H.0000 Initial value in H-L pair is 00
8008 00
8009 00
800A 0E MVI C,08 Count =08
800B 08
800C 29 LOO DAD H Shift the partial product left by one bit.
800D 17 RAL Rotate multiplier left by one bit
800E D2 JNC FWD Is Multiplier bit =1? No go to label FWD
800F 12
8010 80
8011 19 DAD D Product =Product +Multiplicand
8012 0D FWD DCR C COUNT=COUNT-1
8013 C2 JNZ LOOP
8014 0C
8015 80
8016 22 SHLD 8503 Store the result in the locations 8503 &
8504
8017 03
8018 85
8019 76 HLT Stop the execution
INPUT :
Address Data
8500 8AH – LSB of Multiplicand
8501 00 H – MSB of Multiplicand
8502 52 H - Multiplier
Result: 8503 34 H – LSB of Product
8504 2C H – MSB of Product
64
Division Programs
Example 7: Division of a 16- bit number by a 8-bit number.
Explanation: The division of a 16/8-bit number by a 8-bit number follows the successive
subtraction method. The divisor is subtracted from the MSBs of the dividend .If a borrow
occurs, the bit of the quotient is set to 1 else 0.For correct subtraction process the
dividend is shifted left by one bit before each subtraction. The dividend and quotient are in
a pair of register H-L.The vacancy arised due to shifting is occupied by the quotient .In the
present example the dividend is a 16-bit number and the divisor is a 8-bit number. The
dividend is in locations 8500 &8501.Similarly the divisor is in the location 8502.The
quotient is stored at 8503 and the remainder is stored at 8504 locations.
ALGORTHM:
STEP1. : Initialise H-L pair with address of dividend.
STEP2. : Get the divisor from 8502 to register A & then to Reg.B
STEP3. : Make count C=08
STEP4. : Shift dividend and divisor left by one bit
STEP 5: Subtract divisor from dividend.
STEP6. : If carry = 1 : goto step 8 else step7.
STEP7. : Increment quotient register.
STEP8. : Decrement count in C
STEP9. : If count not equal to zero go to step 4
STEP10: Store the quotient in 8503
STEP11: Store the remainder in 8504
STEP12: Stop execution.
65
Flowchart
No
Yes
No Yes
Fig.26
66
START
Initialise H-L pair with address of
dividend
Copy the divisor in to Reg. A
# Shift dividend left by one bit
# Shift Quotient left by one
8 MSBs of dividend =
8 MSBs of dividend -divisor
Is
Coun
t =0?
Quotient = Quotient +1
Count = Count-1
store th quotient in 8503
&remainder in 8504
Move the divisor in to Reg. B
Move count =08 in to C register
Is MSBs
of
Dividend
> Divisor
?
Stop
PROGRAM:
ADD HEX –
C
O
D
E
LABEL MNEMONIC COMMENTS
OPCOD
E
OPERAN
D
8000 21 LHLD H, 8500 Initialize the H-L pair for
dividend8001 00
8002 85
8003 3A LDA 8502 H Load the divisor from location
8502 to accumulator8004 02
8005 85
8006 47 MOV B,A Move Divisor to Reg.B from
A
8007 0E MVI C,08 Count =08
8008 08
8009 29 BACK DAD H Shift dividend and quotient
left by one bit
800A 7C MOV A,H MSB of dividend in to
accumulator
800B 90 SUB B Subtract divisor from MSB
bits of divisor
800C DA JC FWD Is MSB part of dividend >
divisor ? No,goto label
FWD
800D 11
800E 80
800F 67 MOV H,A MSB of the dividend in
Reg.H
8010 2C INR L Increment quotient
8011 0D FWD DCR C Decrement count
8012 C2 JNZ BACK If count is not zero jump
to8009 location8013 09
8014 80
8015 22 SHLD 8503H Store quotient in 8503 and
remainder in 8504
locations
8016 03
8017 85
8018 76 HLT Stop execution
67
Ex: Input & Result Address Data
8500 64  LSB of Dividend
8501 00  MSB of Dividend
8502 07  Divisor
8503 0E  Quotient
8504 02  Remainder
68
Largest & Smallest numbers in an Array
Example 8: To find the largest number in a data array
Explanation: To find the largest number in a data array of N numbers (say)first the count is
placed in memory location (8500H) and the data are stored in consecutive locations.
(8501….onwards).The first number is copied to Accumulator and it is compared with the
second number in the memory location. The larger of the two is stored in Accumulator.
Now the third number in the memory location is again compared with the accumulator.
And the largest number is kept in the accumulator. Using the count, this process is
completed , until all the numbers are compared .Finally the accumulator stores the
smallest number and this number is stored in the memory location.85XX.
ALGORTHM:
Step1: Store the count in the Memory location pointed by H-L register.
Step2: Move the I st number of the data array in to accumulator
Step3: Compare this with the second number in Memory location.
Step4: The larger in the two is placed in Accumulator
Step5: The number in Accumulator is compared with the next number in memory .
Step 6: The larger number is stored in Accumulator.
Step 7; The process is repeated until the count is zero.
Step 8: Final result is stored in memory location.
Step 9: Stop the execution
69
Flow Chart
Yes
No
No
No
Yes
Fig 27
70
START
Initialise H-L pair
Get the count in Register C
Get Larger number in
Accumulator
Is
Number in
Accumulator>
Next
number ?
Get first number in Accumulator
Decrement Count
store the result in the
location 85XX
STOP
Is count =
0
?
PROGRAM
ADD HEX –
C
O
D
E
LABEL MNEMONIC COMMENTS
OPCOD
E
OPERAN
D
8000 21,00,8
5
LXI H, 8500 INITIALISE H-L PAIR
8003 7E MOV C,M Count in the C register
8004 23 INX H First number in H-L pair
8005 4E MOV A,M Move first number in to
Accumulator
8006 0D DCR C Decrement the count
8007 91 LOOP1 INX H Get the next number
8008 BE CMP M Compare the next number
with previous number
8009 D2 JNC LOOP2 Is next number >previous
maximum?No,go to
the loop2
800A 0D
800B 80
800C 7E MOV A,M If,yes move the large
number in to
Accumulator
800D 0D LOOP2 DCR C Decrement the count
800E C2 JNZ LOOP1 If count not equal to
zero,repeat
800F 07
8011 80
8012 78
8013 32 STA 85XX Store the largest number in
the location 85XX
8014 XX
8015 85
8016 76 HLT Stop the execution
71
Ex : Input : 8500- N(Say N=7 ) Result : 8508 - 7F
8501-05
8502-0A
8503-08
8504-14
8505 -7F
8506-25
8507-2D
Example 9 : To find the smallest number in a data array.
Explanation: To find the smallest number in a data array of N numbers (say)first the count is
placed in memory location (8500H) and the data are stored in consecutive locations.
(8501….onwards).The first number is copied to Accumulator and it is compared with the
second number in the memory location.The smaller of the two is stored in
Accumulator.Now the third number in the memory location is again compared with the
accumulator.and the smallest number is kept in the accumulator.Using the count,this
process is completed until all the numbers are compared .Finally the accumulator stores
the smallest number and this number is stored in the memory location.85XX.
ALGORTHM :
Step1: Store the count in the Memory location pointed by H-L register.
Step2: Move the I st number of the data array in to accumulator
Step3: Compare this with the second number in Memory location.
Step4: The smaller in the two is placed in Accumulator
Step5: The number in Accumulator is compared with the next number in memory .
Step 6: The smaller number is stored in Accumulator.
Step 7; The process is repeated until the count is zero.
Step 8: Final result is stored in memory location.
Step 9: Stop the execution
72
Flow Chart
Yes
No
73
START
Initialise H-L pair
Get the count in Register C
Get first number in to
Accumulator
Get smaller number in
Accumulator
Is
Number in
Accumulator<
Next
number ?
No
Yes
Fig.28
74
Decrement Count
store the result at 85xx
STOP
Is count =
0 ?
PROGRAM
ADD HEX –
C
O
D
E
LABEL MNEMONIC COMMENTS
OPCOD
E
OPERAN
D
8000 21 LXI H, 8500 Initialise the H-L pair.
8001 00
8002 85
8003 7E MOV C,M Count in the C register
8004 23 INX H First number in H-L pair
8005 4E MOV A,M Move first number in to
Accumulator
8006 0D DCR C Decrement the count
8007 91 LOOP1 INX H Get the next number
8008 BE CMP M Compare the next number
with previous number
8009 D2 JC LOOP2 Is next number <previous
smallest ?If yes go to
the loop2
800A 0D
800B 80
800C 7E MOV A,M No,move the smaller
number in to
Accumulator
800D 0D LOOP2 DCR C Decrement the count
800E C2 JNZ LOOP1 If count not equal to
zero,repeat
800F 07
8011 80
8012 78
8013 32 STA 85XX Store the smallest number in
the location 85XX
8014 XX
8015 85
8016 76 HLT Stop the execution
75
Ex: Input : 8500 - N((Say N=7) Result : 8508 – 04
8501-09
8502-0A
8503-08
8504-14
8505 -7F
8506-04
8507-2D
Stack and Subroutines
Stack is a set of memory locations in the Read/Write memory which is used for temporary
storage of binary information during the execution of a program. It is implemented in the
Last-in-first-out (LIFO) manner. i.e., the data written first can be accessed last, One can
put the data on the top of the stack by a special operation known as PUSH. Data can be
read or taken out from the top of the stack by another special instruction known as POP.
Stack is implemented in two ways. In the first case, a set of registers is arranged in a
shift register organization. One can PUSH or POP data from the top register. The whole
block of data moves up or down as a result of push and pop operations respectively. In
the second case, a block of RAM area is allocated to the stack. A special purpose register
known as stack pointer (SP) points to the top of the stack. Whenever the stack is empty, it
points to the bottom address. If a PUSH operation is performed, the data are stored at the
location pointed to by SP and it is
decremented by one. Similarly if the POP operation is performed, the data are taken out of the
location pointed at by SP and SP is incremented by one. In this case the data do not move
but SP is incremented or decremented as a result of push or pop operations respectively.
3.14.1 Application of Stack: Stack provides a powerful data structure which has applications in
many situations. The main advantage of the stack is that,
We can store data (PUSH) in it with out destroying previously stored data. This is not true in the
case of other registers and memory locations.
stack operations are also very fast
The stack may also be used for storing local variables of subroutine and for the transfer of
parameter addresses to a subroutine. This facilitates the implementation of re-entrant
subroutines which is a very important software property.
The disadvantage is, as the stack has no fixed address, it is difficult to debug and document a
program that uses stack.
3.14.2 Stack operation: Operations on stack are performed using the two instructions namely
PUSH and POP. The contents of the stack are moved to certain memory locations after
PUSH instruction. Similarly, the contents of the memory are transferred back to registers
by POP instruction.
For example let us consider a Stack whose stack top is 4506 H. This is stored in the 16-
bit Stack pointer register as shown in Fig.3.29
76
Figure.29 The PUSH operation of the Stack
Let us consider two registers (register pair) B & C whose contents are 25 & 62.
Reg. B Reg. C
After PUSH operation the status of the Stack is as shown in Fig 3.30
Figure .30 After PUSH operation the status of the stack
25 62
77
Let us now consider POP operation: The Figs 3.31 & 3.32 explains before and after the POP
operation in detail
.
Figure 3.31 The POP operation of the Stack
Figure 32 After POP operation the status of the stack
Before the operation the data 15 and 1C are in the locations 4502 & 4503 and after the pop
operation the data is copied to B-C pair and now the SP register points to 4504
location.This is shown in Fig.3.32
78
Programming Example FOR PUSH & POP
Write a program to initialize the stack pointer (SP) and store the contents of the register pair H-L
on stack by using PUSH instruction. Use the contents of the register pair for delay counter
and at the end of the delay retrieve the contents of H-L using POP.
Memory
Location
Label Mnemonics Operand Comments
8000
8003
8006
8007
.
.
.
.
8.00A
LXI
LXI
PUSH
DELAY
.
.
.
POP
SP, 4506 H
H,2565 H
H
CALL
.
.
.
H
Initialize
Stack
pointer
Push the
conten
ts.
79
Subroutine: It is a set of instructions written separately from the main program to execute a
function that occurs repeatedly in the main program.
For example, let us assume that a delay is needed three times in a program. Writing delay
programs for three times in a main program is nothing but repetition. So, we can write a
subroutine program called ‘delay’ and can be called any number of times we need
Similarly, in 8085 microprocessor we do not find the instructions for multiplication and
division. For this purpose we write separate programs. So, in any main program if these
operations are needed more than once, the entire program will become lengthy and
complex. So, we write subroutine programs MUL & DIV separately from main program
and use the instruction CALL MUL (or) CALL DIV in the main program. This can be done
any number of times. At the end of every subroutine program there must be an instruction
called ‘RET’. This will take the control back to main program.
The 8085 microprocessor has two instructions to implement the subroutines. They are CALL
and RET. The CALL instruction is used in the main program to call a subroutine and RET
instruction is used at the end of the subroutine to return to the main program. When a
subroutine is called, the contents of the program counter, which is the address of the
instruction following the CALL instruction is stored on the stack and the program execution
is transferred to the subroutine address. When the RET instruction is executed at the end
of the subroutine, the memory address stored on the stack is retrieved and the sequence
of execution is resumed in the main program.
Diagrammatic representation
Let us assume that the execution of the main program started at 8000 H. It continues until a
CALL subroutine instruction at 8020 H is encountered. Then the program execution
transfers to 8070 H. At the end of the subroutine 807B H. The RET instruction is present.
After executing this RET, it comes back to main program at 8021 H as shown in the
following Fig. 3.34
80
Fig.33 Diagrammatic representation of subroutine program execution
The same is explained using the assembly language program example.
Program Example:
Subroutine Program:
Memory
Address
Mnemonics Operand Comments
8000
|
|
|
8020
8021
8022
8023
|
|
|
802F
LXI
CALL
Next instruction
|
|
|
HLT
SP, 8400 H
8070 H
Initialize the Stack pointer at 8400 H
Call a subroutine program stored at
the location 8070 H. (It is a
three by Instruction)
The address of the next instruction
following CALL instruction.
End of the main program
.
81
Memory
Address
Mnemonics Operand Comments
8070
|
|
|
|
807B
807C
807F
Instructions
RET
Next Subroutine
RET
Beginning of the Subroutine.
End of the program
Instructions of next subroutine if
any
End of the subroutine.
Delay programs:
In many situations it may be desired to provide some delay between the execution of two
instructions by a microprocessor. The delay can be produced by either hardware chip like
8253 or by writing a software program using registers of the processor. Here we will
discuss the software delay program. This delay program is not a part of the main program.
Hence it is called delay sub-routine program. For small delays we can use only one
register. But for longer delays one has to use two or three registers. The technique
involved here is, a register is loaded with a number and then decremented by using the
instruction DCR until it becomes zero. The time of execution of the microprocessor is
equal to the delay time produced.
For example, we have constructed a display system where the LEDs receive the input from a
microprocessor. Since the microprocessor is a very fast device it sends the signal at very
high speeds there by our eye cannot recognize the display pattern. So, if you provide
some delay between two input signals, the display can be visualized clearly. Similarly to
observe the rotations of a stepper motor, a delay is needed between every two excitation
signals applied to the motor.
Delay Subroutine with one register:
Program
Address Label Machine
code
Mnemonics Operand Comments
9000 MVI A, FF Get FF in register A
9002 LOOP DCR A Decrement register A.
9003 JNZ LOOP Has the content of
register B
becomes zero?
No, jump to
LOOP. Yes,
proceed ahead.
9006 RET Return to main program
82
Calculation of Delay time for the above program:
In the above program register A is loaded by FFH B(255 decimal) and it is decremented in a loop until it
becomes zero. The delay produced by this program is as follows
We should know the number of times each instruction of the above program is being
executed. The number of states required for the execution of each instruction is as
follows:
Instructions States
MVI A, FFH 7
(loop) DCR A 4
JNZ loop 7/10
RET 10
83
Total T States=3584
The time required for one T-state in INTEL 8085 microprocessor is nearly 330n.sec
Delay time is= 3584 x 333n.sec
= 3.584 x 0.333 x 10-3
seconds
= 1.18272 x 10-3
seconds
= 1. 193472 milliseconds
Delay Subroutine with two registers
Program:
Address Label Machine
Code
Mnemonic Operand Comments
8400 MVI B, 10H Get desired number in register B
8402 LOOP1 MVI C, 56H Get desired number in register
8404 LOOP2 DCR C Decrement C.
8405 JNZ LOOP2 Is [C] zero? No, go to LOOP2. Yes,
proceed further
8408 DCR B Decrement register B
8409 JNZ LOOP1 Is [B] zero? No, go to LOOP1. Yes,
proceed further
840C RET Return to main program.
84
Delay Subroutine using register pair
Program:
Addres
s
Label Machin
e
Code
Mnemonic Operand Comments
8000 LXI D, FFFF Get FFFF in register pair D-E
LOOP DCX D Decrement count
MOV A, D Move the contents of register D to
accumulator
ORA E Check if D and E are zero.
JNZ LOOP If D-E is not zero, jump to LOOP
RET Return to main program
Delay Subroutine using three registers
Program:
85
From the above discussion it is clear that with increase of T-states required for a delay
subroutine ,the delay time also increases.
-----------------x------------------
Addres
s
Label Machin
e
Code
Mnemonic Operand Comments
8400 MVI A, 98H Get control word
8402 OUT 03 Initialize port foe LED Display
8404 MVI B, 50H
8406 MVI C, FFH
8408 MVI D, FFH
840A DCR D Delay Subroutine with three
registers
840B JNZ LOOP3
840E DCR C
840F JNZ LOOP2
8412 DCR B
8413 JNZ LOOP1
8416 MVI A, 01
8418 OUT 01 Output for LED
8419 HLT Stop.
86
87
88

8085 micro processor- notes

  • 1.
    INTRODUCTION TO MICROCOMPUTER AND MICROPROCESSOR Introduction A Microprocessor is a multipurpose programmable logic device which reads the binary instructions from a storage device called ‘Memory’ , accepts binary data as input and process data according to the instructions and gives the results as output. So, you can understand the Microprocessor as a programmable digital device, which can be used for both data processing and control applications. In view of a computer student, it is the CPU of a Computer or heart of the computer. A computer which is built around a microprocessor is called a microcomputer. A microcomputer system consists of a CPU (microprocessor), memories (primary and secondary) and I/O devices as shown in the block diagram in Fig 1. The memory and I/O devices are linked by data and address (control) buses. The CPU communicates with only one peripheral at a time by enabling the peripheral by the control signal. For example to send data to the output device, the CPU places the device address on the address bus, data on the data bus and enables the output device. The other peripherals that are not enabled remain in high impedance state called tri-state. Fig.1 Block diagram of a Microcomputer Evolution of Microprocessors 1
  • 2.
    The first Microprocessor(4004) was designed by Intel Corporation which was founded by Moore and Noyce in 1968. In the early years, Intel focused on developing semiconductor memories (DRAMs and EPROMs) for digital computers. In 1969, a Japanese Calculator manufacturer, Busicom approached Intel with a design for a small calculator which need 12 custom chips. Ted Hoff, an Intel Engineer thought that a general purpose logic device could replace the multiple components. This idea led to the development of the first so called microprocessor. So, Microprocessors started with a modest beginning of drivers for calculators. Fedrico Faggin and Stanely Mazor implemented the ideas of Ted Hoff’s and designed the Intel 4000 family of processors comprising 4001 (2K-ROM), the 4002 (320 bit RAM), the 4003 (10 bit I/O shift-register) and the 4004, a 4 bit CPU. Intel introduced the 4004 microprocessor to the world wide market on November 15, 1971. It was a 4-bit PMOS chip with 2300 transistors. Around the same time Texas Instruments developed a 4-bit microprocessor TMS 1000 and became the owner of microprocessor patent. Later Intel introduced world’s first 8 bit general purpose microprocessor 8008 in 1972. This processor was used in the popular computer ‘Mark-8’ in those days. In 1974, Intel introduced the improved version of 8008, the 8080 microprocessor. This 8080 is the much more highly integrated chip than its predecessors which is built around N-channel MOS technology. It could execute up to 290,000 operations per second and could address up to 64K.bytes of memory. The other notable 8 bit microprocessors include Motorola 6800, Rockwell PPS-8 and Signetics 2650 with powerful architecture and instruction set. With developments in integration technology Intel was able to integrate the additional chips like 8224 clock generator and the 8228 system controller along with 8080 microprocessor with in a single chip and released the 8 bit microprocessor 8085 in the year 1976. The 8085 microprocessor consisted of 6500 MOS transistors and could work at clock frequencies of 3-5 MHz. It works on a single +5 volts supply. The other improved 8 bit microprocessors include Motorola MC 6809, Zilog Z-80 and RCA COSMAC. In 1978, Intel introduced the 16 bit microprocessor 8086 and 8088 in 1979. IBM selected the Intel 8088 for their personal computer (IBM-PC).8086 microprocessor made up of 29,000 MOS transistors and could work at a clock speed of 5-10 MHz. It has a 16-bit ALU with 16-bit data bus and 20-bit address bus. It can address up to 1MB of address space. The pipelining concept was used for the first time to improve the speed of the processor. It had a pre-fetch queue of 6 instructions where in the instructions to be executed were fetched during the execution of an instruction. It means 8086 architecture supports parallel processing. The 8088 microprocessor is similar to 8086 processor in architecture ,but the basic difference is it has only 8-bit data bus even though the ALU is of 16-bit.It has a pre- fetch queue of 4-instructions only. In 1982 Intel released another 16-bit processor called 80186 designed by a team under the leadership of Dave Stamm. This is having higher reliability and faster operational speed but at a lower cost. It had a pre-fetch queue of 6-instructions and it is suitable for high volume applications such as computer workstations, word-processor and personal computers. It is made up of 134,000 MOS transistors and could work at clock rates of 4 and 6 MHz. This is also comes under first generation of Microprocessors. Intel released another 16 bit microprocessor 80286 having 1, 34,000 transistors in 1981. It was used as CPU in PC-ATs in 1982. It is the second generation microprocessor, more advanced to 80186 processor. It could run at clock speeds of 6 to 12.5 MHz .It has a 16- bit data bus and 24-bit address bus, so that it can address up to 16MB of address space and 1GB of virtual memory. It had a pre-fetch queue of 6 instructions .Intel introduced the concept of protected mode and virtual mode to ensure proper operation. It also had on- chip memory management unit (MMU) .This was popularly called as Intel 286 in those days. 2
  • 3.
    In 1985, Intelreleased the first 32 bit processor 80386, with 275,000 transistors. It has 32- bit data bus and 32-bit address bus so that it can address up to a total of 4GB memory also a virtual memory space of 64TB.It could process five million instructions per second and could work with all popular operating systems including Windows. It has a pre-fetch queue of length 16-bytes with extensive memory management capabilities. It is incorporated with a concept called paging in addition to segmentation technique. It uses a math co-processor called 80387. Intel introduced 80486 microprocessor with a built-in maths co-processor and with 1.2 million transistors. It could run at the clock speed of 50 MHz This is also a 32 bit processor but it is twice as fast as 80386.The additional features in 486 processor are the built-in Cache and built-in math co-processors. The address bus here is bidirectional because of presence of cache memory. On 19th October, 1992, Intel released the Pentium-I Processor with 3.1 million transistors. So, the Pentium began as fifth generation of the Intel x86 architecture. This Pentium was a backward compatible while offering new features. The revolutionary technology followed is that the CPU is able to execute two instruction at the same time. This is known as super scalar technology. The Pentium uses a 32-bit expansion bus, however the data bus is 64 bits. The 7.5 million transistors based chip, Intel Pentium II processor was released in 1997. It works at a clock speed of 300M.Hz. Pentium II uses the Dynamic Execution Technology which consists of three different facilities namely, Multiple branch prediction, Data flow analysis, and Speculative execution unit. Another important feature is a thermal sensor located on the mother board can monitor the die temperature of the processor. For thermal management applications. Intel Celeron Processors were introduced in the year 1999. Pentium-III processor with 9.5 million transistors was introduced in 1999. It also uses dynamic execution micro-architecture, a unique combination of multiple branch prediction, dataflow analysis and speculative execution. The Pentium III has improved MMX and processor serial number feature. The improved MMX enables advanced imaging, 3D streaming audio and video, and speech recognition for enhanced Internet facility. Pentium-IV with 42 million transistors and 1.5 GHz clock speed was released by Intel in November 2000. The Pentium 4 processor has a system bus with 3.2 G-bytes per second of bandwidth. This high bandwidth is a key reason for applications that stream data from memory. This bandwidth is achieved with 64 –bit wide bus capable of transferring data at a rate of 400 MHz. The Pentium 4 processor enables real-time MPEG2 video encoding and near real-time MPEG4 encoding, allowing efficient video editing and video conferencing. Intel with partner Hewlett-Packard developed the next generation 64-bit processor architecture called IA-64 .This first implementation was named Itanium. Itanium processor which is the first in a family of 64 bit products was introduced in the year 2001.The Itanium processor was specially designed to provide a very high level of parallel processing ,to enable high performance without requiring very high clock frequencies .Key strengths of the Itanium architecture include ,up to 6 instructions/cycle. The Itanium processor can handle up to 6 simultaneous 64 –bit instructions per clock cycle. 3
  • 4.
    The Itanium IIis an IA-64 microprocessor developed jointly by Hewlett-Packard (HP) and Intel and released on July 8,2002..It is theoretically capable of performing nearly 8 times more work per clock cycle than other CISC and RISC architectures due to its parallel computing micro-architecture. The recent Itanium processor features a split L2 cache, adding a dedicated 1MB L2 cache for instructions and thereby effectively growing the original 256KBL2 cache, which becomes a dedicated data cache. The first Itanium 2 processor (code named McKinley) was more powerful than the original Itanium processor, with approximately two times performance. Pentium 4EE was released by Intel in the year 2003 and Pentium 4E was released in the year 2004. The Pentium Dual-Core brand was used for mainstream X86-architecture microprocessors from Intel from 2006 to 2009 The 64 bit Intel Core2 was released on July 27,2006. In terms of features, price and performance at a given clock frequency, Pentium Dual-Core processors were positioned above Celeron but below Core and Core 2 microprocessors in Intel's product range. The Pentium Dual-Core was also a very popular choice for over clocking, as it can deliver optimal performance (when over clocked) at a low price. The Pentium Dual Core, which consists of 167 million transistors was released on January 21, 2007. Intel Core Duo consists of two cores on one die, a 2 MB L2 cache shared by both cores, and an arbiter bus that controls both L2 cache and FSB access. Core 2 Quad processors are multi-chip modules consisting of two dies similar to those used in Core 2 Duo, forming a quad-core processor. While this allows twice the performance to a dual-core processors at the same clock frequency in ideal conditions, this is highly workload specific and requires applications to take advantage of the extra cores. In September.2009, new Core i7 models based on the Lynnfield desktop quad-core processor and the Clarksfield quad-core mobile were added, and models based on the Arrandale dual-core mobile processor have been announced. The first six-core processor in the Core lineup is the Gulftown, which was launched on March 16, 2010. Both the regular Core i7 and the Extreme Edition are advertised as five stars in the Intel Processor Rating. The Intel 8085 Microprocessor: Intel 8085A is a single chip 8-bit N-channel microprocessor which works at +5V DC power supply. It is a 40 pin IC available as a DIP (Dual Inline Package) chip. 8085A can operate with a 3MHZ single phase clock and 8085A-2 version can operate at a maximum frequency of 5MHZ. This 8085 is an enhanced version of its predecessor the 8080A. Its instruction set is upward compatible with that of the 8080A. 8085A has an on-chip clock generator with external crystal, LC or RC network. This 8085 microprocessor is built with nearly 6200 transistors. The enhanced version of 8080 is the Intel 8085AH. It is an N channel depletion load, silicon gate (HMOS) 8-bit processor. Here 3MHZ, 5MHZ and 6MHZ selections are available. It has 20% lower power consumption than 8085A for 3MHZ and 5MHZ. Its instruction set is 100% software compatible with the 8085A. It is also 100% compatible with 8085A. Central Processing Unit (CPU) The Central Processing Unit of any microcomputer is the microprocessor. Hence microprocessor is also known as the heart of the computer. The CPU performs the various activities in response to a set of instructions called a program. Programs are stored in the memory. The CPU reads in data control signals (instructions) through the input ports and executes one instruction at a time. So, generally speaking, a microprocessor is nothing but the CPU .The Intel 8085 CPU is an 8-bit device with a clock speed of 3 - 5 MHZ. It has 80 basic instructions and 246 op-codes. Its clock cycle is 320 ns. The time for the clock cycle of Intel 8085 is 200 ns. The block diagram of 8085 microprocessor is shown in Fig 2. The 8085 CPU consists of three major sections, 4
  • 5.
    They are: (i). Arithmeticand logic unit (ALU) (ii).Registers (iii).Timing and Control unit. Arithmetic and logic unit (ALU) The ALU performs all the arithmetic and logical operations like addition, subtraction, complementing, logical AND, logical OR, logical Exclusive OR, incrementing and decrementing, rotate, shift and clear. An ALU is made of many logic gates and adders etc. The arithmetic and logic unit consists of the following units (a).Accumulator (A). (b).Temporary register. (c).Flag register. (a) Accumulator (A): It is an 8-bit register which is treated as a special function register. Most of the arithmetic and logic operations are performed using this accumulator. All the I/O data transfers between 8085 and I/O devices are performed via accumulator. One of the operands for arithmetic operations in ALU is from the accumulator. After performing the arithmetic operations the result is stored back in accumulator. It is from the accumulator only, the data is sent out to an output device. Similarly, the data from an input device is read only through the accumulator. The data in the accumulator alone can be rotated or shifted. No other register can be used for these operations. Certain instructions like DAA are performed using only accumulator. So, many times the Accumulator register is treated as a default register. 5
  • 6.
    Figure 2 .TheBlock Diagram of 8085 Microprocessor (b) Temporary register: 6
  • 7.
    This is an8-bit register which is not accessible to the user. This register is used by the microprocessor to load the second operand during arithmetic/logical operations in ALU. The final result is stored in the Accumulator and the flags are set or reset according to the result of the operation. For example when MVI M, 17H instruction is fetched, IR register will receive the opcode for MVI M and the Temporary register will receive 17H. In arithmetic and logical operations, that involves two operands ,the accumulator provides one operand. The other is provided by the temporary register. For example in ADD C instruction C register contents are moved to the Temp. Register and the addition of A and Temp. Register contents is performed by the ALU. (c).Flag register: The flag register is an 8- bit register which generally reflect data conditions in the accumulator with certain exceptions. Hence this flag register is also known as Status register. Though this flag register is an eight bit register, it contains only 5 flag bits and the remaining three bits are undefined as shown in Fig.3.3 In the Flag register each flag bit is a Flip-Flop. i.e., the bit may be either in the flip state or flop state Figure 3. Flag Register S - Sign Flag After execution of an arithmetic and logic operation, if bit D7 of the result (Normally in the Accumulator) is 1, the sign flag is set. This Flag is used with signed numbers.For example in a given byte, if D7 is 1, the number is treated as a negative number. Else (if it is zero), it is viewed as a positive. In arithmetic operations with signed numbers bit D7is reserved for indicating the sign and the remaining seven bits are used to denote the magnitude of the number. Z - Zero Flag This Flag is set (made 1) if the result after any arithmetic operation is zero, and the flag is reset (made 0) if the result is not zero. So, this flag is set or reset based on the results in the accumulator as well as in the other registers. AC – Auxiliary carry Flag In this arithmetic operation, when a carry is generated by and passed on to bit 4 , the AC flag is set. This flag is used internally for BCD arithmetic and is not available for the programmer to change the sequence of a program with a jump instruction. But the Z and CY flags can be used for this purpose. P-Parity Flag If the result after an arithmetic and logical operation has an even number of 1s, this parity flag is set to 1 otherwise (if number of 1s is odd) the flag is reset (made0). For example the data byte 10111101 has even parity and the data byte 10011011 has odd parity. So P bit=0. CY-Carry flag After an arithmetic operation, like addition, subtraction if there exists a carry or barrow, this flag CY is set to 1 else it is reset (made0) Example : Let us consider the addition of two binary numbers 11011001 and 11101101 and check the Flag register. 7
  • 8.
    D7 D0 1 10 1 1 0 0 1 1 1 1 0 1 1 0 1 1 1 0 0 0 1 1 0 In the result, the sum is not zero, So Z-Flag is reset (Z=0). There is a carry from the third bit to fourth bit. So AC Flag is set (AC=1). The D7 bit=1, so, the sign Flag is set (S=1). In the result, the no. of 1s is even. So, parity is even (P=1). After addition, there is a carry. So carry Flag is set (CY=1). The Flag register contents after addition are shown below: D7 D0 Register Organization The 8085 microprocessor has different types of registers. It includes six , 8 – bit registers (B, C, D. E, H and L), one 8-bit Accumulator and two 16-bit registers (SP and PC). Also there are two 8-bit temporary registers W and Z. Among these registers W and Z are not accessible to the user, They are used by the processor for internal, intermediate operations. The remaining registers are accessible to the user. The organization of 8085 registers is shown in Fig. 3.4 The various registers of 8085 are classified into three types. They are (i).Temporary registers. (ii).General purpose registers (iii).Special purpose registers. (i) Temporary registers : The Temporary registers are temporary data registers, W register and Z register. All are 8- bit registers. The temporary data register is associated with the ALU operations. One of the operand is stored in this register. This is not accessible to user. Similarly W and Z are also temporary registers used to hold 8-bit data during execution of certain instructions.As these registers are internally used by the CPU, they are not accessible to the user. The W and Z registers are used by the processor during CALL instruction. When a CALL instruction is encountered in any program, the current Program counter (PC) contents are pushed on to the stack and the given address is loaded on to PC. The given address is temporarily stored in W and Z registers and placed on the bus for the fetch cycle. Thus the program control is transferred to the address given in the instruction. Another example is, during the execution of XCHG instruction, the contents of H-L pair are exchanged with D-E pair. At the time of exchange W and Z registers are used for temporary storage of data. (ii) General purpose registers : 8 1
  • 9.
    B, C, D,E, H and L are six, 8-bit general purpose registers to store data. These registers can be used as separate 8-bit registers and also can be paired as 16-bit registers to store the address of a memory location. But they must be paired as B-C; D-E and H-L register pairs only as shown below. Figure 4. Register organization When used as pair, for example B-C, the higher order byte moves to the first register (B) and the low order byte moves to the second register (C). The H-L pair also functions as a data pointer or memory pointer For Ex: LXI H, 8500 H. This will load immediately the address of memory location (8500H) in to H-L pair .Now the H-L pair points to the location 8500 H. (iii) Special purpose registers: The Special purpose registers ,as their name indicates, are used for some specific purpose. The Special purpose registers are Accumulator (A), Flag Register, Instruction Register(IR), Program Counter (PC) and Stack Pointer (SP). Accumulator (Register A): It is an 8-bit tri-state register. It is mainly used for arithmetic, logic, load and store operations. It is also used in I/O operations. In most of operations, the result is stored in Accumulator after execution. Flag Register: It is an 8-bit register, Which consists of only five flags.Each flag bit is a flip flop that indicates either a set or reset state. The five flags are Sign, Zero, Auxiliary carry, Parity and Carry as shown below Here X means undefined. 9
  • 10.
    Sign Flag: Thesign flag is set to1 if the most significant bit of the result of an arithmetic or logic operations is 1. Else it is reset (0). Zero Flag: The Zero status flag is set to 1 if the result of an arithmetic or logic operation is Zero For non-Zero result it is reset to 0.G Auxiliary carry Flag: This flag is set if there is a carry from 3rd bit to 4th bit during BCD operations (carry from lower nibble to higher nibble). This flag is not accessible to the user. Parity Flag: Parity is defined by the number of 1s present in a binary number stored in A register. After any arithmetic or logical operation, if the result has an even number of 1s it is called even parity and the Parity Flag is set to 1. Otherwise. i.e. If there is odd number of 1s in the result, it is called Odd Parity and the Parity flag is set 0. Program Counter (PC): It is a 16-bit special purpose register, which stores the address of the next instruction to be fetched or executed. The execution of a program is initiated by loading the PC by the address of the first instruction of the program. Once the first instruction is executed, the PC is automatically incremented to point to the next instruction unless a jump to some specific address occurs. This process is repeated till the last instruction of the program. In case of JUMP or CALL instructions, current address is stored in the Program Counter. The processor then fetches the next instruction from the new address specified by the JUMP or CALL instruction. In conditional JUMP and conditional CALL instructions, if the condition is not satisfied, the processor increments the Program Counter by three so that it points the instruction followed by the conditional JUMP or CALL instruction. Otherwise the processor fetches the next instruction from the new address specified by JUMP or CALL instruction. Stack Pointer (SP): It is a 16-bit special purpose register which always stores the address of top of the Stack. i.e. it always points to top of the Stack. Stack is a part of the memory location used to store the data temporarily. A stack works on Last in First out (LIFO) basis. As the Stack pointer always points to the top of the Stack, only top of the Stack of the memory can be accessed. When a Write operation (PUSH) takes place, the contents of the stack pointer is decremented by two so that the SP points to the new location. Similarly when the Read operation (POP) occurs, the Stack pointer is incremented by two to point to the next data on top of the Stack. The Stack Pointer is initialized by load register pair immediate instruction. Ex: LXI SP, 8530 H Here 8530 H is the 16 bit address of the top of Stack location. The remaining blocks of 8085 microprocessor block diagram Instruction Register and Decoder: The instruction register and the decoder are also part of the ALU. When an instruction is fetched from memory, it is loaded in the instruction register. The Decoder decodes the instruction and develops the sequence of events to follow. The instruction register is a 8 – bit special register, but it is not a programmable and is not accessible to the user. The instruction decoder decodes the instruction at a binary level and sends the appropriate signals to the control unit. 10
  • 11.
    Increment/ Decrement AddressLatch: This is a 16 bit special register not accessible to the user. This register is used by the CPU to increment/ decrement the contents of the Stack Pointer (SP) and increment program counter (PC) during instruction execution. During first T - state of op code fetch machine cycle (T1) the microprocessor increments the PC register contents to point to the next location. This increment operation takes place on increment/ decrement register address latch. The 16 bit address that is sent out through AD0-AD7 and A8-A15 are latched into this register. The address bus AD0-AD7 continues to be available on the bus after T1 state from this latch. Address Buffer: This is an 8-bit unidirectional buffer. It is used to drive external higher order address bus. It is also used to tri-state the higher order address (A8-A15) bus under certain conditions like reset, hold, and halt and also when address lines are not in use. Address/Data Buffer: This is an 8-bit bi-directional buffer. It is used to drive multiplexed address/data bus. It means low order address bus (A7-A0) and data bus (D7-D0). It is also used to tri-state the multiplexed address/data bus under certain conditions like reset, hold, and halt and also when A/D bus lines are not in use. The address and data bus buffers are used to drive external address and data buses respectively. Due to these buffers the address and data buffers can be tri-stated when they are not in use. In actual practice, in a microprocessor the driving capacity of the address pins after the internal buffering may not be adequate. So, there will be external buffer chips also available. Serial I/O control: This control provides two lines SOD (Serial Out Data) and SID (serial In Data) for serial communication. These lines are used during serial data transmission over long distance where data is transmitted and received bit by bit. The Serial Output Data (SOD) pin is used to send data out serially and serial Input Data (SID) pin is used to receive data serially by the 8085 microprocessor. Interrupt control: This is an important block related to interrupts. This block is linked to the CPU through the 8-bit internal data bus. This interrupt control has five interrupt signals. They are TRAP, RST 7.5, RST 6.5, RST 5.5 and INTR. The control block will take care of enabling and disabling of these interrupts etc… 8085 Interrupts: The 8085 microprocessor has five interrupts. They are TRAP, RST 7.5, RST 6.5, RST5.5 and INTR. Among all these interrupts TRAP has the highest priority and INTR (Interrupt Request) has the lowest priority. The TRAP is also a non maskable interrupt. The numbers succeeding the RST (7.5, 6.5, and 5.5) are related to the call locations. The various interrupts, their locations in the order of highest to lowest priority are given in Table 3.1. Here RST means RESTART. Among these interrupts INTR is the only non- vector interrupt whereas the other interrupts are vectored interrupts. TRAP: It is a non maskable interrupt with highest priority. It means that whenever the pin is activated, the 8085 will always get interrupted even if the 8085 is in DI (Disable Interrupt) state. Trap input is both edge and level sensitive. So, the microprocessor is interrupted when the input is both edge and level sensitive. So, the microprocessor is interrupted when the input pulse goes from low to high or when it remains high .When interrupted, the microprocessor loads the program counter with 0024H. 11
  • 12.
    RST 7.5: Itis an edge sensitive pin. Internal to 8085 there is a flip-flop connected to RST 7.5 interrupt pin . This flip flop is set 1, when a positive –going edge occurs on RST 7.5 input. RST 7.5 interrupt has a higher priority than RST 6.5, RST 5.5 and INTR. This RST 7.5 is a maskable interrupt known as MI. This interrupt is enabled under program control with two instructions EI (Enable Interrupt) and SIM (Set Interrupt Mask) RST 6.5and RST 5.5: These interrupts are level sensitive, it means the triggering level should be on until the microprocessor completes the execution of the current instruction. If the microprocessor is not able to respond to the requests immediately, they should be stored or held by external hardware. These two interrupts are also maskable interrupts. RST 6.5 and RST 5.5 have higher priority than INTR interrupt. The condition of these interrupts can be known using RIM (Read Interrupt Mask) instruction and the condition of the masking interrupt can be set and reset using SIM instruction (Set Interrupt Mask). INTR: It is only non-vectored interrupt in 8085 microprocessor. This interrupt has the lowest priority among all the interrupts. This is also a maskable interrupt and can be disabled using the instruction DI (Disable Interrupt). The mask on INTR can be removed by executing EI (Enable Interrupt) instruction. When EI instruction is executed, the flip flop associated with this is set and the mask is removed. This is a non-vectored interrupt because when the remaining interrupts are initialized, they are automatically transferred (vectored) to specific locations on memory page 00H without any external hardware. They do not require the signal. The necessary hardware is already implemented inside the 8085. But coming to INTR, interrupt, it executes interrupt acknowledge machine cycle. During this cycle, the device that has interrupted this microprocessor will provide the operation code. The signal works as a signal during acknowledge machine cycle. During this time, the microprocessor loads the code into instruction register from I/O device. Based on the code, the remaining operation is executed by the processor S.N o Interrupts Call locations 1 2 3 4 5 TRAP (Highest priority) RST 7.5 RST 6.5 RST 5.5 INTR (least priority) 0024H (7.5 x 8)H = 003CH (6.5 x 8)H = 0034H (5.5 x 8)H = 002CH No location 12
  • 13.
    Table 1 .Various Interrupts ,Call locations in order of highest to lowest priority Timing and control Unit This unit of the microprocessor issues necessary timing and control signals for the execution of instructions. It generates three types of signals namely status, control and timing signals required for the operation of memory and I/O devices. This unit with the help of these signals controls the entire operation of the microprocessor and the peripherals. The signals associated with this unit are two control signals. and three status signals IO/ , S1 and S0 to identify the nature of the operation and one special signal ALE which indicates the starting of the operation. These signals are explained below in detail. -Read (active low): This is a Read control signal. This signal indicates that the selected I/O or memory device is to be read and data are available on the data bus. - Write (active low): This is a Write control signal. This signal indicates that the data on the data bus are to be written into a selected memory or I/O device. 13
  • 14.
    Table 2. Statussignals of 8085 IO/ : This is a status signal used to differentiate between I/O and memory operations. When this signal is high, it indicates an I/O operation, when it is low it denotes a memory operation. This signal is combined with Read ( ) and Write to generate necessary I/O and memory control signals. S. No IO/ S1 S0 Status 1 0 0 0 Memory Write 2 0 1 0 Memory Read 3 1 0 1 I/O Write 4 1 1 0 I/O Read 5 1/0 1 1 Opcode fetch 6 1 1 1 Interrupt Acknowledge 7 * 0 0 Halt 8 * X X Hold 9 * X X RESET 14
  • 15.
    S1 and S0:These signals are also status signals like IO/ , used to identify various operations. The complete operation of the microprocessor can be understood by these three signals. The various operations and the associated status signals are shown in Table 3.2 . ALE (Address Latch Enable): This is a positive going pulse generated every time the 8085 begins an operation, It indicates that the bits on AD7 - AD0 are address bits. This signal is used primarily to latch the low-order address from the multiplexed bus and generate a set of eight address lines A7 – A0. Address, Data and Control Buses: Intel 8085 has 16-bit unidirectional address bus which carries the address of memories and peripheral devices. A bus is nothing but a group of electrical lines used to transmit the information as electrical signals. So, this 16-bit parallel address bus carries address from microprocessor to memories/peripherals. Hence it is Uni-directional(because the converse is not possible). The width of the parallel bus determines how much memory that a microprocessor can address.The 8085 microprocessor with 16-bit address bus can address a maximum of 216 = 65536=64 KB of memory locations. The size of the address bus is independent of the size of the microprocessor. In INTEL 8085 microprocessor, the 8 most significant bits of the address are transmitted by the high order address bus A8-A15. But the 8 least significant bits of the addresses are transmitted by Address/Data bus or A/D bus. i.e. the lower order address lines are multiplexed with the data bus. So, the A/D bus operates in a time shared mode. i.e. the data and address are sent on the same lines but at different instants of time. A0-A7 will always have the address during the first T state (T1) of the machine cycle. To demultiplexe the A/D bus the pin ALE is used. When ALE=1 (high) the A/D bus acts as a lower order address bus else it acts as Data bus. The Data bus is a bidirectional bus which is used to send data to and from the microprocessor. This is also a parallel bus. The size of the data bus determines the size of the microprocessor. The 8085 microprocessor has 8-bit data bus and hence it is called an 8- bit microprocessor. This refers to the width of the data bus but not the address bus. Similarly8086 is a 16-bit microprocessor and its data bus width is 16 bits INTEL 8085 has Address/ Data bus namely AD7-AD0. i.e. at some instances it acts as a 8- bit address bus and at other instances it works as a 8-bit data bus. INTEL used this time multiplexing technique to save the pins. Generally the size of the internal general purpose registers matches the size of the data bus. Thus, the INTEL’s 8-bit general purpose registers matches with its 8-bit data bus. The size of the data bus matches the size of the internal registers, so that all the bits on the bus can at one time come into or go out of any of the registers. The control bus of 8085 is a uni-directional bus because the microprocessor alone sends control signals to memories or peripheral devices. The size of the control bus depends upon the specific microprocessor. Typical control signals are Read or Write signals. It means whether the microprocessor operation is a read or writes and whether it is memory or I/O operation. In addition to this it includes state signals, and address latch enables. A microprocessor may also have certain additional control signals and such as interrupt signals, acknowledgement signals and hold signals. But they are not considered as part of control bus even through they take part in control of microprocessor based systems. The above three buses that interface the CPU to the system components are combinedly known as the System bus. Pin configuration 15
  • 16.
    The pin diagramof 8085 microprocessor is shown in Fig 5. From the figure it is clear that it is 40 pin DIP chip. The various pins of 8085 microprocessor can be grouped in the following categories • Power Supply and Clock pins • Data bus and Address bus • Control and Status signals • Interrupt signals • DMA signals • Serial I/O signals The description of various pins is given below. Power supply and clock pins: • Vcc: +5V power supply • Vss: Ground reference. • X1 and X2: A Crystal (or RC, LC Network) is connected at these two pins. The internal clock generator divides oscillator frequency by 2, therefore to operate a system at 3MHZ, the crystal of the tuned circuit should have a frequency of 6MHZ. • CLK (OUT): This signal is used as a system clock for other devices. Its frequency is half the oscillator frequency Data bus and Address bus: • AD0-AD7: These lines are Address/Data lines, which are bidirectional with dual purpose. They are used as the low-order address bus as well as the data bus. During the first part of the machine cycle (T1), lower 8 bits of memory address or I/O address appear on the bus. During the remaining part of the machine cycle (T2,T3) these lines are used as a bi- directional data bus 16
  • 17.
    . Figure 5.Pin Diagram of 8085 A • A8-A0: These are the upper half of the 16 bit address lines. These lines are exclusively used for the most significant 8 bits of the 16 bits of the16 bit address bus. Control and Status Signals: • ALE (Address Latch Enable): This is a positive going pulse generated every time the 8085 begins an operation. The ALE=High indicates that the bits on AD7-AD0 are address bits. This signal is mainly used to latch the low order address from the multiplexed bus and generate a separate set of eight address lines (A7-A0) • (Read): This is an active low read control pin. This signal indicates that the selected I/O or memory device is to be read and data are available on data bus. • (Write): This is an active low write control pin. It indicates that the data on the data on the data bus are to be are to be written into a selected memory or I/O location • IO/ : This is a status signal used to differentiate between IO and memory operations. When it is high, it indicates an I/O operation and when it is low, it indicates a memory operation. This signal is combined with and signals to generate I/O and memory control signals. • S1 and S0: These are status signals and they indicate the type of machine cycle in progress during execution of an instruction. 17
  • 18.
    • READY (Input):Through this pin, the microprocessor will know whether peripheral device is ready or not for data transfer. If the device is not ready the processor waits. So, this pin helps to synchronize slow devices to the microprocessor. Interrupt signals: TRAP, RST 7.5, RST 6.5, RST5.5 and INTR: These are the interrupt signals which are externally initiated. • INTR (Interrupt Request): This is used as a general purpose interrupt. It has a lowest priority and it is the only non-vectored interrupt. • RST 7.5: It is a restart interrupt pin. It has higher priority than RST 6.5, RST5.5 and INTR. It is a maskable vectored interrupt. • RST 6.5 and RST5.5: These two are maskable vectored interrupt with higher priority than INTR. • TRAP: It is a non-maskable vectored interrupt. It has higher priority. • (Output): It is an active low interrupt acknowledge pin. This will acknowledge the receival of interrupt request to the peripheral device. DMA Signals: • Hold: This pin is used during the Direct Memory Access. A high on this pin indicates that, a peripheral like DMA controller is requesting the use of address and data buses. • HLDA (Output): A high on this p in acknowledges the hold request from peripheral. • : It is an active low signal. When the signal on this pin goes low, the system is in reset i.e. the program counter is set to zero, the address & data buses are tristated. • RESETOUT: This signal is used to Reset other devices in microprocessor system. Serial input/ Output signals: • SID: Serial input Data is a pin through which serial data are brought into the micro processor accumulator after the RIM instruction is executed. • SOD: Serial output Data pin is used by the microprocessor to output data serially to the external devices. Serial data is sent out of the microprocessor by executing SIM instruction. The most significant bit of accumulator should have the serial bit and D6 bit of the accumulator must be made high to enable the serial data transfer. Timing Diagram : The graphical representation of the time taken for the execution of each instruction by a microprocessor is known as timing diagram. The execution time is denoted by T-states. One T- state is equal to the time period of the internal clock signal of the microprocessor For Ex: If the internal clock frequency of 8085 microprocessor is 3 MHZ, One T-state is equal to 18
  • 19.
    = =0.333x10-6 sec=333x10-9 sec. (333nano seconds nearly) As far as execution of instructions is concerned, in 8085 microprocessor, each instruction is divided into two parts: The operation code (opcode) and the operand. The opcode tells us what the operation is and the operand is the necessary information required for the instruction. The operand may be either data or an address or other information required for the instruction. Each instruction is divided into machine cycles and each machine cycle is divided into clock cycles or T- states The first machine cycle is every instruction is the op-code fetch. During this time the opcode is fetched from memory and returned on the data bus to the microprocessor. The 8085 machine cycles are divided into following six types. They are 1. Opcode fetch 2. Memory read 3. Memory write 4. I/O read 5. I/O write 6. Interrupt acknowledge Opcode fetch Machine cycle: The first operation in every instruction is the opcode fetch. The opcode fetch cycle is called the M1 machine cycle and is usually for four T-states or clock cycles (certain instructions may also have 6T states in their opcode fetch machine cycle). During T1-T3 states the address is placed on the address bus and the opcode is returned on the data bus. The T4-state is used to decode and execute the opcode. The next machine cycles (M2, M3------) that follow depend upon what the instruction actually is. The timing diagram for execution of MVI A, 25 machine cycle is shown in Fig 6 as shown in the timing diagram, in T1 state, the 8085 places the contents of the program counter o n the address bus. The high order byte of the P.C (80) is placed on the A8-A15 lines. The low- order byte of the P.C(00) is placed on the AD0-AD7 line which stays only on only during T1. So, the microprocessor activates the ALE (Address Latch Enable) pin which is used to latch the low-order byte of the address in external latch before it vanishes. During T1 state, 8085 also sends status signals IO/ , S1 and S0. The IO/ signal specifies whether the operation is read or write. In opcode fetch machine cycle status signals are IO/ =0, S1 =1 and S0=0 In T2 state, the lower order address disappears from AD0-AD7 lines and 8085 sends signal low to enable the addressed memory location. The memory device then places the contents of the addressed memory location on the data bus (AD0-AD7) During T3 state, the microprocessor loads the data from the data bus in its instruction register and raises to high which disables the memory device In T4 state, the microprocessor decodes the opcode and based on the instruction it decides whether to T0 state T5 or to enter state T1of the next machine cycle (M2). All the one byte instructions which operate on 8-bit data like MOV A, B, ADDB, DCRC, RAL etc…..are executed T4 state. One byte instructions which operate on 16-bit data are executed in T5 and T6 states. For example: INXH, SPHL, 5DCXH etc. 19
  • 20.
    Figure 6 Timingdiagram for Opcode fetch Machine cycle Memory Read cycle: Memory read machine cycle is a machine cycle during which memory is read. For example, the instruction LDA 8900H which is a 3-byte instruction has three memory read cycles immediately after the opcode fetch cycle. The first two cycles are to get the memory address, in two 8-bit groups (the low-order part of the address and then the high-order address). The third read cycle is needed to read the data located at the address previously retrieved. This data is then loaded into accumulator. The timing diagram for memory read cycle [For Ex: LDA 2020H] is shown in Fig 7. As shown in the memory read timing diagram, after the opcode fetch cycle, the first two read cycles have the address going out over the address bus first for the low-order of the address (2001H) and then for the high-order of the address(2002H). In the third read cycle, the address of the instruction just read from memory (2020H) is sent back over the address bus in T1 and then data from that memory location is returned over the data bus in T2-T3. IO/ goes low at the beginning of the opcode fetch cycle and remains low during the next three cycles. , on the other hand goes low each time data on the data bus is to be read into the microprocessor. 20
  • 21.
    Figure 7. Timingdiagram for Memory Read machine cycle Memory Write cycle: This memory write cycle is used when the microprocessor needs to send data out from accumulator or specific register and then write into the memory. As an example let us consider the instruction MOV M, A (50H). This instruction requires two machine cycles-an opcode fetch machine cycle followed by one write cycle. Because, after fetching the opcode, the instruction has to write the data in the accumulator out to memory at the address location in the H-L register. This operation requires 7-T states for opcode fetch and three –T states for the memory write. 21
  • 22.
    Figure 8 .Timingdiagram for Memory Write machine cycle The timing diagram of the instruction MOV A, M is shown in Fig .8. The opcode fetch cycle shows the address [2000H] going out over the address bus and the opcode for the MOV M,A (50H) returning over the data bus. During the write cycle (M2), the address that was stored in the H-L pair goes out from the microprocessor during T1 and data to be written from the accumulator goes out during T2-T3. The remaining signals like ALE, IO/ , and have their usual meaning as shown in the timing diagram. I/O Read cycle: This I/O read cycle occurs when the microprocessor executes IN instruction and during the I/O read cycle, data is read in from an I/O device. In the case of IN PORT, there are three machine cycles. The opcode fetch cycle, a memory read cycle and an I/O read cycle. The three machine cycles combinedly taken 10-states. The Fig 9. shows the timing diagram of the instruction IN 80H, Here 80H is the port address of the device being read. The opcode fetch cycle shows the address of the instruction (2000H) going out over t he address bus and the opcode (DBH) for the IN instruction returning on the data bus. The memory read cycle (M2) displays the address of the second byte of the instruction (8001H) going out over the address bus and the port address (80H) returning on the data bus. During the I/O read cycle, the port address of the device being read is sent over the address bus and the lower 8-bits carry the same 8-bit port address and the data from the input device is returned on the data bus during T2-T3. 22
  • 23.
    Figure 9. Timingdiagram for I/O Read machine cycle I/O write cycle: During this I/O write cycle DATA is written into I/O device specified by the port address from the accumulator. The out port instruction has three machine cycles. The first one is opcode fetch cycle, second one is memory read to get the port address and the third cycle is an I/O write cycle. The OUT command writes the data stored in the accumulator over the data bus to the device whose port address was sent out over the address bus. The three machine cycle that forms the outport command has a total of ten T-states. The Fig 10 Shows the timing diagram for OUT 04H instruction. 04H is the address of the output device The opcode fetch cycle sends the address of the instruction (2000H) over the address bus while the opcode (D3H) for the OUT instruction is returns on the data bus. The second machine cycle shows the address of the second byte of the instruction (2001H) going out over the address bus with the port address (84H) returning over the data bus. From the timing diagram it is clear that, In the third machine cycle the port address (84H) is sent out over both the upper and lower parts of the address bus, similar to I/O read cycle whenever the microprocessor addresses an I/O device, the port address of the device being read is sent out over both the lower and higher order parts of the address bus. It is also to be noted that the data in the accumulator is being written to the output device and goes out over the data bus during T2 -T3 states after the port address has been sent over the two parts of the address bus during T1 of the I/O write cycle 23
  • 24.
    Figure 10 Timingdiagram for I/O Write machine cycle Interrupt Acknowledge This Interrupt acknowledge machine cycle is a special machine cycle that is used in place of opcode fetch cycle in the RST (restart) instruction. It is same as an opcode fetch except that it 0sends out an signal instead of an signal and the status lines IO/ , S0 and S1 are 111 instead 011. Another difference is, the interrupt acknowledge is six-T states whereas opcode fetch is only four T-states Instruction cycle, Machine cycle, fetch and execute cycles Instruction cycle An instruction is a command given to the microprocessor to perform a specific operation on the given data. Sequence of instructions written for a processor to perform a particular task is called a program. Program & data are stored in the memory. The microprocessor fetches one instruction from the memory at a time & executes it. It executes all the instructions of the program one by one to produce the final result. The necessary steps that a microprocessor carries out to fetch an instruction & necessary data from the memory & to execute it constitute an instruction cycle. In other words, an instruction cycle is defined as the time required completing the execution of an instruction. An instruction cycle consists of a fetch cycle and an execute cycle. The time required to fetch an opcode (fetch cycle) is a fixed slot of time while the time required to execute an instruction (execute cycle) is variable which depends on the type of instruction to be executed. 24
  • 25.
    Instruction cycle(IC) =Fetch cycle(FC) + Execute cycle(EC) This is shown diagrammatically in the Fig.3.11 Figure 11 Instruction cycle Machine cycle: Machine cycle is defined as the time required for completing the operation of accessing either memory or I/O device. In the 8085, the machine cycle may consist of three to six T states. The T-state is defined as one sub-division of the operation performed in one clock period. These sub-divisions are internal states synchronized with the system clock.In every machine cycle the first operation is op-code fetch and the remaining will be read or write from memory or IO devices. Fetch operation: The first byte of an instruction is its op-code. An instruction may be more than one byte long. The other bytes are data or operand address. The program counter (PC) keeps the memory address of the next instruction to be executed. In the beginning of a fetch cycle the content of the program counter, which is the address of the memory location where op-code is available, is sent to the memory. The memory places the op-code on the data bus so as to transfer it to the microprocessor. The entire operation of fetching an op-code takes three clock cycles. Execute operation: The op-code fetched from the memory goes to the instruction register (IR). From the instruction register it goes to the decoder circuitry which decodes the instruction. After the instruction is decoded, execution begins. If the operand is in general purpose registers execution is immediately performed. The time taken for decoding and execution is one clock cycle. If an instruction contains data or operand and address which are still in the memory, the microprocessor has to perform some read operations to get the desired data. After receiving the data it performs execute operation. A read cycle is similar to a fetch cycle. In case of a read cycle the quantity received from the memory are data or operand address instead of an op-code. In some instructions write operation is performed. In write cycle data are sent from the microprocessor to the memory or an output device. Thus we see that in some cases an execute cycle may involve one or more read or write cycles or both. Instruction set of 8085 An Instruction is a command given to the microprocessor to perform a given task on specified data. Each instruction has two parts one is the task to be performed called the operation code (op-code) and the second is the data to be operated on, known as operand. The operand or data can be specified in various ways. 25
  • 26.
    Instruction and dataformats: The format of a typical instruction is composed of two parts: an operation code or op-code and an operand. Every instruction needs an op-code to specify what the operation of the instruction is and then an operand that gives the appropriate data needed for that particular operation code. According to the word or byte size the 8085 instructions are classified into three types. They are (a) One byte (single) instructions. (b)Two byte instructions. (c) Three byte instructions. One–byte instructions: An instruction with only opcode and do not require any dat or address is called a one byte instruction. Ex: 1. MOV C, A Hex code = 4FH (one byte) 2. ADD B Hex code = 80H (one byte) 3. CMA Hex code = 2FH (one byte) Two–byte instructions: At wo byte instruction is one which contains an 8-bit op-code and 8-bit operand (Data). Ex: 1. MVI A, 09 Hex code = 3E, 09 (two bytes) 2. ADD B, 07 Hex code = 80, 07 (two bytes) 3. SUB A, 05 Hex code = 97, 05 (two bytes) Three–byte instructions: A three byte instruction contains an opcode plus a 16 – bit address. Ex: 1.LXI H, 8509 Hex code = 21, 09, 85 (Three bytes) 2 .LDA 8509 Hex code = 3A, 09, 85 (Three bytes) 3. JMP 9567 Hex code = C3, 67, 95 (Three bytes) 4. STA 3525 Hex code = 32, 35, 25 (Three bytes) DATA FORMATS: The 8085 is an 8-bit microprocessor which process only binary numbers. But it is very difficult to understand these binary numbers by a common user. So, we have to code these binary numbers into different data formats. The commonly known data formats are ASCII, BCD, signed integers and unsigned integers. The ASCII code is a 7-bit alpha- numeric code that represents decimal numbers, English alphabets and certain special characters. The ASCII stands for ”American Standard code for Information Interchange” The term BCD stands for binary coded decimal, used for decimal numbers from 0-9.An 8- bit register can store two BCD numbers. A signed integer is either a positive or a negative number. In 8085 microprocessor the most significant bit 7D is used for the sign. Here 0 denotes positive sign and 1 denotes the negative sign. An integer without a sign can be represented by all the 8-bits in a microprocessor register. So, the largest number that can be processed at one time is FFH. The numbers larger than 8-bits like 16, 24, 32 bits can be processed by dividing them in groups of 8-bits. CLASSIFICATION OF INSTRUCTIONS 26
  • 27.
    An instruction isa binary pattern designed inside a microprocessor to perform a specific function. The entire group of instructions, called the instruction set, determines what functions the microprocessor can perform. The 8085 microprocessor instruction set has 74 operation codes that result in 246 instructions. This instruction set includes all the 8080A instructions plus two additional instructions namely SIM and RIM. The instruction set of 8085 microprocessor is classified into five groups. They are: 1. Data transfer (copy) group. 2. Arithmetic group 3. Logic group 4. Branch control group 5. Machine control and I/O group. Data transfer (copy) instructions The data transfer instructions are used to transfer data from one register to another register, from memory to register or register to memory but not from one memory location to another memory location. Actually this data transfer instruction copies the data from source to destination and the contents of the source are not altered. So, the data transfer instruction performs basically ‘copy’ operation. Examples of data transfer instructions are MOV, MVI (Move Immediate), LXI (Load Immediate H- L Pair), LDA (Load Accumulator), STA (Store Accumulator), LHLD (Load H-L pair direct), SHLD (Store H-L pair direct), XCHG (Exchange the contents of H-L pair with D-E pair) etc… Ex: MVI A, 55H ; Move the data 55H into Accumulator MOV B, C ; Copies the contents of ‘C’ register into ‘B’ register IN 00H ; Read the Input port(00H is the port address) OUT 01H ; write data to an output port(01H is the port address) LXIH 8570H ; Load H-L pair by address 8570H. In the 8085 microprocessor, data transfer instructions do not affect any flags. Arithmetic Instructions The arithmetic operations like addition, subtraction, increment and decrement are performed by the 8085 microprocessor using the following arithmetic instructions. ADD, ADI (Add Immediate), SUB (Subtract), SUI (Subtract Immediate), INR (Increment), DCR (Decrement) etc… The arithmetic operations Add and subtract are performed in relation to the contents of the accumulator. But, the increment or the decrement operations can be performed in any register. Ex:ADD B, C ; Add the contents of B register to the B register contents ADI 08 ; Add the data 08 to the accumulator. SUB A, B ; Subtract the contents of B register from accumulator. SUI 05 ;Subtract immediate the 8-bit data from accumulator INR B ; Increment the B register contents by one bit DCR C ; Decrement the C register contents by one bit. Arithmetic instructions modify all the flags according to the data conditions of the result. The INR and DCR instructions affect all flags except the carry flag. Logical Group of Instructions: 27
  • 28.
    Since the microprocessoris a programmable logic chip, it can be perform all the logic functions of the hard-wired logic through its instruction set. The 8085 processor can perform the logic instructions like, AND, OR, NOT (Complement) and X-OR (Exclusive OR) etc… The mnemonics of these instructions are given below. ANA : Logically AND the contents of a register ANI : Logically AND immediate the 8-bit data. ORA : Logically OR the contents of a register. OR : Logically OR immediate the 8-bit data. XRA : Exclusive-OR the contents of a register. XRI : Immediate Exclusive-OR the 8-bit data CMA : Complement the accumulator All the logic operations are performed in relation to the contents of the accumulator. The CMA instruction does not affect any flags. The executions of the logical instruction do not affect the contents of the operand register. Branch Instructions These instructions are very important because they allow the microprocessor to change the sequence of a program either conditionally or unconditionally. The conditional branch instructions transfer the program to the specified label when certain condition is satisfied. The unconditional branch instructions transfer the program to the specified location unconditionally. We know that the microprocessor is a sequential machine. So, it executes machine codes from one memory location to the next. Branch instructions instruct the microprocessor to go to a different memory location and the processor continues executing machine codes from the new location. The address of the new locations either specified explicitly or provided by the microprocessor or some times by additional hardware. The Branch instructions are classified into three categories. They are (a). Jump instructions (b). Call and return instructions (c). Restart instructions. Jump instructions specify memory locations explicitly and they are 3-byte instructions. These Jump instructions are of two types. They are , Unconditional Jump and Conditional Jump. Unconditional Jump: This is similar to Unconditional Go to statement in BASIC. When this instruction is executed the 16-bit address available immediately in the instruction is loaded into the program counter , so that the next sequence of instruction execution starts from this location. This Unconditional Jump instruction enables the programmer to create continuous loops. JMP (16 bit address). So, this is a 3-byte instruction where the first byte is op- code and the second, third bytes specify memory address. For example, the instruction JMP 8500H, instructs the microprocessor to go to the memory location8500H unconditionally. Sometimes, the jump location is specified using a label also. Conditional Jump: 28
  • 29.
    This instruction allowsthe microprocessor to make decision depending on certain conditions indicated by flags. The 8085 processor Jump instruction is associated with four flags. Namely Carry flag (CY), Zero flag (Z), Sign flag (S) and Parity flag (P). The following instructions shown in Table 3.3 transfer the program sequence to the memory location specified under the given conditions. S. No Instruction Description 1 JC (16 bit Addr) Jump on carry (if CY=1) 2 JNC (16 bit Addr) Jump on no carry (if CY=0) 3 JZ (16 bit Addr) Jump on Zero (if Z=1) 4 JNZ (16 bit Addr) Jump on no Zero (if Z=0) 5 JP (16 bit Addr) Jump on plus (if D7=0; S=0) 6 JM (16 bit Addr) Jump on minus (if D7=1; S=1) 7 JPE (16 bit Addr) Jump on Even Parity (if P=1) 8 JPO (16 bit Addr) Jump on Odd Parity (if P=0) 29
  • 30.
    Table 3 variousconditional jump instructions To understand the instructions, let us consider the instruction JC (16 bit address). The meaning of this instruction is, the microprocessor is instructed to jump the specified 16 bit memory location if there exists a carry after the arithmetic operation else it will execute the next instruction in the sequence. CALL and RETURN Instructions The microprocessor uses the two instructions CALL and RETURN to implement subroutines. Here CALL instruction calls a subroutine program which is not a part of the main program and the RET instruction at the end of the subroutine program to return the control to the main program. Ex: CALL (16 bit memory address) RET RESET (RST) Instruction The 8085 processor provides eight RST instructions to transfer the program control to a specific location on page 00H. These instructions are 1-byte instructions. The various RST instructions and their call locations are given in the following Table 3.4 Table 4 Various RST instructions and their call locations S. No Mnemonics Hex code Call location In Hex 1 RST 0 C7 0000 2 RST1 CF 0008 3 RST2 D7 0010 4 RST3 DF 0018 5 RST4 E7 0020 6 RST5 EF 0028 7 RST6 F7 0030 8 RST7 FF 0038 30
  • 31.
    Machine control andI/O Instructions There are six basic machine control instructions. They are • EI (Enable Interrupt) • DI (Disable Interrupt) • NOP (No Operation) • SIM (Set Interrupt Mask) • RIM (Read Interrupt Mask) • HLT (Halt) EI (Enable Interrupt): This is a one byte instruction used to enable the interrupt. This instruction is used to enable the interrupts when the microprocessor is reset or the interrupt enable flag is reset after interrupt acknowledge. This instruction takes one machine cycle with four states. The op-code is FBH. DI (Disable Interrupt): This is a one byte instruction which resets the interrupt enable flag to disable all the interrupts except TRAP. It takes one machine cycle with four states. The op-code is F3H. NOP (No Operation): when this instruction is executed, the microprocessor performs nothing. Microprocessor spends four states doing nothing. It is a one byte instruction whose op- code is 00H.This instruction is normally used to generate very small time delays of the order of few micro seconds. This NOP instruction is also very useful when we are required to insert a few instructions in the main program additionally . SIM (Set Interrupt Mask): This instruction masks the interrupt as desired. This is a dual purpose instruction. The first purpose is to set or reset the mask of the maskable interrupt. The second purpose is to send the data out through the SOD pin at pin number 4 of the microprocessor. RIM (Read Interrupt Mask): This instruction copies the status of the interrupts into the accumulator. It is also used to read the serial data through the SID pin HLT (Halt): After execution of this instruction the microprocessor goes into the halt state. The processor can be restarted by a valid interrupt or by applying a RESET signal. The microprocessor takes 5T states to implement the halt instruction. I/O instructions: There are two important instructions to input the data into the microprocessor’s accumulator through the input port and output the data from the accumulator to the output port. They are • IN (port address) • OUT (port address) This port address is an 8-bit address. In both these instructions the default register is Accumulator. Ex: (i) IN 01H. This instruction will copy the contents into the Accumulator through the port whose address is 01H. It takes three machine cycles and takes 10 states. The op-code is DBH. 31
  • 32.
    (ii)OUT 02H. Thisinstruction sends the contents of Accumulator to the outport whose address is 02H. It is a two byte instruction which requires 10 states. The op-code for this instruction is D3H. DETAILED INSTRUCTION SET DATA TRANSFER INSTRUCTIONS 32
  • 33.
  • 34.
  • 35.
  • 36.
  • 37.
  • 38.
  • 39.
  • 40.
  • 41.
  • 42.
  • 43.
  • 44.
    SOD – Serialoutput Data .Bit D7 of accumulator is latched in to the SOD output line made available to serial peripheral if bit D6 =1 . SOE – Serial output enable.If this bit =1 ,it enables the serial output. XXX – Don’t care condition R7.5 – Reset RST7.5.If this bit = 1 ,RST7.5 flip-flop is reset .This is an additional control to reset RST7.5 MSE – Mask set Enable.If this bit is high ,it enables the function of bits D2,D1 and D0.This is a master control over all the interrupt masking bits. M7.5 – D2=0 ,RST 7.5 is enabled D2=1 RST7.5 is masked or disabled M6.5 – D1=0 RST6.5 is enabled D1=1 RST 6.5 masked or disabled. M5.5 – D0=0 RST5.5 is enabled D0=1 RST 5.5 is disabled or masked. ADDRESSING MODES Majority of the instructions of 8085 microprocessor requires an operand (either data or address) on which the intended operation can be performed. Some instructions may require only one operand and some other instructions require two operands for its instruction execution. The speed of execution mainly depends on the position of the operand in the instruction. The scheme involved in identifying the position of operands in an instruction is known as addressing mode. There are five addressing modes 8085 processor.They are (i). Immediate addressing mode (ii). Direct addressing mode (iii). Register addressing mode. (iv). Register indirect addressing mode. (v). Implicit addressing mode. (i). Immediate Addressing mode: The mode of addressing in which the operand is a part of the instruction itself is known as Immediate Addressing mode. If the immediate data is 8-bit, the instruction will be of two bytes. If the immediate data is 16 bit, the instruction is of 3 bytes. Ex: (1). ADI DATA ; Add immediate the data to the contents of the accumulator. (2).LXIH 8500H : Load immediate the H-L pair with the operand 8500H (3). MVI 08H ; Move the data 08 H immediately to the accumulator (4). SUI 05H ; Subtract immediately the data 05H from the accumulator (ii) Direct Addressing mode: The mode of addressing in which the 16-bit address of the operand is directly available in the instruction itself is called Direct Addressing mode. i.e., the address of the operand (data) is available in the instruction itself. This is a 3-byte instruction. Ex: (1). LDA 9525H ; Load the contents of memory location into Accumulator. (2). STA 8000H ; Store the contents of the Accumulator in the location 8000H (3). IN 01H ; Read the data from port whose address is 01H. (iii). Register addressing modes: The mode, in which the operand is in one of the general purpose registers, is known as the register addressing mode. Ex: (1). MOV A, B; Move the contents of B register to A register. (2). SUB D; Subtract the contents of D register from Accumulator. (3). ADD B, C; Add the contents of C register to the contents of B register. 44
  • 45.
    (iv). Register indirectaddressing modes: The 16-bit address location of the operand stored in a register pair (H-L) is given in the instruction. The address of the operand is given in an indirect way with the help of a register pair. Hence it is called Register indirect addressing mode Ex: (1). LXIH 9570H ; Load immediate the H-L pair with the address of the location 9570H MOV A, M ; Move the contents of the memory location pointed by the H-L pair to accumulator (v). Implicit Addressing mode: The mode of instruction which do not specify the operand in the instruction but it is implicated, is known as implicit addressing mode. i.e., the operand is automatically considered to be in the Accumulator. Ex: (1).CMA; complement the contents of Accumulator (2).CMC; Complement carry (3). RLC; Rotate Accumulator left by one bit (4). RRC; Rotate Accumulator right by one bit (5). STC; Set carry. ASSEMBLY LANGUAGE PROGRAMMING EXAMPLES: Addition Programs Example 1: Addition of two 8-bit numbers whose sum is 8-bits. Explanation: This assembly language program adds two 8-bit numbers stored in two memory locations .The sum of the two numbers is 8-bits only.The necessary algorithm and flow charts are given below. ALGORITHM: Step1. : Initialize H-L pair with memory address XX00 (say: 9000). Step2. : Clear accumulator. Step3. : Add contents of memory location M to accumulator. Step4. : Increment memory pointer (i.e. XX01). Step5. : Add the contents of memory indicated by memory pointer to accumulator. Step6. : Store the contents of accumulator in 9002. Step7. : Halt PROGRAM: 45
  • 46.
    Address of the me mo ry loc ati on Hex Label MnemonicsComments Op- Operand 8000 21,0 LXI H, 9000 Initialise memory pointer to point the first data location 9000. 8003 3E MVI A, 00 Clear accumulator 8004 00 8005 86 ADD A, M The first number is added to accumulator [A]  [A] + M 8006 23 INX H Increment the memory pointer to next location of the Data. 8007 86 ADD A, M The 2nd number is added to contents of accumulator 8008 32 STA 9002 The contents of accumulator are stored in memory location 9002. 8009 02 800A 90 46
  • 47.
    800B 76 HLTStop the execution 47
  • 48.
    Ex: Input: Ex:(i) 9000 – 29 H Ex :(ii) 9000 –49 H 9001 – 16 H 9001 –32 H Result: Ex: (i) 9002 – 3F H Ex :( ii) 9002 – 7B Flow Chart Fig 3.18 Example 2: Addition of two 8-bit numbers whose sum is 16 bits. Explanation: The first 8-bit number is stored in one memory location (say 8500) and the second 8-bit number is stored in the next location (8501).Add these two numbers and check for carry. Store the LSB of the sum in one memory location (8502) and the MSB (carry) in the other location(8503). ALGORITHM: Step1. : Initialize H-L pair with memory address X (say: 8500). Step2. : Clear accumulator. Step3. : Add contents of memory location M to accumulator. Step4. : Increment memory pointer (i.e. 8501). Step5. : Add the contents of memory indicated by memory pointer to accumulator. 48 Start Initialise H-L Pair with XX00 Clear Accumulator (00)  A Add contents of M to Accumulator # Increment memory pointer(XX01) # Add contents of M to A Stop Copy the contents of Reg. A to memory location XX02
  • 49.
    Step6. : Checkfor Carry Step 7 : Store the sum in 8502. Step8 : Store the Carry in 8503 location Step 9 : Halt Flow Chart Yes No Fig 3.19 49 Initialise H-L Pair with XX00 Clear Accumulator (00)  A Add contents of M to Accumulator # Increment memory pointer(XX01) & # Add contents of M to A Stop Store the sum in the location xx02 Start Is Carry exists ? Store carry in the XX03 location Store Zero in the XX03 location
  • 50.
    PROGRAM: Address of the me mor y loca tion Hex Lab MnemonicsComments Op- c o d e Operand 8000 21,00 LXI H, 8500 H Initialise memory pointer to point the first data location 9000. 8003 3E MVI A,00 Clear accumulator 8004 00 8005 86 ADD A, M The first number is added to accumulator [A] [A]+M 8006 0E MVI C,00 Initial value of Carry is 0 8007 00 8008 23 INX H Increment the memory pointer to next location of the Data. 8009 86 ADD A, M The 2nd number is added to contents of accumulator 800A 32 JNC FWD Is Carry exists ? No,go to the label FWD 800B 0E 800C 80 800D 0C INR C Make carry =1 800E 32 FW STA 8502 H The sum is stored in memory location 8502. 800F 02 8010 85 8011 79 MOV A,C 8012 32 STA 8503 H Store the carry at 8503 location 8013 03 8014 85 8015 76 HLT Stop the execution 50
  • 51.
    Ex: Input: Ex: 8500 – 97 H RESULT: 8502 – 32 H 8501 – 98H 8503 -- 01 H Example 3: Decimal addition of two 8-bit numbers whose sum is 16 bits. Explanation: Decimal addition of two 8-bit numbers is same as that of two 8-bit numbers program. Except that the use of DAA instruction. The first 8-bit number is stored in one memory location (say 8500) and the second 8-bit number is stored in the next location(8501).Add these two numbers and use the DAA instruction to get the result in decimal. Also check for carry. Store the LSB of the sum in one memory location(8502) and the MSB (carry) in the other location(8503). ALGORITHM: Step1. : Initialize H-L pair with memory address XXXX (say: 8500). Step2. : Clear Carry register C. Step3. : Move contents of memory location M to accumulator. Step4. : Increment memory pointer (i.e. 8501). Step5. : Add the contents of memory indicated by memory pointer to accumulator. Step6. : Apply the instruction DAA(Decimal adjust after addition) Step7: Check for Carry Step8: Store the sum in XX02. Step9: Store the Carry in XX03 location Step10: Halt Flow Chart 51 Initialise H-L Pair with XX00 Clear Carry register (00) C Add contents of M to Accumulator # Increment memory pointer(XX01) & # Add contents of M to A Start Apply DAA instruction to convert Hex data to decimal form
  • 52.
    Yes No Fig .20 PROGRAM Address of the mem ory locat ion HexLabel Mnemonics Comments Op- c o d e Operand 8000 21, LXI H, 8500 H Initialise memory pointer to point the first data location 9000. 8003 0E MVI C, 00 Clear accumulator 8004 00 8005 7E MOV A, M The first number is added to accumulator [A] [A]+M 8006 23 INX H Increment the memory pointer to next location of the Data. 8007 86 ADD A, M The 2nd number is added to contents of accumulator 8008 27 DAA 8009 D2 JNC FWD Is Carry exists? No, go to the label FWD 0D 80 800C 0C INR C Make carry =1 800D 32 FWD STA 8502 H The contents of accumulator are stored in memory location 8502. 800E 02 800F 85 8010 79 MOV A, C Carry is moved to accumulator 8011 32 STA 8503 H A Carry is stored in the location 8503 8012 03 8013 85 8014 76 HLT Stop the execution 52 Stop Store the sum in the location XX02 Is Carry Exists? Stores carry in the XX03 location Store Zero in the XX03 location
  • 53.
    Ex: Input: Ex: 8500 – 67 D RESULT: 8502 – 52 D 8501 – 85 D 8503 – 01 (Carry) Example 4: Addition of two 16-bit numbers whose sum is 16 bits or more Explanation: First 16-bit number is stored in two consecutive locations (Ex 8500 &8501) because in each location we can store only one 8-bit number. Store the second 16-bit number in the next two consecutive locations (For Ex: 8502 &8503).Add the LSB of the first number to the LSB of the second number and the MSB of the first number to the MSB of the second number using the DAD instruction. Store the sum in the next two locations and the carry (if any) in the third location ALGORITHM: Step1: First 16 bit number is in locations 8500 & 8501 respectively Step2: Second 16-bit number is in locations 8502 & 8503 Step3: Add the two 16-bit numbers using DAD Instruction. Step4: Sum is stored in locations 8504 & 8505. Step5: Carry (if any) is stored in the location 8506. Step6: Halt Flow Chart 53 Start Initialise H-L Pair with 8500 Load the first 16-bit number in to H-L Pair Exchange this number in to D-E pair Load the second 16-bit number in to H-L pair Add the LSB of Ist number to the LSB of the second number & MSB of the second number to MSB of the second number using DAD instruction
  • 54.
    Yes No Fig 21 PROGRAM: ADDRESS HEX– C O D E LABEL MNEMONIC COMMENTS OPCO D E OPERAND 8000 2A,00,85 LHLD 8500 H First 16-bit number in H-L pair 8001 00 8002 85 8003 EB XCHG Exchange first number to D-E Pair 8004 2A LHLD 8502 H 8005 02 8006 85 8007 0E MVI 00 MSB of the sum is initially 00 8008 00 8009 19 DAD D Add two 16 –bit numbers 800A D2 JNC FWD Is Carry? If yes go to the next line .Else go to the 800E LOCATION 800B 0E 800C 80 800D OC INR C Increment carry 800E 22 FWD SHLD 8504 H Store the LSB of the Sum in 8504 & MSB in 8505 locations800F 04 8010 85 8011 79 MOV A,C MSBs of the sum is in Accumulator 8012 32 STA 8506 H Store the MSB (Carry) of the result in 8506 location8013 06 8014 85 54 Stop Is Carr y Set? Store “0” in the location 8506 Store”1” in the 8506 location Store the LSBs of the sum in 8504 & 8505 locations
  • 55.
    8015 76 HLTStop execution 55
  • 56.
    Ex: INPUT: 8500-12 H LSB of the Ist Number RESULT : 8504 - 25H LSB of the Sum 8501- 13 H MSB of the Ist Number 8505 – 25H MSB of the Sum 8502 -13 H LSB of the IInd Number 8506 -- 00 Carry . 8503 -12H MSB of the IInd number Subtraction Programs: Example 5: Subtraction of two 8-bit numbers without borrows. Explanation: It’s a simple program similar to addition of two 8- bit numbers, except that we use the instruction SUB instead of ADD. The first 8-bit number is stored in XX00 memory location and the second 8-bit number is stored in the XX01 location .Use the SUB instruction and store the result in the XX02 location. ALGORITHM: Step1. : Initialise H-L pair with the address of minuend. Step2. : Move the minuend into accumulator Step3. : Increment H-L pair Step4. : Subtract the subtrahend in memory location M from the minuend. Step5. : Store the result in XX02. Step6. : Stop the execution Flow Chart 56 Start Initialise H-L Pair with XX00 Move the contents of M to Accumulator Increment memory pointer(XX01) Subtract the subtrahend in memory location M from the minuend in A Stop Store the result in the location XX02
  • 57.
    Figure 22 PROGRAM: ADDRESS HEX C O D E LABELMNEMONIC COMMENTS OPCOD E OPERAN D 8000 21 LXI H, 8500 Initialise H-L pair and get the First number in to 8500 location 8001 00 8002 85 8003 7E MOV A,M [A]  [M] 8004 23 INX H [M+1]  [M] 8005 96 SUB M A  [A] – [M] 8006 23 INX H Next memory location 8007 77 MOV M,A Store the result in the location 8502 8008 76 HLT Stop the execution 57
  • 58.
    INPUT: Ex :8500- 59H Result: 8502 – 29H 8501- 30H Example 6: Subtraction of two 8-bit Decimal numbers. Explanation: In this program we can’t use the DAA instruction after SUB or SBB instruction because it is decimal adjust after addition only. So, for decimal subtraction the number which is to be subtracted is converted to 10’s complement and then DAA is applied. ALGORITHM: Step1. : Initialise H-L pair with the address of second number (XX01). Step2. : Find its ten’s complement Step3. : Decrement the H-L pair for the first number (XX00) Step4. : Add the first number to the 10’s complement of second number. Step5. : Store the result in XX02. Step6. : Stop the execution Flow Chart Figure 23 58 Start Initialise H-L Pair with XX01 and get the second number Find it’s 10’s complement Add first number to the 10’s complement of the second number Apply the DAA instruction to get decimal result Stop Store the result in the location XX02
  • 59.
    PROGRAM: ADDRESS HEX C O D E LAB MNEMONICCOMMENTS OPCODE OPERAND 8000 21 LXI H,8500 Initialise H-L pair and get theSecond number in to 8501 location 8001 00 8002 85 8003 3E MVI A,99 [A]  99 8004 99 8005 96 SUB M 9’s complement of second number 8006 3C INR A 10’s complement of second number 8007 2B DCX H Address of the first number 8008 86 ADD M Add first number to 10’s complement of second number 8009 27 DAA 800A 32 STA 8502 Store the result in the location 8502 800B 02 800C 85 800D 76 HLT Stop the execution 59
  • 60.
    Ex: Input: 8500-76 D Result: 8502 - 41 D 8501- 35 D Example 6: Subtraction of two 16 –bit numbers. Explanation: It is very similar to the addition of two 16-bit numers.Here we use SUB &SBB instructions to get the result .The first 16-bit number is stored in two consecutive locations and the second 16-bit number is stored in the next two consecutive locations.The lsbs are subtracted using SUB instruction and the MSBs aare subtracted using SBB instruction.The result is stored in different locations. ALGORITHM: Step1. : Store the first number in the locations 8500 & 8501. Step2. : Store the second number in the locations 8502 &8503. Step4. : Subtract the second number from the first number with borrow. Step5. : Store the result in locations 8504 & 8505. Step6. : Store the borrow in location 8506 Step 7: Stop the execution Flow Chart 60 Initialize H-L Pair with XX00 Load the first 16-bit number in to H-L Pair A Exchange this number in to D-E pair Load the second 16-bit number in to H-L pair Subtract LSB of 2 nd number from the LSB of the Ist number & MSB of the 2 nd number from Start
  • 61.
    Yes No No Fig 24 61 Stop Is borrow Set ? Store“0” in the location XX06 Store ”1” in the XX06 location Store the result in XX04 & XX05 locations
  • 62.
    PROGRAM: Ex: INPUT :8500- FF H LSB of the Ist Number RESULT: 8504 - 11H LSB 8501 - FF H MSB of the Ist Number 8505 – 11 H MSB 8502 -EE H LSB of the IInd Number 8503 –EE H MSB of the IInd number Multiplication Programs Example 7: Multiplication of two 8-bit numbers. Product is 16-bits. Explanation: The multiplication of two binary numbers is done by successive addition. When multiplicand is multiplied by 1 the product is equal to the multiplicand, but when it is multiplied by zero, the product is zero. So, each bit of the multiplier is taken one by one and checked whether it is 1 or 0 .If the bit of the multiplier is 1 the multiplicand is added to the product and the product is shifted to left by one bit. If the bit of the multiplier is 0 , the product is simply shifted left by one bit. This process is done for all the 8-bits of the multiplier. ALGORITHM: Step 1 : Initialise H-L pair with the address of multiplicand.(say 8500) Step 2 : Exchange the H-L pair by D-E pair. so that multiplicand is in D-E pair. Step 3 : Load the multiplier in Accumulator. Step 4 : Shift the multiplier left by one bit. Step 5 : If there is carry add multiplicand to product. Step 6 : Decrement the count. Step 7 : If count ≠ 0; Go to step 4 Step 8 : Store the product i.e. result in memory location. ADDRESS HEX LABE MNEMONIC COMMENTS OPCOD E OPERAN D 8000 2A, LHLD 8500 H First 16-bit number in H-L pair 8003 EB XCHG Exchange first number to D-E Pair 8004 2A LHLD 8502 H Get the second 16-bit number in H-L pair8005 02 8006 85 8007 7B MOV A, E Get the lower byte of the First number in to Accumulator 8008 95 SUB L Subtract the lower byte of the second number 8009 6F MOV L, A Store the result in L- register 800A MOV A, D Get higher byte of the first number 800A 9C SBB H Subtract higher byte of second number with borrow 800B 67 MOV H, A 800C 22 SHLD 8504 Store the result in memory locations with LSB in 8504 & MSB in 8505 800D 04 80OE 85 80OF 76 HLT Stop execution 62
  • 63.
    Step 9 :Stop the execution Flow Chart No Yes No Yes Figure 25 63 Start Load the multiplier in to Accumulator & multiplicand in D-E pair Initial value of product=00. Count=08 Shift product left by one bit &Shift multiplier left by one bit Product = Product + Multiplicand Count = count -1 Is carry exists from multiplier ? Store result Stop Is count = 0 ?
  • 64.
    PROGRAM: ADDRESS HEX LABEMNEMONIC COMMENTS OPCOD E OPERAND 8000 2A,0 LHLD H, 8500 Load the multiplicand in to H-L pair 8003 EB XCHG Exchange the multiplicand in to D-E pair 8004 3A LDA 8502 Multiplier in Accumulator 8005 02 8006 85 8007 21 LXI H.0000 Initial value in H-L pair is 00 8008 00 8009 00 800A 0E MVI C,08 Count =08 800B 08 800C 29 LOO DAD H Shift the partial product left by one bit. 800D 17 RAL Rotate multiplier left by one bit 800E D2 JNC FWD Is Multiplier bit =1? No go to label FWD 800F 12 8010 80 8011 19 DAD D Product =Product +Multiplicand 8012 0D FWD DCR C COUNT=COUNT-1 8013 C2 JNZ LOOP 8014 0C 8015 80 8016 22 SHLD 8503 Store the result in the locations 8503 & 8504 8017 03 8018 85 8019 76 HLT Stop the execution INPUT : Address Data 8500 8AH – LSB of Multiplicand 8501 00 H – MSB of Multiplicand 8502 52 H - Multiplier Result: 8503 34 H – LSB of Product 8504 2C H – MSB of Product 64
  • 65.
    Division Programs Example 7:Division of a 16- bit number by a 8-bit number. Explanation: The division of a 16/8-bit number by a 8-bit number follows the successive subtraction method. The divisor is subtracted from the MSBs of the dividend .If a borrow occurs, the bit of the quotient is set to 1 else 0.For correct subtraction process the dividend is shifted left by one bit before each subtraction. The dividend and quotient are in a pair of register H-L.The vacancy arised due to shifting is occupied by the quotient .In the present example the dividend is a 16-bit number and the divisor is a 8-bit number. The dividend is in locations 8500 &8501.Similarly the divisor is in the location 8502.The quotient is stored at 8503 and the remainder is stored at 8504 locations. ALGORTHM: STEP1. : Initialise H-L pair with address of dividend. STEP2. : Get the divisor from 8502 to register A & then to Reg.B STEP3. : Make count C=08 STEP4. : Shift dividend and divisor left by one bit STEP 5: Subtract divisor from dividend. STEP6. : If carry = 1 : goto step 8 else step7. STEP7. : Increment quotient register. STEP8. : Decrement count in C STEP9. : If count not equal to zero go to step 4 STEP10: Store the quotient in 8503 STEP11: Store the remainder in 8504 STEP12: Stop execution. 65
  • 66.
    Flowchart No Yes No Yes Fig.26 66 START Initialise H-Lpair with address of dividend Copy the divisor in to Reg. A # Shift dividend left by one bit # Shift Quotient left by one 8 MSBs of dividend = 8 MSBs of dividend -divisor Is Coun t =0? Quotient = Quotient +1 Count = Count-1 store th quotient in 8503 &remainder in 8504 Move the divisor in to Reg. B Move count =08 in to C register Is MSBs of Dividend > Divisor ? Stop
  • 67.
    PROGRAM: ADD HEX – C O D E LABELMNEMONIC COMMENTS OPCOD E OPERAN D 8000 21 LHLD H, 8500 Initialize the H-L pair for dividend8001 00 8002 85 8003 3A LDA 8502 H Load the divisor from location 8502 to accumulator8004 02 8005 85 8006 47 MOV B,A Move Divisor to Reg.B from A 8007 0E MVI C,08 Count =08 8008 08 8009 29 BACK DAD H Shift dividend and quotient left by one bit 800A 7C MOV A,H MSB of dividend in to accumulator 800B 90 SUB B Subtract divisor from MSB bits of divisor 800C DA JC FWD Is MSB part of dividend > divisor ? No,goto label FWD 800D 11 800E 80 800F 67 MOV H,A MSB of the dividend in Reg.H 8010 2C INR L Increment quotient 8011 0D FWD DCR C Decrement count 8012 C2 JNZ BACK If count is not zero jump to8009 location8013 09 8014 80 8015 22 SHLD 8503H Store quotient in 8503 and remainder in 8504 locations 8016 03 8017 85 8018 76 HLT Stop execution 67
  • 68.
    Ex: Input &Result Address Data 8500 64  LSB of Dividend 8501 00  MSB of Dividend 8502 07  Divisor 8503 0E  Quotient 8504 02  Remainder 68
  • 69.
    Largest & Smallestnumbers in an Array Example 8: To find the largest number in a data array Explanation: To find the largest number in a data array of N numbers (say)first the count is placed in memory location (8500H) and the data are stored in consecutive locations. (8501….onwards).The first number is copied to Accumulator and it is compared with the second number in the memory location. The larger of the two is stored in Accumulator. Now the third number in the memory location is again compared with the accumulator. And the largest number is kept in the accumulator. Using the count, this process is completed , until all the numbers are compared .Finally the accumulator stores the smallest number and this number is stored in the memory location.85XX. ALGORTHM: Step1: Store the count in the Memory location pointed by H-L register. Step2: Move the I st number of the data array in to accumulator Step3: Compare this with the second number in Memory location. Step4: The larger in the two is placed in Accumulator Step5: The number in Accumulator is compared with the next number in memory . Step 6: The larger number is stored in Accumulator. Step 7; The process is repeated until the count is zero. Step 8: Final result is stored in memory location. Step 9: Stop the execution 69
  • 70.
    Flow Chart Yes No No No Yes Fig 27 70 START InitialiseH-L pair Get the count in Register C Get Larger number in Accumulator Is Number in Accumulator> Next number ? Get first number in Accumulator Decrement Count store the result in the location 85XX STOP Is count = 0 ?
  • 71.
    PROGRAM ADD HEX – C O D E LABELMNEMONIC COMMENTS OPCOD E OPERAN D 8000 21,00,8 5 LXI H, 8500 INITIALISE H-L PAIR 8003 7E MOV C,M Count in the C register 8004 23 INX H First number in H-L pair 8005 4E MOV A,M Move first number in to Accumulator 8006 0D DCR C Decrement the count 8007 91 LOOP1 INX H Get the next number 8008 BE CMP M Compare the next number with previous number 8009 D2 JNC LOOP2 Is next number >previous maximum?No,go to the loop2 800A 0D 800B 80 800C 7E MOV A,M If,yes move the large number in to Accumulator 800D 0D LOOP2 DCR C Decrement the count 800E C2 JNZ LOOP1 If count not equal to zero,repeat 800F 07 8011 80 8012 78 8013 32 STA 85XX Store the largest number in the location 85XX 8014 XX 8015 85 8016 76 HLT Stop the execution 71
  • 72.
    Ex : Input: 8500- N(Say N=7 ) Result : 8508 - 7F 8501-05 8502-0A 8503-08 8504-14 8505 -7F 8506-25 8507-2D Example 9 : To find the smallest number in a data array. Explanation: To find the smallest number in a data array of N numbers (say)first the count is placed in memory location (8500H) and the data are stored in consecutive locations. (8501….onwards).The first number is copied to Accumulator and it is compared with the second number in the memory location.The smaller of the two is stored in Accumulator.Now the third number in the memory location is again compared with the accumulator.and the smallest number is kept in the accumulator.Using the count,this process is completed until all the numbers are compared .Finally the accumulator stores the smallest number and this number is stored in the memory location.85XX. ALGORTHM : Step1: Store the count in the Memory location pointed by H-L register. Step2: Move the I st number of the data array in to accumulator Step3: Compare this with the second number in Memory location. Step4: The smaller in the two is placed in Accumulator Step5: The number in Accumulator is compared with the next number in memory . Step 6: The smaller number is stored in Accumulator. Step 7; The process is repeated until the count is zero. Step 8: Final result is stored in memory location. Step 9: Stop the execution 72
  • 73.
    Flow Chart Yes No 73 START Initialise H-Lpair Get the count in Register C Get first number in to Accumulator Get smaller number in Accumulator Is Number in Accumulator< Next number ?
  • 74.
    No Yes Fig.28 74 Decrement Count store theresult at 85xx STOP Is count = 0 ?
  • 75.
    PROGRAM ADD HEX – C O D E LABELMNEMONIC COMMENTS OPCOD E OPERAN D 8000 21 LXI H, 8500 Initialise the H-L pair. 8001 00 8002 85 8003 7E MOV C,M Count in the C register 8004 23 INX H First number in H-L pair 8005 4E MOV A,M Move first number in to Accumulator 8006 0D DCR C Decrement the count 8007 91 LOOP1 INX H Get the next number 8008 BE CMP M Compare the next number with previous number 8009 D2 JC LOOP2 Is next number <previous smallest ?If yes go to the loop2 800A 0D 800B 80 800C 7E MOV A,M No,move the smaller number in to Accumulator 800D 0D LOOP2 DCR C Decrement the count 800E C2 JNZ LOOP1 If count not equal to zero,repeat 800F 07 8011 80 8012 78 8013 32 STA 85XX Store the smallest number in the location 85XX 8014 XX 8015 85 8016 76 HLT Stop the execution 75
  • 76.
    Ex: Input :8500 - N((Say N=7) Result : 8508 – 04 8501-09 8502-0A 8503-08 8504-14 8505 -7F 8506-04 8507-2D Stack and Subroutines Stack is a set of memory locations in the Read/Write memory which is used for temporary storage of binary information during the execution of a program. It is implemented in the Last-in-first-out (LIFO) manner. i.e., the data written first can be accessed last, One can put the data on the top of the stack by a special operation known as PUSH. Data can be read or taken out from the top of the stack by another special instruction known as POP. Stack is implemented in two ways. In the first case, a set of registers is arranged in a shift register organization. One can PUSH or POP data from the top register. The whole block of data moves up or down as a result of push and pop operations respectively. In the second case, a block of RAM area is allocated to the stack. A special purpose register known as stack pointer (SP) points to the top of the stack. Whenever the stack is empty, it points to the bottom address. If a PUSH operation is performed, the data are stored at the location pointed to by SP and it is decremented by one. Similarly if the POP operation is performed, the data are taken out of the location pointed at by SP and SP is incremented by one. In this case the data do not move but SP is incremented or decremented as a result of push or pop operations respectively. 3.14.1 Application of Stack: Stack provides a powerful data structure which has applications in many situations. The main advantage of the stack is that, We can store data (PUSH) in it with out destroying previously stored data. This is not true in the case of other registers and memory locations. stack operations are also very fast The stack may also be used for storing local variables of subroutine and for the transfer of parameter addresses to a subroutine. This facilitates the implementation of re-entrant subroutines which is a very important software property. The disadvantage is, as the stack has no fixed address, it is difficult to debug and document a program that uses stack. 3.14.2 Stack operation: Operations on stack are performed using the two instructions namely PUSH and POP. The contents of the stack are moved to certain memory locations after PUSH instruction. Similarly, the contents of the memory are transferred back to registers by POP instruction. For example let us consider a Stack whose stack top is 4506 H. This is stored in the 16- bit Stack pointer register as shown in Fig.3.29 76
  • 77.
    Figure.29 The PUSHoperation of the Stack Let us consider two registers (register pair) B & C whose contents are 25 & 62. Reg. B Reg. C After PUSH operation the status of the Stack is as shown in Fig 3.30 Figure .30 After PUSH operation the status of the stack 25 62 77
  • 78.
    Let us nowconsider POP operation: The Figs 3.31 & 3.32 explains before and after the POP operation in detail . Figure 3.31 The POP operation of the Stack Figure 32 After POP operation the status of the stack Before the operation the data 15 and 1C are in the locations 4502 & 4503 and after the pop operation the data is copied to B-C pair and now the SP register points to 4504 location.This is shown in Fig.3.32 78
  • 79.
    Programming Example FORPUSH & POP Write a program to initialize the stack pointer (SP) and store the contents of the register pair H-L on stack by using PUSH instruction. Use the contents of the register pair for delay counter and at the end of the delay retrieve the contents of H-L using POP. Memory Location Label Mnemonics Operand Comments 8000 8003 8006 8007 . . . . 8.00A LXI LXI PUSH DELAY . . . POP SP, 4506 H H,2565 H H CALL . . . H Initialize Stack pointer Push the conten ts. 79
  • 80.
    Subroutine: It isa set of instructions written separately from the main program to execute a function that occurs repeatedly in the main program. For example, let us assume that a delay is needed three times in a program. Writing delay programs for three times in a main program is nothing but repetition. So, we can write a subroutine program called ‘delay’ and can be called any number of times we need Similarly, in 8085 microprocessor we do not find the instructions for multiplication and division. For this purpose we write separate programs. So, in any main program if these operations are needed more than once, the entire program will become lengthy and complex. So, we write subroutine programs MUL & DIV separately from main program and use the instruction CALL MUL (or) CALL DIV in the main program. This can be done any number of times. At the end of every subroutine program there must be an instruction called ‘RET’. This will take the control back to main program. The 8085 microprocessor has two instructions to implement the subroutines. They are CALL and RET. The CALL instruction is used in the main program to call a subroutine and RET instruction is used at the end of the subroutine to return to the main program. When a subroutine is called, the contents of the program counter, which is the address of the instruction following the CALL instruction is stored on the stack and the program execution is transferred to the subroutine address. When the RET instruction is executed at the end of the subroutine, the memory address stored on the stack is retrieved and the sequence of execution is resumed in the main program. Diagrammatic representation Let us assume that the execution of the main program started at 8000 H. It continues until a CALL subroutine instruction at 8020 H is encountered. Then the program execution transfers to 8070 H. At the end of the subroutine 807B H. The RET instruction is present. After executing this RET, it comes back to main program at 8021 H as shown in the following Fig. 3.34 80
  • 81.
    Fig.33 Diagrammatic representationof subroutine program execution The same is explained using the assembly language program example. Program Example: Subroutine Program: Memory Address Mnemonics Operand Comments 8000 | | | 8020 8021 8022 8023 | | | 802F LXI CALL Next instruction | | | HLT SP, 8400 H 8070 H Initialize the Stack pointer at 8400 H Call a subroutine program stored at the location 8070 H. (It is a three by Instruction) The address of the next instruction following CALL instruction. End of the main program . 81
  • 82.
    Memory Address Mnemonics Operand Comments 8070 | | | | 807B 807C 807F Instructions RET NextSubroutine RET Beginning of the Subroutine. End of the program Instructions of next subroutine if any End of the subroutine. Delay programs: In many situations it may be desired to provide some delay between the execution of two instructions by a microprocessor. The delay can be produced by either hardware chip like 8253 or by writing a software program using registers of the processor. Here we will discuss the software delay program. This delay program is not a part of the main program. Hence it is called delay sub-routine program. For small delays we can use only one register. But for longer delays one has to use two or three registers. The technique involved here is, a register is loaded with a number and then decremented by using the instruction DCR until it becomes zero. The time of execution of the microprocessor is equal to the delay time produced. For example, we have constructed a display system where the LEDs receive the input from a microprocessor. Since the microprocessor is a very fast device it sends the signal at very high speeds there by our eye cannot recognize the display pattern. So, if you provide some delay between two input signals, the display can be visualized clearly. Similarly to observe the rotations of a stepper motor, a delay is needed between every two excitation signals applied to the motor. Delay Subroutine with one register: Program Address Label Machine code Mnemonics Operand Comments 9000 MVI A, FF Get FF in register A 9002 LOOP DCR A Decrement register A. 9003 JNZ LOOP Has the content of register B becomes zero? No, jump to LOOP. Yes, proceed ahead. 9006 RET Return to main program 82
  • 83.
    Calculation of Delaytime for the above program: In the above program register A is loaded by FFH B(255 decimal) and it is decremented in a loop until it becomes zero. The delay produced by this program is as follows We should know the number of times each instruction of the above program is being executed. The number of states required for the execution of each instruction is as follows: Instructions States MVI A, FFH 7 (loop) DCR A 4 JNZ loop 7/10 RET 10 83
  • 84.
    Total T States=3584 Thetime required for one T-state in INTEL 8085 microprocessor is nearly 330n.sec Delay time is= 3584 x 333n.sec = 3.584 x 0.333 x 10-3 seconds = 1.18272 x 10-3 seconds = 1. 193472 milliseconds Delay Subroutine with two registers Program: Address Label Machine Code Mnemonic Operand Comments 8400 MVI B, 10H Get desired number in register B 8402 LOOP1 MVI C, 56H Get desired number in register 8404 LOOP2 DCR C Decrement C. 8405 JNZ LOOP2 Is [C] zero? No, go to LOOP2. Yes, proceed further 8408 DCR B Decrement register B 8409 JNZ LOOP1 Is [B] zero? No, go to LOOP1. Yes, proceed further 840C RET Return to main program. 84
  • 85.
    Delay Subroutine usingregister pair Program: Addres s Label Machin e Code Mnemonic Operand Comments 8000 LXI D, FFFF Get FFFF in register pair D-E LOOP DCX D Decrement count MOV A, D Move the contents of register D to accumulator ORA E Check if D and E are zero. JNZ LOOP If D-E is not zero, jump to LOOP RET Return to main program Delay Subroutine using three registers Program: 85
  • 86.
    From the abovediscussion it is clear that with increase of T-states required for a delay subroutine ,the delay time also increases. -----------------x------------------ Addres s Label Machin e Code Mnemonic Operand Comments 8400 MVI A, 98H Get control word 8402 OUT 03 Initialize port foe LED Display 8404 MVI B, 50H 8406 MVI C, FFH 8408 MVI D, FFH 840A DCR D Delay Subroutine with three registers 840B JNZ LOOP3 840E DCR C 840F JNZ LOOP2 8412 DCR B 8413 JNZ LOOP1 8416 MVI A, 01 8418 OUT 01 Output for LED 8419 HLT Stop. 86
  • 87.
  • 88.