Farmakoterapi
OBAT ANTI NYERI
M Fadhol Romdhoni
Laboratorium Farmakologi
Fakultas Kedokteran Univ. Muhammadiyah Purwokerto
DEFINISI NYERI
= Pengalaman sensorik dan emosional yang tidak
menyenangkan akibat kerusakan jaringan,
MEKANISME PROTEKSI TUBUH
(berfungsi melindungi & memberi tanda bahaya)
JENIS NYERI : SUMBER NYERI
• adanya kerusakan / inflamasi
jaringan  ujung saraf
menerima rangsang nyeri
NYERI
NOSISEPTIF /
INFLAMASI
• berhub dg lesi sist syaraf
perifer / sentral
• mis. Neuropatik DM,
kompresi serabut saraf,
neuroma
NYERI
NEUROPATIK
NYERI
NOSISEPTIF-
NEUROPATIK
JENIS NYERI : LAMA NYERI
• terjadi segera setelah
trauma, operasi, atau lesi
saraf
NYERI AKUT
• terjadi kontinu (minimal 3
bulan)
NYERI KRONIK
FISIOLOGI NYERI
STIMULUS
KERUSAKAN JARINGAN
MEDIATOR NYERI
(HISTAMIN, PG, BRADIKININ, LEOKOTRIEN, SEROTONIN DLL)
RESEPTOR NYERI (nociceptor)
SARAF SENSORIS
MEDULA SPINAL
THALAMUS / KORTEKS PUSAT NYERI
Transmisi
Modulasi
Persepsi
Transduksi
JALUR TRANSMISI NYERI
(Golan et al., 2008)
JALUR TRANSMISI NYERI
Stimuli : panas, bhn kimia, mekanik
Tujuan tubuh menimbulkan reaksi radang :
1. Menetralkan dan menghancurkan bahan
berbahaya
2. Mencegah penyebaran bahan berbahaya
3. Memperbaiki kondisi yang rusak
Proses yang terjadi :
 kerusakan mikrovaskular
 peningkt permeabilitas kapiler
 migrasi lekosit ke jar radang.
Mediator kimiawi yang dilepas secara lokal
histamin, 5 HT, bradikinin,PAF, substance P,
tromboksan, proton, radikal bebas, leukotrien,
prostaglandin
INFLAMASI / RADANG
Tanda radang 
cardinal signs :
 rubor
 calor
 tumor,
 dolor
 functiolaesa
Suhu tubuh diatur oleh keseimbangan produksi dan hilangnya panas
oleh hipotalamus (normal termostat mengatur pd setpoint 37o C )
termoregulator
Demam : Ada gangguan keseimbangan pengaturan panas akibat
pelepasan zat pirogen (sitokin IL-1 , memicu peningkatan PG di
hipotalamus)
DEMAM / PANAS
FEBRIS
PENATALAKSANAAN NYERI
Tx Non-Farmakologis
Tx Farmakologis/
Ox antinyeri
Non-Opioid
NSAID
Specific
COX2-inh
Non specific
/Konvension
alParacertamol,
Tramadol, dll
Opioid
Morfin,
Pethidin, dll
Terapi Nyeri : Non-farmakologik
Cognitive-Behavioral
• Relaxation
• Preparatory information
• Hypnosis
Physical Agents
• Application of superficial heat and cold
• Massage
• Exercise
• Immobilization
• Electroanalgesia (eg, TENS= transcutaneous electrical nerve
stimulation )
• Acupuncture
Carr DB, et al. AHCPR Pub. No. 92-0032. 1992.
TERAPI FARMAKOLOGIS
Bds target kerja obat :
1. Menghambat mediator nyeri
(transduksi):
 Analgetik non-opioid (NSAID, dll)
 Antiinflamasi steroid
2. Menghambat transmisi nyeri
 anestesi lokal
3. Blokade pusat nyeri di SSP (Persepsi)
 Analgesik opioid
 Paracetamol
 Anestesi umum
ANALGETIK OPIOID
• “opioid” is a natural or
synthetic drug that binds
to opioid receptors
producing agonist effects
• RESEPTOR OPIOID : Mu
(), Kappa () & Delta ()
• Resept delta : regulasi
aktifitas resept Mu
• Sangat efektif
• Efek samping sering
Response Mu-1 Mu-2 Kappa
Analgesia
Respiratory
Depression
Euphoria
Dysphoria
Decrease GI
motility
Physical
Dependenc
e
ANALGETIK OPIOID
Aktivasi Reseptor Opioid
menyebabkan :
- Me  konduktansi ion K
- Hiperpolarisasi
- Aksi potensial
terhambat
- Release
neurotransmitter
terhambat
Tx overdosis opioid
Efek Farmakologis Analgetik Opioid
• Sedation and anxiolysis
– Drowsiness and lethargy
– Apathy
– Cognitive impairment
– Sense of tranquility
• Depression of respiration
– Main cause of death from opioid overdose
– Combination of opioids and alcohol is especially
dangerous
• Cough suppression
– Opioids suppress the “cough center” in the brain
• Pupillary constriction
– pupillary constriction in the presence of analgesics is
characteristic of opioid use
Efek Farmakologis Analgetik Opioid
• Nausea and vomiting
– Stimulation of receptors in an area of the medulla called
the chemoreceptor trigger zone causes nausea and
vomiting
– Unpleasant side effect, but not life threatening
• Gastrointestinal symptoms (constipation)
– Opioids relieve diarrhea as a result of their direct actions
on the intestines
• Urine Retention
• Other effects
– Opioids can release histamines causing itching or more
severe allergic reactions including bronchoconstriction
– Opioids can affect white blood cell function and immune
function
Analgesic Non Opioid Drugs
– Acetaminophen
– NSAID
• Non selective COX inhibitor
–Salicylic acid (aspirin)
–Asetic acid (indomethacine, ketorolac,
diclofenac)
–Propionic acid (ketoprofen)
–Anthranic acid (mefenamat)
–Enolic acid (piroxicam)
• Selective COX – 2 Inhibitor
–Rofecoxib
–Celecoxib
–Etedolac
Analgesik Non-opioid
Acetaminophen Tramadol
Mekanisme kerja hamb sintesa PG  sintetik weak -opioid
hipotalamus,  inhibisi re-uptake
norepinephrine dan
serotonin (5-HT3)
Efek samping Hepatotoksik Opioid-like effects
Sisson CB. In: Benzon HT, et al, eds. Essentials of Pain Medicine and Regional Anesthesia;
1999:59–62.
10/02/2010 Ngatidjan, NSAIDs - 23
(7-10%)
Acetaminophen
Memiliki efek Analgesic & antipyretic
Efek antiinflamasi?  hampir tidak ada / lemah
Efek samping  disebabkan o/ NABQI
- Hemolytic anemia
- Liver damage (large dose only)
Paracetamol
NABQI (N-asetyl benzoquinoneimine) conjugation
(sulfate or glucuronate)
conjugation
(sulfate or glucuronate)
excretion excretion
gluthation 
(90-93%)
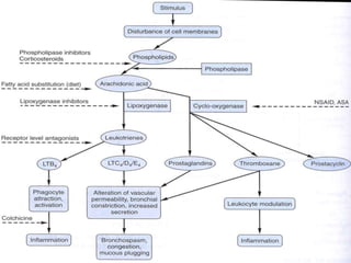
NSAID
(NON STEROIDAL ANTI INFLAMMATORY DRUG)
 Mekanisme kerja : Menghambat sintesa PG melalui
penghambatan enzim COX 1 dan atau COX 2
– NSAID konvensional menghambat COX-1 dan COX-2
– Inhibisi COX-1 gastrotoksik,  agregasi platelet
– Obat baru hanya menghambat COX-2 pada dosis terapi
 Antiinflammatory, analgesics and antipyretics
(few of them have also antithrombus and uricosuria activity)
• Some of them have long half life
(naproxen, salicylate, piroxicam, and phenylbutazone)
• May induce gastropathy
(dyspapsia, gastrotoxicity, gastric mucosal erosion,
subepithelial damage and hemorrhage, frank ulceration, gastric
mucosal necrosis)
1. Nonselective COX2-inhibitor
 antiinflamatory effects
 gastrointestinal, bronchial and renal side effects
 ibuprofen, ketoprofen, mefenamic acid, indomethacin
2. Selective COX2-inhibitor
 antiinflamatory effects
 minimal gastrointestinal, bronchial and renal side effects
 diflunisal, piroxicam, diclofenamate, diclofenac, meloxicam
NSAID
 Efek terapi atau efek samping NSAID tergantung pada
penghambatan biosintesis prostaglandin. Inhibisi PG
synthetase menurunkan inflamasi dan selanjutnya
mengurangi nyeri.
 PROSTAGLANDIN (PG) =Merup autakoid, terdapat di
semua jaringan dg spektrum aktivitas yg bervariasi
 Fungsi :
– Inflamasi  sebagai mediator  COX 2
– Homeostatic COX 1, terdapat di lambung, usus, platelet,
mucosa bronkus dan ginjal
Ibuprofen
Ketoprofen
Diclofenac
Meloxicam
Nimesulide
Celecoxib
Rofecoxib
Valdecoxib
Acetosal
Ketorolac
Indomethacin
Piroxicam
non-
selective
COX
inhibitor
preferentially
COX-2
selective
inhibitor
COX-2
selective
inhibitor
COX-1
selective
inhibitor
preferentially
COX-1
selective
inhibitor
COXIB
analgesic
anti-inflammatory
Less GI side effects
More GI side effects
(Finkel et al., 2009)
Salicylate derivatives
(Acetosal, diflunisal, Na-salicylate)
• Acetosal  inhibits COX1 and COX2 (nonselective)
 antiiflamatory effect in large dose
 g.i. side effects : gastric ulcer
• Diflunisal, Na-salicylate
 more COX2 selective inhibitors
 side effects ?  less than those of acetosal
Acetyl salicylic acid (ASA)
• Shows anti-thrombus activity  prevent
thromboembolism
a life threatening postoperative complication in patient who undergo
orthopedic procedure.
 small dose ASA  minimal side effects
33
blocks
COX1-thrombocyte
• TX-A2 synthesis
(stimulate thrombocyte aggregation)
• COX1 can not be synthesized instantly
COX1-endothel
- prostacyclin synthesis
inhibit thrombocyte aggregation
(antithrombotic properties)
- new COX-1 can be synthesized
COX1
(cyclooxygenase-1)
ASA
low dose acetosal
effectively inhibit COX1 thrombocyte
thrombocyte aggregation
low dose acetosal
ineffective in COX1 endothel inhibition
Antithrombotic effect
(Finkel et al., 2009)
Side effects
1. Epigastric dyscomfort  pain
2. Gatric ulcer
3. Gastrointestinal bleeding
(melena)
4. Prolonged bleeding
5. Reye’s syndrome (in viral
infected infant)
Multimodal Analgesia
Kehlet H, Dahl JB. Anesth Analg. 1993;77:1048–1056.
• Pengurangan dosis
tiap analgesik
• Meningkatkan
antinociception karena
efek sinergistik
• Mengurangi efek
samping tiap obat
Morfin
NSAIDs,
acetaminophen,
blok saraf
Potensiasi
ANALGETIK ADJUVANt
= Obat yang dikombinasikan pada obat analgetik utama (non
opioid / opioid) untuk me  efek analgetik,
menyeimbangkan efek & efek samping
- Sering dipakai untuk terapi nyeri neuropatik
Yang termasuk adjuvant :
 Kortikosteroid
 Neuroleptik
 Benzodiazepin
 Antidepressan (TCA : amitriptilin, doxepin, imipramin,
desipramin, nortryptilin )
 Antikonvulsan (karbamazepin, Phenitoin, Sodium
valproate, Gabapentin)
 Klonidin
Farmakoterapi Antinyeri dan Antipiretik

Farmakoterapi Antinyeri dan Antipiretik

  • 1.
    Farmakoterapi OBAT ANTI NYERI MFadhol Romdhoni Laboratorium Farmakologi Fakultas Kedokteran Univ. Muhammadiyah Purwokerto
  • 2.
    DEFINISI NYERI = Pengalamansensorik dan emosional yang tidak menyenangkan akibat kerusakan jaringan, MEKANISME PROTEKSI TUBUH (berfungsi melindungi & memberi tanda bahaya)
  • 3.
    JENIS NYERI :SUMBER NYERI • adanya kerusakan / inflamasi jaringan  ujung saraf menerima rangsang nyeri NYERI NOSISEPTIF / INFLAMASI • berhub dg lesi sist syaraf perifer / sentral • mis. Neuropatik DM, kompresi serabut saraf, neuroma NYERI NEUROPATIK NYERI NOSISEPTIF- NEUROPATIK
  • 4.
    JENIS NYERI :LAMA NYERI • terjadi segera setelah trauma, operasi, atau lesi saraf NYERI AKUT • terjadi kontinu (minimal 3 bulan) NYERI KRONIK
  • 5.
    FISIOLOGI NYERI STIMULUS KERUSAKAN JARINGAN MEDIATORNYERI (HISTAMIN, PG, BRADIKININ, LEOKOTRIEN, SEROTONIN DLL) RESEPTOR NYERI (nociceptor) SARAF SENSORIS MEDULA SPINAL THALAMUS / KORTEKS PUSAT NYERI Transmisi Modulasi Persepsi Transduksi
  • 6.
  • 7.
  • 8.
  • 9.
    Stimuli : panas,bhn kimia, mekanik Tujuan tubuh menimbulkan reaksi radang : 1. Menetralkan dan menghancurkan bahan berbahaya 2. Mencegah penyebaran bahan berbahaya 3. Memperbaiki kondisi yang rusak Proses yang terjadi :  kerusakan mikrovaskular  peningkt permeabilitas kapiler  migrasi lekosit ke jar radang. Mediator kimiawi yang dilepas secara lokal histamin, 5 HT, bradikinin,PAF, substance P, tromboksan, proton, radikal bebas, leukotrien, prostaglandin INFLAMASI / RADANG Tanda radang  cardinal signs :  rubor  calor  tumor,  dolor  functiolaesa
  • 10.
    Suhu tubuh diaturoleh keseimbangan produksi dan hilangnya panas oleh hipotalamus (normal termostat mengatur pd setpoint 37o C ) termoregulator Demam : Ada gangguan keseimbangan pengaturan panas akibat pelepasan zat pirogen (sitokin IL-1 , memicu peningkatan PG di hipotalamus) DEMAM / PANAS
  • 11.
  • 12.
    PENATALAKSANAAN NYERI Tx Non-Farmakologis TxFarmakologis/ Ox antinyeri Non-Opioid NSAID Specific COX2-inh Non specific /Konvension alParacertamol, Tramadol, dll Opioid Morfin, Pethidin, dll
  • 13.
    Terapi Nyeri :Non-farmakologik Cognitive-Behavioral • Relaxation • Preparatory information • Hypnosis Physical Agents • Application of superficial heat and cold • Massage • Exercise • Immobilization • Electroanalgesia (eg, TENS= transcutaneous electrical nerve stimulation ) • Acupuncture Carr DB, et al. AHCPR Pub. No. 92-0032. 1992.
  • 14.
    TERAPI FARMAKOLOGIS Bds targetkerja obat : 1. Menghambat mediator nyeri (transduksi):  Analgetik non-opioid (NSAID, dll)  Antiinflamasi steroid 2. Menghambat transmisi nyeri  anestesi lokal 3. Blokade pusat nyeri di SSP (Persepsi)  Analgesik opioid  Paracetamol  Anestesi umum
  • 16.
    ANALGETIK OPIOID • “opioid”is a natural or synthetic drug that binds to opioid receptors producing agonist effects • RESEPTOR OPIOID : Mu (), Kappa () & Delta () • Resept delta : regulasi aktifitas resept Mu • Sangat efektif • Efek samping sering Response Mu-1 Mu-2 Kappa Analgesia Respiratory Depression Euphoria Dysphoria Decrease GI motility Physical Dependenc e
  • 17.
    ANALGETIK OPIOID Aktivasi ReseptorOpioid menyebabkan : - Me  konduktansi ion K - Hiperpolarisasi - Aksi potensial terhambat - Release neurotransmitter terhambat
  • 18.
  • 19.
    Efek Farmakologis AnalgetikOpioid • Sedation and anxiolysis – Drowsiness and lethargy – Apathy – Cognitive impairment – Sense of tranquility • Depression of respiration – Main cause of death from opioid overdose – Combination of opioids and alcohol is especially dangerous • Cough suppression – Opioids suppress the “cough center” in the brain • Pupillary constriction – pupillary constriction in the presence of analgesics is characteristic of opioid use
  • 20.
    Efek Farmakologis AnalgetikOpioid • Nausea and vomiting – Stimulation of receptors in an area of the medulla called the chemoreceptor trigger zone causes nausea and vomiting – Unpleasant side effect, but not life threatening • Gastrointestinal symptoms (constipation) – Opioids relieve diarrhea as a result of their direct actions on the intestines • Urine Retention • Other effects – Opioids can release histamines causing itching or more severe allergic reactions including bronchoconstriction – Opioids can affect white blood cell function and immune function
  • 21.
    Analgesic Non OpioidDrugs – Acetaminophen – NSAID • Non selective COX inhibitor –Salicylic acid (aspirin) –Asetic acid (indomethacine, ketorolac, diclofenac) –Propionic acid (ketoprofen) –Anthranic acid (mefenamat) –Enolic acid (piroxicam) • Selective COX – 2 Inhibitor –Rofecoxib –Celecoxib –Etedolac
  • 22.
    Analgesik Non-opioid Acetaminophen Tramadol Mekanismekerja hamb sintesa PG  sintetik weak -opioid hipotalamus,  inhibisi re-uptake norepinephrine dan serotonin (5-HT3) Efek samping Hepatotoksik Opioid-like effects Sisson CB. In: Benzon HT, et al, eds. Essentials of Pain Medicine and Regional Anesthesia; 1999:59–62.
  • 23.
    10/02/2010 Ngatidjan, NSAIDs- 23 (7-10%) Acetaminophen Memiliki efek Analgesic & antipyretic Efek antiinflamasi?  hampir tidak ada / lemah Efek samping  disebabkan o/ NABQI - Hemolytic anemia - Liver damage (large dose only) Paracetamol NABQI (N-asetyl benzoquinoneimine) conjugation (sulfate or glucuronate) conjugation (sulfate or glucuronate) excretion excretion gluthation  (90-93%)
  • 24.
    NSAID (NON STEROIDAL ANTIINFLAMMATORY DRUG)  Mekanisme kerja : Menghambat sintesa PG melalui penghambatan enzim COX 1 dan atau COX 2 – NSAID konvensional menghambat COX-1 dan COX-2 – Inhibisi COX-1 gastrotoksik,  agregasi platelet – Obat baru hanya menghambat COX-2 pada dosis terapi  Antiinflammatory, analgesics and antipyretics (few of them have also antithrombus and uricosuria activity) • Some of them have long half life (naproxen, salicylate, piroxicam, and phenylbutazone) • May induce gastropathy (dyspapsia, gastrotoxicity, gastric mucosal erosion, subepithelial damage and hemorrhage, frank ulceration, gastric mucosal necrosis)
  • 25.
    1. Nonselective COX2-inhibitor antiinflamatory effects  gastrointestinal, bronchial and renal side effects  ibuprofen, ketoprofen, mefenamic acid, indomethacin 2. Selective COX2-inhibitor  antiinflamatory effects  minimal gastrointestinal, bronchial and renal side effects  diflunisal, piroxicam, diclofenamate, diclofenac, meloxicam NSAID
  • 26.
     Efek terapiatau efek samping NSAID tergantung pada penghambatan biosintesis prostaglandin. Inhibisi PG synthetase menurunkan inflamasi dan selanjutnya mengurangi nyeri.  PROSTAGLANDIN (PG) =Merup autakoid, terdapat di semua jaringan dg spektrum aktivitas yg bervariasi  Fungsi : – Inflamasi  sebagai mediator  COX 2 – Homeostatic COX 1, terdapat di lambung, usus, platelet, mucosa bronkus dan ginjal
  • 29.
  • 30.
  • 31.
    Salicylate derivatives (Acetosal, diflunisal,Na-salicylate) • Acetosal  inhibits COX1 and COX2 (nonselective)  antiiflamatory effect in large dose  g.i. side effects : gastric ulcer • Diflunisal, Na-salicylate  more COX2 selective inhibitors  side effects ?  less than those of acetosal
  • 32.
    Acetyl salicylic acid(ASA) • Shows anti-thrombus activity  prevent thromboembolism a life threatening postoperative complication in patient who undergo orthopedic procedure.  small dose ASA  minimal side effects
  • 33.
    33 blocks COX1-thrombocyte • TX-A2 synthesis (stimulatethrombocyte aggregation) • COX1 can not be synthesized instantly COX1-endothel - prostacyclin synthesis inhibit thrombocyte aggregation (antithrombotic properties) - new COX-1 can be synthesized COX1 (cyclooxygenase-1) ASA low dose acetosal effectively inhibit COX1 thrombocyte thrombocyte aggregation low dose acetosal ineffective in COX1 endothel inhibition Antithrombotic effect
  • 34.
    (Finkel et al.,2009) Side effects 1. Epigastric dyscomfort  pain 2. Gatric ulcer 3. Gastrointestinal bleeding (melena) 4. Prolonged bleeding 5. Reye’s syndrome (in viral infected infant)
  • 35.
    Multimodal Analgesia Kehlet H,Dahl JB. Anesth Analg. 1993;77:1048–1056. • Pengurangan dosis tiap analgesik • Meningkatkan antinociception karena efek sinergistik • Mengurangi efek samping tiap obat Morfin NSAIDs, acetaminophen, blok saraf Potensiasi
  • 36.
  • 37.
    = Obat yangdikombinasikan pada obat analgetik utama (non opioid / opioid) untuk me  efek analgetik, menyeimbangkan efek & efek samping - Sering dipakai untuk terapi nyeri neuropatik Yang termasuk adjuvant :  Kortikosteroid  Neuroleptik  Benzodiazepin  Antidepressan (TCA : amitriptilin, doxepin, imipramin, desipramin, nortryptilin )  Antikonvulsan (karbamazepin, Phenitoin, Sodium valproate, Gabapentin)  Klonidin