vaccines
Kalu ram sharma
M.Sc. 1ST YEAR
BIOTECHNOLOGY
MANIPAL UNIVERSITY JAIPUR
History of Vaccines
• Smallpox was the first disease people tried to prevent
by purposely inoculating themselves with other types
of infections.
• smallpox inoculation was started in India before 200
BC In 1796 British physician Edward Jenner tested the
possibility of using the cowpox vaccine as an
immunization for smallpox in humans for the first time.
• The word vaccination was first used by Edward
Jenner. Louis Pasteur furthered the concept through his
pioneering work in microbiology.
vaccines
• A vaccine is an antigenic material that
stimulate adaptive immunity to a disease.
• Vaccines can prevent the effects of infection
by many pathogens.
• Vaccines are generally considered to be the
most effective method of preventing
infectious diseases.
.The administration of vaccine is called
vaccination.
• The effectiveness of vaccination has been
widely studied and verified.
• Example:-the influenza vaccine , chicken pox
vaccine.
Immunization
• Immunity to infectious microorganisms can be
achieved by active or passive immunization.
• Two Types of Immunization:-
• Passive Immunization:-
– Methods of acquisition include natural maternal antibodies, antitoxins, and
immune globulins
– Protection transferred from another person or animal
• Active Immunization:-
– Methods of acquisition include natural infection, vaccines (many types), and
toxoids
– Relatively permanent
Vaccination
• Vaccination (Latin: vacca—cow) is named because the
first vaccine was derived from a virus affecting cows, the
relatively benign cowpox virus, which provides a degree
of immunity to smallpox.
• Vaccination and immunization have the same meaning
but is different from inoculation which uses unweakened
live pathogens.
• The word "vaccination" was originally used specifically to
describe the injection of the smallpox vaccine.
Types of Vaccines
• Whole-Organism
– Attenuated Viral/Bacterial
– Inactivated Viral/Bacterial
• Purified Macromolecules
– Polysaccharide
– Toxoid
– Recombinant Antigen
– Recombinant-Vector
• DNA
• Synthetic Peptide
• Multivalent Subunit
(1)Whole-Organism
• In some cases, microorganisms can be attenuated
so that they lose their ability to cause significant
disease (pathogenicity) but retain their capacity
for transient growth within an inoculated host.
• Another common approach in vaccine production
is inactivation of the pathogen by heat or by
chemical means so that it is no longer capable of
replication in the host.
(2)Purified Macromolecules
• (a)Polysaccharide:-The virulence of some pathogenic
bacteria depends primarily on the antiphagocytic
properties of their hydrophilic polysaccharide
capsule.
• (b)Toxoid:-Some bacterial pathogens,
including those that cause diphtheria and
tetanus, produce exotoxins.
• These exotoxins produce many of the disease
symptoms that result from infection.
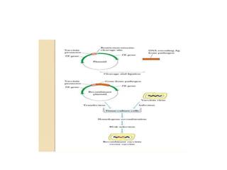
• (c)Recombinant Antigen:-
• The gene encoding any immunogenic protein
can be cloned and expressed in bacterial,
yeast, or mammalian cells using recombinant
DNA technology.
• (d)Recombinant-Vector:-
• Genes that encode major antigens of especially
virulent pathogens can be introduced into
attenuated viruses or bacteria.
• The attenuated organism serves as a vector,
replicating within the host and expressing the gene
product of the pathogen.
(3)DNA Vaccines
• In a recently developed vaccination strategy, plasmid
DNA encoding antigenic proteins is injected directly
into the muscle of the recipient.
• DNA is taken up and expressed by the muscle cells with
much greater efficiency than in tissue culture.
• The viral antigen is expressed not only by the muscle
cells but also by dendritic cells in the area that take up
the plasmid DNA and express the viral antigen.
Thank you

Vaccines AND THEIR ROLE

  • 1.
    vaccines Kalu ram sharma M.Sc.1ST YEAR BIOTECHNOLOGY MANIPAL UNIVERSITY JAIPUR
  • 2.
    History of Vaccines •Smallpox was the first disease people tried to prevent by purposely inoculating themselves with other types of infections. • smallpox inoculation was started in India before 200 BC In 1796 British physician Edward Jenner tested the possibility of using the cowpox vaccine as an immunization for smallpox in humans for the first time. • The word vaccination was first used by Edward Jenner. Louis Pasteur furthered the concept through his pioneering work in microbiology.
  • 3.
    vaccines • A vaccineis an antigenic material that stimulate adaptive immunity to a disease. • Vaccines can prevent the effects of infection by many pathogens. • Vaccines are generally considered to be the most effective method of preventing infectious diseases.
  • 4.
    .The administration ofvaccine is called vaccination. • The effectiveness of vaccination has been widely studied and verified. • Example:-the influenza vaccine , chicken pox vaccine.
  • 6.
    Immunization • Immunity toinfectious microorganisms can be achieved by active or passive immunization. • Two Types of Immunization:- • Passive Immunization:- – Methods of acquisition include natural maternal antibodies, antitoxins, and immune globulins – Protection transferred from another person or animal • Active Immunization:- – Methods of acquisition include natural infection, vaccines (many types), and toxoids – Relatively permanent
  • 8.
    Vaccination • Vaccination (Latin:vacca—cow) is named because the first vaccine was derived from a virus affecting cows, the relatively benign cowpox virus, which provides a degree of immunity to smallpox. • Vaccination and immunization have the same meaning but is different from inoculation which uses unweakened live pathogens. • The word "vaccination" was originally used specifically to describe the injection of the smallpox vaccine.
  • 9.
    Types of Vaccines •Whole-Organism – Attenuated Viral/Bacterial – Inactivated Viral/Bacterial • Purified Macromolecules – Polysaccharide – Toxoid – Recombinant Antigen – Recombinant-Vector • DNA • Synthetic Peptide • Multivalent Subunit
  • 10.
    (1)Whole-Organism • In somecases, microorganisms can be attenuated so that they lose their ability to cause significant disease (pathogenicity) but retain their capacity for transient growth within an inoculated host. • Another common approach in vaccine production is inactivation of the pathogen by heat or by chemical means so that it is no longer capable of replication in the host.
  • 11.
    (2)Purified Macromolecules • (a)Polysaccharide:-Thevirulence of some pathogenic bacteria depends primarily on the antiphagocytic properties of their hydrophilic polysaccharide capsule.
  • 12.
    • (b)Toxoid:-Some bacterialpathogens, including those that cause diphtheria and tetanus, produce exotoxins. • These exotoxins produce many of the disease symptoms that result from infection.
  • 13.
    • (c)Recombinant Antigen:- •The gene encoding any immunogenic protein can be cloned and expressed in bacterial, yeast, or mammalian cells using recombinant DNA technology.
  • 14.
    • (d)Recombinant-Vector:- • Genesthat encode major antigens of especially virulent pathogens can be introduced into attenuated viruses or bacteria. • The attenuated organism serves as a vector, replicating within the host and expressing the gene product of the pathogen.
  • 16.
    (3)DNA Vaccines • Ina recently developed vaccination strategy, plasmid DNA encoding antigenic proteins is injected directly into the muscle of the recipient. • DNA is taken up and expressed by the muscle cells with much greater efficiency than in tissue culture. • The viral antigen is expressed not only by the muscle cells but also by dendritic cells in the area that take up the plasmid DNA and express the viral antigen.
  • 17.