Ζουρνά Άννας Εισαγωγή στις  Παραγώγους
Στιγμιαία ταχύτητα Ας θεωρήσουμε ένα σώμα που κινείται κατά μήκος ενός άξονα και ας υποθέσουμε ότι  S(t)  είναι η τετμημένη του σώματος αυτού τη χρονική στιγμή t. H συνάρτηση S καθορίζει τη θέση του σώματος τη χρονική στιγμή t και ονομάζεται  συνάρτηση θέσης  του κινητού.
Στιγμιαία   ταχύτητα Κάποια χρονική στιγμή το κινητό βρίσκεται στη θέση Μ 0  και ότι μετά από παρέλευση χρόνου h, δηλαδή τη χρονική στιγμή  t = t 0  + h , βρίσκεται στη θέση Μ.
Στιγμιαία ταχύτητα Στο χρονικό διάστημα από  t  έως  t 0  η μετατόπιση του κινητού είναι ίση με  S(t) – S(t 0 ). H  μέση ταχύτητα  του κινητού σ’ αυτό το χρονικό διάστημα είναι S(t) – S(t 0 ) t – t 0
Στιγμιαία ταχύτητα Όσο το t είναι πλησιέστερα στο  t 0 , τόσο η μέση ταχύτητα του κινητού δίνει με καλύτερη προσέγγιση το  ρ υ θ μ ό  α λ λ α γ ή ς  της θέσης του κινητού κοντά στο  t 0 . Για το λόγο αυτό το όριο της μέσης ταχύτητας, καθώς το t τείνει στο  t 0 , το ονομάζουμε  στιγμιαία ταχύτητα  του κινητού τη χρονική στιγμή  t 0  και τη συμβολίζουμε με: S(t) – S(t 0 ) t – t 0 υ (t 0 )  =  lim t   t 0
Σχόλιο Όταν ένα κινητό κινείται προς τα δεξιά, τότε κοντά στο  t 0  ισχύει : Άρα και  S(t) – S(t 0 ) t – t 0 >   0 ≥   0 υ (t 0 )
Σχόλιο Όταν ένα κινητό κινείται προς τα αριστερά, τότε κοντά στο  t 0  ισχύει: Άρα και  S(t) – S(t 0 ) t – t 0 <  0 ≤   0 υ (t 0 )
Εφαπτομένη γραφικής παράστασης Γνωρίζουμε ότι όταν μία ευθεία εφάπτεται μιας καμπύλης, τότε έχει με την καμπύλη ένα κοινό διπλό σημείο. Α O
Εφαπτομένη γραφικής παράστασης Γνωρίζουμε ότι όταν μία ευθεία εφάπτεται μιας καμπύλης, τότε έχει με την καμπύλη ένα κοινό διπλό σημείο. εφαπτομένη στο  Α Α Μ 2 Μ 1 O Μ 3
Γνωρίζουμε ότι όταν μία ευθεία εφάπτεται μιας καμπύλης, τότε έχει με την καμπύλη ένα κοινό διπλό σημείο. Εφαπτομένη γραφικής παράστασης O Α (ε)
x O y Εφαπτομένη γραφικής παράστασης f (x 0 ) A C f x 0
x O C f x 0 A (x 0 , f(x 0 )) y Εφαπτομένη γραφικής παράστασης
(ε) x O C f x 0 A ( x 0 , f ( x 0 )) y Εφαπτομένη γραφικής παράστασης M(x, f(x))
(ε) x O C f x x 0 M (x,  f(x)) A ( x 0 , f ( x 0 )) y Εφαπτομένη γραφικής παράστασης f(x)
(ε) x O C f x x 0 M (x,  f(x)) A ( x 0 , f ( x 0 )) y Εφαπτομένη γραφικής παράστασης f(x)
(ε) x O C f x x 0 M A ( x 0 , f ( x 0 )) y Εφαπτομένη γραφικής παράστασης f(x) To  Α συμπίπτει με το Μ Η (ε) εφάπτεται της  C f
x O C f x 0 A (x 0 , f(x 0 )) y Εφαπτομένη γραφικής παράστασης 0 M x f(x) (ε) Αντίστοιχα εργαζόμαστε όταν το  x -> x 0 –
x O C f x 0 A (x 0 , f(x 0 )) y Εφαπτομένη γραφικής παράστασης 0 M x f(x) (ε) To  Α συμπίπτει με το Μ Η (ε) εφάπτεται της  C f Αντίστοιχα εργαζόμαστε όταν το  x -> x 0 –
Έστω f μια συνάρτηση και ένα σημείο της  A (x 0 , f(x 0 )).   Αν υπάρχει το  και είναι ένας πραγματικός αριθμός λ,  τότε ορίζουμε ως εφαπτομένη της  C f  στο σημείο της Α, την ευθεία  ( ε ) :  που διέρχεται από το Α και  έχει συντελεστή διεύθυνσης λ. Εφαπτομένη γραφικής παράστασης f(x) – f(x 0 ) x – x 0 lim x   x 0
Εξίσωση εφαπτομένης Η εξίσωση της εφαπτομένης της  C f  στο σημείο Α (x 0 , f(x 0 ))  είναι:   λ =   f(x) – f(x 0 ) x – x 0 lim x   x 0
Παράδειγμα Έστω η συνάρτηση  f(x)   =   x 2   και το σημείο Α(1, 1). Υπολογίζουμε το όριο: = = = = = f(x) – f( 1 ) x –  1 lim x   1 x 2  –  1 x –  1 lim x   1 (x –  1 )(x + 1) x –  1 lim x   1 (x +  1 ) = lim x   1
Παράδειγμα Έστω η συνάρτηση  f(x)   =   x 2   και το σημείο Α(1, 1). Υπολογίζουμε το όριο: = = = = (x +  1 ) = 2 lim x   1 = f(x) – f( 1 ) x –  1 lim x   1 x 2  –  1 x –  1 lim x   1 (x –  1 )(x + 1) x –  1 lim x   1
Παράδειγμα Έστω η συνάρτηση  f(x)   =   x 2   και το σημείο Α(1, 1). Υπολογίσαμε το όριο: =  2 Επειδή το όριο είναι ένας πραγματικός αριθμός  τότε ορίζεται η εφαπτομένη στο Α (1, 1)  και έχει εξίσωση την: y – f(1) =  λ  (x – 1)     y – 1 = 2 (x – 1)        y – 1 = 2 x – 2     y = 2 x – 1   f(x) – f( 1 ) x –  1 lim x   1
Ορισμός Μια συνάρτηση  f  λέμε ότι είναι  παραγωγίσιμη σ’ ένα σημείο   x 0  του πεδίου ορισμού της, αν υπάρχει το και είναι πραγματικός αριθμός. f(x) – f(x 0 ) x – x 0 lim x   x 0
Ορισμός Το όριο αυτό ονομάζεται  παράγωγος της  f  στο  x 0  και συμβολίζεται με  f ΄( x 0 ). f ΄( x 0 ) = f(x) – f(x 0 ) x – x 0 lim x   x 0
Σχόλιο Αν στο όριο αυτό όπου  x , θέσουμε  x 0 + h  τότε:  h = x  –   x 0   για  x ->   x 0  το   h  ->   x 0   –   x 0  = 0 και το όριο γράφεται: f ΄( x 0 ) = f(x 0  +  h) – f(x 0 ) h lim h   0
Σχόλιο Αν στο όριο αυτό όπου  x , θέσουμε  x 0 h  τότε:  h =  για  x ->   x 0  το   h  -> και το όριο γράφεται: f ΄( x 0 ) = =  1 f(x 0 h) – f(x 0 ) x 0  (h – 1)  lim h   1 x x 0 x 0 x 0
Στιγμιαία ταχύτητα Η  στιγμιαία ταχύτητα  ενός κινητού τη χρονική στιγμή  t 0  είναι η παράγωγος της συνάρτησης θέσης  x = S(t)  τη χρονική στιγμή  t 0 . υ (t 0 )  =  S ΄ (t 0 )
Στιγμιαία επιτάχυνση Η  στιγμιαία επιτάχυνση  ενός κινητού τη χρονική στιγμή  t 0  είναι η παράγωγος της συνάρτησης ταχύτητα υ( t)  τη χρονική στιγμή  t 0 . α (t 0 )  = υ΄ (t 0 )
Εξίσωση εφαπτομένης Άρα η εξίσωση της εφαπτομένης της  C f  στο σημείο Α (x 0 , f(x 0 ))  γράφεται:   Ο συντελεστής διεύθυνσης  f ΄ (x 0 )  λέγεται και κλίση της  f  στο  x 0 .
Ορισμός Μία συνάρτηση  f  είναι συνεχής σε ένα  x o   του πεδίου ορισμού της αν:
Θεώρημα Αν μία συνάρτηση είναι παραγωγίσιμη σε ένα  x 0   είναι και συνεχής στο σημείο αυτό. Για  έχουμε:
Θεώρημα Αν μία συνάρτηση είναι παραγωγίσιμη σε ένα  x 0   είναι και συνεχής στο σημείο αυτό. Άρα:  Δηλαδή η  f  είναι συνεχής στο  x 0 .
Παράγωγοι βασικών συναρτήσεων Σταθερή   συνάρτηση   Παράγωγος   Απόδειξη
Παράγωγοι βασικών συναρτήσεων Σταθερή   συνάρτηση   Παράγωγος   Απόδειξη
Παράγωγοι βασικών συναρτήσεων Σταθερή   συνάρτηση   Παράγωγος   Απόδειξη
Παράγωγοι βασικών συναρτήσεων Παράγωγος   Απόδειξη   Συνάρτηση
Παράγωγοι βασικών συναρτήσεων Συνάρτηση   Παράγωγος   Απόδειξη
Παράγωγοι βασικών συναρτήσεων Συνάρτηση   Παράγωγος   Απόδειξη
Παράγωγοι βασικών συναρτήσεων Συνάρτηση   Παράγωγος   Απόδειξη
Παράγωγοι βασικών συναρτήσεων Συνάρτηση   Παράγωγος   Απόδειξη
Παράγωγοι βασικών συναρτήσεων Συνάρτηση   Παράγωγος   Απόδειξη
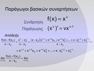
Παράγωγοι βασικών συναρτήσεων Συνάρτηση   Παράγωγος   Απόδειξη   ν – στο πλήθος
Παράγωγοι βασικών συναρτήσεων Συνάρτηση   Παράγωγος   Απόδειξη
Παράγωγοι βασικών συναρτήσεων Συνάρτηση   Παράγωγος   Απόδειξη
Παράγωγοι βασικών συναρτήσεων Παράγωγος   Συνάρτηση   Παράγωγος   Συνάρτηση
Παράγωγοι βασικών συναρτήσεων Παράγωγος   Συνάρτηση   Παράγωγος   Συνάρτηση
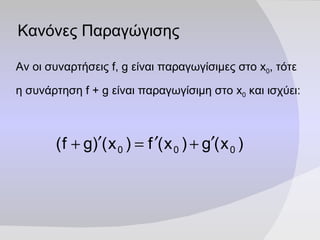
Κανόνες Παραγώγισης Αν οι συναρτήσεις  f, g  είναι παραγωγίσιμες στο  x 0 , τότε η συνάρτηση  f + g  είναι παραγωγίσιμη στο  x 0  και ισχύει:
Κανόνες Παραγώγισης Αν οι συναρτήσεις  f, g  είναι παραγωγίσιμες στο  x 0 , τότε η συνάρτηση  f  •  g  είναι παραγωγίσιμη στο  x 0  και ισχύει:
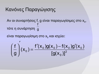
Κανόνες Παραγώγισης Αν οι συναρτήσεις  f, g  είναι παραγωγίσιμες στο  x 0 ,  τότε η συνάρτηση  είναι παραγωγίσιμη στο  x 0  και ισχύει:
Παράγωγοι Βασικών Συναρτήσεων
Παράγωγος Σύνθεσης συναρτήσεων κανόνας της αλυσίδας.
Παράγωγοι Βασικών Συναρτήσεων
Ασκήσεις Να βρεθούν οι παράγωγοι των συναρτήσεων
Άσκηση Να βρεθεί η εξίσωση της εφαπτομένης της  C f   με  f(x) = x 3  – 5x 2  –2x   +3  για  x 0  = – 2 .

Derivatives

  • 1.
    Ζουρνά Άννας Εισαγωγήστις Παραγώγους
  • 2.
    Στιγμιαία ταχύτητα Αςθεωρήσουμε ένα σώμα που κινείται κατά μήκος ενός άξονα και ας υποθέσουμε ότι S(t) είναι η τετμημένη του σώματος αυτού τη χρονική στιγμή t. H συνάρτηση S καθορίζει τη θέση του σώματος τη χρονική στιγμή t και ονομάζεται συνάρτηση θέσης του κινητού.
  • 3.
    Στιγμιαία ταχύτητα Κάποια χρονική στιγμή το κινητό βρίσκεται στη θέση Μ 0 και ότι μετά από παρέλευση χρόνου h, δηλαδή τη χρονική στιγμή t = t 0 + h , βρίσκεται στη θέση Μ.
  • 4.
    Στιγμιαία ταχύτητα Στοχρονικό διάστημα από t έως t 0 η μετατόπιση του κινητού είναι ίση με S(t) – S(t 0 ). H μέση ταχύτητα του κινητού σ’ αυτό το χρονικό διάστημα είναι S(t) – S(t 0 ) t – t 0
  • 5.
    Στιγμιαία ταχύτητα Όσοτο t είναι πλησιέστερα στο t 0 , τόσο η μέση ταχύτητα του κινητού δίνει με καλύτερη προσέγγιση το ρ υ θ μ ό α λ λ α γ ή ς της θέσης του κινητού κοντά στο t 0 . Για το λόγο αυτό το όριο της μέσης ταχύτητας, καθώς το t τείνει στο t 0 , το ονομάζουμε στιγμιαία ταχύτητα του κινητού τη χρονική στιγμή t 0 και τη συμβολίζουμε με: S(t) – S(t 0 ) t – t 0 υ (t 0 ) = lim t  t 0
  • 6.
    Σχόλιο Όταν ένακινητό κινείται προς τα δεξιά, τότε κοντά στο t 0 ισχύει : Άρα και S(t) – S(t 0 ) t – t 0 > 0 ≥ 0 υ (t 0 )
  • 7.
    Σχόλιο Όταν ένακινητό κινείται προς τα αριστερά, τότε κοντά στο t 0 ισχύει: Άρα και S(t) – S(t 0 ) t – t 0 < 0 ≤ 0 υ (t 0 )
  • 8.
    Εφαπτομένη γραφικής παράστασηςΓνωρίζουμε ότι όταν μία ευθεία εφάπτεται μιας καμπύλης, τότε έχει με την καμπύλη ένα κοινό διπλό σημείο. Α O
  • 9.
    Εφαπτομένη γραφικής παράστασηςΓνωρίζουμε ότι όταν μία ευθεία εφάπτεται μιας καμπύλης, τότε έχει με την καμπύλη ένα κοινό διπλό σημείο. εφαπτομένη στο Α Α Μ 2 Μ 1 O Μ 3
  • 10.
    Γνωρίζουμε ότι ότανμία ευθεία εφάπτεται μιας καμπύλης, τότε έχει με την καμπύλη ένα κοινό διπλό σημείο. Εφαπτομένη γραφικής παράστασης O Α (ε)
  • 11.
    x O yΕφαπτομένη γραφικής παράστασης f (x 0 ) A C f x 0
  • 12.
    x O Cf x 0 A (x 0 , f(x 0 )) y Εφαπτομένη γραφικής παράστασης
  • 13.
    (ε) x OC f x 0 A ( x 0 , f ( x 0 )) y Εφαπτομένη γραφικής παράστασης M(x, f(x))
  • 14.
    (ε) x OC f x x 0 M (x, f(x)) A ( x 0 , f ( x 0 )) y Εφαπτομένη γραφικής παράστασης f(x)
  • 15.
    (ε) x OC f x x 0 M (x, f(x)) A ( x 0 , f ( x 0 )) y Εφαπτομένη γραφικής παράστασης f(x)
  • 16.
    (ε) x OC f x x 0 M A ( x 0 , f ( x 0 )) y Εφαπτομένη γραφικής παράστασης f(x) To Α συμπίπτει με το Μ Η (ε) εφάπτεται της C f
  • 17.
    x O Cf x 0 A (x 0 , f(x 0 )) y Εφαπτομένη γραφικής παράστασης 0 M x f(x) (ε) Αντίστοιχα εργαζόμαστε όταν το x -> x 0 –
  • 18.
    x O Cf x 0 A (x 0 , f(x 0 )) y Εφαπτομένη γραφικής παράστασης 0 M x f(x) (ε) To Α συμπίπτει με το Μ Η (ε) εφάπτεται της C f Αντίστοιχα εργαζόμαστε όταν το x -> x 0 –
  • 19.
    Έστω f μιασυνάρτηση και ένα σημείο της A (x 0 , f(x 0 )). Αν υπάρχει το και είναι ένας πραγματικός αριθμός λ, τότε ορίζουμε ως εφαπτομένη της C f στο σημείο της Α, την ευθεία ( ε ) : που διέρχεται από το Α και έχει συντελεστή διεύθυνσης λ. Εφαπτομένη γραφικής παράστασης f(x) – f(x 0 ) x – x 0 lim x  x 0
  • 20.
    Εξίσωση εφαπτομένης Ηεξίσωση της εφαπτομένης της C f στο σημείο Α (x 0 , f(x 0 )) είναι: λ = f(x) – f(x 0 ) x – x 0 lim x  x 0
  • 21.
    Παράδειγμα Έστω ησυνάρτηση f(x) = x 2 και το σημείο Α(1, 1). Υπολογίζουμε το όριο: = = = = = f(x) – f( 1 ) x – 1 lim x  1 x 2 – 1 x – 1 lim x  1 (x – 1 )(x + 1) x – 1 lim x  1 (x + 1 ) = lim x  1
  • 22.
    Παράδειγμα Έστω ησυνάρτηση f(x) = x 2 και το σημείο Α(1, 1). Υπολογίζουμε το όριο: = = = = (x + 1 ) = 2 lim x  1 = f(x) – f( 1 ) x – 1 lim x  1 x 2 – 1 x – 1 lim x  1 (x – 1 )(x + 1) x – 1 lim x  1
  • 23.
    Παράδειγμα Έστω ησυνάρτηση f(x) = x 2 και το σημείο Α(1, 1). Υπολογίσαμε το όριο: = 2 Επειδή το όριο είναι ένας πραγματικός αριθμός τότε ορίζεται η εφαπτομένη στο Α (1, 1) και έχει εξίσωση την: y – f(1) = λ (x – 1)  y – 1 = 2 (x – 1)   y – 1 = 2 x – 2  y = 2 x – 1 f(x) – f( 1 ) x – 1 lim x  1
  • 24.
    Ορισμός Μια συνάρτηση f λέμε ότι είναι παραγωγίσιμη σ’ ένα σημείο x 0 του πεδίου ορισμού της, αν υπάρχει το και είναι πραγματικός αριθμός. f(x) – f(x 0 ) x – x 0 lim x  x 0
  • 25.
    Ορισμός Το όριοαυτό ονομάζεται παράγωγος της f στο x 0 και συμβολίζεται με f ΄( x 0 ). f ΄( x 0 ) = f(x) – f(x 0 ) x – x 0 lim x  x 0
  • 26.
    Σχόλιο Αν στοόριο αυτό όπου x , θέσουμε x 0 + h τότε: h = x – x 0 για x -> x 0 το h -> x 0 – x 0 = 0 και το όριο γράφεται: f ΄( x 0 ) = f(x 0 + h) – f(x 0 ) h lim h  0
  • 27.
    Σχόλιο Αν στοόριο αυτό όπου x , θέσουμε x 0 h τότε: h = για x -> x 0 το h -> και το όριο γράφεται: f ΄( x 0 ) = = 1 f(x 0 h) – f(x 0 ) x 0 (h – 1) lim h  1 x x 0 x 0 x 0
  • 28.
    Στιγμιαία ταχύτητα Η στιγμιαία ταχύτητα ενός κινητού τη χρονική στιγμή t 0 είναι η παράγωγος της συνάρτησης θέσης x = S(t) τη χρονική στιγμή t 0 . υ (t 0 ) = S ΄ (t 0 )
  • 29.
    Στιγμιαία επιτάχυνση Η στιγμιαία επιτάχυνση ενός κινητού τη χρονική στιγμή t 0 είναι η παράγωγος της συνάρτησης ταχύτητα υ( t) τη χρονική στιγμή t 0 . α (t 0 ) = υ΄ (t 0 )
  • 30.
    Εξίσωση εφαπτομένης Άραη εξίσωση της εφαπτομένης της C f στο σημείο Α (x 0 , f(x 0 )) γράφεται: Ο συντελεστής διεύθυνσης f ΄ (x 0 ) λέγεται και κλίση της f στο x 0 .
  • 31.
    Ορισμός Μία συνάρτηση f είναι συνεχής σε ένα x o του πεδίου ορισμού της αν:
  • 32.
    Θεώρημα Αν μίασυνάρτηση είναι παραγωγίσιμη σε ένα x 0 είναι και συνεχής στο σημείο αυτό. Για έχουμε:
  • 33.
    Θεώρημα Αν μίασυνάρτηση είναι παραγωγίσιμη σε ένα x 0 είναι και συνεχής στο σημείο αυτό. Άρα: Δηλαδή η f είναι συνεχής στο x 0 .
  • 34.
    Παράγωγοι βασικών συναρτήσεωνΣταθερή συνάρτηση Παράγωγος Απόδειξη
  • 35.
    Παράγωγοι βασικών συναρτήσεωνΣταθερή συνάρτηση Παράγωγος Απόδειξη
  • 36.
    Παράγωγοι βασικών συναρτήσεωνΣταθερή συνάρτηση Παράγωγος Απόδειξη
  • 37.
    Παράγωγοι βασικών συναρτήσεωνΠαράγωγος Απόδειξη Συνάρτηση
  • 38.
    Παράγωγοι βασικών συναρτήσεωνΣυνάρτηση Παράγωγος Απόδειξη
  • 39.
    Παράγωγοι βασικών συναρτήσεωνΣυνάρτηση Παράγωγος Απόδειξη
  • 40.
    Παράγωγοι βασικών συναρτήσεωνΣυνάρτηση Παράγωγος Απόδειξη
  • 41.
    Παράγωγοι βασικών συναρτήσεωνΣυνάρτηση Παράγωγος Απόδειξη
  • 42.
    Παράγωγοι βασικών συναρτήσεωνΣυνάρτηση Παράγωγος Απόδειξη
  • 43.
    Παράγωγοι βασικών συναρτήσεωνΣυνάρτηση Παράγωγος Απόδειξη ν – στο πλήθος
  • 44.
    Παράγωγοι βασικών συναρτήσεωνΣυνάρτηση Παράγωγος Απόδειξη
  • 45.
    Παράγωγοι βασικών συναρτήσεωνΣυνάρτηση Παράγωγος Απόδειξη
  • 46.
    Παράγωγοι βασικών συναρτήσεωνΠαράγωγος Συνάρτηση Παράγωγος Συνάρτηση
  • 47.
    Παράγωγοι βασικών συναρτήσεωνΠαράγωγος Συνάρτηση Παράγωγος Συνάρτηση
  • 48.
    Κανόνες Παραγώγισης Ανοι συναρτήσεις f, g είναι παραγωγίσιμες στο x 0 , τότε η συνάρτηση f + g είναι παραγωγίσιμη στο x 0 και ισχύει:
  • 49.
    Κανόνες Παραγώγισης Ανοι συναρτήσεις f, g είναι παραγωγίσιμες στο x 0 , τότε η συνάρτηση f • g είναι παραγωγίσιμη στο x 0 και ισχύει:
  • 50.
    Κανόνες Παραγώγισης Ανοι συναρτήσεις f, g είναι παραγωγίσιμες στο x 0 , τότε η συνάρτηση είναι παραγωγίσιμη στο x 0 και ισχύει:
  • 51.
  • 52.
    Παράγωγος Σύνθεσης συναρτήσεωνκανόνας της αλυσίδας.
  • 53.
  • 54.
    Ασκήσεις Να βρεθούνοι παράγωγοι των συναρτήσεων
  • 55.
    Άσκηση Να βρεθείη εξίσωση της εφαπτομένης της C f με f(x) = x 3 – 5x 2 –2x +3 για x 0 = – 2 .