SARVAJANIK COLLEGE OF
ENGINEERING
& TECHNOLOGY, SURAT
1
Manoj Patel (Enrollment No. 120420748004) Guided by: Prof. Himanshu
Padhya
“SIMULATION”
Urban Planning Techniques And Practice
CONTENTS
2
1.0 Introduction
2.0 Definition
3.0 Goal of modeling and simulation
4.0 When Simulation Is the Appropriate Tool
5.0 When Simulation Is Not Appropriate
6.0 Advantages of simulation
7.0 Disadvantages of simulation
8.0 Areas of application
9.0 Characterizing a Simulation Model
10.0 Steps in Simulation Study
11.0 References
Introduction
3
 A simulation of a system is the operation of a
model. The model can be reconfigured and
experimented with; The operation of the
model can be studied, and hence, properties
concerning the behaviour of the actual
system or its subsystem.
 In its broadest sense, simulation is a tool to
evaluate the performance of a system,
existing or proposed, under different
configurations of interest and over long
periods of real time.
4
 Simulation is used before an existing
system is altered or a new system built, to
reduce the chances of failure to meet
specifications, to eliminate unforeseen
bottlenecks, to prevent under or over-
utilization of resources, and to optimize
system performance.
5
 What is the best design for a new
telecommunications network?
 What are the associated resource
requirements?
 How will a telecommunication network
perform when the traffic load increases by
50%?
 Which network protocol optimizes network
performance?
 What will be the impact of a link failure?
simulation can be used to answer
questions like
6
The subject of this tutorial is discrete event
simulation in which the central assumption is
that the system changes instantaneously in
response to certain discrete events.
On the other hand, continuous simulators, like
flight simulators and weather simulators,
attempt to quantify the changes in a system
continuously over time in response to
controls.
7
 Discrete event simulation is less
detailed (coarser in its smallest time
unit) than continuous simulation but it
is much simpler to implement, and
hence, is used in a wide variety of
situations.
8
 In a simulation study, human decision
making is required at all stages, namely,
model development, experiment design,
output analysis, conclusion formulation, and
making decisions to alter the system under
study.
 The only stage where human intervention is
not required is the running of the
simulations, which most simulation software
packages perform efficiently.
9
 The important point is that powerful
simulation software is merely a hygiene
factor - its absence can hurt a
simulation study but its presence will
not ensure success. Experienced
problem formulators and simulation
modelers and analysts are
indispensable for a successful
simulation study.
10
FIGURE 1 SIMULATION STUDY SCHEMATIC
11
2.0 Definition
 A simulation is the imitation(Duplication) of the
operation of real-world process or system over
time.
- Generation of artificial history and observation of
that observation history
 A model construct a conceptual framework that
describes a system
 The behaviour of a system that evolves over time
is studied by developing a simulation model.
12
 The model takes a set of expressed
assumptions:
- Mathematical, logical
- Symbolic relationship between the entities
13
3.0 Goal of modeling and simulation
 A model can be used to investigate a wide verity
of “what if” questions about real-world system.
- Potential changes to the system can be
simulated and predicate their impact on the
system.
- Find adequate parameters before implementation
 So simulation can be used as
- Analysis tool for predicating the effect of changes
- Design tool to predicate the performance of new
system
 It is better to do simulation before
Implementation.
14
4.0 When Simulation Is the Appropriate Tool
 Simulation enable the study of internal interaction of a
subsystem with complex system
 Informational, organizational and environmental
changes can be simulated and find their effects
 A simulation model help us to gain knowledge about
improvement of system
 Finding important input parameters with changing
simulation inputs
15
 Simulation can be used with new design and
policies before implementation
 Simulating different capabilities for a machine
can help determine the requirement
 Simulation models designed for training make
learning possible without the cost disruption
 A plan can be visualized with animated
simulation
 The modern system (factory, wafer fabrication
plant, service organization) is too complex that
its internal interaction can be treated only by
simulation
16
6.0 Advantages of simulation
 New policies, operating procedures, information flows and
son on can be explored without disrupting ongoing
operation of the real system.
 New hardware designs, physical layouts, transportation
systems and … can be tested without committing resources
for their acquisition.
 Time can be compressed or expanded to allow for a speed-
up or slow-down of the phenomenon( clock is self-control).
 Insight can be obtained about interaction of variables and
important variables to the performance.
 Bottleneck analysis can be performed to discover where
work in process, the system is delayed.
 A simulation study can help in understanding how the
system operates.
 “What if” questions can be answered.
17
7.0 Disadvantages of simulation
 Model building requires special training.
- Vendors of simulation software have been actively
developing packages that contain models that only
need input (templates).
 Simulation results can be difficult to interpret.
 Simulation modeling and analysis can be time
consuming and expensive.
- Many simulation software have output-analysis.
18
8.0 Areas of application
 Manufacturing Applications
 Semiconductor Manufacturing
 Construction Engineering and project management
 Military application
 Logistics, Supply chain and distribution application
 Transportation modes and Traffic
 Business Process Simulation
 Health Care
 Automated Material Handling System (AMHS)(Test beds
for functional testing of control-system software)
 Risk analysis(Insurance, portfolio,...)
 Computer Simulation(CPU, Memory,…)
 Network simulation(Internet backbone, LAN
(Switch/Router), Wireless, PSTN (call center),...)
19
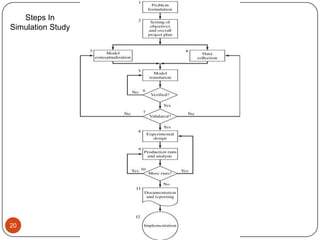
9.0 Steps in Simulation Study
 For developing a simulation model, designing a simulation
experiment, and performing simulation analysis are:
 Step 1. Identify the problem.
 Step 2. Formulate the problem.
 Step 3. Collect and process real system data.
 Step 4. Formulate and develop a model.
 Step 5. Validate the model.
 Step 6. Document model for future use.
 Step 7. Select appropriate experimental design.
 Step 8. Establish experimental conditions for runs.
 Step 9. Perform simulation runs.
 Step 10. Interpret and present results.
 Step 11. Recommend further course of action.
20
Steps In
Simulation Study
21
10.0 References
 Introduction To Modeling And Simulation
Anu Maria
State University of New York at Binghamton
Department of Systems Science and Industrial
Engineering
Binghamton, NY 13902-6000, U.S.A.
 Introduction to Simulation
Banks, Carson, Nelson & Nicol
Discrete-Event System Simulation
22
 THANK YOU

SIMULATION

  • 1.
    SARVAJANIK COLLEGE OF ENGINEERING &TECHNOLOGY, SURAT 1 Manoj Patel (Enrollment No. 120420748004) Guided by: Prof. Himanshu Padhya “SIMULATION” Urban Planning Techniques And Practice
  • 2.
    CONTENTS 2 1.0 Introduction 2.0 Definition 3.0Goal of modeling and simulation 4.0 When Simulation Is the Appropriate Tool 5.0 When Simulation Is Not Appropriate 6.0 Advantages of simulation 7.0 Disadvantages of simulation 8.0 Areas of application 9.0 Characterizing a Simulation Model 10.0 Steps in Simulation Study 11.0 References
  • 3.
    Introduction 3  A simulationof a system is the operation of a model. The model can be reconfigured and experimented with; The operation of the model can be studied, and hence, properties concerning the behaviour of the actual system or its subsystem.  In its broadest sense, simulation is a tool to evaluate the performance of a system, existing or proposed, under different configurations of interest and over long periods of real time.
  • 4.
    4  Simulation isused before an existing system is altered or a new system built, to reduce the chances of failure to meet specifications, to eliminate unforeseen bottlenecks, to prevent under or over- utilization of resources, and to optimize system performance.
  • 5.
    5  What isthe best design for a new telecommunications network?  What are the associated resource requirements?  How will a telecommunication network perform when the traffic load increases by 50%?  Which network protocol optimizes network performance?  What will be the impact of a link failure? simulation can be used to answer questions like
  • 6.
    6 The subject ofthis tutorial is discrete event simulation in which the central assumption is that the system changes instantaneously in response to certain discrete events. On the other hand, continuous simulators, like flight simulators and weather simulators, attempt to quantify the changes in a system continuously over time in response to controls.
  • 7.
    7  Discrete eventsimulation is less detailed (coarser in its smallest time unit) than continuous simulation but it is much simpler to implement, and hence, is used in a wide variety of situations.
  • 8.
    8  In asimulation study, human decision making is required at all stages, namely, model development, experiment design, output analysis, conclusion formulation, and making decisions to alter the system under study.  The only stage where human intervention is not required is the running of the simulations, which most simulation software packages perform efficiently.
  • 9.
    9  The importantpoint is that powerful simulation software is merely a hygiene factor - its absence can hurt a simulation study but its presence will not ensure success. Experienced problem formulators and simulation modelers and analysts are indispensable for a successful simulation study.
  • 10.
    10 FIGURE 1 SIMULATIONSTUDY SCHEMATIC
  • 11.
    11 2.0 Definition  Asimulation is the imitation(Duplication) of the operation of real-world process or system over time. - Generation of artificial history and observation of that observation history  A model construct a conceptual framework that describes a system  The behaviour of a system that evolves over time is studied by developing a simulation model.
  • 12.
    12  The modeltakes a set of expressed assumptions: - Mathematical, logical - Symbolic relationship between the entities
  • 13.
    13 3.0 Goal ofmodeling and simulation  A model can be used to investigate a wide verity of “what if” questions about real-world system. - Potential changes to the system can be simulated and predicate their impact on the system. - Find adequate parameters before implementation  So simulation can be used as - Analysis tool for predicating the effect of changes - Design tool to predicate the performance of new system  It is better to do simulation before Implementation.
  • 14.
    14 4.0 When SimulationIs the Appropriate Tool  Simulation enable the study of internal interaction of a subsystem with complex system  Informational, organizational and environmental changes can be simulated and find their effects  A simulation model help us to gain knowledge about improvement of system  Finding important input parameters with changing simulation inputs
  • 15.
    15  Simulation canbe used with new design and policies before implementation  Simulating different capabilities for a machine can help determine the requirement  Simulation models designed for training make learning possible without the cost disruption  A plan can be visualized with animated simulation  The modern system (factory, wafer fabrication plant, service organization) is too complex that its internal interaction can be treated only by simulation
  • 16.
    16 6.0 Advantages ofsimulation  New policies, operating procedures, information flows and son on can be explored without disrupting ongoing operation of the real system.  New hardware designs, physical layouts, transportation systems and … can be tested without committing resources for their acquisition.  Time can be compressed or expanded to allow for a speed- up or slow-down of the phenomenon( clock is self-control).  Insight can be obtained about interaction of variables and important variables to the performance.  Bottleneck analysis can be performed to discover where work in process, the system is delayed.  A simulation study can help in understanding how the system operates.  “What if” questions can be answered.
  • 17.
    17 7.0 Disadvantages ofsimulation  Model building requires special training. - Vendors of simulation software have been actively developing packages that contain models that only need input (templates).  Simulation results can be difficult to interpret.  Simulation modeling and analysis can be time consuming and expensive. - Many simulation software have output-analysis.
  • 18.
    18 8.0 Areas ofapplication  Manufacturing Applications  Semiconductor Manufacturing  Construction Engineering and project management  Military application  Logistics, Supply chain and distribution application  Transportation modes and Traffic  Business Process Simulation  Health Care  Automated Material Handling System (AMHS)(Test beds for functional testing of control-system software)  Risk analysis(Insurance, portfolio,...)  Computer Simulation(CPU, Memory,…)  Network simulation(Internet backbone, LAN (Switch/Router), Wireless, PSTN (call center),...)
  • 19.
    19 9.0 Steps inSimulation Study  For developing a simulation model, designing a simulation experiment, and performing simulation analysis are:  Step 1. Identify the problem.  Step 2. Formulate the problem.  Step 3. Collect and process real system data.  Step 4. Formulate and develop a model.  Step 5. Validate the model.  Step 6. Document model for future use.  Step 7. Select appropriate experimental design.  Step 8. Establish experimental conditions for runs.  Step 9. Perform simulation runs.  Step 10. Interpret and present results.  Step 11. Recommend further course of action.
  • 20.
  • 21.
    21 10.0 References  IntroductionTo Modeling And Simulation Anu Maria State University of New York at Binghamton Department of Systems Science and Industrial Engineering Binghamton, NY 13902-6000, U.S.A.  Introduction to Simulation Banks, Carson, Nelson & Nicol Discrete-Event System Simulation
  • 22.