Лекц 4
Үндсэн агуулга
1. Шугаман тэгшитгэлийн систем
• Нэгэн төрлийн биш шугаман тэгшитгэлийн систем (НТБШТС).
• Нэгэн төрлийн шугаман тэгшитгэлийн систем (НТШТС).

1
Шугаман тэгшитгэлийн систем

a11x1 + a12x2 + · · · + a1nxn = b1 


a21x1 + a22x2 + · · · + a2nxn = b2
(1)
.................................................. 


am1x1 + am2x2 + · · · + amnxn = bm
(1)–г n үл мэдэгдэгчтэй нэгэн төрлийн биш шугаман тэгшитгэлийн системийн
(НТБШТС) гэнэ.

a11x1 + a12x2 + · · · + a1nxn = 0 


a21x1 + a22x2 + · · · + a2nxn = 0
(2)
.................................................. 


am1x1 + am2x2 + · · · + amnxn = 0
(2)–г нэгэн төрлийн шугаман тэгшитгэлийн систем (НТШТС) гэнэ.
Системийн хувьсагчдын оронд орлуулан тавихад системийн тэгшитгэл бүрийг
адилтгал болгон хувиргах (c1, c2, ..., cn) тоонуудын эрэмбэлэгдсэн олонлогийг
системийн шийд гэнэ.
2
Ядаж нэг шийдтэй системийг нийцтэй систем, нэг ч шийдгүй
системийг нийцгүй систем гэнэ.


a11
 a21
A=
 ···
am1

a12
a22
···
am2

···
···
···
···



a1n
a2n 

··· 
amn



a11
 a21
˜
A=
 ···
am1

(3)

···
···
···
···

a1n
a2n
···
amn



b1
b2 
. 
. 
bm

(4)

A-г (1) системийн үндсэн матриц,
A-г системийн өргөтгөсөн матриц гэнэ. (1)-г
B = (b1, ..., bm)T ,
(1) системийг



a11
 a21

 ···
am1

a12
a22
···
am2

···
···
···
···

X = (x1, ..., xn)T
 





(5)


a1n
x1
b1
a2n   x2   b2 
·
 

  ···  =  ··· 
···
amn
xn
bm
3

(6)
Эсвэл матрицан хэлбэрт бичвэл:
A·X =B

(7)

(1) системийн нийцтэй эсэхийг дараах теорем тогтооно.
Thr: Кронекер-Капеллийн теорем: (1) систем нийцтэй байх ⇐⇒ нь
системийн үндсэн ба өргөтгөсөн матрицын рангууд тэнцүү байх явдал юм.
(r(A) = r(A)).
Кронекер-Капеллийн теорем нь систем нийцтэй эсэхийг тогтоох боловч системийн
шийдийг хэрхэн олохыг тодорхойлохгүй.
Крамерийн дүрэм.

a11x1 + a12x2 + · · · + a1nxn = b1 


a21x1 + a22x2 + · · · + a2nxn = b2
.................................................. 


an1x1 + an2x2 + · · · + annxn = bn
det(A) = 0 үед (8) тодорхой (нийцтэй) систем байна.
4

(8)
b1A1k + ... + bnAnk
k
. k = 1, n
=
(9)
a1k A1k + ... + ank Ank
Үүнд:
k нь тодорхойлогчийн k дугаар баганын элементүүдийг, харгалзах
мөрүүдийнх нь сул гишүүдээр солиход үүссэн тодорхойлогч.
(9) томъёог Крамерийн томъёо гэнэ.
(гаргалгааг унш)

 x1 + 2x2 + 5x3 = −9
x1 − x2 + 3x3 = 2
Жишээ:
систем тэгшитгэлийг бод.

3x1 − 6x2 − x3 = 25
1). Крамерийн аргаар бодъё.
xk =

1
2
5
1 2 5
−3 −2
== 48 − 24 = 24 = 0.
= |A| = 1 −1 3 = 0 −3 −2 =
−12 −16
0 −12 −16
3 −6 −1

1

−5 0 11
−9 2 5
−5 11
2 −1
3 = (−1)·(−1)2+2
2 −1 3 =
= −95+143 = 48.
=
13 −19
13 0 −19
25 −6 −1
5
2

1 −9 5
0 −11
2
−11
2
2
3 = −1 · 1 ·
= 1 2 3 = 1
= −110 + 38 = −72
19 −10
3 25 −1
0 19 −10

3

1 2 −9
1 3 −11
3 −11
0 = −1 · 1 ·
= 1 −1 2 = 1 0
= −3(19 − 11) = −24
−3 19
3 −6 25
3 −3 19

x1 =

1

48
=
= 2,
24

x2 =

2

−78
=
= −3,
24

x3 =

3

−24
=
= −1
24

2). Урвуу матрицын аргаар бодъё.
AX = B

= 24 ,

X = A−1B

=⇒

A11 = 19 A12 = 10 A13 = −3
A21 = −28 A22 = −16 A23 = 12
A31 = 11 A32 = 2
A33 = −3
6



=⇒

A−1



19 −28 11
1 
10 −16 2 
=
24
−3 12 −3
Иймээс















19 −28 11
−9
48
2
1 
1 
10 −16 2   2  =
−72  =  −3 
X = A−1B =
24
24
−3 12 −3
25
−24
−1
Эндээс
x1 = 2 ,

x2 = −3 ,

x3 = −1

Хэрвээ системийн өргөтгөсөн матриц нь:


a11 a12 · · · a1r b1
r ≤ n, arr = 0 хэлбэртэй болсон бол
 0 a22 · · · a2r b2 


r(A) = r(A) = r тул уг систем цор ганц шийдтэй
 ··· ··· ··· ··· . 
.

байна.
 0 0 · · · arr br 

r-р тэгшитгэлээс xr -ийг, r −1 дүгээр тэгшитгэлээс
.
 ··· ··· ··· ··· . 
xr−1 -ийг, гэх мэтчилэн x1, . . . , xr шийдийг олно.
0 0 ···
0 0

7

x1 − x2 − 2x3 = 1 


3x1 + 2x2 + 5x3 = 2
бод.
Жишээ:
x1 + 4x2 + 6x3 = 1 


2x1 + 32 + 4x3 = 2

 
 

1 −1 −2 1
1 −1 −2 1
1 −1 −2 1
 3 2 5 2   0 5 11 −1   0 5 11 −1 

 
 

 1 4 6 1  ∼  0 5 8 0  ∼  0 0 3 −1 
2 3 4 2
0 5 8 0
0 0 0 0
˜
=⇒ r(A) = r(A) = r = n = 3.
Иймд өгөгдсөн систем тэгшитгэл цор ганц шийдтэй.

x1 − x2 − 2x3 = 1 
1
8
13
5x2 + 11x3 = −1
⇒ x3 = − , x2 = , x1 =

3
15
15
3x3 = −1

8


a11
 0

 ···

 0

 0

 ···
0

a12
a22
···
0
0
···
0

Жишээ:



···
···
···
···
···
···
···

a1r
a2r
···
arr
0
···
0

···
···
···
···
···
···
···

a1n
a2n
···
arn
0
···
0



b1
b2 
.
.

br 

0
.
.
0

r ≤ n хэлбэртэй болсон бол
r(A) = r(A) тул уг систем төгсгөлгүй
олон шийдтэй байна. n − r тооны
хувьсагч нь чөлөөт хувьсагч болох
ба, бусад нь эдгээр хувьсагчид болон
br сул гишүүний шугаман эвлүүлгээр
бичигдэнэ.


x1 + x2 − x3 + 2x4 + 3x5 = 2 
2x1 + x2 + x3 + 6x4 + 4x5 = 1 бод.

3x1 + 2x2 + x3 + 4x4 + 6x5 = 8











1 1 −1 2 3 2
1 1 −1 2 3 2
1 1 −1 2 3 2
 2 1 1 6 4 1  ∼  0 −1 3 2 −2 −3  ∼  0 −1 3 2 −2 −3 
3 2 1 4 6 8
0 −1 4 −2 −3 2
0 0 1 −4 −1 5

9

 x1 + x2 − x3 + 2x4 + 3x5 = 2
⇒ −x2 + 3x3 + 2x4 − 2x5 = −3

x3 − 4x4 − x5 = 5


 x1 = −x2 + x3 − 2x4 − 3x5 + 2
x2 = 3x3 + 2x4 − 2x5 + 3
⇒

x3 = 4x4 + x5 + 5

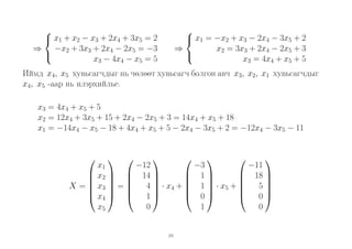
Иймд x4, x5 хувьсагчдыг нь чөлөөт хувьсагч болгон авч x3, x2, x1 хувьсагчдыг
x4, x5 -аар нь илэрхийлье.
x3 = 4x4 + x5 + 5
x2 = 12x4 + 3x5 + 15 + 2x4 − 2x5 + 3 = 14x4 + x5 + 18
x1 = −14x4 − x5 − 18 + 4x4 + x5 + 5 − 2x4 − 3x5 + 2 = −12x4 − 3x5 − 11
















−11
x1
−3
−12
 18 
 1
 x2   14 





  
 x3  =  4  · x4 +  1  · x5 +  5 
X=  





 0
 x4   1 
 0
0
1
0
x5
10


a11
 0

 ···

 0

 0

 ···
0

a12
a22
···
0
0
···
0

Жишээ:


···
···
···
···
···
···
···

a1r
a2r
···
0
0
···
0



b1
b2 
.
.

br 

0
.
.
0

r ≤ n, br = 0 хэлбэртэй бол r(A) = r(A) болж уг
систем нийцгүй систем байна.


2x1 + 3x2 − x3 + 5x4 = 5 
4x1 − 2x2 + 3x3 + 2x4 = 2

2x1 − 5x2 + 4x3 − 3x4 = 10










2 3 −1 5 5
2 3 −1 5 5
2 3 −1 5 5
 4 −2 3 2 2  ∼  0 −8 5 −8 −8  ∼  0 −8 5 −8 −8 
2 −5 4 −3 10
0 −8 5 −8 5
0 0 0 0 13
⇒

˜
r(A) = 2 = 3 = r(A)

тул өгөгдсөн систем тэгшитгэл нь нийцгүй систем байна.

11
Нэгэн төрлийн шугаман тэгшитгэлийн систем

(2) хэлбэрийн НТСТ нь x1 = x2 = ... = xn = 0 гэсэн илэрхий шийдтэй
учраас ямагт нийцтэй систем байна.

(2) нь хэдийд тэгээс ялгаатай шийдтэй байх вэ? Үүнийг мэдэхийн тулд дараах
теоромыг авч үзье.
Thr: НТС (2) нь шийдтэй байх ⇐⇒ нь r(A) ≤ n байх явдал юм.
Mr: m = n үед (2) нь тэгээс ялгаатай шийдтэй байх ⇐⇒ нь |A| = 0 байх
явдал юм. Ө.х. |A| = 0 бол (2) нь тэгээс ялгаатай шийдгүй бөгөөд (2) нь
тэгээс ялгаатай шийдгүй бол |A| = 0 байна.
Def: Бусад шийдүүдээрээ шугаман илэрхийлэгдэхгүй шийдийг шугаман
хамааралгүй шийд гэнэ.
12
(2) системийн шугаман хамааралгүй шийдүүдийг олъё.
r(A) = r ≤ n байг.
Иймд r эрэмбийн тэгээс ялгаатай минор оршин байг
a11
a
Mrr = 21
···
ar1

a12
a22
···
ar2

···
···
···
···

a1r
a2r
=0
···
arr

(10)

Хялбар хувиргалтаар квадрат матрицыг гурвалжин, квадрат биш матрицыг
трапец хэлбэрт шилжүүл дэгийн адилаар хувиргалт хийхэд (2) НТШТ нь:

a11x1 + a12x2 + a13x3 + · · · + a1nxn = 0 


∗
∗
∗
a22x2 + a23x3 + · · · + a2nxn = 0 

a∗ x3 + · · · + a∗ xn = 0
(11)
33
3n

........................... 



∗
∗
arr xr + · · · + arnxn = 0
хэлбэртэй болно.
Хувиргалтын дүнд тэгшитгэлийн тоо цөөрч болох учраас r ≤ m байна.
r(A) = r ⇒ системийн xr+1, . . . , xn хувьсагчдыг чөлөөт хувьсагч гэнэ.
13
Энэ системийн тодорхойлогч (Mrr = 0) нь тэгээс ялгаатай гэдгээс (11) систем
тэгшитгэл шийдтэй байх ба уг шийд нь чөлөөт хувьсагчдаасаа хамаарсан байна.
Чөлөөт хувьсагчдын утга бүрийн хувьд шугаман хамааралгүй шийдүүд оршин
байх бөгөөд эдгээрийг ший-дүүдийн фундаменталь систем гэнэ. (11) системийн
дурын шийд нь фундаменталь систем шийдүүдийн шугаман эвлүүлэг болж байгаа
учраас A·X = 0 буюу (2) системийн ерөнхий шийд нь дараах хэлбэртэй олдоно.
X = c1 · X1 + c2 · X2 + · · · + cn−r · Xn−r

Жишээ:

x1 + 2x2 + 3x3 + 4x4 = 0
2x1 + 3x2 + 2x3 − x4 = 0
1 2 3 4
1 2 3 4
x2 = −4x3 − 9x4
∼
⇒
2 3 2 −1
0 −1 −4 −9
x1 = 5x3 + 14x4



  
14
5
x1


 x2   −4 
 · x3 +  −19  · x4
 =
 0
 x3   1 
0
1
x4
14

(12)
Thr: НТБС - (6 )-ийн шийд нь X = X 0 + X (14) хэлбэртэй байна. Энд,
X 0 нь (6)-д харгалзах НТТ (2)-ийн ерөнхий шийд, X нь ямар нэг тухайн
шийд.
. =⇒. A · X = B, A · X 0 = 0 ⇒
A(X + X 0) = AX + AX 0 = B + 0 ⇒ X = X + X 0 вектор (6 ) тэгшитгэлийн
шийд болно.
⇐= . AX = B, AX = B ⇒ AX − AX = B − B = 0 буюу X − X ⇒ нь
НТС-ийн шийд болж байна. Иймд
X 0 = X − X =⇒ X = X + X 0
Эндээс үзвэл (6 ) системийн ерөнхий шийд нь дараах хэлбэртэй олдоно.
X = c1 · X1 + c2 · X2 + · · · + cn−r · Xn−r + X

15

(15)

Math101 Lecture4

  • 1.
    Лекц 4 Үндсэн агуулга 1.Шугаман тэгшитгэлийн систем • Нэгэн төрлийн биш шугаман тэгшитгэлийн систем (НТБШТС). • Нэгэн төрлийн шугаман тэгшитгэлийн систем (НТШТС). 1
  • 2.
    Шугаман тэгшитгэлийн систем  a11x1+ a12x2 + · · · + a1nxn = b1    a21x1 + a22x2 + · · · + a2nxn = b2 (1) ..................................................    am1x1 + am2x2 + · · · + amnxn = bm (1)–г n үл мэдэгдэгчтэй нэгэн төрлийн биш шугаман тэгшитгэлийн системийн (НТБШТС) гэнэ.  a11x1 + a12x2 + · · · + a1nxn = 0    a21x1 + a22x2 + · · · + a2nxn = 0 (2) ..................................................    am1x1 + am2x2 + · · · + amnxn = 0 (2)–г нэгэн төрлийн шугаман тэгшитгэлийн систем (НТШТС) гэнэ. Системийн хувьсагчдын оронд орлуулан тавихад системийн тэгшитгэл бүрийг адилтгал болгон хувиргах (c1, c2, ..., cn) тоонуудын эрэмбэлэгдсэн олонлогийг системийн шийд гэнэ. 2
  • 3.
    Ядаж нэг шийдтэйсистемийг нийцтэй систем, нэг ч шийдгүй системийг нийцгүй систем гэнэ.  a11  a21 A=  ··· am1 a12 a22 ··· am2 ··· ··· ··· ···  a1n a2n   ···  amn  a11  a21 ˜ A=  ··· am1 (3) ··· ··· ··· ··· a1n a2n ··· amn  b1 b2  .  .  bm (4) A-г (1) системийн үндсэн матриц, A-г системийн өргөтгөсөн матриц гэнэ. (1)-г B = (b1, ..., bm)T , (1) системийг  a11  a21   ··· am1 a12 a22 ··· am2 ··· ··· ··· ··· X = (x1, ..., xn)T     (5)  a1n x1 b1 a2n   x2   b2  ·      ···  =  ···  ··· amn xn bm 3 (6)
  • 4.
    Эсвэл матрицан хэлбэртбичвэл: A·X =B (7) (1) системийн нийцтэй эсэхийг дараах теорем тогтооно. Thr: Кронекер-Капеллийн теорем: (1) систем нийцтэй байх ⇐⇒ нь системийн үндсэн ба өргөтгөсөн матрицын рангууд тэнцүү байх явдал юм. (r(A) = r(A)). Кронекер-Капеллийн теорем нь систем нийцтэй эсэхийг тогтоох боловч системийн шийдийг хэрхэн олохыг тодорхойлохгүй. Крамерийн дүрэм.  a11x1 + a12x2 + · · · + a1nxn = b1    a21x1 + a22x2 + · · · + a2nxn = b2 ..................................................    an1x1 + an2x2 + · · · + annxn = bn det(A) = 0 үед (8) тодорхой (нийцтэй) систем байна. 4 (8)
  • 5.
    b1A1k + ...+ bnAnk k . k = 1, n = (9) a1k A1k + ... + ank Ank Үүнд: k нь тодорхойлогчийн k дугаар баганын элементүүдийг, харгалзах мөрүүдийнх нь сул гишүүдээр солиход үүссэн тодорхойлогч. (9) томъёог Крамерийн томъёо гэнэ. (гаргалгааг унш)   x1 + 2x2 + 5x3 = −9 x1 − x2 + 3x3 = 2 Жишээ: систем тэгшитгэлийг бод.  3x1 − 6x2 − x3 = 25 1). Крамерийн аргаар бодъё. xk = 1 2 5 1 2 5 −3 −2 == 48 − 24 = 24 = 0. = |A| = 1 −1 3 = 0 −3 −2 = −12 −16 0 −12 −16 3 −6 −1 1 −5 0 11 −9 2 5 −5 11 2 −1 3 = (−1)·(−1)2+2 2 −1 3 = = −95+143 = 48. = 13 −19 13 0 −19 25 −6 −1 5
  • 6.
    2 1 −9 5 0−11 2 −11 2 2 3 = −1 · 1 · = 1 2 3 = 1 = −110 + 38 = −72 19 −10 3 25 −1 0 19 −10 3 1 2 −9 1 3 −11 3 −11 0 = −1 · 1 · = 1 −1 2 = 1 0 = −3(19 − 11) = −24 −3 19 3 −6 25 3 −3 19 x1 = 1 48 = = 2, 24 x2 = 2 −78 = = −3, 24 x3 = 3 −24 = = −1 24 2). Урвуу матрицын аргаар бодъё. AX = B = 24 , X = A−1B =⇒ A11 = 19 A12 = 10 A13 = −3 A21 = −28 A22 = −16 A23 = 12 A31 = 11 A32 = 2 A33 = −3 6  =⇒ A−1  19 −28 11 1  10 −16 2  = 24 −3 12 −3
  • 7.
    Иймээс        19 −28 11 −9 48 2 1 1  10 −16 2   2  = −72  =  −3  X = A−1B = 24 24 −3 12 −3 25 −24 −1 Эндээс x1 = 2 , x2 = −3 , x3 = −1 Хэрвээ системийн өргөтгөсөн матриц нь:   a11 a12 · · · a1r b1 r ≤ n, arr = 0 хэлбэртэй болсон бол  0 a22 · · · a2r b2    r(A) = r(A) = r тул уг систем цор ганц шийдтэй  ··· ··· ··· ··· .  .  байна.  0 0 · · · arr br   r-р тэгшитгэлээс xr -ийг, r −1 дүгээр тэгшитгэлээс .  ··· ··· ··· ··· .  xr−1 -ийг, гэх мэтчилэн x1, . . . , xr шийдийг олно. 0 0 ··· 0 0 7
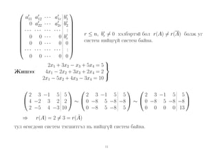
  • 8.
     x1 − x2− 2x3 = 1    3x1 + 2x2 + 5x3 = 2 бод. Жишээ: x1 + 4x2 + 6x3 = 1    2x1 + 32 + 4x3 = 2       1 −1 −2 1 1 −1 −2 1 1 −1 −2 1  3 2 5 2   0 5 11 −1   0 5 11 −1         1 4 6 1  ∼  0 5 8 0  ∼  0 0 3 −1  2 3 4 2 0 5 8 0 0 0 0 0 ˜ =⇒ r(A) = r(A) = r = n = 3. Иймд өгөгдсөн систем тэгшитгэл цор ганц шийдтэй.  x1 − x2 − 2x3 = 1  1 8 13 5x2 + 11x3 = −1 ⇒ x3 = − , x2 = , x1 =  3 15 15 3x3 = −1 8
  • 9.
     a11  0   ···  0   0   ··· 0 a12 a22 ··· 0 0 ··· 0 Жишээ:  ··· ··· ··· ··· ··· ··· ··· a1r a2r ··· arr 0 ··· 0 ··· ··· ··· ··· ··· ··· ··· a1n a2n ··· arn 0 ··· 0  b1 b2  . .  br   0 . . 0 r ≤ n хэлбэртэй болсон бол r(A) = r(A) тул уг систем төгсгөлгүй олон шийдтэй байна. n − r тооны хувьсагч нь чөлөөт хувьсагч болох ба, бусад нь эдгээр хувьсагчид болон br сул гишүүний шугаман эвлүүлгээр бичигдэнэ.  x1 + x2 − x3 + 2x4 + 3x5 = 2  2x1 + x2 + x3 + 6x4 + 4x5 = 1 бод.  3x1 + 2x2 + x3 + 4x4 + 6x5 = 8      1 1 −1 2 3 2 1 1 −1 2 3 2 1 1 −1 2 3 2  2 1 1 6 4 1  ∼  0 −1 3 2 −2 −3  ∼  0 −1 3 2 −2 −3  3 2 1 4 6 8 0 −1 4 −2 −3 2 0 0 1 −4 −1 5 9
  • 10.
      x1 +x2 − x3 + 2x4 + 3x5 = 2 ⇒ −x2 + 3x3 + 2x4 − 2x5 = −3  x3 − 4x4 − x5 = 5   x1 = −x2 + x3 − 2x4 − 3x5 + 2 x2 = 3x3 + 2x4 − 2x5 + 3 ⇒  x3 = 4x4 + x5 + 5 Иймд x4, x5 хувьсагчдыг нь чөлөөт хувьсагч болгон авч x3, x2, x1 хувьсагчдыг x4, x5 -аар нь илэрхийлье. x3 = 4x4 + x5 + 5 x2 = 12x4 + 3x5 + 15 + 2x4 − 2x5 + 3 = 14x4 + x5 + 18 x1 = −14x4 − x5 − 18 + 4x4 + x5 + 5 − 2x4 − 3x5 + 2 = −12x4 − 3x5 − 11         −11 x1 −3 −12  18   1  x2   14           x3  =  4  · x4 +  1  · x5 +  5  X=         0  x4   1   0 0 1 0 x5 10
  • 11.
     a11  0   ···  0   0   ··· 0 a12 a22 ··· 0 0 ··· 0 Жишээ:  ··· ··· ··· ··· ··· ··· ··· a1r a2r ··· 0 0 ··· 0  b1 b2  . .  br   0 . . 0 r ≤ n, br = 0 хэлбэртэй бол r(A) = r(A) болж уг систем нийцгүй систем байна.  2x1 + 3x2 − x3 + 5x4 = 5  4x1 − 2x2 + 3x3 + 2x4 = 2  2x1 − 5x2 + 4x3 − 3x4 = 10      2 3 −1 5 5 2 3 −1 5 5 2 3 −1 5 5  4 −2 3 2 2  ∼  0 −8 5 −8 −8  ∼  0 −8 5 −8 −8  2 −5 4 −3 10 0 −8 5 −8 5 0 0 0 0 13 ⇒ ˜ r(A) = 2 = 3 = r(A) тул өгөгдсөн систем тэгшитгэл нь нийцгүй систем байна. 11
  • 12.
    Нэгэн төрлийн шугамантэгшитгэлийн систем (2) хэлбэрийн НТСТ нь x1 = x2 = ... = xn = 0 гэсэн илэрхий шийдтэй учраас ямагт нийцтэй систем байна. (2) нь хэдийд тэгээс ялгаатай шийдтэй байх вэ? Үүнийг мэдэхийн тулд дараах теоромыг авч үзье. Thr: НТС (2) нь шийдтэй байх ⇐⇒ нь r(A) ≤ n байх явдал юм. Mr: m = n үед (2) нь тэгээс ялгаатай шийдтэй байх ⇐⇒ нь |A| = 0 байх явдал юм. Ө.х. |A| = 0 бол (2) нь тэгээс ялгаатай шийдгүй бөгөөд (2) нь тэгээс ялгаатай шийдгүй бол |A| = 0 байна. Def: Бусад шийдүүдээрээ шугаман илэрхийлэгдэхгүй шийдийг шугаман хамааралгүй шийд гэнэ. 12
  • 13.
    (2) системийн шугаманхамааралгүй шийдүүдийг олъё. r(A) = r ≤ n байг. Иймд r эрэмбийн тэгээс ялгаатай минор оршин байг a11 a Mrr = 21 ··· ar1 a12 a22 ··· ar2 ··· ··· ··· ··· a1r a2r =0 ··· arr (10) Хялбар хувиргалтаар квадрат матрицыг гурвалжин, квадрат биш матрицыг трапец хэлбэрт шилжүүл дэгийн адилаар хувиргалт хийхэд (2) НТШТ нь:  a11x1 + a12x2 + a13x3 + · · · + a1nxn = 0    ∗ ∗ ∗ a22x2 + a23x3 + · · · + a2nxn = 0   a∗ x3 + · · · + a∗ xn = 0 (11) 33 3n  ...........................     ∗ ∗ arr xr + · · · + arnxn = 0 хэлбэртэй болно. Хувиргалтын дүнд тэгшитгэлийн тоо цөөрч болох учраас r ≤ m байна. r(A) = r ⇒ системийн xr+1, . . . , xn хувьсагчдыг чөлөөт хувьсагч гэнэ. 13
  • 14.
    Энэ системийн тодорхойлогч(Mrr = 0) нь тэгээс ялгаатай гэдгээс (11) систем тэгшитгэл шийдтэй байх ба уг шийд нь чөлөөт хувьсагчдаасаа хамаарсан байна. Чөлөөт хувьсагчдын утга бүрийн хувьд шугаман хамааралгүй шийдүүд оршин байх бөгөөд эдгээрийг ший-дүүдийн фундаменталь систем гэнэ. (11) системийн дурын шийд нь фундаменталь систем шийдүүдийн шугаман эвлүүлэг болж байгаа учраас A·X = 0 буюу (2) системийн ерөнхий шийд нь дараах хэлбэртэй олдоно. X = c1 · X1 + c2 · X2 + · · · + cn−r · Xn−r Жишээ: x1 + 2x2 + 3x3 + 4x4 = 0 2x1 + 3x2 + 2x3 − x4 = 0 1 2 3 4 1 2 3 4 x2 = −4x3 − 9x4 ∼ ⇒ 2 3 2 −1 0 −1 −4 −9 x1 = 5x3 + 14x4       14 5 x1    x2   −4   · x3 +  −19  · x4  =  0  x3   1  0 1 x4 14 (12)
  • 15.
    Thr: НТБС -(6 )-ийн шийд нь X = X 0 + X (14) хэлбэртэй байна. Энд, X 0 нь (6)-д харгалзах НТТ (2)-ийн ерөнхий шийд, X нь ямар нэг тухайн шийд. . =⇒. A · X = B, A · X 0 = 0 ⇒ A(X + X 0) = AX + AX 0 = B + 0 ⇒ X = X + X 0 вектор (6 ) тэгшитгэлийн шийд болно. ⇐= . AX = B, AX = B ⇒ AX − AX = B − B = 0 буюу X − X ⇒ нь НТС-ийн шийд болж байна. Иймд X 0 = X − X =⇒ X = X + X 0 Эндээс үзвэл (6 ) системийн ерөнхий шийд нь дараах хэлбэртэй олдоно. X = c1 · X1 + c2 · X2 + · · · + cn−r · Xn−r + X 15 (15)