Mr. Osman H. Ali
B.Sc. Microbiology, MPH, HDCH
Sterilization
 ‘Sterilization is a process by which an article, surface, or medium
is freed of all living microorganisms either in vegetative or spore
state.
Disinfection
 It is a process of destruction of pathogenic organisms
capable of giving rise to infection, but not necessarily
spores.
Sepsis: Comes from Greek for decay or putrid. Indicates
bacterial contamination.
Asepsis: Absence of significant contamination.
Aseptic techniques are used to prevent contamination of
surgical instruments, medical personnel, and the patient
during surgery.
BacteriostaticAgent:
 An agent that inhibits the growth of bacteria, but does not
necessarily kill them.
 Bactericide:
An agent that kills bacteria. Most do not kill Endospores.
 Sporicide:
An agent that kills spores.
 Sterilization of of materials, instruments used in surgical and
diagnostic procedures.
 For media and reagents used in the microbiology
laboratory.
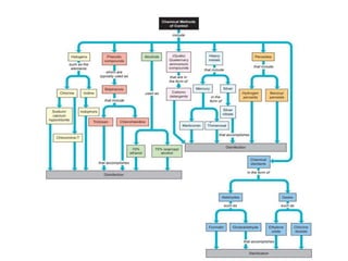
Microbial Control Methods
Physical
METHODS
Chemical
METHODS
 Physical methods.
1) Sunlight
2) Heat - dry heat
- moist heat
3) Radiation
4) Filtration
 Chemical methods
1. Alcohol
2. Aldehyde
3. Phenols
4. Halogens
5. Oxidising agens
6. Dyes
7. Gases.
Physical Methods
 1. Sunlight
 Sunlight has an active germicidal effect due to its content of
ultraviolet rays.
 It is a natural method of sterilization in cases of water in tanks,
rivers and lakes.
2. Heat
 Heat is the most reliable and commonly employed method of
sterilization.
 Two types of heat are used, dry heat and moist heat.
Principles:
1) Dry heat kills the organisms by denaturation of bacterial
protein, toxic effect or elevate levels of electrolyte.
2) Moist heat kills the microorganisms by denaturation and
coagulation of bacterial proteins.
Heat method
Dry heat Moist heat
 The following procedures are used for sterilization by dry
heat.
1. Red heat
2. Flaming
3. Incineration
4. Hot air oven
Dry heat
 Red heat:
 Inoculating wires or loops, tips of forceps and needles are held
in the flame of a bunsen burner till they become red hot.
 Flaming
 Glass slides, scalpels, and mouths of culture tubes are passed
through bunsen flame without allowing them to become red hot.
 Incineration:
 By this method, infective material is reduced to ashes by
burning. Instrument named incinerator may be used for this
purpose. Soiled dressing, animal carcasses, bedding and
pathological materials are delt with this method.
 Hot air oven:
 It is the most widely used method of sterilization by dry
heat.
 The oven is electrically heated and is fitted with a fan to ensure
adequate and even distribution of hot air in the chamber
 It is also fitted with the thermostat that maintains the
chamber air at a chosen temperature.
 This method of sterilization may be used at different temperatures
as follows.
1. At temperature below 100 C
2. At temperature of 100 C
3. At temperature above 100 C
Moist heat
1) Pasteurization of milk:
 Twotypes of methods are used are
 1-Holder method= (63 C for 30 minutes )
 2-Flash method= (72 C for 20 seconds followed by
cooling)
2) Inspissation:
 Some serum or egg media are sterilize by this method
 The instruments used for sterilization is called inspissator.
1) Boiling:
 Boiling for 10-30 minutes may kill most of the vegetative
forms but not spore forms
 When other method is not available then boiling is effective in
sterilization
 It is used for glass syringes and rubber stoppers.
2) vaccine bath):
 It is used for killing non sporing bacteria which may be present
in vaccine.
 In vaccine bath the vaccine is treated with moist heat for 1 hour at
60 C.
 Autoclave is a equipment used to remove
microorganisms
( viruse,bacteria,fungus)
 And spores using high pressure and high
temperature steam sterilization
Denis Papin
 French-born British physicist
 invented a precursor known as the steam digester in 1679.
 was essentially a cooking instrument.
 Role of Chamberland
 Autoclave was invented by Charles Chamberland in
1879.
 Colleague of Pasteur
 Building up on Papin’s marmite.
 began work on reforming the steam digester.
 credited for starting the research project.
 Autoclave is a pressurized device designed to heat aqueous
solutions above their boiling point at normal atmospheric
pressure to achieve sterilization.
 Auto= self
 Clavis= self locking device
Autoclave Machine
 Principle of working Autoclave:
 Autoclave and pressure cooker are working on a same principles.
 Water boils when its vapour pressure equals to the surrounding
atmosphere.
 When the atmospheric pressure is raised then the boiling
temperature is also raised.
 At normal pressure water boils at 100 C but when pressure inside
a closed vessel increases, the temperature at which water boils
also increases.
 This principle is applied in autoclave…..
 Physical structure:
 Autoclave is a modified pressure cooker or boiler.
 It consist of a vertical or horizontal cylinder of gunmetal or stainless
steel in a supporting iron case.
 The lid is fastened by screw clamps and rendered air tight by
an asbestos washer.
 The lid having discharge tap for air and steam.
 A pressure gauze and safety valve.
 Heating is generally done by electricity
 The steam circulate within the jacket and is supplied under high
pressure to the inner chamber where materials are kept for
sterilization.
 Sterilization condition:
 temperature 121 C
 Chamber pressure-15 pounds (lbs) per square inch.
 Holding time -15 minutes.
1) To sterilize culture media, rubber materials, gowns, dressing,
gloves etc.
2) It is particularly useful for materials which can not be withstand
the higher temperature of hot air oven.
3) For all glass syringes, hot air oven is a better sterilizing
method.
 The air must be allowed to escape from the chamber as
temperature of air steam mixture is lower than that of pure steam.
 Materials should be arranged in such a manner to ensure free
circulation of steam inside the chamber.
Sterilization indicator:
 Thermocouple- it is to record the temperature directly by a
potentiometer.
 Bacterial spores- spores of bacillus stearothermophilus are used
as a test organism. The spore of this organism are killed at a
temperature 121 C for 12 minutes
 an envelop containing a filter paper strip impregnated with 10
spores is placed inside the autoclave during sterilization.
 Chemical indicator:Browne’s tube contains red solution which
turns green when exposed to temperature of 121 C for 15 minutes.
 This method of sterilization is useful for substances which get
damaged by heat process
 E.g sera, sugars, antibiotics solutions.etc.
 Principle: as viruses pass through the
ordinary filters, filtration can be used to obtain bacteria-
free filtrates of clinical samples for virus isolation.
Types of filters:
 Earthenware candles
 Asbestos disk filters
 Sintered glass filters
 Membrane filters
 Candle filter
 Types-
 Unglazed ceramic filters
 Diatomaceous earth filters
 Asbestos filters
 Disposable, single-used disc
 Usage is discouraged because of its carcinogenic property.
 Eg: Seitz and Sterimat filters
 Sintered glass filters
 has low absorptive properties
 Brittle and expensive
 Membrane filters
 Made of cellulose esters or other polymers
 Usually used for water purification and analysis, sterilization and sterility
testing and preparation of solutions for parenteral use.
 Twotypes of radiation method are used
 Ionizing
 Non-ionizing
 Ionizing radiations: ionizing rays including gamma rays , X-
rays and cosmic rays
 Non-ionizing radiations: these include infrared and
ultraviolet (UV) radiations.
 Both methods work by damage to DNA of a bacteria.
CHEMICAL METHODS
Introduction
The chemical agents currently in use for controlling microorganisms
range from very simple substances, such as halogen ions, to very
complex compounds, typified by detergents. Many of these agents in
nature have been used for generations, while others represent the
latest products of chemical companies
 Chemical methods
1. Alcohol
2. Aldehyde
3. Phenols
4. Halogens
5. Oxidising agens
6. Dyes
7. Gases.
 Factors Determine The Potency of Disinfectants:
 Concentration of the substance
 Time of action
 pH of the medium
 Temperature
 Nature of the organisms
 Presence of extraneous material
Alcohol
 Frequently used:
 Ethyl alcohol
 Isopropyl alcohol
 Must be used at concentration 60-90%
 Isopropyl alcohol used in disinfection of clinical
thermometer.
 Methyl acohol is effective against fungal spores, treating
cabinets and incubators.
 Methyl alcohol is also toxic and inflammable.
Aldehyde
 Formaldehyde:
 Bactericidal, sporicidal and has lethal effect on viruses.
 Used to preserve anatomical specimens,
destroying anthrax spores on hair and wool.
 Glutaldehyde:
 Effective against tubercle bacilli, fungi, viruses.
 Less toxic and irritant to eyes, skin
 Used to treat corrugated rubber anaesthetic rubber, face masks,
plastic endotracheal tubes, metal instruments and polythene
tubing.
Dyes
 2 groups of dyes:
 Aniline dye
 Acridine dye
 Both are bacteriostatic in high dilution but are of low
bactericidal activity.
 Aniline dye is more active against gram +ve than gram-ve
organisms.
 Used in microbiology labs as selective agents in culture media.
Halogens
 Iodine
 Skin disinfectant
 Active bactericidal, moderate action on spores.
 Chlorine
 Water supplies, swimming pools and food and
dairy industries.
 Along with hypochlorides are bactericidal.
Also act on viruses.
Phenols
 Obtained from distillation of coal tar between 170-270°C.
 Lethal effect:
 Capacity to cause cell membrane damage, releasing cell
contents and causing lysis.
 Low concentration will precipitate proteins.
Gases
 Types of gases
 Ethylene oxide
 Formaldehyde gas
 Beta propiolactone (BPL)
 Ethylene oxide
 Action is due to its alkylating the amino,
carboxyl, hydroxyl and sulphydryl groups in
protein molecules. Also on DNA andRNA.
 Items: heart-lung machines, respirators, sutures,
dental equipment, books, clothing.
 Formaldehyde gas
 Employed for fumigation of OT and other
rooms.
 After fumigation, the doors should be sealed
and left unopened for 48 hours.
 BPL
 Product of ketane and formaldehyde with a
boiling point of 163°C.
 Rapid biocidal activity but carcinogenic.
 Capable of killing all microorganisms and is
very active against viruses.
Surface-active Agents
 Def
 substance that alter the energy relationship at interfaces,
producing a reduction of surface or interfacial tension.
 Widely used as wetting agents, detergents and emulsifiers.
 4 main groups:
 anionic
 Cationic
 Nonionic
 amphoteric
Metallic Salts
 Salts of heavy metals have a greater action.
 Eg: salts of silver, copper and mercury
 Protein coagulant and have capacity to combine with free
sulfhydryl group of cell enzymes.
sterilization disinfection.pptx

sterilization disinfection.pptx

  • 1.
    Mr. Osman H.Ali B.Sc. Microbiology, MPH, HDCH
  • 2.
    Sterilization  ‘Sterilization isa process by which an article, surface, or medium is freed of all living microorganisms either in vegetative or spore state.
  • 3.
    Disinfection  It isa process of destruction of pathogenic organisms capable of giving rise to infection, but not necessarily spores.
  • 4.
    Sepsis: Comes fromGreek for decay or putrid. Indicates bacterial contamination. Asepsis: Absence of significant contamination. Aseptic techniques are used to prevent contamination of surgical instruments, medical personnel, and the patient during surgery.
  • 5.
    BacteriostaticAgent:  An agentthat inhibits the growth of bacteria, but does not necessarily kill them.
  • 6.
     Bactericide: An agentthat kills bacteria. Most do not kill Endospores.  Sporicide: An agent that kills spores.
  • 7.
     Sterilization ofof materials, instruments used in surgical and diagnostic procedures.  For media and reagents used in the microbiology laboratory.
  • 8.
  • 10.
     Physical methods. 1)Sunlight 2) Heat - dry heat - moist heat 3) Radiation 4) Filtration
  • 11.
     Chemical methods 1.Alcohol 2. Aldehyde 3. Phenols 4. Halogens 5. Oxidising agens 6. Dyes 7. Gases.
  • 12.
  • 13.
     1. Sunlight Sunlight has an active germicidal effect due to its content of ultraviolet rays.  It is a natural method of sterilization in cases of water in tanks, rivers and lakes.
  • 14.
    2. Heat  Heatis the most reliable and commonly employed method of sterilization.  Two types of heat are used, dry heat and moist heat. Principles: 1) Dry heat kills the organisms by denaturation of bacterial protein, toxic effect or elevate levels of electrolyte. 2) Moist heat kills the microorganisms by denaturation and coagulation of bacterial proteins.
  • 15.
  • 16.
     The followingprocedures are used for sterilization by dry heat. 1. Red heat 2. Flaming 3. Incineration 4. Hot air oven Dry heat
  • 17.
     Red heat: Inoculating wires or loops, tips of forceps and needles are held in the flame of a bunsen burner till they become red hot.  Flaming  Glass slides, scalpels, and mouths of culture tubes are passed through bunsen flame without allowing them to become red hot.
  • 18.
     Incineration:  Bythis method, infective material is reduced to ashes by burning. Instrument named incinerator may be used for this purpose. Soiled dressing, animal carcasses, bedding and pathological materials are delt with this method.
  • 19.
     Hot airoven:  It is the most widely used method of sterilization by dry heat.  The oven is electrically heated and is fitted with a fan to ensure adequate and even distribution of hot air in the chamber  It is also fitted with the thermostat that maintains the chamber air at a chosen temperature.
  • 21.
     This methodof sterilization may be used at different temperatures as follows. 1. At temperature below 100 C 2. At temperature of 100 C 3. At temperature above 100 C Moist heat
  • 22.
    1) Pasteurization ofmilk:  Twotypes of methods are used are  1-Holder method= (63 C for 30 minutes )  2-Flash method= (72 C for 20 seconds followed by cooling) 2) Inspissation:  Some serum or egg media are sterilize by this method  The instruments used for sterilization is called inspissator.
  • 24.
    1) Boiling:  Boilingfor 10-30 minutes may kill most of the vegetative forms but not spore forms  When other method is not available then boiling is effective in sterilization  It is used for glass syringes and rubber stoppers.
  • 25.
    2) vaccine bath): It is used for killing non sporing bacteria which may be present in vaccine.  In vaccine bath the vaccine is treated with moist heat for 1 hour at 60 C.
  • 27.
     Autoclave isa equipment used to remove microorganisms ( viruse,bacteria,fungus)  And spores using high pressure and high temperature steam sterilization
  • 28.
    Denis Papin  French-bornBritish physicist  invented a precursor known as the steam digester in 1679.  was essentially a cooking instrument.
  • 29.
     Role ofChamberland  Autoclave was invented by Charles Chamberland in 1879.  Colleague of Pasteur  Building up on Papin’s marmite.  began work on reforming the steam digester.  credited for starting the research project.
  • 30.
     Autoclave isa pressurized device designed to heat aqueous solutions above their boiling point at normal atmospheric pressure to achieve sterilization.  Auto= self  Clavis= self locking device Autoclave Machine
  • 31.
     Principle ofworking Autoclave:  Autoclave and pressure cooker are working on a same principles.  Water boils when its vapour pressure equals to the surrounding atmosphere.  When the atmospheric pressure is raised then the boiling temperature is also raised.  At normal pressure water boils at 100 C but when pressure inside a closed vessel increases, the temperature at which water boils also increases.  This principle is applied in autoclave…..
  • 32.
     Physical structure: Autoclave is a modified pressure cooker or boiler.  It consist of a vertical or horizontal cylinder of gunmetal or stainless steel in a supporting iron case.  The lid is fastened by screw clamps and rendered air tight by an asbestos washer.  The lid having discharge tap for air and steam.  A pressure gauze and safety valve.
  • 33.
     Heating isgenerally done by electricity  The steam circulate within the jacket and is supplied under high pressure to the inner chamber where materials are kept for sterilization.
  • 35.
     Sterilization condition: temperature 121 C  Chamber pressure-15 pounds (lbs) per square inch.  Holding time -15 minutes.
  • 36.
    1) To sterilizeculture media, rubber materials, gowns, dressing, gloves etc. 2) It is particularly useful for materials which can not be withstand the higher temperature of hot air oven. 3) For all glass syringes, hot air oven is a better sterilizing method.
  • 37.
     The airmust be allowed to escape from the chamber as temperature of air steam mixture is lower than that of pure steam.  Materials should be arranged in such a manner to ensure free circulation of steam inside the chamber.
  • 38.
    Sterilization indicator:  Thermocouple-it is to record the temperature directly by a potentiometer.  Bacterial spores- spores of bacillus stearothermophilus are used as a test organism. The spore of this organism are killed at a temperature 121 C for 12 minutes  an envelop containing a filter paper strip impregnated with 10 spores is placed inside the autoclave during sterilization.
  • 39.
     Chemical indicator:Browne’stube contains red solution which turns green when exposed to temperature of 121 C for 15 minutes.
  • 40.
     This methodof sterilization is useful for substances which get damaged by heat process  E.g sera, sugars, antibiotics solutions.etc.  Principle: as viruses pass through the ordinary filters, filtration can be used to obtain bacteria- free filtrates of clinical samples for virus isolation.
  • 41.
    Types of filters: Earthenware candles  Asbestos disk filters  Sintered glass filters  Membrane filters
  • 42.
     Candle filter Types-  Unglazed ceramic filters  Diatomaceous earth filters  Asbestos filters  Disposable, single-used disc  Usage is discouraged because of its carcinogenic property.  Eg: Seitz and Sterimat filters  Sintered glass filters  has low absorptive properties  Brittle and expensive  Membrane filters  Made of cellulose esters or other polymers  Usually used for water purification and analysis, sterilization and sterility testing and preparation of solutions for parenteral use.
  • 43.
     Twotypes ofradiation method are used  Ionizing  Non-ionizing  Ionizing radiations: ionizing rays including gamma rays , X- rays and cosmic rays  Non-ionizing radiations: these include infrared and ultraviolet (UV) radiations.  Both methods work by damage to DNA of a bacteria.
  • 44.
  • 45.
    Introduction The chemical agentscurrently in use for controlling microorganisms range from very simple substances, such as halogen ions, to very complex compounds, typified by detergents. Many of these agents in nature have been used for generations, while others represent the latest products of chemical companies
  • 47.
     Chemical methods 1.Alcohol 2. Aldehyde 3. Phenols 4. Halogens 5. Oxidising agens 6. Dyes 7. Gases.
  • 48.
     Factors DetermineThe Potency of Disinfectants:  Concentration of the substance  Time of action  pH of the medium  Temperature  Nature of the organisms  Presence of extraneous material
  • 49.
    Alcohol  Frequently used: Ethyl alcohol  Isopropyl alcohol  Must be used at concentration 60-90%  Isopropyl alcohol used in disinfection of clinical thermometer.  Methyl acohol is effective against fungal spores, treating cabinets and incubators.  Methyl alcohol is also toxic and inflammable.
  • 50.
    Aldehyde  Formaldehyde:  Bactericidal,sporicidal and has lethal effect on viruses.  Used to preserve anatomical specimens, destroying anthrax spores on hair and wool.  Glutaldehyde:  Effective against tubercle bacilli, fungi, viruses.  Less toxic and irritant to eyes, skin  Used to treat corrugated rubber anaesthetic rubber, face masks, plastic endotracheal tubes, metal instruments and polythene tubing.
  • 51.
    Dyes  2 groupsof dyes:  Aniline dye  Acridine dye  Both are bacteriostatic in high dilution but are of low bactericidal activity.  Aniline dye is more active against gram +ve than gram-ve organisms.  Used in microbiology labs as selective agents in culture media.
  • 52.
    Halogens  Iodine  Skindisinfectant  Active bactericidal, moderate action on spores.  Chlorine  Water supplies, swimming pools and food and dairy industries.  Along with hypochlorides are bactericidal. Also act on viruses.
  • 53.
    Phenols  Obtained fromdistillation of coal tar between 170-270°C.  Lethal effect:  Capacity to cause cell membrane damage, releasing cell contents and causing lysis.  Low concentration will precipitate proteins.
  • 54.
    Gases  Types ofgases  Ethylene oxide  Formaldehyde gas  Beta propiolactone (BPL)  Ethylene oxide  Action is due to its alkylating the amino, carboxyl, hydroxyl and sulphydryl groups in protein molecules. Also on DNA andRNA.  Items: heart-lung machines, respirators, sutures, dental equipment, books, clothing.
  • 55.
     Formaldehyde gas Employed for fumigation of OT and other rooms.  After fumigation, the doors should be sealed and left unopened for 48 hours.  BPL  Product of ketane and formaldehyde with a boiling point of 163°C.  Rapid biocidal activity but carcinogenic.  Capable of killing all microorganisms and is very active against viruses.
  • 56.
    Surface-active Agents  Def substance that alter the energy relationship at interfaces, producing a reduction of surface or interfacial tension.  Widely used as wetting agents, detergents and emulsifiers.  4 main groups:  anionic  Cationic  Nonionic  amphoteric
  • 57.
    Metallic Salts  Saltsof heavy metals have a greater action.  Eg: salts of silver, copper and mercury  Protein coagulant and have capacity to combine with free sulfhydryl group of cell enzymes.