Лекц№5Функцыншинжилгээ, экстремум, функцийнграфикийнхотгорбагүдгэрнугаралтынцэг, асимптот
Функцийн өсөлт ба бууралтТеорем 8.4 (Функц өсөх(буурах) гарцаагүй нөхцөл) Хэрэв у=f(х) функц (а,b) завсар дээр дифференциалчлагдах бөгөөд өсөж(буурч) байвал түүний уламжлал нь энэ завсар дээр сөрөг бус (эерэг бус), өөрөөр хэлбэл,Iбайна.Теорем 8.5(Функц  өсөх  (буурах)  хурэлцээтэй  нөхцөл)    Хэрэв у=f(х) функц [а,b] хэрчим дээр тасралтгүй, (а,b) дээр дифференциалчлагдахаас гадна а<х<b-ийн хувьд f '(х) > 0, (f '(x) < 0)бол уг функц [а, b] дээр өснө (буурна).
Функцийн экстремумТодорхойлолт 9.1Хэрэв у=f(х) функцийн х=х1цэг дээрх утга нь х1цэгийн орчны бусад бүх цэгүүд дээрх утгаас их, өөрөөр хэлбэл х1цэгийн орчиндf(x1)>f(x)байвал x1-г максимумын цэг гэх ба f(х1)-г функцийн максимумын утга гэнэ. Хэрэв x2 цэгийн орчиндf(x2)<f(x) байвал х=x2-г минимумын цэг, f(x2)-г минимумын утга гэдэг. Функцийн максимум ба минимумийг нийлүүлээд функцийн экстпремум гэдэг.
	Теорем 9.1(Экстремум байх гарцаагүй нөхцөл) Хэрэв дифференциалчлагдах f(x) функц х=х0цэгт экстремумтэй бол f '(х) = 0 байна.Функцийн 1-р эрэмбийн уламжлалыг тэгтэй тэнцүүлдэг эсвэл 1-р уламжлал байхгүй мөн уламжлалыг ± болгодог цэгүүдийг экстремум байж болох сэжигтэй цэгүүд гэдэг.1-р эрэмбийн уламжлал нь тэг байдаг цэг бүхэн дээр экстремум байх нь алба биш.
Теорем 9.2(Экстремум  оршин  байх   1-р  хүрэлцээтэй   нөхцөл)Хэрэв x0цэг y=f(x) функцийн сэжигтэй цэг бөгөөд f‘(x) нь х0цэгийг дайрч өнгөрөхдөө тэмдгээ өөрчилж байвал х=х0нь у=f (х) функцийн экстремумын цэг болно.    Гэхдээ f '(х) функц х0цэгийг дайрч гарахдаа өөрийн тэмдгийг эерэгээс сөрөгт сольж байвал х0нь максимумын цэг, сөргөөс эерэгт сольж байвал минимумын цэг болно. Харин f '(х)  нь тэмдгээ солихгүй байвалэкстремумын цэг болохгүй.Теорем 9.3(Экстремум оршин байх 2-р хүрэлцээтэй нөхцөл) x0цэг f (х) функцийн экстремум байх сэжигтэй цэг бөгөөд түүн дээр функцийн II эрэмбийн уламжлал оршин байг. Хэрэв f '(x)  0  баf “(x)0бол х0нь экстремумын цэг болно. f"(хо) > 0 бол x0нь минимумын, f "(хо) < 0 бол максимум болно. Харин f"(хо) = 0 бол тодорхойгүй.
Функцийн графикийн хотгор ба гүдгэр, нугаралтын цэг	Хэрэв х1цэгийн орчны функцийн график нь х1абсцисстэй цэгт татсан шүргэгчийн дээд талд оршиж байвал (х1 ,f(x1)) цэгийг у=f(x)функцийн графикийн хотгор цэггэнэ.Хэрэв х2цэгийн орчин дахь функцийн график шүргэгчийн доод талд оршвол (x2,f(х2)) -ийг гүдгэрийн цэг гэнэ. Функц (а,b)завсрын бүх цэг дээр гүдгэр бол түүнийг уг завсарт гүдгэр функц гэнэ.
Теорем 9.4у=f(х)функц х=х1 цэг дээр тодорхойлогдсон бөгөөд II эрэмбийн уламжлал нь тасралтгүй байг. Хэрэв f’’(x1) >0,  (f’’(x1)<0) бол функцийн график (х1,f(х1))цэг дээр хотгор (гүдгэр) байна.Функцийн графикийн гүдгэр хэсгийг хотгороос тусгаарлаж байгаа (х0,f(хо)) цэгийг функцийн графикийн нугаралтын цэг гэдэг.Теорем 9.5(Нугаралтын  цэгийн зайлшгүй нөхцөл) Хэрэв у=f(х) функц х0 цэг дээр тасралтгүй 2-р эрэмбийн уламжлалтай бөгөөд х0нь нугаралтын цэг болf "(х0) = 0 байна.
Дээрхи теоремоос үзвэл f(х) функцийн нугаралтын цэг нь эсвэл f "(х)байх цэгүүд эсвэл f "(х) оршин байхгүй цэг болно. Эдгээр цэгүүд нугаралтын хувьд сэжигтэй цэг гэдэг.
Теорем 9.6 (Нугаралтын цэг байх хүрэлцээтэй нөхцөл) у=f(x) функц 2 дахин тасралтгүй дифференциалчлагдах бөгөөд нугаралтын хувьд сэжигтэй цэгийг дайрч өнгөрөхдөө f "(х) нь тэмдгээ өөрчилж байвал уг цэг нугаралтын цэг болно.
Функцийн графикийн асимптотХавтгай дээр у=f(х) муруй ба L шулуун авъя. Муруй дээрээ М(х,у) цэг авч түүнийг муруйн дагуу координатын эхээс төгсгөлгүй холдуулахад М цэгээс L шулуун хүрэх зай тэг рүү тэмүүлж байвал L шулууныгу=f(x) муруйн асимптот гэнэ.Босоо ба налуу гэсэн хоёр янзын асимптот байна. Эдгээр асимптотыг хэрхэн олохыг авч үзье.	Босоо асимптот. х нь төгсгөлөг ба а цэг рүү тэмүүлж байхад			       эсвэл			 эсвэл	байвал х=a шулууныг у=f(х) муруйн босоо асимптот гэнэ.
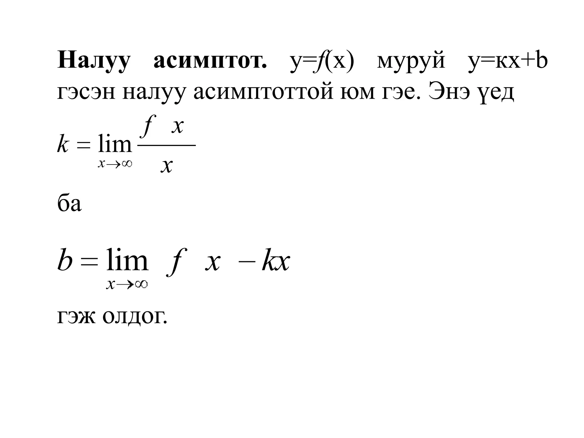
Налуу асимптот.y=f(х) муруй у=кх+b гэсэн налуу асимптоттой юм гэе. Энэ үед	ба 	гэж олдог.
Функцийн графикийг уламжлалын тусламжтайгаар байгуулахФункцийн график нь түүний өөрчлөлтийн явцын тухай хамгийн эвт-эйхэн дүрслэл, төсөөлөл өгдөг. Бид уламжлалын тусламжтайгаар функ-цийн өсөх, буурах завсар, экстремумын цэг болон функцийн графикийн хотгор, гүдгэр, нугаралтын цэг, асимптотыг олж сурсан тул функцийн графикийг нилээд нарийн байгуулах боломжтой боллоо.Функцийн графикийг байгуулахдаа доорх дэс дарааллыг баримтлан ажиллавал зохимжтой.
1.	Функцийн тодорхойлогдох мужийг олох.2.Функцийн тэгш, сондгой, үетэй зэргийг судлах.3.Түүний графикийн координатын тэнхлэгүүдтэй огтлолцсон цэгүү-дийг олох.4.Функцийн тасралтын цэгийг олох, уг муруйн асимптотыг олох.5.Функцийн өсөх, буурах муж, экстремумын цэгийг олох.6.Муруйн гүдгэр, хотгор байх завсар, нугаралтын цэгийг олох.7.Эдгээр бүх зүйлийн тусламжаар функцийн графикийг зурна.
Анхаарал тавьсандбаярлалаа

математик анализ лекц№5

  • 1.
  • 2.
    Функцийн өсөлт бабууралтТеорем 8.4 (Функц өсөх(буурах) гарцаагүй нөхцөл) Хэрэв у=f(х) функц (а,b) завсар дээр дифференциалчлагдах бөгөөд өсөж(буурч) байвал түүний уламжлал нь энэ завсар дээр сөрөг бус (эерэг бус), өөрөөр хэлбэл,Iбайна.Теорем 8.5(Функц өсөх (буурах) хурэлцээтэй нөхцөл) Хэрэв у=f(х) функц [а,b] хэрчим дээр тасралтгүй, (а,b) дээр дифференциалчлагдахаас гадна а<х<b-ийн хувьд f '(х) > 0, (f '(x) < 0)бол уг функц [а, b] дээр өснө (буурна).
  • 3.
    Функцийн экстремумТодорхойлолт 9.1Хэрэву=f(х) функцийн х=х1цэг дээрх утга нь х1цэгийн орчны бусад бүх цэгүүд дээрх утгаас их, өөрөөр хэлбэл х1цэгийн орчиндf(x1)>f(x)байвал x1-г максимумын цэг гэх ба f(х1)-г функцийн максимумын утга гэнэ. Хэрэв x2 цэгийн орчиндf(x2)<f(x) байвал х=x2-г минимумын цэг, f(x2)-г минимумын утга гэдэг. Функцийн максимум ба минимумийг нийлүүлээд функцийн экстпремум гэдэг.
  • 4.
    Теорем 9.1(Экстремум байхгарцаагүй нөхцөл) Хэрэв дифференциалчлагдах f(x) функц х=х0цэгт экстремумтэй бол f '(х) = 0 байна.Функцийн 1-р эрэмбийн уламжлалыг тэгтэй тэнцүүлдэг эсвэл 1-р уламжлал байхгүй мөн уламжлалыг ± болгодог цэгүүдийг экстремум байж болох сэжигтэй цэгүүд гэдэг.1-р эрэмбийн уламжлал нь тэг байдаг цэг бүхэн дээр экстремум байх нь алба биш.
  • 5.
    Теорем 9.2(Экстремум оршин байх 1-р хүрэлцээтэй нөхцөл)Хэрэв x0цэг y=f(x) функцийн сэжигтэй цэг бөгөөд f‘(x) нь х0цэгийг дайрч өнгөрөхдөө тэмдгээ өөрчилж байвал х=х0нь у=f (х) функцийн экстремумын цэг болно. Гэхдээ f '(х) функц х0цэгийг дайрч гарахдаа өөрийн тэмдгийг эерэгээс сөрөгт сольж байвал х0нь максимумын цэг, сөргөөс эерэгт сольж байвал минимумын цэг болно. Харин f '(х) нь тэмдгээ солихгүй байвалэкстремумын цэг болохгүй.Теорем 9.3(Экстремум оршин байх 2-р хүрэлцээтэй нөхцөл) x0цэг f (х) функцийн экстремум байх сэжигтэй цэг бөгөөд түүн дээр функцийн II эрэмбийн уламжлал оршин байг. Хэрэв f '(x)  0 баf “(x)0бол х0нь экстремумын цэг болно. f"(хо) > 0 бол x0нь минимумын, f "(хо) < 0 бол максимум болно. Харин f"(хо) = 0 бол тодорхойгүй.
  • 6.
    Функцийн графикийн хотгорба гүдгэр, нугаралтын цэг Хэрэв х1цэгийн орчны функцийн график нь х1абсцисстэй цэгт татсан шүргэгчийн дээд талд оршиж байвал (х1 ,f(x1)) цэгийг у=f(x)функцийн графикийн хотгор цэггэнэ.Хэрэв х2цэгийн орчин дахь функцийн график шүргэгчийн доод талд оршвол (x2,f(х2)) -ийг гүдгэрийн цэг гэнэ. Функц (а,b)завсрын бүх цэг дээр гүдгэр бол түүнийг уг завсарт гүдгэр функц гэнэ.
  • 7.
    Теорем 9.4у=f(х)функц х=х1цэг дээр тодорхойлогдсон бөгөөд II эрэмбийн уламжлал нь тасралтгүй байг. Хэрэв f’’(x1) >0, (f’’(x1)<0) бол функцийн график (х1,f(х1))цэг дээр хотгор (гүдгэр) байна.Функцийн графикийн гүдгэр хэсгийг хотгороос тусгаарлаж байгаа (х0,f(хо)) цэгийг функцийн графикийн нугаралтын цэг гэдэг.Теорем 9.5(Нугаралтын цэгийн зайлшгүй нөхцөл) Хэрэв у=f(х) функц х0 цэг дээр тасралтгүй 2-р эрэмбийн уламжлалтай бөгөөд х0нь нугаралтын цэг болf "(х0) = 0 байна.
  • 8.
    Дээрхи теоремоос үзвэлf(х) функцийн нугаралтын цэг нь эсвэл f "(х)байх цэгүүд эсвэл f "(х) оршин байхгүй цэг болно. Эдгээр цэгүүд нугаралтын хувьд сэжигтэй цэг гэдэг.
  • 9.
    Теорем 9.6 (Нугаралтынцэг байх хүрэлцээтэй нөхцөл) у=f(x) функц 2 дахин тасралтгүй дифференциалчлагдах бөгөөд нугаралтын хувьд сэжигтэй цэгийг дайрч өнгөрөхдөө f "(х) нь тэмдгээ өөрчилж байвал уг цэг нугаралтын цэг болно.
  • 10.
    Функцийн графикийн асимптотХавтгайдээр у=f(х) муруй ба L шулуун авъя. Муруй дээрээ М(х,у) цэг авч түүнийг муруйн дагуу координатын эхээс төгсгөлгүй холдуулахад М цэгээс L шулуун хүрэх зай тэг рүү тэмүүлж байвал L шулууныгу=f(x) муруйн асимптот гэнэ.Босоо ба налуу гэсэн хоёр янзын асимптот байна. Эдгээр асимптотыг хэрхэн олохыг авч үзье. Босоо асимптот. х нь төгсгөлөг ба а цэг рүү тэмүүлж байхад эсвэл эсвэл байвал х=a шулууныг у=f(х) муруйн босоо асимптот гэнэ.
  • 11.
    Налуу асимптот.y=f(х) муруйу=кх+b гэсэн налуу асимптоттой юм гэе. Энэ үед ба гэж олдог.
  • 12.
    Функцийн графикийг уламжлалынтусламжтайгаар байгуулахФункцийн график нь түүний өөрчлөлтийн явцын тухай хамгийн эвт-эйхэн дүрслэл, төсөөлөл өгдөг. Бид уламжлалын тусламжтайгаар функ-цийн өсөх, буурах завсар, экстремумын цэг болон функцийн графикийн хотгор, гүдгэр, нугаралтын цэг, асимптотыг олж сурсан тул функцийн графикийг нилээд нарийн байгуулах боломжтой боллоо.Функцийн графикийг байгуулахдаа доорх дэс дарааллыг баримтлан ажиллавал зохимжтой.
  • 13.
    1. Функцийн тодорхойлогдох мужийголох.2.Функцийн тэгш, сондгой, үетэй зэргийг судлах.3.Түүний графикийн координатын тэнхлэгүүдтэй огтлолцсон цэгүү-дийг олох.4.Функцийн тасралтын цэгийг олох, уг муруйн асимптотыг олох.5.Функцийн өсөх, буурах муж, экстремумын цэгийг олох.6.Муруйн гүдгэр, хотгор байх завсар, нугаралтын цэгийг олох.7.Эдгээр бүх зүйлийн тусламжаар функцийн графикийг зурна.
  • 14.