Oleh:
PENDIDIKANMATEMATIKA 2015
UNIVERSITASSRIWIJAYA
MODUL SOAL-SOAL DAN PEMBAHASAN TRIGONOMETRI
Trigonometri 2
DAFTAR ISI
Sinus dan Kosinus......................................................................................................................................................3
Jumlah dan Selish Dua Sudut..............................................................................................................................9
Persamaan Trigonometri......................................................................................................................................15
Pertidaksamaan Trigonometri...........................................................................................................................21
Luas Segitiga dan Aplikasi Lainnya.................................................................................................................26
Grafik Fungsi Trigonometri.................................................................................................................................33
Pengayaan 1...................................................................................................................................................................41
Pengayaan 2...................................................................................................................................................................46
Trigonometri 3
1. A dan B merupakan titik-titik ujung sebuah terowongan yang dilihat dari titik C.
Besar sudut penglihatan ACB adalah 45. Jika jarak CB = P meter dan CA = 2p2
meter, maka jarak terowongan dari A ke B adalah....
Pembahasan:
A
2p √2
C 45
p B
Memakai Aturan Cos
𝐴𝐵2
= 𝐶𝐴2
+ 𝐶𝐵2
- 2𝐶𝐴 . 𝐶𝐵 Cos 450
𝐴𝐵2
= 8𝑝2
+ 𝑝2
- 2. 2𝑝√2. 𝑝.
1
2
√2
𝐴𝐵2
= 9𝑝2
- 4𝑝2
𝐴𝐵2
= 5𝑝2
𝐴𝐵 = 𝑝√5
Jadi, jarak AB adalah 𝒑√ 𝟓
SINUS DAN KOSINUS
Trigonometri 4
2. Pada segitiga ABC, sudut A nya sebesar 60 dan sudut B nya 45. Titik D terletak
diantara A dan B sehingga besar sudut ACD adalah 45. Jika AD = 2 cm, maka
panjang BD adalah....
Pembahasan:
C
45 30
𝑎
60 45
A 2 D ? B
 Langkah awal mencari nilai 𝑎
𝑎
sin60
=
2
sin45
𝑎
1
2
√3
=
2
1
2
√2
𝑎 = √2
 Setelah itu panjang BD dapat dihitung menggunakan aturan sinus
𝐵𝐷
sin 30
=
𝑎
sin 45
𝐵𝐷 =
𝑎 sin 30
sin 45
𝐵𝐷 =
√6
1
2
1
2
√2
𝐵𝐷 = √3
Jadi, panjang BD adalah √ 𝟑
Trigonometri 5
3. Ditentukan segitiga ABC dengan panjang sisi-sisinya a = 7cm, b = 5cm, dan c =
3cm, maka nilai sin B adalah....
Pembahasan: A
5
c b
3
B a C
7
 Langkah awal mencari nilai Cos B menggunakan aturan kosinus
𝑏2
= 𝑎2
+ 𝑐2
− 2 𝑎𝑐 𝐶𝑜𝑠 𝐵
52
= 72
+ 32
− 2.7.3 𝐶𝑜𝑠 𝐵
25 = 58 − 42 𝐶𝑜𝑠 𝐵
𝐶𝑜𝑠 𝐵 =
33
42
𝐶𝑜𝑠 𝐵 =
11
14
Cos =
𝑠𝑎
𝑚𝑖
14 x
11
𝑥 = √142 − 112
𝑥 = √196− 121
𝑥 = 5√3
Sin B =
𝑑𝑒
𝑚𝑖
Maka, 𝑆𝑖𝑛 𝐵 =
𝑋
14
=
5√3
14
Jadi, nilai dari 𝑺𝒊𝒏 𝑩 adalah
𝟓√ 𝟑
𝟏𝟒
Trigonometri 6
4. Suatu Kota dan pusat air terpisah oleh gunung akan dibuat saluran air lurus
menghubungkan kota dan pusat air dengan cara memuat terowongan. Untuk
membuat garis lurus dari kota kepusat air dilakukan pengukuran dengan pusat titik
Q. Jarak kota ke Q adalah 55 km dan jarak pusat air ke Q adalah 20 km dan susut di
Q adalah 80 . Untuk menentukan garis lurus dari kota ke pusat. Kita cukup
menghitung besar sudut di kota dan pusat air pada segitiga yang ada. Hitung lah
besar sudut tersebut..
Pembahasan:
Misal P : Kota
R : Pusat Air
P R
55 80 20
Q
 Menghitung garis lurus dari kota ke pusat air menggunakan aturan kosinus
𝑃𝑅2
= ( 𝑃𝑄)2
+ ( 𝑅𝑄)2
− 2( 𝑃𝑄)( 𝑃𝑅) 𝐶𝑂𝑆 𝑄
𝑃𝑅2
= (55)2
+ (20)2
− 2 (55)(20) 𝐶𝑂𝑆 80
𝑃𝑅2
= 3025 + 400 − 2200 (0,17)
𝑃𝑅2
= 3051
𝑃𝑅 = √3051
𝑃𝑅 = 3 √339
 Menghitung besar sudut kota dan pusat air menggunakan aturan sinus
Besar sudut kota
𝑃𝑅
𝑆𝑖𝑛 𝑄
=
𝑃𝑄
𝑆𝑖𝑛 𝑅
3√339
𝑆𝑖𝑛 80
=
55
𝑆𝑖𝑛 𝑅
Trigonometri 7
3√339
0,98
=
55
𝑆𝑖𝑛 𝑅
𝑆𝑖𝑛 𝑅 =
53,9
3√339
𝑆𝑖𝑛 𝑅 = 0,975
𝑅 = 77,16°
 Besar sudut pusat air
𝑄𝑅
𝑆𝑖𝑛 𝑃
=
𝑃𝑅
𝑆𝑖𝑛 𝑄
20
𝑆𝑖𝑛 𝑃
=
3√339
𝑆𝑖𝑛 𝑄
20
𝑆𝑖𝑛 𝑃
=
3√339
𝑆𝑖𝑛 80
20
𝑆𝑖𝑛 𝑃
=
3√339
0,98
𝑆𝑖𝑛 𝑃 =
19,6
3√339
𝑆𝑖𝑛 𝑃 = 0,35
P = 20,49°
Jadi, besar sudut pusaran air tersebut adalah 20,49 °
Trigonometri 8
5. Pada Segitiga ABC, AB = 6 cm, BC = 7cm, dan CA = 5cm. Panjang garis berat yang
ditarik dari C adalah........
Pembahasan: C
b 5 ? a
7
3 3
A c 6 D B
 Mencari Cos A menggunakan aturan kosinus
𝑎2
= 𝑏2
+ 𝑐2
− 2𝑏𝑐 𝐶𝑜𝑠 𝐴
72
= 52
+ 62
− 2 .5 .6 𝐶𝑜𝑠 𝐴
49 = 25 + 36 − 60 𝐶𝑜𝑠 𝐴1
60 𝐶𝑜𝑠 𝐴 =
12
60
𝐶𝑜𝑠 𝐴 =
1
5
 Mencari garis berat menggunakan aturan kosinus
𝐶𝐷2
= 𝐴𝐶2
+ 𝐴𝐷2
− 2 ( 𝐴𝐶)( 𝐴𝐷) 𝐶𝑜𝑠 𝐴
= 52
+ 32
− 2 .5 .3 .
1
5
= 34 − 6
𝐶𝐷2
= 28
𝐶𝐷 = √28
𝐶𝐷 = 2√7
Jadi, panjang CD adalah 𝟐√ 𝟕
Trigonometri 9
1. 𝑡𝑎𝑛 𝑥 𝑠𝑖𝑛 𝑥 − 𝑐𝑜𝑠 𝑥 = 𝑠𝑖𝑛 𝑥, maka nilai dari 𝑡𝑎𝑛 𝑥 = ⋯
Pembahasan:
𝑡𝑎𝑛 𝑥 𝑠𝑖𝑛 𝑥 − 𝑐𝑜𝑠 𝑥 = 𝑠𝑖𝑛 𝑥
(
𝑠𝑖𝑛 𝑥
𝑐𝑜𝑠 𝑥
) 𝑠𝑖𝑛 𝑥 − 𝑐𝑜𝑠 𝑥 = 𝑠𝑖𝑛 𝑥
𝑠𝑖𝑛2
𝑥
𝑐𝑜𝑠 𝑥
−
𝑐𝑜𝑠2
𝑥
𝑐𝑜𝑠 𝑥
= 𝑠𝑖𝑛 𝑥
𝑠𝑖𝑛2
𝑥 − 𝑐𝑜𝑠2
𝑥
𝑐𝑜𝑠 𝑥
= 𝑠𝑖𝑛 𝑥
𝑠𝑖𝑛2
𝑥 − 𝑐𝑜𝑠2
𝑥 = 𝑠𝑖𝑛 𝑥 ∙ 𝑐𝑜𝑠 𝑥
(1 − 𝑐𝑜𝑠2
𝑥) − 𝑐𝑜𝑠2
𝑥 =
1
2
𝑠𝑖𝑛 2𝑥
1 − 2 𝑐𝑜𝑠2
𝑥 =
1
2
𝑠𝑖𝑛 2𝑥
− 𝑐𝑜𝑠 2𝑥 =
1
2
𝑠𝑖𝑛 2𝑥
𝑠𝑖𝑛 2𝑥
𝑐𝑜𝑠 2𝑥
= −2
𝑡𝑎𝑛 2𝑥 = −2
2 𝑡𝑎𝑛 𝑥
1− 𝑡𝑎𝑛2 𝑥
= −2
2 𝑡𝑎𝑛 𝑥 = −2 + 2 𝑡𝑎𝑛2
𝑥
2 𝑡𝑎𝑛2
𝑥 − 2 𝑡𝑎𝑛 𝑥 − 2 = 0
𝑡𝑎𝑛2
𝑥 − 𝑡𝑎𝑛 𝑥 − 1 = 0
Misal :
𝑡𝑎𝑛2
𝑥 = 𝑃
Maka :
𝑃2
− 𝑃 − 1 = 0
JUMLAH DAN SELISIH SUDUT
Trigonometri 10
𝑋1,2 =
−𝑏 ± √𝑏2 − 4𝑎𝑐
2𝑎
=
−(−1) ± √(−1)2 − 4 .1. (−1)
2.1
=
1 ± √5
2
=
1
2
±
1
2
√5
Jadi, nilai dari 𝒕𝒂𝒏 𝒙 adalah
𝟏
𝟐
±
𝟏
𝟐
√ 𝟓
2. (1 − 𝑡𝑎𝑛2 𝑥
22011 )(1 − 𝑡𝑎𝑛2 𝑥
22010 ) … (1 − 𝑡𝑎𝑛2 𝑥
2
) = 22011
√3 𝑡𝑎𝑛
𝑥
22011 maka 𝑠𝑖𝑛 2𝑥
adalah ...
Pembahasan:
 Dari identitas
𝑡𝑎𝑛 2𝑥 =
2 𝑡𝑎𝑛 𝑥
1 − 𝑡𝑎𝑛2 𝑥
 Diperoleh
1 − 𝑡𝑎𝑛2
𝑥 =
2 𝑡𝑎𝑛 𝑥
𝑡𝑎𝑛 2𝑥
 Sehingga
(1 − 𝑡𝑎𝑛2
𝑥
22011
)(1 − 𝑡𝑎𝑛2
𝑥
22010
)… (1 − 𝑡𝑎𝑛2
𝑥
2
) = 22011
√3 𝑡𝑎𝑛
𝑥
22011
2 𝑡𝑎𝑛
𝑥
22011
𝑡𝑎𝑛
𝑥
22010
∙
2 𝑡𝑎𝑛
𝑥
22010
𝑡𝑎𝑛
𝑥
22009
…
2 𝑡𝑎𝑛
𝑥
2
𝑡𝑎𝑛 𝑥
= 22011
√3 𝑡𝑎𝑛
𝑥
22011
22011
𝑡𝑎𝑛
𝑥
22011
𝑡𝑎𝑛 𝑥
= 22011
√3 𝑡𝑎𝑛
𝑥
22011
𝑡𝑎𝑛 𝑥 =
22011
𝑡𝑎𝑛
𝑥
22011
22011
√3 𝑡𝑎𝑛
𝑥
22011
Trigonometri 11
𝑡𝑎𝑛 𝑥 =
1
3
√3
 Oleh karena itu :
𝑠𝑖𝑛 𝑥 =
1
2
dan 𝑐𝑜𝑠 𝑥 =
1
2
√3
 Maka :
𝑠𝑖𝑛 2𝑥 = 2 𝑠𝑖𝑛 𝑥 𝑐𝑜𝑠 𝑥 =
1
2
√3
Jadi, nilai 𝒔𝒊𝒏 𝟐𝒙 adalah 𝟐 𝒔𝒊𝒏 𝒙 𝒄𝒐𝒔 𝒙 =
𝟏
𝟐
√ 𝟑.
3. ( 𝑐𝑜𝑠 ∅ − 𝑐𝑜𝑠 𝜃)2
+ ( 𝑠𝑖𝑛 ∅ − 𝑠𝑖𝑛 𝜃)2
= 1, maka 𝑡𝑎𝑛(∅ + 𝜃) = ⋯
Pembahasan:
( 𝑐𝑜𝑠∅ + 𝑐𝑜𝑠 𝜃)2
+ ( 𝑠𝑖𝑛 ∅ + 𝑠𝑖𝑛 𝜃)2
= 1
𝑐𝑜𝑠2
∅ + 2 𝑐𝑜𝑠 ∅ 𝑐𝑜𝑠 𝜃 + 𝑐𝑜𝑠2
𝜃 + 𝑠𝑖𝑛2
∅ − 2 𝑠𝑖𝑛 ∅ 𝑠𝑖𝑛 𝜃 + 𝑠𝑖𝑛2
𝜃 = 1
( 𝑐𝑜𝑠2
∅ + 𝑠𝑖𝑛2
∅) + ( 𝑐𝑜𝑠2
𝜃 + 𝑠𝑖𝑛2
𝜃) + 2𝑐𝑜𝑠∅ 𝑐𝑜𝑠𝜃 − 2 𝑠𝑖𝑛 ∅ 𝑠𝑖𝑛 𝜃 = 1
1+ 1 + 2 𝑐𝑜𝑠 ∅ 𝑐𝑜𝑠 𝜃 − 2 𝑠𝑖𝑛 ∅ 𝑠𝑖𝑛 𝜃 = 1
2( 𝑐𝑜𝑠 ∅ 𝑐𝑜𝑠 𝜃 − 𝑠𝑖𝑛 ∅ 𝑠𝑖𝑛 𝜃) = −1
( 𝑐𝑜𝑠∅ 𝑐𝑜𝑠 𝜃 − 𝑠𝑖𝑛 ∅ 𝑠𝑖𝑛 𝜃) = −
1
2
𝑐𝑜𝑠(∅ + 𝜃) = −
1
2
tan(∅ + θ) =
√3
−1
= −√3
Jadi, nilai 𝒕𝒂𝒏(∅ + 𝜽) adalah −√ 𝟑
2
√3
-1
Trigonometri 12
4. 𝑐𝑜𝑡 105 𝑡𝑎𝑛 15 = ⋯
Pembahasan:
𝑐𝑜𝑡 105 ∙ 𝑡𝑎𝑛 15 =
1
𝑡𝑎𝑛 105
𝑡𝑎𝑛 15
=
𝑡𝑎𝑛 15
𝑡𝑎𝑛 105
=
𝑡𝑎𝑛(60 − 45)
𝑡𝑎𝑛(60 + 45)
=
𝑡𝑎𝑛 60 − 𝑡𝑎𝑛 45
1 + 𝑡𝑎𝑛 60 𝑡𝑎𝑛 45
𝑡𝑎𝑛 60 + 𝑡𝑎𝑛 45
1 − 𝑡𝑎𝑛 60 𝑡𝑎𝑛 45
=
√3− 1
1 + (√3)(1)
√3+ 1
1 − (√3)(1)
=
(√3 − 1)(1 − √3)
(√3 + 1)(1 + √3)
=
√3 − 3 − 1 + √3
√3 + 3 + 1 + √3
=
2√3 − 4
2√3 + 4
=
(2√3 − 4)(2√3− 4)
(2√3 + 4)(2√3− 4)
=
12 − 16√3 + 16
12 − 16
=
28 − 16√3
−4
= 4√3 − 7
Jadi, nilai dari 𝑐𝑜𝑡 105 𝑡𝑎𝑛 15 adalah 4√3− 7
Trigonometri 13
5. 𝑠𝑖𝑛 𝑥 + 𝑐𝑜𝑠 𝑥 + 𝑠𝑖𝑛3
𝑥 + 𝑐𝑜𝑠3
𝑥 + 𝑠𝑖𝑛5
𝑥 + 𝑐𝑜𝑠5
𝑥 + ⋯ =
Pembahasan:
 Dengan rumus jumlah geometri tak hingga
𝑆∞ =
𝑎
1−𝑟
𝑠𝑖𝑛 𝑥 + 𝑐𝑜𝑠 𝑥 + 𝑠𝑖𝑛3
𝑥 + 𝑐𝑜𝑠3
𝑥 + 𝑠𝑖𝑛5
𝑥 + 𝑐𝑜𝑠5
𝑥 + ⋯
= ( 𝑠𝑖𝑛 𝑥 + 𝑠𝑖𝑛3
𝑥 + 𝑠𝑖𝑛5
𝑥 + ⋯ ) + ( 𝑐𝑜𝑠 𝑥 + 𝑐𝑜𝑠3
𝑥 + 𝑐𝑜𝑠5
𝑥 + ⋯)
=
𝑠𝑖𝑛 𝑥
1 − 𝑠𝑖𝑛2 𝑥
+
𝑐𝑜𝑠 𝑥
1 − 𝑐𝑜𝑠2 𝑥
=
𝑠𝑖𝑛 𝑥
𝑐𝑜𝑠2 𝑥
+
𝑐𝑜𝑠 𝑥
𝑠𝑖𝑛2 𝑥
=
𝑠𝑖𝑛3
𝑥 + 𝑐𝑜𝑠3
𝑥
𝑐𝑜𝑠2 𝑥 ∙ 𝑠𝑖𝑛2 𝑥
Jadi, nilai dari 𝒔𝒊𝒏 𝒙 + 𝒄𝒐𝒔 𝒙 + 𝒔𝒊𝒏 𝟑
𝒙 + 𝒄𝒐𝒔 𝟑
𝒙 + 𝒔𝒊𝒏 𝟓
𝒙 + 𝒄𝒐𝒔 𝟓
𝒙 + ⋯ adalah
𝒔𝒊𝒏 𝟑
𝒙 + 𝒄𝒐𝒔 𝟑
𝒙
𝒄𝒐𝒔 𝟐 𝒙 ∙ 𝒔𝒊𝒏 𝟐 𝒙
Trigonometri 14
6. 𝑠𝑖𝑛8
75 − 𝑐𝑜𝑠8
75 = ⋯
Pembahasan:
𝑠𝑖𝑛8
75 − 𝑐𝑜𝑠8
75
= ( 𝑠𝑖𝑛4
75 − 𝑐𝑜𝑠4
75)( 𝑠𝑖𝑛4
75 + 𝑐𝑜𝑠4
75)
= (( 𝑠𝑖𝑛2
75 − 𝑐𝑜𝑠2
75)( 𝑠𝑖𝑛2
75 + 𝑐𝑜𝑠2
75))(( 𝑠𝑖𝑛2
75 + 𝑐𝑜𝑠2
75)2
− 2 𝑠𝑖𝑛2
75 ∙ 𝑐𝑜𝑠2
75)
= (−( 𝑐𝑜𝑠2
75 − 𝑠𝑖𝑛2
75))( 𝑠𝑖𝑛2
75 + 𝑐𝑜𝑠2
75)(( 𝑠𝑖𝑛2
75 + 𝑐𝑜𝑠2
75)2
−
1
2
(2 𝑠𝑖𝑛 75 𝑐𝑜𝑠 75)2
)
= (− 𝑐𝑜𝑠 150)(1)(12
−
1
2
( 𝑠𝑖𝑛 150)2
)
= − (−
1
2
√3)(1 −
1
2
(
1
2
)
2
)
=
1
2
√3 ∙
7
8
=
7
16
√3
Jadi, nilai dari 𝒔𝒊𝒏 𝟖
𝟕𝟓 − 𝒄𝒐𝒔 𝟖
𝟕𝟓 adalah
𝟕
𝟏𝟔
√ 𝟑
Trigonometri 15
1. Untuk −
3𝜋
2
< 𝑥 < 2𝜋 , banyaknya nilai x yang memenuhi persamaan (sin2𝑥 +
√3cos 2𝑥)
2
− 5 = cos(
𝜋
6
− 2𝑥) adalah ....
Pembahasan:
(sin 2𝑥 + √3 cos2𝑥)2
− 5 = cos(
𝜋
6
− 2𝑥)
(sin 2𝑥 + √3cos2𝑥)2
− 5 = cos
𝜋
6
cos2𝑥 + sin
𝜋
6
sin 2𝑥
(sin 2𝑥 + √3cos2𝑥)2
− 5 =
1
2
√3cos2𝑥 +
1
2
sin 2𝑥
(sin 2𝑥 + √3cos2𝑥)2
− 5 =
1
2
(√3cos2𝑥 +sin 2𝑥)
Misalkan : 𝐬𝐢𝐧 𝟐𝒙 + √ 𝟑𝐜𝐨𝐬 𝟐𝒙 = 𝒑
𝑝2
+
1
2
𝑝 − 5 = 0
2𝑝2
+ 𝑝 − 10 = 0
(2𝑝 − 5)(𝑝 + 2) = 0
𝑝 =
5
2
𝑎𝑡𝑎𝑢 𝑝 = −2
↓
𝑇𝑀
sin 2𝑥 + √3cos2𝑥 = 𝑝
sin 2𝑥 + √3cos2𝑥 = −2
2cos(2𝑥 − 30°) = −2
cos(2𝑥 − 30°) = −1
cos(2𝑥 − 30°) = cos180°
(2𝑥 − 30°) = ± 180° + 𝑘. 360°
PERSAMAAN KUADRAT
Trigonometri 16
(2𝑥 − 30°) = 180° + 𝑘. 360°
(2𝑥 − 30°) = −180° + 𝑘. 360°
 2𝑥 = 210° + 𝑘. 360°
𝑥 = 105° + 𝑘. 180°
𝒌 = 𝟎 → 𝑥 = 105°
𝒌 = 𝟏 → 𝑥 = 285°
 2𝑥 = −150° + 𝑘. 360°
𝑥 = −75° + 𝑘. 180°
𝒌 = 𝟎 → 𝑥 = −75°
𝒌 = 𝟏 → 𝑥 = 105°
𝒌 = 𝟐 → 𝑥 = 285°
𝒌 = 𝟑 → 𝑥 = 465°
Jadi, nilai yangx yang memenuhi adalah{−𝟕𝟓°, 𝟏𝟎𝟓°, 𝟐𝟖𝟓°}
2𝑥 = 210° + 𝑘. 360°
2𝑥 = −150° + 𝑘. 360°
Trigonometri 17
2. Himpunan penyelesian dari 2cos2
𝐴 − cos 𝐴 − 1 = 0 untuk 0° ≤ 𝑥 ≤ 360° ....
Pembahasan:
2 cos2
𝐴 − cos 𝐴 − 1 = 0
Misal : cos 𝐴 = 𝑋
Maka :
2𝑥2
− 𝑥 − 1 = 0
(2𝑥 + 1)( 𝑥 − 1) = 0
(2𝑥 + 1) = 0 𝑎𝑡𝑎𝑢 ( 𝑥 − 1) = 0
𝑥 = −
1
2
𝑎𝑡𝑎𝑢 𝑥 = 1
→ cos 𝐴 = 𝑥
cos 𝐴 = −
1
2
𝑎𝑡𝑎𝑢 cos𝐴 = 1
𝐔𝐧𝐭𝐮𝐤 𝐜𝐨𝐬 𝑨 = −
𝟏
𝟐
→ 𝐜𝐨𝐬 𝑨 = 𝐜𝐨𝐬 𝟏𝟐𝟎°
𝑘 = 0 → A = ± 120°+ 0.360°
A = ± 120° (𝐴 = −120° 𝑡𝑖𝑑𝑎𝑘 𝑚𝑒𝑚𝑒𝑛𝑢ℎ𝑖)
𝑘 = 1 → A = ± 120°+ 1.360°
A = 240° 𝑎𝑡𝑎𝑢 A = 480°(𝑡𝑖𝑑𝑎𝑘 𝑚𝑒𝑚𝑒𝑛𝑢ℎ𝑖)
𝐔𝐧𝐭𝐮𝐤 𝐜𝐨𝐬 𝑨 = 𝟏 → 𝐜𝐨𝐬 𝑨 = 𝐜𝐨𝐬 𝟎°
𝑘 = 0 → A = ± 0° + 0.360°
A = 0°
𝑘 = 1 → A = ± 0° + 1.360°
A = 360°
Jadi, HP {𝟎°, 𝟏𝟐𝟎°, 𝟐𝟒𝟎°, 𝟑𝟔𝟎°)
Trigonometri 18
3. Nilai terbesar x dalam 0 ≤ x ≤ 2π sehingga cos (2x−
π
2
) = √3 sin(2x −
π
2
) adalah
....
Pembahasan:
𝑐𝑜𝑠 (2𝑥 −
𝜋
2
) = √3 𝑠𝑖𝑛 (2𝑥 −
𝜋
2
)
𝑐𝑜𝑠
𝑠𝑖𝑛
(2𝑥 −
𝜋
2
) = √3
𝑐𝑜𝑡 (2𝑥 −
𝜋
2
) = 𝑐𝑜𝑡 (
𝜋
6
)
(2𝑥 −
𝜋
2
) =
𝜋
6
+ 𝑘. 180°
2𝑥 =
4𝜋
6
+ 𝑘. 180°
𝑥 =
𝜋
3
+ 𝑘.
𝜋
2
𝑥 𝑚𝑎𝑘𝑠 =
11
6
𝜋
𝑘 = 1 → 𝑥 =
2𝜋+3𝜋
6
=
5𝜋
6
𝑘 = 2 → 𝑥 =
2𝜋
3
+
2𝜋
2
=
4𝜋
3
𝑘 = 3 → 𝑥 =
𝜋
3
+
3𝜋
2
=
11𝜋
6
𝑘 = 4 → 𝑥 =
𝜋
3
+
4𝜋
2
=
14𝜋
6
Jadi , nilai terbesarx dari persamaan di atasadalah
𝟏𝟏𝝅
𝟔
: sin (2𝑥 −
𝜋
2
)
Trigonometri 19
4. Selesaikan persamaan 𝑐𝑜𝑠 𝑛
𝑥 − 𝑠𝑖𝑛 𝑛
𝑥 = 1 dimana n adalah bilangan asli !
Pembahasan:
 Untuk 𝑛 ≥ 1 , = | 𝑐𝑜𝑠 𝑛
𝑥 − 𝑠𝑖𝑛 𝑛
𝑥|
≤ | 𝑐𝑜𝑠 𝑛
𝑥 − 𝑠𝑖𝑛 𝑛
𝑥|
≤ |cos 𝑛
𝑥| + |sin 𝑛
𝑥|
≤ |cos2
𝑥| + |sin2
𝑥| = 1
 𝑥 ∈ { 𝑚𝜋 | 𝑚 ∈ 𝑏𝑖𝑙𝑎𝑛𝑔𝑎𝑛 𝑔𝑒𝑛𝑎𝑝} ∪ {2𝑚𝜋, 2𝑚𝜋 −
𝜋
2
| 𝑚 ∈ 𝑏𝑖𝑙𝑎𝑛𝑔𝑎𝑛 𝑔𝑎𝑛𝑗𝑖𝑙}
 Untuk 𝑛 = 1 , 1 = cos 𝑥 − sin 𝑥 = √2(𝑥 −
𝜋
2
)
Sehingga, 𝒙 ∈ {𝟐𝒎𝝅, 𝟐𝒎𝝅 −
𝝅
𝟐
| 𝒎 ∈ 𝒁}
sin2
𝑥 = |sin 𝑛
𝑥|
cos2
𝑥 = |cos 𝑛
𝑥|
Trigonometri 20
5. Tentukan himpunan penyelesaian dari 𝑡𝑎𝑛 𝑥 − 𝑡𝑎𝑛2
𝑥 = 2 𝑡𝑎𝑛2
𝑥 dengan 0 ≤ 𝑥 ≤
180° !
Pembahasan:
𝑡𝑎𝑛 𝑥 − 𝑡𝑎𝑛2
𝑥 = 2 𝑡𝑎𝑛2
𝑥
(1 − 𝑡𝑎𝑛2
𝑥) = 2tan 𝑥
2 𝑡𝑎𝑛 𝑥
1− 𝑡𝑎𝑛2 𝑥
= 1
𝑡𝑎𝑛 2𝑥 = 1
𝑡𝑎𝑛 2𝑥 = 𝑡𝑎𝑛 45°
2𝑥 = 45°
𝑥 = 𝛼 + 𝑘. 180°
2𝑥 = 45° + 𝑘. 180°
𝑥 =
45°
2
+ 𝑘. 90°
𝒌 = 𝟎 → 𝑥 =
45°
2
= 22,5°
𝒌 = 𝟏 → 𝑥 =
45°
2
+ 90° = 112,5°
𝒌 = 𝟐 → 𝑥 =
45°
2
+ 180° = 202,5°
Jadi, himpunan penyelesaiandari 𝒕𝒂𝒏 𝒙 − 𝒕𝒂𝒏 𝟐
𝒙 = 𝟐 𝒕𝒂𝒏 𝟐
𝒙 dengan 𝟎 ≤ 𝒙 ≤
𝟏𝟖𝟎°adalah {𝟐𝟐, 𝟓° ; 𝟏𝟏𝟐, 𝟓°}
: tan 𝑥
Trigonometri 21
1. Diketahui ∆ ABC dengan AB = 1 cm, BC = 2 cm, dan AC = k m. Jika 𝛼 adalah sudut
ACB, maka nilai-nilai k yang memenuhi cos 𝛼 <
7
8
adalah . . . .
Pembahasan:
𝐴𝐵 = 1
𝐵𝐶 = 2
𝐴𝐶 = 𝐾
Gunakan aturan cosinus:
𝐴𝐵2
= 𝐴𝐶2
+ 𝐵𝐶2
− 2( 𝐴𝐶)( 𝐵𝐶)cos 𝛼
12
= 𝑘2
+ 22
− 2( 𝑘)(2)cos 𝛼
4𝑘 cos 𝛼 = 𝑘2
+ 4 − 1
4𝑘 cos 𝛼 = 𝑘2
+ 3
cos 𝛼 =
𝑘2
+3
4𝑘
cos 𝛼 <
7
8
, maka
𝑘2+3
4𝑘
<
7
8
𝑘2+3
𝑘
<
7
2
𝑘2+3
𝑘
−
7
2
< 0
2𝑘2−7𝑘+6
2𝑘
< 0
(2𝑘−3)( 𝑘−2)
2𝑘
< 0
Nilai uji coba 𝑘 =
3
2
; 𝑘 = 2; 𝑑𝑎𝑛 𝑘 = 0
PERTIDAKSAMAAN KUADRAT
Trigonometri 22
 Buat garis bilangan
Himpunan k adalah 𝑘 < 0 atau
3
2
< 𝑘 < 2
Karena k adalah panjang salahsatu sisi ∆, maka nilai k harus lebih dari 0. Maka
nilai yang memenuhi adalah
𝟑
𝟐
< 𝑘 < 2
Trigonometri 23
2. Nilai x yang memenuhi cos 3x >
1
2
untuk 0 ≤ x ≤ 180 adalah . . . .
Pembahasan:
cos 3x >
1
2
, 0 ≤ x ≤ 180
 Buat ke dalam bentuk persamaan
cos3𝑥 =
1
2
cos3𝑥 = cos60
 3𝑥 = 60° + 𝑘 .360°
𝑥 = 20° + 𝑘 .360°
𝑘 = 0 𝑥 = 20
𝑘 = 1 𝑥 = 100
𝑘 = 2 𝑥 = 220(tidak memenuhi)
 Buat garis bilangan
Jadi, HP adalah 𝟎 ≤ 𝐱 < 𝟐𝟎atau 𝟎 < 𝑥 < 𝟏𝟒𝟎
Trigonometri 24
3. Tentukan penyelesaian dari √2 𝑠𝑖𝑛2
(𝑥 +
𝜋
4
) + 𝑠𝑖𝑛 (𝑥 +
𝜋
4
) − √2 > 0 untuk 0 ≤ 𝑥 ≤
360
Pembahasan:
 Buat ke dalam bentuk persamaan
Misalkan 𝑎 = 𝑠𝑖𝑛 (𝑥 +
𝜋
4
)
Maka, √2 𝑎2
+ 𝑎 − 2 = 0
𝑎1,2 =
−𝑏±√𝑏2
−4𝑎𝑐
2𝑎
=
−1±√12 −4(√2)(√2)
2√2
=
−1±√9
2√2
=
−1±3
2√2
, diasumsikan bahwa a adalah bilangan real
Maka, 𝑎 =
−1±3
2√2
=
1
2
√2
𝑠𝑖𝑛 (𝑥 +
𝜋
4
) =
1
2
√2
𝑠𝑖𝑛( 𝑥 + 45) = sin 45
 𝑥 + 45 = 45 + 𝑘 . 360
𝑥 = 0 + 𝑘 . 360
𝑘 = 0 𝑥 = 90
𝑘 = 1 𝑥 = 450 (tidak memenuhi)
 Buat garis bilangan
HP = {0 ≤ x < 90}
Trigonometri 25
4. Semua nilai 𝑥 ∈ [0,2𝜋]yang memenuhi pertidaksamaan sin 𝑥 + 2 tan 𝑥 < 0 adalah .
. . .
Pembahasan:
sin 𝑥 + 2tan 𝑥 < 0
tan 𝑥 cos 𝑥 + 2 tan 𝑥 < 0
tan 𝑥 (cos𝑥 + 2) < 0
tan 𝑥 < 0
Nilai tan negatif terletak pada kuadranII dan IV, maka nilai yang memenuhi adalah
𝝅
𝟐
< 𝑥 < 𝜋 atau
𝟑
𝟐
𝝅 < 𝑥 < 2𝝅
5. Tentukan himpunan penyelesaian dari cos 𝑥 − √3sin 𝑥 > 0 !
Pembahasan :
 Buat ke dalam bentuk persamaan
cos 𝑥 − √3sin 𝑥 = 0
cos 𝑥 =√3sin 𝑥
cos 𝑥
sin 𝑥
= √3
cot 𝑥 = √3
 𝑥 = 30 + 𝑘 .360
𝑘 = 0 𝑥 = 30
𝑘 = 1 𝑥 = 210
𝑘 = 2 𝑥 = 390 (tidak memenuhi)
 Buat garis bilngan
HP = {𝟎 ≤ 𝒙 < 30 atau 𝟐𝟏𝟎 < 𝑥 ≤ 360}
Trigonometri 26
1.
Jika, a= 4, b=6, c=3
Berapa luas segitiga ABC ?
Pembahasan :
Cari cosinus c
𝑐2
= 𝑎2
+ 𝑏2
− 2𝑎𝑏 cos𝑐
32
= 42
+ 62
− 2 × 4 × 6 cos𝑐
9 = 16 + 36 − 48cos 𝑐
9 = 52 − 48cos 𝑐
48 cos 𝑐 = 52 − 9
48 cos 𝑐 = 43
cos 𝑐 =
43
48
Dari cos kita akan memperoleh sn c dengan segitiga baru
p 48
43
𝑝2
= 482
− 432
𝑝2
= 2304 − 1849
𝑝2
= 455
𝑝 = √455
LUAS SEGITIGA DAN APLIKASI LAINNYA
C
A
B
Trigonometri 27
sin 𝑐 =
√455
48
Luas segitiga ABC =
1
2
× 𝑎 × 𝑏 × sin 𝑐
=
1
2
× 4 × 6 × sin
√455
48
=
1
4
√455
Jadi, luas segitiga tersebut adalah
𝟏
𝟒
√𝟒𝟓𝟓
Trigonometri 28
2. Perhatikan gambar di bawah ini!
8 12
13
Dengan ∠ 𝑆 = 60∘
Berapa luas segitiga PQR?
Pembahasan :
 Cari panjang PR dengan aturan cosinus pada segitiga PRS
𝑃𝑅2
= 𝑆𝑃2
+ 𝑆𝑅2
− 2 × 𝑆𝑃 × 𝑆𝑅 cos60∘
= 32
+ 82
− 2 × 3 × 8 cos60∘
= 9 + 64 − 48 ×
1
2
= 9 + 64 − 24
= 49
𝑃𝑅 = √49
𝑃𝑅 = 7
 Cari aturan dari cosinus Q dengan menggunakan aturan cosinus pada segitiga
PQR
𝑃𝑅2
= 𝑄𝑅2
+ 𝑃𝑄2
− 2 × 𝑄𝑅 × 𝑃𝑄 cos 𝑄
72
= 122
+ 132
− 2 × 12 × 13 cos 𝑄
49 = 144 + 169 − 312 cos 𝑄
312 cos 𝑄 = 313 − 49
312 cos 𝑄 = 264
cos 𝑄 =
264
312
=
11
13
R
S
P
Q
Trigonometri 29
 Dari hasil cos Q, kita peroleh sin Q dengan segitiga baru
13
X
11
𝑋2
= 132
− 112
= 169 − 121
= 48
𝑥 = √48
= 4√3
Jadi, sin 𝑄 =
4√3
13
Luas segitiga PQR diperoleh dari sin B
Luas segitiga PQR =
1
2
× 12 × 13 sin 𝐵
= 6 × 13 ×
4√3
13
= 6 × 4√3
= 24√3 𝑐𝑚2
Jadi, luas segitiga PQR adalah 𝟐𝟒√ 𝟑 𝒄𝒎 𝟐
Q
Trigonometri 30
3. Perhatikan gambar dibawah ini!
4
Dengan ∠ 𝐴 = 45∘
, ∠ 𝐵 = 105∘
, ∠ 𝐶 = 30∘
Berapa luas segitiga ABC?
Pembahasan :
𝐴𝐶
sin 𝐵
=
𝐴𝐵
sin 𝐶
4
sin 105
=
𝐴𝐵
sin 30
4
√6+ √2
4
=
𝐴𝐵
1
2
4(
1
2
) = 𝐴𝐵 (
√6 + √2
4
)
2 = 𝐴𝐵 (
√6 + √2
4
)
8 = 𝐴𝐵 (√6+ √2)
𝐴𝐵 =
8
(√6 + √2)
𝐴𝐵 = 2 (√6+ √2)
A
B C
Trigonometri 31
𝐴𝐵
𝑆𝑖𝑛 𝐶
=
𝐵𝐶
𝑆𝑖𝑛 45
2(√6 − √2)
sin 30
=
𝐵𝐶
sin 45
2(√6− √2)
1
2
=
𝐵𝐶
1
2√2
2√2 (√6 − √2) = 𝐵𝐶
𝐵𝐶 = 2√2 − 4
𝐵𝐶 = 4√3− 4
𝐵𝐶 = 4 (√3 − 1)
Maka luas segitiga :
L =
1
2
( 𝐵𝐶)( 𝐴𝐵)sin 𝐵
=
1
2
(4(√3− 1))(2(√6 − √2))(
√6 + √2
4
)
= (√3 − 1)(√6 − √2)(√6 + √2)
= (√3 − 1)(6 + √12 − √12 − 2)
= (√3 − 1)4
Jadi luas segitiga tersebut adalah 𝟒(√ 𝟑 − 𝟏)
NOTE :
sin105 = sin(180 − 75)
= sin75
= sin(30 + 45)
= sin30 cos 45 + cos30 sin 45
= (
1
2
∙
1
2
√2) + (
1
2
√3 ∙
1
2
√2)
=
1
4
√2 +
1
4
√6
=
√2 + √6
4
Trigonometri 32
4. Diketahui sekeping keramik dipotong berbentuk segitiga sembarang dengan
panjang sisi-sisi 10 cm,13 cm dan 17 cm. Berapa luas permukaan keramik tersebut?
Pembahasan :
𝑆 =
1
2
( 𝐴 + 𝐵 + 𝐶)
=
1
2
(10 + 13 + 17)
=
1
2
(40) = 20
Luas permukaan keramik
=√𝑆( 𝑆 − 𝐴)( 𝑆 − 𝐵)( 𝑆 − 𝐶)
=√20(20− 10)(20 − 13)(20 − 17)
=√4200
=64,807 CM2
Jadi , luas permukaan keramik adalah 64,807 CM2
5. Diketahui suatu luas segitiga 340 cm2 dengan sisi a = 10 cm, b = (3x+5) cm dan
sudutnya 90∘
carilah nilai x tersebut?
Pembahasan :
340 =
1
2
× 10 (3𝑥 + 5)sin 90∘
340 = 5 (3𝑥 + 5) × 1
0 = 15𝑥 + 25 − 340
= 15𝑥 − 315
𝑥 = 21
340 =
1
2
× 10(21 × 3 + 5)sin 90∘
340 = 5(68)
340 = 340
Jadi, nilai x yang diperoleh adalah 21.
Trigonometri 33
1. Gambarlah grafik dari y = 2 sin x ( 1 − sin2
𝑥)+ sin 𝑥 − 2sin3
𝑥
Penyelesaian:
𝑦 = 2 sin 𝑥(1 − sin2
𝑥) +sin 𝑥 − 2 sin3
𝑥
𝑦 = 2 sin 𝑥 cos2
𝑥 + sin 𝑥 − 2 sin3
𝑥
𝑦 = (2 sin 𝑥 cos 𝑥 )cos 𝑥 + (1 − 2 𝑠𝑖𝑛2
𝑥) sin 𝑥
𝑦 = sin 2𝑥 cos 𝑥 + cos 2𝑥 sin 𝑥
𝑦 = sin(2𝑥 + 𝑥)
𝑦 = sin 3𝑥
GRAFIK FUNGSI TRIGONOMETRI
Trigonometri 34
2. Tuliskan persamaan sinus dan cosinus dari grafik berikut (perhatikan grafik pada
sumbu-x dan sumbu-y positif)
Penyelesaian:
 Untuk fungsi cosinus
𝑦 = 𝐴 cos 𝑘(𝑥 − 𝛼) + 𝑐
 𝑀𝑎𝑥 = | 𝐴| + 𝑐
5 = 𝐴 + 𝑐
𝐴 = 5 − 𝑐
 𝑀𝑖𝑛 = −| 𝐴| + 𝑐
−1 = −𝐴 + 𝑐
𝐴 = 𝑐 + 1
 𝐴 = 𝐴
5 − 𝑐 = 𝑐 + 1
𝒄 = 𝟐
| 𝑨| = 𝟑
 𝑃𝑒𝑟𝑖𝑜𝑑𝑒 =
2𝜋
𝑘
4 =
2𝜋
𝑘
𝒌 =
𝝅
𝟐
 𝛼 = 2 − (4 − 2)
𝜶 = 𝟎
Trigonometri 35
Maka fungsi cosinus dari grafik diatas adalah 𝑦 = 3cos
𝜋
2
𝑥 + 2
 Fungsi Sinus
Pada kuadran IV ingat
sin(270+ 𝑥) = − cos 𝑥 , 270 =
3
2
𝜋
maka
cos 𝑥 = sin(𝑥 − 270)
Sehingga
𝑦 = 3 cos
𝜋
2
𝑥 + 2
𝑦 = 3 sin(
𝜋
2
𝑥 −
3𝜋
2
) + 2
𝑦 = 3 sin
𝜋
2
( 𝑥 − 3) + 2
Jadi, persamaan sinus dan cosinus dari grafik diatas berturut-turut adalah
𝒚 = 𝟑 𝐬𝐢𝐧
𝝅
𝟐
( 𝒙 − 𝟑)+ 𝟐 dan 𝒚 = 𝟑 𝐜𝐨𝐬
𝝅
𝟐
𝒙 + 𝟐
Trigonometri 36
3. Gambarlah grafik dari 𝑦 =
𝑠𝑖𝑛 𝑥 (𝑡𝑎𝑛 𝑥+1)−2 𝑡𝑎𝑛 𝑥𝑐𝑜𝑠 𝑥
𝑠𝑖𝑛 𝑥−𝑐𝑜𝑠 𝑥
Penyelesaian:
𝑦 =
sin 𝑥 (tan 𝑥 + 1) − 2 tan 𝑥 𝑐𝑜𝑠 𝑥
sin 𝑥 − cos 𝑥
𝑦 =
sin 𝑥 tan 𝑥 + sin 𝑥 − 2 tan 𝑥 cos 𝑥
sin 𝑥 − cos 𝑥
𝑦 =
𝑠𝑖𝑛𝑥 (
sin 𝑥
cos 𝑥
) + sin 𝑥 − 2(
sin 𝑥
cos 𝑥
)cos 𝑥
sin 𝑥 − cos 𝑥
𝑦 =
(
sin2
𝑥
cos 𝑥
) + sin 𝑥 − 2(
sin 𝑥
cos 𝑥
)cos 𝑥
sin 𝑥 − cos 𝑥
𝑦 =
sin2
𝑥 + 𝑠𝑖𝑛 𝑥 𝑐𝑜𝑠 𝑥 − 2sin 𝑥 cos 𝑥
cos 𝑥
sin 𝑥 − cos 𝑥
𝑦 =
sin2
𝑥 − sin 𝑥 cos 𝑥
cos 𝑥
sin 𝑥 − cos 𝑥
𝑦 =
sin2
𝑥 − sin 𝑥 cos 𝑥
cos 𝑥 (sin 𝑥 − cos 𝑥)
𝑦 =
sin 𝑥 (sin 𝑥 − cos 𝑥)
cos 𝑥 (sin 𝑥 − cos 𝑥)
𝑦 =
sin 𝑥
cos 𝑥
𝑦 = tan 𝑥
Trigonometri 37
4. Tentukan fungsi yang sesuai dari grafik berikut ini !
Penyelesaian:
Persamaan fungsi sinus 𝑦 = 𝐴 sin 𝑘( 𝑥 − 𝛼) + 𝑐
 𝑀𝑎𝑥 = | 𝐴| + 𝑐
2 = 𝐴 + 𝑐
𝐴 = 2 − 𝑐
 𝑀𝑖𝑛 = −| 𝐴| + 𝑐
−2 = −𝐴 + 𝑐
𝐴 = 𝑐 + 2
 𝐴 = 𝐴
2 − 𝑐 = 𝑐 + 2
𝑐 = 0
| 𝐴| = 2
 𝑃𝑒𝑟𝑖𝑜𝑑𝑒 =
360°
𝑘
135° + 15° =
360°
𝑘
150° =
360°
𝑘
Trigonometri 38
𝑘 = 2,4 =
12
5
 𝛼 = 45° − (75° − 45°)
𝛼 = 45° − 30°
𝛼 = 15° (Karena positif, maka bergeser ke kanan sehingga tanda
dipersamaannya adalah negatif)
Jadi, persamaan fungsinya adalah 𝒚 = 𝟐 𝐬𝐢𝐧
𝟏𝟐
𝟓
(𝒙 + 𝟏𝟓°)
5. Diketahui f(x) = √2cos3𝑥 + 1 jika nilai maksimum f(x) adalah a dan nilai
minimum f(x) adalah b maka nilai a2 + b2 = …
Penyelesaian:
Nilai Maksimum = | a | + c
= |√2| + 1
Nilai Minimum = -| a | + c
= −|√2 | + 1
𝑎2
+ 𝑏2
= (√2+ 1)
2
+ (− √2 + 1)
2
𝑎2
+ 𝑏2
= 2 + 2√2 + 1 + 2 − 2√2 + 1
𝑎2
+ 𝑏2
= 6
Jadi, nilai 𝒂 𝟐
+ 𝒃 𝟐
= 𝟔
Trigonometri 39
6. Tentukan fungsi yang sesuai dari grafik berikut ini
Penyelesaian:
Persamaan fungsi sinus 𝑦 = 𝐴 sin 𝑘( 𝑥 − 𝛼) + 𝑐
 𝑀𝑎𝑥 = | 𝐴| + 𝑐
2 = 𝐴 + 𝑐
𝐴 = 2 − 𝑐
 𝑀𝑖𝑛 = −| 𝐴| + 𝑐
−2 = −𝐴 + 𝑐
𝐴 = 𝑐 + 2
 𝐴 = 𝐴
2 − 𝑐 = 𝑐 + 2
𝑐 = 0
| 𝐴| = 2
 𝑃𝑒𝑟𝑖𝑜𝑑𝑒 =
2𝜋
𝑘
3𝜋
2
+
𝜋
2
=
2𝜋
𝑘
2𝜋 =
2𝜋
𝑘
Trigonometri 40
𝑘 = 1
 𝛼 = 0 − (
𝜋
2
− 0)
𝛼 = −
𝜋
2
(Karena negatif, maka bergeser ke kiri maka tanda dipersamaannya
adalah positif)
Jadi, persamaan fungsinya adalah 𝒚 = 𝟐 𝐬𝐢𝐧(𝒙 +
𝝅
𝟐
)
Trigonometri 41
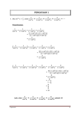
1. Jika 𝑠𝑖𝑛16
𝑎 =
1
5
, maka
1
𝑐𝑜𝑠2 𝑎
+
1
1+𝑠𝑖𝑛2 𝑎
+
2
1+𝑠𝑖𝑛4 𝑎
+
4
1+𝑠𝑖𝑛8 𝑎
= ⋯
Penyelesaian:
1
𝑐𝑜𝑠2 𝑎
+
1
1 + 𝑠𝑖𝑛2 𝑎
=
1
1 − 𝑠𝑖𝑛2 𝑎
+
1
1 + 𝑠𝑖𝑛2 𝑎
=
(1 + 𝑠𝑖𝑛2
𝑎) + (1 − 𝑠𝑖𝑛2
𝑎)
(1 − 𝑠𝑖𝑛2 𝑎)(1 + 𝑠𝑖𝑛2 𝑎)
=
2
1 − 𝑠𝑖𝑛4 𝑎
(
1
𝑐𝑜𝑠2 𝑎
+
1
1 + 𝑠𝑖𝑛2 𝑎
) +
2
1 + 𝑠𝑖𝑛4 𝑎
=
2
1 − 𝑠𝑖𝑛4 𝑎
+
2
1 + 𝑠𝑖𝑛4 𝑎
=
2(1 + 𝑠𝑖𝑛4
𝑎) + 2(1 − 𝑠𝑖𝑛4
𝑎)
(1 − 𝑠𝑖𝑛4 𝑎)(1 + 𝑠𝑖𝑛4 𝑎)
=
4
1 − 𝑠𝑖𝑛8 𝑎
(
1
𝑐𝑜𝑠2 𝑎
+
1
1 + 𝑠𝑖𝑛2 𝑎
+
2
1 + 𝑠𝑖𝑛4 𝑎
) +
4
1 + 𝑠𝑖𝑛8 𝑎
=
4
1 − 𝑠𝑖𝑛8 𝑎
+
4
1 + 𝑠𝑖𝑛8 𝑎
=
4(1 + 𝑠𝑖𝑛8
𝑎) + 4(1 − 𝑠𝑖𝑛8
𝑎)
(1 − 𝑠𝑖𝑛8 𝑎)(1 + 𝑠𝑖𝑛8 𝑎)
=
8
1 − 𝑠𝑖𝑛16 𝑎
=
8
1 −
1
5
=
8
4
5
= 10
Jadi, nilai
𝟏
𝒄𝒐𝒔 𝟐 𝒂
+
𝟏
𝟏+𝒔𝒊𝒏 𝟐 𝒂
+
𝟐
𝟏+𝒔𝒊𝒏 𝟒 𝒂
+
𝟒
𝟏+𝒔𝒊𝒏 𝟖 𝒂
adalah 10
PENGAYAAN 1
Trigonometri 42
2. Diketahui 9 cos2
𝑥 + 3sin(𝑥 +
1
2
𝜋) − 2 = 0 pada
1
2
𝜋 < 𝑥 < 𝜋. Jika tan 𝑥 =
1
𝑝
, maka
hitunglah nilai p !
Penyelesaian:
9 cos2
𝑥 + 3 sin(𝑥 +
1
2
𝜋) − 2 = 0
9cos2
𝑥 + 3 cos 𝑥 − 2 = 0
(3cos 𝑥 − 1)(3cos 𝑥 + 2) = 0
cos𝑥 =
1
3
∪ cos 𝑥 = −
2
3
Karena
1
2
𝜋 < 𝑥 < 𝜋 maka yang memenuhi adalah cos 𝑥 = −
2
3
yang posisinya di
kuadran III.
tan 𝑥 =
𝑐
𝑏
tan 𝑥 =
√5
−2
1
𝑝
=
√5
−2
𝑝 = −
2
√5
𝑝 = −
2
5
√5
Jadi, nilai p yangdiperoleh adalah 𝒑 = −
𝟐
𝟓
√ 𝟓
Trigonometri 43
3. Jika dalam segitiga ABC berlaku 5 𝑠𝑖𝑛 𝐴 + 12 𝑐𝑜𝑠 𝐵 = 13 dan 5cos 𝐴 + 12sin 𝐵 =
6√2. Maka nilai sin 𝐶 = ⋯
Penyelesaian:
 (5sin 𝐴 + 12 cos 𝐵)2
= 132
25sin2
𝐴 + 144cos2
𝐵 + 120sin 𝐴 cos 𝐵 = 169
 (5cos 𝐴 + 12sin 𝐵)2
= (6√2)2
25 cos2
𝐴 + 144sin2
𝐵 + 120cos 𝐴 sin 𝐵 = 72
 (25sin2
𝐴 + 144cos2
𝐵 + 120sin 𝐴 cos 𝐵) + (25cos2
𝐴 + 144sin2
𝐵 +
120cos 𝐴 sin 𝐵) = 169 + 72
25(sin2
𝐴 + cos2
𝐴) + 144(cos2
𝐵 + sin2
𝐵)
+ 120(sin 𝐴 cos 𝐵 + cos 𝐴) = 169 + 72
25(1)+ 144(1)+ 120 (sin( 𝐴 + 𝐵)) = 169 + 72
169 + 120 (sin( 𝐴 + 𝐵)) = 169 + 72
sin( 𝐴 + 𝐵) =
72
120
sin( 𝐴 + 𝐵) =
3
5
sin 𝐶 = sin(180 − ( 𝐴 + 𝐵))
sin 𝐶 = sin(𝐴 + 𝐵)
sin 𝐶 =
3
5
Jadi, nilai dari 𝑺𝒊𝒏 𝑪 adalah
3
5
Trigonometri 44
4. Berapa banyak solusi dari persamaan √sin 𝑥 + √2
4
cos 𝑥 = 0 untuk 0 < 𝑥 < 2𝜋 ?
Penyelesaian:
√sin 𝑥 + √2
4
cos x = 0
(√sin 𝑥 )
2
= (− √2
4
cos x )
2
sin 𝑥 = √2 𝑐𝑜𝑥2
𝑥
sin 𝑥 = √2 (1− 𝑠𝑖𝑛2
𝑥)
√2 𝑠𝑖𝑛2
𝑥 + sin 𝑥 − √2 = 0
2 𝑠𝑖𝑛2
𝑥 + √2 sin 𝑥 − 2 = 0
(2 sin 𝑥 − √2) (sin 𝑥 + 2) = 0
sin 𝑥 =
1
2
√2 atau sin 𝑥 = −√2
 Jadi, yang memenuhi adalah sin 𝑥 =
1
2
√2
sin 𝑥 =
1
2
√2
= 45°
𝑥 = 45° + 360° k
k = 0 𝑥 = 45°
𝑥 = (180° − 45°) + 360° 𝑘
k = 0  𝑥 = 135°
𝑥 = {45°, 135°}
Jadi, ada2 solusi.
Tidak memenuhi karena sin 𝑥 ≤ 1
(tanpa memperhatikan tanda)
Trigonometri 45
5. Tuliskan persamaan pada grafik berikut:
Penyelesaian:
Dari kurva diatas
 A = Amplitududo = 2
 Periode dari 15° sampai 135° = 120°
120° =
360°
𝑘
k = 3
Persamaan kurva diatas adalahhasil dari kurva 𝒚 = 𝟐 𝐬𝐢𝐧 𝟑𝒙yang digeser
kekanan sejauh 15° sehingga berubah menjadi 𝒚 = 𝟐 𝐬𝐢𝐧 𝟑( 𝒙− 𝟏𝟓°) =
𝟐 𝐬𝐢𝐧(𝟑𝒙 − 𝟒𝟓°).
Trigonometri 46
1. Diketahui limas segiempat beraturan T.ABCD . Panjang rusuk alas 6 cm, dan rusuk
tegak 12 cm . Tentukan nilai kosinus sudut antara TA dengan bidang alas !
Penyelesaian :
 ∠‘ antara TA dan bidang alas adalah ∠‘ A
 Lihat segitiga ACD
A
6
D
C 6
 Lihat segitiga TAC
T
12 12
A α C
6√2
Jadi, nilai kosinus sudut antara TA dengan bidang alas adalah
𝟏
𝟐
√ 𝟐
𝐴𝐶 = √ 𝐷𝐶 2 + 𝐷𝐴2
𝐴𝐶 = √62 + 62
𝐴𝐶 = √72
𝐴𝐶 = 6 √2
Gunakan aturan
cosinus
cos α =
𝑇𝐴2+ 𝐴𝐶2− 𝑇𝐶2
2 .𝑇𝐴 . 𝐴𝐶
Cos α =
122+ 6√2
2
− 122
2 .12 . 6√2
Cos α =
1
2
√2
PENGAYAAN 2
Trigonometri 47
2. Tentukan himpunan penyelesaian dari
2−sin 𝜃
cos 𝜃
≤
cos 𝜃
sin 𝜃
untuk 0 ˂ 𝜃 ≤
𝜋
2
!
Penyelesaian :
Kuadran I sin θ (+) dan cosθ (+) sehingga boleh dikali silang
2−sin θ
cosθ
≤
cos θ
sin θ
2 sin θ − sin2
θ ≤ cos2
θ dengan sin θ ≠ 0 dan cosθ ≠ 0
2 sin θ ≤ 1
Sin θ ≤
1
2
∴ 0 < 𝜃 ≤
π
6
3. Tentukan nilai cos 105o tan 15o !
Penyelesaian :
cos 105 = cos (180 + 15) = − tan 15
tan 30 = tan 2 (15)
1
√3
=
2tan 15
1−tan2 15
1 − tan2
15 = 2√3tan 15
0 = tan2
15 + 2√3tan 15 − 1
tan 15 =
−2√3 ∓ √12+4
2
=
−2√3 ∓4
2
tan 15 = 2 − √3
Trigonometri 48
cos 105 tan 15 = − tan2
15
= −(2 − √3)
2
= −(4 − 4√3 + 3)
= −7 + 4√3
Jadi, nilai 𝒄𝒐𝒔 𝟏𝟎𝟓 𝒕𝒂𝒏 𝟏𝟓 adalah −𝟕 + 𝟒√ 𝟑
4. Tentukan nilai cos (𝛼 − 𝛽) jika sin 𝛼 + sin 𝛽 = 2√ 𝐴 𝑑𝑎𝑛 cos 𝛼 + cos 𝛽 = 2√ 𝐵 !
Penyelesaian :
sin 𝛼 + sin 𝛽 = 2√𝐴
sin2
𝛼 + sin2
𝛽 + 2 𝑠𝑖𝑛 𝛼 𝑠𝑖𝑛 𝛽 = 4𝐴. . (∗)
cos𝛼 + cos 𝛽 = 2√𝐵
cos2
𝛼 + cos2
𝛽 + 2 𝑐𝑜𝑠 𝛼 𝑐𝑜𝑠 𝛽 = 4𝐵. . (∗∗)(∗)+ (∗∗)
sin2
𝛼 + sin2
𝛽 + 2 𝑠𝑖𝑛 𝛼 𝑠𝑖𝑛 𝛽 = 4𝐴
cos2
𝛼 + sin2
𝛽 + 2 𝑠𝑖𝑛 𝛼 𝑠𝑖𝑛 𝛽 = 4𝐴
cos2
𝛼 + cos2
𝛽 + 2 cos 𝛼 cos 𝛽 = 4B
1 + 1 + 2 (𝑐𝑜𝑠 𝛼 𝑐𝑜𝑠 𝛽 + sin 𝛼 sin 𝛽) = 4A + 4B
2 + 2cos(𝛼 − 𝛽) = 4A + 4B
1+ cos( 𝛼 − 𝛽) = 2𝐴 + 2𝐵
cos( 𝛼 − 𝛽) = 2𝐴 + 2𝐵 − 1
Jadi, nilai cos (𝜶 − 𝜷) adalah 𝟐𝑨 + 𝟐𝑩 − 𝟏
Trigonometri 49
5. Jika sudut A dan B memenuhi system persamaan
2 tan A + tan B = 4
Tan A – 3 tan B = -
17
2
Carilah nilai tan (2A + B) !
Penyelesaian :
 Dengan metode eliminasi kita dapatkan :
2 tan 𝐴 + tan 𝐵 = 4
2 tan 𝐴 − 6 𝑡𝑎𝑛 𝐵 = −17
7 tan B = 21
∴ tan B = 3
∴ tan A =
1
2
 Nilai tan 2A dapat dicari dengan menggunakan rumus sudut ganda
tan 2A =
2tan 𝐴
1−tan2 𝐴
=
2
1−(
1
2
)
2
∴ tan2𝐴 =
4
3
Jadi nilai dari tan (2A+B)
tan (2A + B) =
tan 2𝐴+tan 𝐵
1−tan 𝐴 .tan 𝐵
=
1
3
+3
1−
1
3
.3
∴ 𝐭𝐚𝐧( 𝟐𝑨 + 𝑩) = −
𝟏𝟑
𝟗
Trigonometri 50
LAMPIRAN
Materi : Sinus dan Kosinus
1. Kori Auga Islamirta
2. Reno Sutriono
3. Altisya Dilla
4. Yulianita Maharani
Materi : Jumlah danSelisih Sudut
1. Bella Timorti Pertiwi
2. Rahma Wulandari
3. Shely Maulinda
4. Shera Annisa
5. M. Rizky Tama Putra
Materi : PersamaanTrigonometri
1. Novi Suryani
2. Devi Kumala Sari
3. Nadya Putri Setyowati
4. Djoko Abimanyu
5. Yuliana Novitasari
Materi : Pertidaksamaan Trigonometri
1. Annisa Nurzalena
2. Hanifah Zulfitri
3. Mardiah Aqidah Islamiah
4. Fitriyah
5. Wahyu Adi Negara
Materi : Luas Segitiga
1. Khafifah
2. Suci Kumala Sari
3. M. Ridho Ratu Berlian
4. Atikarani Noer Saleha
5. Resty Indah Kusuma
Trigonometri 51
Materi : Grafik Fungsi Trigonometri
1. Nety Wahyu Saputri
2. Rogayah
3. Amy Arimbi
4. Dhiah Masyitoh
5. Arif Miswanto
Materi : Pengayaan1
1. Aisyah Turidho
2. Feralia Goretti Situmorang
3. Lara Mayangsari
4. Intan Fajar Iswari
Materi : Pengayaan2
1. Ira Marion
2. Tania Tri Septiani
3. Novi Sariani

Modul soal trigonometri

  • 1.
  • 2.
    Trigonometri 2 DAFTAR ISI Sinusdan Kosinus......................................................................................................................................................3 Jumlah dan Selish Dua Sudut..............................................................................................................................9 Persamaan Trigonometri......................................................................................................................................15 Pertidaksamaan Trigonometri...........................................................................................................................21 Luas Segitiga dan Aplikasi Lainnya.................................................................................................................26 Grafik Fungsi Trigonometri.................................................................................................................................33 Pengayaan 1...................................................................................................................................................................41 Pengayaan 2...................................................................................................................................................................46
  • 3.
    Trigonometri 3 1. Adan B merupakan titik-titik ujung sebuah terowongan yang dilihat dari titik C. Besar sudut penglihatan ACB adalah 45. Jika jarak CB = P meter dan CA = 2p2 meter, maka jarak terowongan dari A ke B adalah.... Pembahasan: A 2p √2 C 45 p B Memakai Aturan Cos 𝐴𝐵2 = 𝐶𝐴2 + 𝐶𝐵2 - 2𝐶𝐴 . 𝐶𝐵 Cos 450 𝐴𝐵2 = 8𝑝2 + 𝑝2 - 2. 2𝑝√2. 𝑝. 1 2 √2 𝐴𝐵2 = 9𝑝2 - 4𝑝2 𝐴𝐵2 = 5𝑝2 𝐴𝐵 = 𝑝√5 Jadi, jarak AB adalah 𝒑√ 𝟓 SINUS DAN KOSINUS
  • 4.
    Trigonometri 4 2. Padasegitiga ABC, sudut A nya sebesar 60 dan sudut B nya 45. Titik D terletak diantara A dan B sehingga besar sudut ACD adalah 45. Jika AD = 2 cm, maka panjang BD adalah.... Pembahasan: C 45 30 𝑎 60 45 A 2 D ? B  Langkah awal mencari nilai 𝑎 𝑎 sin60 = 2 sin45 𝑎 1 2 √3 = 2 1 2 √2 𝑎 = √2  Setelah itu panjang BD dapat dihitung menggunakan aturan sinus 𝐵𝐷 sin 30 = 𝑎 sin 45 𝐵𝐷 = 𝑎 sin 30 sin 45 𝐵𝐷 = √6 1 2 1 2 √2 𝐵𝐷 = √3 Jadi, panjang BD adalah √ 𝟑
  • 5.
    Trigonometri 5 3. Ditentukansegitiga ABC dengan panjang sisi-sisinya a = 7cm, b = 5cm, dan c = 3cm, maka nilai sin B adalah.... Pembahasan: A 5 c b 3 B a C 7  Langkah awal mencari nilai Cos B menggunakan aturan kosinus 𝑏2 = 𝑎2 + 𝑐2 − 2 𝑎𝑐 𝐶𝑜𝑠 𝐵 52 = 72 + 32 − 2.7.3 𝐶𝑜𝑠 𝐵 25 = 58 − 42 𝐶𝑜𝑠 𝐵 𝐶𝑜𝑠 𝐵 = 33 42 𝐶𝑜𝑠 𝐵 = 11 14 Cos = 𝑠𝑎 𝑚𝑖 14 x 11 𝑥 = √142 − 112 𝑥 = √196− 121 𝑥 = 5√3 Sin B = 𝑑𝑒 𝑚𝑖 Maka, 𝑆𝑖𝑛 𝐵 = 𝑋 14 = 5√3 14 Jadi, nilai dari 𝑺𝒊𝒏 𝑩 adalah 𝟓√ 𝟑 𝟏𝟒
  • 6.
    Trigonometri 6 4. SuatuKota dan pusat air terpisah oleh gunung akan dibuat saluran air lurus menghubungkan kota dan pusat air dengan cara memuat terowongan. Untuk membuat garis lurus dari kota kepusat air dilakukan pengukuran dengan pusat titik Q. Jarak kota ke Q adalah 55 km dan jarak pusat air ke Q adalah 20 km dan susut di Q adalah 80 . Untuk menentukan garis lurus dari kota ke pusat. Kita cukup menghitung besar sudut di kota dan pusat air pada segitiga yang ada. Hitung lah besar sudut tersebut.. Pembahasan: Misal P : Kota R : Pusat Air P R 55 80 20 Q  Menghitung garis lurus dari kota ke pusat air menggunakan aturan kosinus 𝑃𝑅2 = ( 𝑃𝑄)2 + ( 𝑅𝑄)2 − 2( 𝑃𝑄)( 𝑃𝑅) 𝐶𝑂𝑆 𝑄 𝑃𝑅2 = (55)2 + (20)2 − 2 (55)(20) 𝐶𝑂𝑆 80 𝑃𝑅2 = 3025 + 400 − 2200 (0,17) 𝑃𝑅2 = 3051 𝑃𝑅 = √3051 𝑃𝑅 = 3 √339  Menghitung besar sudut kota dan pusat air menggunakan aturan sinus Besar sudut kota 𝑃𝑅 𝑆𝑖𝑛 𝑄 = 𝑃𝑄 𝑆𝑖𝑛 𝑅 3√339 𝑆𝑖𝑛 80 = 55 𝑆𝑖𝑛 𝑅
  • 7.
    Trigonometri 7 3√339 0,98 = 55 𝑆𝑖𝑛 𝑅 𝑆𝑖𝑛𝑅 = 53,9 3√339 𝑆𝑖𝑛 𝑅 = 0,975 𝑅 = 77,16°  Besar sudut pusat air 𝑄𝑅 𝑆𝑖𝑛 𝑃 = 𝑃𝑅 𝑆𝑖𝑛 𝑄 20 𝑆𝑖𝑛 𝑃 = 3√339 𝑆𝑖𝑛 𝑄 20 𝑆𝑖𝑛 𝑃 = 3√339 𝑆𝑖𝑛 80 20 𝑆𝑖𝑛 𝑃 = 3√339 0,98 𝑆𝑖𝑛 𝑃 = 19,6 3√339 𝑆𝑖𝑛 𝑃 = 0,35 P = 20,49° Jadi, besar sudut pusaran air tersebut adalah 20,49 °
  • 8.
    Trigonometri 8 5. PadaSegitiga ABC, AB = 6 cm, BC = 7cm, dan CA = 5cm. Panjang garis berat yang ditarik dari C adalah........ Pembahasan: C b 5 ? a 7 3 3 A c 6 D B  Mencari Cos A menggunakan aturan kosinus 𝑎2 = 𝑏2 + 𝑐2 − 2𝑏𝑐 𝐶𝑜𝑠 𝐴 72 = 52 + 62 − 2 .5 .6 𝐶𝑜𝑠 𝐴 49 = 25 + 36 − 60 𝐶𝑜𝑠 𝐴1 60 𝐶𝑜𝑠 𝐴 = 12 60 𝐶𝑜𝑠 𝐴 = 1 5  Mencari garis berat menggunakan aturan kosinus 𝐶𝐷2 = 𝐴𝐶2 + 𝐴𝐷2 − 2 ( 𝐴𝐶)( 𝐴𝐷) 𝐶𝑜𝑠 𝐴 = 52 + 32 − 2 .5 .3 . 1 5 = 34 − 6 𝐶𝐷2 = 28 𝐶𝐷 = √28 𝐶𝐷 = 2√7 Jadi, panjang CD adalah 𝟐√ 𝟕
  • 9.
    Trigonometri 9 1. 𝑡𝑎𝑛𝑥 𝑠𝑖𝑛 𝑥 − 𝑐𝑜𝑠 𝑥 = 𝑠𝑖𝑛 𝑥, maka nilai dari 𝑡𝑎𝑛 𝑥 = ⋯ Pembahasan: 𝑡𝑎𝑛 𝑥 𝑠𝑖𝑛 𝑥 − 𝑐𝑜𝑠 𝑥 = 𝑠𝑖𝑛 𝑥 ( 𝑠𝑖𝑛 𝑥 𝑐𝑜𝑠 𝑥 ) 𝑠𝑖𝑛 𝑥 − 𝑐𝑜𝑠 𝑥 = 𝑠𝑖𝑛 𝑥 𝑠𝑖𝑛2 𝑥 𝑐𝑜𝑠 𝑥 − 𝑐𝑜𝑠2 𝑥 𝑐𝑜𝑠 𝑥 = 𝑠𝑖𝑛 𝑥 𝑠𝑖𝑛2 𝑥 − 𝑐𝑜𝑠2 𝑥 𝑐𝑜𝑠 𝑥 = 𝑠𝑖𝑛 𝑥 𝑠𝑖𝑛2 𝑥 − 𝑐𝑜𝑠2 𝑥 = 𝑠𝑖𝑛 𝑥 ∙ 𝑐𝑜𝑠 𝑥 (1 − 𝑐𝑜𝑠2 𝑥) − 𝑐𝑜𝑠2 𝑥 = 1 2 𝑠𝑖𝑛 2𝑥 1 − 2 𝑐𝑜𝑠2 𝑥 = 1 2 𝑠𝑖𝑛 2𝑥 − 𝑐𝑜𝑠 2𝑥 = 1 2 𝑠𝑖𝑛 2𝑥 𝑠𝑖𝑛 2𝑥 𝑐𝑜𝑠 2𝑥 = −2 𝑡𝑎𝑛 2𝑥 = −2 2 𝑡𝑎𝑛 𝑥 1− 𝑡𝑎𝑛2 𝑥 = −2 2 𝑡𝑎𝑛 𝑥 = −2 + 2 𝑡𝑎𝑛2 𝑥 2 𝑡𝑎𝑛2 𝑥 − 2 𝑡𝑎𝑛 𝑥 − 2 = 0 𝑡𝑎𝑛2 𝑥 − 𝑡𝑎𝑛 𝑥 − 1 = 0 Misal : 𝑡𝑎𝑛2 𝑥 = 𝑃 Maka : 𝑃2 − 𝑃 − 1 = 0 JUMLAH DAN SELISIH SUDUT
  • 10.
    Trigonometri 10 𝑋1,2 = −𝑏± √𝑏2 − 4𝑎𝑐 2𝑎 = −(−1) ± √(−1)2 − 4 .1. (−1) 2.1 = 1 ± √5 2 = 1 2 ± 1 2 √5 Jadi, nilai dari 𝒕𝒂𝒏 𝒙 adalah 𝟏 𝟐 ± 𝟏 𝟐 √ 𝟓 2. (1 − 𝑡𝑎𝑛2 𝑥 22011 )(1 − 𝑡𝑎𝑛2 𝑥 22010 ) … (1 − 𝑡𝑎𝑛2 𝑥 2 ) = 22011 √3 𝑡𝑎𝑛 𝑥 22011 maka 𝑠𝑖𝑛 2𝑥 adalah ... Pembahasan:  Dari identitas 𝑡𝑎𝑛 2𝑥 = 2 𝑡𝑎𝑛 𝑥 1 − 𝑡𝑎𝑛2 𝑥  Diperoleh 1 − 𝑡𝑎𝑛2 𝑥 = 2 𝑡𝑎𝑛 𝑥 𝑡𝑎𝑛 2𝑥  Sehingga (1 − 𝑡𝑎𝑛2 𝑥 22011 )(1 − 𝑡𝑎𝑛2 𝑥 22010 )… (1 − 𝑡𝑎𝑛2 𝑥 2 ) = 22011 √3 𝑡𝑎𝑛 𝑥 22011 2 𝑡𝑎𝑛 𝑥 22011 𝑡𝑎𝑛 𝑥 22010 ∙ 2 𝑡𝑎𝑛 𝑥 22010 𝑡𝑎𝑛 𝑥 22009 … 2 𝑡𝑎𝑛 𝑥 2 𝑡𝑎𝑛 𝑥 = 22011 √3 𝑡𝑎𝑛 𝑥 22011 22011 𝑡𝑎𝑛 𝑥 22011 𝑡𝑎𝑛 𝑥 = 22011 √3 𝑡𝑎𝑛 𝑥 22011 𝑡𝑎𝑛 𝑥 = 22011 𝑡𝑎𝑛 𝑥 22011 22011 √3 𝑡𝑎𝑛 𝑥 22011
  • 11.
    Trigonometri 11 𝑡𝑎𝑛 𝑥= 1 3 √3  Oleh karena itu : 𝑠𝑖𝑛 𝑥 = 1 2 dan 𝑐𝑜𝑠 𝑥 = 1 2 √3  Maka : 𝑠𝑖𝑛 2𝑥 = 2 𝑠𝑖𝑛 𝑥 𝑐𝑜𝑠 𝑥 = 1 2 √3 Jadi, nilai 𝒔𝒊𝒏 𝟐𝒙 adalah 𝟐 𝒔𝒊𝒏 𝒙 𝒄𝒐𝒔 𝒙 = 𝟏 𝟐 √ 𝟑. 3. ( 𝑐𝑜𝑠 ∅ − 𝑐𝑜𝑠 𝜃)2 + ( 𝑠𝑖𝑛 ∅ − 𝑠𝑖𝑛 𝜃)2 = 1, maka 𝑡𝑎𝑛(∅ + 𝜃) = ⋯ Pembahasan: ( 𝑐𝑜𝑠∅ + 𝑐𝑜𝑠 𝜃)2 + ( 𝑠𝑖𝑛 ∅ + 𝑠𝑖𝑛 𝜃)2 = 1 𝑐𝑜𝑠2 ∅ + 2 𝑐𝑜𝑠 ∅ 𝑐𝑜𝑠 𝜃 + 𝑐𝑜𝑠2 𝜃 + 𝑠𝑖𝑛2 ∅ − 2 𝑠𝑖𝑛 ∅ 𝑠𝑖𝑛 𝜃 + 𝑠𝑖𝑛2 𝜃 = 1 ( 𝑐𝑜𝑠2 ∅ + 𝑠𝑖𝑛2 ∅) + ( 𝑐𝑜𝑠2 𝜃 + 𝑠𝑖𝑛2 𝜃) + 2𝑐𝑜𝑠∅ 𝑐𝑜𝑠𝜃 − 2 𝑠𝑖𝑛 ∅ 𝑠𝑖𝑛 𝜃 = 1 1+ 1 + 2 𝑐𝑜𝑠 ∅ 𝑐𝑜𝑠 𝜃 − 2 𝑠𝑖𝑛 ∅ 𝑠𝑖𝑛 𝜃 = 1 2( 𝑐𝑜𝑠 ∅ 𝑐𝑜𝑠 𝜃 − 𝑠𝑖𝑛 ∅ 𝑠𝑖𝑛 𝜃) = −1 ( 𝑐𝑜𝑠∅ 𝑐𝑜𝑠 𝜃 − 𝑠𝑖𝑛 ∅ 𝑠𝑖𝑛 𝜃) = − 1 2 𝑐𝑜𝑠(∅ + 𝜃) = − 1 2 tan(∅ + θ) = √3 −1 = −√3 Jadi, nilai 𝒕𝒂𝒏(∅ + 𝜽) adalah −√ 𝟑 2 √3 -1
  • 12.
    Trigonometri 12 4. 𝑐𝑜𝑡105 𝑡𝑎𝑛 15 = ⋯ Pembahasan: 𝑐𝑜𝑡 105 ∙ 𝑡𝑎𝑛 15 = 1 𝑡𝑎𝑛 105 𝑡𝑎𝑛 15 = 𝑡𝑎𝑛 15 𝑡𝑎𝑛 105 = 𝑡𝑎𝑛(60 − 45) 𝑡𝑎𝑛(60 + 45) = 𝑡𝑎𝑛 60 − 𝑡𝑎𝑛 45 1 + 𝑡𝑎𝑛 60 𝑡𝑎𝑛 45 𝑡𝑎𝑛 60 + 𝑡𝑎𝑛 45 1 − 𝑡𝑎𝑛 60 𝑡𝑎𝑛 45 = √3− 1 1 + (√3)(1) √3+ 1 1 − (√3)(1) = (√3 − 1)(1 − √3) (√3 + 1)(1 + √3) = √3 − 3 − 1 + √3 √3 + 3 + 1 + √3 = 2√3 − 4 2√3 + 4 = (2√3 − 4)(2√3− 4) (2√3 + 4)(2√3− 4) = 12 − 16√3 + 16 12 − 16 = 28 − 16√3 −4 = 4√3 − 7 Jadi, nilai dari 𝑐𝑜𝑡 105 𝑡𝑎𝑛 15 adalah 4√3− 7
  • 13.
    Trigonometri 13 5. 𝑠𝑖𝑛𝑥 + 𝑐𝑜𝑠 𝑥 + 𝑠𝑖𝑛3 𝑥 + 𝑐𝑜𝑠3 𝑥 + 𝑠𝑖𝑛5 𝑥 + 𝑐𝑜𝑠5 𝑥 + ⋯ = Pembahasan:  Dengan rumus jumlah geometri tak hingga 𝑆∞ = 𝑎 1−𝑟 𝑠𝑖𝑛 𝑥 + 𝑐𝑜𝑠 𝑥 + 𝑠𝑖𝑛3 𝑥 + 𝑐𝑜𝑠3 𝑥 + 𝑠𝑖𝑛5 𝑥 + 𝑐𝑜𝑠5 𝑥 + ⋯ = ( 𝑠𝑖𝑛 𝑥 + 𝑠𝑖𝑛3 𝑥 + 𝑠𝑖𝑛5 𝑥 + ⋯ ) + ( 𝑐𝑜𝑠 𝑥 + 𝑐𝑜𝑠3 𝑥 + 𝑐𝑜𝑠5 𝑥 + ⋯) = 𝑠𝑖𝑛 𝑥 1 − 𝑠𝑖𝑛2 𝑥 + 𝑐𝑜𝑠 𝑥 1 − 𝑐𝑜𝑠2 𝑥 = 𝑠𝑖𝑛 𝑥 𝑐𝑜𝑠2 𝑥 + 𝑐𝑜𝑠 𝑥 𝑠𝑖𝑛2 𝑥 = 𝑠𝑖𝑛3 𝑥 + 𝑐𝑜𝑠3 𝑥 𝑐𝑜𝑠2 𝑥 ∙ 𝑠𝑖𝑛2 𝑥 Jadi, nilai dari 𝒔𝒊𝒏 𝒙 + 𝒄𝒐𝒔 𝒙 + 𝒔𝒊𝒏 𝟑 𝒙 + 𝒄𝒐𝒔 𝟑 𝒙 + 𝒔𝒊𝒏 𝟓 𝒙 + 𝒄𝒐𝒔 𝟓 𝒙 + ⋯ adalah 𝒔𝒊𝒏 𝟑 𝒙 + 𝒄𝒐𝒔 𝟑 𝒙 𝒄𝒐𝒔 𝟐 𝒙 ∙ 𝒔𝒊𝒏 𝟐 𝒙
  • 14.
    Trigonometri 14 6. 𝑠𝑖𝑛8 75− 𝑐𝑜𝑠8 75 = ⋯ Pembahasan: 𝑠𝑖𝑛8 75 − 𝑐𝑜𝑠8 75 = ( 𝑠𝑖𝑛4 75 − 𝑐𝑜𝑠4 75)( 𝑠𝑖𝑛4 75 + 𝑐𝑜𝑠4 75) = (( 𝑠𝑖𝑛2 75 − 𝑐𝑜𝑠2 75)( 𝑠𝑖𝑛2 75 + 𝑐𝑜𝑠2 75))(( 𝑠𝑖𝑛2 75 + 𝑐𝑜𝑠2 75)2 − 2 𝑠𝑖𝑛2 75 ∙ 𝑐𝑜𝑠2 75) = (−( 𝑐𝑜𝑠2 75 − 𝑠𝑖𝑛2 75))( 𝑠𝑖𝑛2 75 + 𝑐𝑜𝑠2 75)(( 𝑠𝑖𝑛2 75 + 𝑐𝑜𝑠2 75)2 − 1 2 (2 𝑠𝑖𝑛 75 𝑐𝑜𝑠 75)2 ) = (− 𝑐𝑜𝑠 150)(1)(12 − 1 2 ( 𝑠𝑖𝑛 150)2 ) = − (− 1 2 √3)(1 − 1 2 ( 1 2 ) 2 ) = 1 2 √3 ∙ 7 8 = 7 16 √3 Jadi, nilai dari 𝒔𝒊𝒏 𝟖 𝟕𝟓 − 𝒄𝒐𝒔 𝟖 𝟕𝟓 adalah 𝟕 𝟏𝟔 √ 𝟑
  • 15.
    Trigonometri 15 1. Untuk− 3𝜋 2 < 𝑥 < 2𝜋 , banyaknya nilai x yang memenuhi persamaan (sin2𝑥 + √3cos 2𝑥) 2 − 5 = cos( 𝜋 6 − 2𝑥) adalah .... Pembahasan: (sin 2𝑥 + √3 cos2𝑥)2 − 5 = cos( 𝜋 6 − 2𝑥) (sin 2𝑥 + √3cos2𝑥)2 − 5 = cos 𝜋 6 cos2𝑥 + sin 𝜋 6 sin 2𝑥 (sin 2𝑥 + √3cos2𝑥)2 − 5 = 1 2 √3cos2𝑥 + 1 2 sin 2𝑥 (sin 2𝑥 + √3cos2𝑥)2 − 5 = 1 2 (√3cos2𝑥 +sin 2𝑥) Misalkan : 𝐬𝐢𝐧 𝟐𝒙 + √ 𝟑𝐜𝐨𝐬 𝟐𝒙 = 𝒑 𝑝2 + 1 2 𝑝 − 5 = 0 2𝑝2 + 𝑝 − 10 = 0 (2𝑝 − 5)(𝑝 + 2) = 0 𝑝 = 5 2 𝑎𝑡𝑎𝑢 𝑝 = −2 ↓ 𝑇𝑀 sin 2𝑥 + √3cos2𝑥 = 𝑝 sin 2𝑥 + √3cos2𝑥 = −2 2cos(2𝑥 − 30°) = −2 cos(2𝑥 − 30°) = −1 cos(2𝑥 − 30°) = cos180° (2𝑥 − 30°) = ± 180° + 𝑘. 360° PERSAMAAN KUADRAT
  • 16.
    Trigonometri 16 (2𝑥 −30°) = 180° + 𝑘. 360° (2𝑥 − 30°) = −180° + 𝑘. 360°  2𝑥 = 210° + 𝑘. 360° 𝑥 = 105° + 𝑘. 180° 𝒌 = 𝟎 → 𝑥 = 105° 𝒌 = 𝟏 → 𝑥 = 285°  2𝑥 = −150° + 𝑘. 360° 𝑥 = −75° + 𝑘. 180° 𝒌 = 𝟎 → 𝑥 = −75° 𝒌 = 𝟏 → 𝑥 = 105° 𝒌 = 𝟐 → 𝑥 = 285° 𝒌 = 𝟑 → 𝑥 = 465° Jadi, nilai yangx yang memenuhi adalah{−𝟕𝟓°, 𝟏𝟎𝟓°, 𝟐𝟖𝟓°} 2𝑥 = 210° + 𝑘. 360° 2𝑥 = −150° + 𝑘. 360°
  • 17.
    Trigonometri 17 2. Himpunanpenyelesian dari 2cos2 𝐴 − cos 𝐴 − 1 = 0 untuk 0° ≤ 𝑥 ≤ 360° .... Pembahasan: 2 cos2 𝐴 − cos 𝐴 − 1 = 0 Misal : cos 𝐴 = 𝑋 Maka : 2𝑥2 − 𝑥 − 1 = 0 (2𝑥 + 1)( 𝑥 − 1) = 0 (2𝑥 + 1) = 0 𝑎𝑡𝑎𝑢 ( 𝑥 − 1) = 0 𝑥 = − 1 2 𝑎𝑡𝑎𝑢 𝑥 = 1 → cos 𝐴 = 𝑥 cos 𝐴 = − 1 2 𝑎𝑡𝑎𝑢 cos𝐴 = 1 𝐔𝐧𝐭𝐮𝐤 𝐜𝐨𝐬 𝑨 = − 𝟏 𝟐 → 𝐜𝐨𝐬 𝑨 = 𝐜𝐨𝐬 𝟏𝟐𝟎° 𝑘 = 0 → A = ± 120°+ 0.360° A = ± 120° (𝐴 = −120° 𝑡𝑖𝑑𝑎𝑘 𝑚𝑒𝑚𝑒𝑛𝑢ℎ𝑖) 𝑘 = 1 → A = ± 120°+ 1.360° A = 240° 𝑎𝑡𝑎𝑢 A = 480°(𝑡𝑖𝑑𝑎𝑘 𝑚𝑒𝑚𝑒𝑛𝑢ℎ𝑖) 𝐔𝐧𝐭𝐮𝐤 𝐜𝐨𝐬 𝑨 = 𝟏 → 𝐜𝐨𝐬 𝑨 = 𝐜𝐨𝐬 𝟎° 𝑘 = 0 → A = ± 0° + 0.360° A = 0° 𝑘 = 1 → A = ± 0° + 1.360° A = 360° Jadi, HP {𝟎°, 𝟏𝟐𝟎°, 𝟐𝟒𝟎°, 𝟑𝟔𝟎°)
  • 18.
    Trigonometri 18 3. Nilaiterbesar x dalam 0 ≤ x ≤ 2π sehingga cos (2x− π 2 ) = √3 sin(2x − π 2 ) adalah .... Pembahasan: 𝑐𝑜𝑠 (2𝑥 − 𝜋 2 ) = √3 𝑠𝑖𝑛 (2𝑥 − 𝜋 2 ) 𝑐𝑜𝑠 𝑠𝑖𝑛 (2𝑥 − 𝜋 2 ) = √3 𝑐𝑜𝑡 (2𝑥 − 𝜋 2 ) = 𝑐𝑜𝑡 ( 𝜋 6 ) (2𝑥 − 𝜋 2 ) = 𝜋 6 + 𝑘. 180° 2𝑥 = 4𝜋 6 + 𝑘. 180° 𝑥 = 𝜋 3 + 𝑘. 𝜋 2 𝑥 𝑚𝑎𝑘𝑠 = 11 6 𝜋 𝑘 = 1 → 𝑥 = 2𝜋+3𝜋 6 = 5𝜋 6 𝑘 = 2 → 𝑥 = 2𝜋 3 + 2𝜋 2 = 4𝜋 3 𝑘 = 3 → 𝑥 = 𝜋 3 + 3𝜋 2 = 11𝜋 6 𝑘 = 4 → 𝑥 = 𝜋 3 + 4𝜋 2 = 14𝜋 6 Jadi , nilai terbesarx dari persamaan di atasadalah 𝟏𝟏𝝅 𝟔 : sin (2𝑥 − 𝜋 2 )
  • 19.
    Trigonometri 19 4. Selesaikanpersamaan 𝑐𝑜𝑠 𝑛 𝑥 − 𝑠𝑖𝑛 𝑛 𝑥 = 1 dimana n adalah bilangan asli ! Pembahasan:  Untuk 𝑛 ≥ 1 , = | 𝑐𝑜𝑠 𝑛 𝑥 − 𝑠𝑖𝑛 𝑛 𝑥| ≤ | 𝑐𝑜𝑠 𝑛 𝑥 − 𝑠𝑖𝑛 𝑛 𝑥| ≤ |cos 𝑛 𝑥| + |sin 𝑛 𝑥| ≤ |cos2 𝑥| + |sin2 𝑥| = 1  𝑥 ∈ { 𝑚𝜋 | 𝑚 ∈ 𝑏𝑖𝑙𝑎𝑛𝑔𝑎𝑛 𝑔𝑒𝑛𝑎𝑝} ∪ {2𝑚𝜋, 2𝑚𝜋 − 𝜋 2 | 𝑚 ∈ 𝑏𝑖𝑙𝑎𝑛𝑔𝑎𝑛 𝑔𝑎𝑛𝑗𝑖𝑙}  Untuk 𝑛 = 1 , 1 = cos 𝑥 − sin 𝑥 = √2(𝑥 − 𝜋 2 ) Sehingga, 𝒙 ∈ {𝟐𝒎𝝅, 𝟐𝒎𝝅 − 𝝅 𝟐 | 𝒎 ∈ 𝒁} sin2 𝑥 = |sin 𝑛 𝑥| cos2 𝑥 = |cos 𝑛 𝑥|
  • 20.
    Trigonometri 20 5. Tentukanhimpunan penyelesaian dari 𝑡𝑎𝑛 𝑥 − 𝑡𝑎𝑛2 𝑥 = 2 𝑡𝑎𝑛2 𝑥 dengan 0 ≤ 𝑥 ≤ 180° ! Pembahasan: 𝑡𝑎𝑛 𝑥 − 𝑡𝑎𝑛2 𝑥 = 2 𝑡𝑎𝑛2 𝑥 (1 − 𝑡𝑎𝑛2 𝑥) = 2tan 𝑥 2 𝑡𝑎𝑛 𝑥 1− 𝑡𝑎𝑛2 𝑥 = 1 𝑡𝑎𝑛 2𝑥 = 1 𝑡𝑎𝑛 2𝑥 = 𝑡𝑎𝑛 45° 2𝑥 = 45° 𝑥 = 𝛼 + 𝑘. 180° 2𝑥 = 45° + 𝑘. 180° 𝑥 = 45° 2 + 𝑘. 90° 𝒌 = 𝟎 → 𝑥 = 45° 2 = 22,5° 𝒌 = 𝟏 → 𝑥 = 45° 2 + 90° = 112,5° 𝒌 = 𝟐 → 𝑥 = 45° 2 + 180° = 202,5° Jadi, himpunan penyelesaiandari 𝒕𝒂𝒏 𝒙 − 𝒕𝒂𝒏 𝟐 𝒙 = 𝟐 𝒕𝒂𝒏 𝟐 𝒙 dengan 𝟎 ≤ 𝒙 ≤ 𝟏𝟖𝟎°adalah {𝟐𝟐, 𝟓° ; 𝟏𝟏𝟐, 𝟓°} : tan 𝑥
  • 21.
    Trigonometri 21 1. Diketahui∆ ABC dengan AB = 1 cm, BC = 2 cm, dan AC = k m. Jika 𝛼 adalah sudut ACB, maka nilai-nilai k yang memenuhi cos 𝛼 < 7 8 adalah . . . . Pembahasan: 𝐴𝐵 = 1 𝐵𝐶 = 2 𝐴𝐶 = 𝐾 Gunakan aturan cosinus: 𝐴𝐵2 = 𝐴𝐶2 + 𝐵𝐶2 − 2( 𝐴𝐶)( 𝐵𝐶)cos 𝛼 12 = 𝑘2 + 22 − 2( 𝑘)(2)cos 𝛼 4𝑘 cos 𝛼 = 𝑘2 + 4 − 1 4𝑘 cos 𝛼 = 𝑘2 + 3 cos 𝛼 = 𝑘2 +3 4𝑘 cos 𝛼 < 7 8 , maka 𝑘2+3 4𝑘 < 7 8 𝑘2+3 𝑘 < 7 2 𝑘2+3 𝑘 − 7 2 < 0 2𝑘2−7𝑘+6 2𝑘 < 0 (2𝑘−3)( 𝑘−2) 2𝑘 < 0 Nilai uji coba 𝑘 = 3 2 ; 𝑘 = 2; 𝑑𝑎𝑛 𝑘 = 0 PERTIDAKSAMAAN KUADRAT
  • 22.
    Trigonometri 22  Buatgaris bilangan Himpunan k adalah 𝑘 < 0 atau 3 2 < 𝑘 < 2 Karena k adalah panjang salahsatu sisi ∆, maka nilai k harus lebih dari 0. Maka nilai yang memenuhi adalah 𝟑 𝟐 < 𝑘 < 2
  • 23.
    Trigonometri 23 2. Nilaix yang memenuhi cos 3x > 1 2 untuk 0 ≤ x ≤ 180 adalah . . . . Pembahasan: cos 3x > 1 2 , 0 ≤ x ≤ 180  Buat ke dalam bentuk persamaan cos3𝑥 = 1 2 cos3𝑥 = cos60  3𝑥 = 60° + 𝑘 .360° 𝑥 = 20° + 𝑘 .360° 𝑘 = 0 𝑥 = 20 𝑘 = 1 𝑥 = 100 𝑘 = 2 𝑥 = 220(tidak memenuhi)  Buat garis bilangan Jadi, HP adalah 𝟎 ≤ 𝐱 < 𝟐𝟎atau 𝟎 < 𝑥 < 𝟏𝟒𝟎
  • 24.
    Trigonometri 24 3. Tentukanpenyelesaian dari √2 𝑠𝑖𝑛2 (𝑥 + 𝜋 4 ) + 𝑠𝑖𝑛 (𝑥 + 𝜋 4 ) − √2 > 0 untuk 0 ≤ 𝑥 ≤ 360 Pembahasan:  Buat ke dalam bentuk persamaan Misalkan 𝑎 = 𝑠𝑖𝑛 (𝑥 + 𝜋 4 ) Maka, √2 𝑎2 + 𝑎 − 2 = 0 𝑎1,2 = −𝑏±√𝑏2 −4𝑎𝑐 2𝑎 = −1±√12 −4(√2)(√2) 2√2 = −1±√9 2√2 = −1±3 2√2 , diasumsikan bahwa a adalah bilangan real Maka, 𝑎 = −1±3 2√2 = 1 2 √2 𝑠𝑖𝑛 (𝑥 + 𝜋 4 ) = 1 2 √2 𝑠𝑖𝑛( 𝑥 + 45) = sin 45  𝑥 + 45 = 45 + 𝑘 . 360 𝑥 = 0 + 𝑘 . 360 𝑘 = 0 𝑥 = 90 𝑘 = 1 𝑥 = 450 (tidak memenuhi)  Buat garis bilangan HP = {0 ≤ x < 90}
  • 25.
    Trigonometri 25 4. Semuanilai 𝑥 ∈ [0,2𝜋]yang memenuhi pertidaksamaan sin 𝑥 + 2 tan 𝑥 < 0 adalah . . . . Pembahasan: sin 𝑥 + 2tan 𝑥 < 0 tan 𝑥 cos 𝑥 + 2 tan 𝑥 < 0 tan 𝑥 (cos𝑥 + 2) < 0 tan 𝑥 < 0 Nilai tan negatif terletak pada kuadranII dan IV, maka nilai yang memenuhi adalah 𝝅 𝟐 < 𝑥 < 𝜋 atau 𝟑 𝟐 𝝅 < 𝑥 < 2𝝅 5. Tentukan himpunan penyelesaian dari cos 𝑥 − √3sin 𝑥 > 0 ! Pembahasan :  Buat ke dalam bentuk persamaan cos 𝑥 − √3sin 𝑥 = 0 cos 𝑥 =√3sin 𝑥 cos 𝑥 sin 𝑥 = √3 cot 𝑥 = √3  𝑥 = 30 + 𝑘 .360 𝑘 = 0 𝑥 = 30 𝑘 = 1 𝑥 = 210 𝑘 = 2 𝑥 = 390 (tidak memenuhi)  Buat garis bilngan HP = {𝟎 ≤ 𝒙 < 30 atau 𝟐𝟏𝟎 < 𝑥 ≤ 360}
  • 26.
    Trigonometri 26 1. Jika, a=4, b=6, c=3 Berapa luas segitiga ABC ? Pembahasan : Cari cosinus c 𝑐2 = 𝑎2 + 𝑏2 − 2𝑎𝑏 cos𝑐 32 = 42 + 62 − 2 × 4 × 6 cos𝑐 9 = 16 + 36 − 48cos 𝑐 9 = 52 − 48cos 𝑐 48 cos 𝑐 = 52 − 9 48 cos 𝑐 = 43 cos 𝑐 = 43 48 Dari cos kita akan memperoleh sn c dengan segitiga baru p 48 43 𝑝2 = 482 − 432 𝑝2 = 2304 − 1849 𝑝2 = 455 𝑝 = √455 LUAS SEGITIGA DAN APLIKASI LAINNYA C A B
  • 27.
    Trigonometri 27 sin 𝑐= √455 48 Luas segitiga ABC = 1 2 × 𝑎 × 𝑏 × sin 𝑐 = 1 2 × 4 × 6 × sin √455 48 = 1 4 √455 Jadi, luas segitiga tersebut adalah 𝟏 𝟒 √𝟒𝟓𝟓
  • 28.
    Trigonometri 28 2. Perhatikangambar di bawah ini! 8 12 13 Dengan ∠ 𝑆 = 60∘ Berapa luas segitiga PQR? Pembahasan :  Cari panjang PR dengan aturan cosinus pada segitiga PRS 𝑃𝑅2 = 𝑆𝑃2 + 𝑆𝑅2 − 2 × 𝑆𝑃 × 𝑆𝑅 cos60∘ = 32 + 82 − 2 × 3 × 8 cos60∘ = 9 + 64 − 48 × 1 2 = 9 + 64 − 24 = 49 𝑃𝑅 = √49 𝑃𝑅 = 7  Cari aturan dari cosinus Q dengan menggunakan aturan cosinus pada segitiga PQR 𝑃𝑅2 = 𝑄𝑅2 + 𝑃𝑄2 − 2 × 𝑄𝑅 × 𝑃𝑄 cos 𝑄 72 = 122 + 132 − 2 × 12 × 13 cos 𝑄 49 = 144 + 169 − 312 cos 𝑄 312 cos 𝑄 = 313 − 49 312 cos 𝑄 = 264 cos 𝑄 = 264 312 = 11 13 R S P Q
  • 29.
    Trigonometri 29  Darihasil cos Q, kita peroleh sin Q dengan segitiga baru 13 X 11 𝑋2 = 132 − 112 = 169 − 121 = 48 𝑥 = √48 = 4√3 Jadi, sin 𝑄 = 4√3 13 Luas segitiga PQR diperoleh dari sin B Luas segitiga PQR = 1 2 × 12 × 13 sin 𝐵 = 6 × 13 × 4√3 13 = 6 × 4√3 = 24√3 𝑐𝑚2 Jadi, luas segitiga PQR adalah 𝟐𝟒√ 𝟑 𝒄𝒎 𝟐 Q
  • 30.
    Trigonometri 30 3. Perhatikangambar dibawah ini! 4 Dengan ∠ 𝐴 = 45∘ , ∠ 𝐵 = 105∘ , ∠ 𝐶 = 30∘ Berapa luas segitiga ABC? Pembahasan : 𝐴𝐶 sin 𝐵 = 𝐴𝐵 sin 𝐶 4 sin 105 = 𝐴𝐵 sin 30 4 √6+ √2 4 = 𝐴𝐵 1 2 4( 1 2 ) = 𝐴𝐵 ( √6 + √2 4 ) 2 = 𝐴𝐵 ( √6 + √2 4 ) 8 = 𝐴𝐵 (√6+ √2) 𝐴𝐵 = 8 (√6 + √2) 𝐴𝐵 = 2 (√6+ √2) A B C
  • 31.
    Trigonometri 31 𝐴𝐵 𝑆𝑖𝑛 𝐶 = 𝐵𝐶 𝑆𝑖𝑛45 2(√6 − √2) sin 30 = 𝐵𝐶 sin 45 2(√6− √2) 1 2 = 𝐵𝐶 1 2√2 2√2 (√6 − √2) = 𝐵𝐶 𝐵𝐶 = 2√2 − 4 𝐵𝐶 = 4√3− 4 𝐵𝐶 = 4 (√3 − 1) Maka luas segitiga : L = 1 2 ( 𝐵𝐶)( 𝐴𝐵)sin 𝐵 = 1 2 (4(√3− 1))(2(√6 − √2))( √6 + √2 4 ) = (√3 − 1)(√6 − √2)(√6 + √2) = (√3 − 1)(6 + √12 − √12 − 2) = (√3 − 1)4 Jadi luas segitiga tersebut adalah 𝟒(√ 𝟑 − 𝟏) NOTE : sin105 = sin(180 − 75) = sin75 = sin(30 + 45) = sin30 cos 45 + cos30 sin 45 = ( 1 2 ∙ 1 2 √2) + ( 1 2 √3 ∙ 1 2 √2) = 1 4 √2 + 1 4 √6 = √2 + √6 4
  • 32.
    Trigonometri 32 4. Diketahuisekeping keramik dipotong berbentuk segitiga sembarang dengan panjang sisi-sisi 10 cm,13 cm dan 17 cm. Berapa luas permukaan keramik tersebut? Pembahasan : 𝑆 = 1 2 ( 𝐴 + 𝐵 + 𝐶) = 1 2 (10 + 13 + 17) = 1 2 (40) = 20 Luas permukaan keramik =√𝑆( 𝑆 − 𝐴)( 𝑆 − 𝐵)( 𝑆 − 𝐶) =√20(20− 10)(20 − 13)(20 − 17) =√4200 =64,807 CM2 Jadi , luas permukaan keramik adalah 64,807 CM2 5. Diketahui suatu luas segitiga 340 cm2 dengan sisi a = 10 cm, b = (3x+5) cm dan sudutnya 90∘ carilah nilai x tersebut? Pembahasan : 340 = 1 2 × 10 (3𝑥 + 5)sin 90∘ 340 = 5 (3𝑥 + 5) × 1 0 = 15𝑥 + 25 − 340 = 15𝑥 − 315 𝑥 = 21 340 = 1 2 × 10(21 × 3 + 5)sin 90∘ 340 = 5(68) 340 = 340 Jadi, nilai x yang diperoleh adalah 21.
  • 33.
    Trigonometri 33 1. Gambarlahgrafik dari y = 2 sin x ( 1 − sin2 𝑥)+ sin 𝑥 − 2sin3 𝑥 Penyelesaian: 𝑦 = 2 sin 𝑥(1 − sin2 𝑥) +sin 𝑥 − 2 sin3 𝑥 𝑦 = 2 sin 𝑥 cos2 𝑥 + sin 𝑥 − 2 sin3 𝑥 𝑦 = (2 sin 𝑥 cos 𝑥 )cos 𝑥 + (1 − 2 𝑠𝑖𝑛2 𝑥) sin 𝑥 𝑦 = sin 2𝑥 cos 𝑥 + cos 2𝑥 sin 𝑥 𝑦 = sin(2𝑥 + 𝑥) 𝑦 = sin 3𝑥 GRAFIK FUNGSI TRIGONOMETRI
  • 34.
    Trigonometri 34 2. Tuliskanpersamaan sinus dan cosinus dari grafik berikut (perhatikan grafik pada sumbu-x dan sumbu-y positif) Penyelesaian:  Untuk fungsi cosinus 𝑦 = 𝐴 cos 𝑘(𝑥 − 𝛼) + 𝑐  𝑀𝑎𝑥 = | 𝐴| + 𝑐 5 = 𝐴 + 𝑐 𝐴 = 5 − 𝑐  𝑀𝑖𝑛 = −| 𝐴| + 𝑐 −1 = −𝐴 + 𝑐 𝐴 = 𝑐 + 1  𝐴 = 𝐴 5 − 𝑐 = 𝑐 + 1 𝒄 = 𝟐 | 𝑨| = 𝟑  𝑃𝑒𝑟𝑖𝑜𝑑𝑒 = 2𝜋 𝑘 4 = 2𝜋 𝑘 𝒌 = 𝝅 𝟐  𝛼 = 2 − (4 − 2) 𝜶 = 𝟎
  • 35.
    Trigonometri 35 Maka fungsicosinus dari grafik diatas adalah 𝑦 = 3cos 𝜋 2 𝑥 + 2  Fungsi Sinus Pada kuadran IV ingat sin(270+ 𝑥) = − cos 𝑥 , 270 = 3 2 𝜋 maka cos 𝑥 = sin(𝑥 − 270) Sehingga 𝑦 = 3 cos 𝜋 2 𝑥 + 2 𝑦 = 3 sin( 𝜋 2 𝑥 − 3𝜋 2 ) + 2 𝑦 = 3 sin 𝜋 2 ( 𝑥 − 3) + 2 Jadi, persamaan sinus dan cosinus dari grafik diatas berturut-turut adalah 𝒚 = 𝟑 𝐬𝐢𝐧 𝝅 𝟐 ( 𝒙 − 𝟑)+ 𝟐 dan 𝒚 = 𝟑 𝐜𝐨𝐬 𝝅 𝟐 𝒙 + 𝟐
  • 36.
    Trigonometri 36 3. Gambarlahgrafik dari 𝑦 = 𝑠𝑖𝑛 𝑥 (𝑡𝑎𝑛 𝑥+1)−2 𝑡𝑎𝑛 𝑥𝑐𝑜𝑠 𝑥 𝑠𝑖𝑛 𝑥−𝑐𝑜𝑠 𝑥 Penyelesaian: 𝑦 = sin 𝑥 (tan 𝑥 + 1) − 2 tan 𝑥 𝑐𝑜𝑠 𝑥 sin 𝑥 − cos 𝑥 𝑦 = sin 𝑥 tan 𝑥 + sin 𝑥 − 2 tan 𝑥 cos 𝑥 sin 𝑥 − cos 𝑥 𝑦 = 𝑠𝑖𝑛𝑥 ( sin 𝑥 cos 𝑥 ) + sin 𝑥 − 2( sin 𝑥 cos 𝑥 )cos 𝑥 sin 𝑥 − cos 𝑥 𝑦 = ( sin2 𝑥 cos 𝑥 ) + sin 𝑥 − 2( sin 𝑥 cos 𝑥 )cos 𝑥 sin 𝑥 − cos 𝑥 𝑦 = sin2 𝑥 + 𝑠𝑖𝑛 𝑥 𝑐𝑜𝑠 𝑥 − 2sin 𝑥 cos 𝑥 cos 𝑥 sin 𝑥 − cos 𝑥 𝑦 = sin2 𝑥 − sin 𝑥 cos 𝑥 cos 𝑥 sin 𝑥 − cos 𝑥 𝑦 = sin2 𝑥 − sin 𝑥 cos 𝑥 cos 𝑥 (sin 𝑥 − cos 𝑥) 𝑦 = sin 𝑥 (sin 𝑥 − cos 𝑥) cos 𝑥 (sin 𝑥 − cos 𝑥) 𝑦 = sin 𝑥 cos 𝑥 𝑦 = tan 𝑥
  • 37.
    Trigonometri 37 4. Tentukanfungsi yang sesuai dari grafik berikut ini ! Penyelesaian: Persamaan fungsi sinus 𝑦 = 𝐴 sin 𝑘( 𝑥 − 𝛼) + 𝑐  𝑀𝑎𝑥 = | 𝐴| + 𝑐 2 = 𝐴 + 𝑐 𝐴 = 2 − 𝑐  𝑀𝑖𝑛 = −| 𝐴| + 𝑐 −2 = −𝐴 + 𝑐 𝐴 = 𝑐 + 2  𝐴 = 𝐴 2 − 𝑐 = 𝑐 + 2 𝑐 = 0 | 𝐴| = 2  𝑃𝑒𝑟𝑖𝑜𝑑𝑒 = 360° 𝑘 135° + 15° = 360° 𝑘 150° = 360° 𝑘
  • 38.
    Trigonometri 38 𝑘 =2,4 = 12 5  𝛼 = 45° − (75° − 45°) 𝛼 = 45° − 30° 𝛼 = 15° (Karena positif, maka bergeser ke kanan sehingga tanda dipersamaannya adalah negatif) Jadi, persamaan fungsinya adalah 𝒚 = 𝟐 𝐬𝐢𝐧 𝟏𝟐 𝟓 (𝒙 + 𝟏𝟓°) 5. Diketahui f(x) = √2cos3𝑥 + 1 jika nilai maksimum f(x) adalah a dan nilai minimum f(x) adalah b maka nilai a2 + b2 = … Penyelesaian: Nilai Maksimum = | a | + c = |√2| + 1 Nilai Minimum = -| a | + c = −|√2 | + 1 𝑎2 + 𝑏2 = (√2+ 1) 2 + (− √2 + 1) 2 𝑎2 + 𝑏2 = 2 + 2√2 + 1 + 2 − 2√2 + 1 𝑎2 + 𝑏2 = 6 Jadi, nilai 𝒂 𝟐 + 𝒃 𝟐 = 𝟔
  • 39.
    Trigonometri 39 6. Tentukanfungsi yang sesuai dari grafik berikut ini Penyelesaian: Persamaan fungsi sinus 𝑦 = 𝐴 sin 𝑘( 𝑥 − 𝛼) + 𝑐  𝑀𝑎𝑥 = | 𝐴| + 𝑐 2 = 𝐴 + 𝑐 𝐴 = 2 − 𝑐  𝑀𝑖𝑛 = −| 𝐴| + 𝑐 −2 = −𝐴 + 𝑐 𝐴 = 𝑐 + 2  𝐴 = 𝐴 2 − 𝑐 = 𝑐 + 2 𝑐 = 0 | 𝐴| = 2  𝑃𝑒𝑟𝑖𝑜𝑑𝑒 = 2𝜋 𝑘 3𝜋 2 + 𝜋 2 = 2𝜋 𝑘 2𝜋 = 2𝜋 𝑘
  • 40.
    Trigonometri 40 𝑘 =1  𝛼 = 0 − ( 𝜋 2 − 0) 𝛼 = − 𝜋 2 (Karena negatif, maka bergeser ke kiri maka tanda dipersamaannya adalah positif) Jadi, persamaan fungsinya adalah 𝒚 = 𝟐 𝐬𝐢𝐧(𝒙 + 𝝅 𝟐 )
  • 41.
    Trigonometri 41 1. Jika𝑠𝑖𝑛16 𝑎 = 1 5 , maka 1 𝑐𝑜𝑠2 𝑎 + 1 1+𝑠𝑖𝑛2 𝑎 + 2 1+𝑠𝑖𝑛4 𝑎 + 4 1+𝑠𝑖𝑛8 𝑎 = ⋯ Penyelesaian: 1 𝑐𝑜𝑠2 𝑎 + 1 1 + 𝑠𝑖𝑛2 𝑎 = 1 1 − 𝑠𝑖𝑛2 𝑎 + 1 1 + 𝑠𝑖𝑛2 𝑎 = (1 + 𝑠𝑖𝑛2 𝑎) + (1 − 𝑠𝑖𝑛2 𝑎) (1 − 𝑠𝑖𝑛2 𝑎)(1 + 𝑠𝑖𝑛2 𝑎) = 2 1 − 𝑠𝑖𝑛4 𝑎 ( 1 𝑐𝑜𝑠2 𝑎 + 1 1 + 𝑠𝑖𝑛2 𝑎 ) + 2 1 + 𝑠𝑖𝑛4 𝑎 = 2 1 − 𝑠𝑖𝑛4 𝑎 + 2 1 + 𝑠𝑖𝑛4 𝑎 = 2(1 + 𝑠𝑖𝑛4 𝑎) + 2(1 − 𝑠𝑖𝑛4 𝑎) (1 − 𝑠𝑖𝑛4 𝑎)(1 + 𝑠𝑖𝑛4 𝑎) = 4 1 − 𝑠𝑖𝑛8 𝑎 ( 1 𝑐𝑜𝑠2 𝑎 + 1 1 + 𝑠𝑖𝑛2 𝑎 + 2 1 + 𝑠𝑖𝑛4 𝑎 ) + 4 1 + 𝑠𝑖𝑛8 𝑎 = 4 1 − 𝑠𝑖𝑛8 𝑎 + 4 1 + 𝑠𝑖𝑛8 𝑎 = 4(1 + 𝑠𝑖𝑛8 𝑎) + 4(1 − 𝑠𝑖𝑛8 𝑎) (1 − 𝑠𝑖𝑛8 𝑎)(1 + 𝑠𝑖𝑛8 𝑎) = 8 1 − 𝑠𝑖𝑛16 𝑎 = 8 1 − 1 5 = 8 4 5 = 10 Jadi, nilai 𝟏 𝒄𝒐𝒔 𝟐 𝒂 + 𝟏 𝟏+𝒔𝒊𝒏 𝟐 𝒂 + 𝟐 𝟏+𝒔𝒊𝒏 𝟒 𝒂 + 𝟒 𝟏+𝒔𝒊𝒏 𝟖 𝒂 adalah 10 PENGAYAAN 1
  • 42.
    Trigonometri 42 2. Diketahui9 cos2 𝑥 + 3sin(𝑥 + 1 2 𝜋) − 2 = 0 pada 1 2 𝜋 < 𝑥 < 𝜋. Jika tan 𝑥 = 1 𝑝 , maka hitunglah nilai p ! Penyelesaian: 9 cos2 𝑥 + 3 sin(𝑥 + 1 2 𝜋) − 2 = 0 9cos2 𝑥 + 3 cos 𝑥 − 2 = 0 (3cos 𝑥 − 1)(3cos 𝑥 + 2) = 0 cos𝑥 = 1 3 ∪ cos 𝑥 = − 2 3 Karena 1 2 𝜋 < 𝑥 < 𝜋 maka yang memenuhi adalah cos 𝑥 = − 2 3 yang posisinya di kuadran III. tan 𝑥 = 𝑐 𝑏 tan 𝑥 = √5 −2 1 𝑝 = √5 −2 𝑝 = − 2 √5 𝑝 = − 2 5 √5 Jadi, nilai p yangdiperoleh adalah 𝒑 = − 𝟐 𝟓 √ 𝟓
  • 43.
    Trigonometri 43 3. Jikadalam segitiga ABC berlaku 5 𝑠𝑖𝑛 𝐴 + 12 𝑐𝑜𝑠 𝐵 = 13 dan 5cos 𝐴 + 12sin 𝐵 = 6√2. Maka nilai sin 𝐶 = ⋯ Penyelesaian:  (5sin 𝐴 + 12 cos 𝐵)2 = 132 25sin2 𝐴 + 144cos2 𝐵 + 120sin 𝐴 cos 𝐵 = 169  (5cos 𝐴 + 12sin 𝐵)2 = (6√2)2 25 cos2 𝐴 + 144sin2 𝐵 + 120cos 𝐴 sin 𝐵 = 72  (25sin2 𝐴 + 144cos2 𝐵 + 120sin 𝐴 cos 𝐵) + (25cos2 𝐴 + 144sin2 𝐵 + 120cos 𝐴 sin 𝐵) = 169 + 72 25(sin2 𝐴 + cos2 𝐴) + 144(cos2 𝐵 + sin2 𝐵) + 120(sin 𝐴 cos 𝐵 + cos 𝐴) = 169 + 72 25(1)+ 144(1)+ 120 (sin( 𝐴 + 𝐵)) = 169 + 72 169 + 120 (sin( 𝐴 + 𝐵)) = 169 + 72 sin( 𝐴 + 𝐵) = 72 120 sin( 𝐴 + 𝐵) = 3 5 sin 𝐶 = sin(180 − ( 𝐴 + 𝐵)) sin 𝐶 = sin(𝐴 + 𝐵) sin 𝐶 = 3 5 Jadi, nilai dari 𝑺𝒊𝒏 𝑪 adalah 3 5
  • 44.
    Trigonometri 44 4. Berapabanyak solusi dari persamaan √sin 𝑥 + √2 4 cos 𝑥 = 0 untuk 0 < 𝑥 < 2𝜋 ? Penyelesaian: √sin 𝑥 + √2 4 cos x = 0 (√sin 𝑥 ) 2 = (− √2 4 cos x ) 2 sin 𝑥 = √2 𝑐𝑜𝑥2 𝑥 sin 𝑥 = √2 (1− 𝑠𝑖𝑛2 𝑥) √2 𝑠𝑖𝑛2 𝑥 + sin 𝑥 − √2 = 0 2 𝑠𝑖𝑛2 𝑥 + √2 sin 𝑥 − 2 = 0 (2 sin 𝑥 − √2) (sin 𝑥 + 2) = 0 sin 𝑥 = 1 2 √2 atau sin 𝑥 = −√2  Jadi, yang memenuhi adalah sin 𝑥 = 1 2 √2 sin 𝑥 = 1 2 √2 = 45° 𝑥 = 45° + 360° k k = 0 𝑥 = 45° 𝑥 = (180° − 45°) + 360° 𝑘 k = 0  𝑥 = 135° 𝑥 = {45°, 135°} Jadi, ada2 solusi. Tidak memenuhi karena sin 𝑥 ≤ 1 (tanpa memperhatikan tanda)
  • 45.
    Trigonometri 45 5. Tuliskanpersamaan pada grafik berikut: Penyelesaian: Dari kurva diatas  A = Amplitududo = 2  Periode dari 15° sampai 135° = 120° 120° = 360° 𝑘 k = 3 Persamaan kurva diatas adalahhasil dari kurva 𝒚 = 𝟐 𝐬𝐢𝐧 𝟑𝒙yang digeser kekanan sejauh 15° sehingga berubah menjadi 𝒚 = 𝟐 𝐬𝐢𝐧 𝟑( 𝒙− 𝟏𝟓°) = 𝟐 𝐬𝐢𝐧(𝟑𝒙 − 𝟒𝟓°).
  • 46.
    Trigonometri 46 1. Diketahuilimas segiempat beraturan T.ABCD . Panjang rusuk alas 6 cm, dan rusuk tegak 12 cm . Tentukan nilai kosinus sudut antara TA dengan bidang alas ! Penyelesaian :  ∠‘ antara TA dan bidang alas adalah ∠‘ A  Lihat segitiga ACD A 6 D C 6  Lihat segitiga TAC T 12 12 A α C 6√2 Jadi, nilai kosinus sudut antara TA dengan bidang alas adalah 𝟏 𝟐 √ 𝟐 𝐴𝐶 = √ 𝐷𝐶 2 + 𝐷𝐴2 𝐴𝐶 = √62 + 62 𝐴𝐶 = √72 𝐴𝐶 = 6 √2 Gunakan aturan cosinus cos α = 𝑇𝐴2+ 𝐴𝐶2− 𝑇𝐶2 2 .𝑇𝐴 . 𝐴𝐶 Cos α = 122+ 6√2 2 − 122 2 .12 . 6√2 Cos α = 1 2 √2 PENGAYAAN 2
  • 47.
    Trigonometri 47 2. Tentukanhimpunan penyelesaian dari 2−sin 𝜃 cos 𝜃 ≤ cos 𝜃 sin 𝜃 untuk 0 ˂ 𝜃 ≤ 𝜋 2 ! Penyelesaian : Kuadran I sin θ (+) dan cosθ (+) sehingga boleh dikali silang 2−sin θ cosθ ≤ cos θ sin θ 2 sin θ − sin2 θ ≤ cos2 θ dengan sin θ ≠ 0 dan cosθ ≠ 0 2 sin θ ≤ 1 Sin θ ≤ 1 2 ∴ 0 < 𝜃 ≤ π 6 3. Tentukan nilai cos 105o tan 15o ! Penyelesaian : cos 105 = cos (180 + 15) = − tan 15 tan 30 = tan 2 (15) 1 √3 = 2tan 15 1−tan2 15 1 − tan2 15 = 2√3tan 15 0 = tan2 15 + 2√3tan 15 − 1 tan 15 = −2√3 ∓ √12+4 2 = −2√3 ∓4 2 tan 15 = 2 − √3
  • 48.
    Trigonometri 48 cos 105tan 15 = − tan2 15 = −(2 − √3) 2 = −(4 − 4√3 + 3) = −7 + 4√3 Jadi, nilai 𝒄𝒐𝒔 𝟏𝟎𝟓 𝒕𝒂𝒏 𝟏𝟓 adalah −𝟕 + 𝟒√ 𝟑 4. Tentukan nilai cos (𝛼 − 𝛽) jika sin 𝛼 + sin 𝛽 = 2√ 𝐴 𝑑𝑎𝑛 cos 𝛼 + cos 𝛽 = 2√ 𝐵 ! Penyelesaian : sin 𝛼 + sin 𝛽 = 2√𝐴 sin2 𝛼 + sin2 𝛽 + 2 𝑠𝑖𝑛 𝛼 𝑠𝑖𝑛 𝛽 = 4𝐴. . (∗) cos𝛼 + cos 𝛽 = 2√𝐵 cos2 𝛼 + cos2 𝛽 + 2 𝑐𝑜𝑠 𝛼 𝑐𝑜𝑠 𝛽 = 4𝐵. . (∗∗)(∗)+ (∗∗) sin2 𝛼 + sin2 𝛽 + 2 𝑠𝑖𝑛 𝛼 𝑠𝑖𝑛 𝛽 = 4𝐴 cos2 𝛼 + sin2 𝛽 + 2 𝑠𝑖𝑛 𝛼 𝑠𝑖𝑛 𝛽 = 4𝐴 cos2 𝛼 + cos2 𝛽 + 2 cos 𝛼 cos 𝛽 = 4B 1 + 1 + 2 (𝑐𝑜𝑠 𝛼 𝑐𝑜𝑠 𝛽 + sin 𝛼 sin 𝛽) = 4A + 4B 2 + 2cos(𝛼 − 𝛽) = 4A + 4B 1+ cos( 𝛼 − 𝛽) = 2𝐴 + 2𝐵 cos( 𝛼 − 𝛽) = 2𝐴 + 2𝐵 − 1 Jadi, nilai cos (𝜶 − 𝜷) adalah 𝟐𝑨 + 𝟐𝑩 − 𝟏
  • 49.
    Trigonometri 49 5. Jikasudut A dan B memenuhi system persamaan 2 tan A + tan B = 4 Tan A – 3 tan B = - 17 2 Carilah nilai tan (2A + B) ! Penyelesaian :  Dengan metode eliminasi kita dapatkan : 2 tan 𝐴 + tan 𝐵 = 4 2 tan 𝐴 − 6 𝑡𝑎𝑛 𝐵 = −17 7 tan B = 21 ∴ tan B = 3 ∴ tan A = 1 2  Nilai tan 2A dapat dicari dengan menggunakan rumus sudut ganda tan 2A = 2tan 𝐴 1−tan2 𝐴 = 2 1−( 1 2 ) 2 ∴ tan2𝐴 = 4 3 Jadi nilai dari tan (2A+B) tan (2A + B) = tan 2𝐴+tan 𝐵 1−tan 𝐴 .tan 𝐵 = 1 3 +3 1− 1 3 .3 ∴ 𝐭𝐚𝐧( 𝟐𝑨 + 𝑩) = − 𝟏𝟑 𝟗
  • 50.
    Trigonometri 50 LAMPIRAN Materi :Sinus dan Kosinus 1. Kori Auga Islamirta 2. Reno Sutriono 3. Altisya Dilla 4. Yulianita Maharani Materi : Jumlah danSelisih Sudut 1. Bella Timorti Pertiwi 2. Rahma Wulandari 3. Shely Maulinda 4. Shera Annisa 5. M. Rizky Tama Putra Materi : PersamaanTrigonometri 1. Novi Suryani 2. Devi Kumala Sari 3. Nadya Putri Setyowati 4. Djoko Abimanyu 5. Yuliana Novitasari Materi : Pertidaksamaan Trigonometri 1. Annisa Nurzalena 2. Hanifah Zulfitri 3. Mardiah Aqidah Islamiah 4. Fitriyah 5. Wahyu Adi Negara Materi : Luas Segitiga 1. Khafifah 2. Suci Kumala Sari 3. M. Ridho Ratu Berlian 4. Atikarani Noer Saleha 5. Resty Indah Kusuma
  • 51.
    Trigonometri 51 Materi :Grafik Fungsi Trigonometri 1. Nety Wahyu Saputri 2. Rogayah 3. Amy Arimbi 4. Dhiah Masyitoh 5. Arif Miswanto Materi : Pengayaan1 1. Aisyah Turidho 2. Feralia Goretti Situmorang 3. Lara Mayangsari 4. Intan Fajar Iswari Materi : Pengayaan2 1. Ira Marion 2. Tania Tri Septiani 3. Novi Sariani