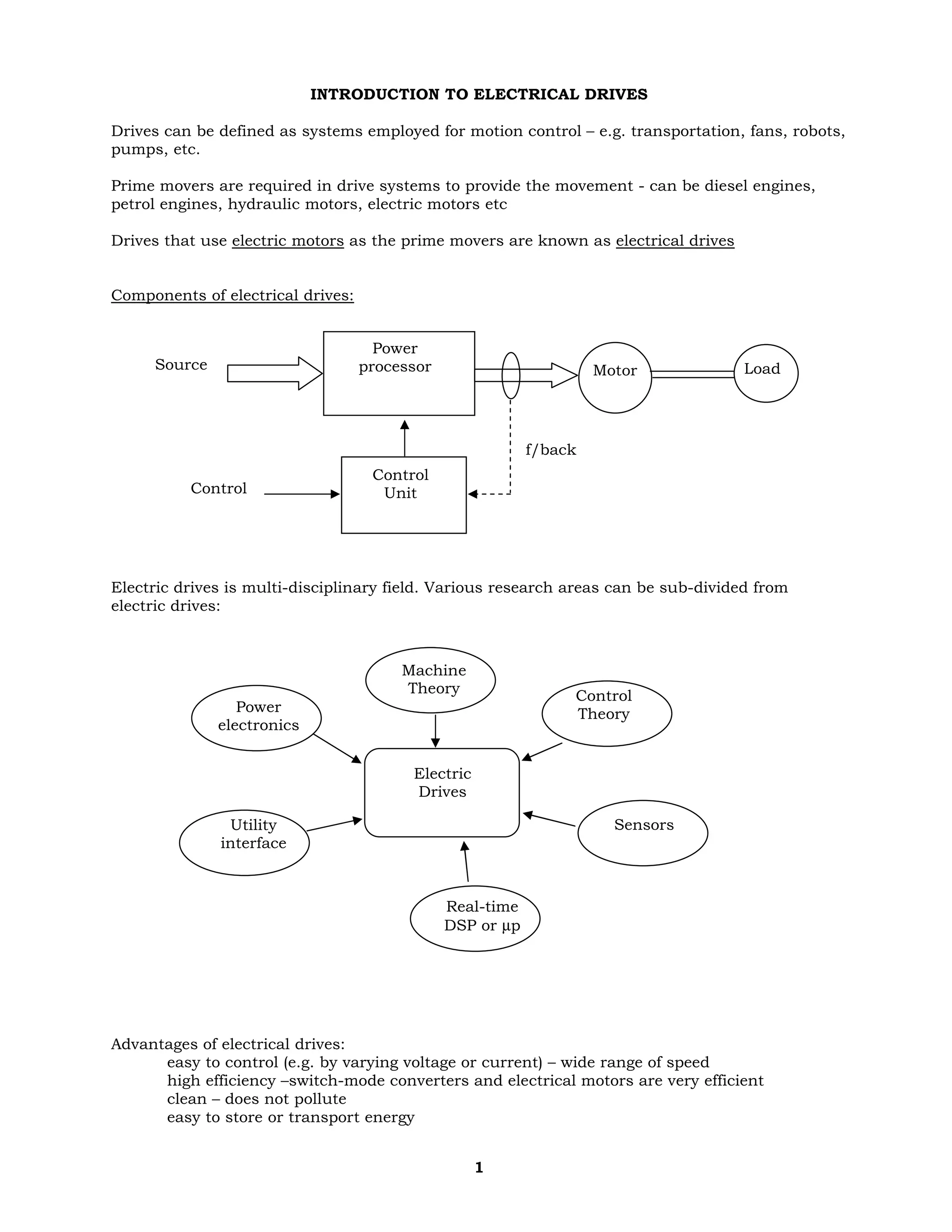
Electrical Drives
Electrical Drives
MEP 1422
2004/2005-02
Module 1. Introduction to drives:
Elements in electrical drives, overview of DC and AC drives.
Torque equations,
Components of load torque, torque characteristics. Four-quadrant
operation
Notes on Introduction to Electromechanical Energy Conversion
Module 2 Converters in electric drive systems:
Controlled rectifier, Linear scheme, Non-linear scheme,
Switched-mode converters - average model and transfer function,
Two-quadrant converters, Four-quadrant converters, Bipolar
switching, Unipolar switching,
Current-controlled converters, Fixed switching frequency control,
Hysteresis control
Example of Simulink file for 2-Q converter (switching and average
model)
Current ripple in 4 Q converter
Space Vector Modulation (SVM)
Module 3 DC motor drives
DC drives in power point format, in .pdf
Construction, modeling and transfer function, Converters for DC
drives – quadrant of operations.
MATLAB–based controller design method – here
Linear analysis in Simulink
Large signal simulation using SIMULINK – here
http://encon.fke.utm.my/courses/mep1422/modules.html (1 von 2) [17.05.2005 17:09:50]
Electrical Drives
Module 4. Induction motor drives
Dynamic model of induction machine
Construction and principle of operations,
Speed Control-
constant V/f, Scalar control – problems at low speed,
current
Simulink example on open-loop constant V/Hz using SIMULINK
s-function for IM simulation
Compiled with Borland C - here
Current controlled and voltage boost, open-loop and closed-loop
control.
Field-oriented control of IM:
Rotor flux orientation
Stator flux orientation
Simulink example on indirect FOC IM – requires imch.dll
PPoint for principles of direct torque control and in pdf
Direct Torque Control using SIMULINK and the required *.dll files
for the S-function
http://encon.fke.utm.my/courses/mep1422/modules.html (2 von 2) [17.05.2005 17:09:50]
! "
#
$ %
&
'
(
)
!
)
*
*
&
+
& µ
(
,
)
) *
*
- #
$ %
#
. #
#
- #
&
&
&
! /
#
0
#
1
&
2 $ %
0
0
.
)
/ 0
$ %
#
#
# #
*
(
0
0
& ' 0 &
$ % 2 & '
0
! !
-
# 0 *
* 0
3
# 4567
& #
$ % #
#
#
# 4587
2
$ $ & %% #
# 9
$/: % $ * %
#
)
• 0
• # $ %
• 0
;
• / #
0 $ % 0
• . 0
0
• #
0
0
"
#$ #$ % & '
,
/
*
. <' = 7 $ %
* = ) $> %
* = , $> %
< = ) $ ?%
ω = $ ' %
.
ω' = 7 * = *
/ 0 * *
@
.
( !
ωωωω
)
( )
dt
Jd
TT m
le
ω
+=
( )
dt
Jd mω
dt
d
JTT m
le
ω
+=
J
1 ω θA
*
*
*
! #$ +
, 1 B
$% / */
/ 0
*/ 1
*" " $* = -ω%
*
* & 0
. * *
$ % 2 *2
*2
*2 = Cω? . *2 *"
$ % * *,
*, . .
*
*
*
*/
ω)
ω)
*/
*
ω
,
* *
?
, C*-** ω++ω+=
2 * Cω?
ω++
ω
= -*<* ,
! #$ -
@
*
#
% $ .#$ ! ! '
* ω * D
* $
% *
* E E *
. .. ... ."
ω ω
ωω
ω
T
*
*
*
*
/
F .
-
* $
= * ω% !
*
F ..
*
* G D *
*
*
F ...
* *
*
* *
F ."
* * G D
*
*
*
G.K. Dubey, “Fundamental of Electrical Drives”, Narosa, 1994.
N. Mohan, “Power Electronics: Converters, applications and design” John Wiley and Sons, 1995.
ELECTROMECHANICALENERGYCONVERSION
Electromechanicalenergyconversionprocessinvolvesthreeformsofenergy:
electrical,magneticfieldandmechanical.Inrotatingelectricalmachines,
energyiscontinuouslyconvertedfromelectricaltomechanical,orviceversa.
Electricalmotorsconvertselectricalenergytomechanicalenergyanditis
reversedinthecaseofgenerators.Inbothcases,magneticfieldactsasa
mediumintheprocessofelectromechanicalenergyconversion.Wewilllook(or
review)theprocessofelectromechanicalenergyconversionofasimple
translationalsystemforanon-linearandlinearmagneticsystem.Wewillthen
applythisbasicprincipletoarotatingmachine.
Exampleofelectromechanicalsystem
Thecharacteristicofthefluxlinkageandcurrent(λ-i)ofasystemshownin
Fig1isdeterminedbytheB-Hcharacteristicofthecoreandthelengthof
theair-gap.Withsmallair-gaplength,g,theλ-icharacteristicisdominated
bytheB-Hcharacteristicofthecorewhichhasanon-linearcharacteristic
duetothecoremagneticsaturation.Withlargeg,however,thelinear
magneticcharacteristicoftheair-gapwilldominate.Thusforlargeair-gap
systemtheλ-icurveofthesystemdisplaysalinearcharacteristic.Ifa
linearsystemisassumed,allofthemmfdropsappearacrosstheair-gap.In
otherwords,itisassumedthatthereluctanceofthecoreisnegligiblysmall
comparedtothatoftheair-gap’sreluctance.Thisassumptionisbasedonthe
factthatthemagneticpermeabilityofthecoreismuchlargerthantheair-
gappermeability.Theλ-icurvesfordifferentair-gapvaluesaretherefore
linear.
Fig.1
−−
non-linearsystemlinearsystem
Fig.2
Thedifferentialrelationbetweenthe3formsofenergyexistsinthesystem
canbewrittenas:
dWe=dWf+dWm(1)
WheredWe–differentialchangeinelectricalenergy
dWf-differentialchangeinfieldenergy
dWm-differentialchangeinmechanicalenergy
Ifthepositionofthemovingpartisfixed(air-gaplengthisfixed,thusdWm
=0)andthecurrentinthecoilisincreasedfrom0toix,thefieldenergy
willincreaseandisgivenby:
dWe=e.idt=dWf(2)
Substitutinge=dλ/dt,
dWf=idλ(3)
Ifthefluxlinkageincreasedfrom0toλx,thestoredenergycanbewrittenas:
λ
λ=
x
0
fidW(4)
λx
ix
λ
co-energyenergy
λλ
Fig.3
Theco-energy,whichisusedlatertocalculatetheforce,inthisparticular
exampleisdefinedas:
λ=
ix
0
fdi'W(5)
Itshouldbenotedthatforalinearsystem,Wf=Wf’
Ifthemovingpartisallowtomoveslowly,fromx=x1tox=x2,suchthat
theair-gapisreduced,therateofchangeoffluxlinkagewillbeverysmall
duringthismovementandhencethecurrentcanbeassumedtobeconstant.
Fig.4
Themechanicalforceassociatedwiththismovementcanbeobtainedifthe
changeinmechanicalenergyisknown.Thus,
dWm=dWe-dWf(6)
Duringthemotion,dWe=e.idt=idλ.Hence
λ
λ
λ=
2x
1x
eidW
Thechangeinthestoredfieldenergycanbeobtainedbycalculatingthe
differenceinstoredenergybetweenthetwopositions.
ItcanbeshowngraphicallythatWmisgivenbytheshadedareaofFig.4which
essentiallyistheincreaseinco-energy.Thus:
dWm=dWf’
SincedWm=fdx,themechanicalforcecanbecalculatedas:
ttanconsi
f
m
x
)x,i('W
f
=∂
∂
=(7)
Ifthemovementofthemovingpartisveryfast(i.e.forthesame
displacementbutforaveryshorttime),thechangeinfluxlinkagecanbe
assumednegligible.However,therateofchangeofthefluxlinkagewithtime
isfiniteandhencecausesthecurrenttodecreaseduringthismovement.It
canbegraphicallyshownthatthemechanicalenergyisgivenbytheshaded
λ
λ
areaofFig5,whichisareductioninfieldenergy.Thusthemechanicalforce
isgivenby:
ttancons
f
m
x
)x,i(W
f
=λ∂
∂
−=(8)
Ifthedifferentialmovementissmall,theshadedareaofFig4andFig5is
thesame.Hencetheforcecalculatedusingequation(7)and(8)willbethe
same.
Fig.5
Linearsystem
Forlinearsystem,thefluxlinkageisproportionaltothecurrent,wherethe
constantofproportionalityistheinductanceofthecoil.Theinductance
howeverdependsontheposition,x.Thus,
λ=L(x)i(9)
Theco-energyisgivenby:
)x(Li
2
1
di'W2
i
0
f=λ=(10)
Usingequation(7),
dx
)x(dL
i
2
1
x
)x,i('W
f2
ttanconsi
f
m=
∂
∂
=
=
(11)
Rotatingmachines
Fig6showsageneralrotatingmachinewithsalientstatorandsalientrotor.
Bothstatorandrotorareexited(doubly–fed).Weareinterestedinobtaining
theelectromagnetictorqueexpressionofthesystem.Wecandothisby
obtainingtheexpressionfortheco–energy(orenergy)anddifferentiateit
withrespecttoxforconstantcurrent(orconstantflux).
λ
λ
Fig.6
Withnorotation(rotornotmoving),thestoredfieldenergycanbecalculated
as:
dWf=esisdt+erirdt(12)
Substitutinges=dλs/dtander=dλr/dt,
dWf=isdλs+irdλr(13)
Thefluxlinkageofthestatorwindingcanbeexpressedintermsofstator
selfinductanceandmutualinductance:
λs=Lssis+Lsrir(14)
Thefirsttermof(14)isthefluxlinkageofthestatorwindingcausedbythe
statorcurrentwhereasthesecondtermiscausedbytherotorcurrent.
Similarly,thefluxlinkageoftherotorwindingcanbeexpressedas,
λr=Lrrir+Lsris(15)
Substituting(14)and(15)into(13),
dWf=Lssisdis+Lrrirdir+Lsrd(isir)(16)
Foralinearsystem,Wf=Wf’.Itcanbeshownthatforrotationalsystems,
=θ∂
θ∂
=(17)
Thusthetorqueisgivenby:
θ
+
θ
+
θ
=
d
dL
ii
2
1
d
dL
i
2
1
d
dL
i
2
1
Tsr
rs
rr2
r
ss2
s(18)
Basedonequation(18),twotypesoftorquecanbeclassified:
θ
i)Reluctancetorque(thefirsttwotermsofequation(18)).Itiscaused
byatendencyoftheinducedpoletoalignwiththeexcitedpolesuch
thatminimumreluctanceisproduced.Thetorqueonlyexistsifthe
statororrotor(orboth)selfinductancesdependsontherotorposition.
Thiscanexistsif:1)bothstatorandrotoraresalient,2)either
statororrotorissalient.Inotherwords,inacylindricalmachine
(wherebybothstatorandrotorarenon-salient)reluctancetorquewill
notexist.Furtheritcanbeseenthatbothstatorandrotorneednotto
beexcitedatthesametime.
ii)Alignmenttorque(thethirdtermofequation(18)).Itiscausedbya
tendencyoftheexcitedrotortoalignwithexcitedstator.Both
windingsmustbeexcited.Themutualinductancedependsonrotor
positionregardlessofwhetherthestatororrotorissalientornot.In
otherwords,thealignmenttorqueexistsevenifbothstatorandrotor
isnotsalient.Ininductionmachines,rotorcurrentisproducedthrough
inductionratherthanexcitationbyexternalcircuit,asinthecaseof
cylindricalsynchronousmachines.
Stator-non-salientRotor–salient
-Statorselfinductancedependson
rotorposition
-Rotorselfinductancedoesnot
dependonrotorposition
Stator-salientRotor–salient
-Statorselfinductancedependson
rotorposition
-Rotorselfinductancedependson
rotorposition
Stator-salientRotor–non-salient
-Statorselfinductancedoesnot
dependonrotorposition
-Rotorselfinductancedependson
rotorposition
Stator-salientRotor–non-salient
-Statorselfinductancedoesnot
dependonrotorposition
-Rotorselfinductancedoesnot
dependonrotorposition
CONVERTERSINELECTRICDRIVESYSTEMS
CONTROLLEDRECTIFIER
Wehaveseeninpreviouscourse(undergraduatecourse)thatarelationbetweenthe
averagevoltageandthefiringangle(ordelayangle)ofasingle-phasecontrolled
rectifierisgivenby:
whereαisthedelayangle,VmisthepeakinputvoltageandVaistheaverage
voltage.Notethatthisrelationisonlyvalidforcontinuouscurrentmode.It
describesthe‘average’behavioroftherectifieroveraperiodoftheoutputvoltage.
Thedynamiccharacteristicofthecontrolledrectifierishoweververynon–linear
whichcanbedescribedbynon–lineardifferentialequations.Inordertosimplifythe
designedofthecontrollercontainingcontrolled–rectifiercircuit,anapproximation
usingtheaveragevalueisnormallyused.Thisapproximationishowevervalid
providedthatthebandwidthofthecontrolloopismaintainedwellbelowhalfofthe
maximumtimefortheaveragevoltagetochange.Forinstance,ifa3-phasesystem,
50Hzsystemisusedastheinputtothefull-wavecontrolledrectifier,then,the
timetakenfortheaveragevoltagetochangevariesbetween0to3.33ms((1/50)/6).
Theaveragetimeof3.33ms/2=1.67msistaken.Ifthisdelayisnottobeusedin
themodel,thebandwidthofthedrivemustbemademuchsmallerthan600Hz.
TheSCRsarenormallytriggeredbasedonthecontrolsignalgenerated,forexample,
byacurrentcontroller.Dependingonthefiringcircuitused,alinearoranon–
linearrelationbetweenvcandVacanbeobtained.
α
π
=
α
α
==α
π
=
α=
π
=
MODELINGOFSWITCH-MODECONVERTERSINELECTRICDRIVES
Introduction
Modelingisasimplifiedrepresentationofaphysicalsystem.Inelectrical
engineering,physicalsystemsarenormallymodeledusingmathematicalequations.
Thecomplexityofthedevelopedmodelofpowerelectronicconverterswilldependon
theapplicationsofthemodel.Forinstance,amodelforaswitchingdeviceusedto
analyzeitsswitchingcharacteristicorswitchinglossesisdifferentfromamodel
developusedtostudythefundamentalbehaviorofaconvertercontainingthat
particularswitchingdevice.
Herewewilllookonhowswitch-modeconvertersusedinDCdrivesaremodeled.The
applicationofourmodelisinthedesigningoflinearcontrollersfordrivesystems
usinglinearcontrolsystemtheory.Wethereforeneedtoobtainthelinearmodelsof
theconverters,i.e.weneedtoestablishalinearrelationbetweenthecontrol
signalandtheaverageoutputvoltage.
Twotypicalswitch-modeconvertersusedinDCdrivesarethe2-quadrantand4-
quadrantconvertersshownbelow.Wewillassumethattheconvertersobtainedthe
switchingsignalsfromacomparisonbetweencontrolsignalvcandatriangular
waveforms.
Two-quadrantconverter
Asinallotherconverters,thestatusoftheupperandlowerswitchesinaleg,must
alwayscomplement,i.e.iftheupperswitchison,thelowerswitchmustbeoffor
viceversa-thusonlyonecontrolsignalisrequiredtocontrolalegofatwo-
quadrantconverter.
IftheupperswitchisON,theoutputvoltage,voequalsVdcandifthelowerswitch
isONvo=0.TheinstantaneousoutputvoltagewillswingbetweenVdcand0,however
itsaveragevaluedependsonhowlongtheswitchupper(orlower)switchisON.
ω
Four-quadrant
+va–
Two-quadrant
+
Va
-
Wewillassumethecontrolsignalsfortheswitchesareobtainedasaresultof
comparisonbetweenthecontrolsignalandatriangular
Theoutputofthecomparatorisobtainedasfollows:
whenvc>vtri,upperswitchON
(1)
whenvc<vtri,lowerswitchON
Obviously,thewaveformofvawillfollowthatofq.Theinstantaneousvalueofvais
givenby:va=q(Vdc)Theaveragevalueofvawilldependonthedutyratioofqand
thedutyratioofqinturndependsonthecontrolsignalvc.Wecanobtainthe
relationbetweentheaveragevoltageVaandthedutyratiodbycalculatingthe
averagevalueofvaintermsofd.
Whered=ton/T(2)
disinfactanaveragevalueofqoveracycleandthereforehavearangeofbetween
0and1,thus,
(3)
=
0
1
q
dc
dT
0
dcadVdtV
T
1
V
s
==
dtq
T
1
d
triTt
ttri
+
=
!
Ifthetriangularfrequencyishighandthereforeismuchlargerthanthecontrol
signal,dcanbeassumedcontinuous.Howeverwhenselectingthebandwidthofthe
closed-loopsystem,thediscretevaluesofdmustbetakenintoaccount,i.e.the
bandwidthmustbelimitedtooneortwoorderlowerthanthetriangularfrequency.
Therelationbetweendandvcisobtainedasfollows:
Whenvc=Vtri,p,d=1,whenvc=-Vtri,p,d=0.
Assumingdiscontinuous,therelationbetweendandvcisobtainedas:
(4)
TherelationbetweenvcandVacanbeobtainedbysubstituting(4)into(2),
(5)
Ifwewanttoincludetheconverterintoourclosed-loopmodelofaDCdrivesystem,
weneedtoobtainthesmallsignaltransferfunctionbetweenvcandVa.Thisisdone
byintroducingsmallsignalperturbationinVaandvc.
(6)
Separatingthedcandaccomponents,
!
p,tri
c
V2
v
5.0d+=
c
p,tri
dc
dcav
V2
V
V5.0V+=
()()cc
p,tri
dc
dcaav~v
V2
V
V5.0v~V++=+
"
DC:(7)
AC:(8)
BytakingLaplacetransformofequation(8),thesmallsignaltransferfunction
betweenvcandVAcanbeobtained.
Four-quadrantconverter
Themodeldevelopedforthetwo-quadrantconvertercanbeusedasabuildingblockin
developingthemodelforthefour-quadrantconverter.Asillustratedinthefigure
below,the4-quadrantconverteriscomposedoftwolegs,witheachlegsimilarto
thatofthe2-quadrantconverter.Wewillconsidertwoswitchingschemesnormally
employed:(1)Bipolarswitchingscheme(2)unipolarswitchingscheme.
TheinstantaneousvoltagevacanbemadeeitherequalsVdc,-Vdcor0.
Va=VdcwhenQ1andQ2areON
va=-VdcwhenQ3andQ4areON
va=0whencurrentfreewheelsthroughQandD
ThereforetheoutputvoltagevacanswingbetweenVdcand–Vdc,Vdcand0or0andVdc,
whichisdeterminedbytheswitchingschemechosen:
c
p,tri
dc
dcav
V2
V
V5.0V+=
c
p,tri
dc
av~
V2
V
v~=
p,tri
dc
V2
V#$#$
%&
+va
–
''
''
"
(
(
Bipolarswitching
LegAandLegBobtainedtheswitchingsignalsfromthesamecontrolsignal.This
impliesthatswitchingofLegAandLegBarealwayscomplements.
InaforwardbreakingmodewheretheaveragevoltageVaispositiveandsmallerthan
thebackemfofthearmature,currentwillflowthroughD1andD2whenva=Vdcand
willflowthroughQ3andQ4whenva=-Vdc
Usingthecomparisonbetweenthecontrolsignalandtriangularwaveformasshownin
Figure7,theresultantqandqisasbelow:
)
%&
*
!
!
*
Frompreviousanalysis,theaveragevoltageforLegAandLegBisgivenby:
VAO=dA(Vdc)andVBO=dB(Vdc)=(1-dA)(Vdc)(9)
SimilarlyrelationbetweenvcanddAanddBcanbewrittenas:
ForLegA(10)
ForLegB(11)
Weareinterestedinthevoltageacrossthearmaturecircuit,VAB
VAB=VAO–VBO=(dA–(1-dA))Vdc=(2dA-1)Vdc(12)
SubstitutingdAfrom(10)into(12)gives,
(14)
BytakingtheLaplacetransformoftheaccomponentsin(14),thetransferfunction
betweenthevAB(s)andvc(s)isobtained:
(15)
!+
!+,
p,tri
c
A
V2
v
5.0d+=
p,tri
c
B
V2
v
5.0d−=
c
p,tri
dc
ABv
V
V
V=
)s(v
V
V
)s(vc
p,tri
dc
AB=
-
Unipolarswitching
TheswitchingsignalsforLegBisobtainedfromtheinverseofcontrolsignalfor
LegA.ThisisillustratedinFigure10.Accordingtoourpreviousanalysis,the
continuousdutyratioforLegA,dA,isgivenby:
(16)
SinceLegBusestheinversecontrolsignal,accordinglythecontinuousdutyratio
forLegBisgivenby:
(17)
Thisgivesandaveragearmaturevoltageas,
VAB=(dA–dB)Vdc=(18)
Thetransferfunctionobtainedforunipolarswitchingschemeisthereforesimilarto
thebipolarswitchingscheme.
p,tri
dc
V
V#$#$
-
p,tri
c
A
V2
v
5.0d+=
p,tri
c
B
V2
v
5.0d−=
c
p,tri
dc
v
V
V
!
,!.
.
-
CURRENT-CONTROLLEDCONVERTER
DCandACindustrialdrivesnormallyemploycascadecontrolstructure.Itconsistsof
multipleloops:withinnermostloopbeingthefastest.Typically,theinnermost
loopisthetorqueloop,followedbyspeedloopandpositionloop–thisisshownin
Figure12below.
Figure1Cascadecontrolstructure
Twomainfeaturesoradvantagesofcascadecontrolstructureis:
!
!
,
/
!00
,,,
1
θ2
2ω2
3
a)Thecontrolvariableofinnerloop(e.g.torque)canbelimitedby
limitingitsreferencevalue
b)Itisflexible–outerloopcanbereadilyaddedorremoveddependingon
thecontrolrequirements
Implementingcascadecontrolstructurerequiresthetorqueandhencethecurrentto
becontrolled.Goodcurrentcontrolledschemesshouldproducelowcurrentripple,
goodtrackingcapabilitywithzerosteadystateerror,constantswitchingfrequency
regardlessofoperatingconditions,andfastdynamicresponse.Therearetwowell
knownmethodsnormallyusedtocontrolthecurrent,
i)fixedswitchingfrequencycontrol–linearcontroller
ii)hysteresis(orbang-bang)control–non–linearcontroller
Fixedswitchingfrequencycontrol
Thereferencecurrentiscomparedwiththeactualcurrentandtheerrorisfedtothe
PIcontroller.TheoutputofthePIcontrolleriscomparedwiththetriangular
waveformtodeterminethedutyratiooftheswitches–eithertoincreaseorreduce
thecurrent.Thismethodresultedintheinverterswitchesatfixedfrequency
regardlessofoperatingconditions.Howeverthebandwidthofthecurrentloopis
limitedbythetriangularwaveform.Thebandwidthoftheclosed–loopsystemis
normallysettoatleastanorderlowerthanthetriangularfrequency.
Figure2Fixedfrequencycurrent–controlled
Forthree-phaseinductionmotorwithisolatedneutral,the3-phasecurrentsarenot
completelyindependent–i.e.onlytwophasesareindependent,thethirdphase
currentcanbeconstructedfromtheothertwophases.Inotherwords,onlytwo
controllersarerequired.Thisproblemcanbeeliminatedifthecontrolisperformed
ind-qaxiswherebyonlytwocontrollersarerequired.Twovariationshavebeen
proposedforthistechnique:stationaryreferenceframeandsynchronousreference
frame.Trackingproblemwillpresentifthecurrentcontrolisperformedin
stationaryreferenceframe.Thiswillresultsintheactualcurrentwaveformthat
willalwayslagthereferencecurrent.Thetrackingproblemcanbeavoidedifthe
456
synchronousframeisused,howeverextraworkisrequiredtotransformthecurrent
fromthestationarytothesynchronousframesandviceversa.Inaddition,explicit
knowledgeofsynchronousfrequencyisrequiredtoperformthesetransformations.The
referencevoltagecanbeimplementedusingthewell-knownmodulationtechniquessuch
asSinusoidalPulseWidthModulation(SPWM)orSpaceVectorModulation(SVM).
Hysteresiscontrol
Thereferencecurrentiscomparedwiththeactualtorqueusinghysteresiscomparator.
Theoutputofthehystresiscomparatorwilldeterminewhetherthecurrentneedtobe
increasedordecreased.Forinstance,whenthecurrenttouchestheupperband,
56
56
!→.717581
7661
ω
.→!
2
!
2
2
.2
2
−
−
!
56
56
!→.
.→!
717581
7661
2
!
2
2
.2
2
!
−
−
9:;4
9:;4
currentneedtobereducedandthisisaccomplishedbyturningonthelowerswitchof
thatparticularleg.ThisisillustratedinFigure5.
Figure5Hysteresis–basedcurrent–controlled
Hysteresisbasedcontrolledhaslargebandwidth.However,theswitchingfrequency
varieswithoperatingconditionsandcontrolsignal.Thusthemaximumswitching
capabilityoftheswitchingdevicesmustbebasedontheworst–casecondition.Ifthe
simulationdoesnotrequiredetailinformationregardingtheripple,hysteresis-based
controlcanbemodeledbyasimplelargeDCgainduetoitslargebandwidth.Thenon-
linearbehaviorofthehystersis-basedcurrentcontrolcanbeinvestigatedusing
largesignalsimulation.
Aswiththefixedfrequencycontrol,eachphasecurrentnotonlydependonthe
correspondingphasevoltage,butalsoonotherphasevoltages.Inotherwords,there
isinterferencesbetweenphases.
Thebehaviorofthehysteresiscurrentcontrolcanbedescribedusingthecomplex
planeswitchingdiagram,asshowninFigure6.Thephasecomponentsofthecurrent
errorvector∆i(whichisthedifferencebetweenreferencecurrentvectorandthe
actualcurrentvector)canbeobtainedbyresolvingittotherespectivephaseaxis.
Ifthecurrenterrorofaphasetouchesthehysteresisbandofthatparticularphase,
itshouldbeswitchedtotheotherdirectionbytogglingtheswitchofthat
particularphase.Therefore,ideally,thecurrenterrorvectorshouldbeconfined
withinthehexagonaldefinedbythehysteresisbands.However,duetothe
interactionsbetweenphases,thecurrenterrormaygooutsidethehysteresisband.As
aresult,currenterrormaybecomeaslargeastwicethehysteresisband(Figure7)
4
-0.2-0.15-0.1-0.0500.050.10.150.2
-0.2
-0.15
-0.1
-0.05
0
0.05
0.1
0.15
0.2
References:
N.Mohan,“PowerElectronics:Converters,applicationsanddesign”JohnWileyand
Sons,1995.
N.Mohan,“ElectricDrives–anintegrativeapproach”MNPERE,2000.
W.Leonhard,“Controlofelectricaldrives”,Springer-Verlag,1984.
J.M.D.MurphyandF.G.Turnbull,“PowerelectroniccontrolofACmotor”,
Pergamonpress,1988.
%
&
:
2
∆
(:0<0
=
*7
=
<.;
http://encon.fke.utm.my/courses/mep1422/rl_2q_average.mdl
Model {
Name "rl_2q_average"
Version 5.0
SaveDefaultBlockParams on
SampleTimeColors off
LibraryLinkDisplay "none"
WideLines off
ShowLineDimensions off
ShowPortDataTypes off
ShowLoopsOnError on
IgnoreBidirectionalLines off
ShowStorageClass off
ExecutionOrder off
RecordCoverage off
CovPath "/"
CovSaveName "covdata"
CovMetricSettings "dw"
CovNameIncrementing off
CovHtmlReporting on
covSaveCumulativeToWorkspaceVar on
CovSaveSingleToWorkspaceVar on
CovCumulativeVarName "covCumulativeData"
CovCumulativeReport off
DataTypeOverride "UseLocalSettings"
MinMaxOverflowLogging "UseLocalSettings"
MinMaxOverflowArchiveMode "Overwrite"
BlockNameDataTip off
BlockParametersDataTip off
BlockDescriptionStringDataTip off
ToolBar on
StatusBar on
BrowserShowLibraryLinks off
BrowserLookUnderMasks off
Created "Thu Sep 11 20:51:10 2003"
UpdateHistory "UpdateHistoryNever"
ModifiedByFormat "%<Auto>"
LastModifiedBy "Nik Rumzi"
ModifiedDateFormat "%<Auto>"
LastModifiedDate "Mon Jul 19 11:38:36 2004"
ModelVersionFormat "1.%<AutoIncrement:14>"
ConfigurationManager "None"
SimParamPage "Solver"
LinearizationMsg "none"
Profile off
ParamWorkspaceSource "MATLABWorkspace"
AccelSystemTargetFile "accel.tlc"
AccelTemplateMakefile "accel_default_tmf"
AccelMakeCommand "make_rtw"
TryForcingSFcnDF off
ExtModeMexFile "ext_comm"
ExtModeBatchMode off
ExtModeTrigType "manual"
ExtModeTrigMode "normal"
ExtModeTrigPort "1"
ExtModeTrigElement "any"
ExtModeTrigDuration 1000
ExtModeTrigHoldOff 0
ExtModeTrigDelay 0
ExtModeTrigDirection "rising"
ExtModeTrigLevel 0
ExtModeArchiveMode "off"
ExtModeAutoIncOneShot off
ExtModeIncDirWhenArm off
ExtModeAddSuffixToVar off
ExtModeWriteAllDataToWs off
http://encon.fke.utm.my/courses/mep1422/rl_2q_average.mdl (1 von 10) [17.05.2005 17:11:15]
http://encon.fke.utm.my/courses/mep1422/rl_2q_average.mdl
ExtModeArmWhenConnect on
ExtModeSkipDownloadWhenConnect off
ExtModeLogAll on
ExtModeAutoUpdateStatusClock on
BufferReuse on
RTWExpressionDepthLimit 5
SimulationMode "normal"
Solver "ode5"
SolverMode "Auto"
StartTime "0.0"
StopTime "100e-3"
MaxOrder 5
MaxStep "auto"
MinStep "auto"
MaxNumMinSteps "-1"
InitialStep "auto"
FixedStep "1e-6"
RelTol "1e-3"
AbsTol "auto"
OutputOption "RefineOutputTimes"
OutputTimes "[]"
Refine "1"
LoadExternalInput off
ExternalInput "[t, u]"
LoadInitialState off
InitialState "xInitial"
SaveTime on
TimeSaveName "t"
SaveState off
StateSaveName "xout"
SaveOutput on
OutputSaveName "yout"
SaveFinalState off
FinalStateName "xFinal"
SaveFormat "Array"
Decimation "1"
LimitDataPoints off
MaxDataPoints "1000"
SignalLoggingName "sigsOut"
ConsistencyChecking "none"
ArrayBoundsChecking "none"
AlgebraicLoopMsg "warning"
BlockPriorityViolationMsg "warning"
MinStepSizeMsg "warning"
InheritedTsInSrcMsg "warning"
DiscreteInheritContinuousMsg "warning"
MultiTaskRateTransMsg "error"
SingleTaskRateTransMsg "none"
CheckForMatrixSingularity "none"
IntegerOverflowMsg "warning"
Int32ToFloatConvMsg "warning"
ParameterDowncastMsg "error"
ParameterOverflowMsg "error"
ParameterPrecisionLossMsg "warning"
UnderSpecifiedDataTypeMsg "none"
UnnecessaryDatatypeConvMsg "none"
VectorMatrixConversionMsg "none"
InvalidFcnCallConnMsg "error"
SignalLabelMismatchMsg "none"
UnconnectedInputMsg "warning"
UnconnectedOutputMsg "warning"
UnconnectedLineMsg "warning"
SfunCompatibilityCheckMsg "none"
RTWInlineParameters off
BlockReductionOpt on
http://encon.fke.utm.my/courses/mep1422/rl_2q_average.mdl (2 von 10) [17.05.2005 17:11:15]
http://encon.fke.utm.my/courses/mep1422/rl_2q_average.mdl
BooleanDataType on
ConditionallyExecuteInputs on
ParameterPooling on
OptimizeBlockIOStorage on
ZeroCross on
AssertionControl "UseLocalSettings"
ProdHWDeviceType "Microprocessor"
ProdHWWordLengths "8,16,32,32"
RTWSystemTargetFile "grt.tlc"
RTWTemplateMakefile "grt_default_tmf"
RTWMakeCommand "make_rtw"
RTWGenerateCodeOnly off
RTWRetainRTWFile off
TLCProfiler off
TLCDebug off
TLCCoverage off
TLCAssertion off
BlockDefaults {
Orientation "right"
ForegroundColor "black"
BackgroundColor "white"
DropShadow off
NamePlacement "normal"
FontName "Helvetica"
FontSize 10
FontWeight "normal"
FontAngle "normal"
ShowName on
}
BlockParameterDefaults {
Block {
BlockType Constant
Value "1"
VectorParams1D on
ShowAdditionalParam off
OutDataTypeMode "Inherit from 'Constant value'"
OutDataType "sfix(16)"
ConRadixGroup "Use specified scaling"
OutScaling "2^0"
}
Block {
BlockType Gain
Gain "1"
Multiplication "Element-wise(K.*u)"
ShowAdditionalParam off
ParameterDataTypeMode "Same as input"
ParameterDataType "sfix(16)"
ParameterScalingMode "Best Precision: Matrix-wise"
ParameterScaling "2^0"
OutDataTypeMode "Same as input"
OutDataType "sfix(16)"
OutScaling "2^0"
LockScale off
RndMeth "Floor"
SaturateOnIntegerOverflow on
}
Block {
BlockType Inport
Port "1"
PortDimensions "-1"
SampleTime "-1"
ShowAdditionalParam off
LatchInput off
DataType "auto"
OutDataType "sfix(16)"
http://encon.fke.utm.my/courses/mep1422/rl_2q_average.mdl (3 von 10) [17.05.2005 17:11:15]
http://encon.fke.utm.my/courses/mep1422/rl_2q_average.mdl
OutScaling "2^0"
SignalType "auto"
SamplingMode "auto"
Interpolate on
}
Block {
BlockType Outport
Port "1"
OutputWhenDisabled "held"
InitialOutput "[]"
}
Block {
BlockType Reference
}
Block {
BlockType Relay
OnSwitchValue "eps"
OffSwitchValue "eps"
OnOutputValue "1"
OffOutputValue "0"
ShowAdditionalParam off
OutputDataTypeScalingMode "All ports same datatype"
OutDataType "sfix(16)"
OutScaling "2^0"
ConRadixGroup "Use specified scaling"
ZeroCross on
}
Block {
BlockType "S-Function"
FunctionName "system"
PortCounts "[]"
SFunctionModules "''"
}
Block {
BlockType Sin
SineType "Time based"
Amplitude "1"
Bias "0"
Frequency "1"
Phase "0"
Samples "10"
Offset "0"
SampleTime "-1"
VectorParams1D on
}
Block {
BlockType SubSystem
ShowPortLabels on
Permissions "ReadWrite"
RTWSystemCode "Auto"
RTWFcnNameOpts "Auto"
RTWFileNameOpts "Auto"
SimViewingDevice off
DataTypeOverride "UseLocalSettings"
MinMaxOverflowLogging "UseLocalSettings"
}
Block {
BlockType Sum
IconShape "rectangular"
Inputs "++"
ShowAdditionalParam off
InputSameDT on
OutDataTypeMode "Same as first input"
OutDataType "sfix(16)"
OutScaling "2^0"
http://encon.fke.utm.my/courses/mep1422/rl_2q_average.mdl (4 von 10) [17.05.2005 17:11:15]
http://encon.fke.utm.my/courses/mep1422/rl_2q_average.mdl
LockScale off
RndMeth "Floor"
SaturateOnIntegerOverflow on
}
Block {
BlockType ToWorkspace
VariableName "simulink_output"
MaxDataPoints "1000"
Decimation "1"
SampleTime "0"
}
Block {
BlockType TransferFcn
Numerator "[1]"
Denominator "[1 2 1]"
AbsoluteTolerance "auto"
Realization "auto"
}
}
AnnotationDefaults {
HorizontalAlignment "center"
VerticalAlignment "middle"
ForegroundColor "black"
BackgroundColor "white"
DropShadow off
FontName "Helvetica"
FontSize 10
FontWeight "normal"
FontAngle "normal"
}
LineDefaults {
FontName "Helvetica"
FontSize 9
FontWeight "normal"
FontAngle "normal"
}
System {
Name "rl_2q_average"
Location [2, 78, 1022, 701]
Open on
ModelBrowserVisibility off
ModelBrowserWidth 212
ScreenColor "white"
PaperOrientation "landscape"
PaperPositionMode "auto"
PaperType "usletter"
PaperUnits "inches"
ZoomFactor "115"
ReportName "simulink-default.rpt"
Block {
BlockType Constant
Name "Constant"
Position [315, 390, 345, 420]
Value "100"
}
Block {
BlockType Reference
Name "Dot Product"
Ports [2, 1]
Position [610, 431, 640, 464]
SourceBlock "simulink/MathnOperations/Dot Product"
SourceType "Dot Product"
}
Block {
BlockType Gain
http://encon.fke.utm.my/courses/mep1422/rl_2q_average.mdl (5 von 10) [17.05.2005 17:11:15]
http://encon.fke.utm.my/courses/mep1422/rl_2q_average.mdl
Name "Gain1"
Position [480, 95, 510, 125]
Gain "200"
}
Block {
BlockType Gain
Name "Gain3"
Position [255, 320, 285, 350]
Gain "200/30"
}
Block {
BlockType Relay
Name "Relay"
Position [340, 95, 370, 125]
OnSwitchValue "0"
OffSwitchValue "0"
}
Block {
BlockType Sin
Name "Sine Wave"
Position [115, 55, 145, 85]
SineType "Time based"
Amplitude "2"
Frequency "1000"
SampleTime "0"
}
Block {
BlockType SubSystem
Name "Subsystem"
Ports [0, 1]
Position [110, 130, 150, 190]
TreatAsAtomicUnit off
MaskPromptString "frekuensi|V peak"
MaskStyleString "edit,edit"
MaskTunableValueString "on,on"
MaskCallbackString "|"
MaskEnableString "on,on"
MaskVisibilityString "on,on"
MaskToolTipString "on,on"
MaskVarAliasString ","
MaskVariables "f=@1;v1=@2;"
MaskIconFrame on
MaskIconOpaque on
MaskIconRotate "none"
MaskIconUnits "autoscale"
MaskValueString "5000|15"
System {
Name "Subsystem"
Location [553, 276, 688, 358]
Open off
ModelBrowserVisibility off
ModelBrowserWidth 200
ScreenColor "white"
PaperOrientation "landscape"
PaperPositionMode "auto"
PaperType "usletter"
PaperUnits "inches"
ZoomFactor "100"
Block {
BlockType Reference
Name "RepeatingnSequence"
Ports [0, 1]
Position [25, 25, 55, 55]
SourceBlock "simulink/Sources/RepeatingnSequence"
SourceType "Repeating table"
http://encon.fke.utm.my/courses/mep1422/rl_2q_average.mdl (6 von 10) [17.05.2005 17:11:15]
http://encon.fke.utm.my/courses/mep1422/rl_2q_average.mdl
rep_seq_t "[0 1/(2*f) 1/f]"
rep_seq_y "[-v1 v1 -v1]"
}
Block {
BlockType Outport
Name "Out1"
Position [80, 33, 110, 47]
}
Line {
SrcBlock "RepeatingnSequence"
SrcPort 1
DstBlock "Out1"
DstPort 1
}
}
}
Block {
BlockType Sum
Name "Sum"
Ports [2, 1]
Position [205, 100, 225, 120]
ShowName off
IconShape "round"
Inputs "+-"
InputSameDT off
OutDataTypeMode "Inherit via internal rule"
}
Block {
BlockType Sum
Name "Sum1"
Ports [2, 1]
Position [350, 325, 370, 345]
ShowName off
IconShape "round"
Inputs "|++"
InputSameDT off
OutDataTypeMode "Inherit via internal rule"
}
Block {
BlockType ToWorkspace
Name "To Workspace1"
Position [485, 240, 545, 270]
VariableName "vave"
MaxDataPoints "inf"
SampleTime "-1"
SaveFormat "Array"
}
Block {
BlockType ToWorkspace
Name "To Workspace2"
Position [255, 20, 315, 50]
VariableName "vc"
MaxDataPoints "inf"
SampleTime "-1"
SaveFormat "Array"
}
Block {
BlockType ToWorkspace
Name "To Workspace3"
Position [660, 100, 720, 130]
VariableName "vau"
MaxDataPoints "inf"
SampleTime "-1"
SaveFormat "Array"
}
http://encon.fke.utm.my/courses/mep1422/rl_2q_average.mdl (7 von 10) [17.05.2005 17:11:15]
http://encon.fke.utm.my/courses/mep1422/rl_2q_average.mdl
Block {
BlockType ToWorkspace
Name "To Workspace4"
Position [925, 160, 985, 190]
VariableName "iau"
MaxDataPoints "inf"
SampleTime "-1"
SaveFormat "Array"
}
Block {
BlockType ToWorkspace
Name "To Workspace5"
Position [665, 320, 725, 350]
VariableName "iave"
MaxDataPoints "inf"
SampleTime "-1"
SaveFormat "Array"
}
Block {
BlockType ToWorkspace
Name "To Workspace8"
Position [715, 435, 775, 465]
VariableName "iD"
MaxDataPoints "inf"
SampleTime "-1"
SaveFormat "Array"
}
Block {
BlockType TransferFcn
Name "Transfer Fcn"
Position [785, 157, 845, 193]
Denominator "[0.01 10]"
}
Block {
BlockType TransferFcn
Name "Transfer Fcn1"
Position [500, 317, 560, 353]
Denominator "[0.01 10]"
}
Line {
SrcBlock "Sine Wave"
SrcPort 1
Points [25, 0]
Branch {
Points [5, 0]
Branch {
Points [0, -35]
DstBlock "To Workspace2"
DstPort 1
}
Branch {
Points [35, 0]
DstBlock "Sum"
DstPort 1
}
}
Branch {
Points [0, 265]
DstBlock "Gain3"
DstPort 1
}
}
Line {
SrcBlock "Subsystem"
SrcPort 1
http://encon.fke.utm.my/courses/mep1422/rl_2q_average.mdl (8 von 10) [17.05.2005 17:11:15]
http://encon.fke.utm.my/courses/mep1422/rl_2q_average.mdl
Points [60, 0]
DstBlock "Sum"
DstPort 2
}
Line {
SrcBlock "Sum"
SrcPort 1
DstBlock "Relay"
DstPort 1
}
Line {
SrcBlock "Relay"
SrcPort 1
Points [65, 0]
Branch {
DstBlock "Gain1"
DstPort 1
}
Branch {
Points [0, 345]
DstBlock "Dot Product"
DstPort 2
}
}
Line {
SrcBlock "Gain1"
SrcPort 1
Points [20, 0; 0, 45; 80, 0; 0, 20; 30, 0]
Branch {
DstBlock "Transfer Fcn"
DstPort 1
}
Branch {
DstBlock "To Workspace3"
DstPort 1
}
}
Line {
SrcBlock "Transfer Fcn"
SrcPort 1
DstBlock "To Workspace4"
DstPort 1
}
Line {
SrcBlock "Transfer Fcn1"
SrcPort 1
Points [30, 0]
Branch {
DstBlock "To Workspace5"
DstPort 1
}
Branch {
DstBlock "Dot Product"
DstPort 1
}
}
Line {
SrcBlock "Dot Product"
SrcPort 1
DstBlock "To Workspace8"
DstPort 1
}
Line {
SrcBlock "Gain3"
SrcPort 1
http://encon.fke.utm.my/courses/mep1422/rl_2q_average.mdl (9 von 10) [17.05.2005 17:11:15]
http://encon.fke.utm.my/courses/mep1422/rl_2q_average.mdl
DstBlock "Sum1"
DstPort 1
}
Line {
SrcBlock "Sum1"
SrcPort 1
Points [20, 0]
Branch {
DstBlock "Transfer Fcn1"
DstPort 1
}
Branch {
Points [0, -80]
DstBlock "To Workspace1"
DstPort 1
}
}
Line {
SrcBlock "Constant"
SrcPort 1
Points [10, 0]
DstBlock "Sum1"
DstPort 2
}
Annotation {
Name "2-quadrant with iD"
Position [736, 44]
FontName "Arial"
FontSize 20
FontWeight "bold"
}
Annotation {
Name "qA"
Position [399, 99]
}
}
}
http://encon.fke.utm.my/courses/mep1422/rl_2q_average.mdl (10 von 10) [17.05.2005 17:11:15]
!
"
!
# $
!
% &!
!
' ( ( ' )
*
% + #
"
, -
.
' " '
'
' " '
'
$" $
.
'' −
= *+
'
' , ' */
0 $" $
( )/
.
'
−= *1
2 $" $ , ( 3
0 , / "+ *
2 $" $ , ( 43 %
/ ,
2
( ) .5
'
3(3(
./
' /
=−= *6
"# "
' "'
#
"
$" $
.
'' −
= *3
'
' , */ "+ ' *7
0 $" $
, -
'
'
' '
'
/
.
'/
−= *4
# 2 , ( 3
( 3 2 $" $ %
, 2
( ) ./
'
3(3(
.
'/ /
=−= *5
8 *6 *5 2
SPACE VECTOR MODULATION
In contrast to Sinusoidal Pulse Width Modulation (SPWM), which treats the 3-phase quantities
separately, in SVM, the 3-phase quantities are treated using single equation known as space vector.
Therefore in terms of microprocessor or digital implementation, SVM gives less computational
burden. The space vector of a 3-phase voltage is defined as:
2 4
j j
3 3
s a b c
2
v v (t) v (t)e v (t)e
3
π π
= + + ,
where va, vb and vc are the phase voltages.
In 3-phase VSI, there are 8 possible switch configurations, hence there are eight possible voltage
vectors that can be generated or obtained from the VSI. SVM utilized these 8 voltage vectors to
synthesize the reference voltage.
Given a location of the reference voltage in any of the sectors, the actual voltage can be synthesized,
within a sampling period, by selecting the two adjacent voltage vectors and zero voltage vectors. For
example, if the reference voltage is located in sector 1, voltage vectors v1, v2, v0 and v7 should be
selected. This is illustrated in Figure 2
vd*
vq*
Space vector
modulator
AC
Motor
+
Vd
−
Figure 1 Space vector
modulator applied to AC
motor drive
(2/3)Vd
Sector 1Sector 3
Sector 4
Sector 5
Sector 2
Sector 6
(1/√3)Vd
[100]
[110][010]
[011]
[001] [101]
*
sv
0 0.005 0.01 0.015 0.02 0.025 0.03
-100
-50
0
50
100 a b c
sector 6 sector 1 sector 2 sector 3 sector 4 sector 5
Figure 3 Sinusoidal
reference voltage
Figure 4 Example of
modulated waveform in
sector 2
000 010 110 111 110 010 000
Phase a
Phase b
Phase c
T T
d
q
Figure 2 Voltage
vectors of a 3-phase
VSI
T0 T1 T2 T7
The interval for each voltage vector, as shown in Figure 4, is determined by equating volt-second
integral of vs with the sum of all voltage vectors within a cycle. Thus, for example in sector 1,
772211oos TvTvTvTvTv ⋅+⋅+⋅+⋅=⋅
Note that v1 and v2 equal dV
3
2
. Thus in terms of d-q components this can be written as:
0T)60sinj60(cosTV
3
2
TV
3
2
0TTv 7
oo
2d1dos ⋅++⋅+⋅+⋅=⋅
Also, we need to satisfy the time constraint: T= T0 + T1 + T2 + T7
If we let T0 = T7, we can calculate all the required time intervals. If the angle between the reference
voltage and the adjacent vector (to the right of the reference voltage) equals α, it can be shown that
for any sector, the time intervals T1 and T2 are given by:
1 s
3 1
T T v cos sin
2 3
= ⋅ ⋅ α − α
2 sT 3 T v sin= ⋅ ⋅ α
In the above equation, vs is the normalized reference vector. The interval for the zero voltage vector is
given by: T0 + T7 = T – (T1 +T2). The ratio between T0 and T7 essentially control the amount of
triplen harmonic components in the fundamental phase voltage.
Further readings:
PG Handley and JT Boys, “Practical real-time PWM modulators: an assessment” IEE Proceedings-B,
Vol 139, No. 2 March 1992
W. Leonhard, “Control of electrical drives”, Springer-Verlag, 1984.
1
DC DRIVES
Principle of operation and construction – a review
DC m ach in e con sists of
stator – station ary – wh ere th e field flu x is produ ced
rotor – rotatin g – wh ere th e arm atu re win din g is placed.
Field flu x is obtain ed eith er from perm an en t m agn et or from field win din g excitation . Field flu x
in teracts with cu rren t carryin g con du ctors in arm atu re to produ ce torqu e. Com m u tator in
arm atu re circu it will en su re th at th e torqu e produ ction is always m axim u m , regardless of rotor
position .
Modeling of DC m otor
Th e torqu e is produ ced as a resu lt of in teraction of field flu x with cu rren t in arm atu re
con du ctors an d is given by
Te = kt Φ ia (1)
wh ere kt is a con stan t depen din g on m otor win din gs an d geom etry
Φ is th e flu x per pole du e to th e field win din g
For th e m otor with wou n d field, th e flu x can be varied to con trol th e speed, bu t for perm an en t
m agn et m otor, th e flu x is fixed an d th u s can be written as:
Te = Ktia
wh ere Kt depen ds on th e perm an en t m agn et m aterial
Th e direction of th e torqu e produ ced depen ds on th e direction of th e arm atu re cu rren t
Wh en th e arm atu re rotates, th e flu x lin kin g th e arm atu re win din g will vary with tim e an d
th erefore accordin g to Faraday’s law, an em f will be in du ced across th e win din g. Th is gen erated
em f, kn own as th e back em f, depen ds on speed of rotation as well as on th e flu x produ ced by
th e field an d is given by:
ea = kt Φ ω (2)
Sim ilarly, for perm an en t m agn et, th is can be written as:
2
ea = Kt ω
Th e polarity of th e back em f depen ds on th e direction of th e m otor rotation
For separately excited DC m otor, th e arm atu re circu it is sh own :
Ra – lu m ped arm atu re win din g resistan ce
La – self in du ctan ce of th e arm atu re win din g
ea – as defin ed before, is th e back em f of th e m otor
Usin g KVL,
(3)
In steady state con dition ,
(4)
In term s of torqu e an d speed th e steady state equ ation can be written as:
(5)
wh ich gives:
(6)
Th u s th ree m eth ods can be u sed to con trol th e speed: Vt , Φ an d Ra
Speed con trol u sin g arm atu re resistan ce by addin g extern al resistor Rext is seldom u sed,
especially for large m otor du e to th e losses associated with Ia
2Rext. Vt is n orm ally con trol for
speed u p to rated speed. Beyon d rated speed, for separately excited DC m otor, th e speed con trol
is ach ieved by flu x con trol, Φ. Wh en speed con trol by flu x con trol is u sed, th e m axim u m torqu e
capability of th e m otor is redu ced sin ce for a given m axim u m arm atu re cu rren t, th e flu x is less
th an th e rated valu e an d th u s th e m axim u m torqu e produ ced is less th an th e m axu m u m
torqu e. Also it sh ou ld be n oted th at , with perm an en t m agn et excitation , speed con trol u sin g
flu x weaken in g is n ot possible – th u s m axim u m speed of perm an en t m agn et m otor is lim ited.
Wh en design in g con trollers for DC m otor drives u sed in servo or h igh perform an ce application s,
a sm all sign al m odel of th e m otor is requ ired. A separately excited DC m otor with fixed field
excitation , or a perm an en t m agn et DC m otor, is described by equ ation s (3), (1) an d (2). If a sm all
pertu rbation arou n d a DC operatin g poin t is in trodu ced, th ese equ ation s can be written as (7)-
(9). Th e ‘~’ in dicates a sm all pertu rbation , wh ich is add to th e DC com pon en ts of vt, ia, ea, Te, TL
an d ω :
+
ea
−
a
a
aaat e
dt
di
LRiv ++=
+
vt
−
Ra La
ωΦ+
Φ
= ta
t
t kR
k
T
V
aaat ERIV +=
( )
a2
tt
t
R
k
T
k
V
Φ
−
Φ
=ω
3
(7)
(8)
(9)
Equ ation describin g th e dyn am ic of th e m ech an ical system is given by:
(10)
wh ere Tl = TL + Bω
Tl is th e load torqu e com posed of workin g torqu e of th e load, TL an d torqu e du e to friction , Bω.
Th e friction al torqu e depen ds on th e rotation al speed, wh ile TL depen ds on th e n atu re of th e
load bein g driven . Sim ilarly, if a sm all pertu rbation is in trodu ced in Te an d TL an d ω, equ ation
(10) can be written as:
(11)
Separatin g th e DC an d sm all pertu rbation or AC com pon en ts in (7)–(9) an d (11), th e steady state
an d sm all sign al equ ation s describin g th e DC m otor can be obtain ed:
Th e tran sfer fu n ction of th e DC m otor is obtain ed by takin g th e Laplace tran sform of th e sm all
sign al equ ation s.
Vt(s) = Ia(s)Ra + LasIa + Ea(s) (12)
Te(s) = kEIa(s) (13)
Ea(s) = kEω(s) (14)
Te(s) = TL(s) + Bω(s) + sJ ω(s) (15)
( ) )e~E(
dt
i
~
Id
LR)i
~
I(v~V aa
aa
aaaatt ++
+
++=+
)iI(kT
~
T aaEee +=+
)~(ke~E Eee ω+ω=+
dt
d
JTT m
le
ω
+=
dt
)~(d
J)~(BT
~
TT
~
T LLee
ω+ω
+ω+ω++=+
a
a
aaat e~
dt
i
~
d
LRi
~
v~ ++=
)i
~
(kT
~
aEe =
)~(ke~
Ee ω=
aaat ERIV +=
aEe IkT =
ω= Ee kE
dt
)~(d
J~BT
~
T
~
Le
ω
+ω+= )(BTT Le ω+=
AC com pon en ts DC com pon en ts
4
Th u s th e block diagram represen tin g th e DC m otor is sh own :
Power electronic converters in DC drives
Th e power electron ic con verters are u sed to obtain an adju stable DC voltage applied to th e
arm atu re of a DC m otor. Th ere are basically two types of con verter n orm ally em ployed in DC
drives: (i) con trolled rectifier (ii) switch –m ode con verter.
(i) Con trolled rectifier
Con trolled rectifier can be operated from a sin gle ph ase or th ree ph ase in pu t
Ou tpu t voltage con tain low frequ en cy ripple wh ich m ay requ ire a large in du ctor in serted in
arm atu re circu it, in order to redu ce th e arm atu re cu rren t ripple. A large arm atu re cu rren t ripple
is u n desirable sin ce it m ay be reflected in speed respon se if th e in ertia of th e m otor–load is n ot
large en ou gh . Con trolled rectifier h as low ban dwidth . Th e average ou tpu t voltage respon se to a
con trol sign al, wh ich is th e delay an gle, is relatively slow. Th erefore con trolled rectifier is n ot
su itable for drives requ irin g fast respon se, e.g. in servo application s.
In term s of qu adran t of operation s, a sin gle ph ase or a th ree ph ase rectifier is on ly capable of
operatin g in first an d fou rth qu adran ts – wh ich is n ot su itable for drives requ irin g forward
breakin g m ode. To be able to operate in all fou r qu adran ts, con figu ration s u sin g back to back
rectifiers or con tactors sh own below m u st be em ployed.
Tk
aa sLR
1
+
)s(Tl
)s(Te
sJB
1
+
Ek
)s(Ia )s(ω)s(Va
+
-
-
+
3-phase
supply
3-phase
supply
+
Va
-
Converter
A
ω
T
Converter
B
Converter
B
Converter
A
Con verter A Con verter B
5
(ii) Switch –m ode con verter
Switch –m ode con verters n orm ally operate at h igh frequ en cy. As a resu lt of th is, (i) th e average
ou tpu t voltage respon se is sign ifican tly faster th an th e con trolled rectifier, in oth er words th e
ban dwidth of a switch –m ode rectifier is h igh er com pared to th e con trolled rectifier, an d (ii) th e
arm atu re cu rren t ripple is relatively less th an th e con trolled rectifier circu it wh en th e sam e
am ou n t of in du ctan ce presen t in th e arm atu re circu it. Th e switch -m ode con verter is th erefore
su itable for application s requ irin g position con trol or fast respon se, for exam ple in servo
application s, robotics, etc. In term s of qu adran t of operation s, 3 possible con figu ration s are
possible: sin gle qu adran t, two–qu adran t an d fou r–qu adran t con verters – th ese are sh own below.
Reference:
N. Mohan, “Electric Drives: An integrative approach”, University of Minnesota Printing services, 2000.
N. Mohan, “Power Electronics: Converters, applications and design” John Wiley and Sons, 1995.
≡ Con tactor
Single-quadrant
Two-quadrant
Four-quadrant
ω
T
F1 and F2
are closed
F1
F2
R1
R2
R1 and R2
are closed
R1 and R2
are closed
F1 and F2
are closed
Q1
Q1Q2
Q2
Q3
Q3
Q4
Q1Q2
Q3 Q4
Q4
ω
T T
T
ω
ω
+ Va -
3–ph ase
su pply
+
va
–
+
va
–
+ va
–
DC MOTOR DRIVES
(MEP 1422)
Dr. Nik Rumzi Nik Idris
Department of Energy Conversion
FKE, UTM
Contents
• Introduction
– Trends in DC drives
– DC motors
• Modeling of Converters and DC motor
– Phase-controlled Rectifier
– DC-DC converter (Switch-mode)
– Modeling of DC motor
• Closed-loop speed control
– Cascade Control Structure
– Closed-loop speed control - an example
• Torque loop
• Speed loop
• Summary
INTRODUCTION
• DC DRIVES: Electric drives that use DC motors
as the prime movers
• Dominates variable speed applications before
PE converters were introduced
• DC motor: industry workhorse for decades
• Will AC drive replaces DC drive ?
– Predicted 30 years ago
– AC will eventually replace DC – at a slow rate
– DC strong presence – easy control – huge numbers
Introduction
DC Motors
• Several limitations:
• Advantage: Precise torque and speed control
without sophisticated electronics
• Regular Maintenance • Expensive
• Heavy • Speed limitations
• Sparking
Current in
Current out
Stator: field
windings
Rotor: armature
windings
Introduction
DC Motors
•Mechanical commutator
•Large machine employs compensation windings
Introduction
at ikTe φ= Electric torque
φω= Ea ke Armature back e.m.f.
Lf Rf
if
a
a
aat e
dt
di
LiRv ++=
+
ea
_
La
Ra
ia+
Vt
_
+
Vf
_
dt
di
LiRv f
fff
+=
Introduction
aaat EIRV +=
In steady state,
( )2
T
ea
T
t
k
TR
k
V
φ
−
φ
=ω
Therefore speed is given by,
Three possible methods of speed control:
Field flux
Armature voltage Vt
Armature resistance Ra
a
a
aat e
dt
di
LiRV ++=
Armature circuit:
Introduction
For wide range of speed control
0 to ωbase → armature voltage, above ωbase → field flux reduction
Armature voltage control : retain maximum torque capability
Field flux control (i.e. flux reduced) : reduce maximum torque capability
Te
ω
Maximum
Torque capability
Armature voltage control
Field flux control
ωbase
MODELING OF CONVERTERS
AND DC MOTOR
Used to obtain variable armature voltage
POWER ELECTRONICS CONVERTERS
• Efficient
Ideal : lossless
• Phase-controlled rectifiers (AC → DC)
• DC-DC switch-mode converters(DC → DC)
Modeling of Converters and DC motor
Phase-controlled rectifier (AC–DC)
T
Q1Q2
Q3 Q4
ω
3-phase
supply
+
Vt
−
ia
Phase-controlled rectifier
Q1Q2
Q3 Q4
ω
T
3-phase
supply
3-
phase
supply
+
Vt
−−
Modeling of Converters and DC motor
Phase-controlled rectifier
Q1Q2
Q3 Q4
ω
T
F1
F2
R1
R2
+ Va -
3-phase
supply
Modeling of Converters and DC motor
Phase-controlled rectifier (continuous current)
• Firing circuit –firing angle control
→ Establish relation between vc and Vt
firing
circuit
current
controller
controlled
rectifier
α
+
Vt
–
vciref
+
-
Modeling of Converters and DC motor
Phase-controlled rectifier (continuous current)
• Firing angle control








π
= 180
v
v
cos
V
V
t
cm
a
α
= ct v
180
v
180
v
v
t
c
=α
linear firing angle control
α= cosvv sc
Cosine-wave crossing control
s
cm
a
v
vV
V
π
=
Modeling of Converters and DC motor
Phase-controlled rectifier (continuous current)
•Steady state: linear gain amplifier
•Cosine wave–crossing method
Modeling of Converters and DC motor
•Transient: sampler with zero order hold
T
GH(s)
converter
T – 10 ms for 1-phase 50 Hz system
– 3.33 ms for 3-phase 50 Hz system
0.3 0.31 0.32 0.33 0.34 0.35 0.36
-400
-200
0
200
400
0.3 0.31 0.32 0.33 0.34 0.35 0.36
-10
-5
0
5
10
Phase-controlled rectifier (continuous current)
Td
Td – Delay in average output voltage generation
0 – 10 ms for 50 Hz single phase system
Output
voltage
Cosine-wave
crossing
Control
signal
Modeling of Converters and DC motor
Phase-controlled rectifier (continuous current)
• Model simplified to linear gain if bandwidth
(e.g. current loop) much lower than sampling
frequency
⇒ Low bandwidth – limited applications
• Low frequency voltage ripple → high current
ripple → undesirable
Modeling of Converters and DC motor
Switch–mode converters
Q1Q2
Q3 Q4
ω
T
+
Vt
-
T1
Modeling of Converters and DC motor
Switch–mode converters
+
Vt
-
T1
D1
T2
D2
Q1Q2
Q3 Q4
ω
T
Q1 → T1 and D2
Q2 → D1 and T2
Modeling of Converters and DC motor
Switch–mode converters
Q1Q2
Q3 Q4
ω
T
+ Vt -
T1
D1
T2D2
D3
D4
T3
T4
Modeling of Converters and DC motor
Switch–mode converters
• Switching at high frequency
→ Reduces current ripple
→ Increases control bandwidth
• Suitable for high performance applications
Modeling of Converters and DC motor
Switch–mode converters - modeling
+
Vdc
•
Vdc
vc
vtri
q



=
0
1
q
when vc > vtri, upper switch ON
when vc < vtri, lower switch ON
Modeling of Converters and DC motor
tri
on
Tt
t
tri T
t
dtq
T
1
d
tri
== ∫
+
vc
q
Ttri
d
Switch–mode converters – averaged model
Modeling of Converters and DC motor
dc
dT
0
dc
tri
t dVdtV
T
1
V
tri
== ∫Vdc
Vt
Vtri,p
-Vtri,p
vc
d
1
0
0.5
p,tri
c
V2
v
5.0d +=
c
p,tri
dc
dct v
V2
V
V5.0V +=
Switch–mode converters – averaged model
Modeling of Converters and DC motor
DC motor – small signal model
Modeling of Converters and DC motor
Extract the dc and ac components by introducing small
perturbations in Vt, ia, ea, Te, TL and ωm
a
a
aaat e
dt
di
LRiv ++=
Te = kt ia ee = kt ω
dt
d
JTT m
le
ω
+=
a
a
aaat
e~
dt
i
~
d
LRi
~
v~ ++=
)i
~
(kT
~
aEe =
)~(ke~
Ee ω=
dt
)~(d
J~BT
~
T
~
Le
ω
+ω+=
ac components
aaat ERIV +=
aEe IkT =
ω= Ee
kE
)(BTT Le ω+=
dc components
DC motor – small signal model
Modeling of Converters and DC motor
Perform Laplace Transformation on ac components
a
a
aaat
e~
dt
i
~
d
LRi
~
v~ ++=
)i
~
(kT
~
aEe =
)~(ke~
Ee ω=
dt
)~(d
J~BT
~
T
~
Le
ω
+ω+=
Vt(s) = Ia(s)Ra + LasIa + Ea(s)
Te(s) = kEIa(s)
Ea(s) = kEω(s)
Te(s) = TL(s) + Bω(s) + sJω(s)
DC motor – small signal model
Modeling of Converters and DC motor
Tk
aa sLR
1
+
)s(Tl
)s(Te
sJB
1
+
Ek
)s(Ia )s(ω)s(Va
+
-
-
+
CLOSED-LOOP SPEED CONTROL
Cascade control structure
• It is flexible – outer loop can be readily added or removed
depending on the control requirements
• The control variable of inner loop (e.g. torque) can be
limited by limiting its reference value
1/s
convertertorque
controller
speed
controller
position
controller
+
-
+
-
+
-
tacho
Motor
θθ* T*ωω*
kT
CLOSED-LOOP SPEED CONTROL
Design procedure in cascade control structure
• Inner loop (current or torque loop) the fastest –
largest bandwidth
• The outer most loop (position loop) the slowest –
smallest bandwidth
• Design starts from torque loop proceed towards
outer loops
CLOSED-LOOP SPEED CONTROL
Closed-loop speed control – an example
OBJECTIVES:
• Fast response – large bandwidth
• Minimum overshoot
good phase margin (>65o)
• Zero steady state error – very large DC gain
BODE PLOTS
• Obtain linear small signal model
METHOD
• Design controllers based on linear small signal model
• Perform large signal simulation for controllers verification
CLOSED-LOOP SPEED CONTROL
Ra = 2 Ω La = 5.2 mH
J = 152 x 10–6 kg.m2B = 1 x10–4 kg.m2/sec
kt = 0.1 Nm/Ake = 0.1 V/(rad/s)
Vd = 60 V Vtri = 5 V
fs = 33 kHz
Permanent magnet motor’s parameters
Closed-loop speed control – an example
• PI controllers • Switching signals from
comparison of vc and triangular
waveform
CLOSED-LOOP SPEED CONTROL
Torque controller design
Tc
vtri
+
Vdc
•
q
q
+
–
kt
Torque
controller
Tk
aa sLR
1
+
)s(Tl
)s(Te
sJB
1
+
Ek
)s(Ia )s(ω)s(Va
+
-
-
+
Torque
controller
Converter
peak,tri
dc
V
V)s(Te
-
+
DC motor
Bode Diagram
Frequency (rad/s ec)
-50
0
50
100
150
From: Input Point To: Output Point
Magnitude(dB)
10
-2
10
-1
10
0
10
1
10
2
10
3
10
4
10
5
-90
-45
0
45
90
Phase(deg)
CLOSED-LOOP SPEED CONTROL
Torque controller design
Open-loop gain
compensated
compensated
kpT= 90
kiT= 18000
CLOSED-LOOP SPEED CONTROL
Speed controller design
Assume torque loop unity gain for speed bandwidth << Torque bandwidth
1Speed
controller
sJB
1
+
ω* T* T ω
–
+
Torque loop
Bode Diagram
Frequency (Hz)
-50
0
50
100
150
From: Input Point To: Output Point
Magnitude(dB)
10
-2
10
-1
10
0
10
1
10
2
10
3
10
4
-180
-135
-90
-45
0
Phase(deg)
CLOSED-LOOP SPEED CONTROL
Speed controller
Open-loop gain
compensated
kps= 0.2
kis= 0.14
compensated
CLOSED-LOOP SPEED CONTROL
Large Signal Simulation results
0 0.05 0.1 0.15 0.2 0.25 0.3 0.35 0.4 0.45
-40
-20
0
20
40
0 0.05 0.1 0.15 0.2 0.25 0.3 0.35 0.4 0.45
-2
-1
0
1
2
Speed
Torque
CLOSED-LOOP SPEED CONTROL – DESIGN EXAMPLE
SUMMARY
Power electronics converters – to obtain variable armature voltage
Phase controlled rectifier – small bandwidth – large ripple
Switch-mode DC-DC converter – large bandwidth – small ripple
Controller design based on linear small signal model
Power converters - averaged model
DC motor – separately excited or permanent magnet
Closed-loop speed control design based on Bode plots
Verify with large signal simulation
Speed control by: armature voltage (0 →ωb) and field flux (ωb↑)
! "#$ %! &'(
(
(
) * +*,-( % .
/ ( , 0 *
$ %! &' / , ( / ( , 1 2,
1 23(
60
Vd Va
Tl
speed
T
Ia
SubsystemStep1
Step
PID
PID Controller1
PID
PID Controller
Output Point
Input Point
0.2
1/Vt
Bode Diagram
Frequency (Hz)
-40
-30
-20
-10
0
10
20
From: Input Point To: Output Point
Magnitude(dB)
10
-3
10
-2
10
-1
10
0
10
1
10
2
10
3
-90
-45
0
45
90
Phase(deg)
Pole-Zero Map
Real Axis
ImaginaryAxis
-350 -300 -250 -200 -150 -100 -50 0
-1
-0.8
-0.6
-0.4
-0.2
0
0.2
0.4
0.6
0.8
1
/ ( , 4 ( $ %! &'
1 . 0 " 0 .
5(5 16.(
7 55 16.( / #.
/ ( , 0 58 # 59+ # ( .
-33 # 0 1 #1 2 -33 # ( 1 0 1 2 -33
/ (- & 1 *. 0 (
Bode Diagram
Frequency (Hz)
-40
-30
-20
-10
0
10
20
From: Input Point To: Output Point
Magnitude(dB)
10
-3
10
-2
10
-1
10
0
10
1
10
2
10
3
10
4
-180
-135
-90
-45
0
45
90
Phase(deg)
/ ( - 4 1 2 -33 1 2 ,
/ / ( - 7 (
0 1 ( 0.
-33 # 1 ( / 1 :30 "
/ ( 5( 7 5(516. (
Bode Diagram
Frequency (Hz)
-20
0
20
40
60
80
100
From: Input Point To: Output Point
Magnitude(dB)
10
-3
10
-2
10
-1
10
0
10
1
10
2
10
3
10
4
-180
-135
-90
-45
0
45
90
Phase(deg)
/ ( 5 7 1 :3 7 (
7
0 ( ( 533 6.( " 0 7
0 ( % ; 0
"
<( $ 1 1 / ( 9 ( / ( 9
" ( /
7 7 0
(
1
torque-loop
PID
speed_controller
PID
speed controller
PID
current controller
60
Vd Va
Tl
speed
T
Ia
SubsystemStep1
0.2
1/Vt
In1Out1
1/(sJ +B)1
In1Out1
1/(sJ +B)
Bode Diagram
Frequency (Hz)
-100
-50
0
50
100
150
200
From: Input Point To: Output Point
M
a
gn
itu
d
e
(d
B
)
10
-3
10
-2
10
-1
10
0
10
1
10
2
10
3
10
4
10
5
-180
-135
-90
-45
0
P
h
a
s
e
(d
e
g
)
/ ( 9 $ ( 7 ; 0 "
; 7
3(8 # ( . 7 0
= 7 -33 6.( "
/ (>(
. (
7
!
Bode Diagram
Frequency (Hz)
-50
0
50
100
150
From: Input Point To: Output Point
Magnitude(dB)
10
-2
10
-1
10
0
10
1
10
2
10
3
10
4
-135
-90
-45
0
Phase(deg)
/ ( >
. ?
1 1
7 ? :3 ,+333
$ ? 3(- 3(,9
( $ %! &' 1
/ (@ ( %
( 7 > 6. 7
,(> & ( 7 / ( @ (
vc_m
To Workspace4
vc
To Workspace3
vtri
To Workspace2
torque
To Workspace1
speed
To Workspace
Out1
Subsystem1
Va
Tl
speed
T
Ia
Subsystem
Step1
Signal
Generator
Saturation1
Relay1
Relay
PID
PID Controller1
PID
PID Controller
-1
Gain
0 0.05 0.1 0.15 0.2 0.25 0.3 0.35 0.4 0.45
-40
-20
0
20
40
0 0.05 0.1 0.15 0.2 0.25 0.3 0.35 0.4 0.45
-2
-1
0
1
2
/ ( @ ! $ 1 1 $
7
USING LINEAR ANALYSIS IN MATLAB
FOR DC MOTOR DRIVE CONTROLLER
DESIGN
Our objective in DC drive system are:
(a) To obtain zero or small steady state error
– making sure DC gain of open–loop plot is large
(b) To achieve fast response
– making sure crossover frequency of open–loop
plot is large or large close–loop bandwidth
EXAMPLE in using linear analysis in MATLAB
)1s1.0(s
100
GOL
+
=
1
0.1s+1
Transfe r Fcn
1
s
Integra tor
-K-
Gain
100
0.1s +s2
Tra nsfe r Fcn
EXAMPLE in using linear analysis in MATLAB
EXAMPLE in using linear analysis in MATLAB
Select Bode as response type in Plot Configurations window
Try to place input point at several different positions. For
each position, obtain the plot using the Simulink → get
linearized model
1
0.1s+1
Tra nsfer Fcn
Output P oint
1
s
Inte gra tor
Input P oint
-K-
Ga in
1
0.1s+1
Tra nsfer Fcn
Output P oint
1
s
Inte gra tor
Input P oint
-K-
Ga in
1
0.1s+1
Transfe r Fcn
Output Point
1
s
Inte gra tor
Input P oint
-K-
Gain
EXAMPLE in using linear analysis in MATLAB
Bode Diagram
Frequency (rad/s ec)
-100
-50
0
50
100
From: Input Point To: Output Point
Magnitude(dB)
10
-1
10
0
10
1
10
2
10
3
-180
-135
-90
-45
0
Phase(deg)
EXAMPLE in using linear analysis in MATLAB
1
0.1s+1
Transfe r Fcn
Output Point
1
s
Integra torInput P oint
-K-
Gain
Bode Diagram
Frequency (rad/s ec)
-100
-50
0
50
100
From: Input Point To: Output Point
Magnitude(dB)
10
-1
10
0
10
1
10
2
10
3
-180
-135
-90
-45
0
Phase(deg)
Crossover frequency
approximates close–
loop bandwidth
EXAMPLE in using linear analysis in MATLAB
PI controller
s
s
1k
p
i
k
ki










+
• Contain a zero and a pole at origin
• DC gain can be adjusted independently from
location of zero
Transfer function
EXAMPLE in using linear analysis in MATLAB
PI controller
Output P oint
1
s
Inte gra torInput P oint
0.1
Ga in1
1
Ga in
Bode Diagram
Frequency (rad/s ec)
-100
-50
0
50
100
From: Input Point To: Output Point
Magnitude(dB)
10
-1
10
0
10
1
10
2
10
3
-90
-45
0
Phase(deg)
ki=1, kp=0.1
ki=100, kp=10
http://encon.fke.utm.my/courses/mep1422/dc_m2_large_torque.mdl
Model {
Name "dc_m2_linear_large_torque"
Version 5.0
SaveDefaultBlockParams on
SampleTimeColors off
LibraryLinkDisplay "none"
WideLines off
ShowLineDimensions off
ShowPortDataTypes off
ShowLoopsOnError on
IgnoreBidirectionalLines off
ShowStorageClass off
ExecutionOrder off
RecordCoverage off
CovPath "/"
CovSaveName "covdata"
CovMetricSettings "dw"
CovNameIncrementing off
CovHtmlReporting on
covSaveCumulativeToWorkspaceVar on
CovSaveSingleToWorkspaceVar on
CovCumulativeVarName "covCumulativeData"
CovCumulativeReport off
DataTypeOverride "UseLocalSettings"
MinMaxOverflowLogging "UseLocalSettings"
MinMaxOverflowArchiveMode "Overwrite"
BlockNameDataTip off
BlockParametersDataTip off
BlockDescriptionStringDataTip off
ToolBar on
StatusBar on
BrowserShowLibraryLinks off
BrowserLookUnderMasks on
Created "Wed May 28 20:17:31 2003"
UpdateHistory "UpdateHistoryNever"
ModifiedByFormat "%<Auto>"
LastModifiedBy "Nik Rumzi"
ModifiedDateFormat "%<Auto>"
LastModifiedDate "Mon Jul 26 11:46:55 2004"
ModelVersionFormat "1.%<AutoIncrement:33>"
ConfigurationManager "None"
SimParamPage "Solver"
LinearizationMsg "none"
Profile off
ParamWorkspaceSource "MATLABWorkspace"
AccelSystemTargetFile "accel.tlc"
AccelTemplateMakefile "accel_default_tmf"
AccelMakeCommand "make_rtw"
TryForcingSFcnDF off
ExtModeMexFile "ext_comm"
ExtModeBatchMode off
ExtModeTrigType "manual"
ExtModeTrigMode "normal"
ExtModeTrigPort "1"
ExtModeTrigElement "any"
ExtModeTrigDuration 1000
ExtModeTrigHoldOff 0
ExtModeTrigDelay 0
ExtModeTrigDirection "rising"
ExtModeTrigLevel 0
ExtModeArchiveMode "off"
ExtModeAutoIncOneShot off
ExtModeIncDirWhenArm off
ExtModeAddSuffixToVar off
ExtModeWriteAllDataToWs off
http://encon.fke.utm.my/courses/mep1422/dc_m2_large_torque.mdl (1 von 14) [17.05.2005 17:12:11]
http://encon.fke.utm.my/courses/mep1422/dc_m2_large_torque.mdl
ExtModeArmWhenConnect on
ExtModeSkipDownloadWhenConnect off
ExtModeLogAll on
ExtModeAutoUpdateStatusClock on
BufferReuse on
RTWExpressionDepthLimit 5
SimulationMode "normal"
Solver "ode5"
SolverMode "Auto"
StartTime "0.0"
StopTime "0.45"
MaxOrder 5
MaxStep "0.0001"
MinStep "0.00001"
MaxNumMinSteps "-1"
InitialStep "0.00001"
FixedStep "0.000001"
RelTol "1e-3"
AbsTol "auto"
OutputOption "RefineOutputTimes"
OutputTimes "[]"
Refine "1"
LoadExternalInput off
ExternalInput "[t, u]"
LoadInitialState off
InitialState "xInitial"
SaveTime on
TimeSaveName "t"
SaveState off
StateSaveName "xout"
SaveOutput on
OutputSaveName "yout"
SaveFinalState off
FinalStateName "xFinal"
SaveFormat "Array"
Decimation "1"
LimitDataPoints off
MaxDataPoints "1000"
SignalLoggingName "sigsOut"
ConsistencyChecking "none"
ArrayBoundsChecking "none"
AlgebraicLoopMsg "warning"
BlockPriorityViolationMsg "warning"
MinStepSizeMsg "warning"
InheritedTsInSrcMsg "warning"
DiscreteInheritContinuousMsg "warning"
MultiTaskRateTransMsg "error"
SingleTaskRateTransMsg "none"
CheckForMatrixSingularity "none"
IntegerOverflowMsg "warning"
Int32ToFloatConvMsg "warning"
ParameterDowncastMsg "error"
ParameterOverflowMsg "error"
ParameterPrecisionLossMsg "warning"
UnderSpecifiedDataTypeMsg "none"
UnnecessaryDatatypeConvMsg "none"
VectorMatrixConversionMsg "none"
InvalidFcnCallConnMsg "error"
SignalLabelMismatchMsg "none"
UnconnectedInputMsg "warning"
UnconnectedOutputMsg "warning"
UnconnectedLineMsg "warning"
SfunCompatibilityCheckMsg "none"
RTWInlineParameters off
BlockReductionOpt on
http://encon.fke.utm.my/courses/mep1422/dc_m2_large_torque.mdl (2 von 14) [17.05.2005 17:12:11]
http://encon.fke.utm.my/courses/mep1422/dc_m2_large_torque.mdl
BooleanDataType on
ConditionallyExecuteInputs on
ParameterPooling on
OptimizeBlockIOStorage on
ZeroCross on
AssertionControl "UseLocalSettings"
ProdHWDeviceType "Microprocessor"
ProdHWWordLengths "8,16,32,32"
RTWSystemTargetFile "grt.tlc"
RTWTemplateMakefile "grt_default_tmf"
RTWMakeCommand "make_rtw"
RTWGenerateCodeOnly off
RTWRetainRTWFile off
TLCProfiler off
TLCDebug off
TLCCoverage off
TLCAssertion off
BlockDefaults {
Orientation "right"
ForegroundColor "black"
BackgroundColor "white"
DropShadow off
NamePlacement "normal"
FontName "Helvetica"
FontSize 10
FontWeight "normal"
FontAngle "normal"
ShowName on
}
BlockParameterDefaults {
Block {
BlockType Clock
DisplayTime off
}
Block {
BlockType Derivative
}
Block {
BlockType Fcn
Expr "sin(u[1])"
}
Block {
BlockType Gain
Gain "1"
Multiplication "Element-wise(K.*u)"
ShowAdditionalParam off
ParameterDataTypeMode "Same as input"
ParameterDataType "sfix(16)"
ParameterScalingMode "Best Precision: Matrix-wise"
ParameterScaling "2^0"
OutDataTypeMode "Same as input"
OutDataType "sfix(16)"
OutScaling "2^0"
LockScale off
RndMeth "Floor"
SaturateOnIntegerOverflow on
}
Block {
BlockType Inport
Port "1"
PortDimensions "-1"
SampleTime "-1"
ShowAdditionalParam off
LatchInput off
DataType "auto"
http://encon.fke.utm.my/courses/mep1422/dc_m2_large_torque.mdl (3 von 14) [17.05.2005 17:12:11]
http://encon.fke.utm.my/courses/mep1422/dc_m2_large_torque.mdl
OutDataType "sfix(16)"
OutScaling "2^0"
SignalType "auto"
SamplingMode "auto"
Interpolate on
}
Block {
BlockType Lookup
InputValues "[-4:5]"
OutputValues " rand(1,10)-0.5"
ShowAdditionalParam off
LookUpMeth "Interpolation-Extrapolation"
OutDataTypeMode "Same as input"
OutDataType "sfix(16)"
OutScaling "2^0"
LockScale off
RndMeth "Floor"
SaturateOnIntegerOverflow on
}
Block {
BlockType Outport
Port "1"
OutputWhenDisabled "held"
InitialOutput "[]"
}
Block {
BlockType Relay
OnSwitchValue "eps"
OffSwitchValue "eps"
OnOutputValue "1"
OffOutputValue "0"
ShowAdditionalParam off
OutputDataTypeScalingMode "All ports same datatype"
OutDataType "sfix(16)"
OutScaling "2^0"
ConRadixGroup "Use specified scaling"
ZeroCross on
}
Block {
BlockType Saturate
UpperLimit "0.5"
LowerLimit "-0.5"
LinearizeAsGain on
ZeroCross on
}
Block {
BlockType "S-Function"
FunctionName "system"
PortCounts "[]"
SFunctionModules "''"
}
Block {
BlockType SignalGenerator
WaveForm "sine"
Amplitude "1"
Frequency "1"
Units "Hertz"
VectorParams1D on
}
Block {
BlockType Step
Time "1"
Before "0"
After "1"
SampleTime "-1"
http://encon.fke.utm.my/courses/mep1422/dc_m2_large_torque.mdl (4 von 14) [17.05.2005 17:12:11]
http://encon.fke.utm.my/courses/mep1422/dc_m2_large_torque.mdl
VectorParams1D on
ZeroCross on
}
Block {
BlockType SubSystem
ShowPortLabels on
Permissions "ReadWrite"
RTWSystemCode "Auto"
RTWFcnNameOpts "Auto"
RTWFileNameOpts "Auto"
SimViewingDevice off
DataTypeOverride "UseLocalSettings"
MinMaxOverflowLogging "UseLocalSettings"
}
Block {
BlockType Sum
IconShape "rectangular"
Inputs "++"
ShowAdditionalParam off
InputSameDT on
OutDataTypeMode "Same as first input"
OutDataType "sfix(16)"
OutScaling "2^0"
LockScale off
RndMeth "Floor"
SaturateOnIntegerOverflow on
}
Block {
BlockType ToWorkspace
VariableName "simulink_output"
MaxDataPoints "1000"
Decimation "1"
SampleTime "0"
}
Block {
BlockType TransferFcn
Numerator "[1]"
Denominator "[1 2 1]"
AbsoluteTolerance "auto"
Realization "auto"
}
}
AnnotationDefaults {
HorizontalAlignment "center"
VerticalAlignment "middle"
ForegroundColor "black"
BackgroundColor "white"
DropShadow off
FontName "Helvetica"
FontSize 10
FontWeight "normal"
FontAngle "normal"
}
LineDefaults {
FontName "Helvetica"
FontSize 9
FontWeight "normal"
FontAngle "normal"
}
System {
Name "dc_m2_linear_large_torque"
Location [6, 82, 1018, 533]
Open on
ModelBrowserVisibility off
ModelBrowserWidth 212
http://encon.fke.utm.my/courses/mep1422/dc_m2_large_torque.mdl (5 von 14) [17.05.2005 17:12:11]
http://encon.fke.utm.my/courses/mep1422/dc_m2_large_torque.mdl
ScreenColor "white"
PaperOrientation "landscape"
PaperPositionMode "auto"
PaperType "usletter"
PaperUnits "inches"
ZoomFactor "92"
ReportName "simulink-default.rpt"
Block {
BlockType Gain
Name "Gain"
Position [410, 230, 440, 260]
Gain "-1"
}
Block {
BlockType Reference
Name "PID Controller"
Ports [1, 1]
Position [335, 90, 365, 120]
SourceBlock "simulink_extras/AdditionalnLinear/PID Controll"
"er"
SourceType "PID Controller"
P "90"
I "90*200"
D "0"
}
Block {
BlockType Reference
Name "PID Controller1"
Ports [1, 1]
Position [150, 90, 180, 120]
SourceBlock "simulink_extras/AdditionalnLinear/PID Controll"
"er"
SourceType "PID Controller"
P "0.2"
I "0.7*0.2"
D "0"
}
Block {
BlockType Relay
Name "Relay"
Position [500, 90, 530, 120]
OnSwitchValue "0"
OffSwitchValue "0"
OnOutputValue "60"
}
Block {
BlockType Relay
Name "Relay1"
Position [520, 230, 550, 260]
OnSwitchValue "0"
OffSwitchValue "0"
OnOutputValue "60"
}
Block {
BlockType Saturate
Name "Saturation1"
Position [225, 90, 255, 120]
UpperLimit "1.5"
LowerLimit "-1.5"
}
Block {
BlockType SignalGenerator
Name "SignalnGenerator"
Position [20, 90, 50, 120]
WaveForm "square"
http://encon.fke.utm.my/courses/mep1422/dc_m2_large_torque.mdl (6 von 14) [17.05.2005 17:12:11]
http://encon.fke.utm.my/courses/mep1422/dc_m2_large_torque.mdl
Amplitude "-30"
Frequency "5"
}
Block {
BlockType Step
Name "Step1"
Position [600, 205, 630, 235]
Time "0"
After "0"
SampleTime "0"
}
Block {
BlockType SubSystem
Name "Subsystem"
Ports [2, 3]
Position [700, 120, 740, 180]
TreatAsAtomicUnit off
MaskPromptString "Armature resistance|La|J|Kt|B"
MaskStyleString "edit,edit,edit,edit,edit"
MaskTunableValueString "on,on,on,on,on"
MaskCallbackString "||||"
MaskEnableString "on,on,on,on,on"
MaskVisibilityString "on,on,on,on,on"
MaskToolTipString "on,on,on,on,on"
MaskVarAliasString ",,,,"
MaskVariables "Ra=@1;La=@2;J=@3;Kt=@4;B=@5;"
MaskIconFrame on
MaskIconOpaque on
MaskIconRotate "none"
MaskIconUnits "autoscale"
MaskValueString "2|5.2e-3|152e-6|0.1|0.0001"
System {
Name "Subsystem"
Location [90, 152, 644, 411]
Open off
ModelBrowserVisibility off
ModelBrowserWidth 200
ScreenColor "white"
PaperOrientation "landscape"
PaperPositionMode "auto"
PaperType "usletter"
PaperUnits "inches"
ZoomFactor "100"
Block {
BlockType Inport
Name "Va"
Position [25, 88, 55, 102]
}
Block {
BlockType Inport
Name "Tl"
Position [280, 28, 310, 42]
Port "2"
}
Block {
BlockType Gain
Name "Gain"
Position [250, 80, 280, 110]
Gain "Kt"
}
Block {
BlockType Gain
Name "Gain2"
Position [270, 185, 300, 215]
Orientation "left"
http://encon.fke.utm.my/courses/mep1422/dc_m2_large_torque.mdl (7 von 14) [17.05.2005 17:12:11]
http://encon.fke.utm.my/courses/mep1422/dc_m2_large_torque.mdl
Gain "Kt"
}
Block {
BlockType Sum
Name "Sum"
Ports [2, 1]
Position [80, 85, 100, 105]
ShowName off
IconShape "round"
Inputs "|+-"
InputSameDT off
OutDataTypeMode "Inherit via internal rule"
}
Block {
BlockType Sum
Name "Sum1"
Ports [2, 1]
Position [310, 85, 330, 105]
NamePlacement "alternate"
ShowName off
IconShape "round"
Inputs "-+|"
InputSameDT off
OutDataTypeMode "Inherit via internal rule"
}
Block {
BlockType TransferFcn
Name "Transfer Fcn"
Position [145, 77, 205, 113]
Denominator "[La Ra]"
}
Block {
BlockType TransferFcn
Name "Transfer Fcn1"
Position [375, 77, 435, 113]
Denominator "[J B]"
}
Block {
BlockType Outport
Name "speed"
Position [495, 88, 525, 102]
}
Block {
BlockType Outport
Name "T"
Position [390, 33, 420, 47]
Port "2"
}
Block {
BlockType Outport
Name "Ia"
Position [240, 33, 270, 47]
Port "3"
}
Line {
SrcBlock "Sum"
SrcPort 1
DstBlock "Transfer Fcn"
DstPort 1
}
Line {
SrcBlock "Gain"
SrcPort 1
DstBlock "Sum1"
DstPort 2
http://encon.fke.utm.my/courses/mep1422/dc_m2_large_torque.mdl (8 von 14) [17.05.2005 17:12:11]
http://encon.fke.utm.my/courses/mep1422/dc_m2_large_torque.mdl
}
Line {
SrcBlock "Transfer Fcn"
SrcPort 1
Points [10, 0]
Branch {
DstBlock "Gain"
DstPort 1
}
Branch {
Points [0, -55]
DstBlock "Ia"
DstPort 1
}
}
Line {
SrcBlock "Sum1"
SrcPort 1
Points [5, 0]
Branch {
Points [0, -55]
DstBlock "T"
DstPort 1
}
Branch {
DstBlock "Transfer Fcn1"
DstPort 1
}
}
Line {
SrcBlock "Transfer Fcn1"
SrcPort 1
Points [35, 0]
Branch {
DstBlock "speed"
DstPort 1
}
Branch {
Points [0, 105]
DstBlock "Gain2"
DstPort 1
}
}
Line {
SrcBlock "Tl"
SrcPort 1
Points [5, 0]
DstBlock "Sum1"
DstPort 1
}
Line {
SrcBlock "Va"
SrcPort 1
DstBlock "Sum"
DstPort 1
}
Line {
SrcBlock "Gain2"
SrcPort 1
Points [-175, 0]
DstBlock "Sum"
DstPort 2
}
}
}
http://encon.fke.utm.my/courses/mep1422/dc_m2_large_torque.mdl (9 von 14) [17.05.2005 17:12:11]
http://encon.fke.utm.my/courses/mep1422/dc_m2_large_torque.mdl
Block {
BlockType SubSystem
Name "Subsystem1"
Ports [0, 1]
Position [325, 162, 360, 198]
TreatAsAtomicUnit off
MaskPromptString "frekuensi|V peak"
MaskStyleString "edit,edit"
MaskTunableValueString "on,on"
MaskCallbackString "|"
MaskEnableString "on,on"
MaskVisibilityString "on,on"
MaskToolTipString "on,on"
MaskVarAliasString ","
MaskVariables "f=@1;v1=@2;"
MaskIconFrame on
MaskIconOpaque on
MaskIconRotate "none"
MaskIconUnits "autoscale"
MaskValueString "33000|5"
System {
Name "Subsystem1"
Location [553, 276, 688, 358]
Open off
ModelBrowserVisibility off
ModelBrowserWidth 200
ScreenColor "white"
PaperOrientation "landscape"
PaperPositionMode "auto"
PaperType "usletter"
PaperUnits "inches"
ZoomFactor "100"
Block {
BlockType Reference
Name "RepeatingnSequence"
Ports [0, 1]
Position [25, 25, 55, 55]
SourceBlock "simulink/Sources/RepeatingnSequence"
SourceType "Repeating table"
rep_seq_t "[0 1/(2*f) 1/f]"
rep_seq_y "[-v1 v1 -v1]"
}
Block {
BlockType Outport
Name "Out1"
Position [80, 33, 110, 47]
}
Line {
SrcBlock "RepeatingnSequence"
SrcPort 1
DstBlock "Out1"
DstPort 1
}
}
}
Block {
BlockType Sum
Name "Sum"
Ports [2, 1]
Position [100, 95, 120, 115]
ShowName off
IconShape "round"
Inputs "|+-"
InputSameDT off
OutDataTypeMode "Inherit via internal rule"
http://encon.fke.utm.my/courses/mep1422/dc_m2_large_torque.mdl (10 von 14) [17.05.2005 17:12:11]
http://encon.fke.utm.my/courses/mep1422/dc_m2_large_torque.mdl
}
Block {
BlockType Sum
Name "Sum1"
Ports [2, 1]
Position [290, 95, 310, 115]
ShowName off
IconShape "round"
Inputs "|+-"
InputSameDT off
OutDataTypeMode "Inherit via internal rule"
}
Block {
BlockType Sum
Name "Sum2"
Ports [2, 1]
Position [430, 95, 450, 115]
ShowName off
IconShape "round"
Inputs "|+-"
InputSameDT off
OutDataTypeMode "Inherit via internal rule"
}
Block {
BlockType Sum
Name "Sum3"
Ports [2, 1]
Position [470, 235, 490, 255]
ShowName off
IconShape "round"
Inputs "-+|"
InputSameDT off
OutDataTypeMode "Inherit via internal rule"
}
Block {
BlockType Sum
Name "Sum4"
Ports [2, 1]
Position [560, 145, 580, 165]
ShowName off
IconShape "round"
Inputs "+|-"
InputSameDT off
OutDataTypeMode "Inherit via internal rule"
}
Block {
BlockType ToWorkspace
Name "To Workspace"
Position [910, 115, 970, 145]
VariableName "speed"
MaxDataPoints "inf"
SampleTime "-1"
SaveFormat "Array"
}
Block {
BlockType ToWorkspace
Name "To Workspace1"
Position [800, 75, 860, 105]
VariableName "torque"
MaxDataPoints "inf"
SampleTime "-1"
SaveFormat "Array"
}
Block {
BlockType ToWorkspace
http://encon.fke.utm.my/courses/mep1422/dc_m2_large_torque.mdl (11 von 14) [17.05.2005 17:12:11]
http://encon.fke.utm.my/courses/mep1422/dc_m2_large_torque.mdl
Name "To Workspace2"
Position [445, 25, 505, 55]
VariableName "vtri"
MaxDataPoints "inf"
SampleTime "-1"
SaveFormat "Array"
}
Block {
BlockType ToWorkspace
Name "To Workspace3"
Position [485, 290, 545, 320]
VariableName "vc"
MaxDataPoints "inf"
SampleTime "-1"
SaveFormat "Array"
}
Block {
BlockType ToWorkspace
Name "To Workspace4"
Position [495, 370, 555, 400]
VariableName "vc_m"
MaxDataPoints "inf"
SampleTime "-1"
SaveFormat "Array"
}
Line {
SrcBlock "PID Controller"
SrcPort 1
Points [10, 0]
Branch {
Points [20, 0]
Branch {
Points [-5, 0]
DstBlock "Gain"
DstPort 1
}
Branch {
DstBlock "Sum2"
DstPort 1
}
}
Branch {
Points [0, 200]
DstBlock "To Workspace3"
DstPort 1
}
}
Line {
SrcBlock "Step1"
SrcPort 1
Points [50, 0]
DstBlock "Subsystem"
DstPort 2
}
Line {
SrcBlock "Sum2"
SrcPort 1
DstBlock "Relay"
DstPort 1
}
Line {
SrcBlock "Subsystem1"
SrcPort 1
Points [45, 0]
Branch {
http://encon.fke.utm.my/courses/mep1422/dc_m2_large_torque.mdl (12 von 14) [17.05.2005 17:12:11]
http://encon.fke.utm.my/courses/mep1422/dc_m2_large_torque.mdl
Points [30, 0]
Branch {
Points [40, 0]
DstBlock "Sum3"
DstPort 1
}
Branch {
DstBlock "Sum2"
DstPort 2
}
}
Branch {
Points [0, -140]
DstBlock "To Workspace2"
DstPort 1
}
}
Line {
SrcBlock "SignalnGenerator"
SrcPort 1
DstBlock "Sum"
DstPort 1
}
Line {
SrcBlock "Sum"
SrcPort 1
DstBlock "PID Controller1"
DstPort 1
}
Line {
SrcBlock "PID Controller1"
SrcPort 1
DstBlock "Saturation1"
DstPort 1
}
Line {
SrcBlock "Sum1"
SrcPort 1
DstBlock "PID Controller"
DstPort 1
}
Line {
SrcBlock "Saturation1"
SrcPort 1
DstBlock "Sum1"
DstPort 1
}
Line {
SrcBlock "Subsystem"
SrcPort 1
Points [120, 0]
Branch {
Points [0, 295; -755, 0]
DstBlock "Sum"
DstPort 2
}
Branch {
DstBlock "To Workspace"
DstPort 1
}
}
Line {
SrcBlock "Gain"
SrcPort 1
Points [5, 0]
http://encon.fke.utm.my/courses/mep1422/dc_m2_large_torque.mdl (13 von 14) [17.05.2005 17:12:11]
http://encon.fke.utm.my/courses/mep1422/dc_m2_large_torque.mdl
Branch {
DstBlock "Sum3"
DstPort 2
}
Branch {
Points [0, 140]
DstBlock "To Workspace4"
DstPort 1
}
}
Line {
SrcBlock "Relay"
SrcPort 1
Points [35, 0]
DstBlock "Sum4"
DstPort 1
}
Line {
SrcBlock "Sum3"
SrcPort 1
DstBlock "Relay1"
DstPort 1
}
Line {
SrcBlock "Relay1"
SrcPort 1
Points [15, 0]
DstBlock "Sum4"
DstPort 2
}
Line {
SrcBlock "Sum4"
SrcPort 1
Points [50, 0; 0, -20]
DstBlock "Subsystem"
DstPort 1
}
Line {
SrcBlock "Subsystem"
SrcPort 2
Points [30, 0]
Branch {
Points [10, 0]
DstBlock "To Workspace1"
DstPort 1
}
Branch {
Points [0, 195; -475, 0]
DstBlock "Sum1"
DstPort 2
}
}
}
}
http://encon.fke.utm.my/courses/mep1422/dc_m2_large_torque.mdl (14 von 14) [17.05.2005 17:12:11]
1
PEMACU MOTOR ARUHAN
Motor aruhan ï %LQDDQ GDQ SULQVLS RSHUDVL UHYLVLRQ
Motor aru h an terdiri dari stator dan rotor
Pada stator terdapat belitan 3 fasa yan g disam bu n g kepada bekalan voltan 3 fasa (a, b, dan c)
Secara am , terdapat du a jen is rotor: squ irrel cage (san gkar tu pai) dan wou n d (berbelit)
Bila voltan sin u soidal tiga fasa seim ban g diken akan , akan terben tu k flu ks m agn et pada sela
u dara yan g berpu tar den gan kelaju an :
f2
p
2
s π=ω rad/ s (1)
ωs – diken ali sebagai freku en si segerak (syn ch ron ou s frequ en cy)
f – ialah freku en si bekalan tiga fasa pada stator
p – ialah bilan gan ku tu b
Flu x sela u dara berpu tar in i akan m en garu h kan dge pada pen galir rotor. Aru s akan terh asil
pada pen galir rotor dan akan berin teraksi den gan flu ks sela u dara berpu tar u n tu k
m en gh asilkan dayakilas yan g akan m em u tarkan rotor.Oleh itu laju rotor sen tiasa ku ran g dari
laju segerak.
Perbezaan laju in i diken ali sebagai laju gelin ciran (slip speed).
ωsl = ωs – ωr (2)
Nisbah laju gelin ciran kepada laju segerak ialah gelin ciran .
s
rs
s
ω
ω−ω
= (3)
Flu ks sela u dara yan g berpu tar ju ga akan m en garu h kan dge pada belitan stator yan g diken ali
sebagai dge balikan (back em f) atau voltan sela u dara (air gap voltage).
Voltan sela u dara yan g teraru h diberi oleh :
Eag = k f φag (4)
J ika Vs ialah voltan per-fasa yan g diken akan pada belitan stator dan Is ialah aru s belitan
stator, persam aan litar stator ialah :
a
b
b’
c
c’
x x
x
•
• •
2
Vs = Rs Is + j(2πf)Lls + Eag (5)
d.g.e. yan g teraru h pada rotor adalah disebabkan oleh flu ks m agn et yan g sam a tapi pada
freku en si gelin ciran dan ia boleh ditu lis sebagai:
Er = k sf φag = sEag (6)
Oleh itu , persam aan u n tu k litar rotor ialah :
Er = sEag = Rr Ir + js(2πf)Llr (7)
J ika kedu a-du a belah persam aan dibah agi den gan s,
lrr
r
ag L)f2(jI
s
R
E π+=⇒ (8)
Litar setara per fasa
Rs – Rin tan gan belitan stator
Rr – Rin tan gan pen galir rotor
Lls – Kearu h an bocor belitan stator
Llr – Kearu h an bocor belitan rotor
Lm – Kearu h an kem agn etan
s – gelin ciran
Rotor tidak m em pu n yai su m ber ku asa, oleh itu ku asa yan g dipin dah kan dari litar stator ke litar
rotor diken ali sebagai ku asa sela u dara (air-gap power) dan diberi oleh :
Ku asa m ekan ikal boleh ditu lis dalam sebu tan dayakilas dan laju rotor sebagai:
Pm = Tem ωr
Tapi sωs = ωs - ωr ⇒ ωr = (1-s)ωs
+
Vs
–
Rs Lls Llr
Rr
s
+
Eag
–
Is Ir
Im
Lm
Hilan g
pada Rr Ditu kar kepada ku asa m ekan ikal
Pm = (1- s)Pag
[ ]s1
s
R
I3RI3
s
R
I3P r2
rr
2
r
r2
rag −+==
3
∴ Pag = Tem ωs
Oleh itu
s
r
2
r
s
ag
em
s
RI3P
T
ω
=
ω
=
J ika
( )lrls
r
s
s
r
XXj
s
R
R
V
I
+++
= , daya kilas boleh ditu lis sebagai:
( )2
lrls
2
r
s
2
s
s
r
em
XX
s
R
R
V
s
R3
T
++





+
ω
=
Ben tu k lazim ciri T-ω u n tu k m otor aru h an :
Gelin ciran sem asa daya kilas m aksim u m diberi oleh :
( )2
lrls
2
s
r
m
XXR
R
s
++
±=
Nilai dayakilas m aksim a (pu ll-ou t torqu e):
( ) 







++±ω
=
2
lrls
2
ss
2
s
s
m ax
XXRR
V
s
3
T
0 ωrated ωs
1 0
ωr
s
Tm ,rated
Pu ll ou t
Torqu e
Tem
4
Kawalan laju m otor aruhan
Terdapat beberapa kaedah kawalan laju :
(i) Pole ch an gin g ï PHQXNDU ELODQJDQ NXWXE
Laju segerak bergan tu n g kepada bilan gan ku tu b
Den gan m en u kar sam bu n gan pada belitan , bilan gan ku tu b boleh diu bah .
(ii) Variable voltage, fixed frequ en cy
Magn itu d voltan dikawal, freku en si tetap, e.g. m en ggu n akan tran sform er.
(iii) Variable m agn itu de variable frequ en cy
Magn itu d voltan bekalan ditu kar berkadaran den gan freku en si dan m eru pakan kaeadah yan g
palin g popu lar digu n akan dalam pem acu kawalan laju m otor aru h an . Un tu k s yan g kecil dan
φag yan g tetap, boleh ditu n ju kkan h u bu n gan di an tara dayakilas dan laju gelin ciran (slip speed)
adalah lin ear
Un tu k m en gekalkan flu ks sela u dara pada n ilai kadaran , bila voltan diu bah , freku en si ju ga
perlu diu bah :
Eag = k f φag
Oleh u n tu k m en gh asilkan φag yan g m alar pada n ilai kadaran , n isbah
f
Eag
h aru slah m alar. J ika
kejatu h an voltan pada Rs dan Xls adalah kecil diban din gkan den gan Vs,
f
V
f
E sag
≈
Voltan bekalan diu bah secara berkadaran den gan laju atau frequ en si seh in gga laju kadaran .
TL
T
ωr
Lower speed gives
h igh er slip ∴ less
efficien t
5
Un tu k ω  ωrated, m agn itu d voltan ditetapkan tapi freku en si din aikkan , oleh itu torque capability
m en gu ran g keran a flu ks m u la m en gu ran g
Bila laju kecil, kejatu h an voltan oleh Rs dan Xls adalah besar jika diban din gkn den gan Vs. Oleh
itu kebiasaan n ya Vs din aikkan lebih besar sedikit (boost) sem asa frequ en si ren dah
Ciri T-ω bila m agn itu d Vs dan f diu bah berkadaran
Bagaim an akah m agn itu d dan freku en si dikawal seren tak ?
Men ggu n akan Pu lse Width Modu lation (PWM) In verter
T
T,rated
TL
ωr
ωr,rated
ωs,rated
Vs
ωr
Vs
f
Vs, rated
frated
6
Exam ple 1
400 V, 50 Hz 4ïSROH 1370 rpm
Rs = 2 Ω, Rr = 3 Ω, Xls = Xlr = 3.5 Ω
Motor is con trolled by a voltage sou rce in verter with con stan t V/ f.
Calcu late:
(a) Speed for frequ en cy of 30 Hz an d 80% of fu ll load
(b) Frequ en cy for a speed of 1000 rpm an d fu ll load torqu e
(c) Torqu e for a frequ en cy of 40 Hz an d speed of 1100 rpm
(a)
8.0,slip
rated
rated,slip
rated
N
T8.0
N
T
=
Nslip,rated = Ns ï 1r,rated = 1500 ï   USP
rpm104)130(8.0N
T
T8.0
N rated,slip
rated
rated
8.0,slip ===∴
Pada 30 Hz, laju segerak ialah 30 x 60 = 1800/ 2 = 900 rpm
Fixed AC.
Variable voltage
Variable freq.
IM
PWM in verter
AC–DC
(rectifier)
Con trol
(f an d V)
50 Hz30 Hz
Trated
0.8 Trated
1500
Rated
slip
speed
Nslip,0.8
7
∴Nr = Ns ï 1slip = 900 ï04 = 796 rpm
(b)
Ns = 130 + 1000 = 1130 rpm
∴ f = 37.67 Hz
(c)
∴ Ns = 1200 rpm
Nslip = 1200 ï  USP
50 Hz? Hz
Trated
1500
Nslip,rated
= 130
1000 Ns
Nslip,rated
= 130
rpm
1370
60f
p
2
Ns ×=
50 Hz40 Hz
Trated
T = ?
1500
Nslip,rated
= 130 rpm
1100 Ns
Nslip
1370
60f
p
2
Ns ×=
8
∴T = 0.769 Trated Trated = ?
Trated diperoleh i dari :
Trated = 38.06 Nm
∴ Dayakilas pada 40 Hz, laju 1100 rpm ialah T = 0.769 (38.06) = 29.267 Nm
Example 2
A 4–pole, 3-phase, 50 Hz IM, 1460 rpm has a rated torque of 20 Nm. It is used
to drive a load with characteristic given by TL = Kω2
, such that the speed
equals rated value at rated torque. If a constant V/Hz control method is used,
find the speed of motor at 0.5 rated torque.
If the starting torque of 1.1 times the rated is required, what should be the
starting frequency?
ωslip,r = 1500 – 1460 = 40 rpm or 4.19 rad/s
a) Load torque is given by:
TL = Kω2
1460 rpm ⇒ 152.9 rad/s
20 = K(152.9)2
100
T
130
Trated =
( )2
lrls
2
r
s
2
s
s
r
em
XX
s
R
R
V
s
R3
T
++




 +
ω
=
TL = K ω2
TL(Nm)
ω(rad/s)
Trated
Zslip,r
Zsyn,r
Zr,r
50 Hz
0.5 Trated
9
⇒ K = 20/(152.9)2
∴ at 0.5 rated torque, the speed is 108.11 rad/s
Motor T-ω is obtained as follows:
Therefore at 0.5 Trated and speed of 108.11 rad/s
∴ ωsyn = 110.2 ⇒ f = 35 Hz
At start-up,
2
2L
9.152
20
T ω=
rsyn
e
r,rr,syn
rated
slip
rated T
77.4
TT
ω−ω
==
ω−ω
=
ω
rsyne 77.477.4T ω−ω=
)11.108(77.477.410 syn −ω=
TL = K ω2
TL(Nm)
ω(rad/s)
Trated
Zslip,r
Zsyn,r
Zr,r
50 Hz
1.1(Trated)
Zslip = Zsyn
19.4
TT1.1 rated
slip
rated
=
ω
61.4)1.1(19.4synsynslip ==ω∴ω=ω
1 0
SCALAR CONTROL OF IM
We have seen that applying balanced, sinusoidal 3-phase supply to a 3-phase
sinusoidally distributed winding produces a rotating mmf wave and hence
rotating magnetic flux. The rotating magnetic flux will induce emf on the
rotor circuit, which is shorted for squirell cage rotor. Rotor current will
flow and interact with the rotating flux, producing torque.
Per-phase steady state equivalent circuit
To ensure maximum torque capability at all time it is therefore necessary to
maintain the magnetic flux at its rated value at any frequency. From the
steady state equivalent circuit, this is equivalent to maintaining the
magnetizing current at its rated value.
The flux can be maintained constant at its rated by maintaining the ratio Eg
/f
constant. At high speed, where the induced back emf is large, the drop across
the stator leakage and resistance is negligibly small.- therefore Eg
/f is
maintained constant by maintaining V/f constant. However at low speed, the
back emf is low and the drop is significant. Thus the flux is reduced below
rated – torque capability is also reduced.
Simulation results with constant V/f
The performance can be improved by:
(i) Boosting the voltage at low frequency:
speed-
rad/s
torque-Nm
Im
Rs
Rr/ s
LrlLsl
Lm
+
V
−
+
Eg
−
1 1
To accurately boost the voltage, stator current needs to be measured. The
voltage drop drop is calculated and added to stator voltage on-line
ii) Control the stator current such that constant magnetising current is
maintained. This is achieved by using a current-controlled voltage source
inverter.
m
r
lr
r
mlr
1
1
r
mlr
r
lr
m
I
s
R
Lj
s
R
)LL(j
I
I
s
R
)LL(j
s
R
Lj
I
+ω
++ω
=⇒
++ω
+ω
=
Introducing σr = rotor leakage factor, which gives, Llr = σrLm,
,I
1T
1
j
1Tj
I
I
s
R
L
1
j
s
R
Lj
I
m
r
r
r
slip
rslip
1
m
r
r
r
r
r
r
1
+







σ+
σ
ω
+ω
=
+







σ+
σ
ω
+ω
=
Where Tr
= Lr
/Rr
and ωslip
= ω - ωr
= sω
The method depends on the rotor parameters, which vary with temperature.
Open-loop V/f control
1 2
For low cost, low performance drive, open-loop constant V/f control is
normally employed. With open-loop speed control, the rotor speed will be less
than the synchronous speed by slip speed. In other words, the desired speed,
ω*, will differ from the actual speed by slip speed. The slip speed on the
other hand, depends on load. To improve the performance or the speed
regulation, slip speed can be estimated and added to the reference speed –
slip compensation technique. Typical arrangement is shown below:
How is the slip speed estimated?
The slip frequency is proportional to the torque, hence it can estimated by
estimating the torque. The torque is estimated from,
Te
= Pag
/ωsyn
VSIRectifier3-phase
supply IM
Pulse
Width
Modulator
Vboost
Slip speed
calculator
ω*
++
++ V
Vdc Idc
Ramp
1 3
Pag
is estimated by subtracting the input DC power with the inverter and stator
copper losses.
Closed-loop speed control
Speed regulation can be improved by employing closed-loop speed control system
with tachometer feedback, as shown below.
The reference and actual speed are compared. The error is fed to the speed
controller which defines the inverter frequency. The current limit is
activated only when current exceeds the maximum allowable value. The signal
generated by the current limit block will reduce the rate by which the
inverter frequency is increased. This is to avoid the frequency from reaching
the breakdown frequency.
Further readings:
Power Electronic Control of AC Motors – J.M.D. Murphy and F.G. Turnbull,
Pergamon Press
1
Modelling of 3-phase Induction Machine (IM)
The steady state model of IM, which is represented by a steady state per phase equivalent
circuit introduced in the undergraduate courses, describes the steady state behaviour of
the IM. It is used when steady state analysis, such as efficiency, losses, steady state
torque, current, fluxes need to be evaluated. The model assumes input to be a balanced, 3-
phase steady state sinusoidal voltage. If the IM is fed by power electronic converters,
the steady state analysis can be performed by representing the pulse-width modulated
waveform of the inverter using Fourier series. Steady state model of IM is also used to
derive the control signals used for scalar control drives. Since the model only valid in
steady state condition, such drive normally has a poor transient performance. Applications
not requiring good transient response such as fans, blowers or compressors, normally
employ such control technique. Dynamic model on the other hand, describes the transient as
well as the steady state behaviour of the IM. Using the dynamic model, the transients of
IM, which cannot be analysed using steady state equivalent model, can be predicted and
studied. The model can be used to simulate the IM drives and evaluate their transient
performances, including that of using the scalar control technique. Dynamic model is also
essential when developing high performance control techniques for IM drives, such as
vector control or direct torque control drives. A dynamic model of IM must contain effect
of the magnetic coupling between stator phase circuits and the rotor phase circuits, as
well as coupling between phases of each circuit. This will undoubtedly result in a huge
number and complex equations, which are difficult to manage. By using space vector
equations, however, these complex equations are simplified and reduced. We will now
develop a dynamic model of an IM using mathematical equations based on space vectors or
space phasors (these terms will be defined later on).
System equations
Figure 1 shows the conceptual representation of a 3-phase, 2 poles induction machine. The
magnetic axis of each winding is represented by an inductor symbol. As usual the angles
between windings of each phase are 120o
. The angle between rotor’s phase a axis and
stator’s phase a axis is given by θr. The equation describing the stator and rotor
circuits can be written as:
vabcs = Rsiabcs + d(ψψψψabcs)/dt (1)
vabcr = Rriabcr + d(ψψψψabr)/dt (2)
where,
Ψ
Ψ
Ψ
=Ψ==
cs
bs
as
abcs
cs
bs
as
abcs
cs
bs
as
abcs
i
i
i
i
v
v
v
v and
Ψ
Ψ
Ψ
=Ψ==
cr
br
ar
abcs
cr
br
ar
abcr
cr
br
ar
abcr
i
i
i
i
v
v
v
v
It is clear that since the displacements between various windings of all the phases are
non-quadrature, there exists magnetic coupling between them. The stator and rotor flux
linkages (ψabcs and ψabcs)of equations (1) and (2) are contributed by the stator and rotor
currents. Thus:
r,abcss,abcsabcs Ψ+Ψ=Ψ (3)
s,abcrr,abcrabcr Ψ+Ψ=Ψ (4)
2
ψabcs,s and ψabcs,r are the components of the stator flux linkage caused by stator and rotor
currents (phase a, b and c) respectively, and, ψabcr,r and ψabcr,s are the components of the
rotor flux linkage caused by rotor and stator currents (phase a, b and c) respectively
These flux linkages can be written in terms of the inductances and respective currents.
=Ψ
cs
bs
as
csbcsacs
bcsbsabs
acsabsas
s,abcs
i
i
i
LLL
LLL
LLL
(5)
=Ψ
cr
br
ar
cr,csbr,csar,cs
cr,bsbr,bsar,bs
cr,asbr,asar,as
r,abcs
i
i
i
LLL
LLL
LLL
(6)
=Ψ
cr
br
ar
crbcracr
bcrbrabr
acrabrar
r,abcr
i
i
i
LLL
LLL
LLL
(7)
stator, b
rotor, b
rotor, a
stator, a
rotor, c
stator, c
ξ = 0
θr
Figure 1
3
=Ψ
cs
bs
as
cs,crbs,cras,cr
cs,brbs,bras,br
cs,arbs,aras,ar
s,abcr
i
i
i
LLL
LLL
LLL
(8)
In equation (5), Las, Lbs and Lcs are the self inductances of phases a, b and c
respectively. The self inductance consists of magnetising and leakage inductance.
Las = Lms + Lls. Lbs = Lms + Lls. Lcs = Lms + Lls.
Labs, Lbcs, Lacs in equation (5), are the mutual inductances between stator phases.
For symmetrical winding, which is normally the case, magnetising and leakage as well as
mutual inductances for each phase are equal.
It can be shown that the magnetizing and the mutual inductances are given by:
π
µ=
4g
rl
NL 2
soms
2
L
8g
rl
NLLL ms2
soacsbcsabs −=
π
µ−=== (9)
Thus equation (5) can be written as:
+−−
−+−
−−+
=Ψ
cs
bs
as
lsms
msms
ms
lsms
ms
msms
lsms
s,abcs
i
i
i
LL
2
L
2
L
2
L
LL
2
L
2
L
2
L
LL
(10)
The mutual inductances between the stator and rotor windings in (6) and (8) depend on the
rotor position, θr and it can be shown that they can be written as:
( ) ( )
( ) ( )
( ) ( ) θπ−θπ+θ
π+θθπ−θ
π−θπ+θθ
=Ψ
cr
br
ar
rrr
rrr
rrr
ms
s
r
r,abcs
i
i
i
cos3
2cos3
2cos
3
2coscos3
2cos
3
2cos3
2coscos
L
N
N
(11)
( ) ( )
( ) ( )
( ) ( ) θπ+θπ−θ
π−θθπ+θ
π+θπ−θθ
=Ψ
cs
bs
as
rrr
rrr
rrr
ms
s
r
s,abcr
i
i
i
cos3
2cos3
2cos
3
2coscos3
2cos
3
2cos3
2coscos
L
N
N
(12)
Space phasors representation of induction machine
Equations (1)-(8) give the complete description of the electrical characteristics of an
induction machine. There are six circuits that describe the 3-phase induction machine and
each of them coupled to one another. Although the determinations of the inductances are
quite straight forward, however, the number of equations involved is large. We will now
develop a model of the induction machine which is based on space phasors or space vectors
and valid under steady state and transient conditions. By doing so, the number of
equations is significantly reduced.
4
If the permeability of the core is assumed infintely large, all the mmf drops will appear
across the airgap. Therefore, the stator airgap MMF of a sinusoidally distributed winding
for phase a can be written as:
)cos(i
2
N
as
s
as α−ξ=ℑ (13)
ξ is any angle where ξ=0 coincide with the magnetic axis of stator winding phase a. α is
the angle in which airgap mmf is maximum. ias is the stator phase a current. If α = 0 then
equation (9) can be written as:
ξ=ℑ cosi
2
N
as
s
as (14)
Phases b and c are spatially separated from phase a by 120o
. Thus airgap mmf of phase b
and c are given by:
)
3
2
cos(i
2
N
bs
s
bs
π
−ξ=ℑ (15)
)
3
2
cos(i
2
N
cs
s
cs
π
+ξ=ℑ (16)
The total airgap mmf
)
3
2
cos(i
2
N
)
3
2
cos(i
2
N
cosi
2
N
cs
s
bs
s
as
s
abcs
π
+ξ+
π
−ξ+ξ=ℑ (17)
Using Euler’s identity and with some mathematical manupulation, it can be shown that:
( ) ( ){ }ξ−ξ
+++++=ℑ j
cs
2
bsas
j
csbs
2
as
s
abcs eiaaiieaiiai
4
N
(18)
where a = ej(2π/3)
This can be further reduced or written as:
{ }ξξ−
+=ℑ j*
s
j
s
s
abcs eiei
4
N
2
3
(19)
The term si is defined as the space phasor or complex space vector of the stator current.
It is given by:
( )cs
2
bsass iaaii
3
2
i ++= (20)
The physical current can be obtained from the space phasor by separating the space phasor
into its real and imaginary part. In most cases we can assume that ias + ibs + ics = 0.
( )
−+=
−++−=
++++=
)ii(
3
1
ji
)ii(
2
3
j)ii(
2
1
i
3
2
)240sinj240(cosi)120sinj120(cosii
3
2
i
csbsas
csbscsbsas
csbsass
Thus
[ ]sas iRei = (21)
Similarly it can be shown that
5
[ ]= and [ ]= (22)
Similar definitions can be made to the stator voltage, rotor current, stator flux and
rotor flux. Equations (1) and (2) therefore can be written as:
Ψ
+= (23)
dt
d
iRv r
rrr
Ψ
+= (24)
Ψ is composed of components caused by stator and rotor currents as given by (3). In
space phasors, (3) can be written as:
Ψ+Ψ=Ψ (25)
Ψ is obtained by multiplying second and third rows of (5) with a and a2
respectively.
Similarly, Ψ can be obtained from (6). With some mathematical manipulations, it can be
shown that:
rj'
rmsss eiLiL θ
+=Ψ (26)
Where Ls = Lls + Lm , Lm = 3/2Lms and r
s
r'
r i
N
N
i =
Similarly, it can be shown that the rotor flux linkage can be written as:
rj
sm
'
rr
'
r eiLiL θ−
+=Ψ (27)
Note that the rotor current in (26) (i.e. '
ri ) , is the space vector referred to the
rotating rotor reference frame. However, the d and q components of rj'
rei θ
are expressed in
the stator stationary reference frame. This is illustrated in Figure 2. Therefore we can
define the rotor current referred to the stator stationary frame as
rj'
r
s
r eii θ
= (28)
Equation (26) can be written in stationary stator reference frame as:
s
rm
s
ss
s
s iLiL +=Ψ (29)
Where the superscript ‘s’ referred to the stator reference frame.
rj'
r
'
r eii ξ
=
)rr(j'
r
s
r eii θ+ξ
=
θr
ωr
dr
qr qs
ds
is
dr
is
qr
ξr
'
ri
Figure 2
6
Similarly the term rj
sei θ−
in (27) is the stator current referred to rotating rotor frame.
This is illustrated in Figure 3.
Re-writing equations (23),(24),(26) and (27), the space vector equations to describe the
squirrel cage IM written in stationary stator frame can be written as follows:
dt
d
iRv
s
ss
ss
s
s
ψ
+= (30a)
s
rr
s
rs
rr j
dt
d
iR0 ψω−
ψ
+= (31a)
s
rm
s
ss
s
s iLiL +=ψ (32a)
s
sm
s
rr
s
r iLiL +=ψ (33a)
In a general reference frame rotating at angular speed of ω, these equations can be
written as:
g
sg
g
sg
ss
g
s j
dt
d
iRv ψω+
ψ
+= (30b)
g
rrg
g
rg
rr )(j
dt
d
iR0 ψω−ω+
ψ
+= (31b)
g
rm
g
ss
g
s iLiL +=ψ (32b)
g
sm
g
rr
g
r iLiL +=ψ (33b)
Torque equation
The product of the stator voltage and conjugate stator current space vectors is given by:
( ) ( )csbs
2
ascs
2
bsas
*
ss aiiai
3
2
vaavv
3
2
iv ++++= (34)
After some mathematical manipulations, with the three phase currents sum to zero, it can
be shown that:
[ ] ( )cscsbsbsasas
*
ss iviviv
3
2
ivRe ++= (35)
θr
ωr
dr
qr qs
ds
ir
ds
ir
qs
ξs
si
sj
ss eii ξ
=
)rs(j
s
r
s eii θ−ξ
=
Figure 3
7
For a three phase induction machine without a neutral return, the power into the machine
can be written as:
[ ]( ) [ ]( )*'
r
'
r
*
sse ivRe
2
3
ivRe
2
3
P += (36)
Replacing the voltage vectors expressed in rotating general reference frame, it can be
shown that equation (36) can be expressed as:
[ ] ++ω−ω+++ω+
+++++=
'*
rsm
2'
rmlsr
*
srm
2
smls
2'
rsm
2'
r
'
lr2
s
ls
2'
rr
2
sse
iiLi)LL()(jiiLi)LL(jRe
2
3
iiLi
2
L
i
2
L
p
2
3
ir
2
3
ir
2
3
P
(37)
Equation (37) can be divided into three terms:
(i) Power dissipated in stator and rotor resistances
(ii) Time rate of change of stored energy
(iii) Power conversion from electrical to mechanical – responsible for torque
production
[ ] ++ω−ω+++ω= '*
rsm
2'
rmlsr
*
srm
2
smlsmech iiLi)LL()(jiiLi)LL(jRe
2
3
P (38)
The first and third terms of (38) have only imaginary components. Thus,
[ ]{ } [ ]{ }'*
rsmr
'*
rsm
*
srm
'*
rsmr
*
srmmech iiLjiiLiiL(jRe
2
3
iiL)(jiiL(jRe
2
3
P ω−+ω=ω−ω+ω= (39)
Since the term '*
rsm
*
srm iiLiiL + has no imaginary part, the mechanical power reduces to:
{ }'*
rsmrmech iiLjRe
2
3
P ω−= (40)
Which can also be written as:
{ }'*
rsmrmech iiLIm
2
3
P ω= (41)
OR
[ ]'
qrds
'
drqsmrmech iiiiL
2
3
P −ω= (42)
The mechanical power is the product of torque and speed, and the mechanical rotor speed is
related to the rotor speed as ωr = (p/2)ωrm , thus from (42)
[ ]'
qrds
'
drqsme iiiiL
2
p
2
3
T −= (43)
8
Simulation of induction machine (IM) with MATLAB/SIMULINK
For the purpose of simulation and microprocessor implementation, the space vectors
representation of the induction machine is converted to its equivalent d-q axis form.
Transforming equations (30)–(33) to their equivalent d-q axis forms in stationary
reference frame (ωg = 0), and re-arranging them into matrix form, the following is
obtained:
⋅
+ω−ω−
ω+ω
+
+
=
rq
rd
sq
sd
rrrrmmr
rrrrmrm
mss
mss
rq
rd
sq
sd
i
i
i
i
sLRLsLL
LsLRLsL
sL0sLR0
0sL0sLR
v
v
v
v
(44)
‘s’in (44) represents the derivative operator d/dt. The space vectors equations can also
be put into state space forms with the choice of flux linkages or currents as state
variables. If the stator and rotor currents are chosen as the state variables, re-
arranging (44) the IM equation can be written as:
⋅
−
−
+⋅
ω−−ω−
ωω−
−ωω
ω−−ω−
−
=
sq
sd
m
m
r
r
sr
2
m
rq
rd
sq
sd
srsrrmssmr
srrsrsmrms
mrrmrrs
2
mr
rmrmrsq
2
mrrs
sr
2
m
rq
rd
sq
sd
v
v
L0
0L
L0
0L
LLL
1
i
i
i
i
LRLLLRLL
LLLRLLLR
LRLLLRL
LLLRiLLR
LLL
1
i
i
i
i
(45)
Equations (43),(45) along with the mechanical torque equation, can be used to simulate the
IM using SIMULINK. The SIMULINK blocks used to simulate the IM is shown in Figure 4.
q
8
Te
7
Vq
6
irq
5
Vd
4
speed
3
ird
2
isq
1
isd
Sum
Mux
Mux
1/s
Integrator
In1 Out1
IM1
-K-
Gain2
-K-
Gain1
Demux
Demux
Tload
Constant
3to2
-K-
1/J1
-K-
1/J
3
Vc
2
Vb
1
Va
Figure 4
http://encon.fke.utm.my/courses/mep1422/constant_vhz.mdl
Model {
Name constant_vhz
Version 5.0
SaveDefaultBlockParams on
SampleTimeColors off
LibraryLinkDisplay none
WideLines off
ShowLineDimensions off
ShowPortDataTypes off
ShowLoopsOnError on
IgnoreBidirectionalLines off
ShowStorageClass off
ExecutionOrder off
RecordCoverage off
CovPath /
CovSaveName covdata
CovMetricSettings dw
CovNameIncrementing off
CovHtmlReporting on
covSaveCumulativeToWorkspaceVar on
CovSaveSingleToWorkspaceVar on
CovCumulativeVarName covCumulativeData
CovCumulativeReport off
DataTypeOverride UseLocalSettings
MinMaxOverflowLogging UseLocalSettings
MinMaxOverflowArchiveMode Overwrite
BlockNameDataTip off
BlockParametersDataTip off
BlockDescriptionStringDataTip off
ToolBar on
StatusBar on
BrowserShowLibraryLinks off
BrowserLookUnderMasks off
Created Tue Oct 01 11:07:25 2002
UpdateHistory UpdateHistoryNever
ModifiedByFormat %Auto
ModifiedDateFormat %Auto
LastModifiedDate Mon Sep 13 15:37:48 2004
ModelVersionFormat 1.%AutoIncrement:14
ConfigurationManager none
SimParamPage Solver
LinearizationMsg none
Profile off
ParamWorkspaceSource MATLABWorkspace
AccelSystemTargetFile accel.tlc
AccelTemplateMakefile accel_default_tmf
AccelMakeCommand make_rtw
TryForcingSFcnDF off
ExtModeMexFile ext_comm
ExtModeBatchMode off
ExtModeTrigType manual
ExtModeTrigMode normal
ExtModeTrigPort 1
ExtModeTrigElement any
ExtModeTrigDuration 1000
ExtModeTrigHoldOff 0
ExtModeTrigDelay 0
ExtModeTrigDirection rising
ExtModeTrigLevel 0
ExtModeArchiveMode off
ExtModeAutoIncOneShot off
ExtModeIncDirWhenArm off
ExtModeAddSuffixToVar off
ExtModeWriteAllDataToWs off
ExtModeArmWhenConnect on
http://encon.fke.utm.my/courses/mep1422/constant_vhz.mdl (1 von 28) [17.05.2005 17:15:21]
http://encon.fke.utm.my/courses/mep1422/constant_vhz.mdl
ExtModeSkipDownloadWhenConnect off
ExtModeLogAll on
ExtModeAutoUpdateStatusClock on
BufferReuse on
RTWExpressionDepthLimit 5
SimulationMode normal
Solver ode5
SolverMode Auto
StartTime 0.0
StopTime 1000
MaxOrder 5
MaxStep 0.0001
MinStep 0.00001
MaxNumMinSteps -1
InitialStep 0.00001
FixedStep 10e-6
RelTol 1e-3
AbsTol auto
OutputOption RefineOutputTimes
OutputTimes []
Refine 1
LoadExternalInput off
ExternalInput [t, u]
LoadInitialState off
InitialState xInitial
SaveTime off
TimeSaveName t
SaveState off
StateSaveName xout
SaveOutput off
OutputSaveName yout
SaveFinalState off
FinalStateName xFinal
SaveFormat Array
Decimation 1
LimitDataPoints off
MaxDataPoints 10000000
SignalLoggingName sigsOut
ConsistencyChecking none
ArrayBoundsChecking none
AlgebraicLoopMsg warning
BlockPriorityViolationMsg warning
MinStepSizeMsg warning
InheritedTsInSrcMsg warning
DiscreteInheritContinuousMsg warning
MultiTaskRateTransMsg error
SingleTaskRateTransMsg none
CheckForMatrixSingularity none
IntegerOverflowMsg warning
Int32ToFloatConvMsg warning
ParameterDowncastMsg error
ParameterOverflowMsg error
ParameterPrecisionLossMsg warning
UnderSpecifiedDataTypeMsg none
UnnecessaryDatatypeConvMsg none
VectorMatrixConversionMsg none
InvalidFcnCallConnMsg error
SignalLabelMismatchMsg none
UnconnectedInputMsg warning
UnconnectedOutputMsg warning
UnconnectedLineMsg warning
SfunCompatibilityCheckMsg none
RTWInlineParameters off
BlockReductionOpt off
BooleanDataType off
http://encon.fke.utm.my/courses/mep1422/constant_vhz.mdl (2 von 28) [17.05.2005 17:15:21]
http://encon.fke.utm.my/courses/mep1422/constant_vhz.mdl
ConditionallyExecuteInputs on
ParameterPooling on
OptimizeBlockIOStorage on
ZeroCross on
AssertionControl UseLocalSettings
ProdHWDeviceType Microprocessor
ProdHWWordLengths 8,16,32,32
RTWSystemTargetFile grt.tlc
RTWTemplateMakefile grt_default_tmf
RTWMakeCommand make_rtw
RTWGenerateCodeOnly off
RTWRetainRTWFile off
TLCProfiler off
TLCDebug off
TLCCoverage off
TLCAssertion off
BlockDefaults {
Orientation right
ForegroundColor black
BackgroundColor white
DropShadow off
NamePlacement normal
FontName Helvetica
FontSize 10
FontWeight normal
FontAngle normal
ShowName on
}
BlockParameterDefaults {
Block {
BlockType Constant
Value 1
VectorParams1D on
ShowAdditionalParam off
OutDataTypeMode Inherit from 'Constant value'
OutDataType sfix(16)
ConRadixGroup Use specified scaling
OutScaling 2^0
}
Block {
BlockType Demux
Outputs 4
DisplayOption none
BusSelectionMode off
}
Block {
BlockType ElementaryMath
Operator sin
}
Block {
BlockType Gain
Gain 1
Multiplication Element-wise(K.*u)
ShowAdditionalParam off
ParameterDataTypeMode Same as input
ParameterDataType sfix(16)
ParameterScalingMode Best Precision: Matrix-wise
ParameterScaling 2^0
OutDataTypeMode Same as input
OutDataType sfix(16)
OutScaling 2^0
LockScale off
RndMeth Floor
SaturateOnIntegerOverflow on
}
http://encon.fke.utm.my/courses/mep1422/constant_vhz.mdl (3 von 28) [17.05.2005 17:15:21]
http://encon.fke.utm.my/courses/mep1422/constant_vhz.mdl
Block {
BlockType Inport
Port 1
PortDimensions -1
SampleTime -1
ShowAdditionalParam off
LatchInput off
DataType auto
OutDataType sfix(16)
OutScaling 2^0
SignalType auto
SamplingMode auto
Interpolate on
}
Block {
BlockType Integrator
ExternalReset none
InitialConditionSource internal
InitialCondition 0
LimitOutput off
UpperSaturationLimit inf
LowerSaturationLimit -inf
ShowSaturationPort off
ShowStatePort off
AbsoluteTolerance auto
ZeroCross on
}
Block {
BlockType Mux
Inputs 4
DisplayOption none
}
Block {
BlockType Outport
Port 1
OutputWhenDisabled held
InitialOutput []
}
Block {
BlockType Product
Inputs 2
Multiplication Element-wise(.*)
ShowAdditionalParam off
InputSameDT on
OutDataTypeMode Same as first input
OutDataType sfix(16)
OutScaling 2^0
LockScale off
RndMeth Floor
SaturateOnIntegerOverflow on
}
Block {
BlockType RateLimiter
RisingSlewLimit 1
FallingSlewLimit -1
LinearizeAsGain on
}
Block {
BlockType Scope
Floating off
ModelBased off
TickLabels OneTimeTick
ZoomMode on
Grid on
TimeRange auto
http://encon.fke.utm.my/courses/mep1422/constant_vhz.mdl (4 von 28) [17.05.2005 17:15:21]
http://encon.fke.utm.my/courses/mep1422/constant_vhz.mdl
YMin -5
YMax 5
SaveToWorkspace off
SaveName ScopeData
LimitDataPoints on
MaxDataPoints 5000
Decimation 1
SampleInput off
SampleTime 0
}
Block {
BlockType S-Function
FunctionName system
PortCounts []
SFunctionModules ''
}
Block {
BlockType SubSystem
ShowPortLabels on
Permissions ReadWrite
RTWSystemCode Auto
RTWFcnNameOpts Auto
RTWFileNameOpts Auto
SimViewingDevice off
DataTypeOverride UseLocalSettings
MinMaxOverflowLogging UseLocalSettings
}
Block {
BlockType Sum
IconShape rectangular
Inputs ++
ShowAdditionalParam off
InputSameDT on
OutDataTypeMode Same as first input
OutDataType sfix(16)
OutScaling 2^0
LockScale off
RndMeth Floor
SaturateOnIntegerOverflow on
}
Block {
BlockType Switch
Criteria u2 = Threshold
Threshold 0
ShowAdditionalParam off
InputSameDT on
OutDataTypeMode Inherit via internal rule
RndMeth Floor
SaturateOnIntegerOverflow on
ZeroCross on
}
}
AnnotationDefaults {
HorizontalAlignment center
VerticalAlignment middle
ForegroundColor black
BackgroundColor white
DropShadow off
FontName Helvetica
FontSize 10
FontWeight normal
FontAngle normal
}
LineDefaults {
FontName Helvetica
http://encon.fke.utm.my/courses/mep1422/constant_vhz.mdl (5 von 28) [17.05.2005 17:15:21]
http://encon.fke.utm.my/courses/mep1422/constant_vhz.mdl
FontSize 9
FontWeight normal
FontAngle normal
}
System {
Name constant_vhz
Location [2, 82, 790, 584]
Open on
ModelBrowserVisibility off
ModelBrowserWidth 200
ScreenColor white
PaperOrientation landscape
PaperPositionMode auto
PaperType usletter
PaperUnits inches
ZoomFactor 100
ReportName simulink-default.rpt
Block {
BlockType Constant
Name Constant
Position [35, 121, 75, 139]
Value 50
}
Block {
BlockType SubSystem
Name Constant V/Hz
Ports [2, 3]
Position [270, 88, 335, 172]
TreatAsAtomicUnit off
MaskPromptString Vm at rated frequency
MaskStyleString edit
MaskTunableValueString on
MaskEnableString on
MaskVisibilityString on
MaskToolTipString on
MaskVariables Vm=@1;
MaskIconFrame on
MaskIconOpaque on
MaskIconRotate none
MaskIconUnits autoscale
MaskValueString 240
System {
Name Constant V/Hz
Location [2, 70, 798, 552]
Open off
ModelBrowserVisibility off
ModelBrowserWidth 200
ScreenColor white
PaperOrientation landscape
PaperPositionMode auto
PaperType usletter
PaperUnits inches
ZoomFactor 88
Block {
BlockType Inport
Name In1
Position [30, 93, 60, 107]
}
Block {
BlockType Inport
Name boost
Position [20, 403, 50, 417]
Port 2
}
Block {
http://encon.fke.utm.my/courses/mep1422/constant_vhz.mdl (6 von 28) [17.05.2005 17:15:21]
http://encon.fke.utm.my/courses/mep1422/constant_vhz.mdl
BlockType Constant
Name Constant1
Position [195, 371, 235, 389]
Value (2*pi)/3
}
Block {
BlockType SubSystem
Name Dot Product1
Ports [2, 1]
Position [400, 307, 430, 343]
TreatAsAtomicUnit off
MaskType Dot Product
MaskDescription Inner (dot) product.ny=sum(u1.*u2) 
MaskHelp Computes the inner (dot) product of the inp
uts: sum(u1.*u2). The inputs are vectors of the same length. Output is a sca
lar.
MaskInitialization t=(0:.1:2*pi)';nx=cos(t);ny=sin(t);
MaskDisplay plot(0,0,1,1,x*[0.025 0.07]+0.5,y*[0.025 0.
07]+0.5)
MaskIconFrame on
MaskIconOpaque on
MaskIconRotate none
MaskIconUnits normalized
System {
Name Dot Product1
Location [33, 479, 253, 634]
Open off
ModelBrowserVisibility off
ModelBrowserWidth 200
ScreenColor white
PaperOrientation landscape
PaperPositionMode auto
PaperType usletter
PaperUnits inches
ZoomFactor 100
Block {
BlockType Inport
Name in_1
Position [15, 25, 35, 45]
}
Block {
BlockType Inport
Name in_2
Position [15, 90, 35, 110]
Port 2
}
Block {
BlockType Product
Name Product
Ports [2, 1]
Position [65, 55, 90, 75]
}
Block {
BlockType Sum
Name Sum
Ports [1, 1]
Position [125, 55, 145, 75]
Inputs +
}
Block {
BlockType Outport
Name out_1
Position [185, 55, 205, 75]
InitialOutput 0
}
http://encon.fke.utm.my/courses/mep1422/constant_vhz.mdl (7 von 28) [17.05.2005 17:15:21]
http://encon.fke.utm.my/courses/mep1422/constant_vhz.mdl
Line {
SrcBlock Sum
SrcPort 1
DstBlock out_1
DstPort 1
}
Line {
SrcBlock Product
SrcPort 1
DstBlock Sum
DstPort 1
}
Line {
SrcBlock in_1
SrcPort 1
DstBlock Product
DstPort 1
}
Line {
SrcBlock in_2
SrcPort 1
DstBlock Product
DstPort 2
}
}
}
Block {
BlockType SubSystem
Name Dot Product2
Ports [2, 1]
Position [340, 72, 370, 108]
TreatAsAtomicUnit off
MaskType Dot Product
MaskDescription Inner (dot) product.ny=sum(u1.*u2) 
MaskHelp Computes the inner (dot) product of the inp
uts: sum(u1.*u2). The inputs are vectors of the same length. Output is a sca
lar.
MaskInitialization t=(0:.1:2*pi)';nx=cos(t);ny=sin(t);
MaskDisplay plot(0,0,1,1,x*[0.025 0.07]+0.5,y*[0.025 0.
07]+0.5)
MaskIconFrame on
MaskIconOpaque on
MaskIconRotate none
MaskIconUnits normalized
System {
Name Dot Product2
Location [33, 479, 253, 634]
Open off
ModelBrowserVisibility off
ModelBrowserWidth 200
ScreenColor white
PaperOrientation landscape
PaperPositionMode auto
PaperType usletter
PaperUnits inches
ZoomFactor 100
Block {
BlockType Inport
Name in_1
Position [15, 25, 35, 45]
}
Block {
BlockType Inport
Name in_2
Position [15, 90, 35, 110]
http://encon.fke.utm.my/courses/mep1422/constant_vhz.mdl (8 von 28) [17.05.2005 17:15:21]
http://encon.fke.utm.my/courses/mep1422/constant_vhz.mdl
Port 2
}
Block {
BlockType Product
Name Product
Ports [2, 1]
Position [65, 55, 90, 75]
}
Block {
BlockType Sum
Name Sum
Ports [1, 1]
Position [125, 55, 145, 75]
Inputs +
}
Block {
BlockType Outport
Name out_1
Position [185, 55, 205, 75]
InitialOutput 0
}
Line {
SrcBlock in_2
SrcPort 1
DstBlock Product
DstPort 2
}
Line {
SrcBlock in_1
SrcPort 1
DstBlock Product
DstPort 1
}
Line {
SrcBlock Product
SrcPort 1
DstBlock Sum
DstPort 1
}
Line {
SrcBlock Sum
SrcPort 1
DstBlock out_1
DstPort 1
}
}
}
Block {
BlockType SubSystem
Name Dot Product3
Ports [2, 1]
Position [385, 467, 415, 503]
TreatAsAtomicUnit off
MaskType Dot Product
MaskDescription Inner (dot) product.ny=sum(u1.*u2) 
MaskHelp Computes the inner (dot) product of the inp
uts: sum(u1.*u2). The inputs are vectors of the same length. Output is a sca
lar.
MaskInitialization t=(0:.1:2*pi)';nx=cos(t);ny=sin(t);
MaskDisplay plot(0,0,1,1,x*[0.025 0.07]+0.5,y*[0.025 0.
07]+0.5)
MaskIconFrame on
MaskIconOpaque on
MaskIconRotate none
MaskIconUnits normalized
http://encon.fke.utm.my/courses/mep1422/constant_vhz.mdl (9 von 28) [17.05.2005 17:15:21]
http://encon.fke.utm.my/courses/mep1422/constant_vhz.mdl
System {
Name Dot Product3
Location [33, 479, 253, 634]
Open off
ModelBrowserVisibility off
ModelBrowserWidth 200
ScreenColor white
PaperOrientation landscape
PaperPositionMode auto
PaperType usletter
PaperUnits inches
ZoomFactor 100
Block {
BlockType Inport
Name in_1
Position [15, 25, 35, 45]
}
Block {
BlockType Inport
Name in_2
Position [15, 90, 35, 110]
Port 2
}
Block {
BlockType Product
Name Product
Ports [2, 1]
Position [65, 55, 90, 75]
}
Block {
BlockType Sum
Name Sum
Ports [1, 1]
Position [125, 55, 145, 75]
Inputs +
}
Block {
BlockType Outport
Name out_1
Position [185, 55, 205, 75]
InitialOutput 0
}
Line {
SrcBlock in_2
SrcPort 1
DstBlock Product
DstPort 2
}
Line {
SrcBlock in_1
SrcPort 1
DstBlock Product
DstPort 1
}
Line {
SrcBlock Product
SrcPort 1
DstBlock Sum
DstPort 1
}
Line {
SrcBlock Sum
SrcPort 1
DstBlock out_1
DstPort 1
http://encon.fke.utm.my/courses/mep1422/constant_vhz.mdl (10 von 28) [17.05.2005 17:15:21]
http://encon.fke.utm.my/courses/mep1422/constant_vhz.mdl
}
}
}
Block {
BlockType ElementaryMath
Name ElementarynMath
Ports [1, 1]
Position [275, 85, 305, 115]
}
Block {
BlockType ElementaryMath
Name ElementarynMath1
Ports [1, 1]
Position [335, 320, 365, 350]
}
Block {
BlockType ElementaryMath
Name ElementarynMath2
Ports [1, 1]
Position [320, 480, 350, 510]
}
Block {
BlockType Gain
Name Gain
Position [150, 85, 180, 115]
Gain 2*pi
}
Block {
BlockType Gain
Name Gain1
Position [150, 25, 180, 55]
Gain Vm/50
}
Block {
BlockType Gain
Name Gain2
Position [170, 320, 200, 350]
Gain 2*pi
}
Block {
BlockType Gain
Name Gain3
Position [170, 235, 200, 265]
Gain Vm/50
}
Block {
BlockType Gain
Name Gain4
Position [160, 480, 190, 510]
Gain 2*pi
}
Block {
BlockType Gain
Name Gain5
Position [160, 420, 190, 450]
Gain Vm/50
}
Block {
BlockType Integrator
Name Integrator
Ports [1, 1]
Position [210, 85, 240, 115]
}
Block {
BlockType Integrator
http://encon.fke.utm.my/courses/mep1422/constant_vhz.mdl (11 von 28) [17.05.2005 17:15:21]
http://encon.fke.utm.my/courses/mep1422/constant_vhz.mdl
Name Integrator1
Ports [1, 1]
Position [230, 320, 260, 350]
}
Block {
BlockType Integrator
Name Integrator2
Ports [1, 1]
Position [220, 480, 250, 510]
}
Block {
BlockType Sum
Name Sum
Ports [2, 1]
Position [285, 325, 305, 345]
ShowName off
IconShape round
Inputs |+-
InputSameDT off
OutDataTypeMode Inherit via internal rule
}
Block {
BlockType Sum
Name Sum1
Ports [2, 1]
Position [285, 485, 305, 505]
ShowName off
IconShape round
Inputs ++|
InputSameDT off
OutDataTypeMode Inherit via internal rule
}
Block {
BlockType Sum
Name Sum2
Ports [2, 1]
Position [275, 240, 295, 260]
ShowName off
IconShape round
Inputs ++|
InputSameDT off
OutDataTypeMode Inherit via internal rule
}
Block {
BlockType Sum
Name Sum3
Ports [2, 1]
Position [245, 30, 265, 50]
ShowName off
IconShape round
Inputs ++|
InputSameDT off
OutDataTypeMode Inherit via internal rule
}
Block {
BlockType Sum
Name Sum4
Ports [2, 1]
Position [325, 425, 345, 445]
ShowName off
IconShape round
Inputs ++|
InputSameDT off
OutDataTypeMode Inherit via internal rule
}
http://encon.fke.utm.my/courses/mep1422/constant_vhz.mdl (12 von 28) [17.05.2005 17:15:21]
http://encon.fke.utm.my/courses/mep1422/constant_vhz.mdl
Block {
BlockType Outport
Name Out1
Position [395, 83, 425, 97]
}
Block {
BlockType Outport
Name Out2
Position [455, 318, 485, 332]
Port 2
}
Block {
BlockType Outport
Name Out3
Position [440, 478, 470, 492]
Port 3
}
Line {
SrcBlock Integrator
SrcPort 1
DstBlock ElementarynMath
DstPort 1
}
Line {
SrcBlock ElementarynMath
SrcPort 1
DstBlock Dot Product2
DstPort 2
}
Line {
SrcBlock Gain
SrcPort 1
DstBlock Integrator
DstPort 1
}
Line {
SrcBlock ElementarynMath1
SrcPort 1
DstBlock Dot Product1
DstPort 2
}
Line {
SrcBlock Gain2
SrcPort 1
DstBlock Integrator1
DstPort 1
}
Line {
SrcBlock ElementarynMath2
SrcPort 1
DstBlock Dot Product3
DstPort 2
}
Line {
SrcBlock Gain4
SrcPort 1
DstBlock Integrator2
DstPort 1
}
Line {
SrcBlock Sum
SrcPort 1
DstBlock ElementarynMath1
DstPort 1
}
http://encon.fke.utm.my/courses/mep1422/constant_vhz.mdl (13 von 28) [17.05.2005 17:15:21]
http://encon.fke.utm.my/courses/mep1422/constant_vhz.mdl
Line {
SrcBlock Integrator1
SrcPort 1
DstBlock Sum
DstPort 1
}
Line {
SrcBlock Constant1
SrcPort 1
Points [0, 0; 55, 0]
Branch {
Points [0, -20]
DstBlock Sum
DstPort 2
}
Branch {
Points [5, 0; 0, 90]
DstBlock Sum1
DstPort 1
}
}
Line {
SrcBlock Sum1
SrcPort 1
DstBlock ElementarynMath2
DstPort 1
}
Line {
SrcBlock Integrator2
SrcPort 1
DstBlock Sum1
DstPort 2
}
Line {
SrcBlock In1
SrcPort 1
Points [0, 0; 15, 0]
Branch {
Points [15, 0]
Branch {
DstBlock Gain
DstPort 1
}
Branch {
Points [0, -60]
DstBlock Gain1
DstPort 1
}
}
Branch {
Points [0, 235]
Branch {
Points [35, 0]
Branch {
Points [0, -85]
DstBlock Gain3
DstPort 1
}
Branch {
DstBlock Gain2
DstPort 1
}
}
Branch {
Points [0, 160; 25, 0]
http://encon.fke.utm.my/courses/mep1422/constant_vhz.mdl (14 von 28) [17.05.2005 17:15:21]
http://encon.fke.utm.my/courses/mep1422/constant_vhz.mdl
Branch {
DstBlock Gain4
DstPort 1
}
Branch {
Points [0, -60]
DstBlock Gain5
DstPort 1
}
}
}
}
Line {
SrcBlock Dot Product2
SrcPort 1
DstBlock Out1
DstPort 1
}
Line {
SrcBlock Dot Product1
SrcPort 1
DstBlock Out2
DstPort 1
}
Line {
SrcBlock Dot Product3
SrcPort 1
DstBlock Out3
DstPort 1
}
Line {
SrcBlock Gain3
SrcPort 1
DstBlock Sum2
DstPort 2
}
Line {
SrcBlock Sum2
SrcPort 1
Points [40, 0; 0, 65]
DstBlock Dot Product1
DstPort 1
}
Line {
SrcBlock Gain1
SrcPort 1
DstBlock Sum3
DstPort 2
}
Line {
SrcBlock Sum3
SrcPort 1
Points [25, 0; 0, 40]
DstBlock Dot Product2
DstPort 1
}
Line {
SrcBlock Gain5
SrcPort 1
DstBlock Sum4
DstPort 2
}
Line {
SrcBlock Sum4
SrcPort 1
http://encon.fke.utm.my/courses/mep1422/constant_vhz.mdl (15 von 28) [17.05.2005 17:15:21]
http://encon.fke.utm.my/courses/mep1422/constant_vhz.mdl
Points [10, 0; 0, 40]
DstBlock Dot Product3
DstPort 1
}
Line {
SrcBlock boost
SrcPort 1
Points [70, 0]
Branch {
DstBlock Sum4
DstPort 1
}
Branch {
Points [0, -220]
Branch {
Points [0, -175]
DstBlock Sum3
DstPort 1
}
Branch {
Points [160, 0]
DstBlock Sum2
DstPort 1
}
}
}
}
}
Block {
BlockType Constant
Name Constant1
Position [60, 280, 90, 300]
Value 50
}
Block {
BlockType Constant
Name Constant2
Position [60, 230, 90, 250]
Value 0
}
Block {
BlockType Gain
Name Gain
Position [335, 35, 365, 65]
Gain (2*pi)/2
}
Block {
BlockType SubSystem
Name Induction Machine
Ports [3, 8]
Position [470, 63, 525, 192]
TreatAsAtomicUnit off
MaskPromptString Stator resistance (ohm)|Rotor resistance (ohm)|
Stator self inductance (H)|Rotor self inductance (H)|Mutual Inductance (H)|No
 of poles|Moment of inertia (kg.m^2)|Load torque (Nm)|Load constant
MaskStyleString edit,edit,edit,edit,edit,edit,edit,edit,edit
MaskTunableValueString on,on,on,on,on,on,on,on,on
MaskCallbackString ||||||||
MaskEnableString on,on,on,on,on,on,on,on,on
MaskVisibilityString on,on,on,on,on,on,on,on,on
MaskToolTipString on,on,on,on,on,on,on,on,on
MaskVarAliasString ,,,,,,,,
MaskVariables Rs=@1;Rr=@2;Ls=@3;Lr=@4;Lm=@5;pole=@6;J=@7;Tloa
d=@8;load_C=@9;
MaskIconFrame on
http://encon.fke.utm.my/courses/mep1422/constant_vhz.mdl (16 von 28) [17.05.2005 17:15:21]
http://encon.fke.utm.my/courses/mep1422/constant_vhz.mdl
MaskIconOpaque on
MaskIconRotate none
MaskIconUnits autoscale
MaskValueString 5.5|4.51|306.5e-3|306.5e-3|291.9e-3|4|0.02|0.01
|0.1
System {
Name Induction Machine
Location [2, 70, 798, 552]
Open off
ModelBrowserVisibility off
ModelBrowserWidth 200
ScreenColor white
PaperOrientation landscape
PaperPositionMode auto
PaperType usletter
PaperUnits inches
ZoomFactor 100
Block {
BlockType Inport
Name Va
Position [25, 40, 45, 60]
}
Block {
BlockType Inport
Name Vb
Position [25, 120, 45, 140]
Port 2
}
Block {
BlockType Inport
Name Vc
Position [25, 240, 45, 260]
Port 3
}
Block {
BlockType Gain
Name 1/J
Position [260, 292, 285, 318]
Orientation left
Gain pole/(2*J)
SaturateOnIntegerOverflow off
}
Block {
BlockType SubSystem
Name 3to2
Ports [3, 2]
Position [105, 81, 135, 139]
ShowPortLabels off
TreatAsAtomicUnit off
System {
Name 3to2
Location [4, 74, 628, 500]
Open off
ModelBrowserVisibility off
ModelBrowserWidth 200
ScreenColor white
PaperOrientation landscape
PaperPositionMode auto
PaperType usletter
PaperUnits inches
ZoomFactor 100
Block {
BlockType Inport
Name in_1
Position [15, 50, 35, 70]
http://encon.fke.utm.my/courses/mep1422/constant_vhz.mdl (17 von 28) [17.05.2005 17:15:21]
http://encon.fke.utm.my/courses/mep1422/constant_vhz.mdl
}
Block {
BlockType Inport
Name in_2
Position [15, 115, 35, 135]
Port 2
}
Block {
BlockType Inport
Name in_3
Position [15, 180, 35, 200]
Port 3
}
Block {
BlockType Gain
Name Gain3
Position [120, 248, 160, 272]
Gain 0.577
}
Block {
BlockType Gain
Name Gain4
Position [120, 298, 160, 322]
Gain -0.577
}
Block {
BlockType Gain
Name Gain5
Position [145, 143, 185, 167]
Gain -0.33333
}
Block {
BlockType Gain
Name Gain6
Position [140, 183, 180, 207]
Gain -0.33333
}
Block {
BlockType Gain
Name Gain7
Position [135, 63, 175, 87]
Gain 0.66666
}
Block {
BlockType Sum
Name Ib
Ports [2, 1]
Position [240, 255, 260, 275]
}
Block {
BlockType Sum
Name Ib1
Ports [3, 1]
Position [260, 87, 280, 123]
Inputs +++
}
Block {
BlockType Outport
Name d
Position [330, 60, 350, 80]
InitialOutput 0
}
Block {
BlockType Outport
Name q
http://encon.fke.utm.my/courses/mep1422/constant_vhz.mdl (18 von 28) [17.05.2005 17:15:21]
http://encon.fke.utm.my/courses/mep1422/constant_vhz.mdl
Position [310, 250, 330, 270]
Port 2
InitialOutput 0
}
Line {
SrcBlock Ib1
SrcPort 1
Points [15, 0; 0, -35]
DstBlock d
DstPort 1
}
Line {
SrcBlock Gain7
SrcPort 1
Points [30, 0; 0, 20]
DstBlock Ib1
DstPort 1
}
Line {
SrcBlock in_1
SrcPort 1
Points [40, 0; 0, 15]
DstBlock Gain7
DstPort 1
}
Line {
SrcBlock Gain6
SrcPort 1
Points [30, 0; 0, -90]
DstBlock Ib1
DstPort 2
}
Line {
SrcBlock Gain5
SrcPort 1
Points [25, 0; 0, -40]
DstBlock Ib1
DstPort 3
}
Line {
SrcBlock in_3
SrcPort 1
Points [40, 0; 0, 5]
Branch {
DstBlock Gain6
DstPort 1
}
Branch {
Points [0, 115]
DstBlock Gain4
DstPort 1
}
}
Line {
SrcBlock in_2
SrcPort 1
Points [20, 0; 0, 30]
Branch {
DstBlock Gain5
DstPort 1
}
Branch {
Points [0, 105]
DstBlock Gain3
DstPort 1
http://encon.fke.utm.my/courses/mep1422/constant_vhz.mdl (19 von 28) [17.05.2005 17:15:21]
http://encon.fke.utm.my/courses/mep1422/constant_vhz.mdl
}
}
Line {
SrcBlock Gain3
SrcPort 1
DstBlock Ib
DstPort 1
}
Line {
SrcBlock Gain4
SrcPort 1
Points [30, 0; 0, -40]
DstBlock Ib
DstPort 2
}
Line {
SrcBlock Ib
SrcPort 1
DstBlock q
DstPort 1
}
}
}
Block {
BlockType Constant
Name Constant
Position [630, 306, 670, 324]
Orientation left
Value Tload
}
Block {
BlockType Demux
Name Demux
Ports [1, 5]
Position [420, 91, 460, 149]
Outputs 5
}
Block {
BlockType Gain
Name Gain1
Position [150, 407, 175, 433]
Orientation left
Gain 2/pole
}
Block {
BlockType SubSystem
Name IM1
Ports [1, 1]
Position [320, 106, 380, 134]
TreatAsAtomicUnit off
System {
Name IM1
Location [248, 340, 468, 422]
Open off
ModelBrowserVisibility off
ModelBrowserWidth 200
ScreenColor white
PaperOrientation landscape
PaperPositionMode auto
PaperType usletter
PaperUnits inches
ZoomFactor 100
Block {
BlockType Inport
Name In1
http://encon.fke.utm.my/courses/mep1422/constant_vhz.mdl (20 von 28) [17.05.2005 17:15:21]
http://encon.fke.utm.my/courses/mep1422/constant_vhz.mdl
Position [25, 33, 55, 47]
}
Block {
BlockType S-Function
Name S-Function
Ports [1, 1]
Position [80, 25, 140, 55]
FunctionName imch
Parameters Rs, Rr, Ls,Lr,Lm,pole
}
Block {
BlockType Outport
Name Out1
Position [165, 33, 195, 47]
InitialOutput 0
}
Line {
SrcBlock In1
SrcPort 1
DstBlock S-Function
DstPort 1
}
Line {
SrcBlock S-Function
SrcPort 1
DstBlock Out1
DstPort 1
}
}
}
Block {
BlockType Integrator
Name Integrator
Ports [1, 1]
Position [360, 295, 380, 315]
Orientation left
}
Block {
BlockType Mux
Name Mux
Ports [3, 1]
Position [260, 104, 290, 136]
Inputs 3
}
Block {
BlockType Sum
Name Sum
Ports [3, 1]
Position [440, 287, 460, 323]
Orientation left
Inputs +--
}
Block {
BlockType Gain
Name load_C
Position [375, 367, 400, 393]
Gain load_C
SaturateOnIntegerOverflow off
}
Block {
BlockType Outport
Name isd
Position [630, 25, 650, 45]
InitialOutput 0
}
http://encon.fke.utm.my/courses/mep1422/constant_vhz.mdl (21 von 28) [17.05.2005 17:15:21]
http://encon.fke.utm.my/courses/mep1422/constant_vhz.mdl
Block {
BlockType Outport
Name isq
Position [625, 70, 645, 90]
Port 2
InitialOutput 0
}
Block {
BlockType Outport
Name ird
Position [600, 140, 620, 160]
Port 3
InitialOutput 0
}
Block {
BlockType Outport
Name speed
Position [90, 410, 110, 430]
Orientation left
Port 4
InitialOutput 0
}
Block {
BlockType Outport
Name Vd
Position [265, 50, 285, 70]
Port 5
InitialOutput 0
}
Block {
BlockType Outport
Name irq
Position [595, 185, 615, 205]
Port 6
InitialOutput 0
}
Block {
BlockType Outport
Name Vq
Position [90, 285, 110, 305]
Orientation left
Port 7
InitialOutput 0
}
Block {
BlockType Outport
Name Te
Position [715, 230, 735, 250]
Port 8
InitialOutput 0
}
Line {
SrcBlock Demux
SrcPort 1
Points [60, 0; 0, -20]
DstBlock isq
DstPort 1
}
Line {
SrcBlock Demux
SrcPort 2
Points [65, 0; 0, -75]
DstBlock isd
DstPort 1
}
http://encon.fke.utm.my/courses/mep1422/constant_vhz.mdl (22 von 28) [17.05.2005 17:15:21]
http://encon.fke.utm.my/courses/mep1422/constant_vhz.mdl
Line {
SrcBlock 3to2
SrcPort 2
Points [0, 0]
Branch {
Points [0, 170]
DstBlock Vq
DstPort 1
}
Branch {
Points [55, 0; 0, -15]
DstBlock Mux
DstPort 1
}
}
Line {
SrcBlock 3to2
SrcPort 1
Points [0, 0; 25, 0]
Branch {
Points [0, -35]
DstBlock Vd
DstPort 1
}
Branch {
Points [30, 0; 0, 25]
DstBlock Mux
DstPort 2
}
}
Line {
SrcBlock Demux
SrcPort 5
Points [45, 0; 0, 145]
Branch {
Points [0, 15; -35, 0]
DstBlock Sum
DstPort 1
}
Branch {
Points [70, 0; 0, -45]
DstBlock Te
DstPort 1
}
}
Line {
SrcBlock Vc
SrcPort 1
Points [20, 0; 0, -120]
DstBlock 3to2
DstPort 3
}
Line {
SrcBlock Vb
SrcPort 1
Points [20, 0; 0, -20]
DstBlock 3to2
DstPort 2
}
Line {
SrcBlock Va
SrcPort 1
Points [20, 0; 0, 40]
DstBlock 3to2
DstPort 1
http://encon.fke.utm.my/courses/mep1422/constant_vhz.mdl (23 von 28) [17.05.2005 17:15:21]
http://encon.fke.utm.my/courses/mep1422/constant_vhz.mdl
}
Line {
SrcBlock 1/J
SrcPort 1
Points [0, 0; -25, 0]
Branch {
Points [0, -175]
DstBlock Mux
DstPort 3
}
Branch {
Points [-15, 0; 0, 75]
Branch {
Points [0, 40]
DstBlock Gain1
DstPort 1
}
Branch {
DstBlock load_C
DstPort 1
}
}
}
Line {
SrcBlock Mux
SrcPort 1
DstBlock IM1
DstPort 1
}
Line {
SrcBlock IM1
SrcPort 1
DstBlock Demux
DstPort 1
}
Line {
SrcBlock Sum
SrcPort 1
DstBlock Integrator
DstPort 1
}
Line {
SrcBlock Integrator
SrcPort 1
DstBlock 1/J
DstPort 1
}
Line {
SrcBlock Demux
SrcPort 3
Points [30, 0; 0, 75]
DstBlock irq
DstPort 1
}
Line {
SrcBlock Demux
SrcPort 4
Points [25, 0; 0, 20]
DstBlock ird
DstPort 1
}
Line {
SrcBlock Gain1
SrcPort 1
Points [0, 0]
http://encon.fke.utm.my/courses/mep1422/constant_vhz.mdl (24 von 28) [17.05.2005 17:15:21]
http://encon.fke.utm.my/courses/mep1422/constant_vhz.mdl
DstBlock speed
DstPort 1
}
Line {
SrcBlock load_C
SrcPort 1
Points [145, 0; 0, -75]
DstBlock Sum
DstPort 2
}
Line {
SrcBlock Constant
SrcPort 1
DstBlock Sum
DstPort 3
}
Annotation {
Name q
Position [482, 87]
VerticalAlignment top
}
}
}
Block {
BlockType Reference
Name Manual Switch
Ports [2, 1]
Position [150, 232, 180, 268]
SourceBlock simulink/SignalnRouting/Manual Switch
SourceType Manual Switch
sw 0
action 0
}
Block {
BlockType Mux
Name Mux
Ports [2, 1]
Position [660, 41, 665, 79]
ShowName off
Inputs 2
DisplayOption bar
}
Block {
BlockType RateLimiter
Name Rate Limiter
Position [170, 115, 200, 145]
RisingSlewLimit 50
FallingSlewLimit -50
}
Block {
BlockType Scope
Name Scope
Ports [3]
Position [735, 104, 765, 136]
Location [357, 69, 795, 439]
Open on
NumInputPorts 3
List {
ListType AxesTitles
axes1 %SignalLabel
axes2 %SignalLabel
axes3 %SignalLabel
}
List {
ListType SelectedSignals
http://encon.fke.utm.my/courses/mep1422/constant_vhz.mdl (25 von 28) [17.05.2005 17:15:21]
http://encon.fke.utm.my/courses/mep1422/constant_vhz.mdl
axes1 
axes2 
axes3 
}
TimeRange 1.5
YMin -10~-20~-50
YMax 80~20~50
DataFormat StructureWithTime
}
Block {
BlockType Scope
Name Scope1
Ports [4]
Position [455, 271, 490, 364]
Location [6, 204, 444, 564]
Open on
NumInputPorts 4
List {
ListType AxesTitles
axes1 %SignalLabel
axes2 %SignalLabel
axes3 %SignalLabel
axes4 %SignalLabel
}
List {
ListType SelectedSignals
axes1 
axes2 
axes3 
axes4 
}
TimeRange 1.5
YMin -400~-400~-400~-5
YMax 400~400~400~60
SaveName ScopeData1
DataFormat StructureWithTime
}
Block {
BlockType Reference
Name SlidernGain1
Ports [1, 1]
Position [100, 115, 130, 145]
SourceBlock simulink/MathnOperations/SlidernGain
SourceType Slider Gain
low 0
gain 0.07
high 1
}
Line {
SrcBlock Induction Machine
SrcPort 8
Points [55, 0; 0, -60]
DstBlock Scope
DstPort 2
}
Line {
SrcBlock Induction Machine
SrcPort 2
Points [190, 0]
DstBlock Scope
DstPort 3
}
Line {
SrcBlock SlidernGain1
SrcPort 1
http://encon.fke.utm.my/courses/mep1422/constant_vhz.mdl (26 von 28) [17.05.2005 17:15:21]
http://encon.fke.utm.my/courses/mep1422/constant_vhz.mdl
DstBlock Rate Limiter
DstPort 1
}
Line {
SrcBlock Constant
SrcPort 1
DstBlock SlidernGain1
DstPort 1
}
Line {
SrcBlock Constant V/Hz
SrcPort 2
Points [0, 0; 70, 0]
Branch {
DstBlock Induction Machine
DstPort 2
}
Branch {
Points [0, 175]
DstBlock Scope1
DstPort 2
}
}
Line {
SrcBlock Constant V/Hz
SrcPort 1
Points [55, 0; 0, -20; 35, 0]
Branch {
DstBlock Induction Machine
DstPort 1
}
Branch {
Points [0, 195]
DstBlock Scope1
DstPort 1
}
}
Line {
SrcBlock Constant V/Hz
SrcPort 3
Points [0, 0; 40, 0]
Branch {
Points [15, 0; 0, 20]
DstBlock Induction Machine
DstPort 3
}
Branch {
Points [0, 175]
DstBlock Scope1
DstPort 3
}
}
Line {
SrcBlock Rate Limiter
SrcPort 1
Points [0, 0; 10, 0]
Branch {
Points [0, 225]
DstBlock Scope1
DstPort 4
}
Branch {
Points [25, 0]
Branch {
Points [15, 0]
http://encon.fke.utm.my/courses/mep1422/constant_vhz.mdl (27 von 28) [17.05.2005 17:15:21]
http://encon.fke.utm.my/courses/mep1422/constant_vhz.mdl
DstBlock Constant V/Hz
DstPort 1
}
Branch {
Points [0, -80]
DstBlock Gain
DstPort 1
}
}
}
Line {
SrcBlock Constant1
SrcPort 1
Points [0, -30]
DstBlock Manual Switch
DstPort 2
}
Line {
SrcBlock Constant2
SrcPort 1
DstBlock Manual Switch
DstPort 1
}
Line {
SrcBlock Manual Switch
SrcPort 1
Points [70, 0]
DstBlock Constant V/Hz
DstPort 2
}
Line {
SrcBlock Mux
SrcPort 1
Points [50, 0]
DstBlock Scope
DstPort 1
}
Line {
SrcBlock Induction Machine
SrcPort 4
Points [115, 0]
DstBlock Mux
DstPort 2
}
Line {
SrcBlock Gain
SrcPort 1
DstBlock Mux
DstPort 1
}
}
}
http://encon.fke.utm.my/courses/mep1422/constant_vhz.mdl (28 von 28) [17.05.2005 17:15:21]
http://encon.fke.utm.my/courses/mep1422/imch.c
/*
* sfuntmpl.c: Template C S-function source file.
*
* -------------------------------------------------------------------------
* | See matlabroot/simulink/src/sfuntmpl.doc for a more detailed template |
* -------------------------------------------------------------------------
*
* Copyright (c) 1990-97, by The MathWorks, Inc.
* All Rights Reserved
* $Revision 1.1 $
*/
/*
* You must specify the S_FUNCTION_NAME as the name of your S-function.
*/
#define S_FUNCTION_NAME imch
/* Input Arguments */
/*
* Need to include simstruc.h for the definition of the SimStruct and
* its associated macro definitions.
*/
/* #include tmwtypes.h */
#include tmwtypes.h
#include simstruc.h
#define Rs ssGetArg(S,0)
#define Rr ssGetArg(S,1)
#define Ls ssGetArg(S,2)
#define Lr ssGetArg(S,3)
#define Lm ssGetArg(S,4)
#define pole ssGetArg(S,5)
/*====================*
* S-function methods *
*====================*/
/* Function: mdlInitializeSizes ===============================================
* Abstract:
*
* The sizes information is used by SIMULINK to determine the S-function
* block's characteristics (number of inputs, outputs, states, etc.).
*
*/
static void mdlInitializeSizes(SimStruct *S)
{
ssSetNumContStates( S, 4); /* number of continuous states */
ssSetNumDiscStates( S, 0); /* number of discrete states */
ssSetNumInputs( S, 3); /* number of inputs */
ssSetNumOutputs( S, 5); /* number of outputs */
ssSetDirectFeedThrough(S, 0); /* direct feedthrough flag */
ssSetNumSampleTimes( S, 1); /* number of sample times */
ssSetNumInputArgs( S, 6);
ssSetNumRWork( S, 0); /* number of real work vector elements */
ssSetNumIWork( S, 0); /* number of integer work vector elements*/
ssSetNumPWork( S, 0); /* number of pointer work vector elements*/
ssSetNumModes( S, 0); /* number of mode work vector elements */
ssSetNumNonsampledZCs( S, 0); /* number of nonsampled zero crossings */
ssSetOptions( S, 0); /* general options (SS_OPTION_xx) */
}
http://encon.fke.utm.my/courses/mep1422/imch.c (1 von 3) [17.05.2005 17:15:22]
http://encon.fke.utm.my/courses/mep1422/imch.c
/* Function: mdlInitializeSampleTimes =========================================
*/
static void mdlInitializeSampleTimes(SimStruct *S)
{
ssSetSampleTime(S, 0, CONTINUOUS_SAMPLE_TIME);
ssSetOffsetTime(S, 0, 0.0);
}
/* Function: mdlInitializeConditions ==========================================
* Abstract:
*
* In this function, you should initialize the continuous and discrete
* states for your S-function block. The initial states are placed
* in the x0 variable. You can also perform any other initialization
* activities that your S-function may require.
*/
static void mdlInitializeConditions(real_T *x0, SimStruct *S)
{
int i;
for (i=0; i4; i++){
*x0++ = 0.0;
}
}
/* Function: mdlOutputs =======================================================
* Abstract:
*
* In this function, you compute the outputs of your S-function
* block. The outputs are placed in the y variable.
*/
static void mdlOutputs(real_T *y, const real_T *x, const real_T *u,
SimStruct *S, int_T tid)
{
double lm;
double pl;
lm = mxGetPr(Lm)[0];
pl = mxGetPr(pole)[0];
y[0]=x[0];
y[1]=x[1];
y[2]=x[2];
y[3]=x[3];
y[4]=1.5*(pl/2)*lm*((x[0]*x[3])-(x[1]*x[2]));
}
static void mdlUpdate(real_T *x, const real_T *u, SimStruct *S, int_T tid)
{
}
/* Function: mdlDerivatives ===================================================
* Abstract:
*
* In this function, you compute the S-function block's derivatives.
* The derivatives are placed in the dx variable.
*/
static void mdlDerivatives(real_T *dx, const real_T *x, const real_T *u,
http://encon.fke.utm.my/courses/mep1422/imch.c (2 von 3) [17.05.2005 17:15:22]
http://encon.fke.utm.my/courses/mep1422/imch.c
SimStruct *S, int_T
tid)
/* x0=iq x1=id x2= iqr x3= idr u0=vq u1=vd u2=w */
{
double lr,ls,rr,rs,lm,a;
lm = mxGetPr(Lm)[0];
lr = mxGetPr(Lr)[0];
ls = mxGetPr(Ls)[0];
rr = mxGetPr(Rr)[0];
rs = mxGetPr(Rs)[0];
a=1/(lm*lm-lr*ls);
dx[0]=(u[2]*lm*lm*x[1]+rs*lr*x[0]+u[2]*lr*lm*x[3]-rr*lm*x[2]-lr*u[0])*a;
dx[1]=(rs*lr*x[1]-u[2]*lm*lm*x[0]-rr*lm*x[3]-u[2]*lr*lm*x[2]-lr*u[1])*a;
dx[2]=-(u[2]*lm*ls*x[1]+rs*lm*x[0]+u[2]*lr*ls*x[3]-rr*ls*x[2]-lm*u[0])*a;
dx[3]=-(rs*lm*x[1]-u[2]*lm*ls*x[0]-rr*ls*x[3]-u[2]*lr*ls*x[2]-lm*u[1])*a;
}
/* Function: mdlTerminate =====================================================
* Abstract:
*
* In this function, you should perform any actions that are necessary
* at the termination of a simulation. For example, if memory was allocated
* in mdlInitializeConditions, this is the place to free it.
*/
static void mdlTerminate(SimStruct *S)
{
/*
* YOUR CODE GOES HERE
*/
}
/*======================================================*
* See sfuntmpl.doc for the optional S-function methods *
*======================================================*/
/*=============================*
* Required S-function trailer *
*=============================*/
#ifdef MATLAB_MEX_FILE /* Is this file being compiled as a MEX-file? */
#include simulink.c /* MEX-file interface mechanism */
#else
#include cg_sfun.h /* Code generation registration function */
#endif
http://encon.fke.utm.my/courses/mep1422/imch.c (3 von 3) [17.05.2005 17:15:22]
!

# #
!
$
( )%
!
%
++= π

%'! % 
$
(+= %
% 
[ ] ( ) −−=++== %
%

%

!
%
!
%
)) !
[ ] ( ) ( )%
!

!
%
−=++== *
$
( )%
!
%
++= +
$
(θ
= ,
- ω
$
( )%
!
%
++= .
/ $
(θ
= 0
1  # #
1 
( ) ( )α+θ+α+θ= rrrr
s
r sinjicosii
αθ
= jj
r
s
r eeii r
α
=∴ (
2
3 4 $
( ) ( )α−θ+α−θ= rsrs
r
s sinjicosii
α−θ
= ((
5
α−
=∴ (

α( α− (
4
!
$
() ψω+
ψ
+= %
θ
θ
ω
α
()5 ψω−ω+
ψ
+= !
33 +=ψ *
33 +=ψ +
( )%
!
%
++=
- ψ ψ 67
ω 8 5
$
)
ψ
+= ,
()5 ψω−
ψ
+= .
33 +=ψ 0
33 +=ψ 2
, 2
! !  #
$
%%
!
×ψ= %5
9 4
$
( )33
%%
!
%%
!
×+=×ψ= %
: $
3
%%
!
−= %%
$
3
3
%%
!
×ψ= %!
# %! %*
3
3
%%
!
ψ−ψ= %*
; %*
#
1 %*
#
1 % =
ψ
ψ=ψ
5=ψψ
%* $
3
3
%%
! ψ
ψ= %+
1 %
%+
 %+
8 4 %+

- 1
ψ
%+ 1
4
1 $
1
1 !
()5 ψω−ω+
ψ
+=
- +
ψ
ψ
ψ
ψψ
(
3
)3
3
)
5 ψω−ω+
ψ
+−ψ= %,
ψ
ψ=ψ 5=ψψ
%, $
( ) ((
3
)3
3
)
5 ψω+
ψ
++−ψ= ψψ
%.
- $
3
)3
3
)
5
ψ
+−ψ= ψ
%0
3
)3
5 ψω+−= ψ
%2
1 1
/
 1
1
4 ?
%, @
1 !
1
1 *
#
?  : 3 / 220 AB / C D
E ? F 4
B E 225 AB  / C  D E ? F 4
G  1 H 20. AE ;  / C E
E
STATOR FLUX FOC
In stator flux FOC, the frame chosen is aligned to the synchronously rotating frame
such that the d–axis coincide with stator flux space phasor.
Figure 1
The torque equation in general reference frame is given by:
(1)
(2)
In the chosen reference frame, ψ=ψ and =ψ , hence (2) reduces to:
(3)
To implement the stator flux FOC using current–controlled VSI, we need to
i) derive the d and q components of the stator current reference values,
ii) obtain the stator flux position in order to transform the rotating frame
to stationary frame..
From (3), given Te
*
and ψs
*
,the q component of the stator current in this reference
frame can be easily obtained. To look at the relation between isd and ψs we need to
examine the IM equations.
The induction machine in general reference frame is given by equations (4)–(7):
ψω+
ψ
+=
ψω−ω+
ψ
+=
+=ψ
+=ψ (7)
Ψψψ
ψ
ψ
×ψ=
( )ψ−ψ=
( )ψ=
Substitute (7) into (5)
(8)
The stator flux is obtained by substituting the rotor current (which in practice,
normally unavailable) from (6), into (8)
With mathematical manipulations and recognizing that in the reference frame where
only the d axis component of the stator flux exists, it can be shown that by
separating the real and imaginary terms and after substituting rotor current,
equation (8) is given by:
(9)
(10)
From (10), it can be seen that ψs is proportional to isd and isq. There exists a
coupling between ψs and isq. Varying isq to control the torque will result in ψs to
vary too hence the torque will not react immediately to isq.
Figure 2
To overcome this problem, a de–coupler to compensate the effect of the isq
component from the output of the PI controller is can be designed [1].
[1] X. Xu, R. K. Doncker, D.W. Novotny, “A stator flux oriented Induction machine
drive”, IEEE-PESC, 1988.
( ) +ω−ω+
+
+=
( ) ( )=σ−ψτω−στ+ ψψ
( ) ( ) =στω−στ+=ψτ+ ψψ
→
θ
Ψ
!


−
Ψ
θ
#ψ #
! $
! $
%' '(
http://encon.fke.utm.my/courses/mep1422/foc.mdl
Model {
Name foc
Version 5.0
SaveDefaultBlockParams on
SampleTimeColors off
LibraryLinkDisplay none
WideLines off
ShowLineDimensions off
ShowPortDataTypes off
ShowLoopsOnError on
IgnoreBidirectionalLines off
ShowStorageClass off
ExecutionOrder off
RecordCoverage off
CovPath /
CovSaveName covdata
CovMetricSettings dw
CovNameIncrementing off
CovHtmlReporting on
covSaveCumulativeToWorkspaceVar on
CovSaveSingleToWorkspaceVar on
CovCumulativeVarName covCumulativeData
CovCumulativeReport off
DataTypeOverride UseLocalSettings
MinMaxOverflowLogging UseLocalSettings
MinMaxOverflowArchiveMode Overwrite
BlockNameDataTip off
BlockParametersDataTip off
BlockDescriptionStringDataTip off
ToolBar on
StatusBar on
BrowserShowLibraryLinks off
BrowserLookUnderMasks off
Created Tue Oct 01 11:07:25 2002
UpdateHistory UpdateHistoryNever
ModifiedByFormat %Auto
LastModifiedBy Administrator
ModifiedDateFormat %Auto
LastModifiedDate Sun Sep 12 00:33:10 2004
ModelVersionFormat 1.%AutoIncrement:22
ConfigurationManager none
SimParamPage WorkspaceI/O
LinearizationMsg none
Profile off
ParamWorkspaceSource MATLABWorkspace
AccelSystemTargetFile accel.tlc
AccelTemplateMakefile accel_default_tmf
AccelMakeCommand make_rtw
TryForcingSFcnDF off
ExtModeMexFile ext_comm
ExtModeBatchMode off
ExtModeTrigType manual
ExtModeTrigMode normal
ExtModeTrigPort 1
ExtModeTrigElement any
ExtModeTrigDuration 1000
ExtModeTrigHoldOff 0
ExtModeTrigDelay 0
ExtModeTrigDirection rising
ExtModeTrigLevel 0
ExtModeArchiveMode off
ExtModeAutoIncOneShot off
ExtModeIncDirWhenArm off
ExtModeAddSuffixToVar off
ExtModeWriteAllDataToWs off
http://encon.fke.utm.my/courses/mep1422/foc.mdl (1 von 36) [17.05.2005 17:15:41]
http://encon.fke.utm.my/courses/mep1422/foc.mdl
ExtModeArmWhenConnect on
ExtModeSkipDownloadWhenConnect off
ExtModeLogAll on
ExtModeAutoUpdateStatusClock on
BufferReuse on
RTWExpressionDepthLimit 5
SimulationMode normal
Solver ode5
SolverMode Auto
StartTime 0.0
StopTime 1000
MaxOrder 5
MaxStep 0.0001
MinStep 0.00001
MaxNumMinSteps -1
InitialStep 0.00001
FixedStep 5e-6
RelTol 1e-3
AbsTol auto
OutputOption RefineOutputTimes
OutputTimes []
Refine 1
LoadExternalInput off
ExternalInput [t, u]
LoadInitialState off
InitialState xInitial
SaveTime off
TimeSaveName t
SaveState off
StateSaveName xout
SaveOutput off
OutputSaveName yout
SaveFinalState off
FinalStateName xFinal
SaveFormat Array
Decimation 1
LimitDataPoints off
MaxDataPoints 10000000
SignalLoggingName sigsOut
ConsistencyChecking none
ArrayBoundsChecking none
AlgebraicLoopMsg warning
BlockPriorityViolationMsg warning
MinStepSizeMsg warning
InheritedTsInSrcMsg warning
DiscreteInheritContinuousMsg warning
MultiTaskRateTransMsg error
SingleTaskRateTransMsg none
CheckForMatrixSingularity none
IntegerOverflowMsg warning
Int32ToFloatConvMsg warning
ParameterDowncastMsg error
ParameterOverflowMsg error
ParameterPrecisionLossMsg warning
UnderSpecifiedDataTypeMsg none
UnnecessaryDatatypeConvMsg none
VectorMatrixConversionMsg none
InvalidFcnCallConnMsg error
SignalLabelMismatchMsg none
UnconnectedInputMsg warning
UnconnectedOutputMsg warning
UnconnectedLineMsg warning
SfunCompatibilityCheckMsg none
RTWInlineParameters off
BlockReductionOpt off
http://encon.fke.utm.my/courses/mep1422/foc.mdl (2 von 36) [17.05.2005 17:15:41]
http://encon.fke.utm.my/courses/mep1422/foc.mdl
BooleanDataType off
ConditionallyExecuteInputs on
ParameterPooling on
OptimizeBlockIOStorage on
ZeroCross on
AssertionControl UseLocalSettings
ProdHWDeviceType Microprocessor
ProdHWWordLengths 8,16,32,32
RTWSystemTargetFile grt.tlc
RTWTemplateMakefile grt_default_tmf
RTWMakeCommand make_rtw
RTWGenerateCodeOnly off
RTWRetainRTWFile off
TLCProfiler off
TLCDebug off
TLCCoverage off
TLCAssertion off
BlockDefaults {
Orientation right
ForegroundColor black
BackgroundColor white
DropShadow off
NamePlacement normal
FontName Helvetica
FontSize 10
FontWeight normal
FontAngle normal
ShowName on
}
BlockParameterDefaults {
Block {
BlockType Constant
Value 1
VectorParams1D on
ShowAdditionalParam off
OutDataTypeMode Inherit from 'Constant value'
OutDataType sfix(16)
ConRadixGroup Use specified scaling
OutScaling 2^0
}
Block {
BlockType Demux
Outputs 4
DisplayOption none
BusSelectionMode off
}
Block {
BlockType Derivative
}
Block {
BlockType Fcn
Expr sin(u[1])
}
Block {
BlockType Gain
Gain 1
Multiplication Element-wise(K.*u)
ShowAdditionalParam off
ParameterDataTypeMode Same as input
ParameterDataType sfix(16)
ParameterScalingMode Best Precision: Matrix-wise
ParameterScaling 2^0
OutDataTypeMode Same as input
OutDataType sfix(16)
OutScaling 2^0
http://encon.fke.utm.my/courses/mep1422/foc.mdl (3 von 36) [17.05.2005 17:15:41]
http://encon.fke.utm.my/courses/mep1422/foc.mdl
LockScale off
RndMeth Floor
SaturateOnIntegerOverflow on
}
Block {
BlockType Inport
Port 1
PortDimensions -1
SampleTime -1
ShowAdditionalParam off
LatchInput off
DataType auto
OutDataType sfix(16)
OutScaling 2^0
SignalType auto
SamplingMode auto
Interpolate on
}
Block {
BlockType Integrator
ExternalReset none
InitialConditionSource internal
InitialCondition 0
LimitOutput off
UpperSaturationLimit inf
LowerSaturationLimit -inf
ShowSaturationPort off
ShowStatePort off
AbsoluteTolerance auto
ZeroCross on
}
Block {
BlockType Math
Operator exp
OutputSignalType auto
}
Block {
BlockType Mux
Inputs 4
DisplayOption none
}
Block {
BlockType Outport
Port 1
OutputWhenDisabled held
InitialOutput []
}
Block {
BlockType Relay
OnSwitchValue eps
OffSwitchValue eps
OnOutputValue 1
OffOutputValue 0
ShowAdditionalParam off
OutputDataTypeScalingMode All ports same datatype
OutDataType sfix(16)
OutScaling 2^0
ConRadixGroup Use specified scaling
ZeroCross on
}
Block {
BlockType Scope
Floating off
ModelBased off
TickLabels OneTimeTick
http://encon.fke.utm.my/courses/mep1422/foc.mdl (4 von 36) [17.05.2005 17:15:41]
http://encon.fke.utm.my/courses/mep1422/foc.mdl
ZoomMode on
Grid on
TimeRange auto
YMin -5
YMax 5
SaveToWorkspace off
SaveName ScopeData
LimitDataPoints on
MaxDataPoints 5000
Decimation 1
SampleInput off
SampleTime 0
}
Block {
BlockType S-Function
FunctionName system
PortCounts []
SFunctionModules ''
}
Block {
BlockType SignalGenerator
WaveForm sine
Amplitude 1
Frequency 1
Units Hertz
VectorParams1D on
}
Block {
BlockType SubSystem
ShowPortLabels on
Permissions ReadWrite
RTWSystemCode Auto
RTWFcnNameOpts Auto
RTWFileNameOpts Auto
SimViewingDevice off
DataTypeOverride UseLocalSettings
MinMaxOverflowLogging UseLocalSettings
}
Block {
BlockType Sum
IconShape rectangular
Inputs ++
ShowAdditionalParam off
InputSameDT on
OutDataTypeMode Same as first input
OutDataType sfix(16)
OutScaling 2^0
LockScale off
RndMeth Floor
SaturateOnIntegerOverflow on
}
Block {
BlockType Trigonometry
Operator sin
OutputSignalType auto
}
}
AnnotationDefaults {
HorizontalAlignment center
VerticalAlignment middle
ForegroundColor black
BackgroundColor white
DropShadow off
FontName Helvetica
FontSize 10
http://encon.fke.utm.my/courses/mep1422/foc.mdl (5 von 36) [17.05.2005 17:15:41]
http://encon.fke.utm.my/courses/mep1422/foc.mdl
FontWeight normal
FontAngle normal
}
LineDefaults {
FontName Helvetica
FontSize 9
FontWeight normal
FontAngle normal
}
System {
Name foc
Location [26, 100, 942, 425]
Open on
ModelBrowserVisibility off
ModelBrowserWidth 200
ScreenColor white
PaperOrientation landscape
PaperPositionMode auto
PaperType usletter
PaperUnits inches
ZoomFactor 91
ReportName simulink-default.rpt
Block {
BlockType Gain
Name Gain3
Position [580, 305, 610, 335]
Orientation left
}
Block {
BlockType SubSystem
Name Induction Machine
Ports [3, 8]
Position [645, 13, 700, 142]
TreatAsAtomicUnit off
MaskPromptString Stator resistance (ohm)|Rotor resistance (ohm)|
Stator self inductance (H)|Rotor self inductance (H)|Mutual Inductance (H)|No
 of poles|Moment of inertia (kg.m^2)|Load torque (Nm)
MaskStyleString edit,edit,edit,edit,edit,edit,edit,edit
MaskTunableValueString on,on,on,on,on,on,on,on
MaskCallbackString |||||||
MaskEnableString on,on,on,on,on,on,on,on
MaskVisibilityString on,on,on,on,on,on,on,on
MaskToolTipString on,on,on,on,on,on,on,on
MaskVarAliasString ,,,,,,,
MaskVariables Rs=@1;Rr=@2;Ls=@3;Lr=@4;Lm=@5;pole=@6;J=@7;Tloa
d=@8;
MaskIconFrame on
MaskIconOpaque on
MaskIconRotate none
MaskIconUnits autoscale
MaskValueString 5.5|4.51|306.5e-3|306.5e-3|291.9e-3|4|0.02|0
System {
Name Induction Machine
Location [4, 74, 764, 534]
Open off
ModelBrowserVisibility off
ModelBrowserWidth 200
ScreenColor white
PaperOrientation landscape
PaperPositionMode auto
PaperType usletter
PaperUnits inches
ZoomFactor 100
Block {
BlockType Inport
http://encon.fke.utm.my/courses/mep1422/foc.mdl (6 von 36) [17.05.2005 17:15:41]
http://encon.fke.utm.my/courses/mep1422/foc.mdl
Name Va
Position [25, 40, 45, 60]
}
Block {
BlockType Inport
Name Vb
Position [25, 120, 45, 140]
Port 2
}
Block {
BlockType Inport
Name Vc
Position [25, 240, 45, 260]
Port 3
}
Block {
BlockType Gain
Name 1/J
Position [260, 292, 285, 318]
Orientation left
Gain 1/J
SaturateOnIntegerOverflow off
}
Block {
BlockType Gain
Name 1/J1
Position [375, 367, 400, 393]
Gain 0.01
SaturateOnIntegerOverflow off
}
Block {
BlockType SubSystem
Name 3to2
Ports [3, 2]
Position [105, 81, 135, 139]
ShowPortLabels off
TreatAsAtomicUnit off
System {
Name 3to2
Location [323, 87, 947, 513]
Open off
ModelBrowserVisibility off
ModelBrowserWidth 200
ScreenColor white
PaperOrientation landscape
PaperPositionMode auto
PaperType usletter
PaperUnits inches
ZoomFactor 100
Block {
BlockType Inport
Name in_1
Position [15, 50, 35, 70]
}
Block {
BlockType Inport
Name b
Position [15, 115, 35, 135]
Port 2
}
Block {
BlockType Inport
Name c
Position [15, 180, 35, 200]
Port 3
http://encon.fke.utm.my/courses/mep1422/foc.mdl (7 von 36) [17.05.2005 17:15:41]
http://encon.fke.utm.my/courses/mep1422/foc.mdl
}
Block {
BlockType Gain
Name Gain3
Position [120, 248, 160, 272]
Gain 0.577
}
Block {
BlockType Gain
Name Gain4
Position [120, 298, 160, 322]
Gain -0.577
}
Block {
BlockType Gain
Name Gain5
Position [145, 143, 185, 167]
Gain -0.33333
}
Block {
BlockType Gain
Name Gain6
Position [140, 183, 180, 207]
Gain -0.33333
}
Block {
BlockType Gain
Name Gain7
Position [135, 63, 175, 87]
Gain 0.66666
}
Block {
BlockType Sum
Name Ib
Ports [2, 1]
Position [240, 255, 260, 275]
}
Block {
BlockType Sum
Name Ib1
Ports [3, 1]
Position [385, 52, 405, 88]
Inputs +++
}
Block {
BlockType Outport
Name d
Position [535, 60, 555, 80]
InitialOutput 0
}
Block {
BlockType Outport
Name q
Position [310, 250, 330, 270]
Port 2
InitialOutput 0
}
Line {
SrcBlock Ib1
SrcPort 1
DstBlock d
DstPort 1
}
Line {
SrcBlock Gain7
http://encon.fke.utm.my/courses/mep1422/foc.mdl (8 von 36) [17.05.2005 17:15:41]
http://encon.fke.utm.my/courses/mep1422/foc.mdl
SrcPort 1
Points [30, 0; 0, -15]
DstBlock Ib1
DstPort 1
}
Line {
SrcBlock in_1
SrcPort 1
Points [40, 0; 0, 15]
DstBlock Gain7
DstPort 1
}
Line {
SrcBlock Gain6
SrcPort 1
Points [30, 0; 0, -125]
DstBlock Ib1
DstPort 2
}
Line {
SrcBlock Gain5
SrcPort 1
Points [60, 0; 0, -75]
DstBlock Ib1
DstPort 3
}
Line {
SrcBlock c
SrcPort 1
Points [40, 0; 0, 5]
Branch {
DstBlock Gain6
DstPort 1
}
Branch {
Points [0, 115]
DstBlock Gain4
DstPort 1
}
}
Line {
SrcBlock b
SrcPort 1
Points [20, 0; 0, 30]
Branch {
DstBlock Gain5
DstPort 1
}
Branch {
Points [0, 105]
DstBlock Gain3
DstPort 1
}
}
Line {
SrcBlock Gain3
SrcPort 1
DstBlock Ib
DstPort 1
}
Line {
SrcBlock Gain4
SrcPort 1
Points [30, 0; 0, -40]
DstBlock Ib
http://encon.fke.utm.my/courses/mep1422/foc.mdl (9 von 36) [17.05.2005 17:15:41]
http://encon.fke.utm.my/courses/mep1422/foc.mdl
DstPort 2
}
Line {
SrcBlock Ib
SrcPort 1
DstBlock q
DstPort 1
}
}
}
Block {
BlockType Constant
Name Constant
Position [630, 306, 670, 324]
Orientation left
Value Tload
}
Block {
BlockType Demux
Name Demux
Ports [1, 5]
Position [420, 91, 460, 149]
Outputs 5
}
Block {
BlockType Gain
Name Gain1
Position [150, 407, 175, 433]
Orientation left
Gain 2/pole
}
Block {
BlockType SubSystem
Name IM1
Ports [1, 1]
Position [320, 106, 380, 134]
TreatAsAtomicUnit off
System {
Name IM1
Location [248, 340, 468, 422]
Open off
ModelBrowserVisibility off
ModelBrowserWidth 200
ScreenColor white
PaperOrientation landscape
PaperPositionMode auto
PaperType usletter
PaperUnits inches
ZoomFactor 100
Block {
BlockType Inport
Name In1
Position [25, 33, 55, 47]
}
Block {
BlockType S-Function
Name S-Function
Ports [1, 1]
Position [80, 25, 140, 55]
FunctionName imch
Parameters Rs, Rr, Ls,Lr,Lm,pole
}
Block {
BlockType Outport
Name Out1
http://encon.fke.utm.my/courses/mep1422/foc.mdl (10 von 36) [17.05.2005 17:15:41]
http://encon.fke.utm.my/courses/mep1422/foc.mdl
Position [165, 33, 195, 47]
InitialOutput 0
}
Line {
SrcBlock In1
SrcPort 1
DstBlock S-Function
DstPort 1
}
Line {
SrcBlock S-Function
SrcPort 1
DstBlock Out1
DstPort 1
}
}
}
Block {
BlockType Integrator
Name Integrator
Ports [1, 1]
Position [360, 295, 380, 315]
Orientation left
}
Block {
BlockType Mux
Name Mux
Ports [3, 1]
Position [260, 104, 290, 136]
Inputs 3
}
Block {
BlockType Sum
Name Sum
Ports [3, 1]
Position [440, 287, 460, 323]
Orientation left
Inputs +--
}
Block {
BlockType Outport
Name isd
Position [630, 25, 650, 45]
InitialOutput 0
}
Block {
BlockType Outport
Name isq
Position [625, 70, 645, 90]
Port 2
InitialOutput 0
}
Block {
BlockType Outport
Name ird
Position [600, 140, 620, 160]
Port 3
InitialOutput 0
}
Block {
BlockType Outport
Name speed
Position [90, 410, 110, 430]
Orientation left
Port 4
http://encon.fke.utm.my/courses/mep1422/foc.mdl (11 von 36) [17.05.2005 17:15:41]
http://encon.fke.utm.my/courses/mep1422/foc.mdl
InitialOutput 0
}
Block {
BlockType Outport
Name Vd
Position [265, 50, 285, 70]
Port 5
InitialOutput 0
}
Block {
BlockType Outport
Name irq
Position [595, 185, 615, 205]
Port 6
InitialOutput 0
}
Block {
BlockType Outport
Name Vq
Position [90, 285, 110, 305]
Orientation left
Port 7
InitialOutput 0
}
Block {
BlockType Outport
Name Te
Position [715, 230, 735, 250]
Port 8
InitialOutput 0
}
Line {
SrcBlock Demux
SrcPort 1
Points [60, 0; 0, -20]
DstBlock isq
DstPort 1
}
Line {
SrcBlock Demux
SrcPort 2
Points [65, 0; 0, -75]
DstBlock isd
DstPort 1
}
Line {
SrcBlock 3to2
SrcPort 2
Points [0, 0]
Branch {
Points [0, 170]
DstBlock Vq
DstPort 1
}
Branch {
Points [55, 0; 0, -15]
DstBlock Mux
DstPort 1
}
}
Line {
SrcBlock 3to2
SrcPort 1
Points [0, 0; 25, 0]
Branch {
http://encon.fke.utm.my/courses/mep1422/foc.mdl (12 von 36) [17.05.2005 17:15:41]
http://encon.fke.utm.my/courses/mep1422/foc.mdl
Points [0, -35]
DstBlock Vd
DstPort 1
}
Branch {
Points [30, 0; 0, 25]
DstBlock Mux
DstPort 2
}
}
Line {
SrcBlock Demux
SrcPort 5
Points [45, 0; 0, 145]
Branch {
Points [0, 15; -35, 0]
DstBlock Sum
DstPort 1
}
Branch {
Points [70, 0; 0, -45]
DstBlock Te
DstPort 1
}
}
Line {
SrcBlock Vc
SrcPort 1
Points [20, 0; 0, -120]
DstBlock 3to2
DstPort 3
}
Line {
SrcBlock Vb
SrcPort 1
Points [20, 0; 0, -20]
DstBlock 3to2
DstPort 2
}
Line {
SrcBlock Va
SrcPort 1
Points [20, 0; 0, 40]
DstBlock 3to2
DstPort 1
}
Line {
SrcBlock 1/J
SrcPort 1
Points [0, 0; -25, 0]
Branch {
Points [0, -175]
DstBlock Mux
DstPort 3
}
Branch {
Points [-15, 0; 0, 75]
Branch {
Points [0, 40]
DstBlock Gain1
DstPort 1
}
Branch {
DstBlock 1/J1
DstPort 1
http://encon.fke.utm.my/courses/mep1422/foc.mdl (13 von 36) [17.05.2005 17:15:41]
http://encon.fke.utm.my/courses/mep1422/foc.mdl
}
}
}
Line {
SrcBlock Mux
SrcPort 1
DstBlock IM1
DstPort 1
}
Line {
SrcBlock IM1
SrcPort 1
DstBlock Demux
DstPort 1
}
Line {
SrcBlock Sum
SrcPort 1
DstBlock Integrator
DstPort 1
}
Line {
SrcBlock Integrator
SrcPort 1
DstBlock 1/J
DstPort 1
}
Line {
SrcBlock Demux
SrcPort 3
Points [30, 0; 0, 75]
DstBlock irq
DstPort 1
}
Line {
SrcBlock Demux
SrcPort 4
Points [25, 0; 0, 20]
DstBlock ird
DstPort 1
}
Line {
SrcBlock Gain1
SrcPort 1
Points [0, 0]
DstBlock speed
DstPort 1
}
Line {
SrcBlock 1/J1
SrcPort 1
Points [145, 0; 0, -75]
DstBlock Sum
DstPort 2
}
Line {
SrcBlock Constant
SrcPort 1
DstBlock Sum
DstPort 3
}
Annotation {
Name q
Position [482, 87]
VerticalAlignment top
http://encon.fke.utm.my/courses/mep1422/foc.mdl (14 von 36) [17.05.2005 17:15:41]
http://encon.fke.utm.my/courses/mep1422/foc.mdl
}
}
}
Block {
BlockType Integrator
Name Integrator1
Ports [1, 1]
Position [180, 305, 210, 335]
}
Block {
BlockType Integrator
Name Integrator2
Ports [1, 1]
Position [390, 305, 420, 335]
Orientation left
}
Block {
BlockType Relay
Name Relay
Position [540, 30, 570, 60]
OnSwitchValue 0.2
OffSwitchValue -0.2
OnOutputValue 300
OffOutputValue -300
}
Block {
BlockType Relay
Name Relay1
Position [545, 65, 575, 95]
OnSwitchValue 0.2
OffSwitchValue -0.2
OnOutputValue 300
OffOutputValue -300
}
Block {
BlockType Relay
Name Relay2
Position [545, 115, 575, 145]
OnSwitchValue 0.2
OffSwitchValue -0.2
OnOutputValue 300
OffOutputValue -300
}
Block {
BlockType Constant
Name Rotor Flux
Position [20, 134, 40, 156]
Value 1.2*(291.9e-3/306.5e-3)
}
Block {
BlockType Scope
Name Scope
Ports [2]
Position [835, 205, 865, 240]
Location [581, 461, 905, 736]
Open on
NumInputPorts 2
ZoomMode yonly
List {
ListType AxesTitles
axes1 %SignalLabel
axes2 %SignalLabel
}
List {
ListType SelectedSignals
http://encon.fke.utm.my/courses/mep1422/foc.mdl (15 von 36) [17.05.2005 17:15:41]
http://encon.fke.utm.my/courses/mep1422/foc.mdl
axes1 
axes2 
}
TimeRange 0.1
YMin -25~-30
YMax 25~30
DataFormat StructureWithTime
}
Block {
BlockType SignalGenerator
Name SignalnGenerator
Position [25, 50, 55, 80]
WaveForm square
Amplitude -20
Frequency 20
}
Block {
BlockType SubSystem
Name Subsystem
Ports [4, 4]
Position [895, 21, 945, 124]
TreatAsAtomicUnit off
System {
Name Subsystem
Location [596, 100, 1004, 348]
Open off
ModelBrowserVisibility off
ModelBrowserWidth 200
ScreenColor white
PaperOrientation landscape
PaperPositionMode auto
PaperType usletter
PaperUnits inches
ZoomFactor 100
Block {
BlockType Inport
Name ird
Position [25, 33, 55, 47]
}
Block {
BlockType Inport
Name isd
Position [25, 78, 55, 92]
Port 2
}
Block {
BlockType Inport
Name irq
Position [25, 128, 55, 142]
Port 3
}
Block {
BlockType Inport
Name isq
Position [25, 173, 55, 187]
Port 4
}
Block {
BlockType Reference
Name Cartesian tonPolar
Ports [2, 2]
Position [255, 87, 285, 118]
SourceBlock simulink_extras/Transformations/Cartesian t
onPolar
SourceType Cart2Polar
http://encon.fke.utm.my/courses/mep1422/foc.mdl (16 von 36) [17.05.2005 17:15:41]
http://encon.fke.utm.my/courses/mep1422/foc.mdl
}
Block {
BlockType Gain
Name Gain
Position [80, 25, 110, 55]
Gain 306.5e-3
}
Block {
BlockType Gain
Name Gain1
Position [80, 70, 110, 100]
Gain 291.9e-3
}
Block {
BlockType Gain
Name Gain2
Position [80, 120, 110, 150]
Gain 306.5e-3
}
Block {
BlockType Gain
Name Gain3
Position [80, 165, 110, 195]
Gain 291.9e-3
}
Block {
BlockType Sum
Name Sum
Ports [2, 1]
Position [175, 55, 195, 75]
ShowName off
IconShape round
Inputs +|+
InputSameDT off
OutDataTypeMode Inherit via internal rule
}
Block {
BlockType Sum
Name Sum1
Ports [2, 1]
Position [175, 150, 195, 170]
ShowName off
IconShape round
Inputs +|+
InputSameDT off
OutDataTypeMode Inherit via internal rule
}
Block {
BlockType Outport
Name Fm
Position [355, 88, 385, 102]
}
Block {
BlockType Outport
Name F_the
Position [310, 103, 340, 117]
Port 2
}
Block {
BlockType Outport
Name Fd
Position [310, 33, 340, 47]
Port 3
}
Block {
http://encon.fke.utm.my/courses/mep1422/foc.mdl (17 von 36) [17.05.2005 17:15:41]
http://encon.fke.utm.my/courses/mep1422/foc.mdl
BlockType Outport
Name Fq
Position [305, 153, 335, 167]
Port 4
}
Line {
SrcBlock Gain
SrcPort 1
Points [40, 0]
DstBlock Sum
DstPort 1
}
Line {
SrcBlock Gain1
SrcPort 1
Points [70, 0]
DstBlock Sum
DstPort 2
}
Line {
SrcBlock Sum
SrcPort 1
Points [25, 0]
Branch {
Points [15, 0]
DstBlock Cartesian tonPolar
DstPort 1
}
Branch {
Points [0, -25]
DstBlock Fd
DstPort 1
}
}
Line {
SrcBlock Gain2
SrcPort 1
Points [40, 0]
DstBlock Sum1
DstPort 1
}
Line {
SrcBlock Gain3
SrcPort 1
Points [70, 0]
DstBlock Sum1
DstPort 2
}
Line {
SrcBlock Sum1
SrcPort 1
Points [40, 0; 0, -5]
Branch {
DstBlock Cartesian tonPolar
DstPort 2
}
Branch {
Points [0, 5]
DstBlock Fq
DstPort 1
}
}
Line {
SrcBlock ird
SrcPort 1
http://encon.fke.utm.my/courses/mep1422/foc.mdl (18 von 36) [17.05.2005 17:15:41]
http://encon.fke.utm.my/courses/mep1422/foc.mdl
DstBlock Gain
DstPort 1
}
Line {
SrcBlock isd
SrcPort 1
DstBlock Gain1
DstPort 1
}
Line {
SrcBlock Cartesian tonPolar
SrcPort 1
DstBlock Fm
DstPort 1
}
Line {
SrcBlock Cartesian tonPolar
SrcPort 2
DstBlock F_the
DstPort 1
}
Line {
SrcBlock irq
SrcPort 1
DstBlock Gain2
DstPort 1
}
Line {
SrcBlock isq
SrcPort 1
DstBlock Gain3
DstPort 1
}
}
}
Block {
BlockType SubSystem
Name Subsystem1
Ports [2, 3]
Position [95, 50, 135, 110]
TreatAsAtomicUnit off
MaskPromptString Lm|Lr|Rr|p
MaskStyleString edit,edit,edit,edit
MaskTunableValueString on,on,on,on
MaskCallbackString |||
MaskEnableString on,on,on,on
MaskVisibilityString on,on,on,on
MaskToolTipString on,on,on,on
MaskVarAliasString ,,,
MaskVariables Lm=@1;Lr=@2;Rr=@3;p=@4;
MaskIconFrame on
MaskIconOpaque on
MaskIconRotate none
MaskIconUnits autoscale
MaskValueString 291.9e-3|306.5e-3|4.51|4
System {
Name Subsystem1
Location [2, 74, 1014, 724]
Open off
ModelBrowserVisibility off
ModelBrowserWidth 200
ScreenColor white
PaperOrientation landscape
PaperPositionMode auto
PaperType usletter
http://encon.fke.utm.my/courses/mep1422/foc.mdl (19 von 36) [17.05.2005 17:15:41]
http://encon.fke.utm.my/courses/mep1422/foc.mdl
PaperUnits inches
ZoomFactor 100
Block {
BlockType Inport
Name T
Position [90, 33, 120, 47]
}
Block {
BlockType Inport
Name Flux
Position [35, 118, 65, 132]
Port 2
}
Block {
BlockType Constant
Name Constant1
Position [140, 279, 210, 301]
Value 1/Lm
}
Block {
BlockType Derivative
Name Derivative
Position [165, 180, 195, 210]
}
Block {
BlockType Reference
Name Dot Product
Ports [2, 1]
Position [230, 26, 260, 59]
SourceBlock simulink/MathnOperations/Dot Product
SourceType Dot Product
}
Block {
BlockType Reference
Name Dot Product1
Ports [2, 1]
Position [292, 115, 323, 150]
Orientation down
NamePlacement alternate
SourceBlock simulink/MathnOperations/Dot Product
SourceType Dot Product
}
Block {
BlockType Reference
Name Dot Product2
Ports [2, 1]
Position [390, 205, 425, 240]
NamePlacement alternate
SourceBlock simulink/MathnOperations/Dot Product
SourceType Dot Product
}
Block {
BlockType Gain
Name Gain
Position [145, 25, 175, 55]
Gain (4*Lr)/(3*p*Lm)
}
Block {
BlockType Gain
Name Gain1
Position [230, 85, 260, 115]
Gain (Lm*Rr)/Lr
}
Block {
BlockType Gain
http://encon.fke.utm.my/courses/mep1422/foc.mdl (20 von 36) [17.05.2005 17:15:41]
http://encon.fke.utm.my/courses/mep1422/foc.mdl
Name Gain2
Position [115, 180, 145, 210]
Gain Lr/Rr
}
Block {
BlockType Math
Name MathnFunction
Ports [1, 1]
Position [145, 110, 175, 140]
Operator reciprocal
}
Block {
BlockType Sum
Name Sum2
Ports [2, 1]
Position [255, 185, 275, 205]
ShowName off
IconShape round
Inputs |++
InputSameDT off
OutDataTypeMode Inherit via internal rule
}
Block {
BlockType Outport
Name isq
Position [340, 38, 370, 52]
}
Block {
BlockType Outport
Name slip
Position [295, 175, 325, 190]
Orientation down
Port 2
}
Block {
BlockType Outport
Name isd
Position [510, 218, 540, 232]
Port 3
}
Line {
SrcBlock Flux
SrcPort 1
Points [25, 0]
Branch {
DstBlock MathnFunction
DstPort 1
}
Branch {
Points [0, 70]
Branch {
DstBlock Gain2
DstPort 1
}
Branch {
Points [0, 40; 170, 0]
DstBlock Sum2
DstPort 2
}
}
}
Line {
SrcBlock MathnFunction
SrcPort 1
Points [25, 0; 0, -25]
http://encon.fke.utm.my/courses/mep1422/foc.mdl (21 von 36) [17.05.2005 17:15:41]
http://encon.fke.utm.my/courses/mep1422/foc.mdl
Branch {
Points [0, -50]
DstBlock Dot Product
DstPort 2
}
Branch {
DstBlock Gain1
DstPort 1
}
}
Line {
SrcBlock Gain
SrcPort 1
Points [35, 0]
DstBlock Dot Product
DstPort 1
}
Line {
SrcBlock Dot Product
SrcPort 1
Points [0, 0; 55, 0]
Branch {
Points [-5, 0]
DstBlock Dot Product1
DstPort 2
}
Branch {
DstBlock isq
DstPort 1
}
}
Line {
SrcBlock Gain1
SrcPort 1
DstBlock Dot Product1
DstPort 1
}
Line {
SrcBlock T
SrcPort 1
DstBlock Gain
DstPort 1
}
Line {
SrcBlock Dot Product1
SrcPort 1
DstBlock slip
DstPort 1
}
Line {
SrcBlock Gain2
SrcPort 1
DstBlock Derivative
DstPort 1
}
Line {
SrcBlock Derivative
SrcPort 1
DstBlock Sum2
DstPort 1
}
Line {
SrcBlock Dot Product2
SrcPort 1
DstBlock isd
http://encon.fke.utm.my/courses/mep1422/foc.mdl (22 von 36) [17.05.2005 17:15:41]
http://encon.fke.utm.my/courses/mep1422/foc.mdl
DstPort 1
}
Line {
SrcBlock Sum2
SrcPort 1
Points [45, 0; 0, 20]
DstBlock Dot Product2
DstPort 1
}
Line {
SrcBlock Constant1
SrcPort 1
Points [85, 0; 0, -60]
DstBlock Dot Product2
DstPort 2
}
}
}
Block {
BlockType SubSystem
Name Subsystem3
Ports [2, 3]
Position [605, 185, 645, 245]
Orientation left
TreatAsAtomicUnit off
System {
Name Subsystem3
Location [436, 127, 909, 413]
Open off
ModelBrowserVisibility off
ModelBrowserWidth 200
ScreenColor white
PaperOrientation landscape
PaperPositionMode auto
PaperType usletter
PaperUnits inches
ZoomFactor 100
Block {
BlockType Inport
Name In1
Position [80, 38, 110, 52]
}
Block {
BlockType Inport
Name In2
Position [115, 143, 145, 157]
Port 2
}
Block {
BlockType Gain
Name Gain1
Position [215, 28, 255, 52]
Gain 1.0001
}
Block {
BlockType Gain
Name Gain10
Position [215, 238, 255, 262]
Gain -0.867
}
Block {
BlockType Gain
Name Gain2
Position [215, 83, 255, 107]
Gain -0.5
http://encon.fke.utm.my/courses/mep1422/foc.mdl (23 von 36) [17.05.2005 17:15:41]
http://encon.fke.utm.my/courses/mep1422/foc.mdl
}
Block {
BlockType Gain
Name Gain8
Position [215, 138, 255, 162]
Gain 0.867
}
Block {
BlockType Gain
Name Gain9
Position [215, 188, 255, 212]
Gain -0.5
}
Block {
BlockType Sum
Name Ib2
Ports [2, 1]
Position [375, 102, 395, 138]
}
Block {
BlockType Sum
Name Ib3
Ports [2, 1]
Position [375, 187, 395, 223]
}
Block {
BlockType Outport
Name Out1
Position [280, 33, 310, 47]
}
Block {
BlockType Outport
Name Out2
Position [420, 113, 450, 127]
Port 2
}
Block {
BlockType Outport
Name Out3
Position [420, 198, 450, 212]
Port 3
}
Line {
SrcBlock In1
SrcPort 1
Points [0, 0; 15, 0]
Branch {
Points [70, 0]
DstBlock Gain1
DstPort 1
}
Branch {
Points [0, 50]
Branch {
DstBlock Gain2
DstPort 1
}
Branch {
Points [0, 105]
DstBlock Gain9
DstPort 1
}
}
}
Line {
http://encon.fke.utm.my/courses/mep1422/foc.mdl (24 von 36) [17.05.2005 17:15:41]
http://encon.fke.utm.my/courses/mep1422/foc.mdl
SrcBlock In2
SrcPort 1
Points [0, 0; 15, 0]
Branch {
DstBlock Gain8
DstPort 1
}
Branch {
Points [0, 100]
DstBlock Gain10
DstPort 1
}
}
Line {
SrcBlock Gain2
SrcPort 1
Points [50, 0; 0, 15]
DstBlock Ib2
DstPort 1
}
Line {
SrcBlock Gain8
SrcPort 1
Points [50, 0; 0, -20]
DstBlock Ib2
DstPort 2
}
Line {
SrcBlock Gain9
SrcPort 1
Points [50, 0; 0, -5]
DstBlock Ib3
DstPort 1
}
Line {
SrcBlock Gain10
SrcPort 1
Points [50, 0; 0, -35]
DstBlock Ib3
DstPort 2
}
Line {
SrcBlock Gain1
SrcPort 1
DstBlock Out1
DstPort 1
}
Line {
SrcBlock Ib2
SrcPort 1
DstBlock Out2
DstPort 1
}
Line {
SrcBlock Ib3
SrcPort 1
DstBlock Out3
DstPort 1
}
}
}
Block {
BlockType SubSystem
Name Subsystem4
Ports [2, 3]
http://encon.fke.utm.my/courses/mep1422/foc.mdl (25 von 36) [17.05.2005 17:15:41]
http://encon.fke.utm.my/courses/mep1422/foc.mdl
Position [345, 50, 385, 110]
TreatAsAtomicUnit off
System {
Name Subsystem4
Location [436, 127, 909, 413]
Open off
ModelBrowserVisibility off
ModelBrowserWidth 200
ScreenColor white
PaperOrientation landscape
PaperPositionMode auto
PaperType usletter
PaperUnits inches
ZoomFactor 100
Block {
BlockType Inport
Name In1
Position [80, 38, 110, 52]
}
Block {
BlockType Inport
Name In2
Position [115, 143, 145, 157]
Port 2
}
Block {
BlockType Gain
Name Gain1
Position [215, 28, 255, 52]
Gain 1.0001
}
Block {
BlockType Gain
Name Gain10
Position [215, 238, 255, 262]
Gain -0.867
}
Block {
BlockType Gain
Name Gain2
Position [215, 83, 255, 107]
Gain -0.5
}
Block {
BlockType Gain
Name Gain8
Position [215, 138, 255, 162]
Gain 0.867
}
Block {
BlockType Gain
Name Gain9
Position [215, 188, 255, 212]
Gain -0.5
}
Block {
BlockType Sum
Name Ib2
Ports [2, 1]
Position [375, 102, 395, 138]
}
Block {
BlockType Sum
Name Ib3
Ports [2, 1]
http://encon.fke.utm.my/courses/mep1422/foc.mdl (26 von 36) [17.05.2005 17:15:41]
http://encon.fke.utm.my/courses/mep1422/foc.mdl
Position [375, 187, 395, 223]
}
Block {
BlockType Outport
Name Out1
Position [280, 33, 310, 47]
}
Block {
BlockType Outport
Name Out2
Position [420, 113, 450, 127]
Port 2
}
Block {
BlockType Outport
Name Out3
Position [420, 198, 450, 212]
Port 3
}
Line {
SrcBlock In1
SrcPort 1
Points [0, 0; 15, 0]
Branch {
Points [70, 0]
DstBlock Gain1
DstPort 1
}
Branch {
Points [0, 50]
Branch {
DstBlock Gain2
DstPort 1
}
Branch {
Points [0, 105]
DstBlock Gain9
DstPort 1
}
}
}
Line {
SrcBlock In2
SrcPort 1
Points [0, 0; 15, 0]
Branch {
DstBlock Gain8
DstPort 1
}
Branch {
Points [0, 100]
DstBlock Gain10
DstPort 1
}
}
Line {
SrcBlock Gain2
SrcPort 1
Points [50, 0; 0, 15]
DstBlock Ib2
DstPort 1
}
Line {
SrcBlock Gain8
SrcPort 1
http://encon.fke.utm.my/courses/mep1422/foc.mdl (27 von 36) [17.05.2005 17:15:41]
http://encon.fke.utm.my/courses/mep1422/foc.mdl
Points [50, 0; 0, -20]
DstBlock Ib2
DstPort 2
}
Line {
SrcBlock Gain9
SrcPort 1
Points [50, 0; 0, -5]
DstBlock Ib3
DstPort 1
}
Line {
SrcBlock Gain10
SrcPort 1
Points [50, 0; 0, -35]
DstBlock Ib3
DstPort 2
}
Line {
SrcBlock Gain1
SrcPort 1
DstBlock Out1
DstPort 1
}
Line {
SrcBlock Ib2
SrcPort 1
DstBlock Out2
DstPort 1
}
Line {
SrcBlock Ib3
SrcPort 1
DstBlock Out3
DstPort 1
}
}
}
Block {
BlockType SubSystem
Name Subsystem5
Ports [3, 2]
Position [240, 48, 280, 112]
TreatAsAtomicUnit off
System {
Name Subsystem5
Location [468, 82, 922, 447]
Open off
ModelBrowserVisibility off
ModelBrowserWidth 200
ScreenColor white
PaperOrientation landscape
PaperPositionMode auto
PaperType usletter
PaperUnits inches
ZoomFactor 100
Block {
BlockType Inport
Name iq
Position [25, 113, 55, 127]
}
Block {
BlockType Inport
Name id
Position [25, 23, 55, 37]
http://encon.fke.utm.my/courses/mep1422/foc.mdl (28 von 36) [17.05.2005 17:15:41]
http://encon.fke.utm.my/courses/mep1422/foc.mdl
Port 2
}
Block {
BlockType Inport
Name fp
Position [25, 243, 55, 257]
Port 3
}
Block {
BlockType Reference
Name Dot Product
Ports [2, 1]
Position [245, 46, 275, 79]
SourceBlock simulink/MathnOperations/Dot Product
SourceType Dot Product
}
Block {
BlockType Reference
Name Dot Product1
Ports [2, 1]
Position [245, 136, 275, 169]
SourceBlock simulink/MathnOperations/Dot Product
SourceType Dot Product
}
Block {
BlockType Reference
Name Dot Product2
Ports [2, 1]
Position [260, 201, 290, 234]
SourceBlock simulink/MathnOperations/Dot Product
SourceType Dot Product
}
Block {
BlockType Reference
Name Dot Product3
Ports [2, 1]
Position [260, 251, 290, 284]
SourceBlock simulink/MathnOperations/Dot Product
SourceType Dot Product
}
Block {
BlockType Sum
Name Sum1
Ports [2, 1]
Position [350, 95, 370, 115]
ShowName off
IconShape round
Inputs |+-
InputSameDT off
OutDataTypeMode Inherit via internal rule
}
Block {
BlockType Sum
Name Sum2
Ports [2, 1]
Position [350, 210, 370, 230]
ShowName off
IconShape round
Inputs |++
InputSameDT off
OutDataTypeMode Inherit via internal rule
}
Block {
BlockType Trigonometry
Name TrigonometricnFunction
http://encon.fke.utm.my/courses/mep1422/foc.mdl (29 von 36) [17.05.2005 17:15:41]
http://encon.fke.utm.my/courses/mep1422/foc.mdl
Ports [1, 1]
Position [165, 145, 195, 175]
}
Block {
BlockType Trigonometry
Name TrigonometricnFunction1
Ports [1, 1]
Position [170, 55, 200, 85]
Operator cos
}
Block {
BlockType Outport
Name Out1
Position [395, 98, 425, 112]
}
Block {
BlockType Outport
Name Out2
Position [395, 213, 425, 227]
Port 2
}
Line {
SrcBlock fp
SrcPort 1
Points [5, 0; 0, 5; 25, 0; 0, -95]
Branch {
DstBlock TrigonometricnFunction
DstPort 1
}
Branch {
Points [0, -90]
DstBlock TrigonometricnFunction1
DstPort 1
}
}
Line {
SrcBlock id
SrcPort 1
Points [0, 0; 80, 0]
Branch {
Points [0, 230]
DstBlock Dot Product3
DstPort 1
}
Branch {
Points [90, 0]
DstBlock Dot Product
DstPort 1
}
}
Line {
SrcBlock iq
SrcPort 1
Points [0, 0; 70, 0]
Branch {
Points [0, 105]
DstBlock Dot Product2
DstPort 2
}
Branch {
Points [90, 0; 0, 25]
DstBlock Dot Product1
DstPort 1
}
}
http://encon.fke.utm.my/courses/mep1422/foc.mdl (30 von 36) [17.05.2005 17:15:41]
http://encon.fke.utm.my/courses/mep1422/foc.mdl
Line {
SrcBlock Dot Product3
SrcPort 1
Points [65, 0]
DstBlock Sum2
DstPort 2
}
Line {
SrcBlock Dot Product2
SrcPort 1
DstBlock Sum2
DstPort 1
}
Line {
SrcBlock Dot Product1
SrcPort 1
Points [80, 0]
DstBlock Sum1
DstPort 2
}
Line {
SrcBlock TrigonometricnFunction
SrcPort 1
Points [0, 0; 5, 0]
Branch {
DstBlock Dot Product1
DstPort 2
}
Branch {
Points [0, 115]
DstBlock Dot Product3
DstPort 2
}
}
Line {
SrcBlock Dot Product
SrcPort 1
Points [55, 0]
DstBlock Sum1
DstPort 1
}
Line {
SrcBlock TrigonometricnFunction1
SrcPort 1
Points [0, 0; 15, 0]
Branch {
DstBlock Dot Product
DstPort 2
}
Branch {
Points [0, 140]
DstBlock Dot Product2
DstPort 1
}
}
Line {
SrcBlock Sum1
SrcPort 1
DstBlock Out1
DstPort 1
}
Line {
SrcBlock Sum2
SrcPort 1
DstBlock Out2
http://encon.fke.utm.my/courses/mep1422/foc.mdl (31 von 36) [17.05.2005 17:15:41]
http://encon.fke.utm.my/courses/mep1422/foc.mdl
DstPort 1
}
}
}
Block {
BlockType Sum
Name Sum
Ports [2, 1]
Position [235, 305, 265, 335]
Orientation up
ShowName off
IconShape round
Inputs +|+
InputSameDT off
OutDataTypeMode Inherit via internal rule
}
Block {
BlockType Sum
Name Sum1
Ports [2, 1]
Position [460, 35, 480, 55]
ShowName off
IconShape round
Inputs |+-
InputSameDT off
OutDataTypeMode Inherit via internal rule
}
Block {
BlockType Sum
Name Sum2
Ports [2, 1]
Position [480, 70, 500, 90]
ShowName off
IconShape round
Inputs |+-
InputSameDT off
OutDataTypeMode Inherit via internal rule
}
Block {
BlockType Sum
Name Sum3
Ports [2, 1]
Position [505, 120, 525, 140]
ShowName off
IconShape round
Inputs |+-
InputSameDT off
OutDataTypeMode Inherit via internal rule
}
Line {
SrcBlock Induction Machine
SrcPort 4
Points [0, 0; 15, 0]
Branch {
Points [20, 0; 0, 250]
DstBlock Gain3
DstPort 1
}
Branch {
Points [0, 145]
DstBlock Scope
DstPort 1
}
}
Line {
http://encon.fke.utm.my/courses/mep1422/foc.mdl (32 von 36) [17.05.2005 17:15:41]
http://encon.fke.utm.my/courses/mep1422/foc.mdl
SrcBlock Subsystem1
SrcPort 2
Points [20, 0; 0, 240]
DstBlock Integrator1
DstPort 1
}
Line {
SrcBlock SignalnGenerator
SrcPort 1
DstBlock Subsystem1
DstPort 1
}
Line {
SrcBlock Rotor Flux
SrcPort 1
Points [15, 0; 0, -50]
DstBlock Subsystem1
DstPort 2
}
Line {
SrcBlock Subsystem4
SrcPort 1
Points [15, 0; 0, -15]
DstBlock Sum1
DstPort 1
}
Line {
SrcBlock Sum1
SrcPort 1
DstBlock Relay
DstPort 1
}
Line {
SrcBlock Relay
SrcPort 1
Points [55, 0]
DstBlock Induction Machine
DstPort 1
}
Line {
SrcBlock Subsystem4
SrcPort 2
DstBlock Sum2
DstPort 1
}
Line {
SrcBlock Sum2
SrcPort 1
DstBlock Relay1
DstPort 1
}
Line {
SrcBlock Sum3
SrcPort 1
DstBlock Relay2
DstPort 1
}
Line {
SrcBlock Subsystem4
SrcPort 3
Points [20, 0; 0, 30]
DstBlock Sum3
DstPort 1
}
Line {
http://encon.fke.utm.my/courses/mep1422/foc.mdl (33 von 36) [17.05.2005 17:15:41]
http://encon.fke.utm.my/courses/mep1422/foc.mdl
SrcBlock Gain3
SrcPort 1
DstBlock Integrator2
DstPort 1
}
Line {
SrcBlock Induction Machine
SrcPort 1
Points [90, 0; 0, 35; 5, 0]
Branch {
DstBlock Subsystem
DstPort 2
}
Branch {
Points [0, 140]
DstBlock Subsystem3
DstPort 1
}
}
Line {
SrcBlock Induction Machine
SrcPort 2
Points [0, 10; 75, 0]
Branch {
Points [30, 0; 0, 60]
DstBlock Subsystem
DstPort 4
}
Branch {
Points [0, 180]
DstBlock Subsystem3
DstPort 2
}
}
Line {
SrcBlock Induction Machine
SrcPort 3
Points [175, 0]
DstBlock Subsystem
DstPort 1
}
Line {
SrcBlock Induction Machine
SrcPort 6
Points [175, 0]
DstBlock Subsystem
DstPort 3
}
Line {
SrcBlock Relay1
SrcPort 1
DstBlock Induction Machine
DstPort 2
}
Line {
SrcBlock Relay2
SrcPort 1
Points [35, 0; 0, -10; 15, 0]
DstBlock Induction Machine
DstPort 3
}
Line {
SrcBlock Integrator1
SrcPort 1
DstBlock Sum
http://encon.fke.utm.my/courses/mep1422/foc.mdl (34 von 36) [17.05.2005 17:15:41]
http://encon.fke.utm.my/courses/mep1422/foc.mdl
DstPort 1
}
Line {
SrcBlock Integrator2
SrcPort 1
DstBlock Sum
DstPort 2
}
Line {
SrcBlock Subsystem3
SrcPort 1
Points [-130, 0]
DstBlock Sum1
DstPort 2
}
Line {
SrcBlock Subsystem3
SrcPort 2
Points [-110, 0]
DstBlock Sum2
DstPort 2
}
Line {
SrcBlock Subsystem3
SrcPort 3
Points [-85, 0]
DstBlock Sum3
DstPort 2
}
Line {
SrcBlock Subsystem1
SrcPort 3
Points [50, 0; 0, -20]
DstBlock Subsystem5
DstPort 2
}
Line {
SrcBlock Subsystem5
SrcPort 1
DstBlock Subsystem4
DstPort 1
}
Line {
SrcBlock Subsystem5
SrcPort 2
DstBlock Subsystem4
DstPort 2
}
Line {
SrcBlock Subsystem1
SrcPort 1
DstBlock Subsystem5
DstPort 1
}
Line {
SrcBlock Sum
SrcPort 1
Points [0, -120; -25, 0]
DstBlock Subsystem5
DstPort 3
}
Line {
SrcBlock Induction Machine
SrcPort 8
Points [20, 0; 0, 100]
http://encon.fke.utm.my/courses/mep1422/foc.mdl (35 von 36) [17.05.2005 17:15:41]
http://encon.fke.utm.my/courses/mep1422/foc.mdl
DstBlock Scope
DstPort 2
}
}
}
http://encon.fke.utm.my/courses/mep1422/foc.mdl (36 von 36) [17.05.2005 17:15:41]
DIRECT TORQUE CONTROL OF IM
If a three phase VSI is connected to an IM, there can be eight possible
configurations of six switching devices within the inverter. As a result, there are
eight possible input voltage vectors to the IM. The eight voltage vectors, two of
which are zero vectors, are shown in Fig 1.
DTC utilises the eight possible stator voltage vectors, to control the stator
flux and torque to follow the reference values within the hysteresis bands. The
voltage space vector of a three-phase system is given by:
( ) π
=++= (1)
vsA, vsB, and vsC are the instantaneous phase voltages.
For the switching VSI, it can be shown that for a DC link voltage of Vd, the
voltage space vector is given by:
( ) π
=++= (2)
Sa(t), Sb(t) and Sc(t) are the switching functions of each leg of the VSI, such that,
S
when upper switch is on
when lower switch is oni =
1
0
Figure 1. Voltage vectors for 3-phase VSI
Direct Flux Control
The IM stator voltage equation is given by:
ψ
+= (3)
Where v i ands s s, , ψ are the stator voltage, current and stator flux space vectors
respectively. According to equation (3), if the stator resistance is small and can
be neglected, the change in stator flux, ∆ψs , will follow the stator voltage, i.e.,
∆ ∆ψs sv t= (4)
This simply means that the tip of the stator flux will follow that of the stator
voltage space vector multiplied by the small change in time. Hence if the stator
flux space vector (magnitude and angle) is known, its locus can be controlled by
selecting appropriate stator voltage vectors. In DTC the stator flux space vector
is obtained by calculation utilizing the motor terminal variables (stator voltages
and currents). The stator flux is forced to follow the reference value within a
hysteresis band by selecting the appropriate stator voltage vector using the
hysteresis comparator and selection table.
Direct Torque Control
As shown by Takahashi and Noguchi [1], under a condition of a constant mechanical
frequency and stator flux magnitude, when a step increase in the stator angular
frequency is applied at t=0, the rate of change of torque at time t=0 is
proportional to the slip frequency of the stator flux . Thus,
dT
dt t
sl t
=
=
0
0
α ω (5)
where ωsl is the instantaneous angular slip frequency
If the torque and stator flux is kept within their hysteresis bands by selecting
appropriate voltage vectors, an independent control over the torque and stator flux
is accomplished. If the stator flux space vector plane is divided into six sectors
or segments (Figure 2), a set of table or rules of which voltage vector should be
chosen in a particular sector (either to increase stator flux or to reduce stator
flux and either to increase torque or to reduce torque) can be constructed; such
table is given by Table 1.
Figure 2 Six sectors of stator flux plane
vs,3
vs,3
vs,3
vs,2
vs,4
vs,4
vs,3
vs,2
vs,6
vs,5
vs,4
vs,1
Table 1 Voltage vectors look-up table.
! 
 


! 
 


Figure 3 Flux control within the hysteresis band
Figure 4 Basic DTC
# $ % ' %()* + , '- .) * - // 0 ) ) *0)/ ) 1 ) ) 2
) - ()3 . 45 678
Sector I
Sector II
ψψψψ
θθθθψψψψ
ψψψψ
http://encon.fke.utm.my/courses/mep1422/DTC_hysteresis.mdl
Model {
Name DTC_hysteresis
Version 5.0
SaveDefaultBlockParams on
SampleTimeColors off
LibraryLinkDisplay none
WideLines off
ShowLineDimensions off
ShowPortDataTypes off
ShowLoopsOnError on
IgnoreBidirectionalLines off
ShowStorageClass off
ExecutionOrder off
RecordCoverage off
CovPath /
CovSaveName covdata
CovMetricSettings dw
CovNameIncrementing off
CovHtmlReporting on
covSaveCumulativeToWorkspaceVar on
CovSaveSingleToWorkspaceVar on
CovCumulativeVarName covCumulativeData
CovCumulativeReport off
DataTypeOverride UseLocalSettings
MinMaxOverflowLogging UseLocalSettings
MinMaxOverflowArchiveMode Overwrite
BlockNameDataTip off
BlockParametersDataTip off
BlockDescriptionStringDataTip off
ToolBar on
StatusBar on
BrowserShowLibraryLinks off
BrowserLookUnderMasks off
Created Tue Oct 01 11:07:25 2002
UpdateHistory UpdateHistoryNever
ModifiedByFormat %Auto
LastModifiedBy Administrator
ModifiedDateFormat %Auto
LastModifiedDate Mon Aug 09 11:36:28 2004
ModelVersionFormat 1.%AutoIncrement:16
ConfigurationManager none
SimParamPage Solver
LinearizationMsg none
Profile off
ParamWorkspaceSource MATLABWorkspace
AccelSystemTargetFile accel.tlc
AccelTemplateMakefile accel_default_tmf
AccelMakeCommand make_rtw
TryForcingSFcnDF off
ExtModeMexFile ext_comm
ExtModeBatchMode off
ExtModeTrigType manual
ExtModeTrigMode normal
ExtModeTrigPort 1
ExtModeTrigElement any
ExtModeTrigDuration 1000
ExtModeTrigHoldOff 0
ExtModeTrigDelay 0
ExtModeTrigDirection rising
ExtModeTrigLevel 0
ExtModeArchiveMode off
ExtModeAutoIncOneShot off
ExtModeIncDirWhenArm off
ExtModeAddSuffixToVar off
ExtModeWriteAllDataToWs off
http://encon.fke.utm.my/courses/mep1422/DTC_hysteresis.mdl (1 von 29) [17.05.2005 17:16:36]
http://encon.fke.utm.my/courses/mep1422/DTC_hysteresis.mdl
ExtModeArmWhenConnect on
ExtModeSkipDownloadWhenConnect off
ExtModeLogAll on
ExtModeAutoUpdateStatusClock on
BufferReuse on
RTWExpressionDepthLimit 5
SimulationMode normal
Solver ode5
SolverMode Auto
StartTime 0.0
StopTime 1000
MaxOrder 5
MaxStep 0.0001
MinStep 0.00001
MaxNumMinSteps -1
InitialStep 0.00001
FixedStep 1e-6
RelTol 1e-3
AbsTol auto
OutputOption RefineOutputTimes
OutputTimes []
Refine 1
LoadExternalInput off
ExternalInput [t, u]
LoadInitialState off
InitialState xInitial
SaveTime on
TimeSaveName t
SaveState off
StateSaveName xout
SaveOutput on
OutputSaveName yout
SaveFinalState off
FinalStateName xFinal
SaveFormat Array
Decimation 1
LimitDataPoints on
MaxDataPoints 10000000
SignalLoggingName sigsOut
ConsistencyChecking none
ArrayBoundsChecking none
AlgebraicLoopMsg warning
BlockPriorityViolationMsg warning
MinStepSizeMsg warning
InheritedTsInSrcMsg warning
DiscreteInheritContinuousMsg warning
MultiTaskRateTransMsg error
SingleTaskRateTransMsg none
CheckForMatrixSingularity none
IntegerOverflowMsg warning
Int32ToFloatConvMsg warning
ParameterDowncastMsg error
ParameterOverflowMsg error
ParameterPrecisionLossMsg warning
UnderSpecifiedDataTypeMsg none
UnnecessaryDatatypeConvMsg none
VectorMatrixConversionMsg none
InvalidFcnCallConnMsg error
SignalLabelMismatchMsg none
UnconnectedInputMsg warning
UnconnectedOutputMsg warning
UnconnectedLineMsg warning
SfunCompatibilityCheckMsg none
RTWInlineParameters off
BlockReductionOpt off
http://encon.fke.utm.my/courses/mep1422/DTC_hysteresis.mdl (2 von 29) [17.05.2005 17:16:36]
http://encon.fke.utm.my/courses/mep1422/DTC_hysteresis.mdl
BooleanDataType off
ConditionallyExecuteInputs on
ParameterPooling on
OptimizeBlockIOStorage on
ZeroCross on
AssertionControl UseLocalSettings
ProdHWDeviceType Microprocessor
ProdHWWordLengths 8,16,32,32
RTWSystemTargetFile grt.tlc
RTWTemplateMakefile grt_default_tmf
RTWMakeCommand make_rtw
RTWGenerateCodeOnly off
RTWRetainRTWFile off
TLCProfiler off
TLCDebug off
TLCCoverage off
TLCAssertion off
BlockDefaults {
Orientation right
ForegroundColor black
BackgroundColor white
DropShadow off
NamePlacement normal
FontName Helvetica
FontSize 10
FontWeight normal
FontAngle normal
ShowName on
}
BlockParameterDefaults {
Block {
BlockType Demux
Outputs 4
DisplayOption none
BusSelectionMode off
}
Block {
BlockType Fcn
Expr sin(u[1])
}
Block {
BlockType Gain
Gain 1
Multiplication Element-wise(K.*u)
ShowAdditionalParam off
ParameterDataTypeMode Same as input
ParameterDataType sfix(16)
ParameterScalingMode Best Precision: Matrix-wise
ParameterScaling 2^0
OutDataTypeMode Same as input
OutDataType sfix(16)
OutScaling 2^0
LockScale off
RndMeth Floor
SaturateOnIntegerOverflow on
}
Block {
BlockType Inport
Port 1
PortDimensions -1
SampleTime -1
ShowAdditionalParam off
LatchInput off
DataType auto
OutDataType sfix(16)
http://encon.fke.utm.my/courses/mep1422/DTC_hysteresis.mdl (3 von 29) [17.05.2005 17:16:37]
http://encon.fke.utm.my/courses/mep1422/DTC_hysteresis.mdl
OutScaling 2^0
SignalType auto
SamplingMode auto
Interpolate on
}
Block {
BlockType Integrator
ExternalReset none
InitialConditionSource internal
InitialCondition 0
LimitOutput off
UpperSaturationLimit inf
LowerSaturationLimit -inf
ShowSaturationPort off
ShowStatePort off
AbsoluteTolerance auto
ZeroCross on
}
Block {
BlockType Mux
Inputs 4
DisplayOption none
}
Block {
BlockType Outport
Port 1
OutputWhenDisabled held
InitialOutput []
}
Block {
BlockType Relay
OnSwitchValue eps
OffSwitchValue eps
OnOutputValue 1
OffOutputValue 0
ShowAdditionalParam off
OutputDataTypeScalingMode All ports same datatype
OutDataType sfix(16)
OutScaling 2^0
ConRadixGroup Use specified scaling
ZeroCross on
}
Block {
BlockType Scope
Floating off
ModelBased off
TickLabels OneTimeTick
ZoomMode on
Grid on
TimeRange auto
YMin -5
YMax 5
SaveToWorkspace off
SaveName ScopeData
LimitDataPoints on
MaxDataPoints 5000
Decimation 1
SampleInput off
SampleTime 0
}
Block {
BlockType S-Function
FunctionName system
PortCounts []
SFunctionModules ''
http://encon.fke.utm.my/courses/mep1422/DTC_hysteresis.mdl (4 von 29) [17.05.2005 17:16:37]
http://encon.fke.utm.my/courses/mep1422/DTC_hysteresis.mdl
}
Block {
BlockType SignalGenerator
WaveForm sine
Amplitude 1
Frequency 1
Units Hertz
VectorParams1D on
}
Block {
BlockType Step
Time 1
Before 0
After 1
SampleTime -1
VectorParams1D on
ZeroCross on
}
Block {
BlockType SubSystem
ShowPortLabels on
Permissions ReadWrite
RTWSystemCode Auto
RTWFcnNameOpts Auto
RTWFileNameOpts Auto
SimViewingDevice off
DataTypeOverride UseLocalSettings
MinMaxOverflowLogging UseLocalSettings
}
Block {
BlockType Sum
IconShape rectangular
Inputs ++
ShowAdditionalParam off
InputSameDT on
OutDataTypeMode Same as first input
OutDataType sfix(16)
OutScaling 2^0
LockScale off
RndMeth Floor
SaturateOnIntegerOverflow on
}
}
AnnotationDefaults {
HorizontalAlignment center
VerticalAlignment middle
ForegroundColor black
BackgroundColor white
DropShadow off
FontName Helvetica
FontSize 10
FontWeight normal
FontAngle normal
}
LineDefaults {
FontName Helvetica
FontSize 9
FontWeight normal
FontAngle normal
}
System {
Name DTC_hysteresis
Location [2, 74, 1014, 724]
Open on
ModelBrowserVisibility off
http://encon.fke.utm.my/courses/mep1422/DTC_hysteresis.mdl (5 von 29) [17.05.2005 17:16:37]
http://encon.fke.utm.my/courses/mep1422/DTC_hysteresis.mdl
ModelBrowserWidth 200
ScreenColor white
PaperOrientation landscape
PaperPositionMode auto
PaperType usletter
PaperUnits inches
ZoomFactor 100
ReportName simulink-default.rpt
Block {
BlockType SubSystem
Name Induction Machine
Ports [3, 8]
Position [160, 63, 215, 192]
TreatAsAtomicUnit off
MaskPromptString Stator resistance (ohm)|Rotor resistance (ohm)|
Stator self inductance (H)|Rotor self inductance (H)|Mutual Inductance (H)|No
 of poles|Moment of inertia (kg.m^2)|Load torque (Nm)
MaskStyleString edit,edit,edit,edit,edit,edit,edit,edit
MaskTunableValueString on,on,on,on,on,on,on,on
MaskCallbackString |||||||
MaskEnableString on,on,on,on,on,on,on,on
MaskVisibilityString on,on,on,on,on,on,on,on
MaskToolTipString on,on,on,on,on,on,on,on
MaskVarAliasString ,,,,,,,
MaskVariables Rs=@1;Rr=@2;Ls=@3;Lr=@4;Lm=@5;pole=@6;J=@7;Tloa
d=@8;
MaskIconFrame on
MaskIconOpaque on
MaskIconRotate none
MaskIconUnits autoscale
MaskValueString 5.5|4.51|306.5e-3|306.5e-3|291.9e-3|4|0.03|1
System {
Name Induction Machine
Location [175, 176, 935, 636]
Open off
ModelBrowserVisibility off
ModelBrowserWidth 200
ScreenColor white
PaperOrientation landscape
PaperPositionMode auto
PaperType usletter
PaperUnits inches
ZoomFactor 100
Block {
BlockType Inport
Name Va
Position [25, 40, 45, 60]
}
Block {
BlockType Inport
Name Vb
Position [25, 120, 45, 140]
Port 2
}
Block {
BlockType Inport
Name Vc
Position [25, 240, 45, 260]
Port 3
}
Block {
BlockType Gain
Name 1/J
Position [260, 292, 285, 318]
Orientation left
http://encon.fke.utm.my/courses/mep1422/DTC_hysteresis.mdl (6 von 29) [17.05.2005 17:16:37]
http://encon.fke.utm.my/courses/mep1422/DTC_hysteresis.mdl
Gain 1/J
SaturateOnIntegerOverflow off
}
Block {
BlockType Gain
Name 1/J1
Position [295, 347, 320, 373]
Gain 0.05
SaturateOnIntegerOverflow off
}
Block {
BlockType SubSystem
Name 3to2
Ports [3, 2]
Position [105, 81, 135, 139]
ShowPortLabels off
TreatAsAtomicUnit off
System {
Name 3to2
Location [4, 42, 628, 468]
Open off
ModelBrowserVisibility off
ModelBrowserWidth 200
ScreenColor white
PaperOrientation landscape
PaperPositionMode auto
PaperType usletter
PaperUnits inches
ZoomFactor 100
Block {
BlockType Inport
Name in_1
Position [15, 50, 35, 70]
}
Block {
BlockType Inport
Name in_2
Position [15, 115, 35, 135]
Port 2
}
Block {
BlockType Inport
Name in_3
Position [15, 180, 35, 200]
Port 3
}
Block {
BlockType Gain
Name Gain3
Position [120, 248, 160, 272]
Gain 0.577
}
Block {
BlockType Gain
Name Gain4
Position [120, 298, 160, 322]
Gain -0.577
}
Block {
BlockType Gain
Name Gain5
Position [145, 143, 185, 167]
Gain -0.33333
}
Block {
http://encon.fke.utm.my/courses/mep1422/DTC_hysteresis.mdl (7 von 29) [17.05.2005 17:16:37]
http://encon.fke.utm.my/courses/mep1422/DTC_hysteresis.mdl
BlockType Gain
Name Gain6
Position [140, 183, 180, 207]
Gain -0.33333
}
Block {
BlockType Gain
Name Gain7
Position [135, 63, 175, 87]
Gain 0.66666
}
Block {
BlockType Sum
Name Ib
Ports [2, 1]
Position [240, 255, 260, 275]
}
Block {
BlockType Sum
Name Ib1
Ports [3, 1]
Position [260, 87, 280, 123]
Inputs +++
}
Block {
BlockType Outport
Name d
Position [330, 60, 350, 80]
InitialOutput 0
}
Block {
BlockType Outport
Name q
Position [310, 250, 330, 270]
Port 2
InitialOutput 0
}
Line {
SrcBlock Ib1
SrcPort 1
Points [15, 0; 0, -35]
DstBlock d
DstPort 1
}
Line {
SrcBlock Gain7
SrcPort 1
Points [30, 0; 0, 20]
DstBlock Ib1
DstPort 1
}
Line {
SrcBlock in_1
SrcPort 1
Points [40, 0; 0, 15]
DstBlock Gain7
DstPort 1
}
Line {
SrcBlock Gain6
SrcPort 1
Points [30, 0; 0, -90]
DstBlock Ib1
DstPort 2
}
http://encon.fke.utm.my/courses/mep1422/DTC_hysteresis.mdl (8 von 29) [17.05.2005 17:16:37]
http://encon.fke.utm.my/courses/mep1422/DTC_hysteresis.mdl
Line {
SrcBlock Gain5
SrcPort 1
Points [25, 0; 0, -40]
DstBlock Ib1
DstPort 3
}
Line {
SrcBlock in_3
SrcPort 1
Points [40, 0; 0, 5]
Branch {
DstBlock Gain6
DstPort 1
}
Branch {
Points [0, 115]
DstBlock Gain4
DstPort 1
}
}
Line {
SrcBlock in_2
SrcPort 1
Points [20, 0; 0, 30]
Branch {
DstBlock Gain5
DstPort 1
}
Branch {
Points [0, 105]
DstBlock Gain3
DstPort 1
}
}
Line {
SrcBlock Gain3
SrcPort 1
DstBlock Ib
DstPort 1
}
Line {
SrcBlock Gain4
SrcPort 1
Points [30, 0; 0, -40]
DstBlock Ib
DstPort 2
}
Line {
SrcBlock Ib
SrcPort 1
DstBlock q
DstPort 1
}
}
}
Block {
BlockType Demux
Name Demux
Ports [1, 5]
Position [420, 91, 460, 149]
Outputs 5
}
Block {
BlockType Gain
http://encon.fke.utm.my/courses/mep1422/DTC_hysteresis.mdl (9 von 29) [17.05.2005 17:16:37]
http://encon.fke.utm.my/courses/mep1422/DTC_hysteresis.mdl
Name Gain1
Position [150, 407, 175, 433]
Orientation left
Gain 2/pole
}
Block {
BlockType SubSystem
Name IM1
Ports [1, 1]
Position [320, 106, 380, 134]
TreatAsAtomicUnit off
System {
Name IM1
Location [248, 340, 468, 422]
Open off
ModelBrowserVisibility off
ModelBrowserWidth 200
ScreenColor white
PaperOrientation landscape
PaperPositionMode auto
PaperType usletter
PaperUnits inches
ZoomFactor 100
Block {
BlockType Inport
Name In1
Position [25, 33, 55, 47]
}
Block {
BlockType S-Function
Name S-Function
Ports [1, 1]
Position [80, 25, 140, 55]
FunctionName imch
Parameters Rs, Rr, Ls,Lr,Lm,pole
}
Block {
BlockType Outport
Name Out1
Position [165, 33, 195, 47]
InitialOutput 0
}
Line {
SrcBlock In1
SrcPort 1
DstBlock S-Function
DstPort 1
}
Line {
SrcBlock S-Function
SrcPort 1
DstBlock Out1
DstPort 1
}
}
}
Block {
BlockType Integrator
Name Integrator
Ports [1, 1]
Position [360, 295, 380, 315]
Orientation left
}
Block {
BlockType Mux
http://encon.fke.utm.my/courses/mep1422/DTC_hysteresis.mdl (10 von 29) [17.05.2005 17:16:37]
http://encon.fke.utm.my/courses/mep1422/DTC_hysteresis.mdl
Name Mux
Ports [3, 1]
Position [260, 104, 290, 136]
Inputs 3
}
Block {
BlockType Sum
Name Sum
Ports [2, 1]
Position [440, 287, 460, 323]
Orientation left
Inputs +-
}
Block {
BlockType Outport
Name isd
Position [630, 25, 650, 45]
InitialOutput 0
}
Block {
BlockType Outport
Name isq
Position [625, 70, 645, 90]
Port 2
InitialOutput 0
}
Block {
BlockType Outport
Name ird
Position [600, 140, 620, 160]
Port 3
InitialOutput 0
}
Block {
BlockType Outport
Name speed
Position [90, 410, 110, 430]
Orientation left
Port 4
InitialOutput 0
}
Block {
BlockType Outport
Name Vd
Position [265, 50, 285, 70]
Port 5
InitialOutput 0
}
Block {
BlockType Outport
Name irq
Position [595, 185, 615, 205]
Port 6
InitialOutput 0
}
Block {
BlockType Outport
Name Vq
Position [90, 285, 110, 305]
Orientation left
Port 7
InitialOutput 0
}
Block {
BlockType Outport
http://encon.fke.utm.my/courses/mep1422/DTC_hysteresis.mdl (11 von 29) [17.05.2005 17:16:37]
http://encon.fke.utm.my/courses/mep1422/DTC_hysteresis.mdl
Name Te
Position [715, 230, 735, 250]
Port 8
InitialOutput 0
}
Line {
SrcBlock Demux
SrcPort 1
Points [60, 0; 0, -20]
DstBlock isq
DstPort 1
}
Line {
SrcBlock Demux
SrcPort 2
Points [65, 0; 0, -75]
DstBlock isd
DstPort 1
}
Line {
SrcBlock 3to2
SrcPort 2
Points [0, 0]
Branch {
Points [0, 170]
DstBlock Vq
DstPort 1
}
Branch {
Points [55, 0; 0, -15]
DstBlock Mux
DstPort 1
}
}
Line {
SrcBlock 3to2
SrcPort 1
Points [0, 0; 25, 0]
Branch {
Points [0, -35]
DstBlock Vd
DstPort 1
}
Branch {
Points [30, 0; 0, 25]
DstBlock Mux
DstPort 2
}
}
Line {
SrcBlock Demux
SrcPort 5
Points [45, 0; 0, 145]
Branch {
Points [0, 15; -35, 0]
DstBlock Sum
DstPort 1
}
Branch {
Points [70, 0; 0, -45]
DstBlock Te
DstPort 1
}
}
Line {
http://encon.fke.utm.my/courses/mep1422/DTC_hysteresis.mdl (12 von 29) [17.05.2005 17:16:37]
http://encon.fke.utm.my/courses/mep1422/DTC_hysteresis.mdl
SrcBlock Vc
SrcPort 1
Points [20, 0; 0, -120]
DstBlock 3to2
DstPort 3
}
Line {
SrcBlock Vb
SrcPort 1
Points [20, 0; 0, -20]
DstBlock 3to2
DstPort 2
}
Line {
SrcBlock Va
SrcPort 1
Points [20, 0; 0, 40]
DstBlock 3to2
DstPort 1
}
Line {
SrcBlock 1/J
SrcPort 1
Points [0, 0; -25, 0]
Branch {
Points [0, -175]
DstBlock Mux
DstPort 3
}
Branch {
Points [-15, 0; 0, 115]
DstBlock Gain1
DstPort 1
}
}
Line {
SrcBlock Mux
SrcPort 1
DstBlock IM1
DstPort 1
}
Line {
SrcBlock IM1
SrcPort 1
DstBlock Demux
DstPort 1
}
Line {
SrcBlock Sum
SrcPort 1
DstBlock Integrator
DstPort 1
}
Line {
SrcBlock Integrator
SrcPort 1
DstBlock 1/J
DstPort 1
}
Line {
SrcBlock 1/J1
SrcPort 1
Points [190, 0; 0, -45]
DstBlock Sum
DstPort 2
http://encon.fke.utm.my/courses/mep1422/DTC_hysteresis.mdl (13 von 29) [17.05.2005 17:16:37]
http://encon.fke.utm.my/courses/mep1422/DTC_hysteresis.mdl
}
Line {
SrcBlock Demux
SrcPort 3
Points [30, 0; 0, 75]
DstBlock irq
DstPort 1
}
Line {
SrcBlock Demux
SrcPort 4
Points [25, 0; 0, 20]
DstBlock ird
DstPort 1
}
Line {
SrcBlock Gain1
SrcPort 1
Points [0, 0; -10, 0]
Branch {
DstBlock speed
DstPort 1
}
Branch {
Points [0, -60]
DstBlock 1/J1
DstPort 1
}
}
Annotation {
Name q
Position [482, 87]
VerticalAlignment top
}
}
}
Block {
BlockType S-Function
Name S-Function2
Ports [1, 1]
Position [220, 355, 270, 375]
Orientation left
FunctionName flxp2
}
Block {
BlockType Scope
Name Scope
Ports [3]
Position [560, 214, 590, 246]
Location [249, 259, 660, 649]
Open on
NumInputPorts 3
ZoomMode yonly
List {
ListType AxesTitles
axes1 %SignalLabel
axes2 %SignalLabel
axes3 %SignalLabel
}
List {
ListType SelectedSignals
axes1 
axes2 
axes3 
}
http://encon.fke.utm.my/courses/mep1422/DTC_hysteresis.mdl (14 von 29) [17.05.2005 17:16:37]
http://encon.fke.utm.my/courses/mep1422/DTC_hysteresis.mdl
TimeRange 0.1
YMin -0.1~-20~-15
YMax 2~20~15
DataFormat StructureWithTime
}
Block {
BlockType Scope
Name Scope1
Ports [1]
Position [560, 144, 590, 176]
Location [667, 408, 991, 647]
Open on
NumInputPorts 1
ZoomMode yonly
List {
ListType AxesTitles
axes1 %SignalLabel
}
List {
ListType SelectedSignals
axes1 
}
TimeRange 0.01
YMin -0.1
YMax 2
SaveName ScopeData1
DataFormat StructureWithTime
}
Block {
BlockType Scope
Name Scope2
Ports [1]
Position [325, 184, 355, 216]
Location [667, 110, 991, 349]
Open on
NumInputPorts 1
ZoomMode yonly
List {
ListType AxesTitles
axes1 %SignalLabel
}
List {
ListType SelectedSignals
axes1 
}
TimeRange 0.01
YMin -20
YMax 20
SaveName ScopeData2
DataFormat StructureWithTime
}
Block {
BlockType SignalGenerator
Name SignalnGenerator
Position [640, 320, 670, 350]
Orientation left
WaveForm square
Amplitude -15
Frequency 15
}
Block {
BlockType Step
Name Step
Position [545, 380, 575, 410]
Orientation left
http://encon.fke.utm.my/courses/mep1422/DTC_hysteresis.mdl (15 von 29) [17.05.2005 17:16:37]
http://encon.fke.utm.my/courses/mep1422/DTC_hysteresis.mdl
Time 0.001
After 1.2
}
Block {
BlockType SubSystem
Name Subsystem
Ports [3, 3]
Position [110, 286, 160, 384]
Orientation left
TreatAsAtomicUnit off
System {
Name Subsystem
Location [230, 305, 670, 522]
Open off
ModelBrowserVisibility off
ModelBrowserWidth 200
ScreenColor white
PaperOrientation landscape
PaperPositionMode auto
PaperType usletter
PaperUnits inches
ZoomFactor 100
Block {
BlockType Inport
Name T,err
Position [25, 35, 45, 55]
}
Block {
BlockType Inport
Name Flx,err
Position [25, 105, 45, 125]
Port 2
}
Block {
BlockType Inport
Name Flx ang
Position [25, 160, 45, 180]
Port 3
}
Block {
BlockType Demux
Name Demux
Ports [1, 3]
Position [280, 99, 320, 131]
Outputs 3
}
Block {
BlockType Mux
Name Mux
Ports [3, 1]
Position [100, 99, 130, 131]
Inputs 3
}
Block {
BlockType S-Function
Name S-Function1
Ports [1, 1]
Position [180, 105, 230, 125]
FunctionName select2
}
Block {
BlockType Outport
Name Sa
Position [375, 25, 395, 45]
InitialOutput 0
http://encon.fke.utm.my/courses/mep1422/DTC_hysteresis.mdl (16 von 29) [17.05.2005 17:16:37]
http://encon.fke.utm.my/courses/mep1422/DTC_hysteresis.mdl
}
Block {
BlockType Outport
Name Sb
Position [395, 105, 415, 125]
Port 2
InitialOutput 0
}
Block {
BlockType Outport
Name Sc
Position [350, 170, 370, 190]
Port 3
InitialOutput 0
}
Line {
SrcBlock Flx ang
SrcPort 1
DstBlock Mux
DstPort 3
}
Line {
SrcBlock Demux
SrcPort 3
Points [0, 55]
DstBlock Sc
DstPort 1
}
Line {
SrcBlock Flx,err
SrcPort 1
DstBlock Mux
DstPort 2
}
Line {
SrcBlock Demux
SrcPort 2
DstBlock Sb
DstPort 1
}
Line {
SrcBlock T,err
SrcPort 1
DstBlock Mux
DstPort 1
}
Line {
SrcBlock Demux
SrcPort 1
Points [0, -70]
DstBlock Sa
DstPort 1
}
Line {
SrcBlock Mux
SrcPort 1
DstBlock S-Function1
DstPort 1
}
Line {
SrcBlock S-Function1
SrcPort 1
DstBlock Demux
DstPort 1
}
http://encon.fke.utm.my/courses/mep1422/DTC_hysteresis.mdl (17 von 29) [17.05.2005 17:16:37]
http://encon.fke.utm.my/courses/mep1422/DTC_hysteresis.mdl
}
}
Block {
BlockType Sum
Name Sum2
Ports [2, 1]
Position [510, 307, 530, 343]
Orientation left
Inputs -+
}
Block {
BlockType Sum
Name Sum4
Ports [2, 1]
Position [435, 380, 455, 400]
Orientation left
Inputs +-
}
Block {
BlockType SubSystem
Name Voltage-controllednPWM-VSI1
Ports [3, 3]
Position [70, 96, 100, 164]
ShowPortLabels off
TreatAsAtomicUnit off
System {
Name Voltage-controllednPWM-VSI1
Location [-23, 85, 764, 579]
Open off
ModelBrowserVisibility off
ModelBrowserWidth 200
ScreenColor white
PaperOrientation landscape
PaperPositionMode auto
PaperType usletter
PaperUnits inches
ZoomFactor 100
Block {
BlockType Inport
Name in_5
Position [370, 60, 390, 80]
Orientation left
}
Block {
BlockType Inport
Name in_6
Position [390, 155, 410, 175]
Orientation left
Port 2
}
Block {
BlockType Inport
Name in_7
Position [395, 225, 415, 245]
Orientation left
Port 3
}
Block {
BlockType Gain
Name Gain1
Position [290, 152, 315, 178]
Orientation left
Gain 240
}
Block {
http://encon.fke.utm.my/courses/mep1422/DTC_hysteresis.mdl (18 von 29) [17.05.2005 17:16:37]
http://encon.fke.utm.my/courses/mep1422/DTC_hysteresis.mdl
BlockType Gain
Name Gain2
Position [295, 222, 320, 248]
Orientation left
Gain 240
}
Block {
BlockType Gain
Name Gain3
Position [285, 57, 310, 83]
Orientation left
Gain 240
}
Block {
BlockType Outport
Name out_1
Position [160, 60, 180, 80]
Orientation left
InitialOutput 0
}
Block {
BlockType Outport
Name out_2
Position [165, 155, 185, 175]
Orientation left
Port 2
InitialOutput 0
}
Block {
BlockType Outport
Name out_3
Position [175, 225, 195, 245]
Orientation left
Port 3
InitialOutput 0
}
Line {
SrcBlock in_5
SrcPort 1
DstBlock Gain3
DstPort 1
}
Line {
SrcBlock in_6
SrcPort 1
DstBlock Gain1
DstPort 1
}
Line {
SrcBlock in_7
SrcPort 1
DstBlock Gain2
DstPort 1
}
Line {
SrcBlock Gain3
SrcPort 1
DstBlock out_1
DstPort 1
}
Line {
SrcBlock Gain1
SrcPort 1
DstBlock out_2
DstPort 1
http://encon.fke.utm.my/courses/mep1422/DTC_hysteresis.mdl (19 von 29) [17.05.2005 17:16:37]
http://encon.fke.utm.my/courses/mep1422/DTC_hysteresis.mdl
}
Line {
SrcBlock Gain2
SrcPort 1
DstBlock out_3
DstPort 1
}
}
}
Block {
BlockType Relay
Name fluxnhysterisis
Position [335, 378, 365, 402]
Orientation left
OnSwitchValue 0.01
OffSwitchValue -0.01
}
Block {
BlockType SubSystem
Name stator flux - voltage model
Ports [4, 4]
Position [345, 15, 415, 145]
TreatAsAtomicUnit off
MaskPromptString Stator resistance
MaskStyleString edit
MaskTunableValueString on
MaskEnableString on
MaskVisibilityString on
MaskToolTipString on
MaskVariables Rs=@1;
MaskIconFrame on
MaskIconOpaque on
MaskIconRotate none
MaskIconUnits autoscale
MaskValueString 5.5
System {
Name stator flux - voltage model
Location [160, 288, 765, 529]
Open off
ModelBrowserVisibility off
ModelBrowserWidth 200
ScreenColor white
PaperOrientation landscape
PaperPositionMode auto
PaperType usletter
PaperUnits inches
ZoomFactor 100
Block {
BlockType Inport
Name vd
Position [50, 33, 80, 47]
}
Block {
BlockType Inport
Name id
Position [40, 98, 70, 112]
Port 2
}
Block {
BlockType Inport
Name vq
Position [60, 143, 90, 157]
Port 3
}
Block {
http://encon.fke.utm.my/courses/mep1422/DTC_hysteresis.mdl (20 von 29) [17.05.2005 17:16:37]
http://encon.fke.utm.my/courses/mep1422/DTC_hysteresis.mdl
BlockType Inport
Name iq
Position [25, 193, 55, 207]
Port 4
}
Block {
BlockType SubSystem
Name Cartesian to Polar
Ports [2, 2]
Position [420, 92, 455, 143]
ShowPortLabels off
TreatAsAtomicUnit off
MaskType [x,y]-[r,theta]
MaskDescription Tranformation from cartesian to polarncoor
dinates.nr=sqrt(x^2+y^2), theta=atan(y/x)
MaskHelp Unmask this block for more help.
MaskDisplay plot(0,0,100,100,[24,20,15,20,20],[85,95,85
,95,20],[80,20,95,85,95,85],[70,20,20,15,20,24],[56,56,55,52,50,46],[20,26,31
,35,38,42])
MaskIconFrame on
MaskIconOpaque on
MaskIconRotate none
MaskIconUnits autoscale
System {
Name Cartesian to Polar
Location [0, 0, 359, 206]
Open off
ModelBrowserVisibility off
ModelBrowserWidth 200
ScreenColor white
PaperOrientation landscape
PaperPositionMode auto
PaperType usletter
PaperUnits inches
ZoomFactor 100
Block {
BlockType Inport
Name x
Position [20, 70, 40, 90]
}
Block {
BlockType Inport
Name y
Position [20, 129, 40, 151]
Port 2
}
Block {
BlockType Mux
Name Mux
Ports [2, 1]
Position [75, 96, 105, 129]
Inputs 2
}
Block {
BlockType Fcn
Name x-r
Position [155, 72, 260, 98]
Expr hypot(u[1],u[2])
}
Block {
BlockType Fcn
Name x-theta
Position [160, 129, 265, 151]
Expr atan2(u[2],u[1])
}
http://encon.fke.utm.my/courses/mep1422/DTC_hysteresis.mdl (21 von 29) [17.05.2005 17:16:37]
http://encon.fke.utm.my/courses/mep1422/DTC_hysteresis.mdl
Block {
BlockType Outport
Name r
Position [295, 75, 315, 95]
InitialOutput 0
}
Block {
BlockType Outport
Name theta
Position [295, 130, 315, 150]
Port 2
InitialOutput 0
}
Line {
SrcBlock x-theta
SrcPort 1
DstBlock theta
DstPort 1
}
Line {
SrcBlock y
SrcPort 1
DstBlock Mux
DstPort 2
}
Line {
SrcBlock x
SrcPort 1
DstBlock Mux
DstPort 1
}
Line {
SrcBlock x-r
SrcPort 1
DstBlock r
DstPort 1
}
Line {
SrcBlock Mux
SrcPort 1
Points [15, 0]
Branch {
Points [0, 25]
DstBlock x-theta
DstPort 1
}
Branch {
Points [0, -30]
DstBlock x-r
DstPort 1
}
}
Annotation {
Name Cartesian to Polar
Position [167, 37]
VerticalAlignment top
}
}
}
Block {
BlockType Gain
Name Gain2
Position [170, 167, 195, 193]
Gain Rs
}
http://encon.fke.utm.my/courses/mep1422/DTC_hysteresis.mdl (22 von 29) [17.05.2005 17:16:37]
http://encon.fke.utm.my/courses/mep1422/DTC_hysteresis.mdl
Block {
BlockType Gain
Name Gain3
Position [170, 112, 195, 138]
Gain Rs
}
Block {
BlockType Integrator
Name Integrator
Ports [1, 1]
Position [315, 85, 345, 115]
}
Block {
BlockType Integrator
Name Integrator1
Ports [1, 1]
Position [310, 165, 340, 195]
}
Block {
BlockType Sum
Name Sum6
Ports [2, 1]
Position [240, 90, 260, 110]
Inputs +-
}
Block {
BlockType Sum
Name Sum7
Ports [2, 1]
Position [240, 145, 260, 165]
Inputs +-
}
Block {
BlockType Outport
Name flxsdv
Position [500, 28, 530, 42]
}
Block {
BlockType Outport
Name flxsv
Position [550, 88, 580, 102]
Port 2
InitialOutput 0
}
Block {
BlockType Outport
Name angflxsv
Position [480, 123, 510, 137]
Port 3
InitialOutput 0
}
Block {
BlockType Outport
Name flxsqv
Position [435, 203, 465, 217]
Port 4
}
Line {
SrcBlock Sum6
SrcPort 1
DstBlock Integrator
DstPort 1
}
Line {
SrcBlock Sum7
http://encon.fke.utm.my/courses/mep1422/DTC_hysteresis.mdl (23 von 29) [17.05.2005 17:16:37]
http://encon.fke.utm.my/courses/mep1422/DTC_hysteresis.mdl
SrcPort 1
DstBlock Integrator1
DstPort 1
}
Line {
SrcBlock Gain3
SrcPort 1
Points [25, 0]
DstBlock Sum6
DstPort 2
}
Line {
SrcBlock Gain2
SrcPort 1
Points [0, -10]
DstBlock Sum7
DstPort 2
}
Line {
SrcBlock vd
SrcPort 1
Points [60, 0; 0, 55]
DstBlock Sum6
DstPort 1
}
Line {
SrcBlock Integrator
SrcPort 1
Points [0, 5; 25, 0]
Branch {
DstBlock Cartesian to Polar
DstPort 1
}
Branch {
Points [0, -70]
DstBlock flxsdv
DstPort 1
}
}
Line {
SrcBlock Integrator1
SrcPort 1
Points [50, 0]
Branch {
Points [0, -50]
DstBlock Cartesian to Polar
DstPort 2
}
Branch {
Points [0, 30]
DstBlock flxsqv
DstPort 1
}
}
Line {
SrcBlock Cartesian to Polar
SrcPort 1
Points [75, 0]
DstBlock flxsv
DstPort 1
}
Line {
SrcBlock id
SrcPort 1
Points [0, 20]
http://encon.fke.utm.my/courses/mep1422/DTC_hysteresis.mdl (24 von 29) [17.05.2005 17:16:37]
http://encon.fke.utm.my/courses/mep1422/DTC_hysteresis.mdl
DstBlock Gain3
DstPort 1
}
Line {
SrcBlock Cartesian to Polar
SrcPort 2
DstBlock angflxsv
DstPort 1
}
Line {
SrcBlock vq
SrcPort 1
DstBlock Sum7
DstPort 1
}
Line {
SrcBlock iq
SrcPort 1
Points [0, -20]
DstBlock Gain2
DstPort 1
}
}
}
Block {
BlockType SubSystem
Name torquehys
Ports [1, 1]
Position [365, 300, 395, 350]
Orientation left
ShowPortLabels off
TreatAsAtomicUnit off
MaskPromptString Hyst band
MaskStyleString edit
MaskTunableValueString on
MaskEnableString on
MaskVisibilityString on
MaskToolTipString on
MaskVariables Th=@1;
MaskIconFrame on
MaskIconOpaque on
MaskIconRotate none
MaskIconUnits autoscale
MaskValueString 2
System {
Name torquehys
Location [50, 122, 340, 345]
Open off
ModelBrowserVisibility off
ModelBrowserWidth 200
ScreenColor white
PaperOrientation landscape
PaperPositionMode auto
PaperType usletter
PaperUnits inches
ZoomFactor 100
Block {
BlockType Inport
Name in_1
Position [275, 95, 295, 115]
Orientation left
}
Block {
BlockType Relay
Name Relay
http://encon.fke.utm.my/courses/mep1422/DTC_hysteresis.mdl (25 von 29) [17.05.2005 17:16:37]
http://encon.fke.utm.my/courses/mep1422/DTC_hysteresis.mdl
Position [185, 58, 215, 82]
Orientation left
OnSwitchValue Th/2
OffSwitchValue 0
}
Block {
BlockType Relay
Name Relay1
Position [185, 123, 215, 147]
Orientation left
OnSwitchValue 0
OffSwitchValue -Th/2
OnOutputValue 0
OffOutputValue -1
}
Block {
BlockType Sum
Name Sum3
Ports [2, 1]
Position [55, 105, 75, 125]
Orientation left
}
Block {
BlockType Outport
Name out_1
Position [15, 105, 35, 125]
Orientation left
InitialOutput 0
}
Line {
SrcBlock Sum3
SrcPort 1
DstBlock out_1
DstPort 1
}
Line {
SrcBlock Relay1
SrcPort 1
Points [-75, 0]
DstBlock Sum3
DstPort 2
}
Line {
SrcBlock Relay
SrcPort 1
Points [-65, 0]
DstBlock Sum3
DstPort 1
}
Line {
SrcBlock in_1
SrcPort 1
Points [-20, 0]
Branch {
Points [0, 30]
DstBlock Relay1
DstPort 1
}
Branch {
Points [-5, 0]
DstBlock Relay
DstPort 1
}
}
}
http://encon.fke.utm.my/courses/mep1422/DTC_hysteresis.mdl (26 von 29) [17.05.2005 17:16:37]
http://encon.fke.utm.my/courses/mep1422/DTC_hysteresis.mdl
}
Line {
SrcBlock Induction Machine
SrcPort 5
Points [30, 0; 0, -100]
DstBlock stator flux - voltage model
DstPort 1
}
Line {
SrcBlock Induction Machine
SrcPort 1
Points [110, 0]
DstBlock stator flux - voltage model
DstPort 2
}
Line {
SrcBlock Induction Machine
SrcPort 2
Points [70, 0; 0, 35]
DstBlock stator flux - voltage model
DstPort 4
}
Line {
SrcBlock Induction Machine
SrcPort 7
Points [15, 0; 0, -70]
DstBlock stator flux - voltage model
DstPort 3
}
Line {
SrcBlock stator flux - voltage model
SrcPort 3
Points [40, 0; 0, 270]
DstBlock S-Function2
DstPort 1
}
Line {
SrcBlock Induction Machine
SrcPort 8
Points [20, 0; 0, 20]
Branch {
Points [0, 90; 140, 0]
Branch {
Points [165, 0]
DstBlock Sum2
DstPort 1
}
Branch {
Points [0, -60]
DstBlock Scope
DstPort 2
}
}
Branch {
DstBlock Scope2
DstPort 1
}
}
Line {
SrcBlock stator flux - voltage model
SrcPort 2
Points [65, 0; 0, 95]
Branch {
Points [0, 60]
Branch {
http://encon.fke.utm.my/courses/mep1422/DTC_hysteresis.mdl (27 von 29) [17.05.2005 17:16:37]
http://encon.fke.utm.my/courses/mep1422/DTC_hysteresis.mdl
Points [0, 165]
DstBlock Sum4
DstPort 1
}
Branch {
DstBlock Scope
DstPort 1
}
}
Branch {
DstBlock Scope1
DstPort 1
}
}
Line {
SrcBlock Voltage-controllednPWM-VSI1
SrcPort 1
Points [20, 0; 0, -25]
DstBlock Induction Machine
DstPort 1
}
Line {
SrcBlock Voltage-controllednPWM-VSI1
SrcPort 2
DstBlock Induction Machine
DstPort 2
}
Line {
SrcBlock Voltage-controllednPWM-VSI1
SrcPort 3
Points [20, 0; 0, 25]
DstBlock Induction Machine
DstPort 3
}
Line {
SrcBlock Subsystem
SrcPort 1
Points [-80, 0; 0, -195]
DstBlock Voltage-controllednPWM-VSI1
DstPort 1
}
Line {
SrcBlock Subsystem
SrcPort 2
Points [-70, 0; 0, -205]
DstBlock Voltage-controllednPWM-VSI1
DstPort 2
}
Line {
SrcBlock Subsystem
SrcPort 3
Points [-60, 0; 0, -215]
DstBlock Voltage-controllednPWM-VSI1
DstPort 3
}
Line {
SrcBlock fluxnhysterisis
SrcPort 1
Points [-40, 0; 0, -55]
DstBlock Subsystem
DstPort 2
}
Line {
SrcBlock Sum4
SrcPort 1
http://encon.fke.utm.my/courses/mep1422/DTC_hysteresis.mdl (28 von 29) [17.05.2005 17:16:37]

Electrical drives lectures

  • 1.
    Electrical Drives Electrical Drives MEP1422 2004/2005-02 Module 1. Introduction to drives: Elements in electrical drives, overview of DC and AC drives. Torque equations, Components of load torque, torque characteristics. Four-quadrant operation Notes on Introduction to Electromechanical Energy Conversion Module 2 Converters in electric drive systems: Controlled rectifier, Linear scheme, Non-linear scheme, Switched-mode converters - average model and transfer function, Two-quadrant converters, Four-quadrant converters, Bipolar switching, Unipolar switching, Current-controlled converters, Fixed switching frequency control, Hysteresis control Example of Simulink file for 2-Q converter (switching and average model) Current ripple in 4 Q converter Space Vector Modulation (SVM) Module 3 DC motor drives DC drives in power point format, in .pdf Construction, modeling and transfer function, Converters for DC drives – quadrant of operations. MATLAB–based controller design method – here Linear analysis in Simulink Large signal simulation using SIMULINK – here http://encon.fke.utm.my/courses/mep1422/modules.html (1 von 2) [17.05.2005 17:09:50]
  • 2.
    Electrical Drives Module 4.Induction motor drives Dynamic model of induction machine Construction and principle of operations, Speed Control- constant V/f, Scalar control – problems at low speed, current Simulink example on open-loop constant V/Hz using SIMULINK s-function for IM simulation Compiled with Borland C - here Current controlled and voltage boost, open-loop and closed-loop control. Field-oriented control of IM: Rotor flux orientation Stator flux orientation Simulink example on indirect FOC IM – requires imch.dll PPoint for principles of direct torque control and in pdf Direct Torque Control using SIMULINK and the required *.dll files for the S-function http://encon.fke.utm.my/courses/mep1422/modules.html (2 von 2) [17.05.2005 17:09:50]
  • 3.
  • 4.
    ) ) * * - # $% # . # # - # & & & ! / # 0 # 1 & 2 $ % 0 0 . ) / 0 $ % # # # # * ( 0 0 & ' 0 & $ % 2 & ' 0
  • 5.
    ! ! - # 0* * 0 3 # 4567 & # $ % # # # # 4587 2 $ $ & %% # # 9 $/: % $ * % # ) • 0 • # $ % • 0 ; • / # 0 $ % 0 • . 0 0 • # 0 0
  • 6.
    " #$ #$ %& ' , / * . <' = 7 $ % * = ) $> % * = , $> % < = ) $ ?% ω = $ ' % . ω' = 7 * = * / 0 * * @ . ( ! ωωωω ) ( ) dt Jd TT m le ω += ( ) dt Jd mω dt d JTT m le ω += J 1 ω θA * *
  • 7.
    * ! #$ + ,1 B $% / */ / 0 */ 1 *" " $* = -ω% * * & 0 . * * $ % 2 *2 *2 *2 = Cω? . *2 *" $ % * *, *, . . * * * */ ω) ω) */ * ω
  • 8.
    , * * ? , C*-**ω++ω+= 2 * Cω? ω++ ω = -*<* , ! #$ - @ * # % $ .#$ ! ! ' * ω * D * $ % * * E E * . .. ... ." ω ω ωω ω T * * * *
  • 9.
    / F . - * $ =* ω% ! * F .. * * G D * * * F ... * * * * * F ." * * G D * * * G.K. Dubey, “Fundamental of Electrical Drives”, Narosa, 1994. N. Mohan, “Power Electronics: Converters, applications and design” John Wiley and Sons, 1995.
  • 10.
    ELECTROMECHANICALENERGYCONVERSION Electromechanicalenergyconversionprocessinvolvesthreeformsofenergy: electrical,magneticfieldandmechanical.Inrotatingelectricalmachines, energyiscontinuouslyconvertedfromelectricaltomechanical,orviceversa. Electricalmotorsconvertselectricalenergytomechanicalenergyanditis reversedinthecaseofgenerators.Inbothcases,magneticfieldactsasa mediumintheprocessofelectromechanicalenergyconversion.Wewilllook(or review)theprocessofelectromechanicalenergyconversionofasimple translationalsystemforanon-linearandlinearmagneticsystem.Wewillthen applythisbasicprincipletoarotatingmachine. Exampleofelectromechanicalsystem Thecharacteristicofthefluxlinkageandcurrent(λ-i)ofasystemshownin Fig1isdeterminedbytheB-Hcharacteristicofthecoreandthelengthof theair-gap.Withsmallair-gaplength,g,theλ-icharacteristicisdominated bytheB-Hcharacteristicofthecorewhichhasanon-linearcharacteristic duetothecoremagneticsaturation.Withlargeg,however,thelinear magneticcharacteristicoftheair-gapwilldominate.Thusforlargeair-gap systemtheλ-icurveofthesystemdisplaysalinearcharacteristic.Ifa linearsystemisassumed,allofthemmfdropsappearacrosstheair-gap.In otherwords,itisassumedthatthereluctanceofthecoreisnegligiblysmall comparedtothatoftheair-gap’sreluctance.Thisassumptionisbasedonthe factthatthemagneticpermeabilityofthecoreismuchlargerthantheair- gappermeability.Theλ-icurvesfordifferentair-gapvaluesaretherefore linear. Fig.1 −− non-linearsystemlinearsystem Fig.2 Thedifferentialrelationbetweenthe3formsofenergyexistsinthesystem canbewrittenas: dWe=dWf+dWm(1) WheredWe–differentialchangeinelectricalenergy dWf-differentialchangeinfieldenergy dWm-differentialchangeinmechanicalenergy Ifthepositionofthemovingpartisfixed(air-gaplengthisfixed,thusdWm =0)andthecurrentinthecoilisincreasedfrom0toix,thefieldenergy willincreaseandisgivenby: dWe=e.idt=dWf(2) Substitutinge=dλ/dt, dWf=idλ(3) Ifthefluxlinkageincreasedfrom0toλx,thestoredenergycanbewrittenas: λ λ= x 0 fidW(4) λx ix λ co-energyenergy λλ Fig.3
  • 11.
    Theco-energy,whichisusedlatertocalculatetheforce,inthisparticular exampleisdefinedas: λ= ix 0 fdi'W(5) Itshouldbenotedthatforalinearsystem,Wf=Wf’ Ifthemovingpartisallowtomoveslowly,fromx=x1tox=x2,suchthat theair-gapisreduced,therateofchangeoffluxlinkagewillbeverysmall duringthismovementandhencethecurrentcanbeassumedtobeconstant. Fig.4 Themechanicalforceassociatedwiththismovementcanbeobtainedifthe changeinmechanicalenergyisknown.Thus, dWm=dWe-dWf(6) Duringthemotion,dWe=e.idt=idλ.Hence λ λ λ= 2x 1x eidW Thechangeinthestoredfieldenergycanbeobtainedbycalculatingthe differenceinstoredenergybetweenthetwopositions. ItcanbeshowngraphicallythatWmisgivenbytheshadedareaofFig.4which essentiallyistheincreaseinco-energy.Thus: dWm=dWf’ SincedWm=fdx,themechanicalforcecanbecalculatedas: ttanconsi f m x )x,i('W f =∂ ∂ =(7) Ifthemovementofthemovingpartisveryfast(i.e.forthesame displacementbutforaveryshorttime),thechangeinfluxlinkagecanbe assumednegligible.However,therateofchangeofthefluxlinkagewithtime isfiniteandhencecausesthecurrenttodecreaseduringthismovement.It canbegraphicallyshownthatthemechanicalenergyisgivenbytheshaded λ λ areaofFig5,whichisareductioninfieldenergy.Thusthemechanicalforce isgivenby: ttancons f m x )x,i(W f =λ∂ ∂ −=(8) Ifthedifferentialmovementissmall,theshadedareaofFig4andFig5is thesame.Hencetheforcecalculatedusingequation(7)and(8)willbethe same. Fig.5 Linearsystem Forlinearsystem,thefluxlinkageisproportionaltothecurrent,wherethe constantofproportionalityistheinductanceofthecoil.Theinductance howeverdependsontheposition,x.Thus, λ=L(x)i(9) Theco-energyisgivenby: )x(Li 2 1 di'W2 i 0 f=λ=(10) Usingequation(7), dx )x(dL i 2 1 x )x,i('W f2 ttanconsi f m= ∂ ∂ = = (11) Rotatingmachines Fig6showsageneralrotatingmachinewithsalientstatorandsalientrotor. Bothstatorandrotorareexited(doubly–fed).Weareinterestedinobtaining theelectromagnetictorqueexpressionofthesystem.Wecandothisby obtainingtheexpressionfortheco–energy(orenergy)anddifferentiateit withrespecttoxforconstantcurrent(orconstantflux). λ λ
  • 12.
    Fig.6 Withnorotation(rotornotmoving),thestoredfieldenergycanbecalculated as: dWf=esisdt+erirdt(12) Substitutinges=dλs/dtander=dλr/dt, dWf=isdλs+irdλr(13) Thefluxlinkageofthestatorwindingcanbeexpressedintermsofstator selfinductanceandmutualinductance: λs=Lssis+Lsrir(14) Thefirsttermof(14)isthefluxlinkageofthestatorwindingcausedbythe statorcurrentwhereasthesecondtermiscausedbytherotorcurrent. Similarly,thefluxlinkageoftherotorwindingcanbeexpressedas, λr=Lrrir+Lsris(15) Substituting(14)and(15)into(13), dWf=Lssisdis+Lrrirdir+Lsrd(isir)(16) Foralinearsystem,Wf=Wf’.Itcanbeshownthatforrotationalsystems, =θ∂ θ∂ =(17) Thusthetorqueisgivenby: θ + θ + θ = d dL ii 2 1 d dL i 2 1 d dL i 2 1 Tsr rs rr2 r ss2 s(18) Basedonequation(18),twotypesoftorquecanbeclassified: θ i)Reluctancetorque(thefirsttwotermsofequation(18)).Itiscaused byatendencyoftheinducedpoletoalignwiththeexcitedpolesuch thatminimumreluctanceisproduced.Thetorqueonlyexistsifthe statororrotor(orboth)selfinductancesdependsontherotorposition. Thiscanexistsif:1)bothstatorandrotoraresalient,2)either statororrotorissalient.Inotherwords,inacylindricalmachine (wherebybothstatorandrotorarenon-salient)reluctancetorquewill notexist.Furtheritcanbeseenthatbothstatorandrotorneednotto beexcitedatthesametime. ii)Alignmenttorque(thethirdtermofequation(18)).Itiscausedbya tendencyoftheexcitedrotortoalignwithexcitedstator.Both windingsmustbeexcited.Themutualinductancedependsonrotor positionregardlessofwhetherthestatororrotorissalientornot.In otherwords,thealignmenttorqueexistsevenifbothstatorandrotor isnotsalient.Ininductionmachines,rotorcurrentisproducedthrough inductionratherthanexcitationbyexternalcircuit,asinthecaseof cylindricalsynchronousmachines. Stator-non-salientRotor–salient -Statorselfinductancedependson rotorposition -Rotorselfinductancedoesnot dependonrotorposition Stator-salientRotor–salient -Statorselfinductancedependson rotorposition -Rotorselfinductancedependson rotorposition Stator-salientRotor–non-salient -Statorselfinductancedoesnot dependonrotorposition -Rotorselfinductancedependson rotorposition Stator-salientRotor–non-salient -Statorselfinductancedoesnot dependonrotorposition -Rotorselfinductancedoesnot dependonrotorposition
  • 13.
    CONVERTERSINELECTRICDRIVESYSTEMS CONTROLLEDRECTIFIER Wehaveseeninpreviouscourse(undergraduatecourse)thatarelationbetweenthe averagevoltageandthefiringangle(ordelayangle)ofasingle-phasecontrolled rectifierisgivenby: whereαisthedelayangle,VmisthepeakinputvoltageandVaistheaverage voltage.Notethatthisrelationisonlyvalidforcontinuouscurrentmode.It describesthe‘average’behavioroftherectifieroveraperiodoftheoutputvoltage. Thedynamiccharacteristicofthecontrolledrectifierishoweververynon–linear whichcanbedescribedbynon–lineardifferentialequations.Inordertosimplifythe designedofthecontrollercontainingcontrolled–rectifiercircuit,anapproximation usingtheaveragevalueisnormallyused.Thisapproximationishowevervalid providedthatthebandwidthofthecontrolloopismaintainedwellbelowhalfofthe maximumtimefortheaveragevoltagetochange.Forinstance,ifa3-phasesystem, 50Hzsystemisusedastheinputtothefull-wavecontrolledrectifier,then,the timetakenfortheaveragevoltagetochangevariesbetween0to3.33ms((1/50)/6). Theaveragetimeof3.33ms/2=1.67msistaken.Ifthisdelayisnottobeusedin themodel,thebandwidthofthedrivemustbemademuchsmallerthan600Hz. TheSCRsarenormallytriggeredbasedonthecontrolsignalgenerated,forexample, byacurrentcontroller.Dependingonthefiringcircuitused,alinearoranon– linearrelationbetweenvcandVacanbeobtained. α π = α α ==α π = α= π = MODELINGOFSWITCH-MODECONVERTERSINELECTRICDRIVES Introduction Modelingisasimplifiedrepresentationofaphysicalsystem.Inelectrical engineering,physicalsystemsarenormallymodeledusingmathematicalequations. Thecomplexityofthedevelopedmodelofpowerelectronicconverterswilldependon theapplicationsofthemodel.Forinstance,amodelforaswitchingdeviceusedto analyzeitsswitchingcharacteristicorswitchinglossesisdifferentfromamodel developusedtostudythefundamentalbehaviorofaconvertercontainingthat particularswitchingdevice. Herewewilllookonhowswitch-modeconvertersusedinDCdrivesaremodeled.The applicationofourmodelisinthedesigningoflinearcontrollersfordrivesystems usinglinearcontrolsystemtheory.Wethereforeneedtoobtainthelinearmodelsof theconverters,i.e.weneedtoestablishalinearrelationbetweenthecontrol signalandtheaverageoutputvoltage. Twotypicalswitch-modeconvertersusedinDCdrivesarethe2-quadrantand4- quadrantconvertersshownbelow.Wewillassumethattheconvertersobtainedthe switchingsignalsfromacomparisonbetweencontrolsignalvcandatriangular waveforms. Two-quadrantconverter Asinallotherconverters,thestatusoftheupperandlowerswitchesinaleg,must alwayscomplement,i.e.iftheupperswitchison,thelowerswitchmustbeoffor viceversa-thusonlyonecontrolsignalisrequiredtocontrolalegofatwo- quadrantconverter. IftheupperswitchisON,theoutputvoltage,voequalsVdcandifthelowerswitch isONvo=0.TheinstantaneousoutputvoltagewillswingbetweenVdcand0,however itsaveragevaluedependsonhowlongtheswitchupper(orlower)switchisON. ω Four-quadrant +va– Two-quadrant + Va -
  • 14.
    Wewillassumethecontrolsignalsfortheswitchesareobtainedasaresultof comparisonbetweenthecontrolsignalandatriangular Theoutputofthecomparatorisobtainedasfollows: whenvc>vtri,upperswitchON (1) whenvc<vtri,lowerswitchON Obviously,thewaveformofvawillfollowthatofq.Theinstantaneousvalueofvais givenby:va=q(Vdc)Theaveragevalueofvawilldependonthedutyratioofqand thedutyratioofqinturndependsonthecontrolsignalvc.Wecanobtainthe relationbetweentheaveragevoltageVaandthedutyratiodbycalculatingthe averagevalueofvaintermsofd. Whered=ton/T(2) disinfactanaveragevalueofqoveracycleandthereforehavearangeofbetween 0and1,thus, (3) = 0 1 q dc dT 0 dcadVdtV T 1 V s == dtq T 1 d triTt ttri + = ! Ifthetriangularfrequencyishighandthereforeismuchlargerthanthecontrol signal,dcanbeassumedcontinuous.Howeverwhenselectingthebandwidthofthe closed-loopsystem,thediscretevaluesofdmustbetakenintoaccount,i.e.the bandwidthmustbelimitedtooneortwoorderlowerthanthetriangularfrequency. Therelationbetweendandvcisobtainedasfollows: Whenvc=Vtri,p,d=1,whenvc=-Vtri,p,d=0. Assumingdiscontinuous,therelationbetweendandvcisobtainedas: (4) TherelationbetweenvcandVacanbeobtainedbysubstituting(4)into(2), (5) Ifwewanttoincludetheconverterintoourclosed-loopmodelofaDCdrivesystem, weneedtoobtainthesmallsignaltransferfunctionbetweenvcandVa.Thisisdone byintroducingsmallsignalperturbationinVaandvc. (6) Separatingthedcandaccomponents, ! p,tri c V2 v 5.0d+= c p,tri dc dcav V2 V V5.0V+= ()()cc p,tri dc dcaav~v V2 V V5.0v~V++=+
  • 15.
    " DC:(7) AC:(8) BytakingLaplacetransformofequation(8),thesmallsignaltransferfunction betweenvcandVAcanbeobtained. Four-quadrantconverter Themodeldevelopedforthetwo-quadrantconvertercanbeusedasabuildingblockin developingthemodelforthefour-quadrantconverter.Asillustratedinthefigure below,the4-quadrantconverteriscomposedoftwolegs,witheachlegsimilarto thatofthe2-quadrantconverter.Wewillconsidertwoswitchingschemesnormally employed:(1)Bipolarswitchingscheme(2)unipolarswitchingscheme. TheinstantaneousvoltagevacanbemadeeitherequalsVdc,-Vdcor0. Va=VdcwhenQ1andQ2areON va=-VdcwhenQ3andQ4areON va=0whencurrentfreewheelsthroughQandD ThereforetheoutputvoltagevacanswingbetweenVdcand–Vdc,Vdcand0or0andVdc, whichisdeterminedbytheswitchingschemechosen: c p,tri dc dcav V2 V V5.0V+= c p,tri dc av~ V2 V v~= p,tri dc V2 V#$#$ %& +va – '' '' " ( ( Bipolarswitching LegAandLegBobtainedtheswitchingsignalsfromthesamecontrolsignal.This impliesthatswitchingofLegAandLegBarealwayscomplements. InaforwardbreakingmodewheretheaveragevoltageVaispositiveandsmallerthan thebackemfofthearmature,currentwillflowthroughD1andD2whenva=Vdcand willflowthroughQ3andQ4whenva=-Vdc Usingthecomparisonbetweenthecontrolsignalandtriangularwaveformasshownin Figure7,theresultantqandqisasbelow: ) %& * ! !
  • 16.
    * Frompreviousanalysis,theaveragevoltageforLegAandLegBisgivenby: VAO=dA(Vdc)andVBO=dB(Vdc)=(1-dA)(Vdc)(9) SimilarlyrelationbetweenvcanddAanddBcanbewrittenas: ForLegA(10) ForLegB(11) Weareinterestedinthevoltageacrossthearmaturecircuit,VAB VAB=VAO–VBO=(dA–(1-dA))Vdc=(2dA-1)Vdc(12) SubstitutingdAfrom(10)into(12)gives, (14) BytakingtheLaplacetransformoftheaccomponentsin(14),thetransferfunction betweenthevAB(s)andvc(s)isobtained: (15) !+ !+, p,tri c A V2 v 5.0d+= p,tri c B V2 v 5.0d−= c p,tri dc ABv V V V= )s(v V V )s(vc p,tri dc AB= - Unipolarswitching TheswitchingsignalsforLegBisobtainedfromtheinverseofcontrolsignalfor LegA.ThisisillustratedinFigure10.Accordingtoourpreviousanalysis,the continuousdutyratioforLegA,dA,isgivenby: (16) SinceLegBusestheinversecontrolsignal,accordinglythecontinuousdutyratio forLegBisgivenby: (17) Thisgivesandaveragearmaturevoltageas, VAB=(dA–dB)Vdc=(18) Thetransferfunctionobtainedforunipolarswitchingschemeisthereforesimilarto thebipolarswitchingscheme. p,tri dc V V#$#$ - p,tri c A V2 v 5.0d+= p,tri c B V2 v 5.0d−= c p,tri dc v V V ! ,!. .
  • 17.
    - CURRENT-CONTROLLEDCONVERTER DCandACindustrialdrivesnormallyemploycascadecontrolstructure.Itconsistsof multipleloops:withinnermostloopbeingthefastest.Typically,theinnermost loopisthetorqueloop,followedbyspeedloopandpositionloop–thisisshownin Figure12below. Figure1Cascadecontrolstructure Twomainfeaturesoradvantagesofcascadecontrolstructureis: ! ! , / !00 ,,, 1 θ2 2ω2 3 a)Thecontrolvariableofinnerloop(e.g.torque)canbelimitedby limitingitsreferencevalue b)Itisflexible–outerloopcanbereadilyaddedorremoveddependingon thecontrolrequirements Implementingcascadecontrolstructurerequiresthetorqueandhencethecurrentto becontrolled.Goodcurrentcontrolledschemesshouldproducelowcurrentripple, goodtrackingcapabilitywithzerosteadystateerror,constantswitchingfrequency regardlessofoperatingconditions,andfastdynamicresponse.Therearetwowell knownmethodsnormallyusedtocontrolthecurrent, i)fixedswitchingfrequencycontrol–linearcontroller ii)hysteresis(orbang-bang)control–non–linearcontroller Fixedswitchingfrequencycontrol Thereferencecurrentiscomparedwiththeactualcurrentandtheerrorisfedtothe PIcontroller.TheoutputofthePIcontrolleriscomparedwiththetriangular waveformtodeterminethedutyratiooftheswitches–eithertoincreaseorreduce thecurrent.Thismethodresultedintheinverterswitchesatfixedfrequency regardlessofoperatingconditions.Howeverthebandwidthofthecurrentloopis limitedbythetriangularwaveform.Thebandwidthoftheclosed–loopsystemis normallysettoatleastanorderlowerthanthetriangularfrequency. Figure2Fixedfrequencycurrent–controlled Forthree-phaseinductionmotorwithisolatedneutral,the3-phasecurrentsarenot completelyindependent–i.e.onlytwophasesareindependent,thethirdphase currentcanbeconstructedfromtheothertwophases.Inotherwords,onlytwo controllersarerequired.Thisproblemcanbeeliminatedifthecontrolisperformed ind-qaxiswherebyonlytwocontrollersarerequired.Twovariationshavebeen proposedforthistechnique:stationaryreferenceframeandsynchronousreference frame.Trackingproblemwillpresentifthecurrentcontrolisperformedin stationaryreferenceframe.Thiswillresultsintheactualcurrentwaveformthat willalwayslagthereferencecurrent.Thetrackingproblemcanbeavoidedifthe 456
  • 18.
    synchronousframeisused,howeverextraworkisrequiredtotransformthecurrent fromthestationarytothesynchronousframesandviceversa.Inaddition,explicit knowledgeofsynchronousfrequencyisrequiredtoperformthesetransformations.The referencevoltagecanbeimplementedusingthewell-knownmodulationtechniquessuch asSinusoidalPulseWidthModulation(SPWM)orSpaceVectorModulation(SVM). Hysteresiscontrol Thereferencecurrentiscomparedwiththeactualtorqueusinghysteresiscomparator. Theoutputofthehystresiscomparatorwilldeterminewhetherthecurrentneedtobe increasedordecreased.Forinstance,whenthecurrenttouchestheupperband, 56 56 !→.717581 7661 ω .→! 2 ! 2 2 .2 2 − − ! 56 56 !→. .→! 717581 7661 2 ! 2 2 .2 2 ! − − 9:;4 9:;4 currentneedtobereducedandthisisaccomplishedbyturningonthelowerswitchof thatparticularleg.ThisisillustratedinFigure5. Figure5Hysteresis–basedcurrent–controlled Hysteresisbasedcontrolledhaslargebandwidth.However,theswitchingfrequency varieswithoperatingconditionsandcontrolsignal.Thusthemaximumswitching capabilityoftheswitchingdevicesmustbebasedontheworst–casecondition.Ifthe simulationdoesnotrequiredetailinformationregardingtheripple,hysteresis-based controlcanbemodeledbyasimplelargeDCgainduetoitslargebandwidth.Thenon- linearbehaviorofthehystersis-basedcurrentcontrolcanbeinvestigatedusing largesignalsimulation. Aswiththefixedfrequencycontrol,eachphasecurrentnotonlydependonthe correspondingphasevoltage,butalsoonotherphasevoltages.Inotherwords,there isinterferencesbetweenphases. Thebehaviorofthehysteresiscurrentcontrolcanbedescribedusingthecomplex planeswitchingdiagram,asshowninFigure6.Thephasecomponentsofthecurrent errorvector∆i(whichisthedifferencebetweenreferencecurrentvectorandthe actualcurrentvector)canbeobtainedbyresolvingittotherespectivephaseaxis. Ifthecurrenterrorofaphasetouchesthehysteresisbandofthatparticularphase, itshouldbeswitchedtotheotherdirectionbytogglingtheswitchofthat particularphase.Therefore,ideally,thecurrenterrorvectorshouldbeconfined withinthehexagonaldefinedbythehysteresisbands.However,duetothe interactionsbetweenphases,thecurrenterrormaygooutsidethehysteresisband.As aresult,currenterrormaybecomeaslargeastwicethehysteresisband(Figure7) 4
  • 19.
  • 20.
    http://encon.fke.utm.my/courses/mep1422/rl_2q_average.mdl Model { Name "rl_2q_average" Version5.0 SaveDefaultBlockParams on SampleTimeColors off LibraryLinkDisplay "none" WideLines off ShowLineDimensions off ShowPortDataTypes off ShowLoopsOnError on IgnoreBidirectionalLines off ShowStorageClass off ExecutionOrder off RecordCoverage off CovPath "/" CovSaveName "covdata" CovMetricSettings "dw" CovNameIncrementing off CovHtmlReporting on covSaveCumulativeToWorkspaceVar on CovSaveSingleToWorkspaceVar on CovCumulativeVarName "covCumulativeData" CovCumulativeReport off DataTypeOverride "UseLocalSettings" MinMaxOverflowLogging "UseLocalSettings" MinMaxOverflowArchiveMode "Overwrite" BlockNameDataTip off BlockParametersDataTip off BlockDescriptionStringDataTip off ToolBar on StatusBar on BrowserShowLibraryLinks off BrowserLookUnderMasks off Created "Thu Sep 11 20:51:10 2003" UpdateHistory "UpdateHistoryNever" ModifiedByFormat "%<Auto>" LastModifiedBy "Nik Rumzi" ModifiedDateFormat "%<Auto>" LastModifiedDate "Mon Jul 19 11:38:36 2004" ModelVersionFormat "1.%<AutoIncrement:14>" ConfigurationManager "None" SimParamPage "Solver" LinearizationMsg "none" Profile off ParamWorkspaceSource "MATLABWorkspace" AccelSystemTargetFile "accel.tlc" AccelTemplateMakefile "accel_default_tmf" AccelMakeCommand "make_rtw" TryForcingSFcnDF off ExtModeMexFile "ext_comm" ExtModeBatchMode off ExtModeTrigType "manual" ExtModeTrigMode "normal" ExtModeTrigPort "1" ExtModeTrigElement "any" ExtModeTrigDuration 1000 ExtModeTrigHoldOff 0 ExtModeTrigDelay 0 ExtModeTrigDirection "rising" ExtModeTrigLevel 0 ExtModeArchiveMode "off" ExtModeAutoIncOneShot off ExtModeIncDirWhenArm off ExtModeAddSuffixToVar off ExtModeWriteAllDataToWs off http://encon.fke.utm.my/courses/mep1422/rl_2q_average.mdl (1 von 10) [17.05.2005 17:11:15]
  • 21.
    http://encon.fke.utm.my/courses/mep1422/rl_2q_average.mdl ExtModeArmWhenConnect on ExtModeSkipDownloadWhenConnect off ExtModeLogAllon ExtModeAutoUpdateStatusClock on BufferReuse on RTWExpressionDepthLimit 5 SimulationMode "normal" Solver "ode5" SolverMode "Auto" StartTime "0.0" StopTime "100e-3" MaxOrder 5 MaxStep "auto" MinStep "auto" MaxNumMinSteps "-1" InitialStep "auto" FixedStep "1e-6" RelTol "1e-3" AbsTol "auto" OutputOption "RefineOutputTimes" OutputTimes "[]" Refine "1" LoadExternalInput off ExternalInput "[t, u]" LoadInitialState off InitialState "xInitial" SaveTime on TimeSaveName "t" SaveState off StateSaveName "xout" SaveOutput on OutputSaveName "yout" SaveFinalState off FinalStateName "xFinal" SaveFormat "Array" Decimation "1" LimitDataPoints off MaxDataPoints "1000" SignalLoggingName "sigsOut" ConsistencyChecking "none" ArrayBoundsChecking "none" AlgebraicLoopMsg "warning" BlockPriorityViolationMsg "warning" MinStepSizeMsg "warning" InheritedTsInSrcMsg "warning" DiscreteInheritContinuousMsg "warning" MultiTaskRateTransMsg "error" SingleTaskRateTransMsg "none" CheckForMatrixSingularity "none" IntegerOverflowMsg "warning" Int32ToFloatConvMsg "warning" ParameterDowncastMsg "error" ParameterOverflowMsg "error" ParameterPrecisionLossMsg "warning" UnderSpecifiedDataTypeMsg "none" UnnecessaryDatatypeConvMsg "none" VectorMatrixConversionMsg "none" InvalidFcnCallConnMsg "error" SignalLabelMismatchMsg "none" UnconnectedInputMsg "warning" UnconnectedOutputMsg "warning" UnconnectedLineMsg "warning" SfunCompatibilityCheckMsg "none" RTWInlineParameters off BlockReductionOpt on http://encon.fke.utm.my/courses/mep1422/rl_2q_average.mdl (2 von 10) [17.05.2005 17:11:15]
  • 22.
    http://encon.fke.utm.my/courses/mep1422/rl_2q_average.mdl BooleanDataType on ConditionallyExecuteInputs on ParameterPoolingon OptimizeBlockIOStorage on ZeroCross on AssertionControl "UseLocalSettings" ProdHWDeviceType "Microprocessor" ProdHWWordLengths "8,16,32,32" RTWSystemTargetFile "grt.tlc" RTWTemplateMakefile "grt_default_tmf" RTWMakeCommand "make_rtw" RTWGenerateCodeOnly off RTWRetainRTWFile off TLCProfiler off TLCDebug off TLCCoverage off TLCAssertion off BlockDefaults { Orientation "right" ForegroundColor "black" BackgroundColor "white" DropShadow off NamePlacement "normal" FontName "Helvetica" FontSize 10 FontWeight "normal" FontAngle "normal" ShowName on } BlockParameterDefaults { Block { BlockType Constant Value "1" VectorParams1D on ShowAdditionalParam off OutDataTypeMode "Inherit from 'Constant value'" OutDataType "sfix(16)" ConRadixGroup "Use specified scaling" OutScaling "2^0" } Block { BlockType Gain Gain "1" Multiplication "Element-wise(K.*u)" ShowAdditionalParam off ParameterDataTypeMode "Same as input" ParameterDataType "sfix(16)" ParameterScalingMode "Best Precision: Matrix-wise" ParameterScaling "2^0" OutDataTypeMode "Same as input" OutDataType "sfix(16)" OutScaling "2^0" LockScale off RndMeth "Floor" SaturateOnIntegerOverflow on } Block { BlockType Inport Port "1" PortDimensions "-1" SampleTime "-1" ShowAdditionalParam off LatchInput off DataType "auto" OutDataType "sfix(16)" http://encon.fke.utm.my/courses/mep1422/rl_2q_average.mdl (3 von 10) [17.05.2005 17:11:15]
  • 23.
    http://encon.fke.utm.my/courses/mep1422/rl_2q_average.mdl OutScaling "2^0" SignalType "auto" SamplingMode"auto" Interpolate on } Block { BlockType Outport Port "1" OutputWhenDisabled "held" InitialOutput "[]" } Block { BlockType Reference } Block { BlockType Relay OnSwitchValue "eps" OffSwitchValue "eps" OnOutputValue "1" OffOutputValue "0" ShowAdditionalParam off OutputDataTypeScalingMode "All ports same datatype" OutDataType "sfix(16)" OutScaling "2^0" ConRadixGroup "Use specified scaling" ZeroCross on } Block { BlockType "S-Function" FunctionName "system" PortCounts "[]" SFunctionModules "''" } Block { BlockType Sin SineType "Time based" Amplitude "1" Bias "0" Frequency "1" Phase "0" Samples "10" Offset "0" SampleTime "-1" VectorParams1D on } Block { BlockType SubSystem ShowPortLabels on Permissions "ReadWrite" RTWSystemCode "Auto" RTWFcnNameOpts "Auto" RTWFileNameOpts "Auto" SimViewingDevice off DataTypeOverride "UseLocalSettings" MinMaxOverflowLogging "UseLocalSettings" } Block { BlockType Sum IconShape "rectangular" Inputs "++" ShowAdditionalParam off InputSameDT on OutDataTypeMode "Same as first input" OutDataType "sfix(16)" OutScaling "2^0" http://encon.fke.utm.my/courses/mep1422/rl_2q_average.mdl (4 von 10) [17.05.2005 17:11:15]
  • 24.
    http://encon.fke.utm.my/courses/mep1422/rl_2q_average.mdl LockScale off RndMeth "Floor" SaturateOnIntegerOverflowon } Block { BlockType ToWorkspace VariableName "simulink_output" MaxDataPoints "1000" Decimation "1" SampleTime "0" } Block { BlockType TransferFcn Numerator "[1]" Denominator "[1 2 1]" AbsoluteTolerance "auto" Realization "auto" } } AnnotationDefaults { HorizontalAlignment "center" VerticalAlignment "middle" ForegroundColor "black" BackgroundColor "white" DropShadow off FontName "Helvetica" FontSize 10 FontWeight "normal" FontAngle "normal" } LineDefaults { FontName "Helvetica" FontSize 9 FontWeight "normal" FontAngle "normal" } System { Name "rl_2q_average" Location [2, 78, 1022, 701] Open on ModelBrowserVisibility off ModelBrowserWidth 212 ScreenColor "white" PaperOrientation "landscape" PaperPositionMode "auto" PaperType "usletter" PaperUnits "inches" ZoomFactor "115" ReportName "simulink-default.rpt" Block { BlockType Constant Name "Constant" Position [315, 390, 345, 420] Value "100" } Block { BlockType Reference Name "Dot Product" Ports [2, 1] Position [610, 431, 640, 464] SourceBlock "simulink/MathnOperations/Dot Product" SourceType "Dot Product" } Block { BlockType Gain http://encon.fke.utm.my/courses/mep1422/rl_2q_average.mdl (5 von 10) [17.05.2005 17:11:15]
  • 25.
    http://encon.fke.utm.my/courses/mep1422/rl_2q_average.mdl Name "Gain1" Position [480,95, 510, 125] Gain "200" } Block { BlockType Gain Name "Gain3" Position [255, 320, 285, 350] Gain "200/30" } Block { BlockType Relay Name "Relay" Position [340, 95, 370, 125] OnSwitchValue "0" OffSwitchValue "0" } Block { BlockType Sin Name "Sine Wave" Position [115, 55, 145, 85] SineType "Time based" Amplitude "2" Frequency "1000" SampleTime "0" } Block { BlockType SubSystem Name "Subsystem" Ports [0, 1] Position [110, 130, 150, 190] TreatAsAtomicUnit off MaskPromptString "frekuensi|V peak" MaskStyleString "edit,edit" MaskTunableValueString "on,on" MaskCallbackString "|" MaskEnableString "on,on" MaskVisibilityString "on,on" MaskToolTipString "on,on" MaskVarAliasString "," MaskVariables "f=@1;v1=@2;" MaskIconFrame on MaskIconOpaque on MaskIconRotate "none" MaskIconUnits "autoscale" MaskValueString "5000|15" System { Name "Subsystem" Location [553, 276, 688, 358] Open off ModelBrowserVisibility off ModelBrowserWidth 200 ScreenColor "white" PaperOrientation "landscape" PaperPositionMode "auto" PaperType "usletter" PaperUnits "inches" ZoomFactor "100" Block { BlockType Reference Name "RepeatingnSequence" Ports [0, 1] Position [25, 25, 55, 55] SourceBlock "simulink/Sources/RepeatingnSequence" SourceType "Repeating table" http://encon.fke.utm.my/courses/mep1422/rl_2q_average.mdl (6 von 10) [17.05.2005 17:11:15]
  • 26.
    http://encon.fke.utm.my/courses/mep1422/rl_2q_average.mdl rep_seq_t "[0 1/(2*f)1/f]" rep_seq_y "[-v1 v1 -v1]" } Block { BlockType Outport Name "Out1" Position [80, 33, 110, 47] } Line { SrcBlock "RepeatingnSequence" SrcPort 1 DstBlock "Out1" DstPort 1 } } } Block { BlockType Sum Name "Sum" Ports [2, 1] Position [205, 100, 225, 120] ShowName off IconShape "round" Inputs "+-" InputSameDT off OutDataTypeMode "Inherit via internal rule" } Block { BlockType Sum Name "Sum1" Ports [2, 1] Position [350, 325, 370, 345] ShowName off IconShape "round" Inputs "|++" InputSameDT off OutDataTypeMode "Inherit via internal rule" } Block { BlockType ToWorkspace Name "To Workspace1" Position [485, 240, 545, 270] VariableName "vave" MaxDataPoints "inf" SampleTime "-1" SaveFormat "Array" } Block { BlockType ToWorkspace Name "To Workspace2" Position [255, 20, 315, 50] VariableName "vc" MaxDataPoints "inf" SampleTime "-1" SaveFormat "Array" } Block { BlockType ToWorkspace Name "To Workspace3" Position [660, 100, 720, 130] VariableName "vau" MaxDataPoints "inf" SampleTime "-1" SaveFormat "Array" } http://encon.fke.utm.my/courses/mep1422/rl_2q_average.mdl (7 von 10) [17.05.2005 17:11:15]
  • 27.
    http://encon.fke.utm.my/courses/mep1422/rl_2q_average.mdl Block { BlockType ToWorkspace Name"To Workspace4" Position [925, 160, 985, 190] VariableName "iau" MaxDataPoints "inf" SampleTime "-1" SaveFormat "Array" } Block { BlockType ToWorkspace Name "To Workspace5" Position [665, 320, 725, 350] VariableName "iave" MaxDataPoints "inf" SampleTime "-1" SaveFormat "Array" } Block { BlockType ToWorkspace Name "To Workspace8" Position [715, 435, 775, 465] VariableName "iD" MaxDataPoints "inf" SampleTime "-1" SaveFormat "Array" } Block { BlockType TransferFcn Name "Transfer Fcn" Position [785, 157, 845, 193] Denominator "[0.01 10]" } Block { BlockType TransferFcn Name "Transfer Fcn1" Position [500, 317, 560, 353] Denominator "[0.01 10]" } Line { SrcBlock "Sine Wave" SrcPort 1 Points [25, 0] Branch { Points [5, 0] Branch { Points [0, -35] DstBlock "To Workspace2" DstPort 1 } Branch { Points [35, 0] DstBlock "Sum" DstPort 1 } } Branch { Points [0, 265] DstBlock "Gain3" DstPort 1 } } Line { SrcBlock "Subsystem" SrcPort 1 http://encon.fke.utm.my/courses/mep1422/rl_2q_average.mdl (8 von 10) [17.05.2005 17:11:15]
  • 28.
    http://encon.fke.utm.my/courses/mep1422/rl_2q_average.mdl Points [60, 0] DstBlock"Sum" DstPort 2 } Line { SrcBlock "Sum" SrcPort 1 DstBlock "Relay" DstPort 1 } Line { SrcBlock "Relay" SrcPort 1 Points [65, 0] Branch { DstBlock "Gain1" DstPort 1 } Branch { Points [0, 345] DstBlock "Dot Product" DstPort 2 } } Line { SrcBlock "Gain1" SrcPort 1 Points [20, 0; 0, 45; 80, 0; 0, 20; 30, 0] Branch { DstBlock "Transfer Fcn" DstPort 1 } Branch { DstBlock "To Workspace3" DstPort 1 } } Line { SrcBlock "Transfer Fcn" SrcPort 1 DstBlock "To Workspace4" DstPort 1 } Line { SrcBlock "Transfer Fcn1" SrcPort 1 Points [30, 0] Branch { DstBlock "To Workspace5" DstPort 1 } Branch { DstBlock "Dot Product" DstPort 1 } } Line { SrcBlock "Dot Product" SrcPort 1 DstBlock "To Workspace8" DstPort 1 } Line { SrcBlock "Gain3" SrcPort 1 http://encon.fke.utm.my/courses/mep1422/rl_2q_average.mdl (9 von 10) [17.05.2005 17:11:15]
  • 29.
    http://encon.fke.utm.my/courses/mep1422/rl_2q_average.mdl DstBlock "Sum1" DstPort 1 } Line{ SrcBlock "Sum1" SrcPort 1 Points [20, 0] Branch { DstBlock "Transfer Fcn1" DstPort 1 } Branch { Points [0, -80] DstBlock "To Workspace1" DstPort 1 } } Line { SrcBlock "Constant" SrcPort 1 Points [10, 0] DstBlock "Sum1" DstPort 2 } Annotation { Name "2-quadrant with iD" Position [736, 44] FontName "Arial" FontSize 20 FontWeight "bold" } Annotation { Name "qA" Position [399, 99] } } } http://encon.fke.utm.my/courses/mep1422/rl_2q_average.mdl (10 von 10) [17.05.2005 17:11:15]
  • 30.
    ! " ! # $ ! % &! ! '( ( ' ) * % + # " , - . ' " ' ' ' " ' '
  • 31.
    $" $ . '' − =*+ ' ' , ' */ 0 $" $ ( )/ . ' −= *1 2 $" $ , ( 3 0 , / "+ * 2 $" $ , ( 43 % / , 2 ( ) .5 ' 3(3( ./ ' / =−= *6 "# " ' "' # " $" $ . '' − = *3 ' ' , */ "+ ' *7 0 $" $ , - ' ' ' ' '
  • 32.
    / . '/ −= *4 # 2, ( 3 ( 3 2 $" $ % , 2 ( ) ./ ' 3(3( . '/ / =−= *5 8 *6 *5 2
  • 33.
    SPACE VECTOR MODULATION Incontrast to Sinusoidal Pulse Width Modulation (SPWM), which treats the 3-phase quantities separately, in SVM, the 3-phase quantities are treated using single equation known as space vector. Therefore in terms of microprocessor or digital implementation, SVM gives less computational burden. The space vector of a 3-phase voltage is defined as: 2 4 j j 3 3 s a b c 2 v v (t) v (t)e v (t)e 3 π π = + + , where va, vb and vc are the phase voltages. In 3-phase VSI, there are 8 possible switch configurations, hence there are eight possible voltage vectors that can be generated or obtained from the VSI. SVM utilized these 8 voltage vectors to synthesize the reference voltage. Given a location of the reference voltage in any of the sectors, the actual voltage can be synthesized, within a sampling period, by selecting the two adjacent voltage vectors and zero voltage vectors. For example, if the reference voltage is located in sector 1, voltage vectors v1, v2, v0 and v7 should be selected. This is illustrated in Figure 2 vd* vq* Space vector modulator AC Motor + Vd − Figure 1 Space vector modulator applied to AC motor drive
  • 34.
    (2/3)Vd Sector 1Sector 3 Sector4 Sector 5 Sector 2 Sector 6 (1/√3)Vd [100] [110][010] [011] [001] [101] * sv 0 0.005 0.01 0.015 0.02 0.025 0.03 -100 -50 0 50 100 a b c sector 6 sector 1 sector 2 sector 3 sector 4 sector 5 Figure 3 Sinusoidal reference voltage Figure 4 Example of modulated waveform in sector 2 000 010 110 111 110 010 000 Phase a Phase b Phase c T T d q Figure 2 Voltage vectors of a 3-phase VSI T0 T1 T2 T7
  • 35.
    The interval foreach voltage vector, as shown in Figure 4, is determined by equating volt-second integral of vs with the sum of all voltage vectors within a cycle. Thus, for example in sector 1, 772211oos TvTvTvTvTv ⋅+⋅+⋅+⋅=⋅ Note that v1 and v2 equal dV 3 2 . Thus in terms of d-q components this can be written as: 0T)60sinj60(cosTV 3 2 TV 3 2 0TTv 7 oo 2d1dos ⋅++⋅+⋅+⋅=⋅ Also, we need to satisfy the time constraint: T= T0 + T1 + T2 + T7 If we let T0 = T7, we can calculate all the required time intervals. If the angle between the reference voltage and the adjacent vector (to the right of the reference voltage) equals α, it can be shown that for any sector, the time intervals T1 and T2 are given by: 1 s 3 1 T T v cos sin 2 3 = ⋅ ⋅ α − α 2 sT 3 T v sin= ⋅ ⋅ α In the above equation, vs is the normalized reference vector. The interval for the zero voltage vector is given by: T0 + T7 = T – (T1 +T2). The ratio between T0 and T7 essentially control the amount of triplen harmonic components in the fundamental phase voltage. Further readings: PG Handley and JT Boys, “Practical real-time PWM modulators: an assessment” IEE Proceedings-B, Vol 139, No. 2 March 1992 W. Leonhard, “Control of electrical drives”, Springer-Verlag, 1984.
  • 36.
    1 DC DRIVES Principle ofoperation and construction – a review DC m ach in e con sists of stator – station ary – wh ere th e field flu x is produ ced rotor – rotatin g – wh ere th e arm atu re win din g is placed. Field flu x is obtain ed eith er from perm an en t m agn et or from field win din g excitation . Field flu x in teracts with cu rren t carryin g con du ctors in arm atu re to produ ce torqu e. Com m u tator in arm atu re circu it will en su re th at th e torqu e produ ction is always m axim u m , regardless of rotor position . Modeling of DC m otor Th e torqu e is produ ced as a resu lt of in teraction of field flu x with cu rren t in arm atu re con du ctors an d is given by Te = kt Φ ia (1) wh ere kt is a con stan t depen din g on m otor win din gs an d geom etry Φ is th e flu x per pole du e to th e field win din g For th e m otor with wou n d field, th e flu x can be varied to con trol th e speed, bu t for perm an en t m agn et m otor, th e flu x is fixed an d th u s can be written as: Te = Ktia wh ere Kt depen ds on th e perm an en t m agn et m aterial Th e direction of th e torqu e produ ced depen ds on th e direction of th e arm atu re cu rren t Wh en th e arm atu re rotates, th e flu x lin kin g th e arm atu re win din g will vary with tim e an d th erefore accordin g to Faraday’s law, an em f will be in du ced across th e win din g. Th is gen erated em f, kn own as th e back em f, depen ds on speed of rotation as well as on th e flu x produ ced by th e field an d is given by: ea = kt Φ ω (2) Sim ilarly, for perm an en t m agn et, th is can be written as:
  • 37.
    2 ea = Ktω Th e polarity of th e back em f depen ds on th e direction of th e m otor rotation For separately excited DC m otor, th e arm atu re circu it is sh own : Ra – lu m ped arm atu re win din g resistan ce La – self in du ctan ce of th e arm atu re win din g ea – as defin ed before, is th e back em f of th e m otor Usin g KVL, (3) In steady state con dition , (4) In term s of torqu e an d speed th e steady state equ ation can be written as: (5) wh ich gives: (6) Th u s th ree m eth ods can be u sed to con trol th e speed: Vt , Φ an d Ra Speed con trol u sin g arm atu re resistan ce by addin g extern al resistor Rext is seldom u sed, especially for large m otor du e to th e losses associated with Ia 2Rext. Vt is n orm ally con trol for speed u p to rated speed. Beyon d rated speed, for separately excited DC m otor, th e speed con trol is ach ieved by flu x con trol, Φ. Wh en speed con trol by flu x con trol is u sed, th e m axim u m torqu e capability of th e m otor is redu ced sin ce for a given m axim u m arm atu re cu rren t, th e flu x is less th an th e rated valu e an d th u s th e m axim u m torqu e produ ced is less th an th e m axu m u m torqu e. Also it sh ou ld be n oted th at , with perm an en t m agn et excitation , speed con trol u sin g flu x weaken in g is n ot possible – th u s m axim u m speed of perm an en t m agn et m otor is lim ited. Wh en design in g con trollers for DC m otor drives u sed in servo or h igh perform an ce application s, a sm all sign al m odel of th e m otor is requ ired. A separately excited DC m otor with fixed field excitation , or a perm an en t m agn et DC m otor, is described by equ ation s (3), (1) an d (2). If a sm all pertu rbation arou n d a DC operatin g poin t is in trodu ced, th ese equ ation s can be written as (7)- (9). Th e ‘~’ in dicates a sm all pertu rbation , wh ich is add to th e DC com pon en ts of vt, ia, ea, Te, TL an d ω : + ea − a a aaat e dt di LRiv ++= + vt − Ra La ωΦ+ Φ = ta t t kR k T V aaat ERIV += ( ) a2 tt t R k T k V Φ − Φ =ω
  • 38.
    3 (7) (8) (9) Equ ation describing th e dyn am ic of th e m ech an ical system is given by: (10) wh ere Tl = TL + Bω Tl is th e load torqu e com posed of workin g torqu e of th e load, TL an d torqu e du e to friction , Bω. Th e friction al torqu e depen ds on th e rotation al speed, wh ile TL depen ds on th e n atu re of th e load bein g driven . Sim ilarly, if a sm all pertu rbation is in trodu ced in Te an d TL an d ω, equ ation (10) can be written as: (11) Separatin g th e DC an d sm all pertu rbation or AC com pon en ts in (7)–(9) an d (11), th e steady state an d sm all sign al equ ation s describin g th e DC m otor can be obtain ed: Th e tran sfer fu n ction of th e DC m otor is obtain ed by takin g th e Laplace tran sform of th e sm all sign al equ ation s. Vt(s) = Ia(s)Ra + LasIa + Ea(s) (12) Te(s) = kEIa(s) (13) Ea(s) = kEω(s) (14) Te(s) = TL(s) + Bω(s) + sJ ω(s) (15) ( ) )e~E( dt i ~ Id LR)i ~ I(v~V aa aa aaaatt ++ + ++=+ )iI(kT ~ T aaEee +=+ )~(ke~E Eee ω+ω=+ dt d JTT m le ω += dt )~(d J)~(BT ~ TT ~ T LLee ω+ω +ω+ω++=+ a a aaat e~ dt i ~ d LRi ~ v~ ++= )i ~ (kT ~ aEe = )~(ke~ Ee ω= aaat ERIV += aEe IkT = ω= Ee kE dt )~(d J~BT ~ T ~ Le ω +ω+= )(BTT Le ω+= AC com pon en ts DC com pon en ts
  • 39.
    4 Th u sth e block diagram represen tin g th e DC m otor is sh own : Power electronic converters in DC drives Th e power electron ic con verters are u sed to obtain an adju stable DC voltage applied to th e arm atu re of a DC m otor. Th ere are basically two types of con verter n orm ally em ployed in DC drives: (i) con trolled rectifier (ii) switch –m ode con verter. (i) Con trolled rectifier Con trolled rectifier can be operated from a sin gle ph ase or th ree ph ase in pu t Ou tpu t voltage con tain low frequ en cy ripple wh ich m ay requ ire a large in du ctor in serted in arm atu re circu it, in order to redu ce th e arm atu re cu rren t ripple. A large arm atu re cu rren t ripple is u n desirable sin ce it m ay be reflected in speed respon se if th e in ertia of th e m otor–load is n ot large en ou gh . Con trolled rectifier h as low ban dwidth . Th e average ou tpu t voltage respon se to a con trol sign al, wh ich is th e delay an gle, is relatively slow. Th erefore con trolled rectifier is n ot su itable for drives requ irin g fast respon se, e.g. in servo application s. In term s of qu adran t of operation s, a sin gle ph ase or a th ree ph ase rectifier is on ly capable of operatin g in first an d fou rth qu adran ts – wh ich is n ot su itable for drives requ irin g forward breakin g m ode. To be able to operate in all fou r qu adran ts, con figu ration s u sin g back to back rectifiers or con tactors sh own below m u st be em ployed. Tk aa sLR 1 + )s(Tl )s(Te sJB 1 + Ek )s(Ia )s(ω)s(Va + - - + 3-phase supply 3-phase supply + Va - Converter A ω T Converter B Converter B Converter A Con verter A Con verter B
  • 40.
    5 (ii) Switch –mode con verter Switch –m ode con verters n orm ally operate at h igh frequ en cy. As a resu lt of th is, (i) th e average ou tpu t voltage respon se is sign ifican tly faster th an th e con trolled rectifier, in oth er words th e ban dwidth of a switch –m ode rectifier is h igh er com pared to th e con trolled rectifier, an d (ii) th e arm atu re cu rren t ripple is relatively less th an th e con trolled rectifier circu it wh en th e sam e am ou n t of in du ctan ce presen t in th e arm atu re circu it. Th e switch -m ode con verter is th erefore su itable for application s requ irin g position con trol or fast respon se, for exam ple in servo application s, robotics, etc. In term s of qu adran t of operation s, 3 possible con figu ration s are possible: sin gle qu adran t, two–qu adran t an d fou r–qu adran t con verters – th ese are sh own below. Reference: N. Mohan, “Electric Drives: An integrative approach”, University of Minnesota Printing services, 2000. N. Mohan, “Power Electronics: Converters, applications and design” John Wiley and Sons, 1995. ≡ Con tactor Single-quadrant Two-quadrant Four-quadrant ω T F1 and F2 are closed F1 F2 R1 R2 R1 and R2 are closed R1 and R2 are closed F1 and F2 are closed Q1 Q1Q2 Q2 Q3 Q3 Q4 Q1Q2 Q3 Q4 Q4 ω T T T ω ω + Va - 3–ph ase su pply + va – + va – + va –
  • 41.
    DC MOTOR DRIVES (MEP1422) Dr. Nik Rumzi Nik Idris Department of Energy Conversion FKE, UTM
  • 42.
    Contents • Introduction – Trendsin DC drives – DC motors • Modeling of Converters and DC motor – Phase-controlled Rectifier – DC-DC converter (Switch-mode) – Modeling of DC motor • Closed-loop speed control – Cascade Control Structure – Closed-loop speed control - an example • Torque loop • Speed loop • Summary
  • 43.
    INTRODUCTION • DC DRIVES:Electric drives that use DC motors as the prime movers • Dominates variable speed applications before PE converters were introduced • DC motor: industry workhorse for decades • Will AC drive replaces DC drive ? – Predicted 30 years ago – AC will eventually replace DC – at a slow rate – DC strong presence – easy control – huge numbers
  • 44.
    Introduction DC Motors • Severallimitations: • Advantage: Precise torque and speed control without sophisticated electronics • Regular Maintenance • Expensive • Heavy • Speed limitations • Sparking
  • 45.
    Current in Current out Stator:field windings Rotor: armature windings Introduction DC Motors •Mechanical commutator •Large machine employs compensation windings
  • 46.
    Introduction at ikTe φ=Electric torque φω= Ea ke Armature back e.m.f. Lf Rf if a a aat e dt di LiRv ++= + ea _ La Ra ia+ Vt _ + Vf _ dt di LiRv f fff +=
  • 47.
    Introduction aaat EIRV += Insteady state, ( )2 T ea T t k TR k V φ − φ =ω Therefore speed is given by, Three possible methods of speed control: Field flux Armature voltage Vt Armature resistance Ra a a aat e dt di LiRV ++= Armature circuit:
  • 48.
    Introduction For wide rangeof speed control 0 to ωbase → armature voltage, above ωbase → field flux reduction Armature voltage control : retain maximum torque capability Field flux control (i.e. flux reduced) : reduce maximum torque capability Te ω Maximum Torque capability Armature voltage control Field flux control ωbase
  • 49.
    MODELING OF CONVERTERS ANDDC MOTOR Used to obtain variable armature voltage POWER ELECTRONICS CONVERTERS • Efficient Ideal : lossless • Phase-controlled rectifiers (AC → DC) • DC-DC switch-mode converters(DC → DC)
  • 50.
    Modeling of Convertersand DC motor Phase-controlled rectifier (AC–DC) T Q1Q2 Q3 Q4 ω 3-phase supply + Vt − ia
  • 51.
  • 52.
    Phase-controlled rectifier Q1Q2 Q3 Q4 ω T F1 F2 R1 R2 +Va - 3-phase supply Modeling of Converters and DC motor
  • 53.
    Phase-controlled rectifier (continuouscurrent) • Firing circuit –firing angle control → Establish relation between vc and Vt firing circuit current controller controlled rectifier α + Vt – vciref + - Modeling of Converters and DC motor
  • 54.
    Phase-controlled rectifier (continuouscurrent) • Firing angle control         π = 180 v v cos V V t cm a α = ct v 180 v 180 v v t c =α linear firing angle control α= cosvv sc Cosine-wave crossing control s cm a v vV V π = Modeling of Converters and DC motor
  • 55.
    Phase-controlled rectifier (continuouscurrent) •Steady state: linear gain amplifier •Cosine wave–crossing method Modeling of Converters and DC motor •Transient: sampler with zero order hold T GH(s) converter T – 10 ms for 1-phase 50 Hz system – 3.33 ms for 3-phase 50 Hz system
  • 56.
    0.3 0.31 0.320.33 0.34 0.35 0.36 -400 -200 0 200 400 0.3 0.31 0.32 0.33 0.34 0.35 0.36 -10 -5 0 5 10 Phase-controlled rectifier (continuous current) Td Td – Delay in average output voltage generation 0 – 10 ms for 50 Hz single phase system Output voltage Cosine-wave crossing Control signal Modeling of Converters and DC motor
  • 57.
    Phase-controlled rectifier (continuouscurrent) • Model simplified to linear gain if bandwidth (e.g. current loop) much lower than sampling frequency ⇒ Low bandwidth – limited applications • Low frequency voltage ripple → high current ripple → undesirable Modeling of Converters and DC motor
  • 58.
  • 59.
    Switch–mode converters + Vt - T1 D1 T2 D2 Q1Q2 Q3 Q4 ω T Q1→ T1 and D2 Q2 → D1 and T2 Modeling of Converters and DC motor
  • 60.
    Switch–mode converters Q1Q2 Q3 Q4 ω T +Vt - T1 D1 T2D2 D3 D4 T3 T4 Modeling of Converters and DC motor
  • 61.
    Switch–mode converters • Switchingat high frequency → Reduces current ripple → Increases control bandwidth • Suitable for high performance applications Modeling of Converters and DC motor
  • 62.
    Switch–mode converters -modeling + Vdc • Vdc vc vtri q    = 0 1 q when vc > vtri, upper switch ON when vc < vtri, lower switch ON Modeling of Converters and DC motor
  • 63.
    tri on Tt t tri T t dtq T 1 d tri == ∫ + vc q Ttri d Switch–modeconverters – averaged model Modeling of Converters and DC motor dc dT 0 dc tri t dVdtV T 1 V tri == ∫Vdc Vt
  • 64.
    Vtri,p -Vtri,p vc d 1 0 0.5 p,tri c V2 v 5.0d += c p,tri dc dct v V2 V V5.0V+= Switch–mode converters – averaged model Modeling of Converters and DC motor
  • 65.
    DC motor –small signal model Modeling of Converters and DC motor Extract the dc and ac components by introducing small perturbations in Vt, ia, ea, Te, TL and ωm a a aaat e dt di LRiv ++= Te = kt ia ee = kt ω dt d JTT m le ω += a a aaat e~ dt i ~ d LRi ~ v~ ++= )i ~ (kT ~ aEe = )~(ke~ Ee ω= dt )~(d J~BT ~ T ~ Le ω +ω+= ac components aaat ERIV += aEe IkT = ω= Ee kE )(BTT Le ω+= dc components
  • 66.
    DC motor –small signal model Modeling of Converters and DC motor Perform Laplace Transformation on ac components a a aaat e~ dt i ~ d LRi ~ v~ ++= )i ~ (kT ~ aEe = )~(ke~ Ee ω= dt )~(d J~BT ~ T ~ Le ω +ω+= Vt(s) = Ia(s)Ra + LasIa + Ea(s) Te(s) = kEIa(s) Ea(s) = kEω(s) Te(s) = TL(s) + Bω(s) + sJω(s)
  • 67.
    DC motor –small signal model Modeling of Converters and DC motor Tk aa sLR 1 + )s(Tl )s(Te sJB 1 + Ek )s(Ia )s(ω)s(Va + - - +
  • 68.
    CLOSED-LOOP SPEED CONTROL Cascadecontrol structure • It is flexible – outer loop can be readily added or removed depending on the control requirements • The control variable of inner loop (e.g. torque) can be limited by limiting its reference value 1/s convertertorque controller speed controller position controller + - + - + - tacho Motor θθ* T*ωω* kT
  • 69.
    CLOSED-LOOP SPEED CONTROL Designprocedure in cascade control structure • Inner loop (current or torque loop) the fastest – largest bandwidth • The outer most loop (position loop) the slowest – smallest bandwidth • Design starts from torque loop proceed towards outer loops
  • 70.
    CLOSED-LOOP SPEED CONTROL Closed-loopspeed control – an example OBJECTIVES: • Fast response – large bandwidth • Minimum overshoot good phase margin (>65o) • Zero steady state error – very large DC gain BODE PLOTS • Obtain linear small signal model METHOD • Design controllers based on linear small signal model • Perform large signal simulation for controllers verification
  • 71.
    CLOSED-LOOP SPEED CONTROL Ra= 2 Ω La = 5.2 mH J = 152 x 10–6 kg.m2B = 1 x10–4 kg.m2/sec kt = 0.1 Nm/Ake = 0.1 V/(rad/s) Vd = 60 V Vtri = 5 V fs = 33 kHz Permanent magnet motor’s parameters Closed-loop speed control – an example • PI controllers • Switching signals from comparison of vc and triangular waveform
  • 72.
    CLOSED-LOOP SPEED CONTROL Torquecontroller design Tc vtri + Vdc • q q + – kt Torque controller Tk aa sLR 1 + )s(Tl )s(Te sJB 1 + Ek )s(Ia )s(ω)s(Va + - - + Torque controller Converter peak,tri dc V V)s(Te - + DC motor
  • 73.
    Bode Diagram Frequency (rad/sec) -50 0 50 100 150 From: Input Point To: Output Point Magnitude(dB) 10 -2 10 -1 10 0 10 1 10 2 10 3 10 4 10 5 -90 -45 0 45 90 Phase(deg) CLOSED-LOOP SPEED CONTROL Torque controller design Open-loop gain compensated compensated kpT= 90 kiT= 18000
  • 74.
    CLOSED-LOOP SPEED CONTROL Speedcontroller design Assume torque loop unity gain for speed bandwidth << Torque bandwidth 1Speed controller sJB 1 + ω* T* T ω – + Torque loop
  • 75.
    Bode Diagram Frequency (Hz) -50 0 50 100 150 From:Input Point To: Output Point Magnitude(dB) 10 -2 10 -1 10 0 10 1 10 2 10 3 10 4 -180 -135 -90 -45 0 Phase(deg) CLOSED-LOOP SPEED CONTROL Speed controller Open-loop gain compensated kps= 0.2 kis= 0.14 compensated
  • 76.
    CLOSED-LOOP SPEED CONTROL LargeSignal Simulation results 0 0.05 0.1 0.15 0.2 0.25 0.3 0.35 0.4 0.45 -40 -20 0 20 40 0 0.05 0.1 0.15 0.2 0.25 0.3 0.35 0.4 0.45 -2 -1 0 1 2 Speed Torque
  • 77.
    CLOSED-LOOP SPEED CONTROL– DESIGN EXAMPLE SUMMARY Power electronics converters – to obtain variable armature voltage Phase controlled rectifier – small bandwidth – large ripple Switch-mode DC-DC converter – large bandwidth – small ripple Controller design based on linear small signal model Power converters - averaged model DC motor – separately excited or permanent magnet Closed-loop speed control design based on Bode plots Verify with large signal simulation Speed control by: armature voltage (0 →ωb) and field flux (ωb↑)
  • 78.
    ! "#$ %!&'( ( ( ) * +*,-( % . / ( , 0 * $ %! &' / , ( / ( , 1 2, 1 23( 60 Vd Va Tl speed T Ia SubsystemStep1 Step PID PID Controller1 PID PID Controller Output Point Input Point 0.2 1/Vt Bode Diagram Frequency (Hz) -40 -30 -20 -10 0 10 20 From: Input Point To: Output Point Magnitude(dB) 10 -3 10 -2 10 -1 10 0 10 1 10 2 10 3 -90 -45 0 45 90 Phase(deg) Pole-Zero Map Real Axis ImaginaryAxis -350 -300 -250 -200 -150 -100 -50 0 -1 -0.8 -0.6 -0.4 -0.2 0 0.2 0.4 0.6 0.8 1 / ( , 4 ( $ %! &' 1 . 0 " 0 .
  • 79.
    5(5 16.( 7 5516.( / #. / ( , 0 58 # 59+ # ( . -33 # 0 1 #1 2 -33 # ( 1 0 1 2 -33 / (- & 1 *. 0 ( Bode Diagram Frequency (Hz) -40 -30 -20 -10 0 10 20 From: Input Point To: Output Point Magnitude(dB) 10 -3 10 -2 10 -1 10 0 10 1 10 2 10 3 10 4 -180 -135 -90 -45 0 45 90 Phase(deg) / ( - 4 1 2 -33 1 2 , / / ( - 7 ( 0 1 ( 0. -33 # 1 ( / 1 :30 " / ( 5( 7 5(516. ( Bode Diagram Frequency (Hz) -20 0 20 40 60 80 100 From: Input Point To: Output Point Magnitude(dB) 10 -3 10 -2 10 -1 10 0 10 1 10 2 10 3 10 4 -180 -135 -90 -45 0 45 90 Phase(deg) / ( 5 7 1 :3 7 ( 7 0 ( ( 533 6.( " 0 7
  • 80.
    0 ( %; 0 " <( $ 1 1 / ( 9 ( / ( 9 " ( / 7 7 0 ( 1 torque-loop PID speed_controller PID speed controller PID current controller 60 Vd Va Tl speed T Ia SubsystemStep1 0.2 1/Vt In1Out1 1/(sJ +B)1 In1Out1 1/(sJ +B) Bode Diagram Frequency (Hz) -100 -50 0 50 100 150 200 From: Input Point To: Output Point M a gn itu d e (d B ) 10 -3 10 -2 10 -1 10 0 10 1 10 2 10 3 10 4 10 5 -180 -135 -90 -45 0 P h a s e (d e g ) / ( 9 $ ( 7 ; 0 " ; 7 3(8 # ( . 7 0 = 7 -33 6.( " / (>( . ( 7
  • 81.
    ! Bode Diagram Frequency (Hz) -50 0 50 100 150 From:Input Point To: Output Point Magnitude(dB) 10 -2 10 -1 10 0 10 1 10 2 10 3 10 4 -135 -90 -45 0 Phase(deg) / ( > . ? 1 1 7 ? :3 ,+333 $ ? 3(- 3(,9 ( $ %! &' 1 / (@ ( % ( 7 > 6. 7 ,(> & ( 7 / ( @ ( vc_m To Workspace4 vc To Workspace3 vtri To Workspace2 torque To Workspace1 speed To Workspace Out1 Subsystem1 Va Tl speed T Ia Subsystem Step1 Signal Generator Saturation1 Relay1 Relay PID PID Controller1 PID PID Controller -1 Gain 0 0.05 0.1 0.15 0.2 0.25 0.3 0.35 0.4 0.45 -40 -20 0 20 40 0 0.05 0.1 0.15 0.2 0.25 0.3 0.35 0.4 0.45 -2 -1 0 1 2 / ( @ ! $ 1 1 $ 7
  • 82.
    USING LINEAR ANALYSISIN MATLAB FOR DC MOTOR DRIVE CONTROLLER DESIGN Our objective in DC drive system are: (a) To obtain zero or small steady state error – making sure DC gain of open–loop plot is large (b) To achieve fast response – making sure crossover frequency of open–loop plot is large or large close–loop bandwidth
  • 83.
    EXAMPLE in usinglinear analysis in MATLAB )1s1.0(s 100 GOL + = 1 0.1s+1 Transfe r Fcn 1 s Integra tor -K- Gain 100 0.1s +s2 Tra nsfe r Fcn
  • 84.
    EXAMPLE in usinglinear analysis in MATLAB
  • 85.
    EXAMPLE in usinglinear analysis in MATLAB Select Bode as response type in Plot Configurations window Try to place input point at several different positions. For each position, obtain the plot using the Simulink → get linearized model 1 0.1s+1 Tra nsfer Fcn Output P oint 1 s Inte gra tor Input P oint -K- Ga in 1 0.1s+1 Tra nsfer Fcn Output P oint 1 s Inte gra tor Input P oint -K- Ga in 1 0.1s+1 Transfe r Fcn Output Point 1 s Inte gra tor Input P oint -K- Gain
  • 86.
    EXAMPLE in usinglinear analysis in MATLAB Bode Diagram Frequency (rad/s ec) -100 -50 0 50 100 From: Input Point To: Output Point Magnitude(dB) 10 -1 10 0 10 1 10 2 10 3 -180 -135 -90 -45 0 Phase(deg)
  • 87.
    EXAMPLE in usinglinear analysis in MATLAB 1 0.1s+1 Transfe r Fcn Output Point 1 s Integra torInput P oint -K- Gain Bode Diagram Frequency (rad/s ec) -100 -50 0 50 100 From: Input Point To: Output Point Magnitude(dB) 10 -1 10 0 10 1 10 2 10 3 -180 -135 -90 -45 0 Phase(deg) Crossover frequency approximates close– loop bandwidth
  • 88.
    EXAMPLE in usinglinear analysis in MATLAB PI controller s s 1k p i k ki           + • Contain a zero and a pole at origin • DC gain can be adjusted independently from location of zero Transfer function
  • 89.
    EXAMPLE in usinglinear analysis in MATLAB PI controller Output P oint 1 s Inte gra torInput P oint 0.1 Ga in1 1 Ga in Bode Diagram Frequency (rad/s ec) -100 -50 0 50 100 From: Input Point To: Output Point Magnitude(dB) 10 -1 10 0 10 1 10 2 10 3 -90 -45 0 Phase(deg) ki=1, kp=0.1 ki=100, kp=10
  • 90.
    http://encon.fke.utm.my/courses/mep1422/dc_m2_large_torque.mdl Model { Name "dc_m2_linear_large_torque" Version5.0 SaveDefaultBlockParams on SampleTimeColors off LibraryLinkDisplay "none" WideLines off ShowLineDimensions off ShowPortDataTypes off ShowLoopsOnError on IgnoreBidirectionalLines off ShowStorageClass off ExecutionOrder off RecordCoverage off CovPath "/" CovSaveName "covdata" CovMetricSettings "dw" CovNameIncrementing off CovHtmlReporting on covSaveCumulativeToWorkspaceVar on CovSaveSingleToWorkspaceVar on CovCumulativeVarName "covCumulativeData" CovCumulativeReport off DataTypeOverride "UseLocalSettings" MinMaxOverflowLogging "UseLocalSettings" MinMaxOverflowArchiveMode "Overwrite" BlockNameDataTip off BlockParametersDataTip off BlockDescriptionStringDataTip off ToolBar on StatusBar on BrowserShowLibraryLinks off BrowserLookUnderMasks on Created "Wed May 28 20:17:31 2003" UpdateHistory "UpdateHistoryNever" ModifiedByFormat "%<Auto>" LastModifiedBy "Nik Rumzi" ModifiedDateFormat "%<Auto>" LastModifiedDate "Mon Jul 26 11:46:55 2004" ModelVersionFormat "1.%<AutoIncrement:33>" ConfigurationManager "None" SimParamPage "Solver" LinearizationMsg "none" Profile off ParamWorkspaceSource "MATLABWorkspace" AccelSystemTargetFile "accel.tlc" AccelTemplateMakefile "accel_default_tmf" AccelMakeCommand "make_rtw" TryForcingSFcnDF off ExtModeMexFile "ext_comm" ExtModeBatchMode off ExtModeTrigType "manual" ExtModeTrigMode "normal" ExtModeTrigPort "1" ExtModeTrigElement "any" ExtModeTrigDuration 1000 ExtModeTrigHoldOff 0 ExtModeTrigDelay 0 ExtModeTrigDirection "rising" ExtModeTrigLevel 0 ExtModeArchiveMode "off" ExtModeAutoIncOneShot off ExtModeIncDirWhenArm off ExtModeAddSuffixToVar off ExtModeWriteAllDataToWs off http://encon.fke.utm.my/courses/mep1422/dc_m2_large_torque.mdl (1 von 14) [17.05.2005 17:12:11]
  • 91.
    http://encon.fke.utm.my/courses/mep1422/dc_m2_large_torque.mdl ExtModeArmWhenConnect on ExtModeSkipDownloadWhenConnect off ExtModeLogAllon ExtModeAutoUpdateStatusClock on BufferReuse on RTWExpressionDepthLimit 5 SimulationMode "normal" Solver "ode5" SolverMode "Auto" StartTime "0.0" StopTime "0.45" MaxOrder 5 MaxStep "0.0001" MinStep "0.00001" MaxNumMinSteps "-1" InitialStep "0.00001" FixedStep "0.000001" RelTol "1e-3" AbsTol "auto" OutputOption "RefineOutputTimes" OutputTimes "[]" Refine "1" LoadExternalInput off ExternalInput "[t, u]" LoadInitialState off InitialState "xInitial" SaveTime on TimeSaveName "t" SaveState off StateSaveName "xout" SaveOutput on OutputSaveName "yout" SaveFinalState off FinalStateName "xFinal" SaveFormat "Array" Decimation "1" LimitDataPoints off MaxDataPoints "1000" SignalLoggingName "sigsOut" ConsistencyChecking "none" ArrayBoundsChecking "none" AlgebraicLoopMsg "warning" BlockPriorityViolationMsg "warning" MinStepSizeMsg "warning" InheritedTsInSrcMsg "warning" DiscreteInheritContinuousMsg "warning" MultiTaskRateTransMsg "error" SingleTaskRateTransMsg "none" CheckForMatrixSingularity "none" IntegerOverflowMsg "warning" Int32ToFloatConvMsg "warning" ParameterDowncastMsg "error" ParameterOverflowMsg "error" ParameterPrecisionLossMsg "warning" UnderSpecifiedDataTypeMsg "none" UnnecessaryDatatypeConvMsg "none" VectorMatrixConversionMsg "none" InvalidFcnCallConnMsg "error" SignalLabelMismatchMsg "none" UnconnectedInputMsg "warning" UnconnectedOutputMsg "warning" UnconnectedLineMsg "warning" SfunCompatibilityCheckMsg "none" RTWInlineParameters off BlockReductionOpt on http://encon.fke.utm.my/courses/mep1422/dc_m2_large_torque.mdl (2 von 14) [17.05.2005 17:12:11]
  • 92.
    http://encon.fke.utm.my/courses/mep1422/dc_m2_large_torque.mdl BooleanDataType on ConditionallyExecuteInputs on ParameterPoolingon OptimizeBlockIOStorage on ZeroCross on AssertionControl "UseLocalSettings" ProdHWDeviceType "Microprocessor" ProdHWWordLengths "8,16,32,32" RTWSystemTargetFile "grt.tlc" RTWTemplateMakefile "grt_default_tmf" RTWMakeCommand "make_rtw" RTWGenerateCodeOnly off RTWRetainRTWFile off TLCProfiler off TLCDebug off TLCCoverage off TLCAssertion off BlockDefaults { Orientation "right" ForegroundColor "black" BackgroundColor "white" DropShadow off NamePlacement "normal" FontName "Helvetica" FontSize 10 FontWeight "normal" FontAngle "normal" ShowName on } BlockParameterDefaults { Block { BlockType Clock DisplayTime off } Block { BlockType Derivative } Block { BlockType Fcn Expr "sin(u[1])" } Block { BlockType Gain Gain "1" Multiplication "Element-wise(K.*u)" ShowAdditionalParam off ParameterDataTypeMode "Same as input" ParameterDataType "sfix(16)" ParameterScalingMode "Best Precision: Matrix-wise" ParameterScaling "2^0" OutDataTypeMode "Same as input" OutDataType "sfix(16)" OutScaling "2^0" LockScale off RndMeth "Floor" SaturateOnIntegerOverflow on } Block { BlockType Inport Port "1" PortDimensions "-1" SampleTime "-1" ShowAdditionalParam off LatchInput off DataType "auto" http://encon.fke.utm.my/courses/mep1422/dc_m2_large_torque.mdl (3 von 14) [17.05.2005 17:12:11]
  • 93.
    http://encon.fke.utm.my/courses/mep1422/dc_m2_large_torque.mdl OutDataType "sfix(16)" OutScaling "2^0" SignalType"auto" SamplingMode "auto" Interpolate on } Block { BlockType Lookup InputValues "[-4:5]" OutputValues " rand(1,10)-0.5" ShowAdditionalParam off LookUpMeth "Interpolation-Extrapolation" OutDataTypeMode "Same as input" OutDataType "sfix(16)" OutScaling "2^0" LockScale off RndMeth "Floor" SaturateOnIntegerOverflow on } Block { BlockType Outport Port "1" OutputWhenDisabled "held" InitialOutput "[]" } Block { BlockType Relay OnSwitchValue "eps" OffSwitchValue "eps" OnOutputValue "1" OffOutputValue "0" ShowAdditionalParam off OutputDataTypeScalingMode "All ports same datatype" OutDataType "sfix(16)" OutScaling "2^0" ConRadixGroup "Use specified scaling" ZeroCross on } Block { BlockType Saturate UpperLimit "0.5" LowerLimit "-0.5" LinearizeAsGain on ZeroCross on } Block { BlockType "S-Function" FunctionName "system" PortCounts "[]" SFunctionModules "''" } Block { BlockType SignalGenerator WaveForm "sine" Amplitude "1" Frequency "1" Units "Hertz" VectorParams1D on } Block { BlockType Step Time "1" Before "0" After "1" SampleTime "-1" http://encon.fke.utm.my/courses/mep1422/dc_m2_large_torque.mdl (4 von 14) [17.05.2005 17:12:11]
  • 94.
    http://encon.fke.utm.my/courses/mep1422/dc_m2_large_torque.mdl VectorParams1D on ZeroCross on } Block{ BlockType SubSystem ShowPortLabels on Permissions "ReadWrite" RTWSystemCode "Auto" RTWFcnNameOpts "Auto" RTWFileNameOpts "Auto" SimViewingDevice off DataTypeOverride "UseLocalSettings" MinMaxOverflowLogging "UseLocalSettings" } Block { BlockType Sum IconShape "rectangular" Inputs "++" ShowAdditionalParam off InputSameDT on OutDataTypeMode "Same as first input" OutDataType "sfix(16)" OutScaling "2^0" LockScale off RndMeth "Floor" SaturateOnIntegerOverflow on } Block { BlockType ToWorkspace VariableName "simulink_output" MaxDataPoints "1000" Decimation "1" SampleTime "0" } Block { BlockType TransferFcn Numerator "[1]" Denominator "[1 2 1]" AbsoluteTolerance "auto" Realization "auto" } } AnnotationDefaults { HorizontalAlignment "center" VerticalAlignment "middle" ForegroundColor "black" BackgroundColor "white" DropShadow off FontName "Helvetica" FontSize 10 FontWeight "normal" FontAngle "normal" } LineDefaults { FontName "Helvetica" FontSize 9 FontWeight "normal" FontAngle "normal" } System { Name "dc_m2_linear_large_torque" Location [6, 82, 1018, 533] Open on ModelBrowserVisibility off ModelBrowserWidth 212 http://encon.fke.utm.my/courses/mep1422/dc_m2_large_torque.mdl (5 von 14) [17.05.2005 17:12:11]
  • 95.
    http://encon.fke.utm.my/courses/mep1422/dc_m2_large_torque.mdl ScreenColor "white" PaperOrientation "landscape" PaperPositionMode"auto" PaperType "usletter" PaperUnits "inches" ZoomFactor "92" ReportName "simulink-default.rpt" Block { BlockType Gain Name "Gain" Position [410, 230, 440, 260] Gain "-1" } Block { BlockType Reference Name "PID Controller" Ports [1, 1] Position [335, 90, 365, 120] SourceBlock "simulink_extras/AdditionalnLinear/PID Controll" "er" SourceType "PID Controller" P "90" I "90*200" D "0" } Block { BlockType Reference Name "PID Controller1" Ports [1, 1] Position [150, 90, 180, 120] SourceBlock "simulink_extras/AdditionalnLinear/PID Controll" "er" SourceType "PID Controller" P "0.2" I "0.7*0.2" D "0" } Block { BlockType Relay Name "Relay" Position [500, 90, 530, 120] OnSwitchValue "0" OffSwitchValue "0" OnOutputValue "60" } Block { BlockType Relay Name "Relay1" Position [520, 230, 550, 260] OnSwitchValue "0" OffSwitchValue "0" OnOutputValue "60" } Block { BlockType Saturate Name "Saturation1" Position [225, 90, 255, 120] UpperLimit "1.5" LowerLimit "-1.5" } Block { BlockType SignalGenerator Name "SignalnGenerator" Position [20, 90, 50, 120] WaveForm "square" http://encon.fke.utm.my/courses/mep1422/dc_m2_large_torque.mdl (6 von 14) [17.05.2005 17:12:11]
  • 96.
    http://encon.fke.utm.my/courses/mep1422/dc_m2_large_torque.mdl Amplitude "-30" Frequency "5" } Block{ BlockType Step Name "Step1" Position [600, 205, 630, 235] Time "0" After "0" SampleTime "0" } Block { BlockType SubSystem Name "Subsystem" Ports [2, 3] Position [700, 120, 740, 180] TreatAsAtomicUnit off MaskPromptString "Armature resistance|La|J|Kt|B" MaskStyleString "edit,edit,edit,edit,edit" MaskTunableValueString "on,on,on,on,on" MaskCallbackString "||||" MaskEnableString "on,on,on,on,on" MaskVisibilityString "on,on,on,on,on" MaskToolTipString "on,on,on,on,on" MaskVarAliasString ",,,," MaskVariables "Ra=@1;La=@2;J=@3;Kt=@4;B=@5;" MaskIconFrame on MaskIconOpaque on MaskIconRotate "none" MaskIconUnits "autoscale" MaskValueString "2|5.2e-3|152e-6|0.1|0.0001" System { Name "Subsystem" Location [90, 152, 644, 411] Open off ModelBrowserVisibility off ModelBrowserWidth 200 ScreenColor "white" PaperOrientation "landscape" PaperPositionMode "auto" PaperType "usletter" PaperUnits "inches" ZoomFactor "100" Block { BlockType Inport Name "Va" Position [25, 88, 55, 102] } Block { BlockType Inport Name "Tl" Position [280, 28, 310, 42] Port "2" } Block { BlockType Gain Name "Gain" Position [250, 80, 280, 110] Gain "Kt" } Block { BlockType Gain Name "Gain2" Position [270, 185, 300, 215] Orientation "left" http://encon.fke.utm.my/courses/mep1422/dc_m2_large_torque.mdl (7 von 14) [17.05.2005 17:12:11]
  • 97.
    http://encon.fke.utm.my/courses/mep1422/dc_m2_large_torque.mdl Gain "Kt" } Block { BlockTypeSum Name "Sum" Ports [2, 1] Position [80, 85, 100, 105] ShowName off IconShape "round" Inputs "|+-" InputSameDT off OutDataTypeMode "Inherit via internal rule" } Block { BlockType Sum Name "Sum1" Ports [2, 1] Position [310, 85, 330, 105] NamePlacement "alternate" ShowName off IconShape "round" Inputs "-+|" InputSameDT off OutDataTypeMode "Inherit via internal rule" } Block { BlockType TransferFcn Name "Transfer Fcn" Position [145, 77, 205, 113] Denominator "[La Ra]" } Block { BlockType TransferFcn Name "Transfer Fcn1" Position [375, 77, 435, 113] Denominator "[J B]" } Block { BlockType Outport Name "speed" Position [495, 88, 525, 102] } Block { BlockType Outport Name "T" Position [390, 33, 420, 47] Port "2" } Block { BlockType Outport Name "Ia" Position [240, 33, 270, 47] Port "3" } Line { SrcBlock "Sum" SrcPort 1 DstBlock "Transfer Fcn" DstPort 1 } Line { SrcBlock "Gain" SrcPort 1 DstBlock "Sum1" DstPort 2 http://encon.fke.utm.my/courses/mep1422/dc_m2_large_torque.mdl (8 von 14) [17.05.2005 17:12:11]
  • 98.
    http://encon.fke.utm.my/courses/mep1422/dc_m2_large_torque.mdl } Line { SrcBlock "TransferFcn" SrcPort 1 Points [10, 0] Branch { DstBlock "Gain" DstPort 1 } Branch { Points [0, -55] DstBlock "Ia" DstPort 1 } } Line { SrcBlock "Sum1" SrcPort 1 Points [5, 0] Branch { Points [0, -55] DstBlock "T" DstPort 1 } Branch { DstBlock "Transfer Fcn1" DstPort 1 } } Line { SrcBlock "Transfer Fcn1" SrcPort 1 Points [35, 0] Branch { DstBlock "speed" DstPort 1 } Branch { Points [0, 105] DstBlock "Gain2" DstPort 1 } } Line { SrcBlock "Tl" SrcPort 1 Points [5, 0] DstBlock "Sum1" DstPort 1 } Line { SrcBlock "Va" SrcPort 1 DstBlock "Sum" DstPort 1 } Line { SrcBlock "Gain2" SrcPort 1 Points [-175, 0] DstBlock "Sum" DstPort 2 } } } http://encon.fke.utm.my/courses/mep1422/dc_m2_large_torque.mdl (9 von 14) [17.05.2005 17:12:11]
  • 99.
    http://encon.fke.utm.my/courses/mep1422/dc_m2_large_torque.mdl Block { BlockType SubSystem Name"Subsystem1" Ports [0, 1] Position [325, 162, 360, 198] TreatAsAtomicUnit off MaskPromptString "frekuensi|V peak" MaskStyleString "edit,edit" MaskTunableValueString "on,on" MaskCallbackString "|" MaskEnableString "on,on" MaskVisibilityString "on,on" MaskToolTipString "on,on" MaskVarAliasString "," MaskVariables "f=@1;v1=@2;" MaskIconFrame on MaskIconOpaque on MaskIconRotate "none" MaskIconUnits "autoscale" MaskValueString "33000|5" System { Name "Subsystem1" Location [553, 276, 688, 358] Open off ModelBrowserVisibility off ModelBrowserWidth 200 ScreenColor "white" PaperOrientation "landscape" PaperPositionMode "auto" PaperType "usletter" PaperUnits "inches" ZoomFactor "100" Block { BlockType Reference Name "RepeatingnSequence" Ports [0, 1] Position [25, 25, 55, 55] SourceBlock "simulink/Sources/RepeatingnSequence" SourceType "Repeating table" rep_seq_t "[0 1/(2*f) 1/f]" rep_seq_y "[-v1 v1 -v1]" } Block { BlockType Outport Name "Out1" Position [80, 33, 110, 47] } Line { SrcBlock "RepeatingnSequence" SrcPort 1 DstBlock "Out1" DstPort 1 } } } Block { BlockType Sum Name "Sum" Ports [2, 1] Position [100, 95, 120, 115] ShowName off IconShape "round" Inputs "|+-" InputSameDT off OutDataTypeMode "Inherit via internal rule" http://encon.fke.utm.my/courses/mep1422/dc_m2_large_torque.mdl (10 von 14) [17.05.2005 17:12:11]
  • 100.
    http://encon.fke.utm.my/courses/mep1422/dc_m2_large_torque.mdl } Block { BlockType Sum Name"Sum1" Ports [2, 1] Position [290, 95, 310, 115] ShowName off IconShape "round" Inputs "|+-" InputSameDT off OutDataTypeMode "Inherit via internal rule" } Block { BlockType Sum Name "Sum2" Ports [2, 1] Position [430, 95, 450, 115] ShowName off IconShape "round" Inputs "|+-" InputSameDT off OutDataTypeMode "Inherit via internal rule" } Block { BlockType Sum Name "Sum3" Ports [2, 1] Position [470, 235, 490, 255] ShowName off IconShape "round" Inputs "-+|" InputSameDT off OutDataTypeMode "Inherit via internal rule" } Block { BlockType Sum Name "Sum4" Ports [2, 1] Position [560, 145, 580, 165] ShowName off IconShape "round" Inputs "+|-" InputSameDT off OutDataTypeMode "Inherit via internal rule" } Block { BlockType ToWorkspace Name "To Workspace" Position [910, 115, 970, 145] VariableName "speed" MaxDataPoints "inf" SampleTime "-1" SaveFormat "Array" } Block { BlockType ToWorkspace Name "To Workspace1" Position [800, 75, 860, 105] VariableName "torque" MaxDataPoints "inf" SampleTime "-1" SaveFormat "Array" } Block { BlockType ToWorkspace http://encon.fke.utm.my/courses/mep1422/dc_m2_large_torque.mdl (11 von 14) [17.05.2005 17:12:11]
  • 101.
    http://encon.fke.utm.my/courses/mep1422/dc_m2_large_torque.mdl Name "To Workspace2" Position[445, 25, 505, 55] VariableName "vtri" MaxDataPoints "inf" SampleTime "-1" SaveFormat "Array" } Block { BlockType ToWorkspace Name "To Workspace3" Position [485, 290, 545, 320] VariableName "vc" MaxDataPoints "inf" SampleTime "-1" SaveFormat "Array" } Block { BlockType ToWorkspace Name "To Workspace4" Position [495, 370, 555, 400] VariableName "vc_m" MaxDataPoints "inf" SampleTime "-1" SaveFormat "Array" } Line { SrcBlock "PID Controller" SrcPort 1 Points [10, 0] Branch { Points [20, 0] Branch { Points [-5, 0] DstBlock "Gain" DstPort 1 } Branch { DstBlock "Sum2" DstPort 1 } } Branch { Points [0, 200] DstBlock "To Workspace3" DstPort 1 } } Line { SrcBlock "Step1" SrcPort 1 Points [50, 0] DstBlock "Subsystem" DstPort 2 } Line { SrcBlock "Sum2" SrcPort 1 DstBlock "Relay" DstPort 1 } Line { SrcBlock "Subsystem1" SrcPort 1 Points [45, 0] Branch { http://encon.fke.utm.my/courses/mep1422/dc_m2_large_torque.mdl (12 von 14) [17.05.2005 17:12:11]
  • 102.
    http://encon.fke.utm.my/courses/mep1422/dc_m2_large_torque.mdl Points [30, 0] Branch{ Points [40, 0] DstBlock "Sum3" DstPort 1 } Branch { DstBlock "Sum2" DstPort 2 } } Branch { Points [0, -140] DstBlock "To Workspace2" DstPort 1 } } Line { SrcBlock "SignalnGenerator" SrcPort 1 DstBlock "Sum" DstPort 1 } Line { SrcBlock "Sum" SrcPort 1 DstBlock "PID Controller1" DstPort 1 } Line { SrcBlock "PID Controller1" SrcPort 1 DstBlock "Saturation1" DstPort 1 } Line { SrcBlock "Sum1" SrcPort 1 DstBlock "PID Controller" DstPort 1 } Line { SrcBlock "Saturation1" SrcPort 1 DstBlock "Sum1" DstPort 1 } Line { SrcBlock "Subsystem" SrcPort 1 Points [120, 0] Branch { Points [0, 295; -755, 0] DstBlock "Sum" DstPort 2 } Branch { DstBlock "To Workspace" DstPort 1 } } Line { SrcBlock "Gain" SrcPort 1 Points [5, 0] http://encon.fke.utm.my/courses/mep1422/dc_m2_large_torque.mdl (13 von 14) [17.05.2005 17:12:11]
  • 103.
    http://encon.fke.utm.my/courses/mep1422/dc_m2_large_torque.mdl Branch { DstBlock "Sum3" DstPort2 } Branch { Points [0, 140] DstBlock "To Workspace4" DstPort 1 } } Line { SrcBlock "Relay" SrcPort 1 Points [35, 0] DstBlock "Sum4" DstPort 1 } Line { SrcBlock "Sum3" SrcPort 1 DstBlock "Relay1" DstPort 1 } Line { SrcBlock "Relay1" SrcPort 1 Points [15, 0] DstBlock "Sum4" DstPort 2 } Line { SrcBlock "Sum4" SrcPort 1 Points [50, 0; 0, -20] DstBlock "Subsystem" DstPort 1 } Line { SrcBlock "Subsystem" SrcPort 2 Points [30, 0] Branch { Points [10, 0] DstBlock "To Workspace1" DstPort 1 } Branch { Points [0, 195; -475, 0] DstBlock "Sum1" DstPort 2 } } } } http://encon.fke.utm.my/courses/mep1422/dc_m2_large_torque.mdl (14 von 14) [17.05.2005 17:12:11]
  • 104.
    1 PEMACU MOTOR ARUHAN Motoraruhan ï %LQDDQ GDQ SULQVLS RSHUDVL UHYLVLRQ
  • 105.
    Motor aru han terdiri dari stator dan rotor Pada stator terdapat belitan 3 fasa yan g disam bu n g kepada bekalan voltan 3 fasa (a, b, dan c) Secara am , terdapat du a jen is rotor: squ irrel cage (san gkar tu pai) dan wou n d (berbelit) Bila voltan sin u soidal tiga fasa seim ban g diken akan , akan terben tu k flu ks m agn et pada sela u dara yan g berpu tar den gan kelaju an : f2 p 2 s π=ω rad/ s (1) ωs – diken ali sebagai freku en si segerak (syn ch ron ou s frequ en cy) f – ialah freku en si bekalan tiga fasa pada stator p – ialah bilan gan ku tu b Flu x sela u dara berpu tar in i akan m en garu h kan dge pada pen galir rotor. Aru s akan terh asil pada pen galir rotor dan akan berin teraksi den gan flu ks sela u dara berpu tar u n tu k m en gh asilkan dayakilas yan g akan m em u tarkan rotor.Oleh itu laju rotor sen tiasa ku ran g dari laju segerak. Perbezaan laju in i diken ali sebagai laju gelin ciran (slip speed). ωsl = ωs – ωr (2) Nisbah laju gelin ciran kepada laju segerak ialah gelin ciran . s rs s ω ω−ω = (3) Flu ks sela u dara yan g berpu tar ju ga akan m en garu h kan dge pada belitan stator yan g diken ali sebagai dge balikan (back em f) atau voltan sela u dara (air gap voltage). Voltan sela u dara yan g teraru h diberi oleh : Eag = k f φag (4) J ika Vs ialah voltan per-fasa yan g diken akan pada belitan stator dan Is ialah aru s belitan stator, persam aan litar stator ialah : a b b’ c c’ x x x • • •
  • 106.
    2 Vs = RsIs + j(2πf)Lls + Eag (5) d.g.e. yan g teraru h pada rotor adalah disebabkan oleh flu ks m agn et yan g sam a tapi pada freku en si gelin ciran dan ia boleh ditu lis sebagai: Er = k sf φag = sEag (6) Oleh itu , persam aan u n tu k litar rotor ialah : Er = sEag = Rr Ir + js(2πf)Llr (7) J ika kedu a-du a belah persam aan dibah agi den gan s, lrr r ag L)f2(jI s R E π+=⇒ (8) Litar setara per fasa Rs – Rin tan gan belitan stator Rr – Rin tan gan pen galir rotor Lls – Kearu h an bocor belitan stator Llr – Kearu h an bocor belitan rotor Lm – Kearu h an kem agn etan s – gelin ciran Rotor tidak m em pu n yai su m ber ku asa, oleh itu ku asa yan g dipin dah kan dari litar stator ke litar rotor diken ali sebagai ku asa sela u dara (air-gap power) dan diberi oleh : Ku asa m ekan ikal boleh ditu lis dalam sebu tan dayakilas dan laju rotor sebagai: Pm = Tem ωr Tapi sωs = ωs - ωr ⇒ ωr = (1-s)ωs + Vs – Rs Lls Llr Rr s + Eag – Is Ir Im Lm Hilan g pada Rr Ditu kar kepada ku asa m ekan ikal Pm = (1- s)Pag [ ]s1 s R I3RI3 s R I3P r2 rr 2 r r2 rag −+==
  • 107.
    3 ∴ Pag =Tem ωs Oleh itu s r 2 r s ag em s RI3P T ω = ω = J ika ( )lrls r s s r XXj s R R V I +++ = , daya kilas boleh ditu lis sebagai: ( )2 lrls 2 r s 2 s s r em XX s R R V s R3 T ++      + ω = Ben tu k lazim ciri T-ω u n tu k m otor aru h an : Gelin ciran sem asa daya kilas m aksim u m diberi oleh : ( )2 lrls 2 s r m XXR R s ++ ±= Nilai dayakilas m aksim a (pu ll-ou t torqu e): ( )         ++±ω = 2 lrls 2 ss 2 s s m ax XXRR V s 3 T 0 ωrated ωs 1 0 ωr s Tm ,rated Pu ll ou t Torqu e Tem
  • 108.
    4 Kawalan laju motor aruhan Terdapat beberapa kaedah kawalan laju : (i) Pole ch an gin g ï PHQXNDU ELODQJDQ NXWXE Laju segerak bergan tu n g kepada bilan gan ku tu b Den gan m en u kar sam bu n gan pada belitan , bilan gan ku tu b boleh diu bah . (ii) Variable voltage, fixed frequ en cy Magn itu d voltan dikawal, freku en si tetap, e.g. m en ggu n akan tran sform er. (iii) Variable m agn itu de variable frequ en cy Magn itu d voltan bekalan ditu kar berkadaran den gan freku en si dan m eru pakan kaeadah yan g palin g popu lar digu n akan dalam pem acu kawalan laju m otor aru h an . Un tu k s yan g kecil dan φag yan g tetap, boleh ditu n ju kkan h u bu n gan di an tara dayakilas dan laju gelin ciran (slip speed) adalah lin ear Un tu k m en gekalkan flu ks sela u dara pada n ilai kadaran , bila voltan diu bah , freku en si ju ga perlu diu bah : Eag = k f φag Oleh u n tu k m en gh asilkan φag yan g m alar pada n ilai kadaran , n isbah f Eag h aru slah m alar. J ika kejatu h an voltan pada Rs dan Xls adalah kecil diban din gkan den gan Vs, f V f E sag ≈ Voltan bekalan diu bah secara berkadaran den gan laju atau frequ en si seh in gga laju kadaran . TL T ωr Lower speed gives h igh er slip ∴ less efficien t
  • 109.
    5 Un tu kω ωrated, m agn itu d voltan ditetapkan tapi freku en si din aikkan , oleh itu torque capability m en gu ran g keran a flu ks m u la m en gu ran g Bila laju kecil, kejatu h an voltan oleh Rs dan Xls adalah besar jika diban din gkn den gan Vs. Oleh itu kebiasaan n ya Vs din aikkan lebih besar sedikit (boost) sem asa frequ en si ren dah Ciri T-ω bila m agn itu d Vs dan f diu bah berkadaran Bagaim an akah m agn itu d dan freku en si dikawal seren tak ? Men ggu n akan Pu lse Width Modu lation (PWM) In verter T T,rated TL ωr ωr,rated ωs,rated Vs ωr Vs f Vs, rated frated
  • 110.
    6 Exam ple 1 400V, 50 Hz 4ïSROH 1370 rpm Rs = 2 Ω, Rr = 3 Ω, Xls = Xlr = 3.5 Ω Motor is con trolled by a voltage sou rce in verter with con stan t V/ f. Calcu late: (a) Speed for frequ en cy of 30 Hz an d 80% of fu ll load (b) Frequ en cy for a speed of 1000 rpm an d fu ll load torqu e (c) Torqu e for a frequ en cy of 40 Hz an d speed of 1100 rpm (a) 8.0,slip rated rated,slip rated N T8.0 N T = Nslip,rated = Ns ï 1r,rated = 1500 ï USP rpm104)130(8.0N T T8.0 N rated,slip rated rated 8.0,slip ===∴ Pada 30 Hz, laju segerak ialah 30 x 60 = 1800/ 2 = 900 rpm Fixed AC. Variable voltage Variable freq. IM PWM in verter AC–DC (rectifier) Con trol (f an d V) 50 Hz30 Hz Trated 0.8 Trated 1500 Rated slip speed Nslip,0.8
  • 111.
    7 ∴Nr = Nsï 1slip = 900 ï04 = 796 rpm (b) Ns = 130 + 1000 = 1130 rpm ∴ f = 37.67 Hz (c) ∴ Ns = 1200 rpm Nslip = 1200 ï USP 50 Hz? Hz Trated 1500 Nslip,rated = 130 1000 Ns Nslip,rated = 130 rpm 1370 60f p 2 Ns ×= 50 Hz40 Hz Trated T = ? 1500 Nslip,rated = 130 rpm 1100 Ns Nslip 1370 60f p 2 Ns ×=
  • 112.
    8 ∴T = 0.769Trated Trated = ? Trated diperoleh i dari : Trated = 38.06 Nm ∴ Dayakilas pada 40 Hz, laju 1100 rpm ialah T = 0.769 (38.06) = 29.267 Nm Example 2 A 4–pole, 3-phase, 50 Hz IM, 1460 rpm has a rated torque of 20 Nm. It is used to drive a load with characteristic given by TL = Kω2 , such that the speed equals rated value at rated torque. If a constant V/Hz control method is used, find the speed of motor at 0.5 rated torque. If the starting torque of 1.1 times the rated is required, what should be the starting frequency? ωslip,r = 1500 – 1460 = 40 rpm or 4.19 rad/s a) Load torque is given by: TL = Kω2 1460 rpm ⇒ 152.9 rad/s 20 = K(152.9)2 100 T 130 Trated = ( )2 lrls 2 r s 2 s s r em XX s R R V s R3 T ++      + ω = TL = K ω2 TL(Nm) ω(rad/s) Trated Zslip,r Zsyn,r Zr,r 50 Hz 0.5 Trated
  • 113.
    9 ⇒ K =20/(152.9)2 ∴ at 0.5 rated torque, the speed is 108.11 rad/s Motor T-ω is obtained as follows: Therefore at 0.5 Trated and speed of 108.11 rad/s ∴ ωsyn = 110.2 ⇒ f = 35 Hz At start-up, 2 2L 9.152 20 T ω= rsyn e r,rr,syn rated slip rated T 77.4 TT ω−ω == ω−ω = ω rsyne 77.477.4T ω−ω= )11.108(77.477.410 syn −ω= TL = K ω2 TL(Nm) ω(rad/s) Trated Zslip,r Zsyn,r Zr,r 50 Hz 1.1(Trated) Zslip = Zsyn 19.4 TT1.1 rated slip rated = ω 61.4)1.1(19.4synsynslip ==ω∴ω=ω
  • 114.
    1 0 SCALAR CONTROLOF IM We have seen that applying balanced, sinusoidal 3-phase supply to a 3-phase sinusoidally distributed winding produces a rotating mmf wave and hence rotating magnetic flux. The rotating magnetic flux will induce emf on the rotor circuit, which is shorted for squirell cage rotor. Rotor current will flow and interact with the rotating flux, producing torque. Per-phase steady state equivalent circuit To ensure maximum torque capability at all time it is therefore necessary to maintain the magnetic flux at its rated value at any frequency. From the steady state equivalent circuit, this is equivalent to maintaining the magnetizing current at its rated value. The flux can be maintained constant at its rated by maintaining the ratio Eg /f constant. At high speed, where the induced back emf is large, the drop across the stator leakage and resistance is negligibly small.- therefore Eg /f is maintained constant by maintaining V/f constant. However at low speed, the back emf is low and the drop is significant. Thus the flux is reduced below rated – torque capability is also reduced. Simulation results with constant V/f The performance can be improved by: (i) Boosting the voltage at low frequency: speed- rad/s torque-Nm Im Rs Rr/ s LrlLsl Lm + V − + Eg −
  • 115.
    1 1 To accuratelyboost the voltage, stator current needs to be measured. The voltage drop drop is calculated and added to stator voltage on-line ii) Control the stator current such that constant magnetising current is maintained. This is achieved by using a current-controlled voltage source inverter. m r lr r mlr 1 1 r mlr r lr m I s R Lj s R )LL(j I I s R )LL(j s R Lj I +ω ++ω =⇒ ++ω +ω = Introducing σr = rotor leakage factor, which gives, Llr = σrLm, ,I 1T 1 j 1Tj I I s R L 1 j s R Lj I m r r r slip rslip 1 m r r r r r r 1 +        σ+ σ ω +ω = +        σ+ σ ω +ω = Where Tr = Lr /Rr and ωslip = ω - ωr = sω The method depends on the rotor parameters, which vary with temperature. Open-loop V/f control
  • 116.
    1 2 For lowcost, low performance drive, open-loop constant V/f control is normally employed. With open-loop speed control, the rotor speed will be less than the synchronous speed by slip speed. In other words, the desired speed, ω*, will differ from the actual speed by slip speed. The slip speed on the other hand, depends on load. To improve the performance or the speed regulation, slip speed can be estimated and added to the reference speed – slip compensation technique. Typical arrangement is shown below: How is the slip speed estimated? The slip frequency is proportional to the torque, hence it can estimated by estimating the torque. The torque is estimated from, Te = Pag /ωsyn VSIRectifier3-phase supply IM Pulse Width Modulator Vboost Slip speed calculator ω* ++ ++ V Vdc Idc Ramp
  • 117.
    1 3 Pag is estimatedby subtracting the input DC power with the inverter and stator copper losses. Closed-loop speed control Speed regulation can be improved by employing closed-loop speed control system with tachometer feedback, as shown below. The reference and actual speed are compared. The error is fed to the speed controller which defines the inverter frequency. The current limit is activated only when current exceeds the maximum allowable value. The signal generated by the current limit block will reduce the rate by which the inverter frequency is increased. This is to avoid the frequency from reaching the breakdown frequency. Further readings: Power Electronic Control of AC Motors – J.M.D. Murphy and F.G. Turnbull, Pergamon Press
  • 118.
    1 Modelling of 3-phaseInduction Machine (IM) The steady state model of IM, which is represented by a steady state per phase equivalent circuit introduced in the undergraduate courses, describes the steady state behaviour of the IM. It is used when steady state analysis, such as efficiency, losses, steady state torque, current, fluxes need to be evaluated. The model assumes input to be a balanced, 3- phase steady state sinusoidal voltage. If the IM is fed by power electronic converters, the steady state analysis can be performed by representing the pulse-width modulated waveform of the inverter using Fourier series. Steady state model of IM is also used to derive the control signals used for scalar control drives. Since the model only valid in steady state condition, such drive normally has a poor transient performance. Applications not requiring good transient response such as fans, blowers or compressors, normally employ such control technique. Dynamic model on the other hand, describes the transient as well as the steady state behaviour of the IM. Using the dynamic model, the transients of IM, which cannot be analysed using steady state equivalent model, can be predicted and studied. The model can be used to simulate the IM drives and evaluate their transient performances, including that of using the scalar control technique. Dynamic model is also essential when developing high performance control techniques for IM drives, such as vector control or direct torque control drives. A dynamic model of IM must contain effect of the magnetic coupling between stator phase circuits and the rotor phase circuits, as well as coupling between phases of each circuit. This will undoubtedly result in a huge number and complex equations, which are difficult to manage. By using space vector equations, however, these complex equations are simplified and reduced. We will now develop a dynamic model of an IM using mathematical equations based on space vectors or space phasors (these terms will be defined later on). System equations Figure 1 shows the conceptual representation of a 3-phase, 2 poles induction machine. The magnetic axis of each winding is represented by an inductor symbol. As usual the angles between windings of each phase are 120o . The angle between rotor’s phase a axis and stator’s phase a axis is given by θr. The equation describing the stator and rotor circuits can be written as: vabcs = Rsiabcs + d(ψψψψabcs)/dt (1) vabcr = Rriabcr + d(ψψψψabr)/dt (2) where, Ψ Ψ Ψ =Ψ== cs bs as abcs cs bs as abcs cs bs as abcs i i i i v v v v and Ψ Ψ Ψ =Ψ== cr br ar abcs cr br ar abcr cr br ar abcr i i i i v v v v It is clear that since the displacements between various windings of all the phases are non-quadrature, there exists magnetic coupling between them. The stator and rotor flux linkages (ψabcs and ψabcs)of equations (1) and (2) are contributed by the stator and rotor currents. Thus: r,abcss,abcsabcs Ψ+Ψ=Ψ (3) s,abcrr,abcrabcr Ψ+Ψ=Ψ (4)
  • 119.
    2 ψabcs,s and ψabcs,rare the components of the stator flux linkage caused by stator and rotor currents (phase a, b and c) respectively, and, ψabcr,r and ψabcr,s are the components of the rotor flux linkage caused by rotor and stator currents (phase a, b and c) respectively These flux linkages can be written in terms of the inductances and respective currents. =Ψ cs bs as csbcsacs bcsbsabs acsabsas s,abcs i i i LLL LLL LLL (5) =Ψ cr br ar cr,csbr,csar,cs cr,bsbr,bsar,bs cr,asbr,asar,as r,abcs i i i LLL LLL LLL (6) =Ψ cr br ar crbcracr bcrbrabr acrabrar r,abcr i i i LLL LLL LLL (7) stator, b rotor, b rotor, a stator, a rotor, c stator, c ξ = 0 θr Figure 1
  • 120.
    3 =Ψ cs bs as cs,crbs,cras,cr cs,brbs,bras,br cs,arbs,aras,ar s,abcr i i i LLL LLL LLL (8) In equation (5),Las, Lbs and Lcs are the self inductances of phases a, b and c respectively. The self inductance consists of magnetising and leakage inductance. Las = Lms + Lls. Lbs = Lms + Lls. Lcs = Lms + Lls. Labs, Lbcs, Lacs in equation (5), are the mutual inductances between stator phases. For symmetrical winding, which is normally the case, magnetising and leakage as well as mutual inductances for each phase are equal. It can be shown that the magnetizing and the mutual inductances are given by: π µ= 4g rl NL 2 soms 2 L 8g rl NLLL ms2 soacsbcsabs −= π µ−=== (9) Thus equation (5) can be written as: +−− −+− −−+ =Ψ cs bs as lsms msms ms lsms ms msms lsms s,abcs i i i LL 2 L 2 L 2 L LL 2 L 2 L 2 L LL (10) The mutual inductances between the stator and rotor windings in (6) and (8) depend on the rotor position, θr and it can be shown that they can be written as: ( ) ( ) ( ) ( ) ( ) ( ) θπ−θπ+θ π+θθπ−θ π−θπ+θθ =Ψ cr br ar rrr rrr rrr ms s r r,abcs i i i cos3 2cos3 2cos 3 2coscos3 2cos 3 2cos3 2coscos L N N (11) ( ) ( ) ( ) ( ) ( ) ( ) θπ+θπ−θ π−θθπ+θ π+θπ−θθ =Ψ cs bs as rrr rrr rrr ms s r s,abcr i i i cos3 2cos3 2cos 3 2coscos3 2cos 3 2cos3 2coscos L N N (12) Space phasors representation of induction machine Equations (1)-(8) give the complete description of the electrical characteristics of an induction machine. There are six circuits that describe the 3-phase induction machine and each of them coupled to one another. Although the determinations of the inductances are quite straight forward, however, the number of equations involved is large. We will now develop a model of the induction machine which is based on space phasors or space vectors and valid under steady state and transient conditions. By doing so, the number of equations is significantly reduced.
  • 121.
    4 If the permeabilityof the core is assumed infintely large, all the mmf drops will appear across the airgap. Therefore, the stator airgap MMF of a sinusoidally distributed winding for phase a can be written as: )cos(i 2 N as s as α−ξ=ℑ (13) ξ is any angle where ξ=0 coincide with the magnetic axis of stator winding phase a. α is the angle in which airgap mmf is maximum. ias is the stator phase a current. If α = 0 then equation (9) can be written as: ξ=ℑ cosi 2 N as s as (14) Phases b and c are spatially separated from phase a by 120o . Thus airgap mmf of phase b and c are given by: ) 3 2 cos(i 2 N bs s bs π −ξ=ℑ (15) ) 3 2 cos(i 2 N cs s cs π +ξ=ℑ (16) The total airgap mmf ) 3 2 cos(i 2 N ) 3 2 cos(i 2 N cosi 2 N cs s bs s as s abcs π +ξ+ π −ξ+ξ=ℑ (17) Using Euler’s identity and with some mathematical manupulation, it can be shown that: ( ) ( ){ }ξ−ξ +++++=ℑ j cs 2 bsas j csbs 2 as s abcs eiaaiieaiiai 4 N (18) where a = ej(2π/3) This can be further reduced or written as: { }ξξ− +=ℑ j* s j s s abcs eiei 4 N 2 3 (19) The term si is defined as the space phasor or complex space vector of the stator current. It is given by: ( )cs 2 bsass iaaii 3 2 i ++= (20) The physical current can be obtained from the space phasor by separating the space phasor into its real and imaginary part. In most cases we can assume that ias + ibs + ics = 0. ( ) −+= −++−= ++++= )ii( 3 1 ji )ii( 2 3 j)ii( 2 1 i 3 2 )240sinj240(cosi)120sinj120(cosii 3 2 i csbsas csbscsbsas csbsass Thus [ ]sas iRei = (21) Similarly it can be shown that
  • 122.
    5 [ ]= and[ ]= (22) Similar definitions can be made to the stator voltage, rotor current, stator flux and rotor flux. Equations (1) and (2) therefore can be written as: Ψ += (23) dt d iRv r rrr Ψ += (24) Ψ is composed of components caused by stator and rotor currents as given by (3). In space phasors, (3) can be written as: Ψ+Ψ=Ψ (25) Ψ is obtained by multiplying second and third rows of (5) with a and a2 respectively. Similarly, Ψ can be obtained from (6). With some mathematical manipulations, it can be shown that: rj' rmsss eiLiL θ +=Ψ (26) Where Ls = Lls + Lm , Lm = 3/2Lms and r s r' r i N N i = Similarly, it can be shown that the rotor flux linkage can be written as: rj sm ' rr ' r eiLiL θ− +=Ψ (27) Note that the rotor current in (26) (i.e. ' ri ) , is the space vector referred to the rotating rotor reference frame. However, the d and q components of rj' rei θ are expressed in the stator stationary reference frame. This is illustrated in Figure 2. Therefore we can define the rotor current referred to the stator stationary frame as rj' r s r eii θ = (28) Equation (26) can be written in stationary stator reference frame as: s rm s ss s s iLiL +=Ψ (29) Where the superscript ‘s’ referred to the stator reference frame. rj' r ' r eii ξ = )rr(j' r s r eii θ+ξ = θr ωr dr qr qs ds is dr is qr ξr ' ri Figure 2
  • 123.
    6 Similarly the termrj sei θ− in (27) is the stator current referred to rotating rotor frame. This is illustrated in Figure 3. Re-writing equations (23),(24),(26) and (27), the space vector equations to describe the squirrel cage IM written in stationary stator frame can be written as follows: dt d iRv s ss ss s s ψ += (30a) s rr s rs rr j dt d iR0 ψω− ψ += (31a) s rm s ss s s iLiL +=ψ (32a) s sm s rr s r iLiL +=ψ (33a) In a general reference frame rotating at angular speed of ω, these equations can be written as: g sg g sg ss g s j dt d iRv ψω+ ψ += (30b) g rrg g rg rr )(j dt d iR0 ψω−ω+ ψ += (31b) g rm g ss g s iLiL +=ψ (32b) g sm g rr g r iLiL +=ψ (33b) Torque equation The product of the stator voltage and conjugate stator current space vectors is given by: ( ) ( )csbs 2 ascs 2 bsas * ss aiiai 3 2 vaavv 3 2 iv ++++= (34) After some mathematical manipulations, with the three phase currents sum to zero, it can be shown that: [ ] ( )cscsbsbsasas * ss iviviv 3 2 ivRe ++= (35) θr ωr dr qr qs ds ir ds ir qs ξs si sj ss eii ξ = )rs(j s r s eii θ−ξ = Figure 3
  • 124.
    7 For a threephase induction machine without a neutral return, the power into the machine can be written as: [ ]( ) [ ]( )*' r ' r * sse ivRe 2 3 ivRe 2 3 P += (36) Replacing the voltage vectors expressed in rotating general reference frame, it can be shown that equation (36) can be expressed as: [ ] ++ω−ω+++ω+ +++++= '* rsm 2' rmlsr * srm 2 smls 2' rsm 2' r ' lr2 s ls 2' rr 2 sse iiLi)LL()(jiiLi)LL(jRe 2 3 iiLi 2 L i 2 L p 2 3 ir 2 3 ir 2 3 P (37) Equation (37) can be divided into three terms: (i) Power dissipated in stator and rotor resistances (ii) Time rate of change of stored energy (iii) Power conversion from electrical to mechanical – responsible for torque production [ ] ++ω−ω+++ω= '* rsm 2' rmlsr * srm 2 smlsmech iiLi)LL()(jiiLi)LL(jRe 2 3 P (38) The first and third terms of (38) have only imaginary components. Thus, [ ]{ } [ ]{ }'* rsmr '* rsm * srm '* rsmr * srmmech iiLjiiLiiL(jRe 2 3 iiL)(jiiL(jRe 2 3 P ω−+ω=ω−ω+ω= (39) Since the term '* rsm * srm iiLiiL + has no imaginary part, the mechanical power reduces to: { }'* rsmrmech iiLjRe 2 3 P ω−= (40) Which can also be written as: { }'* rsmrmech iiLIm 2 3 P ω= (41) OR [ ]' qrds ' drqsmrmech iiiiL 2 3 P −ω= (42) The mechanical power is the product of torque and speed, and the mechanical rotor speed is related to the rotor speed as ωr = (p/2)ωrm , thus from (42) [ ]' qrds ' drqsme iiiiL 2 p 2 3 T −= (43)
  • 125.
    8 Simulation of inductionmachine (IM) with MATLAB/SIMULINK For the purpose of simulation and microprocessor implementation, the space vectors representation of the induction machine is converted to its equivalent d-q axis form. Transforming equations (30)–(33) to their equivalent d-q axis forms in stationary reference frame (ωg = 0), and re-arranging them into matrix form, the following is obtained: ⋅ +ω−ω− ω+ω + + = rq rd sq sd rrrrmmr rrrrmrm mss mss rq rd sq sd i i i i sLRLsLL LsLRLsL sL0sLR0 0sL0sLR v v v v (44) ‘s’in (44) represents the derivative operator d/dt. The space vectors equations can also be put into state space forms with the choice of flux linkages or currents as state variables. If the stator and rotor currents are chosen as the state variables, re- arranging (44) the IM equation can be written as: ⋅ − − +⋅ ω−−ω− ωω− −ωω ω−−ω− − = sq sd m m r r sr 2 m rq rd sq sd srsrrmssmr srrsrsmrms mrrmrrs 2 mr rmrmrsq 2 mrrs sr 2 m rq rd sq sd v v L0 0L L0 0L LLL 1 i i i i LRLLLRLL LLLRLLLR LRLLLRL LLLRiLLR LLL 1 i i i i (45) Equations (43),(45) along with the mechanical torque equation, can be used to simulate the IM using SIMULINK. The SIMULINK blocks used to simulate the IM is shown in Figure 4. q 8 Te 7 Vq 6 irq 5 Vd 4 speed 3 ird 2 isq 1 isd Sum Mux Mux 1/s Integrator In1 Out1 IM1 -K- Gain2 -K- Gain1 Demux Demux Tload Constant 3to2 -K- 1/J1 -K- 1/J 3 Vc 2 Vb 1 Va Figure 4
  • 126.
    http://encon.fke.utm.my/courses/mep1422/constant_vhz.mdl Model { Name constant_vhz Version5.0 SaveDefaultBlockParams on SampleTimeColors off LibraryLinkDisplay none WideLines off ShowLineDimensions off ShowPortDataTypes off ShowLoopsOnError on IgnoreBidirectionalLines off ShowStorageClass off ExecutionOrder off RecordCoverage off CovPath / CovSaveName covdata CovMetricSettings dw CovNameIncrementing off CovHtmlReporting on covSaveCumulativeToWorkspaceVar on CovSaveSingleToWorkspaceVar on CovCumulativeVarName covCumulativeData CovCumulativeReport off DataTypeOverride UseLocalSettings MinMaxOverflowLogging UseLocalSettings MinMaxOverflowArchiveMode Overwrite BlockNameDataTip off BlockParametersDataTip off BlockDescriptionStringDataTip off ToolBar on StatusBar on BrowserShowLibraryLinks off BrowserLookUnderMasks off Created Tue Oct 01 11:07:25 2002 UpdateHistory UpdateHistoryNever ModifiedByFormat %Auto ModifiedDateFormat %Auto LastModifiedDate Mon Sep 13 15:37:48 2004 ModelVersionFormat 1.%AutoIncrement:14 ConfigurationManager none SimParamPage Solver LinearizationMsg none Profile off ParamWorkspaceSource MATLABWorkspace AccelSystemTargetFile accel.tlc AccelTemplateMakefile accel_default_tmf AccelMakeCommand make_rtw TryForcingSFcnDF off ExtModeMexFile ext_comm ExtModeBatchMode off ExtModeTrigType manual ExtModeTrigMode normal ExtModeTrigPort 1 ExtModeTrigElement any ExtModeTrigDuration 1000 ExtModeTrigHoldOff 0 ExtModeTrigDelay 0 ExtModeTrigDirection rising ExtModeTrigLevel 0 ExtModeArchiveMode off ExtModeAutoIncOneShot off ExtModeIncDirWhenArm off ExtModeAddSuffixToVar off ExtModeWriteAllDataToWs off ExtModeArmWhenConnect on http://encon.fke.utm.my/courses/mep1422/constant_vhz.mdl (1 von 28) [17.05.2005 17:15:21]
  • 127.
    http://encon.fke.utm.my/courses/mep1422/constant_vhz.mdl ExtModeSkipDownloadWhenConnect off ExtModeLogAll on ExtModeAutoUpdateStatusClockon BufferReuse on RTWExpressionDepthLimit 5 SimulationMode normal Solver ode5 SolverMode Auto StartTime 0.0 StopTime 1000 MaxOrder 5 MaxStep 0.0001 MinStep 0.00001 MaxNumMinSteps -1 InitialStep 0.00001 FixedStep 10e-6 RelTol 1e-3 AbsTol auto OutputOption RefineOutputTimes OutputTimes [] Refine 1 LoadExternalInput off ExternalInput [t, u] LoadInitialState off InitialState xInitial SaveTime off TimeSaveName t SaveState off StateSaveName xout SaveOutput off OutputSaveName yout SaveFinalState off FinalStateName xFinal SaveFormat Array Decimation 1 LimitDataPoints off MaxDataPoints 10000000 SignalLoggingName sigsOut ConsistencyChecking none ArrayBoundsChecking none AlgebraicLoopMsg warning BlockPriorityViolationMsg warning MinStepSizeMsg warning InheritedTsInSrcMsg warning DiscreteInheritContinuousMsg warning MultiTaskRateTransMsg error SingleTaskRateTransMsg none CheckForMatrixSingularity none IntegerOverflowMsg warning Int32ToFloatConvMsg warning ParameterDowncastMsg error ParameterOverflowMsg error ParameterPrecisionLossMsg warning UnderSpecifiedDataTypeMsg none UnnecessaryDatatypeConvMsg none VectorMatrixConversionMsg none InvalidFcnCallConnMsg error SignalLabelMismatchMsg none UnconnectedInputMsg warning UnconnectedOutputMsg warning UnconnectedLineMsg warning SfunCompatibilityCheckMsg none RTWInlineParameters off BlockReductionOpt off BooleanDataType off http://encon.fke.utm.my/courses/mep1422/constant_vhz.mdl (2 von 28) [17.05.2005 17:15:21]
  • 128.
    http://encon.fke.utm.my/courses/mep1422/constant_vhz.mdl ConditionallyExecuteInputs on ParameterPooling on OptimizeBlockIOStorageon ZeroCross on AssertionControl UseLocalSettings ProdHWDeviceType Microprocessor ProdHWWordLengths 8,16,32,32 RTWSystemTargetFile grt.tlc RTWTemplateMakefile grt_default_tmf RTWMakeCommand make_rtw RTWGenerateCodeOnly off RTWRetainRTWFile off TLCProfiler off TLCDebug off TLCCoverage off TLCAssertion off BlockDefaults { Orientation right ForegroundColor black BackgroundColor white DropShadow off NamePlacement normal FontName Helvetica FontSize 10 FontWeight normal FontAngle normal ShowName on } BlockParameterDefaults { Block { BlockType Constant Value 1 VectorParams1D on ShowAdditionalParam off OutDataTypeMode Inherit from 'Constant value' OutDataType sfix(16) ConRadixGroup Use specified scaling OutScaling 2^0 } Block { BlockType Demux Outputs 4 DisplayOption none BusSelectionMode off } Block { BlockType ElementaryMath Operator sin } Block { BlockType Gain Gain 1 Multiplication Element-wise(K.*u) ShowAdditionalParam off ParameterDataTypeMode Same as input ParameterDataType sfix(16) ParameterScalingMode Best Precision: Matrix-wise ParameterScaling 2^0 OutDataTypeMode Same as input OutDataType sfix(16) OutScaling 2^0 LockScale off RndMeth Floor SaturateOnIntegerOverflow on } http://encon.fke.utm.my/courses/mep1422/constant_vhz.mdl (3 von 28) [17.05.2005 17:15:21]
  • 129.
    http://encon.fke.utm.my/courses/mep1422/constant_vhz.mdl Block { BlockType Inport Port1 PortDimensions -1 SampleTime -1 ShowAdditionalParam off LatchInput off DataType auto OutDataType sfix(16) OutScaling 2^0 SignalType auto SamplingMode auto Interpolate on } Block { BlockType Integrator ExternalReset none InitialConditionSource internal InitialCondition 0 LimitOutput off UpperSaturationLimit inf LowerSaturationLimit -inf ShowSaturationPort off ShowStatePort off AbsoluteTolerance auto ZeroCross on } Block { BlockType Mux Inputs 4 DisplayOption none } Block { BlockType Outport Port 1 OutputWhenDisabled held InitialOutput [] } Block { BlockType Product Inputs 2 Multiplication Element-wise(.*) ShowAdditionalParam off InputSameDT on OutDataTypeMode Same as first input OutDataType sfix(16) OutScaling 2^0 LockScale off RndMeth Floor SaturateOnIntegerOverflow on } Block { BlockType RateLimiter RisingSlewLimit 1 FallingSlewLimit -1 LinearizeAsGain on } Block { BlockType Scope Floating off ModelBased off TickLabels OneTimeTick ZoomMode on Grid on TimeRange auto http://encon.fke.utm.my/courses/mep1422/constant_vhz.mdl (4 von 28) [17.05.2005 17:15:21]
  • 130.
    http://encon.fke.utm.my/courses/mep1422/constant_vhz.mdl YMin -5 YMax 5 SaveToWorkspaceoff SaveName ScopeData LimitDataPoints on MaxDataPoints 5000 Decimation 1 SampleInput off SampleTime 0 } Block { BlockType S-Function FunctionName system PortCounts [] SFunctionModules '' } Block { BlockType SubSystem ShowPortLabels on Permissions ReadWrite RTWSystemCode Auto RTWFcnNameOpts Auto RTWFileNameOpts Auto SimViewingDevice off DataTypeOverride UseLocalSettings MinMaxOverflowLogging UseLocalSettings } Block { BlockType Sum IconShape rectangular Inputs ++ ShowAdditionalParam off InputSameDT on OutDataTypeMode Same as first input OutDataType sfix(16) OutScaling 2^0 LockScale off RndMeth Floor SaturateOnIntegerOverflow on } Block { BlockType Switch Criteria u2 = Threshold Threshold 0 ShowAdditionalParam off InputSameDT on OutDataTypeMode Inherit via internal rule RndMeth Floor SaturateOnIntegerOverflow on ZeroCross on } } AnnotationDefaults { HorizontalAlignment center VerticalAlignment middle ForegroundColor black BackgroundColor white DropShadow off FontName Helvetica FontSize 10 FontWeight normal FontAngle normal } LineDefaults { FontName Helvetica http://encon.fke.utm.my/courses/mep1422/constant_vhz.mdl (5 von 28) [17.05.2005 17:15:21]
  • 131.
    http://encon.fke.utm.my/courses/mep1422/constant_vhz.mdl FontSize 9 FontWeight normal FontAnglenormal } System { Name constant_vhz Location [2, 82, 790, 584] Open on ModelBrowserVisibility off ModelBrowserWidth 200 ScreenColor white PaperOrientation landscape PaperPositionMode auto PaperType usletter PaperUnits inches ZoomFactor 100 ReportName simulink-default.rpt Block { BlockType Constant Name Constant Position [35, 121, 75, 139] Value 50 } Block { BlockType SubSystem Name Constant V/Hz Ports [2, 3] Position [270, 88, 335, 172] TreatAsAtomicUnit off MaskPromptString Vm at rated frequency MaskStyleString edit MaskTunableValueString on MaskEnableString on MaskVisibilityString on MaskToolTipString on MaskVariables Vm=@1; MaskIconFrame on MaskIconOpaque on MaskIconRotate none MaskIconUnits autoscale MaskValueString 240 System { Name Constant V/Hz Location [2, 70, 798, 552] Open off ModelBrowserVisibility off ModelBrowserWidth 200 ScreenColor white PaperOrientation landscape PaperPositionMode auto PaperType usletter PaperUnits inches ZoomFactor 88 Block { BlockType Inport Name In1 Position [30, 93, 60, 107] } Block { BlockType Inport Name boost Position [20, 403, 50, 417] Port 2 } Block { http://encon.fke.utm.my/courses/mep1422/constant_vhz.mdl (6 von 28) [17.05.2005 17:15:21]
  • 132.
    http://encon.fke.utm.my/courses/mep1422/constant_vhz.mdl BlockType Constant Name Constant1 Position[195, 371, 235, 389] Value (2*pi)/3 } Block { BlockType SubSystem Name Dot Product1 Ports [2, 1] Position [400, 307, 430, 343] TreatAsAtomicUnit off MaskType Dot Product MaskDescription Inner (dot) product.ny=sum(u1.*u2) MaskHelp Computes the inner (dot) product of the inp uts: sum(u1.*u2). The inputs are vectors of the same length. Output is a sca lar. MaskInitialization t=(0:.1:2*pi)';nx=cos(t);ny=sin(t); MaskDisplay plot(0,0,1,1,x*[0.025 0.07]+0.5,y*[0.025 0. 07]+0.5) MaskIconFrame on MaskIconOpaque on MaskIconRotate none MaskIconUnits normalized System { Name Dot Product1 Location [33, 479, 253, 634] Open off ModelBrowserVisibility off ModelBrowserWidth 200 ScreenColor white PaperOrientation landscape PaperPositionMode auto PaperType usletter PaperUnits inches ZoomFactor 100 Block { BlockType Inport Name in_1 Position [15, 25, 35, 45] } Block { BlockType Inport Name in_2 Position [15, 90, 35, 110] Port 2 } Block { BlockType Product Name Product Ports [2, 1] Position [65, 55, 90, 75] } Block { BlockType Sum Name Sum Ports [1, 1] Position [125, 55, 145, 75] Inputs + } Block { BlockType Outport Name out_1 Position [185, 55, 205, 75] InitialOutput 0 } http://encon.fke.utm.my/courses/mep1422/constant_vhz.mdl (7 von 28) [17.05.2005 17:15:21]
  • 133.
    http://encon.fke.utm.my/courses/mep1422/constant_vhz.mdl Line { SrcBlock Sum SrcPort1 DstBlock out_1 DstPort 1 } Line { SrcBlock Product SrcPort 1 DstBlock Sum DstPort 1 } Line { SrcBlock in_1 SrcPort 1 DstBlock Product DstPort 1 } Line { SrcBlock in_2 SrcPort 1 DstBlock Product DstPort 2 } } } Block { BlockType SubSystem Name Dot Product2 Ports [2, 1] Position [340, 72, 370, 108] TreatAsAtomicUnit off MaskType Dot Product MaskDescription Inner (dot) product.ny=sum(u1.*u2) MaskHelp Computes the inner (dot) product of the inp uts: sum(u1.*u2). The inputs are vectors of the same length. Output is a sca lar. MaskInitialization t=(0:.1:2*pi)';nx=cos(t);ny=sin(t); MaskDisplay plot(0,0,1,1,x*[0.025 0.07]+0.5,y*[0.025 0. 07]+0.5) MaskIconFrame on MaskIconOpaque on MaskIconRotate none MaskIconUnits normalized System { Name Dot Product2 Location [33, 479, 253, 634] Open off ModelBrowserVisibility off ModelBrowserWidth 200 ScreenColor white PaperOrientation landscape PaperPositionMode auto PaperType usletter PaperUnits inches ZoomFactor 100 Block { BlockType Inport Name in_1 Position [15, 25, 35, 45] } Block { BlockType Inport Name in_2 Position [15, 90, 35, 110] http://encon.fke.utm.my/courses/mep1422/constant_vhz.mdl (8 von 28) [17.05.2005 17:15:21]
  • 134.
    http://encon.fke.utm.my/courses/mep1422/constant_vhz.mdl Port 2 } Block { BlockTypeProduct Name Product Ports [2, 1] Position [65, 55, 90, 75] } Block { BlockType Sum Name Sum Ports [1, 1] Position [125, 55, 145, 75] Inputs + } Block { BlockType Outport Name out_1 Position [185, 55, 205, 75] InitialOutput 0 } Line { SrcBlock in_2 SrcPort 1 DstBlock Product DstPort 2 } Line { SrcBlock in_1 SrcPort 1 DstBlock Product DstPort 1 } Line { SrcBlock Product SrcPort 1 DstBlock Sum DstPort 1 } Line { SrcBlock Sum SrcPort 1 DstBlock out_1 DstPort 1 } } } Block { BlockType SubSystem Name Dot Product3 Ports [2, 1] Position [385, 467, 415, 503] TreatAsAtomicUnit off MaskType Dot Product MaskDescription Inner (dot) product.ny=sum(u1.*u2) MaskHelp Computes the inner (dot) product of the inp uts: sum(u1.*u2). The inputs are vectors of the same length. Output is a sca lar. MaskInitialization t=(0:.1:2*pi)';nx=cos(t);ny=sin(t); MaskDisplay plot(0,0,1,1,x*[0.025 0.07]+0.5,y*[0.025 0. 07]+0.5) MaskIconFrame on MaskIconOpaque on MaskIconRotate none MaskIconUnits normalized http://encon.fke.utm.my/courses/mep1422/constant_vhz.mdl (9 von 28) [17.05.2005 17:15:21]
  • 135.
    http://encon.fke.utm.my/courses/mep1422/constant_vhz.mdl System { Name DotProduct3 Location [33, 479, 253, 634] Open off ModelBrowserVisibility off ModelBrowserWidth 200 ScreenColor white PaperOrientation landscape PaperPositionMode auto PaperType usletter PaperUnits inches ZoomFactor 100 Block { BlockType Inport Name in_1 Position [15, 25, 35, 45] } Block { BlockType Inport Name in_2 Position [15, 90, 35, 110] Port 2 } Block { BlockType Product Name Product Ports [2, 1] Position [65, 55, 90, 75] } Block { BlockType Sum Name Sum Ports [1, 1] Position [125, 55, 145, 75] Inputs + } Block { BlockType Outport Name out_1 Position [185, 55, 205, 75] InitialOutput 0 } Line { SrcBlock in_2 SrcPort 1 DstBlock Product DstPort 2 } Line { SrcBlock in_1 SrcPort 1 DstBlock Product DstPort 1 } Line { SrcBlock Product SrcPort 1 DstBlock Sum DstPort 1 } Line { SrcBlock Sum SrcPort 1 DstBlock out_1 DstPort 1 http://encon.fke.utm.my/courses/mep1422/constant_vhz.mdl (10 von 28) [17.05.2005 17:15:21]
  • 136.
    http://encon.fke.utm.my/courses/mep1422/constant_vhz.mdl } } } Block { BlockType ElementaryMath NameElementarynMath Ports [1, 1] Position [275, 85, 305, 115] } Block { BlockType ElementaryMath Name ElementarynMath1 Ports [1, 1] Position [335, 320, 365, 350] } Block { BlockType ElementaryMath Name ElementarynMath2 Ports [1, 1] Position [320, 480, 350, 510] } Block { BlockType Gain Name Gain Position [150, 85, 180, 115] Gain 2*pi } Block { BlockType Gain Name Gain1 Position [150, 25, 180, 55] Gain Vm/50 } Block { BlockType Gain Name Gain2 Position [170, 320, 200, 350] Gain 2*pi } Block { BlockType Gain Name Gain3 Position [170, 235, 200, 265] Gain Vm/50 } Block { BlockType Gain Name Gain4 Position [160, 480, 190, 510] Gain 2*pi } Block { BlockType Gain Name Gain5 Position [160, 420, 190, 450] Gain Vm/50 } Block { BlockType Integrator Name Integrator Ports [1, 1] Position [210, 85, 240, 115] } Block { BlockType Integrator http://encon.fke.utm.my/courses/mep1422/constant_vhz.mdl (11 von 28) [17.05.2005 17:15:21]
  • 137.
    http://encon.fke.utm.my/courses/mep1422/constant_vhz.mdl Name Integrator1 Ports [1,1] Position [230, 320, 260, 350] } Block { BlockType Integrator Name Integrator2 Ports [1, 1] Position [220, 480, 250, 510] } Block { BlockType Sum Name Sum Ports [2, 1] Position [285, 325, 305, 345] ShowName off IconShape round Inputs |+- InputSameDT off OutDataTypeMode Inherit via internal rule } Block { BlockType Sum Name Sum1 Ports [2, 1] Position [285, 485, 305, 505] ShowName off IconShape round Inputs ++| InputSameDT off OutDataTypeMode Inherit via internal rule } Block { BlockType Sum Name Sum2 Ports [2, 1] Position [275, 240, 295, 260] ShowName off IconShape round Inputs ++| InputSameDT off OutDataTypeMode Inherit via internal rule } Block { BlockType Sum Name Sum3 Ports [2, 1] Position [245, 30, 265, 50] ShowName off IconShape round Inputs ++| InputSameDT off OutDataTypeMode Inherit via internal rule } Block { BlockType Sum Name Sum4 Ports [2, 1] Position [325, 425, 345, 445] ShowName off IconShape round Inputs ++| InputSameDT off OutDataTypeMode Inherit via internal rule } http://encon.fke.utm.my/courses/mep1422/constant_vhz.mdl (12 von 28) [17.05.2005 17:15:21]
  • 138.
    http://encon.fke.utm.my/courses/mep1422/constant_vhz.mdl Block { BlockType Outport NameOut1 Position [395, 83, 425, 97] } Block { BlockType Outport Name Out2 Position [455, 318, 485, 332] Port 2 } Block { BlockType Outport Name Out3 Position [440, 478, 470, 492] Port 3 } Line { SrcBlock Integrator SrcPort 1 DstBlock ElementarynMath DstPort 1 } Line { SrcBlock ElementarynMath SrcPort 1 DstBlock Dot Product2 DstPort 2 } Line { SrcBlock Gain SrcPort 1 DstBlock Integrator DstPort 1 } Line { SrcBlock ElementarynMath1 SrcPort 1 DstBlock Dot Product1 DstPort 2 } Line { SrcBlock Gain2 SrcPort 1 DstBlock Integrator1 DstPort 1 } Line { SrcBlock ElementarynMath2 SrcPort 1 DstBlock Dot Product3 DstPort 2 } Line { SrcBlock Gain4 SrcPort 1 DstBlock Integrator2 DstPort 1 } Line { SrcBlock Sum SrcPort 1 DstBlock ElementarynMath1 DstPort 1 } http://encon.fke.utm.my/courses/mep1422/constant_vhz.mdl (13 von 28) [17.05.2005 17:15:21]
  • 139.
    http://encon.fke.utm.my/courses/mep1422/constant_vhz.mdl Line { SrcBlock Integrator1 SrcPort1 DstBlock Sum DstPort 1 } Line { SrcBlock Constant1 SrcPort 1 Points [0, 0; 55, 0] Branch { Points [0, -20] DstBlock Sum DstPort 2 } Branch { Points [5, 0; 0, 90] DstBlock Sum1 DstPort 1 } } Line { SrcBlock Sum1 SrcPort 1 DstBlock ElementarynMath2 DstPort 1 } Line { SrcBlock Integrator2 SrcPort 1 DstBlock Sum1 DstPort 2 } Line { SrcBlock In1 SrcPort 1 Points [0, 0; 15, 0] Branch { Points [15, 0] Branch { DstBlock Gain DstPort 1 } Branch { Points [0, -60] DstBlock Gain1 DstPort 1 } } Branch { Points [0, 235] Branch { Points [35, 0] Branch { Points [0, -85] DstBlock Gain3 DstPort 1 } Branch { DstBlock Gain2 DstPort 1 } } Branch { Points [0, 160; 25, 0] http://encon.fke.utm.my/courses/mep1422/constant_vhz.mdl (14 von 28) [17.05.2005 17:15:21]
  • 140.
    http://encon.fke.utm.my/courses/mep1422/constant_vhz.mdl Branch { DstBlock Gain4 DstPort1 } Branch { Points [0, -60] DstBlock Gain5 DstPort 1 } } } } Line { SrcBlock Dot Product2 SrcPort 1 DstBlock Out1 DstPort 1 } Line { SrcBlock Dot Product1 SrcPort 1 DstBlock Out2 DstPort 1 } Line { SrcBlock Dot Product3 SrcPort 1 DstBlock Out3 DstPort 1 } Line { SrcBlock Gain3 SrcPort 1 DstBlock Sum2 DstPort 2 } Line { SrcBlock Sum2 SrcPort 1 Points [40, 0; 0, 65] DstBlock Dot Product1 DstPort 1 } Line { SrcBlock Gain1 SrcPort 1 DstBlock Sum3 DstPort 2 } Line { SrcBlock Sum3 SrcPort 1 Points [25, 0; 0, 40] DstBlock Dot Product2 DstPort 1 } Line { SrcBlock Gain5 SrcPort 1 DstBlock Sum4 DstPort 2 } Line { SrcBlock Sum4 SrcPort 1 http://encon.fke.utm.my/courses/mep1422/constant_vhz.mdl (15 von 28) [17.05.2005 17:15:21]
  • 141.
    http://encon.fke.utm.my/courses/mep1422/constant_vhz.mdl Points [10, 0;0, 40] DstBlock Dot Product3 DstPort 1 } Line { SrcBlock boost SrcPort 1 Points [70, 0] Branch { DstBlock Sum4 DstPort 1 } Branch { Points [0, -220] Branch { Points [0, -175] DstBlock Sum3 DstPort 1 } Branch { Points [160, 0] DstBlock Sum2 DstPort 1 } } } } } Block { BlockType Constant Name Constant1 Position [60, 280, 90, 300] Value 50 } Block { BlockType Constant Name Constant2 Position [60, 230, 90, 250] Value 0 } Block { BlockType Gain Name Gain Position [335, 35, 365, 65] Gain (2*pi)/2 } Block { BlockType SubSystem Name Induction Machine Ports [3, 8] Position [470, 63, 525, 192] TreatAsAtomicUnit off MaskPromptString Stator resistance (ohm)|Rotor resistance (ohm)| Stator self inductance (H)|Rotor self inductance (H)|Mutual Inductance (H)|No of poles|Moment of inertia (kg.m^2)|Load torque (Nm)|Load constant MaskStyleString edit,edit,edit,edit,edit,edit,edit,edit,edit MaskTunableValueString on,on,on,on,on,on,on,on,on MaskCallbackString |||||||| MaskEnableString on,on,on,on,on,on,on,on,on MaskVisibilityString on,on,on,on,on,on,on,on,on MaskToolTipString on,on,on,on,on,on,on,on,on MaskVarAliasString ,,,,,,,, MaskVariables Rs=@1;Rr=@2;Ls=@3;Lr=@4;Lm=@5;pole=@6;J=@7;Tloa d=@8;load_C=@9; MaskIconFrame on http://encon.fke.utm.my/courses/mep1422/constant_vhz.mdl (16 von 28) [17.05.2005 17:15:21]
  • 142.
    http://encon.fke.utm.my/courses/mep1422/constant_vhz.mdl MaskIconOpaque on MaskIconRotate none MaskIconUnitsautoscale MaskValueString 5.5|4.51|306.5e-3|306.5e-3|291.9e-3|4|0.02|0.01 |0.1 System { Name Induction Machine Location [2, 70, 798, 552] Open off ModelBrowserVisibility off ModelBrowserWidth 200 ScreenColor white PaperOrientation landscape PaperPositionMode auto PaperType usletter PaperUnits inches ZoomFactor 100 Block { BlockType Inport Name Va Position [25, 40, 45, 60] } Block { BlockType Inport Name Vb Position [25, 120, 45, 140] Port 2 } Block { BlockType Inport Name Vc Position [25, 240, 45, 260] Port 3 } Block { BlockType Gain Name 1/J Position [260, 292, 285, 318] Orientation left Gain pole/(2*J) SaturateOnIntegerOverflow off } Block { BlockType SubSystem Name 3to2 Ports [3, 2] Position [105, 81, 135, 139] ShowPortLabels off TreatAsAtomicUnit off System { Name 3to2 Location [4, 74, 628, 500] Open off ModelBrowserVisibility off ModelBrowserWidth 200 ScreenColor white PaperOrientation landscape PaperPositionMode auto PaperType usletter PaperUnits inches ZoomFactor 100 Block { BlockType Inport Name in_1 Position [15, 50, 35, 70] http://encon.fke.utm.my/courses/mep1422/constant_vhz.mdl (17 von 28) [17.05.2005 17:15:21]
  • 143.
    http://encon.fke.utm.my/courses/mep1422/constant_vhz.mdl } Block { BlockType Inport Namein_2 Position [15, 115, 35, 135] Port 2 } Block { BlockType Inport Name in_3 Position [15, 180, 35, 200] Port 3 } Block { BlockType Gain Name Gain3 Position [120, 248, 160, 272] Gain 0.577 } Block { BlockType Gain Name Gain4 Position [120, 298, 160, 322] Gain -0.577 } Block { BlockType Gain Name Gain5 Position [145, 143, 185, 167] Gain -0.33333 } Block { BlockType Gain Name Gain6 Position [140, 183, 180, 207] Gain -0.33333 } Block { BlockType Gain Name Gain7 Position [135, 63, 175, 87] Gain 0.66666 } Block { BlockType Sum Name Ib Ports [2, 1] Position [240, 255, 260, 275] } Block { BlockType Sum Name Ib1 Ports [3, 1] Position [260, 87, 280, 123] Inputs +++ } Block { BlockType Outport Name d Position [330, 60, 350, 80] InitialOutput 0 } Block { BlockType Outport Name q http://encon.fke.utm.my/courses/mep1422/constant_vhz.mdl (18 von 28) [17.05.2005 17:15:21]
  • 144.
    http://encon.fke.utm.my/courses/mep1422/constant_vhz.mdl Position [310, 250,330, 270] Port 2 InitialOutput 0 } Line { SrcBlock Ib1 SrcPort 1 Points [15, 0; 0, -35] DstBlock d DstPort 1 } Line { SrcBlock Gain7 SrcPort 1 Points [30, 0; 0, 20] DstBlock Ib1 DstPort 1 } Line { SrcBlock in_1 SrcPort 1 Points [40, 0; 0, 15] DstBlock Gain7 DstPort 1 } Line { SrcBlock Gain6 SrcPort 1 Points [30, 0; 0, -90] DstBlock Ib1 DstPort 2 } Line { SrcBlock Gain5 SrcPort 1 Points [25, 0; 0, -40] DstBlock Ib1 DstPort 3 } Line { SrcBlock in_3 SrcPort 1 Points [40, 0; 0, 5] Branch { DstBlock Gain6 DstPort 1 } Branch { Points [0, 115] DstBlock Gain4 DstPort 1 } } Line { SrcBlock in_2 SrcPort 1 Points [20, 0; 0, 30] Branch { DstBlock Gain5 DstPort 1 } Branch { Points [0, 105] DstBlock Gain3 DstPort 1 http://encon.fke.utm.my/courses/mep1422/constant_vhz.mdl (19 von 28) [17.05.2005 17:15:21]
  • 145.
    http://encon.fke.utm.my/courses/mep1422/constant_vhz.mdl } } Line { SrcBlock Gain3 SrcPort1 DstBlock Ib DstPort 1 } Line { SrcBlock Gain4 SrcPort 1 Points [30, 0; 0, -40] DstBlock Ib DstPort 2 } Line { SrcBlock Ib SrcPort 1 DstBlock q DstPort 1 } } } Block { BlockType Constant Name Constant Position [630, 306, 670, 324] Orientation left Value Tload } Block { BlockType Demux Name Demux Ports [1, 5] Position [420, 91, 460, 149] Outputs 5 } Block { BlockType Gain Name Gain1 Position [150, 407, 175, 433] Orientation left Gain 2/pole } Block { BlockType SubSystem Name IM1 Ports [1, 1] Position [320, 106, 380, 134] TreatAsAtomicUnit off System { Name IM1 Location [248, 340, 468, 422] Open off ModelBrowserVisibility off ModelBrowserWidth 200 ScreenColor white PaperOrientation landscape PaperPositionMode auto PaperType usletter PaperUnits inches ZoomFactor 100 Block { BlockType Inport Name In1 http://encon.fke.utm.my/courses/mep1422/constant_vhz.mdl (20 von 28) [17.05.2005 17:15:21]
  • 146.
    http://encon.fke.utm.my/courses/mep1422/constant_vhz.mdl Position [25, 33,55, 47] } Block { BlockType S-Function Name S-Function Ports [1, 1] Position [80, 25, 140, 55] FunctionName imch Parameters Rs, Rr, Ls,Lr,Lm,pole } Block { BlockType Outport Name Out1 Position [165, 33, 195, 47] InitialOutput 0 } Line { SrcBlock In1 SrcPort 1 DstBlock S-Function DstPort 1 } Line { SrcBlock S-Function SrcPort 1 DstBlock Out1 DstPort 1 } } } Block { BlockType Integrator Name Integrator Ports [1, 1] Position [360, 295, 380, 315] Orientation left } Block { BlockType Mux Name Mux Ports [3, 1] Position [260, 104, 290, 136] Inputs 3 } Block { BlockType Sum Name Sum Ports [3, 1] Position [440, 287, 460, 323] Orientation left Inputs +-- } Block { BlockType Gain Name load_C Position [375, 367, 400, 393] Gain load_C SaturateOnIntegerOverflow off } Block { BlockType Outport Name isd Position [630, 25, 650, 45] InitialOutput 0 } http://encon.fke.utm.my/courses/mep1422/constant_vhz.mdl (21 von 28) [17.05.2005 17:15:21]
  • 147.
    http://encon.fke.utm.my/courses/mep1422/constant_vhz.mdl Block { BlockType Outport Nameisq Position [625, 70, 645, 90] Port 2 InitialOutput 0 } Block { BlockType Outport Name ird Position [600, 140, 620, 160] Port 3 InitialOutput 0 } Block { BlockType Outport Name speed Position [90, 410, 110, 430] Orientation left Port 4 InitialOutput 0 } Block { BlockType Outport Name Vd Position [265, 50, 285, 70] Port 5 InitialOutput 0 } Block { BlockType Outport Name irq Position [595, 185, 615, 205] Port 6 InitialOutput 0 } Block { BlockType Outport Name Vq Position [90, 285, 110, 305] Orientation left Port 7 InitialOutput 0 } Block { BlockType Outport Name Te Position [715, 230, 735, 250] Port 8 InitialOutput 0 } Line { SrcBlock Demux SrcPort 1 Points [60, 0; 0, -20] DstBlock isq DstPort 1 } Line { SrcBlock Demux SrcPort 2 Points [65, 0; 0, -75] DstBlock isd DstPort 1 } http://encon.fke.utm.my/courses/mep1422/constant_vhz.mdl (22 von 28) [17.05.2005 17:15:21]
  • 148.
    http://encon.fke.utm.my/courses/mep1422/constant_vhz.mdl Line { SrcBlock 3to2 SrcPort2 Points [0, 0] Branch { Points [0, 170] DstBlock Vq DstPort 1 } Branch { Points [55, 0; 0, -15] DstBlock Mux DstPort 1 } } Line { SrcBlock 3to2 SrcPort 1 Points [0, 0; 25, 0] Branch { Points [0, -35] DstBlock Vd DstPort 1 } Branch { Points [30, 0; 0, 25] DstBlock Mux DstPort 2 } } Line { SrcBlock Demux SrcPort 5 Points [45, 0; 0, 145] Branch { Points [0, 15; -35, 0] DstBlock Sum DstPort 1 } Branch { Points [70, 0; 0, -45] DstBlock Te DstPort 1 } } Line { SrcBlock Vc SrcPort 1 Points [20, 0; 0, -120] DstBlock 3to2 DstPort 3 } Line { SrcBlock Vb SrcPort 1 Points [20, 0; 0, -20] DstBlock 3to2 DstPort 2 } Line { SrcBlock Va SrcPort 1 Points [20, 0; 0, 40] DstBlock 3to2 DstPort 1 http://encon.fke.utm.my/courses/mep1422/constant_vhz.mdl (23 von 28) [17.05.2005 17:15:21]
  • 149.
    http://encon.fke.utm.my/courses/mep1422/constant_vhz.mdl } Line { SrcBlock 1/J SrcPort1 Points [0, 0; -25, 0] Branch { Points [0, -175] DstBlock Mux DstPort 3 } Branch { Points [-15, 0; 0, 75] Branch { Points [0, 40] DstBlock Gain1 DstPort 1 } Branch { DstBlock load_C DstPort 1 } } } Line { SrcBlock Mux SrcPort 1 DstBlock IM1 DstPort 1 } Line { SrcBlock IM1 SrcPort 1 DstBlock Demux DstPort 1 } Line { SrcBlock Sum SrcPort 1 DstBlock Integrator DstPort 1 } Line { SrcBlock Integrator SrcPort 1 DstBlock 1/J DstPort 1 } Line { SrcBlock Demux SrcPort 3 Points [30, 0; 0, 75] DstBlock irq DstPort 1 } Line { SrcBlock Demux SrcPort 4 Points [25, 0; 0, 20] DstBlock ird DstPort 1 } Line { SrcBlock Gain1 SrcPort 1 Points [0, 0] http://encon.fke.utm.my/courses/mep1422/constant_vhz.mdl (24 von 28) [17.05.2005 17:15:21]
  • 150.
    http://encon.fke.utm.my/courses/mep1422/constant_vhz.mdl DstBlock speed DstPort 1 } Line{ SrcBlock load_C SrcPort 1 Points [145, 0; 0, -75] DstBlock Sum DstPort 2 } Line { SrcBlock Constant SrcPort 1 DstBlock Sum DstPort 3 } Annotation { Name q Position [482, 87] VerticalAlignment top } } } Block { BlockType Reference Name Manual Switch Ports [2, 1] Position [150, 232, 180, 268] SourceBlock simulink/SignalnRouting/Manual Switch SourceType Manual Switch sw 0 action 0 } Block { BlockType Mux Name Mux Ports [2, 1] Position [660, 41, 665, 79] ShowName off Inputs 2 DisplayOption bar } Block { BlockType RateLimiter Name Rate Limiter Position [170, 115, 200, 145] RisingSlewLimit 50 FallingSlewLimit -50 } Block { BlockType Scope Name Scope Ports [3] Position [735, 104, 765, 136] Location [357, 69, 795, 439] Open on NumInputPorts 3 List { ListType AxesTitles axes1 %SignalLabel axes2 %SignalLabel axes3 %SignalLabel } List { ListType SelectedSignals http://encon.fke.utm.my/courses/mep1422/constant_vhz.mdl (25 von 28) [17.05.2005 17:15:21]
  • 151.
    http://encon.fke.utm.my/courses/mep1422/constant_vhz.mdl axes1 axes2 axes3 } TimeRange 1.5 YMin -10~-20~-50 YMax 80~20~50 DataFormat StructureWithTime } Block { BlockType Scope Name Scope1 Ports [4] Position [455, 271, 490, 364] Location [6, 204, 444, 564] Open on NumInputPorts 4 List { ListType AxesTitles axes1 %SignalLabel axes2 %SignalLabel axes3 %SignalLabel axes4 %SignalLabel } List { ListType SelectedSignals axes1 axes2 axes3 axes4 } TimeRange 1.5 YMin -400~-400~-400~-5 YMax 400~400~400~60 SaveName ScopeData1 DataFormat StructureWithTime } Block { BlockType Reference Name SlidernGain1 Ports [1, 1] Position [100, 115, 130, 145] SourceBlock simulink/MathnOperations/SlidernGain SourceType Slider Gain low 0 gain 0.07 high 1 } Line { SrcBlock Induction Machine SrcPort 8 Points [55, 0; 0, -60] DstBlock Scope DstPort 2 } Line { SrcBlock Induction Machine SrcPort 2 Points [190, 0] DstBlock Scope DstPort 3 } Line { SrcBlock SlidernGain1 SrcPort 1 http://encon.fke.utm.my/courses/mep1422/constant_vhz.mdl (26 von 28) [17.05.2005 17:15:21]
  • 152.
    http://encon.fke.utm.my/courses/mep1422/constant_vhz.mdl DstBlock Rate Limiter DstPort1 } Line { SrcBlock Constant SrcPort 1 DstBlock SlidernGain1 DstPort 1 } Line { SrcBlock Constant V/Hz SrcPort 2 Points [0, 0; 70, 0] Branch { DstBlock Induction Machine DstPort 2 } Branch { Points [0, 175] DstBlock Scope1 DstPort 2 } } Line { SrcBlock Constant V/Hz SrcPort 1 Points [55, 0; 0, -20; 35, 0] Branch { DstBlock Induction Machine DstPort 1 } Branch { Points [0, 195] DstBlock Scope1 DstPort 1 } } Line { SrcBlock Constant V/Hz SrcPort 3 Points [0, 0; 40, 0] Branch { Points [15, 0; 0, 20] DstBlock Induction Machine DstPort 3 } Branch { Points [0, 175] DstBlock Scope1 DstPort 3 } } Line { SrcBlock Rate Limiter SrcPort 1 Points [0, 0; 10, 0] Branch { Points [0, 225] DstBlock Scope1 DstPort 4 } Branch { Points [25, 0] Branch { Points [15, 0] http://encon.fke.utm.my/courses/mep1422/constant_vhz.mdl (27 von 28) [17.05.2005 17:15:21]
  • 153.
    http://encon.fke.utm.my/courses/mep1422/constant_vhz.mdl DstBlock Constant V/Hz DstPort1 } Branch { Points [0, -80] DstBlock Gain DstPort 1 } } } Line { SrcBlock Constant1 SrcPort 1 Points [0, -30] DstBlock Manual Switch DstPort 2 } Line { SrcBlock Constant2 SrcPort 1 DstBlock Manual Switch DstPort 1 } Line { SrcBlock Manual Switch SrcPort 1 Points [70, 0] DstBlock Constant V/Hz DstPort 2 } Line { SrcBlock Mux SrcPort 1 Points [50, 0] DstBlock Scope DstPort 1 } Line { SrcBlock Induction Machine SrcPort 4 Points [115, 0] DstBlock Mux DstPort 2 } Line { SrcBlock Gain SrcPort 1 DstBlock Mux DstPort 1 } } } http://encon.fke.utm.my/courses/mep1422/constant_vhz.mdl (28 von 28) [17.05.2005 17:15:21]
  • 154.
    http://encon.fke.utm.my/courses/mep1422/imch.c /* * sfuntmpl.c: TemplateC S-function source file. * * ------------------------------------------------------------------------- * | See matlabroot/simulink/src/sfuntmpl.doc for a more detailed template | * ------------------------------------------------------------------------- * * Copyright (c) 1990-97, by The MathWorks, Inc. * All Rights Reserved * $Revision 1.1 $ */ /* * You must specify the S_FUNCTION_NAME as the name of your S-function. */ #define S_FUNCTION_NAME imch /* Input Arguments */ /* * Need to include simstruc.h for the definition of the SimStruct and * its associated macro definitions. */ /* #include tmwtypes.h */ #include tmwtypes.h #include simstruc.h #define Rs ssGetArg(S,0) #define Rr ssGetArg(S,1) #define Ls ssGetArg(S,2) #define Lr ssGetArg(S,3) #define Lm ssGetArg(S,4) #define pole ssGetArg(S,5) /*====================* * S-function methods * *====================*/ /* Function: mdlInitializeSizes =============================================== * Abstract: * * The sizes information is used by SIMULINK to determine the S-function * block's characteristics (number of inputs, outputs, states, etc.). * */ static void mdlInitializeSizes(SimStruct *S) { ssSetNumContStates( S, 4); /* number of continuous states */ ssSetNumDiscStates( S, 0); /* number of discrete states */ ssSetNumInputs( S, 3); /* number of inputs */ ssSetNumOutputs( S, 5); /* number of outputs */ ssSetDirectFeedThrough(S, 0); /* direct feedthrough flag */ ssSetNumSampleTimes( S, 1); /* number of sample times */ ssSetNumInputArgs( S, 6); ssSetNumRWork( S, 0); /* number of real work vector elements */ ssSetNumIWork( S, 0); /* number of integer work vector elements*/ ssSetNumPWork( S, 0); /* number of pointer work vector elements*/ ssSetNumModes( S, 0); /* number of mode work vector elements */ ssSetNumNonsampledZCs( S, 0); /* number of nonsampled zero crossings */ ssSetOptions( S, 0); /* general options (SS_OPTION_xx) */ } http://encon.fke.utm.my/courses/mep1422/imch.c (1 von 3) [17.05.2005 17:15:22]
  • 155.
    http://encon.fke.utm.my/courses/mep1422/imch.c /* Function: mdlInitializeSampleTimes========================================= */ static void mdlInitializeSampleTimes(SimStruct *S) { ssSetSampleTime(S, 0, CONTINUOUS_SAMPLE_TIME); ssSetOffsetTime(S, 0, 0.0); } /* Function: mdlInitializeConditions ========================================== * Abstract: * * In this function, you should initialize the continuous and discrete * states for your S-function block. The initial states are placed * in the x0 variable. You can also perform any other initialization * activities that your S-function may require. */ static void mdlInitializeConditions(real_T *x0, SimStruct *S) { int i; for (i=0; i4; i++){ *x0++ = 0.0; } } /* Function: mdlOutputs ======================================================= * Abstract: * * In this function, you compute the outputs of your S-function * block. The outputs are placed in the y variable. */ static void mdlOutputs(real_T *y, const real_T *x, const real_T *u, SimStruct *S, int_T tid) { double lm; double pl; lm = mxGetPr(Lm)[0]; pl = mxGetPr(pole)[0]; y[0]=x[0]; y[1]=x[1]; y[2]=x[2]; y[3]=x[3]; y[4]=1.5*(pl/2)*lm*((x[0]*x[3])-(x[1]*x[2])); } static void mdlUpdate(real_T *x, const real_T *u, SimStruct *S, int_T tid) { } /* Function: mdlDerivatives =================================================== * Abstract: * * In this function, you compute the S-function block's derivatives. * The derivatives are placed in the dx variable. */ static void mdlDerivatives(real_T *dx, const real_T *x, const real_T *u, http://encon.fke.utm.my/courses/mep1422/imch.c (2 von 3) [17.05.2005 17:15:22]
  • 156.
    http://encon.fke.utm.my/courses/mep1422/imch.c SimStruct *S, int_T tid) /*x0=iq x1=id x2= iqr x3= idr u0=vq u1=vd u2=w */ { double lr,ls,rr,rs,lm,a; lm = mxGetPr(Lm)[0]; lr = mxGetPr(Lr)[0]; ls = mxGetPr(Ls)[0]; rr = mxGetPr(Rr)[0]; rs = mxGetPr(Rs)[0]; a=1/(lm*lm-lr*ls); dx[0]=(u[2]*lm*lm*x[1]+rs*lr*x[0]+u[2]*lr*lm*x[3]-rr*lm*x[2]-lr*u[0])*a; dx[1]=(rs*lr*x[1]-u[2]*lm*lm*x[0]-rr*lm*x[3]-u[2]*lr*lm*x[2]-lr*u[1])*a; dx[2]=-(u[2]*lm*ls*x[1]+rs*lm*x[0]+u[2]*lr*ls*x[3]-rr*ls*x[2]-lm*u[0])*a; dx[3]=-(rs*lm*x[1]-u[2]*lm*ls*x[0]-rr*ls*x[3]-u[2]*lr*ls*x[2]-lm*u[1])*a; } /* Function: mdlTerminate ===================================================== * Abstract: * * In this function, you should perform any actions that are necessary * at the termination of a simulation. For example, if memory was allocated * in mdlInitializeConditions, this is the place to free it. */ static void mdlTerminate(SimStruct *S) { /* * YOUR CODE GOES HERE */ } /*======================================================* * See sfuntmpl.doc for the optional S-function methods * *======================================================*/ /*=============================* * Required S-function trailer * *=============================*/ #ifdef MATLAB_MEX_FILE /* Is this file being compiled as a MEX-file? */ #include simulink.c /* MEX-file interface mechanism */ #else #include cg_sfun.h /* Code generation registration function */ #endif http://encon.fke.utm.my/courses/mep1422/imch.c (3 von 3) [17.05.2005 17:15:22]
  • 157.
    ! # # ! $ ( )% ! % ++=π %'! % $ (+= % % [ ] ( ) −−=++== % % % ! % ! % )) ! [ ] ( ) ( )% ! ! % −=++== * $ ( )% ! % ++= + $ (θ = , - ω $
  • 158.
    ( )% ! % ++= . /$ (θ = 0 1 # # 1 ( ) ( )α+θ+α+θ= rrrr s r sinjicosii αθ = jj r s r eeii r α =∴ ( 2 3 4 $ ( ) ( )α−θ+α−θ= rsrs r s sinjicosii α−θ = (( 5 α− =∴ ( α( α− ( 4 ! $ () ψω+ ψ += % θ θ ω α
  • 159.
    ()5 ψω−ω+ ψ += ! 33+=ψ * 33 +=ψ + ( )% ! % ++= - ψ ψ 67 ω 8 5 $ ) ψ += , ()5 ψω− ψ += . 33 +=ψ 0 33 +=ψ 2 , 2 ! ! # $ %% ! ×ψ= %5 9 4 $ ( )33 %% ! %% ! ×+=×ψ= % : $ 3 %% ! −= %% $ 3 3 %% ! ×ψ= %! # %! %* 3 3 %% ! ψ−ψ= %*
  • 160.
    ; %* # 1 %* # 1% = ψ ψ=ψ 5=ψψ %* $ 3 3 %% ! ψ ψ= %+ 1 % %+ %+ 8 4 %+ - 1 ψ %+ 1 4 1 $ 1 1 ! ()5 ψω−ω+ ψ += - + ψ ψ ψ ψψ
  • 161.
    ( 3 )3 3 ) 5 ψω−ω+ ψ +−ψ= %, ψ ψ=ψ5=ψψ %, $ ( ) (( 3 )3 3 ) 5 ψω+ ψ ++−ψ= ψψ %. - $ 3 )3 3 ) 5 ψ +−ψ= ψ %0 3 )3 5 ψω+−= ψ %2 1 1 / 1 1 4 ? %, @ 1 ! 1
  • 162.
    1 * # ? : 3 / 220 AB / C D E ? F 4 B E 225 AB / C D E ? F 4 G 1 H 20. AE ; / C E E
  • 163.
    STATOR FLUX FOC Instator flux FOC, the frame chosen is aligned to the synchronously rotating frame such that the d–axis coincide with stator flux space phasor. Figure 1 The torque equation in general reference frame is given by: (1) (2) In the chosen reference frame, ψ=ψ and =ψ , hence (2) reduces to: (3) To implement the stator flux FOC using current–controlled VSI, we need to i) derive the d and q components of the stator current reference values, ii) obtain the stator flux position in order to transform the rotating frame to stationary frame.. From (3), given Te * and ψs * ,the q component of the stator current in this reference frame can be easily obtained. To look at the relation between isd and ψs we need to examine the IM equations. The induction machine in general reference frame is given by equations (4)–(7): ψω+ ψ += ψω−ω+ ψ += +=ψ +=ψ (7) Ψψψ ψ ψ ×ψ= ( )ψ−ψ= ( )ψ=
  • 164.
    Substitute (7) into(5) (8) The stator flux is obtained by substituting the rotor current (which in practice, normally unavailable) from (6), into (8) With mathematical manipulations and recognizing that in the reference frame where only the d axis component of the stator flux exists, it can be shown that by separating the real and imaginary terms and after substituting rotor current, equation (8) is given by: (9) (10) From (10), it can be seen that ψs is proportional to isd and isq. There exists a coupling between ψs and isq. Varying isq to control the torque will result in ψs to vary too hence the torque will not react immediately to isq. Figure 2 To overcome this problem, a de–coupler to compensate the effect of the isq component from the output of the PI controller is can be designed [1]. [1] X. Xu, R. K. Doncker, D.W. Novotny, “A stator flux oriented Induction machine drive”, IEEE-PESC, 1988. ( ) +ω−ω+ + += ( ) ( )=σ−ψτω−στ+ ψψ ( ) ( ) =στω−στ+=ψτ+ ψψ → θ Ψ ! − Ψ θ #ψ # ! $ ! $ %' '(
  • 165.
    http://encon.fke.utm.my/courses/mep1422/foc.mdl Model { Name foc Version5.0 SaveDefaultBlockParams on SampleTimeColors off LibraryLinkDisplay none WideLines off ShowLineDimensions off ShowPortDataTypes off ShowLoopsOnError on IgnoreBidirectionalLines off ShowStorageClass off ExecutionOrder off RecordCoverage off CovPath / CovSaveName covdata CovMetricSettings dw CovNameIncrementing off CovHtmlReporting on covSaveCumulativeToWorkspaceVar on CovSaveSingleToWorkspaceVar on CovCumulativeVarName covCumulativeData CovCumulativeReport off DataTypeOverride UseLocalSettings MinMaxOverflowLogging UseLocalSettings MinMaxOverflowArchiveMode Overwrite BlockNameDataTip off BlockParametersDataTip off BlockDescriptionStringDataTip off ToolBar on StatusBar on BrowserShowLibraryLinks off BrowserLookUnderMasks off Created Tue Oct 01 11:07:25 2002 UpdateHistory UpdateHistoryNever ModifiedByFormat %Auto LastModifiedBy Administrator ModifiedDateFormat %Auto LastModifiedDate Sun Sep 12 00:33:10 2004 ModelVersionFormat 1.%AutoIncrement:22 ConfigurationManager none SimParamPage WorkspaceI/O LinearizationMsg none Profile off ParamWorkspaceSource MATLABWorkspace AccelSystemTargetFile accel.tlc AccelTemplateMakefile accel_default_tmf AccelMakeCommand make_rtw TryForcingSFcnDF off ExtModeMexFile ext_comm ExtModeBatchMode off ExtModeTrigType manual ExtModeTrigMode normal ExtModeTrigPort 1 ExtModeTrigElement any ExtModeTrigDuration 1000 ExtModeTrigHoldOff 0 ExtModeTrigDelay 0 ExtModeTrigDirection rising ExtModeTrigLevel 0 ExtModeArchiveMode off ExtModeAutoIncOneShot off ExtModeIncDirWhenArm off ExtModeAddSuffixToVar off ExtModeWriteAllDataToWs off http://encon.fke.utm.my/courses/mep1422/foc.mdl (1 von 36) [17.05.2005 17:15:41]
  • 166.
    http://encon.fke.utm.my/courses/mep1422/foc.mdl ExtModeArmWhenConnect on ExtModeSkipDownloadWhenConnect off ExtModeLogAllon ExtModeAutoUpdateStatusClock on BufferReuse on RTWExpressionDepthLimit 5 SimulationMode normal Solver ode5 SolverMode Auto StartTime 0.0 StopTime 1000 MaxOrder 5 MaxStep 0.0001 MinStep 0.00001 MaxNumMinSteps -1 InitialStep 0.00001 FixedStep 5e-6 RelTol 1e-3 AbsTol auto OutputOption RefineOutputTimes OutputTimes [] Refine 1 LoadExternalInput off ExternalInput [t, u] LoadInitialState off InitialState xInitial SaveTime off TimeSaveName t SaveState off StateSaveName xout SaveOutput off OutputSaveName yout SaveFinalState off FinalStateName xFinal SaveFormat Array Decimation 1 LimitDataPoints off MaxDataPoints 10000000 SignalLoggingName sigsOut ConsistencyChecking none ArrayBoundsChecking none AlgebraicLoopMsg warning BlockPriorityViolationMsg warning MinStepSizeMsg warning InheritedTsInSrcMsg warning DiscreteInheritContinuousMsg warning MultiTaskRateTransMsg error SingleTaskRateTransMsg none CheckForMatrixSingularity none IntegerOverflowMsg warning Int32ToFloatConvMsg warning ParameterDowncastMsg error ParameterOverflowMsg error ParameterPrecisionLossMsg warning UnderSpecifiedDataTypeMsg none UnnecessaryDatatypeConvMsg none VectorMatrixConversionMsg none InvalidFcnCallConnMsg error SignalLabelMismatchMsg none UnconnectedInputMsg warning UnconnectedOutputMsg warning UnconnectedLineMsg warning SfunCompatibilityCheckMsg none RTWInlineParameters off BlockReductionOpt off http://encon.fke.utm.my/courses/mep1422/foc.mdl (2 von 36) [17.05.2005 17:15:41]
  • 167.
    http://encon.fke.utm.my/courses/mep1422/foc.mdl BooleanDataType off ConditionallyExecuteInputs on ParameterPoolingon OptimizeBlockIOStorage on ZeroCross on AssertionControl UseLocalSettings ProdHWDeviceType Microprocessor ProdHWWordLengths 8,16,32,32 RTWSystemTargetFile grt.tlc RTWTemplateMakefile grt_default_tmf RTWMakeCommand make_rtw RTWGenerateCodeOnly off RTWRetainRTWFile off TLCProfiler off TLCDebug off TLCCoverage off TLCAssertion off BlockDefaults { Orientation right ForegroundColor black BackgroundColor white DropShadow off NamePlacement normal FontName Helvetica FontSize 10 FontWeight normal FontAngle normal ShowName on } BlockParameterDefaults { Block { BlockType Constant Value 1 VectorParams1D on ShowAdditionalParam off OutDataTypeMode Inherit from 'Constant value' OutDataType sfix(16) ConRadixGroup Use specified scaling OutScaling 2^0 } Block { BlockType Demux Outputs 4 DisplayOption none BusSelectionMode off } Block { BlockType Derivative } Block { BlockType Fcn Expr sin(u[1]) } Block { BlockType Gain Gain 1 Multiplication Element-wise(K.*u) ShowAdditionalParam off ParameterDataTypeMode Same as input ParameterDataType sfix(16) ParameterScalingMode Best Precision: Matrix-wise ParameterScaling 2^0 OutDataTypeMode Same as input OutDataType sfix(16) OutScaling 2^0 http://encon.fke.utm.my/courses/mep1422/foc.mdl (3 von 36) [17.05.2005 17:15:41]
  • 168.
    http://encon.fke.utm.my/courses/mep1422/foc.mdl LockScale off RndMeth Floor SaturateOnIntegerOverflowon } Block { BlockType Inport Port 1 PortDimensions -1 SampleTime -1 ShowAdditionalParam off LatchInput off DataType auto OutDataType sfix(16) OutScaling 2^0 SignalType auto SamplingMode auto Interpolate on } Block { BlockType Integrator ExternalReset none InitialConditionSource internal InitialCondition 0 LimitOutput off UpperSaturationLimit inf LowerSaturationLimit -inf ShowSaturationPort off ShowStatePort off AbsoluteTolerance auto ZeroCross on } Block { BlockType Math Operator exp OutputSignalType auto } Block { BlockType Mux Inputs 4 DisplayOption none } Block { BlockType Outport Port 1 OutputWhenDisabled held InitialOutput [] } Block { BlockType Relay OnSwitchValue eps OffSwitchValue eps OnOutputValue 1 OffOutputValue 0 ShowAdditionalParam off OutputDataTypeScalingMode All ports same datatype OutDataType sfix(16) OutScaling 2^0 ConRadixGroup Use specified scaling ZeroCross on } Block { BlockType Scope Floating off ModelBased off TickLabels OneTimeTick http://encon.fke.utm.my/courses/mep1422/foc.mdl (4 von 36) [17.05.2005 17:15:41]
  • 169.
    http://encon.fke.utm.my/courses/mep1422/foc.mdl ZoomMode on Grid on TimeRangeauto YMin -5 YMax 5 SaveToWorkspace off SaveName ScopeData LimitDataPoints on MaxDataPoints 5000 Decimation 1 SampleInput off SampleTime 0 } Block { BlockType S-Function FunctionName system PortCounts [] SFunctionModules '' } Block { BlockType SignalGenerator WaveForm sine Amplitude 1 Frequency 1 Units Hertz VectorParams1D on } Block { BlockType SubSystem ShowPortLabels on Permissions ReadWrite RTWSystemCode Auto RTWFcnNameOpts Auto RTWFileNameOpts Auto SimViewingDevice off DataTypeOverride UseLocalSettings MinMaxOverflowLogging UseLocalSettings } Block { BlockType Sum IconShape rectangular Inputs ++ ShowAdditionalParam off InputSameDT on OutDataTypeMode Same as first input OutDataType sfix(16) OutScaling 2^0 LockScale off RndMeth Floor SaturateOnIntegerOverflow on } Block { BlockType Trigonometry Operator sin OutputSignalType auto } } AnnotationDefaults { HorizontalAlignment center VerticalAlignment middle ForegroundColor black BackgroundColor white DropShadow off FontName Helvetica FontSize 10 http://encon.fke.utm.my/courses/mep1422/foc.mdl (5 von 36) [17.05.2005 17:15:41]
  • 170.
    http://encon.fke.utm.my/courses/mep1422/foc.mdl FontWeight normal FontAngle normal } LineDefaults{ FontName Helvetica FontSize 9 FontWeight normal FontAngle normal } System { Name foc Location [26, 100, 942, 425] Open on ModelBrowserVisibility off ModelBrowserWidth 200 ScreenColor white PaperOrientation landscape PaperPositionMode auto PaperType usletter PaperUnits inches ZoomFactor 91 ReportName simulink-default.rpt Block { BlockType Gain Name Gain3 Position [580, 305, 610, 335] Orientation left } Block { BlockType SubSystem Name Induction Machine Ports [3, 8] Position [645, 13, 700, 142] TreatAsAtomicUnit off MaskPromptString Stator resistance (ohm)|Rotor resistance (ohm)| Stator self inductance (H)|Rotor self inductance (H)|Mutual Inductance (H)|No of poles|Moment of inertia (kg.m^2)|Load torque (Nm) MaskStyleString edit,edit,edit,edit,edit,edit,edit,edit MaskTunableValueString on,on,on,on,on,on,on,on MaskCallbackString ||||||| MaskEnableString on,on,on,on,on,on,on,on MaskVisibilityString on,on,on,on,on,on,on,on MaskToolTipString on,on,on,on,on,on,on,on MaskVarAliasString ,,,,,,, MaskVariables Rs=@1;Rr=@2;Ls=@3;Lr=@4;Lm=@5;pole=@6;J=@7;Tloa d=@8; MaskIconFrame on MaskIconOpaque on MaskIconRotate none MaskIconUnits autoscale MaskValueString 5.5|4.51|306.5e-3|306.5e-3|291.9e-3|4|0.02|0 System { Name Induction Machine Location [4, 74, 764, 534] Open off ModelBrowserVisibility off ModelBrowserWidth 200 ScreenColor white PaperOrientation landscape PaperPositionMode auto PaperType usletter PaperUnits inches ZoomFactor 100 Block { BlockType Inport http://encon.fke.utm.my/courses/mep1422/foc.mdl (6 von 36) [17.05.2005 17:15:41]
  • 171.
    http://encon.fke.utm.my/courses/mep1422/foc.mdl Name Va Position [25,40, 45, 60] } Block { BlockType Inport Name Vb Position [25, 120, 45, 140] Port 2 } Block { BlockType Inport Name Vc Position [25, 240, 45, 260] Port 3 } Block { BlockType Gain Name 1/J Position [260, 292, 285, 318] Orientation left Gain 1/J SaturateOnIntegerOverflow off } Block { BlockType Gain Name 1/J1 Position [375, 367, 400, 393] Gain 0.01 SaturateOnIntegerOverflow off } Block { BlockType SubSystem Name 3to2 Ports [3, 2] Position [105, 81, 135, 139] ShowPortLabels off TreatAsAtomicUnit off System { Name 3to2 Location [323, 87, 947, 513] Open off ModelBrowserVisibility off ModelBrowserWidth 200 ScreenColor white PaperOrientation landscape PaperPositionMode auto PaperType usletter PaperUnits inches ZoomFactor 100 Block { BlockType Inport Name in_1 Position [15, 50, 35, 70] } Block { BlockType Inport Name b Position [15, 115, 35, 135] Port 2 } Block { BlockType Inport Name c Position [15, 180, 35, 200] Port 3 http://encon.fke.utm.my/courses/mep1422/foc.mdl (7 von 36) [17.05.2005 17:15:41]
  • 172.
    http://encon.fke.utm.my/courses/mep1422/foc.mdl } Block { BlockType Gain NameGain3 Position [120, 248, 160, 272] Gain 0.577 } Block { BlockType Gain Name Gain4 Position [120, 298, 160, 322] Gain -0.577 } Block { BlockType Gain Name Gain5 Position [145, 143, 185, 167] Gain -0.33333 } Block { BlockType Gain Name Gain6 Position [140, 183, 180, 207] Gain -0.33333 } Block { BlockType Gain Name Gain7 Position [135, 63, 175, 87] Gain 0.66666 } Block { BlockType Sum Name Ib Ports [2, 1] Position [240, 255, 260, 275] } Block { BlockType Sum Name Ib1 Ports [3, 1] Position [385, 52, 405, 88] Inputs +++ } Block { BlockType Outport Name d Position [535, 60, 555, 80] InitialOutput 0 } Block { BlockType Outport Name q Position [310, 250, 330, 270] Port 2 InitialOutput 0 } Line { SrcBlock Ib1 SrcPort 1 DstBlock d DstPort 1 } Line { SrcBlock Gain7 http://encon.fke.utm.my/courses/mep1422/foc.mdl (8 von 36) [17.05.2005 17:15:41]
  • 173.
    http://encon.fke.utm.my/courses/mep1422/foc.mdl SrcPort 1 Points [30,0; 0, -15] DstBlock Ib1 DstPort 1 } Line { SrcBlock in_1 SrcPort 1 Points [40, 0; 0, 15] DstBlock Gain7 DstPort 1 } Line { SrcBlock Gain6 SrcPort 1 Points [30, 0; 0, -125] DstBlock Ib1 DstPort 2 } Line { SrcBlock Gain5 SrcPort 1 Points [60, 0; 0, -75] DstBlock Ib1 DstPort 3 } Line { SrcBlock c SrcPort 1 Points [40, 0; 0, 5] Branch { DstBlock Gain6 DstPort 1 } Branch { Points [0, 115] DstBlock Gain4 DstPort 1 } } Line { SrcBlock b SrcPort 1 Points [20, 0; 0, 30] Branch { DstBlock Gain5 DstPort 1 } Branch { Points [0, 105] DstBlock Gain3 DstPort 1 } } Line { SrcBlock Gain3 SrcPort 1 DstBlock Ib DstPort 1 } Line { SrcBlock Gain4 SrcPort 1 Points [30, 0; 0, -40] DstBlock Ib http://encon.fke.utm.my/courses/mep1422/foc.mdl (9 von 36) [17.05.2005 17:15:41]
  • 174.
    http://encon.fke.utm.my/courses/mep1422/foc.mdl DstPort 2 } Line { SrcBlockIb SrcPort 1 DstBlock q DstPort 1 } } } Block { BlockType Constant Name Constant Position [630, 306, 670, 324] Orientation left Value Tload } Block { BlockType Demux Name Demux Ports [1, 5] Position [420, 91, 460, 149] Outputs 5 } Block { BlockType Gain Name Gain1 Position [150, 407, 175, 433] Orientation left Gain 2/pole } Block { BlockType SubSystem Name IM1 Ports [1, 1] Position [320, 106, 380, 134] TreatAsAtomicUnit off System { Name IM1 Location [248, 340, 468, 422] Open off ModelBrowserVisibility off ModelBrowserWidth 200 ScreenColor white PaperOrientation landscape PaperPositionMode auto PaperType usletter PaperUnits inches ZoomFactor 100 Block { BlockType Inport Name In1 Position [25, 33, 55, 47] } Block { BlockType S-Function Name S-Function Ports [1, 1] Position [80, 25, 140, 55] FunctionName imch Parameters Rs, Rr, Ls,Lr,Lm,pole } Block { BlockType Outport Name Out1 http://encon.fke.utm.my/courses/mep1422/foc.mdl (10 von 36) [17.05.2005 17:15:41]
  • 175.
    http://encon.fke.utm.my/courses/mep1422/foc.mdl Position [165, 33,195, 47] InitialOutput 0 } Line { SrcBlock In1 SrcPort 1 DstBlock S-Function DstPort 1 } Line { SrcBlock S-Function SrcPort 1 DstBlock Out1 DstPort 1 } } } Block { BlockType Integrator Name Integrator Ports [1, 1] Position [360, 295, 380, 315] Orientation left } Block { BlockType Mux Name Mux Ports [3, 1] Position [260, 104, 290, 136] Inputs 3 } Block { BlockType Sum Name Sum Ports [3, 1] Position [440, 287, 460, 323] Orientation left Inputs +-- } Block { BlockType Outport Name isd Position [630, 25, 650, 45] InitialOutput 0 } Block { BlockType Outport Name isq Position [625, 70, 645, 90] Port 2 InitialOutput 0 } Block { BlockType Outport Name ird Position [600, 140, 620, 160] Port 3 InitialOutput 0 } Block { BlockType Outport Name speed Position [90, 410, 110, 430] Orientation left Port 4 http://encon.fke.utm.my/courses/mep1422/foc.mdl (11 von 36) [17.05.2005 17:15:41]
  • 176.
    http://encon.fke.utm.my/courses/mep1422/foc.mdl InitialOutput 0 } Block { BlockTypeOutport Name Vd Position [265, 50, 285, 70] Port 5 InitialOutput 0 } Block { BlockType Outport Name irq Position [595, 185, 615, 205] Port 6 InitialOutput 0 } Block { BlockType Outport Name Vq Position [90, 285, 110, 305] Orientation left Port 7 InitialOutput 0 } Block { BlockType Outport Name Te Position [715, 230, 735, 250] Port 8 InitialOutput 0 } Line { SrcBlock Demux SrcPort 1 Points [60, 0; 0, -20] DstBlock isq DstPort 1 } Line { SrcBlock Demux SrcPort 2 Points [65, 0; 0, -75] DstBlock isd DstPort 1 } Line { SrcBlock 3to2 SrcPort 2 Points [0, 0] Branch { Points [0, 170] DstBlock Vq DstPort 1 } Branch { Points [55, 0; 0, -15] DstBlock Mux DstPort 1 } } Line { SrcBlock 3to2 SrcPort 1 Points [0, 0; 25, 0] Branch { http://encon.fke.utm.my/courses/mep1422/foc.mdl (12 von 36) [17.05.2005 17:15:41]
  • 177.
    http://encon.fke.utm.my/courses/mep1422/foc.mdl Points [0, -35] DstBlockVd DstPort 1 } Branch { Points [30, 0; 0, 25] DstBlock Mux DstPort 2 } } Line { SrcBlock Demux SrcPort 5 Points [45, 0; 0, 145] Branch { Points [0, 15; -35, 0] DstBlock Sum DstPort 1 } Branch { Points [70, 0; 0, -45] DstBlock Te DstPort 1 } } Line { SrcBlock Vc SrcPort 1 Points [20, 0; 0, -120] DstBlock 3to2 DstPort 3 } Line { SrcBlock Vb SrcPort 1 Points [20, 0; 0, -20] DstBlock 3to2 DstPort 2 } Line { SrcBlock Va SrcPort 1 Points [20, 0; 0, 40] DstBlock 3to2 DstPort 1 } Line { SrcBlock 1/J SrcPort 1 Points [0, 0; -25, 0] Branch { Points [0, -175] DstBlock Mux DstPort 3 } Branch { Points [-15, 0; 0, 75] Branch { Points [0, 40] DstBlock Gain1 DstPort 1 } Branch { DstBlock 1/J1 DstPort 1 http://encon.fke.utm.my/courses/mep1422/foc.mdl (13 von 36) [17.05.2005 17:15:41]
  • 178.
    http://encon.fke.utm.my/courses/mep1422/foc.mdl } } } Line { SrcBlock Mux SrcPort1 DstBlock IM1 DstPort 1 } Line { SrcBlock IM1 SrcPort 1 DstBlock Demux DstPort 1 } Line { SrcBlock Sum SrcPort 1 DstBlock Integrator DstPort 1 } Line { SrcBlock Integrator SrcPort 1 DstBlock 1/J DstPort 1 } Line { SrcBlock Demux SrcPort 3 Points [30, 0; 0, 75] DstBlock irq DstPort 1 } Line { SrcBlock Demux SrcPort 4 Points [25, 0; 0, 20] DstBlock ird DstPort 1 } Line { SrcBlock Gain1 SrcPort 1 Points [0, 0] DstBlock speed DstPort 1 } Line { SrcBlock 1/J1 SrcPort 1 Points [145, 0; 0, -75] DstBlock Sum DstPort 2 } Line { SrcBlock Constant SrcPort 1 DstBlock Sum DstPort 3 } Annotation { Name q Position [482, 87] VerticalAlignment top http://encon.fke.utm.my/courses/mep1422/foc.mdl (14 von 36) [17.05.2005 17:15:41]
  • 179.
    http://encon.fke.utm.my/courses/mep1422/foc.mdl } } } Block { BlockType Integrator NameIntegrator1 Ports [1, 1] Position [180, 305, 210, 335] } Block { BlockType Integrator Name Integrator2 Ports [1, 1] Position [390, 305, 420, 335] Orientation left } Block { BlockType Relay Name Relay Position [540, 30, 570, 60] OnSwitchValue 0.2 OffSwitchValue -0.2 OnOutputValue 300 OffOutputValue -300 } Block { BlockType Relay Name Relay1 Position [545, 65, 575, 95] OnSwitchValue 0.2 OffSwitchValue -0.2 OnOutputValue 300 OffOutputValue -300 } Block { BlockType Relay Name Relay2 Position [545, 115, 575, 145] OnSwitchValue 0.2 OffSwitchValue -0.2 OnOutputValue 300 OffOutputValue -300 } Block { BlockType Constant Name Rotor Flux Position [20, 134, 40, 156] Value 1.2*(291.9e-3/306.5e-3) } Block { BlockType Scope Name Scope Ports [2] Position [835, 205, 865, 240] Location [581, 461, 905, 736] Open on NumInputPorts 2 ZoomMode yonly List { ListType AxesTitles axes1 %SignalLabel axes2 %SignalLabel } List { ListType SelectedSignals http://encon.fke.utm.my/courses/mep1422/foc.mdl (15 von 36) [17.05.2005 17:15:41]
  • 180.
    http://encon.fke.utm.my/courses/mep1422/foc.mdl axes1 axes2 } TimeRange0.1 YMin -25~-30 YMax 25~30 DataFormat StructureWithTime } Block { BlockType SignalGenerator Name SignalnGenerator Position [25, 50, 55, 80] WaveForm square Amplitude -20 Frequency 20 } Block { BlockType SubSystem Name Subsystem Ports [4, 4] Position [895, 21, 945, 124] TreatAsAtomicUnit off System { Name Subsystem Location [596, 100, 1004, 348] Open off ModelBrowserVisibility off ModelBrowserWidth 200 ScreenColor white PaperOrientation landscape PaperPositionMode auto PaperType usletter PaperUnits inches ZoomFactor 100 Block { BlockType Inport Name ird Position [25, 33, 55, 47] } Block { BlockType Inport Name isd Position [25, 78, 55, 92] Port 2 } Block { BlockType Inport Name irq Position [25, 128, 55, 142] Port 3 } Block { BlockType Inport Name isq Position [25, 173, 55, 187] Port 4 } Block { BlockType Reference Name Cartesian tonPolar Ports [2, 2] Position [255, 87, 285, 118] SourceBlock simulink_extras/Transformations/Cartesian t onPolar SourceType Cart2Polar http://encon.fke.utm.my/courses/mep1422/foc.mdl (16 von 36) [17.05.2005 17:15:41]
  • 181.
    http://encon.fke.utm.my/courses/mep1422/foc.mdl } Block { BlockType Gain NameGain Position [80, 25, 110, 55] Gain 306.5e-3 } Block { BlockType Gain Name Gain1 Position [80, 70, 110, 100] Gain 291.9e-3 } Block { BlockType Gain Name Gain2 Position [80, 120, 110, 150] Gain 306.5e-3 } Block { BlockType Gain Name Gain3 Position [80, 165, 110, 195] Gain 291.9e-3 } Block { BlockType Sum Name Sum Ports [2, 1] Position [175, 55, 195, 75] ShowName off IconShape round Inputs +|+ InputSameDT off OutDataTypeMode Inherit via internal rule } Block { BlockType Sum Name Sum1 Ports [2, 1] Position [175, 150, 195, 170] ShowName off IconShape round Inputs +|+ InputSameDT off OutDataTypeMode Inherit via internal rule } Block { BlockType Outport Name Fm Position [355, 88, 385, 102] } Block { BlockType Outport Name F_the Position [310, 103, 340, 117] Port 2 } Block { BlockType Outport Name Fd Position [310, 33, 340, 47] Port 3 } Block { http://encon.fke.utm.my/courses/mep1422/foc.mdl (17 von 36) [17.05.2005 17:15:41]
  • 182.
    http://encon.fke.utm.my/courses/mep1422/foc.mdl BlockType Outport Name Fq Position[305, 153, 335, 167] Port 4 } Line { SrcBlock Gain SrcPort 1 Points [40, 0] DstBlock Sum DstPort 1 } Line { SrcBlock Gain1 SrcPort 1 Points [70, 0] DstBlock Sum DstPort 2 } Line { SrcBlock Sum SrcPort 1 Points [25, 0] Branch { Points [15, 0] DstBlock Cartesian tonPolar DstPort 1 } Branch { Points [0, -25] DstBlock Fd DstPort 1 } } Line { SrcBlock Gain2 SrcPort 1 Points [40, 0] DstBlock Sum1 DstPort 1 } Line { SrcBlock Gain3 SrcPort 1 Points [70, 0] DstBlock Sum1 DstPort 2 } Line { SrcBlock Sum1 SrcPort 1 Points [40, 0; 0, -5] Branch { DstBlock Cartesian tonPolar DstPort 2 } Branch { Points [0, 5] DstBlock Fq DstPort 1 } } Line { SrcBlock ird SrcPort 1 http://encon.fke.utm.my/courses/mep1422/foc.mdl (18 von 36) [17.05.2005 17:15:41]
  • 183.
    http://encon.fke.utm.my/courses/mep1422/foc.mdl DstBlock Gain DstPort 1 } Line{ SrcBlock isd SrcPort 1 DstBlock Gain1 DstPort 1 } Line { SrcBlock Cartesian tonPolar SrcPort 1 DstBlock Fm DstPort 1 } Line { SrcBlock Cartesian tonPolar SrcPort 2 DstBlock F_the DstPort 1 } Line { SrcBlock irq SrcPort 1 DstBlock Gain2 DstPort 1 } Line { SrcBlock isq SrcPort 1 DstBlock Gain3 DstPort 1 } } } Block { BlockType SubSystem Name Subsystem1 Ports [2, 3] Position [95, 50, 135, 110] TreatAsAtomicUnit off MaskPromptString Lm|Lr|Rr|p MaskStyleString edit,edit,edit,edit MaskTunableValueString on,on,on,on MaskCallbackString ||| MaskEnableString on,on,on,on MaskVisibilityString on,on,on,on MaskToolTipString on,on,on,on MaskVarAliasString ,,, MaskVariables Lm=@1;Lr=@2;Rr=@3;p=@4; MaskIconFrame on MaskIconOpaque on MaskIconRotate none MaskIconUnits autoscale MaskValueString 291.9e-3|306.5e-3|4.51|4 System { Name Subsystem1 Location [2, 74, 1014, 724] Open off ModelBrowserVisibility off ModelBrowserWidth 200 ScreenColor white PaperOrientation landscape PaperPositionMode auto PaperType usletter http://encon.fke.utm.my/courses/mep1422/foc.mdl (19 von 36) [17.05.2005 17:15:41]
  • 184.
    http://encon.fke.utm.my/courses/mep1422/foc.mdl PaperUnits inches ZoomFactor 100 Block{ BlockType Inport Name T Position [90, 33, 120, 47] } Block { BlockType Inport Name Flux Position [35, 118, 65, 132] Port 2 } Block { BlockType Constant Name Constant1 Position [140, 279, 210, 301] Value 1/Lm } Block { BlockType Derivative Name Derivative Position [165, 180, 195, 210] } Block { BlockType Reference Name Dot Product Ports [2, 1] Position [230, 26, 260, 59] SourceBlock simulink/MathnOperations/Dot Product SourceType Dot Product } Block { BlockType Reference Name Dot Product1 Ports [2, 1] Position [292, 115, 323, 150] Orientation down NamePlacement alternate SourceBlock simulink/MathnOperations/Dot Product SourceType Dot Product } Block { BlockType Reference Name Dot Product2 Ports [2, 1] Position [390, 205, 425, 240] NamePlacement alternate SourceBlock simulink/MathnOperations/Dot Product SourceType Dot Product } Block { BlockType Gain Name Gain Position [145, 25, 175, 55] Gain (4*Lr)/(3*p*Lm) } Block { BlockType Gain Name Gain1 Position [230, 85, 260, 115] Gain (Lm*Rr)/Lr } Block { BlockType Gain http://encon.fke.utm.my/courses/mep1422/foc.mdl (20 von 36) [17.05.2005 17:15:41]
  • 185.
    http://encon.fke.utm.my/courses/mep1422/foc.mdl Name Gain2 Position [115,180, 145, 210] Gain Lr/Rr } Block { BlockType Math Name MathnFunction Ports [1, 1] Position [145, 110, 175, 140] Operator reciprocal } Block { BlockType Sum Name Sum2 Ports [2, 1] Position [255, 185, 275, 205] ShowName off IconShape round Inputs |++ InputSameDT off OutDataTypeMode Inherit via internal rule } Block { BlockType Outport Name isq Position [340, 38, 370, 52] } Block { BlockType Outport Name slip Position [295, 175, 325, 190] Orientation down Port 2 } Block { BlockType Outport Name isd Position [510, 218, 540, 232] Port 3 } Line { SrcBlock Flux SrcPort 1 Points [25, 0] Branch { DstBlock MathnFunction DstPort 1 } Branch { Points [0, 70] Branch { DstBlock Gain2 DstPort 1 } Branch { Points [0, 40; 170, 0] DstBlock Sum2 DstPort 2 } } } Line { SrcBlock MathnFunction SrcPort 1 Points [25, 0; 0, -25] http://encon.fke.utm.my/courses/mep1422/foc.mdl (21 von 36) [17.05.2005 17:15:41]
  • 186.
    http://encon.fke.utm.my/courses/mep1422/foc.mdl Branch { Points [0,-50] DstBlock Dot Product DstPort 2 } Branch { DstBlock Gain1 DstPort 1 } } Line { SrcBlock Gain SrcPort 1 Points [35, 0] DstBlock Dot Product DstPort 1 } Line { SrcBlock Dot Product SrcPort 1 Points [0, 0; 55, 0] Branch { Points [-5, 0] DstBlock Dot Product1 DstPort 2 } Branch { DstBlock isq DstPort 1 } } Line { SrcBlock Gain1 SrcPort 1 DstBlock Dot Product1 DstPort 1 } Line { SrcBlock T SrcPort 1 DstBlock Gain DstPort 1 } Line { SrcBlock Dot Product1 SrcPort 1 DstBlock slip DstPort 1 } Line { SrcBlock Gain2 SrcPort 1 DstBlock Derivative DstPort 1 } Line { SrcBlock Derivative SrcPort 1 DstBlock Sum2 DstPort 1 } Line { SrcBlock Dot Product2 SrcPort 1 DstBlock isd http://encon.fke.utm.my/courses/mep1422/foc.mdl (22 von 36) [17.05.2005 17:15:41]
  • 187.
    http://encon.fke.utm.my/courses/mep1422/foc.mdl DstPort 1 } Line { SrcBlockSum2 SrcPort 1 Points [45, 0; 0, 20] DstBlock Dot Product2 DstPort 1 } Line { SrcBlock Constant1 SrcPort 1 Points [85, 0; 0, -60] DstBlock Dot Product2 DstPort 2 } } } Block { BlockType SubSystem Name Subsystem3 Ports [2, 3] Position [605, 185, 645, 245] Orientation left TreatAsAtomicUnit off System { Name Subsystem3 Location [436, 127, 909, 413] Open off ModelBrowserVisibility off ModelBrowserWidth 200 ScreenColor white PaperOrientation landscape PaperPositionMode auto PaperType usletter PaperUnits inches ZoomFactor 100 Block { BlockType Inport Name In1 Position [80, 38, 110, 52] } Block { BlockType Inport Name In2 Position [115, 143, 145, 157] Port 2 } Block { BlockType Gain Name Gain1 Position [215, 28, 255, 52] Gain 1.0001 } Block { BlockType Gain Name Gain10 Position [215, 238, 255, 262] Gain -0.867 } Block { BlockType Gain Name Gain2 Position [215, 83, 255, 107] Gain -0.5 http://encon.fke.utm.my/courses/mep1422/foc.mdl (23 von 36) [17.05.2005 17:15:41]
  • 188.
    http://encon.fke.utm.my/courses/mep1422/foc.mdl } Block { BlockType Gain NameGain8 Position [215, 138, 255, 162] Gain 0.867 } Block { BlockType Gain Name Gain9 Position [215, 188, 255, 212] Gain -0.5 } Block { BlockType Sum Name Ib2 Ports [2, 1] Position [375, 102, 395, 138] } Block { BlockType Sum Name Ib3 Ports [2, 1] Position [375, 187, 395, 223] } Block { BlockType Outport Name Out1 Position [280, 33, 310, 47] } Block { BlockType Outport Name Out2 Position [420, 113, 450, 127] Port 2 } Block { BlockType Outport Name Out3 Position [420, 198, 450, 212] Port 3 } Line { SrcBlock In1 SrcPort 1 Points [0, 0; 15, 0] Branch { Points [70, 0] DstBlock Gain1 DstPort 1 } Branch { Points [0, 50] Branch { DstBlock Gain2 DstPort 1 } Branch { Points [0, 105] DstBlock Gain9 DstPort 1 } } } Line { http://encon.fke.utm.my/courses/mep1422/foc.mdl (24 von 36) [17.05.2005 17:15:41]
  • 189.
    http://encon.fke.utm.my/courses/mep1422/foc.mdl SrcBlock In2 SrcPort 1 Points[0, 0; 15, 0] Branch { DstBlock Gain8 DstPort 1 } Branch { Points [0, 100] DstBlock Gain10 DstPort 1 } } Line { SrcBlock Gain2 SrcPort 1 Points [50, 0; 0, 15] DstBlock Ib2 DstPort 1 } Line { SrcBlock Gain8 SrcPort 1 Points [50, 0; 0, -20] DstBlock Ib2 DstPort 2 } Line { SrcBlock Gain9 SrcPort 1 Points [50, 0; 0, -5] DstBlock Ib3 DstPort 1 } Line { SrcBlock Gain10 SrcPort 1 Points [50, 0; 0, -35] DstBlock Ib3 DstPort 2 } Line { SrcBlock Gain1 SrcPort 1 DstBlock Out1 DstPort 1 } Line { SrcBlock Ib2 SrcPort 1 DstBlock Out2 DstPort 1 } Line { SrcBlock Ib3 SrcPort 1 DstBlock Out3 DstPort 1 } } } Block { BlockType SubSystem Name Subsystem4 Ports [2, 3] http://encon.fke.utm.my/courses/mep1422/foc.mdl (25 von 36) [17.05.2005 17:15:41]
  • 190.
    http://encon.fke.utm.my/courses/mep1422/foc.mdl Position [345, 50,385, 110] TreatAsAtomicUnit off System { Name Subsystem4 Location [436, 127, 909, 413] Open off ModelBrowserVisibility off ModelBrowserWidth 200 ScreenColor white PaperOrientation landscape PaperPositionMode auto PaperType usletter PaperUnits inches ZoomFactor 100 Block { BlockType Inport Name In1 Position [80, 38, 110, 52] } Block { BlockType Inport Name In2 Position [115, 143, 145, 157] Port 2 } Block { BlockType Gain Name Gain1 Position [215, 28, 255, 52] Gain 1.0001 } Block { BlockType Gain Name Gain10 Position [215, 238, 255, 262] Gain -0.867 } Block { BlockType Gain Name Gain2 Position [215, 83, 255, 107] Gain -0.5 } Block { BlockType Gain Name Gain8 Position [215, 138, 255, 162] Gain 0.867 } Block { BlockType Gain Name Gain9 Position [215, 188, 255, 212] Gain -0.5 } Block { BlockType Sum Name Ib2 Ports [2, 1] Position [375, 102, 395, 138] } Block { BlockType Sum Name Ib3 Ports [2, 1] http://encon.fke.utm.my/courses/mep1422/foc.mdl (26 von 36) [17.05.2005 17:15:41]
  • 191.
    http://encon.fke.utm.my/courses/mep1422/foc.mdl Position [375, 187,395, 223] } Block { BlockType Outport Name Out1 Position [280, 33, 310, 47] } Block { BlockType Outport Name Out2 Position [420, 113, 450, 127] Port 2 } Block { BlockType Outport Name Out3 Position [420, 198, 450, 212] Port 3 } Line { SrcBlock In1 SrcPort 1 Points [0, 0; 15, 0] Branch { Points [70, 0] DstBlock Gain1 DstPort 1 } Branch { Points [0, 50] Branch { DstBlock Gain2 DstPort 1 } Branch { Points [0, 105] DstBlock Gain9 DstPort 1 } } } Line { SrcBlock In2 SrcPort 1 Points [0, 0; 15, 0] Branch { DstBlock Gain8 DstPort 1 } Branch { Points [0, 100] DstBlock Gain10 DstPort 1 } } Line { SrcBlock Gain2 SrcPort 1 Points [50, 0; 0, 15] DstBlock Ib2 DstPort 1 } Line { SrcBlock Gain8 SrcPort 1 http://encon.fke.utm.my/courses/mep1422/foc.mdl (27 von 36) [17.05.2005 17:15:41]
  • 192.
    http://encon.fke.utm.my/courses/mep1422/foc.mdl Points [50, 0;0, -20] DstBlock Ib2 DstPort 2 } Line { SrcBlock Gain9 SrcPort 1 Points [50, 0; 0, -5] DstBlock Ib3 DstPort 1 } Line { SrcBlock Gain10 SrcPort 1 Points [50, 0; 0, -35] DstBlock Ib3 DstPort 2 } Line { SrcBlock Gain1 SrcPort 1 DstBlock Out1 DstPort 1 } Line { SrcBlock Ib2 SrcPort 1 DstBlock Out2 DstPort 1 } Line { SrcBlock Ib3 SrcPort 1 DstBlock Out3 DstPort 1 } } } Block { BlockType SubSystem Name Subsystem5 Ports [3, 2] Position [240, 48, 280, 112] TreatAsAtomicUnit off System { Name Subsystem5 Location [468, 82, 922, 447] Open off ModelBrowserVisibility off ModelBrowserWidth 200 ScreenColor white PaperOrientation landscape PaperPositionMode auto PaperType usletter PaperUnits inches ZoomFactor 100 Block { BlockType Inport Name iq Position [25, 113, 55, 127] } Block { BlockType Inport Name id Position [25, 23, 55, 37] http://encon.fke.utm.my/courses/mep1422/foc.mdl (28 von 36) [17.05.2005 17:15:41]
  • 193.
    http://encon.fke.utm.my/courses/mep1422/foc.mdl Port 2 } Block { BlockTypeInport Name fp Position [25, 243, 55, 257] Port 3 } Block { BlockType Reference Name Dot Product Ports [2, 1] Position [245, 46, 275, 79] SourceBlock simulink/MathnOperations/Dot Product SourceType Dot Product } Block { BlockType Reference Name Dot Product1 Ports [2, 1] Position [245, 136, 275, 169] SourceBlock simulink/MathnOperations/Dot Product SourceType Dot Product } Block { BlockType Reference Name Dot Product2 Ports [2, 1] Position [260, 201, 290, 234] SourceBlock simulink/MathnOperations/Dot Product SourceType Dot Product } Block { BlockType Reference Name Dot Product3 Ports [2, 1] Position [260, 251, 290, 284] SourceBlock simulink/MathnOperations/Dot Product SourceType Dot Product } Block { BlockType Sum Name Sum1 Ports [2, 1] Position [350, 95, 370, 115] ShowName off IconShape round Inputs |+- InputSameDT off OutDataTypeMode Inherit via internal rule } Block { BlockType Sum Name Sum2 Ports [2, 1] Position [350, 210, 370, 230] ShowName off IconShape round Inputs |++ InputSameDT off OutDataTypeMode Inherit via internal rule } Block { BlockType Trigonometry Name TrigonometricnFunction http://encon.fke.utm.my/courses/mep1422/foc.mdl (29 von 36) [17.05.2005 17:15:41]
  • 194.
    http://encon.fke.utm.my/courses/mep1422/foc.mdl Ports [1, 1] Position[165, 145, 195, 175] } Block { BlockType Trigonometry Name TrigonometricnFunction1 Ports [1, 1] Position [170, 55, 200, 85] Operator cos } Block { BlockType Outport Name Out1 Position [395, 98, 425, 112] } Block { BlockType Outport Name Out2 Position [395, 213, 425, 227] Port 2 } Line { SrcBlock fp SrcPort 1 Points [5, 0; 0, 5; 25, 0; 0, -95] Branch { DstBlock TrigonometricnFunction DstPort 1 } Branch { Points [0, -90] DstBlock TrigonometricnFunction1 DstPort 1 } } Line { SrcBlock id SrcPort 1 Points [0, 0; 80, 0] Branch { Points [0, 230] DstBlock Dot Product3 DstPort 1 } Branch { Points [90, 0] DstBlock Dot Product DstPort 1 } } Line { SrcBlock iq SrcPort 1 Points [0, 0; 70, 0] Branch { Points [0, 105] DstBlock Dot Product2 DstPort 2 } Branch { Points [90, 0; 0, 25] DstBlock Dot Product1 DstPort 1 } } http://encon.fke.utm.my/courses/mep1422/foc.mdl (30 von 36) [17.05.2005 17:15:41]
  • 195.
    http://encon.fke.utm.my/courses/mep1422/foc.mdl Line { SrcBlock DotProduct3 SrcPort 1 Points [65, 0] DstBlock Sum2 DstPort 2 } Line { SrcBlock Dot Product2 SrcPort 1 DstBlock Sum2 DstPort 1 } Line { SrcBlock Dot Product1 SrcPort 1 Points [80, 0] DstBlock Sum1 DstPort 2 } Line { SrcBlock TrigonometricnFunction SrcPort 1 Points [0, 0; 5, 0] Branch { DstBlock Dot Product1 DstPort 2 } Branch { Points [0, 115] DstBlock Dot Product3 DstPort 2 } } Line { SrcBlock Dot Product SrcPort 1 Points [55, 0] DstBlock Sum1 DstPort 1 } Line { SrcBlock TrigonometricnFunction1 SrcPort 1 Points [0, 0; 15, 0] Branch { DstBlock Dot Product DstPort 2 } Branch { Points [0, 140] DstBlock Dot Product2 DstPort 1 } } Line { SrcBlock Sum1 SrcPort 1 DstBlock Out1 DstPort 1 } Line { SrcBlock Sum2 SrcPort 1 DstBlock Out2 http://encon.fke.utm.my/courses/mep1422/foc.mdl (31 von 36) [17.05.2005 17:15:41]
  • 196.
    http://encon.fke.utm.my/courses/mep1422/foc.mdl DstPort 1 } } } Block { BlockTypeSum Name Sum Ports [2, 1] Position [235, 305, 265, 335] Orientation up ShowName off IconShape round Inputs +|+ InputSameDT off OutDataTypeMode Inherit via internal rule } Block { BlockType Sum Name Sum1 Ports [2, 1] Position [460, 35, 480, 55] ShowName off IconShape round Inputs |+- InputSameDT off OutDataTypeMode Inherit via internal rule } Block { BlockType Sum Name Sum2 Ports [2, 1] Position [480, 70, 500, 90] ShowName off IconShape round Inputs |+- InputSameDT off OutDataTypeMode Inherit via internal rule } Block { BlockType Sum Name Sum3 Ports [2, 1] Position [505, 120, 525, 140] ShowName off IconShape round Inputs |+- InputSameDT off OutDataTypeMode Inherit via internal rule } Line { SrcBlock Induction Machine SrcPort 4 Points [0, 0; 15, 0] Branch { Points [20, 0; 0, 250] DstBlock Gain3 DstPort 1 } Branch { Points [0, 145] DstBlock Scope DstPort 1 } } Line { http://encon.fke.utm.my/courses/mep1422/foc.mdl (32 von 36) [17.05.2005 17:15:41]
  • 197.
    http://encon.fke.utm.my/courses/mep1422/foc.mdl SrcBlock Subsystem1 SrcPort 2 Points[20, 0; 0, 240] DstBlock Integrator1 DstPort 1 } Line { SrcBlock SignalnGenerator SrcPort 1 DstBlock Subsystem1 DstPort 1 } Line { SrcBlock Rotor Flux SrcPort 1 Points [15, 0; 0, -50] DstBlock Subsystem1 DstPort 2 } Line { SrcBlock Subsystem4 SrcPort 1 Points [15, 0; 0, -15] DstBlock Sum1 DstPort 1 } Line { SrcBlock Sum1 SrcPort 1 DstBlock Relay DstPort 1 } Line { SrcBlock Relay SrcPort 1 Points [55, 0] DstBlock Induction Machine DstPort 1 } Line { SrcBlock Subsystem4 SrcPort 2 DstBlock Sum2 DstPort 1 } Line { SrcBlock Sum2 SrcPort 1 DstBlock Relay1 DstPort 1 } Line { SrcBlock Sum3 SrcPort 1 DstBlock Relay2 DstPort 1 } Line { SrcBlock Subsystem4 SrcPort 3 Points [20, 0; 0, 30] DstBlock Sum3 DstPort 1 } Line { http://encon.fke.utm.my/courses/mep1422/foc.mdl (33 von 36) [17.05.2005 17:15:41]
  • 198.
    http://encon.fke.utm.my/courses/mep1422/foc.mdl SrcBlock Gain3 SrcPort 1 DstBlockIntegrator2 DstPort 1 } Line { SrcBlock Induction Machine SrcPort 1 Points [90, 0; 0, 35; 5, 0] Branch { DstBlock Subsystem DstPort 2 } Branch { Points [0, 140] DstBlock Subsystem3 DstPort 1 } } Line { SrcBlock Induction Machine SrcPort 2 Points [0, 10; 75, 0] Branch { Points [30, 0; 0, 60] DstBlock Subsystem DstPort 4 } Branch { Points [0, 180] DstBlock Subsystem3 DstPort 2 } } Line { SrcBlock Induction Machine SrcPort 3 Points [175, 0] DstBlock Subsystem DstPort 1 } Line { SrcBlock Induction Machine SrcPort 6 Points [175, 0] DstBlock Subsystem DstPort 3 } Line { SrcBlock Relay1 SrcPort 1 DstBlock Induction Machine DstPort 2 } Line { SrcBlock Relay2 SrcPort 1 Points [35, 0; 0, -10; 15, 0] DstBlock Induction Machine DstPort 3 } Line { SrcBlock Integrator1 SrcPort 1 DstBlock Sum http://encon.fke.utm.my/courses/mep1422/foc.mdl (34 von 36) [17.05.2005 17:15:41]
  • 199.
    http://encon.fke.utm.my/courses/mep1422/foc.mdl DstPort 1 } Line { SrcBlockIntegrator2 SrcPort 1 DstBlock Sum DstPort 2 } Line { SrcBlock Subsystem3 SrcPort 1 Points [-130, 0] DstBlock Sum1 DstPort 2 } Line { SrcBlock Subsystem3 SrcPort 2 Points [-110, 0] DstBlock Sum2 DstPort 2 } Line { SrcBlock Subsystem3 SrcPort 3 Points [-85, 0] DstBlock Sum3 DstPort 2 } Line { SrcBlock Subsystem1 SrcPort 3 Points [50, 0; 0, -20] DstBlock Subsystem5 DstPort 2 } Line { SrcBlock Subsystem5 SrcPort 1 DstBlock Subsystem4 DstPort 1 } Line { SrcBlock Subsystem5 SrcPort 2 DstBlock Subsystem4 DstPort 2 } Line { SrcBlock Subsystem1 SrcPort 1 DstBlock Subsystem5 DstPort 1 } Line { SrcBlock Sum SrcPort 1 Points [0, -120; -25, 0] DstBlock Subsystem5 DstPort 3 } Line { SrcBlock Induction Machine SrcPort 8 Points [20, 0; 0, 100] http://encon.fke.utm.my/courses/mep1422/foc.mdl (35 von 36) [17.05.2005 17:15:41]
  • 200.
  • 201.
    DIRECT TORQUE CONTROLOF IM If a three phase VSI is connected to an IM, there can be eight possible configurations of six switching devices within the inverter. As a result, there are eight possible input voltage vectors to the IM. The eight voltage vectors, two of which are zero vectors, are shown in Fig 1. DTC utilises the eight possible stator voltage vectors, to control the stator flux and torque to follow the reference values within the hysteresis bands. The voltage space vector of a three-phase system is given by: ( ) π =++= (1) vsA, vsB, and vsC are the instantaneous phase voltages. For the switching VSI, it can be shown that for a DC link voltage of Vd, the voltage space vector is given by: ( ) π =++= (2) Sa(t), Sb(t) and Sc(t) are the switching functions of each leg of the VSI, such that, S when upper switch is on when lower switch is oni = 1 0 Figure 1. Voltage vectors for 3-phase VSI Direct Flux Control The IM stator voltage equation is given by: ψ += (3) Where v i ands s s, , ψ are the stator voltage, current and stator flux space vectors respectively. According to equation (3), if the stator resistance is small and can be neglected, the change in stator flux, ∆ψs , will follow the stator voltage, i.e., ∆ ∆ψs sv t= (4)
  • 202.
    This simply meansthat the tip of the stator flux will follow that of the stator voltage space vector multiplied by the small change in time. Hence if the stator flux space vector (magnitude and angle) is known, its locus can be controlled by selecting appropriate stator voltage vectors. In DTC the stator flux space vector is obtained by calculation utilizing the motor terminal variables (stator voltages and currents). The stator flux is forced to follow the reference value within a hysteresis band by selecting the appropriate stator voltage vector using the hysteresis comparator and selection table. Direct Torque Control As shown by Takahashi and Noguchi [1], under a condition of a constant mechanical frequency and stator flux magnitude, when a step increase in the stator angular frequency is applied at t=0, the rate of change of torque at time t=0 is proportional to the slip frequency of the stator flux . Thus, dT dt t sl t = = 0 0 α ω (5) where ωsl is the instantaneous angular slip frequency If the torque and stator flux is kept within their hysteresis bands by selecting appropriate voltage vectors, an independent control over the torque and stator flux is accomplished. If the stator flux space vector plane is divided into six sectors or segments (Figure 2), a set of table or rules of which voltage vector should be chosen in a particular sector (either to increase stator flux or to reduce stator flux and either to increase torque or to reduce torque) can be constructed; such table is given by Table 1. Figure 2 Six sectors of stator flux plane
  • 203.
    vs,3 vs,3 vs,3 vs,2 vs,4 vs,4 vs,3 vs,2 vs,6 vs,5 vs,4 vs,1 Table 1 Voltagevectors look-up table. ! ! Figure 3 Flux control within the hysteresis band Figure 4 Basic DTC # $ % ' %()* + , '- .) * - // 0 ) ) *0)/ ) 1 ) ) 2 ) - ()3 . 45 678 Sector I Sector II ψψψψ θθθθψψψψ ψψψψ
  • 204.
    http://encon.fke.utm.my/courses/mep1422/DTC_hysteresis.mdl Model { Name DTC_hysteresis Version5.0 SaveDefaultBlockParams on SampleTimeColors off LibraryLinkDisplay none WideLines off ShowLineDimensions off ShowPortDataTypes off ShowLoopsOnError on IgnoreBidirectionalLines off ShowStorageClass off ExecutionOrder off RecordCoverage off CovPath / CovSaveName covdata CovMetricSettings dw CovNameIncrementing off CovHtmlReporting on covSaveCumulativeToWorkspaceVar on CovSaveSingleToWorkspaceVar on CovCumulativeVarName covCumulativeData CovCumulativeReport off DataTypeOverride UseLocalSettings MinMaxOverflowLogging UseLocalSettings MinMaxOverflowArchiveMode Overwrite BlockNameDataTip off BlockParametersDataTip off BlockDescriptionStringDataTip off ToolBar on StatusBar on BrowserShowLibraryLinks off BrowserLookUnderMasks off Created Tue Oct 01 11:07:25 2002 UpdateHistory UpdateHistoryNever ModifiedByFormat %Auto LastModifiedBy Administrator ModifiedDateFormat %Auto LastModifiedDate Mon Aug 09 11:36:28 2004 ModelVersionFormat 1.%AutoIncrement:16 ConfigurationManager none SimParamPage Solver LinearizationMsg none Profile off ParamWorkspaceSource MATLABWorkspace AccelSystemTargetFile accel.tlc AccelTemplateMakefile accel_default_tmf AccelMakeCommand make_rtw TryForcingSFcnDF off ExtModeMexFile ext_comm ExtModeBatchMode off ExtModeTrigType manual ExtModeTrigMode normal ExtModeTrigPort 1 ExtModeTrigElement any ExtModeTrigDuration 1000 ExtModeTrigHoldOff 0 ExtModeTrigDelay 0 ExtModeTrigDirection rising ExtModeTrigLevel 0 ExtModeArchiveMode off ExtModeAutoIncOneShot off ExtModeIncDirWhenArm off ExtModeAddSuffixToVar off ExtModeWriteAllDataToWs off http://encon.fke.utm.my/courses/mep1422/DTC_hysteresis.mdl (1 von 29) [17.05.2005 17:16:36]
  • 205.
    http://encon.fke.utm.my/courses/mep1422/DTC_hysteresis.mdl ExtModeArmWhenConnect on ExtModeSkipDownloadWhenConnect off ExtModeLogAllon ExtModeAutoUpdateStatusClock on BufferReuse on RTWExpressionDepthLimit 5 SimulationMode normal Solver ode5 SolverMode Auto StartTime 0.0 StopTime 1000 MaxOrder 5 MaxStep 0.0001 MinStep 0.00001 MaxNumMinSteps -1 InitialStep 0.00001 FixedStep 1e-6 RelTol 1e-3 AbsTol auto OutputOption RefineOutputTimes OutputTimes [] Refine 1 LoadExternalInput off ExternalInput [t, u] LoadInitialState off InitialState xInitial SaveTime on TimeSaveName t SaveState off StateSaveName xout SaveOutput on OutputSaveName yout SaveFinalState off FinalStateName xFinal SaveFormat Array Decimation 1 LimitDataPoints on MaxDataPoints 10000000 SignalLoggingName sigsOut ConsistencyChecking none ArrayBoundsChecking none AlgebraicLoopMsg warning BlockPriorityViolationMsg warning MinStepSizeMsg warning InheritedTsInSrcMsg warning DiscreteInheritContinuousMsg warning MultiTaskRateTransMsg error SingleTaskRateTransMsg none CheckForMatrixSingularity none IntegerOverflowMsg warning Int32ToFloatConvMsg warning ParameterDowncastMsg error ParameterOverflowMsg error ParameterPrecisionLossMsg warning UnderSpecifiedDataTypeMsg none UnnecessaryDatatypeConvMsg none VectorMatrixConversionMsg none InvalidFcnCallConnMsg error SignalLabelMismatchMsg none UnconnectedInputMsg warning UnconnectedOutputMsg warning UnconnectedLineMsg warning SfunCompatibilityCheckMsg none RTWInlineParameters off BlockReductionOpt off http://encon.fke.utm.my/courses/mep1422/DTC_hysteresis.mdl (2 von 29) [17.05.2005 17:16:36]
  • 206.
    http://encon.fke.utm.my/courses/mep1422/DTC_hysteresis.mdl BooleanDataType off ConditionallyExecuteInputs on ParameterPoolingon OptimizeBlockIOStorage on ZeroCross on AssertionControl UseLocalSettings ProdHWDeviceType Microprocessor ProdHWWordLengths 8,16,32,32 RTWSystemTargetFile grt.tlc RTWTemplateMakefile grt_default_tmf RTWMakeCommand make_rtw RTWGenerateCodeOnly off RTWRetainRTWFile off TLCProfiler off TLCDebug off TLCCoverage off TLCAssertion off BlockDefaults { Orientation right ForegroundColor black BackgroundColor white DropShadow off NamePlacement normal FontName Helvetica FontSize 10 FontWeight normal FontAngle normal ShowName on } BlockParameterDefaults { Block { BlockType Demux Outputs 4 DisplayOption none BusSelectionMode off } Block { BlockType Fcn Expr sin(u[1]) } Block { BlockType Gain Gain 1 Multiplication Element-wise(K.*u) ShowAdditionalParam off ParameterDataTypeMode Same as input ParameterDataType sfix(16) ParameterScalingMode Best Precision: Matrix-wise ParameterScaling 2^0 OutDataTypeMode Same as input OutDataType sfix(16) OutScaling 2^0 LockScale off RndMeth Floor SaturateOnIntegerOverflow on } Block { BlockType Inport Port 1 PortDimensions -1 SampleTime -1 ShowAdditionalParam off LatchInput off DataType auto OutDataType sfix(16) http://encon.fke.utm.my/courses/mep1422/DTC_hysteresis.mdl (3 von 29) [17.05.2005 17:16:37]
  • 207.
    http://encon.fke.utm.my/courses/mep1422/DTC_hysteresis.mdl OutScaling 2^0 SignalType auto SamplingModeauto Interpolate on } Block { BlockType Integrator ExternalReset none InitialConditionSource internal InitialCondition 0 LimitOutput off UpperSaturationLimit inf LowerSaturationLimit -inf ShowSaturationPort off ShowStatePort off AbsoluteTolerance auto ZeroCross on } Block { BlockType Mux Inputs 4 DisplayOption none } Block { BlockType Outport Port 1 OutputWhenDisabled held InitialOutput [] } Block { BlockType Relay OnSwitchValue eps OffSwitchValue eps OnOutputValue 1 OffOutputValue 0 ShowAdditionalParam off OutputDataTypeScalingMode All ports same datatype OutDataType sfix(16) OutScaling 2^0 ConRadixGroup Use specified scaling ZeroCross on } Block { BlockType Scope Floating off ModelBased off TickLabels OneTimeTick ZoomMode on Grid on TimeRange auto YMin -5 YMax 5 SaveToWorkspace off SaveName ScopeData LimitDataPoints on MaxDataPoints 5000 Decimation 1 SampleInput off SampleTime 0 } Block { BlockType S-Function FunctionName system PortCounts [] SFunctionModules '' http://encon.fke.utm.my/courses/mep1422/DTC_hysteresis.mdl (4 von 29) [17.05.2005 17:16:37]
  • 208.
    http://encon.fke.utm.my/courses/mep1422/DTC_hysteresis.mdl } Block { BlockType SignalGenerator WaveFormsine Amplitude 1 Frequency 1 Units Hertz VectorParams1D on } Block { BlockType Step Time 1 Before 0 After 1 SampleTime -1 VectorParams1D on ZeroCross on } Block { BlockType SubSystem ShowPortLabels on Permissions ReadWrite RTWSystemCode Auto RTWFcnNameOpts Auto RTWFileNameOpts Auto SimViewingDevice off DataTypeOverride UseLocalSettings MinMaxOverflowLogging UseLocalSettings } Block { BlockType Sum IconShape rectangular Inputs ++ ShowAdditionalParam off InputSameDT on OutDataTypeMode Same as first input OutDataType sfix(16) OutScaling 2^0 LockScale off RndMeth Floor SaturateOnIntegerOverflow on } } AnnotationDefaults { HorizontalAlignment center VerticalAlignment middle ForegroundColor black BackgroundColor white DropShadow off FontName Helvetica FontSize 10 FontWeight normal FontAngle normal } LineDefaults { FontName Helvetica FontSize 9 FontWeight normal FontAngle normal } System { Name DTC_hysteresis Location [2, 74, 1014, 724] Open on ModelBrowserVisibility off http://encon.fke.utm.my/courses/mep1422/DTC_hysteresis.mdl (5 von 29) [17.05.2005 17:16:37]
  • 209.
    http://encon.fke.utm.my/courses/mep1422/DTC_hysteresis.mdl ModelBrowserWidth 200 ScreenColor white PaperOrientationlandscape PaperPositionMode auto PaperType usletter PaperUnits inches ZoomFactor 100 ReportName simulink-default.rpt Block { BlockType SubSystem Name Induction Machine Ports [3, 8] Position [160, 63, 215, 192] TreatAsAtomicUnit off MaskPromptString Stator resistance (ohm)|Rotor resistance (ohm)| Stator self inductance (H)|Rotor self inductance (H)|Mutual Inductance (H)|No of poles|Moment of inertia (kg.m^2)|Load torque (Nm) MaskStyleString edit,edit,edit,edit,edit,edit,edit,edit MaskTunableValueString on,on,on,on,on,on,on,on MaskCallbackString ||||||| MaskEnableString on,on,on,on,on,on,on,on MaskVisibilityString on,on,on,on,on,on,on,on MaskToolTipString on,on,on,on,on,on,on,on MaskVarAliasString ,,,,,,, MaskVariables Rs=@1;Rr=@2;Ls=@3;Lr=@4;Lm=@5;pole=@6;J=@7;Tloa d=@8; MaskIconFrame on MaskIconOpaque on MaskIconRotate none MaskIconUnits autoscale MaskValueString 5.5|4.51|306.5e-3|306.5e-3|291.9e-3|4|0.03|1 System { Name Induction Machine Location [175, 176, 935, 636] Open off ModelBrowserVisibility off ModelBrowserWidth 200 ScreenColor white PaperOrientation landscape PaperPositionMode auto PaperType usletter PaperUnits inches ZoomFactor 100 Block { BlockType Inport Name Va Position [25, 40, 45, 60] } Block { BlockType Inport Name Vb Position [25, 120, 45, 140] Port 2 } Block { BlockType Inport Name Vc Position [25, 240, 45, 260] Port 3 } Block { BlockType Gain Name 1/J Position [260, 292, 285, 318] Orientation left http://encon.fke.utm.my/courses/mep1422/DTC_hysteresis.mdl (6 von 29) [17.05.2005 17:16:37]
  • 210.
    http://encon.fke.utm.my/courses/mep1422/DTC_hysteresis.mdl Gain 1/J SaturateOnIntegerOverflow off } Block{ BlockType Gain Name 1/J1 Position [295, 347, 320, 373] Gain 0.05 SaturateOnIntegerOverflow off } Block { BlockType SubSystem Name 3to2 Ports [3, 2] Position [105, 81, 135, 139] ShowPortLabels off TreatAsAtomicUnit off System { Name 3to2 Location [4, 42, 628, 468] Open off ModelBrowserVisibility off ModelBrowserWidth 200 ScreenColor white PaperOrientation landscape PaperPositionMode auto PaperType usletter PaperUnits inches ZoomFactor 100 Block { BlockType Inport Name in_1 Position [15, 50, 35, 70] } Block { BlockType Inport Name in_2 Position [15, 115, 35, 135] Port 2 } Block { BlockType Inport Name in_3 Position [15, 180, 35, 200] Port 3 } Block { BlockType Gain Name Gain3 Position [120, 248, 160, 272] Gain 0.577 } Block { BlockType Gain Name Gain4 Position [120, 298, 160, 322] Gain -0.577 } Block { BlockType Gain Name Gain5 Position [145, 143, 185, 167] Gain -0.33333 } Block { http://encon.fke.utm.my/courses/mep1422/DTC_hysteresis.mdl (7 von 29) [17.05.2005 17:16:37]
  • 211.
    http://encon.fke.utm.my/courses/mep1422/DTC_hysteresis.mdl BlockType Gain Name Gain6 Position[140, 183, 180, 207] Gain -0.33333 } Block { BlockType Gain Name Gain7 Position [135, 63, 175, 87] Gain 0.66666 } Block { BlockType Sum Name Ib Ports [2, 1] Position [240, 255, 260, 275] } Block { BlockType Sum Name Ib1 Ports [3, 1] Position [260, 87, 280, 123] Inputs +++ } Block { BlockType Outport Name d Position [330, 60, 350, 80] InitialOutput 0 } Block { BlockType Outport Name q Position [310, 250, 330, 270] Port 2 InitialOutput 0 } Line { SrcBlock Ib1 SrcPort 1 Points [15, 0; 0, -35] DstBlock d DstPort 1 } Line { SrcBlock Gain7 SrcPort 1 Points [30, 0; 0, 20] DstBlock Ib1 DstPort 1 } Line { SrcBlock in_1 SrcPort 1 Points [40, 0; 0, 15] DstBlock Gain7 DstPort 1 } Line { SrcBlock Gain6 SrcPort 1 Points [30, 0; 0, -90] DstBlock Ib1 DstPort 2 } http://encon.fke.utm.my/courses/mep1422/DTC_hysteresis.mdl (8 von 29) [17.05.2005 17:16:37]
  • 212.
    http://encon.fke.utm.my/courses/mep1422/DTC_hysteresis.mdl Line { SrcBlock Gain5 SrcPort1 Points [25, 0; 0, -40] DstBlock Ib1 DstPort 3 } Line { SrcBlock in_3 SrcPort 1 Points [40, 0; 0, 5] Branch { DstBlock Gain6 DstPort 1 } Branch { Points [0, 115] DstBlock Gain4 DstPort 1 } } Line { SrcBlock in_2 SrcPort 1 Points [20, 0; 0, 30] Branch { DstBlock Gain5 DstPort 1 } Branch { Points [0, 105] DstBlock Gain3 DstPort 1 } } Line { SrcBlock Gain3 SrcPort 1 DstBlock Ib DstPort 1 } Line { SrcBlock Gain4 SrcPort 1 Points [30, 0; 0, -40] DstBlock Ib DstPort 2 } Line { SrcBlock Ib SrcPort 1 DstBlock q DstPort 1 } } } Block { BlockType Demux Name Demux Ports [1, 5] Position [420, 91, 460, 149] Outputs 5 } Block { BlockType Gain http://encon.fke.utm.my/courses/mep1422/DTC_hysteresis.mdl (9 von 29) [17.05.2005 17:16:37]
  • 213.
    http://encon.fke.utm.my/courses/mep1422/DTC_hysteresis.mdl Name Gain1 Position [150,407, 175, 433] Orientation left Gain 2/pole } Block { BlockType SubSystem Name IM1 Ports [1, 1] Position [320, 106, 380, 134] TreatAsAtomicUnit off System { Name IM1 Location [248, 340, 468, 422] Open off ModelBrowserVisibility off ModelBrowserWidth 200 ScreenColor white PaperOrientation landscape PaperPositionMode auto PaperType usletter PaperUnits inches ZoomFactor 100 Block { BlockType Inport Name In1 Position [25, 33, 55, 47] } Block { BlockType S-Function Name S-Function Ports [1, 1] Position [80, 25, 140, 55] FunctionName imch Parameters Rs, Rr, Ls,Lr,Lm,pole } Block { BlockType Outport Name Out1 Position [165, 33, 195, 47] InitialOutput 0 } Line { SrcBlock In1 SrcPort 1 DstBlock S-Function DstPort 1 } Line { SrcBlock S-Function SrcPort 1 DstBlock Out1 DstPort 1 } } } Block { BlockType Integrator Name Integrator Ports [1, 1] Position [360, 295, 380, 315] Orientation left } Block { BlockType Mux http://encon.fke.utm.my/courses/mep1422/DTC_hysteresis.mdl (10 von 29) [17.05.2005 17:16:37]
  • 214.
    http://encon.fke.utm.my/courses/mep1422/DTC_hysteresis.mdl Name Mux Ports [3,1] Position [260, 104, 290, 136] Inputs 3 } Block { BlockType Sum Name Sum Ports [2, 1] Position [440, 287, 460, 323] Orientation left Inputs +- } Block { BlockType Outport Name isd Position [630, 25, 650, 45] InitialOutput 0 } Block { BlockType Outport Name isq Position [625, 70, 645, 90] Port 2 InitialOutput 0 } Block { BlockType Outport Name ird Position [600, 140, 620, 160] Port 3 InitialOutput 0 } Block { BlockType Outport Name speed Position [90, 410, 110, 430] Orientation left Port 4 InitialOutput 0 } Block { BlockType Outport Name Vd Position [265, 50, 285, 70] Port 5 InitialOutput 0 } Block { BlockType Outport Name irq Position [595, 185, 615, 205] Port 6 InitialOutput 0 } Block { BlockType Outport Name Vq Position [90, 285, 110, 305] Orientation left Port 7 InitialOutput 0 } Block { BlockType Outport http://encon.fke.utm.my/courses/mep1422/DTC_hysteresis.mdl (11 von 29) [17.05.2005 17:16:37]
  • 215.
    http://encon.fke.utm.my/courses/mep1422/DTC_hysteresis.mdl Name Te Position [715,230, 735, 250] Port 8 InitialOutput 0 } Line { SrcBlock Demux SrcPort 1 Points [60, 0; 0, -20] DstBlock isq DstPort 1 } Line { SrcBlock Demux SrcPort 2 Points [65, 0; 0, -75] DstBlock isd DstPort 1 } Line { SrcBlock 3to2 SrcPort 2 Points [0, 0] Branch { Points [0, 170] DstBlock Vq DstPort 1 } Branch { Points [55, 0; 0, -15] DstBlock Mux DstPort 1 } } Line { SrcBlock 3to2 SrcPort 1 Points [0, 0; 25, 0] Branch { Points [0, -35] DstBlock Vd DstPort 1 } Branch { Points [30, 0; 0, 25] DstBlock Mux DstPort 2 } } Line { SrcBlock Demux SrcPort 5 Points [45, 0; 0, 145] Branch { Points [0, 15; -35, 0] DstBlock Sum DstPort 1 } Branch { Points [70, 0; 0, -45] DstBlock Te DstPort 1 } } Line { http://encon.fke.utm.my/courses/mep1422/DTC_hysteresis.mdl (12 von 29) [17.05.2005 17:16:37]
  • 216.
    http://encon.fke.utm.my/courses/mep1422/DTC_hysteresis.mdl SrcBlock Vc SrcPort 1 Points[20, 0; 0, -120] DstBlock 3to2 DstPort 3 } Line { SrcBlock Vb SrcPort 1 Points [20, 0; 0, -20] DstBlock 3to2 DstPort 2 } Line { SrcBlock Va SrcPort 1 Points [20, 0; 0, 40] DstBlock 3to2 DstPort 1 } Line { SrcBlock 1/J SrcPort 1 Points [0, 0; -25, 0] Branch { Points [0, -175] DstBlock Mux DstPort 3 } Branch { Points [-15, 0; 0, 115] DstBlock Gain1 DstPort 1 } } Line { SrcBlock Mux SrcPort 1 DstBlock IM1 DstPort 1 } Line { SrcBlock IM1 SrcPort 1 DstBlock Demux DstPort 1 } Line { SrcBlock Sum SrcPort 1 DstBlock Integrator DstPort 1 } Line { SrcBlock Integrator SrcPort 1 DstBlock 1/J DstPort 1 } Line { SrcBlock 1/J1 SrcPort 1 Points [190, 0; 0, -45] DstBlock Sum DstPort 2 http://encon.fke.utm.my/courses/mep1422/DTC_hysteresis.mdl (13 von 29) [17.05.2005 17:16:37]
  • 217.
    http://encon.fke.utm.my/courses/mep1422/DTC_hysteresis.mdl } Line { SrcBlock Demux SrcPort3 Points [30, 0; 0, 75] DstBlock irq DstPort 1 } Line { SrcBlock Demux SrcPort 4 Points [25, 0; 0, 20] DstBlock ird DstPort 1 } Line { SrcBlock Gain1 SrcPort 1 Points [0, 0; -10, 0] Branch { DstBlock speed DstPort 1 } Branch { Points [0, -60] DstBlock 1/J1 DstPort 1 } } Annotation { Name q Position [482, 87] VerticalAlignment top } } } Block { BlockType S-Function Name S-Function2 Ports [1, 1] Position [220, 355, 270, 375] Orientation left FunctionName flxp2 } Block { BlockType Scope Name Scope Ports [3] Position [560, 214, 590, 246] Location [249, 259, 660, 649] Open on NumInputPorts 3 ZoomMode yonly List { ListType AxesTitles axes1 %SignalLabel axes2 %SignalLabel axes3 %SignalLabel } List { ListType SelectedSignals axes1 axes2 axes3 } http://encon.fke.utm.my/courses/mep1422/DTC_hysteresis.mdl (14 von 29) [17.05.2005 17:16:37]
  • 218.
    http://encon.fke.utm.my/courses/mep1422/DTC_hysteresis.mdl TimeRange 0.1 YMin -0.1~-20~-15 YMax2~20~15 DataFormat StructureWithTime } Block { BlockType Scope Name Scope1 Ports [1] Position [560, 144, 590, 176] Location [667, 408, 991, 647] Open on NumInputPorts 1 ZoomMode yonly List { ListType AxesTitles axes1 %SignalLabel } List { ListType SelectedSignals axes1 } TimeRange 0.01 YMin -0.1 YMax 2 SaveName ScopeData1 DataFormat StructureWithTime } Block { BlockType Scope Name Scope2 Ports [1] Position [325, 184, 355, 216] Location [667, 110, 991, 349] Open on NumInputPorts 1 ZoomMode yonly List { ListType AxesTitles axes1 %SignalLabel } List { ListType SelectedSignals axes1 } TimeRange 0.01 YMin -20 YMax 20 SaveName ScopeData2 DataFormat StructureWithTime } Block { BlockType SignalGenerator Name SignalnGenerator Position [640, 320, 670, 350] Orientation left WaveForm square Amplitude -15 Frequency 15 } Block { BlockType Step Name Step Position [545, 380, 575, 410] Orientation left http://encon.fke.utm.my/courses/mep1422/DTC_hysteresis.mdl (15 von 29) [17.05.2005 17:16:37]
  • 219.
    http://encon.fke.utm.my/courses/mep1422/DTC_hysteresis.mdl Time 0.001 After 1.2 } Block{ BlockType SubSystem Name Subsystem Ports [3, 3] Position [110, 286, 160, 384] Orientation left TreatAsAtomicUnit off System { Name Subsystem Location [230, 305, 670, 522] Open off ModelBrowserVisibility off ModelBrowserWidth 200 ScreenColor white PaperOrientation landscape PaperPositionMode auto PaperType usletter PaperUnits inches ZoomFactor 100 Block { BlockType Inport Name T,err Position [25, 35, 45, 55] } Block { BlockType Inport Name Flx,err Position [25, 105, 45, 125] Port 2 } Block { BlockType Inport Name Flx ang Position [25, 160, 45, 180] Port 3 } Block { BlockType Demux Name Demux Ports [1, 3] Position [280, 99, 320, 131] Outputs 3 } Block { BlockType Mux Name Mux Ports [3, 1] Position [100, 99, 130, 131] Inputs 3 } Block { BlockType S-Function Name S-Function1 Ports [1, 1] Position [180, 105, 230, 125] FunctionName select2 } Block { BlockType Outport Name Sa Position [375, 25, 395, 45] InitialOutput 0 http://encon.fke.utm.my/courses/mep1422/DTC_hysteresis.mdl (16 von 29) [17.05.2005 17:16:37]
  • 220.
    http://encon.fke.utm.my/courses/mep1422/DTC_hysteresis.mdl } Block { BlockType Outport NameSb Position [395, 105, 415, 125] Port 2 InitialOutput 0 } Block { BlockType Outport Name Sc Position [350, 170, 370, 190] Port 3 InitialOutput 0 } Line { SrcBlock Flx ang SrcPort 1 DstBlock Mux DstPort 3 } Line { SrcBlock Demux SrcPort 3 Points [0, 55] DstBlock Sc DstPort 1 } Line { SrcBlock Flx,err SrcPort 1 DstBlock Mux DstPort 2 } Line { SrcBlock Demux SrcPort 2 DstBlock Sb DstPort 1 } Line { SrcBlock T,err SrcPort 1 DstBlock Mux DstPort 1 } Line { SrcBlock Demux SrcPort 1 Points [0, -70] DstBlock Sa DstPort 1 } Line { SrcBlock Mux SrcPort 1 DstBlock S-Function1 DstPort 1 } Line { SrcBlock S-Function1 SrcPort 1 DstBlock Demux DstPort 1 } http://encon.fke.utm.my/courses/mep1422/DTC_hysteresis.mdl (17 von 29) [17.05.2005 17:16:37]
  • 221.
    http://encon.fke.utm.my/courses/mep1422/DTC_hysteresis.mdl } } Block { BlockType Sum NameSum2 Ports [2, 1] Position [510, 307, 530, 343] Orientation left Inputs -+ } Block { BlockType Sum Name Sum4 Ports [2, 1] Position [435, 380, 455, 400] Orientation left Inputs +- } Block { BlockType SubSystem Name Voltage-controllednPWM-VSI1 Ports [3, 3] Position [70, 96, 100, 164] ShowPortLabels off TreatAsAtomicUnit off System { Name Voltage-controllednPWM-VSI1 Location [-23, 85, 764, 579] Open off ModelBrowserVisibility off ModelBrowserWidth 200 ScreenColor white PaperOrientation landscape PaperPositionMode auto PaperType usletter PaperUnits inches ZoomFactor 100 Block { BlockType Inport Name in_5 Position [370, 60, 390, 80] Orientation left } Block { BlockType Inport Name in_6 Position [390, 155, 410, 175] Orientation left Port 2 } Block { BlockType Inport Name in_7 Position [395, 225, 415, 245] Orientation left Port 3 } Block { BlockType Gain Name Gain1 Position [290, 152, 315, 178] Orientation left Gain 240 } Block { http://encon.fke.utm.my/courses/mep1422/DTC_hysteresis.mdl (18 von 29) [17.05.2005 17:16:37]
  • 222.
    http://encon.fke.utm.my/courses/mep1422/DTC_hysteresis.mdl BlockType Gain Name Gain2 Position[295, 222, 320, 248] Orientation left Gain 240 } Block { BlockType Gain Name Gain3 Position [285, 57, 310, 83] Orientation left Gain 240 } Block { BlockType Outport Name out_1 Position [160, 60, 180, 80] Orientation left InitialOutput 0 } Block { BlockType Outport Name out_2 Position [165, 155, 185, 175] Orientation left Port 2 InitialOutput 0 } Block { BlockType Outport Name out_3 Position [175, 225, 195, 245] Orientation left Port 3 InitialOutput 0 } Line { SrcBlock in_5 SrcPort 1 DstBlock Gain3 DstPort 1 } Line { SrcBlock in_6 SrcPort 1 DstBlock Gain1 DstPort 1 } Line { SrcBlock in_7 SrcPort 1 DstBlock Gain2 DstPort 1 } Line { SrcBlock Gain3 SrcPort 1 DstBlock out_1 DstPort 1 } Line { SrcBlock Gain1 SrcPort 1 DstBlock out_2 DstPort 1 http://encon.fke.utm.my/courses/mep1422/DTC_hysteresis.mdl (19 von 29) [17.05.2005 17:16:37]
  • 223.
    http://encon.fke.utm.my/courses/mep1422/DTC_hysteresis.mdl } Line { SrcBlock Gain2 SrcPort1 DstBlock out_3 DstPort 1 } } } Block { BlockType Relay Name fluxnhysterisis Position [335, 378, 365, 402] Orientation left OnSwitchValue 0.01 OffSwitchValue -0.01 } Block { BlockType SubSystem Name stator flux - voltage model Ports [4, 4] Position [345, 15, 415, 145] TreatAsAtomicUnit off MaskPromptString Stator resistance MaskStyleString edit MaskTunableValueString on MaskEnableString on MaskVisibilityString on MaskToolTipString on MaskVariables Rs=@1; MaskIconFrame on MaskIconOpaque on MaskIconRotate none MaskIconUnits autoscale MaskValueString 5.5 System { Name stator flux - voltage model Location [160, 288, 765, 529] Open off ModelBrowserVisibility off ModelBrowserWidth 200 ScreenColor white PaperOrientation landscape PaperPositionMode auto PaperType usletter PaperUnits inches ZoomFactor 100 Block { BlockType Inport Name vd Position [50, 33, 80, 47] } Block { BlockType Inport Name id Position [40, 98, 70, 112] Port 2 } Block { BlockType Inport Name vq Position [60, 143, 90, 157] Port 3 } Block { http://encon.fke.utm.my/courses/mep1422/DTC_hysteresis.mdl (20 von 29) [17.05.2005 17:16:37]
  • 224.
    http://encon.fke.utm.my/courses/mep1422/DTC_hysteresis.mdl BlockType Inport Name iq Position[25, 193, 55, 207] Port 4 } Block { BlockType SubSystem Name Cartesian to Polar Ports [2, 2] Position [420, 92, 455, 143] ShowPortLabels off TreatAsAtomicUnit off MaskType [x,y]-[r,theta] MaskDescription Tranformation from cartesian to polarncoor dinates.nr=sqrt(x^2+y^2), theta=atan(y/x) MaskHelp Unmask this block for more help. MaskDisplay plot(0,0,100,100,[24,20,15,20,20],[85,95,85 ,95,20],[80,20,95,85,95,85],[70,20,20,15,20,24],[56,56,55,52,50,46],[20,26,31 ,35,38,42]) MaskIconFrame on MaskIconOpaque on MaskIconRotate none MaskIconUnits autoscale System { Name Cartesian to Polar Location [0, 0, 359, 206] Open off ModelBrowserVisibility off ModelBrowserWidth 200 ScreenColor white PaperOrientation landscape PaperPositionMode auto PaperType usletter PaperUnits inches ZoomFactor 100 Block { BlockType Inport Name x Position [20, 70, 40, 90] } Block { BlockType Inport Name y Position [20, 129, 40, 151] Port 2 } Block { BlockType Mux Name Mux Ports [2, 1] Position [75, 96, 105, 129] Inputs 2 } Block { BlockType Fcn Name x-r Position [155, 72, 260, 98] Expr hypot(u[1],u[2]) } Block { BlockType Fcn Name x-theta Position [160, 129, 265, 151] Expr atan2(u[2],u[1]) } http://encon.fke.utm.my/courses/mep1422/DTC_hysteresis.mdl (21 von 29) [17.05.2005 17:16:37]
  • 225.
    http://encon.fke.utm.my/courses/mep1422/DTC_hysteresis.mdl Block { BlockType Outport Namer Position [295, 75, 315, 95] InitialOutput 0 } Block { BlockType Outport Name theta Position [295, 130, 315, 150] Port 2 InitialOutput 0 } Line { SrcBlock x-theta SrcPort 1 DstBlock theta DstPort 1 } Line { SrcBlock y SrcPort 1 DstBlock Mux DstPort 2 } Line { SrcBlock x SrcPort 1 DstBlock Mux DstPort 1 } Line { SrcBlock x-r SrcPort 1 DstBlock r DstPort 1 } Line { SrcBlock Mux SrcPort 1 Points [15, 0] Branch { Points [0, 25] DstBlock x-theta DstPort 1 } Branch { Points [0, -30] DstBlock x-r DstPort 1 } } Annotation { Name Cartesian to Polar Position [167, 37] VerticalAlignment top } } } Block { BlockType Gain Name Gain2 Position [170, 167, 195, 193] Gain Rs } http://encon.fke.utm.my/courses/mep1422/DTC_hysteresis.mdl (22 von 29) [17.05.2005 17:16:37]
  • 226.
    http://encon.fke.utm.my/courses/mep1422/DTC_hysteresis.mdl Block { BlockType Gain NameGain3 Position [170, 112, 195, 138] Gain Rs } Block { BlockType Integrator Name Integrator Ports [1, 1] Position [315, 85, 345, 115] } Block { BlockType Integrator Name Integrator1 Ports [1, 1] Position [310, 165, 340, 195] } Block { BlockType Sum Name Sum6 Ports [2, 1] Position [240, 90, 260, 110] Inputs +- } Block { BlockType Sum Name Sum7 Ports [2, 1] Position [240, 145, 260, 165] Inputs +- } Block { BlockType Outport Name flxsdv Position [500, 28, 530, 42] } Block { BlockType Outport Name flxsv Position [550, 88, 580, 102] Port 2 InitialOutput 0 } Block { BlockType Outport Name angflxsv Position [480, 123, 510, 137] Port 3 InitialOutput 0 } Block { BlockType Outport Name flxsqv Position [435, 203, 465, 217] Port 4 } Line { SrcBlock Sum6 SrcPort 1 DstBlock Integrator DstPort 1 } Line { SrcBlock Sum7 http://encon.fke.utm.my/courses/mep1422/DTC_hysteresis.mdl (23 von 29) [17.05.2005 17:16:37]
  • 227.
    http://encon.fke.utm.my/courses/mep1422/DTC_hysteresis.mdl SrcPort 1 DstBlock Integrator1 DstPort1 } Line { SrcBlock Gain3 SrcPort 1 Points [25, 0] DstBlock Sum6 DstPort 2 } Line { SrcBlock Gain2 SrcPort 1 Points [0, -10] DstBlock Sum7 DstPort 2 } Line { SrcBlock vd SrcPort 1 Points [60, 0; 0, 55] DstBlock Sum6 DstPort 1 } Line { SrcBlock Integrator SrcPort 1 Points [0, 5; 25, 0] Branch { DstBlock Cartesian to Polar DstPort 1 } Branch { Points [0, -70] DstBlock flxsdv DstPort 1 } } Line { SrcBlock Integrator1 SrcPort 1 Points [50, 0] Branch { Points [0, -50] DstBlock Cartesian to Polar DstPort 2 } Branch { Points [0, 30] DstBlock flxsqv DstPort 1 } } Line { SrcBlock Cartesian to Polar SrcPort 1 Points [75, 0] DstBlock flxsv DstPort 1 } Line { SrcBlock id SrcPort 1 Points [0, 20] http://encon.fke.utm.my/courses/mep1422/DTC_hysteresis.mdl (24 von 29) [17.05.2005 17:16:37]
  • 228.
    http://encon.fke.utm.my/courses/mep1422/DTC_hysteresis.mdl DstBlock Gain3 DstPort 1 } Line{ SrcBlock Cartesian to Polar SrcPort 2 DstBlock angflxsv DstPort 1 } Line { SrcBlock vq SrcPort 1 DstBlock Sum7 DstPort 1 } Line { SrcBlock iq SrcPort 1 Points [0, -20] DstBlock Gain2 DstPort 1 } } } Block { BlockType SubSystem Name torquehys Ports [1, 1] Position [365, 300, 395, 350] Orientation left ShowPortLabels off TreatAsAtomicUnit off MaskPromptString Hyst band MaskStyleString edit MaskTunableValueString on MaskEnableString on MaskVisibilityString on MaskToolTipString on MaskVariables Th=@1; MaskIconFrame on MaskIconOpaque on MaskIconRotate none MaskIconUnits autoscale MaskValueString 2 System { Name torquehys Location [50, 122, 340, 345] Open off ModelBrowserVisibility off ModelBrowserWidth 200 ScreenColor white PaperOrientation landscape PaperPositionMode auto PaperType usletter PaperUnits inches ZoomFactor 100 Block { BlockType Inport Name in_1 Position [275, 95, 295, 115] Orientation left } Block { BlockType Relay Name Relay http://encon.fke.utm.my/courses/mep1422/DTC_hysteresis.mdl (25 von 29) [17.05.2005 17:16:37]
  • 229.
    http://encon.fke.utm.my/courses/mep1422/DTC_hysteresis.mdl Position [185, 58,215, 82] Orientation left OnSwitchValue Th/2 OffSwitchValue 0 } Block { BlockType Relay Name Relay1 Position [185, 123, 215, 147] Orientation left OnSwitchValue 0 OffSwitchValue -Th/2 OnOutputValue 0 OffOutputValue -1 } Block { BlockType Sum Name Sum3 Ports [2, 1] Position [55, 105, 75, 125] Orientation left } Block { BlockType Outport Name out_1 Position [15, 105, 35, 125] Orientation left InitialOutput 0 } Line { SrcBlock Sum3 SrcPort 1 DstBlock out_1 DstPort 1 } Line { SrcBlock Relay1 SrcPort 1 Points [-75, 0] DstBlock Sum3 DstPort 2 } Line { SrcBlock Relay SrcPort 1 Points [-65, 0] DstBlock Sum3 DstPort 1 } Line { SrcBlock in_1 SrcPort 1 Points [-20, 0] Branch { Points [0, 30] DstBlock Relay1 DstPort 1 } Branch { Points [-5, 0] DstBlock Relay DstPort 1 } } } http://encon.fke.utm.my/courses/mep1422/DTC_hysteresis.mdl (26 von 29) [17.05.2005 17:16:37]
  • 230.
    http://encon.fke.utm.my/courses/mep1422/DTC_hysteresis.mdl } Line { SrcBlock InductionMachine SrcPort 5 Points [30, 0; 0, -100] DstBlock stator flux - voltage model DstPort 1 } Line { SrcBlock Induction Machine SrcPort 1 Points [110, 0] DstBlock stator flux - voltage model DstPort 2 } Line { SrcBlock Induction Machine SrcPort 2 Points [70, 0; 0, 35] DstBlock stator flux - voltage model DstPort 4 } Line { SrcBlock Induction Machine SrcPort 7 Points [15, 0; 0, -70] DstBlock stator flux - voltage model DstPort 3 } Line { SrcBlock stator flux - voltage model SrcPort 3 Points [40, 0; 0, 270] DstBlock S-Function2 DstPort 1 } Line { SrcBlock Induction Machine SrcPort 8 Points [20, 0; 0, 20] Branch { Points [0, 90; 140, 0] Branch { Points [165, 0] DstBlock Sum2 DstPort 1 } Branch { Points [0, -60] DstBlock Scope DstPort 2 } } Branch { DstBlock Scope2 DstPort 1 } } Line { SrcBlock stator flux - voltage model SrcPort 2 Points [65, 0; 0, 95] Branch { Points [0, 60] Branch { http://encon.fke.utm.my/courses/mep1422/DTC_hysteresis.mdl (27 von 29) [17.05.2005 17:16:37]
  • 231.
    http://encon.fke.utm.my/courses/mep1422/DTC_hysteresis.mdl Points [0, 165] DstBlockSum4 DstPort 1 } Branch { DstBlock Scope DstPort 1 } } Branch { DstBlock Scope1 DstPort 1 } } Line { SrcBlock Voltage-controllednPWM-VSI1 SrcPort 1 Points [20, 0; 0, -25] DstBlock Induction Machine DstPort 1 } Line { SrcBlock Voltage-controllednPWM-VSI1 SrcPort 2 DstBlock Induction Machine DstPort 2 } Line { SrcBlock Voltage-controllednPWM-VSI1 SrcPort 3 Points [20, 0; 0, 25] DstBlock Induction Machine DstPort 3 } Line { SrcBlock Subsystem SrcPort 1 Points [-80, 0; 0, -195] DstBlock Voltage-controllednPWM-VSI1 DstPort 1 } Line { SrcBlock Subsystem SrcPort 2 Points [-70, 0; 0, -205] DstBlock Voltage-controllednPWM-VSI1 DstPort 2 } Line { SrcBlock Subsystem SrcPort 3 Points [-60, 0; 0, -215] DstBlock Voltage-controllednPWM-VSI1 DstPort 3 } Line { SrcBlock fluxnhysterisis SrcPort 1 Points [-40, 0; 0, -55] DstBlock Subsystem DstPort 2 } Line { SrcBlock Sum4 SrcPort 1 http://encon.fke.utm.my/courses/mep1422/DTC_hysteresis.mdl (28 von 29) [17.05.2005 17:16:37]
  • 232.
    http://encon.fke.utm.my/courses/mep1422/DTC_hysteresis.mdl DstBlock fluxnhysterisis DstPort 1 } Line{ SrcBlock Step SrcPort 1 DstBlock Sum4 DstPort 2 } Line { SrcBlock torquehys SrcPort 1 Points [-60, 0; 0, -20] DstBlock Subsystem DstPort 1 } Line { SrcBlock Sum2 SrcPort 1 DstBlock torquehys DstPort 1 } Line { SrcBlock SignalnGenerator SrcPort 1 DstBlock Sum2 DstPort 2 } Line { SrcBlock S-Function2 SrcPort 1 DstBlock Subsystem DstPort 3 } Line { SrcBlock Induction Machine SrcPort 4 Points [45, 0; 0, 120] DstBlock Scope DstPort 3 } } } http://encon.fke.utm.my/courses/mep1422/DTC_hysteresis.mdl (29 von 29) [17.05.2005 17:16:37]