Dr. Harshal Ashok Pawar
Assistant Professor & HOD (Quality Assurance),
Dr. L. H. Hiranandani College of Pharmacy, Ulhasnagar
Email : harshal.dlhhcop@gmail.com , hapkmk@rediffmail.com
CONTENTS
 Theoretical aspect
 Instrumentation
 Pre-requisite
 Selection of Dissolution medium
 Optimization of dissolution parameters Optimization of dissolution parameters
 Specifications /Acceptance criteria
 Comparison of Dissolution Profiling
 Biovaivers
Theoretical AspectTheoretical Aspect
DISSOLUTION
 In the body, a pharmaceutical
active ingredient must be “in
solution” before it can be
absorbed by the blood andabsorbed by the blood and
ultimately carried to the
receptor site to render a
therapeutic effect (in vivo).
 Dissolution is the process
by which that active
ingredient enters into
solvent to yield a solution.
DISSOLUTION SOLUBILITY
Dissolution rate is defined as
the amount of solid substance
that goes into solution per
unit time under standard
Absolute solubility is defined
as the maximum amount of
solute dissolved in a given
solvent under standardunit time under standard
conditions of temperature,
pH, solvent composition and
constant solid surface area.
solvent under standard
conditions of temperature ,
pressure and pH.
It is a dynamic process. It is a static process.
MECHAMISM OF DISSOLUTION
 Initial mechanical lag
 Wetting of dosage
form
 Penetration of
dissolution medium
 Disintegration Disintegration
 Deaggregation
 Dissolution
 Occlusion of some
particles
Dissolution process of solid dosage Forms :
DISINTEGRATION DISSOLUTION
DISSOLUTION ABSORPTION
IN-VIVO
TABLETS OR
CAPSULES
GRANULES OR
AGGREGATES
DRUG IN
SOLUTION
(IN-VITRO OR IN-
DRUG IN
BLOOD,OTHER
FLUIDS,AND
IN-VIVO
DISAGGREGATION
DISSOLUTION
AGGREGATES
FINE PARTICLES
(IN-VITRO OR IN-
VIVO)
FLUIDS,AND
TISSUES
Dissolution Testing
Dissolution is one the three primary tests used to
release a finished drug product:
 Assay – determines the overall potency of the batch and ensures
the accuracy of the finished drug product.
 Dose Uniformity – determines the consistency among the Dose Uniformity – determines the consistency among the
individual dosage units and ensures the precision of the
manufacturing process.
 Dissolution – ensures that the performance of the finished drug
product is consistent with the release rates of the API as determined
in bioavailability studies during the clinical trials.
Which product to be tested?
USP <1088>:
“No product, including suspensions and chewable tablets,
should be developed without dissolution or drug release
characterization where a solid phase exists.”
and
“Dissolution testing is required for all solid oral Pharmacopeial“Dissolution testing is required for all solid oral Pharmacopeial
dosage forms in which absorption of the drug is necessary
for the product to exert the desired therapeutic effect.
Exceptions are for tablets meeting a requirement for
completeness of solution or for rapid (10 to 15 minutes)
disintegration for soluble or radiolabeled drugs.”
NEED FOR DISSOLUTION TESTING
 Development and Optimization of dosage forms.
 Batch to batch drug release uniformity.
 Ensures quality, safety, efficacy and stability of the product.
 Evaluation of IVIV Correlation / bioavailability .
 To support waiver for bioequivalence requirement.
 For assessing Pre and Post approval changes in manufacturing
process, or formulation
Dissolution and Drug Development
Drug
Clinical trial
(IVIV)
Manufacturing
(Quality
control)
Discovery ( Little to
no dissolution)
Characterization
(Intrinsic
dissolution)
Drug
development
(DMD)
control)
InstrumentationInstrumentation
I.P U.S.P B.P E.P
TYPE 1 Paddle
apparatus
Basket
apparatus
Basket
apparatus
Basket
apparatus
TYPE 2 Basket
apparatus
Paddle
apparatus
Paddle
apparatus
Paddle
apparatus
TYPE 3 Reciprocating
cylinder
Flow through
cell
Flow through
cell
TYPE 4 Flow through
cell
TYPE 5 Paddle over
disk
TYPE 6 Rotating
cylinder
TYPE 7 Reciprocating
disk
APPARATUS-1(ROTATING BASKET)
DESIGN:
 Vessel: -Made of borosilicate glass.
-Semi hemispherical bottom
-Capacity 1000ml
 Shaft : -Stainless steel type 316
-Rotates smoothly without
significance wobble(100 rpm)
-Speed regulator
 Water bath:-Maintained at 37±0.5ºC
 USE: Tablets, capsules, delayed release
suppositories, floating dosage forms.
Apparatus 1 - Basket
 Advantages
 Full pH change during the test
 Can be easily automated
which is important for routine
investigations.
 Disadvantages
 Basket screen is clogged with
gummy particles.
 Hydrodynamic dead zone
under the basket
 Degassing is particularly
important
 Mesh gets corroded by HCl solution.
APPARATUS-2 (PADDLE)
 DESIGN:
 Vessel: -Same as basket apparatus
 Shaft: -The blade passes through the shaft so that the bottom of the
blade fuses with bottom of the shaft.
 Stirring elements: -Made of tefflon
For laboratory purposeFor laboratory purpose
-Stainless steel 316
 Water-bath: -Maintains at 37±0.5°C
 Sinkers : -Platinum wire used to prevent
tablet/capsule from floating
 Advantages
 Easy to use
 Robust
 Can be easily automated which is important for
routine investigations
 Disadvantages Disadvantages
 pH/media change is often difficult
 Sinkers for floating dosage forms
Paddle apparatus:
APPARATUS-3(RECIPROCATING CYLINDER)
Tester was designed to test the dissolution rates of extended release
products or any dosage form requiring release profiling at multiple pH
levels.
 DESIGN:
 Vessel: -Set of cylindrical flat bottom glass vessels
-Set of reciprocating cylinders
-stainless steel fittings(type 316) and
screens made of nonsorbing orscreens made of nonsorbing or
non-reactive materials.
 Agitation type: -Reciprocating at 5-35 rpm
 Volume of dissolution medium:-200-250ml
 Water bath:- Maintain at 37±0.5°C
 USE: Chewable Tablets, beads, controlled and
Extended release formulations, Soft gel cap,
Non Disintegrating type products
METHOD(Reciprocating cylinder):
 Place the stated volume of dissolution medium in each vessel of the
apparatus, assemble the apparatus, equilibrate the dissolution
medium to 37±0.5 and remove the thermometer
 Place one dosage form unit in each of the cylinders taking care to
exclude the air bubbles from the surface of each dosage unit and
immediately operate the apparatus as specified in the monograph.
 During the upward and downward stroke, the reciprocating cylinder During the upward and downward stroke, the reciprocating cylinder
moves through a total distance of 9.9 to 10.1cm.
 Within the time interval specified, raise the cylinders and withdraw a
portion of the solution under test from a zone midway between the
surface of the dissolution medium and bottom of each vessel.
 Advantages
 Easy to change the pH
 pH-profiles
 Hydrodynamics can be
directly influenced by
varying the dip rate
 Disadvantages
 Small volume (max. 250 ml)
 Little experience
 Limited data
APPARATUS-4 (FLOW THROUGH CELL)
 DESIGN:
 Reservoir : -For dissolution medium
 Pump : -Forces dissolution medium through cell
-Holding a sample
-Flow rate 10-100ml/min
-Laminar flow is maintained
-Peristaltic/centrifugal pumps are not recommended
 Water bath:- Maintain at 37±0.5°C
 USE:
 Modified-release dosage forms and immediate-release dosage forms
 Soft gelatin capsules, beaded products, suppositories, or injectable-depot dosage forms
 Suspension-type extended-release dosage forms for oral or parenteral use, or ocular
application.
METHOD(Flow through cell):
 The flow through cell is transparent & inert mounted vertically
with filters.
 Standard cell diameters are 12 & 22.6 mm.
 The bottom cone usually filled with glass beads of 1 mm
diameter.
 Tablet holder used for positioning special dosage form e.g. inlay
tablets.
Place the glass beads into the cell as specified in the monograph. Place the glass beads into the cell as specified in the monograph.
 Place one dosage unit on top of the beads or on a wire carrier.
 Assemble the filter head and fix the parts together by means of a
suitable clamping device.
 Introduce by the pump of the dissolution medium warmed to
37±0.5 through the bottom of the cell to obtain the flow rate
specified and measured with an accuracy of 5%.
 Collect the eluate by fractions at each of the times stated.
 Advantages
 Easy to change media pH
 pH-profile possible
 Sink conditions maintained.
 Different modes
a) open system
b) closed system
 Disadvantages
 Deaeration necessary
 High volumes of media
 Labor intensive
Cell types:
Tablets 12 mm Tablets 22.6 mm Powders / Granules Implants Suppositories /
Soft gelatincapsules
Flow-Through Cell:
APPARATUS-5(PADDLE-OVER-DISK)
 DESIGN:
 Vessel
 Shaft
 Stirring elements- rotating speed 25-50 rpm
 Sample holder:-disk assembly that hold a product in such a way Sample holder:-disk assembly that hold a product in such a way
that release surface is parallel with paddle
-Paddle is directly attached over disk assembly
-Samples are drawn between surface off the medium
and top of the paddle blade
 Volume:900ml
 Temperature:32°C (Similar to skin)
 USE: Transdermal patches, ointments, floaters , emulsions.
 Modification: Disk design and volume
 Advantages:
 Easy to handle
 Sink conditions are maintained.
 Membrane effect is minimum.
i.e. drug is placed on a disc at the bottom.
Disadvantages: Disadvantages:
 Disk assembly restricts the patch size
 17 mesh is standard(others available)
 Accommodates patches up to 90mm.
METHOD(Paddle over disk)
 This method is used for testing the release of drugs from
transdermal products.
 The apparatus consists of a sample holder or disc assembly that
holds the product.
 The entire preparation is placed in a dissolution flask filled with
specified medium maintained at 32ºC.specified medium maintained at 32ºC.
 The paddle is placed directly over the disc assembly.
 The disk assembly holds the system flat and is positioned such that
release surface is placed parallel with the bottom of the paddle
blade. Vessel is covered to minimize evaporation during test.
 Samples are drawn midway between the surface of dissolution
medium and the top of the paddle blade at specified times.
APPARATUS-6(ROTATING CYLINDER)
 DESIGN:
 Vessel:- In place of basket, cylinder is used.
 Shaft :-Stainless steel 316
 Sample :- Mounted to cuprophan (inner porous cellulosic material)
an entire system adheres to cylinder.an entire system adheres to cylinder.
- Dosage unit is placed in cylinder and release from side out.
 Water-bath: maintained at 32±0.5°C
 USE:
 Transdermal patches cannot be cut into small size.
 Solid dosage forms, pH profile , small volumes
 METHOD( Rotating cylinder):
 Use the assembly from apparatus 1 except to replace the basket and
shaft with a stainless steel cylinder stirring element.
 The temperature is maintained at 32±0.5°C.
 The dosage unit is placed on the cylinder with side out .
 The dosage unit is placed to the exterior of the cylinder such that
long axis of the system fits around the circumference of the cylinderlong axis of the system fits around the circumference of the cylinder
and removes trapped air bubbles.
 Place the cylinder in the apparatus and immediately rotate at the rate
specified in the individual monograph.
 Samples are drawn midway between the surface of the dissolution
medium and the top of the rotating cylinder for analysis.
 Carefully apply the
adhesive coated side of the
system to the exterior of
the cylinder with the long
axis of the system fittingaxis of the system fitting
around the circumference
of the cylinder.
Rotating cylinder:
 Advantages: -Equipment (apparatus 1)available with the
manufacturers can be used with modification as apparatus 6.
 Disadvantages:-Large volume of medium is required.
-Drug gets diluted & causes difficulties in analysis
-Difficult to clean the cylinder.
APPARATUS-7(RECIPROCATING-DISK)
 DESIGN:
 Vessel:-Flat bottomed cylindrical vessel
-Volume of dissolution medium
 Shaft :
 Sample : -Placed on disk shaped holders
 Agitation :-Reciprocation
shaft
disk
dissolution medium
constant temp
water bath
 Agitation :-Reciprocation
-Reciprocating frequency 30 cycle/sec
 Water-bath:-Maintain at 32±0.5°C
 USE:
 Non-disintegrating, oral modified-release dosage forms, stents, and
implants
 Transdermal dosage forms.
METHOD(Reciprocating disk):
 The assembly consists of a set of volumetrically calibrated solution
containers made of glass or suitable inert material, a motor , a drive
assembly used to reciprocate the system vertically.
 The samples are placed on the disk shaped holders using cuprophan
supports
 The test is carried out at 32°C.
 The reciprocating frequency is 30cycles/min. The reciprocating frequency is 30cycles/min.
 Advantages:-Convenient method for selecting the volume of the
medium. Modifications can been made to accommodate
300 mL vessels
-sink conditions can be maintained.
Disadvantages: -Investment is high because the design is totally
different from standard equipment already available in industry.
UNOFFICIAL METHODS
1.ROTATING/STATIC DISK METHOD
 Developed by late Eino nelson and described by Levy and Sahli.
 In this method ,the drug is compressed in a non-disintegrating
disc without excipients.
 The disc is mounted in a holder so that only one face of the disc is
exposed to the dissolution medium.exposed to the dissolution medium.
 The holder and disc are immersed in medium and held in a
fixed position as in static disc method and rotated at a given
speed in rotating disc method.
 Samples are collected at predetermined times.
 Surface area of the drug through which dissolution
occurs is kept constant –intrinsic dissolution rate.
2.BEAKER METHOD:
 Reported by Levy and Hayes(1960).
 Dissolution medium, 250ml of 0.1N HCl at 37°C placed
in a 400ml beaker.
 Agitation by three blade polyethylene stirrer, 5cm diameter and
rotates at 60 rpm.
 Stirrer immersed to a depth of 2.7 cm in medium and in the center.
 Tablets are placed in a beaker and test was carried out.Tablets are placed in a beaker and test was carried out.
 Samples are removed and assayed for the content.
3.FLASK STIRRER METHOD
 Developed by Poole(1969).It includes RBF and a stirring element
similar to that of beaker method.
 RBF used to avoid the formation of moulds of particles in different
positions on the flat bottom of a beaker.
4.PERISTALSIS METHOD:
 To stimulate hydrodynamic condition of GIT tract in an in-vitro
dissolution device.
 It consists of rigid plastic cylindrical tubing fitted with septum and
rubber stopper at both ends.
 Dissolution chamber consists of a space between septum and lower
stopper.
 Dissolution medium is pumped with peristaltic action through Dissolution medium is pumped with peristaltic action through
the dosage form.
5.ROTATING BOTTLE METHOD:
 It consists of rotating rack to hold sample drug products in bottles
and they are capped tightly & rotated in 37°C temperature bath.
 Sample are decanted through a 40 mesh screen and residue are
assayed.
6.DIALYSIS METHOD:
 Cell consist of 32mm inflated membrane.
 Plugged at the lower end by tight fitting cylindrical perspex box.
 Upper end of the tube held by thin perspex ring inserted into the
tube and secured by an elastic band.
 The cell suspended , from the arm of the tablet disintegration
apparatus and containing the dosage form in 150ml of distilled
water at 37°C.water at 37°C.
 The cell is raised or lowered 30times a min, into 150ml of distilled
water at same temperature.
 Agitation by slight flexing and stretching of the dialysis membrane
as it enters and leaves the bath. Rotated at 60rpm.
.
7.DIFFUSION CELL
 Static or flow through diffusion cells are used to characterize in-
vitro drug release and drug permeation kinetics from a topical drug
product e.g.: Ointment, cream or transdermal drug product.
 The Franz diffusion cell is static diffusion system used to
characterize drug permeation through skin model.
 The skin is mounted on the Franz diffusion cell and the drug
product is placed on the skin surface.product is placed on the skin surface.
 The drug permeates across the skin into a receptor fluid
compartment that may be sampled at various times.
 This system is used for selection of appropriate formulation that
has optimum drug delivery.
Diffusion cell
Pre-requisitePre-requisite
 Instrument should be calibrated /Operational Checks ( document
each time of use):
•Basket/shaft examination
•Paddle examination
•Vessel examination
•VesselTemperature
•Vibration
 Analytical balance must be calibrated Analytical balance must be calibrated
 pH meter should be calibrated
 Pipettes and other glassware's
 Volumetric accuracy : ± 1%
 Deareation of dissolution medium.
 Lighting should be sufficient to perform visual observations.
Calibration of Dissolution Apparatus
 Why ?
• To confirm suitability of the equipment and proper operation of
the apparatus
 How ?How ?
• Mechanical calibration (verification of physical parameters)
• Chemical calibration (Apparatus SuitabilityTest – USP)
 When ?
• Before using new test equipment
• After relocation or major maintenance
• At regular intervals (Every 6 months)
Current Harmonized Physical
Parameters and Tolerances
 USP Mechanical Calibration Parameters include:
 Basket/ShaftWobble (No significant wobble)
 Vessel/Shaft Centering (2 mm from centerline)
 Height check/Basket or Paddle Depth as measured at basket
bottom or Paddle bottom (25 + 2 mm)bottom or Paddle bottom (25 + 2 mm)
 No significant vibration
 Rotational speed (+ 4%)
 VesselTemperature (37.0 + 0.5 C)
 BasketWobble (bottom rim) (+ 1mm)
USP Performance Verification Test
(PVT)
 Official since 1978, USP Calibration with Prednisone and Salicylic
Acid has been the means of qualifying the dissolution apparatus.
 Initially, the primary purpose was to indicate environmental
effects on the apparatus and vibration since most other parameters
could be controlled by mechanical measurements
 The original test was called “Calibration” which was not a true
indication of the test being performed, later changed to
“PerformanceVerification” (PVT)
 The PVT, has been responsible for detecting problems associated
with dissolution apparatus that are found to be within mechanical
tolerances
Calibrator Tablets
 1970’s : USP CalibratorTablets Introduced
 Disintegrating – 50 mg Prednisone (Upjohn)
 Non Disintegrating – 300 mg Salicylic Acid (Hoffman
LaRoche)
 1997 : 50 mg Prednisone replaced with 10 mg Prednisone
manufactured at University of Marylandmanufactured at University of Maryland
 2004 : USP begins search for replacement for 10 mg
Prednisone tablet
 USP: Both Calibrators on a given apparatus (i.e. 4 calibration
tests if instrument is used for paddle and basket methods)
 JP, BP and EP: No calibrator tablets
Allowable Variations
 A basket with gold coating 2.5 μm thick (0.0001 inch) is
an allowable variation of the standard 40-mesh basket.
 Some changes can be made to the compendial apparatus; for
example, a basket mesh size other than the typical 40-mesh
basket (e.g., 10-, 20-, or 80-mesh)basket (e.g., 10-, 20-, or 80-mesh)
 Larger vessels accommodating up to two and four liters are
now allowable variations in the USP. Such vessels are
advantageous for poorly soluble drugs.
 For example, a small-volume apparatus with mini paddles
and baskets may be considered for low-dosage strength
products.
De-areation
 Air bubbles can act as a barrier to the dissolution process
if present on the dosage unit or basket mesh and can
adversely affect the reliability of the test results.
 Furthermore, bubbles can cause particles to cling to the
apparatus and vessel walls.apparatus and vessel walls.
 Bubbles on the dosage unit may increase buoyancy, leading
to an increase in the dissolution rate, or may decrease the
available surface area, leading to a decrease in the dissolution
rate.
 Poorly soluble drugs are most sensitive to interference
from air bubbles, therefore, deaeration may be needed.
Degassing as per USP
 Prepare dissolution media and
properly deaerate.
 USP Method:USP Method:
Heat media to 41°C, vacuum
filter through 0.45μm filter,
continue to pull vacuum for 5
additional minutes
Common Degassing Methods
Acceptable Methods
 USP Vacuum Filtration Method
(default unless another approach is
validated)
 Helium Sparging*
Automated Degassing*
Unacceptable Methods
 Nitrogen Sparging
 Sonication
 Automated Degassing*
 Superheating*
 Not Degassing At All*
*when validated against USP method
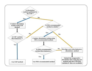
Method DevelopmentMethod Development
Dissolution Method Goals
A successful dissolution method will be:
 Discriminatory
 Robust and Rugged
Correlated to InVivo Correlated to InVivo
 Transferrable
 ControlledVariability
When to develop method? When to develop method?
Discrimination
 Discrimination in
Dissolution simply means
being able to tell the
difference between gooddifference between good
and bad formulations
Development of a Discriminating
Method
The procedure should be capable of distinguishing significant
changes in composition or manufacturing process that might
be expected to affect in vivo performance.
Factors to consider:
 Qualitative and quantitative excipient changes Qualitative and quantitative excipient changes
 Manufacturing parameters:
 Lubrication
 Blend time
 Compression force
 Drying parameters
Steps for dissolution method
development
 Literature survey : Drug and drug product knowledge
 Selection ofApparatus
 Selection of dissolution medium
Optimization of dissolution parameters Optimization of dissolution parameters
 Development of suitable analytical method for estimation of
content
 Validation of analytical method
Knowledge of Drug and Drug
Product
 Characteristics of the API e.g.,particle size, crystal form,
bulk density, solubility
 Product composition e.g., drug loading /dose, and the
identity, type, and levels of excipients
 Manufacturing process e.g., compression forces, Manufacturing process e.g., compression forces,
equipment
 Effects of stability storage conditions e.g., temperature,
humidity
 Incompatibility of the drug with certain buffers or salts
Dissolution Tester Choice
 Paddles and Baskets tend to be the choice for most solid
oral dosage forms.
 If pH changes, greater/smaller volumes, or different
agitation is needed then Apparatus 3 and 4 are often
considered after exhausting Paddle and Basket testing
 ForTransdermals Apparatus 5-7 are the primary
choices.
 For semisolid dosage forms, the generally used
apparatus include the vertical diffusion cell,apparatus include the vertical diffusion cell,
immersion cell, and flow-through cell apparatus with
the insert for topical dosage forms
 A rotating bottle or dialysis tubes may have utility
for microspheres and implants; peak vessels for
eliminating coning; and modified flow-through cells for
special dosage forms including powders and stents.
Agitation Rate
 Should be sufficient to allow for
media to interact with dosage form
 Decreasing or increasing the
apparatus rotation speed may be
justified if to achieve an in-vitro–in-
vivo correlation (IVIVC)
 For better discrimination
 Too much agitation can result in
non-discriminatory profiles
•Baskets – 50-100 RPM
•Paddles – 25-100 RPM
USP.APPARATUS DESCRIPTION ROT.SPEED DOSAGE FORM
TYPE 1 Basket apparatus 50-100 rpm IDR,DR,ER
TYPE 2 Paddle apparatus 50-75rpm
25-50rpm
IDR,DR,ER
Suspension
TYPE 3 Reciprocating
cylinder
5-30 dips/min IDR,ER
TYPE 4 Flow through cell 2-50ml/min ER,Poorly soluble
API
TYPE 5 Paddle over disk 25-50 rpm TRANSDERMAL
TYPE 6 Rotating cylinder N/A TRANSDERMAL
TYPE 7 Reciprocating
holder
30 rpm ER
The Ideal Dissolution Media
•Meets sink conditions
•Simple preparation
•Drug is Stable in media 24
hrs+
•Uses as little extras as
possiblepossible
–Surfactants
–Alcohol
•Biologically relevant for
site of dissolution in vivo
–IR typically in acid
–DR typically in acid, then
neutral
–MR typically in neutral
solution
Determination of Intrinsic Dissolution
 Intrinsic dissolution is defined as
the dissolution of a pure drug
substance from a specified constant
surface area.
 A special punch and die is used to
compress pure drug substances into
a disk or tablet.a disk or tablet.
 The disk is placed into a special
holder that allows only one flat
surface to come in contact with a
dissolution media at any time
during the test.
Application of ID
Intrinsic Dissolution
 Intrinsic dissolution data is generally used in drug
screening but can provide helpful solubility information
for method development.
 Rates lower than 0.1 mg/min/cm2 generally mean that Rates lower than 0.1 mg/min/cm2 generally mean that
bioavailability will be determined by the dissolution
rate.
 Rates higher than 1 mg/min/cm2 mean that
bioavailability will most likely be determined by the
drug permeability.
pH Dependent Solubility
 Solubility screen in multiple media (pH 1.2-7.5) should be
done to determine optimal solubility.
 If needed, use as little surfactant as necessary.
 Evaluate multiple surfactants (pay attention to grades and
vendors)
 Investigations of the stability of the drug substance should Investigations of the stability of the drug substance should
be carried out, when needed, in the selected dissolution
medium with excipients present, at 37°.
 Effect of pH on solubility and stability need to be evaluated.
Sink condition and Solubility
 Sink condition :Volume of medium at least three times that required in
order to form a saturated solution of drug.
 Solubility of the drug substance is usually evaluated by determining the
saturation concentration of the drug in different media at 37° using the shake-
flask solubility method (equilibrium solubility).Alternative methods for
solubility determination may also be used.
 In the absence of sink conditions, investigate methods to enhance
solubility, e.g. use of a surfactant. If a surfactant is used, its concentration
should be properly justified (e.g. typically <2% Sodium Lauryl Sulfate (SLS)).
 In certain cases, it may be necessary to evaluate the solubility of the drug at
room temperature.
 The pH of the clear supernatant should be checked to determine
whether the pH changes during the solubility test.
Rules of Thumb for Media Limits
 Surfactants below 1% tend to be accepted with appropriate checks that lower
limits aren’t acceptable
 >1% require greater scrutiny, other surfactants usually
 >1.5% tends to be very difficult to handle with automation
 Alcohol is generally a last resort – unless doing a dose dumping study
specifically.specifically.
 Stay within pH 1.1 – pH 7.5 if at all possible
 The use of surfactants needs to be justified by data that show low
solubility in the aqueous media. The chosen concentration of surfactant
also needs to be justified by providing dissolution profiles in media
containing the surfactant at concentrations higher and lower than the chosen
concentration.
USP Surfactants
Use of enzymes
 The use of enzymes in the dissolution medium is permitted,
in accordance with general chapter Dissolution 711 ,when
dissolution failures occur as a result of cross-linking
with gelatin capsules or gelatin-coated products.
 A discussion of the phenomenon of cross-linking and method
development using enzymes can be found in proposed
general information chapter Capsules–Dissolution Testing and
Related Quality Attributes 1094 .
Antifoaming Agents and
antioxidants
 The hydrodynamics are influenced by the cylinder's
reciprocating motion and the resulting movement of the
sample in the medium. The reciprocating motion of the
cylinder and screen may cause foaming if the medium
contains surfactants. Addition of an anti-foaming agent suchcontains surfactants. Addition of an anti-foaming agent such
as simethicone or n-octanol may be useful for avoiding
foaming from surfactants.
 In some cases, antioxidants such as ascorbic acid may be
used in the dissolution medium to stabilize the drug.
Media Cautions
 Be careful with water
–No buffering capacity
–Quality can differ b/w sites
–Quality can differ b/w DI systems, filters, etc.
Check pH before and after run to ensure buffering capacity is Check pH before and after run to ensure buffering capacity is
acceptable
 Beware of methods needing tight pH limits
 Do not use SLS with Potassium Phosphate Buffers –
Sodium Phosphate only
Bio-relevant Dissolution Medium
 Bio-relevant media is the media that represent the
conditions same as that of the in-vivo condition.
 The fed and fasted state may have significant effects on the
absorption or solubility of a compound.
 Composition of media that simulate the fed and fasted Composition of media that simulate the fed and fasted
condition is necessary to establish in-vivo in-vitro
correlations.
 This media reflect changes in the pH, bile concentration and
osmolarity after meal intake and therefore have a different
composition than that of typical compendial media.
Why the Need for Better
Biorelevant Information
 Better IVIVC
 Fewer ClinicalTrials
 Better Predictive tools
 Shorter Development
CyclesCycles
Choice of bio-relevant media is usually
based upon:
 A mechanistic approach that considers the absorption site, if
known.
 Whether the rate-limiting step to absorption is the dissolution
or permeability of the compound.
 Fed and fasted states may have significant effects on theFed and fasted states may have significant effects on the
absorption or solubility of a compound.
 These media are primarily used to establish in vitro-in vivo
correlation during formulation development and to assess potential
food effects; they are not always intended for Quality Control
purposes.
Selection of Dissolution medium
 Primary requirement for selection of dissolution media is
that, it should be able to reflect in vivo situations when it is
used to establish an IVIVC.
 For Class I and III drugs, use of simple aqueous media such as
SGF without enzymes or SIF without enzymes isSGF without enzymes or SIF without enzymes is
recommended.
 For Class II and III drugs, use of biorelevant media for
dissolution testing is recommended. They are: 1) SGF plus
surfactant 2) Milk with 3.5 % fat to stimulate fed state
condition 3)FaSSIF is used for poorly soluble drugs.
Temperature of Dissolution Medium
 The standard temperature- 37±0.5 °C for oral dosage form .
 Slightly increased temperatures such as 38±0.5 °C have been
recommended for dosages forms such as suppositories.
 Lower temperatures such as 32±0.5 °C are utilized for Lower temperatures such as 32±0.5 °C are utilized for
topical dosage forms such as trans-dermal patches and topical
ointments.
 Media temperature readings must be taken at least
twice during the dissolution test, at the start and
end of a test.
Appropriate Test Duration
 Time points should be selected to adequately characterize the
ascending and plateau phases of the dissolution curve.
Typically:
 Immediate release, 85% in <15 minutes, one time point
 Immediate release, 15, 20, 30, 45, 60 minutes
 For some products, including suspensions, useful information mayFor some products, including suspensions, useful information may
be obtained from earlier points, e.g., 5–10 min.
 Delayed release,Acid 1-2 hours, Buffer +30 minutes
 Extended release, minimum of three points
– Initial (1-2 hours) to show potential dose dumping
– Intermediate point to define similar in vivo profile
– Final point to show that essentially complete release (>80%) of the
drug is achieved.
When to add dosage form?
 Tablet introduction may be
performed manually or
automatically
 Dosage forms may be
introduced simultaneously orintroduced simultaneously or
sequentially but they must be
introduced into non-
rotating media.
 Evaporation cover shown with
Dosage Delivery Module
(DDM)
How to handle sample?
 Always handle dosage units
with gloves (not cotton),
forceps or tweezers which
will not scratch or damage
the surface of the dosagethe surface of the dosage
unit.
 Examine the six dosage
units.
 Do not use chipped,
cracked or capped tablets
Weighing of the sample?
 Option: Record the dosage
unit weights?
 Weight is for
information and
investigation purposes
only.
 Dosage units are to be
chosen at random and may
not be selected or
discarded based on weight.
Sinkers (USP Apparatus 2)
 In addition to sinking, floating dosage forms, sinkers may
assist in keeping a dosage form from sticking to the vessel
inappropriately as in the case with some film coated tablets.
 Sinkers Specifications must be adequately described in
the method to eliminate hydrodynamic variation associated
with different sinker devices.
 Sinkers may be fabricated by wrapping around a cork
bore.
 Should not be too tight – will restrict any disintegrating
release mechanism
 Too loosely, the dosage form may escape soon after the test
begins.
USP Recommendations about
sinkers
Examples of typical observations
 Uneven distribution of particles throughout the
vessel
1. Particles cling to the sides of the vessel,
2. coning or mounding directly under the apparatus, e.g.,
below the basket or paddle,below the basket or paddle,
3. Particles float at the surface of the medium,
4. Film-coated tablets stick to the vessel
Examples of typical observations
 Air bubbles on the inside of the vessel or on the
apparatus or dosage unit
1. Air bubbles on the inside of the vessel or on the
apparatus or dosage unit.
2. Sheen on the apparatus is also a sign of air bubbles.2. Sheen on the apparatus is also a sign of air bubbles.
This observation would typically be made when
assessing the need to deaerate the medium
Examples of typical observations
 Dancing or spinning of the dosage unit, or the dosage
unit being hit by the paddle.
 Adhesion of particles to the paddle or the inside of the
basket, which may be observed upon removal of the
stirring device at the end of the run.stirring device at the end of the run.
 Pellicles or analogous formations, such as transparent
sacs or rubbery, swollen masses surrounding the capsule
contents.
Examples of typical observations
 Observation of the disintegration rate (e.g.,
percentage reduction in size of the dosage unit within a
certain time frame).
 Complex disintegration of the coating of
modified or enteric-coated products.modified or enteric-coated products.
 Whether the dosage form lands in the vessel center
or off-center, and if off-center, whether it sticks there.
 Time required for the complete dissolution of the
capsule shell or for tablet disintegration.
Usual Remedies
 Visual observations
 Changing any of the following
factors:
1) Apparatus type,
2) Speed of agitation,
3) Level of deaeration,3) Level of deaeration,
4) Sinker type, or
5) composition of the medium.
 For dosage forms that exhibit
coning (mounding) under the
paddle at 50 rpm, the coning can be
reduced by increasing the paddle
speed to 75 rpm
How To Sample Properly?
 Filtration must occur at USP location
and at appropriate time
 ±2 % from time point or 15
minutes (whichever less)
 Halfway between top of paddle Halfway between top of paddle
or basket and media
 No closer than 1cm to vessel
wall
 Recommend not sampling close
to shaft due to poor hydrodynamics
Acceptable Method Requirements
 Low variability (<20% at initial time point,
<10% at later points)
 Complete Release (85%+ or Asymptote)
 Proper understanding of dissolution release
 Discrimination between batches -Challenged
with other formulations
 Robust/Rugged/Reproducible results
SpecificationsSpecifications
Specification Parameters -
Dissolution
 Dissolution is considered product-specific.
 The method and limits should be appropriate for the proposed
product.
 It is useful to have the parameters (medium, apparatus, speed) in
specs.specs.
 Dissolution specs at release and shelf-life should be
identical.
 Surfactant use should be exceptional and appropriate.—not
exceed 2% normally
Dissolution Acceptance Criteria
Q –Value :
Define as a percentage of drug content
dissolved in a given time period.
 It is commonly used in the USP for immediate release and It is commonly used in the USP for immediate release and
delayed release dosage forms.
 The quantity of Q is the amount of dissolved active
ingredient specified in the individual monograph
expressed as a percentage of the labeled content.
Q - Value
 For highly soluble and rapidly dissolving drug products (BCS
classes 1 and 3), a single-point dissolution test specification of NLT 85%
(Q=80%) in 60 minutes or less is sufficient as a routine quality control test for
batch-to-batch uniformity.
 For slowly dissolving or poorly water soluble drugs (BCS class 2), a
two-point dissolution specification, one at 15 minutes to include a
dissolution range (a dissolution window) and the other at a later point (30, 45,dissolution range (a dissolution window) and the other at a later point (30, 45,
or 60 minutes) to ensure 85% dissolution, is recommended to characterize the
quality of the product.
 For products containing water insoluble APIs, it is recommended to
have a two tire dissolution limit. For example Artemether dissolution:
NLT 40% in 1 hour and NLT 60% at the 3rd hour.
Immediate Release Forms – Acceptance
Table USP <711>
STAGE No. of Dosage
units tested
Acceptance criteria
S1 6 Each unit is ≥ Q + 5%.
S2 6 Average of 12 units (S1 + S2) is ≥Q and no
unit is < Q – 15%.unit is < Q – 15%.
S3 12(6+6+12=24) Average of 24 units (S1 + S2 + S3) is ≥ Q,
not more than 2 units are < Q – 15% and
no single unit is less than Q – 25%.
9
9
If a sample fails either Stage S1 or S2, proceed to the next stage and test
the number of units indicated.
Delayed Release Forms – Method A
USP <711>
 USP Delayed Release Dosage Forms – MethodA:
Media is 750 mL of 0.1N HCl
 Samples are removed for analysis after 2 hours ± 2%
 Within 5 minutes of withdrawing the acid stage sample
aliquots, add 250 mL of 0.20-M tribasic sodium phosphate,
•
aliquots, add 250 mL of 0.20-M tribasic sodium phosphate,
adjusting to pH + 0.05 at 37 °C while stirring at the
specified rate.
 Dissolution continues for 0.75 h (or per monograph) or less.
 Sample aliquots are then analyzed with Q being the
total % dissolved for both acid and buffer stages.
Delayed Release Forms – Acid Stage
Acceptance Table USP <711>
STAGE No. of Dosage
units tested
Acceptance criteria
A1 6 No individual value exceeds 10%
dissolved.
A2 6 Average of 12 units (A1 + A2) is no more
than 10% dissolved and no single unit isthan 10% dissolved and no single unit is
greater than 25% dissolved.
A3 12(6+6+12=24) Average of 24 units (A1 +A2 +A3) is not
more than 10% dissolved and no single
unit is more than 25% dissolved.
1
0
1
If a sample fails either Stage A1 or A2, proceed to the next stage and test
the number of units indicated.
Delayed Release Forms - Buffer Stage
Acceptance Table USP <711>
STAGE No. of Dosage
units tested
Acceptance criteria
B1 6 Each unit is ≥ Q + 5%.
B2 6 Average of 12 units (B1 + B2) is ≥ Q and no unit is < Q
– 15%.– 15%.
B3 12(6+6+12=24) Average of 24 units (B1 + B2 + B3) is ≥ Q, not more
than 2 units are < Q – 15% and no single unit is less than
Q – 25%.
1
0
2
If a sample fails either Stage B1 or B2, proceed to the next stage and test
the number of units indicated.
Delayed Release Forms – Method B
USP <711>
 USP Delayed Release Dosage Forms – Method B:
 Media is 1000 mL of 0.1N HCl
 Samples are removed for analysis after 2 hours ―
 USP Delayed Release Dosage Forms – Method B:
Drain the acid from the original vessel and replace with
•
 Drain the acid from the original vessel and replace with
 1000mL pH6.8 phosphate buffer pre equilibrated at 37°C
or switch the dosage form to a second vessel containing the
phosphate buffer
Disssolution specification – Case
study -1
 Ethambutol hydrochloride 400mg tablets.The applicant
claimed USP standard for the product.
 Bioequivalent of the product is accepted as per BCS class 3
based biowavier
 The applicant set the dissolution specification limits as below: The applicant set the dissolution specification limits as below:
 NLT 80% (Q) in 45min at release
 NLT 75% (Q) in 45min at shelf life, which is in line with the
requirement of USP monograph.
 Is it acceptable?What limits should be applied?
Disssolution specification – Case
study -1
Answer: not acceptable
The dissolution limits at release and shelf life should be the
same.
 A limit of NLT 80% (Q) in 15min should be set for A limit of NLT 80% (Q) in 15min should be set for
both release and shelf life as for the BCS class 3
biowaiver.
Comparison of Dissolution Profiling
Why Profiling / Comparision?
 It reflects its release pattern under the selected condition sets. i.e. either
sustained release or immediate release of the formulated formulas.
 For optimizing the dosage formula by comparing the dissolution profiles
of various formulas of the same drug.of various formulas of the same drug.
 Dissolution profile comparison between pre change and post change products
for SUPAC (scale up post approval change ) related changes or with different
strengths, helps to assure the similarity in the product performance and green
signals to bioequivalence.
 Modify formulation as per Brand Leader.
Requirement for Comparative dissolution testing
 Two or more products or batches containing the same API
are compared
 The strength of products / batches may or may not be the
same (depending on purpose of test)
 The dissolution conditions are similar, e.g.
Apparatus, medium, volume, rotation speed & temp.• Apparatus, medium, volume, rotation speed & temp.
• Minimize possible experimental differences in
conditions
 Samples are taken at the same time points and the data
(dissolution profiles) compared
How to Compare?
 Aim: To show similar in vitro dissolution under physiologically
relevant experimental pH conditions.
 Advisable to investigate more than one batch of test and reference
products; must include bioequivalence batches.
 Investigate within pH 1-6.8 (normally pH 1.2, 4.5 and 6.8) and QC media
(if different).
Water may be used as an additional medium, especially when the APIWater may be used as an additional medium, especially when the API
is unstable in buffered media to the extent that data is unusable.
 Additional investigations may be required at pH values in which the
drug has minimum solubility.
 Use12 units to enable statistical evaluation
 For each condition, present comparative dissolution profiles(mean values
vs.time) together with statistics (max, min, mean, RSD; f2 similarity factor if
calculated; individual values)
METHODSTO COMPARE DISSOLUTION PROFILEMETHODSTO COMPARE DISSOLUTION PROFILE
Graphical methodGraphical method Statistical
Analysis
Statistical
Analysis
Model Dependent
method
Model Dependent
method
Model Independent
Method
Model Independent
Method
t-Testt-Test ANOVAANOVA
ZeroZero FirstFirst Hixson-Hixson- HiguchiHiguchi WeibullWeibull KorsemeyarKorsemeyar Baker-Baker-Zero
order
Zero
order
First
order
First
order
Hixson-
crowell
law
Hixson-
crowell
law
Higuchi
model
Higuchi
model
Weibull
model
Weibull
model
Korsemeyar
and peppas
model
Korsemeyar
and peppas
model
Baker-
Lonsdale
model
Baker-
Lonsdale
model
RatioTest
Procedure
RatioTest
Procedure
PairWise
Procedure
PairWise
Procedure
Multivariate
Confidence Region
Procedure
Multivariate
Confidence Region
Procedure
Index of RescignoIndex of Rescigno
Paired Wise Procedure
 DIFFERENCE FACTOR (f1) & SIMILARITY FACTOR (f2)
The difference factor (f1) as defined by FDA calculates the % difference
between 2 curves at each time point and is a measurement of the relative
error between 2 curves.











n
TtRt
f1 = × 100
where, n = number of time points
Rt = % dissolved at time t of reference product (pre change)
Tt = % dissolved at time t of test product (post change)















 




n
t
t
Rt
TtRt
1
1
 The similarity factor (f2) as defined by FDA is logarithmic reciprocal
square root transformation of sum of squared error and is a measurement
of the similarity in the percentage (%) dissolution between the two curves
f2 = 50 ×











 





 

100
1
log )(
1
1
5.0
n
r
TtRtwt
n    1rn
Guidance for Industry
A specific procedure to determine difference and similarity factors is as
follows:
1. Determine the dissolution profile of two products (12 units each) of the test
(postchange) and reference (prechange) products.
2. Using the mean dissolution values from both curves at each time interval,
calculate the difference factor (f1 ) and similarity factor (f2) using the above
equations.equations.
3. For curves to be considered similar, f1 values should be close to 0, and f2 values
should be close to 100. Generally, f1 values up to 15 (0-15) and f2 values greater
than 50 (50-100) ensure equivalence of the two curves and thus, of the
performance of the test (postchange) and reference (prechange) products.
4.This model independent method is most suitable for dissolution profile
comparison when three to four or more dissolution time points are
available.
The following recommendations should also be considered:
 The dissolution measurements of the test and reference batches should be
made under exactly the same conditions.
 The dissolution time points for both the profiles should be the same (e.g., 15,
30, 45, 60 minutes).
 The reference batch used should be the most recently manufactured
prechange product.
 A minimum of three points required for comparison of profile.
 Only one measurement should be considered after 85% dissolution of both the Only one measurement should be considered after 85% dissolution of both the
products.
 To allow use of mean data, the percent coefficient of variation at the earlier
time points (e.g., 10 minutes) should not be more than 20%, and at other time
points should not be more than 10%.
 The mean dissolution values for R can be derived either from
(1) last prechange (reference) batch or
(2) last two or more consecutively manufactured prechange
batches.
Example
Determination of similarity of profiles
Example 1-B
% API dissolved
Time
(min)
Tablet D
(Ref)
Tablet E
(Test)
10 55 57
15 72 78
Example 1-A
% API dissolved
Time
(min)
Tablet A
(Ref)
Tablet B
(Test)
10 87 94
15 96 99 15 72 78
20 85 91
30 97 100
45 102 100
60 103 101
f2 required? Yes
f2 (n = 3 ?) 64 (similar)
15 96 99
20 99 99
30 100 99
45 101 99
60 101 99
f2 required? No, ≥ 85% in 15 min
f2 (n = N/A ?) profiles similar
Example
Determination of similarity of profiles (cont.)
Example 1-D
% API dissolved
Time
(min)
Tablet A
(Ref)
Tablet Y
(Test)
10 87 55
15 96 72
Example 1-C
% API dissolved
Time
(min)
Tablet X
(Ref)
Tablet Y
(Test)
10 29 34
15 38 41 15 96 72
20 99 85
30 100 97
45 101 102
60 101 103
f2 required? Yes
f2 (n = 3 ?) 31 (not similar)
15 38 41
20 47 50
30 63 64
45 80 79
60 95 91
f2 required? Yes
f2 (n = 6 ?) 74 (similar)
Comparison to reference medicinal
product
 Immediate ReleaseTablets/Capsules
> 85% dissolved within15 minutes : test and
reference similar without any further
calculationcalculation
≤ 85 % dissolved within15minutes: calculate f2
similarity factor
 Modified Release Preparations
Calculate f2 similarity factor
Comparison to reference medicinal
product
Prolonged Release Preparations
 Minimum of 3 time points, but may be prudent to do more
 Particularly important if desired release profile not uniform Particularly important if desired release profile not uniform
(e . g. immediate release outer coat and prolonged release core)
 If only3 time points: expected to mirror final specification time
points (20-30%(dose dumping),50%(defines profile),>80%)
 More time points =↑confidence of bioequivalence
e.g. for once daily preparations(1,2,4,8,12,16,20 & 24 hours)
Alternative methods to dissolution testing
In ICH Q6A permits use of disintegration testing as a surrogate
for conventional Compendial dissolution tests, provided
 highly soluble drug substances
 intrinsic rate of solubilization is rapid intrinsic rate of solubilization is rapid
 overall drug release rate is dominated by cohesive properties
of the formulation
DT in place of dissolution?
ICH Q6A decision trees #7 can be used to assess the proposed dissolution criteria,
however:
 Highly soluble throughout physiological pH range.
 Solubility at 37°C ± 0.5°C, dose + solubility < 250 ml, pH 1.2 - 6.8.
 For considering /accepting DT in place of dissolution: all the considerationsFor considering /accepting DT in place of dissolution: all the considerations
should be carefully assessed: highly soluble and very rapidly dissolving, plus
significant supporting development data – including
 when DT is more discriminating or
 has a demonstrated relationship to dissolution, robustness of the
formulation/manufacturing process have been demonstrated wrt DT, etc.
Dissolution may not be necessary or proposed as a
skip test.
Example
APIs with good solubility at gastric pH levels may be
granted BCS Class I and III classification i.e. may be
characterized by disintegration testing alone.
In liquid filled capsules, drug dissolved in solubilisation aids
offering a true mechanism for drug release is likely to be the
rupture of the capsule use disintegration as a surrogate for
the QC dissolution test
Bio vaiver (In vitro equivalence testing)
 The term biowaiver is applied to a regulatory drug approval
process where the efficacy and safety part of the dossier
(application) is approved based on evidence of equivalence other
than through in vivo equivalence testing.
 A biowaiver can be applied only for products which meet
requirements on pharmaceutical similarity, as well as similarity inrequirements on pharmaceutical similarity, as well as similarity in
comparative dissolution tests.
 A BCS-based biowaiver has become an important and
cost-saving tool in approval of generic drugs.
 The bio-relevance of the BCS properties and the in vitro release
are best expressed through a correlation between in vitro and in
vivo data.
BCS Classification
Class 1 Class 2 Class 3 Class 4
Highly Poorly Highly PoorlyHighly
Soluble
Poorly
Soluble
Highly
Soluble
Poorly
Soluble
Highly
Permeable
Highly
Permeable
Poorly
Permeable
Poorly
Permeable
‘High solubility
The definition of ‘high solubility’ refers to the highest dose
strength of an immediate release product, which has to be
soluble in 250 ml or less of aqueous media over the pH
range of 1 – 7.5,. Solubility measurements should berange of 1 – 7.5,. Solubility measurements should be
performed at 37 °C using a stability indicating, validated
method.
High permeability
The classification regarding high permeability refers to the
extent of absorption in humans, i.e. high permeability is
concluded if the extent of absorption in humans
reaches at least 90 % of an orally administered dose.reaches at least 90 % of an orally administered dose.
This conclusion may be based on either pharmacokinetic
studies in humans (e.g. mass balance, or absolute
bioavailability studies) or intestinal permeability methods like
e.g. in vivo intestinal perfusion studies in humans or validated in
vitro permeation studies across a monolayer of cultured epithelial
cells.
Requirement
 Comparative in vitro dissolution investigations should ensure that no less
than 85 % of the labeled amount is dissolved within 30 min in each
of the required media: 0.1 N HCl, pH 4.5 and 6.8 buffers. Regarding
experimental requirements, reference is made to the US Pharmacopoeia and
the US-FDA guidance for industry on DissolutionTesting of Immediate Release Solid
Oral Dosage Forms (August 1997) 3.Oral Dosage Forms (August 1997) 3.
 Resulting profiles should be compared using the similarity factor (f2),
unless 85% or more of the labeled amount dissolves within 15 min
from both products.
 The latter case would allow the conclusion that the investigated
products are similar without requiring any further statistical
calculations.
Restrictions
BCS based waivers are not applicable for the initial in vivo
bioavailability characterization for NDAs.
Other restrictions of application include:
1) narrow therapeutic index (NTI) drug; and1) narrow therapeutic index (NTI) drug; and
2) drug products intended to be absorbed in the oral cavity.
3) Similarly, prodrugs and excipients require special consideration.
In case of prodrugs, whether to measure the prodrug or the drug
for permeability determination will depend on where the
conversion occurs.
4
Comparison of FDA, EU and WHO
guidance on BCS based biowaiver.
Parameters US-FDA EU WHO
Allowed classes 1 1 and 3 1, 2 (weak acids), and
3
High solubility
Highest strength completely dissolved in 250mL of aqueous media at 37 ˚C ± 1 ˚C.Highest strength completely dissolved in 250mL of aqueous media at 37 ˚C ± 1 ˚C.
pH range pH 1-7.5 pH 1-6.8 pH 1.2-6.8
High permeability >90% absolute BA or
mass balance study
>85% absolute BA or mass balance study
Comparison of FDA, EU and WHO
guidance on BCS based biowaiver.
Parameters FDA EU WHO
Rapid dissolution
Media (studies
should be
conducted at 37 ±
900 mL or less
aqueous
media (0.1N HCl
900 mL or less
aqueous
media (pH 1.0-1.2
900 mL or less
aqueous
media (pH 1.2conducted at 37 ±
1 C)
media (0.1N HCl
or
SGF; pH 4.5
buffer; and
pH 6.8 buffer or
SIF)
media (pH 1.0-1.2
buffer, usually
0.1N
HCl or SGF; pH
4.5
buffer; and pH 6.8
buffer or SIF)
media (pH 1.2
HCl solution; pH
4.5
acetate buffer;
and pH
6.8 phosphate
buffer)
Apparatus (APP) USP APP I - 100
rpm
USP APP II - 50
rpm
Paddle APP - 50
rpm
Basket APP - 100
rpm
Paddle APP - 75
rpm
Basket APP - 100
rpm
Comparison of FDA, EU and WHO
guidance on BCS based biowaiver.
Parameters FDA EU WHO
Rapid dissolution
Criteria >85% in 30 min
in 3 media
Class 1: >85% in
30 min in 3 media
Class 1: >85% in 30 min
in 3 media (Rapid)in 3 media 30 min in 3 media
(Rapid)
Class 3: >85% in 15
min in 3 media (Very
Rapid); or, >85% in
30 min and similar
dissolution profile to
RLD (Similarly Rapid)
in 3 media (Rapid)
Class 2: >85% in 30 min
in pH 6.8 medium and
similar dissolution
profile in 3 media
Class 3: >85% in 15 min
in 3 media (Very Rapid)
Restrictions Narrow therapeutic drugs
Oral products intended to be absorbed in the oral cavity
Modified release drug products
CONCLUSION:
 In vitro dissolution is the best available tool today which can at
least quantitatively assure about the biological availability of drug.
 Great Scope for New Method Development / Pharmacopoeial
monographs
 Systematic and scientific Approach is needed. Systematic and scientific Approach is needed.
 Academic standards / Research ??????
 Basic infrastructure / facilities / sophisticated instrument /
positive efforts / attitude and honesty is the need of time to
improve the quality of research.
Guidelines Referred
 BCS Guidance (Waiver of InVivo Bioavailability and
Bioequivalence Studies for Immediate-Release Solid Oral Dosage
Forms Based on a Biopharmaceutics Classification System”);
August 2000
 IR Dissolution Guidance (DissolutionTesting of Immediate
Release Solid Oral Dosage Forms);August 1997
 IVIVC Guidance (Extended Release Oral Dosage Forms: IVIVC Guidance (Extended Release Oral Dosage Forms:
Development, Evaluation, andApplication of InVitro/InVivo
Correlations); September 1997
 General BA/BE Guidance (Bioavailability and Bioequivalence
Studies for OrallyAdministered Drug Products - General
Considerations); 2003
 WHO, US FDA and EMEA guidelines
 ICH guidelines
Thank you

Basic Approach to Dissolution Method Development – Challenges and Regulatory Issues

  • 1.
    Dr. Harshal AshokPawar Assistant Professor & HOD (Quality Assurance), Dr. L. H. Hiranandani College of Pharmacy, Ulhasnagar Email : harshal.dlhhcop@gmail.com , hapkmk@rediffmail.com
  • 2.
    CONTENTS  Theoretical aspect Instrumentation  Pre-requisite  Selection of Dissolution medium  Optimization of dissolution parameters Optimization of dissolution parameters  Specifications /Acceptance criteria  Comparison of Dissolution Profiling  Biovaivers
  • 3.
  • 4.
    DISSOLUTION  In thebody, a pharmaceutical active ingredient must be “in solution” before it can be absorbed by the blood andabsorbed by the blood and ultimately carried to the receptor site to render a therapeutic effect (in vivo).  Dissolution is the process by which that active ingredient enters into solvent to yield a solution.
  • 5.
    DISSOLUTION SOLUBILITY Dissolution rateis defined as the amount of solid substance that goes into solution per unit time under standard Absolute solubility is defined as the maximum amount of solute dissolved in a given solvent under standardunit time under standard conditions of temperature, pH, solvent composition and constant solid surface area. solvent under standard conditions of temperature , pressure and pH. It is a dynamic process. It is a static process.
  • 6.
    MECHAMISM OF DISSOLUTION Initial mechanical lag  Wetting of dosage form  Penetration of dissolution medium  Disintegration Disintegration  Deaggregation  Dissolution  Occlusion of some particles
  • 7.
    Dissolution process ofsolid dosage Forms : DISINTEGRATION DISSOLUTION DISSOLUTION ABSORPTION IN-VIVO TABLETS OR CAPSULES GRANULES OR AGGREGATES DRUG IN SOLUTION (IN-VITRO OR IN- DRUG IN BLOOD,OTHER FLUIDS,AND IN-VIVO DISAGGREGATION DISSOLUTION AGGREGATES FINE PARTICLES (IN-VITRO OR IN- VIVO) FLUIDS,AND TISSUES
  • 8.
    Dissolution Testing Dissolution isone the three primary tests used to release a finished drug product:  Assay – determines the overall potency of the batch and ensures the accuracy of the finished drug product.  Dose Uniformity – determines the consistency among the Dose Uniformity – determines the consistency among the individual dosage units and ensures the precision of the manufacturing process.  Dissolution – ensures that the performance of the finished drug product is consistent with the release rates of the API as determined in bioavailability studies during the clinical trials.
  • 9.
    Which product tobe tested? USP <1088>: “No product, including suspensions and chewable tablets, should be developed without dissolution or drug release characterization where a solid phase exists.” and “Dissolution testing is required for all solid oral Pharmacopeial“Dissolution testing is required for all solid oral Pharmacopeial dosage forms in which absorption of the drug is necessary for the product to exert the desired therapeutic effect. Exceptions are for tablets meeting a requirement for completeness of solution or for rapid (10 to 15 minutes) disintegration for soluble or radiolabeled drugs.”
  • 10.
    NEED FOR DISSOLUTIONTESTING  Development and Optimization of dosage forms.  Batch to batch drug release uniformity.  Ensures quality, safety, efficacy and stability of the product.  Evaluation of IVIV Correlation / bioavailability .  To support waiver for bioequivalence requirement.  For assessing Pre and Post approval changes in manufacturing process, or formulation
  • 11.
    Dissolution and DrugDevelopment Drug Clinical trial (IVIV) Manufacturing (Quality control) Discovery ( Little to no dissolution) Characterization (Intrinsic dissolution) Drug development (DMD) control)
  • 12.
  • 13.
    I.P U.S.P B.PE.P TYPE 1 Paddle apparatus Basket apparatus Basket apparatus Basket apparatus TYPE 2 Basket apparatus Paddle apparatus Paddle apparatus Paddle apparatus TYPE 3 Reciprocating cylinder Flow through cell Flow through cell TYPE 4 Flow through cell TYPE 5 Paddle over disk TYPE 6 Rotating cylinder TYPE 7 Reciprocating disk
  • 14.
    APPARATUS-1(ROTATING BASKET) DESIGN:  Vessel:-Made of borosilicate glass. -Semi hemispherical bottom -Capacity 1000ml  Shaft : -Stainless steel type 316 -Rotates smoothly without significance wobble(100 rpm) -Speed regulator  Water bath:-Maintained at 37±0.5ºC  USE: Tablets, capsules, delayed release suppositories, floating dosage forms.
  • 15.
  • 16.
     Advantages  FullpH change during the test  Can be easily automated which is important for routine investigations.  Disadvantages  Basket screen is clogged with gummy particles.  Hydrodynamic dead zone under the basket  Degassing is particularly important  Mesh gets corroded by HCl solution.
  • 17.
    APPARATUS-2 (PADDLE)  DESIGN: Vessel: -Same as basket apparatus  Shaft: -The blade passes through the shaft so that the bottom of the blade fuses with bottom of the shaft.  Stirring elements: -Made of tefflon For laboratory purposeFor laboratory purpose -Stainless steel 316  Water-bath: -Maintains at 37±0.5°C  Sinkers : -Platinum wire used to prevent tablet/capsule from floating
  • 18.
     Advantages  Easyto use  Robust  Can be easily automated which is important for routine investigations  Disadvantages Disadvantages  pH/media change is often difficult  Sinkers for floating dosage forms
  • 19.
  • 20.
    APPARATUS-3(RECIPROCATING CYLINDER) Tester wasdesigned to test the dissolution rates of extended release products or any dosage form requiring release profiling at multiple pH levels.  DESIGN:  Vessel: -Set of cylindrical flat bottom glass vessels -Set of reciprocating cylinders -stainless steel fittings(type 316) and screens made of nonsorbing orscreens made of nonsorbing or non-reactive materials.  Agitation type: -Reciprocating at 5-35 rpm  Volume of dissolution medium:-200-250ml  Water bath:- Maintain at 37±0.5°C  USE: Chewable Tablets, beads, controlled and Extended release formulations, Soft gel cap, Non Disintegrating type products
  • 21.
    METHOD(Reciprocating cylinder):  Placethe stated volume of dissolution medium in each vessel of the apparatus, assemble the apparatus, equilibrate the dissolution medium to 37±0.5 and remove the thermometer  Place one dosage form unit in each of the cylinders taking care to exclude the air bubbles from the surface of each dosage unit and immediately operate the apparatus as specified in the monograph.  During the upward and downward stroke, the reciprocating cylinder During the upward and downward stroke, the reciprocating cylinder moves through a total distance of 9.9 to 10.1cm.  Within the time interval specified, raise the cylinders and withdraw a portion of the solution under test from a zone midway between the surface of the dissolution medium and bottom of each vessel.
  • 22.
     Advantages  Easyto change the pH  pH-profiles  Hydrodynamics can be directly influenced by varying the dip rate  Disadvantages  Small volume (max. 250 ml)  Little experience  Limited data
  • 23.
    APPARATUS-4 (FLOW THROUGHCELL)  DESIGN:  Reservoir : -For dissolution medium  Pump : -Forces dissolution medium through cell -Holding a sample -Flow rate 10-100ml/min -Laminar flow is maintained -Peristaltic/centrifugal pumps are not recommended  Water bath:- Maintain at 37±0.5°C  USE:  Modified-release dosage forms and immediate-release dosage forms  Soft gelatin capsules, beaded products, suppositories, or injectable-depot dosage forms  Suspension-type extended-release dosage forms for oral or parenteral use, or ocular application.
  • 24.
    METHOD(Flow through cell): The flow through cell is transparent & inert mounted vertically with filters.  Standard cell diameters are 12 & 22.6 mm.  The bottom cone usually filled with glass beads of 1 mm diameter.  Tablet holder used for positioning special dosage form e.g. inlay tablets. Place the glass beads into the cell as specified in the monograph. Place the glass beads into the cell as specified in the monograph.  Place one dosage unit on top of the beads or on a wire carrier.  Assemble the filter head and fix the parts together by means of a suitable clamping device.  Introduce by the pump of the dissolution medium warmed to 37±0.5 through the bottom of the cell to obtain the flow rate specified and measured with an accuracy of 5%.  Collect the eluate by fractions at each of the times stated.
  • 25.
     Advantages  Easyto change media pH  pH-profile possible  Sink conditions maintained.  Different modes a) open system b) closed system  Disadvantages  Deaeration necessary  High volumes of media  Labor intensive
  • 26.
    Cell types: Tablets 12mm Tablets 22.6 mm Powders / Granules Implants Suppositories / Soft gelatincapsules
  • 27.
  • 28.
    APPARATUS-5(PADDLE-OVER-DISK)  DESIGN:  Vessel Shaft  Stirring elements- rotating speed 25-50 rpm  Sample holder:-disk assembly that hold a product in such a way Sample holder:-disk assembly that hold a product in such a way that release surface is parallel with paddle -Paddle is directly attached over disk assembly -Samples are drawn between surface off the medium and top of the paddle blade  Volume:900ml  Temperature:32°C (Similar to skin)
  • 29.
     USE: Transdermalpatches, ointments, floaters , emulsions.  Modification: Disk design and volume  Advantages:  Easy to handle  Sink conditions are maintained.  Membrane effect is minimum. i.e. drug is placed on a disc at the bottom. Disadvantages: Disadvantages:  Disk assembly restricts the patch size  17 mesh is standard(others available)  Accommodates patches up to 90mm.
  • 30.
    METHOD(Paddle over disk) This method is used for testing the release of drugs from transdermal products.  The apparatus consists of a sample holder or disc assembly that holds the product.  The entire preparation is placed in a dissolution flask filled with specified medium maintained at 32ºC.specified medium maintained at 32ºC.  The paddle is placed directly over the disc assembly.  The disk assembly holds the system flat and is positioned such that release surface is placed parallel with the bottom of the paddle blade. Vessel is covered to minimize evaporation during test.  Samples are drawn midway between the surface of dissolution medium and the top of the paddle blade at specified times.
  • 31.
    APPARATUS-6(ROTATING CYLINDER)  DESIGN: Vessel:- In place of basket, cylinder is used.  Shaft :-Stainless steel 316  Sample :- Mounted to cuprophan (inner porous cellulosic material) an entire system adheres to cylinder.an entire system adheres to cylinder. - Dosage unit is placed in cylinder and release from side out.  Water-bath: maintained at 32±0.5°C  USE:  Transdermal patches cannot be cut into small size.  Solid dosage forms, pH profile , small volumes
  • 32.
     METHOD( Rotatingcylinder):  Use the assembly from apparatus 1 except to replace the basket and shaft with a stainless steel cylinder stirring element.  The temperature is maintained at 32±0.5°C.  The dosage unit is placed on the cylinder with side out .  The dosage unit is placed to the exterior of the cylinder such that long axis of the system fits around the circumference of the cylinderlong axis of the system fits around the circumference of the cylinder and removes trapped air bubbles.  Place the cylinder in the apparatus and immediately rotate at the rate specified in the individual monograph.  Samples are drawn midway between the surface of the dissolution medium and the top of the rotating cylinder for analysis.
  • 33.
     Carefully applythe adhesive coated side of the system to the exterior of the cylinder with the long axis of the system fittingaxis of the system fitting around the circumference of the cylinder.
  • 34.
    Rotating cylinder:  Advantages:-Equipment (apparatus 1)available with the manufacturers can be used with modification as apparatus 6.  Disadvantages:-Large volume of medium is required. -Drug gets diluted & causes difficulties in analysis -Difficult to clean the cylinder.
  • 35.
    APPARATUS-7(RECIPROCATING-DISK)  DESIGN:  Vessel:-Flatbottomed cylindrical vessel -Volume of dissolution medium  Shaft :  Sample : -Placed on disk shaped holders  Agitation :-Reciprocation shaft disk dissolution medium constant temp water bath  Agitation :-Reciprocation -Reciprocating frequency 30 cycle/sec  Water-bath:-Maintain at 32±0.5°C  USE:  Non-disintegrating, oral modified-release dosage forms, stents, and implants  Transdermal dosage forms.
  • 36.
    METHOD(Reciprocating disk):  Theassembly consists of a set of volumetrically calibrated solution containers made of glass or suitable inert material, a motor , a drive assembly used to reciprocate the system vertically.  The samples are placed on the disk shaped holders using cuprophan supports  The test is carried out at 32°C.  The reciprocating frequency is 30cycles/min. The reciprocating frequency is 30cycles/min.  Advantages:-Convenient method for selecting the volume of the medium. Modifications can been made to accommodate 300 mL vessels -sink conditions can be maintained. Disadvantages: -Investment is high because the design is totally different from standard equipment already available in industry.
  • 38.
    UNOFFICIAL METHODS 1.ROTATING/STATIC DISKMETHOD  Developed by late Eino nelson and described by Levy and Sahli.  In this method ,the drug is compressed in a non-disintegrating disc without excipients.  The disc is mounted in a holder so that only one face of the disc is exposed to the dissolution medium.exposed to the dissolution medium.  The holder and disc are immersed in medium and held in a fixed position as in static disc method and rotated at a given speed in rotating disc method.  Samples are collected at predetermined times.  Surface area of the drug through which dissolution occurs is kept constant –intrinsic dissolution rate.
  • 39.
    2.BEAKER METHOD:  Reportedby Levy and Hayes(1960).  Dissolution medium, 250ml of 0.1N HCl at 37°C placed in a 400ml beaker.  Agitation by three blade polyethylene stirrer, 5cm diameter and rotates at 60 rpm.  Stirrer immersed to a depth of 2.7 cm in medium and in the center.  Tablets are placed in a beaker and test was carried out.Tablets are placed in a beaker and test was carried out.  Samples are removed and assayed for the content. 3.FLASK STIRRER METHOD  Developed by Poole(1969).It includes RBF and a stirring element similar to that of beaker method.  RBF used to avoid the formation of moulds of particles in different positions on the flat bottom of a beaker.
  • 40.
    4.PERISTALSIS METHOD:  Tostimulate hydrodynamic condition of GIT tract in an in-vitro dissolution device.  It consists of rigid plastic cylindrical tubing fitted with septum and rubber stopper at both ends.  Dissolution chamber consists of a space between septum and lower stopper.  Dissolution medium is pumped with peristaltic action through Dissolution medium is pumped with peristaltic action through the dosage form. 5.ROTATING BOTTLE METHOD:  It consists of rotating rack to hold sample drug products in bottles and they are capped tightly & rotated in 37°C temperature bath.  Sample are decanted through a 40 mesh screen and residue are assayed.
  • 41.
    6.DIALYSIS METHOD:  Cellconsist of 32mm inflated membrane.  Plugged at the lower end by tight fitting cylindrical perspex box.  Upper end of the tube held by thin perspex ring inserted into the tube and secured by an elastic band.  The cell suspended , from the arm of the tablet disintegration apparatus and containing the dosage form in 150ml of distilled water at 37°C.water at 37°C.  The cell is raised or lowered 30times a min, into 150ml of distilled water at same temperature.  Agitation by slight flexing and stretching of the dialysis membrane as it enters and leaves the bath. Rotated at 60rpm. .
  • 42.
    7.DIFFUSION CELL  Staticor flow through diffusion cells are used to characterize in- vitro drug release and drug permeation kinetics from a topical drug product e.g.: Ointment, cream or transdermal drug product.  The Franz diffusion cell is static diffusion system used to characterize drug permeation through skin model.  The skin is mounted on the Franz diffusion cell and the drug product is placed on the skin surface.product is placed on the skin surface.  The drug permeates across the skin into a receptor fluid compartment that may be sampled at various times.  This system is used for selection of appropriate formulation that has optimum drug delivery.
  • 43.
  • 45.
  • 46.
     Instrument shouldbe calibrated /Operational Checks ( document each time of use): •Basket/shaft examination •Paddle examination •Vessel examination •VesselTemperature •Vibration  Analytical balance must be calibrated Analytical balance must be calibrated  pH meter should be calibrated  Pipettes and other glassware's  Volumetric accuracy : ± 1%  Deareation of dissolution medium.  Lighting should be sufficient to perform visual observations.
  • 47.
    Calibration of DissolutionApparatus  Why ? • To confirm suitability of the equipment and proper operation of the apparatus  How ?How ? • Mechanical calibration (verification of physical parameters) • Chemical calibration (Apparatus SuitabilityTest – USP)  When ? • Before using new test equipment • After relocation or major maintenance • At regular intervals (Every 6 months)
  • 48.
    Current Harmonized Physical Parametersand Tolerances  USP Mechanical Calibration Parameters include:  Basket/ShaftWobble (No significant wobble)  Vessel/Shaft Centering (2 mm from centerline)  Height check/Basket or Paddle Depth as measured at basket bottom or Paddle bottom (25 + 2 mm)bottom or Paddle bottom (25 + 2 mm)  No significant vibration  Rotational speed (+ 4%)  VesselTemperature (37.0 + 0.5 C)  BasketWobble (bottom rim) (+ 1mm)
  • 49.
    USP Performance VerificationTest (PVT)  Official since 1978, USP Calibration with Prednisone and Salicylic Acid has been the means of qualifying the dissolution apparatus.  Initially, the primary purpose was to indicate environmental effects on the apparatus and vibration since most other parameters could be controlled by mechanical measurements  The original test was called “Calibration” which was not a true indication of the test being performed, later changed to “PerformanceVerification” (PVT)  The PVT, has been responsible for detecting problems associated with dissolution apparatus that are found to be within mechanical tolerances
  • 50.
    Calibrator Tablets  1970’s: USP CalibratorTablets Introduced  Disintegrating – 50 mg Prednisone (Upjohn)  Non Disintegrating – 300 mg Salicylic Acid (Hoffman LaRoche)  1997 : 50 mg Prednisone replaced with 10 mg Prednisone manufactured at University of Marylandmanufactured at University of Maryland  2004 : USP begins search for replacement for 10 mg Prednisone tablet  USP: Both Calibrators on a given apparatus (i.e. 4 calibration tests if instrument is used for paddle and basket methods)  JP, BP and EP: No calibrator tablets
  • 51.
    Allowable Variations  Abasket with gold coating 2.5 μm thick (0.0001 inch) is an allowable variation of the standard 40-mesh basket.  Some changes can be made to the compendial apparatus; for example, a basket mesh size other than the typical 40-mesh basket (e.g., 10-, 20-, or 80-mesh)basket (e.g., 10-, 20-, or 80-mesh)  Larger vessels accommodating up to two and four liters are now allowable variations in the USP. Such vessels are advantageous for poorly soluble drugs.  For example, a small-volume apparatus with mini paddles and baskets may be considered for low-dosage strength products.
  • 52.
    De-areation  Air bubblescan act as a barrier to the dissolution process if present on the dosage unit or basket mesh and can adversely affect the reliability of the test results.  Furthermore, bubbles can cause particles to cling to the apparatus and vessel walls.apparatus and vessel walls.  Bubbles on the dosage unit may increase buoyancy, leading to an increase in the dissolution rate, or may decrease the available surface area, leading to a decrease in the dissolution rate.  Poorly soluble drugs are most sensitive to interference from air bubbles, therefore, deaeration may be needed.
  • 53.
    Degassing as perUSP  Prepare dissolution media and properly deaerate.  USP Method:USP Method: Heat media to 41°C, vacuum filter through 0.45μm filter, continue to pull vacuum for 5 additional minutes
  • 54.
    Common Degassing Methods AcceptableMethods  USP Vacuum Filtration Method (default unless another approach is validated)  Helium Sparging* Automated Degassing* Unacceptable Methods  Nitrogen Sparging  Sonication  Automated Degassing*  Superheating*  Not Degassing At All* *when validated against USP method
  • 55.
  • 56.
    Dissolution Method Goals Asuccessful dissolution method will be:  Discriminatory  Robust and Rugged Correlated to InVivo Correlated to InVivo  Transferrable  ControlledVariability
  • 57.
    When to developmethod? When to develop method?
  • 58.
    Discrimination  Discrimination in Dissolutionsimply means being able to tell the difference between gooddifference between good and bad formulations
  • 59.
    Development of aDiscriminating Method The procedure should be capable of distinguishing significant changes in composition or manufacturing process that might be expected to affect in vivo performance. Factors to consider:  Qualitative and quantitative excipient changes Qualitative and quantitative excipient changes  Manufacturing parameters:  Lubrication  Blend time  Compression force  Drying parameters
  • 60.
    Steps for dissolutionmethod development  Literature survey : Drug and drug product knowledge  Selection ofApparatus  Selection of dissolution medium Optimization of dissolution parameters Optimization of dissolution parameters  Development of suitable analytical method for estimation of content  Validation of analytical method
  • 61.
    Knowledge of Drugand Drug Product  Characteristics of the API e.g.,particle size, crystal form, bulk density, solubility  Product composition e.g., drug loading /dose, and the identity, type, and levels of excipients  Manufacturing process e.g., compression forces, Manufacturing process e.g., compression forces, equipment  Effects of stability storage conditions e.g., temperature, humidity  Incompatibility of the drug with certain buffers or salts
  • 62.
    Dissolution Tester Choice Paddles and Baskets tend to be the choice for most solid oral dosage forms.  If pH changes, greater/smaller volumes, or different agitation is needed then Apparatus 3 and 4 are often considered after exhausting Paddle and Basket testing  ForTransdermals Apparatus 5-7 are the primary choices.  For semisolid dosage forms, the generally used apparatus include the vertical diffusion cell,apparatus include the vertical diffusion cell, immersion cell, and flow-through cell apparatus with the insert for topical dosage forms  A rotating bottle or dialysis tubes may have utility for microspheres and implants; peak vessels for eliminating coning; and modified flow-through cells for special dosage forms including powders and stents.
  • 63.
    Agitation Rate  Shouldbe sufficient to allow for media to interact with dosage form  Decreasing or increasing the apparatus rotation speed may be justified if to achieve an in-vitro–in- vivo correlation (IVIVC)  For better discrimination  Too much agitation can result in non-discriminatory profiles •Baskets – 50-100 RPM •Paddles – 25-100 RPM
  • 64.
    USP.APPARATUS DESCRIPTION ROT.SPEEDDOSAGE FORM TYPE 1 Basket apparatus 50-100 rpm IDR,DR,ER TYPE 2 Paddle apparatus 50-75rpm 25-50rpm IDR,DR,ER Suspension TYPE 3 Reciprocating cylinder 5-30 dips/min IDR,ER TYPE 4 Flow through cell 2-50ml/min ER,Poorly soluble API TYPE 5 Paddle over disk 25-50 rpm TRANSDERMAL TYPE 6 Rotating cylinder N/A TRANSDERMAL TYPE 7 Reciprocating holder 30 rpm ER
  • 65.
    The Ideal DissolutionMedia •Meets sink conditions •Simple preparation •Drug is Stable in media 24 hrs+ •Uses as little extras as possiblepossible –Surfactants –Alcohol •Biologically relevant for site of dissolution in vivo –IR typically in acid –DR typically in acid, then neutral –MR typically in neutral solution
  • 66.
    Determination of IntrinsicDissolution  Intrinsic dissolution is defined as the dissolution of a pure drug substance from a specified constant surface area.  A special punch and die is used to compress pure drug substances into a disk or tablet.a disk or tablet.  The disk is placed into a special holder that allows only one flat surface to come in contact with a dissolution media at any time during the test.
  • 67.
    Application of ID IntrinsicDissolution  Intrinsic dissolution data is generally used in drug screening but can provide helpful solubility information for method development.  Rates lower than 0.1 mg/min/cm2 generally mean that Rates lower than 0.1 mg/min/cm2 generally mean that bioavailability will be determined by the dissolution rate.  Rates higher than 1 mg/min/cm2 mean that bioavailability will most likely be determined by the drug permeability.
  • 68.
    pH Dependent Solubility Solubility screen in multiple media (pH 1.2-7.5) should be done to determine optimal solubility.  If needed, use as little surfactant as necessary.  Evaluate multiple surfactants (pay attention to grades and vendors)  Investigations of the stability of the drug substance should Investigations of the stability of the drug substance should be carried out, when needed, in the selected dissolution medium with excipients present, at 37°.  Effect of pH on solubility and stability need to be evaluated.
  • 69.
    Sink condition andSolubility  Sink condition :Volume of medium at least three times that required in order to form a saturated solution of drug.  Solubility of the drug substance is usually evaluated by determining the saturation concentration of the drug in different media at 37° using the shake- flask solubility method (equilibrium solubility).Alternative methods for solubility determination may also be used.  In the absence of sink conditions, investigate methods to enhance solubility, e.g. use of a surfactant. If a surfactant is used, its concentration should be properly justified (e.g. typically <2% Sodium Lauryl Sulfate (SLS)).  In certain cases, it may be necessary to evaluate the solubility of the drug at room temperature.  The pH of the clear supernatant should be checked to determine whether the pH changes during the solubility test.
  • 70.
    Rules of Thumbfor Media Limits  Surfactants below 1% tend to be accepted with appropriate checks that lower limits aren’t acceptable  >1% require greater scrutiny, other surfactants usually  >1.5% tends to be very difficult to handle with automation  Alcohol is generally a last resort – unless doing a dose dumping study specifically.specifically.  Stay within pH 1.1 – pH 7.5 if at all possible  The use of surfactants needs to be justified by data that show low solubility in the aqueous media. The chosen concentration of surfactant also needs to be justified by providing dissolution profiles in media containing the surfactant at concentrations higher and lower than the chosen concentration.
  • 71.
  • 72.
    Use of enzymes The use of enzymes in the dissolution medium is permitted, in accordance with general chapter Dissolution 711 ,when dissolution failures occur as a result of cross-linking with gelatin capsules or gelatin-coated products.  A discussion of the phenomenon of cross-linking and method development using enzymes can be found in proposed general information chapter Capsules–Dissolution Testing and Related Quality Attributes 1094 .
  • 73.
    Antifoaming Agents and antioxidants The hydrodynamics are influenced by the cylinder's reciprocating motion and the resulting movement of the sample in the medium. The reciprocating motion of the cylinder and screen may cause foaming if the medium contains surfactants. Addition of an anti-foaming agent suchcontains surfactants. Addition of an anti-foaming agent such as simethicone or n-octanol may be useful for avoiding foaming from surfactants.  In some cases, antioxidants such as ascorbic acid may be used in the dissolution medium to stabilize the drug.
  • 74.
    Media Cautions  Becareful with water –No buffering capacity –Quality can differ b/w sites –Quality can differ b/w DI systems, filters, etc. Check pH before and after run to ensure buffering capacity is Check pH before and after run to ensure buffering capacity is acceptable  Beware of methods needing tight pH limits  Do not use SLS with Potassium Phosphate Buffers – Sodium Phosphate only
  • 75.
    Bio-relevant Dissolution Medium Bio-relevant media is the media that represent the conditions same as that of the in-vivo condition.  The fed and fasted state may have significant effects on the absorption or solubility of a compound.  Composition of media that simulate the fed and fasted Composition of media that simulate the fed and fasted condition is necessary to establish in-vivo in-vitro correlations.  This media reflect changes in the pH, bile concentration and osmolarity after meal intake and therefore have a different composition than that of typical compendial media.
  • 76.
    Why the Needfor Better Biorelevant Information  Better IVIVC  Fewer ClinicalTrials  Better Predictive tools  Shorter Development CyclesCycles
  • 77.
    Choice of bio-relevantmedia is usually based upon:  A mechanistic approach that considers the absorption site, if known.  Whether the rate-limiting step to absorption is the dissolution or permeability of the compound.  Fed and fasted states may have significant effects on theFed and fasted states may have significant effects on the absorption or solubility of a compound.  These media are primarily used to establish in vitro-in vivo correlation during formulation development and to assess potential food effects; they are not always intended for Quality Control purposes.
  • 78.
    Selection of Dissolutionmedium  Primary requirement for selection of dissolution media is that, it should be able to reflect in vivo situations when it is used to establish an IVIVC.  For Class I and III drugs, use of simple aqueous media such as SGF without enzymes or SIF without enzymes isSGF without enzymes or SIF without enzymes is recommended.  For Class II and III drugs, use of biorelevant media for dissolution testing is recommended. They are: 1) SGF plus surfactant 2) Milk with 3.5 % fat to stimulate fed state condition 3)FaSSIF is used for poorly soluble drugs.
  • 79.
    Temperature of DissolutionMedium  The standard temperature- 37±0.5 °C for oral dosage form .  Slightly increased temperatures such as 38±0.5 °C have been recommended for dosages forms such as suppositories.  Lower temperatures such as 32±0.5 °C are utilized for Lower temperatures such as 32±0.5 °C are utilized for topical dosage forms such as trans-dermal patches and topical ointments.  Media temperature readings must be taken at least twice during the dissolution test, at the start and end of a test.
  • 80.
    Appropriate Test Duration Time points should be selected to adequately characterize the ascending and plateau phases of the dissolution curve. Typically:  Immediate release, 85% in <15 minutes, one time point  Immediate release, 15, 20, 30, 45, 60 minutes  For some products, including suspensions, useful information mayFor some products, including suspensions, useful information may be obtained from earlier points, e.g., 5–10 min.  Delayed release,Acid 1-2 hours, Buffer +30 minutes  Extended release, minimum of three points – Initial (1-2 hours) to show potential dose dumping – Intermediate point to define similar in vivo profile – Final point to show that essentially complete release (>80%) of the drug is achieved.
  • 81.
    When to adddosage form?  Tablet introduction may be performed manually or automatically  Dosage forms may be introduced simultaneously orintroduced simultaneously or sequentially but they must be introduced into non- rotating media.  Evaporation cover shown with Dosage Delivery Module (DDM)
  • 82.
    How to handlesample?  Always handle dosage units with gloves (not cotton), forceps or tweezers which will not scratch or damage the surface of the dosagethe surface of the dosage unit.  Examine the six dosage units.  Do not use chipped, cracked or capped tablets
  • 83.
    Weighing of thesample?  Option: Record the dosage unit weights?  Weight is for information and investigation purposes only.  Dosage units are to be chosen at random and may not be selected or discarded based on weight.
  • 84.
    Sinkers (USP Apparatus2)  In addition to sinking, floating dosage forms, sinkers may assist in keeping a dosage form from sticking to the vessel inappropriately as in the case with some film coated tablets.  Sinkers Specifications must be adequately described in the method to eliminate hydrodynamic variation associated with different sinker devices.  Sinkers may be fabricated by wrapping around a cork bore.  Should not be too tight – will restrict any disintegrating release mechanism  Too loosely, the dosage form may escape soon after the test begins.
  • 87.
  • 88.
    Examples of typicalobservations  Uneven distribution of particles throughout the vessel 1. Particles cling to the sides of the vessel, 2. coning or mounding directly under the apparatus, e.g., below the basket or paddle,below the basket or paddle, 3. Particles float at the surface of the medium, 4. Film-coated tablets stick to the vessel
  • 89.
    Examples of typicalobservations  Air bubbles on the inside of the vessel or on the apparatus or dosage unit 1. Air bubbles on the inside of the vessel or on the apparatus or dosage unit. 2. Sheen on the apparatus is also a sign of air bubbles.2. Sheen on the apparatus is also a sign of air bubbles. This observation would typically be made when assessing the need to deaerate the medium
  • 90.
    Examples of typicalobservations  Dancing or spinning of the dosage unit, or the dosage unit being hit by the paddle.  Adhesion of particles to the paddle or the inside of the basket, which may be observed upon removal of the stirring device at the end of the run.stirring device at the end of the run.  Pellicles or analogous formations, such as transparent sacs or rubbery, swollen masses surrounding the capsule contents.
  • 91.
    Examples of typicalobservations  Observation of the disintegration rate (e.g., percentage reduction in size of the dosage unit within a certain time frame).  Complex disintegration of the coating of modified or enteric-coated products.modified or enteric-coated products.  Whether the dosage form lands in the vessel center or off-center, and if off-center, whether it sticks there.  Time required for the complete dissolution of the capsule shell or for tablet disintegration.
  • 92.
    Usual Remedies  Visualobservations  Changing any of the following factors: 1) Apparatus type, 2) Speed of agitation, 3) Level of deaeration,3) Level of deaeration, 4) Sinker type, or 5) composition of the medium.  For dosage forms that exhibit coning (mounding) under the paddle at 50 rpm, the coning can be reduced by increasing the paddle speed to 75 rpm
  • 93.
    How To SampleProperly?  Filtration must occur at USP location and at appropriate time  ±2 % from time point or 15 minutes (whichever less)  Halfway between top of paddle Halfway between top of paddle or basket and media  No closer than 1cm to vessel wall  Recommend not sampling close to shaft due to poor hydrodynamics
  • 94.
    Acceptable Method Requirements Low variability (<20% at initial time point, <10% at later points)  Complete Release (85%+ or Asymptote)  Proper understanding of dissolution release  Discrimination between batches -Challenged with other formulations  Robust/Rugged/Reproducible results
  • 95.
  • 96.
    Specification Parameters - Dissolution Dissolution is considered product-specific.  The method and limits should be appropriate for the proposed product.  It is useful to have the parameters (medium, apparatus, speed) in specs.specs.  Dissolution specs at release and shelf-life should be identical.  Surfactant use should be exceptional and appropriate.—not exceed 2% normally
  • 97.
    Dissolution Acceptance Criteria Q–Value : Define as a percentage of drug content dissolved in a given time period.  It is commonly used in the USP for immediate release and It is commonly used in the USP for immediate release and delayed release dosage forms.  The quantity of Q is the amount of dissolved active ingredient specified in the individual monograph expressed as a percentage of the labeled content.
  • 98.
    Q - Value For highly soluble and rapidly dissolving drug products (BCS classes 1 and 3), a single-point dissolution test specification of NLT 85% (Q=80%) in 60 minutes or less is sufficient as a routine quality control test for batch-to-batch uniformity.  For slowly dissolving or poorly water soluble drugs (BCS class 2), a two-point dissolution specification, one at 15 minutes to include a dissolution range (a dissolution window) and the other at a later point (30, 45,dissolution range (a dissolution window) and the other at a later point (30, 45, or 60 minutes) to ensure 85% dissolution, is recommended to characterize the quality of the product.  For products containing water insoluble APIs, it is recommended to have a two tire dissolution limit. For example Artemether dissolution: NLT 40% in 1 hour and NLT 60% at the 3rd hour.
  • 99.
    Immediate Release Forms– Acceptance Table USP <711> STAGE No. of Dosage units tested Acceptance criteria S1 6 Each unit is ≥ Q + 5%. S2 6 Average of 12 units (S1 + S2) is ≥Q and no unit is < Q – 15%.unit is < Q – 15%. S3 12(6+6+12=24) Average of 24 units (S1 + S2 + S3) is ≥ Q, not more than 2 units are < Q – 15% and no single unit is less than Q – 25%. 9 9 If a sample fails either Stage S1 or S2, proceed to the next stage and test the number of units indicated.
  • 100.
    Delayed Release Forms– Method A USP <711>  USP Delayed Release Dosage Forms – MethodA: Media is 750 mL of 0.1N HCl  Samples are removed for analysis after 2 hours ± 2%  Within 5 minutes of withdrawing the acid stage sample aliquots, add 250 mL of 0.20-M tribasic sodium phosphate, • aliquots, add 250 mL of 0.20-M tribasic sodium phosphate, adjusting to pH + 0.05 at 37 °C while stirring at the specified rate.  Dissolution continues for 0.75 h (or per monograph) or less.  Sample aliquots are then analyzed with Q being the total % dissolved for both acid and buffer stages.
  • 101.
    Delayed Release Forms– Acid Stage Acceptance Table USP <711> STAGE No. of Dosage units tested Acceptance criteria A1 6 No individual value exceeds 10% dissolved. A2 6 Average of 12 units (A1 + A2) is no more than 10% dissolved and no single unit isthan 10% dissolved and no single unit is greater than 25% dissolved. A3 12(6+6+12=24) Average of 24 units (A1 +A2 +A3) is not more than 10% dissolved and no single unit is more than 25% dissolved. 1 0 1 If a sample fails either Stage A1 or A2, proceed to the next stage and test the number of units indicated.
  • 102.
    Delayed Release Forms- Buffer Stage Acceptance Table USP <711> STAGE No. of Dosage units tested Acceptance criteria B1 6 Each unit is ≥ Q + 5%. B2 6 Average of 12 units (B1 + B2) is ≥ Q and no unit is < Q – 15%.– 15%. B3 12(6+6+12=24) Average of 24 units (B1 + B2 + B3) is ≥ Q, not more than 2 units are < Q – 15% and no single unit is less than Q – 25%. 1 0 2 If a sample fails either Stage B1 or B2, proceed to the next stage and test the number of units indicated.
  • 103.
    Delayed Release Forms– Method B USP <711>  USP Delayed Release Dosage Forms – Method B:  Media is 1000 mL of 0.1N HCl  Samples are removed for analysis after 2 hours ―  USP Delayed Release Dosage Forms – Method B: Drain the acid from the original vessel and replace with •  Drain the acid from the original vessel and replace with  1000mL pH6.8 phosphate buffer pre equilibrated at 37°C or switch the dosage form to a second vessel containing the phosphate buffer
  • 104.
    Disssolution specification –Case study -1  Ethambutol hydrochloride 400mg tablets.The applicant claimed USP standard for the product.  Bioequivalent of the product is accepted as per BCS class 3 based biowavier  The applicant set the dissolution specification limits as below: The applicant set the dissolution specification limits as below:  NLT 80% (Q) in 45min at release  NLT 75% (Q) in 45min at shelf life, which is in line with the requirement of USP monograph.  Is it acceptable?What limits should be applied?
  • 105.
    Disssolution specification –Case study -1 Answer: not acceptable The dissolution limits at release and shelf life should be the same.  A limit of NLT 80% (Q) in 15min should be set for A limit of NLT 80% (Q) in 15min should be set for both release and shelf life as for the BCS class 3 biowaiver.
  • 106.
  • 107.
    Why Profiling /Comparision?  It reflects its release pattern under the selected condition sets. i.e. either sustained release or immediate release of the formulated formulas.  For optimizing the dosage formula by comparing the dissolution profiles of various formulas of the same drug.of various formulas of the same drug.  Dissolution profile comparison between pre change and post change products for SUPAC (scale up post approval change ) related changes or with different strengths, helps to assure the similarity in the product performance and green signals to bioequivalence.  Modify formulation as per Brand Leader.
  • 108.
    Requirement for Comparativedissolution testing  Two or more products or batches containing the same API are compared  The strength of products / batches may or may not be the same (depending on purpose of test)  The dissolution conditions are similar, e.g. Apparatus, medium, volume, rotation speed & temp.• Apparatus, medium, volume, rotation speed & temp. • Minimize possible experimental differences in conditions  Samples are taken at the same time points and the data (dissolution profiles) compared
  • 109.
    How to Compare? Aim: To show similar in vitro dissolution under physiologically relevant experimental pH conditions.  Advisable to investigate more than one batch of test and reference products; must include bioequivalence batches.  Investigate within pH 1-6.8 (normally pH 1.2, 4.5 and 6.8) and QC media (if different). Water may be used as an additional medium, especially when the APIWater may be used as an additional medium, especially when the API is unstable in buffered media to the extent that data is unusable.  Additional investigations may be required at pH values in which the drug has minimum solubility.  Use12 units to enable statistical evaluation  For each condition, present comparative dissolution profiles(mean values vs.time) together with statistics (max, min, mean, RSD; f2 similarity factor if calculated; individual values)
  • 110.
    METHODSTO COMPARE DISSOLUTIONPROFILEMETHODSTO COMPARE DISSOLUTION PROFILE Graphical methodGraphical method Statistical Analysis Statistical Analysis Model Dependent method Model Dependent method Model Independent Method Model Independent Method t-Testt-Test ANOVAANOVA ZeroZero FirstFirst Hixson-Hixson- HiguchiHiguchi WeibullWeibull KorsemeyarKorsemeyar Baker-Baker-Zero order Zero order First order First order Hixson- crowell law Hixson- crowell law Higuchi model Higuchi model Weibull model Weibull model Korsemeyar and peppas model Korsemeyar and peppas model Baker- Lonsdale model Baker- Lonsdale model RatioTest Procedure RatioTest Procedure PairWise Procedure PairWise Procedure Multivariate Confidence Region Procedure Multivariate Confidence Region Procedure Index of RescignoIndex of Rescigno
  • 111.
    Paired Wise Procedure DIFFERENCE FACTOR (f1) & SIMILARITY FACTOR (f2) The difference factor (f1) as defined by FDA calculates the % difference between 2 curves at each time point and is a measurement of the relative error between 2 curves.            n TtRt f1 = × 100 where, n = number of time points Rt = % dissolved at time t of reference product (pre change) Tt = % dissolved at time t of test product (post change)                      n t t Rt TtRt 1 1
  • 112.
     The similarityfactor (f2) as defined by FDA is logarithmic reciprocal square root transformation of sum of squared error and is a measurement of the similarity in the percentage (%) dissolution between the two curves f2 = 50 ×                      100 1 log )( 1 1 5.0 n r TtRtwt n    1rn
  • 113.
    Guidance for Industry Aspecific procedure to determine difference and similarity factors is as follows: 1. Determine the dissolution profile of two products (12 units each) of the test (postchange) and reference (prechange) products. 2. Using the mean dissolution values from both curves at each time interval, calculate the difference factor (f1 ) and similarity factor (f2) using the above equations.equations. 3. For curves to be considered similar, f1 values should be close to 0, and f2 values should be close to 100. Generally, f1 values up to 15 (0-15) and f2 values greater than 50 (50-100) ensure equivalence of the two curves and thus, of the performance of the test (postchange) and reference (prechange) products. 4.This model independent method is most suitable for dissolution profile comparison when three to four or more dissolution time points are available.
  • 114.
    The following recommendationsshould also be considered:  The dissolution measurements of the test and reference batches should be made under exactly the same conditions.  The dissolution time points for both the profiles should be the same (e.g., 15, 30, 45, 60 minutes).  The reference batch used should be the most recently manufactured prechange product.  A minimum of three points required for comparison of profile.  Only one measurement should be considered after 85% dissolution of both the Only one measurement should be considered after 85% dissolution of both the products.  To allow use of mean data, the percent coefficient of variation at the earlier time points (e.g., 10 minutes) should not be more than 20%, and at other time points should not be more than 10%.  The mean dissolution values for R can be derived either from (1) last prechange (reference) batch or (2) last two or more consecutively manufactured prechange batches.
  • 115.
    Example Determination of similarityof profiles Example 1-B % API dissolved Time (min) Tablet D (Ref) Tablet E (Test) 10 55 57 15 72 78 Example 1-A % API dissolved Time (min) Tablet A (Ref) Tablet B (Test) 10 87 94 15 96 99 15 72 78 20 85 91 30 97 100 45 102 100 60 103 101 f2 required? Yes f2 (n = 3 ?) 64 (similar) 15 96 99 20 99 99 30 100 99 45 101 99 60 101 99 f2 required? No, ≥ 85% in 15 min f2 (n = N/A ?) profiles similar
  • 116.
    Example Determination of similarityof profiles (cont.) Example 1-D % API dissolved Time (min) Tablet A (Ref) Tablet Y (Test) 10 87 55 15 96 72 Example 1-C % API dissolved Time (min) Tablet X (Ref) Tablet Y (Test) 10 29 34 15 38 41 15 96 72 20 99 85 30 100 97 45 101 102 60 101 103 f2 required? Yes f2 (n = 3 ?) 31 (not similar) 15 38 41 20 47 50 30 63 64 45 80 79 60 95 91 f2 required? Yes f2 (n = 6 ?) 74 (similar)
  • 117.
    Comparison to referencemedicinal product  Immediate ReleaseTablets/Capsules > 85% dissolved within15 minutes : test and reference similar without any further calculationcalculation ≤ 85 % dissolved within15minutes: calculate f2 similarity factor  Modified Release Preparations Calculate f2 similarity factor
  • 118.
    Comparison to referencemedicinal product Prolonged Release Preparations  Minimum of 3 time points, but may be prudent to do more  Particularly important if desired release profile not uniform Particularly important if desired release profile not uniform (e . g. immediate release outer coat and prolonged release core)  If only3 time points: expected to mirror final specification time points (20-30%(dose dumping),50%(defines profile),>80%)  More time points =↑confidence of bioequivalence e.g. for once daily preparations(1,2,4,8,12,16,20 & 24 hours)
  • 119.
    Alternative methods todissolution testing In ICH Q6A permits use of disintegration testing as a surrogate for conventional Compendial dissolution tests, provided  highly soluble drug substances  intrinsic rate of solubilization is rapid intrinsic rate of solubilization is rapid  overall drug release rate is dominated by cohesive properties of the formulation
  • 120.
    DT in placeof dissolution? ICH Q6A decision trees #7 can be used to assess the proposed dissolution criteria, however:  Highly soluble throughout physiological pH range.  Solubility at 37°C ± 0.5°C, dose + solubility < 250 ml, pH 1.2 - 6.8.  For considering /accepting DT in place of dissolution: all the considerationsFor considering /accepting DT in place of dissolution: all the considerations should be carefully assessed: highly soluble and very rapidly dissolving, plus significant supporting development data – including  when DT is more discriminating or  has a demonstrated relationship to dissolution, robustness of the formulation/manufacturing process have been demonstrated wrt DT, etc. Dissolution may not be necessary or proposed as a skip test.
  • 121.
    Example APIs with goodsolubility at gastric pH levels may be granted BCS Class I and III classification i.e. may be characterized by disintegration testing alone. In liquid filled capsules, drug dissolved in solubilisation aids offering a true mechanism for drug release is likely to be the rupture of the capsule use disintegration as a surrogate for the QC dissolution test
  • 122.
    Bio vaiver (Invitro equivalence testing)  The term biowaiver is applied to a regulatory drug approval process where the efficacy and safety part of the dossier (application) is approved based on evidence of equivalence other than through in vivo equivalence testing.  A biowaiver can be applied only for products which meet requirements on pharmaceutical similarity, as well as similarity inrequirements on pharmaceutical similarity, as well as similarity in comparative dissolution tests.  A BCS-based biowaiver has become an important and cost-saving tool in approval of generic drugs.  The bio-relevance of the BCS properties and the in vitro release are best expressed through a correlation between in vitro and in vivo data.
  • 123.
    BCS Classification Class 1Class 2 Class 3 Class 4 Highly Poorly Highly PoorlyHighly Soluble Poorly Soluble Highly Soluble Poorly Soluble Highly Permeable Highly Permeable Poorly Permeable Poorly Permeable
  • 124.
    ‘High solubility The definitionof ‘high solubility’ refers to the highest dose strength of an immediate release product, which has to be soluble in 250 ml or less of aqueous media over the pH range of 1 – 7.5,. Solubility measurements should berange of 1 – 7.5,. Solubility measurements should be performed at 37 °C using a stability indicating, validated method.
  • 125.
    High permeability The classificationregarding high permeability refers to the extent of absorption in humans, i.e. high permeability is concluded if the extent of absorption in humans reaches at least 90 % of an orally administered dose.reaches at least 90 % of an orally administered dose. This conclusion may be based on either pharmacokinetic studies in humans (e.g. mass balance, or absolute bioavailability studies) or intestinal permeability methods like e.g. in vivo intestinal perfusion studies in humans or validated in vitro permeation studies across a monolayer of cultured epithelial cells.
  • 126.
    Requirement  Comparative invitro dissolution investigations should ensure that no less than 85 % of the labeled amount is dissolved within 30 min in each of the required media: 0.1 N HCl, pH 4.5 and 6.8 buffers. Regarding experimental requirements, reference is made to the US Pharmacopoeia and the US-FDA guidance for industry on DissolutionTesting of Immediate Release Solid Oral Dosage Forms (August 1997) 3.Oral Dosage Forms (August 1997) 3.  Resulting profiles should be compared using the similarity factor (f2), unless 85% or more of the labeled amount dissolves within 15 min from both products.  The latter case would allow the conclusion that the investigated products are similar without requiring any further statistical calculations.
  • 127.
    Restrictions BCS based waiversare not applicable for the initial in vivo bioavailability characterization for NDAs. Other restrictions of application include: 1) narrow therapeutic index (NTI) drug; and1) narrow therapeutic index (NTI) drug; and 2) drug products intended to be absorbed in the oral cavity. 3) Similarly, prodrugs and excipients require special consideration. In case of prodrugs, whether to measure the prodrug or the drug for permeability determination will depend on where the conversion occurs. 4
  • 128.
    Comparison of FDA,EU and WHO guidance on BCS based biowaiver. Parameters US-FDA EU WHO Allowed classes 1 1 and 3 1, 2 (weak acids), and 3 High solubility Highest strength completely dissolved in 250mL of aqueous media at 37 ˚C ± 1 ˚C.Highest strength completely dissolved in 250mL of aqueous media at 37 ˚C ± 1 ˚C. pH range pH 1-7.5 pH 1-6.8 pH 1.2-6.8 High permeability >90% absolute BA or mass balance study >85% absolute BA or mass balance study
  • 129.
    Comparison of FDA,EU and WHO guidance on BCS based biowaiver. Parameters FDA EU WHO Rapid dissolution Media (studies should be conducted at 37 ± 900 mL or less aqueous media (0.1N HCl 900 mL or less aqueous media (pH 1.0-1.2 900 mL or less aqueous media (pH 1.2conducted at 37 ± 1 C) media (0.1N HCl or SGF; pH 4.5 buffer; and pH 6.8 buffer or SIF) media (pH 1.0-1.2 buffer, usually 0.1N HCl or SGF; pH 4.5 buffer; and pH 6.8 buffer or SIF) media (pH 1.2 HCl solution; pH 4.5 acetate buffer; and pH 6.8 phosphate buffer) Apparatus (APP) USP APP I - 100 rpm USP APP II - 50 rpm Paddle APP - 50 rpm Basket APP - 100 rpm Paddle APP - 75 rpm Basket APP - 100 rpm
  • 130.
    Comparison of FDA,EU and WHO guidance on BCS based biowaiver. Parameters FDA EU WHO Rapid dissolution Criteria >85% in 30 min in 3 media Class 1: >85% in 30 min in 3 media Class 1: >85% in 30 min in 3 media (Rapid)in 3 media 30 min in 3 media (Rapid) Class 3: >85% in 15 min in 3 media (Very Rapid); or, >85% in 30 min and similar dissolution profile to RLD (Similarly Rapid) in 3 media (Rapid) Class 2: >85% in 30 min in pH 6.8 medium and similar dissolution profile in 3 media Class 3: >85% in 15 min in 3 media (Very Rapid) Restrictions Narrow therapeutic drugs Oral products intended to be absorbed in the oral cavity Modified release drug products
  • 131.
    CONCLUSION:  In vitrodissolution is the best available tool today which can at least quantitatively assure about the biological availability of drug.  Great Scope for New Method Development / Pharmacopoeial monographs  Systematic and scientific Approach is needed. Systematic and scientific Approach is needed.  Academic standards / Research ??????  Basic infrastructure / facilities / sophisticated instrument / positive efforts / attitude and honesty is the need of time to improve the quality of research.
  • 132.
    Guidelines Referred  BCSGuidance (Waiver of InVivo Bioavailability and Bioequivalence Studies for Immediate-Release Solid Oral Dosage Forms Based on a Biopharmaceutics Classification System”); August 2000  IR Dissolution Guidance (DissolutionTesting of Immediate Release Solid Oral Dosage Forms);August 1997  IVIVC Guidance (Extended Release Oral Dosage Forms: IVIVC Guidance (Extended Release Oral Dosage Forms: Development, Evaluation, andApplication of InVitro/InVivo Correlations); September 1997  General BA/BE Guidance (Bioavailability and Bioequivalence Studies for OrallyAdministered Drug Products - General Considerations); 2003  WHO, US FDA and EMEA guidelines  ICH guidelines
  • 133.