Знати:
- теорему про формулу площі трапеції;
- доведення теореми про формулу площі
трапеції;
- наслідок з теореми про площу трапеції.
Уміти:
- виконувати зображення трапеції за умовою
задачі;
- розв’язувати задачі на застосування формул
для обчислення площі трапеції.
Назвіть формулу для обчислення
площі прямокутника.
Назвіть формулу для обчислення
площі паралелограма.
Сформулюйте означення
рівновеликих фігур.
Назвіть формулу для обчислення
площі трикутника
Назвіть формулу для обчислення
площі прямокутного трикутника
Назвіть формулу для обчислення
площі рівностороннього
трикутника
Назвіть формулу для обчислення
площі ромба
Сформулюйте означення трапеції
Що називається висотою трапеції?
Яка трапеція називається
прямокутною?
Яка трапеція називається
рівнобедреною?
Що можна сказати про кути
рівнобедреної трапеції?
Що називається середньою лінією
трапеції?
Задача
Господарю потрібно зорати город, що має форму
прямокутної трапеції. Розміри городу вказано на
малюнку. Оранка трактором ділянки площею
100 м2 коштує 12 грн. Скільки грошей (у грн.)
повинен заплатити господар трактористу за
оранку всього городу?
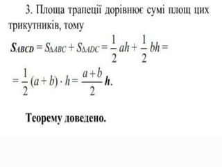
Теорема (формула площі трапеції)
Площа трапеції дорівнює
добутку півсуми її основ на
висоту:
S= ½ *(a+b)*h ,
де a і b – основи трапеції, h –
висота трапеції.
Наслідок до теореми про формулу
площі трапеції.
Доведення:
Задача-теорема
Діагоналі трапеції ділять її на чотири
трикутники. Довести, що трикутники,
прилеглі до бічних сторін, рівновеликі.
Довести:
SABO = SDCO
Доведення:
1) Розглянемо ∆ADC i ∆ABD: … … … .
2) Розглянемо ∆AВО i ∆DСО:
SABO = SABD - SAOD
SDCO = … … … .
3) З пункту 2 слідує, що від рівних площ
віднімаємо площу трикутника AOD й
одержуємо рівні площі трикутників ABO й
CDO.
Усні вправи:
1. Дві рівновеликі трапеції мають рівні
висоти. Чи означає це, що основи даних
трапецій також рівні?
2. Дано: ABCD — трапеція (BC || AD).
Знайдіть S трапеції, якщо:
а) ВС = 2 см; AD = 10 см; h = 5 см;
б) BC + AD = 16 см; h = 6 см;
в) середня лінія дорівнює 10 см; висота
дорівнює 5 см.
Письмові вправи:
1. Основи рівнобедреної трапеції дорівнюють
10 см і 20 см, а гострий кут — 45°. Знайдіть
площу трапеції.
2. Основи прямокутної трапеції дорівнюють 8
см і 12 см, а більша бічна сторона – 5 см.
Знайдіть площу трапеції.
3. Основи рівнобічної трапеції дорівнюють 50
см і 14 см, а діагональ перпендикулярна до
бічної сторони. Знайти площу трапеції.
Домашнє завдання:
Параграф 17
№584, №585, №596 (а),
класна задача;
читати доведення площ
всіх фігур, які ми
розглянули.

186

  • 2.
    Знати: - теорему проформулу площі трапеції; - доведення теореми про формулу площі трапеції; - наслідок з теореми про площу трапеції. Уміти: - виконувати зображення трапеції за умовою задачі; - розв’язувати задачі на застосування формул для обчислення площі трапеції.
  • 3.
    Назвіть формулу дляобчислення площі прямокутника. Назвіть формулу для обчислення площі паралелограма. Сформулюйте означення рівновеликих фігур. Назвіть формулу для обчислення площі трикутника
  • 4.
    Назвіть формулу дляобчислення площі прямокутного трикутника Назвіть формулу для обчислення площі рівностороннього трикутника Назвіть формулу для обчислення площі ромба
  • 5.
    Сформулюйте означення трапеції Щоназивається висотою трапеції? Яка трапеція називається прямокутною? Яка трапеція називається рівнобедреною? Що можна сказати про кути рівнобедреної трапеції? Що називається середньою лінією трапеції?
  • 6.
    Задача Господарю потрібно зоратигород, що має форму прямокутної трапеції. Розміри городу вказано на малюнку. Оранка трактором ділянки площею 100 м2 коштує 12 грн. Скільки грошей (у грн.) повинен заплатити господар трактористу за оранку всього городу?
  • 7.
    Теорема (формула площітрапеції) Площа трапеції дорівнює добутку півсуми її основ на висоту: S= ½ *(a+b)*h , де a і b – основи трапеції, h – висота трапеції.
  • 12.
    Наслідок до теоремипро формулу площі трапеції.
  • 13.
  • 14.
    Задача-теорема Діагоналі трапеції ділятьїї на чотири трикутники. Довести, що трикутники, прилеглі до бічних сторін, рівновеликі. Довести: SABO = SDCO
  • 15.
    Доведення: 1) Розглянемо ∆ADCi ∆ABD: … … … . 2) Розглянемо ∆AВО i ∆DСО: SABO = SABD - SAOD SDCO = … … … . 3) З пункту 2 слідує, що від рівних площ віднімаємо площу трикутника AOD й одержуємо рівні площі трикутників ABO й CDO.
  • 16.
    Усні вправи: 1. Двірівновеликі трапеції мають рівні висоти. Чи означає це, що основи даних трапецій також рівні? 2. Дано: ABCD — трапеція (BC || AD). Знайдіть S трапеції, якщо: а) ВС = 2 см; AD = 10 см; h = 5 см; б) BC + AD = 16 см; h = 6 см; в) середня лінія дорівнює 10 см; висота дорівнює 5 см.
  • 17.
    Письмові вправи: 1. Основирівнобедреної трапеції дорівнюють 10 см і 20 см, а гострий кут — 45°. Знайдіть площу трапеції. 2. Основи прямокутної трапеції дорівнюють 8 см і 12 см, а більша бічна сторона – 5 см. Знайдіть площу трапеції. 3. Основи рівнобічної трапеції дорівнюють 50 см і 14 см, а діагональ перпендикулярна до бічної сторони. Знайти площу трапеції.
  • 18.
    Домашнє завдання: Параграф 17 №584,№585, №596 (а), класна задача; читати доведення площ всіх фігур, які ми розглянули.