Course Incharge: Rabia Khan Baber
GLUCURONIC
ACID
PATHWAY
LOCATION
STEPS OF
GLUCURONIC
ACID
PATHWAY
REGULATION
OF
GLUCURONIC
PATHWAY
SIGNIFICANCE
OF
GLUCURONIC
PATHWAY
 The glucuronic acid pathway is a quantitatively minor
route of glucose metabolism. Like the pentose
phosphate pathway, it provides biosynthetic precursors
and inter-converts some less common sugars to ones
that can be metabolized.
 This is an alternative oxidative pathway for glucose and
is also known as the glucuronic pathway.
 Concerned with the synthesis of glucuronic acid,
pentoses, and vitamin, ascorbic acid (except in primates
and guinea pigs).
 Dietary xylulose enters the uronic acid pathway
through which it can participate in other metabolisms.
 Glucuronate is a highly polar molecule which is
incorporated into proteoglycans as well as combining
with bilirubin and steroid hormones; it can also be
combined with certain drugs to increase their solubility.
TISSUE
DISTRIBUTION:
Liver and Adipose
tissue
In
cytoplasm
of the cell
1. Formation of
UDP glucronate
2. Conversion of
UDP-glucuronate
to L gulonate
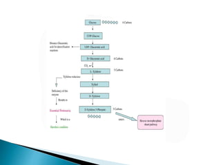
STEP 1
Glucose is converted
into glucose-6
phospahte
Glucose 6-phosphate
is converted to
Glucose1-phosphate
via phosphoglucomuta
se.
STEP 2
Glucose 1-phosphate
reacts with
uridinetriphosphate
(UTP) via
UDP glucosepyrophos
phorylase to form
UDP glucose.
STEP 3
UDP glucose is
oxidized at C6 by a
2-step process via an
NAD +-dependent
UDP
glucosedehydrogena
se to form UDP
glucuronic acid.
STEP 4
UDP glucuronic
acid is hydrolysed to
form UDP and D-
glucuronic acid.
STEP 5
Oxidation of D-
glucuronic acid to L-
gulonic acid via L-
gulonic
dehydrogenase in the
presence of NADPH.
STEP 6
-L-
gulonic acid may be ox
idized to 3-keto-L-
gulonicacid via β -L-
hydroxy acid
dehydrogenase.
• NADH is generated.
STEP 7
Decarboxylation of 3-
keto-L-gulonicacid to
form L-
xylulose,a ketopentose
via β-L- gulonate
decarboxylase
STEP 8
Oxidation of L-
Xylulose
• Lxylulose is then red
uced to xylitol via
xylitoldehydrogenase
(or
xylulosereductase)
STEP 9 Reoxidation of Xylitol
STEP 10
Phosphorylation of D-
Xylulose
• Dxylulose is phosphorylat
ed at carbon 5 to form D-
xylulose 5-phosphat via
xylulose kinase
• Further metabolized via
the HMP Shunt
• Converted to
intermediates of glycolysis
for energy production
 UDP-glucuronate
 Source of glucuronate for reactions involving its
incorporation into proteoglycans.
 Conjugated to non polar acceptor molecules such as steroid
hormones, some drugs, bilirubin, or other foreign
compounds in the liver for easier excretion via the bile.
 L-gulonate
 It is the direct precursor of ascorbate in those animals
capable of synthesizing vitamin C , in an NADPH-
dependent reaction.
 In humans, ascorbic acid cannot be synthesized because of
the absence of L-gulonolactone oxidase.
 Fate of L-Gulonic acid is different according to the
animals.
 Synthesis of ascorbic acid:
 L-Gulonic acid is the direct precursor of Ascorbic acid,
in those animals which are capable of synthesizing this
vitamin.
 In those animals, synthesis of vitamin C (Ascorbic
acid) takes place.
 Fate of L-Gulonic Acid in Humans:
• In man and other primates as well as guinea pigs
ascorbic acid cannot be synthesized.
• The enzyme L-gulonolactone oxidase which converts
gulonate to ascorbic acid is absent in them.
• Therefore, vitamin C has to be supplemented in the diet
for these animals.
• L-Gulonic acid is oxidized to 3-ketoglulonate, which is
then decarboxylated to the pentose L-Xylulose.
• L-xylulose is converted to a D-xylulose via xylitol by a
reduction followed by oxidation.
• The D-xylulose can enter hexose monophosphate
shunt.
 It is an alternative oxidative pathway for glucose.
 It is concerned with the synthesis of glucuronic acid,
pentoses & vitamin-ascorbic acid (except in primates &
guinea pigs).
 Major function is to produce D-Glucuronic acid which
is required for: Detoxification of foreign chemicals and
synthesis of mucopolysaccharides.
 Many wastes in the human body are excreted in the
urine as their glucuronate salts,
 Iduronic acid is a component of some structural
complexes such as proteoglycans.
 Rare genetic disorder related to the deficiency of NADP
dependent. enzyme xylitol dehydrogenase and xylulose
reductase. The incidence is 1 in 2,500 births.
 Due to any of these enzyme defect xylulose cannot be converted
to xylitol.
 The affected secrete large amounts of L-xylulose in urine and
gives a
positive Benedict’s test.
 Essential pentosuria is asymptomatic and the individuals suffer
from no ill-effects, but it should be differentiated from diabetes
mellitus.
 lt has been reported that the administration of drugs aminopyrine
and
antipyrine increases the excretion of L-xylulose in pentosuric
patients.
 The uronic acid pathway is an alternative pathway for the
oxidation of glucose that does not provide a means of producing
ATP, but is utilized for the generation of the activated form of
glucuronate, UDP-glucuronate.
 The uronic acid pathway of glucose conversion to glucuronate
begins by conversion of glucose-6-phosphate is to glucose-1-
phosphate by phosphoglucomutase, and then activated to UDP-
glucose by UDP-glucose pyrophosphorylase.
 UDP-glucose is oxidized to UDP-glucuronate by the NAD+-
requiring enzyme, UDP-glucose dehydrogenase.
 UDP-glucuronate then serves as a precursor for the synthesis of
iduronic acid and UDP-xylose and is incorporated into
proteoglycans and glycoproteins or forms conjugates with
bilirubin, steroids, xenobiotics, drugs and many compounds
containing hydroxyl (–OH) groups.
 Rodwell, V. W., Botham, K. M., Kennelly, P. J., Weil, P.
A., & Bender, D. A. (2015). Harper’s illustrated
biochemistry (30th ed.). New York, N.Y.: McGraw-Hill
Education LLC.
 John W. Pelley, Edward F. Goljan (2011).
Biochemistry. Third edition. Philadelphia: USA.
 Textbook of Biochemistry-U Satyanarayana
 Textbook of Biochemistry-DM Vasudevan

URONIC ACID PATHWAY

  • 1.
  • 2.
  • 3.
     The glucuronicacid pathway is a quantitatively minor route of glucose metabolism. Like the pentose phosphate pathway, it provides biosynthetic precursors and inter-converts some less common sugars to ones that can be metabolized.
  • 5.
     This isan alternative oxidative pathway for glucose and is also known as the glucuronic pathway.  Concerned with the synthesis of glucuronic acid, pentoses, and vitamin, ascorbic acid (except in primates and guinea pigs).  Dietary xylulose enters the uronic acid pathway through which it can participate in other metabolisms.  Glucuronate is a highly polar molecule which is incorporated into proteoglycans as well as combining with bilirubin and steroid hormones; it can also be combined with certain drugs to increase their solubility.
  • 7.
  • 8.
    1. Formation of UDPglucronate 2. Conversion of UDP-glucuronate to L gulonate
  • 10.
    STEP 1 Glucose isconverted into glucose-6 phospahte Glucose 6-phosphate is converted to Glucose1-phosphate via phosphoglucomuta se. STEP 2 Glucose 1-phosphate reacts with uridinetriphosphate (UTP) via UDP glucosepyrophos phorylase to form UDP glucose.
  • 11.
    STEP 3 UDP glucoseis oxidized at C6 by a 2-step process via an NAD +-dependent UDP glucosedehydrogena se to form UDP glucuronic acid. STEP 4 UDP glucuronic acid is hydrolysed to form UDP and D- glucuronic acid.
  • 12.
    STEP 5 Oxidation ofD- glucuronic acid to L- gulonic acid via L- gulonic dehydrogenase in the presence of NADPH. STEP 6 -L- gulonic acid may be ox idized to 3-keto-L- gulonicacid via β -L- hydroxy acid dehydrogenase. • NADH is generated.
  • 13.
    STEP 7 Decarboxylation of3- keto-L-gulonicacid to form L- xylulose,a ketopentose via β-L- gulonate decarboxylase STEP 8 Oxidation of L- Xylulose • Lxylulose is then red uced to xylitol via xylitoldehydrogenase (or xylulosereductase)
  • 14.
    STEP 9 Reoxidationof Xylitol STEP 10 Phosphorylation of D- Xylulose • Dxylulose is phosphorylat ed at carbon 5 to form D- xylulose 5-phosphat via xylulose kinase • Further metabolized via the HMP Shunt • Converted to intermediates of glycolysis for energy production
  • 15.
     UDP-glucuronate  Sourceof glucuronate for reactions involving its incorporation into proteoglycans.  Conjugated to non polar acceptor molecules such as steroid hormones, some drugs, bilirubin, or other foreign compounds in the liver for easier excretion via the bile.  L-gulonate  It is the direct precursor of ascorbate in those animals capable of synthesizing vitamin C , in an NADPH- dependent reaction.  In humans, ascorbic acid cannot be synthesized because of the absence of L-gulonolactone oxidase.
  • 16.
     Fate ofL-Gulonic acid is different according to the animals.  Synthesis of ascorbic acid:  L-Gulonic acid is the direct precursor of Ascorbic acid, in those animals which are capable of synthesizing this vitamin.  In those animals, synthesis of vitamin C (Ascorbic acid) takes place.
  • 17.
     Fate ofL-Gulonic Acid in Humans: • In man and other primates as well as guinea pigs ascorbic acid cannot be synthesized. • The enzyme L-gulonolactone oxidase which converts gulonate to ascorbic acid is absent in them. • Therefore, vitamin C has to be supplemented in the diet for these animals. • L-Gulonic acid is oxidized to 3-ketoglulonate, which is then decarboxylated to the pentose L-Xylulose. • L-xylulose is converted to a D-xylulose via xylitol by a reduction followed by oxidation. • The D-xylulose can enter hexose monophosphate shunt.
  • 18.
     It isan alternative oxidative pathway for glucose.  It is concerned with the synthesis of glucuronic acid, pentoses & vitamin-ascorbic acid (except in primates & guinea pigs).  Major function is to produce D-Glucuronic acid which is required for: Detoxification of foreign chemicals and synthesis of mucopolysaccharides.  Many wastes in the human body are excreted in the urine as their glucuronate salts,  Iduronic acid is a component of some structural complexes such as proteoglycans.
  • 19.
     Rare geneticdisorder related to the deficiency of NADP dependent. enzyme xylitol dehydrogenase and xylulose reductase. The incidence is 1 in 2,500 births.  Due to any of these enzyme defect xylulose cannot be converted to xylitol.  The affected secrete large amounts of L-xylulose in urine and gives a positive Benedict’s test.  Essential pentosuria is asymptomatic and the individuals suffer from no ill-effects, but it should be differentiated from diabetes mellitus.  lt has been reported that the administration of drugs aminopyrine and antipyrine increases the excretion of L-xylulose in pentosuric patients.
  • 20.
     The uronicacid pathway is an alternative pathway for the oxidation of glucose that does not provide a means of producing ATP, but is utilized for the generation of the activated form of glucuronate, UDP-glucuronate.  The uronic acid pathway of glucose conversion to glucuronate begins by conversion of glucose-6-phosphate is to glucose-1- phosphate by phosphoglucomutase, and then activated to UDP- glucose by UDP-glucose pyrophosphorylase.  UDP-glucose is oxidized to UDP-glucuronate by the NAD+- requiring enzyme, UDP-glucose dehydrogenase.  UDP-glucuronate then serves as a precursor for the synthesis of iduronic acid and UDP-xylose and is incorporated into proteoglycans and glycoproteins or forms conjugates with bilirubin, steroids, xenobiotics, drugs and many compounds containing hydroxyl (–OH) groups.
  • 21.
     Rodwell, V.W., Botham, K. M., Kennelly, P. J., Weil, P. A., & Bender, D. A. (2015). Harper’s illustrated biochemistry (30th ed.). New York, N.Y.: McGraw-Hill Education LLC.  John W. Pelley, Edward F. Goljan (2011). Biochemistry. Third edition. Philadelphia: USA.  Textbook of Biochemistry-U Satyanarayana  Textbook of Biochemistry-DM Vasudevan