Non Invasive Ventilations
(NIV)
Dr. P K Maharana,
KIMS.
NIV
• Pt on NIV
Definition
 Noninvasive ventilation (NIV): Is defined
as a ventilatory mode that delivers a
mechanical supported breath without
use of an endotracheal tube or surgical
airway, but using a tight-fitting face or
nasal mask.
History
• The application of intermittent positive inspiratory pressure
via an anesthesia mask in the treatment of acute
respiratory illness was studied by Motley and colleagues at
Bellevue Hospital in the 1940s.
• These clinician-investigators used a mask and bag
apparatus to deliver intermittent positive-pressure
ventilation to patients with pneumonia, pulmonary edema,
near-drowning, GuillainBarre´ syndrome, and acute severe
asthma.
• However, this approach to life support in the acute-care
setting took a back seat to invasive mechanical ventilation
as the latter emerged and was refined during the next 2
decades.
History ( Conti-i)
• The clinical application of NIV re-emerged in
the 1980s when it was successfully used to
treat obstructive sleep apnea, and respiratory
failure in patients with neuromuscular
diseases.
• In following years NIV used extensively to
treat Acute Hypercapnic Respiratory
Failure(COPD) and Cardiogenic Pulmonary
Oedema.
History(Conti-ii)
• Since 2000, NIV has been used widely in the
treatment of acute respiratory failure,
particularly in people with COPD, including on
general wards rather than the intensive care
unit setting.
• Currently NIV is a modality of choice in the
management of severe acute exacerbation of
chronic obstructive pulmonary disease (COPD)
and cardiogenic pulmonary edema.
NIV is a clinical decision
• Respiratory failure in the ED is almost
always—and most appropriately—a clinical
decision.
• The decision to intubate and mechanically
ventilate or to institute noninvasive
ventilation support is generally made purely
on clinical grounds without delay for
laboratory evaluation.
Types of NIV
It is broadly of two types: CPAP & BiPAP.
o CPAP does not directly increase either the
tidal volume or minute ventilation.
o In contrast, bilevel positive airway pressure
(BiPAP) provides supplemental inspiratory
tidal volume.
Indications of NIV
Absolute Indications:
o Exacerbation of chronic obstructive airways disease
(COPD).(Grade 1 )
o Pulmonary oedema.(Grade 1 )
o Respiratory failure in immunocompromised patients.
E.g. AIDS, malignancy.
o Weaning from conventional ventilation and prevention
of need for reintubation in high risk patients.
o Chest trauma.
o Asthma.
Indications of NIV( Conti-)
 Relative Indications
 Community acquired
Pneumonia
 Immunocompromised
patients with hypercapnic
respiratory failure.
 Asthma
 Rib fracture (Traumatic
with non penetrating
chest injury).
 Do-not - intubate status in
terminal illness or
malignancies.
 Idiopathic Pulmonary
Fibrosis.
 Support during invasive
procedures i.e..
Bronchoscopy
 Pneumocystis carinii
Pneumonia.
 Obesity hypoventilation.
 Neuromuscular Respiratory
Diseases.
Contra Indications.
Absolute
o Coma
o Cardiac arrest
o Respiratory arrest
o Severe haemodynamic instability
o Multiorgan failure
o Any condition requiring Intubation.
o Non-compliant patient
Relative
Contraindications(Conti-)
o Cardiac instability.
– Shock and need for pressor support
– Ventricular dysrhythmias
– Complicated acute myocardial infarction
o GI bleeding.
- ( Intractable emesis and/uncontrollable bleeding)
o Inability to protect airway.
– Impaired cough or swallowing reflex
– Poor clearance of secretions
– Depressed sensorium and lethargy
o Status epilepticus.
o Potential for upper airway obstruction.
– Extensive head and neck tumors
– Any other tumor with extrinsic airway compression
– Angioedema or anaphylaxis causing airway compromise
Protocol for initiation of NIV
 1. Appropriately monitored location.
 2. Patient in bed or chair sitting at > 30‐degree angle.
 3 A full‐face mask should be used for the first 24
hours, followed by switching to a nasal mask if
preferred by the patient (Evidence C).
 4.Encourage patient to hold mask
 5. Apply harness; avoid excessive strap tension
 6 .Connect interface to ventilator tubing and turn on
ventilator
 7. Check for air leaks, readjust straps as needed
Guidelines for NIV settings
 1.An initial IPAP of 10 cm H2O & EPAP of 4–5 cm
H2O should be used (Evidence A).
 2.IPAP should be increased by 2–5 cm increments at
a rate of approximately 5 cm H2O every 10mins,
with a usual IPAP target of 20 cm H2O or until a
therapeutic response is achieved or patient
tolerability has been reached (Evidence A).
 3. O2 should be entrained into the circuit and the
flow adjusted to SpO2 >88–92% (Evidence B)
(BTS: NIV in COPD: management of acute type 2
respiratory failure)
OXYGENATION AND HUMIDIFICATION
 Oxygen is titrated to achieve a desired
oxygen saturation of 90% to 92%.
Use of oxygen blenders is necessary.
 Adjusting liter flow delivered via oxygen
tubing connected directly to the mask or
ventilator circuit.
Heated blow over vaporizer should be used if
longer application intended.
Bronchodilators
 Preferably administered off NIV
 If necessary be entrained between the
expiration port and face mask
 Delivery of both oxygen and nebulized
solutions is affected by NIV pressure settings
(Evidence A)
 If a nasogastric tube is in place, a fine bore
tube is preferred to minimize mask
leakage(Evidence C).
Guidelines for continuing NIV
 Duration of treatment
 Patients who benefit from NIV during the
first 4 hours of treatment should receive NIV
for as long as possible (a minimum of 6
hours) during the first 24 hours (Evidence A)
 Treatment should last until the acute cause
has resolved, commonly after about 3 days
 When NIV is successful (pH>7.35,resolution
of cause, normalization of RR), after 24
hrs/more plan weaning.
Weaning strategy(A)
1. Continue NIV for 16 hours on day 2
 2.Continue NIV for 12 hours on day 3
including 6–8 hours overnight use
 3.Discontinue NIV on day 4, unless
continuation is clinically indicated.
Criteria for Terminating NIV and
Switching to Mechanical ventilation
 Worsening pH and PaCO2
Tachypnea (over 30 bpm)
Hemodynamic instability
SpO2 < 90%
 Decreased level of consciousness
Inability to clear secretions
 Inability to tolerate interface
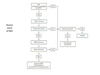
Assess
ment
of NIV
Interface for delivery of NIV
Total face Mask
Equally comfortable
• Similar
– Application times
– Early NIV discontinuation
rates
– Improvements in vital
signs and gas exchange
– Intubation and mortality rate.
Nasal masks
• Better tolerated than full
face masks for longterm
&chronic applications
• Less claustrophobia and
discomfort and allow
eating, conversation, and
expectoration
Nasal Masks
Pressure over nasal
bridge
– forehead spacers
– ultrathin silicon seals or
heat‐sensitive gels that
minimize skin trauma
• Problem‐ Air leakage
through mouth
CPAP
 Continuous positive airways pressure (CPAP):
Implies application of a preset positive
pressure throughout the respiratory cycle (i.e.
inspiratory and expiratory phases) in a
spontaneously breathing patient.
CPAP
Normal Respiration
CPAP 
Provides static positive airway
pressure
throughout the respiratory cycle‐
both nspiration & expiration.
How CPAP works?
1.CPAP splints the airway throughout the respiratory
cycle.
2. Increases ↑ (FRC) the functional residual
capacity of the lungs by holding airways open and
preventing collapse.
3.Also causes the patient to breathe at higher lung
volumes, making the lungs more compliant.
4. Provides effective chest wall stabilization.
5. Improves ventilation-perfusion mismatch and
thereby improves oxygenation.
Benefits of CPAP
• ↑O2 saturation
• ↓ Work of breathing
• ↓ cardiac workload by(↑ Intrathoracic
Pressure which will ↓ preload ).
Use of CPAP
• 1.In the U.K., guidelines call for using CPAP
with patients being weaned from ventilation;
patients who are hypoxemic following
extubation; or patients with a variety of acute
conditions “who are hypoxic but not
exhausted” (i.e., those who are ventilating
themselves adequately).
• 2.OSA ( obstructive sleep apnoea syndrome)
OSA ( Obstructive Sleep Apnoea)
• Sleep-disordered breathing (upper airway obstruction
during sleep) occurs in around 20% of the adult population.
It ranges from snoring to obstructive sleep apnoea (OSA),
the latter being characterized by cessation of breathing for
at least 10 s in the presence of inspiratory effort.
• The incidence of clinically relevant OSA has been
estimated to be around 22% in the general surgical
population, with 70% of patients being undiagnosed at
preoperative evaluation.
• Patients with OSA are at increased risk of perioperative
complications: including hypoxaemia, hypercapnoea,
arrhythmias, myocardial ischaemia, delirium, and
unplanned intensive care unit admissions.
BiPAP( Bilevel Positive Airway Pressure)
 BIPAP: has two levels of continuous airway pressure
IPAP & EPAP.
• IPAP: The machine senses the occurrence of patient's
inspiratory flow , it increases the inspiratory pressure
applied, so that air flow is enhanced and the patient's
own inspiratory tidal volume is augmented.
• EPAP. When the machine senses that the flow is
slowing or stopped, it reduces the applied airway
pressure so the patient has less work upon exhaling,
but maintains a continuous positive expiratory
pressure.
BiPAP
Increases in
inspiratory pressure
are helpful to
alleviate dyspnea
• Increases in
expiratory pressure
are better to
improve oxygenation
BiPAP
Desk Board
of a BiPAP
machine
Ventilator settings
• IPAP/ EPAP  start with 10/5 cm H2O
(With a goal to achieve VT of 6-7ml/kg)
• Increase IPAP  by 2 cm H2O increments up
to maximum 20-25 cm H2O,if hypercapnia
persists. Do not exceed 25cm H2O at any
point of time.
• Increase EPAP  by 2 CmH2O if hypoxia,
maximum 10-15 cm H2O.
• Back up respiratory rate  12-16/minute.
• FIO2  1.0 to be adjusted to have SaO2 90%
Conventional pressure settings for
BiPAP© spontaneous mode?
 Commonly the IPAP is set to 10 cmH2O and
the EPAP to 5 cmH2O.
o The response to these pressures should
determine future changes.
o Most machines can generate maximal
pressures of 20-23 cmH2O.
o If higher pressures are required leakage
around the mask is usually a problem, and
conventional invasive ventilation is indicated.
What FiO2 to choose?
 Choose an initial FiO2 slightly higher to that what the
patient received prior to NIV.
 Adjust the FiO2 to achieve an SaO2 that you deem
appropriate for their underlying disease. (Generally
SaO2 above 92% is acceptable).
 If a patient is hypoxic while breathing 100% oxygen on a
CPAP circuit, their hypoxia will not improve if they are
placed onto a BiPAP circuit (in spite of the increased
ventilatory assistance) because the FiO2 will drop
significantly.
 Similarly if a patient starts to work harder on a BiPAP
circuit they may become more hypoxic due to a drop in
FiO2 caused by increased gas flow through the breathing
circuit.
 BiPAP can only augment the patient's
respiration; it should not be used as a
primary form of ventilation.
The tidal volume received by the patient
depends upon:
 Airway resistance,
Lung and chest wall compliance
Patient synchrony with machine, and
 Absence of air leakage around the mask.
How to monitor the patient’s
response to NIV?
• 1.The most useful indicator is  Patient
compliance. How the patient feels? Patient
should be able to tell if feels better or worse.
• 2.Where available,(ABG) are useful to assess
changes in oxygenation & CO2 clearance.
Predictor of Success of NIV
With a trial of ventilation for 1-2 hours
↓
Normally Leads to
 Decrease in ↓PaCO2 > 8 mm Hg
Increase in ↑ pH > 0.06
How to Predict failure?
 Again, this is largely based on how the patient
feels and what is the ABG results?
 If the patient is getting increasingly tired, or their
ABG deteriorating despite optimal settings, then
they will probably need tracheal intubation and
mechanical ventilation.
 It is important to recognize the failure to respond
to NIV as soon as possible, so that further
management can be planned before the patient
collapses.
Predictor of Failures
 1. Severity of illness:
• Acidosis (pH <7.25)
• Hypercapnia (> 80 and pH <7.25)
• (APACHE II) score higher than↑ 20.(Acute Physiology and Chronic Health Evaluation
II)
2. Level of consciousness:
• Neurologic score > 4 . (stuporous, arousal only after vigorous
stimulation; inconsistently follows commands)
• Encephalopathy score >3 .( major confusion, daytime sleepiness
or agitation)
• Glasgow Coma Scale score lower than < 8.
3.Failure to improve with 12-24 hours of NIV
Monitoring
1.Vital Signs: BP, RR, HR & rhythm, O2
saturation, Level of conscious state. SPO2:
Aiming for 94-98% (or 88-92% in CO2
retainers).
2.Treatment tolerance:
o Initially,@ 15 minutely for 1 hour, @30
minutely for 2 hours, @ 1 hourly for 2 hours,
then 4 hourly
3.ABGs : Prior to commencement, at 1 hour,
within 1 hour of setting changed, then as
clinically needed.
Advantages of NIV
Easy to administer
Decreases the incidence of Intubation.
Decreases Mortality.
Decreases ICU & Hospital Stay.
VAP can be avoided.
Intubation related complications can be
avoided.
Cost effective.
Complications
• 1.Facial & Nasal pressure injury.
• 2.Gastric distention
• 3.Drying of mucous membranes of nose,
nasal congestion & thick secretions.
• 4.Aspiration of Gastric contents.
• 5.General discomfort
• 6.Claustrophobia
Literature review
A 1995 study in the New England Journal of
Medicine found BiPAP ↓reduced the need for
endotracheal intubation, as well as hospital length of
stay and mortality, in acutely ill COPD patients with a
 PaO2 less than 45 mm Hg, (pH) level less than 7.35,
and (RR) greater than 30 breaths/minute.
A 2003 Cochrane review of studies with mostly COPD
patients also found that BiPAP ↓ decreased
mortality, incidence of ventilator-associated
pneumonia, ICU and hospital length of stay, total
duration of mechanical support and duration of
endotracheal mechanical ventilation.
Strong Evidence – Level A (multiple
controlled trials)
• Acute hypercapnic COPD
• Acute cardiogenic Pulmonary Oedema – most evidence for
CPAP
• Immunocompromised patients
• Less strong – Level B (single controlled trials,
multiple case series)
• Asthma
• Community Acquired Pneumonia in COPD patients
• Facilitation of weaning in COPD
• Avoidance of extubation failure
• Post Operative Respiratory Failure
• Do not intubate patients
Weak Evidence (few case series).
( No benefit in controlled trials)
• ARDS
• Community acquired pneumonia – non COPD
• Cystic fibrosis
• Weaning – non COPD
• OSA/ obesity hypoventilation
• Trauma
Not indicated
o Acute deterioration in DILD.
o Severe ARDS with multi organ failure.
o Post op Upper airway, esophageal surgery.
Present Status of NIV
• The application of mechanical
ventilatory support through a mask
in place of endotracheal intubation is
becoming increasingly accepted and
used in the emergency department &
ICU settings.
Summery
 COPD is the most suitable condition for noninvasive
ventilation.
 Noninvasive ventilation is most effective in patients with
moderate-to-severe disease.
 Hypercapnic respiratory acidosis may define the best
responders (pH 7.20-7.30).
– Noninvasive ventilation is also effective in patients with a pH
of 7.35-7.30, but no added benefit is appreciated if the pH is
greater than 7.35.
– The lowest threshold of effectiveness is unknown, but success
has been achieved with pH values as low as 7.10.
 Obtunded COPD patients can be treated, but the success rate is
lower.
 Improvement after a 1- to 2-hour trial may predict success.
Conclusion
 NPPV has to be considered as a rational art
and not just as an application of science,
which requires the ability of clinicians to both
choose case-by-case the best “ingredients” for
a “successful recipe” (i.e. patient selection,
interface, ventilator, interface, etc.) and to
avoid a delayed intubation if the ventilation
attempt fails.

Non invasive ventilations

  • 1.
  • 2.
  • 3.
    Definition  Noninvasive ventilation(NIV): Is defined as a ventilatory mode that delivers a mechanical supported breath without use of an endotracheal tube or surgical airway, but using a tight-fitting face or nasal mask.
  • 4.
    History • The applicationof intermittent positive inspiratory pressure via an anesthesia mask in the treatment of acute respiratory illness was studied by Motley and colleagues at Bellevue Hospital in the 1940s. • These clinician-investigators used a mask and bag apparatus to deliver intermittent positive-pressure ventilation to patients with pneumonia, pulmonary edema, near-drowning, GuillainBarre´ syndrome, and acute severe asthma. • However, this approach to life support in the acute-care setting took a back seat to invasive mechanical ventilation as the latter emerged and was refined during the next 2 decades.
  • 5.
    History ( Conti-i) •The clinical application of NIV re-emerged in the 1980s when it was successfully used to treat obstructive sleep apnea, and respiratory failure in patients with neuromuscular diseases. • In following years NIV used extensively to treat Acute Hypercapnic Respiratory Failure(COPD) and Cardiogenic Pulmonary Oedema.
  • 6.
    History(Conti-ii) • Since 2000,NIV has been used widely in the treatment of acute respiratory failure, particularly in people with COPD, including on general wards rather than the intensive care unit setting. • Currently NIV is a modality of choice in the management of severe acute exacerbation of chronic obstructive pulmonary disease (COPD) and cardiogenic pulmonary edema.
  • 7.
    NIV is aclinical decision • Respiratory failure in the ED is almost always—and most appropriately—a clinical decision. • The decision to intubate and mechanically ventilate or to institute noninvasive ventilation support is generally made purely on clinical grounds without delay for laboratory evaluation.
  • 8.
    Types of NIV Itis broadly of two types: CPAP & BiPAP. o CPAP does not directly increase either the tidal volume or minute ventilation. o In contrast, bilevel positive airway pressure (BiPAP) provides supplemental inspiratory tidal volume.
  • 9.
    Indications of NIV AbsoluteIndications: o Exacerbation of chronic obstructive airways disease (COPD).(Grade 1 ) o Pulmonary oedema.(Grade 1 ) o Respiratory failure in immunocompromised patients. E.g. AIDS, malignancy. o Weaning from conventional ventilation and prevention of need for reintubation in high risk patients. o Chest trauma. o Asthma.
  • 10.
    Indications of NIV(Conti-)  Relative Indications  Community acquired Pneumonia  Immunocompromised patients with hypercapnic respiratory failure.  Asthma  Rib fracture (Traumatic with non penetrating chest injury).  Do-not - intubate status in terminal illness or malignancies.  Idiopathic Pulmonary Fibrosis.  Support during invasive procedures i.e.. Bronchoscopy  Pneumocystis carinii Pneumonia.  Obesity hypoventilation.  Neuromuscular Respiratory Diseases.
  • 11.
    Contra Indications. Absolute o Coma oCardiac arrest o Respiratory arrest o Severe haemodynamic instability o Multiorgan failure o Any condition requiring Intubation. o Non-compliant patient Relative
  • 12.
    Contraindications(Conti-) o Cardiac instability. –Shock and need for pressor support – Ventricular dysrhythmias – Complicated acute myocardial infarction o GI bleeding. - ( Intractable emesis and/uncontrollable bleeding) o Inability to protect airway. – Impaired cough or swallowing reflex – Poor clearance of secretions – Depressed sensorium and lethargy o Status epilepticus. o Potential for upper airway obstruction. – Extensive head and neck tumors – Any other tumor with extrinsic airway compression – Angioedema or anaphylaxis causing airway compromise
  • 13.
    Protocol for initiationof NIV  1. Appropriately monitored location.  2. Patient in bed or chair sitting at > 30‐degree angle.  3 A full‐face mask should be used for the first 24 hours, followed by switching to a nasal mask if preferred by the patient (Evidence C).  4.Encourage patient to hold mask  5. Apply harness; avoid excessive strap tension  6 .Connect interface to ventilator tubing and turn on ventilator  7. Check for air leaks, readjust straps as needed
  • 14.
    Guidelines for NIVsettings  1.An initial IPAP of 10 cm H2O & EPAP of 4–5 cm H2O should be used (Evidence A).  2.IPAP should be increased by 2–5 cm increments at a rate of approximately 5 cm H2O every 10mins, with a usual IPAP target of 20 cm H2O or until a therapeutic response is achieved or patient tolerability has been reached (Evidence A).  3. O2 should be entrained into the circuit and the flow adjusted to SpO2 >88–92% (Evidence B) (BTS: NIV in COPD: management of acute type 2 respiratory failure)
  • 15.
    OXYGENATION AND HUMIDIFICATION Oxygen is titrated to achieve a desired oxygen saturation of 90% to 92%. Use of oxygen blenders is necessary.  Adjusting liter flow delivered via oxygen tubing connected directly to the mask or ventilator circuit. Heated blow over vaporizer should be used if longer application intended.
  • 16.
    Bronchodilators  Preferably administeredoff NIV  If necessary be entrained between the expiration port and face mask  Delivery of both oxygen and nebulized solutions is affected by NIV pressure settings (Evidence A)  If a nasogastric tube is in place, a fine bore tube is preferred to minimize mask leakage(Evidence C).
  • 17.
    Guidelines for continuingNIV  Duration of treatment  Patients who benefit from NIV during the first 4 hours of treatment should receive NIV for as long as possible (a minimum of 6 hours) during the first 24 hours (Evidence A)  Treatment should last until the acute cause has resolved, commonly after about 3 days  When NIV is successful (pH>7.35,resolution of cause, normalization of RR), after 24 hrs/more plan weaning.
  • 18.
    Weaning strategy(A) 1. ContinueNIV for 16 hours on day 2  2.Continue NIV for 12 hours on day 3 including 6–8 hours overnight use  3.Discontinue NIV on day 4, unless continuation is clinically indicated.
  • 19.
    Criteria for TerminatingNIV and Switching to Mechanical ventilation  Worsening pH and PaCO2 Tachypnea (over 30 bpm) Hemodynamic instability SpO2 < 90%  Decreased level of consciousness Inability to clear secretions  Inability to tolerate interface
  • 20.
  • 21.
  • 22.
    Total face Mask Equallycomfortable • Similar – Application times – Early NIV discontinuation rates – Improvements in vital signs and gas exchange – Intubation and mortality rate.
  • 23.
    Nasal masks • Bettertolerated than full face masks for longterm &chronic applications • Less claustrophobia and discomfort and allow eating, conversation, and expectoration
  • 24.
    Nasal Masks Pressure overnasal bridge – forehead spacers – ultrathin silicon seals or heat‐sensitive gels that minimize skin trauma • Problem‐ Air leakage through mouth
  • 25.
    CPAP  Continuous positiveairways pressure (CPAP): Implies application of a preset positive pressure throughout the respiratory cycle (i.e. inspiratory and expiratory phases) in a spontaneously breathing patient.
  • 26.
    CPAP Normal Respiration CPAP  Providesstatic positive airway pressure throughout the respiratory cycle‐ both nspiration & expiration.
  • 27.
    How CPAP works? 1.CPAPsplints the airway throughout the respiratory cycle. 2. Increases ↑ (FRC) the functional residual capacity of the lungs by holding airways open and preventing collapse. 3.Also causes the patient to breathe at higher lung volumes, making the lungs more compliant. 4. Provides effective chest wall stabilization. 5. Improves ventilation-perfusion mismatch and thereby improves oxygenation.
  • 28.
    Benefits of CPAP •↑O2 saturation • ↓ Work of breathing • ↓ cardiac workload by(↑ Intrathoracic Pressure which will ↓ preload ).
  • 29.
    Use of CPAP •1.In the U.K., guidelines call for using CPAP with patients being weaned from ventilation; patients who are hypoxemic following extubation; or patients with a variety of acute conditions “who are hypoxic but not exhausted” (i.e., those who are ventilating themselves adequately). • 2.OSA ( obstructive sleep apnoea syndrome)
  • 30.
    OSA ( ObstructiveSleep Apnoea) • Sleep-disordered breathing (upper airway obstruction during sleep) occurs in around 20% of the adult population. It ranges from snoring to obstructive sleep apnoea (OSA), the latter being characterized by cessation of breathing for at least 10 s in the presence of inspiratory effort. • The incidence of clinically relevant OSA has been estimated to be around 22% in the general surgical population, with 70% of patients being undiagnosed at preoperative evaluation. • Patients with OSA are at increased risk of perioperative complications: including hypoxaemia, hypercapnoea, arrhythmias, myocardial ischaemia, delirium, and unplanned intensive care unit admissions.
  • 31.
    BiPAP( Bilevel PositiveAirway Pressure)  BIPAP: has two levels of continuous airway pressure IPAP & EPAP. • IPAP: The machine senses the occurrence of patient's inspiratory flow , it increases the inspiratory pressure applied, so that air flow is enhanced and the patient's own inspiratory tidal volume is augmented. • EPAP. When the machine senses that the flow is slowing or stopped, it reduces the applied airway pressure so the patient has less work upon exhaling, but maintains a continuous positive expiratory pressure.
  • 32.
    BiPAP Increases in inspiratory pressure arehelpful to alleviate dyspnea • Increases in expiratory pressure are better to improve oxygenation
  • 33.
  • 34.
    Desk Board of aBiPAP machine
  • 35.
    Ventilator settings • IPAP/EPAP  start with 10/5 cm H2O (With a goal to achieve VT of 6-7ml/kg) • Increase IPAP  by 2 cm H2O increments up to maximum 20-25 cm H2O,if hypercapnia persists. Do not exceed 25cm H2O at any point of time. • Increase EPAP  by 2 CmH2O if hypoxia, maximum 10-15 cm H2O. • Back up respiratory rate  12-16/minute. • FIO2  1.0 to be adjusted to have SaO2 90%
  • 36.
    Conventional pressure settingsfor BiPAP© spontaneous mode?  Commonly the IPAP is set to 10 cmH2O and the EPAP to 5 cmH2O. o The response to these pressures should determine future changes. o Most machines can generate maximal pressures of 20-23 cmH2O. o If higher pressures are required leakage around the mask is usually a problem, and conventional invasive ventilation is indicated.
  • 37.
    What FiO2 tochoose?  Choose an initial FiO2 slightly higher to that what the patient received prior to NIV.  Adjust the FiO2 to achieve an SaO2 that you deem appropriate for their underlying disease. (Generally SaO2 above 92% is acceptable).  If a patient is hypoxic while breathing 100% oxygen on a CPAP circuit, their hypoxia will not improve if they are placed onto a BiPAP circuit (in spite of the increased ventilatory assistance) because the FiO2 will drop significantly.  Similarly if a patient starts to work harder on a BiPAP circuit they may become more hypoxic due to a drop in FiO2 caused by increased gas flow through the breathing circuit.
  • 38.
     BiPAP canonly augment the patient's respiration; it should not be used as a primary form of ventilation. The tidal volume received by the patient depends upon:  Airway resistance, Lung and chest wall compliance Patient synchrony with machine, and  Absence of air leakage around the mask.
  • 39.
    How to monitorthe patient’s response to NIV? • 1.The most useful indicator is  Patient compliance. How the patient feels? Patient should be able to tell if feels better or worse. • 2.Where available,(ABG) are useful to assess changes in oxygenation & CO2 clearance.
  • 40.
    Predictor of Successof NIV With a trial of ventilation for 1-2 hours ↓ Normally Leads to  Decrease in ↓PaCO2 > 8 mm Hg Increase in ↑ pH > 0.06
  • 41.
    How to Predictfailure?  Again, this is largely based on how the patient feels and what is the ABG results?  If the patient is getting increasingly tired, or their ABG deteriorating despite optimal settings, then they will probably need tracheal intubation and mechanical ventilation.  It is important to recognize the failure to respond to NIV as soon as possible, so that further management can be planned before the patient collapses.
  • 42.
    Predictor of Failures 1. Severity of illness: • Acidosis (pH <7.25) • Hypercapnia (> 80 and pH <7.25) • (APACHE II) score higher than↑ 20.(Acute Physiology and Chronic Health Evaluation II) 2. Level of consciousness: • Neurologic score > 4 . (stuporous, arousal only after vigorous stimulation; inconsistently follows commands) • Encephalopathy score >3 .( major confusion, daytime sleepiness or agitation) • Glasgow Coma Scale score lower than < 8. 3.Failure to improve with 12-24 hours of NIV
  • 43.
    Monitoring 1.Vital Signs: BP,RR, HR & rhythm, O2 saturation, Level of conscious state. SPO2: Aiming for 94-98% (or 88-92% in CO2 retainers). 2.Treatment tolerance: o Initially,@ 15 minutely for 1 hour, @30 minutely for 2 hours, @ 1 hourly for 2 hours, then 4 hourly 3.ABGs : Prior to commencement, at 1 hour, within 1 hour of setting changed, then as clinically needed.
  • 44.
    Advantages of NIV Easyto administer Decreases the incidence of Intubation. Decreases Mortality. Decreases ICU & Hospital Stay. VAP can be avoided. Intubation related complications can be avoided. Cost effective.
  • 45.
    Complications • 1.Facial &Nasal pressure injury. • 2.Gastric distention • 3.Drying of mucous membranes of nose, nasal congestion & thick secretions. • 4.Aspiration of Gastric contents. • 5.General discomfort • 6.Claustrophobia
  • 46.
    Literature review A 1995study in the New England Journal of Medicine found BiPAP ↓reduced the need for endotracheal intubation, as well as hospital length of stay and mortality, in acutely ill COPD patients with a  PaO2 less than 45 mm Hg, (pH) level less than 7.35, and (RR) greater than 30 breaths/minute. A 2003 Cochrane review of studies with mostly COPD patients also found that BiPAP ↓ decreased mortality, incidence of ventilator-associated pneumonia, ICU and hospital length of stay, total duration of mechanical support and duration of endotracheal mechanical ventilation.
  • 47.
    Strong Evidence –Level A (multiple controlled trials) • Acute hypercapnic COPD • Acute cardiogenic Pulmonary Oedema – most evidence for CPAP • Immunocompromised patients • Less strong – Level B (single controlled trials, multiple case series) • Asthma • Community Acquired Pneumonia in COPD patients • Facilitation of weaning in COPD • Avoidance of extubation failure • Post Operative Respiratory Failure • Do not intubate patients
  • 48.
    Weak Evidence (fewcase series). ( No benefit in controlled trials) • ARDS • Community acquired pneumonia – non COPD • Cystic fibrosis • Weaning – non COPD • OSA/ obesity hypoventilation • Trauma
  • 49.
    Not indicated o Acutedeterioration in DILD. o Severe ARDS with multi organ failure. o Post op Upper airway, esophageal surgery.
  • 50.
    Present Status ofNIV • The application of mechanical ventilatory support through a mask in place of endotracheal intubation is becoming increasingly accepted and used in the emergency department & ICU settings.
  • 51.
    Summery  COPD isthe most suitable condition for noninvasive ventilation.  Noninvasive ventilation is most effective in patients with moderate-to-severe disease.  Hypercapnic respiratory acidosis may define the best responders (pH 7.20-7.30). – Noninvasive ventilation is also effective in patients with a pH of 7.35-7.30, but no added benefit is appreciated if the pH is greater than 7.35. – The lowest threshold of effectiveness is unknown, but success has been achieved with pH values as low as 7.10.  Obtunded COPD patients can be treated, but the success rate is lower.  Improvement after a 1- to 2-hour trial may predict success.
  • 52.
    Conclusion  NPPV hasto be considered as a rational art and not just as an application of science, which requires the ability of clinicians to both choose case-by-case the best “ingredients” for a “successful recipe” (i.e. patient selection, interface, ventilator, interface, etc.) and to avoid a delayed intubation if the ventilation attempt fails.

Editor's Notes

  • #4 Continuous positive airway pressure (CPAP) is occasionally included in discussions of NPPV, although, INPV-Non invasive Positive Pressure Ventilation
  • #10 For patients with exacerbations of COPD, NIV results in a significant reduction in mortality and length of hospital stay when compared to conventional ventilation. NIV is now recommended as first line therapy for those requiring ventilatory support.
  • #28  CPAP is particularly useful for improving oxygenation in type 1 respiratory failure.
  • #36 In order to maintain the pressures, it is important to achieve a good seal with the NIV mask. Inspiratory positive airway pressure (IPAP) and expiratory positive airway pressure (EPAP) IPAP is the pressure set to support the patient on inspiration. EPAP is the pressure set for the period of expiration. The actual airway pressure during inspiration is independent from the expiratory airway pressure. For example, BiPAP ventilation using IPAP 15 and EPAP 8 is equivalent to conventional pressure support delivering pressure support of 7 above PEEP of 8.