Хөрөнгийн зах зээл цуврал хичээл...  2010 он
 
 
Үнэт цаасны үнэлгээ Хоёрдогч зах зээл Анхдагч зах зээл Бонд Энгийн хувьцаа Хувьцаа Давуу эрхтэй хувьцаа Засгийн газрын Орон нутгийн Корпорацийн Жил бүр Хагас жил бүр Улирал бүр Үнээр нь  Өгөөжөөр нь Төрлөөр нь: Төрлөөр нь: Гаргагчаар нь: Хүү төлөх үечлэлээр нь: Үнэлэх хэлбэрээр нь: Төрлөөр нь: Нэг жил эзэмших Олон жил эзэмших Эзэмших хугацаагаар нь: Жил бүр Хагас жил бүр Улирал бүр Ногдол ашгийн өсөлтөөр нь: Үнээр нь  Өгөөжөөр нь Үнэлэх хэлбэрээр нь: Үнэлэх хэлбэрээр нь: Суурь шинжилгээ Техник шинжилгээ ҮР ДҮН
Монгол Улсын Хөрөнгийн Зах   Зээл   Эх сурвалж:  http://www.nayad.mn/
Үнэт цаас гэдэг нь... Хөрөнгийн зах зээл дээр арилжаалагддаг санхүүгийн таваар юм. Эрх бүхий байгууллага болох үнэт цаасны хорооноос батлагдаж нийтэд арилжаалахыг зөвшөөрсөн хөрөнгийн өмчлөл буюу зээллэгийг гэрчилсэн баримт бичиг юм. Засгийн газар болон эрх бүхий этгээдээс гаргасан өрийн бичиг, бүх төрлийн хувьцаа, компанийн гаргасан эсвэл гаргахаар санал болгож буй хувьцааг худалдах, худалдан  авах эрхийн опцион, хөрөнгө оруулалтын сангийн хувьцаа, түүнчлэн үнэт цаасны хорооноос үнэт цаас гэж тодорхойлсон бичиг баримт юм. ҮНЭТ ЦААС Санхүүгийн таваар Санхүүгийн хэрэгсэл Санхүүгийн бичиг баримт
Үнэт цаасны үнэлгээг хөрөнгө оруулагч, санхүүгийн менежерүүд тухайн үнэт цаасанд хөрөнгө оруулах эсэхээ шийдэхэд ихэвчлэн ашигладаг.  Эрх бүхий этгээдийн гаргасан үнэт цаас нь хөрөнгө оруулагчдын сонирхолыг татаж чадах эсэхийг үнэт цаасны үнэлгээг хийснээр тодорхойлж болно. Үнэт цаасны үнэлгээ нь мөнгөний цаг хугацааны үнэ цэнийн үзэл баримтлал дээр суурилдаг. Үнэт цаасийг үнэлэх ерөнхий зарчим...
Үнэт цаасны үнэлгээг тухайн үнэт цааснаас хөрөнгө оруулагчдын зүгээс шаардаж буй өгөөжийн хэмжээг харгалзан ирээдүйд орж ирэхээр хүлээгдэж байгаа мөнгөн урсгалуудын өнөөгийн үнэ цэнүүдийн нийлбэрийг олох замаар хийдэг.  Үнэт цаасны үнэлгээ хийх үндсэн загвар нь дараах томъёогоор тодорхойлогдоно. Үнэт цаасийг үнэлэх ерөнхий зарчим... Value  =  +  . . .  CF 1 (1 + k) 1 CF 2 (1 + k) 2 CF n (1 + k) n
 
Үнэт цаасийг үнэлэх ерөнхий зарчим... Үнэт цаасны үнэ Хугацааны  t  агшинд тухайн үнэт цааснаас орж ирэх мөнгөн урсгал Тухайн үнэт цааснаас олох өгөөжийн хэмжээ буюу шаардлагатай өгөөж Үнэт цаасны хүчинтэй  ( эргэн төлөгдөх )  хугацаа Хугацааны тодорхой үечлэл
Үнэт цаасийг үнэлэх ерөнхий зарчим... Дээрх загвараас харахад үнэт цаасны үнэлгээг хийхэд тухайн үнэт цааснаас ирээдүйд орж ирэх мөнгөн урсгал, тэдгээрийн орж ирэх хугацаа, давтамж, тухайн үнэт цааснаас хөрөнгө оруулагчдын зүгээс шаардах өгөөж зэрэг хүчин зүйлүүдийг тооцох шаардлагатай. Үнэт цаасыг үндсэн 2 чиглэлээр үнэлдэг: Үнээр нь үнэлэх Өгөөжийн нормоор нь үнэлэх
Анхдагч зах зээлийн  үнэлгээ
Анхдагч зах зээлийн  үнэлгээ
ХУВЬЦААНЫ ҮНЭЛ ГЭЭ
 
ХУВЬЦААНЫ ҮНЭЛГЭЭ
ХУВЬЦААНЫ ҮНЭЛГЭЭ
 
Хувьцааны үндсэн шинж чанарууд... Хувьцаа нь урьдчилан тодорхойлсон тодорхой эргэн төлөгдөх хугацаагүй, хөрөнгө эзэмшлийн шинж чанартай үнэт цаас юм. Хувьцааг давуу эрхтэй болон энгийн гэсэн үндсэн 2 төрөлд ангилж болно. Энгийн хувьцаа нь түүнийг эзэмшигч этгээдэд компанийн удирдлагад оролцох болон санал өгөх эрхийг олгодог бол давуу эрхтэй хувьцаа нь орлого болон хөрөнгөөс нь төлбөрөө түрүүлж гаргуулж авах онцгой эрхийг эзэмшигч талдаа олгодог.
Хувьцааны үндсэн шинж чанарууд... Хувьцаа эзэмшигч –   хөрөнгө эзэмшигч . Хөрөнгө эзэмшигч нь   –  хяналт . Хувьцаа эзэмшигч –  захирлын зөвлөл . Захирлын зөвлөл –  менежмент . Менежментийн зорилго –  х ув ьцааны үнийг өсгөх .
 
Давуу эрхтэй хувьцаа бол бонд ба энгийн хувьцаа 2-ын аль алинх нь шинж чанарыг агуулсан холимог үнэт цаас юм. Давуу эрхтэй хувьцаа нь хувь нийлүүлсэн баталгаа болдог, ногдол ашиг төлдөг шинжүүдээрээ энгийн хувьцаатай төстэй боловч төлөх ногдол ашиг нь тогтмол байдаг, удирдлагад оролцох эрхгүй зэрэг шинжүүдээрээ бондтой адил юм. Давуу эрхтэй хувьцаа нь тогтвортой хүүтэй учир ногдол ашиг баталгаатай, энгийн хувьцаа эзэмшигчдээс түрүүлж ногдол ашиг ба төлбөр хийнэ, дахин гаргасан хувьцаанаас эхний ээлжинд авах эрхтэй,  эрсдлийн түвшин өндөр зэрэг болно. Давуу эрхтэй хувьцааны орлого нь цаг хугацааны хувьд тасралтгүй үргэлжлэх бөгөөд тодорхой давтамжтай, тогтмол нэг хэмжээтэй байдаг. Давуу эрхтэй хувьцааны үнэлгээ
Давуу эрхтэй хувьцааг үнээр нь үнэлэх: P ps   нь зах зээлийн үнэ  ( өнөөгийн үнэ цэнэ ) D p   нь тухайн хугацаан дахь ногдол ашиг k p   нь хөрөнгө оруулагчийн шаардлагатай өгөөж  ( орлогын өсөлтийн өгөөж )
Давуу эрхтэй хувьцааг үнээр нь үнэлэх –  жишээ: “ А” ХК 100 төгрөгийн нэрлэсэн үнэтэй, нэрлэсэн үнийн 7 хувьтай тэнцэх хэмжээний ногдол ашиг төлөх давуу эрхтэй хувьцаа  гаргасан байна. Хөрөнгө оруулагчийн зах зээлийн шаардлагатай өгөөж 10 хувь бол уг хувьцааг зах зээл дээрээс хэдэн төгрөгөөр худалдан авах вэ?  Зах зээлийн шаардлагатай өгөөж 12 хувь болж өөрчлөгдсөн бол?
Давуу эрхтэй хувьцааг өгөөжөөр нь үнэлэх: P ps   нь зах зээлийн үнэ  ( өнөөгийн үнэ цэнэ ) D p   нь тухайн хугацаан дахь ногдол ашиг k p   нь хөрөнгө оруулагчийн шаардлагатай өгөөж  ( орлогын өсөлтийн өгөөж )
Энгийн хувьцааны ногдол ашгийг заавал төлөх нөхцлийг хатуу тогтоодоггүй, та хувьцаа эзэмшиж байгаа нь ногдол ашиг заавал авна гэсэн баталгаа болохгүй. Энгийн хувьцааг авсан үнээсээ илүү үнээр ирээдүйд зарж болно. Энгийн хувьцаанууд нь ирээдүйн мөнгөн гүйлгээний урсгалыг бий болгох нөхцлийг бүрдүүлдэг. Тэдгээрийн үнэлгээг санхүүгийн бусад активын үнэлгээний адил хүлээгдэж байгаа мөнгөн гүйлгээний урсгалын өнөөгийн үнэ цэнээр илэрхийлдэг. Энгийн хувьцааны хүлээгдэж байгаа эцсийн үнэлгээ нь анхны хөрөнгө оруулалтын хэмжээ ба капиталын өсөлтийн нийлбэртэй тэнцүү байна. Энгийн хувьцааны үнэлгээ
 
Энгийн хувьцааны үндсэн үнэлгээ
Нэг жил хүртэл эзэмших хувьцааны үнэлгээ Олон жил эзэмших хувьцааны үнэлгээ Энгийн хувьцааны үнэлгээ
Нэг жил хүртэл эзэмших энгийн хувьцааг үнээр нь үнэлэх  P 0   нь зах зээлийн үнэ  ( өнөөгийн үнэ цэнэ ) D 1   нь жилийн эцэст олгогдохоор хүлээгдэж буй ногдол ашиг k с   нь хөрөнгө оруулагчийн шаардлагатай өгөөж  ( орлогын өсөлтийн өгөөж ) P 1   нь хувьцааг жилийн эцэст борлуулах үнэ
Нэг жил хүртэл эзэмших энгийн хувьцааг үнээр нь үнэлэх –  жишээ   Хөрөнгө оруулагч онын эхэнд “Бүрд” ХК-ийн хувьцааг худалдан авахаар шийдсэн. Тус компанийн хувьцаанд онын эцэст төлөгдөхөөр хүлээгдэж буй ногдол ашиг нь 20 төгрөг бөгөөд энэ үед хувьцааны зах зээлийн үнэ нь 520 төгрөг байхаар таамаглаж байна. Хэрэв хөрөнгө оруулагчдын шаардаж буй өгөөжийн хэмжээ 20  хувь бол хөрөнгө оруулагч тус компанийн хувьцааг өнөөдөр хэдэн төгрөгөөр худалдан авах вэ?  Хөрөнгө оруулагч тус компанийн хувьцааг  450  төгрөгөөс бага үнээр худалдан авах нь зүйтэй !!!
Нэг жил хүртэл эзэмших энгийн хувьцааг өгөөжөөр нь үнэлэх  P 0   нь зах зээлийн үнэ  ( өнөөгийн үнэ цэнэ ) D 1   нь жилийн эцэст олгогдохоор хүлээгдэж буй ногдол ашиг k с   нь хөрөнгө оруулагчийн шаардлагатай өгөөж  ( орлогын өсөлтийн өгөөж ) P 1   нь хувьцааг жилийн эцэст борлуулах үнэ
 
Олон жил эзэмших энгийн хувьцааны үнэлгээ Ногдол ашиг нь тэг өсөлттэй байх энгийн хувьцаа Ногдол ашиг нь тогтмол  өсөлттэй байх энгийн хувьцаа Ногдол ашиг нь жигд бус буюу хувьсах өсөлттэй байх энгийн хувьцаа
Ногдол ашиг нь тэг өсөлттэй байх энгийн хувьцаа төгрөг 25 ₮ Хугацаа  (t) 0 Ногдол ашиг бүрийн хэмжээ Ногдол ашиг бүрийн өнөөгийн үнэ цэнэ Хувьцаан үнэ
Ногдол ашиг нь өсдөггүй, тогтмол хэмжээтэй хувьцааг ногдол ашиг нь  0   өсөлттэй хувьцаа  гэнэ. Ногдол ашиг нь тэг өсөлттэй энгийн хувьцааг үнээр нь үнэлэх
Ногдол ашиг нь тэг өсөлттэй энгийн хувьцааг өгөөжөөр нь үнэлэх
Ногдол ашиг нь тогтмол  өсөлттэй байх энгийн хувьцаа Төгрөг 25₮ Хугацаа  (t) 0 Ногдол ашиг бүрийн хэмжээ Ногдол ашиг бүрийн өнөөгийн үнэ цэнэ Хувьцаан үнэ
 
Ногдол ашиг нь тогтмол хэмжээгээр өсч байгаа хувьцааны үнэлгээг тодорхойлоход ашигладаг загварыг тогтмол  өсөлттэй загвар буюу Гордоны загвар  гэж нэрлэдэг. Ногдол ашиг нь тогтмол  өсөлттэй энгийн хувьцааг үнээр нь үнэлэх
Ногдол ашиг нь тогтмол хэмжээгээр өсч байгаа хувьцааны үнэлгээг тодорхойлоход ашигладаг загварыг тогтмол  өсөлттэй загвар буюу Гордоны загвар  гэж нэрлэдэг. Ногдол ашиг нь тогтмол  өсөлттэй энгийн хувьцааг өгөөжөөр нь үнэлэх
g  тооцох өөр нэг аргачлал нь компанийн ногдол ашгийн ирээдүйн төлбөрийн дундаж хэмжээг төлөвлөж, түүний дараа  ногдол ашигт хуваарилаагүй ашгийн хувийг , дараа нь хуваарилж тараагаагүй хувийг  таамаглаж буй дундаж хувьцаа эзэмшигчдийн өмчийн өгөөжөөр үржүүлнэ . g  =  ( хуваарилагдаагүй ашгийн хувь ) * (ROE) = (1.0- төлбөрийн хэмжээ ) * (ROE)
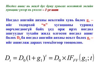
Ногдол ашиг нь жигд бус буюу хувьсах өсөлттэй байх энгийн хувьцаа Хугацаа Өсөлт g 1 = 50% g 2 = 30% g 3 = g 4 = g α =4%
k s  = 13% g = 30% g = 30% g = 30% g = 6% P = 0.06 66.54 3 4.658 0.13 - = 2.301 2.647 3.045 46.114 54.107   =  P 0 0 1 2 3 4   2.600  3.380   4.394 ... 4.658 D 0  = 2.00 Ногдол ашиг нь жигд бус буюу хувьсах өсөлттэй байх энгийн хувьцаа
 
Ногдол ашиг нь жигд бус буюу хувьсах өсөлттэй энгийн хувьцааг үнээр нь үнэлэх Хувьцааны ногдол ашгийн ирээдүйн өсөлтийн хэмжээ нь зах зээлийн олон хүчин зүйлсийн нөлөөллөөс болж өөрчлөгддөг. Энэ үед хувьцааг үнэлэхдээ ногдол ашгийн хувьсах өсөлттэй загварыг ашиглана.  Ногдол ашгийн өсөлтөнд зөвхөн нэг удаа өөрчлөлт гарна гэж үзвэл ногдол ашгийн анхны өсөлтийн хэмжээг  g 1   хувь, өөрчлөгдсөн өсөлтийн хэмжээг   g 2   хувь гэж үзээд тооцооллыг дараах  5-н  үе шаттайгаар хийнэ.
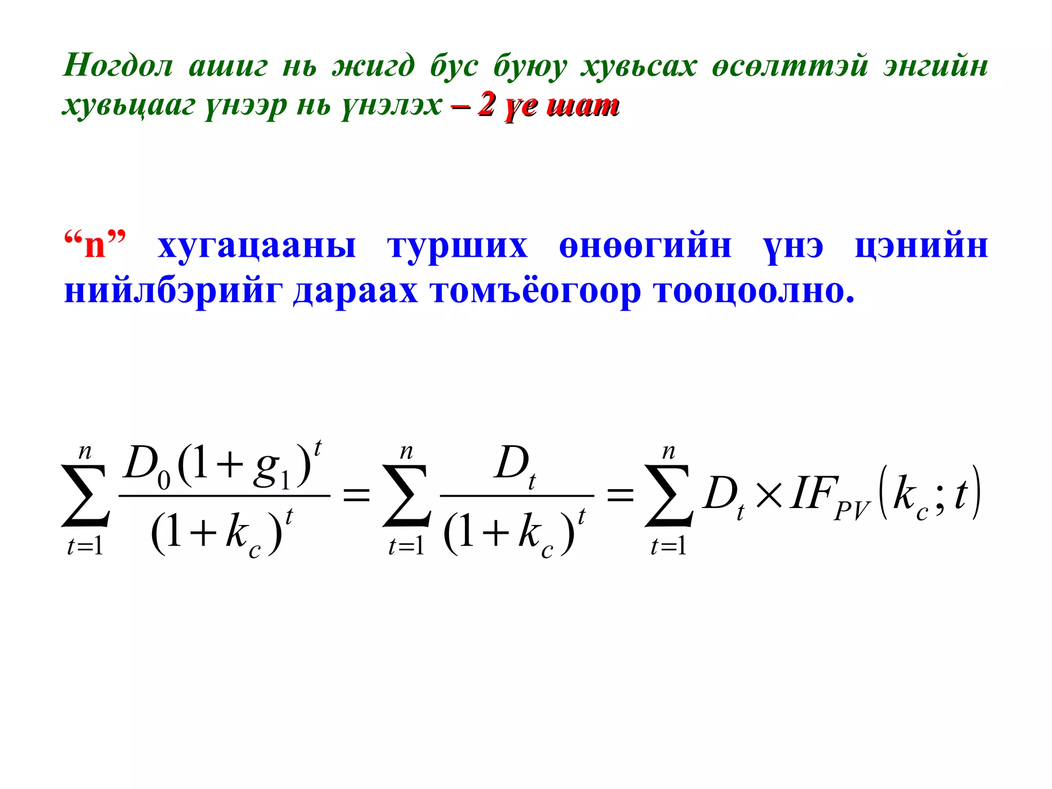
Ногдол ашиг нь жигд бус буюу хувьсах өсөлттэй энгийн хувьцааг үнээр нь үнэлэх  – 1 үе шат Ногдол ашгийн анхны өсөлтийн хувь болох  g 1   – ийг тодорхой  “n”   хугацааны туршид өөрчлөгдөөгүй байх үед орж ирэх ногдол ашгуудыг тухайн жилд олгосон ногдол ашиг болох  D 0   ба ногдол ашгийн анхны өсөлт болох  g 1   – ийг ашиглаж дараах томъёогоор тооцоолно.
Ногдол ашиг нь жигд бус буюу хувьсах өсөлттэй энгийн хувьцааг үнээр нь үнэлэх  – 2 үе шат “ n”   хугацааны турших өнөөгийн үнэ цэнийн нийлбэрийг дараах томъёогоор тооцоолно.
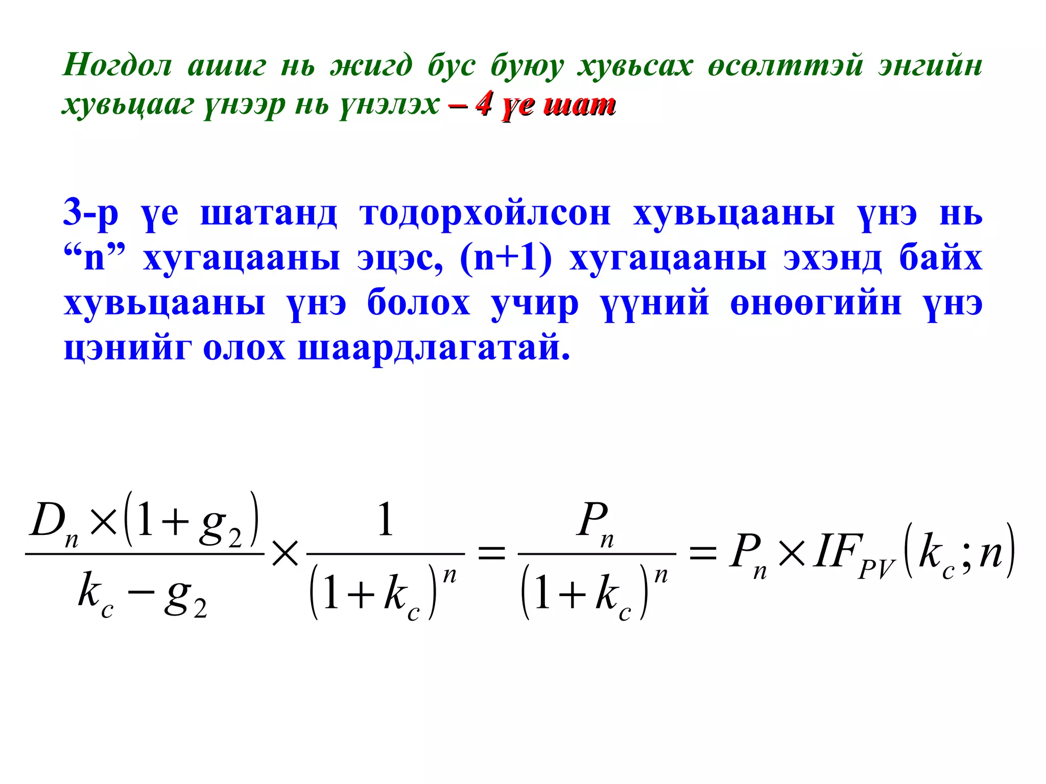
Ногдол ашиг нь жигд бус буюу хувьсах өсөлттэй энгийн хувьцааг үнээр нь үнэлэх  – 3 үе шат Ногдол ашгийн анхны өсөлтийн үеийн эцэс буюу өсөлтийн хувь хэмжээнд өөрчлөлт гарах үеийн эхэнд байгаагаар бодож хувьцааны үнийг жигд өсөлттэй загвар ашиглан дараах томъёогоор тооцоолно.
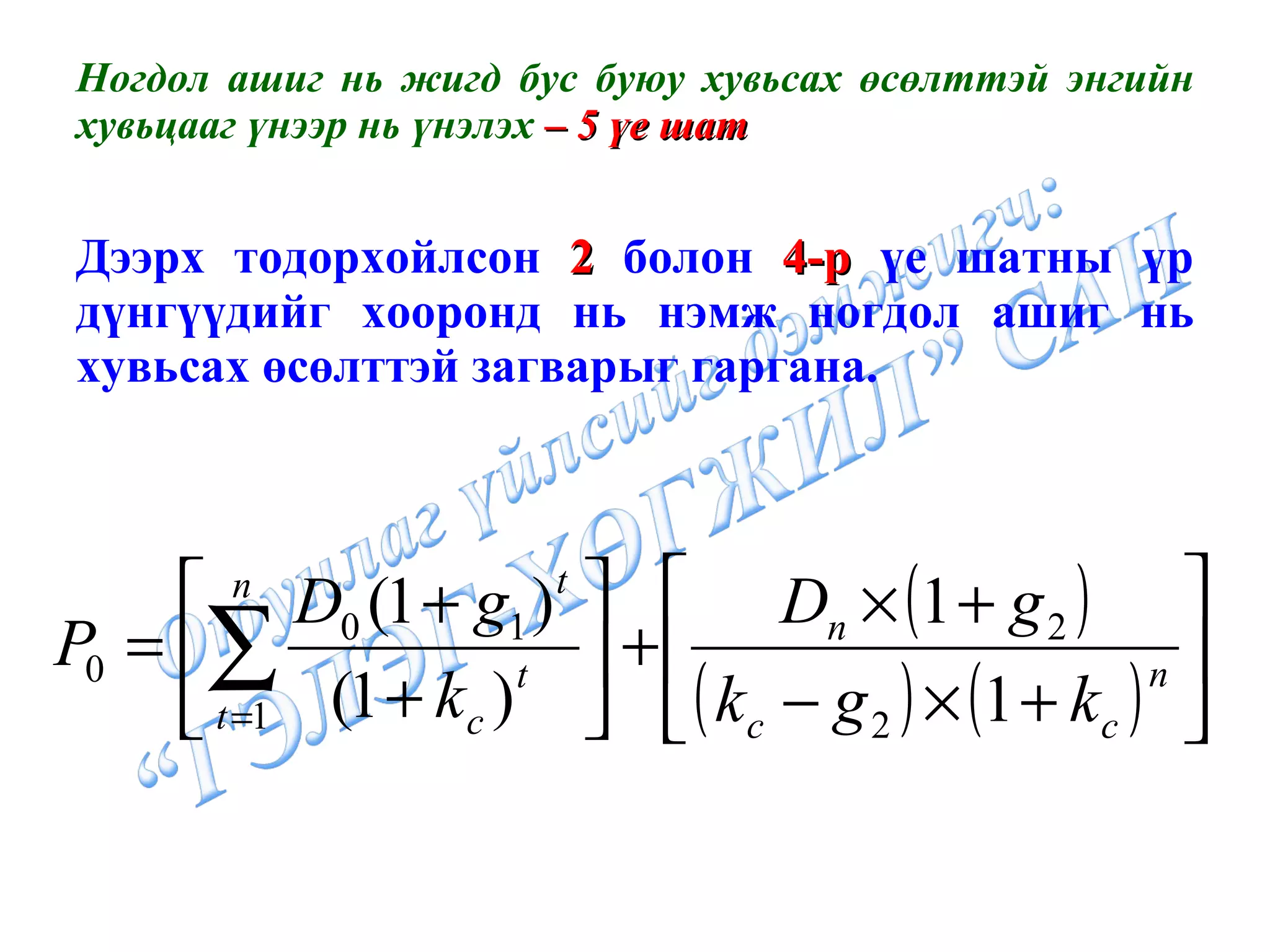
Ногдол ашиг нь жигд бус буюу хувьсах өсөлттэй энгийн хувьцааг үнээр нь үнэлэх  – 4 үе шат 3-р үе шатанд тодорхойлсон хувьцааны үнэ нь  “n”  хугацааны эцэс,  (n+1)  хугацааны эхэнд байх хувьцааны үнэ болох учир үүний өнөөгийн үнэ цэнийг олох шаардлагатай.
 
Ногдол ашиг нь жигд бус буюу хувьсах өсөлттэй энгийн хувьцааг үнээр нь үнэлэх  – 5 үе шат Дээрх тодорхойлсон  2  болон  4-р  үе шатны үр дүнгүүдийг хооронд нь нэмж ногдол ашиг нь хувьсах өсөлттэй загварыг гаргана.
Ногдол ашиг нь жигд бус буюу хувьсах өсөлттэй энгийн хувьцааг үнээр нь үнэлэх  – жишээ  “ Б” компани энэ жил хувьцаа нэг бүрд 50 төгрөгийн ногдол ашиг олгосон. Ногдол ашгийг ирэх 5-н жилийн туршид жил бүр 10 хувиар өсөж байгаад цаашид тогтмол 5 хувиар өсгөхөөр төлөвлөсөн. Хөрөнгө оруулагчдын зүгээс тус компанийн хувьцаанаас шаардаж буй өгөөжийн хэмжээ нь 20 хувь байх бол уг компанийн хувьцааг өнөөдөр хэдэн төгрөгөөр худалдан авах вэ?
Ногдол ашиг нь жигд бус буюу хувьсах өсөлттэй энгийн хувьцааг үнээр нь үнэлэх  – жишээ  Ирэх 5 жилийн туршид ногдол ашиг тогтмол 10 хувиар өсөх тул эдгээр хугацааны ногдол ашгуудыг тооцоолж үзье. Эхний жилд 1 дахь жилд 3 дахь жилд 4 дахь жилд 5 дахь жилд
Ногдол ашиг нь жигд бус буюу хувьсах өсөлттэй энгийн хувьцааг үнээр нь үнэлэх  – жишээ  Дээрх ногдол ашгуудын өнөөгийн үнэ цэнүүдийн нийлбэрийг тооцоолъё. 5 дахь жилийн эцэст хувьцааны үнэ ямар байхыг тооцоолъё.
Ногдол ашиг нь жигд бус буюу хувьсах өсөлттэй энгийн хувьцааг үнээр нь үнэлэх  – жишээ  5 дахь жилийн эцэст хувьцааны үнийн өнөөгийн үнэ цэнийг үнэлье. Хувьцааны үнэ өнөөдөр ямар байхыг томъёо ашиглан үнэлье.
 
Ногдол ашиг нь жигд бус буюу хувьсах өсөлттэй байх энгийн хувьцаа
Хувьцааг үнэлэх бусад арга Хувьцааг ирээдүйд орж ирэх мөнгөн урсгалд тулгуурлан үнэлэх дээрх аргуудаас гадна өнгөрсөн хугацааны үзүүлэлт мэдээллүүд дээр үндэслэн үнэлэх хандлагууд бас байдаг. Дансны үнийг ашиглан хувьцааг үнэлэх Үлдэгдэл өртгийг ашиглан хувьцааг үнэлэх Үнэ ашгийн харьцааг ашиглан хувьцааг үнэлэх
Дансны үнийг ашиглан хувьцааг үнэлэх Компанийн бүх хөрөнгийг дансны өртгөөр нь үнэлсэн дүнгээс бүх өр төлбөр, онцгой эрхтэй хувьцааны ногдол ашгийг хасч, гарсан дүнг энгийн хувьцааны тоонд хувааж нэгж хувьцааны үнийг тогтооно. Жишээ нь:  “Г” ХК-ийн тайлан тэнцэлд тусгагдсан нийт хөрөнгө 300 сая төгрөг, нийт урт болон богино хугацаат өр, зээлийн төлбөр 160 сая төгрөг, компани ДЭХ гаргаагүй, компанийн 2 сая ширхэг хувьцаа эргэлтэнд байгаа гэвэл нэгж хувьцааны үнэ нь хэд вэ? Энэ арга нь компанийн тайлан тэнцэлд байгаа үзүүлэлтүүдийг ашигладаг ба ирээдүйн үйл ажиллагааны потенциалыг үнэлдэггүйгээрээ дутагдалтай...
Үлдэгдэл өртгийг ашиглан хувьцааг үнэлэх Компанийн бүх хөрөнгийг зах зээлд борлуулах боломжит үнээр нь үнэлсэн дүнгээс өр төлбөрийг хасч, үндсэн дүнг энгийн хувьцааны тоонд харьцуулна. Жишээ нь:  “Г” ХК-ийн бүх хөрөнгийг зах зээлд үнэлэх юм бол 800 сая төгрөг болно гэж үзвэл нэгж хувьцааны үнэ нь хэд вэ? Энэ арга нь үлдэгдэл өртгийг ашиглах аргаас илүү бодиттой байдаг боловч ирээдүйн үйл ажиллагааны үр дүнг тооцдоггүйгээрээ дутагдалтай...
Үнэ ашгийн харьцааг ашиглан хувьцааг үнэлэх Үнэ ашгийн харьцааг хувьцааны зах зээлийн үнийг нэгж хувьцаанд ногдох ашгийн хэмжээнд хувааж тооцох ба энэ харьцаа нь компанийн 1 төгрөгийн орлогыг зах зээл хөрөнгө оруулагчид хэдэн төгрөгөөр үнэлж худалдан авахад бэлэн байгааг илэрхийлнэ. Компанийн хувьцааны үнийг олохдоо нэгж хувьцаанд ногдож буй ашгийг үнэ ашигийн харьцаагаар үржүүлнэ. Жишээ нь:  “А” ХК-ийн нэгж хувьцаанд ногдох ашгийн хэмжээ ирэх жил 200 төгрөг байх болно. Энэ салбарын компаниудын үнэ ашгийн харьцаа 15 байдаг гэвэл тус компанийн хувьцааны үнэ хэд вэ?
 
Удирдлагын үйл ажиллагаа ба хувьцааны үнэ -1 Хүлээгдэж байгаа өгөөжийн өөрчлөлт:  эдийн засгийн нөхцөл байдал тогтвортой байхад компанийн удирдлагын зүгээс хийж буй аливаа үйлдэл нь хувьцааны ногдол ашгийн талаарх хувьцаа эзэмшигчид, хөрөнгө оруулагчдын хүлээлтэд нөлөөлбөл энэ нь хувьцааны үнэнд өөрчлөлт оруулна.  P 0 = D 0 /(k c -g)   томъёоноос   харахад эрсдэл өөрчлөгдөөгүй нөхцөлд, ирээдүйд олгогдох ногдол ашиг ба түүний өсөлтийн хувийн талаарх эерэг хүлээлт бий болбол энэ нь хувьцааны үнийг өсгөх болно. Эсрэг тохиолдолд үнэ унана.
Удирдлагын үйл ажиллагаа ба хувьцааны үнэ -2 Эрсдлийн өөрчлөлт:  Шаардлагатай өгөөж нь диверсификаци хйих боломжгүй эрсдлээс хамааралтай байдаг. Капиталын үнэлгээний загварт: k c = R f +  (k c -R f )   Эрсдэлгүй өгөөжийн хувь хэмжээ ба зах зээлийн өгөөжийн хувь тогтвортой байхад шаардлагатай өгөөжийн хувь нь   –аас шууд хамааралтай болно. Тэгэхлээр удирдлагын зүгээс хийх үйлдэл эрсдлийг өсгөх эсвэл бууруулахад энэ нь шаардлагатай өгөөжийг өсгөх ба бууруулах замаар хувьцааны үнэнд шууд нөлөөлнө.
Хоёрдогч зах зээлийн үнэлгээ
Хоёрдогч зах зээлийн үнэлгээ ба арилжаа СУУРЬ АНАЛИЗ ТЕХНИК АНАЛИЗ
Арилжааны зарчим Худалдан авах:  long-buy Зарах:  short-sell
 
Олон улсын санхүүгийн зах зээлийн суурь шинжилгээ /Хувьцаа 1б/ ОУ-ын санхүүгийн зах зээлийн шинжээч, зөвлөгч А.ГЭЛЭГЖАМЦ
Олон улсын санхүүгийн зах зээлийн суурь шинжилгээ /Яагаад чухал гэж/
Хувьцааны зах зээлийн суурь шинжилгээ хийх аргачлал
Хувьцааны зах зээлийн суурь шинжилгээ хийх аргачлал
Хувьцааны зах зээлийн суурь шинжилгээ хийх аргачлал
 
Хувьцааны зах зээлийн суурь шинжилгээ хийх аргачлал
Хувьцааны зах зээлийн суурь шинжилгээ хийх аргачлал Гадаад Дотоод
Хувьцааны зах зээлийн суурь шинжилгээ хийх аргачлал
Economic Indicators Most Sensitive to Stocks In USA Ач холбогдол Indicator 1 Employment Situation Report (Payroll Survey) 2 ISM Report—Manufacturing 3 Weekly Claims for Unemployment Insurance 4 Consumer Prices 5 Producer Prices 6 Retail Sales 7 Consumer Confidence and Sentiment Surveys 8 Advance Report on Durable Goods 9 Industrial Production 10 GDP
Economic Indicators Most Sensitive to Bonds In USA Ач холбогдол  Үзүүлэлт  1 Employment Situation Report (Payroll Survey) 2 Consumer Prices 3 ISM Report—Manufacturing 4 Producer Prices 5 Weekly Claims for Unemployment Insurance 6 Retail Sales 7 Housing Starts 8 Chicago Purchasing Managers Report 9 Industrial Production/Capacity Utilization 10 GDP
Ivanhoe Mines Ltd Эх сурвалж:  https://www.thinkorswim.com
Google Inc. Эх сурвалж:  https://www.thinkorswim.com
Du Pont  /de Nemours & Co/ Эх сурвалж:  https://www.thinkorswim.com
 
Technical Analysis ОУ-ын СЗЗ-ийн шинжээч  А.ГЭЛЭГЖАМЦ 2009 он СЗЗ-ын  -1
Technical Analysis гэж юу вэ?
Техник шинжилгээ Техник шинжилгээ  нь өнгөрсөн үеийн статистик баримт болон үнэ, графикийн хослолыг ашиглан  Санхүүгийн хэрэгслийн ханшийн  ирээдүйн хөдөлгөөнийг таамаглах  юм.  /эдийн засгийн үзүүлэлтүүд болон тухайн улсын улс төрийн байдал зэрэг  суурь шинжилгээтэй холбогддог /
Техник шинжилгээ
Техник шинжилгээ Техник шинжилгээний хамгийн нэг чухал зүйл нь үнийн хөдөлгөөн байдаг. Тиймээс уг шинжилгээ нь ханшийн хөдөлгөөн /ханшийн тогтворгүй байдал болон хөдөлгөөн/ дээр суурилдаг.
Техник шинжилгээ- Анхааруулга ! Техник үзүүлэлтүүд  ( technical indicator )  нь ханшийн хөдөлгөөнийг маш сайн илэрхийлдэггүй.  Техник үзүүлэлтүүд болон ханшийн хөдөлгөөний хослолыг техник шинжилгээнд ашигладаг.  Гэхдээ нэг техник үзүүлэлтээр хэзээ ч шийдвэр гаргаж болохгүй.  Шийдвэр гаргахдаа 2 буюу түүнээс дээш техник үзүүлэлт/суурь шинжилгээг байнга ашиглаж байх шаардлагатай. Техник шинжилгээ нь бүх  төрлийн санхүүгийн хэрэгслүүд дээр ижил  байна.
 
Техник шинжилгээ Үндсэн шинжилгээ /хэрэгсэлүүд / Үзүүлэлтүүд  гэж 2 ангилна.
Үндсэн шинжилгээ /хэрэгсэлүүд/ Chart Candlestick Patterns Trend, Support, Resistance, Channel Trend Reversal Patterns Trend Continuation Patterns Fibonacci Analysis  гэх мэт...
1. Chart- График www.gelegjamts.blogspot.com
2. Candlestick Patterns -Лааны хослол
Candlestick Patterns -Лааны хослол
 
Candlestick Patterns -Лааны хослол Bullish Engulfing  Pattern usually appearing after a strong downtrend. Indicates a possible reversal to the upside.   Bearish Engulfing  Pattern usually appearing after a strong uptrend.   Indicates a possible reversal to the downside.   Basic Bullish Reversal Pattern or Piercing Pattern   Means that Sellers are losing strength and that a reversal to the upside could occur any time.   Basic Bearish Reversal Pattern or Cloud Cover   Means that Sellers are losing strength and that a reversal to the downside could occur any time.   Shooting Star   Means that Buyers cannot sustain new highs and that a reversal to the downside could occur any time.   Evening Star  This is a Top Reversal Signal to the downside after market reaching new highs.
Үргэлжлэл...  Morning Star  This is a Bottom Reversal Signal to the upside after market reaching new lows.   Hammer / Hanging Man  This is a Reversal Pattern that usually shows up after very strong trends. Pattern is considered a hammer after a strong downtrend, and a hanging man after a strong uptrend.   Harami   This an occure with the long body being bullish and the second candle being bearish or the other way around. In the image here, there is a bearish reversal pattern.   Doji / Double Doji  This is not a reversal pattern itself, but does mean indecision in the market. A doble doji just confirms even more indecision. Be alert, beacause there could be a stron trend or break comming.   Kickers
Bullish Candlestick Patterns Bearish Candlestick Patterns www.gelegjamts.org
Bearish Engulfing  Bearish Engulfing  S&P 500
Үргэлжлэл...  Bearish Engulfing  Bearish Engulfing
 
Bullish Engulfing  S&P 500 www.gelegjamts.org
Үргэлжлэл...  Bullish Engulfing  AUD/USD- Bullish Engulfing
Dark Cloud Cover S&P 500 Оюунлаг үйлсийг дэмжигч: “ГЭЛЭГ-ХӨГЖИЛ” сан
Үргэлжлэл...  Dark Cloud Cover EUR/GBP- Dark Cloud Cover Оюунлаг үйлсийг дэмжигч: “ГЭЛЭГ-ХӨГЖИЛ” сан
Doji GE Оюунлаг үйлсийг дэмжигч: “ГЭЛЭГ-ХӨГЖИЛ” сан
 
Үргэлжлэл...  Dragonfly  Doji Оюунлаг үйлсийг дэмжигч: “ГЭЛЭГ-ХӨГЖИЛ” сан
Үргэлжлэл...  Doji
Үргэлжлэл...  Doji
Evening star   (Evening Shooting Star)   •  Direction: Bearish   • Type: Reversal   • Reliability: Strong Оюунлаг үйлсийг дэмжигч: “ГЭЛЭГ-ХӨГЖИЛ” сан
Evening star- Хувьцаа Оюунлаг үйлсийг дэмжигч: “ГЭЛЭГ-ХӨГЖИЛ” сан
 
Evening star - Валют Оюунлаг үйлсийг дэмжигч: “ГЭЛЭГ-ХӨГЖИЛ” сан
3. Support, Resistance
3. Resistance
3. Support
3.  Т rend- Хандлага   Ханшийн тогтворгүй байдал болон хөдөлгөөний хандлагыг илэрхийлдэг.  /самбар болон флатформ дээр тайлбарлах/
 
3. Trend Оюунлаг үйлсийг дэмжигч: “ГЭЛЭГ-ХӨГЖИЛ” сан
3. Trend
3. Trend
3. Channel- Суваг
3. Channel- Суваг
 
4. Trend Reversal Patterns Head-and-shoulders and inverse head-and-shoulders. Double tops and double bottoms.
Double top -Хос толгой
Double top -Хос толгой
Double bottom -Хос хөл
Head-and-shoulders
 
Head and Shoulders -Толгой, мөр Оюунлаг үйлсийг дэмжигч: “ГЭЛЭГ-ХӨГЖИЛ” сан
Inverse Head-and-shoulders Оюунлаг үйлсийг дэмжигч: “ГЭЛЭГ-ХӨГЖИЛ” сан
5. Trend Continuation Patterns Flags Pennants Triangles- Wedges Rectangles
Flags bear flag
Pennants Bullish  Bearish  Оюунлаг үйлсийг дэмжигч: “ГЭЛЭГ-ХӨГЖИЛ” сан
 
Triangle -Гурвалжин
Wedges Ascending wedge
Wedges Descending wedge
Rectangles
Triangle -Гурвалжин
 
5.a. Bearish Continuation Consolidation Pattern  Баавгайн  хяналт Баавгайн  хожих магадлал Доод хязгаар Баавгайн  хожил Нэвтлэх  Оюунлаг үйлсийг дэмжигч: “ГЭЛЭГ-ХӨГЖИЛ” сан
5.b. Bullish Continuation Consolidation Pattern  Бухын хяналт Бухын хожих магадлал Дээд хязгаар Нэвтлэх  Бухын хожил Оюунлаг үйлсийг дэмжигч: “ГЭЛЭГ-ХӨГЖИЛ” сан
5.c Bullish Reversal Consolidation Pattern  Бухын хожих магадлал Баавгайн  хяналт Дээд хязгаар Нэвтлэх  Бухын хожил Оюунлаг үйлсийг дэмжигч: “ГЭЛЭГ-ХӨГЖИЛ” сан
5.d Bearish Reversal Consolidation Pattern  Доод хязгаар Баавгайн  хожил Нэвтлэх  Баавгайн  хожих магадлал Бухын хяналт Оюунлаг үйлсийг дэмжигч: “ГЭЛЭГ-ХӨГЖИЛ” сан
Kind of Fibonacci analysis  Fibonacci Retracements Fibonacci Arcs Fibonacci Fans Fibonacci Time Zones
 
6.a Fibonacci retracements
Fibonacci - uptrend
Fibonacci - uptrend
Fibonacci - downtrend
Fibonacci - downtrend
6.b Fibonacci Arcs
6. с  Fibonacci Fans 38.2%, 50.0%, 61.8%.
 
Technical Analysis ОУ-ын СЗЗ-ийн шинжээч  А.ГЭЛЭГЖАМЦ 2009 он СЗЗ-ын  -2
Техник шинжилгээ Үндсэн шинжилгээ /хэрэгсэлүүд/ Үзүүлэлтүүд   гэж 2 ангилна.
Техник шинжилгээний нийтлэг үзүүлэлтүүд   /all markets/ Moving Averages (MA) Stochastics Moving Average Convergence Divergence (MACD) Relative Strength Index (RSI) Rate of Change (ROC) Bollinger Bands (BB) The Directional Movement Index (DMI) Pivot lines  гэх мэт...
Moving Averages (MA) Simple Moving Average  (SMA) Exponential Moving Average  (EMA) Smoothed Moving Average (SMMA) Linear Weighted Moving Average (LWMA)
Moving Averages (MA) Ханшийн хөдөлгөөний дундажийг илэрхийлэх ба уг дундажаар ирээдүйн ханшийг таамаглана. Валютын зах зээл Хөрөнгийн зах зээл
Simple Moving Average  (SMA) http://stockcharts.com/school/doku.php?id=chart_school:technical_indicators:moving_averages
 
Exponential Moving Average  (EMA) EMA  = (K x (C - P)) + P C  =  үнэ /хаалт/ P  =  өмнөх  EMA K  =  тэгшитгэх тоо K = 2/(1+N) www.gelegjamts.org
Exponential Moving Average  (EMA)
(SMA)   vs (EMA)
Stochastics   Oscillator George C. Lane, 1950  он   Fast %K = Slowing %K =  3-period moving average of Fast %K  %D =  3-period simple moving average of Slowing %K  ((Today's Close - Lowest Low in %K Periods) / (Highest   High in %K Periods - Lowest Low in %K Periods)) * 100
Stochastics   Oscillator www.gelegjamts.org
 
Relative Strength Index (RSI) J. Welles Wilder,1978,  New Concepts in Technical Trading Systems   ном
Relative Strength Index (RSI) Chg 1.0000 -0.6875 0.5000 -2.0000 -0.6875 0.3750 1.1250 2.0625 -0.2500 -0.5625 -2.4375 1.7500 1.3750 -1.0000 -1.0000 -2.6250 0.5000 1.3125 -1.1875 Adva 1.0000 0.5000 0.3750 1.1250 2.0625 1.7500 1.3750 0.5000 1.3125 Decl 0.6875 2.0000 0.6875 0.2500 0.5625 2.4375 1.0000 1.0000 2.6250 1.1875 AvgLoss 0.5446 0.5772 0.7234 0.6718 0.6238 0.6640 RS 1.0738 0.9409 0.6970 0.7502 0.9005 0.7855 RSI 51.7787 48.4771 41.0734 42.8634 47.3818 43.9921 AvgGain 0.5848 0.5430 0.5043 0.5040 0.5617 0.5216 Close 46.1250 1 47.1250 2 46.4375 3 46.9375 4 44.9375 5 44.2500 6 44.6250 7 45.7500 8 47.8125 9 47.5625 10 47.0000 11 44.5625 12 46.3125 13 47.6875 14 46.6875 15 45.6875 16 43.0625 17 43.5625 18 44.8750 19 43.6875
Relative Strength Index (RSI) Оюунлаг үйлсийг дэмжигч: “ГЭЛЭГ-ХӨГЖИЛ” сан
Rate of Change (ROC) ROC%  = 100% * (P i  - P i-n ) / P i-n Хувьцаа  n-10/sh/-14/c/-200 /l/ Валют  n-12 /m, sh/ Оюунлаг үйлсийг дэмжигч: “ГЭЛЭГ-ХӨГЖИЛ” сан
Rate of Change (ROC) Оюунлаг үйлсийг дэмжигч: “ГЭЛЭГ-ХӨГЖИЛ” сан
 
Bollinger Bands (BB) John Bollinger, Bollinger Bands /compare volatility and relative price levels/ Оюунлаг үйлсийг дэмжигч: “ГЭЛЭГ-ХӨГЖИЛ” сан
Bollinger Bands (BB) ML = SUM [CLOSE, N]/N   TL = ML + (D*StdDev)   BL = ML — (D*StdDev)   Оюунлаг үйлсийг дэмжигч: “ГЭЛЭГ-ХӨГЖИЛ” сан
Bollinger Bands (BB) Оюунлаг үйлсийг дэмжигч: “ГЭЛЭГ-ХӨГЖИЛ” сан
The Directional Movement Index (DMI) J. Welles Wilder  Оюунлаг үйлсийг дэмжигч: “ГЭЛЭГ-ХӨГЖИЛ” сан
The Directional Movement Index (DMI) Оюунлаг үйлсийг дэмжигч: “ГЭЛЭГ-ХӨГЖИЛ” сан
Pivots Pivot lines  Pivot points Оюунлаг үйлсийг дэмжигч: “ГЭЛЭГ-ХӨГЖИЛ” сан
Оюунлаг үйлсийг дэмжигч: “ГЭЛЭГ-ХӨГЖИЛ” сан
 
 
 
 
Холбогдох вэб сайтууд http://www.mse.mn/ http://www.frc.mn/   www.asx.com.au/   http://www.wsj.com/   http://www.reuters.com/   http://www.google.com/finance   http://www.yahoo.com/finance   http://www.cnn.com/   http://www.forexpros.com/   https://www.thinkorswim.com/ http://www.cnbc.com/   http://www.bloomberg.com/ http://www.valueline.com/ www.londonstockexchange.com/   www.nyse.com/   http://www.igmarkets.com/ www.hkex.com.hk/
Ашигласан ном, сурах бичиг, эх сурвалжууд 2/15/2010 Л.Жаргал,  Ж.Бат-Өлзий  “Санхүүгийн менежмент”  2008 он,  УБ хот П.Баянсан  “Бизнесийн санхүү”  2004 он ,  УБ хот Б.Бүжинлхам  “Санхүүгийн удирдлага”  2004 он,  УБ хот Bradford D.Jordan, Thomas W.Miller  “Fundamentals of  Investment, valuation and management”  4 th  edition Bodie, Kane, Marcus  “Investment”  6 th  edition Ross W.Jordan  “Fundamentals of  corporate finance”  8 th  edition Richard A Brealey, Stewart C Myers   “ Principles of Corporate Finance ”  2007 Zvi Bodie, Alex Kane, Alan J.Marcus, Alan J.Marcus, Alex Kane   “ Essentials of Investments ”  6 th  edition   2005 Frederic S.Mishkin  “ Economics of Money, Banking and Financial Markets ”  2009 J.Van Horne, John M.Wachowicz   “ Fundamentals of Financial Management ”  13 th  edition   2008 Alan C.Shapiro   “ Multinational Financial Management ”  2009 Randolph Westerfield   “ Fundamentals of Corporate Finance ”  2009 Eugene F.Brigham, Joel F.Houston   “ Fundamentals of Financial Management ”  6 th  edition   2008 Eugene F.Brigham, Joel F.Houston   “ Fundamentals of Financial Management ”   12 th  edition   2009 Stanley B.Block, Geoffrey A.Hirt, Bartley R.Danielsen   “ Foundations of Financial Management ”  13 th  edition   2008 Keith Cuthbertson, Dirk Nitzsche   “ Investments ”  2 th  edition   2008 Robert Parrino, David S.Kidwell   “ Fundamentals of Corporate Finance ”  2008 John Tennent   “ Guide to Financial Management ”   2008 Zvi Bodie, Alex Kane, Alan J.Marcus, Alan J.Marcus, Alex Kane   “ Essentials of Investments ”  2005 Eugene F.Brigham, Joel F.Houston   “ Fundamentals of Financial Management ”  6 th  edition   2008

Хувьцаа, хувьцааны үнэлгээ

  • 1.
    Хөрөнгийн зах зээлцуврал хичээл... 2010 он
  • 2.
  • 3.
  • 4.
    Үнэт цаасны үнэлгээХоёрдогч зах зээл Анхдагч зах зээл Бонд Энгийн хувьцаа Хувьцаа Давуу эрхтэй хувьцаа Засгийн газрын Орон нутгийн Корпорацийн Жил бүр Хагас жил бүр Улирал бүр Үнээр нь Өгөөжөөр нь Төрлөөр нь: Төрлөөр нь: Гаргагчаар нь: Хүү төлөх үечлэлээр нь: Үнэлэх хэлбэрээр нь: Төрлөөр нь: Нэг жил эзэмших Олон жил эзэмших Эзэмших хугацаагаар нь: Жил бүр Хагас жил бүр Улирал бүр Ногдол ашгийн өсөлтөөр нь: Үнээр нь Өгөөжөөр нь Үнэлэх хэлбэрээр нь: Үнэлэх хэлбэрээр нь: Суурь шинжилгээ Техник шинжилгээ ҮР ДҮН
  • 5.
    Монгол Улсын ХөрөнгийнЗах Зээл Эх сурвалж: http://www.nayad.mn/
  • 6.
    Үнэт цаас гэдэгнь... Хөрөнгийн зах зээл дээр арилжаалагддаг санхүүгийн таваар юм. Эрх бүхий байгууллага болох үнэт цаасны хорооноос батлагдаж нийтэд арилжаалахыг зөвшөөрсөн хөрөнгийн өмчлөл буюу зээллэгийг гэрчилсэн баримт бичиг юм. Засгийн газар болон эрх бүхий этгээдээс гаргасан өрийн бичиг, бүх төрлийн хувьцаа, компанийн гаргасан эсвэл гаргахаар санал болгож буй хувьцааг худалдах, худалдан авах эрхийн опцион, хөрөнгө оруулалтын сангийн хувьцаа, түүнчлэн үнэт цаасны хорооноос үнэт цаас гэж тодорхойлсон бичиг баримт юм. ҮНЭТ ЦААС Санхүүгийн таваар Санхүүгийн хэрэгсэл Санхүүгийн бичиг баримт
  • 7.
    Үнэт цаасны үнэлгээгхөрөнгө оруулагч, санхүүгийн менежерүүд тухайн үнэт цаасанд хөрөнгө оруулах эсэхээ шийдэхэд ихэвчлэн ашигладаг. Эрх бүхий этгээдийн гаргасан үнэт цаас нь хөрөнгө оруулагчдын сонирхолыг татаж чадах эсэхийг үнэт цаасны үнэлгээг хийснээр тодорхойлж болно. Үнэт цаасны үнэлгээ нь мөнгөний цаг хугацааны үнэ цэнийн үзэл баримтлал дээр суурилдаг. Үнэт цаасийг үнэлэх ерөнхий зарчим...
  • 8.
    Үнэт цаасны үнэлгээгтухайн үнэт цааснаас хөрөнгө оруулагчдын зүгээс шаардаж буй өгөөжийн хэмжээг харгалзан ирээдүйд орж ирэхээр хүлээгдэж байгаа мөнгөн урсгалуудын өнөөгийн үнэ цэнүүдийн нийлбэрийг олох замаар хийдэг. Үнэт цаасны үнэлгээ хийх үндсэн загвар нь дараах томъёогоор тодорхойлогдоно. Үнэт цаасийг үнэлэх ерөнхий зарчим... Value = + . . . CF 1 (1 + k) 1 CF 2 (1 + k) 2 CF n (1 + k) n
  • 9.
  • 10.
    Үнэт цаасийг үнэлэхерөнхий зарчим... Үнэт цаасны үнэ Хугацааны t агшинд тухайн үнэт цааснаас орж ирэх мөнгөн урсгал Тухайн үнэт цааснаас олох өгөөжийн хэмжээ буюу шаардлагатай өгөөж Үнэт цаасны хүчинтэй ( эргэн төлөгдөх ) хугацаа Хугацааны тодорхой үечлэл
  • 11.
    Үнэт цаасийг үнэлэхерөнхий зарчим... Дээрх загвараас харахад үнэт цаасны үнэлгээг хийхэд тухайн үнэт цааснаас ирээдүйд орж ирэх мөнгөн урсгал, тэдгээрийн орж ирэх хугацаа, давтамж, тухайн үнэт цааснаас хөрөнгө оруулагчдын зүгээс шаардах өгөөж зэрэг хүчин зүйлүүдийг тооцох шаардлагатай. Үнэт цаасыг үндсэн 2 чиглэлээр үнэлдэг: Үнээр нь үнэлэх Өгөөжийн нормоор нь үнэлэх
  • 12.
  • 13.
  • 14.
  • 15.
  • 16.
  • 17.
  • 18.
  • 19.
    Хувьцааны үндсэн шинжчанарууд... Хувьцаа нь урьдчилан тодорхойлсон тодорхой эргэн төлөгдөх хугацаагүй, хөрөнгө эзэмшлийн шинж чанартай үнэт цаас юм. Хувьцааг давуу эрхтэй болон энгийн гэсэн үндсэн 2 төрөлд ангилж болно. Энгийн хувьцаа нь түүнийг эзэмшигч этгээдэд компанийн удирдлагад оролцох болон санал өгөх эрхийг олгодог бол давуу эрхтэй хувьцаа нь орлого болон хөрөнгөөс нь төлбөрөө түрүүлж гаргуулж авах онцгой эрхийг эзэмшигч талдаа олгодог.
  • 20.
    Хувьцааны үндсэн шинжчанарууд... Хувьцаа эзэмшигч – хөрөнгө эзэмшигч . Хөрөнгө эзэмшигч нь – хяналт . Хувьцаа эзэмшигч – захирлын зөвлөл . Захирлын зөвлөл – менежмент . Менежментийн зорилго – х ув ьцааны үнийг өсгөх .
  • 21.
  • 22.
    Давуу эрхтэй хувьцаабол бонд ба энгийн хувьцаа 2-ын аль алинх нь шинж чанарыг агуулсан холимог үнэт цаас юм. Давуу эрхтэй хувьцаа нь хувь нийлүүлсэн баталгаа болдог, ногдол ашиг төлдөг шинжүүдээрээ энгийн хувьцаатай төстэй боловч төлөх ногдол ашиг нь тогтмол байдаг, удирдлагад оролцох эрхгүй зэрэг шинжүүдээрээ бондтой адил юм. Давуу эрхтэй хувьцаа нь тогтвортой хүүтэй учир ногдол ашиг баталгаатай, энгийн хувьцаа эзэмшигчдээс түрүүлж ногдол ашиг ба төлбөр хийнэ, дахин гаргасан хувьцаанаас эхний ээлжинд авах эрхтэй, эрсдлийн түвшин өндөр зэрэг болно. Давуу эрхтэй хувьцааны орлого нь цаг хугацааны хувьд тасралтгүй үргэлжлэх бөгөөд тодорхой давтамжтай, тогтмол нэг хэмжээтэй байдаг. Давуу эрхтэй хувьцааны үнэлгээ
  • 23.
    Давуу эрхтэй хувьцаагүнээр нь үнэлэх: P ps нь зах зээлийн үнэ ( өнөөгийн үнэ цэнэ ) D p нь тухайн хугацаан дахь ногдол ашиг k p нь хөрөнгө оруулагчийн шаардлагатай өгөөж ( орлогын өсөлтийн өгөөж )
  • 24.
    Давуу эрхтэй хувьцаагүнээр нь үнэлэх – жишээ: “ А” ХК 100 төгрөгийн нэрлэсэн үнэтэй, нэрлэсэн үнийн 7 хувьтай тэнцэх хэмжээний ногдол ашиг төлөх давуу эрхтэй хувьцаа гаргасан байна. Хөрөнгө оруулагчийн зах зээлийн шаардлагатай өгөөж 10 хувь бол уг хувьцааг зах зээл дээрээс хэдэн төгрөгөөр худалдан авах вэ? Зах зээлийн шаардлагатай өгөөж 12 хувь болж өөрчлөгдсөн бол?
  • 25.
    Давуу эрхтэй хувьцаагөгөөжөөр нь үнэлэх: P ps нь зах зээлийн үнэ ( өнөөгийн үнэ цэнэ ) D p нь тухайн хугацаан дахь ногдол ашиг k p нь хөрөнгө оруулагчийн шаардлагатай өгөөж ( орлогын өсөлтийн өгөөж )
  • 26.
    Энгийн хувьцааны ногдолашгийг заавал төлөх нөхцлийг хатуу тогтоодоггүй, та хувьцаа эзэмшиж байгаа нь ногдол ашиг заавал авна гэсэн баталгаа болохгүй. Энгийн хувьцааг авсан үнээсээ илүү үнээр ирээдүйд зарж болно. Энгийн хувьцаанууд нь ирээдүйн мөнгөн гүйлгээний урсгалыг бий болгох нөхцлийг бүрдүүлдэг. Тэдгээрийн үнэлгээг санхүүгийн бусад активын үнэлгээний адил хүлээгдэж байгаа мөнгөн гүйлгээний урсгалын өнөөгийн үнэ цэнээр илэрхийлдэг. Энгийн хувьцааны хүлээгдэж байгаа эцсийн үнэлгээ нь анхны хөрөнгө оруулалтын хэмжээ ба капиталын өсөлтийн нийлбэртэй тэнцүү байна. Энгийн хувьцааны үнэлгээ
  • 27.
  • 28.
  • 29.
    Нэг жил хүртэлэзэмших хувьцааны үнэлгээ Олон жил эзэмших хувьцааны үнэлгээ Энгийн хувьцааны үнэлгээ
  • 30.
    Нэг жил хүртэлэзэмших энгийн хувьцааг үнээр нь үнэлэх P 0 нь зах зээлийн үнэ ( өнөөгийн үнэ цэнэ ) D 1 нь жилийн эцэст олгогдохоор хүлээгдэж буй ногдол ашиг k с нь хөрөнгө оруулагчийн шаардлагатай өгөөж ( орлогын өсөлтийн өгөөж ) P 1 нь хувьцааг жилийн эцэст борлуулах үнэ
  • 31.
    Нэг жил хүртэлэзэмших энгийн хувьцааг үнээр нь үнэлэх – жишээ Хөрөнгө оруулагч онын эхэнд “Бүрд” ХК-ийн хувьцааг худалдан авахаар шийдсэн. Тус компанийн хувьцаанд онын эцэст төлөгдөхөөр хүлээгдэж буй ногдол ашиг нь 20 төгрөг бөгөөд энэ үед хувьцааны зах зээлийн үнэ нь 520 төгрөг байхаар таамаглаж байна. Хэрэв хөрөнгө оруулагчдын шаардаж буй өгөөжийн хэмжээ 20 хувь бол хөрөнгө оруулагч тус компанийн хувьцааг өнөөдөр хэдэн төгрөгөөр худалдан авах вэ? Хөрөнгө оруулагч тус компанийн хувьцааг 450 төгрөгөөс бага үнээр худалдан авах нь зүйтэй !!!
  • 32.
    Нэг жил хүртэлэзэмших энгийн хувьцааг өгөөжөөр нь үнэлэх P 0 нь зах зээлийн үнэ ( өнөөгийн үнэ цэнэ ) D 1 нь жилийн эцэст олгогдохоор хүлээгдэж буй ногдол ашиг k с нь хөрөнгө оруулагчийн шаардлагатай өгөөж ( орлогын өсөлтийн өгөөж ) P 1 нь хувьцааг жилийн эцэст борлуулах үнэ
  • 33.
  • 34.
    Олон жил эзэмшихэнгийн хувьцааны үнэлгээ Ногдол ашиг нь тэг өсөлттэй байх энгийн хувьцаа Ногдол ашиг нь тогтмол өсөлттэй байх энгийн хувьцаа Ногдол ашиг нь жигд бус буюу хувьсах өсөлттэй байх энгийн хувьцаа
  • 35.
    Ногдол ашиг ньтэг өсөлттэй байх энгийн хувьцаа төгрөг 25 ₮ Хугацаа (t) 0 Ногдол ашиг бүрийн хэмжээ Ногдол ашиг бүрийн өнөөгийн үнэ цэнэ Хувьцаан үнэ
  • 36.
    Ногдол ашиг ньөсдөггүй, тогтмол хэмжээтэй хувьцааг ногдол ашиг нь 0 өсөлттэй хувьцаа гэнэ. Ногдол ашиг нь тэг өсөлттэй энгийн хувьцааг үнээр нь үнэлэх
  • 37.
    Ногдол ашиг ньтэг өсөлттэй энгийн хувьцааг өгөөжөөр нь үнэлэх
  • 38.
    Ногдол ашиг ньтогтмол өсөлттэй байх энгийн хувьцаа Төгрөг 25₮ Хугацаа (t) 0 Ногдол ашиг бүрийн хэмжээ Ногдол ашиг бүрийн өнөөгийн үнэ цэнэ Хувьцаан үнэ
  • 39.
  • 40.
    Ногдол ашиг ньтогтмол хэмжээгээр өсч байгаа хувьцааны үнэлгээг тодорхойлоход ашигладаг загварыг тогтмол өсөлттэй загвар буюу Гордоны загвар гэж нэрлэдэг. Ногдол ашиг нь тогтмол өсөлттэй энгийн хувьцааг үнээр нь үнэлэх
  • 41.
    Ногдол ашиг ньтогтмол хэмжээгээр өсч байгаа хувьцааны үнэлгээг тодорхойлоход ашигладаг загварыг тогтмол өсөлттэй загвар буюу Гордоны загвар гэж нэрлэдэг. Ногдол ашиг нь тогтмол өсөлттэй энгийн хувьцааг өгөөжөөр нь үнэлэх
  • 42.
    g тооцохөөр нэг аргачлал нь компанийн ногдол ашгийн ирээдүйн төлбөрийн дундаж хэмжээг төлөвлөж, түүний дараа ногдол ашигт хуваарилаагүй ашгийн хувийг , дараа нь хуваарилж тараагаагүй хувийг таамаглаж буй дундаж хувьцаа эзэмшигчдийн өмчийн өгөөжөөр үржүүлнэ . g = ( хуваарилагдаагүй ашгийн хувь ) * (ROE) = (1.0- төлбөрийн хэмжээ ) * (ROE)
  • 43.
    Ногдол ашиг ньжигд бус буюу хувьсах өсөлттэй байх энгийн хувьцаа Хугацаа Өсөлт g 1 = 50% g 2 = 30% g 3 = g 4 = g α =4%
  • 44.
    k s = 13% g = 30% g = 30% g = 30% g = 6% P = 0.06 66.54 3 4.658 0.13 - = 2.301 2.647 3.045 46.114 54.107 = P 0 0 1 2 3 4 2.600 3.380 4.394 ... 4.658 D 0 = 2.00 Ногдол ашиг нь жигд бус буюу хувьсах өсөлттэй байх энгийн хувьцаа
  • 45.
  • 46.
    Ногдол ашиг ньжигд бус буюу хувьсах өсөлттэй энгийн хувьцааг үнээр нь үнэлэх Хувьцааны ногдол ашгийн ирээдүйн өсөлтийн хэмжээ нь зах зээлийн олон хүчин зүйлсийн нөлөөллөөс болж өөрчлөгддөг. Энэ үед хувьцааг үнэлэхдээ ногдол ашгийн хувьсах өсөлттэй загварыг ашиглана. Ногдол ашгийн өсөлтөнд зөвхөн нэг удаа өөрчлөлт гарна гэж үзвэл ногдол ашгийн анхны өсөлтийн хэмжээг g 1 хувь, өөрчлөгдсөн өсөлтийн хэмжээг g 2 хувь гэж үзээд тооцооллыг дараах 5-н үе шаттайгаар хийнэ.
  • 47.
    Ногдол ашиг ньжигд бус буюу хувьсах өсөлттэй энгийн хувьцааг үнээр нь үнэлэх – 1 үе шат Ногдол ашгийн анхны өсөлтийн хувь болох g 1 – ийг тодорхой “n” хугацааны туршид өөрчлөгдөөгүй байх үед орж ирэх ногдол ашгуудыг тухайн жилд олгосон ногдол ашиг болох D 0 ба ногдол ашгийн анхны өсөлт болох g 1 – ийг ашиглаж дараах томъёогоор тооцоолно.
  • 48.
    Ногдол ашиг ньжигд бус буюу хувьсах өсөлттэй энгийн хувьцааг үнээр нь үнэлэх – 2 үе шат “ n” хугацааны турших өнөөгийн үнэ цэнийн нийлбэрийг дараах томъёогоор тооцоолно.
  • 49.
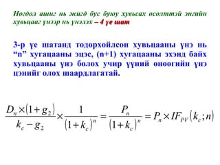
    Ногдол ашиг ньжигд бус буюу хувьсах өсөлттэй энгийн хувьцааг үнээр нь үнэлэх – 3 үе шат Ногдол ашгийн анхны өсөлтийн үеийн эцэс буюу өсөлтийн хувь хэмжээнд өөрчлөлт гарах үеийн эхэнд байгаагаар бодож хувьцааны үнийг жигд өсөлттэй загвар ашиглан дараах томъёогоор тооцоолно.
  • 50.
    Ногдол ашиг ньжигд бус буюу хувьсах өсөлттэй энгийн хувьцааг үнээр нь үнэлэх – 4 үе шат 3-р үе шатанд тодорхойлсон хувьцааны үнэ нь “n” хугацааны эцэс, (n+1) хугацааны эхэнд байх хувьцааны үнэ болох учир үүний өнөөгийн үнэ цэнийг олох шаардлагатай.
  • 51.
  • 52.
    Ногдол ашиг ньжигд бус буюу хувьсах өсөлттэй энгийн хувьцааг үнээр нь үнэлэх – 5 үе шат Дээрх тодорхойлсон 2 болон 4-р үе шатны үр дүнгүүдийг хооронд нь нэмж ногдол ашиг нь хувьсах өсөлттэй загварыг гаргана.
  • 53.
    Ногдол ашиг ньжигд бус буюу хувьсах өсөлттэй энгийн хувьцааг үнээр нь үнэлэх – жишээ “ Б” компани энэ жил хувьцаа нэг бүрд 50 төгрөгийн ногдол ашиг олгосон. Ногдол ашгийг ирэх 5-н жилийн туршид жил бүр 10 хувиар өсөж байгаад цаашид тогтмол 5 хувиар өсгөхөөр төлөвлөсөн. Хөрөнгө оруулагчдын зүгээс тус компанийн хувьцаанаас шаардаж буй өгөөжийн хэмжээ нь 20 хувь байх бол уг компанийн хувьцааг өнөөдөр хэдэн төгрөгөөр худалдан авах вэ?
  • 54.
    Ногдол ашиг ньжигд бус буюу хувьсах өсөлттэй энгийн хувьцааг үнээр нь үнэлэх – жишээ Ирэх 5 жилийн туршид ногдол ашиг тогтмол 10 хувиар өсөх тул эдгээр хугацааны ногдол ашгуудыг тооцоолж үзье. Эхний жилд 1 дахь жилд 3 дахь жилд 4 дахь жилд 5 дахь жилд
  • 55.
    Ногдол ашиг ньжигд бус буюу хувьсах өсөлттэй энгийн хувьцааг үнээр нь үнэлэх – жишээ Дээрх ногдол ашгуудын өнөөгийн үнэ цэнүүдийн нийлбэрийг тооцоолъё. 5 дахь жилийн эцэст хувьцааны үнэ ямар байхыг тооцоолъё.
  • 56.
    Ногдол ашиг ньжигд бус буюу хувьсах өсөлттэй энгийн хувьцааг үнээр нь үнэлэх – жишээ 5 дахь жилийн эцэст хувьцааны үнийн өнөөгийн үнэ цэнийг үнэлье. Хувьцааны үнэ өнөөдөр ямар байхыг томъёо ашиглан үнэлье.
  • 57.
  • 58.
    Ногдол ашиг ньжигд бус буюу хувьсах өсөлттэй байх энгийн хувьцаа
  • 59.
    Хувьцааг үнэлэх бусадарга Хувьцааг ирээдүйд орж ирэх мөнгөн урсгалд тулгуурлан үнэлэх дээрх аргуудаас гадна өнгөрсөн хугацааны үзүүлэлт мэдээллүүд дээр үндэслэн үнэлэх хандлагууд бас байдаг. Дансны үнийг ашиглан хувьцааг үнэлэх Үлдэгдэл өртгийг ашиглан хувьцааг үнэлэх Үнэ ашгийн харьцааг ашиглан хувьцааг үнэлэх
  • 60.
    Дансны үнийг ашигланхувьцааг үнэлэх Компанийн бүх хөрөнгийг дансны өртгөөр нь үнэлсэн дүнгээс бүх өр төлбөр, онцгой эрхтэй хувьцааны ногдол ашгийг хасч, гарсан дүнг энгийн хувьцааны тоонд хувааж нэгж хувьцааны үнийг тогтооно. Жишээ нь: “Г” ХК-ийн тайлан тэнцэлд тусгагдсан нийт хөрөнгө 300 сая төгрөг, нийт урт болон богино хугацаат өр, зээлийн төлбөр 160 сая төгрөг, компани ДЭХ гаргаагүй, компанийн 2 сая ширхэг хувьцаа эргэлтэнд байгаа гэвэл нэгж хувьцааны үнэ нь хэд вэ? Энэ арга нь компанийн тайлан тэнцэлд байгаа үзүүлэлтүүдийг ашигладаг ба ирээдүйн үйл ажиллагааны потенциалыг үнэлдэггүйгээрээ дутагдалтай...
  • 61.
    Үлдэгдэл өртгийг ашигланхувьцааг үнэлэх Компанийн бүх хөрөнгийг зах зээлд борлуулах боломжит үнээр нь үнэлсэн дүнгээс өр төлбөрийг хасч, үндсэн дүнг энгийн хувьцааны тоонд харьцуулна. Жишээ нь: “Г” ХК-ийн бүх хөрөнгийг зах зээлд үнэлэх юм бол 800 сая төгрөг болно гэж үзвэл нэгж хувьцааны үнэ нь хэд вэ? Энэ арга нь үлдэгдэл өртгийг ашиглах аргаас илүү бодиттой байдаг боловч ирээдүйн үйл ажиллагааны үр дүнг тооцдоггүйгээрээ дутагдалтай...
  • 62.
    Үнэ ашгийн харьцаагашиглан хувьцааг үнэлэх Үнэ ашгийн харьцааг хувьцааны зах зээлийн үнийг нэгж хувьцаанд ногдох ашгийн хэмжээнд хувааж тооцох ба энэ харьцаа нь компанийн 1 төгрөгийн орлогыг зах зээл хөрөнгө оруулагчид хэдэн төгрөгөөр үнэлж худалдан авахад бэлэн байгааг илэрхийлнэ. Компанийн хувьцааны үнийг олохдоо нэгж хувьцаанд ногдож буй ашгийг үнэ ашигийн харьцаагаар үржүүлнэ. Жишээ нь: “А” ХК-ийн нэгж хувьцаанд ногдох ашгийн хэмжээ ирэх жил 200 төгрөг байх болно. Энэ салбарын компаниудын үнэ ашгийн харьцаа 15 байдаг гэвэл тус компанийн хувьцааны үнэ хэд вэ?
  • 63.
  • 64.
    Удирдлагын үйл ажиллагааба хувьцааны үнэ -1 Хүлээгдэж байгаа өгөөжийн өөрчлөлт: эдийн засгийн нөхцөл байдал тогтвортой байхад компанийн удирдлагын зүгээс хийж буй аливаа үйлдэл нь хувьцааны ногдол ашгийн талаарх хувьцаа эзэмшигчид, хөрөнгө оруулагчдын хүлээлтэд нөлөөлбөл энэ нь хувьцааны үнэнд өөрчлөлт оруулна. P 0 = D 0 /(k c -g) томъёоноос харахад эрсдэл өөрчлөгдөөгүй нөхцөлд, ирээдүйд олгогдох ногдол ашиг ба түүний өсөлтийн хувийн талаарх эерэг хүлээлт бий болбол энэ нь хувьцааны үнийг өсгөх болно. Эсрэг тохиолдолд үнэ унана.
  • 65.
    Удирдлагын үйл ажиллагааба хувьцааны үнэ -2 Эрсдлийн өөрчлөлт: Шаардлагатай өгөөж нь диверсификаци хйих боломжгүй эрсдлээс хамааралтай байдаг. Капиталын үнэлгээний загварт: k c = R f +  (k c -R f ) Эрсдэлгүй өгөөжийн хувь хэмжээ ба зах зээлийн өгөөжийн хувь тогтвортой байхад шаардлагатай өгөөжийн хувь нь  –аас шууд хамааралтай болно. Тэгэхлээр удирдлагын зүгээс хийх үйлдэл эрсдлийг өсгөх эсвэл бууруулахад энэ нь шаардлагатай өгөөжийг өсгөх ба бууруулах замаар хувьцааны үнэнд шууд нөлөөлнө.
  • 66.
  • 67.
    Хоёрдогч зах зээлийнүнэлгээ ба арилжаа СУУРЬ АНАЛИЗ ТЕХНИК АНАЛИЗ
  • 68.
    Арилжааны зарчим Худалданавах: long-buy Зарах: short-sell
  • 69.
  • 70.
    Олон улсын санхүүгийнзах зээлийн суурь шинжилгээ /Хувьцаа 1б/ ОУ-ын санхүүгийн зах зээлийн шинжээч, зөвлөгч А.ГЭЛЭГЖАМЦ
  • 71.
    Олон улсын санхүүгийнзах зээлийн суурь шинжилгээ /Яагаад чухал гэж/
  • 72.
    Хувьцааны зах зээлийнсуурь шинжилгээ хийх аргачлал
  • 73.
    Хувьцааны зах зээлийнсуурь шинжилгээ хийх аргачлал
  • 74.
    Хувьцааны зах зээлийнсуурь шинжилгээ хийх аргачлал
  • 75.
  • 76.
    Хувьцааны зах зээлийнсуурь шинжилгээ хийх аргачлал
  • 77.
    Хувьцааны зах зээлийнсуурь шинжилгээ хийх аргачлал Гадаад Дотоод
  • 78.
    Хувьцааны зах зээлийнсуурь шинжилгээ хийх аргачлал
  • 79.
    Economic Indicators MostSensitive to Stocks In USA Ач холбогдол Indicator 1 Employment Situation Report (Payroll Survey) 2 ISM Report—Manufacturing 3 Weekly Claims for Unemployment Insurance 4 Consumer Prices 5 Producer Prices 6 Retail Sales 7 Consumer Confidence and Sentiment Surveys 8 Advance Report on Durable Goods 9 Industrial Production 10 GDP
  • 80.
    Economic Indicators MostSensitive to Bonds In USA Ач холбогдол Үзүүлэлт 1 Employment Situation Report (Payroll Survey) 2 Consumer Prices 3 ISM Report—Manufacturing 4 Producer Prices 5 Weekly Claims for Unemployment Insurance 6 Retail Sales 7 Housing Starts 8 Chicago Purchasing Managers Report 9 Industrial Production/Capacity Utilization 10 GDP
  • 81.
    Ivanhoe Mines LtdЭх сурвалж: https://www.thinkorswim.com
  • 82.
    Google Inc. Эхсурвалж: https://www.thinkorswim.com
  • 83.
    Du Pont /de Nemours & Co/ Эх сурвалж: https://www.thinkorswim.com
  • 84.
  • 85.
    Technical Analysis ОУ-ынСЗЗ-ийн шинжээч А.ГЭЛЭГЖАМЦ 2009 он СЗЗ-ын -1
  • 86.
  • 87.
    Техник шинжилгээ Техникшинжилгээ нь өнгөрсөн үеийн статистик баримт болон үнэ, графикийн хослолыг ашиглан Санхүүгийн хэрэгслийн ханшийн ирээдүйн хөдөлгөөнийг таамаглах юм. /эдийн засгийн үзүүлэлтүүд болон тухайн улсын улс төрийн байдал зэрэг суурь шинжилгээтэй холбогддог /
  • 88.
  • 89.
    Техник шинжилгээ Техникшинжилгээний хамгийн нэг чухал зүйл нь үнийн хөдөлгөөн байдаг. Тиймээс уг шинжилгээ нь ханшийн хөдөлгөөн /ханшийн тогтворгүй байдал болон хөдөлгөөн/ дээр суурилдаг.
  • 90.
    Техник шинжилгээ- Анхааруулга! Техник үзүүлэлтүүд ( technical indicator ) нь ханшийн хөдөлгөөнийг маш сайн илэрхийлдэггүй. Техник үзүүлэлтүүд болон ханшийн хөдөлгөөний хослолыг техник шинжилгээнд ашигладаг. Гэхдээ нэг техник үзүүлэлтээр хэзээ ч шийдвэр гаргаж болохгүй. Шийдвэр гаргахдаа 2 буюу түүнээс дээш техник үзүүлэлт/суурь шинжилгээг байнга ашиглаж байх шаардлагатай. Техник шинжилгээ нь бүх төрлийн санхүүгийн хэрэгслүүд дээр ижил байна.
  • 91.
  • 92.
    Техник шинжилгээ Үндсэншинжилгээ /хэрэгсэлүүд / Үзүүлэлтүүд гэж 2 ангилна.
  • 93.
    Үндсэн шинжилгээ /хэрэгсэлүүд/Chart Candlestick Patterns Trend, Support, Resistance, Channel Trend Reversal Patterns Trend Continuation Patterns Fibonacci Analysis гэх мэт...
  • 94.
    1. Chart- Графикwww.gelegjamts.blogspot.com
  • 95.
    2. Candlestick Patterns-Лааны хослол
  • 96.
  • 97.
  • 98.
    Candlestick Patterns -Лааныхослол Bullish Engulfing Pattern usually appearing after a strong downtrend. Indicates a possible reversal to the upside. Bearish Engulfing Pattern usually appearing after a strong uptrend. Indicates a possible reversal to the downside. Basic Bullish Reversal Pattern or Piercing Pattern Means that Sellers are losing strength and that a reversal to the upside could occur any time. Basic Bearish Reversal Pattern or Cloud Cover Means that Sellers are losing strength and that a reversal to the downside could occur any time. Shooting Star Means that Buyers cannot sustain new highs and that a reversal to the downside could occur any time. Evening Star This is a Top Reversal Signal to the downside after market reaching new highs.
  • 99.
    Үргэлжлэл... MorningStar This is a Bottom Reversal Signal to the upside after market reaching new lows. Hammer / Hanging Man This is a Reversal Pattern that usually shows up after very strong trends. Pattern is considered a hammer after a strong downtrend, and a hanging man after a strong uptrend. Harami This an occure with the long body being bullish and the second candle being bearish or the other way around. In the image here, there is a bearish reversal pattern. Doji / Double Doji This is not a reversal pattern itself, but does mean indecision in the market. A doble doji just confirms even more indecision. Be alert, beacause there could be a stron trend or break comming. Kickers
  • 100.
    Bullish Candlestick PatternsBearish Candlestick Patterns www.gelegjamts.org
  • 101.
    Bearish Engulfing Bearish Engulfing S&P 500
  • 102.
    Үргэлжлэл... BearishEngulfing Bearish Engulfing
  • 103.
  • 104.
    Bullish Engulfing S&P 500 www.gelegjamts.org
  • 105.
    Үргэлжлэл... BullishEngulfing AUD/USD- Bullish Engulfing
  • 106.
    Dark Cloud Cover S&P500 Оюунлаг үйлсийг дэмжигч: “ГЭЛЭГ-ХӨГЖИЛ” сан
  • 107.
    Үргэлжлэл... Dark CloudCover EUR/GBP- Dark Cloud Cover Оюунлаг үйлсийг дэмжигч: “ГЭЛЭГ-ХӨГЖИЛ” сан
  • 108.
    Doji GE Оюунлагүйлсийг дэмжигч: “ГЭЛЭГ-ХӨГЖИЛ” сан
  • 109.
  • 110.
    Үргэлжлэл... Dragonfly Doji Оюунлаг үйлсийг дэмжигч: “ГЭЛЭГ-ХӨГЖИЛ” сан
  • 111.
  • 112.
  • 113.
    Evening star (Evening Shooting Star)   • Direction: Bearish   • Type: Reversal   • Reliability: Strong Оюунлаг үйлсийг дэмжигч: “ГЭЛЭГ-ХӨГЖИЛ” сан
  • 114.
    Evening star- ХувьцааОюунлаг үйлсийг дэмжигч: “ГЭЛЭГ-ХӨГЖИЛ” сан
  • 115.
  • 116.
    Evening star -Валют Оюунлаг үйлсийг дэмжигч: “ГЭЛЭГ-ХӨГЖИЛ” сан
  • 117.
  • 118.
  • 119.
  • 120.
    3. Тrend- Хандлага Ханшийн тогтворгүй байдал болон хөдөлгөөний хандлагыг илэрхийлдэг. /самбар болон флатформ дээр тайлбарлах/
  • 121.
  • 122.
    3. Trend Оюунлагүйлсийг дэмжигч: “ГЭЛЭГ-ХӨГЖИЛ” сан
  • 123.
  • 124.
  • 125.
  • 126.
  • 127.
  • 128.
    4. Trend ReversalPatterns Head-and-shoulders and inverse head-and-shoulders. Double tops and double bottoms.
  • 129.
    Double top -Хостолгой
  • 130.
    Double top -Хостолгой
  • 131.
  • 132.
  • 133.
  • 134.
    Head and Shoulders-Толгой, мөр Оюунлаг үйлсийг дэмжигч: “ГЭЛЭГ-ХӨГЖИЛ” сан
  • 135.
    Inverse Head-and-shoulders Оюунлагүйлсийг дэмжигч: “ГЭЛЭГ-ХӨГЖИЛ” сан
  • 136.
    5. Trend ContinuationPatterns Flags Pennants Triangles- Wedges Rectangles
  • 137.
  • 138.
    Pennants Bullish Bearish Оюунлаг үйлсийг дэмжигч: “ГЭЛЭГ-ХӨГЖИЛ” сан
  • 139.
  • 140.
  • 141.
  • 142.
  • 143.
  • 144.
  • 145.
  • 146.
    5.a. Bearish ContinuationConsolidation Pattern Баавгайн хяналт Баавгайн хожих магадлал Доод хязгаар Баавгайн хожил Нэвтлэх Оюунлаг үйлсийг дэмжигч: “ГЭЛЭГ-ХӨГЖИЛ” сан
  • 147.
    5.b. Bullish ContinuationConsolidation Pattern Бухын хяналт Бухын хожих магадлал Дээд хязгаар Нэвтлэх Бухын хожил Оюунлаг үйлсийг дэмжигч: “ГЭЛЭГ-ХӨГЖИЛ” сан
  • 148.
    5.c Bullish ReversalConsolidation Pattern Бухын хожих магадлал Баавгайн хяналт Дээд хязгаар Нэвтлэх Бухын хожил Оюунлаг үйлсийг дэмжигч: “ГЭЛЭГ-ХӨГЖИЛ” сан
  • 149.
    5.d Bearish ReversalConsolidation Pattern Доод хязгаар Баавгайн хожил Нэвтлэх Баавгайн хожих магадлал Бухын хяналт Оюунлаг үйлсийг дэмжигч: “ГЭЛЭГ-ХӨГЖИЛ” сан
  • 150.
    Kind of Fibonaccianalysis Fibonacci Retracements Fibonacci Arcs Fibonacci Fans Fibonacci Time Zones
  • 151.
  • 152.
  • 153.
  • 154.
  • 155.
  • 156.
  • 157.
  • 158.
    6. с Fibonacci Fans 38.2%, 50.0%, 61.8%.
  • 159.
  • 160.
    Technical Analysis ОУ-ынСЗЗ-ийн шинжээч А.ГЭЛЭГЖАМЦ 2009 он СЗЗ-ын -2
  • 161.
    Техник шинжилгээ Үндсэншинжилгээ /хэрэгсэлүүд/ Үзүүлэлтүүд гэж 2 ангилна.
  • 162.
    Техник шинжилгээний нийтлэгүзүүлэлтүүд /all markets/ Moving Averages (MA) Stochastics Moving Average Convergence Divergence (MACD) Relative Strength Index (RSI) Rate of Change (ROC) Bollinger Bands (BB) The Directional Movement Index (DMI) Pivot lines гэх мэт...
  • 163.
    Moving Averages (MA)Simple Moving Average (SMA) Exponential Moving Average (EMA) Smoothed Moving Average (SMMA) Linear Weighted Moving Average (LWMA)
  • 164.
    Moving Averages (MA)Ханшийн хөдөлгөөний дундажийг илэрхийлэх ба уг дундажаар ирээдүйн ханшийг таамаглана. Валютын зах зээл Хөрөнгийн зах зээл
  • 165.
    Simple Moving Average (SMA) http://stockcharts.com/school/doku.php?id=chart_school:technical_indicators:moving_averages
  • 166.
  • 167.
    Exponential Moving Average (EMA) EMA = (K x (C - P)) + P C = үнэ /хаалт/ P = өмнөх EMA K = тэгшитгэх тоо K = 2/(1+N) www.gelegjamts.org
  • 168.
  • 169.
    (SMA) vs (EMA)
  • 170.
    Stochastics Oscillator George C. Lane, 1950 он Fast %K = Slowing %K = 3-period moving average of Fast %K %D = 3-period simple moving average of Slowing %K ((Today's Close - Lowest Low in %K Periods) / (Highest High in %K Periods - Lowest Low in %K Periods)) * 100
  • 171.
    Stochastics Oscillator www.gelegjamts.org
  • 172.
  • 173.
    Relative Strength Index(RSI) J. Welles Wilder,1978, New Concepts in Technical Trading Systems ном
  • 174.
    Relative Strength Index(RSI) Chg 1.0000 -0.6875 0.5000 -2.0000 -0.6875 0.3750 1.1250 2.0625 -0.2500 -0.5625 -2.4375 1.7500 1.3750 -1.0000 -1.0000 -2.6250 0.5000 1.3125 -1.1875 Adva 1.0000 0.5000 0.3750 1.1250 2.0625 1.7500 1.3750 0.5000 1.3125 Decl 0.6875 2.0000 0.6875 0.2500 0.5625 2.4375 1.0000 1.0000 2.6250 1.1875 AvgLoss 0.5446 0.5772 0.7234 0.6718 0.6238 0.6640 RS 1.0738 0.9409 0.6970 0.7502 0.9005 0.7855 RSI 51.7787 48.4771 41.0734 42.8634 47.3818 43.9921 AvgGain 0.5848 0.5430 0.5043 0.5040 0.5617 0.5216 Close 46.1250 1 47.1250 2 46.4375 3 46.9375 4 44.9375 5 44.2500 6 44.6250 7 45.7500 8 47.8125 9 47.5625 10 47.0000 11 44.5625 12 46.3125 13 47.6875 14 46.6875 15 45.6875 16 43.0625 17 43.5625 18 44.8750 19 43.6875
  • 175.
    Relative Strength Index(RSI) Оюунлаг үйлсийг дэмжигч: “ГЭЛЭГ-ХӨГЖИЛ” сан
  • 176.
    Rate of Change(ROC) ROC% = 100% * (P i - P i-n ) / P i-n Хувьцаа n-10/sh/-14/c/-200 /l/ Валют n-12 /m, sh/ Оюунлаг үйлсийг дэмжигч: “ГЭЛЭГ-ХӨГЖИЛ” сан
  • 177.
    Rate of Change(ROC) Оюунлаг үйлсийг дэмжигч: “ГЭЛЭГ-ХӨГЖИЛ” сан
  • 178.
  • 179.
    Bollinger Bands (BB)John Bollinger, Bollinger Bands /compare volatility and relative price levels/ Оюунлаг үйлсийг дэмжигч: “ГЭЛЭГ-ХӨГЖИЛ” сан
  • 180.
    Bollinger Bands (BB)ML = SUM [CLOSE, N]/N TL = ML + (D*StdDev) BL = ML — (D*StdDev) Оюунлаг үйлсийг дэмжигч: “ГЭЛЭГ-ХӨГЖИЛ” сан
  • 181.
    Bollinger Bands (BB)Оюунлаг үйлсийг дэмжигч: “ГЭЛЭГ-ХӨГЖИЛ” сан
  • 182.
    The Directional MovementIndex (DMI) J. Welles Wilder Оюунлаг үйлсийг дэмжигч: “ГЭЛЭГ-ХӨГЖИЛ” сан
  • 183.
    The Directional MovementIndex (DMI) Оюунлаг үйлсийг дэмжигч: “ГЭЛЭГ-ХӨГЖИЛ” сан
  • 184.
    Pivots Pivot lines Pivot points Оюунлаг үйлсийг дэмжигч: “ГЭЛЭГ-ХӨГЖИЛ” сан
  • 185.
    Оюунлаг үйлсийг дэмжигч:“ГЭЛЭГ-ХӨГЖИЛ” сан
  • 186.
  • 187.
  • 188.
  • 189.
  • 190.
    Холбогдох вэб сайтуудhttp://www.mse.mn/ http://www.frc.mn/ www.asx.com.au/ http://www.wsj.com/ http://www.reuters.com/ http://www.google.com/finance http://www.yahoo.com/finance http://www.cnn.com/ http://www.forexpros.com/ https://www.thinkorswim.com/ http://www.cnbc.com/ http://www.bloomberg.com/ http://www.valueline.com/ www.londonstockexchange.com/ www.nyse.com/ http://www.igmarkets.com/ www.hkex.com.hk/
  • 191.
    Ашигласан ном, сурахбичиг, эх сурвалжууд 2/15/2010 Л.Жаргал, Ж.Бат-Өлзий “Санхүүгийн менежмент” 2008 он, УБ хот П.Баянсан “Бизнесийн санхүү” 2004 он , УБ хот Б.Бүжинлхам “Санхүүгийн удирдлага” 2004 он, УБ хот Bradford D.Jordan, Thomas W.Miller “Fundamentals of Investment, valuation and management” 4 th edition Bodie, Kane, Marcus “Investment” 6 th edition Ross W.Jordan “Fundamentals of corporate finance” 8 th edition Richard A Brealey, Stewart C Myers “ Principles of Corporate Finance ” 2007 Zvi Bodie, Alex Kane, Alan J.Marcus, Alan J.Marcus, Alex Kane “ Essentials of Investments ” 6 th edition 2005 Frederic S.Mishkin “ Economics of Money, Banking and Financial Markets ” 2009 J.Van Horne, John M.Wachowicz “ Fundamentals of Financial Management ” 13 th edition 2008 Alan C.Shapiro “ Multinational Financial Management ” 2009 Randolph Westerfield “ Fundamentals of Corporate Finance ” 2009 Eugene F.Brigham, Joel F.Houston “ Fundamentals of Financial Management ” 6 th edition 2008 Eugene F.Brigham, Joel F.Houston “ Fundamentals of Financial Management ” 12 th edition 2009 Stanley B.Block, Geoffrey A.Hirt, Bartley R.Danielsen “ Foundations of Financial Management ” 13 th edition 2008 Keith Cuthbertson, Dirk Nitzsche “ Investments ” 2 th edition 2008 Robert Parrino, David S.Kidwell “ Fundamentals of Corporate Finance ” 2008 John Tennent “ Guide to Financial Management ” 2008 Zvi Bodie, Alex Kane, Alan J.Marcus, Alan J.Marcus, Alex Kane “ Essentials of Investments ” 2005 Eugene F.Brigham, Joel F.Houston “ Fundamentals of Financial Management ” 6 th edition 2008

Editor's Notes

  • #102 Bearish Engulfing Sell Signal Three methodologies for selling using the Bearish Engulfing Pattern are listed below in order of most aggressive to most conservative: Sell at the close of Day 2. An even stronger indication to sell is given when there is a substantial increase in volume that accompanies the large move downward in price (see: Volume ). Sell on the day after the Bearish Engulfing Pattern occurs; by waiting until the next day to sell, a trader is making sure that the bearish reversal pattern is for real and was not just a one day occurance. In the chart above of Verizon, a trader would probably entered on the day after the Bearish Engulfing Pattern because the selling continued. Usually trader's wait for other signals, such as a price break below the upward support line (see: Support & Resistance ), before entering a sell order. However, in the case of Verizon above, the Bearish Engulfing Pattern occured at the same time as the trendline break below support.