National
Environmental Policy
Act Overview
River Management Society
Denver, Colorado
April 15, 2014
1
NEPA History
• Events of the 1940s, 1950s, 1960s paved the way
for passage
• Passed by Congress December 23, 1969
• Signed by President Richard Nixon January 1,
1970
2
NEPA
• Prevent or eliminate damage to the environment
• Create/maintain harmony between people and
the environment
• Understand ecological systems and natural
resources
• Establish a Council on Environmental Quality
(CEQ)
3
NEPA Mandates
• Integrated interdisciplinary approach
• Natural and social sciences and environmental
design arts
• Ensures that the environment is given
consideration in planning
and decision making
• Disclosure/informed
decisions
• Public involvement 4
NEPA Implementation
• Law
• CEQ Regulations (apply to all)
• Agency regulations (both Departmental level and
individual agencies)
• Agency policies
• Agency handbooks
• Regional/local procedures
5
NEPA
• The courts have found ~ nothing in NEPA
prohibits “unwise decisions” only
“environmentally uninformed” decisions
• Other laws may impose more substantive
environmental obligations
6
Major Federal Actions
• New and continuing
• Activities
• Funding
• Permits
• Categories of activities
• Plans
• Policies
• Programs
• Projects 7
Significance
• Context
• Society as a whole
• Regional
• local
• Intensity
• Severity of impacts
• Degree of controversy
• Uncertainty of impacts
• Cumulative impacts
• Cultural resources, endangered species
0
5
10
15
20
25
PercentofVisitors
1-5
6-10
11-15
16-20
21-25
26-30
31-35
36-40
41-45
46-50
51-55
56-60
>60
Miles
8
Significance
• Defined by thresholds
• Policy or law
• Science
• Decision maker’s opinion (politics, public pressure, personal
beliefs)
9
NEPA Documents
• 3 Primary NEPA Documents:
• Categorical Exclusions (CEs or CATEXs)
• Environmental Assessments (EAs)
• Environmental Impact Statements (EISs)
10
Categorical Exclusions
(CE/CATEX)
• CEQ § 1508.4
• A proposed action qualifies for a CE/CATEX:
• When the action would not individually or cumulatively
cause a significant impact on the human environment.
• Matches a category in the Agency’s list of CEs/CATEXs in
their published NEPA Regulations.
• No extraordinary circumstances could occur.
11
• Effect historic resources
(NRHP)
• Impact ESA listed or
proposed species
• Violates a federal, state,
or tribal law
• Effects environmental
justice
• Limits access to Indian
sacred sites or affects
the integrity of the site
• Contributes to
introduction or spread of
noxious/invasive weeds
• Public health or safety
• Natural resources or
unique geographic
characteristics (e.g.,
recreation, wetlands,
wilderness)
• Highly controversial
effects/unresolved
conflicts
• High uncertainty ~ risk
• Establish precedent
• Cumulatively significant
Extraordinary Circumstances occur when a normally
excluded action may have a significant effect on:
12
Environmental Assessment (EA)
• CEQ § 1508.9
• A proposed action requires an EA if:
• The proposed action is not eligible for a CE/CATEX
• The proposed action probably would not cause significant,
adverse environmental effects
• Finding of No Significant Impact (FONSI)
13
Environmental Impact
Statement
• CEQ § 1508.11
• A proposed action requires an EIS if:
• The proposed action does not qualify for a CE/CATEX or
FONSI
• The proposed action might cause significant, adverse
environmental effects (degradation of the environment or
significant threat or hazard to public health or safety)
• Might have substantial environmental controversy
concerning the significance or nature of the environmental
impact of the proposed action
• Record of Decision (ROD) 14
3 Levels of Environmental
Analysis and Documentation
• The main differences between an EA and EIS
• An EIS tends to be more complicated resulting in higher
cost and a longer time commitment.
• An EA ends in a FONSI; an EIS ends in a ROD
• Generally, an EA has less public participation than an EIS.
• The burden of proof, in the case of a lawsuit is different
between the two documents ~ an EA can be harder for an
agency to defend.
15
NEPA
• 3 Primary Functions of NEPA Documents:
• Provide sufficient information to the decision-
maker to make an informed decision
• Provide that procedural requirements of NEPA
have been followed and completed
• Informs the interested public
16
Suggested Content of an
EIS/EA
• CEQ § 1502.10 Recommended format.
• Cover sheet
• Summary
• Table of Contents
• Purpose of and need for action
• Alternatives including the proposed action
• Affected environment
• Environmental consequences
• List of preparers
• List of Agencies, Organizations, and persons to whom copies of
the statement are sent
• Index
• Appendices 17
EA/EIS Steps
• Purpose and Need
• Identify Issues
• Develop Alternatives
• Evaluation Consequences
• Public Review/Comment
• Decision
18
Purpose and Need
• Who wants to do what, when, where
• Need – the why
• List project objectives
• Scope of analysis (influence of laws, regulations,
other NEPA documents . . .)
• Summarize decision(s) to be made
19
Identify Issues - Scoping
• Conflicts, threats, opportunities
• Come from other government agencies, Native
Americans, and other concerned citizens
• Federal agency’s analysis, literature, review and
IDT meetings
• Purpose
• Determine actions
• Alternatives
• Impacts
20
Alternatives
• No action – no change from current situation
• Proposed action
• Include all reasonable alternatives – including
those not considered in detail
• Explain why some alternatives not considered in
detail
• Consider equally all alternatives considered in
detail
21
Affected environment
• Physical: soil, air, water
• Biological: Plants, animal
• Social: infrastructure, population, health, quality
of life, recreation
• Economic: income,
employment, cost of
project
22
Environmental Consequences
• Effects on physical, biological, social, economic
environment
• Change from implementing each alternative
(including no action)
• Beneficial and adverse
• Direct, indirect, cumulative
0
10
20
30
40
50
60
70
80
90
100
2000 2005 2010 20150
10
20
30
40
50
60
70
80
90
County State Nation
23
Environmental Consequences
• Direct – same time and place
• Indirect – distant in time or place or both
• Cumulative –past actions,
proposed action(s) and
reasonably foreseeable future
actions
24
Mitigation
• Ways to eliminate, reduce, compensate for
adverse effects
• Can be used to reduce impacts
from significant to non significant
• Must be evaluated as part of an
alternative
• Measures only required if part
of the decision
25
Public Review and Decision
• Type of review depends on document
• EA – review then finding of no significant impact
and decision or go to EIS
• EIS – review of draft EIS, final EIS released and
decision (Record of Decision)
26
FONSI
• Finding of No Significant Impact – end of EA
process
• If there are significant impacts – EIS required
27
Record of Decision
• EIS – Record of Decision
28
Implementation & Monitoring
• 3 categories of monitoring
• Implementation – did we do what we said we would do
• Effectiveness – are things happening as we predicted? Is
our mitigation working
as proposed?
• Validation – reviews the
assumptions we made during
our analysis – may involve
intensive data analysis and
research
29
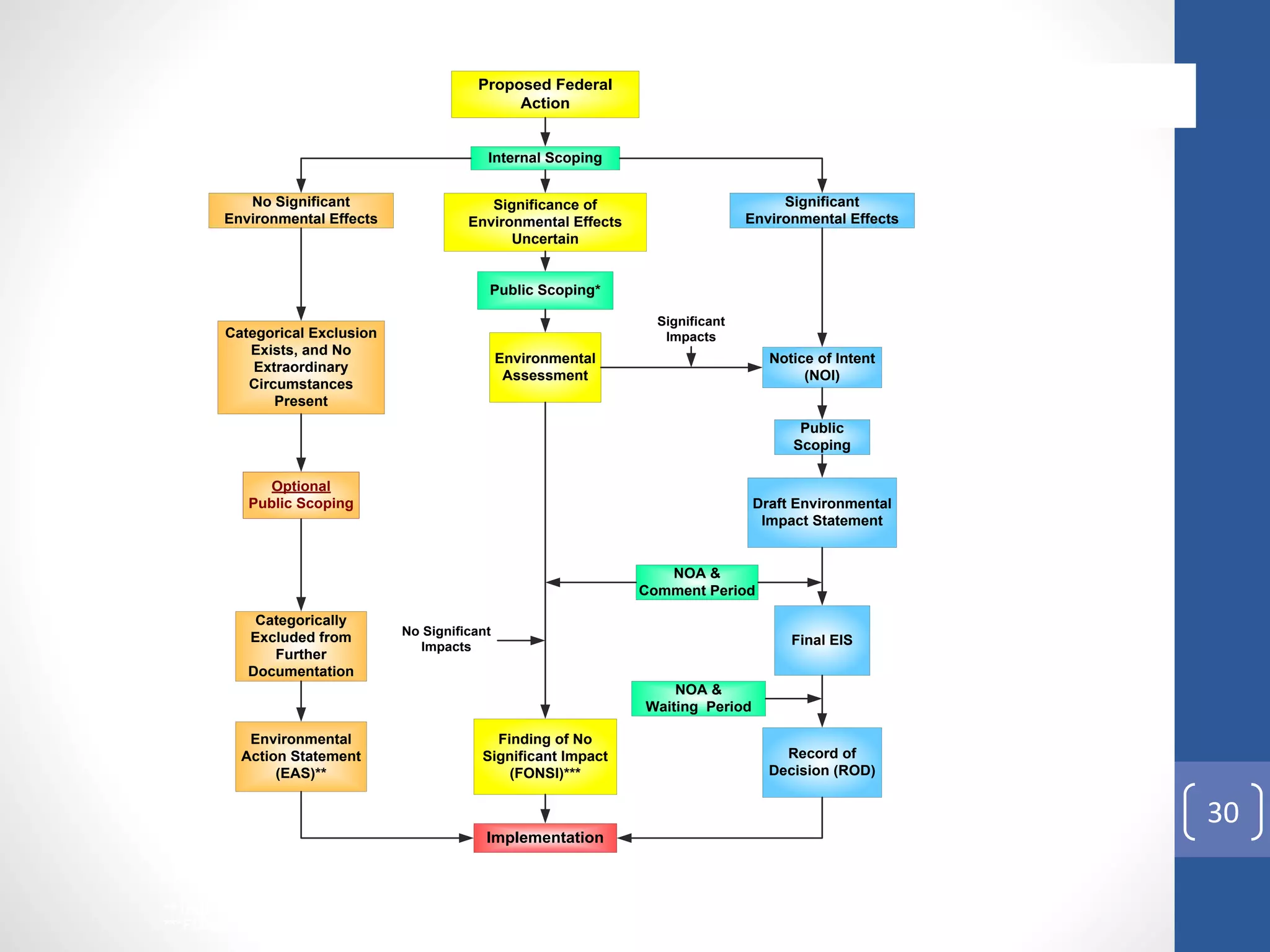
Proposed Federal
Action
Categorical Exclusion
Exists, and No
Extraordinary
Circumstances
Present
Internal Scoping
No Significant
Environmental Effects
Significant
Environmental Effects
NEPA Decision Making
Notice of Intent
(NOI)
Environmental
Assessment
Public Scoping*
Significance of
Environmental Effects
Uncertain
Categorically
Excluded from
Further
Documentation
Environmental
Action Statement
(EAS)**
Public
Scoping
Draft Environmental
Impact Statement
Final EIS
Record of
Decision (ROD)
* Public scoping for an EA is optional under 40 CFR 1500 et seq., but public involvement required under
DOI NEPA regs., 43 CFR 46.305.
** Individual programs (e.g., WSFR, ES for HCPs, Partners Program) may require use of other forms
***FONSI is the FWS decision document for an EA, but not considered as such under NEPA regulations
Implementation
NOA &
Comment Period
NOA &
Waiting Period
Finding of No
Significant Impact
(FONSI)***
Significant
Impacts
No Significant
Impacts
Optional
Public Scoping
30
Summary & Review
• Categorical Exclusion (CE, CatEx), Environmental
Assessment (EA), Environmental Impact
Statement (EIS)
• Purpose & Need, Issues, Alternatives, Affected
Environment, Environmental Consequences,
Mitigation
• Public Review & Comment
• Decision – Finding of No Significant Impact
(FONSI) or Record of Decision (ROD)
• Implementation & Monitoring
31
Questions/Comments
32

National Environmental Policy Act (NEPA) Overview - Helen Clough, Judith Kurtzman

  • 1.
    National Environmental Policy Act Overview RiverManagement Society Denver, Colorado April 15, 2014 1
  • 2.
    NEPA History • Eventsof the 1940s, 1950s, 1960s paved the way for passage • Passed by Congress December 23, 1969 • Signed by President Richard Nixon January 1, 1970 2
  • 3.
    NEPA • Prevent oreliminate damage to the environment • Create/maintain harmony between people and the environment • Understand ecological systems and natural resources • Establish a Council on Environmental Quality (CEQ) 3
  • 4.
    NEPA Mandates • Integratedinterdisciplinary approach • Natural and social sciences and environmental design arts • Ensures that the environment is given consideration in planning and decision making • Disclosure/informed decisions • Public involvement 4
  • 5.
    NEPA Implementation • Law •CEQ Regulations (apply to all) • Agency regulations (both Departmental level and individual agencies) • Agency policies • Agency handbooks • Regional/local procedures 5
  • 6.
    NEPA • The courtshave found ~ nothing in NEPA prohibits “unwise decisions” only “environmentally uninformed” decisions • Other laws may impose more substantive environmental obligations 6
  • 7.
    Major Federal Actions •New and continuing • Activities • Funding • Permits • Categories of activities • Plans • Policies • Programs • Projects 7
  • 8.
    Significance • Context • Societyas a whole • Regional • local • Intensity • Severity of impacts • Degree of controversy • Uncertainty of impacts • Cumulative impacts • Cultural resources, endangered species 0 5 10 15 20 25 PercentofVisitors 1-5 6-10 11-15 16-20 21-25 26-30 31-35 36-40 41-45 46-50 51-55 56-60 >60 Miles 8
  • 9.
    Significance • Defined bythresholds • Policy or law • Science • Decision maker’s opinion (politics, public pressure, personal beliefs) 9
  • 10.
    NEPA Documents • 3Primary NEPA Documents: • Categorical Exclusions (CEs or CATEXs) • Environmental Assessments (EAs) • Environmental Impact Statements (EISs) 10
  • 11.
    Categorical Exclusions (CE/CATEX) • CEQ§ 1508.4 • A proposed action qualifies for a CE/CATEX: • When the action would not individually or cumulatively cause a significant impact on the human environment. • Matches a category in the Agency’s list of CEs/CATEXs in their published NEPA Regulations. • No extraordinary circumstances could occur. 11
  • 12.
    • Effect historicresources (NRHP) • Impact ESA listed or proposed species • Violates a federal, state, or tribal law • Effects environmental justice • Limits access to Indian sacred sites or affects the integrity of the site • Contributes to introduction or spread of noxious/invasive weeds • Public health or safety • Natural resources or unique geographic characteristics (e.g., recreation, wetlands, wilderness) • Highly controversial effects/unresolved conflicts • High uncertainty ~ risk • Establish precedent • Cumulatively significant Extraordinary Circumstances occur when a normally excluded action may have a significant effect on: 12
  • 13.
    Environmental Assessment (EA) •CEQ § 1508.9 • A proposed action requires an EA if: • The proposed action is not eligible for a CE/CATEX • The proposed action probably would not cause significant, adverse environmental effects • Finding of No Significant Impact (FONSI) 13
  • 14.
    Environmental Impact Statement • CEQ§ 1508.11 • A proposed action requires an EIS if: • The proposed action does not qualify for a CE/CATEX or FONSI • The proposed action might cause significant, adverse environmental effects (degradation of the environment or significant threat or hazard to public health or safety) • Might have substantial environmental controversy concerning the significance or nature of the environmental impact of the proposed action • Record of Decision (ROD) 14
  • 15.
    3 Levels ofEnvironmental Analysis and Documentation • The main differences between an EA and EIS • An EIS tends to be more complicated resulting in higher cost and a longer time commitment. • An EA ends in a FONSI; an EIS ends in a ROD • Generally, an EA has less public participation than an EIS. • The burden of proof, in the case of a lawsuit is different between the two documents ~ an EA can be harder for an agency to defend. 15
  • 16.
    NEPA • 3 PrimaryFunctions of NEPA Documents: • Provide sufficient information to the decision- maker to make an informed decision • Provide that procedural requirements of NEPA have been followed and completed • Informs the interested public 16
  • 17.
    Suggested Content ofan EIS/EA • CEQ § 1502.10 Recommended format. • Cover sheet • Summary • Table of Contents • Purpose of and need for action • Alternatives including the proposed action • Affected environment • Environmental consequences • List of preparers • List of Agencies, Organizations, and persons to whom copies of the statement are sent • Index • Appendices 17
  • 18.
    EA/EIS Steps • Purposeand Need • Identify Issues • Develop Alternatives • Evaluation Consequences • Public Review/Comment • Decision 18
  • 19.
    Purpose and Need •Who wants to do what, when, where • Need – the why • List project objectives • Scope of analysis (influence of laws, regulations, other NEPA documents . . .) • Summarize decision(s) to be made 19
  • 20.
    Identify Issues -Scoping • Conflicts, threats, opportunities • Come from other government agencies, Native Americans, and other concerned citizens • Federal agency’s analysis, literature, review and IDT meetings • Purpose • Determine actions • Alternatives • Impacts 20
  • 21.
    Alternatives • No action– no change from current situation • Proposed action • Include all reasonable alternatives – including those not considered in detail • Explain why some alternatives not considered in detail • Consider equally all alternatives considered in detail 21
  • 22.
    Affected environment • Physical:soil, air, water • Biological: Plants, animal • Social: infrastructure, population, health, quality of life, recreation • Economic: income, employment, cost of project 22
  • 23.
    Environmental Consequences • Effectson physical, biological, social, economic environment • Change from implementing each alternative (including no action) • Beneficial and adverse • Direct, indirect, cumulative 0 10 20 30 40 50 60 70 80 90 100 2000 2005 2010 20150 10 20 30 40 50 60 70 80 90 County State Nation 23
  • 24.
    Environmental Consequences • Direct– same time and place • Indirect – distant in time or place or both • Cumulative –past actions, proposed action(s) and reasonably foreseeable future actions 24
  • 25.
    Mitigation • Ways toeliminate, reduce, compensate for adverse effects • Can be used to reduce impacts from significant to non significant • Must be evaluated as part of an alternative • Measures only required if part of the decision 25
  • 26.
    Public Review andDecision • Type of review depends on document • EA – review then finding of no significant impact and decision or go to EIS • EIS – review of draft EIS, final EIS released and decision (Record of Decision) 26
  • 27.
    FONSI • Finding ofNo Significant Impact – end of EA process • If there are significant impacts – EIS required 27
  • 28.
    Record of Decision •EIS – Record of Decision 28
  • 29.
    Implementation & Monitoring •3 categories of monitoring • Implementation – did we do what we said we would do • Effectiveness – are things happening as we predicted? Is our mitigation working as proposed? • Validation – reviews the assumptions we made during our analysis – may involve intensive data analysis and research 29
  • 30.
    Proposed Federal Action Categorical Exclusion Exists,and No Extraordinary Circumstances Present Internal Scoping No Significant Environmental Effects Significant Environmental Effects NEPA Decision Making Notice of Intent (NOI) Environmental Assessment Public Scoping* Significance of Environmental Effects Uncertain Categorically Excluded from Further Documentation Environmental Action Statement (EAS)** Public Scoping Draft Environmental Impact Statement Final EIS Record of Decision (ROD) * Public scoping for an EA is optional under 40 CFR 1500 et seq., but public involvement required under DOI NEPA regs., 43 CFR 46.305. ** Individual programs (e.g., WSFR, ES for HCPs, Partners Program) may require use of other forms ***FONSI is the FWS decision document for an EA, but not considered as such under NEPA regulations Implementation NOA & Comment Period NOA & Waiting Period Finding of No Significant Impact (FONSI)*** Significant Impacts No Significant Impacts Optional Public Scoping 30
  • 31.
    Summary & Review •Categorical Exclusion (CE, CatEx), Environmental Assessment (EA), Environmental Impact Statement (EIS) • Purpose & Need, Issues, Alternatives, Affected Environment, Environmental Consequences, Mitigation • Public Review & Comment • Decision – Finding of No Significant Impact (FONSI) or Record of Decision (ROD) • Implementation & Monitoring 31
  • 32.