NEEDLE STICK AND SHARP INJURIES




DR LEE OI WAH
PENGARAH HCM
WHAT ARE NSI ?

 Are wounds caused by needles that
  accidentally puncture the skin.
 Hazards     for people who work with
  hypodermic syringes and other needle
  equipment.
 Injuries occur when people use, disassemble
  or dispose of needles.


                                     Cont.
 When not dispose of properly, needles can
  become concealed in linen or garbage and
  injure other workers.
 Transmit infectious diseases especially blood
  borne viruses.
 Despite published guidelines and training
  program, NSI remain an on-going problem.
Dr.T.V.Rao MD




                 THE PROBLEM
   CDC estimates ~385,000 sharps injuries
    annually among hospital-based healthcare
    personnel (>1,000 injuries/day)
       Many more in other healthcare settings (e.g.,
        emergency services, home care, nursing homes)

   Increased risk for blood borne virus
    transmission
   Costly to personnel and healthcare system


                                                        4
Dr.T.V.Rao MD



        Exposures which place health
       personnel at risk of blood borne
                 infection –

• A percutaneous injury e.g. Needle stick injury (NSI) or
  cut with a sharp instrument
• Contact with the mucous membrane of eye or mouth
• Contact with non-intact skin (abraded skin or with
  dermatitis)
• Contact with intact skin when the duration of contact is
  prolonged with blood or other potential infected body
  fluids
                                                      5
                                                          5
Dr.T.V.Rao MD




            WHO IS AT RISK ? -
 Nursing  Staff
 Emergency Care
  Providers
 Labor & delivery room
  personnel
 Surgeons and operation
  theater staff
 Lab Technicians

 Dentists

 Health cleaning/
  mortuary staff / Waste
  Handlers
                                           6
Dr.T.V.Rao MD




       WHO GETS INJURED?
                                  Clerical /
                  Housekeeping/    Admin
                   Maintenance      1%           Dental
Occupational           3%                         1%
                                                           Other
 Groups of        Student                                   5%
 Healthcare         4%

 Personnel
 Exposed to    Technician
Blood/Body       15%
                                                              Nurse
   Fluids,                                                    43%



                     Physician
                       28%



                                                                      7
Dr.T.V.Rao MD



HOW DO INJURIES OCCUR WITH HOLLOW-BORE
               NEEDLES?
                    Transfer/Process   Other
                       Specimens        5%              During Sharps
                           5%                             Disposal
   Access IV Line                                            13%
        5%

 Handle/Pass                                               Improper
  Equipment                                                Disposal
     6%                                                       9%


                                                       During Clean Up
   Recap Needle
                                                             9%
                                                                          Disposal
       6%                                                                 Related:
                                                          In Transit to
                                                            Disposal
                                                                            35%
       Collision
                                                               4%
      W/Worker or
        Sharp
                                                 Manipulate
         10%
                                               Needle in Patient
                                                    28%




                                                                                 8
               Circumstances Associated with Hollow-Bore Needle
Dr.T.V.Rao MD


WHAT KINDS OF DEVICES USUALLY CAUSE
         SHARPS INJURIES?

   Hypodermic needles
   Blood collection
    needles
   Suture needles
   Needles used in IV
    delivery systems
   Scalpels



                                         9
Dr.T.V.Rao MD

 WHAT INFECTIONS CAN BE CAUSED BY
         SHARP INJURIES?

Sharps injuries can expose workers to a
number of blood borne pathogens that can
cause serious or fatal infections. The pathogens
that pose the most serious health risks are
   Hepatitis B virus (HBV)
   Hepatitis C virus (HCV)
   Human immunodeficiency virus (HIV)




                                              10
Dr.T.V.Rao MD

RISKS OF SEROCONVERSION DUE TO SHARPS
                INJURY
    FROM A KNOWN POSITIVE SOURCE


     Virus                      Risk (Range)
      HBV                            6-30%*
      HCV                             ~ 2%
      HIV                             0.3%

    (*Risk for HBV applies if not HB vaccinated)



                                                   11
Dr.T.V.Rao MD




    HOW DO SHARPS INJURIES HAPPEN?
   Who gets injured?
   Where do they
    happen?
   When do injuries
    occur?
   What devices are
    involved?
   How can they be
    prevented?


                                        12
HOW DO NSI OCCUR ?

 Equipment   Design
 Nature Of Procedure
 Condition Of Work
 Staff Experience
 Recapping and
 Disposal
 (are   factors that   influences   this
  occurrence.)
NATURE OF PROCEDURES
   Critical situations during clinical procedures
    include :
     • Withdrawing needle from a patient, especially staff
     attends
       to bleeding patients while disposing of the needle.
     • Having the device jarred by the patient.
     • Pulling the needle out of the rubber stopper of a vacuum
     tube which can jab the hand in a rebound effect.
    NSI commonly occur when workers try to do
    several things at the same time, especially
    disassembling or disposing of needles.
CONDITION OF WORK

   Work condition that might contribute to an
    increase in the number of NSI include :
     Staff reductions, where nurses, lab. Personnel
     and student assume additional duties.

     Difficult patient care situations.

     Working at night with reduced lighting.
STAFF EXPERIENCE


   New staff / student > experience staff.
RECAPPING

 25 - 30% of all the NSI.
 Single most important cause.

 It is extremely dangerous to hold a needle in
  one hand and attempt to cover it with a small
  cap held in the other hand.




                                     Cont.
Dr.T.V.Rao MD



    WORK PRACTICES WHICH INCREASE THE RISK
            OF NEEDLE STICK INJURY

   Recapping needles (Most important)
   Performing activities involving needles and
    sharps in a hurry
   Handling and passing needles or sharp after
    use
   Failing to dispose of used needles properly in
    puncture-resistant sharps containers
   Poor healthcare waste management practices
   Ignoring Universal Work Precautions
                                                     19
                                                          19
Dr.T.V.Rao MD

             A. CATEGORIES OF EXPOSURE
Category                  Definition and Example
Mild       Mucous membrane/non-intact skin with small volumes
exposure   e.g. a superficial wound with a low caliber needle,
           contact with eyes or mucous membrane, subcutaneous
           injections with a low caliber needle.



Moderate   Mucous membrane/non-intact skin with large volumes or
exposure   percutaneous superficial exposure with solid needle e.g.
           a cut or needle stick injury penetrating gloves.


Severe     percutaneous exposure with large volumes e.g. an accident
exposure   with a high caliber needle visibly contaminated with blood, a
           deep wound, an accident with material that has been
           previously been used intravenously or intra-arterially
                                                                      20
EMERGENCY & EXPOSURE INCIDENT
             PLAN
Management of exposure includes:
General wound care and cleaning.
Counseling of the exposed worker regarding
   bloodborne pathogens.
Source patient testing for HBV,HCV and HIV
   (consent required).
Documentation of the incident and review.
Postexposure assessment and prophylaxis for the
   health care worker.
Baseline and follow up serology of the worker.
                                                  21
Dr.T.V.Rao MD




MANAGEMENT OF EXPOSED PERSON
1st step: Management of exposed site - First Aid
 Skin: Do not squeeze the wound to bleed it, do
  not put the pricked finger in mouth. Wash with
  soap &water, don’t scrub, no antiseptics or skin
  washes (bleach, chlorine, alcohol, betadine).
 Eye: wash with water/ normal saline/ don’t
  remove contact lens immediately if wearing, no
  soap or disinfectant.
 Mouth: spit fluid immediately, repeatedly rinse the
  mouth with water and spit / no soap/ disinfectant.

                                                        22
Dr.T.V.Rao MD


   2ND STEP: ESTABLISH ELIGIBILITY FOR PEP


Evaluation must be made rapidly so as to start
treatment as soon as possible-ideally within 2hours
but certainly within 72 hours of exposure. However all
exposed cases don’t require prophylactic treatment.

Factors determining the requirement of PEP-
 Nature/Severity of exposure and risk of
transmission
 HIV status of the source of exposure
 HIV status of the exposed individual

                                                      23
HBV POSTEXPOSURE MANAGEMENT
    IF             AND                  THEN

Source pt    Exposed worker   Worker  should receive
is +ve for   not vaccinated   vaccine series
HBsAG                          should receive single
                              dose of HB
                              immunoglobulin within 7
                              days.

             Exposed worker   Should be tested for anti-
             has been         HBs & given 1 dose of
             vaccinated       vaccine & 1 dose of HBIG
                              if < 10 IU
                                                           24
IF           AND                     THEN
Source Exposed worker        Worker should be
pt is –ve not vaccinated     encouraged to receive
for                          hepatitis B vaccine.
HBsAg Exposed worker         No further action is needed.
          has been
          vaccinated
Source      Exposed worker   Shouldreceive HB series
pt          not vaccinated   HBIG should be considered
refuses
testing
or not      Exposed worker Management should be
identifie   has been       individualized.
d           vaccinated
                                                            25
HIV POSTEXPOSURE MANAGEMNT
       IF                THEN                   AND
Source pt has   Exposed    worker should   Exposed
AIDS            be counseled about risk     worker testing
                of infection.               –ve initially
        OR                                  should be
                Should be tested for
Source pt is                                retested 6
HIV+ve          HIV infection
                immediately                 weeks, 12
         OR                                 weeks & 6
                Should be asked to
Source Pt                                   months after
                seek medical advice for
refuses to be                               exposure.
                any febrile illness
tested          within12 weeks
                Refrain from blood
                donation & take
                appropriate precautions                      26
IF              THEN         AND
Source pt is tested Baseline
& found -ve         testing of the
                    exposed
                    worker with
                    follow up
                    testing 12
                    weeks later
Source cannot be    Serological
identified          testing must
                    be done &
                    decisions must
                    be
                    individualized
                                           27
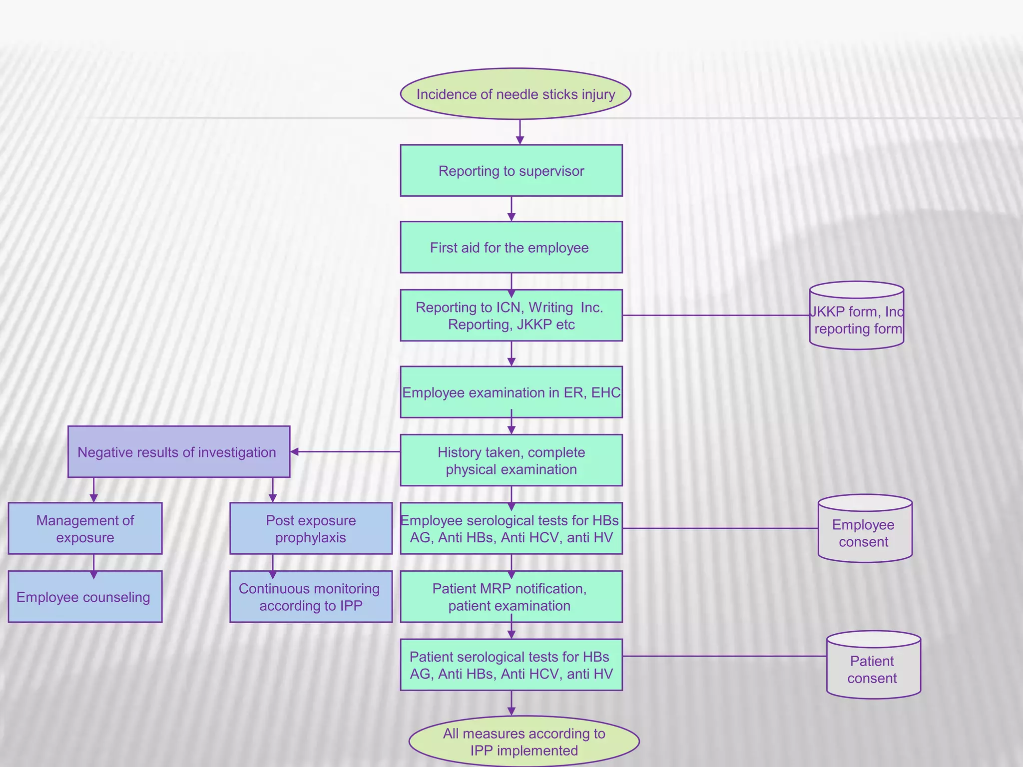
Incidence of needle sticks injury




                                                               Reporting to supervisor




                                                              First aid for the employee



                                                            Reporting to ICN, Writing Inc.      JKKP form, Inc
                                                                Reporting, JKKP etc              reporting form



                                                          Employee examination in ER, EHC



        Negative results of investigation                      History taken, complete
                                                                physical examination


  Management of                        Post exposure      Employee serological tests for HBs       Employee
    exposure                            prophylaxis        AG, Anti HBs, Anti HCV, anti HV          consent


                                  Continuous monitoring        Patient MRP notification,
Employee counseling
                                    according to IPP             patient examination


                                                           Patient serological tests for HBs         Patient
                                                           AG, Anti HBs, Anti HCV, anti HV           consent


                                                                All measures according to
                                                                     IPP implemented
PRECAUTIONS TO AVOID INJURY
                 EXPOSURE
   Engineering controls are the primary method to
    reduce exposures to blood from sharp instruments
    and needles.
   Work-practice controls establish practices to protect
    personnel whose responsibilities include handling,
    using, or processing sharp devices.




                                                        29
HOW CAN NSI BE PREVENTED ?
“Prevention is better than cure”
A   comprehensive NSI prevention
 program would include :
       Recommend guidelines
       NO recapping procedures
       Effective disposal system
       Surveillance programs
       Employee training
       Improved equipment design
Dr.T.V.Rao MD


DO NOT FORGET HEPATITIS B VACCINATION AND
       UNIVERSAL PRECAUTIONS ……..




                                        31
Needle stick and sharp injuries

Needle stick and sharp injuries

  • 1.
    NEEDLE STICK ANDSHARP INJURIES DR LEE OI WAH PENGARAH HCM
  • 2.
    WHAT ARE NSI?  Are wounds caused by needles that accidentally puncture the skin.  Hazards for people who work with hypodermic syringes and other needle equipment.  Injuries occur when people use, disassemble or dispose of needles. Cont.
  • 3.
     When notdispose of properly, needles can become concealed in linen or garbage and injure other workers.  Transmit infectious diseases especially blood borne viruses.  Despite published guidelines and training program, NSI remain an on-going problem.
  • 4.
    Dr.T.V.Rao MD THE PROBLEM  CDC estimates ~385,000 sharps injuries annually among hospital-based healthcare personnel (>1,000 injuries/day)  Many more in other healthcare settings (e.g., emergency services, home care, nursing homes)  Increased risk for blood borne virus transmission  Costly to personnel and healthcare system 4
  • 5.
    Dr.T.V.Rao MD Exposures which place health personnel at risk of blood borne infection – • A percutaneous injury e.g. Needle stick injury (NSI) or cut with a sharp instrument • Contact with the mucous membrane of eye or mouth • Contact with non-intact skin (abraded skin or with dermatitis) • Contact with intact skin when the duration of contact is prolonged with blood or other potential infected body fluids 5 5
  • 6.
    Dr.T.V.Rao MD WHO IS AT RISK ? -  Nursing Staff  Emergency Care Providers  Labor & delivery room personnel  Surgeons and operation theater staff  Lab Technicians  Dentists  Health cleaning/ mortuary staff / Waste Handlers 6
  • 7.
    Dr.T.V.Rao MD WHO GETS INJURED? Clerical / Housekeeping/ Admin Maintenance 1% Dental Occupational 3% 1% Other Groups of Student 5% Healthcare 4% Personnel Exposed to Technician Blood/Body 15% Nurse Fluids, 43% Physician 28% 7
  • 8.
    Dr.T.V.Rao MD HOW DOINJURIES OCCUR WITH HOLLOW-BORE NEEDLES? Transfer/Process Other Specimens 5% During Sharps 5% Disposal Access IV Line 13% 5% Handle/Pass Improper Equipment Disposal 6% 9% During Clean Up Recap Needle 9% Disposal 6% Related: In Transit to Disposal 35% Collision 4% W/Worker or Sharp Manipulate 10% Needle in Patient 28% 8 Circumstances Associated with Hollow-Bore Needle
  • 9.
    Dr.T.V.Rao MD WHAT KINDSOF DEVICES USUALLY CAUSE SHARPS INJURIES?  Hypodermic needles  Blood collection needles  Suture needles  Needles used in IV delivery systems  Scalpels 9
  • 10.
    Dr.T.V.Rao MD WHATINFECTIONS CAN BE CAUSED BY SHARP INJURIES? Sharps injuries can expose workers to a number of blood borne pathogens that can cause serious or fatal infections. The pathogens that pose the most serious health risks are  Hepatitis B virus (HBV)  Hepatitis C virus (HCV)  Human immunodeficiency virus (HIV) 10
  • 11.
    Dr.T.V.Rao MD RISKS OFSEROCONVERSION DUE TO SHARPS INJURY FROM A KNOWN POSITIVE SOURCE Virus Risk (Range) HBV 6-30%* HCV ~ 2% HIV 0.3% (*Risk for HBV applies if not HB vaccinated) 11
  • 12.
    Dr.T.V.Rao MD HOW DO SHARPS INJURIES HAPPEN?  Who gets injured?  Where do they happen?  When do injuries occur?  What devices are involved?  How can they be prevented? 12
  • 13.
    HOW DO NSIOCCUR ?  Equipment Design  Nature Of Procedure  Condition Of Work  Staff Experience  Recapping and  Disposal  (are factors that influences this occurrence.)
  • 15.
    NATURE OF PROCEDURES  Critical situations during clinical procedures include : • Withdrawing needle from a patient, especially staff attends to bleeding patients while disposing of the needle. • Having the device jarred by the patient. • Pulling the needle out of the rubber stopper of a vacuum tube which can jab the hand in a rebound effect. NSI commonly occur when workers try to do several things at the same time, especially disassembling or disposing of needles.
  • 16.
    CONDITION OF WORK  Work condition that might contribute to an increase in the number of NSI include : Staff reductions, where nurses, lab. Personnel and student assume additional duties. Difficult patient care situations. Working at night with reduced lighting.
  • 17.
    STAFF EXPERIENCE  New staff / student > experience staff.
  • 18.
    RECAPPING  25 -30% of all the NSI.  Single most important cause.  It is extremely dangerous to hold a needle in one hand and attempt to cover it with a small cap held in the other hand. Cont.
  • 19.
    Dr.T.V.Rao MD WORK PRACTICES WHICH INCREASE THE RISK OF NEEDLE STICK INJURY  Recapping needles (Most important)  Performing activities involving needles and sharps in a hurry  Handling and passing needles or sharp after use  Failing to dispose of used needles properly in puncture-resistant sharps containers  Poor healthcare waste management practices  Ignoring Universal Work Precautions 19 19
  • 20.
    Dr.T.V.Rao MD A. CATEGORIES OF EXPOSURE Category Definition and Example Mild Mucous membrane/non-intact skin with small volumes exposure e.g. a superficial wound with a low caliber needle, contact with eyes or mucous membrane, subcutaneous injections with a low caliber needle. Moderate Mucous membrane/non-intact skin with large volumes or exposure percutaneous superficial exposure with solid needle e.g. a cut or needle stick injury penetrating gloves. Severe percutaneous exposure with large volumes e.g. an accident exposure with a high caliber needle visibly contaminated with blood, a deep wound, an accident with material that has been previously been used intravenously or intra-arterially 20
  • 21.
    EMERGENCY & EXPOSUREINCIDENT PLAN Management of exposure includes: General wound care and cleaning. Counseling of the exposed worker regarding bloodborne pathogens. Source patient testing for HBV,HCV and HIV (consent required). Documentation of the incident and review. Postexposure assessment and prophylaxis for the health care worker. Baseline and follow up serology of the worker. 21
  • 22.
    Dr.T.V.Rao MD MANAGEMENT OFEXPOSED PERSON 1st step: Management of exposed site - First Aid  Skin: Do not squeeze the wound to bleed it, do not put the pricked finger in mouth. Wash with soap &water, don’t scrub, no antiseptics or skin washes (bleach, chlorine, alcohol, betadine).  Eye: wash with water/ normal saline/ don’t remove contact lens immediately if wearing, no soap or disinfectant.  Mouth: spit fluid immediately, repeatedly rinse the mouth with water and spit / no soap/ disinfectant. 22
  • 23.
    Dr.T.V.Rao MD 2ND STEP: ESTABLISH ELIGIBILITY FOR PEP Evaluation must be made rapidly so as to start treatment as soon as possible-ideally within 2hours but certainly within 72 hours of exposure. However all exposed cases don’t require prophylactic treatment. Factors determining the requirement of PEP-  Nature/Severity of exposure and risk of transmission  HIV status of the source of exposure  HIV status of the exposed individual 23
  • 24.
    HBV POSTEXPOSURE MANAGEMENT IF AND THEN Source pt Exposed worker Worker should receive is +ve for not vaccinated vaccine series HBsAG  should receive single dose of HB immunoglobulin within 7 days. Exposed worker Should be tested for anti- has been HBs & given 1 dose of vaccinated vaccine & 1 dose of HBIG if < 10 IU 24
  • 25.
    IF AND THEN Source Exposed worker Worker should be pt is –ve not vaccinated encouraged to receive for hepatitis B vaccine. HBsAg Exposed worker No further action is needed. has been vaccinated Source Exposed worker Shouldreceive HB series pt not vaccinated HBIG should be considered refuses testing or not Exposed worker Management should be identifie has been individualized. d vaccinated 25
  • 26.
    HIV POSTEXPOSURE MANAGEMNT IF THEN AND Source pt has Exposed worker should Exposed AIDS be counseled about risk worker testing of infection. –ve initially OR should be Should be tested for Source pt is retested 6 HIV+ve HIV infection immediately weeks, 12 OR weeks & 6 Should be asked to Source Pt months after seek medical advice for refuses to be exposure. any febrile illness tested within12 weeks Refrain from blood donation & take appropriate precautions 26
  • 27.
    IF THEN AND Source pt is tested Baseline & found -ve testing of the exposed worker with follow up testing 12 weeks later Source cannot be Serological identified testing must be done & decisions must be individualized 27
  • 28.
    Incidence of needlesticks injury Reporting to supervisor First aid for the employee Reporting to ICN, Writing Inc. JKKP form, Inc Reporting, JKKP etc reporting form Employee examination in ER, EHC Negative results of investigation History taken, complete physical examination Management of Post exposure Employee serological tests for HBs Employee exposure prophylaxis AG, Anti HBs, Anti HCV, anti HV consent Continuous monitoring Patient MRP notification, Employee counseling according to IPP patient examination Patient serological tests for HBs Patient AG, Anti HBs, Anti HCV, anti HV consent All measures according to IPP implemented
  • 29.
    PRECAUTIONS TO AVOIDINJURY EXPOSURE  Engineering controls are the primary method to reduce exposures to blood from sharp instruments and needles.  Work-practice controls establish practices to protect personnel whose responsibilities include handling, using, or processing sharp devices. 29
  • 30.
    HOW CAN NSIBE PREVENTED ? “Prevention is better than cure” A comprehensive NSI prevention program would include :  Recommend guidelines  NO recapping procedures  Effective disposal system  Surveillance programs  Employee training  Improved equipment design
  • 31.
    Dr.T.V.Rao MD DO NOTFORGET HEPATITIS B VACCINATION AND UNIVERSAL PRECAUTIONS …….. 31