LEPRA
SKENARIO
Seorang laki-laki berusia 45 tahun datang
ke puskesmas dengan keluhan bercak
putih di wajah.
Dialami sejak 2 tahun yg lalu. Diameter bercak adalah
2,5cm. Pasien tdk mengeluhkan gatal maupun nyeri pada
bercak tersebut. Bercak putih yang sama ditemukan di
punggung dlm jumlah yang banyak. Pasien juga
mengeluhkan kurang rasa pd bercak tersebut. Pasien sering
merasakan kesemutan pada daerah wajah,lengan dan
tungkai. Istri pasien pernah berobat dgn keluhan yang sama
sekitar 1 tahun yang lalu, tetapi tdk meminum secara
teratur
Kesadaran:compos mentis,BB:52 kg.TB162cm.
TD:120/70 mmHg,HR:76x/menit,reguler,RR:20 x/menit.
Nadi:76 x/menit,reguler,tekanan dan volume normal.
Pd pemeriksaan fisik: status dermatologis ditemukan lesi
makula hipopigmentasi disertai anestesia diwajah dan
punggung.
Ditemukan penebalan syaraf aurikularis magnus,syaraf ulnaris
dan syaraf peroneus komunis
Pada pemeriksaan sensoris dan motoris ditemukan gangguan
sensoris pada lesi dan gangguan motoris pd tungkai bawah.
Hasil pemeriksaan laboratorium sklit skin smear dengan
indeks bakterial:4+ dan indeks morfologi 25,7%
IT’S ALL ABOUT
LEPRA
1. DEFINISI DAN
ETIOLOGI
1.Definisi
• Penyakit infeksi kronis, disebabkan
Mycobacteroium leprae
• Mula-mula mengenai SS tepi, lalu kulit &
mukosa traktus respiratorius atas, RES, mata,
otot, tulang, testis & organ lain, kecuali SSP.
• Cenderung menyebabkan cacat tangan dan
kaki
Etiologi
• Mycobacterium leprae atau basil Hansen
• Ditemukan th 1873 oleh G.H.A Hansen,
Norwegia
• Basil tahan asam, batang, p. 1-8 μ & l. 0,2-0,5
μ
• Berkelompok (globus) atau tersebar satu-satu,
sifat parasit obligat intraseluler (jaringan
dengan suhu dingin)
2. KLASIFIKASI LEPRA
 Klasifikasi Madrid (1953)
• Pada klasifikasi kusta ini penderita kusta di tempatkan pada
dua kutub, satu kutub terdapat kusta tipe tuberculoid (T) dan
kutub lain tipe lepromatous (L) . Diantara kedua tipe ini ada
tipe tengah yaitu tipe borderline (B). Di samping itu ada tipe
yang menjembatani yaitu disebut tipe intermediate borderline
(B).
 Klasifikasi Ridley Jopling (1962)
• Berdasarkan gambaran imunologis, Ridley dan Jopling
membagi tipe kusta menjadi 6 kelas yaitu : intermediate (I),
tuberculoidtuberculoid (TT), borderline tuberculoid (BT),
borderlineborderline (BB), borderline lepromatous (BT) dan
lepromatous lepromatous (LL).
• Klassifikasi WHO/DEPKES (1981) dan (1988)
1. Pausi Basiler (PB)
2. Multi Basiler (MB)

yg termasuk PB: kusta tipe I, TT dan sbg besar BT dgn BTA
negatif menurut klassifikasi Ridley- Jopling dan type I dan T
menurut klassifikasi Madrid.

yg tmsk MB: Kusta type LL, BL, BB dgn sebagian BT
menurut klassifikasi Ridley-jopling dan type B dan L menurut
klassifikasi Madrid dan semua type kusta dgn BTA positif
3. PATOFISIOLOGI
• Sumber penularan penderita MB (multi-basiler)
sebagai kontak (+) melalui:
– Kontak langsung erat dan lama  lesi kulit + suhu dingin
(terutama Susceptible persons)
– Droplet infection (aerogen) dari/ melalui mukosa hidung
(infeksi melalui oral lambung & kulit utuh ditentang ahli)
– Dapat ditularkan melalui tempat tidur, pakaian, dll o.k
diyakini M.leprae dapat bertahan hidup beberapa hari di
luar tubuh
– Kemungkinan penularan melalui gigitan serangga diakui
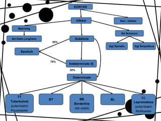
KONTAK

Infeksi

Non - Infeksi

Makrofag

Sel Schwann

Subklinis

Sel Datia Langhans
95%

Ggl Spinalis

Ggl Simpatikus

Sembuh
70%

Indeterminate (I)
30%

Determinate

TT
Tuberkuloid
(polar/stabil)
Pausibasiler

BT

BB
Borderline
(tak stabil)

BL

LL
Lepromatosa
(polar/stabil)
Multibasiler
4. TANDA DAN GEJALA
 GEJALA AWAL
Penderita tidak merasa terganggu, terdapat kelainan kulit berupa bercak
putih seperti panu atau bercak kemerahan
Kelainan kulit ini : - kurang / hilang rasa
- Tidak gatal
- Tidak sakit
 GEJALA LANJUT
Pada gejala lanjut & tidak mendapat pengobatan yang tepat kusta 
cacat pada :
- Mata
: Lagoptalmus → buta
- Tangan
:- Mati rasa pada telapak
- Jari – jari memendek & putus-putus ( mutilasi )
- Lunglai
- Kaki:- Mati rasa pd telapak
- Jari – jari memendek & putus-putus ( mutilasi )
• Tipe TT & LL  tipe polar yang tidak
berubah
• Tipe BB
–
–
–
–
–
–

Tipe tengah
Paling tidak stabil, dapat berubah ke tipe lain
Lesi berbentuk makula infiltratif
Permukaan berkilat
Batas lesi kurang jelas & cenderung simetris
Lesi sangat bervariasi baik ukuran, bentuk
dan distribusinya
– Khas lesi punch out = makula hipopigmentasi
yang oval cekung bag tengah dengan batas
jelas dengan lesi-lesi kecil di tepinya
• Tipe BT
– Tipe peralihan kearah TT
– Berupa makula/ plakat dengan lesi
satelit di pinggirnya
– Lesi 1 atau beberapa
– Hipopigmentasi
– Kering
– Skuama tak jelas
– Ada ggn saraf ringan biasanya
asimetris
• Tipe BL
– Tipe peralihan kearah LL
– Awalnya beberapa makula
– Bentuk bervariasi cepat menyebar ke
seluruh tubuh disertai papel dan nodus
yang tegas dengan distribusi simetris.
– Bagian tengah sering mencekung
dibandingkan pinggir luarnya
– Ditemukan plak punch out lesion
– Tanda kerusakan saraf spt ggn
sensibilitas, kurangnya keringat,
gugurnya rambut lebih cepat muncul dari
tipe LL serta penebalan saraf yang teraba
pada tempat predileksi
Perbedaan TT dan LL
Perbedaan
Jumlah lesi

Tuberkuloid
(TT)
1/ bbrp
Makula/ plakat
Asimetris
Lebih kasar

Efloresensi
Distribusi
Permukaan
Lesi
Tepi lesi
Batas jelas
Anestesi
Jelas stad dini
Kontraktur
Sering stad dini
Bakterioskopi
BTA – atau
sedikit

Lepromatosa (LL)
Banyak

Papel, nodul & infiltrat
Simetris
Lebih halus dan mengkilap
Batas tak jelas

Tak jelas, biasa stad lanjut
Terutama stad lanjut
BTA banyak
Perbedaan TT. & LL.
Perbedaan

Tuberkuloid
(TT)

Histopatologi

Tuberkel

Tes Lepromin

Positif
Imunitas
seluler ↑

Lepromatosa (LL)
Lini tenang
(Subepidermal clear zone)
Sel busa
(Foam cell/ Virchow cell)
Negatif
Imunitas seluler 
5. FAKTOR RESIKO
Kelompok yang berisiko tinggi terkena kusta
adalah yang tinggal di daerah endemik dengan
kondisi yang buruk seperti tempat tidur yang
tidak memadai, air yang tidak bersih, asupan
gizi yang buruk, dan adanya penyertaan
penyakit lain seperti HIV yang dapat menekan
sistem imun. Pria memiliki tingkat terkena
kusta dua kali lebih tinggi dari wanita.
6. CARA MENEGAKKAN
DIAGNOSA
Anamnesa teliti (± 80%)
– Keluhan utama/ tambahan
– Riw kontak dengan penderita
– Latar belakang keluarga, asal/ sosekonomi
Diagnosis
2. P.f (klinis):
–

Bercak kulit: makula hipopigmentasi/
eritematosa + ggn rasa sentuh, suhu & nyeri
Penebalan saraf dan atau nyeri disertai
dengan :

–
•
•
•

Gangguan sensoris  rasa nyeri sampai dengan
mati rasa
Gangguan motoris  paresis & paralisis
Gangguan otonom  kulit kering & retak, edema
& alopesia
3. Pemeriksaan Bakteriologi
 Pew Ziehl Neelsen/ Kinyoun Gabet/
Tan Thiam Hok
– Bahan dari 6 lokasi  lesi kulit
(2), cuping telinga (2), kulit distal
jari telunjuk/ tengah (2)
– Bahan biopsi kulit atau saraf
 Indeks bakteri (I.B):
Untuk menentukan klasifikasi penyakit Lepra,
dengan melihat kepadatan BTA tanpa melihat
kuman hidup (solid) atau mati (fragmented/
granular)
Indeks Bakteri (I.B)
0

BTA -

1 – 10/ 100 L.P

+1

1 – 10/ 10 L.P

+2

1 – 10/ 1 L.P

+3

10 – 100/ 1 L.P

+4

100 – 1000/ 1 L.P

+5

> 1000/ 1 L.P

+6
 Indeks Morfologi (I.M):
Untuk menentukan persentasi BTA hidup atau
mati

Rumus:
Jumlah BTA solid
x 100 % = X %
Jumlah BTA solid + non solid

Guna:
•
•
•

Untuk melihat keberhasilan terapi
Untuk melihat resistensi kuman BTA
Untuk melihat infeksiositas penyakit
4. Pemeriksaan histopatologik (utk
membedakan tipe TT & LL)
– Pada tipe TT  ditemukan
Tuberkel (Giant cell, limfosit)
– Pada tipe LL  ditemukan sel
busa (Virchow cell/ sel lepra) yi
histiosit dimana di dalamnya
BTA tidak mati, tapi
berkembang biak membentuk
gelembung. Ditemukan lini
tenang (subepidermal clear
zone)
7. PENATALAKSANAAN
• Tujuan utama:
1. memutuskan mata rantai penularan. Untuk menurunkan
insiden penyakit
2. mengobati dan menyembuhkan penderita
3. mencegah timbulnya penyakit
• Utk mencapai tujuan tsb, srategi pokok yg dilakukan
didasarkan atas :
1. deteksi dini
2. pengobatan penderita
• Regimen pengobatan kusta disesuaikan dgn yg
• direkomendasikan oleh WHO/DEPKES RI (1981).
• Untuk itu klasifikasi kusta disederhanakan menjadi:
1. Pausi Basiler (PB)
2. Multi Basiler (MB)
• Dgn memakai regimen pengobatan MDT/= multi drug
• Treatment
REGIMEN MDT
BERDASARKAN WHO
8. KOMPLIKASI DAN
PROGNOSA
KOMPLIKASI
Anggota gerak
Merupakan akibat dari kerusakan saraf, yang menyebabkan
tidak sensitif dan myopati. Tidak sensitif mempengarui
rangsang raba, nyeri dan panas. Yang paling sering terkena
adalah saraf ulna yang mengakibatkan jari ke 4 dan 5 seperti
cakar akibat kehilangan fungsi otot untuk mengangkat
pergelangan tangan dan juga kemampuan untuk meraba.
Infeksi lepra ke saraf medianus menyebabkan ketidak
mampuan untuk menggerakan jempol dan mengenggam.
Apabila gangguan mengenai saraf radialis juga maka akan
terjadi wrist drop atau pergelangan tangan yang jatuh.
Hidung
Infeksi mikrobakteri ke mukosa hidung dapat
menyebabkan pembengkakan dan perdarahan hidung yang
terus menerus. Tanpa pengobatan yang baik infeksi akan
menjalar dan merusak tulang rawan hidung dan penderita
akan kehilangan hidungnya.
Mata
Infeksi pada mata tidak hanya terjadi pada mata sendiri
yang mengakibatkan kekeruhan dari cairan mata dan
gangguan penglihatan, tetapi kerusakan dapat juga terjadi
pada saraf-saraf penghlihatan mata yang mengakibatkan
penglihatan akan berkurang dan juga pada saraf otot-otot
penggerak bola mata yang menyebabkan gangguan
koordinasi penglihatan kedua mata.
Testis
Infeksi lepra dapat terjadi pada testis dan menyebabkan
infeksi dari saluran testis dan apabila tidak diterapi dengan
baik akan menyebabkan kerusakan permanen dari saluran
dan penghasil sperma sehingga penderita akan steril.
Abses Saraf
Pada beberapa kondisi infeksi lepra di saraf tidak saja
menyebabkan kerusakan dari sistem saraf, tetapi
menyebabkan abses (bisul) di sekitar saraf, dengan gambaran
benjolan kemerahan, panas dan terasa nyeri.
Prognosa:
Dengan
adanya
obat-obat
kombinasi,
pengobatan lebih sederhana dan lebih singkat
serta prognosa menjadi lebih baik. Jika sudah
ada ulkus kronis , maka prognosa semakin
kurang baik.
9. REAKSI LEPRA (Lepra Reaction)
t.d:
1. Reaksi Lepra Tipe I (Reversal Reaction)
Sering pada tipe Pausi-basiler (TT-BB)
1.a. Reaksi Down Grading o.k. imunitas
penderita menurun, sehingga
proliferasi bakteri >>, timbul lesi-lesi
baru  tipe L
1.b. Reaksi Up Grading o.k. peningkatan
imunitas penderita, sehingga lesi yang
tenang  meradang akut  tipe T
Gejala:
Kelainan kulit bertambah dengan atau tanpa
ringan/ berat  cacat a.l. Claw Hand
2. Reaksi Lepra Tipe II (Eritema Nodosum
Leprosum/ ENL)
Sering timbul tipe multibasiler (BL-LL), di sini
imunitas humoral menurun, sehingga terjadi
reaksi dengan antigen yang banyak dilepas serta
mengaktifkan sistem komplemen  kompleks
imun
Umumnya sedang dapat terapi DDS
(Dapsone)
Gejala:
 Malaise, mialgia, demam sampai
menggigil
Infiltrat bertambah  nodulus/ nodus
eritematosus berkelompok + nyeri
tekan terutama di muka, punggung,
dada
 Iritis, neuritis, arthritis, pleuritis, nefritis,
orchitis
Faktor Pencetus:
 Setelah terapi intensif
 Stress fisik/ mental
 Infeksi
 Pembedahan
 Imunisasi
 Kehamilan & saat setelah melahirkan
Penatalaksanaan reaksi
kusta
• Prinsip pengobatan reaksi
1). Istirahat / imobilisasi
2). Pemberian analgesik / sedatif
3). Pemberian obat anti reaksi pada reaksi berat
4). MDT diteruskan dengan dosis tidak berubah
• Pengobatan reaksi ringan
1). Berobat jalan dan istirahat di rumah
2). Pemberian analgetik dan sedatif bila perlu
3). Reaksi kusta ringan yang tidak membaik setelah pengobatan 6
m inggu harus diobati sebagai reaksi kusta berat
• Pengobatan reaksi berat
1).Pemberian prednison dengan cara bertahap atau ”taffering off
” selama 12 minggu . Setiap 2 minggu pemberian prednison
harus dilakukan pemeriksaan untuk pencegahan cacat.
2). Pemberian analgetik, bila perlu sedatif
3). Reaksi tipe II berulang diberikan prednison dan clofazimin
4).Imobilisasi lokal dan bila perlu penderita dirawat di rumah
sakit
• Skema pemberian prednison
1). Pada orang dewasa ( diberikan pagi hari sehabis makan ) :
 Dua minggu I : 40 mg / hari
 Dua minggu II : 30 mg / hari
 Dua minggu III : 20 mg / hari
 Dua minggu IV : 15 mg / hari
 Dua minggu V : 10 mg / hari
 Dua minggu VI : 5 mg / hari
2). Pada anak-anak :
• Prednison untuk penderita reaksi kusta anak diberikan dengan
dosis awal maksimal 1 mg / kg BB, kemudian setiap 2 minggu
dievaluasi untuk penurunan dosis dengan lama pengobatan
minimal 2 minggu
3). Pengobatan reaksi tipe II berulang
• Pengobatan reaksi kusta tipe II berulang selain prednison,
perlu ditambahkan clofazimin dengan dosis dewasa sebagai
berikut :
 Selama 2 bulan : 3 X 100 mg / hari
 Selama 2 bulan : 2 X 100 mg / hari
 Selama 2 bulan : 1 X 100 mg / hari
10. PENCEGAHAN
• Menciptakan lingkungan sanitasi yang bersih.
• Daya tahan tubuh seseorang harus baik/ hidup sehat
• Segera memeriksakan diri jika ada bercak putih seperti panu
yang mati rasa, agar pengobatannya dapat dilakukan lebih
dini.
• Pemberian vaksin BCG (bacille Calmette Guĕrin) telah terbukti
efektif untuk mencegah lepra hingga 80%.
REFERENSI
• Djuanda,Adhi.2010.Ilmu Penyakit Kulit dan Kelamin.Edisi 6. FK
UI:Jakarta.
• Mandal,Wilkins,Dunbar,Mayon W.2006.Lecturer Note Penyakit
Infeksi.Edisi 6. Erlangga:Jakarta.
• Widoyono.2008.Penyakit Tropis
Epidemiologi,Penularan,Pencegahan dan
Pemberantasannya.Erlangga:Jakarta.
• Prawoto.2008.Faktor-faktor Risiko yang Berpengaruh
Terhadap Terjadinya Reaksi Kusta (Studi Wilayah Kerja
Puskesmas Kabupaten Brebes).Magister Epidemiologi
Program PascaSarjana.UNDIP:Semarang.

Lepra

  • 1.
  • 2.
    SKENARIO Seorang laki-laki berusia45 tahun datang ke puskesmas dengan keluhan bercak putih di wajah. Dialami sejak 2 tahun yg lalu. Diameter bercak adalah 2,5cm. Pasien tdk mengeluhkan gatal maupun nyeri pada bercak tersebut. Bercak putih yang sama ditemukan di punggung dlm jumlah yang banyak. Pasien juga mengeluhkan kurang rasa pd bercak tersebut. Pasien sering merasakan kesemutan pada daerah wajah,lengan dan tungkai. Istri pasien pernah berobat dgn keluhan yang sama sekitar 1 tahun yang lalu, tetapi tdk meminum secara teratur
  • 3.
    Kesadaran:compos mentis,BB:52 kg.TB162cm. TD:120/70mmHg,HR:76x/menit,reguler,RR:20 x/menit. Nadi:76 x/menit,reguler,tekanan dan volume normal. Pd pemeriksaan fisik: status dermatologis ditemukan lesi makula hipopigmentasi disertai anestesia diwajah dan punggung. Ditemukan penebalan syaraf aurikularis magnus,syaraf ulnaris dan syaraf peroneus komunis Pada pemeriksaan sensoris dan motoris ditemukan gangguan sensoris pada lesi dan gangguan motoris pd tungkai bawah. Hasil pemeriksaan laboratorium sklit skin smear dengan indeks bakterial:4+ dan indeks morfologi 25,7%
  • 4.
  • 5.
    1. DEFINISI DAN ETIOLOGI 1.Definisi •Penyakit infeksi kronis, disebabkan Mycobacteroium leprae • Mula-mula mengenai SS tepi, lalu kulit & mukosa traktus respiratorius atas, RES, mata, otot, tulang, testis & organ lain, kecuali SSP. • Cenderung menyebabkan cacat tangan dan kaki
  • 6.
    Etiologi • Mycobacterium lepraeatau basil Hansen • Ditemukan th 1873 oleh G.H.A Hansen, Norwegia • Basil tahan asam, batang, p. 1-8 μ & l. 0,2-0,5 μ • Berkelompok (globus) atau tersebar satu-satu, sifat parasit obligat intraseluler (jaringan dengan suhu dingin)
  • 7.
    2. KLASIFIKASI LEPRA Klasifikasi Madrid (1953) • Pada klasifikasi kusta ini penderita kusta di tempatkan pada dua kutub, satu kutub terdapat kusta tipe tuberculoid (T) dan kutub lain tipe lepromatous (L) . Diantara kedua tipe ini ada tipe tengah yaitu tipe borderline (B). Di samping itu ada tipe yang menjembatani yaitu disebut tipe intermediate borderline (B).
  • 8.
     Klasifikasi RidleyJopling (1962) • Berdasarkan gambaran imunologis, Ridley dan Jopling membagi tipe kusta menjadi 6 kelas yaitu : intermediate (I), tuberculoidtuberculoid (TT), borderline tuberculoid (BT), borderlineborderline (BB), borderline lepromatous (BT) dan lepromatous lepromatous (LL).
  • 9.
    • Klassifikasi WHO/DEPKES(1981) dan (1988) 1. Pausi Basiler (PB) 2. Multi Basiler (MB)  yg termasuk PB: kusta tipe I, TT dan sbg besar BT dgn BTA negatif menurut klassifikasi Ridley- Jopling dan type I dan T menurut klassifikasi Madrid.  yg tmsk MB: Kusta type LL, BL, BB dgn sebagian BT menurut klassifikasi Ridley-jopling dan type B dan L menurut klassifikasi Madrid dan semua type kusta dgn BTA positif
  • 12.
    3. PATOFISIOLOGI • Sumberpenularan penderita MB (multi-basiler) sebagai kontak (+) melalui: – Kontak langsung erat dan lama  lesi kulit + suhu dingin (terutama Susceptible persons) – Droplet infection (aerogen) dari/ melalui mukosa hidung (infeksi melalui oral lambung & kulit utuh ditentang ahli) – Dapat ditularkan melalui tempat tidur, pakaian, dll o.k diyakini M.leprae dapat bertahan hidup beberapa hari di luar tubuh – Kemungkinan penularan melalui gigitan serangga diakui
  • 13.
    KONTAK Infeksi Non - Infeksi Makrofag SelSchwann Subklinis Sel Datia Langhans 95% Ggl Spinalis Ggl Simpatikus Sembuh 70% Indeterminate (I) 30% Determinate TT Tuberkuloid (polar/stabil) Pausibasiler BT BB Borderline (tak stabil) BL LL Lepromatosa (polar/stabil) Multibasiler
  • 14.
    4. TANDA DANGEJALA  GEJALA AWAL Penderita tidak merasa terganggu, terdapat kelainan kulit berupa bercak putih seperti panu atau bercak kemerahan Kelainan kulit ini : - kurang / hilang rasa - Tidak gatal - Tidak sakit  GEJALA LANJUT Pada gejala lanjut & tidak mendapat pengobatan yang tepat kusta  cacat pada : - Mata : Lagoptalmus → buta - Tangan :- Mati rasa pada telapak - Jari – jari memendek & putus-putus ( mutilasi ) - Lunglai - Kaki:- Mati rasa pd telapak - Jari – jari memendek & putus-putus ( mutilasi )
  • 15.
    • Tipe TT& LL  tipe polar yang tidak berubah • Tipe BB – – – – – – Tipe tengah Paling tidak stabil, dapat berubah ke tipe lain Lesi berbentuk makula infiltratif Permukaan berkilat Batas lesi kurang jelas & cenderung simetris Lesi sangat bervariasi baik ukuran, bentuk dan distribusinya – Khas lesi punch out = makula hipopigmentasi yang oval cekung bag tengah dengan batas jelas dengan lesi-lesi kecil di tepinya
  • 17.
    • Tipe BT –Tipe peralihan kearah TT – Berupa makula/ plakat dengan lesi satelit di pinggirnya – Lesi 1 atau beberapa – Hipopigmentasi – Kering – Skuama tak jelas – Ada ggn saraf ringan biasanya asimetris
  • 19.
    • Tipe BL –Tipe peralihan kearah LL – Awalnya beberapa makula – Bentuk bervariasi cepat menyebar ke seluruh tubuh disertai papel dan nodus yang tegas dengan distribusi simetris. – Bagian tengah sering mencekung dibandingkan pinggir luarnya – Ditemukan plak punch out lesion – Tanda kerusakan saraf spt ggn sensibilitas, kurangnya keringat, gugurnya rambut lebih cepat muncul dari tipe LL serta penebalan saraf yang teraba pada tempat predileksi
  • 23.
    Perbedaan TT danLL Perbedaan Jumlah lesi Tuberkuloid (TT) 1/ bbrp Makula/ plakat Asimetris Lebih kasar Efloresensi Distribusi Permukaan Lesi Tepi lesi Batas jelas Anestesi Jelas stad dini Kontraktur Sering stad dini Bakterioskopi BTA – atau sedikit Lepromatosa (LL) Banyak Papel, nodul & infiltrat Simetris Lebih halus dan mengkilap Batas tak jelas Tak jelas, biasa stad lanjut Terutama stad lanjut BTA banyak
  • 24.
    Perbedaan TT. &LL. Perbedaan Tuberkuloid (TT) Histopatologi Tuberkel Tes Lepromin Positif Imunitas seluler ↑ Lepromatosa (LL) Lini tenang (Subepidermal clear zone) Sel busa (Foam cell/ Virchow cell) Negatif Imunitas seluler 
  • 25.
    5. FAKTOR RESIKO Kelompokyang berisiko tinggi terkena kusta adalah yang tinggal di daerah endemik dengan kondisi yang buruk seperti tempat tidur yang tidak memadai, air yang tidak bersih, asupan gizi yang buruk, dan adanya penyertaan penyakit lain seperti HIV yang dapat menekan sistem imun. Pria memiliki tingkat terkena kusta dua kali lebih tinggi dari wanita.
  • 26.
    6. CARA MENEGAKKAN DIAGNOSA Anamnesateliti (± 80%) – Keluhan utama/ tambahan – Riw kontak dengan penderita – Latar belakang keluarga, asal/ sosekonomi
  • 27.
    Diagnosis 2. P.f (klinis): – Bercakkulit: makula hipopigmentasi/ eritematosa + ggn rasa sentuh, suhu & nyeri Penebalan saraf dan atau nyeri disertai dengan : – • • • Gangguan sensoris  rasa nyeri sampai dengan mati rasa Gangguan motoris  paresis & paralisis Gangguan otonom  kulit kering & retak, edema & alopesia
  • 28.
    3. Pemeriksaan Bakteriologi Pew Ziehl Neelsen/ Kinyoun Gabet/ Tan Thiam Hok – Bahan dari 6 lokasi  lesi kulit (2), cuping telinga (2), kulit distal jari telunjuk/ tengah (2) – Bahan biopsi kulit atau saraf
  • 29.
     Indeks bakteri(I.B): Untuk menentukan klasifikasi penyakit Lepra, dengan melihat kepadatan BTA tanpa melihat kuman hidup (solid) atau mati (fragmented/ granular) Indeks Bakteri (I.B) 0 BTA - 1 – 10/ 100 L.P +1 1 – 10/ 10 L.P +2 1 – 10/ 1 L.P +3 10 – 100/ 1 L.P +4 100 – 1000/ 1 L.P +5 > 1000/ 1 L.P +6
  • 30.
     Indeks Morfologi(I.M): Untuk menentukan persentasi BTA hidup atau mati Rumus: Jumlah BTA solid x 100 % = X % Jumlah BTA solid + non solid Guna: • • • Untuk melihat keberhasilan terapi Untuk melihat resistensi kuman BTA Untuk melihat infeksiositas penyakit
  • 31.
    4. Pemeriksaan histopatologik(utk membedakan tipe TT & LL) – Pada tipe TT  ditemukan Tuberkel (Giant cell, limfosit) – Pada tipe LL  ditemukan sel busa (Virchow cell/ sel lepra) yi histiosit dimana di dalamnya BTA tidak mati, tapi berkembang biak membentuk gelembung. Ditemukan lini tenang (subepidermal clear zone)
  • 32.
    7. PENATALAKSANAAN • Tujuanutama: 1. memutuskan mata rantai penularan. Untuk menurunkan insiden penyakit 2. mengobati dan menyembuhkan penderita 3. mencegah timbulnya penyakit • Utk mencapai tujuan tsb, srategi pokok yg dilakukan didasarkan atas : 1. deteksi dini 2. pengobatan penderita
  • 33.
    • Regimen pengobatankusta disesuaikan dgn yg • direkomendasikan oleh WHO/DEPKES RI (1981). • Untuk itu klasifikasi kusta disederhanakan menjadi: 1. Pausi Basiler (PB) 2. Multi Basiler (MB) • Dgn memakai regimen pengobatan MDT/= multi drug • Treatment
  • 34.
  • 41.
    8. KOMPLIKASI DAN PROGNOSA KOMPLIKASI Anggotagerak Merupakan akibat dari kerusakan saraf, yang menyebabkan tidak sensitif dan myopati. Tidak sensitif mempengarui rangsang raba, nyeri dan panas. Yang paling sering terkena adalah saraf ulna yang mengakibatkan jari ke 4 dan 5 seperti cakar akibat kehilangan fungsi otot untuk mengangkat pergelangan tangan dan juga kemampuan untuk meraba. Infeksi lepra ke saraf medianus menyebabkan ketidak mampuan untuk menggerakan jempol dan mengenggam. Apabila gangguan mengenai saraf radialis juga maka akan terjadi wrist drop atau pergelangan tangan yang jatuh.
  • 42.
    Hidung Infeksi mikrobakteri kemukosa hidung dapat menyebabkan pembengkakan dan perdarahan hidung yang terus menerus. Tanpa pengobatan yang baik infeksi akan menjalar dan merusak tulang rawan hidung dan penderita akan kehilangan hidungnya. Mata Infeksi pada mata tidak hanya terjadi pada mata sendiri yang mengakibatkan kekeruhan dari cairan mata dan gangguan penglihatan, tetapi kerusakan dapat juga terjadi pada saraf-saraf penghlihatan mata yang mengakibatkan penglihatan akan berkurang dan juga pada saraf otot-otot penggerak bola mata yang menyebabkan gangguan koordinasi penglihatan kedua mata.
  • 43.
    Testis Infeksi lepra dapatterjadi pada testis dan menyebabkan infeksi dari saluran testis dan apabila tidak diterapi dengan baik akan menyebabkan kerusakan permanen dari saluran dan penghasil sperma sehingga penderita akan steril. Abses Saraf Pada beberapa kondisi infeksi lepra di saraf tidak saja menyebabkan kerusakan dari sistem saraf, tetapi menyebabkan abses (bisul) di sekitar saraf, dengan gambaran benjolan kemerahan, panas dan terasa nyeri.
  • 44.
    Prognosa: Dengan adanya obat-obat kombinasi, pengobatan lebih sederhanadan lebih singkat serta prognosa menjadi lebih baik. Jika sudah ada ulkus kronis , maka prognosa semakin kurang baik.
  • 45.
    9. REAKSI LEPRA(Lepra Reaction) t.d: 1. Reaksi Lepra Tipe I (Reversal Reaction) Sering pada tipe Pausi-basiler (TT-BB) 1.a. Reaksi Down Grading o.k. imunitas penderita menurun, sehingga proliferasi bakteri >>, timbul lesi-lesi baru  tipe L
  • 46.
    1.b. Reaksi UpGrading o.k. peningkatan imunitas penderita, sehingga lesi yang tenang  meradang akut  tipe T Gejala: Kelainan kulit bertambah dengan atau tanpa ringan/ berat  cacat a.l. Claw Hand
  • 47.
    2. Reaksi LepraTipe II (Eritema Nodosum Leprosum/ ENL) Sering timbul tipe multibasiler (BL-LL), di sini imunitas humoral menurun, sehingga terjadi reaksi dengan antigen yang banyak dilepas serta mengaktifkan sistem komplemen  kompleks imun Umumnya sedang dapat terapi DDS (Dapsone)
  • 48.
    Gejala:  Malaise, mialgia,demam sampai menggigil Infiltrat bertambah  nodulus/ nodus eritematosus berkelompok + nyeri tekan terutama di muka, punggung, dada  Iritis, neuritis, arthritis, pleuritis, nefritis, orchitis
  • 49.
    Faktor Pencetus:  Setelahterapi intensif  Stress fisik/ mental  Infeksi  Pembedahan  Imunisasi  Kehamilan & saat setelah melahirkan
  • 50.
    Penatalaksanaan reaksi kusta • Prinsippengobatan reaksi 1). Istirahat / imobilisasi 2). Pemberian analgesik / sedatif 3). Pemberian obat anti reaksi pada reaksi berat 4). MDT diteruskan dengan dosis tidak berubah • Pengobatan reaksi ringan 1). Berobat jalan dan istirahat di rumah 2). Pemberian analgetik dan sedatif bila perlu 3). Reaksi kusta ringan yang tidak membaik setelah pengobatan 6 m inggu harus diobati sebagai reaksi kusta berat
  • 51.
    • Pengobatan reaksiberat 1).Pemberian prednison dengan cara bertahap atau ”taffering off ” selama 12 minggu . Setiap 2 minggu pemberian prednison harus dilakukan pemeriksaan untuk pencegahan cacat. 2). Pemberian analgetik, bila perlu sedatif 3). Reaksi tipe II berulang diberikan prednison dan clofazimin 4).Imobilisasi lokal dan bila perlu penderita dirawat di rumah sakit
  • 52.
    • Skema pemberianprednison 1). Pada orang dewasa ( diberikan pagi hari sehabis makan ) :  Dua minggu I : 40 mg / hari  Dua minggu II : 30 mg / hari  Dua minggu III : 20 mg / hari  Dua minggu IV : 15 mg / hari  Dua minggu V : 10 mg / hari  Dua minggu VI : 5 mg / hari
  • 53.
    2). Pada anak-anak: • Prednison untuk penderita reaksi kusta anak diberikan dengan dosis awal maksimal 1 mg / kg BB, kemudian setiap 2 minggu dievaluasi untuk penurunan dosis dengan lama pengobatan minimal 2 minggu 3). Pengobatan reaksi tipe II berulang • Pengobatan reaksi kusta tipe II berulang selain prednison, perlu ditambahkan clofazimin dengan dosis dewasa sebagai berikut :  Selama 2 bulan : 3 X 100 mg / hari  Selama 2 bulan : 2 X 100 mg / hari  Selama 2 bulan : 1 X 100 mg / hari
  • 54.
    10. PENCEGAHAN • Menciptakanlingkungan sanitasi yang bersih. • Daya tahan tubuh seseorang harus baik/ hidup sehat • Segera memeriksakan diri jika ada bercak putih seperti panu yang mati rasa, agar pengobatannya dapat dilakukan lebih dini. • Pemberian vaksin BCG (bacille Calmette Guĕrin) telah terbukti efektif untuk mencegah lepra hingga 80%.
  • 55.
    REFERENSI • Djuanda,Adhi.2010.Ilmu PenyakitKulit dan Kelamin.Edisi 6. FK UI:Jakarta. • Mandal,Wilkins,Dunbar,Mayon W.2006.Lecturer Note Penyakit Infeksi.Edisi 6. Erlangga:Jakarta. • Widoyono.2008.Penyakit Tropis Epidemiologi,Penularan,Pencegahan dan Pemberantasannya.Erlangga:Jakarta. • Prawoto.2008.Faktor-faktor Risiko yang Berpengaruh Terhadap Terjadinya Reaksi Kusta (Studi Wilayah Kerja Puskesmas Kabupaten Brebes).Magister Epidemiologi Program PascaSarjana.UNDIP:Semarang.