SNDT University, B.Ed. Part I
Course 4- Learning and Teaching
Prof. Samruddhi Chepe
Ashoka International Centre for Educational
Studies and Research, Nashik.
Course 4
Learning and Teaching
Module 1: Concept of learning and
Teaching
(Credit 1, Hours 15, Marks 25)
Objectives
After learning this module the student teacher
will be able to –
- explain concept of learning
- explain types of knowledge and processes of
knowing
- elaborate stages of teaching
- develop insight into various roles of a teacher
Contents
1. Concept of learning: Meaning and process of learning, Distinctions
between learning as 'construction of knowledge' and learning as
'transmission and reception of knowledge'.(3)
2. Types of knowledge: factual, conceptual, procedural, meta-
cognitive (2)
3. Processes of knowing: remembering, comprehending, analyzing,
evaluating, creating(2)
4. Process of creating knowledge representations as a means of
communication, Ways/ modes of representing knowledge,
concept mapping, designing diagrams such as: classification,
hierarchy, structural charts, models, simulations.(3)
5. Concept of teaching: Various definitions of teaching, teaching as
complex activity , preactive, interactive and post active stages of
teaching (3)
6. Role of teacher in teaching-learning situations: a) transmitter of
knowledge, b) model, c) facilitator, d) negotiator, e) co-learner (2)
Meaning and process of learning
• Learning, in psychology, the process by which
a relatively lasting change in potential
behaviour occurs because of practice or
experience.
• Learning is also a process of acquiring
modifications in existing knowledge, skills,
habits, or tendencies through experience,
practice, or exercise.
Definitions of Learning
• Gardner Murphy (1968)-The term learning covers every
modification in behavior to meet environmental requirements .
• Kingsley and R . Garry (1957) -Learning is the process by which
behavior is originated or changes through practice or training .
• (E.A. peel) -Learning is a change in the individual following upon
change in the environment.
• Gates and others “Learning is the modification of behaviour
through experience”
• Henry, P Smith -“Learning is the acquisition of new behaviour or
strengthening or weakening of old behaviour as a result of
experience”.
• Crow and Crow- “Learning is the acquisition of habits, knowledge
and attitudes. It involves new ways of doing things, and it operates
in an individual’s attempt to overcome obstacles or to adjust to new
situations.”
Attributes of Learning
• Learning is permanent change in behaviour.
• It does not include change due to illness,
fatigue, maturation and use of intoxicant.
• The learning is not directly observable but
manifests in the activities of the individual.
• Learning depends on practice and experience.
NATURE OF LEARNING
1. Learning is adaptation or adjustment: We all continuously interact with our environment.
We often make adjustment and adapt to our social environment. Through a process of
continuous learning, the individual prepares himself for necessary adjustment or
adaptation.
2. Learning is improvement: Learning is often considered as a process of improvement with
practice or training. We learn many things, which help us to improve our performance.
3. Learning is organizing experience: Learning is not mere addition of knowledge. It is the
reorganization of experience
4. Learning brings behavioural changes: Whatever the direction of the changes may be,
learning brings progressive changes in the behaviour of an individual. That is why he is
able to adjust to changing situations.
5. Learning is active: Learning does not take place without a purpose and self-activity. In any
teaching learning process, the activity of the learner counts more than the activity of a
teacher.
6. Learning is goal directed: when the aim and purpose of learning is clear, an individual
learns immediately. It is the purpose or goal, which determines what, the learner sees in
the learning situations and how he acts. If there is no purpose or goal learning can hardly
be seen.
7. Learning is universal and continuous: All living creatures learn. Every moment the
individual engages himself to learn more and more. Right from the birth of a child till the
death learning continues.
Characteristics of Learning
According to W.R Mc law learning has the following characteristics.
1. Learning is a continuous modification of behaviour continues throughout
life
2. Learning is pervasive. It reaches into all aspects of human life.
3. Learning involves the whole person, socially, emotionally & intellectually.
4. Learning is often a change in the organisation of behaviour.
5. Learning is developmental. Time is one of its dimensions.
6. Learning is responsive to incentives. In most cases positive incentives
such as rewards are most effective than negative incentives such as
punishments.
7. Learning is always concerned with goals. These goals can be expressed in
terms of observable behaviour.
8. Interest & learning are positively related. The individual learns bet those
things, which he is interested in learning. Most boys find learning to play
football easier than learning to add fractions.
9. Learning depends on maturation and motivation.
Types of Learning
Learning has been classified in many ways.Informal,
formal and non-formal learning: Depending on
the way of acquiring it learning may be informal,
formal or non-formal.
• Informal learning is incidental. It takes place
throughout life. It is not planned.
• Formal learning is intentional and organized. It
takes place in formal educational institution.
• Non-formal is also intentional & organized. It is
flexible.
Concept of Learning
• Learning is a relatively permanent change in,
or acquisition of knowledge, understanding or
behaviour. There are three ways of learning,
they’re Transmission, Reception and
Construction
Transmission
• Transmission is the process by which
information, knowledge, ideas and skills are
taught to others through purposeful, conscious
telling, demonstration, and guidance.
• While historically this is the most traditional and,
currently, the most predominate method of
instruction, unfortunately we are finding out that
while prominent in schools, it is not very effective
in relation to long-term retention.
Reception
• Reception is the conscious choice to learn.
Material in this category is relevant or
interesting to the learner.
• This method includes exploring,
experimenting, self-instruction, inquiry, and
general curiosity.
• As reception implies an emotional
commitment on the part of the learner, it is a
more effective process than transmission.
Construction
• Construction is the result of patterning, structuring,
and the construction of new ideas and meanings that
did not exist before, but which emerge from the brain
through thoughtful reflection, insight and creative
expression or group interactions.
• This form of learning accounts for the internal
capacities of synthesis, creativity, intuition, wisdom,
and problem-solving.
• This method is greatly dependent on the allocation of
time, and opportunities to reflect and construct new
knowledge.
Difference
Transmission of Knowledge Construction of Knowledge
Transmission & Reception of
Knowledge
Construction Of Knowledge
Covering Syllabus Meaningful Learning
Based on- transmission theory of
communication
Based on- cognitive psychology
(constructivism)
Curriculum- is fixed Curriculum -Human Construction of
Knowledge
Source of knowledge- is owned by the
teacher
Source of knowledge- is owned by the group
Role of Teacher- Information Presenter Role of Teacher- Agent of Change
Role of Student- Container Role of Student- Active Respondent
Knowledge Becomes- External
Information
Knowledge Becomes- Product of Mind.
Evaluation- Test the student Evaluation- Test the Teacher
Activities- Listening, Reading,
Memorizing
Activities- Doing, Thinking, Talking,
Exploring
Definition of Knowledge
• facts, information, and skills acquired through
experience or education; the theoretical or
practical understanding of a subject.
Let us see how the knowledge comes….
Data Information Knowledge Wisdom
Types of Knowledge
1. Factual, Conceptual, Procedural, Meta-cognitive
2. The first two types factual and conceptual,
constitute knowledge of what and the last two
type, procedural and metacognitive constitute
knowledge of how to.
3. Similarly, factual and procedural knowledge
constitute low level knowledge whereas
conceptual and metacognitive constitute high
level knowledge.
Factual Knowledge
The basic elements that students must know to
be acquainted with a discipline or solve
problems in it.
a. Knowledge of terminology
b. Knowledge of specific details and elements
Conceptual Knowledge
The interrelationships among the basic elements
within a larger structure that enable them to
function together.
a. Knowledge of classifications and categories
b. Knowledge of principles and generalizations
Procedural Knowledge
How to do something; methods of inquiry, and
criteria for using skills, algorithms, techniques,
and methods
a. Knowledge of subject-specific skills and
algorithms
b. Knowledge of subject-specific techniques and
methods
c. Knowledge of criteria for determining when
to use appropriate procedures
Meta cognitive Knowledge
Knowledge of cognition in general as well as
awareness and knowledge of one's own
cognition.
a. Strategic knowledge
b. Knowledge about cognitive tasks, including
appropriate contextual and conditional
knowledge
c. Self-knowledge
• Metacognition appears to be one of the most powerful
predictors of learning. Metacognition is thinking about
thinking, knowing “what we know” and “what we don’t
know”.
• Being aware of one’s own learning and memory capabilities
and of what learning tasks can realistically be
accomplished.
• Knowing which learning strategies are effective and which
are not. Planning an approach to a learning task that is
likely to be successful.
• Metacognition also thinks about one's own thinking
process such as study skills, memory capabilities, and the
ability to monitor learning.
• This concept needs to be explicitly taught along with
content instruction.
• Meta cognitive knowledge is about our own cognitive
processes and our understanding of how to regulate those
processes to maximize learning.
EDUCATIONAL IMPLICATIONS
• Teacher should guide students to observe
things properly, ask thought provoking
questions.
• Teacher should give them opportunity to
express themselves.
• Teacher should inculcate good exemplars of
life’s of saints like Swami Vivekananda,
Ramakrishna Gokhale, etc.
Bloom’sandAnderson’sTaxonomy
25-Oct-21 30
What is it???
• Bloom’s Taxonomy is a chart of ideas
25-Oct-21 31
Named after the
creator,
Benjamin Bloom
A Taxonomy is an
arrangement of
ideas
or a way to
group things
together
The Three DOMAINS
25-Oct-21 32
Three Domains of Learning
25-Oct-21 33
• Cognitive Domain
“Thinking”
• Affective Domain
“Feeling”
• Psychomotor Domain
“Doing”
Who is Dr. Benjamin Bloom??
• He was a teacher,
thinker, & inventor
• He worked at a college
• He created a list about
how we think about
thinking… you may
want to read that again!
25-Oct-21 34
1913-1999
Bloom (1956) proposed that knowing is composed of
six successive levels arranged in a hierarchy-
25-Oct-21 35
35
1. Knowledge
2. Comprehension
3. Application
4.Analysis
5. Synthesis
6. Evaluation
The levels of thinking
• There are six levels of
learning according to Dr.
Bloom
• The levels build on one
another. The six levels all
have to do with thinking.
• Level one is the lowest level
of thinking of thinking
• Level six is the highest level
of thinking
25-Oct-21 36
Knowledge
Comprehension
Application
Analysis
Synthesis
Evaluation
Knowledge or Remembering
• Knowledge is defined as the remembering of previously learned
material.
• This may involve the recall of a wide range material, from specific
facts to complete theories, but all that is required is for the student
to bring to mind the appropriate information.
• Knowledge represents the lowest level of learning
• outcomes in the cognitive domain.
• observation and recall of information
• knowledge of dates, events, places
• knowledge of major ideas
• mastery of subject matter
• Key words:
list, define, tell, describe, identify, show, label, collect, examine,
tabulate, quote, name, who, when, where, etc.
25-Oct-21 37
Comprehension or Understanding
• Comprehension is defined as the ability to grasp the meaning of material.
This may be shown by translating material from one form to another
These learning outcomes go one step beyond the simple remembering of
material, and represent the lowest level of understanding.
• understanding information
• grasp meaning
• translate knowledge into new context
• interpret facts, compare, contrast
• order, group, infer causes
• predict consequences
• Key words:
summarize, describe, interpret, contrast, predict, associate, distinguish,
estimate, differentiate, discuss, extend
25-Oct-21 38
Application or Applying
• use information
• use methods, concepts, theories in new situations
• solve problems using required skills or knowledge
• Key words:
apply, demonstrate, calculate, complete, illustrate, show,
solve, examine, modify, relate, change, classify, experiment,
discover
25-Oct-21 39
Analysis or Analyzing
• Analysis refers to the ability to break down material into its
component parts so that its organizational structure may be
understood.
• seeing patterns
• organization of parts
• recognition of hidden meanings
• identification of components
• Key words:
analyze, separate, order, explain, connect, classify, arrange,
divide, compare, select, explain, infer
25-Oct-21 40
Synthesis or Creating
• use old ideas to create new ones
• generalize from given facts
• relate knowledge from several areas
• predict, draw conclusions
• Key words:
combine, integrate, modify, rearrange, substitute, plan, create, design,
invent, what if?, compose, formulate, prepare, generalize, rewrite
25-Oct-21 41
Evaluation or Evaluating
• Evaluation is concerned with the ability to judge the value of material
(statement, novel, poem, research report) for a given purpose. The
judgments are to be
• based on definite criteria.
• making judgments about the value of ideas or materials
• making judgments on the basis of specific standards and criteria
• compare and discriminate between ideas
• assess value of theories, presentations
• make choices based on reasoned argument
• verify value of evidence
• recognize subjectivity
• Key words
assess, decide, rank, grade, test, measure, recommend, convince,
select, judge, explain, discriminate, support, conclude, compare,
summarize
25-Oct-21 42
25-Oct-21 43
Cognitive
Domain
Affective
Domain
Psychomotor Domain
Knowledge Internalize Imitation
Comprehension Conceptualize Manipulation
Application Value Perfection
Analysis Respond Articulation
Synthesis Receive Naturalization
Evaluation
Review
25-Oct-21 44
Cognitive Affective Psychomot
or
Thinking Feeling Doing
Head Heart Hands
Anderson’s
Taxonomy
25-Oct-21 45
New names??
• Anderson has renamed
these levels to make
them easier to
remember
• Some people even
switch the last two
levels around
25-Oct-21 46
Knowledge- Remembering
Comprehension- Understanding
Application- Applying
Analysis- Analyzing
Synthesis- Creating
Evaluation- Evaluation
Creating
Generating new ideas, products, or ways of
viewing things
Evaluating
Justifying a decision or course of action
Analysing
Breaking information into parts to explore
understandings and relationships
Applying
Using information in another familiar situation
Understanding
Explaining ideas or concepts
Remembering
Recalling information
25-Oct-21 47
Anderson’s Taxonomy
PROCESS OF CREATING KNOWLEDGE
REPRESENTATIONS AS A MEANS OF
COMMUNICATION, WAYS/ MODES OF
REPRESENTING KNOWLEDGE,
CONCEPT MAPPING,
DESIGNING DIAGRAMS SUCH AS:
CLASSIFICATION, HIERARCHY,
STRUCTURAL CHARTS, MODELS,
SIMULATIONS.
CONCEPT MAPPING
• Concept mapping is a type of structured conceptualization which can be
used by groups to develop a conceptual framework which can guide
evaluation or planning. (Trochim, 2003)
• A concept map or conceptual diagram is a diagram that depicts suggested
relationships between concepts It is a graphical tool that instructional
designers, engineers, technical writers and others use to organize and
structure knowledge.
• Concept mapping is a technique that allows you to understand the
relationships between ideas by creating a visual map of the connections.
• Concept maps offer a method to represent information visually. It is easier
for the brain to make meaning when information is presented in visual
formats. This is why a picture is worth a thousand words.
• The process for concept mapping always starts with a topic or question that
the rest of the concept map is focused on. The idea or question is then
explored further in a downward hierarchical structure by making relations
between the concepts. This is why people may refer to concept maps as
"context dependent."
Need and Importance
• Concept mapping serves several purposes,
helping students:
• Brainstorm and generate new ideas
• Discover new concepts and label propositions
that connect them
• More clearly communicate ideas, thoughts and
information
• Integrate new concepts with older concepts
• Enhance knowledge on any topic and evaluate
the information
Uses of Concept Mapping
• Exploring relationships between concepts
• Note Taking
• Summarising *usually concepts*
• Getting an overview of a certain topic
• Sorting New Knowledge
• Learning to learn ie. study skills
Types of Concept Maps
Concept
Maps
Spider
Maps
Hierarchical
Maps
Flow Chart
System
Maps
Spider Maps
• Central concept covered all points around it.
Advantages of Spider Map -
• Easy to configure.
• All data is organized around a unified theme
• Easy to read.
Disadvantages of Spider Map -
• Difficult to show relationships without making
the map very messy and hard to read.
• Doesn’t allow for integration of all data and the
relationships among data.
Hierarchical/Chronological Concept
Maps
Gives the info in the form of hierarchy.
Advantages to Hierarchical or Chronological Maps -
• Follow a definite pattern.
• Most general data is located at the top and moves
to the most specific.
• Easy to read.
Disadvantages-
• Shows no interrelationship between data.
• Does not allow for critical thinking and thus
limited problem solving.
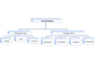
Tools of Evaluation
Quantitative Tools
Written
Oral
Practical
Qualitative Tools
Observation Sociometry Projective Introspection
Flow chart
Gives the info in the form of directional flow chart.
Advantages of Flow Chart -
• Easy to read.
• Information is organized in a logical, ordered
fashion.
Disadvantages of Flow Chart -
• Very minimal data noted on concept map.
• Lack of critical thinking and clinical reasoning skills
used.
• Usually very incomplete.
Systems Map
Also known as Bedsheet Map. Complete map covers all the
related aspects of particular concept.
Advantages of Systems Map -
• Very complete.
• Includes all data on the map and shows many relationships
between the data.
• Uses critical thinking skills along with problem solving skills.
• Links theory and practice very well.
Disadvantages of Systems Map-
• With critical clients map can get very involved and sometimes
difficult to read due to the number of relationships noted.
• Takes more time to complete.
Knowledge Representation
• We understand by ‘knowledge’ all kinds of facts
about the world.
• Knowledge is necessary for intelligent behavior.
• Representation of common knowledge
• The ability of a knowledge-based system to trade
off computational efficiency for accuracy of
inferences
• Its ability to represent and manipulate uncertain
knowledge and information.
Ways/ modes of representing
knowledge
– Classification
– Hierarchy
– Structural Charts
– Models
– Simulations.
Classification
• The definition of classifying is categorizing
something or someone into a certain group or
system based on certain characteristics.
• An example of classifying is assigning plants or
animals into a kingdom and species.
• An example of classifying is designating some
papers as "Secret" or "Confidential."
Heirarchy
• a system in which members of an organization
or society are ranked according to relative
status or authority.
• Heirarchy describes a system that organizes or
ranks things, often according to power or
importance. ... Also known as a pecking order
or power structure, a hierarchy is a formalized
or simply implied understanding of who's on
top or what's most important.
CHARTS
• A chart, also called a graph, is a graphical
representation of data, wherein "the data is
represented by symbols, such as bars in a bar chart,
lines in a line chart, or slices in a pie chart".[1] A chart
can be
• represent tabular numeric data, functions or some
kinds of qualitative structure and provides different
info.
• The charts used in classroom by students are the
material which include the topics which are been
presented which help of pictures, symbols, diagram,
some process etc.
STURUCTURES
• Structure is an arrangement and organization
of interrelated elements in a material object
or system, or the object or system so
organized.
• Material structures include man-made objects
such as buildings and machines and natural
objects such as biological organisms, minerals
and chemicals.
MODELS
• A three-dimensional representation of a person or thing or of a
proposed structure, typically on a smaller scale than the original.
• Modeling is an instructional strategy in which the teacher
demonstrates a new concept or approach to learning and students
learn by observing.
• Research has shown that modeling is an effective instructional
strategy in that it allows students to observe the teacher’s thought
processes. Using this type of instruction, teachers engage students
in imitation of particular behaviors that encourage learning.
• Research has shown that modeling can be used across disciplines
and in all grade and ability level classroom serving.
Simulations
• A simulation is the imitation of the operation
of a real-world process or system over time.
... Often, computers are used to execute the
simulation. Simulation is used in many
contexts, such as simulation of technology for
performance tuning or optimizing, safety
engineering, testing, training, education, and
video games.
Advantages of Classification, Hierarchy,
Structural Charts, Models, Simulations.
• All the different charts, structures and models
help the students in best understanding or
comprehension of the topic.
• They can co-relate the new knowledge to the
previous knowledge and create their own
knowledge.
• Teachers can explain the concepts whit help of
them easily.
Concept of Teaching
• Various Definitions Of Teaching
• Teaching As Complex Activity
• Pre-active, Interactive & Post Active Stages Of
Teaching
• Role of Teacher in Teaching-Learning
Situations
Teaching
• Teaching means interaction of teacher and
students. They participate for their mutual
benefits. Both have their own objective.
Teaching Definition
• (1) H C Morrison:- Teaching is an intimate contact between the
more mature personality and a less mature one.
• (2) Jackson:- Teaching is a face to face encounters between two or
more persons, one of whom ( teacher) intends to effect certain
changes in the other participants ( students).
• (3) J B Hough and James K Duncan:- Teaching is an activity with
four phases, a curriculum planning phase, an instructing phase, and
an evaluating phase.
This definition presents the organizational aspect by which we can
describe and analyze the teaching process.
• (4) N.L. Gage ( Democratic point of view ):- Teaching is
interpersonal influence aimed at changing the behavior potential of
another person.
• (5) Clerk:- Teaching refers to activities that are designed and
performed to produce in students behavior.
Three Viewpoints of Teaching
(a) Authoritarian:-
• Teaching is an activity of memory level only
• This teaching does not develop thoughts and attitude in the students.
• Is known as thoughtless teaching
• This teaching is teachers centric criticism of the teachers.
(b) Democratic teaching:-
• Teaching is done at understanding level.
• Memory level teaching is the prerequisite (concept) is first memorized and then understand
• Such teaching is known as thoughtful teaching.
• According to this point of view, teaching is an interactive process, primarily involving classroom talks
which takes place between teachers and student.
• Here students can ask questions and criticize the teachers.
• Here students can ask the questions and self-disciplined is insisted.
(c) Laissez Faire Attitude:-
• It is known as reflective level teaching.
• It is more difficult then memory level and understanding level of teaching.
• Memory level and understanding level teaching are must for the reflective level of teaching.
• It is highly thoughtful activity.
• In this level both students and teachers are participants.
• This level produces insights.
Nature and Characteristics of
Teaching
• (1) Teaching is a complete social process. ...
• (2) Teaching is giving information. ...
• (3) teaching is an interactive process. ...
• (4) Teaching is a process of development and
learning.
• (5) Teaching causes a change in behavior.
• (6) Teaching is art as well as science.
Teaching as Complex Activity
• It is not easy to make a child or person learn something
and make him / her practice is throughout his/ her life.
• Every student is different. They have their own unique
personalities, interests, abilities, and needs. Gauging
these differences can be extremely difficult. ... Teachers
must be adept at utilizing data and observations,
finding the appropriate resources, and meeting every
student where they are.
• Teaching is a complex activity that is challenging both
intellectually and emotionally. It requires knowledge
about the subject being taught, the curriculum,
appropriate teaching and learning strategies and about
the abilities, interests and personalities of the learners.
Stages of Teaching
Post Active
Phase
Interactive
Phase
Pre Active
Phase
• Follow Up
• Evaluation
• Class Conduction
• Class Management
• Planning for goals
• Preparing lesson
Pre Active Stage of Teaching
• Selection of the Content to be taught.
• Organization of the content.
• Justification of Teaching Method.
• Justification for Maxim of Teaching.
• Decision for using appropriate tools.
Interactive Stage of Teaching
• Execute the plan.
• Sizing up the class
• Understand Learners
• Initiate Discussion
• Give Response appropriately.
• Conduct Activities.
• Explain in simple language.
• Use Teaching Aids.
Post Active Stage of Teaching
• Deciding the nature of Evaluation.
• Selecting appropriate testing devices
accordingly.
• Reflecting and changing strategies for future
classes.
Role of Teacher in Teaching-learning
Situations
a) Transmitter Of Knowledge
b) Model
c) Facilitator
d) Negotiator
e) Co-learner
Teacher as Transmitter Of Knowledge
• This is a teacher-centered
approach in which the
teacher is the dispenser
of knowledge, the
arbitrator of truth, and
the final evaluator of
learning. A teacher's job
from this perspective is to
supply students with a
designated body of
knowledge in a
predetermined order.
Teacher As A Role Model
• Teachers are founts of
experience. They have
already been where
their students are
going, undergone what
they will go through and
are in a position to pass
along lessons, not only
subject lessons but also
life lessons.
Teacher as Facilitator
Teacher as Negotiator
• Negotiation allows the learner to make
decisions, in consultation with and by
agreement with the teacher. It is thus a
process of empowerment and a way of
developing learner responsibility.
Teacher as a Co-Learner
• Co-learning is a manner of group learning
that enhances communication skills, cultural
awareness, thinking skills and so much more.
Working in a group also allows students to
provide checks and balances of their work on
the spot, rather than finding out later, to make
the workflow more efficient.
25-Oct-21 93

Learning and teaching module 1

  • 1.
    SNDT University, B.Ed.Part I Course 4- Learning and Teaching Prof. Samruddhi Chepe Ashoka International Centre for Educational Studies and Research, Nashik.
  • 2.
    Course 4 Learning andTeaching Module 1: Concept of learning and Teaching (Credit 1, Hours 15, Marks 25)
  • 3.
    Objectives After learning thismodule the student teacher will be able to – - explain concept of learning - explain types of knowledge and processes of knowing - elaborate stages of teaching - develop insight into various roles of a teacher
  • 4.
    Contents 1. Concept oflearning: Meaning and process of learning, Distinctions between learning as 'construction of knowledge' and learning as 'transmission and reception of knowledge'.(3) 2. Types of knowledge: factual, conceptual, procedural, meta- cognitive (2) 3. Processes of knowing: remembering, comprehending, analyzing, evaluating, creating(2) 4. Process of creating knowledge representations as a means of communication, Ways/ modes of representing knowledge, concept mapping, designing diagrams such as: classification, hierarchy, structural charts, models, simulations.(3) 5. Concept of teaching: Various definitions of teaching, teaching as complex activity , preactive, interactive and post active stages of teaching (3) 6. Role of teacher in teaching-learning situations: a) transmitter of knowledge, b) model, c) facilitator, d) negotiator, e) co-learner (2)
  • 5.
    Meaning and processof learning • Learning, in psychology, the process by which a relatively lasting change in potential behaviour occurs because of practice or experience. • Learning is also a process of acquiring modifications in existing knowledge, skills, habits, or tendencies through experience, practice, or exercise.
  • 6.
    Definitions of Learning •Gardner Murphy (1968)-The term learning covers every modification in behavior to meet environmental requirements . • Kingsley and R . Garry (1957) -Learning is the process by which behavior is originated or changes through practice or training . • (E.A. peel) -Learning is a change in the individual following upon change in the environment. • Gates and others “Learning is the modification of behaviour through experience” • Henry, P Smith -“Learning is the acquisition of new behaviour or strengthening or weakening of old behaviour as a result of experience”. • Crow and Crow- “Learning is the acquisition of habits, knowledge and attitudes. It involves new ways of doing things, and it operates in an individual’s attempt to overcome obstacles or to adjust to new situations.”
  • 7.
    Attributes of Learning •Learning is permanent change in behaviour. • It does not include change due to illness, fatigue, maturation and use of intoxicant. • The learning is not directly observable but manifests in the activities of the individual. • Learning depends on practice and experience.
  • 8.
    NATURE OF LEARNING 1.Learning is adaptation or adjustment: We all continuously interact with our environment. We often make adjustment and adapt to our social environment. Through a process of continuous learning, the individual prepares himself for necessary adjustment or adaptation. 2. Learning is improvement: Learning is often considered as a process of improvement with practice or training. We learn many things, which help us to improve our performance. 3. Learning is organizing experience: Learning is not mere addition of knowledge. It is the reorganization of experience 4. Learning brings behavioural changes: Whatever the direction of the changes may be, learning brings progressive changes in the behaviour of an individual. That is why he is able to adjust to changing situations. 5. Learning is active: Learning does not take place without a purpose and self-activity. In any teaching learning process, the activity of the learner counts more than the activity of a teacher. 6. Learning is goal directed: when the aim and purpose of learning is clear, an individual learns immediately. It is the purpose or goal, which determines what, the learner sees in the learning situations and how he acts. If there is no purpose or goal learning can hardly be seen. 7. Learning is universal and continuous: All living creatures learn. Every moment the individual engages himself to learn more and more. Right from the birth of a child till the death learning continues.
  • 9.
    Characteristics of Learning Accordingto W.R Mc law learning has the following characteristics. 1. Learning is a continuous modification of behaviour continues throughout life 2. Learning is pervasive. It reaches into all aspects of human life. 3. Learning involves the whole person, socially, emotionally & intellectually. 4. Learning is often a change in the organisation of behaviour. 5. Learning is developmental. Time is one of its dimensions. 6. Learning is responsive to incentives. In most cases positive incentives such as rewards are most effective than negative incentives such as punishments. 7. Learning is always concerned with goals. These goals can be expressed in terms of observable behaviour. 8. Interest & learning are positively related. The individual learns bet those things, which he is interested in learning. Most boys find learning to play football easier than learning to add fractions. 9. Learning depends on maturation and motivation.
  • 10.
    Types of Learning Learninghas been classified in many ways.Informal, formal and non-formal learning: Depending on the way of acquiring it learning may be informal, formal or non-formal. • Informal learning is incidental. It takes place throughout life. It is not planned. • Formal learning is intentional and organized. It takes place in formal educational institution. • Non-formal is also intentional & organized. It is flexible.
  • 11.
    Concept of Learning •Learning is a relatively permanent change in, or acquisition of knowledge, understanding or behaviour. There are three ways of learning, they’re Transmission, Reception and Construction
  • 12.
    Transmission • Transmission isthe process by which information, knowledge, ideas and skills are taught to others through purposeful, conscious telling, demonstration, and guidance. • While historically this is the most traditional and, currently, the most predominate method of instruction, unfortunately we are finding out that while prominent in schools, it is not very effective in relation to long-term retention.
  • 14.
    Reception • Reception isthe conscious choice to learn. Material in this category is relevant or interesting to the learner. • This method includes exploring, experimenting, self-instruction, inquiry, and general curiosity. • As reception implies an emotional commitment on the part of the learner, it is a more effective process than transmission.
  • 15.
    Construction • Construction isthe result of patterning, structuring, and the construction of new ideas and meanings that did not exist before, but which emerge from the brain through thoughtful reflection, insight and creative expression or group interactions. • This form of learning accounts for the internal capacities of synthesis, creativity, intuition, wisdom, and problem-solving. • This method is greatly dependent on the allocation of time, and opportunities to reflect and construct new knowledge.
  • 17.
    Difference Transmission of KnowledgeConstruction of Knowledge
  • 18.
    Transmission & Receptionof Knowledge Construction Of Knowledge Covering Syllabus Meaningful Learning Based on- transmission theory of communication Based on- cognitive psychology (constructivism) Curriculum- is fixed Curriculum -Human Construction of Knowledge Source of knowledge- is owned by the teacher Source of knowledge- is owned by the group Role of Teacher- Information Presenter Role of Teacher- Agent of Change Role of Student- Container Role of Student- Active Respondent Knowledge Becomes- External Information Knowledge Becomes- Product of Mind. Evaluation- Test the student Evaluation- Test the Teacher Activities- Listening, Reading, Memorizing Activities- Doing, Thinking, Talking, Exploring
  • 20.
    Definition of Knowledge •facts, information, and skills acquired through experience or education; the theoretical or practical understanding of a subject.
  • 21.
    Let us seehow the knowledge comes…. Data Information Knowledge Wisdom
  • 22.
    Types of Knowledge 1.Factual, Conceptual, Procedural, Meta-cognitive 2. The first two types factual and conceptual, constitute knowledge of what and the last two type, procedural and metacognitive constitute knowledge of how to. 3. Similarly, factual and procedural knowledge constitute low level knowledge whereas conceptual and metacognitive constitute high level knowledge.
  • 23.
    Factual Knowledge The basicelements that students must know to be acquainted with a discipline or solve problems in it. a. Knowledge of terminology b. Knowledge of specific details and elements
  • 24.
    Conceptual Knowledge The interrelationshipsamong the basic elements within a larger structure that enable them to function together. a. Knowledge of classifications and categories b. Knowledge of principles and generalizations
  • 25.
    Procedural Knowledge How todo something; methods of inquiry, and criteria for using skills, algorithms, techniques, and methods a. Knowledge of subject-specific skills and algorithms b. Knowledge of subject-specific techniques and methods c. Knowledge of criteria for determining when to use appropriate procedures
  • 26.
    Meta cognitive Knowledge Knowledgeof cognition in general as well as awareness and knowledge of one's own cognition. a. Strategic knowledge b. Knowledge about cognitive tasks, including appropriate contextual and conditional knowledge c. Self-knowledge
  • 27.
    • Metacognition appearsto be one of the most powerful predictors of learning. Metacognition is thinking about thinking, knowing “what we know” and “what we don’t know”. • Being aware of one’s own learning and memory capabilities and of what learning tasks can realistically be accomplished. • Knowing which learning strategies are effective and which are not. Planning an approach to a learning task that is likely to be successful. • Metacognition also thinks about one's own thinking process such as study skills, memory capabilities, and the ability to monitor learning. • This concept needs to be explicitly taught along with content instruction. • Meta cognitive knowledge is about our own cognitive processes and our understanding of how to regulate those processes to maximize learning.
  • 28.
    EDUCATIONAL IMPLICATIONS • Teachershould guide students to observe things properly, ask thought provoking questions. • Teacher should give them opportunity to express themselves. • Teacher should inculcate good exemplars of life’s of saints like Swami Vivekananda, Ramakrishna Gokhale, etc.
  • 30.
  • 31.
    What is it??? •Bloom’s Taxonomy is a chart of ideas 25-Oct-21 31 Named after the creator, Benjamin Bloom A Taxonomy is an arrangement of ideas or a way to group things together
  • 32.
  • 33.
    Three Domains ofLearning 25-Oct-21 33 • Cognitive Domain “Thinking” • Affective Domain “Feeling” • Psychomotor Domain “Doing”
  • 34.
    Who is Dr.Benjamin Bloom?? • He was a teacher, thinker, & inventor • He worked at a college • He created a list about how we think about thinking… you may want to read that again! 25-Oct-21 34 1913-1999
  • 35.
    Bloom (1956) proposedthat knowing is composed of six successive levels arranged in a hierarchy- 25-Oct-21 35 35 1. Knowledge 2. Comprehension 3. Application 4.Analysis 5. Synthesis 6. Evaluation
  • 36.
    The levels ofthinking • There are six levels of learning according to Dr. Bloom • The levels build on one another. The six levels all have to do with thinking. • Level one is the lowest level of thinking of thinking • Level six is the highest level of thinking 25-Oct-21 36 Knowledge Comprehension Application Analysis Synthesis Evaluation
  • 37.
    Knowledge or Remembering •Knowledge is defined as the remembering of previously learned material. • This may involve the recall of a wide range material, from specific facts to complete theories, but all that is required is for the student to bring to mind the appropriate information. • Knowledge represents the lowest level of learning • outcomes in the cognitive domain. • observation and recall of information • knowledge of dates, events, places • knowledge of major ideas • mastery of subject matter • Key words: list, define, tell, describe, identify, show, label, collect, examine, tabulate, quote, name, who, when, where, etc. 25-Oct-21 37
  • 38.
    Comprehension or Understanding •Comprehension is defined as the ability to grasp the meaning of material. This may be shown by translating material from one form to another These learning outcomes go one step beyond the simple remembering of material, and represent the lowest level of understanding. • understanding information • grasp meaning • translate knowledge into new context • interpret facts, compare, contrast • order, group, infer causes • predict consequences • Key words: summarize, describe, interpret, contrast, predict, associate, distinguish, estimate, differentiate, discuss, extend 25-Oct-21 38
  • 39.
    Application or Applying •use information • use methods, concepts, theories in new situations • solve problems using required skills or knowledge • Key words: apply, demonstrate, calculate, complete, illustrate, show, solve, examine, modify, relate, change, classify, experiment, discover 25-Oct-21 39
  • 40.
    Analysis or Analyzing •Analysis refers to the ability to break down material into its component parts so that its organizational structure may be understood. • seeing patterns • organization of parts • recognition of hidden meanings • identification of components • Key words: analyze, separate, order, explain, connect, classify, arrange, divide, compare, select, explain, infer 25-Oct-21 40
  • 41.
    Synthesis or Creating •use old ideas to create new ones • generalize from given facts • relate knowledge from several areas • predict, draw conclusions • Key words: combine, integrate, modify, rearrange, substitute, plan, create, design, invent, what if?, compose, formulate, prepare, generalize, rewrite 25-Oct-21 41
  • 42.
    Evaluation or Evaluating •Evaluation is concerned with the ability to judge the value of material (statement, novel, poem, research report) for a given purpose. The judgments are to be • based on definite criteria. • making judgments about the value of ideas or materials • making judgments on the basis of specific standards and criteria • compare and discriminate between ideas • assess value of theories, presentations • make choices based on reasoned argument • verify value of evidence • recognize subjectivity • Key words assess, decide, rank, grade, test, measure, recommend, convince, select, judge, explain, discriminate, support, conclude, compare, summarize 25-Oct-21 42
  • 43.
    25-Oct-21 43 Cognitive Domain Affective Domain Psychomotor Domain KnowledgeInternalize Imitation Comprehension Conceptualize Manipulation Application Value Perfection Analysis Respond Articulation Synthesis Receive Naturalization Evaluation
  • 44.
    Review 25-Oct-21 44 Cognitive AffectivePsychomot or Thinking Feeling Doing Head Heart Hands
  • 45.
  • 46.
    New names?? • Andersonhas renamed these levels to make them easier to remember • Some people even switch the last two levels around 25-Oct-21 46 Knowledge- Remembering Comprehension- Understanding Application- Applying Analysis- Analyzing Synthesis- Creating Evaluation- Evaluation
  • 47.
    Creating Generating new ideas,products, or ways of viewing things Evaluating Justifying a decision or course of action Analysing Breaking information into parts to explore understandings and relationships Applying Using information in another familiar situation Understanding Explaining ideas or concepts Remembering Recalling information 25-Oct-21 47 Anderson’s Taxonomy
  • 48.
    PROCESS OF CREATINGKNOWLEDGE REPRESENTATIONS AS A MEANS OF COMMUNICATION, WAYS/ MODES OF REPRESENTING KNOWLEDGE, CONCEPT MAPPING, DESIGNING DIAGRAMS SUCH AS: CLASSIFICATION, HIERARCHY, STRUCTURAL CHARTS, MODELS, SIMULATIONS.
  • 49.
    CONCEPT MAPPING • Conceptmapping is a type of structured conceptualization which can be used by groups to develop a conceptual framework which can guide evaluation or planning. (Trochim, 2003) • A concept map or conceptual diagram is a diagram that depicts suggested relationships between concepts It is a graphical tool that instructional designers, engineers, technical writers and others use to organize and structure knowledge. • Concept mapping is a technique that allows you to understand the relationships between ideas by creating a visual map of the connections. • Concept maps offer a method to represent information visually. It is easier for the brain to make meaning when information is presented in visual formats. This is why a picture is worth a thousand words. • The process for concept mapping always starts with a topic or question that the rest of the concept map is focused on. The idea or question is then explored further in a downward hierarchical structure by making relations between the concepts. This is why people may refer to concept maps as "context dependent."
  • 50.
    Need and Importance •Concept mapping serves several purposes, helping students: • Brainstorm and generate new ideas • Discover new concepts and label propositions that connect them • More clearly communicate ideas, thoughts and information • Integrate new concepts with older concepts • Enhance knowledge on any topic and evaluate the information
  • 51.
    Uses of ConceptMapping • Exploring relationships between concepts • Note Taking • Summarising *usually concepts* • Getting an overview of a certain topic • Sorting New Knowledge • Learning to learn ie. study skills
  • 52.
    Types of ConceptMaps Concept Maps Spider Maps Hierarchical Maps Flow Chart System Maps
  • 53.
    Spider Maps • Centralconcept covered all points around it. Advantages of Spider Map - • Easy to configure. • All data is organized around a unified theme • Easy to read. Disadvantages of Spider Map - • Difficult to show relationships without making the map very messy and hard to read. • Doesn’t allow for integration of all data and the relationships among data.
  • 55.
    Hierarchical/Chronological Concept Maps Gives theinfo in the form of hierarchy. Advantages to Hierarchical or Chronological Maps - • Follow a definite pattern. • Most general data is located at the top and moves to the most specific. • Easy to read. Disadvantages- • Shows no interrelationship between data. • Does not allow for critical thinking and thus limited problem solving.
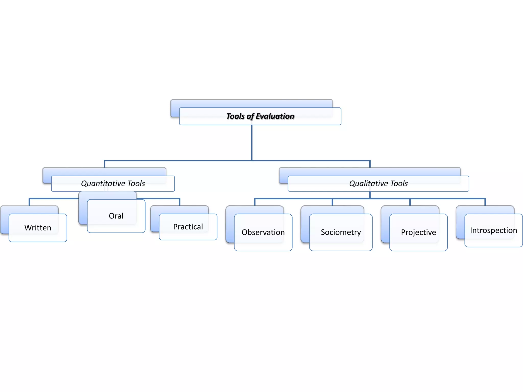
  • 56.
    Tools of Evaluation QuantitativeTools Written Oral Practical Qualitative Tools Observation Sociometry Projective Introspection
  • 57.
    Flow chart Gives theinfo in the form of directional flow chart. Advantages of Flow Chart - • Easy to read. • Information is organized in a logical, ordered fashion. Disadvantages of Flow Chart - • Very minimal data noted on concept map. • Lack of critical thinking and clinical reasoning skills used. • Usually very incomplete.
  • 59.
    Systems Map Also knownas Bedsheet Map. Complete map covers all the related aspects of particular concept. Advantages of Systems Map - • Very complete. • Includes all data on the map and shows many relationships between the data. • Uses critical thinking skills along with problem solving skills. • Links theory and practice very well. Disadvantages of Systems Map- • With critical clients map can get very involved and sometimes difficult to read due to the number of relationships noted. • Takes more time to complete.
  • 61.
    Knowledge Representation • Weunderstand by ‘knowledge’ all kinds of facts about the world. • Knowledge is necessary for intelligent behavior. • Representation of common knowledge • The ability of a knowledge-based system to trade off computational efficiency for accuracy of inferences • Its ability to represent and manipulate uncertain knowledge and information.
  • 62.
    Ways/ modes ofrepresenting knowledge – Classification – Hierarchy – Structural Charts – Models – Simulations.
  • 63.
    Classification • The definitionof classifying is categorizing something or someone into a certain group or system based on certain characteristics. • An example of classifying is assigning plants or animals into a kingdom and species. • An example of classifying is designating some papers as "Secret" or "Confidential."
  • 65.
    Heirarchy • a systemin which members of an organization or society are ranked according to relative status or authority. • Heirarchy describes a system that organizes or ranks things, often according to power or importance. ... Also known as a pecking order or power structure, a hierarchy is a formalized or simply implied understanding of who's on top or what's most important.
  • 67.
    CHARTS • A chart,also called a graph, is a graphical representation of data, wherein "the data is represented by symbols, such as bars in a bar chart, lines in a line chart, or slices in a pie chart".[1] A chart can be • represent tabular numeric data, functions or some kinds of qualitative structure and provides different info. • The charts used in classroom by students are the material which include the topics which are been presented which help of pictures, symbols, diagram, some process etc.
  • 69.
    STURUCTURES • Structure isan arrangement and organization of interrelated elements in a material object or system, or the object or system so organized. • Material structures include man-made objects such as buildings and machines and natural objects such as biological organisms, minerals and chemicals.
  • 71.
    MODELS • A three-dimensionalrepresentation of a person or thing or of a proposed structure, typically on a smaller scale than the original. • Modeling is an instructional strategy in which the teacher demonstrates a new concept or approach to learning and students learn by observing. • Research has shown that modeling is an effective instructional strategy in that it allows students to observe the teacher’s thought processes. Using this type of instruction, teachers engage students in imitation of particular behaviors that encourage learning. • Research has shown that modeling can be used across disciplines and in all grade and ability level classroom serving.
  • 73.
    Simulations • A simulationis the imitation of the operation of a real-world process or system over time. ... Often, computers are used to execute the simulation. Simulation is used in many contexts, such as simulation of technology for performance tuning or optimizing, safety engineering, testing, training, education, and video games.
  • 75.
    Advantages of Classification,Hierarchy, Structural Charts, Models, Simulations. • All the different charts, structures and models help the students in best understanding or comprehension of the topic. • They can co-relate the new knowledge to the previous knowledge and create their own knowledge. • Teachers can explain the concepts whit help of them easily.
  • 76.
    Concept of Teaching •Various Definitions Of Teaching • Teaching As Complex Activity • Pre-active, Interactive & Post Active Stages Of Teaching • Role of Teacher in Teaching-Learning Situations
  • 77.
    Teaching • Teaching meansinteraction of teacher and students. They participate for their mutual benefits. Both have their own objective.
  • 78.
    Teaching Definition • (1)H C Morrison:- Teaching is an intimate contact between the more mature personality and a less mature one. • (2) Jackson:- Teaching is a face to face encounters between two or more persons, one of whom ( teacher) intends to effect certain changes in the other participants ( students). • (3) J B Hough and James K Duncan:- Teaching is an activity with four phases, a curriculum planning phase, an instructing phase, and an evaluating phase. This definition presents the organizational aspect by which we can describe and analyze the teaching process. • (4) N.L. Gage ( Democratic point of view ):- Teaching is interpersonal influence aimed at changing the behavior potential of another person. • (5) Clerk:- Teaching refers to activities that are designed and performed to produce in students behavior.
  • 79.
    Three Viewpoints ofTeaching (a) Authoritarian:- • Teaching is an activity of memory level only • This teaching does not develop thoughts and attitude in the students. • Is known as thoughtless teaching • This teaching is teachers centric criticism of the teachers. (b) Democratic teaching:- • Teaching is done at understanding level. • Memory level teaching is the prerequisite (concept) is first memorized and then understand • Such teaching is known as thoughtful teaching. • According to this point of view, teaching is an interactive process, primarily involving classroom talks which takes place between teachers and student. • Here students can ask questions and criticize the teachers. • Here students can ask the questions and self-disciplined is insisted. (c) Laissez Faire Attitude:- • It is known as reflective level teaching. • It is more difficult then memory level and understanding level of teaching. • Memory level and understanding level teaching are must for the reflective level of teaching. • It is highly thoughtful activity. • In this level both students and teachers are participants. • This level produces insights.
  • 80.
    Nature and Characteristicsof Teaching • (1) Teaching is a complete social process. ... • (2) Teaching is giving information. ... • (3) teaching is an interactive process. ... • (4) Teaching is a process of development and learning. • (5) Teaching causes a change in behavior. • (6) Teaching is art as well as science.
  • 81.
    Teaching as ComplexActivity • It is not easy to make a child or person learn something and make him / her practice is throughout his/ her life. • Every student is different. They have their own unique personalities, interests, abilities, and needs. Gauging these differences can be extremely difficult. ... Teachers must be adept at utilizing data and observations, finding the appropriate resources, and meeting every student where they are. • Teaching is a complex activity that is challenging both intellectually and emotionally. It requires knowledge about the subject being taught, the curriculum, appropriate teaching and learning strategies and about the abilities, interests and personalities of the learners.
  • 83.
    Stages of Teaching PostActive Phase Interactive Phase Pre Active Phase • Follow Up • Evaluation • Class Conduction • Class Management • Planning for goals • Preparing lesson
  • 84.
    Pre Active Stageof Teaching • Selection of the Content to be taught. • Organization of the content. • Justification of Teaching Method. • Justification for Maxim of Teaching. • Decision for using appropriate tools.
  • 85.
    Interactive Stage ofTeaching • Execute the plan. • Sizing up the class • Understand Learners • Initiate Discussion • Give Response appropriately. • Conduct Activities. • Explain in simple language. • Use Teaching Aids.
  • 86.
    Post Active Stageof Teaching • Deciding the nature of Evaluation. • Selecting appropriate testing devices accordingly. • Reflecting and changing strategies for future classes.
  • 87.
    Role of Teacherin Teaching-learning Situations a) Transmitter Of Knowledge b) Model c) Facilitator d) Negotiator e) Co-learner
  • 88.
    Teacher as TransmitterOf Knowledge • This is a teacher-centered approach in which the teacher is the dispenser of knowledge, the arbitrator of truth, and the final evaluator of learning. A teacher's job from this perspective is to supply students with a designated body of knowledge in a predetermined order.
  • 89.
    Teacher As ARole Model • Teachers are founts of experience. They have already been where their students are going, undergone what they will go through and are in a position to pass along lessons, not only subject lessons but also life lessons.
  • 90.
  • 91.
    Teacher as Negotiator •Negotiation allows the learner to make decisions, in consultation with and by agreement with the teacher. It is thus a process of empowerment and a way of developing learner responsibility.
  • 92.
    Teacher as aCo-Learner • Co-learning is a manner of group learning that enhances communication skills, cultural awareness, thinking skills and so much more. Working in a group also allows students to provide checks and balances of their work on the spot, rather than finding out later, to make the workflow more efficient.
  • 93.