Fever of Unknown Origin
Objective
Terminology
Epidemiology and Etiology
Diagnostic Approach
Therapeutic Trials
Outcome
Categories of FUO
Categories of FUO
Categories of FUO
Categories of FUO
Categories of FUO
Classification
1. Classical FUO
2. Nosocomial FUO
3. Neutropenic FUO
4. HIV-Associated
New addition
Transplant FUO
Epidemiology and Etiology
Infections 30 - 60 %
Collagen Vascular Disease 20 – 35 %
Malignancies 10 – 20 %
Miscellaneous 15 – 20 %
Undiagnosed 10 – 15 %
Categories of PUO in India
Handa et al
Handa et al
(1996)
D Kejarwal et
al (2001)
Di panjan
Bhandyopadha
yay et al (2011)
Infections 43.8% 53% 53.8%
Collagen Vascular
Disease
15.7% 11% 11%
Neoplasm 8.3% 17% 22%
Etiologies of FUO
Infection: Three major causes
Intracellular organisms. (Salmonella
Mycobacterium, Brucella)
Intravascular … SBE
Abscess .. especially occult ..
Etiologies of FUO
Infection- Tuberculosis: .. Disseminated
 Single most common infection in most PUO series
 Usually extrapulmonary or miliary, or
 Occurs in the lungs and significant pre-existing lung
disease.
 Pulmonary TB in HIV is often subtle (normal chest x-
rays 15 – 30%).→
 PPD is (+ve) < 50% of TB with FUO.
 Diagnosis often requires Bx of LN/Liver/Bone
marrow.
 Sputum smear (+) only15- 25%
Etiologies of FUO
Bacterial Endocarditis:
 Culture remains negative in 5-30% of patient.
 Culture negative is likely with the following organisms:
 Coxiella burnetii no growth.→
 HACEK group incubate blood 7 – 21 days→
 Brucella } Special media/
 Legionelle } long time
 Mycoplasma/Chlamydia }
 Fungal usually sterile→
 Peripheral signs may not be detected.
 Right-side Endocarditis Lack murmurs self antibiotics→ → →
growth (-ve).
Etiologies of FUO
Abscess:
 Usually located in abdomen or pelvis.
 Secondary to appendicitis or diverticulitis.
 Pyogenic liver abscess usually follow biliary tract dis./abd.
Suppuration.
 Splenic abscess is usually secondary to hematogenous
seeding.
 Perinephric or renal abscess is usually secondary to UTI.
 Subphrenic Abscess
 Retroperitoneal Abscess
 Paravertebral Abscess
Etiologies of FUO
Collagen-Vascular-Disease
You need to recognize the syndrome otherwise no
diagnosis
 SLE
 Still’s disease (young or adult)—23-50%
 Giant cell arteritis } 15% of PUO→
 Polymyalgia Rheumatica }
 Behcet’s Disease
 Relapsing polychondritis
Etiologies of FUO
Malignancy
 Lymphoma … Fever is a presenting feature
 Leukemia … M. Myeloma
 Renal cell carcinoma …
 HCC or secondary metastasis to the liver
Benign Neoplasm
Etiologies of FUO
Miscellaneous Causes: (Non-Infectious)
 Vascular Causes:
 Pulmonary Emboli
 50% are febrile
 Fever is < 39o
C
 Patient typically has predisposing factors cancer or recent→
immobility.
 Hematoma in closed space
 When it cause PUO usually arise from hemorrhage in the→
retroperitoneal space or within the wall of an aneurysm or
dissection of the thoracic or abdominal aorta.
Etiologies of FUO
Hyperthyroidism
 Occasionally cause PUO most frequently diagnosed clinically.→
 Often accompanied by weight loss.
Familial Mediterranean Fever
 Recurrent fever
 Arthritis pain out of proportional to signs
 Polyserositis (peritonitis … may be pleuritis)
 Leukocytosis
 Not always hereditary
Etiologies of PUO
Factitious Fever
Febrile PUO
In one study … 9% of cases of PUO
 False fever: thermometer manipulation using external
heat or substitute thermometer.
 H/O Psychiatric illness
 Increasing somewhat in elderly …
Generally young women with connection to health care
… often NURSES.
Miscellaneous Causes of FUO
Cerebrovascular accident, brain tumour,
encephalitis
Sweet’s syndrome
Gout, Pseudogout
Kawasaki’s syndrome, Kikuchi’s syndrome
Crohn’s disease, ulcerative colitis
 Sarcoidosis, Granulomatous hepatitis,Alcoholic
Hepatitis
Drug fever
Deep vein thrombosis
Allopurinol
Barbiturates
Carbamazepine
Cimetidine
Cephalosporins
Erythromycin
Heparin
Hydralazine
Hydrochlorothiazide
Isoniazid
Minocycline
Methyldopa
Nifedipine
Nitrofurantoin
Penicillin
Phenytoin
Procainamide
Quinidine
Rifampicin
Sulphonamides
Drug-induced fever
Drug Fever
 No characteristic fever pattern
was observed.
 Maximum temperatures
ranged from 38°C to 43°C
 The mean lag time between
initiation of a drug and the
onset of fever was 21 days, but
lag times varied considerably.
 Alpha methyldopa and
quinidine were the two drugs
most commonly implicated,
but antimicrobials (as a
group) were responsible for
the largest number of
episodes.
EpisodesEpisodes
in Dallasin Dallas
(n=51)(n=51)
EpisodesEpisodes
in Lit.in Lit.
(n=97)(n=97)
TotalTotal
EpisodesEpisodes
(n=148)(n=148)
nn nn %%
Gender (male/female)Gender (male/female) 27/1827/18 53/4453/44 56/4456/44
Hx of atopic diseaseHx of atopic disease 00 33 22
Previous hx of drug allergyPrevious hx of drug allergy 44 1212 1111
Fever patterns reportedFever patterns reported
ContinuousContinuous
RemittentRemittent
IntermittentIntermittent
HecticHectic
5151
00
1919
66
2626
4141
99
77
1313
1212
6262
1010
2828
2121
4141
RigorsRigors 2626 5252 5353
Relative bradycardiaRelative bradycardia 55 44 1111
HypotensionHypotension 66 2121 1818
RashRash
PruritusPruritus
2020
1111
66
00
1818
77
Leukocytosis (>10K)Leukocytosis (>10K) 1111 00 77
Eosinophilia (>300/mmEosinophilia (>300/mm33
)) 2121 1212 2222
HematologicHematologic 11 1212 99
DeathsDeaths 22 44 44
Mackowiak and LeMaistre Ann Intern Med 1997;106:728
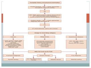
Diagnostic Approach
Careful History
Physical Examination (repeated)
Diagnostic Testing
History
Verify the presence of fever:
Duration & Pattern of Fever
Tertian & Quartian Pattern→ Malaria
Pel-Ebstein Pattern → Lymphoma
Pulse-Temp Dissociation → Typhoid/Brucellosis
History
Family History:
 Scrutinized for possible infectious or hereditary
disorders
 Tuberculosis
 FMF
Past Medical Condition:
Lymphoma,Rheumatic Fever,Still’s Disease,Behcet’s
Disease may recur→
Travel History
Work Environment
Exposure to sexual partner … HIV, Syphilis
Illicit drug abuse (IV) … Infective endocarditis,
Hepatitis … HIV
Historical clues
Headche:
Malaria , Mycoplasma, Leptospirosis, Qfever
Temporal arteritis ,Ch .Meningitis,,
Abd.Complaints:
Liver & intra abdominal abscess,lymphoma &
Carcinoma,IBD, PAN
Backpain:
Abscess,Myeloma,Metastasis, Osteomyelitis,
Potts spine
Animal Contact:
Brucellosis, Lepto,Psittacosis, Cat Scratch Fever
Physical Examination
Examine for Lymphadenopathy
Thyroid examination
Temporal Artery examination
Sinus tenderness
Physical Examination
Examine the Skin:
 Rash:
 SLE ….. All types of rashes is described
 Still’s Disease Evanescent erythematous rash over the trunk
 Infective Endocarditis (Janeway’s lesion)
 Typhoid Fever … rose spots over abdomen
 Osler’s Nodes: Painful nodule on the pads of toes & fingers →
Infective Endocarditis
Physical Examination
Examine for Oral Ulcer
 SLE
 Behcet’s Syndrome
Examine for Arthritis
Examine the Fundus
 Roth’s spots (white-centered haemorrhage) Infective→
Endocarditis
 Yellowish-white choroidal lesion Tuberculosis→
 Choriodoretinitis Active Toxo or CMV in HIV patient.→
Physical Examination
Examine :
 Liver & Spleen:
 Legs
 Teeth
 PR
Diagnostic Testing-Initial Workup
Complete Blood Count
 Anemia if present Suggest a serious underlying→
disease
 Leukocytosis with bands Occult bacterial infection→
 Leucopenia and Lymphopenia Advanced HIV→
 Leukoerythroblastic Anemia Disseminated TB→
 Thrombocytopenia Malaria/Leukemia→
 Peripheral Blood Malaria→
Diagnostic Testing
 ESR
 If elevated significant inflammatory process→
 Greatest use in establishing a serious underlying disease,
esp. if v. high ESR > 100 mm/h …→
Tuberculosis,Myeloma,Temporal arteritis
CRP-closely associated with inflammatory process
• ESR & CRP is elevated in:
• 1.Bacterial Infection 2. Neoplasm
3.Immunological-mediated inflammatory states
4.Tissue infarction
Diagnostic Testing
Smear studies
Urinalysis
LFT
Sputum examination
PPD Skin Test
Chest X ray
USG
Culture –Blood , , Sputum, Urine
Diagnostic Testing- Second Evaluation
Blood Testing
 Anti-nuclear Antibodies
 Rheumatoid Factor
 CMV & EBV Antibody … IgM
 Brucellosis AB titre
 Thyroid Function Test
 HIV Screening
Diagnostic Testing- Second Evaluation
 CT-Scan CT scan chest→
 Mediastinal mass Tuberculosis/Lymphoma/ Sarcoidosis→
 Dorsal Spine Spondylitis and disc space disease→
 CT-Scan Abdomen very effective to visualize→
 All types of abscesses
 Retroperitoneal tumor, lymph node or haematoma
 ECHO
 Bone Marrow Aspiration & Culture
 Colonoscopy & Biopsy
 Radionucletide scans
 PET scan
Therapeutic Trials
Limitations and risk of empirical therapeutic trials:
 Rarely specific
 Underlying disease may remit spontaneously false
impression of success.
 Disease may respond partially and this may lead to delay in
specific diagnosis.
 Side effect of the drugs can be misleading.
Therapeutic Trials
Antimicrobial Trials:
 Expected to suppress, but not cure, an infectious process
such as abscess may have false feeling of response.→
 Failure to have quick response does not mean wrong→
diagnosis:
 Endocarditis
 Pelvic inflam. Disease
 Typhoid Fever
Start early in certain conditions- Cirrhosis , Asplenia ,
Biologic Therapy, on Immuno Suppressive,Travel
Exposure
Therapeutic Trials
Empirical Drug:
 Suspected Tuberculosis
 Culture-negative Endocarditis
 Vasculitis
 Temporal Arteritis
 Neutropenia
 HIV
Therapeutic Trials
Empiric drug trial for suspected T.B:
 Presence of granuloma on Bx before culture result.
 Elderly or immunocompromised patient with (+ve) TB skin
test and deteriorating clinical condition.
 No drug for stable patient without any suggestive features
laboratory result.
Therapeutic Trials
Empiric drug trial for suspected culture:

(-ve) Endocarditis:
 Patient with new or changing murmur or peripheral signs of
endocarditis.
Therapeutic Trials
Empiric drug trials for suspected Vasculitis:
 Elderly with weight loss and any symptoms suggestive
(headache, visual disturbance, jaw claudication) and ESR >↑
50 mm/hr →
 Patient above 50 yrs who is c/o muscle pain and stiffness
around hip and shoulder with ESR↑ →
 Ongoing vasculitis
Dramatic response is enough to establish the DX.
NSAIDS & Colchichine
Prognosis
It depends on:
 Cause of fever
 Nature of the underlying disease(s) BUT .. Generally
poor in:
 Elderly
 Neoplasm
Diagnostic delay has adverse effect in:
 Intra Abdominal Infection
 Miliary Tuberculosis
 Recurrent Pulmonary Emboli
 Disseminated Fungal Infection
 Temporal Arteritis
Outcome
If the cause of fever remains elusive repeat history→
and examination.
5 – 15% of cases The diagnosis remain obscure.→
However, most of these patients defervesce without
treatment no disease later.→
Thank You
Maculopapular Erythematous
Enterovirus
EBV, CMV, Toxoplasma gondii
HIV
Colorado tick fever
Salmonella thyphi
Leptospira interrogans
Measles virus
Rubella virus
Hepatitis B virus
Treponema pallidum
Parvovirus B19
Human herpesvirus 6
Infections producingInfections producing Fever and RushFever and Rush 1.1.
Vesicular
Varicella-zooster
Herpes simplex virus
Coxackie A virus
Vibrio vulnificus
Cutaneous petechiae
Neisseria gonorrhoea
N. meningitidis
Rickettsia rickettsii (RMSF)
Ehrlichia chaffeensis
Echoviruses
Viridans-streptococci (endocarditis)
Infections producingInfections producing Fever and RFever and Raashsh 2.2.
Diffuse erythroderma
Group A streptococci (scarlet fever, toxic shock
syndr.)
Staphylococcus aureus (toxic shock syndr.)
Distinctive rash
Ecthymia gangrenosum – Pseudomonas
aeruginosa
Erythema chronicum migrans – Lyme disease
Mucous membrane lesions
Vesicular pharyngitis – Coxackie A virus
Palatal petechiae – rubella, EBV, Scarlet fever
Erythema – toxic shock syndr.
Oral ulceronodular lesion – Histoplasma
capsulatum
Infections producingInfections producing Fever and RFever and Raashsh
Viral Measles
Rubella
Hepatitis B
Bacterial Scarlet fever
Brucellosis
Leptospirosis
Tuberculosis
Syphilis
Lyme disease
Infections withInfections with Fever and LymphadenomegalyFever and Lymphadenomegaly
(generalized)(generalized)
MISCELLANEOUS CAUSES
- drug-induced fever
- sarcoidosis
LM. Tierney (ed). Current Medical Diagnosis & Treatment. McGraw-
Hill, 2005
MISCELLANEOUS CAUSES
- drug-induced fever
- sarcoidosis
- Whipple's disease
LM. Tierney (ed). Current Medical Diagnosis & Treatment. McGraw-
Hill, 2005
MISCELLANEOUS CAUSES
- drug-induced fever
- sarcoidosis
- Whipple's disease
- familial Mediterranean fever
LM. Tierney (ed). Current Medical Diagnosis & Treatment. McGraw-
Hill, 2005
MISCELLANEOUS CAUSES
- drug-induced fever
- sarcoidosis
- Whipple's disease
- familial Mediterranean fever
- recurrent pulmonary emboli
LM. Tierney (ed). Current Medical Diagnosis & Treatment. McGraw-
Hill, 2005
MISCELLANEOUS CAUSES
- drug-induced fever
- sarcoidosis
- Whipple's disease
- familial Mediterranean fever
- recurrent pulmonary emboli
- alcoholic hepatitis
LM. Tierney (ed). Current Medical Diagnosis & Treatment. McGraw-
Hill, 2005
MISCELLANEOUS CAUSES
- drug-induced fever
- sarcoidosis
- Whipple's disease
- familial Mediterranean fever
- recurrent pulmonary emboli
- alcoholic hepatitis
- Thyroiditis
LM. Tierney (ed). Current Medical Diagnosis & Treatment. McGraw-
Hill, 2005
MISCELLANEOUS CAUSES
- drug-induced fever
- sarcoidosis
- Whipple's disease
- familial Mediterranean fever
- recurrent pulmonary emboli
- alcoholic hepatitis
- Thyroiditis
- Castleman disease
LM. Tierney (ed). Current Medical Diagnosis & Treatment. McGraw-
Hill, 2005
MISCELLANEOUS CAUSES
- drug-induced fever
- sarcoidosis
- Whipple's disease
- familial Mediterranean fever
- recurrent pulmonary emboli
- alcoholic hepatitis
- Thyroiditis
- Castleman disease
- factitious fever
LM. Tierney (ed). Current Medical Diagnosis & Treatment. McGraw-
Hill, 2005
Etiologies of PUO
Alcoholic Hepatitis
 Often unsuspected pt. deny→
 Fever is usually low grade < 38.5o
C
 May have jaundice and hepatomegaly.
 AST > ALT 2:1 AST < 500↑
 Leukocytosis is often there.
 If you do not think about it in the right time and with the
right patient … then you will be troubled and will work a lot
in order to get the etiology.
Diagnostic Testing
 ↑ High ESR lacks specificity:→
 Drug Reaction }
 Thrombophlebitis } may cause very high ESR
 Nephrotic Syndrome }
 Normal ESR significant inflammatory process is→ absent with
exception.
Diagnostic Testing
Laparoscopy
 To visualize and biopsy the pathology in the abdomen
suggestive of:
e.g. Tuberculous peritonitis
Peritoneal carcinomatosis
Biopsy
 Enlarged lymph node
 Granulomatous disease (Tuberculosis)
 Metastatic carcinoma
 Others
Diagnostic Testing- Biopsy
 Hepatomegaly or Abnormal LFT
 Hepatic Granuloma
 Non-caseating: Tuberculosis/Sarcoidosis & Brucellosis
 Caseating: Tuberculosis
 Bone Marrow
 Granuloma ± Tubercle Bacilli Tuberculosis→
 Aplastic Cells Leukemia→
 Leishmania Bodies Kala-Azar→
 Atypical Cells Lymphoma→
 Atypical Plasma Cells M. myeloma→
 Temporal Artery Giant Cell Arteritis→
 Pleural or Pericardial Extrapulmonary Tuberculosis→
Diagnostic Testing
Cultures
 Blood
 Obtain more than 3 blood cultures from separate venipunctures
over 24 hr period if you are suspecting inf. Endocarditis prior
antimicrobial use.
 Incubate the blood for 4 weeks, to detect the presence of SBE &
Brucellosis
 Sputum: For Tuberculosis
Diagnostic Testing
Imaging Studies: … Chest x-ray:
 Miliary shadows Disseminated tuberculosis→
 Atelectasis } 1. Liver
↑ Hemi diaphragm } Abscess 2. Spleen
Pleural Effusion } 3. Pancreatic
4. Subphrenic
 Mediastinal mass Lymphoma/Tuberculosis/ Sarcoid→
 If CXR is (N) Repeat on weekly basis→
 USG
Management of FUO
Withhold therapy until the cause is found
Exceptions:
 Neutropenic Fever
 Unstable hospitalized patient
 Corticosteroids in suspected Temporal Arteritis
 HIV Patients
Fever of unkown origin

Fever of unkown origin

  • 1.
  • 2.
  • 3.
  • 4.
  • 5.
  • 6.
  • 7.
  • 8.
    Classification 1. Classical FUO 2.Nosocomial FUO 3. Neutropenic FUO 4. HIV-Associated New addition Transplant FUO
  • 9.
    Epidemiology and Etiology Infections30 - 60 % Collagen Vascular Disease 20 – 35 % Malignancies 10 – 20 % Miscellaneous 15 – 20 % Undiagnosed 10 – 15 % Categories of PUO in India Handa et al Handa et al (1996) D Kejarwal et al (2001) Di panjan Bhandyopadha yay et al (2011) Infections 43.8% 53% 53.8% Collagen Vascular Disease 15.7% 11% 11% Neoplasm 8.3% 17% 22%
  • 10.
    Etiologies of FUO Infection:Three major causes Intracellular organisms. (Salmonella Mycobacterium, Brucella) Intravascular … SBE Abscess .. especially occult ..
  • 11.
    Etiologies of FUO Infection-Tuberculosis: .. Disseminated  Single most common infection in most PUO series  Usually extrapulmonary or miliary, or  Occurs in the lungs and significant pre-existing lung disease.  Pulmonary TB in HIV is often subtle (normal chest x- rays 15 – 30%).→  PPD is (+ve) < 50% of TB with FUO.  Diagnosis often requires Bx of LN/Liver/Bone marrow.  Sputum smear (+) only15- 25%
  • 12.
    Etiologies of FUO BacterialEndocarditis:  Culture remains negative in 5-30% of patient.  Culture negative is likely with the following organisms:  Coxiella burnetii no growth.→  HACEK group incubate blood 7 – 21 days→  Brucella } Special media/  Legionelle } long time  Mycoplasma/Chlamydia }  Fungal usually sterile→  Peripheral signs may not be detected.  Right-side Endocarditis Lack murmurs self antibiotics→ → → growth (-ve).
  • 13.
    Etiologies of FUO Abscess: Usually located in abdomen or pelvis.  Secondary to appendicitis or diverticulitis.  Pyogenic liver abscess usually follow biliary tract dis./abd. Suppuration.  Splenic abscess is usually secondary to hematogenous seeding.  Perinephric or renal abscess is usually secondary to UTI.  Subphrenic Abscess  Retroperitoneal Abscess  Paravertebral Abscess
  • 14.
    Etiologies of FUO Collagen-Vascular-Disease Youneed to recognize the syndrome otherwise no diagnosis  SLE  Still’s disease (young or adult)—23-50%  Giant cell arteritis } 15% of PUO→  Polymyalgia Rheumatica }  Behcet’s Disease  Relapsing polychondritis
  • 15.
    Etiologies of FUO Malignancy Lymphoma … Fever is a presenting feature  Leukemia … M. Myeloma  Renal cell carcinoma …  HCC or secondary metastasis to the liver Benign Neoplasm
  • 16.
    Etiologies of FUO MiscellaneousCauses: (Non-Infectious)  Vascular Causes:  Pulmonary Emboli  50% are febrile  Fever is < 39o C  Patient typically has predisposing factors cancer or recent→ immobility.  Hematoma in closed space  When it cause PUO usually arise from hemorrhage in the→ retroperitoneal space or within the wall of an aneurysm or dissection of the thoracic or abdominal aorta.
  • 17.
    Etiologies of FUO Hyperthyroidism Occasionally cause PUO most frequently diagnosed clinically.→  Often accompanied by weight loss. Familial Mediterranean Fever  Recurrent fever  Arthritis pain out of proportional to signs  Polyserositis (peritonitis … may be pleuritis)  Leukocytosis  Not always hereditary
  • 18.
    Etiologies of PUO FactitiousFever Febrile PUO In one study … 9% of cases of PUO  False fever: thermometer manipulation using external heat or substitute thermometer.  H/O Psychiatric illness  Increasing somewhat in elderly … Generally young women with connection to health care … often NURSES.
  • 19.
    Miscellaneous Causes ofFUO Cerebrovascular accident, brain tumour, encephalitis Sweet’s syndrome Gout, Pseudogout Kawasaki’s syndrome, Kikuchi’s syndrome Crohn’s disease, ulcerative colitis  Sarcoidosis, Granulomatous hepatitis,Alcoholic Hepatitis Drug fever Deep vein thrombosis
  • 20.
  • 21.
    Drug Fever  Nocharacteristic fever pattern was observed.  Maximum temperatures ranged from 38°C to 43°C  The mean lag time between initiation of a drug and the onset of fever was 21 days, but lag times varied considerably.  Alpha methyldopa and quinidine were the two drugs most commonly implicated, but antimicrobials (as a group) were responsible for the largest number of episodes. EpisodesEpisodes in Dallasin Dallas (n=51)(n=51) EpisodesEpisodes in Lit.in Lit. (n=97)(n=97) TotalTotal EpisodesEpisodes (n=148)(n=148) nn nn %% Gender (male/female)Gender (male/female) 27/1827/18 53/4453/44 56/4456/44 Hx of atopic diseaseHx of atopic disease 00 33 22 Previous hx of drug allergyPrevious hx of drug allergy 44 1212 1111 Fever patterns reportedFever patterns reported ContinuousContinuous RemittentRemittent IntermittentIntermittent HecticHectic 5151 00 1919 66 2626 4141 99 77 1313 1212 6262 1010 2828 2121 4141 RigorsRigors 2626 5252 5353 Relative bradycardiaRelative bradycardia 55 44 1111 HypotensionHypotension 66 2121 1818 RashRash PruritusPruritus 2020 1111 66 00 1818 77 Leukocytosis (>10K)Leukocytosis (>10K) 1111 00 77 Eosinophilia (>300/mmEosinophilia (>300/mm33 )) 2121 1212 2222 HematologicHematologic 11 1212 99 DeathsDeaths 22 44 44 Mackowiak and LeMaistre Ann Intern Med 1997;106:728
  • 22.
    Diagnostic Approach Careful History PhysicalExamination (repeated) Diagnostic Testing
  • 23.
    History Verify the presenceof fever: Duration & Pattern of Fever Tertian & Quartian Pattern→ Malaria Pel-Ebstein Pattern → Lymphoma Pulse-Temp Dissociation → Typhoid/Brucellosis
  • 24.
    History Family History:  Scrutinizedfor possible infectious or hereditary disorders  Tuberculosis  FMF Past Medical Condition: Lymphoma,Rheumatic Fever,Still’s Disease,Behcet’s Disease may recur→ Travel History Work Environment Exposure to sexual partner … HIV, Syphilis Illicit drug abuse (IV) … Infective endocarditis, Hepatitis … HIV
  • 25.
    Historical clues Headche: Malaria ,Mycoplasma, Leptospirosis, Qfever Temporal arteritis ,Ch .Meningitis,, Abd.Complaints: Liver & intra abdominal abscess,lymphoma & Carcinoma,IBD, PAN Backpain: Abscess,Myeloma,Metastasis, Osteomyelitis, Potts spine Animal Contact: Brucellosis, Lepto,Psittacosis, Cat Scratch Fever
  • 26.
    Physical Examination Examine forLymphadenopathy Thyroid examination Temporal Artery examination Sinus tenderness
  • 27.
    Physical Examination Examine theSkin:  Rash:  SLE ….. All types of rashes is described  Still’s Disease Evanescent erythematous rash over the trunk  Infective Endocarditis (Janeway’s lesion)  Typhoid Fever … rose spots over abdomen  Osler’s Nodes: Painful nodule on the pads of toes & fingers → Infective Endocarditis
  • 28.
    Physical Examination Examine forOral Ulcer  SLE  Behcet’s Syndrome Examine for Arthritis Examine the Fundus  Roth’s spots (white-centered haemorrhage) Infective→ Endocarditis  Yellowish-white choroidal lesion Tuberculosis→  Choriodoretinitis Active Toxo or CMV in HIV patient.→
  • 29.
    Physical Examination Examine : Liver & Spleen:  Legs  Teeth  PR
  • 30.
    Diagnostic Testing-Initial Workup CompleteBlood Count  Anemia if present Suggest a serious underlying→ disease  Leukocytosis with bands Occult bacterial infection→  Leucopenia and Lymphopenia Advanced HIV→  Leukoerythroblastic Anemia Disseminated TB→  Thrombocytopenia Malaria/Leukemia→  Peripheral Blood Malaria→
  • 31.
    Diagnostic Testing  ESR If elevated significant inflammatory process→  Greatest use in establishing a serious underlying disease, esp. if v. high ESR > 100 mm/h …→ Tuberculosis,Myeloma,Temporal arteritis CRP-closely associated with inflammatory process • ESR & CRP is elevated in: • 1.Bacterial Infection 2. Neoplasm 3.Immunological-mediated inflammatory states 4.Tissue infarction
  • 32.
    Diagnostic Testing Smear studies Urinalysis LFT Sputumexamination PPD Skin Test Chest X ray USG Culture –Blood , , Sputum, Urine
  • 33.
    Diagnostic Testing- SecondEvaluation Blood Testing  Anti-nuclear Antibodies  Rheumatoid Factor  CMV & EBV Antibody … IgM  Brucellosis AB titre  Thyroid Function Test  HIV Screening
  • 34.
    Diagnostic Testing- SecondEvaluation  CT-Scan CT scan chest→  Mediastinal mass Tuberculosis/Lymphoma/ Sarcoidosis→  Dorsal Spine Spondylitis and disc space disease→  CT-Scan Abdomen very effective to visualize→  All types of abscesses  Retroperitoneal tumor, lymph node or haematoma  ECHO  Bone Marrow Aspiration & Culture  Colonoscopy & Biopsy  Radionucletide scans  PET scan
  • 35.
    Therapeutic Trials Limitations andrisk of empirical therapeutic trials:  Rarely specific  Underlying disease may remit spontaneously false impression of success.  Disease may respond partially and this may lead to delay in specific diagnosis.  Side effect of the drugs can be misleading.
  • 36.
    Therapeutic Trials Antimicrobial Trials: Expected to suppress, but not cure, an infectious process such as abscess may have false feeling of response.→  Failure to have quick response does not mean wrong→ diagnosis:  Endocarditis  Pelvic inflam. Disease  Typhoid Fever Start early in certain conditions- Cirrhosis , Asplenia , Biologic Therapy, on Immuno Suppressive,Travel Exposure
  • 37.
    Therapeutic Trials Empirical Drug: Suspected Tuberculosis  Culture-negative Endocarditis  Vasculitis  Temporal Arteritis  Neutropenia  HIV
  • 38.
    Therapeutic Trials Empiric drugtrial for suspected T.B:  Presence of granuloma on Bx before culture result.  Elderly or immunocompromised patient with (+ve) TB skin test and deteriorating clinical condition.  No drug for stable patient without any suggestive features laboratory result.
  • 39.
    Therapeutic Trials Empiric drugtrial for suspected culture:  (-ve) Endocarditis:  Patient with new or changing murmur or peripheral signs of endocarditis.
  • 40.
    Therapeutic Trials Empiric drugtrials for suspected Vasculitis:  Elderly with weight loss and any symptoms suggestive (headache, visual disturbance, jaw claudication) and ESR >↑ 50 mm/hr →  Patient above 50 yrs who is c/o muscle pain and stiffness around hip and shoulder with ESR↑ →  Ongoing vasculitis Dramatic response is enough to establish the DX. NSAIDS & Colchichine
  • 41.
    Prognosis It depends on: Cause of fever  Nature of the underlying disease(s) BUT .. Generally poor in:  Elderly  Neoplasm Diagnostic delay has adverse effect in:  Intra Abdominal Infection  Miliary Tuberculosis  Recurrent Pulmonary Emboli  Disseminated Fungal Infection  Temporal Arteritis
  • 42.
    Outcome If the causeof fever remains elusive repeat history→ and examination. 5 – 15% of cases The diagnosis remain obscure.→ However, most of these patients defervesce without treatment no disease later.→
  • 43.
  • 45.
    Maculopapular Erythematous Enterovirus EBV, CMV,Toxoplasma gondii HIV Colorado tick fever Salmonella thyphi Leptospira interrogans Measles virus Rubella virus Hepatitis B virus Treponema pallidum Parvovirus B19 Human herpesvirus 6 Infections producingInfections producing Fever and RushFever and Rush 1.1.
  • 46.
    Vesicular Varicella-zooster Herpes simplex virus CoxackieA virus Vibrio vulnificus Cutaneous petechiae Neisseria gonorrhoea N. meningitidis Rickettsia rickettsii (RMSF) Ehrlichia chaffeensis Echoviruses Viridans-streptococci (endocarditis) Infections producingInfections producing Fever and RFever and Raashsh 2.2.
  • 47.
    Diffuse erythroderma Group Astreptococci (scarlet fever, toxic shock syndr.) Staphylococcus aureus (toxic shock syndr.) Distinctive rash Ecthymia gangrenosum – Pseudomonas aeruginosa Erythema chronicum migrans – Lyme disease Mucous membrane lesions Vesicular pharyngitis – Coxackie A virus Palatal petechiae – rubella, EBV, Scarlet fever Erythema – toxic shock syndr. Oral ulceronodular lesion – Histoplasma capsulatum Infections producingInfections producing Fever and RFever and Raashsh
  • 48.
    Viral Measles Rubella Hepatitis B BacterialScarlet fever Brucellosis Leptospirosis Tuberculosis Syphilis Lyme disease Infections withInfections with Fever and LymphadenomegalyFever and Lymphadenomegaly (generalized)(generalized)
  • 49.
    MISCELLANEOUS CAUSES - drug-inducedfever - sarcoidosis LM. Tierney (ed). Current Medical Diagnosis & Treatment. McGraw- Hill, 2005
  • 50.
    MISCELLANEOUS CAUSES - drug-inducedfever - sarcoidosis - Whipple's disease LM. Tierney (ed). Current Medical Diagnosis & Treatment. McGraw- Hill, 2005
  • 51.
    MISCELLANEOUS CAUSES - drug-inducedfever - sarcoidosis - Whipple's disease - familial Mediterranean fever LM. Tierney (ed). Current Medical Diagnosis & Treatment. McGraw- Hill, 2005
  • 52.
    MISCELLANEOUS CAUSES - drug-inducedfever - sarcoidosis - Whipple's disease - familial Mediterranean fever - recurrent pulmonary emboli LM. Tierney (ed). Current Medical Diagnosis & Treatment. McGraw- Hill, 2005
  • 53.
    MISCELLANEOUS CAUSES - drug-inducedfever - sarcoidosis - Whipple's disease - familial Mediterranean fever - recurrent pulmonary emboli - alcoholic hepatitis LM. Tierney (ed). Current Medical Diagnosis & Treatment. McGraw- Hill, 2005
  • 54.
    MISCELLANEOUS CAUSES - drug-inducedfever - sarcoidosis - Whipple's disease - familial Mediterranean fever - recurrent pulmonary emboli - alcoholic hepatitis - Thyroiditis LM. Tierney (ed). Current Medical Diagnosis & Treatment. McGraw- Hill, 2005
  • 55.
    MISCELLANEOUS CAUSES - drug-inducedfever - sarcoidosis - Whipple's disease - familial Mediterranean fever - recurrent pulmonary emboli - alcoholic hepatitis - Thyroiditis - Castleman disease LM. Tierney (ed). Current Medical Diagnosis & Treatment. McGraw- Hill, 2005
  • 56.
    MISCELLANEOUS CAUSES - drug-inducedfever - sarcoidosis - Whipple's disease - familial Mediterranean fever - recurrent pulmonary emboli - alcoholic hepatitis - Thyroiditis - Castleman disease - factitious fever LM. Tierney (ed). Current Medical Diagnosis & Treatment. McGraw- Hill, 2005
  • 57.
    Etiologies of PUO AlcoholicHepatitis  Often unsuspected pt. deny→  Fever is usually low grade < 38.5o C  May have jaundice and hepatomegaly.  AST > ALT 2:1 AST < 500↑  Leukocytosis is often there.  If you do not think about it in the right time and with the right patient … then you will be troubled and will work a lot in order to get the etiology.
  • 58.
    Diagnostic Testing  ↑High ESR lacks specificity:→  Drug Reaction }  Thrombophlebitis } may cause very high ESR  Nephrotic Syndrome }  Normal ESR significant inflammatory process is→ absent with exception.
  • 59.
    Diagnostic Testing Laparoscopy  Tovisualize and biopsy the pathology in the abdomen suggestive of: e.g. Tuberculous peritonitis Peritoneal carcinomatosis Biopsy  Enlarged lymph node  Granulomatous disease (Tuberculosis)  Metastatic carcinoma  Others
  • 60.
    Diagnostic Testing- Biopsy Hepatomegaly or Abnormal LFT  Hepatic Granuloma  Non-caseating: Tuberculosis/Sarcoidosis & Brucellosis  Caseating: Tuberculosis  Bone Marrow  Granuloma ± Tubercle Bacilli Tuberculosis→  Aplastic Cells Leukemia→  Leishmania Bodies Kala-Azar→  Atypical Cells Lymphoma→  Atypical Plasma Cells M. myeloma→  Temporal Artery Giant Cell Arteritis→  Pleural or Pericardial Extrapulmonary Tuberculosis→
  • 61.
    Diagnostic Testing Cultures  Blood Obtain more than 3 blood cultures from separate venipunctures over 24 hr period if you are suspecting inf. Endocarditis prior antimicrobial use.  Incubate the blood for 4 weeks, to detect the presence of SBE & Brucellosis  Sputum: For Tuberculosis
  • 62.
    Diagnostic Testing Imaging Studies:… Chest x-ray:  Miliary shadows Disseminated tuberculosis→  Atelectasis } 1. Liver ↑ Hemi diaphragm } Abscess 2. Spleen Pleural Effusion } 3. Pancreatic 4. Subphrenic  Mediastinal mass Lymphoma/Tuberculosis/ Sarcoid→  If CXR is (N) Repeat on weekly basis→  USG
  • 63.
    Management of FUO Withholdtherapy until the cause is found Exceptions:  Neutropenic Fever  Unstable hospitalized patient  Corticosteroids in suspected Temporal Arteritis  HIV Patients

Editor's Notes

  • #20 However, Engeron76 studied 100 postoperative cardiac surgery patients and was unable to demonstrate a relationship between atelectasis and fever. Furthermore, when atelectasis is induced in experimental animals by ligation of a mainstem bronchus, fever does not occur.77 78 However, Kisala and coworkers79 demonstrated that IL-1 and TNF- levels of macrophage cultures from atelectatic lungs were significantly increased compared with the control lungs. The role of atelectasis as a cause of fever is unclear; however, atelectasis probably does not cause fever in the absence of pulmonary infection. 76. Engoren, M (1995) Lack of association between atelectasis and fever. Chest 107,81-84[Abstract] 77. Shields, RT (1949) Pathogenesis of postoperative pulmonary atelectasis an experimental study. Arch Surg 48,489-503 78. Lansing, AM (1963) Mechanism of fever in pulmonary atelectasis. Arch Surg 87,168-174[ISI] 79. Kisala, JM, Ayala, A, Stephan, RN, et al (1993) A model of pulmonary atelectasis in rats: activation of alveolar macrophage and cytokine release. Am J Physiol 264(3 Pt 2),R610-R614[Abstract/Free Full Text]