COMPUTER NETWORKS
Ajit K Nayak, Ph.D.
Department of Computer Science & Information Technology,
ITER, SOA University
Lecture Notes
Module II
Computer Networking / Module II / AKN / 2
Out Line of Module II
 Data-Link Layer
 Error detection and correction
 Data link control and protocols
 Point-to-Point access (PPP)
 Multiple Access
 Local Area Networks: Ethernet
 Wireless LANS
 Virtual Circuit Switching: Frame Relay and ATM
Readings: “Data Communications and Networking” Behrouz
A Forouzan, Chapter 10 - Chapter 15 and Chapter 18
Computer Networking / Module II / AKN / 3
Lecture I
• Error Detection and Correction
• Types of Errors
• Detection
• Error Correction
• Data Link Control and Protocols
• Stop and Wait ARQ
• Go-Back-N ARQ
• Selective Repeat ARQ
• HDLC
• PPP
Computer Networking / Module II / AKN / 4
The Link layer
 Datalink layer is subdivided into two sub-layers
 Logical Link Control (LLC): non architecture specific, same for all LANS (IEEE)
 Media Access Control (MAC): contains a number of distinct module each carries
proprietary information specific to the LAN product being used
 Project 802 of IEEE sets
standards to enable
intercommunication
between equipment
from a variety of
manufacturers
Computer Networking / Module II / AKN / 5
Errors in Transmission
 Data can be corrupted during transmission, for reliable
communication, errors must be detected and
corrected
 Two types of transmission errors
 Single bit error: only one bit of the data unit is changed
 Burst error: two or more bits in the data unit have changed
Computer Networking / Module II / AKN / 6
Detection mechanisms
 To detect errors in transmission the concept of
redundancy is used i.e. adding extra bits along with
data and transmitted to other end.
 Detection Methods
 Parity Check
 Cyclic Redundancy
Check (CRC)
 Checksum
Computer Networking / Module II / AKN / 7
Parity check
 It can be simple or two dimensional
 Simple Parity Check
 A redundant bit called parity bit is added to every data unit
so that the total no of 1s (including parity bit) in the unit
becomes even or odd
 Performance:
 it can detect all single
bit errors,
 also it can detect
burst errors of odd size
i.e. 1, 3, 5 etc.
 However it can not
detect burst errors of
even size, i.e. 2, 4, 6 etc
Computer Networking / Module II / AKN / 8
Example: Simple Parity Check
 Suppose the sender wants to send the word ‘world’. In ASCII the five
characters are coded as 1110111 1101111 1110010 1101100 1100100
 The following shows the actual bits sent after adding parity bit
11101110 11011110 11100100 11011000 11001001
 Now suppose the word ‘world’ is received by the receiver without
being corrupted in transmission.
11101110 11011110 11100100 11011000 11001001
 The receiver counts the 1s in each character and comes up with even
numbers (6, 6, 4, 4, 4). No errors, The data are accepted.
 Now suppose the word ‘world’ is corrupted during transmission as
follows. 11111110 11011110 11101100 11011000 11001001
 The receiver counts the 1s in each character and comes up with even
and odd numbers (7, 6, 5, 4, 4). Contains error, the data are discards
them, and asks for retransmission.
Computer Networking / Module II / AKN / 9
Two-Dimensional Parity Check
 A block of bits is organised in a table, now parity bit is
calculated for each row then parity bit of each column thus
generating one more row (redundant data unit).
 The extra data unit is also transmitted
 Performance
 A redundancy of n
bits can easily detect
a burst error of n bits
 If some even number
of bits of two data units
gets corrupted in same
position then it can not be detected
Computer Networking / Module II / AKN / 10
Example: Two dimensional Parity Check
 Suppose the following block is sent:
10101001 00111001 11011101 11100111 10101010
 However, it is hit by a burst noise of length 8, and some
bits are corrupted.
10100011 10001001 11011101 11100111 10101010
 When the receiver checks the parity bits, some of the bits
do not follow the even-parity rule
10100011 10001001 11011101 11100111 10101010
 and the whole block is discarded.
Computer Networking / Module II / AKN / 11
Cyclic Redundancy Check (CRC)
 It is the Most powerful method based on binary division
 The redundancy bits used by CRC are derived by dividing the data unit by a
predetermined divisor; the remainder is the CRC
Method
 A string of n 0s appended to data unit, n is one less then the number of
bits present in the predetermined divisor
 Data unit appended with 0s is divided by the divisor using modulo-2
division and the remainder is collected
 Remainder replaces n no of 0s appended to data unit and transmitted
 At the receiving end the data along with CRC is divided by the divisor and
if remainder is Zero than no error
Computer Networking / Module II / AKN / 12
Binary Division in CRC: An Example
Sending End Receiving End
Computer Networking / Module II / AKN / 13
CRC contd.
 Modulo-2 division
 If left most bit of dividend is 1 then quotient will be 1 else 0
 0-0 = 0, 1-1=0, 1-0=0, 0-1=1
 Note: we are dealing with bit-patterens not with quantitative
values
 Divisor
 It is calculated from an algebraic poly
nomial
 Properties
 It should not be divisible by x, guarantees that
all burst errors of a length equal to the degree of
polynomial are detected
 It should be divisible by x+1, guarantees that
all burst errors affecting an odd number of bits
are detected
Computer Networking / Module II / AKN / 14
Standard Polynomials
 An Example
 It is obvious that we cannot choose x (binary 10) or x2
+ x (binary 110) as both are divisible by x.
 However, we can choose x + 1 (binary 11) because it
is not divisible by x, but is divisible by x + 1.
 We can also choose x2 + 1 (binary 101) because it is
divisible by x + 1 (binary division).
Name Polynomial Application
CRC-8 x8 + x2 + x + 1 ATM header
CRC-10 x10 + x9 + x5 + x4 + x 2 + 1 ATM AAL
ITU-16 x16 + x12 + x5 + 1 HDLC
ITU-32
x32 + x26 + x23 + x22 + x16 + x12 + x11 +
x10 + x8 + x7 + x5 + x4 + x2 + x + 1
LANs
Computer Networking / Module II / AKN / 15
Checksum
 A simple but effective method based on redundancy
 Method
 Subdivide the data unit into equal segment of n bits
 These segments are added using ones complement arithmetic so that
result is also n bits
 The sum is complemented and
appended at the end of original data
unit as redundant bits
 At the receiving end all the groups
are added again and if the result is
zero then there is no error
 Performance
 Detects all errors involving an odd
number of bits as well as most errors
involving an even number of bits
Computer Networking / Module II / AKN / 16
Example
 Suppose the following block of 16 bits is to be sent using a checksum of 8
bits.
 10101001 00111001
 The numbers are added using one’s complement
 10101001
 00111001
 ------------
 Sum 11100010 , Checksum 00011101
 The pattern sent is 10101001 00111001 00011101
 Now suppose the receiver receives the pattern sent without any error.
 Receiver adds all sections using same method
10101001
00111001
00011101
Sum 11111111 , Complement 00000000 means that the
pattern is OK.
Computer Networking / Module II / AKN / 17
Example
Now suppose there is a burst error of length 5 that affects 4 bits.
10101111 11111001 00011101
When the receiver adds the three sections, it gets
10101111
11111001
00011101
Partial Sum 1 11000101
Carry 1
Sum 11000110
Complement 00111001 the pattern is corrupted.
Computer Networking / Module II / AKN / 18
Error Correction
 Two ways of error correction
 Error correction by retransmission
 When an error is detected, receiver asks sender to
retransmit the whole data unit
 This method is normally used in TCP/IP. i.e. CRC is used
in Link layer and Checksum is used in Network and
Transport Layer
 Forward Error Correction
 A receiver uses an error correcting code, but it requires
more number of redundant bits to know the position of
error in comparison to error detection methods
 e.g. for a single bit error, one bit parity is sufficient to
know if there is error or no error, i.e. 0 or 1
Computer Networking / Module II / AKN / 19
Forward Error correction
 Redundancy bits needed is
 Let number of data bits be m, and redundant bits be r
 Therefore total no of bits sent is m+r
 Then r must be able to indicate m+r+1 different
states. i.e. to indicate if there is an error in one of the
m+r positions and one state is needed to say that
there is no error
 One bit can represent 2 states, then r bit can
represent 2r states therefore the inequation
2r  m+r+1 must be satisfied
 Now given the value of m, r can be calculated
 e.g. if m=7 then r has to be 4, i.e.
24  7+4+1 is satisfied
Computer Networking / Module II / AKN / 20
Hamming Code for Single bit error Correction
 Provides a practical solution to FEC
 Method:
 Let number of data bits (m) be 7 => number of redundant bits
(r) are 4
 Position of redundant bits are defined as 1st, 2nd, 4th, and 8th,
i.e. 2x, x=0,1,2,…
 Value of each of r bits is calculated as parity bit for one
combination of data bits given as follows
 r1: data bits 1, 3, 5, 7, 9, 11 (binary value containing 1 at 1st position)
 r2: data bits 2, 3, 6, 7, 10, 11 (binary value containing 1 at 2st position)
 r3: data bits 4, 5, 6, 7 (binary value containing 1 at 3rd position)
 r4: data bits 8, 9, 10, 11 (binary value containing 1 at 4th position)
Computer Networking / Module II / AKN / 21
Redundancy bits calculation
Computer Networking / Module II / AKN / 22
Error detection using Hamming code
Computer Networking / Module II / AKN / 23
Burst error Correction
 Hamming code cannot correct a burst error directly.
But by rearranging the sending data the code may be
applied
 Method:
 Instead of sending all
bits in a data unit
together, we organise N
units in a column and
then send first unit of
each unit followed by
second bit of each and
so on
 If a burst error of M bits occur (M<N), then only one bit from
each of the M units is corrupted
 We can then correct the corrupted bit applying the Hamming
code N times
Computer Networking / Module II / AKN / 24
Data link control and Protocols
 Flow Control and Error control are the
important responsibilities of link layer,
collectively called as data link control
 Flow Control
 refers to a set of procedures used to restrict the
amount of data that the sender can send before
waiting for acknowledgement
 Error Control
 It is based on the Automatic Repeat reQuest (ARQ),
i.e. any time an error is detected, specified frames
are retransmitted also called Positive
Acknowledgement with Retransmission(PAR)
Computer Networking / Module II / AKN / 25
Stop and Wait ARQ
 The sending device sends a frame and waits for the
acknowledgement before sending another
 The sending device keeps a copy of the last frame transmitted
until it receives an ACK
 Both data and ACK frames are numbered and a data frame 0
acknowledged by ACK 1 frame indicating that the receiver has
received data 0 and expecting Data 1.
 If a receiver receives a damaged frame then it is discarded
without any response to sender
 Sender maintains a variable ‘S’, that holds the number of
recently sent frame. Receiver maintains a variable ‘R’ that holds
the number of next expected frame
 The sender starts a timer when a fame is sent, if ACK is not
received within a pre allotted time period (Time out) the same
frame is retransmitted
 The receiver sends ACK if a correct frame is received
Computer Networking / Module II / AKN / 26
Operation
Normal
Lost or
damaged frame
Lost ACK Delayed ACK
Computer Networking / Module II / AKN / 27
Piggybacking
 To achieve full duplex (bi-directional transmission) we use a concept
called piggybacking
 It is a method to combine data frame with an ACK instead of sending
two separate frames, thus ACK gets a free ride on the next out going
data frame. It saves bandwidth.
 Characteristics of Stop & Wait
 It is simple but inefficient
because
a) The network will be
completely idle during times
that the receiver responses
b) Wasting of substantial
amount of BW
c) Duplication due to
premature retransmission or
lost ACK
Round Trip Time(RTT): The time
required for a frame to arrive at the
receiver plus the transmission time for
ACK to come back
Computer Networking / Module II / AKN / 28
Example
 Given Channel BW=50Kbps, RTT=500ms, 1 frame contains
1000bits, then Find channel utilization
 Answer (Method 1)
 At t=0 first frame transmission starts
 The time required to push 1000 bits to medium (1 frame) is
t=1000/50,000=20ms
 1st bit arrives at t=250ms (RTT/2), the last bit arrives at t=270ms
 Ignoring the processing time, and length of ACK, At t=520ms ACK
arrives at the sender, i.e. At t=520ms the next frame transmission starts
 i.e. 20ms utilization time and 500ms waiting time for a total of 520 ms
communication time
 Utilization = 4%, waiting=96% loss of BW
 Answer (Method 2)
 The system can send 50000.5=25,000 (BWdelay)bits during the time
it takes for the data to go from the sender to the receiver and then back
again.
 However, the system sends only 1000 bits. i.e. the link utilization is only
1000/25,000, or 4%.
Computer Networking / Module II / AKN / 29
Sliding Window
 The main disadvantage of Stop and wait method is loss of
bandwidth and efficiency is low
 To improve efficiency, multiple frames should be in transition
while waiting for ACK
 In this method an window amount of frames can be sent
without receiving ACK
 An imaginary window with fixed size slides over the frames at
sending end. It contains the frames to be transmitted next
 It is implemented in two ways. 1. Go Back n ARQ 2. Selective
Repeat ARQ
Window size = 7 frames
Sequence number 0, 1,
2, . . ., 7 then wrap
around
Direction of transmission
Computer Networking / Module II / AKN / 30
Go Back n ARQ
 The sender maintains three variables
 S: holds the sequence number of the recently sent frame
 SF: holds the sequence number of the first frame in the window
 SL: holds sequence number of last frame in the window
 The size of the window W = SL – SF + 1
 The receiver maintains only one variable
 R: holds the sequence number of the next frame expected
Direction of transmission
Computer Networking / Module II / AKN / 31
Go Back n ARQ
Normal
Lost or damaged frame
Computer Networking / Module II / AKN / 32
Go Back n ARQ contd.
 A damaged or lost ACK results in two situations
 If next ACK arrives before the timer expires, no
retransmission is required
 If next ACK does not arrive before timer expires then all the
frames starting from last ACK received is retransmitted
again, thus the name Go Back n
 A delayed ACK results in two situations
 If next ACK arrives before the timer expires, no
retransmission is required
 If no ACK is received before timer expires then all the
frames starting from last ACK is resent again and these
frames are discarded at the other end if already received
before
 Piggybacking
 Each direction needs a window
Computer Networking / Module II / AKN / 33
Go Back n ARQ: Sender Window size
 Size of Sender window < 2m
 m is the number of bits available in the header to store the
sequence number of the frames
 Let m = 2 then
sequence nos are
0, 1, 2, 3
(i.e. 4 frames)
 Sender window
size = 3 frames?
Other wise there
will be problem
Computer Networking / Module II / AKN / 34
Selective Repeat ARQ
 Go Back n method is inefficient in case of noisy links where
there is higher probability of damage, as this method has to
resent multiple frames making the condition more worse
 To avoid this we have another method called Selective repeat
ARQ, which resends only the damaged/lost frame instead of all
frames.
 Sender and Receiver windows
 Both have a window having size at most on-half of the value 2m
Computer Networking / Module II / AKN / 35
Selective Repeat ARQ, lost frame
• Draw the figures for
• lost Ack
• delayed ACK
• Piggybacking
Computer Networking / Module II / AKN / 36
Selective Repeat ARQ, sender window size
 Bandwidth-Delay Product
 It is a measure of efficiency of an ARQ, it is a measure of no
of bits that can be sent while waiting from the receiver
 i.e. BW (bits/sec)  round trip time (sec) = no of bits
Computer Networking / Module II / AKN / 37
Example
In a Stop-and-Wait ARQ system, the bandwidth of the line is 1 Mbps,
and 1 bit takes 20 ms to make a round trip. What is the bandwidth-delay
product? If the system data frames are 1000 bits in length, what is the
utilization percentage of the link? What is the utilization percentage of
the link, if the link uses Go-Back-N ARQ with a 15-frame sequence?
Solution
Stop & Wait ARQ
 The bandwidth-delay product is 1  106  20  10-3 = 20,000 bits , can be sent during
one RTT, But system sends only 1000 bits. i.e. link utilization is 1000/20,000 = 5%.
Go Back n ARQ
 The bandwidth-delay product is still 20,000.
 The system can send up to 15 frames or 15,000 bits during a round trip.
 This means the utilization is 15,000/20,000 = 75%.
 Of course, if there are damaged frames, the utilization percentage is much less
because frames have to be resent.
Computer Networking / Module II / AKN / 38
HDLC Protocol
 High-level Data Link Control is an actual protocol
designed(by ISO in 1979) to support half-duplex and
full-duplex communication over point-to-point and
multipoint links
 Two Transfer Modes defined
 Normal Response Mode (NRM)
 Asynchronous Balance Mode (ABM)
 NRM: in this unbalanced mode one
station is designated as primary
station and others are secondary
 A primary station can send
commands and secondary stations
can only respond to the commands
 Uses both point-to-point and
multipoint links
Computer Networking / Module II / AKN / 39
HDLC Protocol contd
 Asynchronous Balance Mode (ABM): in this balanced
mode each station can command and response.
 It uses point-to-point link
 Frames: HDLC defines three types of frames
 Information Frames (I-Frame):used to carry user data and
control information relating to user data
 Supervisory frames (S-Frame): used only to carry control
information
 Unnumbered Frames (U-Frames): reserved for system
management or link management
Computer Networking / Module II / AKN / 40
HDLC Frame Formats
 Each frame contains up to 6 fields as shown above
 Flag: An 8-bit sequence with a bit-pattern that
identifies both beginning and end of a frame and also
used for synchronization.
 Address: It contains the secondary station’s address
i.e. a ‘to address’ if frame created by primary or
contains a ‘from address’ if created by secondary.
 It can be on byte or multiple bytes. If the last bit of one byte
is a 1 then there is no other byte. If the last bit is zero then
next byte is also contains address
 The system that does not use primary/secondary
configuration like ethernet needs two address field for
sender and receiver respectively
Computer Networking / Module II / AKN / 41
HDLC Frame Formats
 Control: 1 or 2 byte segment used for flow and error
control
 Information: contains user information or network
management information. Length is fixed within each
network
 FCS: Frame Check Sequence field contains either a 2-
byte or 4 byte CRC
Computer Networking / Module II / AKN / 42
HDLC I-Frame Format
 Control field
 first bit is zero for I-Frame
 Next thee bits called N(S) represents sequence number of
data frames
 P/F bit used for dual purpose i.e. if value is one then it is
either POLL bit or a FINAL bit. If 0 then it is unused
 Poll: when a frame is sent by primary to secondary
 Final: when frame sent from secondary to primary
 Next thee bits called N(R) represents sequence number of
ACK frames when piggybacked
 Information field
 Contains user users data, i.e. data received from upper layer
Computer Networking / Module II / AKN / 43
HDLC S-Frame Format
 These frames are used for ACK, flow and error
control, i.e. used for ACK whenever piggybacking is
inappropriate or not possible
 Control field
 First two bits are 10 for S-Frame
 Next two code bits defines 4 types of S-Frame
 Receive Ready (RR): value 00, it can be used in 4 different
ways
 ACK: P/F=0, used by receiver to send an +ve ACK for a received I-
Frame, N(R) contains next frame expected
 Poll: P=1, used by primary for polling
 Final: F=1, used by secondary to tell that nothing t be sent
 +ve response to select, F=1, used by secondary, ready to receive
Computer Networking / Module II / AKN / 44
HDLC S-Frame Control field contd.
 Receive Not Ready (RNR): value 10, can be used in 3 different
ways
 ACK, RNR: used by receiver, acknowledging receipt of all frames up to &
excluding N(R), and announces busy condition, i.e. unable to receive
more frames
 Select: P=1, used by primary to send information to secondaries
 -ve response to Selcet: F=1, used by secondary, unable to receive data
 Reject (REJ): value 01, used by receiver to represent –ve ACK
(NAK)
 Selective reject (SREJ): code 11, used by receiver, NAK for
Selective repeat ARQ
 P/F bit is as discussed for I-Frames
 Next thee bits called N(R) represents sequence number of ACK
or NAK value
 It has no N(S) field as it is never used for data transmission
Computer Networking / Module II / AKN / 45
HDLC U-Frame
 Theses frames are used to exchange session management and control
information
 It contains 5 code bits having following options
Command Meaning Response
00 001 SNRM Set Normal Response Mode
11 011 SNRME
Set Normal Response Mode
(Extended)
11 100 SABM
Set Asynchronous Balance
Mode, Disconnect Mode DM
11 110 SABME
Set Asynchronous Balance
Mode (Extended)
00 000 UI Unnumberd Information UI
00 110 Unnumberd Acknowledgement UA
00 010 DISC
Disconnect, Request
Disconnect RD
10 000 SIM
Set Initialization Mode,
Request Information Mode RIM
00 1000 UP Unnumbered poll
11 001 RSET Reset
11 101 XID Exchange ID XID
10 001 Frame Reject FRMR
Code
Computer Networking / Module II / AKN / 46
Data Transparency
 If a data field of an HDLC frame
contains a pattern that is same as
flag sequence then receiver
interprets it the sequence as ending
flag which causes problem called
lack of data transparency
 To ensure that the flag sequence
does not appear in the any where
else in the frame HDLC uses
technique called Bit Stuffing
 According to this technique each
time a sender wants to transmit a
bit sequence having more than five
consecutive 1s, it stuffs (inserts)
one redundant 0 after the fifth 1.
 At the receiving end receiver
deletes (unstuffs) one 0 after fifth 1
in the received bit stream.
Computer Networking / Module II / AKN / 47
Point-to-Point Access: PPP
 It is deigned to connect home computers to the
server of ISP.
 They are connected to the Internet either
through a telephone line or cable TV
connection using a modem
 PPP is a datalink layer protocol
 PPP provides following services
 It defines the data format of the frame
 Establishment of link and exchange of data
 Authentication
Computer Networking / Module II / AKN / 48
Point-to-Point Access: PPP
 It employs a version of HDLC frame
 Flag: 011111110, identifies boundaries of a PPP frame
 Address: 11111111, uses broadcast address, as it is a
point to point
 Control: 11000000, format of U-frame and shows that
does not contain any sequence number, thus no flow
or error control
 Protocol: it defines the type of data field, i.e. either
user data or any other information
 Data: carries either user data or other information
 FCS: 2-byte or 4-byte CRC.
Computer Networking / Module II / AKN / 49
Point-to-Point Access: PPP
 Idle state: link is not being
used, no active carrier, line is
quit
 Establishing State: one of the
endpoints starts
communication, options are
negotiated. If negotiation is
successful, system goes to
authentication state
 Authenticating State: is
optional, if successful,
connection goes networking
state, otherwise goes to
termination stage
 Terminating stage: closing
the connection
Computer Networking / Module II / AKN / 50
PPP Stack
 PPP uses a stack of protocols to provide the service.
Each time, a PPP packet can carry packets related to
one of these protocols in its data field. The type of
protocol is defined by the protocol field
 Link Control Protocol (LCP)
 It is responsible for establishing, maintaining, configuring,
and terminating links
 Also provides negotiation mechanism to set options
Computer Networking / Module II / AKN / 51
PPP Stack
 Code: Type of LCP Packet
 ID: A value used to match request with
reply.
Code Packet Type
0116 Configure-request
0216 Configure-ack
0316 Configure-nak
0416 Configure-reject
0516 Terminate-request
0616 Terminate-ack
0716 Code-reject
0816 Protocol-reject
0916 Echo-request
0A16 Echo-reply
0B16 Discard-request
 Length: length of LCP Packet
 Information: extra information
needed for LCP Packet
 Options: There are many options that can be
negotiated between two end points
 Options are inserted in the information field
 Some of the options are as follows
Option Default
Maximum receive unit 1500
Authentication protocol None
Protocol field compression Off
Address and control field
compression
Off
Computer Networking / Module II / AKN / 52
LCP Packet Options
 Configuration Packets: are used to negotiate options
 Configuration Request: initiating communication
 Configuration ACK: if options of configuration Request are accepted.
 Configure NAK: if configurations are revised, then sender sends a totally
new configuration request
 Configure Reject: if some options are not recognized then these are
marked with reject packet, sender send a new configure request
 Link Termination Packets: are used to disconnect the link
 Termination Request: either of the two parties
 Termination Reply: other answers
 Link Monitoring and Debugging Packets
 Code Reject: receives a packet with unknown code
 Protocol Reject: receives a packet with unknown protocol
 Echo Request & Echo Reply: to monitor the link
 Discard Request: loop-back test packet, used by sender to check internal
condition, request is simply discarded
Computer Networking / Module II / AKN / 53
Authentication Protocol
 PPP is designed to be used over dial-up links where
verification of user identity is necessary
 Two protocols are used for authentication(PAP &
CHAP).
 Password Authentication Protocol(PAP)
 User needs to access sends an authentication
identification(user name) and a password
 The system checks the validity of the identification and
password and either accepts or denies connection
Computer Networking / Module II / AKN / 54
PAP contd.
 PAP packet is embedded in information frame of PPP
 Authentication request: request access
 Authentication-ACK: accept access
 Authentication-NAK: to deny access
Computer Networking / Module II / AKN / 55
Challenge Handshake Authentication Protocol
 Is a three way handshaking protocol that provides
more security than PAP
 System sends the user a challenge packet containing a
challenge value, usually a few bytes
 User applies a predefined function to received value and
own password and produces a result. Sends the result back
to system
 System also performs same operation with same data and
compares with the received result.
Computer Networking / Module II / AKN / 56
CHAP Contd.
 4 packet types as shown
Computer Networking / Module II / AKN / 57
Network Control Protocol (NCP)
 After successful authentication connection goes to
network state
 NCP used to encapsulate data coming from network
layer to PPP frame
 Internetwork Protocol Control Protocol(IPCP)
 Before the packet can be sent one more connection at the
network layer has to established
 The set of packets that establish and terminate a network
layer connection for IP Packets is called IPCP
Computer Networking / Module II / AKN / 58
Network Control Protocol Contd.
 It uses 7 types of packets
 Configuration request packet is used to negotiate options with other party
 After configuration link is ready to carry IP data in the payload field of PPP,
and the value of protocol field is changed to 002116
 After data transmission again IPCP takes control to terminate the network
connection
Code IPCP Packet
01 Configure-request
02 Configure-ack
03 Configure-nak
04 Configure-reject
05 Terminate-request
06 Terminate-ack
07 Code-reject
Types of IPCP packets
A Complete Example
Computer Networking / Module II / AKN / 59
Lecture II
• Multiple Access
• Random Access
• Controlled Access
• Channelization
• Wired LAN: Ethernet (802.3)
• Traditional Ethernet
• Fast Ethernet
• Gigabit Ethernet
• Wireless LAN
• IEEE 802.11
• Bluetooth (802.15)
Computer Networking / Module II / AKN / 60
Access Control
 The way to coordinate access to a link when used by
more than one device
 The methods may be classified as follows
Computer Networking / Module II / AKN / 61
Random Access
 According to this method , each station has the right
to the medium without being controlled by any other
station
 Some procedures are defined to resolve the access
conflict called collision.
 Multiple Access (ALOHA)
 Any station sends when a
frame is ready
 Waits for an ACK, if not
received in allotted time
then the frame is resent
Computer Networking / Module II / AKN / 62
Carrier Sense Multiple Access (CSMA)
 To minimize the chance of collision, The CSMA method is
developed
 Each station listens before transmitting. i.e. transmission
is possible only if line is idle
 Possibility of collision still exists because of propagation
delay
 The garbled signal
reaches at times t4
and t5 respectively
 Two strategies to
sense a busy
medium
 Non persistent
 persistent
Computer Networking / Module II / AKN / 63
CSMA, Persistence Strategies
 If the line is idle, station sends immediately,
otherwise waits a random period of time
before resending
 Reduces the chance of collision as it is
unlikely that two stations will wait same
amount of time. But decreases efficiency as
waits unnecessarily random amount of time
 If the line is idle, the station sends with a
probability
 1-persistent: station sends frame with a
probability 1 (i.e. 100%). Increases chance of
collision
 P-persistent: station sends a frame with a
probability p and refrains with a probability 1-
p
Computer Networking / Module II / AKN / 64
CSMA/CD (Collision Detection)
 After sending the system monitors for a collision
 If collision detected, it informs others by sending a jam signal
and waits for some time(?) before resending
 To reduce the probability of collision, station waits for a
little time for first time. Changes waiting time for
subsequent collision
Computer Networking / Module II / AKN / 65
CSMA/CD Contd.
 Back-off methods
 Exponential Back-off
 System waits between 0 – 2nmax-propagation time
 ‘n’ is the attempted no of transmissions
 Random Back-off
 system waits for a random amount of time before
resending.
 The random number is generated based on current value of
parameter n.
 ‘n’ is initially 0 and incremented by one each time a collision
occurs
 When jam signal is received by others, they will discard
the part of the frame received.
 This method is used in traditional Ethernet
Computer Networking / Module II / AKN / 66
CSMA/CA (Collision Avoidance)
 This procedure avoids
collision, uses one of the
persistence strategies
 After it finds a line is idle
 System waits an Inter Frame
Gap (IFG) amount of time
then another random amount
of time before sending and
sets a timer
 If it does not receive ACK
before timer expires then it
increments back-off and waits
this amount of time before
sensing the line again.
 Used in W-LANs.
Computer Networking / Module II / AKN / 67
Controlled Access
 A Station cannot send unless authorized by
other stations
 Reservation Method
 A station needs to reserve before sending
 Time is divided into intervals, In each interval, a
reservation frame precedes the data frames sent in
that interval
 If N stations are there in the system, there are
exactly N reservation mini slots. Each belonging to
a station
Computer Networking / Module II / AKN / 68
Polling
 One device designated as primary and others are as secondary
 Primary has control over the link, the secondaries follows
instructions
 Polling: Primary asks secondary if they have anything to send
 Select: primary needs to send to a secondary
Computer Networking / Module II / AKN / 69
Token Passing
 A station authorized to send data when it
receives a special frame called token
 A token keeps circulating around the ring
 If a station needs to send it captures the
token and sends data frames.
 Finally it releases the
token when finishes.
Now the token may be
used by others
Computer Networking / Module II / AKN / 70
Channelization
 In this method the available bandwidth of a
link is shared in space, time, frequency or
through code
 SDMA: space is divided
 FDMA: The bandwidth is divided into channels
 TDMA: bandwidth is one channel that is time
shared
 CDMA: one channel carries all transmissions
simultaneously with different code
Computer Networking / Module II / AKN / 71
FDMA
 Separation of the whole spectrum into smaller frequency bands
 A channel gets a certain band of the spectrum for the whole time
 Advantages:
 no dynamic coordination
necessary
 works also for analog signals
 Disadvantages:
 waste of bandwidth
if the traffic is
distributed unevenly
 inflexible
 guard spaces
f
t
k2 k3 k4 k5 k6k1
c
Computer Networking / Module II / AKN / 72
f
t
c
k2 k3 k4 k5 k6k1
TDMA
 A channel gets the whole spectrum for a
certain amount of time
 Advantages:
 only one carrier in the
medium at any time
 throughput high even
for many users
 Disadvantages:
 precise
synchronization
necessary
Computer Networking / Module II / AKN / 73
FTMA
 Combination of both methods
 A channel gets a certain frequency band for a certain amount of
time
 Example: GSM
 Advantages:
 better protection against tapping
 protection against frequency
selective interference
 higher data rates compared to
code multiplex
 but precise coordination
required
f
t
c
k2 k3 k4 k5 k6k1
Computer Networking / Module II / AKN / 74
CDMA
 Each channel has a unique code
 All channels use the same spectrum
at the same time
 Advantages:
 bandwidth efficient
 no coordination and synchronization
necessary
 good protection against interference and
tapping
 Disadvantages:
 lower user data rates
 more complex signal regeneration
 Implemented using spread spectrum
technology
k2 k3 k4 k5 k6k1
f
t
c
Computer Networking / Module II / AKN / 75
Access method - Mathematical Representation
 Each station is assigned a code, which is a
sequence of numbers called chips
 0 represented as –1 and 1 as +1
Computer Networking / Module II / AKN / 76
 Disadvantages:
 higher complexity of a receiver (receiver cannot just
listen into the medium and start receiving if there is a
signal)
 all signals should have the same strength at a receiver
 Advantages:
 all terminals can use the same
frequency, no planning needed
 huge code space (e.g. 232)
compared to frequency space
 interferences is not coded
 forward error correction and
encryption can be easily
integrated
Computer Networking / Module II / AKN / 77
Codes in CDMA
 What is a good code for CDMA?
 A code for one user should have a good autocorrelation and should be
orthogonal to other codes
 If inner product of two vectors is zero then two vectors are said to be
Orthogonal
 (2,5,0)  (0,0,17) = 0 + 0 + 0 = 0
 It has a similar meaning in code space also
 If the inner product of a code with itself is very large and drops when
shifted by one chip. It stays at that low value until the code matches itself
again perfectly
 Example Barker code
+ - + + - + + + - - -
+ + - + + - + + + - -
+ - - + - - + + - + +
Original
Shifted once
sop
Thus Barker code has a good autocorrelation and this property helps
receiver to reconstruct the original data precisely
Computer Networking / Module II / AKN / 78
Sequence Generation
 Walsh table is used to generate the sequence.
 It is a two-dimensional having equal number of rows
and columns
 Each row is a sequence of chips
W2=4W1, with last w1 complemented
W4=4W2, with last W2 complemented
Computer Networking / Module II / AKN / 79
Properties of Orthogonal Sequences
 If –1 is multiplied with the sequence, every element is
complemented
 C.-1 = [+1, +1, -1, -1].-1 = [-1, -1, +1, +1]
 Inner product of same sequence = N (N is the no of
chips in the sequence)
 C.C = [+1, +1, -1, -1]. [+1, +1, -1, -1] = 1+1+1+1 = 4
 Inner product of diff sequences = 0
 B.C = [+1, -1, +1, -1].[+1, +1, -1, -1] = 1-1-1+1=0
 Inner product of a sequence with its complement = -N
 C.-C = [+1, +1, -1, -1]. [-1, -1, +1, +1]=-1-1-1-1=-4
Computer Networking / Module II / AKN / 80
Local Area Networks: Ethernet
 Designed for a limited geographical area such
as a building or campus
 Most dominant technology used today for LAN
is Ethernet
 The original ethernet was designed at Xerox’s
Palo Alto Research Center (PARC)
 The LLC sub-layer is not used often today
 LANs differ in their MAC sub-layer and physical
layer
Computer Networking / Module II / AKN / 81
Three Generations of Ethernet
Computer Networking / Module II / AKN / 82
Traditional Ethernet
 Designed to operate at 10Mbps
 Access method used is 1-persistent CSMA/CD
 Frame defined by 802.3, contains seven fields
 Preamble: 7bytes of alternating 0s and 1s that alert the
receiving system to the coming frame and enable it to
synchronize
 Start Frame Delimiter: 1 byte (10101011) signals beginning of
frame. Last chance for synchronization.
 Destination and Source address: 6 bytes, contains the physical
address of source and destinations
Computer Networking / Module II / AKN / 83
Traditional Ethernet
 Length/Type: if val 1518 then it represents length of data
if val  1536 -> type of PDU that is encapsulated
 Data: carries data encapsulated from the upper layer protocols.
Min of 46 bytes and a max of 1500 bytes
 CRC: it uses CRC –32 for error detection
 Frame length
 is restricted to 64 bytes min, 1518 bytes max for correct operation of
CSMA/CD
 A collision must be heard before the total frame is sent otherwise MAC
will discard the frame and start sending the next frame
 Standard defines the smallest length for 10 Mbps Ethernet as 512 bits or
64 bytes without preamble and SFD
 These 64 bytes contains 18 bits of header and 46 bytes of data.
 Max frame length is 1518, thus data can be upto 1518-18=1500 bytes
Computer Networking / Module II / AKN / 84
Physical Address
 The 6-byte (48-bit) physical address is embedded into NIC.
 The address is normally represented in two-digit hexadecimal
notation
 They are written hyphenated by octets
 e.g. 12:34:56:78:9A:BC
 This gives a theoretical 281,474,976,710,656 addresses.
 This is more than 56,000 MAC addresses for each person on the planet!
 In practice, the address assignment policy will inevitably lead to some
wastage - but even so, there are likely to be enough addresses for ever.
 computer, and a large number of household/office devices (heating
systems, ovens, washing machines, fridges, dispensers, security alarms,
video recorders, ...) which could in the future be internet enabled!!!
Computer Networking / Module II / AKN / 85
Physical layer
• PLS Encodes using Manchester
scheme
• For a datarate of 10 Mbps, a
BW of 20 Mbaud is needed?
• AUI defines the interface
between PLS and MAU
• MAU is medium dependent, It
creates appropriate signal for a
particular medium
• It transmits, receives and
detects collision
Computer Networking / Module II / AKN / 86
Categories of traditional Ethernet
Computer Networking / Module II / AKN / 87
10Base5 10Base2
• called Thicknet, One segment < = 500
mts and uses RG 8 cable
• Access method is CSMA/CD
• AUI is 15 wire cable and DB-15
connector
• AUI length < 50 mts
• Uses BUS topology
• Called Thinnet, uses
CSMA/CD
• RG-58 cable, span length <=
185 mts
• Bus topology LAN, uses BNC-
T connectors
Computer Networking / Module II / AKN / 88
10Base-T, Twisted Pair Ethernet
• Uses star topology LAN, with
a hub to connect multiple
devices
• max length 100 mts
• UTP cable and RJ-45
connectors
• Star topology LAN
with a hub
• Uses two pairs of
fiber optic cables
10Base-FL (Fiber Link)
Computer Networking / Module II / AKN / 89
Sharing bandwidth, Changes in standard
• If more than one station starts sending then the
capacity is shared
• If two stations have a lot of frames to send via a
10Mbps link, they alternate the usage of link
• On average, each station sends 5Mbps, i.e. the
capacity for each station is BW/n
Computer Networking / Module II / AKN / 90
Bridged Ethernet
• A bridge divides a LAN into two or more segments
• Now the full capacity may be used independently by
each segment, i.e. theoretically the capacity of each
segment is 10/6 Mbps instead of 10/12Mbps
• Thus Bridged LAN raises the bandwidth of a LAN
Computer Networking / Module II / AKN / 91
Collision domains
• Another advantage of using a bridge is the separation
of collision domain, but broadcast domain remains the
same
• smaller collision domains results in better
performance of the LAN
Computer Networking / Module II / AKN / 92
Switched Ethernet
• Like a bridge, Switch divides the LAN into N number of
segments where each segment contains only one station. i.e.
equivalent to a bridged LAN with one computer per segment
• i.e. Collision domain is divided into N domains. Communication
among any two station will not disturb others
• The bandwidth is shared by the node and switch
Port 1
Port 2
Port 3
SWITCH
Computer Networking / Module II / AKN / 93
Full-duplex switched Ethernet
• In full-duplex switched Ethernet, each station is connected to the
switch via two separate channels
•The full duplex mode increases the capacity of each domain
• No need for CSMA/CD as each link is a point to point dedicated
path between switch and node
• Traditional Ethernet was designed as a connection less protocol
without flow and error control
• A new sub-layer is added
called MAC control
between LLC and MAC for
full-duplex switched
Ethernet to provide flow
and error control
Computer Networking / Module II / AKN / 94
Fast Ethernet (100 Mbps)
 IEEE 802.3u
 Access method, frame format, min and max frame
length and addressing are same as Traditional
Ethernet (10 Mbps)
 There is no need for CSMA/CD, but it is there to be
compatible with traditional Ethernet
 Auto negotiation: A new feature added to Fast
Ethernet that allows a station or a hub to
 Allow incompatible devices to connect one another. i.e. back
word compatible with traditional Ethernet to work in 10Mbps
 Allow one device to have multiple capabilities.
 Allow a station to check hub’s capabilities
Computer Networking / Module II / AKN / 95
Fast Ethernet physical layer
Four sub-layers:
1. Reconciliation(RS)
 It replaces the PLS sub-layer in 10Mbps
Ethernet
 It is specifically used to pass data in a 4-
bit format (nibble)
2. Medium Independent Interface (MII)
 AUI is replaced with MII
 This is improved to be used with both 10 and 100 Mbps data rate i.e.
backward compatible
Computer Networking / Module II / AKN / 96
Fast Ethernet Contd.
 It provides a parallel data path (nibble) between the PHY
and RS
 Management functions are added
3. Physical layer entity(PHY)
 This is the transceiver in fast Ethernet
 It is responsible for encoding and decoding
 The transceiver can be external or internal
 An external transceiver is installed close to medium and is
connected via an MII cable
4. Medium dependent interface (MDI)
 Used to connect the transceiver to the medium and is
implementation specific
 Is a hardware and implementation specific
Computer Networking / Module II / AKN / 97
Fast Ethernet Implementations
Computer Networking / Module II / AKN / 98
100Base-TX implementation
• Uses 2 pairs of cat-
5/STP twisted pair with
Star topology
• Transceiver is
responsible for
transmitting, receiving,
detecting collisions, and
encoding and decoding of
data
Encoding and decoding
•To maintain synchronization, the
encoder first performs block encoding.
• The 4 parallel bits received from NIC
are encoded into 5 serial bits using
4B/5B (requires a bw of 125MHz i.e
125Mbps)
• The data is then encoded in to MLT-3
Computer Networking / Module II / AKN / 99
100Base-FX Implementation
• uses two pairs of fiber-
optic cables in a physical star
topology
• The transceiver is
responsible for transmitting,
sending, detecting the
collision, and
encoding/decoding.
Encoding and Decoding
•To maintain synchronization, the encoder
performs block encoding
• The four parallel bits received from NIC
is encoded into 5 serial bits using 4B/5B
• Then the data is encoded using NRZ-I
Computer Networking / Module II / AKN / 100
100Base-T4 Implementation
 Uses Cat-3, 4-pair UTP
 uses 8B/6T for encoding and decoding, which reduces the bW
from 100 to 75Mbaud.
 100Base-T4 is designed to operate on 25-Mbaud BW
 Two pairs are designed for unidirectional transmission, other two
for bi-directional transmission. Unidirectional pairs are kept free to
carry collision signals.
Computer Networking / Module II / AKN / 101
Gigabit Ethernet
 IEEE 802.3z
 Uses full-duplex mode without CSMA/CD
 Lack of collision implies that the max length of the
cable is determined by the signal attenuation in the
cable, not by the collision detection process
 GMII specifies a parallel data path (8 bits at a time)
between RS sub-and transceiver
 Implementation
 Gigabit Ethernet can be categorized as either a two wire or a
four wire implementation.
 The two wire implementations use either fiber-optic cable
(1000Base-SX, shortwave or 1000Base-LX, long wave) or
STP (1000Base-CX)
Computer Networking / Module II / AKN / 102
Gigabit Ethernet
 The four wire version
uses category-5 twisted
pair cable (1000Base-T)
 Two wire implementations
use NRZ encoding after
8B/10B block encoding
 One wire is used for sending
another for receiving (fiber
or STP)
 The four wire
implementation uses 4D-
PAM5 to reduce the
bandwidth
 All four wires used for input
and output and carries
250Mbps each
Computer Networking / Module II / AKN / 103
Wireless LANS
 Defined by IEEE 802.11 & Bluetooth
 The standard 802.11 defines two kinds of services
 Basic Service Set(BSS): the basic building block of WLan
 Extended Service Set(ESS): communicating among BSSs
 Basic Service Set
 Is made of stationary or mobile wireless stations and an
optional central base station known as Access Point (AP)
Computer Networking / Module II / AKN / 104
Service Sets
 The BSS without AP is a stand alone network and can’t send
data to other BSSs
 It is called an Ad hoc Network or Infrastructure Less Network
 An BSS with an AP is called Infrastructure based network
 Extended Service Sets
 Is made up of two or more
BSSs with Aps
 Communication between two
stations in two different BSSs
usually occurs via two Aps
 APs are connected via
distribution System
Computer Networking / Module II / AKN / 105
Station types
 Three types of stations are defined based on
their mobility
 No-transition
 is either stationary or moving only inside a BSS
 BSS-transition
 can move from one BSS to another, but the movement
is confined to one ESS
 ESS-transition
 can move from one ESS to another. But standard does
not guarantee the continuity in communication
Computer Networking / Module II / AKN / 106
Protocol Architecture
 It covers MAC and physical layer
 The basic tasks of MAC is medium access, fragmentation, and
encryption.
 The MAC management supports the association and re-
association of a station to an access point and roaming
between APs, it also controls authentication mechanisms,
synchronization with AP etc.
 Physical layer provides carrier sense signal, modulation
encoding/decoding of signals
Computer Networking / Module II / AKN / 107
Physical Layer
• FHSS: Frequency hopping spread
spectrum for signal generation in a
2.4 GHz ISM band in 79 sub-bands,
each with a BW of 1MHz
• 802.11 supports three different physical layers
• one layer based on infra-red and two layers based on radio
transmission (in ISM band at 2.4 GHz)
• A pseudorandom number generator selects the hopping sequence
and the sender and receiver agree on the sequence of the
allocated bands.
• The amount of time spent at each sub-band is called dwell
time(400ms)
• Modulation is either a 2-level GFSK at 1Mbaud/s or 4-level GFSK
at 2bit/baud resulting in the data rate of 1 or 2 Mbps
Figure from chap 6, 4ed
Computer Networking / Module II / AKN / 108
Direct Sequenced Spread Spectrum(DSSS)
• Each bit sent by the sender is replaced by a sequence of bits
called a chip code (CDMA). It uses 11 bit Barker
sequence(10110111000). Uses entire band of 2.4 GHz
• The data rate for sending chip codes is 11 times the data rate of
the original bit stream
• Modulation is Differential Binary PSK at 1Mbaud/s or DQPSK for
2Mbps
Infrared
• uses Infrared light in the range of 850 to 950 nm
• max range is 10m if no sunlight or heat sources interfere.
• Today no products are available that offer this type of
communication
Computer Networking / Module II / AKN / 109
IEEE 802.11a OFDM
 Orthogonal frequency division multiplexing in 5GHz ISM band
 52 sub-bands, 48 used for data and 4 for control information
 Uses PSK and QAM
 Datarate is 18Mbps, and 54Mbps
IEEE 802.11b HR-DSSS
 High-rate DSSS in 5GHz ISM band
 Uses Complementary Code Keying, which encodes 4 or 8
bits into one CCK symbol
 Uses 2.4 MHz ISM band
 Defines 1, 2, 5.5 and 11 Mbps
 IEEE 802.11g uses OFDM with 2.4 GHz ISM band and
achieves 54Mbps data rate
Computer Networking / Module II / AKN / 110
MAC sub-layers in IEEE 802.11
 Defines two MACs and is called
as Distributed Foundation
Wireless Medium Access Control
(DFWMAC)
 Distributed coordination
function(DCF)
 The CSMA/CD access method of ethernet fails in wireless
medium
 so it uses the basic method CSMA/CA and an optional
method avoiding hidden terminal problem
 Point coordination function (PCF)
 uses contention free polling method by AP for time bounded
service
Computer Networking / Module II / AKN / 111
Motivation for CSMA/CA
 WLANs cannot implement CSMA/CD because
 It requires that the station must be able to send data
and receive collision at the same time. (i.e. two paths
and increased BW!)
 Collision may not be detected due to hidden terminal
problem
 Signal fading could prevent a station at one end from
hearing a collision from other end called near/far
terminal problem
 Thus DCF implements CSMA/CA
Computer Networking / Module II / AKN / 112
 Hidden terminals
 A sends to B, C cannot receive A
 C wants to send to B, C senses a “free” medium (CS fails)
 collision at B, A cannot receive the collision (CD fails)
 A is “hidden” for C
Hidden and Exposed terminals
BA C Exposed terminals
 B sends to A, C wants to send to another terminal (not A or B)
 C has to wait, CS signals a medium in use
 but A is outside the radio range of C, therefore waiting is not
necessary
 C is “exposed” to B
Computer Networking / Module II / AKN / 113
 Terminals A and B send, C receives
 signal strength decreases proportional to the square of the
distance
 the signal of terminal B therefore drowns out A’s signal
 C cannot receive A
Near and Far terminals
A B C
 Also severe problem for CDMA networks as all signals arrive
with more or less same strength - precise power control
needed!
Computer Networking / Module II / AKN / 114
Inter-frame spacing times
 802.11 MAC uses three different parameters for waiting
time that define the priorities of medium access
 Short inter-frame spacing(SIFS): shortest waiting time and
hence highest priority is defined for control messages like
ACK or polling responses, for DSSS SIFS is 10s and for FHSS
it is 28s
 PCF inter-frame spacing(PIFS): A medium priority waiting
time used for a time-bounded service like AP polling. Defined
as SIFS plus one slot time
 DCF inter-frame spacing(DIFS): longest waiting time and has
the lowest priority for medium access. Used for data service
within a contention period Defined as SIFS plus two slot times
 Slot time is 50s for FHSS and 20s for DSSS
Computer Networking / Module II / AKN / 115
Basic DFWMAC-DCF without RTS/CTS
 5 stations competes for
sending at arrow marks
 At first sta3 accesses the
medium at t1
 Sta1, sta2, sta5 waits till
the carrier is free (t2)then
waits for DIFS then start
there back-off timer
within the contention
window
 Sta2 gets access as it has smallest back-off time at t4
 sta1, sta5 stops their back-off timer and stores their residual back-off time
 sta4 wants to send between t4 and t5, all three starts their timer at t6.
Accidentally timers of sta4 and sta5 finishes same time(t7). Thus there is a
collision and sta5 stops its timer.
 finally sta5 gets the medium at t10
sta1
sta1sta2
sta3
sta4
sta5
t0 t1 t2 t3 t6t4
t5 t7
t8 t9 t10
Computer Networking / Module II / AKN / 116
Basic DFWMAC-DCF Unicasting
 station has to wait
for DIFS before
sending data
 receivers acknowledge at once (after waiting for SIFS)
if the packet was received correctly (CRC)
 no other station can transmit because DIFS is greater
than SIFS, hence no chance of collision
 If no ACK is received sender automatically retransmits
the frame
 but the sender has to wait again and compete for the
access right to retransmit
contention
Computer Networking / Module II / AKN / 117
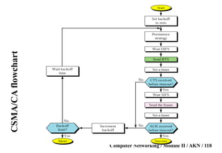
Process CSMA with CTS and RTS
 Station now waits for a period of time
called the Distributed Inter-Frame Space;
then sends a control frame called RTS
(request to send)
 Before sending a frame source senses the medium
 Channel uses a persistent strategy with back-off until the
channel is idle
 Source sends data after waiting an amount of time
equal to SIFS
 Destination waits for SIFS before sending ACK
 After receiving the RTS and waiting a
short period of time called short inter-
frame space, the destination station
sends a control frame called CTS(clear
to Send)
Computer Networking / Module II / AKN / 118
CSMA/CAflowchart
Computer Networking / Module II / AKN / 119
Process Collision Avoidance
 If two or more stations try to send RTS at the same
time and there is a collision, then sender tries again if it
does not receive CTS
 As the wireless medium is noisy, It is more efficient to
replace a large frame with some smaller frames.
 When station sends RTS frame, it
includes the duration of the time that it
needs to occupy the channel
 The stations that are affected by this
transmission create a timer called NAV.
 Each other station first checks NAV
before sensing the channel
Computer Networking / Module II / AKN / 120
Hidden node provision for contention free access
 Sender issues a
RTS after DIFS
(if medium was
not busy)
 RTS contains duration of transmission, every node listening to it
sets NAV
 Receiver answers with CTS which includes another duration and
all listening nodes readjust their NAV
 This method reserves the medium for one sender thus called a
virtual reservation scheme
 Sender sends data and receives ACK after SIFS each.
 When NAV expires the standard cycle starts again
 Using RTS/CTS is an overhead. Usually it is essential for large
frames and not needed in case of short frames
Computer Networking / Module II / AKN / 121
Fragmentation, DFWMAC-DCF
 Wireless LAN have
much more bit
error rate than
any other guided
media.
 Wireless LAN have much more bit error rate than any other
guided medium for same frame length.
 Standard specifies a fragmentation mode to reduce bit error rate
 Here frag1 also contains a duration which is used to set NAV in
case of mobile nodes or for a different set of nodes, this
mechanism further reduces the collision.
 If frag2 is not the last frame then it should contain another
duration. It is not required for last fragment.
Computer Networking / Module II / AKN / 122
DFWMAC – PCF with polling
 DCF could not cant guarantee a maximum access delay or
minimum transmission BW
 To provide a time bound service, the standard specifies a point
coordination function (PCF) on top of standard DCF mechanisms
 Using PCF requires a access point that controls medium access
and polls one node at a time.
 Ad-hoc networks cant use this function
 The point coordinator in access point splits the access time into
super frame periods.
 A super frame comprises a contention-free period and a
contention period.
 It is because due to the priority of PCF over DCF, stations that
only use DCF may not gain access to the medium.
 To prevent this the super frame other wise called as repetition
interval has been designed to cover both traffic
Computer Networking / Module II / AKN / 123
Contention free access using Polling
 Theoretical contention
period starts at t0, but as
another station still
transmitting thus start of
super frame postponed
till t1
 The point coordinator
starts polling sta1 by
sending D1 after PIFS and
it responds with U1 after
another SIFS
 If stai has nothing to
send then it will not
respond so that after
another PIFS the
coordinator polls next
stai+1
 Finally, the coordinator issues an end marker called CFend so that the
contention period starts. After which the cycle starts again with next super frame
 Using PCF automatically sets NAV
Computer Networking / Module II / AKN / 124
MAC sub-layer Frame format
Field Frame Control sub-fields Explanation
Version The current version is 0.
Type Type of information: management (00), control (01), or data (10).
Subtype Defines the subtype of each type
To DS Defined later.
From DS Defined later.
More flag When set to 1, means more fragments.
Retry When set to 1, means retransmitted frame.
Pwr mgt When set to 1, means station is in power management mode.
More data When set to 1, means station has more data to send.
WEP
Wired equivalent privacy. When set to 1, means encryption
implemented.
Computer Networking / Module II / AKN / 125
Other fields
 D: This field defines the duration of the transmission used to
set NAV
 Addresses: Four address fields, each 6byte long
 Sequence Control: Defines the sequence# of the frame used
for flow control
 Frame body: Contains information based on the type and sub-
type field in FC
 FCS: 4byte CRC-32 error detection sequence
 Frame types: standard defines three types of frames
 Management frames: Are used for the initial communication
between station and access points
 Control frames: Used for accessing the channel and ACK
frames
 Data frames: used for carrying data and control information
Computer Networking / Module II / AKN / 126
Control Frame format Sub-
type
Meaning
1011
Request to send
(RTS)
1100 Clear to send (CTS)
1101
Acknowledgment
(ACK)
 For control frame type field is 01
Addressing Mechanism (FC)
To
DS
Fro
m
DS
Address
1
Address
2
Address
3
Addres
s
4
0 0
Destinati
on
station
Source
station
BSS ID N/A
0 1
Destinati
on
station
Sending
AP
Source
station
N/A
1 0
Receiving
AP
Source
station
Destinati
on
station
N/A
Add 1: address of next device
Add 2 : the address of previous
device
Add 3 : the address of Final
destination if not defined by
Add 1
Add 4 : the address of original
source if not same as Add 2.
Computer Networking / Module II / AKN / 127
Addressing mechanism: case 1 Case 2
To DS=0, from DS=0
• the frame is not going and is
not coming from a distribution
system.
• i.e the frame is going from
one station in a BSS to another
system without passing through
distribution system
To DS=0, from DS=1
• the frame is coming from a
distribution system.
• i.e the frame is coming from
an AP and going to a station
• The ACK is sent to the AP
Computer Networking / Module II / AKN / 128
Addressing mechanism: case 3 case 4
To DS=1, from DS=0
• the frame is going from a
station to an AP
• The ACK is sent to the
original station
• Address 3 contains the final
destination in another BSS
To DS=1, from DS=1
• The frame is going from one
AP to another AP via wireless
medium
• As in wire medium ethernet
frame has to be used
Computer Networking / Module II / AKN / 129
Bluetooth
 Is a wireless LAN technology designed to connect devices of
different functions such as telephones, notebooks, computers,
cameras, printers, coffee makers, and so on
 A Bluetooth LAN can be connected to Internet if one of the
gadgets has this capability
 It can not be large
 This technology can be used to connect peripheral devices to
computer, monitoring devices can be connected to sensors etc.
 Originally developed by Ericsson and named after Harald
Blaatand (king of Denmark, 940-981). Later in 1998 five
companies (Ericsson, Intel, IBM, Nokia, Toshiba) founded
Bluetooth consortium to develop a low cost, single chip, radio
based wireless network
 Today the Bluetooth technology is the implementation of a
protocol defined by 802.15 and is called WPAN that is operable
in a small area with small number of devices
Computer Networking / Module II / AKN / 130
Bluetooth
 A Bluetooth network is called a piconet and needs no
infrastructure, this type of WPANS may be used in
various scenarios
 Connection of peripheral devices to a desktop
 Support of ad-hoc networking
 e.g. teacher distributing data to students PDAs inside the
class
 Bridging of networks
 Using piconets, a mobile phone can be connected to a PDA
or laptop. The mobile phone can now act as a bridge
between local piconet and GSM
 Bluetooth is designed to provide local wireless access
at very low cost with a limited BW and without any
extra infrastructure
Computer Networking / Module II / AKN / 131
 Can have up-to eight stations, one of which
is called the Master, rest are slaves
 Master determines hopping pattern
 Communication may be on-to-one, or one-
to-many
Bluetooth Architecture
 Operates on 79 channels in 2.4GHz band with 1MHz carrier
spacing
 Each device performs frequency hopping with 1600 hops/sec in
a pseudo random fashion
 A piconet is a collection of Bluetooth devices which are
synchronized to the same hopping sequence with following
properties
 An additional eighth slave may be in parked state, i.e. cant participate
actively in piconet
 The limit is eight because the address field contains 3 bits and any parked
device can be active if one of the seven slaves goes to parked state
Computer Networking / Module II / AKN / 132
 A master of one piconet
can act as a slave in other
piconet but one cant be
master in two piconets
Bluetooth Architecture
 A group of piconets is combined to form a scatternet and can
accommodate more devices.
 Different piconets in a scatternet use different hopping
sequences
 One device may participate in more than one piconet one at a
time
 communication between different piconets takes place by
devices jumping back and forth between these nets
 however scatternets are not yet supported by all devices
Computer Networking / Module II / AKN / 133
Bluetooth layers (Protocol Stack)
 Radio Layer
 Specifications of air interface
and equivalent to physical
layer of internet model
 Band: 2.4GHz ISM band
divided into 79 channels of
1MHz each
 FHSS: 1600 hops/sec, i.e. one frequency is used for 625 s
 Modulation: uses Gaussian FSK and are available in three
classes
 Power class 1: max power of 100mW and min power of 1mW, 100m
range without obstacles
 Power class 2: max power of 2.5mW and min power of 0.25mW, 10m
range without obstacles
 Power class 3: max power of 1mW
Computer Networking / Module II / AKN / 134
Base Band Layer
 Uses Time Division Duplex-TDMA
 If the piconet has only one slave, then
the master uses even numbered slots
and slave uses odd numbered slots
 TDD-TDMA allows the communication
in half-duplex mode. i.e. in slot 0
master sends and slave receives and
in slot 1 slave sends master receives
 If it has more slaves then master uses
even numbered slots where as odd
numbered slots are used by slaves.
 if master sends to slave 1 at slot 0 then slave 1 answers at
slot 1 then master sends to slave 2 in slot 2 slave 2 answers at
slot 3, and the cycle continues
Computer Networking / Module II / AKN / 135
Base Band Layer Frame format
 A frame can be of three types
 One slot frame: 259s is used for hopping and control
mechanism thus the frame can last upto 366s or of 366 bits
 Three slot frame: length of frame = 3*625-259=1616 bits
 Five slot frame: length of frame = 2866 bits
 Access code: contains synchronization bits and the identifier of
master
 Header: is a repeated 18 bit pattern, each pattern contains
 Address: represents active slave address. can define seven secondaries, 0
is used for broadcasting from master to slaves
Computer Networking / Module II / AKN / 136
Base Band Layer Frame format contd.
 Type: type of data coming from upper layer
 F: used for flow control
 A: used for ACK, uses stop and wait ARQ without retransmission
 S: sequence number of frame
 HEC: header error correction uses checksum
 The header has three identical 18-bit sections. Receiver
compares these three sections bit by bit. If all three
corresponding bits are same than the bit is accepted otherwise
majority is taken.
 This is a form of Forward error correction
 Payload: it contains the data or control information from upper
layers.
Computer Networking / Module II / AKN / 137
L2CAP data packet format
 The logical link control and adaptation protocol is used
for data exchange on an asynchronous connection link
 Length defines the size of the data, in bytes
 CID defines a unique identifier for the virtual channel created
 L2CAP duties
 Multiplexing: supports many application layer protocols
 Segmentation and reassembly: divides large packets of
upper layer (65535) to smaller size
 QoS: uses best effort service
 Group management: allows devices to create logical
addressing among themselves to form a multicast group
Computer Networking / Module II / AKN / 138
Lecture III
• Wide Area Networks
• Virtual Circuit
• Frame Relay
• ATM
Computer Networking / Module II / AKN / 139
Wide Area Networks
 WANs provide long distance transmission over large
geographical areas
 It utilizes public, leased or private communication
equipments to span over countries or continents
 It uses one of the packet switching methods called
virtual circuit switching.
 Frame relay is a link layer protocol used in WAN
technology, which provides relatively high speed
transmission
 ATM (Asynchronous Transfer Mode) is another
protocol for WAN technology that works as a super
highway of communication.
Computer Networking / Module II / AKN / 140
Virtual circuit switching in WAN
 Global Addressing
 A source or destination need
to have a global address,
which should be unique in
the scope of WAN
 Virtual Circuit Identifier
 Is a small number that only
has switch scope and is
actually used for data
transfer
 i.e it is used by a frame
between two switch
 When a frame arrives a
switch, it has one VCI; when
it leaves, it has another
Computer Networking / Module II / AKN / 141
VCI Phases
 To communicate, the source
and destination need to go
through three phases. i.e.
setup, data transfer, & tear
down
 Data Transfer phase
 All switches have table called
a switching table with at least
4 columns
 When a frame arrives it
checks its VCI and incoming
port no.
Computer Networking / Module II / AKN / 142
Data transfer Phase
 It finds corresponding out going port and changes
the VCI as in the table before sending out
 The data transfer phase is active until the source
sends all its frames
Computer Networking / Module II / AKN / 143
Setup Phase
 Setup phase
 Source and destination use their global addresses to help
switches make table entries for connection
 Two approaches: PVC, SVC
 Permanent Virtual Circuit
 For each destination one circuit is dedicated (always
present) whether in use or not
 The corresponding table entry is recorded for all switches by
the administrator
 An out going VCI is given to the source, and an incoming
VCI is given to the destination
 If there is a need for duplex communication then two virtual
circuits are established
Computer Networking / Module II / AKN / 144
Switched Virtual Circuit
 SVC creates a temporary connection, that exists only when data
are transmitted between source and destination
 Setup request
 Source sends the set up frame to the switch, switch finds out going port
from its routing table and creates entry in the switching table for the
incoming virtual circuit
 Acknowledgement
 The last field of switching table entry is made from ACK
setup ACK
Computer Networking / Module II / AKN / 145
Frame Relay
 Is a virtual circuit switching WAN used between 1980
– 1990
 It operates at a higher speed (1.544Mbps, now
44.376Mbps)
 Operates in physical and datalink layer
 Allows bursty data with a frame size of 9000 bytes
 It is less expensive than other traditional WANs
 It has error detection mechanism at datalink layer. No
flow or error control schemes available.
 It is so designed to provide fast transmission
capability for more reliable media and for those
protocols that have flow and error control at the
higher layers
Computer Networking / Module II / AKN / 146
Frame Relay Architecture
 Frame relay network can be a part of Internet
 Frame relay uses both PVC and SVC. The virtual circuit
is identified by a number called Data Link Control
Identifier(DLCI is same as VCI)
 Frame Format
Computer Networking / Module II / AKN / 147
Frame format contd.
 DLCI: total 10 bit used as connection identifier
 Command/response (C/R): used by upper layers to
identify the frame as either a command or response
 Extended Address(EA): if 0 then another address byte
to follow; if 1 then current byte is the final byte
Computer Networking / Module II / AKN / 148
Frame format contd.
 FECN: can be set by any switch to indicate that the
traffic is congested in the direction of flow
 BECN: is set to indicate a congestion in the opposite
direction
 Discard eligibility(DE): this bit indicates the priority
level of the frame according to which the frame may
be discarded in case of congestion
Frame Relay Assembler/Dissembler (FRAD)
 This device is used to to handle frames coming from other
protocols
Computer Networking / Module II / AKN / 149
Other features
Voice Over Frame Relay (VOFR)
Used to send voice by digitizing the voice using PCM and
then sent in data frames
Local Management Information (LMI)
Is a protocol added to frame relay to provide more
management features, It provides
A keep alive mechanism to check if data are flowing
A multicast mechanism to allow a local end system to send
frames to more than one remote end system
A mechanism to allow an end system to check the status of
a switch (if switch is congested)
Congestion Control and Quality of Services are also
provided by frame relay
Computer Networking / Module II / AKN / 150
ATM Networks
Is a cell relay protocol designed by ATM forum and
adopted by ITU-T
A cell is a basic unit of data exchange. It is a small, fixed
sized block of information
Frames of different sizes and formats reach the cell network,
these frames are split into some cells of fixed length
Now cells are multiplexed with other cells and routed
frame of line 1 and lne 2 are splited into 3 cells each then
interleaved so that none suffers long delay
suitable for voice or real-time transmissions
Computer Networking / Module II / AKN / 151
ATM Networks Architecture
ATM uses asynchronous time division multiplexing
The user access devices,
called the end points are
connected to the switches
through a user-to-network
Interface(UNI)
Switches are connected with
each other through Network
to Network Interface (NNI)
Computer Networking / Module II / AKN / 152
ATM Architecture, Virtual Connection
Connection between two end points are accomplished through
transmission paths (TPs). i.e. TPs are physical connection
between endpoints via a set of switches and links
A TP is divided into several Virtual Paths (VPs). A VP provides a
connection or set of connections between two switches
All VP contains more than one Virtual circuits (VCs)
Computer Networking / Module II / AKN / 153
Virtual Connection
In a UNI, the VPI is represented using
8bits and in NNI it represented using
12 bits.
VCI is represented using 16 bits in
both cases
A virtual connections are identified by a pair of
parameters called The Virtual path identifier (VPI)
and virtual circuit identifier (VCI)
VPI defines the VP and VCI defines a particular VC
inside VP
Computer Networking / Module II / AKN / 154
Miscellaneous
Cell structure
A cell is of 53 bytes with 5 byte header and 48 byte payload
Switching
Uses both PVC and SVC
A switch routes the cell using both VPIs and VCIs
Computer Networking / Module II / AKN / 155
ATM Layers
Physical layer
Original design was based on
SONET as the physical layer
carrier
But it also can use other carriers
ATM Layer
Provides routing, traffic
management, switching,
and multiplexing services
It accepts 48 byte
segments from AAL and
adds 5byte header to form
a cell of 53 bytes
Computer Networking / Module II / AKN / 156
ATM Layer
It uses two different header formats for UNI and NNI
GFC: 4bit field provides flow control at UNI level
VPI: virtual path identifier (8bit for UNI, 12 bit for NNI
VCI: 16 bit for both UNI and NNI
PT: 3 bit field defines user data or management info
CLP: 1 bit field for congestion control
HEC: 8 bit CRC for header part only
Computer Networking / Module II / AKN / 157
Application Adaptation Layer
It is designed to accept any type of payload like
internet data or multimedia load
AAL defines a sub-layer called Segementation and
reassembly sub-layer to segment incoming data in to
48byte segments and at the destination these
segments are reassembled
The converge sub-layer is defined to provide integrity
of data
ATM defines 4 versions of AAL: AAL1, AAL2, AAL3/4,
AAL5
AAL1 is used for streaming audio and video
communication and AAL5 for data communication
Computer Networking / Module II / AKN / 158
AAL1
Supports applications that transfer information at constant bit
rates like video or voice
CS sub-layer divides bit stream into 47 byte segments and
passes them to SAR sub-layer
SAR adds 1 byte header to each segment. The header contains
Sequence number(SN): out of 4 bits, 3bits are used to define sequence
no to order the bits
Sequence number
protection(SNP):
second 4 bit
protects the first
field. First 3 bit
protects sequence #
and last bit is for
parity for all 7 bits
Computer Networking / Module II / AKN / 159
AAL5
It assumes that all cells belonging to a message travel
sequentially
CS sub-layer adds a trailer with following fields
User-to-user(UU): used by end users
Common part identifier (CPI): defines how the the
subsequent fields are to be interpreted
Length(L): 2-byte
L field indicates the
length of original
data
CRC: The last 4
bytes is for error
control in the entire
data unit
Computer Networking / Module II / AKN / 160
END of Module II

Computer Networks Module II

  • 1.
    COMPUTER NETWORKS Ajit KNayak, Ph.D. Department of Computer Science & Information Technology, ITER, SOA University Lecture Notes Module II
  • 2.
    Computer Networking /Module II / AKN / 2 Out Line of Module II  Data-Link Layer  Error detection and correction  Data link control and protocols  Point-to-Point access (PPP)  Multiple Access  Local Area Networks: Ethernet  Wireless LANS  Virtual Circuit Switching: Frame Relay and ATM Readings: “Data Communications and Networking” Behrouz A Forouzan, Chapter 10 - Chapter 15 and Chapter 18
  • 3.
    Computer Networking /Module II / AKN / 3 Lecture I • Error Detection and Correction • Types of Errors • Detection • Error Correction • Data Link Control and Protocols • Stop and Wait ARQ • Go-Back-N ARQ • Selective Repeat ARQ • HDLC • PPP
  • 4.
    Computer Networking /Module II / AKN / 4 The Link layer  Datalink layer is subdivided into two sub-layers  Logical Link Control (LLC): non architecture specific, same for all LANS (IEEE)  Media Access Control (MAC): contains a number of distinct module each carries proprietary information specific to the LAN product being used  Project 802 of IEEE sets standards to enable intercommunication between equipment from a variety of manufacturers
  • 5.
    Computer Networking /Module II / AKN / 5 Errors in Transmission  Data can be corrupted during transmission, for reliable communication, errors must be detected and corrected  Two types of transmission errors  Single bit error: only one bit of the data unit is changed  Burst error: two or more bits in the data unit have changed
  • 6.
    Computer Networking /Module II / AKN / 6 Detection mechanisms  To detect errors in transmission the concept of redundancy is used i.e. adding extra bits along with data and transmitted to other end.  Detection Methods  Parity Check  Cyclic Redundancy Check (CRC)  Checksum
  • 7.
    Computer Networking /Module II / AKN / 7 Parity check  It can be simple or two dimensional  Simple Parity Check  A redundant bit called parity bit is added to every data unit so that the total no of 1s (including parity bit) in the unit becomes even or odd  Performance:  it can detect all single bit errors,  also it can detect burst errors of odd size i.e. 1, 3, 5 etc.  However it can not detect burst errors of even size, i.e. 2, 4, 6 etc
  • 8.
    Computer Networking /Module II / AKN / 8 Example: Simple Parity Check  Suppose the sender wants to send the word ‘world’. In ASCII the five characters are coded as 1110111 1101111 1110010 1101100 1100100  The following shows the actual bits sent after adding parity bit 11101110 11011110 11100100 11011000 11001001  Now suppose the word ‘world’ is received by the receiver without being corrupted in transmission. 11101110 11011110 11100100 11011000 11001001  The receiver counts the 1s in each character and comes up with even numbers (6, 6, 4, 4, 4). No errors, The data are accepted.  Now suppose the word ‘world’ is corrupted during transmission as follows. 11111110 11011110 11101100 11011000 11001001  The receiver counts the 1s in each character and comes up with even and odd numbers (7, 6, 5, 4, 4). Contains error, the data are discards them, and asks for retransmission.
  • 9.
    Computer Networking /Module II / AKN / 9 Two-Dimensional Parity Check  A block of bits is organised in a table, now parity bit is calculated for each row then parity bit of each column thus generating one more row (redundant data unit).  The extra data unit is also transmitted  Performance  A redundancy of n bits can easily detect a burst error of n bits  If some even number of bits of two data units gets corrupted in same position then it can not be detected
  • 10.
    Computer Networking /Module II / AKN / 10 Example: Two dimensional Parity Check  Suppose the following block is sent: 10101001 00111001 11011101 11100111 10101010  However, it is hit by a burst noise of length 8, and some bits are corrupted. 10100011 10001001 11011101 11100111 10101010  When the receiver checks the parity bits, some of the bits do not follow the even-parity rule 10100011 10001001 11011101 11100111 10101010  and the whole block is discarded.
  • 11.
    Computer Networking /Module II / AKN / 11 Cyclic Redundancy Check (CRC)  It is the Most powerful method based on binary division  The redundancy bits used by CRC are derived by dividing the data unit by a predetermined divisor; the remainder is the CRC Method  A string of n 0s appended to data unit, n is one less then the number of bits present in the predetermined divisor  Data unit appended with 0s is divided by the divisor using modulo-2 division and the remainder is collected  Remainder replaces n no of 0s appended to data unit and transmitted  At the receiving end the data along with CRC is divided by the divisor and if remainder is Zero than no error
  • 12.
    Computer Networking /Module II / AKN / 12 Binary Division in CRC: An Example Sending End Receiving End
  • 13.
    Computer Networking /Module II / AKN / 13 CRC contd.  Modulo-2 division  If left most bit of dividend is 1 then quotient will be 1 else 0  0-0 = 0, 1-1=0, 1-0=0, 0-1=1  Note: we are dealing with bit-patterens not with quantitative values  Divisor  It is calculated from an algebraic poly nomial  Properties  It should not be divisible by x, guarantees that all burst errors of a length equal to the degree of polynomial are detected  It should be divisible by x+1, guarantees that all burst errors affecting an odd number of bits are detected
  • 14.
    Computer Networking /Module II / AKN / 14 Standard Polynomials  An Example  It is obvious that we cannot choose x (binary 10) or x2 + x (binary 110) as both are divisible by x.  However, we can choose x + 1 (binary 11) because it is not divisible by x, but is divisible by x + 1.  We can also choose x2 + 1 (binary 101) because it is divisible by x + 1 (binary division). Name Polynomial Application CRC-8 x8 + x2 + x + 1 ATM header CRC-10 x10 + x9 + x5 + x4 + x 2 + 1 ATM AAL ITU-16 x16 + x12 + x5 + 1 HDLC ITU-32 x32 + x26 + x23 + x22 + x16 + x12 + x11 + x10 + x8 + x7 + x5 + x4 + x2 + x + 1 LANs
  • 15.
    Computer Networking /Module II / AKN / 15 Checksum  A simple but effective method based on redundancy  Method  Subdivide the data unit into equal segment of n bits  These segments are added using ones complement arithmetic so that result is also n bits  The sum is complemented and appended at the end of original data unit as redundant bits  At the receiving end all the groups are added again and if the result is zero then there is no error  Performance  Detects all errors involving an odd number of bits as well as most errors involving an even number of bits
  • 16.
    Computer Networking /Module II / AKN / 16 Example  Suppose the following block of 16 bits is to be sent using a checksum of 8 bits.  10101001 00111001  The numbers are added using one’s complement  10101001  00111001  ------------  Sum 11100010 , Checksum 00011101  The pattern sent is 10101001 00111001 00011101  Now suppose the receiver receives the pattern sent without any error.  Receiver adds all sections using same method 10101001 00111001 00011101 Sum 11111111 , Complement 00000000 means that the pattern is OK.
  • 17.
    Computer Networking /Module II / AKN / 17 Example Now suppose there is a burst error of length 5 that affects 4 bits. 10101111 11111001 00011101 When the receiver adds the three sections, it gets 10101111 11111001 00011101 Partial Sum 1 11000101 Carry 1 Sum 11000110 Complement 00111001 the pattern is corrupted.
  • 18.
    Computer Networking /Module II / AKN / 18 Error Correction  Two ways of error correction  Error correction by retransmission  When an error is detected, receiver asks sender to retransmit the whole data unit  This method is normally used in TCP/IP. i.e. CRC is used in Link layer and Checksum is used in Network and Transport Layer  Forward Error Correction  A receiver uses an error correcting code, but it requires more number of redundant bits to know the position of error in comparison to error detection methods  e.g. for a single bit error, one bit parity is sufficient to know if there is error or no error, i.e. 0 or 1
  • 19.
    Computer Networking /Module II / AKN / 19 Forward Error correction  Redundancy bits needed is  Let number of data bits be m, and redundant bits be r  Therefore total no of bits sent is m+r  Then r must be able to indicate m+r+1 different states. i.e. to indicate if there is an error in one of the m+r positions and one state is needed to say that there is no error  One bit can represent 2 states, then r bit can represent 2r states therefore the inequation 2r  m+r+1 must be satisfied  Now given the value of m, r can be calculated  e.g. if m=7 then r has to be 4, i.e. 24  7+4+1 is satisfied
  • 20.
    Computer Networking /Module II / AKN / 20 Hamming Code for Single bit error Correction  Provides a practical solution to FEC  Method:  Let number of data bits (m) be 7 => number of redundant bits (r) are 4  Position of redundant bits are defined as 1st, 2nd, 4th, and 8th, i.e. 2x, x=0,1,2,…  Value of each of r bits is calculated as parity bit for one combination of data bits given as follows  r1: data bits 1, 3, 5, 7, 9, 11 (binary value containing 1 at 1st position)  r2: data bits 2, 3, 6, 7, 10, 11 (binary value containing 1 at 2st position)  r3: data bits 4, 5, 6, 7 (binary value containing 1 at 3rd position)  r4: data bits 8, 9, 10, 11 (binary value containing 1 at 4th position)
  • 21.
    Computer Networking /Module II / AKN / 21 Redundancy bits calculation
  • 22.
    Computer Networking /Module II / AKN / 22 Error detection using Hamming code
  • 23.
    Computer Networking /Module II / AKN / 23 Burst error Correction  Hamming code cannot correct a burst error directly. But by rearranging the sending data the code may be applied  Method:  Instead of sending all bits in a data unit together, we organise N units in a column and then send first unit of each unit followed by second bit of each and so on  If a burst error of M bits occur (M<N), then only one bit from each of the M units is corrupted  We can then correct the corrupted bit applying the Hamming code N times
  • 24.
    Computer Networking /Module II / AKN / 24 Data link control and Protocols  Flow Control and Error control are the important responsibilities of link layer, collectively called as data link control  Flow Control  refers to a set of procedures used to restrict the amount of data that the sender can send before waiting for acknowledgement  Error Control  It is based on the Automatic Repeat reQuest (ARQ), i.e. any time an error is detected, specified frames are retransmitted also called Positive Acknowledgement with Retransmission(PAR)
  • 25.
    Computer Networking /Module II / AKN / 25 Stop and Wait ARQ  The sending device sends a frame and waits for the acknowledgement before sending another  The sending device keeps a copy of the last frame transmitted until it receives an ACK  Both data and ACK frames are numbered and a data frame 0 acknowledged by ACK 1 frame indicating that the receiver has received data 0 and expecting Data 1.  If a receiver receives a damaged frame then it is discarded without any response to sender  Sender maintains a variable ‘S’, that holds the number of recently sent frame. Receiver maintains a variable ‘R’ that holds the number of next expected frame  The sender starts a timer when a fame is sent, if ACK is not received within a pre allotted time period (Time out) the same frame is retransmitted  The receiver sends ACK if a correct frame is received
  • 26.
    Computer Networking /Module II / AKN / 26 Operation Normal Lost or damaged frame Lost ACK Delayed ACK
  • 27.
    Computer Networking /Module II / AKN / 27 Piggybacking  To achieve full duplex (bi-directional transmission) we use a concept called piggybacking  It is a method to combine data frame with an ACK instead of sending two separate frames, thus ACK gets a free ride on the next out going data frame. It saves bandwidth.  Characteristics of Stop & Wait  It is simple but inefficient because a) The network will be completely idle during times that the receiver responses b) Wasting of substantial amount of BW c) Duplication due to premature retransmission or lost ACK Round Trip Time(RTT): The time required for a frame to arrive at the receiver plus the transmission time for ACK to come back
  • 28.
    Computer Networking /Module II / AKN / 28 Example  Given Channel BW=50Kbps, RTT=500ms, 1 frame contains 1000bits, then Find channel utilization  Answer (Method 1)  At t=0 first frame transmission starts  The time required to push 1000 bits to medium (1 frame) is t=1000/50,000=20ms  1st bit arrives at t=250ms (RTT/2), the last bit arrives at t=270ms  Ignoring the processing time, and length of ACK, At t=520ms ACK arrives at the sender, i.e. At t=520ms the next frame transmission starts  i.e. 20ms utilization time and 500ms waiting time for a total of 520 ms communication time  Utilization = 4%, waiting=96% loss of BW  Answer (Method 2)  The system can send 50000.5=25,000 (BWdelay)bits during the time it takes for the data to go from the sender to the receiver and then back again.  However, the system sends only 1000 bits. i.e. the link utilization is only 1000/25,000, or 4%.
  • 29.
    Computer Networking /Module II / AKN / 29 Sliding Window  The main disadvantage of Stop and wait method is loss of bandwidth and efficiency is low  To improve efficiency, multiple frames should be in transition while waiting for ACK  In this method an window amount of frames can be sent without receiving ACK  An imaginary window with fixed size slides over the frames at sending end. It contains the frames to be transmitted next  It is implemented in two ways. 1. Go Back n ARQ 2. Selective Repeat ARQ Window size = 7 frames Sequence number 0, 1, 2, . . ., 7 then wrap around Direction of transmission
  • 30.
    Computer Networking /Module II / AKN / 30 Go Back n ARQ  The sender maintains three variables  S: holds the sequence number of the recently sent frame  SF: holds the sequence number of the first frame in the window  SL: holds sequence number of last frame in the window  The size of the window W = SL – SF + 1  The receiver maintains only one variable  R: holds the sequence number of the next frame expected Direction of transmission
  • 31.
    Computer Networking /Module II / AKN / 31 Go Back n ARQ Normal Lost or damaged frame
  • 32.
    Computer Networking /Module II / AKN / 32 Go Back n ARQ contd.  A damaged or lost ACK results in two situations  If next ACK arrives before the timer expires, no retransmission is required  If next ACK does not arrive before timer expires then all the frames starting from last ACK received is retransmitted again, thus the name Go Back n  A delayed ACK results in two situations  If next ACK arrives before the timer expires, no retransmission is required  If no ACK is received before timer expires then all the frames starting from last ACK is resent again and these frames are discarded at the other end if already received before  Piggybacking  Each direction needs a window
  • 33.
    Computer Networking /Module II / AKN / 33 Go Back n ARQ: Sender Window size  Size of Sender window < 2m  m is the number of bits available in the header to store the sequence number of the frames  Let m = 2 then sequence nos are 0, 1, 2, 3 (i.e. 4 frames)  Sender window size = 3 frames? Other wise there will be problem
  • 34.
    Computer Networking /Module II / AKN / 34 Selective Repeat ARQ  Go Back n method is inefficient in case of noisy links where there is higher probability of damage, as this method has to resent multiple frames making the condition more worse  To avoid this we have another method called Selective repeat ARQ, which resends only the damaged/lost frame instead of all frames.  Sender and Receiver windows  Both have a window having size at most on-half of the value 2m
  • 35.
    Computer Networking /Module II / AKN / 35 Selective Repeat ARQ, lost frame • Draw the figures for • lost Ack • delayed ACK • Piggybacking
  • 36.
    Computer Networking /Module II / AKN / 36 Selective Repeat ARQ, sender window size  Bandwidth-Delay Product  It is a measure of efficiency of an ARQ, it is a measure of no of bits that can be sent while waiting from the receiver  i.e. BW (bits/sec)  round trip time (sec) = no of bits
  • 37.
    Computer Networking /Module II / AKN / 37 Example In a Stop-and-Wait ARQ system, the bandwidth of the line is 1 Mbps, and 1 bit takes 20 ms to make a round trip. What is the bandwidth-delay product? If the system data frames are 1000 bits in length, what is the utilization percentage of the link? What is the utilization percentage of the link, if the link uses Go-Back-N ARQ with a 15-frame sequence? Solution Stop & Wait ARQ  The bandwidth-delay product is 1  106  20  10-3 = 20,000 bits , can be sent during one RTT, But system sends only 1000 bits. i.e. link utilization is 1000/20,000 = 5%. Go Back n ARQ  The bandwidth-delay product is still 20,000.  The system can send up to 15 frames or 15,000 bits during a round trip.  This means the utilization is 15,000/20,000 = 75%.  Of course, if there are damaged frames, the utilization percentage is much less because frames have to be resent.
  • 38.
    Computer Networking /Module II / AKN / 38 HDLC Protocol  High-level Data Link Control is an actual protocol designed(by ISO in 1979) to support half-duplex and full-duplex communication over point-to-point and multipoint links  Two Transfer Modes defined  Normal Response Mode (NRM)  Asynchronous Balance Mode (ABM)  NRM: in this unbalanced mode one station is designated as primary station and others are secondary  A primary station can send commands and secondary stations can only respond to the commands  Uses both point-to-point and multipoint links
  • 39.
    Computer Networking /Module II / AKN / 39 HDLC Protocol contd  Asynchronous Balance Mode (ABM): in this balanced mode each station can command and response.  It uses point-to-point link  Frames: HDLC defines three types of frames  Information Frames (I-Frame):used to carry user data and control information relating to user data  Supervisory frames (S-Frame): used only to carry control information  Unnumbered Frames (U-Frames): reserved for system management or link management
  • 40.
    Computer Networking /Module II / AKN / 40 HDLC Frame Formats  Each frame contains up to 6 fields as shown above  Flag: An 8-bit sequence with a bit-pattern that identifies both beginning and end of a frame and also used for synchronization.  Address: It contains the secondary station’s address i.e. a ‘to address’ if frame created by primary or contains a ‘from address’ if created by secondary.  It can be on byte or multiple bytes. If the last bit of one byte is a 1 then there is no other byte. If the last bit is zero then next byte is also contains address  The system that does not use primary/secondary configuration like ethernet needs two address field for sender and receiver respectively
  • 41.
    Computer Networking /Module II / AKN / 41 HDLC Frame Formats  Control: 1 or 2 byte segment used for flow and error control  Information: contains user information or network management information. Length is fixed within each network  FCS: Frame Check Sequence field contains either a 2- byte or 4 byte CRC
  • 42.
    Computer Networking /Module II / AKN / 42 HDLC I-Frame Format  Control field  first bit is zero for I-Frame  Next thee bits called N(S) represents sequence number of data frames  P/F bit used for dual purpose i.e. if value is one then it is either POLL bit or a FINAL bit. If 0 then it is unused  Poll: when a frame is sent by primary to secondary  Final: when frame sent from secondary to primary  Next thee bits called N(R) represents sequence number of ACK frames when piggybacked  Information field  Contains user users data, i.e. data received from upper layer
  • 43.
    Computer Networking /Module II / AKN / 43 HDLC S-Frame Format  These frames are used for ACK, flow and error control, i.e. used for ACK whenever piggybacking is inappropriate or not possible  Control field  First two bits are 10 for S-Frame  Next two code bits defines 4 types of S-Frame  Receive Ready (RR): value 00, it can be used in 4 different ways  ACK: P/F=0, used by receiver to send an +ve ACK for a received I- Frame, N(R) contains next frame expected  Poll: P=1, used by primary for polling  Final: F=1, used by secondary to tell that nothing t be sent  +ve response to select, F=1, used by secondary, ready to receive
  • 44.
    Computer Networking /Module II / AKN / 44 HDLC S-Frame Control field contd.  Receive Not Ready (RNR): value 10, can be used in 3 different ways  ACK, RNR: used by receiver, acknowledging receipt of all frames up to & excluding N(R), and announces busy condition, i.e. unable to receive more frames  Select: P=1, used by primary to send information to secondaries  -ve response to Selcet: F=1, used by secondary, unable to receive data  Reject (REJ): value 01, used by receiver to represent –ve ACK (NAK)  Selective reject (SREJ): code 11, used by receiver, NAK for Selective repeat ARQ  P/F bit is as discussed for I-Frames  Next thee bits called N(R) represents sequence number of ACK or NAK value  It has no N(S) field as it is never used for data transmission
  • 45.
    Computer Networking /Module II / AKN / 45 HDLC U-Frame  Theses frames are used to exchange session management and control information  It contains 5 code bits having following options Command Meaning Response 00 001 SNRM Set Normal Response Mode 11 011 SNRME Set Normal Response Mode (Extended) 11 100 SABM Set Asynchronous Balance Mode, Disconnect Mode DM 11 110 SABME Set Asynchronous Balance Mode (Extended) 00 000 UI Unnumberd Information UI 00 110 Unnumberd Acknowledgement UA 00 010 DISC Disconnect, Request Disconnect RD 10 000 SIM Set Initialization Mode, Request Information Mode RIM 00 1000 UP Unnumbered poll 11 001 RSET Reset 11 101 XID Exchange ID XID 10 001 Frame Reject FRMR Code
  • 46.
    Computer Networking /Module II / AKN / 46 Data Transparency  If a data field of an HDLC frame contains a pattern that is same as flag sequence then receiver interprets it the sequence as ending flag which causes problem called lack of data transparency  To ensure that the flag sequence does not appear in the any where else in the frame HDLC uses technique called Bit Stuffing  According to this technique each time a sender wants to transmit a bit sequence having more than five consecutive 1s, it stuffs (inserts) one redundant 0 after the fifth 1.  At the receiving end receiver deletes (unstuffs) one 0 after fifth 1 in the received bit stream.
  • 47.
    Computer Networking /Module II / AKN / 47 Point-to-Point Access: PPP  It is deigned to connect home computers to the server of ISP.  They are connected to the Internet either through a telephone line or cable TV connection using a modem  PPP is a datalink layer protocol  PPP provides following services  It defines the data format of the frame  Establishment of link and exchange of data  Authentication
  • 48.
    Computer Networking /Module II / AKN / 48 Point-to-Point Access: PPP  It employs a version of HDLC frame  Flag: 011111110, identifies boundaries of a PPP frame  Address: 11111111, uses broadcast address, as it is a point to point  Control: 11000000, format of U-frame and shows that does not contain any sequence number, thus no flow or error control  Protocol: it defines the type of data field, i.e. either user data or any other information  Data: carries either user data or other information  FCS: 2-byte or 4-byte CRC.
  • 49.
    Computer Networking /Module II / AKN / 49 Point-to-Point Access: PPP  Idle state: link is not being used, no active carrier, line is quit  Establishing State: one of the endpoints starts communication, options are negotiated. If negotiation is successful, system goes to authentication state  Authenticating State: is optional, if successful, connection goes networking state, otherwise goes to termination stage  Terminating stage: closing the connection
  • 50.
    Computer Networking /Module II / AKN / 50 PPP Stack  PPP uses a stack of protocols to provide the service. Each time, a PPP packet can carry packets related to one of these protocols in its data field. The type of protocol is defined by the protocol field  Link Control Protocol (LCP)  It is responsible for establishing, maintaining, configuring, and terminating links  Also provides negotiation mechanism to set options
  • 51.
    Computer Networking /Module II / AKN / 51 PPP Stack  Code: Type of LCP Packet  ID: A value used to match request with reply. Code Packet Type 0116 Configure-request 0216 Configure-ack 0316 Configure-nak 0416 Configure-reject 0516 Terminate-request 0616 Terminate-ack 0716 Code-reject 0816 Protocol-reject 0916 Echo-request 0A16 Echo-reply 0B16 Discard-request  Length: length of LCP Packet  Information: extra information needed for LCP Packet  Options: There are many options that can be negotiated between two end points  Options are inserted in the information field  Some of the options are as follows Option Default Maximum receive unit 1500 Authentication protocol None Protocol field compression Off Address and control field compression Off
  • 52.
    Computer Networking /Module II / AKN / 52 LCP Packet Options  Configuration Packets: are used to negotiate options  Configuration Request: initiating communication  Configuration ACK: if options of configuration Request are accepted.  Configure NAK: if configurations are revised, then sender sends a totally new configuration request  Configure Reject: if some options are not recognized then these are marked with reject packet, sender send a new configure request  Link Termination Packets: are used to disconnect the link  Termination Request: either of the two parties  Termination Reply: other answers  Link Monitoring and Debugging Packets  Code Reject: receives a packet with unknown code  Protocol Reject: receives a packet with unknown protocol  Echo Request & Echo Reply: to monitor the link  Discard Request: loop-back test packet, used by sender to check internal condition, request is simply discarded
  • 53.
    Computer Networking /Module II / AKN / 53 Authentication Protocol  PPP is designed to be used over dial-up links where verification of user identity is necessary  Two protocols are used for authentication(PAP & CHAP).  Password Authentication Protocol(PAP)  User needs to access sends an authentication identification(user name) and a password  The system checks the validity of the identification and password and either accepts or denies connection
  • 54.
    Computer Networking /Module II / AKN / 54 PAP contd.  PAP packet is embedded in information frame of PPP  Authentication request: request access  Authentication-ACK: accept access  Authentication-NAK: to deny access
  • 55.
    Computer Networking /Module II / AKN / 55 Challenge Handshake Authentication Protocol  Is a three way handshaking protocol that provides more security than PAP  System sends the user a challenge packet containing a challenge value, usually a few bytes  User applies a predefined function to received value and own password and produces a result. Sends the result back to system  System also performs same operation with same data and compares with the received result.
  • 56.
    Computer Networking /Module II / AKN / 56 CHAP Contd.  4 packet types as shown
  • 57.
    Computer Networking /Module II / AKN / 57 Network Control Protocol (NCP)  After successful authentication connection goes to network state  NCP used to encapsulate data coming from network layer to PPP frame  Internetwork Protocol Control Protocol(IPCP)  Before the packet can be sent one more connection at the network layer has to established  The set of packets that establish and terminate a network layer connection for IP Packets is called IPCP
  • 58.
    Computer Networking /Module II / AKN / 58 Network Control Protocol Contd.  It uses 7 types of packets  Configuration request packet is used to negotiate options with other party  After configuration link is ready to carry IP data in the payload field of PPP, and the value of protocol field is changed to 002116  After data transmission again IPCP takes control to terminate the network connection Code IPCP Packet 01 Configure-request 02 Configure-ack 03 Configure-nak 04 Configure-reject 05 Terminate-request 06 Terminate-ack 07 Code-reject Types of IPCP packets A Complete Example
  • 59.
    Computer Networking /Module II / AKN / 59 Lecture II • Multiple Access • Random Access • Controlled Access • Channelization • Wired LAN: Ethernet (802.3) • Traditional Ethernet • Fast Ethernet • Gigabit Ethernet • Wireless LAN • IEEE 802.11 • Bluetooth (802.15)
  • 60.
    Computer Networking /Module II / AKN / 60 Access Control  The way to coordinate access to a link when used by more than one device  The methods may be classified as follows
  • 61.
    Computer Networking /Module II / AKN / 61 Random Access  According to this method , each station has the right to the medium without being controlled by any other station  Some procedures are defined to resolve the access conflict called collision.  Multiple Access (ALOHA)  Any station sends when a frame is ready  Waits for an ACK, if not received in allotted time then the frame is resent
  • 62.
    Computer Networking /Module II / AKN / 62 Carrier Sense Multiple Access (CSMA)  To minimize the chance of collision, The CSMA method is developed  Each station listens before transmitting. i.e. transmission is possible only if line is idle  Possibility of collision still exists because of propagation delay  The garbled signal reaches at times t4 and t5 respectively  Two strategies to sense a busy medium  Non persistent  persistent
  • 63.
    Computer Networking /Module II / AKN / 63 CSMA, Persistence Strategies  If the line is idle, station sends immediately, otherwise waits a random period of time before resending  Reduces the chance of collision as it is unlikely that two stations will wait same amount of time. But decreases efficiency as waits unnecessarily random amount of time  If the line is idle, the station sends with a probability  1-persistent: station sends frame with a probability 1 (i.e. 100%). Increases chance of collision  P-persistent: station sends a frame with a probability p and refrains with a probability 1- p
  • 64.
    Computer Networking /Module II / AKN / 64 CSMA/CD (Collision Detection)  After sending the system monitors for a collision  If collision detected, it informs others by sending a jam signal and waits for some time(?) before resending  To reduce the probability of collision, station waits for a little time for first time. Changes waiting time for subsequent collision
  • 65.
    Computer Networking /Module II / AKN / 65 CSMA/CD Contd.  Back-off methods  Exponential Back-off  System waits between 0 – 2nmax-propagation time  ‘n’ is the attempted no of transmissions  Random Back-off  system waits for a random amount of time before resending.  The random number is generated based on current value of parameter n.  ‘n’ is initially 0 and incremented by one each time a collision occurs  When jam signal is received by others, they will discard the part of the frame received.  This method is used in traditional Ethernet
  • 66.
    Computer Networking /Module II / AKN / 66 CSMA/CA (Collision Avoidance)  This procedure avoids collision, uses one of the persistence strategies  After it finds a line is idle  System waits an Inter Frame Gap (IFG) amount of time then another random amount of time before sending and sets a timer  If it does not receive ACK before timer expires then it increments back-off and waits this amount of time before sensing the line again.  Used in W-LANs.
  • 67.
    Computer Networking /Module II / AKN / 67 Controlled Access  A Station cannot send unless authorized by other stations  Reservation Method  A station needs to reserve before sending  Time is divided into intervals, In each interval, a reservation frame precedes the data frames sent in that interval  If N stations are there in the system, there are exactly N reservation mini slots. Each belonging to a station
  • 68.
    Computer Networking /Module II / AKN / 68 Polling  One device designated as primary and others are as secondary  Primary has control over the link, the secondaries follows instructions  Polling: Primary asks secondary if they have anything to send  Select: primary needs to send to a secondary
  • 69.
    Computer Networking /Module II / AKN / 69 Token Passing  A station authorized to send data when it receives a special frame called token  A token keeps circulating around the ring  If a station needs to send it captures the token and sends data frames.  Finally it releases the token when finishes. Now the token may be used by others
  • 70.
    Computer Networking /Module II / AKN / 70 Channelization  In this method the available bandwidth of a link is shared in space, time, frequency or through code  SDMA: space is divided  FDMA: The bandwidth is divided into channels  TDMA: bandwidth is one channel that is time shared  CDMA: one channel carries all transmissions simultaneously with different code
  • 71.
    Computer Networking /Module II / AKN / 71 FDMA  Separation of the whole spectrum into smaller frequency bands  A channel gets a certain band of the spectrum for the whole time  Advantages:  no dynamic coordination necessary  works also for analog signals  Disadvantages:  waste of bandwidth if the traffic is distributed unevenly  inflexible  guard spaces f t k2 k3 k4 k5 k6k1 c
  • 72.
    Computer Networking /Module II / AKN / 72 f t c k2 k3 k4 k5 k6k1 TDMA  A channel gets the whole spectrum for a certain amount of time  Advantages:  only one carrier in the medium at any time  throughput high even for many users  Disadvantages:  precise synchronization necessary
  • 73.
    Computer Networking /Module II / AKN / 73 FTMA  Combination of both methods  A channel gets a certain frequency band for a certain amount of time  Example: GSM  Advantages:  better protection against tapping  protection against frequency selective interference  higher data rates compared to code multiplex  but precise coordination required f t c k2 k3 k4 k5 k6k1
  • 74.
    Computer Networking /Module II / AKN / 74 CDMA  Each channel has a unique code  All channels use the same spectrum at the same time  Advantages:  bandwidth efficient  no coordination and synchronization necessary  good protection against interference and tapping  Disadvantages:  lower user data rates  more complex signal regeneration  Implemented using spread spectrum technology k2 k3 k4 k5 k6k1 f t c
  • 75.
    Computer Networking /Module II / AKN / 75 Access method - Mathematical Representation  Each station is assigned a code, which is a sequence of numbers called chips  0 represented as –1 and 1 as +1
  • 76.
    Computer Networking /Module II / AKN / 76  Disadvantages:  higher complexity of a receiver (receiver cannot just listen into the medium and start receiving if there is a signal)  all signals should have the same strength at a receiver  Advantages:  all terminals can use the same frequency, no planning needed  huge code space (e.g. 232) compared to frequency space  interferences is not coded  forward error correction and encryption can be easily integrated
  • 77.
    Computer Networking /Module II / AKN / 77 Codes in CDMA  What is a good code for CDMA?  A code for one user should have a good autocorrelation and should be orthogonal to other codes  If inner product of two vectors is zero then two vectors are said to be Orthogonal  (2,5,0)  (0,0,17) = 0 + 0 + 0 = 0  It has a similar meaning in code space also  If the inner product of a code with itself is very large and drops when shifted by one chip. It stays at that low value until the code matches itself again perfectly  Example Barker code + - + + - + + + - - - + + - + + - + + + - - + - - + - - + + - + + Original Shifted once sop Thus Barker code has a good autocorrelation and this property helps receiver to reconstruct the original data precisely
  • 78.
    Computer Networking /Module II / AKN / 78 Sequence Generation  Walsh table is used to generate the sequence.  It is a two-dimensional having equal number of rows and columns  Each row is a sequence of chips W2=4W1, with last w1 complemented W4=4W2, with last W2 complemented
  • 79.
    Computer Networking /Module II / AKN / 79 Properties of Orthogonal Sequences  If –1 is multiplied with the sequence, every element is complemented  C.-1 = [+1, +1, -1, -1].-1 = [-1, -1, +1, +1]  Inner product of same sequence = N (N is the no of chips in the sequence)  C.C = [+1, +1, -1, -1]. [+1, +1, -1, -1] = 1+1+1+1 = 4  Inner product of diff sequences = 0  B.C = [+1, -1, +1, -1].[+1, +1, -1, -1] = 1-1-1+1=0  Inner product of a sequence with its complement = -N  C.-C = [+1, +1, -1, -1]. [-1, -1, +1, +1]=-1-1-1-1=-4
  • 80.
    Computer Networking /Module II / AKN / 80 Local Area Networks: Ethernet  Designed for a limited geographical area such as a building or campus  Most dominant technology used today for LAN is Ethernet  The original ethernet was designed at Xerox’s Palo Alto Research Center (PARC)  The LLC sub-layer is not used often today  LANs differ in their MAC sub-layer and physical layer
  • 81.
    Computer Networking /Module II / AKN / 81 Three Generations of Ethernet
  • 82.
    Computer Networking /Module II / AKN / 82 Traditional Ethernet  Designed to operate at 10Mbps  Access method used is 1-persistent CSMA/CD  Frame defined by 802.3, contains seven fields  Preamble: 7bytes of alternating 0s and 1s that alert the receiving system to the coming frame and enable it to synchronize  Start Frame Delimiter: 1 byte (10101011) signals beginning of frame. Last chance for synchronization.  Destination and Source address: 6 bytes, contains the physical address of source and destinations
  • 83.
    Computer Networking /Module II / AKN / 83 Traditional Ethernet  Length/Type: if val 1518 then it represents length of data if val  1536 -> type of PDU that is encapsulated  Data: carries data encapsulated from the upper layer protocols. Min of 46 bytes and a max of 1500 bytes  CRC: it uses CRC –32 for error detection  Frame length  is restricted to 64 bytes min, 1518 bytes max for correct operation of CSMA/CD  A collision must be heard before the total frame is sent otherwise MAC will discard the frame and start sending the next frame  Standard defines the smallest length for 10 Mbps Ethernet as 512 bits or 64 bytes without preamble and SFD  These 64 bytes contains 18 bits of header and 46 bytes of data.  Max frame length is 1518, thus data can be upto 1518-18=1500 bytes
  • 84.
    Computer Networking /Module II / AKN / 84 Physical Address  The 6-byte (48-bit) physical address is embedded into NIC.  The address is normally represented in two-digit hexadecimal notation  They are written hyphenated by octets  e.g. 12:34:56:78:9A:BC  This gives a theoretical 281,474,976,710,656 addresses.  This is more than 56,000 MAC addresses for each person on the planet!  In practice, the address assignment policy will inevitably lead to some wastage - but even so, there are likely to be enough addresses for ever.  computer, and a large number of household/office devices (heating systems, ovens, washing machines, fridges, dispensers, security alarms, video recorders, ...) which could in the future be internet enabled!!!
  • 85.
    Computer Networking /Module II / AKN / 85 Physical layer • PLS Encodes using Manchester scheme • For a datarate of 10 Mbps, a BW of 20 Mbaud is needed? • AUI defines the interface between PLS and MAU • MAU is medium dependent, It creates appropriate signal for a particular medium • It transmits, receives and detects collision
  • 86.
    Computer Networking /Module II / AKN / 86 Categories of traditional Ethernet
  • 87.
    Computer Networking /Module II / AKN / 87 10Base5 10Base2 • called Thicknet, One segment < = 500 mts and uses RG 8 cable • Access method is CSMA/CD • AUI is 15 wire cable and DB-15 connector • AUI length < 50 mts • Uses BUS topology • Called Thinnet, uses CSMA/CD • RG-58 cable, span length <= 185 mts • Bus topology LAN, uses BNC- T connectors
  • 88.
    Computer Networking /Module II / AKN / 88 10Base-T, Twisted Pair Ethernet • Uses star topology LAN, with a hub to connect multiple devices • max length 100 mts • UTP cable and RJ-45 connectors • Star topology LAN with a hub • Uses two pairs of fiber optic cables 10Base-FL (Fiber Link)
  • 89.
    Computer Networking /Module II / AKN / 89 Sharing bandwidth, Changes in standard • If more than one station starts sending then the capacity is shared • If two stations have a lot of frames to send via a 10Mbps link, they alternate the usage of link • On average, each station sends 5Mbps, i.e. the capacity for each station is BW/n
  • 90.
    Computer Networking /Module II / AKN / 90 Bridged Ethernet • A bridge divides a LAN into two or more segments • Now the full capacity may be used independently by each segment, i.e. theoretically the capacity of each segment is 10/6 Mbps instead of 10/12Mbps • Thus Bridged LAN raises the bandwidth of a LAN
  • 91.
    Computer Networking /Module II / AKN / 91 Collision domains • Another advantage of using a bridge is the separation of collision domain, but broadcast domain remains the same • smaller collision domains results in better performance of the LAN
  • 92.
    Computer Networking /Module II / AKN / 92 Switched Ethernet • Like a bridge, Switch divides the LAN into N number of segments where each segment contains only one station. i.e. equivalent to a bridged LAN with one computer per segment • i.e. Collision domain is divided into N domains. Communication among any two station will not disturb others • The bandwidth is shared by the node and switch Port 1 Port 2 Port 3 SWITCH
  • 93.
    Computer Networking /Module II / AKN / 93 Full-duplex switched Ethernet • In full-duplex switched Ethernet, each station is connected to the switch via two separate channels •The full duplex mode increases the capacity of each domain • No need for CSMA/CD as each link is a point to point dedicated path between switch and node • Traditional Ethernet was designed as a connection less protocol without flow and error control • A new sub-layer is added called MAC control between LLC and MAC for full-duplex switched Ethernet to provide flow and error control
  • 94.
    Computer Networking /Module II / AKN / 94 Fast Ethernet (100 Mbps)  IEEE 802.3u  Access method, frame format, min and max frame length and addressing are same as Traditional Ethernet (10 Mbps)  There is no need for CSMA/CD, but it is there to be compatible with traditional Ethernet  Auto negotiation: A new feature added to Fast Ethernet that allows a station or a hub to  Allow incompatible devices to connect one another. i.e. back word compatible with traditional Ethernet to work in 10Mbps  Allow one device to have multiple capabilities.  Allow a station to check hub’s capabilities
  • 95.
    Computer Networking /Module II / AKN / 95 Fast Ethernet physical layer Four sub-layers: 1. Reconciliation(RS)  It replaces the PLS sub-layer in 10Mbps Ethernet  It is specifically used to pass data in a 4- bit format (nibble) 2. Medium Independent Interface (MII)  AUI is replaced with MII  This is improved to be used with both 10 and 100 Mbps data rate i.e. backward compatible
  • 96.
    Computer Networking /Module II / AKN / 96 Fast Ethernet Contd.  It provides a parallel data path (nibble) between the PHY and RS  Management functions are added 3. Physical layer entity(PHY)  This is the transceiver in fast Ethernet  It is responsible for encoding and decoding  The transceiver can be external or internal  An external transceiver is installed close to medium and is connected via an MII cable 4. Medium dependent interface (MDI)  Used to connect the transceiver to the medium and is implementation specific  Is a hardware and implementation specific
  • 97.
    Computer Networking /Module II / AKN / 97 Fast Ethernet Implementations
  • 98.
    Computer Networking /Module II / AKN / 98 100Base-TX implementation • Uses 2 pairs of cat- 5/STP twisted pair with Star topology • Transceiver is responsible for transmitting, receiving, detecting collisions, and encoding and decoding of data Encoding and decoding •To maintain synchronization, the encoder first performs block encoding. • The 4 parallel bits received from NIC are encoded into 5 serial bits using 4B/5B (requires a bw of 125MHz i.e 125Mbps) • The data is then encoded in to MLT-3
  • 99.
    Computer Networking /Module II / AKN / 99 100Base-FX Implementation • uses two pairs of fiber- optic cables in a physical star topology • The transceiver is responsible for transmitting, sending, detecting the collision, and encoding/decoding. Encoding and Decoding •To maintain synchronization, the encoder performs block encoding • The four parallel bits received from NIC is encoded into 5 serial bits using 4B/5B • Then the data is encoded using NRZ-I
  • 100.
    Computer Networking /Module II / AKN / 100 100Base-T4 Implementation  Uses Cat-3, 4-pair UTP  uses 8B/6T for encoding and decoding, which reduces the bW from 100 to 75Mbaud.  100Base-T4 is designed to operate on 25-Mbaud BW  Two pairs are designed for unidirectional transmission, other two for bi-directional transmission. Unidirectional pairs are kept free to carry collision signals.
  • 101.
    Computer Networking /Module II / AKN / 101 Gigabit Ethernet  IEEE 802.3z  Uses full-duplex mode without CSMA/CD  Lack of collision implies that the max length of the cable is determined by the signal attenuation in the cable, not by the collision detection process  GMII specifies a parallel data path (8 bits at a time) between RS sub-and transceiver  Implementation  Gigabit Ethernet can be categorized as either a two wire or a four wire implementation.  The two wire implementations use either fiber-optic cable (1000Base-SX, shortwave or 1000Base-LX, long wave) or STP (1000Base-CX)
  • 102.
    Computer Networking /Module II / AKN / 102 Gigabit Ethernet  The four wire version uses category-5 twisted pair cable (1000Base-T)  Two wire implementations use NRZ encoding after 8B/10B block encoding  One wire is used for sending another for receiving (fiber or STP)  The four wire implementation uses 4D- PAM5 to reduce the bandwidth  All four wires used for input and output and carries 250Mbps each
  • 103.
    Computer Networking /Module II / AKN / 103 Wireless LANS  Defined by IEEE 802.11 & Bluetooth  The standard 802.11 defines two kinds of services  Basic Service Set(BSS): the basic building block of WLan  Extended Service Set(ESS): communicating among BSSs  Basic Service Set  Is made of stationary or mobile wireless stations and an optional central base station known as Access Point (AP)
  • 104.
    Computer Networking /Module II / AKN / 104 Service Sets  The BSS without AP is a stand alone network and can’t send data to other BSSs  It is called an Ad hoc Network or Infrastructure Less Network  An BSS with an AP is called Infrastructure based network  Extended Service Sets  Is made up of two or more BSSs with Aps  Communication between two stations in two different BSSs usually occurs via two Aps  APs are connected via distribution System
  • 105.
    Computer Networking /Module II / AKN / 105 Station types  Three types of stations are defined based on their mobility  No-transition  is either stationary or moving only inside a BSS  BSS-transition  can move from one BSS to another, but the movement is confined to one ESS  ESS-transition  can move from one ESS to another. But standard does not guarantee the continuity in communication
  • 106.
    Computer Networking /Module II / AKN / 106 Protocol Architecture  It covers MAC and physical layer  The basic tasks of MAC is medium access, fragmentation, and encryption.  The MAC management supports the association and re- association of a station to an access point and roaming between APs, it also controls authentication mechanisms, synchronization with AP etc.  Physical layer provides carrier sense signal, modulation encoding/decoding of signals
  • 107.
    Computer Networking /Module II / AKN / 107 Physical Layer • FHSS: Frequency hopping spread spectrum for signal generation in a 2.4 GHz ISM band in 79 sub-bands, each with a BW of 1MHz • 802.11 supports three different physical layers • one layer based on infra-red and two layers based on radio transmission (in ISM band at 2.4 GHz) • A pseudorandom number generator selects the hopping sequence and the sender and receiver agree on the sequence of the allocated bands. • The amount of time spent at each sub-band is called dwell time(400ms) • Modulation is either a 2-level GFSK at 1Mbaud/s or 4-level GFSK at 2bit/baud resulting in the data rate of 1 or 2 Mbps Figure from chap 6, 4ed
  • 108.
    Computer Networking /Module II / AKN / 108 Direct Sequenced Spread Spectrum(DSSS) • Each bit sent by the sender is replaced by a sequence of bits called a chip code (CDMA). It uses 11 bit Barker sequence(10110111000). Uses entire band of 2.4 GHz • The data rate for sending chip codes is 11 times the data rate of the original bit stream • Modulation is Differential Binary PSK at 1Mbaud/s or DQPSK for 2Mbps Infrared • uses Infrared light in the range of 850 to 950 nm • max range is 10m if no sunlight or heat sources interfere. • Today no products are available that offer this type of communication
  • 109.
    Computer Networking /Module II / AKN / 109 IEEE 802.11a OFDM  Orthogonal frequency division multiplexing in 5GHz ISM band  52 sub-bands, 48 used for data and 4 for control information  Uses PSK and QAM  Datarate is 18Mbps, and 54Mbps IEEE 802.11b HR-DSSS  High-rate DSSS in 5GHz ISM band  Uses Complementary Code Keying, which encodes 4 or 8 bits into one CCK symbol  Uses 2.4 MHz ISM band  Defines 1, 2, 5.5 and 11 Mbps  IEEE 802.11g uses OFDM with 2.4 GHz ISM band and achieves 54Mbps data rate
  • 110.
    Computer Networking /Module II / AKN / 110 MAC sub-layers in IEEE 802.11  Defines two MACs and is called as Distributed Foundation Wireless Medium Access Control (DFWMAC)  Distributed coordination function(DCF)  The CSMA/CD access method of ethernet fails in wireless medium  so it uses the basic method CSMA/CA and an optional method avoiding hidden terminal problem  Point coordination function (PCF)  uses contention free polling method by AP for time bounded service
  • 111.
    Computer Networking /Module II / AKN / 111 Motivation for CSMA/CA  WLANs cannot implement CSMA/CD because  It requires that the station must be able to send data and receive collision at the same time. (i.e. two paths and increased BW!)  Collision may not be detected due to hidden terminal problem  Signal fading could prevent a station at one end from hearing a collision from other end called near/far terminal problem  Thus DCF implements CSMA/CA
  • 112.
    Computer Networking /Module II / AKN / 112  Hidden terminals  A sends to B, C cannot receive A  C wants to send to B, C senses a “free” medium (CS fails)  collision at B, A cannot receive the collision (CD fails)  A is “hidden” for C Hidden and Exposed terminals BA C Exposed terminals  B sends to A, C wants to send to another terminal (not A or B)  C has to wait, CS signals a medium in use  but A is outside the radio range of C, therefore waiting is not necessary  C is “exposed” to B
  • 113.
    Computer Networking /Module II / AKN / 113  Terminals A and B send, C receives  signal strength decreases proportional to the square of the distance  the signal of terminal B therefore drowns out A’s signal  C cannot receive A Near and Far terminals A B C  Also severe problem for CDMA networks as all signals arrive with more or less same strength - precise power control needed!
  • 114.
    Computer Networking /Module II / AKN / 114 Inter-frame spacing times  802.11 MAC uses three different parameters for waiting time that define the priorities of medium access  Short inter-frame spacing(SIFS): shortest waiting time and hence highest priority is defined for control messages like ACK or polling responses, for DSSS SIFS is 10s and for FHSS it is 28s  PCF inter-frame spacing(PIFS): A medium priority waiting time used for a time-bounded service like AP polling. Defined as SIFS plus one slot time  DCF inter-frame spacing(DIFS): longest waiting time and has the lowest priority for medium access. Used for data service within a contention period Defined as SIFS plus two slot times  Slot time is 50s for FHSS and 20s for DSSS
  • 115.
    Computer Networking /Module II / AKN / 115 Basic DFWMAC-DCF without RTS/CTS  5 stations competes for sending at arrow marks  At first sta3 accesses the medium at t1  Sta1, sta2, sta5 waits till the carrier is free (t2)then waits for DIFS then start there back-off timer within the contention window  Sta2 gets access as it has smallest back-off time at t4  sta1, sta5 stops their back-off timer and stores their residual back-off time  sta4 wants to send between t4 and t5, all three starts their timer at t6. Accidentally timers of sta4 and sta5 finishes same time(t7). Thus there is a collision and sta5 stops its timer.  finally sta5 gets the medium at t10 sta1 sta1sta2 sta3 sta4 sta5 t0 t1 t2 t3 t6t4 t5 t7 t8 t9 t10
  • 116.
    Computer Networking /Module II / AKN / 116 Basic DFWMAC-DCF Unicasting  station has to wait for DIFS before sending data  receivers acknowledge at once (after waiting for SIFS) if the packet was received correctly (CRC)  no other station can transmit because DIFS is greater than SIFS, hence no chance of collision  If no ACK is received sender automatically retransmits the frame  but the sender has to wait again and compete for the access right to retransmit contention
  • 117.
    Computer Networking /Module II / AKN / 117 Process CSMA with CTS and RTS  Station now waits for a period of time called the Distributed Inter-Frame Space; then sends a control frame called RTS (request to send)  Before sending a frame source senses the medium  Channel uses a persistent strategy with back-off until the channel is idle  Source sends data after waiting an amount of time equal to SIFS  Destination waits for SIFS before sending ACK  After receiving the RTS and waiting a short period of time called short inter- frame space, the destination station sends a control frame called CTS(clear to Send)
  • 118.
    Computer Networking /Module II / AKN / 118 CSMA/CAflowchart
  • 119.
    Computer Networking /Module II / AKN / 119 Process Collision Avoidance  If two or more stations try to send RTS at the same time and there is a collision, then sender tries again if it does not receive CTS  As the wireless medium is noisy, It is more efficient to replace a large frame with some smaller frames.  When station sends RTS frame, it includes the duration of the time that it needs to occupy the channel  The stations that are affected by this transmission create a timer called NAV.  Each other station first checks NAV before sensing the channel
  • 120.
    Computer Networking /Module II / AKN / 120 Hidden node provision for contention free access  Sender issues a RTS after DIFS (if medium was not busy)  RTS contains duration of transmission, every node listening to it sets NAV  Receiver answers with CTS which includes another duration and all listening nodes readjust their NAV  This method reserves the medium for one sender thus called a virtual reservation scheme  Sender sends data and receives ACK after SIFS each.  When NAV expires the standard cycle starts again  Using RTS/CTS is an overhead. Usually it is essential for large frames and not needed in case of short frames
  • 121.
    Computer Networking /Module II / AKN / 121 Fragmentation, DFWMAC-DCF  Wireless LAN have much more bit error rate than any other guided media.  Wireless LAN have much more bit error rate than any other guided medium for same frame length.  Standard specifies a fragmentation mode to reduce bit error rate  Here frag1 also contains a duration which is used to set NAV in case of mobile nodes or for a different set of nodes, this mechanism further reduces the collision.  If frag2 is not the last frame then it should contain another duration. It is not required for last fragment.
  • 122.
    Computer Networking /Module II / AKN / 122 DFWMAC – PCF with polling  DCF could not cant guarantee a maximum access delay or minimum transmission BW  To provide a time bound service, the standard specifies a point coordination function (PCF) on top of standard DCF mechanisms  Using PCF requires a access point that controls medium access and polls one node at a time.  Ad-hoc networks cant use this function  The point coordinator in access point splits the access time into super frame periods.  A super frame comprises a contention-free period and a contention period.  It is because due to the priority of PCF over DCF, stations that only use DCF may not gain access to the medium.  To prevent this the super frame other wise called as repetition interval has been designed to cover both traffic
  • 123.
    Computer Networking /Module II / AKN / 123 Contention free access using Polling  Theoretical contention period starts at t0, but as another station still transmitting thus start of super frame postponed till t1  The point coordinator starts polling sta1 by sending D1 after PIFS and it responds with U1 after another SIFS  If stai has nothing to send then it will not respond so that after another PIFS the coordinator polls next stai+1  Finally, the coordinator issues an end marker called CFend so that the contention period starts. After which the cycle starts again with next super frame  Using PCF automatically sets NAV
  • 124.
    Computer Networking /Module II / AKN / 124 MAC sub-layer Frame format Field Frame Control sub-fields Explanation Version The current version is 0. Type Type of information: management (00), control (01), or data (10). Subtype Defines the subtype of each type To DS Defined later. From DS Defined later. More flag When set to 1, means more fragments. Retry When set to 1, means retransmitted frame. Pwr mgt When set to 1, means station is in power management mode. More data When set to 1, means station has more data to send. WEP Wired equivalent privacy. When set to 1, means encryption implemented.
  • 125.
    Computer Networking /Module II / AKN / 125 Other fields  D: This field defines the duration of the transmission used to set NAV  Addresses: Four address fields, each 6byte long  Sequence Control: Defines the sequence# of the frame used for flow control  Frame body: Contains information based on the type and sub- type field in FC  FCS: 4byte CRC-32 error detection sequence  Frame types: standard defines three types of frames  Management frames: Are used for the initial communication between station and access points  Control frames: Used for accessing the channel and ACK frames  Data frames: used for carrying data and control information
  • 126.
    Computer Networking /Module II / AKN / 126 Control Frame format Sub- type Meaning 1011 Request to send (RTS) 1100 Clear to send (CTS) 1101 Acknowledgment (ACK)  For control frame type field is 01 Addressing Mechanism (FC) To DS Fro m DS Address 1 Address 2 Address 3 Addres s 4 0 0 Destinati on station Source station BSS ID N/A 0 1 Destinati on station Sending AP Source station N/A 1 0 Receiving AP Source station Destinati on station N/A Add 1: address of next device Add 2 : the address of previous device Add 3 : the address of Final destination if not defined by Add 1 Add 4 : the address of original source if not same as Add 2.
  • 127.
    Computer Networking /Module II / AKN / 127 Addressing mechanism: case 1 Case 2 To DS=0, from DS=0 • the frame is not going and is not coming from a distribution system. • i.e the frame is going from one station in a BSS to another system without passing through distribution system To DS=0, from DS=1 • the frame is coming from a distribution system. • i.e the frame is coming from an AP and going to a station • The ACK is sent to the AP
  • 128.
    Computer Networking /Module II / AKN / 128 Addressing mechanism: case 3 case 4 To DS=1, from DS=0 • the frame is going from a station to an AP • The ACK is sent to the original station • Address 3 contains the final destination in another BSS To DS=1, from DS=1 • The frame is going from one AP to another AP via wireless medium • As in wire medium ethernet frame has to be used
  • 129.
    Computer Networking /Module II / AKN / 129 Bluetooth  Is a wireless LAN technology designed to connect devices of different functions such as telephones, notebooks, computers, cameras, printers, coffee makers, and so on  A Bluetooth LAN can be connected to Internet if one of the gadgets has this capability  It can not be large  This technology can be used to connect peripheral devices to computer, monitoring devices can be connected to sensors etc.  Originally developed by Ericsson and named after Harald Blaatand (king of Denmark, 940-981). Later in 1998 five companies (Ericsson, Intel, IBM, Nokia, Toshiba) founded Bluetooth consortium to develop a low cost, single chip, radio based wireless network  Today the Bluetooth technology is the implementation of a protocol defined by 802.15 and is called WPAN that is operable in a small area with small number of devices
  • 130.
    Computer Networking /Module II / AKN / 130 Bluetooth  A Bluetooth network is called a piconet and needs no infrastructure, this type of WPANS may be used in various scenarios  Connection of peripheral devices to a desktop  Support of ad-hoc networking  e.g. teacher distributing data to students PDAs inside the class  Bridging of networks  Using piconets, a mobile phone can be connected to a PDA or laptop. The mobile phone can now act as a bridge between local piconet and GSM  Bluetooth is designed to provide local wireless access at very low cost with a limited BW and without any extra infrastructure
  • 131.
    Computer Networking /Module II / AKN / 131  Can have up-to eight stations, one of which is called the Master, rest are slaves  Master determines hopping pattern  Communication may be on-to-one, or one- to-many Bluetooth Architecture  Operates on 79 channels in 2.4GHz band with 1MHz carrier spacing  Each device performs frequency hopping with 1600 hops/sec in a pseudo random fashion  A piconet is a collection of Bluetooth devices which are synchronized to the same hopping sequence with following properties  An additional eighth slave may be in parked state, i.e. cant participate actively in piconet  The limit is eight because the address field contains 3 bits and any parked device can be active if one of the seven slaves goes to parked state
  • 132.
    Computer Networking /Module II / AKN / 132  A master of one piconet can act as a slave in other piconet but one cant be master in two piconets Bluetooth Architecture  A group of piconets is combined to form a scatternet and can accommodate more devices.  Different piconets in a scatternet use different hopping sequences  One device may participate in more than one piconet one at a time  communication between different piconets takes place by devices jumping back and forth between these nets  however scatternets are not yet supported by all devices
  • 133.
    Computer Networking /Module II / AKN / 133 Bluetooth layers (Protocol Stack)  Radio Layer  Specifications of air interface and equivalent to physical layer of internet model  Band: 2.4GHz ISM band divided into 79 channels of 1MHz each  FHSS: 1600 hops/sec, i.e. one frequency is used for 625 s  Modulation: uses Gaussian FSK and are available in three classes  Power class 1: max power of 100mW and min power of 1mW, 100m range without obstacles  Power class 2: max power of 2.5mW and min power of 0.25mW, 10m range without obstacles  Power class 3: max power of 1mW
  • 134.
    Computer Networking /Module II / AKN / 134 Base Band Layer  Uses Time Division Duplex-TDMA  If the piconet has only one slave, then the master uses even numbered slots and slave uses odd numbered slots  TDD-TDMA allows the communication in half-duplex mode. i.e. in slot 0 master sends and slave receives and in slot 1 slave sends master receives  If it has more slaves then master uses even numbered slots where as odd numbered slots are used by slaves.  if master sends to slave 1 at slot 0 then slave 1 answers at slot 1 then master sends to slave 2 in slot 2 slave 2 answers at slot 3, and the cycle continues
  • 135.
    Computer Networking /Module II / AKN / 135 Base Band Layer Frame format  A frame can be of three types  One slot frame: 259s is used for hopping and control mechanism thus the frame can last upto 366s or of 366 bits  Three slot frame: length of frame = 3*625-259=1616 bits  Five slot frame: length of frame = 2866 bits  Access code: contains synchronization bits and the identifier of master  Header: is a repeated 18 bit pattern, each pattern contains  Address: represents active slave address. can define seven secondaries, 0 is used for broadcasting from master to slaves
  • 136.
    Computer Networking /Module II / AKN / 136 Base Band Layer Frame format contd.  Type: type of data coming from upper layer  F: used for flow control  A: used for ACK, uses stop and wait ARQ without retransmission  S: sequence number of frame  HEC: header error correction uses checksum  The header has three identical 18-bit sections. Receiver compares these three sections bit by bit. If all three corresponding bits are same than the bit is accepted otherwise majority is taken.  This is a form of Forward error correction  Payload: it contains the data or control information from upper layers.
  • 137.
    Computer Networking /Module II / AKN / 137 L2CAP data packet format  The logical link control and adaptation protocol is used for data exchange on an asynchronous connection link  Length defines the size of the data, in bytes  CID defines a unique identifier for the virtual channel created  L2CAP duties  Multiplexing: supports many application layer protocols  Segmentation and reassembly: divides large packets of upper layer (65535) to smaller size  QoS: uses best effort service  Group management: allows devices to create logical addressing among themselves to form a multicast group
  • 138.
    Computer Networking /Module II / AKN / 138 Lecture III • Wide Area Networks • Virtual Circuit • Frame Relay • ATM
  • 139.
    Computer Networking /Module II / AKN / 139 Wide Area Networks  WANs provide long distance transmission over large geographical areas  It utilizes public, leased or private communication equipments to span over countries or continents  It uses one of the packet switching methods called virtual circuit switching.  Frame relay is a link layer protocol used in WAN technology, which provides relatively high speed transmission  ATM (Asynchronous Transfer Mode) is another protocol for WAN technology that works as a super highway of communication.
  • 140.
    Computer Networking /Module II / AKN / 140 Virtual circuit switching in WAN  Global Addressing  A source or destination need to have a global address, which should be unique in the scope of WAN  Virtual Circuit Identifier  Is a small number that only has switch scope and is actually used for data transfer  i.e it is used by a frame between two switch  When a frame arrives a switch, it has one VCI; when it leaves, it has another
  • 141.
    Computer Networking /Module II / AKN / 141 VCI Phases  To communicate, the source and destination need to go through three phases. i.e. setup, data transfer, & tear down  Data Transfer phase  All switches have table called a switching table with at least 4 columns  When a frame arrives it checks its VCI and incoming port no.
  • 142.
    Computer Networking /Module II / AKN / 142 Data transfer Phase  It finds corresponding out going port and changes the VCI as in the table before sending out  The data transfer phase is active until the source sends all its frames
  • 143.
    Computer Networking /Module II / AKN / 143 Setup Phase  Setup phase  Source and destination use their global addresses to help switches make table entries for connection  Two approaches: PVC, SVC  Permanent Virtual Circuit  For each destination one circuit is dedicated (always present) whether in use or not  The corresponding table entry is recorded for all switches by the administrator  An out going VCI is given to the source, and an incoming VCI is given to the destination  If there is a need for duplex communication then two virtual circuits are established
  • 144.
    Computer Networking /Module II / AKN / 144 Switched Virtual Circuit  SVC creates a temporary connection, that exists only when data are transmitted between source and destination  Setup request  Source sends the set up frame to the switch, switch finds out going port from its routing table and creates entry in the switching table for the incoming virtual circuit  Acknowledgement  The last field of switching table entry is made from ACK setup ACK
  • 145.
    Computer Networking /Module II / AKN / 145 Frame Relay  Is a virtual circuit switching WAN used between 1980 – 1990  It operates at a higher speed (1.544Mbps, now 44.376Mbps)  Operates in physical and datalink layer  Allows bursty data with a frame size of 9000 bytes  It is less expensive than other traditional WANs  It has error detection mechanism at datalink layer. No flow or error control schemes available.  It is so designed to provide fast transmission capability for more reliable media and for those protocols that have flow and error control at the higher layers
  • 146.
    Computer Networking /Module II / AKN / 146 Frame Relay Architecture  Frame relay network can be a part of Internet  Frame relay uses both PVC and SVC. The virtual circuit is identified by a number called Data Link Control Identifier(DLCI is same as VCI)  Frame Format
  • 147.
    Computer Networking /Module II / AKN / 147 Frame format contd.  DLCI: total 10 bit used as connection identifier  Command/response (C/R): used by upper layers to identify the frame as either a command or response  Extended Address(EA): if 0 then another address byte to follow; if 1 then current byte is the final byte
  • 148.
    Computer Networking /Module II / AKN / 148 Frame format contd.  FECN: can be set by any switch to indicate that the traffic is congested in the direction of flow  BECN: is set to indicate a congestion in the opposite direction  Discard eligibility(DE): this bit indicates the priority level of the frame according to which the frame may be discarded in case of congestion Frame Relay Assembler/Dissembler (FRAD)  This device is used to to handle frames coming from other protocols
  • 149.
    Computer Networking /Module II / AKN / 149 Other features Voice Over Frame Relay (VOFR) Used to send voice by digitizing the voice using PCM and then sent in data frames Local Management Information (LMI) Is a protocol added to frame relay to provide more management features, It provides A keep alive mechanism to check if data are flowing A multicast mechanism to allow a local end system to send frames to more than one remote end system A mechanism to allow an end system to check the status of a switch (if switch is congested) Congestion Control and Quality of Services are also provided by frame relay
  • 150.
    Computer Networking /Module II / AKN / 150 ATM Networks Is a cell relay protocol designed by ATM forum and adopted by ITU-T A cell is a basic unit of data exchange. It is a small, fixed sized block of information Frames of different sizes and formats reach the cell network, these frames are split into some cells of fixed length Now cells are multiplexed with other cells and routed frame of line 1 and lne 2 are splited into 3 cells each then interleaved so that none suffers long delay suitable for voice or real-time transmissions
  • 151.
    Computer Networking /Module II / AKN / 151 ATM Networks Architecture ATM uses asynchronous time division multiplexing The user access devices, called the end points are connected to the switches through a user-to-network Interface(UNI) Switches are connected with each other through Network to Network Interface (NNI)
  • 152.
    Computer Networking /Module II / AKN / 152 ATM Architecture, Virtual Connection Connection between two end points are accomplished through transmission paths (TPs). i.e. TPs are physical connection between endpoints via a set of switches and links A TP is divided into several Virtual Paths (VPs). A VP provides a connection or set of connections between two switches All VP contains more than one Virtual circuits (VCs)
  • 153.
    Computer Networking /Module II / AKN / 153 Virtual Connection In a UNI, the VPI is represented using 8bits and in NNI it represented using 12 bits. VCI is represented using 16 bits in both cases A virtual connections are identified by a pair of parameters called The Virtual path identifier (VPI) and virtual circuit identifier (VCI) VPI defines the VP and VCI defines a particular VC inside VP
  • 154.
    Computer Networking /Module II / AKN / 154 Miscellaneous Cell structure A cell is of 53 bytes with 5 byte header and 48 byte payload Switching Uses both PVC and SVC A switch routes the cell using both VPIs and VCIs
  • 155.
    Computer Networking /Module II / AKN / 155 ATM Layers Physical layer Original design was based on SONET as the physical layer carrier But it also can use other carriers ATM Layer Provides routing, traffic management, switching, and multiplexing services It accepts 48 byte segments from AAL and adds 5byte header to form a cell of 53 bytes
  • 156.
    Computer Networking /Module II / AKN / 156 ATM Layer It uses two different header formats for UNI and NNI GFC: 4bit field provides flow control at UNI level VPI: virtual path identifier (8bit for UNI, 12 bit for NNI VCI: 16 bit for both UNI and NNI PT: 3 bit field defines user data or management info CLP: 1 bit field for congestion control HEC: 8 bit CRC for header part only
  • 157.
    Computer Networking /Module II / AKN / 157 Application Adaptation Layer It is designed to accept any type of payload like internet data or multimedia load AAL defines a sub-layer called Segementation and reassembly sub-layer to segment incoming data in to 48byte segments and at the destination these segments are reassembled The converge sub-layer is defined to provide integrity of data ATM defines 4 versions of AAL: AAL1, AAL2, AAL3/4, AAL5 AAL1 is used for streaming audio and video communication and AAL5 for data communication
  • 158.
    Computer Networking /Module II / AKN / 158 AAL1 Supports applications that transfer information at constant bit rates like video or voice CS sub-layer divides bit stream into 47 byte segments and passes them to SAR sub-layer SAR adds 1 byte header to each segment. The header contains Sequence number(SN): out of 4 bits, 3bits are used to define sequence no to order the bits Sequence number protection(SNP): second 4 bit protects the first field. First 3 bit protects sequence # and last bit is for parity for all 7 bits
  • 159.
    Computer Networking /Module II / AKN / 159 AAL5 It assumes that all cells belonging to a message travel sequentially CS sub-layer adds a trailer with following fields User-to-user(UU): used by end users Common part identifier (CPI): defines how the the subsequent fields are to be interpreted Length(L): 2-byte L field indicates the length of original data CRC: The last 4 bytes is for error control in the entire data unit
  • 160.
    Computer Networking /Module II / AKN / 160 END of Module II