Active Suspension System
Dept. of Mechanical Engineering, BRCE Page 1
CONTENTS
Chapters Page No.
1. INTRODUCTION......................................................................................................04
2. LITERATURE REVIEW…………………………………………………….........08
3. OBJECTIVES……………………………………………………………………….09
4. METHODOLOGY
4.1 Properties of suspension system............................................................................10
4.2 Suspension parts....................................................................................................13
4.2.1 Fundamental components of any suspensions........................................14
4.3 Active suspension..................................................................................................17
4.4 Working.................................................................................................................18
4.5 Active suspension design......................................................................................19
4.5.1 Controller design..................................................................................19
4.5.2 Software design...................................................................................20
4.5.3 Hardware design..................................................................................23
4.6 Functions of active suspensions..........................................................................23
4.7 Bose suspension system......................................................................................24
4.8 Recent developments..........................................................................................26
5. CONCLUSION......................................................................................................27
6. REFERENCE........................................................................................................28
Active Suspension System
Dept. of Mechanical Engineering, BRCE Page 2
LIST OF FIGURES
Figure.1: Slip forces and load transfer forces.............................................................05
Figure.2: Contact patch deformation during cornering...............................................05
Figure.3: Contact patch deformation during cornering...............................................06
Figure.4: Contact patch deformation when encountering a bump..............................06
Figure.5: Contact patch deformation when encountering a bump..............................07
Figure.6: Lateral movement during suspension travel................................................07
Figure.7: Parts of a suspension system……………………………………………....13
Figure.8: Active Suspension Components..................................................................19
Figure.9: Schematically representation of controller..................................................20
Figure.10: Software Flowchart...................................................................................21
Figure.11: Hardware Flowchart................................................................................ .23
Figure.12: Bose suspension front module, picture Bose........................................... 25
Figure.13: Body roll reduction, picture Bose.............................................................26
Active Suspension System
Dept. of Mechanical Engineering, BRCE Page 3
ABSTRACT
This report presents a control system for active Suspension systems which
have been widely applied to vehicles, right from the horse- drawn carriages with flexible
leaf springs fixed at the four corners, to the modern automobiles with complex control
algorithms. This implementation includes constructing the transfer function of the control
system then making a simulation using software. It is found that active suspension system
improves ride comfort even at resonant frequency. For step input the of 0.08 m, the
sprung mass displacement has been reduced by 25% which shows the improvement in
ride comfort and sprung mass acceleration reduced by 89.93% .The suspension travel has
been reduced by 74.64% and tire deflection has reduced by 89.73% .For the real
application in vehicles, the proposed active suspension structure faces inevitably some
challenges including the cost, the required space in vehicle and power consumption. The
main objective of designed the controller for a vehicle suspension system is to reduce the
discomfort sensed by passengers which arises from road roughness and to increase the
ride handling associated with the pitching and rolling movements.
Active Suspension System
Dept. of Mechanical Engineering, BRCE Page 4
CHAPTER 1
1. INTRODUCTION
1.1 Suspension System
Suspension is the term given to the system of springs, shock absorbers
and linkages that connects a vehicle to its wheels. Suspension systems serve a dual
purpose — contributing to the car's roadholding /handling and braking for good active
safety and driving pleasure, and keeping vehicle occupants comfortable and reasonably
well isolated from road noise, bumps, and vibrations, etc. These goals are generally at
odds, so the tuning of suspensions involves finding the right compromise. It is important
for the suspension to keep the road wheel in contact with the road surface as much as
possible, because all the forces acting on the vehicle do so through the contact patches of
the tires. The suspension also protects the vehicle itself and any cargo or luggage from
damage and wear. The design of front and rear suspension of a car may be different.
1.2 Suspension Design Conflicts
During cornering the car’s tires produce so-called slip forces in lateral
direction. These forces, displayed as horizontal arrows in Figure .1, result in an
unfavorable deformation of the contact patch and a counter clockwise torque around a
horizontal axis through the car’s centre of gravity. Additional vertical reaction forces, the
vertical arrows in Figure 2, counteract the torque and prevent the car from rolling over. In
case of a passive suspension system, these reaction forces will cause the springs on the
left side of the car to further compress and on the right side of the car to expand which
causes some roll of the car’s body. Depending on the geometry of the suspension links,
the orientation of the wheels with respect to the car’s body will change during suspension
travel.
Active Suspension System
Dept. of Mechanical Engineering, BRCE Page 5
Figure 1: Slip Forces And Load Transfer Forces
In case of trailing arm geometry, the single suspension link connecting each wheel to the
chassis rotates along a lateral axis with respect to the chassis. During cornering the tires
will therefore take over the angle of the car’s body, which also results in a deformation of
the contact patch. This combination leads to an undesirable contact patch, with a smaller
area and a non-homogeneous pressure distribution, as is presented in fig.
Figure 2: Contact Patch Deformation During Cornering
• The trailing arm suspension will force the camber angle of the tires to take over
the roll angle of the vehicle’s body. This characteristic is described by the value
1°/°(1 °camber/°body roll). In case of cornering, it would be desirable to have a
suspension system that provides so-called counter-camber (camber<0) during
cornering: -1°/°. The negative camber angle will result in a favorable deformation
of the contact patch, which in combination with the unfavorable deformation due
Active Suspension System
Dept. of Mechanical Engineering, BRCE Page 6
to the slip forces will leadesirable contact patch, as is displayed in Figure 3.
Figure 3: Contact Patch Deformation During Cornering
Most of today’s suspension systems vary between 0°/° (rigid axle) and 1°/° (trailing arm).
Examples are the double wishbone, the multi-link and the McPherson suspension system.
The absence of counter-camber suspension systems can be explained by the fact that such
a suspension system will result in extreme camber and therefore extreme tire wear in case
of encountering a bump in the road or an extremely loaded car. This is visualized in
Figure 4.
Figure 4: Contact Patch Deformation When Encountering A Bump
Another method of improving cornering behavior is by means of introducing non-zero
static camber, for which the results are represented in Figure 5.
Active Suspension System
Dept. of Mechanical Engineering, BRCE Page 7
Figure 5: Contact Patch Deformation When Encountering A Bump
Usually, all suspension systems other than 1°/°-systems will carry out a small lateral
movement during suspension travel because the links in the system describe a circular
arc. The lateral movement, displayed in Figure 6, causes the tire to deform and results in
extra tire wear. This is prevented in case of 1°/°-systems like a trailing arm suspension
.
Figure 6: Lateral Movement During Suspension Travel
Active Suspension System
Dept. of Mechanical Engineering, BRCE Page 8
CHAPTER 2
2. LITERATURE REVIEW
During the last decades fuzzy logic has implemented very fast hence the first paper
in fuzzy set theory, which is now considered to be the influential paper of the subject, was
written by Zadeh [5], who is considered the founding father of the field. Then in 1975,
Mamdani, developed Zadeh`s work and demonstrated the viability of Fuzzy Logic
Control (FLC) for a small model steam engine.
An active suspension system possesses the ability to reduce acceleration of sprung
mass continuously as well as to minimize suspension deflection, which results in
improvement of tire grip with the road surface, thus, brake, traction control and vehicle
maneuverability can be considerably improved.
Today, a rebellious race is taking place among the automotive industry so as to
produce highly developed models. One of the performance requirements is advanced
suspension systems which prevent the road disturbances to affect the passenger comfort
while increasing riding capabilities and performing a smooth drive. Replacement of the
spring-damper suspensions of automobiles by active systems has the potential of
improving safety and comfort under nominal conditions.
In the recent past, it has been reported on this problem successively, about the base
of optimization techniques, adaptive control and even, H-infinity robust methods. The use
of active suspension on road vehicles has been considered for many years. A large
number of different arrangements from semi-active to fully active schemes have been
investigated. There has also been interest in characterizing the degrees of freedom and
constraints involved in active suspension design.
Active Suspension System
Dept. of Mechanical Engineering, BRCE Page 9
CHAPTER 3
3. OBJECTIVES:
1. The main objective is to reduce the discomfort sensed by passengers.
2. To improve safety and isolate the vehicle from noise, vibrations and
road humps.
3. To reduce the slip occurring at corner.
.
Active Suspension System
Dept. of Mechanical Engineering, BRCE Page 10
CHAPTER 4
4. METHODOLOGY
4.1 PROPERTIES OF SUSPENSION SYSTEM
4.1.1 SPRING RATE (OR SUSPENSION RATE)
The spring rate is a component in setting the vehicle's ride height or its location in the
suspension stroke. Vehicles which carry heavy loads will often have heavier springs to
compensate for the additional weight that would otherwise collapse a vehicle to the
bottom of its travel (stroke). Heavier springs are also used in performance applications
where the loading conditions experienced are more extreme.
Mathematics of the spring rate
Spring rate is a ratio used to measure how resistant a spring is to being compressed or
expanded during the spring's deflection. The magnitude of the spring force increases as
deflection increases according to Hooke's Law. Briefly, this can be stated as
Where,
F is the force the spring exerts
k is the spring rate of the spring.
x is the displacement from equilibrium length i.e. the length at which the spring is neither
compressed or stretched.
The spring rate of a coil spring may be calculated by a simple algebraic equation or it
may be measured in a spring testing machine. The spring constant k can be calculated as
follows:
Active Suspension System
Dept. of Mechanical Engineering, BRCE Page 11
where d is the wire diameter, G is the spring's shear modulus (e.g., about 12,000,000
lbf/in² or 80 GPa for steel), and N is the number of wraps and D is the diameter of the
coil.
4.1.2 WHEEL RATE
Wheel rate is the effective spring rate when measured at the wheel. This is as opposed to
simply measuring the spring rate alone. Wheel rate is usually equal to or considerably less
than the spring rate. Commonly, springs are mounted on control arms, swing arms or
some other pivoting suspension member.
4.1.3 ROLL COUPLE PERCENTAGE
Roll couple percentage is the effective wheel rate, in roll, of each axle of the vehicle as a
ratio of the vehicle's total roll rate. Roll couple percentage is critical in accurately
balancing the handling of a vehicle. It is commonly adjusted through the use of anti-roll
bars, but can also be changed through the use of different springs.
4.1.4 WEIGHT TRANSFER
Weight transfer during cornering, acceleration or braking is usually calculated per
individual wheel and compared with the static weights for the same wheels.
The total amount of weight transfer is only affected by four factors: the distance between
wheel centers the height of the center of gravity, the mass of the vehicle, and the amount
of acceleration experienced.
 Unsprung weight transfer-Unsprung weight transfer is calculated based on the
weight of the vehicle's components that are not supported by the springs. This
includes tires, wheels, brakes, spindles, half the control arm's weight and other
components.
 Sprung weight transfer-Sprung weight transfer is the weight transferred by only
the weight of the vehicle resting on the springs, not the total vehicle weight..
Active Suspension System
Dept. of Mechanical Engineering, BRCE Page 12
4.1.5 JACKING FORCES
Jacking forces are the sum of the vertical force components experienced by the
suspension links. The resultant force acts to lift the sprung mass if the roll center is above
ground, or compress it if underground. Generally, the higher the roll center, the more
jacking force is experienced.
4.1.6 TRAVEL
Travel is the measure of distance from the bottom of the suspension stroke to the top of
the suspension stroke. Bottoming or lifting a wheel can cause serious control problems or
directly cause damage. "Bottoming" can be caused by the suspension, tires, fenders, etc.
running out of space to move or the body or other components of the car hitting the road.
4.1.7 DAMPING
Damping is the control of motion or oscillation, as seen with the use of hydraulic gates
and valves in a vehicles shock absorber. This may also vary, intentionally or
unintentionally. Like spring rate, the optimal damping for comfort may be less than for
control.
4.1.8 CLAMBER CONTROL
Camber changes are due to wheel travel, body roll and suspension system deflection or
compliance. In general, a tire wears and brakes best at -1 to -2° of camber from vertical.
Too much camber will result in the decrease of braking performance due to a reduced
contact patch size through excessive camber variation in the suspension geometry. The
amount of camber change in bump is determined by the instantaneous front view swing
arm (FVSA) length of the suspension geometry, or in other words, the tendency of the tire
to camber inward when compressed in bump.
4.1.9 ROLL CENTER HEIGHT
This is important to body roll and to front to rear roll stiffness distribution. However, the
roll stiffness distribution in most cars is set more by the antiroll bars than the RCH. The
height of the roll center is related to the amount of jacking forces experienced.
Active Suspension System
Dept. of Mechanical Engineering, BRCE Page 13
4.1.10 ANTI-DIVE AND ANTI-SQUAT
Anti-dive and anti-squat are expressed in terms of percentage and refer to the front diving
under braking and the rear squatting under acceleration. They can be thought of as the
counterparts for braking and acceleration as jacking forces are to cornering. The main
reason for the difference is due to the different design goals between front and rear
suspension, whereas suspension is usually symmetrical between the left and right of the
vehicle.
4.1.11 ISOLATION FROM HIGH FREQUENCY SHOCK
For most purposes, the weight of the suspension components is unimportant, but at high
frequencies, caused by road surface roughness, the parts isolated by rubber bushings act
as a multistage filter to suppress noise and vibration better than can be done with only the
tires and springs. (The springs work mainly in the vertical direction.)
4.1.12 AIR RESISTANCE (DRAG)
Certain modern vehicles have height adjustable suspension in order to improve
aerodynamics and fuel efficiency.
4.2 SUSPENSION PARTS
Figure 7: Parts of a Suspension System
Active Suspension System
Dept. of Mechanical Engineering, BRCE Page 14
The suspension of a car is actually part of the chassis, which comprises all of the
important systems located beneath the car's body. These systems include:
1. The frame - structural, load-carrying component that supports the car's engine and
body, which are in turn supported by the suspension
2. The suspension system - setup that supports weight, absorbs and dampens shock and
helps maintain tire contact
3. The steering system - mechanism that enables the driver to guide and direct the
vehicle
4. and/or friction with the road .
4.2.1 FUNDAMENTAL COMPONENTS OF ANY SUSPENSION
4.2.1.1 Springs
4.2.1.2 Dampers
4.2.1.3 Anti-sway bars
4.2.1.1 SPRINGS
Today's springing systems are based on one of four basic designs:
1. COIL SPRINGS - This is the most common type of spring and is, in essence, a
heavy-duty torsion bar coiled around an axis. Coil springs compress and expand to
absorb the motion of the wheels.
2. LEAF SPRINGS - This type of spring consists of several layers of metal bound
together to act as a single unit. Leaf springs were first used on horse-drawn carriages
and were found on most American automobiles until 1985. They are still used today
on most trucks and heavy-duty vehicles.
3. TORSION BARS - Torsion bars use the twisting properties of a steel bar to
provide coil-spring-like performance. This is how they work: One end of a bar is
anchored to the vehicle frame. The other end is attached to a wishbone, which acts
like a lever that moves perpendicular to the torsion bar. When the wheel hits a bump,
Active Suspension System
Dept. of Mechanical Engineering, BRCE Page 15
vertical motion is transferred to the wishbone and then, through the levering action, to
the torsion bar. The torsion bar then twists along its axis to provide the spring force.
4. AIR SPRINGS - Air springs, which consist of a cylindrical chamber of air
positioned between the wheel and the car's body, use the compressive qualities of air
to absorb wheel vibrations. The concept is actually more than a century old and could
be found on horse-drawn buggies. Air springs from this era were made from air-filled,
leather diaphragms, much like a bellows; they were replaced with molded-rubber air
springs in the 1930s.
4.2.1.2 DAMPERS: SHOCK ABSORBERS
Unless a dampening structure is present, a car spring will extend and release the energy it
absorbs from a bump at an uncontrolled rate. The spring will continue to bounce at its
natural frequency until all of the energy originally put into it is used up. A suspension
built on springs alone would make for an extremely bouncy ride and, depending on the
terrain, an uncontrollable car.
Enter the shock absorber, or snubber, a device that controls unwanted spring motion
through a process known as dampening. Shock absorbers slow down and reduce the
magnitude of vibratory motions by turning the kinetic energy of suspension movement
into heat energy that can be dissipated through hydraulic fluid.
A shock absorber is basically an oil pump placed between the frame of the car and the
wheels. The upper mount of the shock connects to the frame (i.e., the sprung weight),
while the lower mount connects to the axle, near the wheel (i.e., the unsprung weight). In
a twin-tube design, one of the most common types of shock absorbers, the upper mount is
connected to a piston rod, which in turn is connected to a piston, which in turn sits in a
tube filled with hydraulic fluid. The inner tube is known as the pressure tube, and the
outer tube is known as the reserve tube. The reserve tube stores excess hydraulic fluid.
When the car wheel encounters a bump in the road and causes the spring to coil and
uncoil, the energy of the spring is transferred to the shock absorber through the upper
mount, down through the piston rod and into the piston. Orifices perforate the piston and
Active Suspension System
Dept. of Mechanical Engineering, BRCE Page 16
allow fluid to leak through as the piston moves up and down in the pressure tube. Because
the orifices are relatively tiny, only a small amount of fluid, under great pressure, passes
through. This slows down the piston, which in turn slows down the spring.
Shock absorbers work in two cycles -- the compression cycle and the extension cycle.
The compression cycle occurs as the piston moves downward, compressing the hydraulic
fluid in the chamber below the piston. The extension cycle occurs as the piston moves
toward the top of the pressure tube, compressing the fluid in the chamber above the
piston. A typical car or light truck will have more resistance during its extension cycle
than its compression cycle. With that in mind, the compression cycle controls the motion
of the vehicle's unsprung weight, while extension controls the heavier, sprung weight.
4.2.1.3 ANTI-SWAY BARS
Anti-sway bars (anti-roll bars) are used along with shock absorbers or struts to give a
moving automobile additional stability. An anti-sway bar is a metal rod that spans the
entire axle and effectively joins each side of the suspension together.
When the suspension at one wheel moves up and down, the anti-sway bar transfers
movement to the other wheel. This creates a more level ride and reduces vehicle sway. In
particular, it combats the roll of a car on its suspension as it corners. For this reason,
almost all cars today are fitted with anti-sway bars as standard equipment, although if
they're not, kits make it easy to install the bars at any time.
Active Suspension System
Dept. of Mechanical Engineering, BRCE Page 17
4.3 ACTIVE SUSPENSION
During the design of a suspension system, a number of conflicting requirements has to be
met. The suspension setup has to ensure a comfortable ride and good cornering
characteristics at the same time. Also, optimal contact between wheels and road surface is
needed in various driving conditions in order to maximize safety. Instead of a passive
suspension, present in most of today’s cars, an active suspension can be used in order to
better resolve the trade-off between these conflicts. However, this is generally
accompanied by considerable energy consumption. An active suspension is capable of
leveling the car during cornering theoretically without consuming energy. Simulations
using a full-car model show that this maximizes the car’s cornering velocity. As extreme
cornering may be required to remain on the road or to avoid an obstacle, implementing
the active suspension system improves safety.
As the active part of the suspension takes care of realizing good cornering behavior and
of static load variations, the primary suspension springs can be tuned purely for
optimizing comfort and road holding. Simulations show that the required energy for
leveling the car during cornering is negligible, so it can be concluded that the active
suspension system is able to economically level the car. The active suspension’s potential
for improving comfort is examined using a quarter-car model in combination with the
skyhook damping principle. Performing simulations with an unrestricted actuator shows
that comfort can slightly be improved with little actuator action and without deteriorating
road holding and suspension travel. Further improving the comfort level requires more
actuator action and results in considerable degradation of road holding and suspension
trave.
Active Suspension System
Dept. of Mechanical Engineering, BRCE Page 18
4.3.1 DEVELOPMENT OF ACTIVE SUSPENSION SYSTEMS
The basic idea in active control of suspensions is to use an active element (the
actuator, e.g., a hydraulic cylinder) to apply a desired force between the vehicle and
the wheel. The active suspension systems require several components such as ACs,
servo valves, high-pressure tanks for the control fluid, sensors for detecting the
system, etc
Chiou et al designed a fuzzy logic controller (FLC) for an active automobile
suspension system in which the membership functions and control rules were
optimized using a genetic algorithm (GA). The objective of the FLC was to strike an
optimal balance between the ride comfort and the vehicle stability. The values of the
crossover and mutation parameters in the GA were adapted dynamically during the
convergence procedure using a fuzzy control scheme. The GA-assisted FLC
controller not only reduces the suspension deflection, sprung mass acceleration, and
beating distance between the tire and the ground relative to that observed in a passive
suspension system, but also provides a noticeably improved ride comfort and vehicle
stability compared to that obtained when using a conventional optimal linear feedback
control method.
4.4 WORKING
The major components of an active suspension system are a linear actuator, a
microcontroller, and a sensor system that will allow us to monitor the displacement,
velocity, and acceleration an input wave will be sent into the system, via the
microcontroller, and the platform will move according to the type of wave entered.
The wave entered will be a single step, a square wave, or a sine wave with different
options available for the user to control. This actuator will be controlled using a
microcontroller. The display will show the maximum distance the platform moves,
the maximum velocity and acceleration of the actuator, and the type of motion the it is
undergoing (i.e. up or down).Sensors will permit monitoring and recording of the
platform motion.
Active Suspension System
Dept. of Mechanical Engineering, BRCE Page 19
Figure 8: Active Suspension Components
The parts that will be used to create the active suspension system are linear
actuator, one motion sensor, a microcontroller, a keypad, and a display. Since no
hydraulic fluids will be permitted electrically driven linear actuator will be utilized. A
low voltage linear actuator has been chosen because high voltage could be potentially
dangerous to the design engineers. The rated speed of the actuator at full power is .5
in. The user will input the desired motion on the keypad. Information will be
interpreted by the microcontroller and will cause the linear actuator to move a certain
distance. The sensors will sense any motion made by the platform and report it to the
microcontroller. After that the microcontroller will process the signal from the sensor
and show the measurements on the display.
4.5 ACTIVE SUSPENSION DESIGN
4.5.1 CONTROLLER DESIGN
In this section, a controller will be designed which regulates the adjustable arm’s
angle and therefore the force produced by the active suspension. The control of the
suspension system takes place in two stages. In the first stage a performance
improvement controller determines the force that has to be produced by the active
suspension for leveling the car, comfort improvement, wheel load variation reduction,
Suspension travel reduction or a combination of these improvements. The required
force functions as input for the actuator controller. In the second stage an actuator
controller makes sure that the required force is produced as precise as possible. The
actuator is capable of producing a force within certain limits. Therefore, a saturation
filter first warrants that the force stays within these limits. Using the mathematical
model, this limited required force is converted to an angle at which the actuator
Active Suspension System
Dept. of Mechanical Engineering, BRCE Page 20
actually produces this force. This angle is called the reference angle. Hereafter, the
actuator controller drives the adjustable arm, via a moment applied by an electric
actuator, to the reference angle using a PD-controller with a correction for the
estimated disturbance. This disturbance is caused by the reaction moment and can be
predicted by the mathematical model. The actuator controller components are
visualized in Figure
Figure 9: Schematically Representation of Controller
4.5.2 SOFTWARE DESIGN
The active suspension system contain both software and hardware design. For the
software portion, there are three major portions of code: the motion module,
calculation module, and the interaction module. There will be many smaller modules
involved but these are the main groups. The motion module contains the software
programs that provide the linear actuator with the necessary commands to make the
platform move up or down. The calculation module obtains data and uses that data to
calculate the distance moved by the platform, the acceleration, and the velocity at the
centroid of the platform. The interaction module contains a module to initialize the
LCD display, a module to display prompts to the user and a module that will interpret
the user input. The input will then be processed and the appropriate module will be
executed.
If the input entered recognized, a program is chosen; if not an error message is
displayed. If the platform is unable to perform the requested motion an error message
will also be displayed. Regardless of which input is selected, the software modules
follow the same sequence of commands. But the platform will perform different
movements depending on which type of input is selected. If a sinusoidal input is
entered the platform wills move in a continues motion up and down in relation to the
Active Suspension System
Dept. of Mechanical Engineering, BRCE Page 21
input data entered about the amplitude and frequency. A step input will make a single
step up whereas a square wave will make steps up and down in relation to the
amplitude and frequency. The sensor, which is integrated with the actuator hardware,
will obtain the linear position of the platform and store the position in another
variable. This variable and the will be used in the calculation module to compute the
distance moved by the platform, the acceleration, and the velocity at the centroid of
the platform.
Figure 10: Software Flowchart
When the microcontroller is first started, the platform will start at an initial position.
The platform will move the desired distance entered by the user and then moves to the
Active Suspension System
Dept. of Mechanical Engineering, BRCE Page 22
initial position entered by the user and waits for another instruction from the user.
When another desired motion is entered, the platform will return to the initial position
and then perform the desired motion.
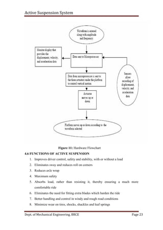
4.5.3 HARDWARE DESIGN
A block diagram with the necessary hardware is shown below. A sine wave,
square wave, or step wave will be fed to the input to provide a range of motion that
can be selected. The actuator will move in accordance with what is selected. A
maximum and minimum height will be designated for a range of motion to keep the
platform from exceeding its limits. For a sine wave, the platform will be raised to the
center of the range of motion and then begin to move. For the other input waveforms,
the starting point will be the lowest possible point in the range of motion
Active Suspension System
Dept. of Mechanical Engineering, BRCE Page 23
Figure 11: Hardware Flowchart
4.6 FUNCTIONS OF ACTIVE SUSPENSION
1. Improves driver control, safety and stability, with or without a load
2. Eliminates sway and reduces roll on corners
3. Reduces axle wrap
4. Maximum safety
5. Absorbs load, rather than resisting it, thereby ensuring a much more
comfortable ride
6. Eliminates the need for fitting extra blades which harden the ride
7. Better handling and control in windy and rough road conditions
8. Minimize wear on tires, shocks, shackles and leaf springs
Active Suspension System
Dept. of Mechanical Engineering, BRCE Page 24
4.7 BOSE SUSPENSION SYSTEM
The car suspension system has two goals: passenger comfort and vehicle control.
Comfort can be derived from negating the feel of road disturbances to the passengers.
Vehicle control can be achieved by keeping the car body from rolling and pitching too
much and maintaining a good contact between the tire and the road. But these goals
are difficult to achieve as passenger comfort and vehicle control are always in
conflict.
The suspension system of a luxury car is often designed with an eye on passenger
comfort, but the outcome of it is a vehicle that rolls and pitches while driving, turning
and braking. Sports cars are designed with emphasis on control; so the suspension is
designed to reduce roll and pitch where comfort has to be sacrificed.
In 1980, Dr. Bose conducted a mathematical study to determine the optimum possible
performance of an automotive suspension, ignoring the limitations of any existing
suspension hardware. The result of this 5-year study indicated that it was possible to
achieve performance that was a large step above anything available. After evaluating
conventional and variable spring/damper systems as well as hydraulic approaches, it
was determined that none had the combination of speed, strength, and efficiency that
is necessary to provide the desired results. The study led to electromagnetics as the
one approach that could realize the desired suspension characteristics.
The Bose suspension required significant advancements in four key disciplines: linear
electromagnetic motors, power amplifiers, control algorithms and computation speed.
Bose took on the challenge of the first three disciplines and bet on developments that
industry would make on the fourth item.
Prototypes of the Bose suspension have been installed in standard production
vehicles. These research vehicles have been tested on a wide variety of roads, on
tracks and on durability courses.
4.7.1 LINEAR ELECTROMAGNETIC MOTOR
A linear electromagnetic motor is installed at each wheel of a Bose equipped vehicle.
Inside the linear electromagnetic motor are magnets and coils of wire. When electrical
power is applied to the coils, the motor retracts and extends, creating motion between
the wheel and car body.
One of the key advantages of an electromagnetic approach is speed. The linear
electromagnetic motor responds quickly enough to counter the effects of bumps and
Active Suspension System
Dept. of Mechanical Engineering, BRCE Page 25
potholes, maintaining a comfortable ride. Additionally, the motor has been designed
for maximum strength in a small package, allowing it to put out enough force to
prevent the car from rolling and pitching during aggressive driving maneuvers.
Figure 12: Bose Suspension Front Module, Picture Bose
4.7.2 POWER AMPLIFIER
The power amplifier delivers electrical power to the motor in response to signals from
the control algorithms. The amplifiers are based on switching amplification
technologies pioneered by Dr. Bose at MIT in the early 1960s - technologies that led
to the founding of Bose Corporation in 1964.The regenerative power amplifiers allow
power to flow into the linear electromagnetic motor and also allow power to be
returned from the motor. For example, when the Bose suspension encounters a
pothole, power is used to extend the motor and isolate the car's occupants from the
disturbance. On the far side of the pothole, the motor operates as a generator and
returns power back through the amplifier. In doing so, the Bose suspension requires
less than a third of the power of a typical car's air conditioning system.
Active Suspension System
Dept. of Mechanical Engineering, BRCE Page 26
Figure 13: Body Roll Reduction, Picture Bose
4.7.3 BENEFITS OF BOSE SUSPENSION SYSTEM
1. Superior comfort
2. Superior control
3. Reduces body roll during turns
4. Reduces need for camber roll during turns
5. Requires only 1/3 of the power needed by the AC
6. Wider damping range than Magneto-Rheological systems
4.7.4 APPLICATIONS
1. System will be offered on high end luxury vehicles within the next 5 years.
2. The same technology has been applied in Military applications.
4.8 RECENT DEVELOPMENTS
4.8.1 PIEZO TEMS
A new electronic controlled suspension system called Piezo TEMS (Toyota electronic
modulated suspension) is developed by using piezoelectric ceramics for a sensor, and
an actuator. As a result, good drivability and vehicle stability can be obtained with an
improved riding comfort
Active Suspension System
Dept. of Mechanical Engineering, BRCE Page 27
CHAPTER 5
5. CONCLUSION
Usually the suspension consists of passive force elements which are designed to
optimize the trade-off between ride comfort, suspension travel and wheel load
variations. Also, the geometry design of the suspension links is a trade off between
optimal orientation of the wheels in case of bumps in the road or during cornering.
Furthermore, the springs should be stiff enough to avoid exaggerate body roll or pitch
during cornering, accelerating and braking. Modern suspension systems provide
possibilities for optimizing the trade-offs, but will never be able to eliminate the
conflicts. Moreover, they are complex and space consuming. The additional elements
of an active suspension system are able to produce forces when required and therefore
the trade-off between ride comfort, suspension travel and wheel load variations can be
better resolved. Furthermore, an active suspension system can be used in order to
eliminate body roll during cornering. As a result, the complicated and space
consuming suspension links can be replaced with a compact and simple trailing arm
suspension. Also, static load variations can be taken care of by adjusting the stiffness
of the suspension. It can be adjusted to the driving situation and to individualize the
handling characteristics and comfort level of the vehicle.
Active Suspension System
Dept. of Mechanical Engineering, BRCE Page 28
CHAPTER 6
6. REFERENCES
1. Nouby M. Ghazaly and Ahmad O. Moaaz:”The Future Development and
Analysis of Vehicle Active Suspension System”; IOSR journal of mechanical and
civil engineering (sep-oct.2014).
2. Ayman A. Aly and Farhan A. Salem: “Vehicle Suspension Systems Control: A
Review”; International journal of control, automation and systems vol.2 no.2 july
2013.
3. http://www.scribd.com/doc/15330613/Suspension
4. http://en.wikipedia.org/wiki/Active_suspension
5. http://www.bose.com/controller?url=/automotive/bose_suspension/index.jsp
6. http://www.autoevolution.com/news/how-magnetorheological-suspension-works-
8947.html

Active suspension system

  • 1.
    Active Suspension System Dept.of Mechanical Engineering, BRCE Page 1 CONTENTS Chapters Page No. 1. INTRODUCTION......................................................................................................04 2. LITERATURE REVIEW…………………………………………………….........08 3. OBJECTIVES……………………………………………………………………….09 4. METHODOLOGY 4.1 Properties of suspension system............................................................................10 4.2 Suspension parts....................................................................................................13 4.2.1 Fundamental components of any suspensions........................................14 4.3 Active suspension..................................................................................................17 4.4 Working.................................................................................................................18 4.5 Active suspension design......................................................................................19 4.5.1 Controller design..................................................................................19 4.5.2 Software design...................................................................................20 4.5.3 Hardware design..................................................................................23 4.6 Functions of active suspensions..........................................................................23 4.7 Bose suspension system......................................................................................24 4.8 Recent developments..........................................................................................26 5. CONCLUSION......................................................................................................27 6. REFERENCE........................................................................................................28
  • 2.
    Active Suspension System Dept.of Mechanical Engineering, BRCE Page 2 LIST OF FIGURES Figure.1: Slip forces and load transfer forces.............................................................05 Figure.2: Contact patch deformation during cornering...............................................05 Figure.3: Contact patch deformation during cornering...............................................06 Figure.4: Contact patch deformation when encountering a bump..............................06 Figure.5: Contact patch deformation when encountering a bump..............................07 Figure.6: Lateral movement during suspension travel................................................07 Figure.7: Parts of a suspension system……………………………………………....13 Figure.8: Active Suspension Components..................................................................19 Figure.9: Schematically representation of controller..................................................20 Figure.10: Software Flowchart...................................................................................21 Figure.11: Hardware Flowchart................................................................................ .23 Figure.12: Bose suspension front module, picture Bose........................................... 25 Figure.13: Body roll reduction, picture Bose.............................................................26
  • 3.
    Active Suspension System Dept.of Mechanical Engineering, BRCE Page 3 ABSTRACT This report presents a control system for active Suspension systems which have been widely applied to vehicles, right from the horse- drawn carriages with flexible leaf springs fixed at the four corners, to the modern automobiles with complex control algorithms. This implementation includes constructing the transfer function of the control system then making a simulation using software. It is found that active suspension system improves ride comfort even at resonant frequency. For step input the of 0.08 m, the sprung mass displacement has been reduced by 25% which shows the improvement in ride comfort and sprung mass acceleration reduced by 89.93% .The suspension travel has been reduced by 74.64% and tire deflection has reduced by 89.73% .For the real application in vehicles, the proposed active suspension structure faces inevitably some challenges including the cost, the required space in vehicle and power consumption. The main objective of designed the controller for a vehicle suspension system is to reduce the discomfort sensed by passengers which arises from road roughness and to increase the ride handling associated with the pitching and rolling movements.
  • 4.
    Active Suspension System Dept.of Mechanical Engineering, BRCE Page 4 CHAPTER 1 1. INTRODUCTION 1.1 Suspension System Suspension is the term given to the system of springs, shock absorbers and linkages that connects a vehicle to its wheels. Suspension systems serve a dual purpose — contributing to the car's roadholding /handling and braking for good active safety and driving pleasure, and keeping vehicle occupants comfortable and reasonably well isolated from road noise, bumps, and vibrations, etc. These goals are generally at odds, so the tuning of suspensions involves finding the right compromise. It is important for the suspension to keep the road wheel in contact with the road surface as much as possible, because all the forces acting on the vehicle do so through the contact patches of the tires. The suspension also protects the vehicle itself and any cargo or luggage from damage and wear. The design of front and rear suspension of a car may be different. 1.2 Suspension Design Conflicts During cornering the car’s tires produce so-called slip forces in lateral direction. These forces, displayed as horizontal arrows in Figure .1, result in an unfavorable deformation of the contact patch and a counter clockwise torque around a horizontal axis through the car’s centre of gravity. Additional vertical reaction forces, the vertical arrows in Figure 2, counteract the torque and prevent the car from rolling over. In case of a passive suspension system, these reaction forces will cause the springs on the left side of the car to further compress and on the right side of the car to expand which causes some roll of the car’s body. Depending on the geometry of the suspension links, the orientation of the wheels with respect to the car’s body will change during suspension travel.
  • 5.
    Active Suspension System Dept.of Mechanical Engineering, BRCE Page 5 Figure 1: Slip Forces And Load Transfer Forces In case of trailing arm geometry, the single suspension link connecting each wheel to the chassis rotates along a lateral axis with respect to the chassis. During cornering the tires will therefore take over the angle of the car’s body, which also results in a deformation of the contact patch. This combination leads to an undesirable contact patch, with a smaller area and a non-homogeneous pressure distribution, as is presented in fig. Figure 2: Contact Patch Deformation During Cornering • The trailing arm suspension will force the camber angle of the tires to take over the roll angle of the vehicle’s body. This characteristic is described by the value 1°/°(1 °camber/°body roll). In case of cornering, it would be desirable to have a suspension system that provides so-called counter-camber (camber<0) during cornering: -1°/°. The negative camber angle will result in a favorable deformation of the contact patch, which in combination with the unfavorable deformation due
  • 6.
    Active Suspension System Dept.of Mechanical Engineering, BRCE Page 6 to the slip forces will leadesirable contact patch, as is displayed in Figure 3. Figure 3: Contact Patch Deformation During Cornering Most of today’s suspension systems vary between 0°/° (rigid axle) and 1°/° (trailing arm). Examples are the double wishbone, the multi-link and the McPherson suspension system. The absence of counter-camber suspension systems can be explained by the fact that such a suspension system will result in extreme camber and therefore extreme tire wear in case of encountering a bump in the road or an extremely loaded car. This is visualized in Figure 4. Figure 4: Contact Patch Deformation When Encountering A Bump Another method of improving cornering behavior is by means of introducing non-zero static camber, for which the results are represented in Figure 5.
  • 7.
    Active Suspension System Dept.of Mechanical Engineering, BRCE Page 7 Figure 5: Contact Patch Deformation When Encountering A Bump Usually, all suspension systems other than 1°/°-systems will carry out a small lateral movement during suspension travel because the links in the system describe a circular arc. The lateral movement, displayed in Figure 6, causes the tire to deform and results in extra tire wear. This is prevented in case of 1°/°-systems like a trailing arm suspension . Figure 6: Lateral Movement During Suspension Travel
  • 8.
    Active Suspension System Dept.of Mechanical Engineering, BRCE Page 8 CHAPTER 2 2. LITERATURE REVIEW During the last decades fuzzy logic has implemented very fast hence the first paper in fuzzy set theory, which is now considered to be the influential paper of the subject, was written by Zadeh [5], who is considered the founding father of the field. Then in 1975, Mamdani, developed Zadeh`s work and demonstrated the viability of Fuzzy Logic Control (FLC) for a small model steam engine. An active suspension system possesses the ability to reduce acceleration of sprung mass continuously as well as to minimize suspension deflection, which results in improvement of tire grip with the road surface, thus, brake, traction control and vehicle maneuverability can be considerably improved. Today, a rebellious race is taking place among the automotive industry so as to produce highly developed models. One of the performance requirements is advanced suspension systems which prevent the road disturbances to affect the passenger comfort while increasing riding capabilities and performing a smooth drive. Replacement of the spring-damper suspensions of automobiles by active systems has the potential of improving safety and comfort under nominal conditions. In the recent past, it has been reported on this problem successively, about the base of optimization techniques, adaptive control and even, H-infinity robust methods. The use of active suspension on road vehicles has been considered for many years. A large number of different arrangements from semi-active to fully active schemes have been investigated. There has also been interest in characterizing the degrees of freedom and constraints involved in active suspension design.
  • 9.
    Active Suspension System Dept.of Mechanical Engineering, BRCE Page 9 CHAPTER 3 3. OBJECTIVES: 1. The main objective is to reduce the discomfort sensed by passengers. 2. To improve safety and isolate the vehicle from noise, vibrations and road humps. 3. To reduce the slip occurring at corner. .
  • 10.
    Active Suspension System Dept.of Mechanical Engineering, BRCE Page 10 CHAPTER 4 4. METHODOLOGY 4.1 PROPERTIES OF SUSPENSION SYSTEM 4.1.1 SPRING RATE (OR SUSPENSION RATE) The spring rate is a component in setting the vehicle's ride height or its location in the suspension stroke. Vehicles which carry heavy loads will often have heavier springs to compensate for the additional weight that would otherwise collapse a vehicle to the bottom of its travel (stroke). Heavier springs are also used in performance applications where the loading conditions experienced are more extreme. Mathematics of the spring rate Spring rate is a ratio used to measure how resistant a spring is to being compressed or expanded during the spring's deflection. The magnitude of the spring force increases as deflection increases according to Hooke's Law. Briefly, this can be stated as Where, F is the force the spring exerts k is the spring rate of the spring. x is the displacement from equilibrium length i.e. the length at which the spring is neither compressed or stretched. The spring rate of a coil spring may be calculated by a simple algebraic equation or it may be measured in a spring testing machine. The spring constant k can be calculated as follows:
  • 11.
    Active Suspension System Dept.of Mechanical Engineering, BRCE Page 11 where d is the wire diameter, G is the spring's shear modulus (e.g., about 12,000,000 lbf/in² or 80 GPa for steel), and N is the number of wraps and D is the diameter of the coil. 4.1.2 WHEEL RATE Wheel rate is the effective spring rate when measured at the wheel. This is as opposed to simply measuring the spring rate alone. Wheel rate is usually equal to or considerably less than the spring rate. Commonly, springs are mounted on control arms, swing arms or some other pivoting suspension member. 4.1.3 ROLL COUPLE PERCENTAGE Roll couple percentage is the effective wheel rate, in roll, of each axle of the vehicle as a ratio of the vehicle's total roll rate. Roll couple percentage is critical in accurately balancing the handling of a vehicle. It is commonly adjusted through the use of anti-roll bars, but can also be changed through the use of different springs. 4.1.4 WEIGHT TRANSFER Weight transfer during cornering, acceleration or braking is usually calculated per individual wheel and compared with the static weights for the same wheels. The total amount of weight transfer is only affected by four factors: the distance between wheel centers the height of the center of gravity, the mass of the vehicle, and the amount of acceleration experienced.  Unsprung weight transfer-Unsprung weight transfer is calculated based on the weight of the vehicle's components that are not supported by the springs. This includes tires, wheels, brakes, spindles, half the control arm's weight and other components.  Sprung weight transfer-Sprung weight transfer is the weight transferred by only the weight of the vehicle resting on the springs, not the total vehicle weight..
  • 12.
    Active Suspension System Dept.of Mechanical Engineering, BRCE Page 12 4.1.5 JACKING FORCES Jacking forces are the sum of the vertical force components experienced by the suspension links. The resultant force acts to lift the sprung mass if the roll center is above ground, or compress it if underground. Generally, the higher the roll center, the more jacking force is experienced. 4.1.6 TRAVEL Travel is the measure of distance from the bottom of the suspension stroke to the top of the suspension stroke. Bottoming or lifting a wheel can cause serious control problems or directly cause damage. "Bottoming" can be caused by the suspension, tires, fenders, etc. running out of space to move or the body or other components of the car hitting the road. 4.1.7 DAMPING Damping is the control of motion or oscillation, as seen with the use of hydraulic gates and valves in a vehicles shock absorber. This may also vary, intentionally or unintentionally. Like spring rate, the optimal damping for comfort may be less than for control. 4.1.8 CLAMBER CONTROL Camber changes are due to wheel travel, body roll and suspension system deflection or compliance. In general, a tire wears and brakes best at -1 to -2° of camber from vertical. Too much camber will result in the decrease of braking performance due to a reduced contact patch size through excessive camber variation in the suspension geometry. The amount of camber change in bump is determined by the instantaneous front view swing arm (FVSA) length of the suspension geometry, or in other words, the tendency of the tire to camber inward when compressed in bump. 4.1.9 ROLL CENTER HEIGHT This is important to body roll and to front to rear roll stiffness distribution. However, the roll stiffness distribution in most cars is set more by the antiroll bars than the RCH. The height of the roll center is related to the amount of jacking forces experienced.
  • 13.
    Active Suspension System Dept.of Mechanical Engineering, BRCE Page 13 4.1.10 ANTI-DIVE AND ANTI-SQUAT Anti-dive and anti-squat are expressed in terms of percentage and refer to the front diving under braking and the rear squatting under acceleration. They can be thought of as the counterparts for braking and acceleration as jacking forces are to cornering. The main reason for the difference is due to the different design goals between front and rear suspension, whereas suspension is usually symmetrical between the left and right of the vehicle. 4.1.11 ISOLATION FROM HIGH FREQUENCY SHOCK For most purposes, the weight of the suspension components is unimportant, but at high frequencies, caused by road surface roughness, the parts isolated by rubber bushings act as a multistage filter to suppress noise and vibration better than can be done with only the tires and springs. (The springs work mainly in the vertical direction.) 4.1.12 AIR RESISTANCE (DRAG) Certain modern vehicles have height adjustable suspension in order to improve aerodynamics and fuel efficiency. 4.2 SUSPENSION PARTS Figure 7: Parts of a Suspension System
  • 14.
    Active Suspension System Dept.of Mechanical Engineering, BRCE Page 14 The suspension of a car is actually part of the chassis, which comprises all of the important systems located beneath the car's body. These systems include: 1. The frame - structural, load-carrying component that supports the car's engine and body, which are in turn supported by the suspension 2. The suspension system - setup that supports weight, absorbs and dampens shock and helps maintain tire contact 3. The steering system - mechanism that enables the driver to guide and direct the vehicle 4. and/or friction with the road . 4.2.1 FUNDAMENTAL COMPONENTS OF ANY SUSPENSION 4.2.1.1 Springs 4.2.1.2 Dampers 4.2.1.3 Anti-sway bars 4.2.1.1 SPRINGS Today's springing systems are based on one of four basic designs: 1. COIL SPRINGS - This is the most common type of spring and is, in essence, a heavy-duty torsion bar coiled around an axis. Coil springs compress and expand to absorb the motion of the wheels. 2. LEAF SPRINGS - This type of spring consists of several layers of metal bound together to act as a single unit. Leaf springs were first used on horse-drawn carriages and were found on most American automobiles until 1985. They are still used today on most trucks and heavy-duty vehicles. 3. TORSION BARS - Torsion bars use the twisting properties of a steel bar to provide coil-spring-like performance. This is how they work: One end of a bar is anchored to the vehicle frame. The other end is attached to a wishbone, which acts like a lever that moves perpendicular to the torsion bar. When the wheel hits a bump,
  • 15.
    Active Suspension System Dept.of Mechanical Engineering, BRCE Page 15 vertical motion is transferred to the wishbone and then, through the levering action, to the torsion bar. The torsion bar then twists along its axis to provide the spring force. 4. AIR SPRINGS - Air springs, which consist of a cylindrical chamber of air positioned between the wheel and the car's body, use the compressive qualities of air to absorb wheel vibrations. The concept is actually more than a century old and could be found on horse-drawn buggies. Air springs from this era were made from air-filled, leather diaphragms, much like a bellows; they were replaced with molded-rubber air springs in the 1930s. 4.2.1.2 DAMPERS: SHOCK ABSORBERS Unless a dampening structure is present, a car spring will extend and release the energy it absorbs from a bump at an uncontrolled rate. The spring will continue to bounce at its natural frequency until all of the energy originally put into it is used up. A suspension built on springs alone would make for an extremely bouncy ride and, depending on the terrain, an uncontrollable car. Enter the shock absorber, or snubber, a device that controls unwanted spring motion through a process known as dampening. Shock absorbers slow down and reduce the magnitude of vibratory motions by turning the kinetic energy of suspension movement into heat energy that can be dissipated through hydraulic fluid. A shock absorber is basically an oil pump placed between the frame of the car and the wheels. The upper mount of the shock connects to the frame (i.e., the sprung weight), while the lower mount connects to the axle, near the wheel (i.e., the unsprung weight). In a twin-tube design, one of the most common types of shock absorbers, the upper mount is connected to a piston rod, which in turn is connected to a piston, which in turn sits in a tube filled with hydraulic fluid. The inner tube is known as the pressure tube, and the outer tube is known as the reserve tube. The reserve tube stores excess hydraulic fluid. When the car wheel encounters a bump in the road and causes the spring to coil and uncoil, the energy of the spring is transferred to the shock absorber through the upper mount, down through the piston rod and into the piston. Orifices perforate the piston and
  • 16.
    Active Suspension System Dept.of Mechanical Engineering, BRCE Page 16 allow fluid to leak through as the piston moves up and down in the pressure tube. Because the orifices are relatively tiny, only a small amount of fluid, under great pressure, passes through. This slows down the piston, which in turn slows down the spring. Shock absorbers work in two cycles -- the compression cycle and the extension cycle. The compression cycle occurs as the piston moves downward, compressing the hydraulic fluid in the chamber below the piston. The extension cycle occurs as the piston moves toward the top of the pressure tube, compressing the fluid in the chamber above the piston. A typical car or light truck will have more resistance during its extension cycle than its compression cycle. With that in mind, the compression cycle controls the motion of the vehicle's unsprung weight, while extension controls the heavier, sprung weight. 4.2.1.3 ANTI-SWAY BARS Anti-sway bars (anti-roll bars) are used along with shock absorbers or struts to give a moving automobile additional stability. An anti-sway bar is a metal rod that spans the entire axle and effectively joins each side of the suspension together. When the suspension at one wheel moves up and down, the anti-sway bar transfers movement to the other wheel. This creates a more level ride and reduces vehicle sway. In particular, it combats the roll of a car on its suspension as it corners. For this reason, almost all cars today are fitted with anti-sway bars as standard equipment, although if they're not, kits make it easy to install the bars at any time.
  • 17.
    Active Suspension System Dept.of Mechanical Engineering, BRCE Page 17 4.3 ACTIVE SUSPENSION During the design of a suspension system, a number of conflicting requirements has to be met. The suspension setup has to ensure a comfortable ride and good cornering characteristics at the same time. Also, optimal contact between wheels and road surface is needed in various driving conditions in order to maximize safety. Instead of a passive suspension, present in most of today’s cars, an active suspension can be used in order to better resolve the trade-off between these conflicts. However, this is generally accompanied by considerable energy consumption. An active suspension is capable of leveling the car during cornering theoretically without consuming energy. Simulations using a full-car model show that this maximizes the car’s cornering velocity. As extreme cornering may be required to remain on the road or to avoid an obstacle, implementing the active suspension system improves safety. As the active part of the suspension takes care of realizing good cornering behavior and of static load variations, the primary suspension springs can be tuned purely for optimizing comfort and road holding. Simulations show that the required energy for leveling the car during cornering is negligible, so it can be concluded that the active suspension system is able to economically level the car. The active suspension’s potential for improving comfort is examined using a quarter-car model in combination with the skyhook damping principle. Performing simulations with an unrestricted actuator shows that comfort can slightly be improved with little actuator action and without deteriorating road holding and suspension travel. Further improving the comfort level requires more actuator action and results in considerable degradation of road holding and suspension trave.
  • 18.
    Active Suspension System Dept.of Mechanical Engineering, BRCE Page 18 4.3.1 DEVELOPMENT OF ACTIVE SUSPENSION SYSTEMS The basic idea in active control of suspensions is to use an active element (the actuator, e.g., a hydraulic cylinder) to apply a desired force between the vehicle and the wheel. The active suspension systems require several components such as ACs, servo valves, high-pressure tanks for the control fluid, sensors for detecting the system, etc Chiou et al designed a fuzzy logic controller (FLC) for an active automobile suspension system in which the membership functions and control rules were optimized using a genetic algorithm (GA). The objective of the FLC was to strike an optimal balance between the ride comfort and the vehicle stability. The values of the crossover and mutation parameters in the GA were adapted dynamically during the convergence procedure using a fuzzy control scheme. The GA-assisted FLC controller not only reduces the suspension deflection, sprung mass acceleration, and beating distance between the tire and the ground relative to that observed in a passive suspension system, but also provides a noticeably improved ride comfort and vehicle stability compared to that obtained when using a conventional optimal linear feedback control method. 4.4 WORKING The major components of an active suspension system are a linear actuator, a microcontroller, and a sensor system that will allow us to monitor the displacement, velocity, and acceleration an input wave will be sent into the system, via the microcontroller, and the platform will move according to the type of wave entered. The wave entered will be a single step, a square wave, or a sine wave with different options available for the user to control. This actuator will be controlled using a microcontroller. The display will show the maximum distance the platform moves, the maximum velocity and acceleration of the actuator, and the type of motion the it is undergoing (i.e. up or down).Sensors will permit monitoring and recording of the platform motion.
  • 19.
    Active Suspension System Dept.of Mechanical Engineering, BRCE Page 19 Figure 8: Active Suspension Components The parts that will be used to create the active suspension system are linear actuator, one motion sensor, a microcontroller, a keypad, and a display. Since no hydraulic fluids will be permitted electrically driven linear actuator will be utilized. A low voltage linear actuator has been chosen because high voltage could be potentially dangerous to the design engineers. The rated speed of the actuator at full power is .5 in. The user will input the desired motion on the keypad. Information will be interpreted by the microcontroller and will cause the linear actuator to move a certain distance. The sensors will sense any motion made by the platform and report it to the microcontroller. After that the microcontroller will process the signal from the sensor and show the measurements on the display. 4.5 ACTIVE SUSPENSION DESIGN 4.5.1 CONTROLLER DESIGN In this section, a controller will be designed which regulates the adjustable arm’s angle and therefore the force produced by the active suspension. The control of the suspension system takes place in two stages. In the first stage a performance improvement controller determines the force that has to be produced by the active suspension for leveling the car, comfort improvement, wheel load variation reduction, Suspension travel reduction or a combination of these improvements. The required force functions as input for the actuator controller. In the second stage an actuator controller makes sure that the required force is produced as precise as possible. The actuator is capable of producing a force within certain limits. Therefore, a saturation filter first warrants that the force stays within these limits. Using the mathematical model, this limited required force is converted to an angle at which the actuator
  • 20.
    Active Suspension System Dept.of Mechanical Engineering, BRCE Page 20 actually produces this force. This angle is called the reference angle. Hereafter, the actuator controller drives the adjustable arm, via a moment applied by an electric actuator, to the reference angle using a PD-controller with a correction for the estimated disturbance. This disturbance is caused by the reaction moment and can be predicted by the mathematical model. The actuator controller components are visualized in Figure Figure 9: Schematically Representation of Controller 4.5.2 SOFTWARE DESIGN The active suspension system contain both software and hardware design. For the software portion, there are three major portions of code: the motion module, calculation module, and the interaction module. There will be many smaller modules involved but these are the main groups. The motion module contains the software programs that provide the linear actuator with the necessary commands to make the platform move up or down. The calculation module obtains data and uses that data to calculate the distance moved by the platform, the acceleration, and the velocity at the centroid of the platform. The interaction module contains a module to initialize the LCD display, a module to display prompts to the user and a module that will interpret the user input. The input will then be processed and the appropriate module will be executed. If the input entered recognized, a program is chosen; if not an error message is displayed. If the platform is unable to perform the requested motion an error message will also be displayed. Regardless of which input is selected, the software modules follow the same sequence of commands. But the platform will perform different movements depending on which type of input is selected. If a sinusoidal input is entered the platform wills move in a continues motion up and down in relation to the
  • 21.
    Active Suspension System Dept.of Mechanical Engineering, BRCE Page 21 input data entered about the amplitude and frequency. A step input will make a single step up whereas a square wave will make steps up and down in relation to the amplitude and frequency. The sensor, which is integrated with the actuator hardware, will obtain the linear position of the platform and store the position in another variable. This variable and the will be used in the calculation module to compute the distance moved by the platform, the acceleration, and the velocity at the centroid of the platform. Figure 10: Software Flowchart When the microcontroller is first started, the platform will start at an initial position. The platform will move the desired distance entered by the user and then moves to the
  • 22.
    Active Suspension System Dept.of Mechanical Engineering, BRCE Page 22 initial position entered by the user and waits for another instruction from the user. When another desired motion is entered, the platform will return to the initial position and then perform the desired motion. 4.5.3 HARDWARE DESIGN A block diagram with the necessary hardware is shown below. A sine wave, square wave, or step wave will be fed to the input to provide a range of motion that can be selected. The actuator will move in accordance with what is selected. A maximum and minimum height will be designated for a range of motion to keep the platform from exceeding its limits. For a sine wave, the platform will be raised to the center of the range of motion and then begin to move. For the other input waveforms, the starting point will be the lowest possible point in the range of motion
  • 23.
    Active Suspension System Dept.of Mechanical Engineering, BRCE Page 23 Figure 11: Hardware Flowchart 4.6 FUNCTIONS OF ACTIVE SUSPENSION 1. Improves driver control, safety and stability, with or without a load 2. Eliminates sway and reduces roll on corners 3. Reduces axle wrap 4. Maximum safety 5. Absorbs load, rather than resisting it, thereby ensuring a much more comfortable ride 6. Eliminates the need for fitting extra blades which harden the ride 7. Better handling and control in windy and rough road conditions 8. Minimize wear on tires, shocks, shackles and leaf springs
  • 24.
    Active Suspension System Dept.of Mechanical Engineering, BRCE Page 24 4.7 BOSE SUSPENSION SYSTEM The car suspension system has two goals: passenger comfort and vehicle control. Comfort can be derived from negating the feel of road disturbances to the passengers. Vehicle control can be achieved by keeping the car body from rolling and pitching too much and maintaining a good contact between the tire and the road. But these goals are difficult to achieve as passenger comfort and vehicle control are always in conflict. The suspension system of a luxury car is often designed with an eye on passenger comfort, but the outcome of it is a vehicle that rolls and pitches while driving, turning and braking. Sports cars are designed with emphasis on control; so the suspension is designed to reduce roll and pitch where comfort has to be sacrificed. In 1980, Dr. Bose conducted a mathematical study to determine the optimum possible performance of an automotive suspension, ignoring the limitations of any existing suspension hardware. The result of this 5-year study indicated that it was possible to achieve performance that was a large step above anything available. After evaluating conventional and variable spring/damper systems as well as hydraulic approaches, it was determined that none had the combination of speed, strength, and efficiency that is necessary to provide the desired results. The study led to electromagnetics as the one approach that could realize the desired suspension characteristics. The Bose suspension required significant advancements in four key disciplines: linear electromagnetic motors, power amplifiers, control algorithms and computation speed. Bose took on the challenge of the first three disciplines and bet on developments that industry would make on the fourth item. Prototypes of the Bose suspension have been installed in standard production vehicles. These research vehicles have been tested on a wide variety of roads, on tracks and on durability courses. 4.7.1 LINEAR ELECTROMAGNETIC MOTOR A linear electromagnetic motor is installed at each wheel of a Bose equipped vehicle. Inside the linear electromagnetic motor are magnets and coils of wire. When electrical power is applied to the coils, the motor retracts and extends, creating motion between the wheel and car body. One of the key advantages of an electromagnetic approach is speed. The linear electromagnetic motor responds quickly enough to counter the effects of bumps and
  • 25.
    Active Suspension System Dept.of Mechanical Engineering, BRCE Page 25 potholes, maintaining a comfortable ride. Additionally, the motor has been designed for maximum strength in a small package, allowing it to put out enough force to prevent the car from rolling and pitching during aggressive driving maneuvers. Figure 12: Bose Suspension Front Module, Picture Bose 4.7.2 POWER AMPLIFIER The power amplifier delivers electrical power to the motor in response to signals from the control algorithms. The amplifiers are based on switching amplification technologies pioneered by Dr. Bose at MIT in the early 1960s - technologies that led to the founding of Bose Corporation in 1964.The regenerative power amplifiers allow power to flow into the linear electromagnetic motor and also allow power to be returned from the motor. For example, when the Bose suspension encounters a pothole, power is used to extend the motor and isolate the car's occupants from the disturbance. On the far side of the pothole, the motor operates as a generator and returns power back through the amplifier. In doing so, the Bose suspension requires less than a third of the power of a typical car's air conditioning system.
  • 26.
    Active Suspension System Dept.of Mechanical Engineering, BRCE Page 26 Figure 13: Body Roll Reduction, Picture Bose 4.7.3 BENEFITS OF BOSE SUSPENSION SYSTEM 1. Superior comfort 2. Superior control 3. Reduces body roll during turns 4. Reduces need for camber roll during turns 5. Requires only 1/3 of the power needed by the AC 6. Wider damping range than Magneto-Rheological systems 4.7.4 APPLICATIONS 1. System will be offered on high end luxury vehicles within the next 5 years. 2. The same technology has been applied in Military applications. 4.8 RECENT DEVELOPMENTS 4.8.1 PIEZO TEMS A new electronic controlled suspension system called Piezo TEMS (Toyota electronic modulated suspension) is developed by using piezoelectric ceramics for a sensor, and an actuator. As a result, good drivability and vehicle stability can be obtained with an improved riding comfort
  • 27.
    Active Suspension System Dept.of Mechanical Engineering, BRCE Page 27 CHAPTER 5 5. CONCLUSION Usually the suspension consists of passive force elements which are designed to optimize the trade-off between ride comfort, suspension travel and wheel load variations. Also, the geometry design of the suspension links is a trade off between optimal orientation of the wheels in case of bumps in the road or during cornering. Furthermore, the springs should be stiff enough to avoid exaggerate body roll or pitch during cornering, accelerating and braking. Modern suspension systems provide possibilities for optimizing the trade-offs, but will never be able to eliminate the conflicts. Moreover, they are complex and space consuming. The additional elements of an active suspension system are able to produce forces when required and therefore the trade-off between ride comfort, suspension travel and wheel load variations can be better resolved. Furthermore, an active suspension system can be used in order to eliminate body roll during cornering. As a result, the complicated and space consuming suspension links can be replaced with a compact and simple trailing arm suspension. Also, static load variations can be taken care of by adjusting the stiffness of the suspension. It can be adjusted to the driving situation and to individualize the handling characteristics and comfort level of the vehicle.
  • 28.
    Active Suspension System Dept.of Mechanical Engineering, BRCE Page 28 CHAPTER 6 6. REFERENCES 1. Nouby M. Ghazaly and Ahmad O. Moaaz:”The Future Development and Analysis of Vehicle Active Suspension System”; IOSR journal of mechanical and civil engineering (sep-oct.2014). 2. Ayman A. Aly and Farhan A. Salem: “Vehicle Suspension Systems Control: A Review”; International journal of control, automation and systems vol.2 no.2 july 2013. 3. http://www.scribd.com/doc/15330613/Suspension 4. http://en.wikipedia.org/wiki/Active_suspension 5. http://www.bose.com/controller?url=/automotive/bose_suspension/index.jsp 6. http://www.autoevolution.com/news/how-magnetorheological-suspension-works- 8947.html