Homework Help
https://www.homeworkping.com/
Research Paper help
https://www.homeworkping.com/
Online Tutoring
https://www.homeworkping.com/
click here for freelancing tutoring sites
OBJECTIVES
A. General Objective
After this case presentation, the students will be able to deal and care for patients with
ABO incompatibility integrally by applying their knowledge, skills, and positive attitude.
B. Specific Objectives
At the end of the case presentation, students will be able to:
Skills
 Deal patients with ABO incompatibility utilizing the nursing process.
 Accomplish a nursing history intensively through a systematic physical assessment, guided
interview and efficient organization of data to gain significant information necessary in
identifying appropriate nursing diagnosis.
 Formulate plan of care related to nursing diagnosis identified.
 provide proper care and nursing intervention associated with recommended treatments for
ABO incompatibility.
 Perform an evaluation of the intervention rendered based on the plan formulated.
1
Knowledge
 Discuss ABO incompatibility.
 Synthesize and summarize literature relevant to the discussion of the condition.
 Acquire sufficient information about the condition, its causes, preventive measures, and
treatment.
 Recognize its signs and symptoms.
 Review the anatomy and physiology of the system affected.
 Relate the identified signs and symptoms to the pathophysiology of the condition.
 Identify and enumerate the management needed depending on the severity of ABO
incompatibility.
 Interpret the significance of laboratory results to the signs and symptoms manifested by
the patient.
 Distinguish the prescribed medication, its mechanism of action, its indication and nursing
responsibilities prior to medication administration.
 Enumerate and integrate nursing theories and core competencies applicable to a specific
nursing intervention.
Attitude
 Gain respect and trust from the significant others as well as from other health care team
members through dedicated service in providing humble and simple care to patients with
ABO incompatibility.
 Harness compassion and express empathy in caring for patients with ABO incompatibility
throughout the nursing Process as embodied in the institution’s mission-vision statement.
 Assimilate and live Vincentian Anthonian core values as integrated in rendering
interventions and health teachings to the significant others to ensure full cooperation and
compliance of treatment.
2
3
INTRODUCTION
Neonatal Hyperbilirubinemia or neonatal jaundice is the most common condition that
requires medical attention in newborns. About 50% of term and 80% of preterm babies develop
jaundice. In the Annual Statistics of the Philippine General Hospital of 2010, about 25.6% of
delivered neonates had jaundice. Jaundice occurring on the 3rd
to 4th
day of life is usually
harmless and is called physiologic jaundice. In most cases, the fundamental problem is early
jaundice which is visible during the first 24 hours of life and is often called pathologic jaundice
which requires closer examination and monitoring. In relation to this case discussion, the cause of
jaundice is ABO incompatibility.
According to Jane Palmer (2011), a midwife, a childbirth educator and lactation consultant,
who focuses to improve pregnancy, birth and parenting options for families, ABO incompatibility is
a common and a general mild type of hemolytic disease in babies. The term hemolytic disease
means that red blood cells are broken down more quickly than usual which can cause jaundice,
anemia and in very severe cases can cause death. During pregnancy, this breakdown of red
blood cells in the baby may occur if the mother and baby’s blood types are incompatible and if
these different blood types come into direct contact with each other, antibodies are formed.
The result of recent studies of Nadir, Syeda Javaria (2011), a researcher and one of the
author in the publication of Journal of Pharmaceutical Sciences and Research, show some
evidence that photo therapy is effective in treating neonatal jaundice and they recover more
rapidly if they are full term and having no associated disease. It is concluded that phototherapy
has a very effective role in the prevention and control of jaundice either in initial stage or in
complicated cases. Hygienic conditions should be improved in hospitals to avoid and prevent the
associated diseases with jaundice (like urticaria, sepsis, etc.) which a baby can acquire after birth.
New advanced techniques i.e Billiblanket & Fibre optics should be introduced in our country to
enhance the effectiveness of the phototherapy.
However in some studies, close monitoring of the affected neonate is essential, and
exchange transfusion is occasionally required. In addition, the spectrum of the disease has
altered as new treatments, particularly improved intravenous immunoglobulin (IVIG), are being
evaluated and introduced to reduce the need for exchange transfusion in the reduced number of
severe cases. This review will aim to place HDN in the context of contemporary neonatal
services, systematically evaluate its various presentations, and review the evolving role of these
new treatments.
This case study hopes to be most beneficial to the significant others of the newborns as
the core purpose to aid in prompt and successful client recovery and understand somehow its
significance to prevent further complications. To the students and clinical instructors, this study
presents various observations and encounters upon handling the client and sustains recovery.
ANATOMY AND PHYSIOLOGY
4
ABO BLOOD GROUPS
INTRAUTERINE CIRCULATION
During pregnancy, the fetal circulatory
system works differently than after
birth:
 The fetus is connected by the
umbilical cord to the placenta,
the organ that develops and
implants in the mother's uterus
during pregnancy.
 Through the blood vessels in
the umbilical cord, the fetus
receives all the necessary
nutrition, oxygen, and life
support from the mother through
the placenta.
 Waste products and carbon dioxide from the fetus are sent back through the umbilical
cord and placenta to the mother's circulation to be eliminated.
The new well nourished fetal blood returns to the baby through the umbilical vein and goes to
the liver, splits in to three branches, one of which connects to the inferior vena cava (a major vein
connected to the heart). In this way the well nourished blood reaches the fetal heart to be sent to
the rest of the body.
Schematic Diagram of Intrauterine Circulation
5
New well nourished fetal blood
Through the umbilical
vein of the fetus
Splits into 3 branches
Nutrition, Oxygen & Life
Support
Blood vessels of the
umbilical cord
Placenta
Goes to the liver
Fetal heart Rest of the body
Uterine artery of the mother
Carries oxygenated blood
Inside the fetal heart:
 Blood enters the right atrium, the chamber on the upper right side of the heart. Most of the
blood flows to the left side through a special fetal opening between the left and right atria,
called the foramen ovale.
 Blood then passes into the left ventricle (lower chamber of the heart) and then to the
aorta, (the large artery coming from the heart).
 From the aorta, blood is sent to the head and upper extremities. After circulating there, the
blood returns to the right atrium of the heart through the superior vena cava.
 About one-third of the blood entering the right atrium does not flow through the foramen
ovale, but, instead, stays in the right side of the heart, eventually flowing into the
pulmonary artery.
Inside the fetal heart
6
Left Ventricle
Aorta
Head & Upper
Extremities
Blood Right AtriumForamen Ovale
EXTRAUTERINE CIRCULATION
With clamping of the cord, the detachment from the placenta and the first breaths of air the
baby takes at birth, the fetal circulation changes. By removing the placenta reservoir, the baby's
venous resistance/blood pressure goes up. By filling the lungs with air, the blood pressure in the
lung arteries goes down. This eventually leads to the closing of the two areas for shunting, the
patent foramen ovale (PFO) and the patent ductus arteriosus (PDA).
 Because the ductus arteriosus (the normal connection between the aorta and the pulmonary
artery) is no longer needed, it begins to constrict and close off.
 The circulation in the lungs increases and more blood flows into the left atrium of the heart.
This increased pressure causes the foramen ovale to close and blood circulates normally.
Schematic Diagram of Extrauterine Circulation
7
Clamping of the cord,
detachment from the
placenta & 1st
breaths of air
Baby’s venous
resistance/blood pressure
goes up
Fetal circulation changes
Filling the lungs with air
Blood pressure in the lung
arteries goes down
Closing of the 2 areas for
shunting
Patent Foramen
Ovale (PFO)
Patent Ductus
Arteriosus (PDA)
Constricts
Close Off
Circulation in the lungs
increases & more blood
flows into the left atrium
Increased
Pressure
Close foramen
ovale
BILIARY SYSTEM
Functions of Liver:
 Carbohydrates, proteins and fats
metabolism.
 Production of bile salts
 Bilirubin metabolism
 Detoxification of endogenous and
exogenous substances (Ammonia, steroid
and vitamins ADEK)
 Blood reservoir
 Excretion of adrenal cortex hormone
 Phagocytosis by kupffer cells
Functions of Gallbladder:
It is a small organ that aids mainly in
fat digestion and concentrates bile produced by
the liver. In humans the loss of the gallbladder is
usually easily tolerated.
8
 Stores and concentrates the bile (greenish liquid composed of water, cholesterol, bile
salts, electrolyte and phospholipids) produce by the liver.
 Important in fat emulsification and intestinal absorption of fatty acids, cholesterol and other
lipids.
 Bile also acids in excretion of conjugated bilirubin (an end product of hemoglobin
degradation) from the liver to prevent jaundice.
Bilirubin Production and Elimination:
Bilirubin is a reddish-yellow pigment found in bile. This pigment is produced during the
breakdown of heme, a component of red blood cells. Initially, the compound is in a state known
as “unconjugated” or “indirect.” The unconjugated form of the compound is not water soluble, and
binds to albumin so that it can travel through the body to the liver, where it is treated with an
enzyme (glucuronyl transferase) which turns it into conjugated or direct bilirubin. In this water
soluble phase, the pigment moves into the bile. The body normally expresses bilirubin through
the urine and stool, keeping levels in the body relatively stable leading to neurological problems.
Buildups can also result in the development of jaundice.
9
ABO INCOMPATIBILITY
(Hemolytic Disease of the Newborn)
ABO incompatibility is an immune system reaction that occurs when blood from two
different and incompatible blood types are mixed together.
In ABO hemolytic disease of the newborn also known as ABO HDN maternal IgG
antibodies with specificity for the ABO blood group system pass through the placenta to the fetal
circulation where they can cause hemolysis of fetal red blood cells which can lead to fetal anemia
and HDN.
A. Blood Type Compatibility
All people fit into one of four blood types -- A, B, AB and O. Everyone is compatible with
some blood types but not all of them as follows:
 People with blood type A are compatible with donor organs (or blood) from a person with
type A or O blood.
 People with blood type B are compatible with blood type B or O.
 People with blood type AB are compatible with blood types A, B, AB or O. They are known
as universal recipients.
 People with blood type O are compatible only with blood type O person. People with type
O blood are known as universal donors because all blood types are compatible with type
O blood.
B. Causes
• Environmental exposure
Anti-A and anti-B antibodies are usually IgM and do not pass through the placenta, but some
mothers "naturally" have IgG anti-A or IgG anti-B antibodies, which can pass through the
placenta. Exposure to A-antigens and B-antigens, which are both widespread in nature, usually
leads to the production of IgM anti-A and IgM anti-B antibodies but occasionally IgG antibodies
are produced.
• Fetal-maternal transfusion
Some mothers may be sensitized by fetal-maternal transfusion of ABO incompatible red blood
and produce immune IgG antibodies against the antigen they do not have and their baby does.
For example, when a mother of genotype OO (blood group O) carries a fetus of genotype AO
10
(blood group A) she may produce IgG anti-A antibodies. The father will either have blood group
A, with genotype AA or AO, or more rarely, have blood group AB, with genotype AB.
• Miscarriage, trauma and birth, and sometimes maternal and fetal blood mix for unknown
reasons
• Blood transfusion
It would be very rare for ABO sensitization to be caused by therapeutic blood transfusion
as a great deal of effort and checking is done to ensure that blood is ABO compatible between
the recipient and the donor.
A, B, and O are the three major blood types. The types are based on small substances
(molecules) on the surface of the blood cells. In people who have different blood types, these
molecules act as immune system triggers (antigens).
Each person has a combination of two of these surface molecules. Type O lacks any
molecule. The different blood types are:
 Type A (AA or AO molecules)
 Type B (BB or BO molecules)
 Type AB (one A and one B molecule)
 Type O
People who have one blood type form proteins (antibodies) that cause their immune
system to react against other blood types. Being exposed to another type of blood can cause a
reaction. This is important when a patient needs to receive blood (transfusion) or have an organ
transplant. The blood types must be matched to avoid an ABO incompatibility reaction.
C. Moderating factors
In about a third of all ABO incompatible pregnancies maternal IgG anti-A or IgG anti-B
antibodies pass through the placenta to the fetal circulation leading to a weakly positive direct
Coombs test for the neonate's blood. However, ABO HDN is generally mild and short-lived and
only occasionally severe because:
 Immmunoglobulin G (IgG) anti-A (or IgG anti-B) antibodies that enter the fetal circulation
from the mother find A (or B) antigens on many different fetal cell types, leaving fewer
antibodies available for binding onto fetal red blood cells.
 Fetal RBC surface A and B antigens are not fully developed during gestation and so there
are a smaller number of antigenic sites on fetal Red Blood Cells (RBC).
11
 Elevated isohemagglutinins. Antepartum intestinal parasitism or third-trimester
immunization with tetanus toxoid or pneumococcalvaccine may stimulate isoantibody titer
to A or Bantigens.
 Maternal isoantibody exists naturally and is independent of prior exposure to incompatible
fetal blood group antigens. First-born infants have a 40-50% risk for symptomatic disease.
Progressive severity of the hemolytic process in succeeding pregnancies is a rare
phenomenon.
D. Symptoms
From the Textbook
Manifested
by the
Patient
Rationale
Hyperbilirubinemia

If a baby and mother have different blood types,
sometimes the mother produces antibodies that
destroy the newborn's red blood cells. This
causes a sudden buildup of bilirubin in the
baby's blood.
Jaundice

It is due to sudden buildup of bilirubin in the
body as a breakdown product of blood
hemolysis
Anemia
Fever
Hematuria
E. Exams and Tests
• Physical Examination
It is a head-to-toe or cephalocaudal assessment of patients to gather significant data
about signs or manifestations that can be observed objectively.
• Serum Bilirubin
Bilirubin is the breakdown product of heme catabolism. Heme is found in hemoglobin, a
principal component of RBC. As the Red Blood Cell destruction continues the level of bilirubin
in the blood increases.
• Complete blood count (CBC)
12
It is also known as full blood count (FBC) or full blood exam (FBE) or blood panel, is a test
panel requested by a doctor or other medical professional that gives information about the cells in
a patient's blood. It can also show damaged to red blood cells or anemia.
F. Diagnosis
Routine antenatal antibody screening blood tests (indirect Coombs test) do not screen for
ABO HDN. If IgG anti-A or IgG anti-B antibodies are found in the pregnant woman's blood, they
are not reported with the test results, because they do not correlate well with ABO HDN.
Diagnosis is usually made by investigation of a newborn baby who has developed jaundice during
the first day of life.
 Blood type and Rh factor in the mother and the infant
 Increased reticulocyte count
 Direct Coombs' test (direct antiglobulin test). Because there is very little antibody on
the red blood cell(RBC), the direct Coomb's test is often only weakly positive at birth
and may become negative by 2-3 days of age.
 Blood smear. microspherocytes, polychromasia proportionate to the reticulocyte
response, and normoblastosis above the normal values for gestational age
 Indirect hyperbilirubinemia
G. Possible Complications
 Kidney failure
 Liver failure
 Death
H. Treatment/Management
Neonatal jaundice caused by ABO HDN is usually successfully treated with phototherapy,
unless the ABO HDN is uncommonly severe. Treatment of moderate or severe HDN caused by
ABO antibodies is similar to that for Rh disease.
Treatment may include:
• Antihistamines
• Drugs used to treat allergic reactions
• Steroids
• Drugs used to treat swelling and allergies
• Intravenous Fluids
• Fluids given through a vein.
• Medicines to raise blood pressure if it drops too low
• Exchange transfusion
13
• It is a medical treatment in which apheresis is used to remove one person's red blood
cells or platelets and replace them with transfused blood products.
• Intravenous Immunoglobulin (IVIG)
• By blocking neonatal reticuloendothelial Fc receptors, and thus decrease hemolysis of
the antibody-coated RBCs, high-dose IVIG (1 g/kg over 4h) has been shown to reduce serum
bilirubin levels and the need for blood exchange transfusion with ABO or Rh hemolytic diseases.
• Phototherapy
• It is the process of using light to eliminate bilirubin in the blood. Your baby's skin and
blood absorb these light waves. These light waves are absorbed by your baby's skin and blood
and change bilirubin into products, which can pass through their system.
An infant liver processes little bilirubin in utero because the mother’s circulation does this
for an infant. With birth, exposure to light apparently triggers the liver to assume this function.
Additional light supplied by phototherapy appears to speed the conversion potential of the liver. In
phototherapy, an infant is continuously exposed to specialized light such as quartz halogen, cool
white daylight, or special blue fluorescent light.
Reasons to Use Phototherapy
The primary reason a newborn needs phototherapy is excessively high bilirubin levels or
levels that get too high too fast. Any of these can be caused by infection, liver ailments,
prematurity or metabolic disease. Almost all healthy babies develop jaundice in the first few days
of life, but very few require phototherapy.
Bilirubin in present in bile in the body and has a dark yellow color. It is a by-product of the
breakdown of old red blood cells. The immature liver of a newborn is less efficient at breaking
down the bilirubin. This causes a buildup of bilirubin, leading to the yellow color of the skin
(jaundice). Phototherapy helps the baby to metabolize the excess bilirubin in her blood. According
to WebMD, a study from Johns Hopkins University in 2002 showed that bilirubin is an antioxidant
that protects babies' cells from damage.
I. Nursing interventions
 Keep infant warm and dry.
 Monitor skin and body temperature frequently.
 Monitor laboratory studies as indicated such as hematology, and direct and indirect
bilirubin.
 Initiate phototherapy per protocol, using fluorescent bulbs placed above the infant or bili
blanket.
14
 Discontinue breastfeeding for 24-48 hours as indicated. Assist mother as needed with
pumping of breasts and reestablishment of breastfeeding.
 Assist with preparation and administration of exchange transfusion if needed.
 Regarding in phototherapy, apply patches to closed eyes. Inspect eyes every 2 hours
when patches are removed for feedings.
 Monitor fluid intake and output; weigh infant twice a day. Note signs of dehydration e.g.
reduced urine output, depressed fontanels, dry or warm skin with poor turgor and sunken
eyes).
 Increased oral fluid intake by at least 25%.
VITAL INFORMATION
Name Baby Boy V.I.C
Sex Male
Age 3 days old
Address Milibili, Roxas City
Civil Status Newborn
Date and Time Admitted Nov. 23, 2011 - 4:30 pm
Religion Roman Catholic
Ward St. Catherine Laboure
Room – 332
Chief complaint Jaundice
Anthropometric
Measurement
Weight = 2.8 kg
Head circumference = 33 cm
Chest circumference = 31 cm
Abdominal Circumference = 30 cm
Height = 51 cm
Diet Milk Formula
Admitting Diagnosis Acute Hyperbilirubinemia 2° to ABO incompatibility, T/c Neonatal
Sepsis
Final Diagnosis Neonatal Sepsis, Early Onset (Pseudomonas stutzeri)
Severe Hyperbilirubinemia 2° ABO Incompatibility
S/P IVIG transfusion
Attending Physicians Dr. C. and Dr. C.
CLINICAL ASSESSMENT
A. Nursing History
Three days prior to admission, baby boy V.I.C was born via Normal Spontaneous Vaginal
Delivery (NSVD) by a HILOT, with a loud cry and pinkish in color as narrated by the mother.
Vaccines and Terramycin eye ointment were not administered. Initial temperature and APGAR
15
evaluation were not taken. Umbilical cord was not cut aseptically. Skin to skin contact to the
mother was initiated. He was then kept warm in a blanket and kept rested in crib.
Milk formula was given after birth. Breastfeeding was only initiated two (2) days after, due
to insufficient production of the mother’s breast milk. The passage of meconium was reported five
(5) hours after birth.
Two days prior to admission, facial and peripheral jaundice was noted by the mother. He
was afebrile with good sucking reflex. Particular observations noted were neglected and thus,
appropriate interventions were not rendered.
One day prior to admission, November 23, 2011, generalized jaundice was already
observed, hence, was brought for check up to Roxas City Health Office and to be given a Bacillus
Calmette – Guerin (BCG) vaccination.
Upon thorough examination by the medical officer, he was referred to Roxas Memorial
Provincial Hospital (RMPH) for admission. Several laboratory tests were ordered thereafter.
Unfortunately, their desired pediatrician was not affiliated in the said hospital. So, they
decided to be admitted at St. Anthony College Hospital (SACH).
16
B. Family Genogram
17
D. 1992
W.C
1930
R.C
82
1978
D.C
34
1981
I.C
31
1983
B.C
29
1939
S.C
73
1942
A.C
70
1984
M.B
28
1986
R.B
26
1987
C.B
25
1989
Ca.B
23
1991
S.B
21
1990
B.B
22
2011
Bb.
VIC
1m
LEGEND:
DEATH
PATTERNS OF FUNCTIONING
Nutritional History
a. Drinking and Eating Pattern.
HOME HOSPITAL
Baby boy V.I.C was given milk after birth due
to inability of the mother to produce breastmilk.
It is on his second day breastfeeding was
initiated.
Baby boy V.I.C is in NPO upon admission. Milk
formula was resumed in the evening of
admission, and was ordered to withhold
breastfeeding.
b. Breathing Pattern
HOME HOSPITAL
According to his mother, Baby boy V.I.C did
not experience any breathing problems when
he was at home.
He has regular breathing pattern with a
respiratory rate of 54 - 60 bpm. No signs of
respiratory distress noted.
c. Circulation
Temperature 36 ̊C
Apical rate 130 bpm
Respiration rate 56 bpm
IVF D5W 500 cc x 11 cc/ ̊
Daily Activity Patterns:
a. Rest and Sleeping Patterns
HOME HOSPITAL
Baby boy V.I.C sleeps at long intervals when
he was at home without any disturbance. He
cries when his diaper is soaked and if he’s
hungry.
He sleeps at short intervals due to some
hospital procedures like turning patterns,
changing of diapers and medication
administration.
b. Personal Hygiene
HOME HOSPITAL
He was being bathe by her mother daily in a Baby boy V.I.C was not bathe all throughout
18
quick and fast manner in order to avoid
hypothermia. He was also given manzanilla
after it. Then, cleaning of umbilical cord was
done using 70% isopropyl alcohol. Diaper is
immediately changed whenever soaked.
hospitalization. Hence, diaper is still changed
whenever soaked, and umbilical cord is also
cleaned everyday.
Elimination Patterns
a. Bowel Movement
FREQUENCY PROBLEMS/DIFFICULTIES
Home Hospital Home Hospital
Once or twice a day. Defecates once for
the whole shift.
No problems presented during our care.
b. Urination
FREQUENCY PROBLEMS/DIFFICULTIES
Home Hospital Home Hospital
His diaper was being
changed at least 2-3
times a day.
He has urine output of
150 cc for the whole
shift.
No other problems noted during our care.
BRIEF CULTURAL, ECONOMIC, ENVIRONMENTAL AND
RELIGIOUS BACKGROUND
• Cultural Health
• His family believes in herbolarious and superstitions like putting wet silk on the baby’s
forehead when hiccups occur.
• Economic Status
• They belong in the middle class of family in this society. His father works as a
mechanical engineer while his mother graduated as Bachelor of Science in Nursing but
unfortunately, she was not yet a registered nurse. Currently, she works as a medical
representative. Their monthly income is within 20,000–25,000 pesos.
• Environmental Pattern
• Their house is located near the highway in Brgy. Milibili, Roxas City and their backyard
is wide enough for plantation of vegetables.
19
• Religious Background
• Baby boy V.I.C was not yet baptized. His parents are not binded by the sacrament of
marriage but they are living together. They are both Roman Catholic and seldom attends mass
during Sundays.
-
CLINICAL INSPECTION
A. Vital Signs
 Upon Admission
Temperature Respiratory rate Apical pulse
36.7°C 57 bpm 145 bpm
 During our Care
November 23, 2011
Time Temperature (°C) Respiratory rate (bpm) Apical pulse (bpm)
8:00 36 60 130
8:30 36.4 58 132
9:00 36.5 57 134
9:30 36.6 54 134
10:00 36.7 56 133
November 24, 2011
Time Temperature (°C) Respiratory rate (bpm) Apical pulse (bpm)
4:00 36.6 56 136
6:00 36.7 54 134
8:00 36.9 55 135
10:00 36.7 54 136
Height:51 cm = 20.08 inches Weight: 2.8 kg = 6.17 lbs
PHYSICAL ASSESSMENT
General Appearance
Baby boy V.I.C was placed in a crib and exposed to phototherapy and was covered by
eye shield. He has an IVF of D5W 500cc x 11cc/hour infusing well at right metacarpal vein at the
level of 350cc. He was afebrile, cried loudly, with good suck. Generalized jaundice noted.
Cephalocaudal (Head – to – Toe)
Body parts Method of Findings Interpretation
20
Assessment
Skin Inspection • (-) Cyanosis
• With good skin turgor
• (+) Cool skin
• Generalized jaundice
Normal
Due to ineffective
heat
thermoregulation of
the body that results
to hypothermia.
Due to the
destruction of RBC
that will result into
increase bilirubin in
the blood.
Head Inspection  Normocephalic
 Head Circumference = 33
cm
 Non-bulging and non
depressed anterior and
posterior fontanels
 Hair evenly distributed
 No signs of caput
succedaneum and
cephalohematoma
Normal
Eyes Inspection  No discharges present.
 Absence of periorbital
edema
 (+) Blink reflex
 (+) Icteric sclerae
Normal
Due to the
destruction of RBC
that will result into
increase bilirubin in
the blood.
Ears Inspection  External ear is lined with the
outer canthus of the eyes.
 No discharges noted.
 (+) Moro/startle reflex
Normal
Nose Inspection  Presence of minimal
amount of Milia.
Normal
21
 Nares are bilateral.
 No signs of nasal flaring.
 Nasal septum is in the
midline
 No discharges observed.
Mouth Inspection  Has a good suck
 Tongue is pink and lower
palate is intact.
 Lips is pink with moist
mucosa
 No thrush noted.
 (+) Sucking reflex
 (+) Rooting reflex
 (+) Swallowing reflex
 (+) Extrusion reflex
Normal
Throat & Neck Inspection
Palpation
 Unable to support the head.
 No palpable lymph nodes.
Normal
Chest, breast and
axilla
Inspection
Auscultation
 Chest Circumference = 31
cm. It is smaller than the
head.
 RR = ranges from 54 - 60
bpm
 Clavicles are straight and
symmetric side to side.
 No chest retractions
presented.
 Nipples are symmetrical.
 No rales, wheezing and
murmur heard.
Normal
Abdomen Inspection
Palpation
 Abdominal Circumference =
30 cm
 Umbilicus is dry and brown
in color with no signs of
infection.
 (+) Soft and protuberant
abdomen
Normal
Back Inspection  (+) Lanugo Normal
22
 Spines are flat in the lumbar
& sacral areas.
 (+) Incurbation reflex
 Absence of scoliosis and
kyphosis.
Extremities Inspection  Arms and legs are short.
Hands are plump and
clenched into fist.
 (+) Darwinian reflex/ palmar
grasp
 (+) Babinski reflex
 (+) Tonic neck reflex
 (+) Magnet reflex
Normal
GROWTH AND DEVELOPMENT
• Piaget’s Theory of Cognitive Development
• SENSORIMOTOR (From birth to age 2)
Baby boy V.I.C interacts and learns about his environment by relating his sensory
experiences such as hearing and touch. During at home, he rattles when he hears a loud noise
and even to his parent’s voice. He presented sucking and grasping reflexes and can recognize
that a parent remains the same person who cuddled him.
• Freud’s Psychosexual Theory
• ORAL STAGE (Early infancy to 1st
18 months of life)
Baby boy V.I.C explores his world by using his mouth, especially his tongue.
• Erikson’s Psychosocial Theory
• TRUST VS MISTRUST (Early infancy-birth through 1st
year)
In this stage, Baby boy V.I.C needs much care and attention. If his parents give him
enough love and attention, he will develop basic trust but if not, he may view his world as
uncaring, learns to become mistrustful and have difficulty in dealing with the second stage.
COURSE IN THE WARD
23
Date / Time / Side Notes Orders
Nov. 23, 2011
5:25 pm
T = 37° C
CR = 131 bpm
RR = 58 bpm
(+) General jaundice
o Please admit to 332 under the service of Dr. L.C.
o NPO temporarily.
o Labs: Chest X – ray Antero - posterior lateral (APL) view
Urinalysis
Medicus laboratory results taken at out – patient department
(OPD) to chart
Serum Na & K
o D5W 500 cc @ 11, use solu set.
o Cefotaxime 150 mg IV drip for 30 mins q12° No skin test (NST)
o Gentamycin 14 mg IVTT, retrograde push Once a day (O.D)
o Bili light (Phototherapy) exposure.
Cover eyes & perineum while on therapy.
o V/S q2° & record.
o MIO q shift.
o Refer as needed (prn).
o Attending physician (AP) informed.
6:10 pm o Change intravenous fluids (IVF) to D5 IMB @ 11 cc/°
o Discontinue Gentamycin
o Start Ampicillin 150 mg slow IVTT q12°, No Skin Test (NST)
6:20 pm
On Nothing per orem
(NPO)
o D10 IMB = D50W 10cc + D5IMB 83 cc x 8° @ 10 – 12 cc/°
6:25 pm
Temperature = 36 C̊
Total Bilirubin ((TB) =
Indirect Bilirubin (B1) =
Direct Bilirubin (B2) =
o Hold electrolyte.
o For Blood C/S
o For extensive photo exposure using overhead phototherapy &
Bilibed.
o Refer to Dr. E.C. for further evaluation & management.
o AP made orders. Prescribe Intravenous Immunoglobulin (IVIG)
500mg # 1 vial. Inform Dr. E.C if available.
8:05 pm o Transfuse IVIG 1 vial 500 mg to run for 3° via infusion pump.
Flush with PNSS 10 – 15 ml after IVIG infusion.
o Give Lasix 3 mg IV after IVIG infusion. Hold mainline IVF while
IVIG is going on.
Nov. 24, 2011
9:10 am
Still jaundice
Afebrile, good suck
Clear breath sounds
No murmur
o Continue extension photo (Bili Light & overhead photo).
o Continue meds.
o For repeat indirect bilirubin (B1), direct bilirubin (B2), total
bilirubin (TB) tomorow.
o Suggest to resume feeding.
24
o Please turn patient side to side & prone q2°.
o Stand by fresh whole blood type O.
o Pending result repeat bilirubin.
9:25 am o May have milk formula 1:2 dilution 1 – 2 ounces q 2 - 3° per
demand.
6:35 pm o Repeat TB, B1, B2 tomorow morning.
9:00 pm o Regulate D10IMB @ 11 – 12 cc/°
9:20 pm o IVF to follow – D5 IMB as follows
D50W 11 cc + D5IMB 91 cc = 102 cc x 8° @ 12 – 13 cc/° for 3
cycles.
Nov. 25, 2011
9:15 am
↓ jaundice
Good suck
o Plase relay laboratory results once in
2:20 pm
↓ jaundice
Repeat TB = 23 mg/dl
o Continue photo and Bilibed.
o Continue meds.
o Add Ursofalk 250 mg/ cap = 1 cap ÷ 9 paper tab.
Give 1 paper tab O.D p.o (mix with milk).
o Repeat TB, B1, B2 tomorow am.
Nov. 26, 2011
9:05 am
↓ jaundice
Afebrile
Good suck
o Continue photo therapy and bilibed.
o Continue IV meds.
o Please follow up repeat bilirubin.
10:55 am
↓ jaundice
Good suck
o IVF to follow D5 IMB 240 cc x 24° - 10 cc/°
Nov. 27, 2011
7 am
Good suck
o IVF to follow D5 IMB 240 cc x 24° - 10 cc/°
7:50 am
↓ jaundice
TB = 16 g/dl
o Continue meds.
o Continue phototherapy and bilibed.
Nov. 28, 2011
7:45 am
↓ jaundice
Good suck
o IVF to follow D5 IMB 500 cc x 10 cc/°
1:35 pm o Continue IV meds.
o Continue photo and bilibed.
o Dr. C. signing out for the service.
o Suggestion:
• Continue IV meds to day 7.
• May resume blue light until tomorow. Just continue overhead
photo, until discharged.
25
• Consume stock of ursofalk.
• For hearing test, for high risk hyperbilirubenemia
• May delay immunization after 3 months old after IVIG therapy.
Nov. 29, 2011
6:50 am o Discontinue bilibed.
o Continue overhead photo.
o Repeat TB, B1,B2.
Nov. 30, 2011
9:40 am o May go home (MGH) this pm, if with no problem.
o Summarize bill.
o Please inform Dr. E.C.
9:50 am o For hearing test c/o Dr. J.V.
o As follow up c/o medicus.
11:20 am o For discharge anytime.
o Return to clinic anytime.
LABORATORY AND DIAGNOSTIC DATA
Medicus Diagnostic Center
Date: Nov. 23, 2011
Hematology:
Hematology is the branch of biology (physiology), pathology, clinical laboratory, internal
medicine, and pediatrics that is concerned with the study of blood, the blood of forming organs,
and blood diseases. Hematology includes the study of etiology, diagnosis, treatment, prognosis,
and prevention of blood diseases.
Name of
Examination
Result Normal values Significance
WBC ↑13.5 x 10^9/L 4.5-11.0 As a compensatory mechanism of the
body against pathogens (Neonatal
Sepsis)
RBC ↓3.86 10^12/L 4.6-6.2 It is caused by the faster than normal
breakdown of the baby’s red blood
cells caused by the mother’s
antibodies.
Hemoglobin ↓122.4 g/L 135-180
Hematocrit ↓0.36 vol. fr. 0.40- 0.56
Radiography
It is the use of X-rays to view a non-uniformly composed material such as the human
body. By using the physical properties of the ray an image can be developed which displays
areas of different density and composition.
Chest X – ray, APL
26
Dr. C.
Impression:
o Essentially (-) cardiopulmonary findings
Bilirubin Test
A bilirubin test measures the amount of bilirubin in a blood sample.
Date Result Signifance
Total Bilirubin
Nov. 23, 2011 ↑566.71 umol/L ABO Incompatibility.
It indicates increase levels of bilirubin
due to increased hemoglobin
breakdown.
Nov. 24, 2011 ↑437.04 umol/L
Nov. 25, 2011 ↑407.2 umol/L
Nov. 26, 2011 ↑274.5 umol/L
Nov. 30, 2011 N - 139.5 umol/L
Normal Value: O – 176 umol / L
Date Result Signifance
Indirect Bilirubin
Nov. 23, 2011 ↑31.71 mg/dl ABO Incompatibility.
It indicates increased level of stored
bilirubin processed by the liver.
Nov. 24, 2011 ↑42.2 umol/dl
Nov. 25, 2011 ↑39.59 umol/dl
Nov. 26, 2011 ↑27.36 umol/dl
Nov. 30, 2011 N – 13.52 umol/dl
Normal Value: 3.4 – 13.7 umol / dl
Date Result Signifance
Direct Bilirubin
Nov. 23, 2011 ↑27.64 umol/L ABO Incompatibility.
It indicates increase levels of bilirubin in
the blood stream as a result of
hemolysis.
Nov. 24, 2011 ↑19.18 umol/L
Nov. 25, 2011 ↑11.37 umol/L
Nov. 26, 2011 ↑8.7 mg/L
Nov. 30, 2011 N – 4.40 umol/L
Normal Value: 0 – 5 umol / L
Bacteriology
It is the study of bacteria. This subdivision of microbiology involves the identification,
classification, and characterization of bacterial species
Bacteriology
Name of specimen: Blood
Organism Identified:
o Confluent P. Stutzeri
Sensitive to:
o Amoxicillin / Penicillin / Ctrimoxazole
o Piperacillin
o Cefurxime
o Meropenem
o Imipenem
27
LEGEND:
PATHOPHYSIOLOGY
28
Used by
body for
oxygenation
Non-modifiable risk
factor:
Mother’s blood
type=O
Father’s blood type=A
VIC’s blood type= A
Modifiable risk factor:
Home delivery by
untrained hilot
RBC- ↓3.86 10^12/L
Hgb-↓122.4 g/L
Hct- ↓0.36 vol. fr.
Indirect Bilirubin:
↑422 umol/L
Fetal RBC destruction
Direct Bilirubin
↑19.18 umol/L
Converted to
unconjugated
bilirubin bounded
to albumin
Bilirubin goes to
the liver
Albumin detached
from unconjugated
bilirubin
Absence of
glycorynyl
transferase
produced by the
liver
Unconjugated bilirubin
not converted to
conjugated bilirubin
Unconjugated bilirubin
not excretedGoes to skin and sclera
(+ )Jaundice and icteric sclera
Oxygen
Iron Photophorphyrin
Goes back to
circulation, utilized
as amino acid
Used by
marrow
for
production
of RBC
Bilivedin
HemoglobinHeme Globin
Total Bilirubin:
↑566.71 umol/L
Ursodio
l
IGIV Phototherapy
Factors
Disease
process
Lab.
results
Symptoms
Treatment
MEDICAL MANAGEMENT
Generic Name Cefotaxime Sodium
Drug class Antibiotic (Cephalosporin)
Dosage 150 mg IV drip for 30 mins ANST Q12
Indications Neonatal Sepsis
Contraindications Hypersensitivity
Adverse reaction Nausea, vomiting, diarrhea, anorexia, abdominal pain, flatulence,
pseudomembranous colitis, bone marrow depression, ranging from rash
to fever, pain at injection site
Mechanism of
Action
It binds to one or more of the penicillin-binding proteins (PBPs) which
inhibits the final transpeptidation step of peptidoglycan synthesis in
bacterial cell wall, thus inhibiting biosynthesis and arresting cell wall
assembly resulting in bacterial cell death.
Nursing
Responsibilities
 Observe the 10 rights of giving medications.
 Monitor the laboratory results (hematology).
 Discontinue if hypersensitivity reaction occurs.
 Inform significant others that the patient may experience stomach
upset such as diarrhea.
 Monitor for adverse reactions. Urge them to report if there is severe
diarrhea, difficulty breathing, pain and swelling at injection site.
Generic Name Ampicillin Sodium
Drug class Antibiotic (Penicillin)
Dosage 150 mg IVTT slow ANST Q12
Indications Neonatal Sepsis
Contraindications Hypersensitivity
Adverse reaction Glossitis, stomatitis, gastritis, sore throat, nausea, vomiting, diarrhea,
rash, fever, wheezing, anemia, phlebitis
Mechanism of
Action
Ampicillin exerts bactericidal action on both gram positive and gram
negative organisms by inhibiting the synthesis of bacterial cell wall.
Nursing
Responsibilities
 Observe the 10 rights of giving medications.
 Slowly administer the drug.
 Inform significant others that the patient may experience these side
effects: nausea, vomiting and GI upset.
 Monitor for adverse reactions. Urge them to report unusal bleeding or
bruising, mouth sores, rash, fever, severe diarrhea and difficulty
breathing.
Generic Name Gentamicin Sulfate
29
Drug class Antibiotic (Aminoglycoside)
Dosage 14 mg IVTT retrograde push OD
Indications Neonatal Sepsis
Contraindications Hypersensitivity
Adverse reaction Ototoxicity, nausea, vomiting, anorexia, leucopenia, purpura, rash, fever,
apnea
Mechanism of
Action
Bactericidal: Inhibits protein synthesis in susceptible strains of gram-
negative bacteria; appears to disrupt functional integrity of bacterial cell
membrane, causing cell death.
Nursing
Responsibilities
 Observe the 10 rights of giving medications.
 Monitor for side effects.
 Inform significant others that the patient may experience nausea,
vomiting, headache and dizziness.
 Monitor serum concentrations.
 Observe for difficulty breathing, rash or skin lesions and severe
headache.
Generic Name Intravenous Immune globulin (IVIG)
Drug class Vaccines & Immunologicals
Dosage 1 vial 500 mg to run for 3 via infusion pump
Indications ABO Incompatibility
Contraindications Hypersensitivity
Adverse reaction Tenderness, urticaria, angioedema, nausea, vomiting, chills, fever, chest
tightness
Mechanism of
Action
Human normal immunoglobulin is derived from donations of pooled
human plasma. It contains antibodies, mainly immunoglobulin G (IgG), to
various bacteria and viruses present in the general population such as
hepatitis A, measles, mumps, rubella and varicella. It has a distribution of
IgG subclasses that is very close to that of the normal human plasma. It is
therefore, used to provide passive immunization against such diseases
and shown to decrease bilirubin level in the body.
Nursing
Responsibilities
 Observe 10 rights in giving medications.
 Observe for any symptoms during IV administration. Adverse effects
appear to be related to the rate of infusion.
 Monitor the vital signs specifically temperature and respiratory rate.
Generic Name Furosemide
Brand Name Lasix
Drug class Loop diuretic
Dosage 3 mg IV
Indications ABO Incompatibility (IVIG transfusion)
Contraindications Hypersensitivity
Adverse reaction Dizziness, vertigo, paresthesia, thrombophlebitis, rash, pruritus, urticaria,
30
nausea, vomiting, oral and gastric irritation, urinary bladder spasm,
leukemia, thrombocytopenia
Mechanism of
Action
It inhibits reabsorption of sodium and chloride from the proximal and distal
tubules and ascending limb of the loop of Henle, leading to a sodium-rich
diuresis.
Nursing
Responsibilities
 Observe 10 rights in giving medications.
 Monitor serum electrolytes, liver and renal function.
 Monitor intake and output.
 Measure and record weight to monitor fluid changes.
 Inform significant others that the patient may experience these side
effects: increased volume and frequency of urination, dizziness,
drowsiness.
Generic Name Ursodiol
Brand Name Ursofalk
Drug class Gallstone-solubilizing drug
Dosage 250 mg/cap 1 cap÷9 paper tabs one paper tab O.D P.O.
Indications ABO Incompatibility (Risk for impaired liver function)
Contraindications Hypersensitivity
Adverse reaction Headache, pruritus, rash, dry skin, sweating, diarrhea, rhinitis, cough
Mechanism of
Action
A naturally occurring bile acid that aids in the excretion of bilirubin from
the body.
Nursing
Responsibilities
 Observe 10 rights in giving medications.
 Inform significant others that the patient may experience these side
effects: diarrhea, rash and headache.
 Observe for nausea, vomiting, abdominal pain and yellowing of the
skin or eyes.
Intravenous Fluids:
Drug Name 5% Dextrose in Water (D5W)
Drug class Isotonic Intravenous Solution
Dosage 500cc @ 11cc/hr
Indications Fluid & electrolyte maintenance, and NPO.
Contraindications Hypersensitivity
Adverse reaction Hyperglycemia, increased intracranial pressure, hypokalemia, and fluid volume
overload.
Mechanism of Action It is an electrolyte-free and an isotonic solution that supplies 170 cal/L and free
water that aids in renal excretion of solutes. It also dilutes plasma electrolyte
concentration.
31
Nursing
Responsibilities
 Observe the 10 rights of giving medications.
 Monitor for signs of hyperglycemia such as bounding pulse and shortness of
breath.
 Monitor intravenous fluid level hourly.
 Calculated and regulated the flow rate accurately.
Drug Name Balanced Multiple Maintenance Solution with 5% Dextrose/ Euro-Ion in D5W
(D5IMB)
Drug class Hypertonic Intravenous Solution
Dosage 500cc @ 11cc/hr
Indications NPO, and insensible fluid loss (phototherapy)
Contraindications Hypersensitivity
Adverse reaction Allergic-type reactions including anaphylactic symptoms & life-threatening or
less severe asthmatic episodes
Mechanism of Action It pulls fluids from the cells and interstitial compartment into the blood vessel.
Nursing
Responsibilities
 Observe the 10 rights of giving medications.
 Monitor intravenous fluid level hourly.
 Observe for adverse reactions.
 Monitor intake and output.
 Measure and record weight to monitor fluid changes.
 Calculated and regulated the flow rate accurately.
Drug Name D10IMB (D50W 10cc + D5IMB 83cc)
Drug class Hypertonic Intravenous Solution
Dosage 93cc x 8hrs @ 10-12cc/hr
Indications NPO, and insensible fluid loss (phototherapy)
Contraindications Hypersensitivity
Adverse reaction Allergic-type reactions including anaphylactic symptoms & life-threatening or
less severe asthmatic episodes
Mechanism of Action It provide glucose to the body and pulls fluid from the cells and from interstitial
compartment into the blood vessels.
Nursing
Responsibilities
 Observe the 10 rights of giving medications.
 Monitor intravenous fluid level hourly.
 Observe for adverse reactions.
 Measure and record weight to monitor fluid changes.
 Calculated and regulated the flow rate accurately.
 Monitor intake and output.
32
MEDI MAP
33
Risk factors:
Home delivery with “Hilot”
Mother’s blood type=O
Father’s blood type=A
Baby boy V.I.C’s blood type=A
Risk factors:
Home delivery with “Hilot”
Mother’s blood type=O
Father’s blood type=A
Baby boy V.I.C’s blood type=A
Signs & symptoms:
Hyperbilirubinemia
Jaundice
Signs & symptoms:
Hyperbilirubinemia
Jaundice
Prevention:
Early breastfeeding.
Phototherapy
Exchange transfusions
Prevention:
Early breastfeeding.
Phototherapy
Exchange transfusions
Nursing interventions:
Keep infant warm and dry.
Monitor skin and body temperature frequently.
Monitor laboratory studies as indicated such as
hematology, and direct and indirect bilirubin.
Initiate phototherapy per protocol, using fluorescent
bulbs placed above the infant or bili blanket.
Discontinue breastfeeding for 24-48 hours as indicated.
Assist mother as needed with pumping of breasts and
reestablishment of breastfeeding.
Assist with preparation and administration of exchange
transfusion if needed.
Regarding in phototherapy, apply patches to closed
eyes. Inspect eyes every 2 hours when patches are
removed for feedings.
Monitor fluid intake and output; weigh infant twice a day.
Note signs of dehydration e.g. reduced urine output,
depressed fontanels, dry or warm skin with poor turgor
and sunken eyes).
Increased oral fluid intake by at least 25%.
Nursing interventions:
Keep infant warm and dry.
Monitor skin and body temperature frequently.
Monitor laboratory studies as indicated such as
hematology, and direct and indirect bilirubin.
Initiate phototherapy per protocol, using fluorescent
bulbs placed above the infant or bili blanket.
Discontinue breastfeeding for 24-48 hours as indicated.
Assist mother as needed with pumping of breasts and
reestablishment of breastfeeding.
Assist with preparation and administration of exchange
transfusion if needed.
Regarding in phototherapy, apply patches to closed
eyes. Inspect eyes every 2 hours when patches are
removed for feedings.
Monitor fluid intake and output; weigh infant twice a day.
Note signs of dehydration e.g. reduced urine output,
depressed fontanels, dry or warm skin with poor turgor
and sunken eyes).
Increased oral fluid intake by at least 25%.
Medical Management:
Cefotaxime Sodium 150 mg IV drip for 30
mins ANST Q12
Ampicillin Sodium 150 mg IVTT slow ANST
Q12
Gentamicin Sulfate 14 mg IVTT retrograde
push OD
Intravenous Immune globulin (IVIG) 1 vial 500
mg to run for 3 via infusion pump
Furosemide 3 mg IV
Medical Management:
Cefotaxime Sodium 150 mg IV drip for 30
mins ANST Q12
Ampicillin Sodium 150 mg IVTT slow ANST
Q12
Gentamicin Sulfate 14 mg IVTT retrograde
push OD
Intravenous Immune globulin (IVIG) 1 vial 500
mg to run for 3 via infusion pump
Furosemide 3 mg IV
Laboratory and Diagnostic
Test
Hematology
Bactriology
Radiography
Bilirubin test
Laboratory and Diagnostic
Test
Hematology
Bactriology
Radiography
Bilirubin test
ABO INCOMPATIBILITYABO INCOMPATIBILITY
Pathophysiology:
It occurs when a mother is
blood type O and her infant is either
blood type A,B or AB. Because in
blood groups there are naturally
occurring anti-A and anti-B
antibodies, these naturally occurring
antibodies may cross the placental
barrier. This situation can occur
because of a tear in the membrane
of the placenta separating the
maternal blood from the fetal blood
(trauma). With birth, progressive
jaundice, usually occurring within
the first 24 hours of life. This is due
to RBC destruction and indirect
bilirubin released.
Pathophysiology:
It occurs when a mother is
blood type O and her infant is either
blood type A,B or AB. Because in
blood groups there are naturally
occurring anti-A and anti-B
antibodies, these naturally occurring
antibodies may cross the placental
barrier. This situation can occur
because of a tear in the membrane
of the placenta separating the
maternal blood from the fetal blood
(trauma). With birth, progressive
jaundice, usually occurring within
the first 24 hours of life. This is due
to RBC destruction and indirect
bilirubin released.
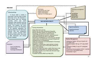
CONCEPT MAP
34
Ineffective peripheral tissue
perfusion r/t destruction of red blood
cells
ABO
INCOMPATIBILITY
CC: Jaundice
2. Infection r/t the destruction of
body’s primary defense system
3. Altered thermoregulation:
Hypothermia r/t ineffective heat
regulatory process in the body
4. Interrupted breast-feeding r/t
discontinuation of breast milk
5. Risk for corneal irritation and skin
breakdown related to prolonged
used of phototherapy
Ineffective peripheral tissue
perfusion r/t destruction of red
blood cells
ASSESSMENT
Subjective:
“Ga – yellow siya” as verbalized by
the mother.
Objectives:
(+)Generalized jaundice
(+) Icteric sclerae
Laboratory Results:
Hematology:
RBC = ↓3.86 10^12/L
Hemoglobin = ↓122.4 g/L
Hematocrit = ↓0.36 vol. fr.
Serum Bilirubin:
Total bilirubin = ↑566.71 umol/L
Indirect bilirubin = ↑422 umol/L
Direct bilirubin = ↑27.64 umol/L
TREATMENT
IVIG 1 vial 500 mg x 3 hours
Lasix 3 mg IV
Bili light (phototherapy) exposure
2. Infection r/t the destruction of body’s
primary defense system
ASSESSMENT
Objectives:
Temp. = 36°C
Home delivery by untrained hilot
Laboratory results:
Hematology
WBC = ↑13.5 x 10^9/L
TREATMENT
Cefotaxime Sodium 150 mg IV drip
Ampicillin Sodium 150 mg IVTT
Gentamicin Sulfate 14 mg IVTT
3. Altered thermoregulation:
Hypothermia r/t ineffective heat
regulatory process in the body
Assessment
Objective:
Temp. = 36°C
(+) Cool skin
4. Interrupted breast-feeding r/t
discontinuation of breast milk
ASSESSMENT
Subjective:
“Ginpauntat ni doctor ang pagpabreast-
feeding ko sa akon bata,” as verbalized
by the mother.
Objectives:
Breastmilk was shifted to milk formula.
5. Risk for corneal irritation and skin
breakdown related to prolonged used
of phototherapy
ASSESSMENT
Objectives:
(+) Intensive photo-therapy for 7 days
Frequent removal of the eye patches
Skin appearing light to bright yellow.
(+) Icteric sclera
Assessment Nursing
Diagnosis
Planning Intervention /
Rationale
Theory /
Implication
Core
Competency
Core Values Evaluation
Subjective:
“Ga – yellow
Ineffective
peripheral
tissue
To provide
adequate
peripheral
Dependent:
Transfused IVIG 1 The 3 c’s of Lydia Safe and Commitment to
Goal met as evidenced
by ↓ jaundice with the
following serum bilirubin
35
siya” as
verbalized by
the mother.
Objective:
• (+)Genera-
lized
jaundice
• (+) Icteric
sclerae
Laboratory
Results:
Hematology:
• RBC =
↓3.86
10^12/L
• Hemoglobin
= ↓122.4 g/L
• Hematocrit
= ↓0.36 vol.
fr.
perfusion
r/t
destructio
n of red
blood
cells
tissue
perfusion
and lessen
the severity
of jaundice
as
evidenced
by
decreased
bilirubin
level in
blood and
reduction of
jaundice
within 24
hours of
care.
vial 500 mg x 3
hours using
syringed pump as
ordered.
It is a normal
human
immunoglobulin
that has been
shown to reduce
serum bilirubin
levels
Administered Lasix
3 mg IV after IVIG
transfusion as
ordered.
It inhibits
reabsorption of
sodium and
chloride from the
proximal and distal
tubules and
ascending limb of
Hall
The theory
contains 3
independent but
interconnected
circles; it includes
the core, care and
cure.
Wherein the cure is
the attention given
by the healthcare
provider. These
are the
interventions or
actions geared on
treating or “curing”
the patient from
whatever illness or
disease he may be
suffering from.
Quality
Nursing Care
Safe and
Quality
Nursing Care
Vincentian
Excellence
Commitment to
Vincentian
Excellence
results the next day:
Total bilirubin =
437.04 umol/L
Indirect bilirubin =
395.91 umol/L
Direct bilirubin = 19.18
umol/L
36
Serum
Bilirubin:
• Total
bilirubin =
↑566.71
umol/L
• Indirect
bilirubin =
↑422 umol/L
• Direct
bilirubin =
↑27.64
umol/L
the loop of Henle,
leading to a
sodium-rich diuresis
which aids in the
excretion of direct
bilirubin.
Exposed on bili light
(phototherapy) as
ordered.
It eliminates
bilirubin in the blood
by converting it into
products than can
pass through the
system.
The 3 C’s of Lydia
Hall
The theory
contains 3
independent but
interconnected
circles; it includes
the core, care and
cure.
Wherein the cure is
the attention given
by the healthcare
provider. These
are the
interventions or
actions geared on
treating or “curing”
the patient from
Management
of Resources
and
Environment
Commitment to
Vincentian
Excellence
37
Independent:
Provided a calm
and quiet
environment
conducive for rest.
To conserve energy
and lowers tissue
perfusion demand.
whatever illness or
disease he may be
suffering from.
Nightingale’s
Environmental
Theory
She stated that
environmental
settings
appropriate for the
gradual restoration
of the patient's
health is
necessary, and
that external
factors associated
with the patient's
surroundings affect
the person’s life or
biologic and
physiologic
processes, and his
Management
of Resources
and
Environment
Compassionat
e Service
38
Monitored vital
signs including the
cardiac rate
To monitor patient
from any changes
in his status.
Elevated VS may
indicate poor
circulation and
oxygenation.
Monitor intake and
output
To monitor for fluid
balance and organ
function.
development.
Faye Glenn
Abdellah’s Twenty-
One Nursing
Problems
One of her
Typology of
Twenty-One
Nursing Problem is
to facilitate the
maintenance of
elimination and
fluid balance, and
to recognize the
pathologic
responses of the
body to disease
condition.
Safe and
Quality
Nursing Care
Safe and
Quality
Nursing Care
Commitment to
Vincentian
Excellence
Commitment to
Vincentian
Excellence
39
Assessment Nursing
Diagnosis
Planning Intervention /
Rationale
Theory /
Implication
Core
Competency
Core Values Evaluation
Objectives:
• Temp =
36°C
• Home
delivery by
untrained
“hilot”
Laboratory
results:
Hematology
• WBC =
↑13.5 x
10^9/L
Bacteriology:
• Organism
Identified:
Infection r/t
the
invasion of
pathogens
To prevent
or reduce
further
progression
of infection
with in
hospital
stay.
Dependent:
Administered
Cefotaxime 150 mg
IV drip for 30
minutes as
ordered.
It binds to one or
more of the
penicillin-binding
proteins (PBPs)
which inhibits the
final
transpeptidation
step of
peptidoglycan
synthesis in
bacterial cell wall,
thus inhibiting
biosynthesis and
arresting cell wall
The 3 c’s of Lydia
Hall
The theory contains
3 independent but
interconnected
circles; it includes
the core, care and
cure.
Wherein the cure is
the attention given
by the healthcare
provider. These are
the interventions or
actions geared on
treating or “curing”
the patient from
whatever illness or
disease he may be
Safe and
Quality
Nursing Care
Commitment to
Vincentian
Excellence
Goal partially met.
Baby boy V.I.C was
discharged last
November 30, 2011
without any signs of
infection. However,
there is no latest
laboratory results that
can prove if the infection
progressed or
regressed.
40
Confluent
P. Stutzeri
assembly resulting
in bacterial cell
death.
Administered
Ampicillin 150 mgs.
slow IVTT as
ordered.
It exerts
bactericidal action
on both gram
positive and gram
negative organisms
by inhibiting the
synthesis of
bacterial cell wall.
Administered
Gentamycin 14 mg
IVTT retrograde
push as ordered.
It inhibits protein
suffering from.
Safe and
Quality
Nursing Care
Safe and
Quality
Nursing care
Commitment to
Vincentian
Excellence
Commitment to
Vincentian
Excellence
41
synthesis in
susceptible strains
of gram-negative
bacteria; appears
to disrupt functional
integrity of bacterial
cell membrane,
causing cell death.
Transfused IVIG 1
vial 500 to run for 3
hours using syringe
pump as ordered.
It contains
antibodies, mainly
immunoglobulin G
(IgG). It is
therefore, used to
provide passive
immunization
against such
diseases.
Safe and
Quality
Nursing Care
Commitment to
Vincentian
Excellence
42
Independent:
Monitored vital
signs; including
temperature.
To check for the
presence of
hyperthermia,
which is a common
signs of infection.
Virginia
Henderson’s 14
Basic Human
Needs
Henderson viewed
health as a quality
of life and is very
basic for a person
to function fully. As
a vital need, a
person needs to
maintain his normal
body temperature.
And for a care
provider to know
the vital status of a
client, there is a
need for a vital
signs monitoring
especially the
Safe and
Quality
Nursing Care
Commitment to
Vincentian
Excellence
43
Performed hand
hygiene before and
after every
procedure.
To prevent
transmission of
microorganisms
that could add to
current infection.
Cleaned the
umbilical cord using
70% isopropyl
alcohol regularly
and every after
changing of diaper.
To lessen or
eradicate bacterial
growth in the area
and prevents
temperature.
Faye Glenn
Abdellah’s Twenty-
One Nursing
Problems
One of her
Typology of
Twenty-One
Nursing Problem is
to promote safety
through prevention
of accident, injury,
or other trauma
and through the
prevention of the
spread of infection.
Safe and
Quality
Nursing Care
Research
Commitment to
Vincentian
Excellence
Commitment to
Vincentian
Excellence
44
another occurrence
of infection.
Assessment Nursing
Diagnosis
Planning Intervention /
Rationale
Theory/
Implication
Core
Competency
Core Values Evaluation
Objective:
• Temp. =
36°C
• (+) Cool
skin
Altered
thermore-
gulation:
Hypothermi
a r/t
ineffective
heat
regulatory
process in
the body
To normalize
body
temperature
within normal
range of 36.5
to 37.5°C
after 4 hours
of nursing
interventions.
Independent:
Placed in a
droplight,
overhead light and
radiant warmer.
It increases body
temperature
through the heat
given by the
artificial warmers
Turned off the air
conditioner.
To provide a warm
and heater room
Florence
Nightingale’s
Environmental
Theory.
She stated that
environmental
settings
appropriate for the
gradual restoration
of the patient's
health is
necessary, and that
external factors
associated with the
patient's
surroundings affect
Management
of Resources
and
Environment
Management
of Resources
and
Commitment to
Vincentian
Excellence
Compassionat
e Service
Goal met as evidenced
by body temperature of
36.7°C after 2 hours of
nursing intervention.
45
temperature.
Monitored vital
signs, especially
temperature.
Closely monitoring
of vital signs,
especially the
temperature gives
us significant
information about
the client’s current
condition and vital
status.
the person’s life or
biologic and
physiologic
processes, and his
development.
Virginia
Henderson’s 14
Basic Human
Needs
Henderson viewed
health as a quality
of life and is very
basic for a person
to function fully. As
a vital need, a
person needs to
maintain his normal
body temperature.
And for a care
provider to know
the vital status of a
client, there is a
Environment
Safe and
Quality
Nursing Care
Commitment to
Vincentian
Excellence
46
need for a vital
signs monitoring
especially the
temperature.
Assessment Nursing
Diagnosis
Planning Intervention /
Rationale
Theory /
Implication
Core
Competency
Core Values Evaluation
Subjective:
“Ginpauntat ni
doctor ang
pagpabreast-
feeding ko sa
akon bata,” as
verbalized by
the mother.
Objective:
• Breastmilk
was shifted
to milk
Interrupted
breast-
feeding r/t
pregnanidi
ol
component
of the
breastmilk
After 4 hours
of nursing
interventions,
the mother
will be able
to show
understand-
ding about
the
interruption
of breast-
feeding and
will be able
to give milk
formula per
Independent:
Educated the
mother about the
effects of
breastmilk to the
baby.
Breast milk
contains
pregnanediol that
interferes in the
conversion of
indirect bilirubin.
Virginia
Henderson’s 14
Basic Human
Needs
Henderson viewed
health as a quality
of life and is very
basic for a person
to function fully. As
a vital need, a
person must eat
and drink
Health
Education
Social
Commitment
Goal met.
The mother gives an s –
26 milk formula to the
infant per demand and
burped thereafter.
47
formula. demand. Educated the
mother about the
importance of
supplemental
feeding for the
baby.
During the first six
months of life, milk
is the primary
source of nutrients
of the baby. They
are given no other
than but milk.
Encouraged to
give supplemental
feeding per
demand.
Supplemental
feeding is
necessary for the
infant as a source
of nutrients since
adequately to
achieve optimum
level of wellness.
Health
Education
Health
Education
Social
Commitment
Co -
responsibility
48
breast milk is
contraindicated.
Assessment Nursing
Diagnosis
Planning Intervention /
Rationale
Theory /
Implication
Core
Competency
Core Values Evaluation
Objectives:
• (+)
Intensive
photo-
therapy
for 7
days
• Frequent
removal
of the
eye
patches
• Skin
appearin
g light to
bright
yellow.
Risk for
corneal
irritation
and skin
breakdown
related to
prolonged
used of
phototherap
y
To prevent
acquiring of
corneal
irritation and
skin
breakdown
within the
shift.
Independent:
Maintained and
monitored baby’s
eye patches while
under
phototherapy.
Protects retina
from damage due
to high intensity
light.
Provided minimal
coverage of the
body except for
genitals and eyes.
Provides maximal
Dorothea Orem’s
Self Care Deficit
Theory
Dorothea Orem
stated that the
clients must
perform self – care
activities in order to
live independently
and to maintain a
healthy life
development.
However, as health
care provider,
nursing is helping
clients to establish
or identify ways to
Safe and
Quality
Nursing Care
Safe and
Quality
Nursing Care
Commitment to
Vincentian
Excellence
Commitment to
Vincentian
Excellence
Goal met.
Able to free from injury
as evidenced by infant’s
eyes are free from
corneal irritation and
skin breakdown.
49
• (+) Icteric
sclera
exposure and
shielded the
sensitive parts
such as the eyes
and genitals.
Repositioned baby
every 2 hours.
To promote equal
distribution of
phototherapy
exposure.
Instructed mother
to remove baby
from under
phototherapy and
remove eye
patches during
perform self care
activities.
Faye Glenn
Abdellah’s Twenty-
One Problems
One of her
Typology of
Twenty-One
Safe and
Quality
Nursing Care
Health
Education
Commitment to
Vincentian
Excellence
Social
Commitment
50
feeding.
Provides visual
stimulation and
facilitates
attachment
behaviors.
Nursing Problems
is to promote the
development of
productive
interpersonal
relationships.
51
DIISCHARGE PLANNING
Medication
• Advise thefamilyoftheclienttocontinue themedicationasprescribedbythephysician.
 Cefixime {Ultraxime} 25mg/ml 0.7 ml BID x 1 wk
 E zinc drops .3 mL OD
 Clusivol drops .3 mL OD to start at 2 weeks old
 Ursofalk 250mg/cap 1 cap ÷ paper tabs to consume stocks.
• Emphasize to the folks about compliance and strict adherence to dosage and the time of
intake of the medicines to attain the desired therapeutic effects.
• Explain the medications how they work, there side effects, and precautions.
• Instruct the family of the patient not to alter doses of medications and emphasize the importance of
continuous medication.
Exercise
• Instruct the mother to massage baby’s lower extremities and turn side to side.
• Educate the mother that exercise for babies, especially in the newborn period, consists
solely of feeding.
• Educate the mother that during those first few weeks when the baby is too young for
rigorous exercise, they can still begin demonstrating healthy habits by participating in the
following activities together:
 Take your baby for a walk in the stroller.
 Put your baby on the floor beside you and practice stretching.
 Play, talk, and cuddle with your baby regularly.
 Carry baby in a sling or carrier while exercising.
Treatment
• Emphasized to parents the importance of regular follow-up check-ups and as instructed by
physician.
• Instruct the mother to clean the umbilical cord with 70% isopropyl alcohol every change of diaper. Make
surethatthecordiskeptcleananddry.
Home – Teaching
• Advised parents to expose the patient to sunlight around 6:00am-8:00am.
52
• Teachparentsofthepatienttheimportanceofhandwashing toavoidthespreadofinfection.
• Emphasize tofolksaboutproperhygiene forbaby.
• Advised tohaveaclean,quiet,well ventilated roomconducivetorest andrelaxation.
• Emphasize theneedforcompliance and cooperationof themotherin helping treat theinfant.
• Encouragethebreastfeeding tohelp thebabygain resistanceandprotection fromdiseases inthefuture.
• Emphasize that the baby is on a trust vs mistrust stage; the needs must be met for a healthy emotional
development.
Out – Patient
• Instruct the mother to return to their attending physician for scheduled follow up visit.
• Inform the mother regarding future check-ups and treatment and the importance of
compliance to the scheduled procedures to maintain and monitor the client’s health
• Advise family to report to the physician if any recurrence or severity of symptoms, any
adverse effects to the medication, and any development of complications.
• Remind the mother that baby boy V.I.C is for hearing test under Dr. J.V.
Diet
• Encourage the mother to breastfeed the baby up to 2 years. An increase in feeding will
help a faster gain in the weight of the baby.
Spirituality
• Remind the parents the importance of baptism and marriage.
• Encourage the family to strengthen their faith to Almighty Father and to hear mass every
Sunday.
• Encourage the mother to always seek a spiritual advice.
53
JOURNEY
At first it’s like we’ve been thrown into an unknown vast universe and everyone seems alien to
one another. But just like any stories, there’s just things that doesn’t end from where they were, because
we believe that fate or destiny whatever you may call it led us to a path where we would all collide. Not
only in a mere sense of finding a companion to be with, nor flaunting a strong or superficial personality,
but we’ve had been bumped to each other for a profound purpose. We don’t know what exactly that
purpose is just yet, but maybe it’s a quest that we have to find out to ourselves.
Stranger we may seem to each other at the start. But as days, situations, circumstances and
confrontations had passed by we became classmates, friends, best friends, team and a group. We had our
shortcomings and misunderstandings but we consider those as spices of our student life, it would’ve been
a boring life if everything is perfect, sometimes we need a little drama to add excitement in our student
life and in fact it helped us a lot to become the persons who we are now. Whatever it is that had been
said and done are already part of our past, it made us strong, affective, mature and a rational person.
It’s difficult to describe the journey of BSN 4B. It’s like putting a giraffe in a small box. Although
we’re known for being clamorous and boisterous over random things, still we manage to do it gracefully.
There’s been countless times that our unity as a group has been challenged, be it on a light or heavy
matter. But at the end of the day, after a little fussy commotion we are able to keep up to it
harmoniously. This journey has been a physically, spiritually, mentally and emotionally roller-coaster ride.
However, the best part of this is that we have the option if we prefer to root out or develop the things
that has been imparted and gained.
Moving on to the attitudes… well, we bet that you’ll never get enough of us since we’ve got the
best of both worlds, we can be enigmatically expressive, responsible juvenile and humorously serious at
the same time. I know it’s crazy, but that’s how it is. Maybe the reason why we get along with each other
is because most of us have a shallow level of happiness which is great because we easily laugh at random
things even the lamest jokes of our classmates. This may be our last journey for this year and the reason
why it’s been worthwhile is because of the persons we’ve been with, they are at the beginning strangers
that turned out to be our best of friends who are fearless enough to sprinkle some drama, gave big
splashes of love, roll some compliment and throw a big bolt of fun! And we’re overwhelmingly ambiguous
to what may happen to the next chapter. 
54
ACKNOWLEDGEMENT
A Student’s Gratitude
Words are never enough,
To express how much we thank you.
For guiding us, when times are rough
And for sharing some laughter too.
For teaching us what we need to know,
For the values instilled that we have to grow.
For always reaching out a helping hand
For your patience in lecturing until we understand
For motivating us to give our best in everything,
For giving us confidence to face whatever life may bring,
For leading us in the vocation we aspire
And most of all for being there to inspire.
We feel lucky, we feel blessed,
It is because of you we’ve become our best.
Where we are now and wherever we may be,
We owe to you, our mentors gratefully.
You enlighten our way when we are lost,
And in our success, you are the cause
You opened up our hearts and minds,
And there’s no one compared to you we could ever find.
55
BIBLIOGRAPHY
BOOKS:
• Mosby’s Pocket Dictionary of Medicine, Nursing and Health Professions, 5th
Edition
• Nurse’s Pocket Guide; Diagnosis, Prioritized Interventions and Rationales, 11th
Edition
• Springhouse Nurse’s Drug Guide, 2007
• Theoretical Foundations of Nursing: The Philippine Perspective
INTERNET:
http://www.scribd.com/doc/2761875/NurseReviewOrg-Hyperbilirubinemia
http://www.scribd.com/doc/36925627/hyperbilirubinemia
http://www.fi.edu/learn/heart/blood/red.html
Homework Help
https://www.homeworkping.com/
Math homework help
https://www.homeworkping.com/
Research Paper help
https://www.homeworkping.com/
Algebra Help
https://www.homeworkping.com/
Calculus Help
https://www.homeworkping.com/
Accounting help
https://www.homeworkping.com/
Paper Help
https://www.homeworkping.com/
56
Writing Help
https://www.homeworkping.com/
Online Tutor
https://www.homeworkping.com/
Online Tutoring
https://www.homeworkping.com/
57

82195748 abo-case-final-study-latest

  • 1.
    Homework Help https://www.homeworkping.com/ Research Paperhelp https://www.homeworkping.com/ Online Tutoring https://www.homeworkping.com/ click here for freelancing tutoring sites OBJECTIVES A. General Objective After this case presentation, the students will be able to deal and care for patients with ABO incompatibility integrally by applying their knowledge, skills, and positive attitude. B. Specific Objectives At the end of the case presentation, students will be able to: Skills  Deal patients with ABO incompatibility utilizing the nursing process.  Accomplish a nursing history intensively through a systematic physical assessment, guided interview and efficient organization of data to gain significant information necessary in identifying appropriate nursing diagnosis.  Formulate plan of care related to nursing diagnosis identified.  provide proper care and nursing intervention associated with recommended treatments for ABO incompatibility.  Perform an evaluation of the intervention rendered based on the plan formulated. 1
  • 2.
    Knowledge  Discuss ABOincompatibility.  Synthesize and summarize literature relevant to the discussion of the condition.  Acquire sufficient information about the condition, its causes, preventive measures, and treatment.  Recognize its signs and symptoms.  Review the anatomy and physiology of the system affected.  Relate the identified signs and symptoms to the pathophysiology of the condition.  Identify and enumerate the management needed depending on the severity of ABO incompatibility.  Interpret the significance of laboratory results to the signs and symptoms manifested by the patient.  Distinguish the prescribed medication, its mechanism of action, its indication and nursing responsibilities prior to medication administration.  Enumerate and integrate nursing theories and core competencies applicable to a specific nursing intervention. Attitude  Gain respect and trust from the significant others as well as from other health care team members through dedicated service in providing humble and simple care to patients with ABO incompatibility.  Harness compassion and express empathy in caring for patients with ABO incompatibility throughout the nursing Process as embodied in the institution’s mission-vision statement.  Assimilate and live Vincentian Anthonian core values as integrated in rendering interventions and health teachings to the significant others to ensure full cooperation and compliance of treatment. 2
  • 3.
  • 4.
    INTRODUCTION Neonatal Hyperbilirubinemia orneonatal jaundice is the most common condition that requires medical attention in newborns. About 50% of term and 80% of preterm babies develop jaundice. In the Annual Statistics of the Philippine General Hospital of 2010, about 25.6% of delivered neonates had jaundice. Jaundice occurring on the 3rd to 4th day of life is usually harmless and is called physiologic jaundice. In most cases, the fundamental problem is early jaundice which is visible during the first 24 hours of life and is often called pathologic jaundice which requires closer examination and monitoring. In relation to this case discussion, the cause of jaundice is ABO incompatibility. According to Jane Palmer (2011), a midwife, a childbirth educator and lactation consultant, who focuses to improve pregnancy, birth and parenting options for families, ABO incompatibility is a common and a general mild type of hemolytic disease in babies. The term hemolytic disease means that red blood cells are broken down more quickly than usual which can cause jaundice, anemia and in very severe cases can cause death. During pregnancy, this breakdown of red blood cells in the baby may occur if the mother and baby’s blood types are incompatible and if these different blood types come into direct contact with each other, antibodies are formed. The result of recent studies of Nadir, Syeda Javaria (2011), a researcher and one of the author in the publication of Journal of Pharmaceutical Sciences and Research, show some evidence that photo therapy is effective in treating neonatal jaundice and they recover more rapidly if they are full term and having no associated disease. It is concluded that phototherapy has a very effective role in the prevention and control of jaundice either in initial stage or in complicated cases. Hygienic conditions should be improved in hospitals to avoid and prevent the associated diseases with jaundice (like urticaria, sepsis, etc.) which a baby can acquire after birth. New advanced techniques i.e Billiblanket & Fibre optics should be introduced in our country to enhance the effectiveness of the phototherapy. However in some studies, close monitoring of the affected neonate is essential, and exchange transfusion is occasionally required. In addition, the spectrum of the disease has altered as new treatments, particularly improved intravenous immunoglobulin (IVIG), are being evaluated and introduced to reduce the need for exchange transfusion in the reduced number of severe cases. This review will aim to place HDN in the context of contemporary neonatal services, systematically evaluate its various presentations, and review the evolving role of these new treatments. This case study hopes to be most beneficial to the significant others of the newborns as the core purpose to aid in prompt and successful client recovery and understand somehow its significance to prevent further complications. To the students and clinical instructors, this study presents various observations and encounters upon handling the client and sustains recovery. ANATOMY AND PHYSIOLOGY 4
  • 5.
    ABO BLOOD GROUPS INTRAUTERINECIRCULATION During pregnancy, the fetal circulatory system works differently than after birth:  The fetus is connected by the umbilical cord to the placenta, the organ that develops and implants in the mother's uterus during pregnancy.  Through the blood vessels in the umbilical cord, the fetus receives all the necessary nutrition, oxygen, and life support from the mother through the placenta.  Waste products and carbon dioxide from the fetus are sent back through the umbilical cord and placenta to the mother's circulation to be eliminated. The new well nourished fetal blood returns to the baby through the umbilical vein and goes to the liver, splits in to three branches, one of which connects to the inferior vena cava (a major vein connected to the heart). In this way the well nourished blood reaches the fetal heart to be sent to the rest of the body. Schematic Diagram of Intrauterine Circulation 5 New well nourished fetal blood Through the umbilical vein of the fetus Splits into 3 branches Nutrition, Oxygen & Life Support Blood vessels of the umbilical cord Placenta Goes to the liver Fetal heart Rest of the body Uterine artery of the mother Carries oxygenated blood
  • 6.
    Inside the fetalheart:  Blood enters the right atrium, the chamber on the upper right side of the heart. Most of the blood flows to the left side through a special fetal opening between the left and right atria, called the foramen ovale.  Blood then passes into the left ventricle (lower chamber of the heart) and then to the aorta, (the large artery coming from the heart).  From the aorta, blood is sent to the head and upper extremities. After circulating there, the blood returns to the right atrium of the heart through the superior vena cava.  About one-third of the blood entering the right atrium does not flow through the foramen ovale, but, instead, stays in the right side of the heart, eventually flowing into the pulmonary artery. Inside the fetal heart 6 Left Ventricle Aorta Head & Upper Extremities Blood Right AtriumForamen Ovale
  • 7.
    EXTRAUTERINE CIRCULATION With clampingof the cord, the detachment from the placenta and the first breaths of air the baby takes at birth, the fetal circulation changes. By removing the placenta reservoir, the baby's venous resistance/blood pressure goes up. By filling the lungs with air, the blood pressure in the lung arteries goes down. This eventually leads to the closing of the two areas for shunting, the patent foramen ovale (PFO) and the patent ductus arteriosus (PDA).  Because the ductus arteriosus (the normal connection between the aorta and the pulmonary artery) is no longer needed, it begins to constrict and close off.  The circulation in the lungs increases and more blood flows into the left atrium of the heart. This increased pressure causes the foramen ovale to close and blood circulates normally. Schematic Diagram of Extrauterine Circulation 7 Clamping of the cord, detachment from the placenta & 1st breaths of air Baby’s venous resistance/blood pressure goes up Fetal circulation changes Filling the lungs with air Blood pressure in the lung arteries goes down Closing of the 2 areas for shunting Patent Foramen Ovale (PFO) Patent Ductus Arteriosus (PDA) Constricts Close Off Circulation in the lungs increases & more blood flows into the left atrium Increased Pressure Close foramen ovale
  • 8.
    BILIARY SYSTEM Functions ofLiver:  Carbohydrates, proteins and fats metabolism.  Production of bile salts  Bilirubin metabolism  Detoxification of endogenous and exogenous substances (Ammonia, steroid and vitamins ADEK)  Blood reservoir  Excretion of adrenal cortex hormone  Phagocytosis by kupffer cells Functions of Gallbladder: It is a small organ that aids mainly in fat digestion and concentrates bile produced by the liver. In humans the loss of the gallbladder is usually easily tolerated. 8
  • 9.
     Stores andconcentrates the bile (greenish liquid composed of water, cholesterol, bile salts, electrolyte and phospholipids) produce by the liver.  Important in fat emulsification and intestinal absorption of fatty acids, cholesterol and other lipids.  Bile also acids in excretion of conjugated bilirubin (an end product of hemoglobin degradation) from the liver to prevent jaundice. Bilirubin Production and Elimination: Bilirubin is a reddish-yellow pigment found in bile. This pigment is produced during the breakdown of heme, a component of red blood cells. Initially, the compound is in a state known as “unconjugated” or “indirect.” The unconjugated form of the compound is not water soluble, and binds to albumin so that it can travel through the body to the liver, where it is treated with an enzyme (glucuronyl transferase) which turns it into conjugated or direct bilirubin. In this water soluble phase, the pigment moves into the bile. The body normally expresses bilirubin through the urine and stool, keeping levels in the body relatively stable leading to neurological problems. Buildups can also result in the development of jaundice. 9
  • 10.
    ABO INCOMPATIBILITY (Hemolytic Diseaseof the Newborn) ABO incompatibility is an immune system reaction that occurs when blood from two different and incompatible blood types are mixed together. In ABO hemolytic disease of the newborn also known as ABO HDN maternal IgG antibodies with specificity for the ABO blood group system pass through the placenta to the fetal circulation where they can cause hemolysis of fetal red blood cells which can lead to fetal anemia and HDN. A. Blood Type Compatibility All people fit into one of four blood types -- A, B, AB and O. Everyone is compatible with some blood types but not all of them as follows:  People with blood type A are compatible with donor organs (or blood) from a person with type A or O blood.  People with blood type B are compatible with blood type B or O.  People with blood type AB are compatible with blood types A, B, AB or O. They are known as universal recipients.  People with blood type O are compatible only with blood type O person. People with type O blood are known as universal donors because all blood types are compatible with type O blood. B. Causes • Environmental exposure Anti-A and anti-B antibodies are usually IgM and do not pass through the placenta, but some mothers "naturally" have IgG anti-A or IgG anti-B antibodies, which can pass through the placenta. Exposure to A-antigens and B-antigens, which are both widespread in nature, usually leads to the production of IgM anti-A and IgM anti-B antibodies but occasionally IgG antibodies are produced. • Fetal-maternal transfusion Some mothers may be sensitized by fetal-maternal transfusion of ABO incompatible red blood and produce immune IgG antibodies against the antigen they do not have and their baby does. For example, when a mother of genotype OO (blood group O) carries a fetus of genotype AO 10
  • 11.
    (blood group A)she may produce IgG anti-A antibodies. The father will either have blood group A, with genotype AA or AO, or more rarely, have blood group AB, with genotype AB. • Miscarriage, trauma and birth, and sometimes maternal and fetal blood mix for unknown reasons • Blood transfusion It would be very rare for ABO sensitization to be caused by therapeutic blood transfusion as a great deal of effort and checking is done to ensure that blood is ABO compatible between the recipient and the donor. A, B, and O are the three major blood types. The types are based on small substances (molecules) on the surface of the blood cells. In people who have different blood types, these molecules act as immune system triggers (antigens). Each person has a combination of two of these surface molecules. Type O lacks any molecule. The different blood types are:  Type A (AA or AO molecules)  Type B (BB or BO molecules)  Type AB (one A and one B molecule)  Type O People who have one blood type form proteins (antibodies) that cause their immune system to react against other blood types. Being exposed to another type of blood can cause a reaction. This is important when a patient needs to receive blood (transfusion) or have an organ transplant. The blood types must be matched to avoid an ABO incompatibility reaction. C. Moderating factors In about a third of all ABO incompatible pregnancies maternal IgG anti-A or IgG anti-B antibodies pass through the placenta to the fetal circulation leading to a weakly positive direct Coombs test for the neonate's blood. However, ABO HDN is generally mild and short-lived and only occasionally severe because:  Immmunoglobulin G (IgG) anti-A (or IgG anti-B) antibodies that enter the fetal circulation from the mother find A (or B) antigens on many different fetal cell types, leaving fewer antibodies available for binding onto fetal red blood cells.  Fetal RBC surface A and B antigens are not fully developed during gestation and so there are a smaller number of antigenic sites on fetal Red Blood Cells (RBC). 11
  • 12.
     Elevated isohemagglutinins.Antepartum intestinal parasitism or third-trimester immunization with tetanus toxoid or pneumococcalvaccine may stimulate isoantibody titer to A or Bantigens.  Maternal isoantibody exists naturally and is independent of prior exposure to incompatible fetal blood group antigens. First-born infants have a 40-50% risk for symptomatic disease. Progressive severity of the hemolytic process in succeeding pregnancies is a rare phenomenon. D. Symptoms From the Textbook Manifested by the Patient Rationale Hyperbilirubinemia  If a baby and mother have different blood types, sometimes the mother produces antibodies that destroy the newborn's red blood cells. This causes a sudden buildup of bilirubin in the baby's blood. Jaundice  It is due to sudden buildup of bilirubin in the body as a breakdown product of blood hemolysis Anemia Fever Hematuria E. Exams and Tests • Physical Examination It is a head-to-toe or cephalocaudal assessment of patients to gather significant data about signs or manifestations that can be observed objectively. • Serum Bilirubin Bilirubin is the breakdown product of heme catabolism. Heme is found in hemoglobin, a principal component of RBC. As the Red Blood Cell destruction continues the level of bilirubin in the blood increases. • Complete blood count (CBC) 12
  • 13.
    It is alsoknown as full blood count (FBC) or full blood exam (FBE) or blood panel, is a test panel requested by a doctor or other medical professional that gives information about the cells in a patient's blood. It can also show damaged to red blood cells or anemia. F. Diagnosis Routine antenatal antibody screening blood tests (indirect Coombs test) do not screen for ABO HDN. If IgG anti-A or IgG anti-B antibodies are found in the pregnant woman's blood, they are not reported with the test results, because they do not correlate well with ABO HDN. Diagnosis is usually made by investigation of a newborn baby who has developed jaundice during the first day of life.  Blood type and Rh factor in the mother and the infant  Increased reticulocyte count  Direct Coombs' test (direct antiglobulin test). Because there is very little antibody on the red blood cell(RBC), the direct Coomb's test is often only weakly positive at birth and may become negative by 2-3 days of age.  Blood smear. microspherocytes, polychromasia proportionate to the reticulocyte response, and normoblastosis above the normal values for gestational age  Indirect hyperbilirubinemia G. Possible Complications  Kidney failure  Liver failure  Death H. Treatment/Management Neonatal jaundice caused by ABO HDN is usually successfully treated with phototherapy, unless the ABO HDN is uncommonly severe. Treatment of moderate or severe HDN caused by ABO antibodies is similar to that for Rh disease. Treatment may include: • Antihistamines • Drugs used to treat allergic reactions • Steroids • Drugs used to treat swelling and allergies • Intravenous Fluids • Fluids given through a vein. • Medicines to raise blood pressure if it drops too low • Exchange transfusion 13
  • 14.
    • It isa medical treatment in which apheresis is used to remove one person's red blood cells or platelets and replace them with transfused blood products. • Intravenous Immunoglobulin (IVIG) • By blocking neonatal reticuloendothelial Fc receptors, and thus decrease hemolysis of the antibody-coated RBCs, high-dose IVIG (1 g/kg over 4h) has been shown to reduce serum bilirubin levels and the need for blood exchange transfusion with ABO or Rh hemolytic diseases. • Phototherapy • It is the process of using light to eliminate bilirubin in the blood. Your baby's skin and blood absorb these light waves. These light waves are absorbed by your baby's skin and blood and change bilirubin into products, which can pass through their system. An infant liver processes little bilirubin in utero because the mother’s circulation does this for an infant. With birth, exposure to light apparently triggers the liver to assume this function. Additional light supplied by phototherapy appears to speed the conversion potential of the liver. In phototherapy, an infant is continuously exposed to specialized light such as quartz halogen, cool white daylight, or special blue fluorescent light. Reasons to Use Phototherapy The primary reason a newborn needs phototherapy is excessively high bilirubin levels or levels that get too high too fast. Any of these can be caused by infection, liver ailments, prematurity or metabolic disease. Almost all healthy babies develop jaundice in the first few days of life, but very few require phototherapy. Bilirubin in present in bile in the body and has a dark yellow color. It is a by-product of the breakdown of old red blood cells. The immature liver of a newborn is less efficient at breaking down the bilirubin. This causes a buildup of bilirubin, leading to the yellow color of the skin (jaundice). Phototherapy helps the baby to metabolize the excess bilirubin in her blood. According to WebMD, a study from Johns Hopkins University in 2002 showed that bilirubin is an antioxidant that protects babies' cells from damage. I. Nursing interventions  Keep infant warm and dry.  Monitor skin and body temperature frequently.  Monitor laboratory studies as indicated such as hematology, and direct and indirect bilirubin.  Initiate phototherapy per protocol, using fluorescent bulbs placed above the infant or bili blanket. 14
  • 15.
     Discontinue breastfeedingfor 24-48 hours as indicated. Assist mother as needed with pumping of breasts and reestablishment of breastfeeding.  Assist with preparation and administration of exchange transfusion if needed.  Regarding in phototherapy, apply patches to closed eyes. Inspect eyes every 2 hours when patches are removed for feedings.  Monitor fluid intake and output; weigh infant twice a day. Note signs of dehydration e.g. reduced urine output, depressed fontanels, dry or warm skin with poor turgor and sunken eyes).  Increased oral fluid intake by at least 25%. VITAL INFORMATION Name Baby Boy V.I.C Sex Male Age 3 days old Address Milibili, Roxas City Civil Status Newborn Date and Time Admitted Nov. 23, 2011 - 4:30 pm Religion Roman Catholic Ward St. Catherine Laboure Room – 332 Chief complaint Jaundice Anthropometric Measurement Weight = 2.8 kg Head circumference = 33 cm Chest circumference = 31 cm Abdominal Circumference = 30 cm Height = 51 cm Diet Milk Formula Admitting Diagnosis Acute Hyperbilirubinemia 2° to ABO incompatibility, T/c Neonatal Sepsis Final Diagnosis Neonatal Sepsis, Early Onset (Pseudomonas stutzeri) Severe Hyperbilirubinemia 2° ABO Incompatibility S/P IVIG transfusion Attending Physicians Dr. C. and Dr. C. CLINICAL ASSESSMENT A. Nursing History Three days prior to admission, baby boy V.I.C was born via Normal Spontaneous Vaginal Delivery (NSVD) by a HILOT, with a loud cry and pinkish in color as narrated by the mother. Vaccines and Terramycin eye ointment were not administered. Initial temperature and APGAR 15
  • 16.
    evaluation were nottaken. Umbilical cord was not cut aseptically. Skin to skin contact to the mother was initiated. He was then kept warm in a blanket and kept rested in crib. Milk formula was given after birth. Breastfeeding was only initiated two (2) days after, due to insufficient production of the mother’s breast milk. The passage of meconium was reported five (5) hours after birth. Two days prior to admission, facial and peripheral jaundice was noted by the mother. He was afebrile with good sucking reflex. Particular observations noted were neglected and thus, appropriate interventions were not rendered. One day prior to admission, November 23, 2011, generalized jaundice was already observed, hence, was brought for check up to Roxas City Health Office and to be given a Bacillus Calmette – Guerin (BCG) vaccination. Upon thorough examination by the medical officer, he was referred to Roxas Memorial Provincial Hospital (RMPH) for admission. Several laboratory tests were ordered thereafter. Unfortunately, their desired pediatrician was not affiliated in the said hospital. So, they decided to be admitted at St. Anthony College Hospital (SACH). 16
  • 17.
    B. Family Genogram 17 D.1992 W.C 1930 R.C 82 1978 D.C 34 1981 I.C 31 1983 B.C 29 1939 S.C 73 1942 A.C 70 1984 M.B 28 1986 R.B 26 1987 C.B 25 1989 Ca.B 23 1991 S.B 21 1990 B.B 22 2011 Bb. VIC 1m LEGEND: DEATH
  • 18.
    PATTERNS OF FUNCTIONING NutritionalHistory a. Drinking and Eating Pattern. HOME HOSPITAL Baby boy V.I.C was given milk after birth due to inability of the mother to produce breastmilk. It is on his second day breastfeeding was initiated. Baby boy V.I.C is in NPO upon admission. Milk formula was resumed in the evening of admission, and was ordered to withhold breastfeeding. b. Breathing Pattern HOME HOSPITAL According to his mother, Baby boy V.I.C did not experience any breathing problems when he was at home. He has regular breathing pattern with a respiratory rate of 54 - 60 bpm. No signs of respiratory distress noted. c. Circulation Temperature 36 ̊C Apical rate 130 bpm Respiration rate 56 bpm IVF D5W 500 cc x 11 cc/ ̊ Daily Activity Patterns: a. Rest and Sleeping Patterns HOME HOSPITAL Baby boy V.I.C sleeps at long intervals when he was at home without any disturbance. He cries when his diaper is soaked and if he’s hungry. He sleeps at short intervals due to some hospital procedures like turning patterns, changing of diapers and medication administration. b. Personal Hygiene HOME HOSPITAL He was being bathe by her mother daily in a Baby boy V.I.C was not bathe all throughout 18
  • 19.
    quick and fastmanner in order to avoid hypothermia. He was also given manzanilla after it. Then, cleaning of umbilical cord was done using 70% isopropyl alcohol. Diaper is immediately changed whenever soaked. hospitalization. Hence, diaper is still changed whenever soaked, and umbilical cord is also cleaned everyday. Elimination Patterns a. Bowel Movement FREQUENCY PROBLEMS/DIFFICULTIES Home Hospital Home Hospital Once or twice a day. Defecates once for the whole shift. No problems presented during our care. b. Urination FREQUENCY PROBLEMS/DIFFICULTIES Home Hospital Home Hospital His diaper was being changed at least 2-3 times a day. He has urine output of 150 cc for the whole shift. No other problems noted during our care. BRIEF CULTURAL, ECONOMIC, ENVIRONMENTAL AND RELIGIOUS BACKGROUND • Cultural Health • His family believes in herbolarious and superstitions like putting wet silk on the baby’s forehead when hiccups occur. • Economic Status • They belong in the middle class of family in this society. His father works as a mechanical engineer while his mother graduated as Bachelor of Science in Nursing but unfortunately, she was not yet a registered nurse. Currently, she works as a medical representative. Their monthly income is within 20,000–25,000 pesos. • Environmental Pattern • Their house is located near the highway in Brgy. Milibili, Roxas City and their backyard is wide enough for plantation of vegetables. 19
  • 20.
    • Religious Background •Baby boy V.I.C was not yet baptized. His parents are not binded by the sacrament of marriage but they are living together. They are both Roman Catholic and seldom attends mass during Sundays. - CLINICAL INSPECTION A. Vital Signs  Upon Admission Temperature Respiratory rate Apical pulse 36.7°C 57 bpm 145 bpm  During our Care November 23, 2011 Time Temperature (°C) Respiratory rate (bpm) Apical pulse (bpm) 8:00 36 60 130 8:30 36.4 58 132 9:00 36.5 57 134 9:30 36.6 54 134 10:00 36.7 56 133 November 24, 2011 Time Temperature (°C) Respiratory rate (bpm) Apical pulse (bpm) 4:00 36.6 56 136 6:00 36.7 54 134 8:00 36.9 55 135 10:00 36.7 54 136 Height:51 cm = 20.08 inches Weight: 2.8 kg = 6.17 lbs PHYSICAL ASSESSMENT General Appearance Baby boy V.I.C was placed in a crib and exposed to phototherapy and was covered by eye shield. He has an IVF of D5W 500cc x 11cc/hour infusing well at right metacarpal vein at the level of 350cc. He was afebrile, cried loudly, with good suck. Generalized jaundice noted. Cephalocaudal (Head – to – Toe) Body parts Method of Findings Interpretation 20
  • 21.
    Assessment Skin Inspection •(-) Cyanosis • With good skin turgor • (+) Cool skin • Generalized jaundice Normal Due to ineffective heat thermoregulation of the body that results to hypothermia. Due to the destruction of RBC that will result into increase bilirubin in the blood. Head Inspection  Normocephalic  Head Circumference = 33 cm  Non-bulging and non depressed anterior and posterior fontanels  Hair evenly distributed  No signs of caput succedaneum and cephalohematoma Normal Eyes Inspection  No discharges present.  Absence of periorbital edema  (+) Blink reflex  (+) Icteric sclerae Normal Due to the destruction of RBC that will result into increase bilirubin in the blood. Ears Inspection  External ear is lined with the outer canthus of the eyes.  No discharges noted.  (+) Moro/startle reflex Normal Nose Inspection  Presence of minimal amount of Milia. Normal 21
  • 22.
     Nares arebilateral.  No signs of nasal flaring.  Nasal septum is in the midline  No discharges observed. Mouth Inspection  Has a good suck  Tongue is pink and lower palate is intact.  Lips is pink with moist mucosa  No thrush noted.  (+) Sucking reflex  (+) Rooting reflex  (+) Swallowing reflex  (+) Extrusion reflex Normal Throat & Neck Inspection Palpation  Unable to support the head.  No palpable lymph nodes. Normal Chest, breast and axilla Inspection Auscultation  Chest Circumference = 31 cm. It is smaller than the head.  RR = ranges from 54 - 60 bpm  Clavicles are straight and symmetric side to side.  No chest retractions presented.  Nipples are symmetrical.  No rales, wheezing and murmur heard. Normal Abdomen Inspection Palpation  Abdominal Circumference = 30 cm  Umbilicus is dry and brown in color with no signs of infection.  (+) Soft and protuberant abdomen Normal Back Inspection  (+) Lanugo Normal 22
  • 23.
     Spines areflat in the lumbar & sacral areas.  (+) Incurbation reflex  Absence of scoliosis and kyphosis. Extremities Inspection  Arms and legs are short. Hands are plump and clenched into fist.  (+) Darwinian reflex/ palmar grasp  (+) Babinski reflex  (+) Tonic neck reflex  (+) Magnet reflex Normal GROWTH AND DEVELOPMENT • Piaget’s Theory of Cognitive Development • SENSORIMOTOR (From birth to age 2) Baby boy V.I.C interacts and learns about his environment by relating his sensory experiences such as hearing and touch. During at home, he rattles when he hears a loud noise and even to his parent’s voice. He presented sucking and grasping reflexes and can recognize that a parent remains the same person who cuddled him. • Freud’s Psychosexual Theory • ORAL STAGE (Early infancy to 1st 18 months of life) Baby boy V.I.C explores his world by using his mouth, especially his tongue. • Erikson’s Psychosocial Theory • TRUST VS MISTRUST (Early infancy-birth through 1st year) In this stage, Baby boy V.I.C needs much care and attention. If his parents give him enough love and attention, he will develop basic trust but if not, he may view his world as uncaring, learns to become mistrustful and have difficulty in dealing with the second stage. COURSE IN THE WARD 23
  • 24.
    Date / Time/ Side Notes Orders Nov. 23, 2011 5:25 pm T = 37° C CR = 131 bpm RR = 58 bpm (+) General jaundice o Please admit to 332 under the service of Dr. L.C. o NPO temporarily. o Labs: Chest X – ray Antero - posterior lateral (APL) view Urinalysis Medicus laboratory results taken at out – patient department (OPD) to chart Serum Na & K o D5W 500 cc @ 11, use solu set. o Cefotaxime 150 mg IV drip for 30 mins q12° No skin test (NST) o Gentamycin 14 mg IVTT, retrograde push Once a day (O.D) o Bili light (Phototherapy) exposure. Cover eyes & perineum while on therapy. o V/S q2° & record. o MIO q shift. o Refer as needed (prn). o Attending physician (AP) informed. 6:10 pm o Change intravenous fluids (IVF) to D5 IMB @ 11 cc/° o Discontinue Gentamycin o Start Ampicillin 150 mg slow IVTT q12°, No Skin Test (NST) 6:20 pm On Nothing per orem (NPO) o D10 IMB = D50W 10cc + D5IMB 83 cc x 8° @ 10 – 12 cc/° 6:25 pm Temperature = 36 C̊ Total Bilirubin ((TB) = Indirect Bilirubin (B1) = Direct Bilirubin (B2) = o Hold electrolyte. o For Blood C/S o For extensive photo exposure using overhead phototherapy & Bilibed. o Refer to Dr. E.C. for further evaluation & management. o AP made orders. Prescribe Intravenous Immunoglobulin (IVIG) 500mg # 1 vial. Inform Dr. E.C if available. 8:05 pm o Transfuse IVIG 1 vial 500 mg to run for 3° via infusion pump. Flush with PNSS 10 – 15 ml after IVIG infusion. o Give Lasix 3 mg IV after IVIG infusion. Hold mainline IVF while IVIG is going on. Nov. 24, 2011 9:10 am Still jaundice Afebrile, good suck Clear breath sounds No murmur o Continue extension photo (Bili Light & overhead photo). o Continue meds. o For repeat indirect bilirubin (B1), direct bilirubin (B2), total bilirubin (TB) tomorow. o Suggest to resume feeding. 24
  • 25.
    o Please turnpatient side to side & prone q2°. o Stand by fresh whole blood type O. o Pending result repeat bilirubin. 9:25 am o May have milk formula 1:2 dilution 1 – 2 ounces q 2 - 3° per demand. 6:35 pm o Repeat TB, B1, B2 tomorow morning. 9:00 pm o Regulate D10IMB @ 11 – 12 cc/° 9:20 pm o IVF to follow – D5 IMB as follows D50W 11 cc + D5IMB 91 cc = 102 cc x 8° @ 12 – 13 cc/° for 3 cycles. Nov. 25, 2011 9:15 am ↓ jaundice Good suck o Plase relay laboratory results once in 2:20 pm ↓ jaundice Repeat TB = 23 mg/dl o Continue photo and Bilibed. o Continue meds. o Add Ursofalk 250 mg/ cap = 1 cap ÷ 9 paper tab. Give 1 paper tab O.D p.o (mix with milk). o Repeat TB, B1, B2 tomorow am. Nov. 26, 2011 9:05 am ↓ jaundice Afebrile Good suck o Continue photo therapy and bilibed. o Continue IV meds. o Please follow up repeat bilirubin. 10:55 am ↓ jaundice Good suck o IVF to follow D5 IMB 240 cc x 24° - 10 cc/° Nov. 27, 2011 7 am Good suck o IVF to follow D5 IMB 240 cc x 24° - 10 cc/° 7:50 am ↓ jaundice TB = 16 g/dl o Continue meds. o Continue phototherapy and bilibed. Nov. 28, 2011 7:45 am ↓ jaundice Good suck o IVF to follow D5 IMB 500 cc x 10 cc/° 1:35 pm o Continue IV meds. o Continue photo and bilibed. o Dr. C. signing out for the service. o Suggestion: • Continue IV meds to day 7. • May resume blue light until tomorow. Just continue overhead photo, until discharged. 25
  • 26.
    • Consume stockof ursofalk. • For hearing test, for high risk hyperbilirubenemia • May delay immunization after 3 months old after IVIG therapy. Nov. 29, 2011 6:50 am o Discontinue bilibed. o Continue overhead photo. o Repeat TB, B1,B2. Nov. 30, 2011 9:40 am o May go home (MGH) this pm, if with no problem. o Summarize bill. o Please inform Dr. E.C. 9:50 am o For hearing test c/o Dr. J.V. o As follow up c/o medicus. 11:20 am o For discharge anytime. o Return to clinic anytime. LABORATORY AND DIAGNOSTIC DATA Medicus Diagnostic Center Date: Nov. 23, 2011 Hematology: Hematology is the branch of biology (physiology), pathology, clinical laboratory, internal medicine, and pediatrics that is concerned with the study of blood, the blood of forming organs, and blood diseases. Hematology includes the study of etiology, diagnosis, treatment, prognosis, and prevention of blood diseases. Name of Examination Result Normal values Significance WBC ↑13.5 x 10^9/L 4.5-11.0 As a compensatory mechanism of the body against pathogens (Neonatal Sepsis) RBC ↓3.86 10^12/L 4.6-6.2 It is caused by the faster than normal breakdown of the baby’s red blood cells caused by the mother’s antibodies. Hemoglobin ↓122.4 g/L 135-180 Hematocrit ↓0.36 vol. fr. 0.40- 0.56 Radiography It is the use of X-rays to view a non-uniformly composed material such as the human body. By using the physical properties of the ray an image can be developed which displays areas of different density and composition. Chest X – ray, APL 26
  • 27.
    Dr. C. Impression: o Essentially(-) cardiopulmonary findings Bilirubin Test A bilirubin test measures the amount of bilirubin in a blood sample. Date Result Signifance Total Bilirubin Nov. 23, 2011 ↑566.71 umol/L ABO Incompatibility. It indicates increase levels of bilirubin due to increased hemoglobin breakdown. Nov. 24, 2011 ↑437.04 umol/L Nov. 25, 2011 ↑407.2 umol/L Nov. 26, 2011 ↑274.5 umol/L Nov. 30, 2011 N - 139.5 umol/L Normal Value: O – 176 umol / L Date Result Signifance Indirect Bilirubin Nov. 23, 2011 ↑31.71 mg/dl ABO Incompatibility. It indicates increased level of stored bilirubin processed by the liver. Nov. 24, 2011 ↑42.2 umol/dl Nov. 25, 2011 ↑39.59 umol/dl Nov. 26, 2011 ↑27.36 umol/dl Nov. 30, 2011 N – 13.52 umol/dl Normal Value: 3.4 – 13.7 umol / dl Date Result Signifance Direct Bilirubin Nov. 23, 2011 ↑27.64 umol/L ABO Incompatibility. It indicates increase levels of bilirubin in the blood stream as a result of hemolysis. Nov. 24, 2011 ↑19.18 umol/L Nov. 25, 2011 ↑11.37 umol/L Nov. 26, 2011 ↑8.7 mg/L Nov. 30, 2011 N – 4.40 umol/L Normal Value: 0 – 5 umol / L Bacteriology It is the study of bacteria. This subdivision of microbiology involves the identification, classification, and characterization of bacterial species Bacteriology Name of specimen: Blood Organism Identified: o Confluent P. Stutzeri Sensitive to: o Amoxicillin / Penicillin / Ctrimoxazole o Piperacillin o Cefurxime o Meropenem o Imipenem 27
  • 28.
    LEGEND: PATHOPHYSIOLOGY 28 Used by body for oxygenation Non-modifiablerisk factor: Mother’s blood type=O Father’s blood type=A VIC’s blood type= A Modifiable risk factor: Home delivery by untrained hilot RBC- ↓3.86 10^12/L Hgb-↓122.4 g/L Hct- ↓0.36 vol. fr. Indirect Bilirubin: ↑422 umol/L Fetal RBC destruction Direct Bilirubin ↑19.18 umol/L Converted to unconjugated bilirubin bounded to albumin Bilirubin goes to the liver Albumin detached from unconjugated bilirubin Absence of glycorynyl transferase produced by the liver Unconjugated bilirubin not converted to conjugated bilirubin Unconjugated bilirubin not excretedGoes to skin and sclera (+ )Jaundice and icteric sclera Oxygen Iron Photophorphyrin Goes back to circulation, utilized as amino acid Used by marrow for production of RBC Bilivedin HemoglobinHeme Globin Total Bilirubin: ↑566.71 umol/L Ursodio l IGIV Phototherapy Factors Disease process Lab. results Symptoms Treatment
  • 29.
    MEDICAL MANAGEMENT Generic NameCefotaxime Sodium Drug class Antibiotic (Cephalosporin) Dosage 150 mg IV drip for 30 mins ANST Q12 Indications Neonatal Sepsis Contraindications Hypersensitivity Adverse reaction Nausea, vomiting, diarrhea, anorexia, abdominal pain, flatulence, pseudomembranous colitis, bone marrow depression, ranging from rash to fever, pain at injection site Mechanism of Action It binds to one or more of the penicillin-binding proteins (PBPs) which inhibits the final transpeptidation step of peptidoglycan synthesis in bacterial cell wall, thus inhibiting biosynthesis and arresting cell wall assembly resulting in bacterial cell death. Nursing Responsibilities  Observe the 10 rights of giving medications.  Monitor the laboratory results (hematology).  Discontinue if hypersensitivity reaction occurs.  Inform significant others that the patient may experience stomach upset such as diarrhea.  Monitor for adverse reactions. Urge them to report if there is severe diarrhea, difficulty breathing, pain and swelling at injection site. Generic Name Ampicillin Sodium Drug class Antibiotic (Penicillin) Dosage 150 mg IVTT slow ANST Q12 Indications Neonatal Sepsis Contraindications Hypersensitivity Adverse reaction Glossitis, stomatitis, gastritis, sore throat, nausea, vomiting, diarrhea, rash, fever, wheezing, anemia, phlebitis Mechanism of Action Ampicillin exerts bactericidal action on both gram positive and gram negative organisms by inhibiting the synthesis of bacterial cell wall. Nursing Responsibilities  Observe the 10 rights of giving medications.  Slowly administer the drug.  Inform significant others that the patient may experience these side effects: nausea, vomiting and GI upset.  Monitor for adverse reactions. Urge them to report unusal bleeding or bruising, mouth sores, rash, fever, severe diarrhea and difficulty breathing. Generic Name Gentamicin Sulfate 29
  • 30.
    Drug class Antibiotic(Aminoglycoside) Dosage 14 mg IVTT retrograde push OD Indications Neonatal Sepsis Contraindications Hypersensitivity Adverse reaction Ototoxicity, nausea, vomiting, anorexia, leucopenia, purpura, rash, fever, apnea Mechanism of Action Bactericidal: Inhibits protein synthesis in susceptible strains of gram- negative bacteria; appears to disrupt functional integrity of bacterial cell membrane, causing cell death. Nursing Responsibilities  Observe the 10 rights of giving medications.  Monitor for side effects.  Inform significant others that the patient may experience nausea, vomiting, headache and dizziness.  Monitor serum concentrations.  Observe for difficulty breathing, rash or skin lesions and severe headache. Generic Name Intravenous Immune globulin (IVIG) Drug class Vaccines & Immunologicals Dosage 1 vial 500 mg to run for 3 via infusion pump Indications ABO Incompatibility Contraindications Hypersensitivity Adverse reaction Tenderness, urticaria, angioedema, nausea, vomiting, chills, fever, chest tightness Mechanism of Action Human normal immunoglobulin is derived from donations of pooled human plasma. It contains antibodies, mainly immunoglobulin G (IgG), to various bacteria and viruses present in the general population such as hepatitis A, measles, mumps, rubella and varicella. It has a distribution of IgG subclasses that is very close to that of the normal human plasma. It is therefore, used to provide passive immunization against such diseases and shown to decrease bilirubin level in the body. Nursing Responsibilities  Observe 10 rights in giving medications.  Observe for any symptoms during IV administration. Adverse effects appear to be related to the rate of infusion.  Monitor the vital signs specifically temperature and respiratory rate. Generic Name Furosemide Brand Name Lasix Drug class Loop diuretic Dosage 3 mg IV Indications ABO Incompatibility (IVIG transfusion) Contraindications Hypersensitivity Adverse reaction Dizziness, vertigo, paresthesia, thrombophlebitis, rash, pruritus, urticaria, 30
  • 31.
    nausea, vomiting, oraland gastric irritation, urinary bladder spasm, leukemia, thrombocytopenia Mechanism of Action It inhibits reabsorption of sodium and chloride from the proximal and distal tubules and ascending limb of the loop of Henle, leading to a sodium-rich diuresis. Nursing Responsibilities  Observe 10 rights in giving medications.  Monitor serum electrolytes, liver and renal function.  Monitor intake and output.  Measure and record weight to monitor fluid changes.  Inform significant others that the patient may experience these side effects: increased volume and frequency of urination, dizziness, drowsiness. Generic Name Ursodiol Brand Name Ursofalk Drug class Gallstone-solubilizing drug Dosage 250 mg/cap 1 cap÷9 paper tabs one paper tab O.D P.O. Indications ABO Incompatibility (Risk for impaired liver function) Contraindications Hypersensitivity Adverse reaction Headache, pruritus, rash, dry skin, sweating, diarrhea, rhinitis, cough Mechanism of Action A naturally occurring bile acid that aids in the excretion of bilirubin from the body. Nursing Responsibilities  Observe 10 rights in giving medications.  Inform significant others that the patient may experience these side effects: diarrhea, rash and headache.  Observe for nausea, vomiting, abdominal pain and yellowing of the skin or eyes. Intravenous Fluids: Drug Name 5% Dextrose in Water (D5W) Drug class Isotonic Intravenous Solution Dosage 500cc @ 11cc/hr Indications Fluid & electrolyte maintenance, and NPO. Contraindications Hypersensitivity Adverse reaction Hyperglycemia, increased intracranial pressure, hypokalemia, and fluid volume overload. Mechanism of Action It is an electrolyte-free and an isotonic solution that supplies 170 cal/L and free water that aids in renal excretion of solutes. It also dilutes plasma electrolyte concentration. 31
  • 32.
    Nursing Responsibilities  Observe the10 rights of giving medications.  Monitor for signs of hyperglycemia such as bounding pulse and shortness of breath.  Monitor intravenous fluid level hourly.  Calculated and regulated the flow rate accurately. Drug Name Balanced Multiple Maintenance Solution with 5% Dextrose/ Euro-Ion in D5W (D5IMB) Drug class Hypertonic Intravenous Solution Dosage 500cc @ 11cc/hr Indications NPO, and insensible fluid loss (phototherapy) Contraindications Hypersensitivity Adverse reaction Allergic-type reactions including anaphylactic symptoms & life-threatening or less severe asthmatic episodes Mechanism of Action It pulls fluids from the cells and interstitial compartment into the blood vessel. Nursing Responsibilities  Observe the 10 rights of giving medications.  Monitor intravenous fluid level hourly.  Observe for adverse reactions.  Monitor intake and output.  Measure and record weight to monitor fluid changes.  Calculated and regulated the flow rate accurately. Drug Name D10IMB (D50W 10cc + D5IMB 83cc) Drug class Hypertonic Intravenous Solution Dosage 93cc x 8hrs @ 10-12cc/hr Indications NPO, and insensible fluid loss (phototherapy) Contraindications Hypersensitivity Adverse reaction Allergic-type reactions including anaphylactic symptoms & life-threatening or less severe asthmatic episodes Mechanism of Action It provide glucose to the body and pulls fluid from the cells and from interstitial compartment into the blood vessels. Nursing Responsibilities  Observe the 10 rights of giving medications.  Monitor intravenous fluid level hourly.  Observe for adverse reactions.  Measure and record weight to monitor fluid changes.  Calculated and regulated the flow rate accurately.  Monitor intake and output. 32
  • 33.
    MEDI MAP 33 Risk factors: Homedelivery with “Hilot” Mother’s blood type=O Father’s blood type=A Baby boy V.I.C’s blood type=A Risk factors: Home delivery with “Hilot” Mother’s blood type=O Father’s blood type=A Baby boy V.I.C’s blood type=A Signs & symptoms: Hyperbilirubinemia Jaundice Signs & symptoms: Hyperbilirubinemia Jaundice Prevention: Early breastfeeding. Phototherapy Exchange transfusions Prevention: Early breastfeeding. Phototherapy Exchange transfusions Nursing interventions: Keep infant warm and dry. Monitor skin and body temperature frequently. Monitor laboratory studies as indicated such as hematology, and direct and indirect bilirubin. Initiate phototherapy per protocol, using fluorescent bulbs placed above the infant or bili blanket. Discontinue breastfeeding for 24-48 hours as indicated. Assist mother as needed with pumping of breasts and reestablishment of breastfeeding. Assist with preparation and administration of exchange transfusion if needed. Regarding in phototherapy, apply patches to closed eyes. Inspect eyes every 2 hours when patches are removed for feedings. Monitor fluid intake and output; weigh infant twice a day. Note signs of dehydration e.g. reduced urine output, depressed fontanels, dry or warm skin with poor turgor and sunken eyes). Increased oral fluid intake by at least 25%. Nursing interventions: Keep infant warm and dry. Monitor skin and body temperature frequently. Monitor laboratory studies as indicated such as hematology, and direct and indirect bilirubin. Initiate phototherapy per protocol, using fluorescent bulbs placed above the infant or bili blanket. Discontinue breastfeeding for 24-48 hours as indicated. Assist mother as needed with pumping of breasts and reestablishment of breastfeeding. Assist with preparation and administration of exchange transfusion if needed. Regarding in phototherapy, apply patches to closed eyes. Inspect eyes every 2 hours when patches are removed for feedings. Monitor fluid intake and output; weigh infant twice a day. Note signs of dehydration e.g. reduced urine output, depressed fontanels, dry or warm skin with poor turgor and sunken eyes). Increased oral fluid intake by at least 25%. Medical Management: Cefotaxime Sodium 150 mg IV drip for 30 mins ANST Q12 Ampicillin Sodium 150 mg IVTT slow ANST Q12 Gentamicin Sulfate 14 mg IVTT retrograde push OD Intravenous Immune globulin (IVIG) 1 vial 500 mg to run for 3 via infusion pump Furosemide 3 mg IV Medical Management: Cefotaxime Sodium 150 mg IV drip for 30 mins ANST Q12 Ampicillin Sodium 150 mg IVTT slow ANST Q12 Gentamicin Sulfate 14 mg IVTT retrograde push OD Intravenous Immune globulin (IVIG) 1 vial 500 mg to run for 3 via infusion pump Furosemide 3 mg IV Laboratory and Diagnostic Test Hematology Bactriology Radiography Bilirubin test Laboratory and Diagnostic Test Hematology Bactriology Radiography Bilirubin test ABO INCOMPATIBILITYABO INCOMPATIBILITY Pathophysiology: It occurs when a mother is blood type O and her infant is either blood type A,B or AB. Because in blood groups there are naturally occurring anti-A and anti-B antibodies, these naturally occurring antibodies may cross the placental barrier. This situation can occur because of a tear in the membrane of the placenta separating the maternal blood from the fetal blood (trauma). With birth, progressive jaundice, usually occurring within the first 24 hours of life. This is due to RBC destruction and indirect bilirubin released. Pathophysiology: It occurs when a mother is blood type O and her infant is either blood type A,B or AB. Because in blood groups there are naturally occurring anti-A and anti-B antibodies, these naturally occurring antibodies may cross the placental barrier. This situation can occur because of a tear in the membrane of the placenta separating the maternal blood from the fetal blood (trauma). With birth, progressive jaundice, usually occurring within the first 24 hours of life. This is due to RBC destruction and indirect bilirubin released.
  • 34.
    CONCEPT MAP 34 Ineffective peripheraltissue perfusion r/t destruction of red blood cells ABO INCOMPATIBILITY CC: Jaundice 2. Infection r/t the destruction of body’s primary defense system 3. Altered thermoregulation: Hypothermia r/t ineffective heat regulatory process in the body 4. Interrupted breast-feeding r/t discontinuation of breast milk 5. Risk for corneal irritation and skin breakdown related to prolonged used of phototherapy Ineffective peripheral tissue perfusion r/t destruction of red blood cells ASSESSMENT Subjective: “Ga – yellow siya” as verbalized by the mother. Objectives: (+)Generalized jaundice (+) Icteric sclerae Laboratory Results: Hematology: RBC = ↓3.86 10^12/L Hemoglobin = ↓122.4 g/L Hematocrit = ↓0.36 vol. fr. Serum Bilirubin: Total bilirubin = ↑566.71 umol/L Indirect bilirubin = ↑422 umol/L Direct bilirubin = ↑27.64 umol/L TREATMENT IVIG 1 vial 500 mg x 3 hours Lasix 3 mg IV Bili light (phototherapy) exposure 2. Infection r/t the destruction of body’s primary defense system ASSESSMENT Objectives: Temp. = 36°C Home delivery by untrained hilot Laboratory results: Hematology WBC = ↑13.5 x 10^9/L TREATMENT Cefotaxime Sodium 150 mg IV drip Ampicillin Sodium 150 mg IVTT Gentamicin Sulfate 14 mg IVTT 3. Altered thermoregulation: Hypothermia r/t ineffective heat regulatory process in the body Assessment Objective: Temp. = 36°C (+) Cool skin 4. Interrupted breast-feeding r/t discontinuation of breast milk ASSESSMENT Subjective: “Ginpauntat ni doctor ang pagpabreast- feeding ko sa akon bata,” as verbalized by the mother. Objectives: Breastmilk was shifted to milk formula. 5. Risk for corneal irritation and skin breakdown related to prolonged used of phototherapy ASSESSMENT Objectives: (+) Intensive photo-therapy for 7 days Frequent removal of the eye patches Skin appearing light to bright yellow. (+) Icteric sclera
  • 35.
    Assessment Nursing Diagnosis Planning Intervention/ Rationale Theory / Implication Core Competency Core Values Evaluation Subjective: “Ga – yellow Ineffective peripheral tissue To provide adequate peripheral Dependent: Transfused IVIG 1 The 3 c’s of Lydia Safe and Commitment to Goal met as evidenced by ↓ jaundice with the following serum bilirubin 35
  • 36.
    siya” as verbalized by themother. Objective: • (+)Genera- lized jaundice • (+) Icteric sclerae Laboratory Results: Hematology: • RBC = ↓3.86 10^12/L • Hemoglobin = ↓122.4 g/L • Hematocrit = ↓0.36 vol. fr. perfusion r/t destructio n of red blood cells tissue perfusion and lessen the severity of jaundice as evidenced by decreased bilirubin level in blood and reduction of jaundice within 24 hours of care. vial 500 mg x 3 hours using syringed pump as ordered. It is a normal human immunoglobulin that has been shown to reduce serum bilirubin levels Administered Lasix 3 mg IV after IVIG transfusion as ordered. It inhibits reabsorption of sodium and chloride from the proximal and distal tubules and ascending limb of Hall The theory contains 3 independent but interconnected circles; it includes the core, care and cure. Wherein the cure is the attention given by the healthcare provider. These are the interventions or actions geared on treating or “curing” the patient from whatever illness or disease he may be suffering from. Quality Nursing Care Safe and Quality Nursing Care Vincentian Excellence Commitment to Vincentian Excellence results the next day: Total bilirubin = 437.04 umol/L Indirect bilirubin = 395.91 umol/L Direct bilirubin = 19.18 umol/L 36
  • 37.
    Serum Bilirubin: • Total bilirubin = ↑566.71 umol/L •Indirect bilirubin = ↑422 umol/L • Direct bilirubin = ↑27.64 umol/L the loop of Henle, leading to a sodium-rich diuresis which aids in the excretion of direct bilirubin. Exposed on bili light (phototherapy) as ordered. It eliminates bilirubin in the blood by converting it into products than can pass through the system. The 3 C’s of Lydia Hall The theory contains 3 independent but interconnected circles; it includes the core, care and cure. Wherein the cure is the attention given by the healthcare provider. These are the interventions or actions geared on treating or “curing” the patient from Management of Resources and Environment Commitment to Vincentian Excellence 37
  • 38.
    Independent: Provided a calm andquiet environment conducive for rest. To conserve energy and lowers tissue perfusion demand. whatever illness or disease he may be suffering from. Nightingale’s Environmental Theory She stated that environmental settings appropriate for the gradual restoration of the patient's health is necessary, and that external factors associated with the patient's surroundings affect the person’s life or biologic and physiologic processes, and his Management of Resources and Environment Compassionat e Service 38
  • 39.
    Monitored vital signs includingthe cardiac rate To monitor patient from any changes in his status. Elevated VS may indicate poor circulation and oxygenation. Monitor intake and output To monitor for fluid balance and organ function. development. Faye Glenn Abdellah’s Twenty- One Nursing Problems One of her Typology of Twenty-One Nursing Problem is to facilitate the maintenance of elimination and fluid balance, and to recognize the pathologic responses of the body to disease condition. Safe and Quality Nursing Care Safe and Quality Nursing Care Commitment to Vincentian Excellence Commitment to Vincentian Excellence 39
  • 40.
    Assessment Nursing Diagnosis Planning Intervention/ Rationale Theory / Implication Core Competency Core Values Evaluation Objectives: • Temp = 36°C • Home delivery by untrained “hilot” Laboratory results: Hematology • WBC = ↑13.5 x 10^9/L Bacteriology: • Organism Identified: Infection r/t the invasion of pathogens To prevent or reduce further progression of infection with in hospital stay. Dependent: Administered Cefotaxime 150 mg IV drip for 30 minutes as ordered. It binds to one or more of the penicillin-binding proteins (PBPs) which inhibits the final transpeptidation step of peptidoglycan synthesis in bacterial cell wall, thus inhibiting biosynthesis and arresting cell wall The 3 c’s of Lydia Hall The theory contains 3 independent but interconnected circles; it includes the core, care and cure. Wherein the cure is the attention given by the healthcare provider. These are the interventions or actions geared on treating or “curing” the patient from whatever illness or disease he may be Safe and Quality Nursing Care Commitment to Vincentian Excellence Goal partially met. Baby boy V.I.C was discharged last November 30, 2011 without any signs of infection. However, there is no latest laboratory results that can prove if the infection progressed or regressed. 40
  • 41.
    Confluent P. Stutzeri assembly resulting inbacterial cell death. Administered Ampicillin 150 mgs. slow IVTT as ordered. It exerts bactericidal action on both gram positive and gram negative organisms by inhibiting the synthesis of bacterial cell wall. Administered Gentamycin 14 mg IVTT retrograde push as ordered. It inhibits protein suffering from. Safe and Quality Nursing Care Safe and Quality Nursing care Commitment to Vincentian Excellence Commitment to Vincentian Excellence 41
  • 42.
    synthesis in susceptible strains ofgram-negative bacteria; appears to disrupt functional integrity of bacterial cell membrane, causing cell death. Transfused IVIG 1 vial 500 to run for 3 hours using syringe pump as ordered. It contains antibodies, mainly immunoglobulin G (IgG). It is therefore, used to provide passive immunization against such diseases. Safe and Quality Nursing Care Commitment to Vincentian Excellence 42
  • 43.
    Independent: Monitored vital signs; including temperature. Tocheck for the presence of hyperthermia, which is a common signs of infection. Virginia Henderson’s 14 Basic Human Needs Henderson viewed health as a quality of life and is very basic for a person to function fully. As a vital need, a person needs to maintain his normal body temperature. And for a care provider to know the vital status of a client, there is a need for a vital signs monitoring especially the Safe and Quality Nursing Care Commitment to Vincentian Excellence 43
  • 44.
    Performed hand hygiene beforeand after every procedure. To prevent transmission of microorganisms that could add to current infection. Cleaned the umbilical cord using 70% isopropyl alcohol regularly and every after changing of diaper. To lessen or eradicate bacterial growth in the area and prevents temperature. Faye Glenn Abdellah’s Twenty- One Nursing Problems One of her Typology of Twenty-One Nursing Problem is to promote safety through prevention of accident, injury, or other trauma and through the prevention of the spread of infection. Safe and Quality Nursing Care Research Commitment to Vincentian Excellence Commitment to Vincentian Excellence 44
  • 45.
    another occurrence of infection. AssessmentNursing Diagnosis Planning Intervention / Rationale Theory/ Implication Core Competency Core Values Evaluation Objective: • Temp. = 36°C • (+) Cool skin Altered thermore- gulation: Hypothermi a r/t ineffective heat regulatory process in the body To normalize body temperature within normal range of 36.5 to 37.5°C after 4 hours of nursing interventions. Independent: Placed in a droplight, overhead light and radiant warmer. It increases body temperature through the heat given by the artificial warmers Turned off the air conditioner. To provide a warm and heater room Florence Nightingale’s Environmental Theory. She stated that environmental settings appropriate for the gradual restoration of the patient's health is necessary, and that external factors associated with the patient's surroundings affect Management of Resources and Environment Management of Resources and Commitment to Vincentian Excellence Compassionat e Service Goal met as evidenced by body temperature of 36.7°C after 2 hours of nursing intervention. 45
  • 46.
    temperature. Monitored vital signs, especially temperature. Closelymonitoring of vital signs, especially the temperature gives us significant information about the client’s current condition and vital status. the person’s life or biologic and physiologic processes, and his development. Virginia Henderson’s 14 Basic Human Needs Henderson viewed health as a quality of life and is very basic for a person to function fully. As a vital need, a person needs to maintain his normal body temperature. And for a care provider to know the vital status of a client, there is a Environment Safe and Quality Nursing Care Commitment to Vincentian Excellence 46
  • 47.
    need for avital signs monitoring especially the temperature. Assessment Nursing Diagnosis Planning Intervention / Rationale Theory / Implication Core Competency Core Values Evaluation Subjective: “Ginpauntat ni doctor ang pagpabreast- feeding ko sa akon bata,” as verbalized by the mother. Objective: • Breastmilk was shifted to milk Interrupted breast- feeding r/t pregnanidi ol component of the breastmilk After 4 hours of nursing interventions, the mother will be able to show understand- ding about the interruption of breast- feeding and will be able to give milk formula per Independent: Educated the mother about the effects of breastmilk to the baby. Breast milk contains pregnanediol that interferes in the conversion of indirect bilirubin. Virginia Henderson’s 14 Basic Human Needs Henderson viewed health as a quality of life and is very basic for a person to function fully. As a vital need, a person must eat and drink Health Education Social Commitment Goal met. The mother gives an s – 26 milk formula to the infant per demand and burped thereafter. 47
  • 48.
    formula. demand. Educatedthe mother about the importance of supplemental feeding for the baby. During the first six months of life, milk is the primary source of nutrients of the baby. They are given no other than but milk. Encouraged to give supplemental feeding per demand. Supplemental feeding is necessary for the infant as a source of nutrients since adequately to achieve optimum level of wellness. Health Education Health Education Social Commitment Co - responsibility 48
  • 49.
    breast milk is contraindicated. AssessmentNursing Diagnosis Planning Intervention / Rationale Theory / Implication Core Competency Core Values Evaluation Objectives: • (+) Intensive photo- therapy for 7 days • Frequent removal of the eye patches • Skin appearin g light to bright yellow. Risk for corneal irritation and skin breakdown related to prolonged used of phototherap y To prevent acquiring of corneal irritation and skin breakdown within the shift. Independent: Maintained and monitored baby’s eye patches while under phototherapy. Protects retina from damage due to high intensity light. Provided minimal coverage of the body except for genitals and eyes. Provides maximal Dorothea Orem’s Self Care Deficit Theory Dorothea Orem stated that the clients must perform self – care activities in order to live independently and to maintain a healthy life development. However, as health care provider, nursing is helping clients to establish or identify ways to Safe and Quality Nursing Care Safe and Quality Nursing Care Commitment to Vincentian Excellence Commitment to Vincentian Excellence Goal met. Able to free from injury as evidenced by infant’s eyes are free from corneal irritation and skin breakdown. 49
  • 50.
    • (+) Icteric sclera exposureand shielded the sensitive parts such as the eyes and genitals. Repositioned baby every 2 hours. To promote equal distribution of phototherapy exposure. Instructed mother to remove baby from under phototherapy and remove eye patches during perform self care activities. Faye Glenn Abdellah’s Twenty- One Problems One of her Typology of Twenty-One Safe and Quality Nursing Care Health Education Commitment to Vincentian Excellence Social Commitment 50
  • 51.
    feeding. Provides visual stimulation and facilitates attachment behaviors. NursingProblems is to promote the development of productive interpersonal relationships. 51
  • 52.
    DIISCHARGE PLANNING Medication • Advisethefamilyoftheclienttocontinue themedicationasprescribedbythephysician.  Cefixime {Ultraxime} 25mg/ml 0.7 ml BID x 1 wk  E zinc drops .3 mL OD  Clusivol drops .3 mL OD to start at 2 weeks old  Ursofalk 250mg/cap 1 cap ÷ paper tabs to consume stocks. • Emphasize to the folks about compliance and strict adherence to dosage and the time of intake of the medicines to attain the desired therapeutic effects. • Explain the medications how they work, there side effects, and precautions. • Instruct the family of the patient not to alter doses of medications and emphasize the importance of continuous medication. Exercise • Instruct the mother to massage baby’s lower extremities and turn side to side. • Educate the mother that exercise for babies, especially in the newborn period, consists solely of feeding. • Educate the mother that during those first few weeks when the baby is too young for rigorous exercise, they can still begin demonstrating healthy habits by participating in the following activities together:  Take your baby for a walk in the stroller.  Put your baby on the floor beside you and practice stretching.  Play, talk, and cuddle with your baby regularly.  Carry baby in a sling or carrier while exercising. Treatment • Emphasized to parents the importance of regular follow-up check-ups and as instructed by physician. • Instruct the mother to clean the umbilical cord with 70% isopropyl alcohol every change of diaper. Make surethatthecordiskeptcleananddry. Home – Teaching • Advised parents to expose the patient to sunlight around 6:00am-8:00am. 52
  • 53.
    • Teachparentsofthepatienttheimportanceofhandwashing toavoidthespreadofinfection. •Emphasize tofolksaboutproperhygiene forbaby. • Advised tohaveaclean,quiet,well ventilated roomconducivetorest andrelaxation. • Emphasize theneedforcompliance and cooperationof themotherin helping treat theinfant. • Encouragethebreastfeeding tohelp thebabygain resistanceandprotection fromdiseases inthefuture. • Emphasize that the baby is on a trust vs mistrust stage; the needs must be met for a healthy emotional development. Out – Patient • Instruct the mother to return to their attending physician for scheduled follow up visit. • Inform the mother regarding future check-ups and treatment and the importance of compliance to the scheduled procedures to maintain and monitor the client’s health • Advise family to report to the physician if any recurrence or severity of symptoms, any adverse effects to the medication, and any development of complications. • Remind the mother that baby boy V.I.C is for hearing test under Dr. J.V. Diet • Encourage the mother to breastfeed the baby up to 2 years. An increase in feeding will help a faster gain in the weight of the baby. Spirituality • Remind the parents the importance of baptism and marriage. • Encourage the family to strengthen their faith to Almighty Father and to hear mass every Sunday. • Encourage the mother to always seek a spiritual advice. 53
  • 54.
    JOURNEY At first it’slike we’ve been thrown into an unknown vast universe and everyone seems alien to one another. But just like any stories, there’s just things that doesn’t end from where they were, because we believe that fate or destiny whatever you may call it led us to a path where we would all collide. Not only in a mere sense of finding a companion to be with, nor flaunting a strong or superficial personality, but we’ve had been bumped to each other for a profound purpose. We don’t know what exactly that purpose is just yet, but maybe it’s a quest that we have to find out to ourselves. Stranger we may seem to each other at the start. But as days, situations, circumstances and confrontations had passed by we became classmates, friends, best friends, team and a group. We had our shortcomings and misunderstandings but we consider those as spices of our student life, it would’ve been a boring life if everything is perfect, sometimes we need a little drama to add excitement in our student life and in fact it helped us a lot to become the persons who we are now. Whatever it is that had been said and done are already part of our past, it made us strong, affective, mature and a rational person. It’s difficult to describe the journey of BSN 4B. It’s like putting a giraffe in a small box. Although we’re known for being clamorous and boisterous over random things, still we manage to do it gracefully. There’s been countless times that our unity as a group has been challenged, be it on a light or heavy matter. But at the end of the day, after a little fussy commotion we are able to keep up to it harmoniously. This journey has been a physically, spiritually, mentally and emotionally roller-coaster ride. However, the best part of this is that we have the option if we prefer to root out or develop the things that has been imparted and gained. Moving on to the attitudes… well, we bet that you’ll never get enough of us since we’ve got the best of both worlds, we can be enigmatically expressive, responsible juvenile and humorously serious at the same time. I know it’s crazy, but that’s how it is. Maybe the reason why we get along with each other is because most of us have a shallow level of happiness which is great because we easily laugh at random things even the lamest jokes of our classmates. This may be our last journey for this year and the reason why it’s been worthwhile is because of the persons we’ve been with, they are at the beginning strangers that turned out to be our best of friends who are fearless enough to sprinkle some drama, gave big splashes of love, roll some compliment and throw a big bolt of fun! And we’re overwhelmingly ambiguous to what may happen to the next chapter.  54
  • 55.
    ACKNOWLEDGEMENT A Student’s Gratitude Wordsare never enough, To express how much we thank you. For guiding us, when times are rough And for sharing some laughter too. For teaching us what we need to know, For the values instilled that we have to grow. For always reaching out a helping hand For your patience in lecturing until we understand For motivating us to give our best in everything, For giving us confidence to face whatever life may bring, For leading us in the vocation we aspire And most of all for being there to inspire. We feel lucky, we feel blessed, It is because of you we’ve become our best. Where we are now and wherever we may be, We owe to you, our mentors gratefully. You enlighten our way when we are lost, And in our success, you are the cause You opened up our hearts and minds, And there’s no one compared to you we could ever find. 55
  • 56.
    BIBLIOGRAPHY BOOKS: • Mosby’s PocketDictionary of Medicine, Nursing and Health Professions, 5th Edition • Nurse’s Pocket Guide; Diagnosis, Prioritized Interventions and Rationales, 11th Edition • Springhouse Nurse’s Drug Guide, 2007 • Theoretical Foundations of Nursing: The Philippine Perspective INTERNET: http://www.scribd.com/doc/2761875/NurseReviewOrg-Hyperbilirubinemia http://www.scribd.com/doc/36925627/hyperbilirubinemia http://www.fi.edu/learn/heart/blood/red.html Homework Help https://www.homeworkping.com/ Math homework help https://www.homeworkping.com/ Research Paper help https://www.homeworkping.com/ Algebra Help https://www.homeworkping.com/ Calculus Help https://www.homeworkping.com/ Accounting help https://www.homeworkping.com/ Paper Help https://www.homeworkping.com/ 56
  • 57.