1
 1  INTRODUCTION
 1.1  Introduction 
Vehicle Management System is proposed with the intention of upgrading the current stand­alone
system to a web­based or online system. Hopefully with this idea, this system is capable to help smooth
and enhance the vehicle management of Nepal. Basically, the proposed system of Vehicle Management
is all about the process of managing the vehicle in order to smooth the management progress of the
vehicles in order to handle the registration and scrapping it. This system also accept the information
about the accident report, so that none of the accident goes unattained.
Previously, the current management of vehicles is handled in a manual way. All the information still
uses the papers or forms manually without having a well­ organized system to manage those vehicles.
The information and all data are stored using in proper way by using Microsoft Excel.
It is highly expected that with the initiative to develop this new system, from a standalone concept to a
web­based system, it will help the staffs to store and manage data efficiently and in a more organized
manner. Similarly, it also help the owner to know the information about his vehicle, like vehicle tax,
vehicle license etc.
 1.2  Problem Description
There are a few problems with the current process in managing the vehicles that had made to come up
with the idea to enhance it. That includes:­
• There is no system even using a standalone concept or manual process, making it ineffective
since process can only be done in the office, and not any place available. 
• The current process is using Microsoft Excel is not user­friendly and not flexible. This is
because the current process is not well­organized in order to manage too much data and
information only stored in Microsoft Excel. In addition, there are insufficient graphical
interface designs to handle the vehicles information. Many accident goes unattained. 
2
 1.3  Scope and Objectives of the Project
1. To developing a web­based system where the user can search for additional information of the
scrapping vehicles on procedures and other related information.
2. To register and keep the information about all vehicles.
3. To build up a system that provides and generates the summary or report from the database
records in order to get the whole view about the vehicles amounts.
4. To keep the record of all the accident.
 1.4  Methodology
A project methodology should be chosen earlier during the project planning. The approach depends on
the formalized requirements and on both the general project plan. Different tools and methods are used
to complete the project. Various software’s, tools, and techniques are used for effective design and
development of the system in efficient way.
 1.4.1  Project selection
Problems occurred in the currently used manual and lengthy system inspired me to select such
project title. Since there is no any computer based system in the process of donation I think I
may be effective and useful for all users in the related fields.
 1.4.2  Duration
It takes 3 months for successful completion of the projects.
 1.4.3  Activities
Different activities are involved in the designing and development of the project. They are
selection of project title, planning of the, scheduling, analysis of the project, designing and
development of the project.
 1.4.4  Tools used
Database: MySQL
Drawing: LibreOffice Draw
3
Word Processor: LibreOffice Writer
Platform: Linux Mint 17 KDE 64­bit
 1.5  Project Scheduling
Most time consuming part of management activities and system development. Project scheduling is a
continuous activity from initial concept through the system delivery. It is the tool that communicates
what work needs to be performed, which resources of the organization will perform the work and the
timeframes in which that work needs to be performed.
4
 2  REQUIREMENT ANALYSIS AND FEASIBILITY STUDY
 2.1  Introduction
The aim of presenting System Requirement Specification is to display a detailed description of system
Vehicle Information System. The Requirement Specification clarify, the interfaces of the system, the
services and constraints of the system, functionality of the system, interfaces of the system and feature
of the system. According to the specification the user can check whether the system provides the
services according to the requirement that they proposed. Requirement specification also helpful in
various phases of system development and designing as a reference.
System analysis is the process of collecting and gathering information about the current system,
recognizing its strength and problems, and analyzing it to produce a concept for the new system like
Vehicle Management System. The aim of this analysis phase is to truly understand the requirements for
this new system and develop a system concept that addresses its.
 2.2  Feasibility Study
A feasibility study is an analysis of the viability of an idea. The feasibility study focuses on helping
answer the essential question of “should we proceed with the proposed project idea?” All activities of
the study are directed toward helping answer this question.
Feasibility studies can be used in many ways but primarily focus on proposed business ventures.
Farmers and others with a business idea should conduct a feasibility study to determine the viability of
their idea before proceeding with the development of a business. Determining early that a business idea
will not work saves time, money and heartache later.
 2.3  Evaluation of Alternatives
A feasibility study is usually conducted after producers have discussed a series of business ideas or
scenarios.  The feasibility study helps to “frame” and “flesh­out” specific business scenarios so they
can be studied in­depth.  During this process the number of business alternatives under consideration is
usually quickly reduced. This reduces the failure of the system preparing the backups for the system.
5
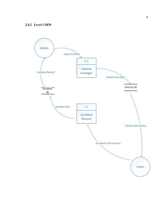
 2.4  Data Flow Diagram
A Data Flow Diagram (DFD) is a graphical representation of the “flow” of Student Information
System. A data flow diagram can also be used for the visualization of Data Processing. It is common
practice for a designer to draw a context­level DFD first which shows the interaction between the
system and outside entities. This context­level DFD is then “exploded” to show more detail of the
system being modeled.
A DFD represents flow of data through a system. Data flow diagrams are commonly used during
problem analysis. It views a system as a function that transforms the input into desired output. A DFD
shows movement of data through the different transformations or processes in the system.
 2.4.1  Context Diagram
6
 2.4.2  Level 1 DFD
7
 2.5  ER Diagram
Vehicle Information System ER Diagram (Entity Relationship Diagram) illustrate the logical structure
of databases. An Entity Relationship Diagram is a piece of data­an object or concept about which data
is stored.
8
 3  REQUIREMENTS SPECIFICATION
 3.1  Introduction
A software requirements specification (SRS) is a comprehensive description of the intended purpose
and environment for software under development. A software requirements specification (SRS) is a
comprehensive description of the intended purpose and environment for software under development.
The SRS fully describes what the software will do and how it will be expected to perform.An SRS
minimizes the time and effort required by developers to achieve desired goals and also minimizes the
development cost. A good SRS defines how an application will interact with system hardware, other
programs and human users in a wide variety of real­world situations.
 3.2  Functional requirements
The aim of presenting System Requirement Specification is to display a detailed description of system
vehicle Management System. The Requirement Specification clarify, the interfaces of the system, the
services and constraints of the system, functionality of the system, interfaces of the system and feature
of the system. According to the specification the user can check whether the system provides the
services according to the requirement that they proposed. Requirement specification also helpful in
various phases of system development and designing as a reference.
 3.2.1  Specifications of actors
The following actors are defined in the analysis phase of the system’s development process
• Administrator
An Administrator is the one who performs the back­end tasks like adding entries 
and details to the database maintaining the database and information of the 
system as well as handling the management reports.
• Customer
Customer is the person who has limited privileges. Customer can request to make
change and access the services that system provides.
9
 3.3  Non­Functional Requirements
 3.3.1  Usability
The user interface of the system will be user friendliness, so they can be familiar with the
system and feel easy to use the system.
 3.3.2  Reliability
The system will be able to meet the specified objectives as well as the expectations of the
customers. The system would be easy to maintain and able to carry further extensions occurred.
 3.3.3  Performance
The system should provide the services in considerable time interval.
 3.3.4  Security
The information provided by the user should be authenticate which protect the system from
external attack and spamming.
 3.4  Functional Requirements
It describes what system should do. It is the statement of services the system should provide how the
system should react to particular input and how the system should behave in particular situation. In
case of VIS the functional requirements is like only administrator should have all database access and
the user only can use and search in system.
10
 4  SYSTEM DESIGN, IMPLEMENTATION AND CONCLUSION
 4.1  Introduction
The design phase focuses on how to build the business needs that includes the process of system
design, database and graphical user interface design. Design phase is the stage of development where
the   requirements   for   the   system   are   translated   into   the   system   characteristics   to   meet   the   user
requirements and sanctification.
The high level design will focus on the raw input or data, system architecture, user interface design and
also database design. Furthermore, the raw data, system architecture, user interface of the system and
also the logical part like database design and implementation is described in this stage.
 4.2  Project Significance
The vehicle information system will benefit Nepal in many Particularly to ease the process flow
through paperless and well organized system. This VIS system is developed as a web based system is
used to make easy for accident record keeping and user can also get information about their vehicle tax
payment details upon request or in subscription.
Consequently this developed system will help and make easy the user specifically the staff who in
charge in managing the vehicle records. This system will facilitate the staff in keeping all the vehicles
information. Besides that they also capable to keep the information about photos of each vehicle
scrapped, this system also is proposed to build up the complete vehicle database providing every
solution relating vehicle and road.
 4.3  Conclusion
This vehicle information system has been proposed in order to make easy the process of managing
vehicle with the objectives to replace the current approach. The main objective behind this system is to
developed web based system that provides complete solution and where user can search for additional
information about their vehicle and also the information of scrapping vehicles on the procedures and
other related information.
11
This system accept the accident record from the user so that the unattended accident is recorded in the
time of accident. This makes police and government easy to find and locate the accident and to stop hit
and run policy. 
I
 5  REFERENCES
• http://www.ofnisystems.com/services/validation/functional­requirements/(02/02/2015)
• Software Engineering, 7th
 edition , Ian Sommerville, Pearson Education,Asia
 6  APPENDIX
Data Dictionary
II
Home Page (Main Page of  the System)

Vehicle Information System