General Store Inventory System
Design Document 1
Version 1.0
Group Id: S1802AE887
Supervisor Name : Saeed Nasir
Revision History
Date
(dd/mm/yyyy)
Version Description Author
07/07/2018 1.0
General Store Inventory
System
MC170202078
1
Table of Contents
1. Introduction (of analysis and design phase) ……….. 3
2. Overview (of proposed system) ………………………. 3
3. Context Diagram…… ………………………5
4. Data Flow Diagrams (DFD) ………………………… 6
5. Entity Relationship Diagram (ERD) …………………………7
6. Class Diagram ……………………………….8
7. Activity Diagram ……………………………9
8. Sequence Diagrams ………………………….. 10
9. Architecture Design Diagram ……………………………11
10: Form and Reports Details used in system ………12 -18
2
1. Introduction of the Planning Phase
Project planning is an aspect of Project Management which comprises of various
processes. These processes ensure the co-ordination between various project tasks
according to project objectives. It also includes timely completion of the project. Careful
planning initiated right from the beginning of the project, help to avoid mistakes which
cause wastage of time and resources. The main focus is on project integration. The project
plan reflects the current status of all project activities and is used to monitor and control
overall project activities. Effective project planning results in successful completion of the
project. It provides an assurance that the project execution will accomplish its goals on
schedule and within budget.
The purpose of planning is to identify the scope of the project, estimate the work
involved, and create a project schedule. Project planning starts with defining software
requirement and specification that states what software is to be developed. The project
plan is then developed to describe the tasks that will lead to completion.
Planning is one of the most important and ongoing effort throughout the software
development life cycle. The project plan is a formal, approved document used to manage
project execution
Purpose:
The purpose of planning is to coordinate the system services, Functional
requirements, Non-Functional requirements and constraints. Planning phase includes the
information of managing different ongoing operations; required and allocation of resources,
determining the cost and budgeting each function, how to manage each function,
identifying and solving the risks, Time and scheduling, delivering a quality product, and
importantly the scope of the project.
2 Overview (of proposed system)
Information technology has changed the way we think. It has changed every walk of life.
Everyone wants to share things with some one. This application will provide the General
Store Inventory System. This project will allow the users to manage the General store. This
application also provides filter based search features to search from the entire available
products, customers etc. This application can be used in normal PC screen. The users can
view the product, customer and supplier details also. This application will be compatible for
normal computer PC.
1) The project will contribute to inventory management in a store.
2) The application will allow the users to view, search reports with different style.
3) The application will provide the facility to user view daily, weekly monthly sale.
3
4) This application will allow the user to view sale and purchase date wise.
5) The application will allow the user view the reports product wise.
6) The application will allow the user to view the report customer wise.
7) The application will allow the user to view the report supplier wise.
8) The Administrator can add the products, customer and supplier.
9) The administrator can delete the products, customer and supplier.
10) The administrator can update the products, customer and supplier.
11) The Administrator can add the users.
12) The administrator can delete the registered users.
4
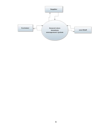
3. Data Flow Diagrams (DFD)
A: Context Diagram
5
Customer Invoice Bill
Inventory
Managemen
t
System
Inventory
Managemen
t
System
Request
Product
Generate Bill
B: Data Flow Diagram
6
7
8
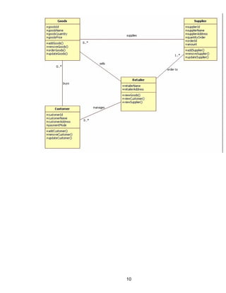
4 Entity Relationship Diagram (ERD)
Class Diagram
9
10
5. Activity Diagram
11
No
Yes
Enter Credentials
Logged In
Verifyi
ng?
Login
6. Sequence Diagrams
Login
12
7. Architecture Design Diagram
Forms Details That is Used In Inventory Management System (Test Case)
13
General Store Inventory Management System
Product Customer Supplier Transactions
Delete
Customer
View
Customer
Add
Customer
Update
Customer
View
Product
Delete
Product
Update
Product
Add
Product
Delete
Supplier
View
Supplier
Add
Supplier
Update
Supplier
Sales
Master
Purchas
e
Sale
Product
Purchas
e
Minus
Stock
Customer
wise
Plus
Stock
Supplier
wise
14
15
16
17
18
19
20
21
22
23

Design phase inventory management

  • 1.
    General Store InventorySystem Design Document 1 Version 1.0 Group Id: S1802AE887 Supervisor Name : Saeed Nasir Revision History Date (dd/mm/yyyy) Version Description Author 07/07/2018 1.0 General Store Inventory System MC170202078 1
  • 2.
    Table of Contents 1.Introduction (of analysis and design phase) ……….. 3 2. Overview (of proposed system) ………………………. 3 3. Context Diagram…… ………………………5 4. Data Flow Diagrams (DFD) ………………………… 6 5. Entity Relationship Diagram (ERD) …………………………7 6. Class Diagram ……………………………….8 7. Activity Diagram ……………………………9 8. Sequence Diagrams ………………………….. 10 9. Architecture Design Diagram ……………………………11 10: Form and Reports Details used in system ………12 -18 2
  • 3.
    1. Introduction ofthe Planning Phase Project planning is an aspect of Project Management which comprises of various processes. These processes ensure the co-ordination between various project tasks according to project objectives. It also includes timely completion of the project. Careful planning initiated right from the beginning of the project, help to avoid mistakes which cause wastage of time and resources. The main focus is on project integration. The project plan reflects the current status of all project activities and is used to monitor and control overall project activities. Effective project planning results in successful completion of the project. It provides an assurance that the project execution will accomplish its goals on schedule and within budget. The purpose of planning is to identify the scope of the project, estimate the work involved, and create a project schedule. Project planning starts with defining software requirement and specification that states what software is to be developed. The project plan is then developed to describe the tasks that will lead to completion. Planning is one of the most important and ongoing effort throughout the software development life cycle. The project plan is a formal, approved document used to manage project execution Purpose: The purpose of planning is to coordinate the system services, Functional requirements, Non-Functional requirements and constraints. Planning phase includes the information of managing different ongoing operations; required and allocation of resources, determining the cost and budgeting each function, how to manage each function, identifying and solving the risks, Time and scheduling, delivering a quality product, and importantly the scope of the project. 2 Overview (of proposed system) Information technology has changed the way we think. It has changed every walk of life. Everyone wants to share things with some one. This application will provide the General Store Inventory System. This project will allow the users to manage the General store. This application also provides filter based search features to search from the entire available products, customers etc. This application can be used in normal PC screen. The users can view the product, customer and supplier details also. This application will be compatible for normal computer PC. 1) The project will contribute to inventory management in a store. 2) The application will allow the users to view, search reports with different style. 3) The application will provide the facility to user view daily, weekly monthly sale. 3
  • 4.
    4) This applicationwill allow the user to view sale and purchase date wise. 5) The application will allow the user view the reports product wise. 6) The application will allow the user to view the report customer wise. 7) The application will allow the user to view the report supplier wise. 8) The Administrator can add the products, customer and supplier. 9) The administrator can delete the products, customer and supplier. 10) The administrator can update the products, customer and supplier. 11) The Administrator can add the users. 12) The administrator can delete the registered users. 4
  • 5.
    3. Data FlowDiagrams (DFD) A: Context Diagram 5 Customer Invoice Bill Inventory Managemen t System Inventory Managemen t System Request Product Generate Bill
  • 6.
    B: Data FlowDiagram 6
  • 7.
  • 8.
  • 9.
    4 Entity RelationshipDiagram (ERD) Class Diagram 9
  • 10.
  • 11.
    5. Activity Diagram 11 No Yes EnterCredentials Logged In Verifyi ng? Login
  • 12.
  • 13.
    7. Architecture DesignDiagram Forms Details That is Used In Inventory Management System (Test Case) 13 General Store Inventory Management System Product Customer Supplier Transactions Delete Customer View Customer Add Customer Update Customer View Product Delete Product Update Product Add Product Delete Supplier View Supplier Add Supplier Update Supplier Sales Master Purchas e Sale Product Purchas e Minus Stock Customer wise Plus Stock Supplier wise
  • 14.
  • 15.
  • 16.
  • 17.
  • 18.
  • 19.
  • 20.
  • 21.
  • 22.
  • 23.