1
PREFACE
About Client-
The “Nav Purush Boys Hostel” is situated at Ravindrapuri Ghazipur. It is the hostel of
Technical Education & Research Institute Post Graduate College Ghazipur.
About Project-
This Project is all about the record maintain system of Nav Purush Boys Hostel of
Technical Education & Research Institute P.G. College Ghazipur through the help of
computers which is very easy and convenient in comparison to the file maintenance
system manually. The Project will store all the related information of the hostel
2
INDEX
Preface
 About Client
 About Project
Acknowedgement
Introduction
 About Project
 About Client
 Problem Definition
 Objective
 About Visual Basic
 ADO Object Model
 About Ms Access
SYSTEM DEVELOPMENT LIFE CYCLE PHASES-
 Initiation Phase-
 System Concept Development Phase
 Planning Phase-
INFORMATION GATHERING
 Strategy to gather information-
 Methods of Searching For Information
3
-
ADVANTAGES OF INTERVIEW-
 Questionnaire-
 Essential of a Good Questionnaire
 Problem Definition-
Requirement Analysis -
 DesignPhase-
 Development Phase
 Implementation Phase
 Operation and Maintenance Phase
 Disposition Phase
 Software Requirement Specification
 PURPOSE-
GeneralDescription-
 Product Function Overview-
 Function Requirement
 Internal Requirement
 System Requirement
 Platform
 Hardware Requirement
 Software Requirement
4
Feasibility Study-
 Financial and Economic Feasibility-
 Technical Feasibility-
 Operating Feasibility-
 Acceptance Criteria –
System Designing-
 Input Design
 Module Design
 Output Design
 Software Design-
 System Design
 Detailed Design
 Database Design
 Code Design
 Process Design
 DesignRequirements-
Data Flow Diagram-
 Symbols of DFD
Context Diagram-
 Data flow diagram (with different level)
5
Database-
 Database have following properties
 Component of database
 Record
 Field
 Key field
 Entity
 Attribute
 Entry relation Daigram
ER Diagram-
Guidelines for ER Diagram-
 Entity
 Relationship
 Attribute
 Natation of ER Diagram
Table Schema-
Bibliography & Reference
6
ACKNOWLEDGEMENT
The software project “HOSTEL MANAGEMENT SYSTEM OF NAV PURUSH
BOYS HOSTEL” is an original work of mine. But I would never have able to complete
it alone on my own. I always needed help an support to complete it. This help and came
in many forms from different people. I have opportunity to express my profound sense of
gratitude and respect to all those who helped me throughout the duration of this project.
First of all I would like to thank my supervisor Mr. Durgesh Kumar Singh under whose
guidance I complete the software project without his support, I was literally impossible to
complete it. His guidance was like a streak of light on a no-moon night to me. It was
immense importance. It was he who explained the topic in detail to me, told me about
making this software project presentable.
I would also thank my chat friends who were available even at very late hours of and
helped me in acquiring valuable information from the World Wide Web. I am really a
great learing experience.
Last but not least I thank all who have helped me directly and indirectly (GOD) at time of
need.
7
Introduction
About Project-
The project is to develop the application for hostel” NavPurush Boys Hostel” of
Technical Education & Research Institute P.G.college Ghazipur. Which will maintain the
records of the hostel. There are some problems with exiting system such as automation of
rooms is not systematic way. Which is very easy and convenient is comparison of the file
maintenance system manually. Record can be easily accessed feed and modified.
About client-
The “NavPurush Boys Hostel” is situated at Ravinndrapuri Ghazipur. It is the hostel of
Technical Education & Research Institute Post Graduate College Ghazipur.
Problem Definition-
In earlier days all the information were maintained manually in NavPurush Boys Hostel
but two year ago it become computerized. The existing system was proposed when hostel
was only two floors but now if is the building of two floors. So the exiting system is
unable to fulfill the today’s requirement.
8
Objective-
The main purpose of the project is to develop a software which will be used by
administer of T.E.R.I P.G.college Ghazipur and easy to operate. This system will store
the information about the student such as name, address, roll no, food category such as
veg or non veg the proposed system has the modules that will fulfill the requirement and
help to manage the hostel.
The system is very secure because it require login an password to start the system it has a
modules called report which will give the details of unpaid bill monthly or yearly.
9
About Visual Basic -
The visual part refers to the method used to create the graphical user interface (G.U.I).
Rather than writing numerous lines of code to describe the appearance of interface
elements, we simply add to rebuilt objects into forms on screen if we have ever used a
drawing program such as paint we all ready have must of the skills necessary to create an
effective user interface.
Visual basic is one of the most commonly used front end designing the basic tools for
most of the application used is visual basic commonly abbreviated a the feature of using
VB is that its easiness connection with data base.
Visual basic integrated development environment i.e. IDE. The IDE is where you do your
programming work in visual basic just as the name says, you develop your project in the
IDE.
Over the years the IDE has becomes more powerful, and with that power the come
complexity. The IDE used to be more or less invisible to the programmer, but now there
are all kinds of project option, Active control to add, version recourse data to set, and so
much more, the IDE has become worthy object of study.
Project can become quite advanced in visual basic, even containing subprojects of
different types. From a programming point of view, however, stander visual basic project
usually contain just thee types of items, global forms, forms and modules.
10
The basic part refers to the basic (Beginners All-Purpose symbolic instruction code)
language A language is used By more programmers than any other language in the
history of computing whether your goal to create a small utility for Yourself or your work
group a large enterprise- wide system, or Even Distributed application spanning the globe
the internet Visual basic has tool unit.
Visual basic revolutionized the development of windows programming by allowing easy
access to what was once the Daunting task of mastering the many controls and message
of the windows environment. Visual basic provides the first example of a successful
component object model for programming in which third party. Reusable component
(WBXS) could be dropped into your programs to provides Extra functionality. For the
first time one could create legitimate windows application without getting down…. To
the “Bare metal” of the windows API. Version 2.0to 4.0 Continued to add features and
power but 6.0 version are where Visual basic grew up. With a native code compiler and
the ability to create heavy- duty Transaction and internet components, visual basic is used
to provide easiest way to develop for windows…
It is fastest and easiest way to create application for Microsoft windows. Whether the
user is experienced or band new to window programming. Visual basic provide user with
a complete set of tool to simply rapid application development.
So what is visual basic? The visual part is refers to the method used to create graphical
user interface (GUI). Rather than used numerous links of code to describe the appearance
11
and location of interface element user simply add pre built objects into place on screen. If
users have ever used a drawing program such as paint, users already have most skills
necessary to create an effective user interface.
The basic prefers to the language used by more programmers than the other language in
the history of computer. VB is evolved from the original basic language and now
contains several hundred function and keywords. Many of which are directly related to
the windows GUI beginners can create useful application by learning just a few of
keywords, yet the power language allows professional to accomplish anything that can be
accomplished using any other windows programming language.
The VB programming language is net unique to basic programming system, application
edition included in the Microsoft Excel, Microsoft access and any other windows
applications uses the same language. The VB scripting language (VB script) a widely
used scripting language a subset of VB language.
Data access features allows to create data base, front end application and server side
component for most popular database format including Microsoft SQL server and
enterprise level database. Active TM technologies allows user to use the functionally
provided by other application such as MS-Word processor, Microsoft Excel spreadsheet
and other windows application user can even automate application and objects created
using professional or enterprise edition of visual basic.
12
Internet capabilities make it easy to provide access to documents and applications across
the internet from within user’s application or to create internet server applications. User
finished application is a true exe that uses visual basic virtual machine that user can
freely distributed.
ADO OBJECT MODEL-
ADO object model defines a collection of programmable objects that can be used by the
any of the Microsoft visual language. Web scripting language such as Visual Basic
Scripting Edition and Microsoft Jscript and generally any plateform that supports both
COM and automation. The ADO object model, which contains seven objects and four
collections, is designed to expose the most communally used of OLEDB.
The connection, Record set, and command objects are the most important ADO objects.
ADO application typically use the:
 Connection object to established connections between the client and database
server.
 Command object to issue command, such as SQL queries and updates to the
database.
 Record set object to view and manipulate the result of the query.
13
MICROSOFT ACCESS-
Ms Access is the back end of my project. Ms Access a relationship data base
management system. It is the component of MS office. Ms Access is provides the facility
to crate relational data base in the tables. It is also supported by windows (XP, Vista)
platforms html is also support it html is graphical user interface programming language
and developed for windows operating system therefore MS Access is very easy backend
to develop project on visual basic.
Feature of MS Access-
Windows based application large data management capacity Importing, exporting and
linking files
 Wizard
 Built in function
 Macros
14
SYSTEM DEVELOPMENT LIFE CYCLE PHASES-
Initiation Phase-
The initiation of a system (or project) begins when a business need opportunity is
identified. A project Manager should be appointed to manage the project. This business
need is documented in a concept proposal. After the concept proposal is approved, the
system Phase begins.
System Concept Development Phase-
Once a business is approved, the approaches for accomplishing the concept are reviewed
for feasibility and appropriateness. The systems boundary document identifies the scope
of the system and requires senior official approval and funding before beginning the
planning phase.
Planning Phase-
The concept is further developed to describe how the business will operate once the
approved system is implemented, and to assess how the system will impact employee and
customer privacy. To ensure products and/or services provide required capability on time
and within budget, project resources, activities, schedules, tools and reviews are defined
additionally, security certification and accreditation activities begin with the
identification of system security requirement and the completion of a high level
vulnerability assessment.
15
16
Information Gathering
Strategy to gather information-
Gathering information in large organization or different & task times. All relevant
personal should be consulted and no information overlooked. The strategy consists of:
1- Identify information gathering.
2- Evolving a method of obtaining from identified source.
3- Using an information flow model of organization.
4- User of the system
5- Forms and documents used in organization
Procedure manuals and the rile books, which specify how various activities are carried in
the organization.
Methods Of Searching For Information-
The interview is a face to face interpersonal role of a situation in which a person can
called interviewer asks a person being interviewed questions to gather information about
a problem area. It can be used for used for two main purpose -
1- As an exploratory device to identify relation or verify information.
2- To capture information as it exist
17
Advantages of Interview-
There are some primary advantages of the interview-
1. Its flexibility is a superior technique for exploring areas where not much is known
about what question to ask or how to formulate questions.
2. It offers a better opportunity then questionnaires.
3. To evaluate the validity of the information gathered.
4. It is an effective technique for eliciting information about complex subjects.
Many people enjoy being interviewed, regardless of the subjects. The percentage of
returns to a questionnaire is relatively low.
Questionnaire-
It is an instrument delivered to the participant via personal (intercept, phone) or no
personal (computer delivered mail delivered) means that is completed by the participant.
A questionnaire consist of a number of question printed or typed in a definite order on a
from or set of forms. It is mailed to respondents who are expected to read and understand
18
the questions and write down the reply in space meant for the purpose in the
questionnaire itself.
There are three main aspect of questionnaire.
General Form
Question Sequence
Question Formulation and Wording
Essential of a Good Questionnaire-
To be successful questionnaire should be comparatively short and simple i.e. question
should proceed in logical sequence moving from easy to more difficult questions may be
multiple choice or open ended.
1- The physical appearance of the questionnaire affects the researcher receives from
the recipients and such an attractive looking questionnaire, particularly in mail
surveys.
19
Problem Definition-
Problem definition is the initial phase of software development life cycle, which deals
with a very important question, i.e. what is need to change and to?
Identify the problem areas; it is done to determine whether an alternative system can
solve the problem. It entails looking into the duplication of effort, bottlenecks, inefficient
procedure and or whether parts of existing would be candidates for computerization.
The definition phase focuses on what. That is during defining the software developer
attempts to identify. What information to be processed, what interface are to be
established, what design constraints exits and what validation criteria are required to
define a successful system. The key requirement of the system is identified.
For the database of the payroll system, a software is required that can be used for listing
searching, modification, deletion. Database items should have restrictions and without
following them, data could not be stored. Every thing should be every user friendly and
menu driven.
20
21
Requirement Analysis -
Functional user requirement are formally defined and delineate the requirement in terms
of data, system performance, security, and maintainability requirement for the system.
All requirements are defined to a level of detail sufficient for systems design to proceed.
All requirements need to be measurable and testable and relate to the business need or
opportunity identified in the initiation phase.
Design Phase-
The physical characteristics of the system are designed during this phase. The operating
environment is established major subsystems and their inputs and output are defined, and
processes are allocated to resources. Everything requiring user input or approval must be
documented and reviewed by the user. The physical characteristics of the system are
specified and a detailed design is prepared. Subsystems identified during desing are used
to create a detailed structure of the system. Each subsystem is partitioned into one or
more design units or modules. Details logic specifications are prepared for each software
modules.
Development Phase-
The detailed specification produced during the design phase are translated into hardware,
communications, and executable software. Software shall be unit tested, and retested in a
systematic manner. Hardware is assembled and tested.
22
Integration And Test Phase-
The various components of the system are integrated and systematically tested. The user
tests the system to ensure that the functional requirement, as defined in the functional
requirement document, are satisfied by the developed or modified system prior to
installing and operating the system in a production environment, the system must
undergo certification and accreditation activities.
Implementation Phase-
The system or system modifications are installed and made operational in a production
environment. The phase is initiated after the system has been tested and accepted by the
user. The phase continues until the system is operating in production in accordance with
the defined user requirements.
Operation And Maintenance Phase-
The system operating is ongoing. The system is monitored for continued performance in
accordance with user requirement, and needed system modifications are incorporated.
The operational system is periodically assessed through In-Process Reviews to determine
how the system can be made more efficient and effective. Operations continue as long as
the system can be effectively adapted to respond to an organization’s needs. When
modifications or changes are identified as necessary, the system may reenter the planning
phase.
23
Disposition Phase-
The disposition activities ensure the orderly termination of the system and preserve the
vital information about the system so that some or all of the information may be
reactivated in the future if necessary. Particular emphasis is given to proper preservation
of the data processed by the system, so that the data is effectively migrated to another
system or archived in accordance with applicable records management regulations and
policies, for potential future access.
Software Requirement Specification-
 Software requirement specification produced at analysis phase. It specify the
complete information description a detailed functional and behavioral description
an induction of performance requirement and design constraints performance
requirement and design constraints appropriate validation criteria and other data
pertinent requirement.
 Introduction states the goals and objectives of the software describing in context
of computer based system. Information description provide a detailed description
of the problem that the software must solve information contents and relationship,
flow
 Structure and documented hardware, software and human interfaces and
description for external system element and internal software function. Functional
24
description provides the description of the each function is required to solve the
problem. Behavioral description of the specification examines the operation of the
software as the consequence of the external event and internally generated control
characteristics.
 Most important section is validation criteria. In this specification the major
concern is how to recognize the successful implementation. Formulation of
various classes to be tested to validation function performance and constraints.
The major problem in the specifying this section is through knowledge and
understanding the software requirement.
Purpose-
The purpose of the document is to describe the external requirement for the project
“Hostel Management System of Navpurush Boys Hostel”. It also provides the
interface for the system. This document is only one that describes the requirement of
the system. It is means for use developers and will be basis for validating the
delivered system. Any changes made to the requirement in the futures will have to go
through a formal change approval process.
25
General Description-
Product Function Overview-
The reader must be capable of processing or select different option of his/ her choice.
The reader must also display the page number in the user can desired page.
Function Requirement-
Function requirement specify which output should be produced from the given input.
They describe the relationship between input and output of the system. For each
functional requirement, a detailed description data input and there sources, the units of
measured, and the range of valid input must be specified. All the operations to be on the
input data to obtain the output should specified. Care must be taken not specify any
algorithm that are the part of the system but they may be needed to implement the system.
These decisions should be left for designer. An important part of specification is system
behavior in abnormal situations, like invalid input or error during computation.
The validation of the inputs the name, date, etc… can be done by displaying message
boxes requirement the to enter valid values when he/she enters invalid values. Software
bug free from some extents. Once the inputs are validation, the values are be stored in the
data base.
26
Internal Requirement-
To brief idea about what is internal requirement let us take one example: of user wanting
his software most affective. To make software full of animation these are certain
requirement of the creator of the software. He need some special skills and effects to
develop the software rather than the usual coding. With his talent may even add some
brighter feature in software to make it to more affective. These may not be requested by
the user. There is also a possibility that the user may request for something and to satisfy
the request the developer may have to include some more features in the software which
the user might not have requested. Such additional features can be termed as internal
requirement.
SYSTEM REQUIREMENT
Platform-
Windows is very powerful scalable Operating System that provides basic file and prints
services as well as robust platform for server application. Main features are as follow-
 An easier way to use Interface and tools
 More extensive Network Performance.
27
 Enhanced communication features.
This system runs in windows environment. It is
based on client-server architecture. Multi users are able to enclose the same database.
Hardware Requirement
Processor: Intel Pentium IV
Processor speed: 1.4 GHz
Software Requirement-
Operating System: Windows 2000
Data Base: MS Access
Technology: Visual Basic
28
29
Feasibility Study-
The objective of the feasibility study is not only to solve the problem but also to acquire
the sense of its scope. During the study, the problem definition is crystallized and aspect
of the problem be included in the system are estimated. Costs and benefits are estimated
with greater accuracy at this stage. There keys constraints are involved in feasibility study.
 Financial and Economic feasibility.
 Technical feasibility
 Operational feasibility
Financial And Economic Feasibility-
Economic feasibility or cost benefit is an assessment of the economic justification for
a computer system project. Since the system is a web based, any number of employee
can use this tool from anywhere and anytime.
Not only the cost of hardware, software… etc… is considered but also benefits in the
form of reduced costs are considered. The immigrant can be apply for the VISA
online without going to foreign exchange.
30
Technical Feasibility-
According to roger S. pressman “Technical feasibility” is the assessment of the
technical of the system. The develop for platform independent environment VB and
SQL server are used to developed the system. The technical feasibility has been
carried out. The system is technically feasible for development. The system can be
developed with exiting facility. The technical consideration evaluates the hardware
requirement, software technology etc… as per the requirement VB as front end SQL
server as back end.
Operating Feasibility-
Operational feasibility deals with study prospectus of the system. This system
operationally eliminates all the tensions of the tensions of the admin and effectively
tracking the project process. This kind of automation will surely reduce time and
energy, which previously consumed in manual work. Based on the study, the system
is provided to be operationally feasible.
Processed feasibility is beneficial only it meet the user requirement. This system will
certainly be supported since it produces good results lots of work.
Acceptance Criteria -
Before accepting the system the developer must demonstrate that the system works as
specified with all the test cases.
31
32
System Designing-
Design is essentially the bridge between specification and the final solution for satisfying
the requirement. The goal of the design process is to introduce a model or representation
of a system which can be used later to built that system. A design should clearly be
verification, complete and traceable. The two most important properties that concern
designers are efficiently and simplicity. Creating a simple and efficient design of a larger
system can be extremely complex tasks that requires good engineering judgment.
The systems objectives outlined during the feasibility study serves as the basis from
which the work of system design is initiated. Much of the activities involved at this stage
are of technical nature requiring a certain degree of experience in designing systems,
sound knowledge of computer related technology and through understanding of
computers available in the market and the various facilities provides by the vendor.
Nevertheless, a system cannot be designed in isolation without the active involvement of
the user. The user has a vital role to play at this stage too. As we know that data collected
during feasibility study will be utilized systematically during the system design.
33
Input Design
Input Design play vital role in in the life cycle of the software development. It require
very careful attention of the developer. The input design to feed datta to the application as
accurate as possible. So inputs are supposed to be designed effectively so that he errors accurring
while feeding the minimized. According to the software concept, the forms or screens are desingn
to provide to have a validation control over the inputlimit,range and other related validation.
This system has input screens in almost all modules. Error messeges are
developed to alert the use whenever he commits some mistakes and guide him in the
right way. Let us see it deeply about this under the module design.
The input design is the link that ties the information system into the
user’s world. Input specifications describe the manner in which data enters
the system for processing. Input design features can ensure the reliability
of the system and produce results from accurate data, or they can result
in the production of erroneous information.
 Developing specifications and procedures for data preparation
 Steps necessary to put data into a usable form for processing.
 Data entry, the activity of putting data into the computer processing.
Input stages several activities have to be carried out as part of the overall
input process.
34
They include some or all of the following.
 Data recording (i.e., collection of data)
 Data encapsulation (i.e., transfer of data)
 Data conversion (i.e., controlling the flow of data)
Input Performa were designed, after a careful discussion with users. It was
attempted to cover all user requirements. Designed Performa were given to user
for any suggestion and final approval.
Module Design
Tproject is devided into four major categories
 Add
 Search
 Report
 Login
Output Design-
The output from the computer system is required primarily to communicate the results of the
processing to the users. In this application various output designs like reports have been formed.
Various report like unpaid monthely, unpaid yearly, category……
35
The logical design of an information system is analogous to an engineering blue
print of an automobile. It shows the major features and how they are related to
one another. The detailed specification for the new system was drawn on the
basis of user’s requirement data. The outputs inputs and databases are designed in
this phase. There are many types of output, all of which can be either highly
useful or can be critical to the user, depending on the manner and degree to
which they are used. Various types of outputs required can be listed as below:
 External outputs, whose destination is outside the organization
 Internal outputs, whose destination is with the organization.
During the designing the output for this system, it was taken into
consideration, whether the information to be presented in the form of
query of report or to create document etc.
Other important factors that were taken into consideration are:
 The end user, who will use the output.
 The actual usage of the planned information.
Software Design-
The purpose of this phase is to plan a solution for the problem
specified by the requirement document. This is first step in moving from the
problem domain to solution domain. Designing activity is divided into two parts.
36
 System Design: It aims to identify the modules that should be in the
system, the specification of these modules and how they interact with each
other to produce the desired result.
 Detailed Design: The internal goal of each of the modules specified
in the system design is decided.
Database Design-
A database is a collection of inter-related data stored
with a minimum of redundancy to serve many applications. It minimizes the
artificiality embedded in using separate files. The primary objectives are fast
response time to enquires, more information at low cost, control of redundancy,
clarity and ease of use, accuracy and recovery. The organization of data in a
database aims to achieve three major objectives, they are data integration, data
integrity and data independence. During the design of the database at most care
has been taken to keep up the objectives of the database design.
Code Design-
The process of code is to facilitate the identification and retrieve of items of
information. The code should be simple and easy to understandable. The codes
were designed in such a way that the features such as optimums human-oriented
use and machine efficiency unaffected.
For the code to be designed effectively, the following characteristics were also
considered while designing the code.
37
 Uniqueness
 Versatility
 Stability
 Simplicity
 Consciousness
The code should be adequate for present and anticipated data processing for
machine and human use. Care was taken to minimize the clerical effort and
computer time required to continue operation.
Process Design-
The process can be conceptualized in such a way to
keep the methodology of main module process along with some auxiliary task,
which will run concurrently with the main program.
The top-down approach is maintained so as to keep track of the
process, which satisfies the maintenance reliability testing requirements. The
concurrency of the data is checked during data entry, by means of validation check
for data in each field.
Design Requirements-
As the project will be accessed by many people. So design should be done
keeping in mind all kind of requirements of people and provided with easy and
convenient and easy way to access the database.
38
Reports are also generated in a manner, which is helpful for
the people accessing the website. In the nutshell, both the site and reports are
designed by keeping in mind the varying needs and demands of diverse kind of
people.
39
40
Data flow Diagram-
Data Flow Diagramming is a means of representing a system at any level of details with a
graphic network of symbols showing data flows, data stores, data processes, and data
source/destination.
The data flow diagram is analogous to a road map. It is a network
model of all possibilities with different details shown on different hierarchical levels.
This processes of representing different details level is called “leveling” or “portioning”
by some data flow diagram advocates. Like a road map, there is no start point or stop
point, no time or timing, or steps to get somewhere, we just know that the data path must
exist because at some point it will be needed. A road map has shown all existing or
planned roads because the road is needed. Details that are not shown on different levels
of the data flow diagram such as volumes, timing, frequency etc. is shown on
supplementary diagrams are in the data dictionary. For example, data store contents may
be shown in the data dictionary.
Data Flow Diagram (DFD) uses a number of symbols to represent the
systems. Data Flow Diagram also known as “Bubble Chart” is used to clarify system
requirements and identifying the major transformation that will become programs in
system design. So it is the starting point of the design phase that functionally decomposes
the requirements specifications down to the level of details.
 A square shows the entity.
 A circle shows the process.
41
 An open Ended Rectangle shows the data store.
 An arrow shows the data flow.
 The DFD can be up to several levels. The 0 level DFD states the flow of data in
the system as seen from the outward in each module.
 The first level DFD shows more detail, about the single process of the 0 level
DFD.
 The second level DFD can show even more details and so on.
Symbols of DFD:-
The Data Flow Diagram shows the flow of data. It is generally
made of symbols given below
The various symbols used for DFD are:-
 Square
A square defines a source (originator) or destination of system data.
 Arrow
An arrow identifies data flow-data in motion. It is a pipeline throw which information flows.
 Circle
42
A circle or a bubble represents is a process that transforms incoming data flow into
outgoing data flow. Circle basically represents a process.
 Open Rectangle
An open Rectangle is data store–data at rest, or temporary repository of data. Open
rectangle basically denotes data storage.
43
Hostel
Management
System
Employee
Student
Roomdetail
Fee
CONTEXT LEVEL DFD
44
Allocated
RegistrationNo
Login
Employee
Confirm
login
Show student
information
Show student
information
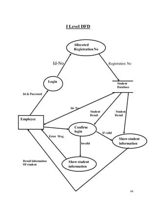
I Level DFD
Id-No Registration No
Student
Database
Id & Password
Id- No
Student Student
Detail Detail
If valid
Error Msg.
Invalid
Detail Information
Of student
45
Room
Verification
Entry
Room-No
Fee structure
Reject
Request
Show the fee
structure
II Level DFD
Room
Data base
Detail information
If Valid
Room-id If
Invalid
Room
Detail
Error
46
Fee
Verificatio
n
Fee structure
Reject
Request
Entry
module
Show the fee
structure
III Level DFD
Fee Database
Request
Fee Detail
Id-No for If valid
Fee structure
For Hostel
If invalid
Detail
Information
47
Database-
A database is the collection of related data by data we mean known fact that can
be recorded and that have implicit meaning.
For example- name, telephone number, address of the people we know.
Database have following properties:-
A database represents some aspect of real word, some times called the mini
world or the course of discourse (UOD). A database is logically coherent of
collection of data with some inherent meaning. A random assortment of data
cannot correctly be referred as a database.
Component of Database…………
Record:- A record is a collection of fields containing the alphanumeric
characters.
Fields:- A field is an item which distinguishes one record, from another. A field
can
either below in a form of alphabet numeric. Each field is identified
by a
field name
48
.
Key Fields:- A key field is a field that is unique to a particular record and is
use
to distinguish a file from another in one or the other respect.
Entity:- The basic object that the ER model represents is an entity.
Attribute:-
Piece of information describing a particular entity. These are mainly
characteristics about the individual entity.
Entry Relationship Diagram-
Entity Relation Diagram is a popular data-modeling tool. An E-
R diagram can express the overall logical structure of a database graphically. An
E-R diagram illustrates data at rest. It gives a more detailed picture of the data
stores, independent of the processing The ER Diagram Show the pictorial
representation of the system database. It describe the Distinguishable Entity Sets,
their attributes and the relation established between the different entities. It is
detailed logical representation of the data for an organization and use three main
constructs – data entities, relationship and attributes.ER Diagrammatic representation
of the database design, ER Diagram is like blue print of the database
49
50
Nam
e
Class
Id.-No
D.O.B
STUDENT
Addres
s
Room-Id Location
Hostel
No. of
StudentRoomNo
Fee structureYearly
Payment
Fee_ id
Monthly
Payment RoomPrice
Security
Amount
ER DIAGRAM
Takes
Enquires
Stores
51
Guidelines For Drawing ER Diagram-
When gathering information I have to-
 Identify the entity in the system
 Identify the attributes of the system
 Identify the relationship between the entity
Entity-
Entity is the distinguishable object that has a conceptual or physical
existence in the system. Each entity has some specific attributes. An entity is
a fundamental thing of an organization and it has its own identity, which
distinguishes it from other entity. An entity type is the description of all
entities to which a common definition and common relationship and attribute
apply.
Relationship-
A relationship is an “association among entities” Relation is the link between
objects through which a entity is related with other entity.
52
Attribute-
An attribute is the property or characteristic of an entity . Each entity type has a
set of attribute associated with it.
Notationof ER Diagram-
The overall logical structure of a database can be expressed graphically by ER
Diagram. These are the notations used in ER Diagram-
RECTANGLE- It represents the entity set.
ELLIPES- It represents attributes.
DIAMONDS- It represents relationship among entities.
LINES- It links attribute to entity and entity set to relationship.
53
Table Schema-
Table- Student
Field Name Type Size
Id-No (Primary Key) Integer 5
Name Character 20
Class Character 10
Address Character 30
D.O.B Integer 10
Table –Hostel_Tb
Field Name Type Size
Room-id (Primary Key) Integer 5
Location Character 15
Room-No Integer 3
No. of Student Integer 5
Table-Fee Structure-
Field Name Type Size
Fee-id (Primary Key) Integer 5
Room price Integer 4
Security Amount Integer 5
Monthly Payment Integer 5
Yearly Payment Integer 5
54
55
BOOK NAME WRITER

Hostel management system

  • 1.
    1 PREFACE About Client- The “NavPurush Boys Hostel” is situated at Ravindrapuri Ghazipur. It is the hostel of Technical Education & Research Institute Post Graduate College Ghazipur. About Project- This Project is all about the record maintain system of Nav Purush Boys Hostel of Technical Education & Research Institute P.G. College Ghazipur through the help of computers which is very easy and convenient in comparison to the file maintenance system manually. The Project will store all the related information of the hostel
  • 2.
    2 INDEX Preface  About Client About Project Acknowedgement Introduction  About Project  About Client  Problem Definition  Objective  About Visual Basic  ADO Object Model  About Ms Access SYSTEM DEVELOPMENT LIFE CYCLE PHASES-  Initiation Phase-  System Concept Development Phase  Planning Phase- INFORMATION GATHERING  Strategy to gather information-  Methods of Searching For Information
  • 3.
    3 - ADVANTAGES OF INTERVIEW- Questionnaire-  Essential of a Good Questionnaire  Problem Definition- Requirement Analysis -  DesignPhase-  Development Phase  Implementation Phase  Operation and Maintenance Phase  Disposition Phase  Software Requirement Specification  PURPOSE- GeneralDescription-  Product Function Overview-  Function Requirement  Internal Requirement  System Requirement  Platform  Hardware Requirement  Software Requirement
  • 4.
    4 Feasibility Study-  Financialand Economic Feasibility-  Technical Feasibility-  Operating Feasibility-  Acceptance Criteria – System Designing-  Input Design  Module Design  Output Design  Software Design-  System Design  Detailed Design  Database Design  Code Design  Process Design  DesignRequirements- Data Flow Diagram-  Symbols of DFD Context Diagram-  Data flow diagram (with different level)
  • 5.
    5 Database-  Database havefollowing properties  Component of database  Record  Field  Key field  Entity  Attribute  Entry relation Daigram ER Diagram- Guidelines for ER Diagram-  Entity  Relationship  Attribute  Natation of ER Diagram Table Schema- Bibliography & Reference
  • 6.
    6 ACKNOWLEDGEMENT The software project“HOSTEL MANAGEMENT SYSTEM OF NAV PURUSH BOYS HOSTEL” is an original work of mine. But I would never have able to complete it alone on my own. I always needed help an support to complete it. This help and came in many forms from different people. I have opportunity to express my profound sense of gratitude and respect to all those who helped me throughout the duration of this project. First of all I would like to thank my supervisor Mr. Durgesh Kumar Singh under whose guidance I complete the software project without his support, I was literally impossible to complete it. His guidance was like a streak of light on a no-moon night to me. It was immense importance. It was he who explained the topic in detail to me, told me about making this software project presentable. I would also thank my chat friends who were available even at very late hours of and helped me in acquiring valuable information from the World Wide Web. I am really a great learing experience. Last but not least I thank all who have helped me directly and indirectly (GOD) at time of need.
  • 7.
    7 Introduction About Project- The projectis to develop the application for hostel” NavPurush Boys Hostel” of Technical Education & Research Institute P.G.college Ghazipur. Which will maintain the records of the hostel. There are some problems with exiting system such as automation of rooms is not systematic way. Which is very easy and convenient is comparison of the file maintenance system manually. Record can be easily accessed feed and modified. About client- The “NavPurush Boys Hostel” is situated at Ravinndrapuri Ghazipur. It is the hostel of Technical Education & Research Institute Post Graduate College Ghazipur. Problem Definition- In earlier days all the information were maintained manually in NavPurush Boys Hostel but two year ago it become computerized. The existing system was proposed when hostel was only two floors but now if is the building of two floors. So the exiting system is unable to fulfill the today’s requirement.
  • 8.
    8 Objective- The main purposeof the project is to develop a software which will be used by administer of T.E.R.I P.G.college Ghazipur and easy to operate. This system will store the information about the student such as name, address, roll no, food category such as veg or non veg the proposed system has the modules that will fulfill the requirement and help to manage the hostel. The system is very secure because it require login an password to start the system it has a modules called report which will give the details of unpaid bill monthly or yearly.
  • 9.
    9 About Visual Basic- The visual part refers to the method used to create the graphical user interface (G.U.I). Rather than writing numerous lines of code to describe the appearance of interface elements, we simply add to rebuilt objects into forms on screen if we have ever used a drawing program such as paint we all ready have must of the skills necessary to create an effective user interface. Visual basic is one of the most commonly used front end designing the basic tools for most of the application used is visual basic commonly abbreviated a the feature of using VB is that its easiness connection with data base. Visual basic integrated development environment i.e. IDE. The IDE is where you do your programming work in visual basic just as the name says, you develop your project in the IDE. Over the years the IDE has becomes more powerful, and with that power the come complexity. The IDE used to be more or less invisible to the programmer, but now there are all kinds of project option, Active control to add, version recourse data to set, and so much more, the IDE has become worthy object of study. Project can become quite advanced in visual basic, even containing subprojects of different types. From a programming point of view, however, stander visual basic project usually contain just thee types of items, global forms, forms and modules.
  • 10.
    10 The basic partrefers to the basic (Beginners All-Purpose symbolic instruction code) language A language is used By more programmers than any other language in the history of computing whether your goal to create a small utility for Yourself or your work group a large enterprise- wide system, or Even Distributed application spanning the globe the internet Visual basic has tool unit. Visual basic revolutionized the development of windows programming by allowing easy access to what was once the Daunting task of mastering the many controls and message of the windows environment. Visual basic provides the first example of a successful component object model for programming in which third party. Reusable component (WBXS) could be dropped into your programs to provides Extra functionality. For the first time one could create legitimate windows application without getting down…. To the “Bare metal” of the windows API. Version 2.0to 4.0 Continued to add features and power but 6.0 version are where Visual basic grew up. With a native code compiler and the ability to create heavy- duty Transaction and internet components, visual basic is used to provide easiest way to develop for windows… It is fastest and easiest way to create application for Microsoft windows. Whether the user is experienced or band new to window programming. Visual basic provide user with a complete set of tool to simply rapid application development. So what is visual basic? The visual part is refers to the method used to create graphical user interface (GUI). Rather than used numerous links of code to describe the appearance
  • 11.
    11 and location ofinterface element user simply add pre built objects into place on screen. If users have ever used a drawing program such as paint, users already have most skills necessary to create an effective user interface. The basic prefers to the language used by more programmers than the other language in the history of computer. VB is evolved from the original basic language and now contains several hundred function and keywords. Many of which are directly related to the windows GUI beginners can create useful application by learning just a few of keywords, yet the power language allows professional to accomplish anything that can be accomplished using any other windows programming language. The VB programming language is net unique to basic programming system, application edition included in the Microsoft Excel, Microsoft access and any other windows applications uses the same language. The VB scripting language (VB script) a widely used scripting language a subset of VB language. Data access features allows to create data base, front end application and server side component for most popular database format including Microsoft SQL server and enterprise level database. Active TM technologies allows user to use the functionally provided by other application such as MS-Word processor, Microsoft Excel spreadsheet and other windows application user can even automate application and objects created using professional or enterprise edition of visual basic.
  • 12.
    12 Internet capabilities makeit easy to provide access to documents and applications across the internet from within user’s application or to create internet server applications. User finished application is a true exe that uses visual basic virtual machine that user can freely distributed. ADO OBJECT MODEL- ADO object model defines a collection of programmable objects that can be used by the any of the Microsoft visual language. Web scripting language such as Visual Basic Scripting Edition and Microsoft Jscript and generally any plateform that supports both COM and automation. The ADO object model, which contains seven objects and four collections, is designed to expose the most communally used of OLEDB. The connection, Record set, and command objects are the most important ADO objects. ADO application typically use the:  Connection object to established connections between the client and database server.  Command object to issue command, such as SQL queries and updates to the database.  Record set object to view and manipulate the result of the query.
  • 13.
    13 MICROSOFT ACCESS- Ms Accessis the back end of my project. Ms Access a relationship data base management system. It is the component of MS office. Ms Access is provides the facility to crate relational data base in the tables. It is also supported by windows (XP, Vista) platforms html is also support it html is graphical user interface programming language and developed for windows operating system therefore MS Access is very easy backend to develop project on visual basic. Feature of MS Access- Windows based application large data management capacity Importing, exporting and linking files  Wizard  Built in function  Macros
  • 14.
    14 SYSTEM DEVELOPMENT LIFECYCLE PHASES- Initiation Phase- The initiation of a system (or project) begins when a business need opportunity is identified. A project Manager should be appointed to manage the project. This business need is documented in a concept proposal. After the concept proposal is approved, the system Phase begins. System Concept Development Phase- Once a business is approved, the approaches for accomplishing the concept are reviewed for feasibility and appropriateness. The systems boundary document identifies the scope of the system and requires senior official approval and funding before beginning the planning phase. Planning Phase- The concept is further developed to describe how the business will operate once the approved system is implemented, and to assess how the system will impact employee and customer privacy. To ensure products and/or services provide required capability on time and within budget, project resources, activities, schedules, tools and reviews are defined additionally, security certification and accreditation activities begin with the identification of system security requirement and the completion of a high level vulnerability assessment.
  • 15.
  • 16.
    16 Information Gathering Strategy togather information- Gathering information in large organization or different & task times. All relevant personal should be consulted and no information overlooked. The strategy consists of: 1- Identify information gathering. 2- Evolving a method of obtaining from identified source. 3- Using an information flow model of organization. 4- User of the system 5- Forms and documents used in organization Procedure manuals and the rile books, which specify how various activities are carried in the organization. Methods Of Searching For Information- The interview is a face to face interpersonal role of a situation in which a person can called interviewer asks a person being interviewed questions to gather information about a problem area. It can be used for used for two main purpose - 1- As an exploratory device to identify relation or verify information. 2- To capture information as it exist
  • 17.
    17 Advantages of Interview- Thereare some primary advantages of the interview- 1. Its flexibility is a superior technique for exploring areas where not much is known about what question to ask or how to formulate questions. 2. It offers a better opportunity then questionnaires. 3. To evaluate the validity of the information gathered. 4. It is an effective technique for eliciting information about complex subjects. Many people enjoy being interviewed, regardless of the subjects. The percentage of returns to a questionnaire is relatively low. Questionnaire- It is an instrument delivered to the participant via personal (intercept, phone) or no personal (computer delivered mail delivered) means that is completed by the participant. A questionnaire consist of a number of question printed or typed in a definite order on a from or set of forms. It is mailed to respondents who are expected to read and understand
  • 18.
    18 the questions andwrite down the reply in space meant for the purpose in the questionnaire itself. There are three main aspect of questionnaire. General Form Question Sequence Question Formulation and Wording Essential of a Good Questionnaire- To be successful questionnaire should be comparatively short and simple i.e. question should proceed in logical sequence moving from easy to more difficult questions may be multiple choice or open ended. 1- The physical appearance of the questionnaire affects the researcher receives from the recipients and such an attractive looking questionnaire, particularly in mail surveys.
  • 19.
    19 Problem Definition- Problem definitionis the initial phase of software development life cycle, which deals with a very important question, i.e. what is need to change and to? Identify the problem areas; it is done to determine whether an alternative system can solve the problem. It entails looking into the duplication of effort, bottlenecks, inefficient procedure and or whether parts of existing would be candidates for computerization. The definition phase focuses on what. That is during defining the software developer attempts to identify. What information to be processed, what interface are to be established, what design constraints exits and what validation criteria are required to define a successful system. The key requirement of the system is identified. For the database of the payroll system, a software is required that can be used for listing searching, modification, deletion. Database items should have restrictions and without following them, data could not be stored. Every thing should be every user friendly and menu driven.
  • 20.
  • 21.
    21 Requirement Analysis - Functionaluser requirement are formally defined and delineate the requirement in terms of data, system performance, security, and maintainability requirement for the system. All requirements are defined to a level of detail sufficient for systems design to proceed. All requirements need to be measurable and testable and relate to the business need or opportunity identified in the initiation phase. Design Phase- The physical characteristics of the system are designed during this phase. The operating environment is established major subsystems and their inputs and output are defined, and processes are allocated to resources. Everything requiring user input or approval must be documented and reviewed by the user. The physical characteristics of the system are specified and a detailed design is prepared. Subsystems identified during desing are used to create a detailed structure of the system. Each subsystem is partitioned into one or more design units or modules. Details logic specifications are prepared for each software modules. Development Phase- The detailed specification produced during the design phase are translated into hardware, communications, and executable software. Software shall be unit tested, and retested in a systematic manner. Hardware is assembled and tested.
  • 22.
    22 Integration And TestPhase- The various components of the system are integrated and systematically tested. The user tests the system to ensure that the functional requirement, as defined in the functional requirement document, are satisfied by the developed or modified system prior to installing and operating the system in a production environment, the system must undergo certification and accreditation activities. Implementation Phase- The system or system modifications are installed and made operational in a production environment. The phase is initiated after the system has been tested and accepted by the user. The phase continues until the system is operating in production in accordance with the defined user requirements. Operation And Maintenance Phase- The system operating is ongoing. The system is monitored for continued performance in accordance with user requirement, and needed system modifications are incorporated. The operational system is periodically assessed through In-Process Reviews to determine how the system can be made more efficient and effective. Operations continue as long as the system can be effectively adapted to respond to an organization’s needs. When modifications or changes are identified as necessary, the system may reenter the planning phase.
  • 23.
    23 Disposition Phase- The dispositionactivities ensure the orderly termination of the system and preserve the vital information about the system so that some or all of the information may be reactivated in the future if necessary. Particular emphasis is given to proper preservation of the data processed by the system, so that the data is effectively migrated to another system or archived in accordance with applicable records management regulations and policies, for potential future access. Software Requirement Specification-  Software requirement specification produced at analysis phase. It specify the complete information description a detailed functional and behavioral description an induction of performance requirement and design constraints performance requirement and design constraints appropriate validation criteria and other data pertinent requirement.  Introduction states the goals and objectives of the software describing in context of computer based system. Information description provide a detailed description of the problem that the software must solve information contents and relationship, flow  Structure and documented hardware, software and human interfaces and description for external system element and internal software function. Functional
  • 24.
    24 description provides thedescription of the each function is required to solve the problem. Behavioral description of the specification examines the operation of the software as the consequence of the external event and internally generated control characteristics.  Most important section is validation criteria. In this specification the major concern is how to recognize the successful implementation. Formulation of various classes to be tested to validation function performance and constraints. The major problem in the specifying this section is through knowledge and understanding the software requirement. Purpose- The purpose of the document is to describe the external requirement for the project “Hostel Management System of Navpurush Boys Hostel”. It also provides the interface for the system. This document is only one that describes the requirement of the system. It is means for use developers and will be basis for validating the delivered system. Any changes made to the requirement in the futures will have to go through a formal change approval process.
  • 25.
    25 General Description- Product FunctionOverview- The reader must be capable of processing or select different option of his/ her choice. The reader must also display the page number in the user can desired page. Function Requirement- Function requirement specify which output should be produced from the given input. They describe the relationship between input and output of the system. For each functional requirement, a detailed description data input and there sources, the units of measured, and the range of valid input must be specified. All the operations to be on the input data to obtain the output should specified. Care must be taken not specify any algorithm that are the part of the system but they may be needed to implement the system. These decisions should be left for designer. An important part of specification is system behavior in abnormal situations, like invalid input or error during computation. The validation of the inputs the name, date, etc… can be done by displaying message boxes requirement the to enter valid values when he/she enters invalid values. Software bug free from some extents. Once the inputs are validation, the values are be stored in the data base.
  • 26.
    26 Internal Requirement- To briefidea about what is internal requirement let us take one example: of user wanting his software most affective. To make software full of animation these are certain requirement of the creator of the software. He need some special skills and effects to develop the software rather than the usual coding. With his talent may even add some brighter feature in software to make it to more affective. These may not be requested by the user. There is also a possibility that the user may request for something and to satisfy the request the developer may have to include some more features in the software which the user might not have requested. Such additional features can be termed as internal requirement. SYSTEM REQUIREMENT Platform- Windows is very powerful scalable Operating System that provides basic file and prints services as well as robust platform for server application. Main features are as follow-  An easier way to use Interface and tools  More extensive Network Performance.
  • 27.
    27  Enhanced communicationfeatures. This system runs in windows environment. It is based on client-server architecture. Multi users are able to enclose the same database. Hardware Requirement Processor: Intel Pentium IV Processor speed: 1.4 GHz Software Requirement- Operating System: Windows 2000 Data Base: MS Access Technology: Visual Basic
  • 28.
  • 29.
    29 Feasibility Study- The objectiveof the feasibility study is not only to solve the problem but also to acquire the sense of its scope. During the study, the problem definition is crystallized and aspect of the problem be included in the system are estimated. Costs and benefits are estimated with greater accuracy at this stage. There keys constraints are involved in feasibility study.  Financial and Economic feasibility.  Technical feasibility  Operational feasibility Financial And Economic Feasibility- Economic feasibility or cost benefit is an assessment of the economic justification for a computer system project. Since the system is a web based, any number of employee can use this tool from anywhere and anytime. Not only the cost of hardware, software… etc… is considered but also benefits in the form of reduced costs are considered. The immigrant can be apply for the VISA online without going to foreign exchange.
  • 30.
    30 Technical Feasibility- According toroger S. pressman “Technical feasibility” is the assessment of the technical of the system. The develop for platform independent environment VB and SQL server are used to developed the system. The technical feasibility has been carried out. The system is technically feasible for development. The system can be developed with exiting facility. The technical consideration evaluates the hardware requirement, software technology etc… as per the requirement VB as front end SQL server as back end. Operating Feasibility- Operational feasibility deals with study prospectus of the system. This system operationally eliminates all the tensions of the tensions of the admin and effectively tracking the project process. This kind of automation will surely reduce time and energy, which previously consumed in manual work. Based on the study, the system is provided to be operationally feasible. Processed feasibility is beneficial only it meet the user requirement. This system will certainly be supported since it produces good results lots of work. Acceptance Criteria - Before accepting the system the developer must demonstrate that the system works as specified with all the test cases.
  • 31.
  • 32.
    32 System Designing- Design isessentially the bridge between specification and the final solution for satisfying the requirement. The goal of the design process is to introduce a model or representation of a system which can be used later to built that system. A design should clearly be verification, complete and traceable. The two most important properties that concern designers are efficiently and simplicity. Creating a simple and efficient design of a larger system can be extremely complex tasks that requires good engineering judgment. The systems objectives outlined during the feasibility study serves as the basis from which the work of system design is initiated. Much of the activities involved at this stage are of technical nature requiring a certain degree of experience in designing systems, sound knowledge of computer related technology and through understanding of computers available in the market and the various facilities provides by the vendor. Nevertheless, a system cannot be designed in isolation without the active involvement of the user. The user has a vital role to play at this stage too. As we know that data collected during feasibility study will be utilized systematically during the system design.
  • 33.
    33 Input Design Input Designplay vital role in in the life cycle of the software development. It require very careful attention of the developer. The input design to feed datta to the application as accurate as possible. So inputs are supposed to be designed effectively so that he errors accurring while feeding the minimized. According to the software concept, the forms or screens are desingn to provide to have a validation control over the inputlimit,range and other related validation. This system has input screens in almost all modules. Error messeges are developed to alert the use whenever he commits some mistakes and guide him in the right way. Let us see it deeply about this under the module design. The input design is the link that ties the information system into the user’s world. Input specifications describe the manner in which data enters the system for processing. Input design features can ensure the reliability of the system and produce results from accurate data, or they can result in the production of erroneous information.  Developing specifications and procedures for data preparation  Steps necessary to put data into a usable form for processing.  Data entry, the activity of putting data into the computer processing. Input stages several activities have to be carried out as part of the overall input process.
  • 34.
    34 They include someor all of the following.  Data recording (i.e., collection of data)  Data encapsulation (i.e., transfer of data)  Data conversion (i.e., controlling the flow of data) Input Performa were designed, after a careful discussion with users. It was attempted to cover all user requirements. Designed Performa were given to user for any suggestion and final approval. Module Design Tproject is devided into four major categories  Add  Search  Report  Login Output Design- The output from the computer system is required primarily to communicate the results of the processing to the users. In this application various output designs like reports have been formed. Various report like unpaid monthely, unpaid yearly, category……
  • 35.
    35 The logical designof an information system is analogous to an engineering blue print of an automobile. It shows the major features and how they are related to one another. The detailed specification for the new system was drawn on the basis of user’s requirement data. The outputs inputs and databases are designed in this phase. There are many types of output, all of which can be either highly useful or can be critical to the user, depending on the manner and degree to which they are used. Various types of outputs required can be listed as below:  External outputs, whose destination is outside the organization  Internal outputs, whose destination is with the organization. During the designing the output for this system, it was taken into consideration, whether the information to be presented in the form of query of report or to create document etc. Other important factors that were taken into consideration are:  The end user, who will use the output.  The actual usage of the planned information. Software Design- The purpose of this phase is to plan a solution for the problem specified by the requirement document. This is first step in moving from the problem domain to solution domain. Designing activity is divided into two parts.
  • 36.
    36  System Design:It aims to identify the modules that should be in the system, the specification of these modules and how they interact with each other to produce the desired result.  Detailed Design: The internal goal of each of the modules specified in the system design is decided. Database Design- A database is a collection of inter-related data stored with a minimum of redundancy to serve many applications. It minimizes the artificiality embedded in using separate files. The primary objectives are fast response time to enquires, more information at low cost, control of redundancy, clarity and ease of use, accuracy and recovery. The organization of data in a database aims to achieve three major objectives, they are data integration, data integrity and data independence. During the design of the database at most care has been taken to keep up the objectives of the database design. Code Design- The process of code is to facilitate the identification and retrieve of items of information. The code should be simple and easy to understandable. The codes were designed in such a way that the features such as optimums human-oriented use and machine efficiency unaffected. For the code to be designed effectively, the following characteristics were also considered while designing the code.
  • 37.
    37  Uniqueness  Versatility Stability  Simplicity  Consciousness The code should be adequate for present and anticipated data processing for machine and human use. Care was taken to minimize the clerical effort and computer time required to continue operation. Process Design- The process can be conceptualized in such a way to keep the methodology of main module process along with some auxiliary task, which will run concurrently with the main program. The top-down approach is maintained so as to keep track of the process, which satisfies the maintenance reliability testing requirements. The concurrency of the data is checked during data entry, by means of validation check for data in each field. Design Requirements- As the project will be accessed by many people. So design should be done keeping in mind all kind of requirements of people and provided with easy and convenient and easy way to access the database.
  • 38.
    38 Reports are alsogenerated in a manner, which is helpful for the people accessing the website. In the nutshell, both the site and reports are designed by keeping in mind the varying needs and demands of diverse kind of people.
  • 39.
  • 40.
    40 Data flow Diagram- DataFlow Diagramming is a means of representing a system at any level of details with a graphic network of symbols showing data flows, data stores, data processes, and data source/destination. The data flow diagram is analogous to a road map. It is a network model of all possibilities with different details shown on different hierarchical levels. This processes of representing different details level is called “leveling” or “portioning” by some data flow diagram advocates. Like a road map, there is no start point or stop point, no time or timing, or steps to get somewhere, we just know that the data path must exist because at some point it will be needed. A road map has shown all existing or planned roads because the road is needed. Details that are not shown on different levels of the data flow diagram such as volumes, timing, frequency etc. is shown on supplementary diagrams are in the data dictionary. For example, data store contents may be shown in the data dictionary. Data Flow Diagram (DFD) uses a number of symbols to represent the systems. Data Flow Diagram also known as “Bubble Chart” is used to clarify system requirements and identifying the major transformation that will become programs in system design. So it is the starting point of the design phase that functionally decomposes the requirements specifications down to the level of details.  A square shows the entity.  A circle shows the process.
  • 41.
    41  An openEnded Rectangle shows the data store.  An arrow shows the data flow.  The DFD can be up to several levels. The 0 level DFD states the flow of data in the system as seen from the outward in each module.  The first level DFD shows more detail, about the single process of the 0 level DFD.  The second level DFD can show even more details and so on. Symbols of DFD:- The Data Flow Diagram shows the flow of data. It is generally made of symbols given below The various symbols used for DFD are:-  Square A square defines a source (originator) or destination of system data.  Arrow An arrow identifies data flow-data in motion. It is a pipeline throw which information flows.  Circle
  • 42.
    42 A circle ora bubble represents is a process that transforms incoming data flow into outgoing data flow. Circle basically represents a process.  Open Rectangle An open Rectangle is data store–data at rest, or temporary repository of data. Open rectangle basically denotes data storage.
  • 43.
  • 44.
    44 Allocated RegistrationNo Login Employee Confirm login Show student information Show student information ILevel DFD Id-No Registration No Student Database Id & Password Id- No Student Student Detail Detail If valid Error Msg. Invalid Detail Information Of student
  • 45.
    45 Room Verification Entry Room-No Fee structure Reject Request Show thefee structure II Level DFD Room Data base Detail information If Valid Room-id If Invalid Room Detail Error
  • 46.
    46 Fee Verificatio n Fee structure Reject Request Entry module Show thefee structure III Level DFD Fee Database Request Fee Detail Id-No for If valid Fee structure For Hostel If invalid Detail Information
  • 47.
    47 Database- A database isthe collection of related data by data we mean known fact that can be recorded and that have implicit meaning. For example- name, telephone number, address of the people we know. Database have following properties:- A database represents some aspect of real word, some times called the mini world or the course of discourse (UOD). A database is logically coherent of collection of data with some inherent meaning. A random assortment of data cannot correctly be referred as a database. Component of Database………… Record:- A record is a collection of fields containing the alphanumeric characters. Fields:- A field is an item which distinguishes one record, from another. A field can either below in a form of alphabet numeric. Each field is identified by a field name
  • 48.
    48 . Key Fields:- Akey field is a field that is unique to a particular record and is use to distinguish a file from another in one or the other respect. Entity:- The basic object that the ER model represents is an entity. Attribute:- Piece of information describing a particular entity. These are mainly characteristics about the individual entity. Entry Relationship Diagram- Entity Relation Diagram is a popular data-modeling tool. An E- R diagram can express the overall logical structure of a database graphically. An E-R diagram illustrates data at rest. It gives a more detailed picture of the data stores, independent of the processing The ER Diagram Show the pictorial representation of the system database. It describe the Distinguishable Entity Sets, their attributes and the relation established between the different entities. It is detailed logical representation of the data for an organization and use three main constructs – data entities, relationship and attributes.ER Diagrammatic representation of the database design, ER Diagram is like blue print of the database
  • 49.
  • 50.
    50 Nam e Class Id.-No D.O.B STUDENT Addres s Room-Id Location Hostel No. of StudentRoomNo FeestructureYearly Payment Fee_ id Monthly Payment RoomPrice Security Amount ER DIAGRAM Takes Enquires Stores
  • 51.
    51 Guidelines For DrawingER Diagram- When gathering information I have to-  Identify the entity in the system  Identify the attributes of the system  Identify the relationship between the entity Entity- Entity is the distinguishable object that has a conceptual or physical existence in the system. Each entity has some specific attributes. An entity is a fundamental thing of an organization and it has its own identity, which distinguishes it from other entity. An entity type is the description of all entities to which a common definition and common relationship and attribute apply. Relationship- A relationship is an “association among entities” Relation is the link between objects through which a entity is related with other entity.
  • 52.
    52 Attribute- An attribute isthe property or characteristic of an entity . Each entity type has a set of attribute associated with it. Notationof ER Diagram- The overall logical structure of a database can be expressed graphically by ER Diagram. These are the notations used in ER Diagram- RECTANGLE- It represents the entity set. ELLIPES- It represents attributes. DIAMONDS- It represents relationship among entities. LINES- It links attribute to entity and entity set to relationship.
  • 53.
    53 Table Schema- Table- Student FieldName Type Size Id-No (Primary Key) Integer 5 Name Character 20 Class Character 10 Address Character 30 D.O.B Integer 10 Table –Hostel_Tb Field Name Type Size Room-id (Primary Key) Integer 5 Location Character 15 Room-No Integer 3 No. of Student Integer 5 Table-Fee Structure- Field Name Type Size Fee-id (Primary Key) Integer 5 Room price Integer 4 Security Amount Integer 5 Monthly Payment Integer 5 Yearly Payment Integer 5
  • 54.
  • 55.