Builder and Developer 2015
TILAK COLLEGE OF SCIENCE & COMMERCE
VASHI, NAVI MUMBAI - 400703
PROJECT REPORT
ON
BUILDER AND DEVELOPER
BY
Mr. Nafis Ahmed Shaikh.
T.Y. BSc (COMPUTER SCIENCE)
UNIVERSITY OF MUMBAI
(2014 – 2015)
PROJECT GUIDE
Ms. Indu Kumar.
Ms. Sandhya Salve.
1
Builder and Developer 2015
TABLE OF CONTENT
Sr. No. Title
1. Acknowledgement
2. Introduction
3. Present system :
A. Present system
B. Limitations of Present System
4 Proposed System:
A. Proposed System
B. Features
C. Advantage of propose system
D. Feasibility Study
E. Gantt Chart
5. System Documentation :
A. Event Table
B. Use Case Diagram
C. ER Diagram
D. Activity Diagram
E. Class Diagram
. F. Object Diagram
G. Sequence Diagram
H. State Chart Diagram
6. System Design:
A. Converting ERD into Tables
B. Component Diagram
C. Package Diagram
D. Deployment Diagram
7. System Coding:
2
Builder and Developer 2015
A. Hardware & Software requirements
B. Technology used
C. Menu Tree
D. Table Design
E. Naming Convention used
F. Program Description
G. Form Description
H. Validation
I. System Coding
8. SDLC Methodology used
9. Screen Layouts
10. Testing
11. Future Scope
12. Conclusion
13. Reference and Bibliography
3
Builder and Developer 2015
ACKNOWLEDGEMENT
It is a great indeed pleasure and privilege for me to represent the report.
Any task however small cannot be completed without proper guidance.
In particular, I would like to thank our principal “-------------”
and our Course Coordinator ”Prof. Sherly Roy”, for their blessings and
for being a constant source of inspiration to us.
With immense gratitude, I would to give a very special honor
and respect to our teachers, “Ms. Sandhya Salve” and “Ms. Indu
Kumar” who took keen interest in checking the minute details of the
project work and guided us throughout the same.
A sincere quote of thanks to the non-teaching staff for
providing us Books and with all the information we needed for this
project, without which the successful completion of this project would
not have been possible. I appreciate the outstanding cooperation by the
non-teaching staff, especially for the long Lab timings that we could
receive.
Last but not least I wish to avail myself of this opportunity,
express a sense of gratitude and love to my friends and my beloved
parents for their manual support, strength and help for everything.
Mr. Nafis Ahmed Shaikh.
4
Builder and Developer 2015
PRELIMINARY
INVESTIGATION
5
Builder and Developer 2015
INTRODUCTION
Property dealing project is a user friendly software developed in Vb.net
programming language as front end and SQL server database as back end.
This project is designed to save the data of all those persons who will hire,
lease or buy any kind of property like buildings, flats, plots etc. which will
reduce manual work and helps the dealer to save the records efficiently. This
project is aimed at developing a Property Dealer Software. It provides the
simplest, cheapest and an less time and energy consuming way of Property
Dealing.
In old days, the Property Dealer may have to keep records of the
properties manually. This method of keeping the records is quiet time
consuming and less efficient. Also there are more chances of mistakes by
keeping the records manually as human beings are habitual of doing mistakes.
So with the help of this, Property Dealing Software, the chances of mistakes
becomes very few. Also it is very efficient method of keeping the records of
properties sold as well as unsold properties. It consumes very less time as
compared to manual method.
The application is divided into three modules. The admin i.e. the
Property Dealer itself handles the whole software . He managed the database
as well as all the records.
6
Builder and Developer 2015
Present System and Limitation
In old days, the Property Dealer may have to keep records of the
properties manually on the papers. This method of keeping the records is
quiet time consuming and less efficient. Also there are more chances of
mistakes by keeping the records manually as human beings are habitual of
doing mistakes.
There are several types of cost associated with manual records. One
type , duplication of the record, requires paper and copying supplies, as well
as the staff to create and distribute the copies. Staff hired to assemble, file,
retrieve, or distribute the hard copy chart is a costly expenses. Storage of the
paper record necessitates the use of valuable space that could be better
utilized. The records also need to be protected from water, fire, or
mishandling of the paper to preserve their physical integrity. Staff members
time required to deliver paper records to a specific location. If the paper
record is not readily available, clerical staff responsible for filling
documentation may need to make several attempts before the task is
completed. There is no ability to sort data fields in a paper record. Staff
responsible for reporting mandated data elements to the appropriate
organizations must perform a manual review. There is limitation to the
physical quality of the paper record. Paper is fragile and does not last
permanently. Normal use of the record may result in torn or stained
documents also over the years, ink used to complete documentation can fade.
Actual damage resulting from water or fire is another threat to the physical
integrity of the paper records.
Major Disadvantage:
• Cost of manual records
• Lost productivity from manual records
• Accessibility of records
• Quality of manual records
7
Builder and Developer 2015
• Fragmentation caused by manual records
PROPOSED SYSTEM
Features:
 All the records and data have been computerized and are now
persistent.
 Manual calculations have been automated.
 Access to all types of records made easy.
 The proposed system is a computerized system.
 The customer has to just give his details like contact number, address,
Number of person accommodating with him and also the mode of
payment along with his details.
 It also maintain record of all people who have visited their hotel, has a
stay before through a database.
 Paper work is avoid.
Advantages of Proposed System:
 This system is User-friendly, interactive and easy to use.
 Save excess paper work.
 Time saving.
 No complexities.
 Data security and backup facility.
8
Builder and Developer 2015
 The system simplifies the work of searching and adding the details of
customer.
 Formatted data.
 Records/ information’s are easily approachable.
 The calculation can be done automatically.
FEASIBILITY STUDY
 Preliminary Investigation is the first phase in any system developing
life cycle. The Feasibility Study is a major part of this phase.
 Feasibility Study means selecting the best system that meet the
performance requirement.
 It is the measure of how beneficial or practical the development of an
Information System would be to the organization.
 Our study of the feasible development of the software is going to be in
terms of the following aspects:
Operational Feasibility:
Proposed system is beneficial only if it can be turned into management
system that will meet the need of the client’s operating requirements.
Kalidasa Library’s work is increasing day by day.
The proposed system is operationally feasible due to the following reasons:
• The system is easy to use and is very simple.
• The proposed system will cost no harm to the company; instead it
will enhance the result in a better respect.
• The new system will avoid confusion and resistance by catching the
user’s attention, as it is presentable.
9
Builder and Developer 2015
Economical Feasibility:
1. Development Cost
• Equipments required for developing the software are easily available.
• Equipment maintenance is also minimum.
• Saving of paper work and manpower reduced.
• Once the required hardware and software requirements get fulfilled
there is no need for the user of our system to spend for any additional
overhead.
• Training cost is reduced.
2. Benefits which cannot be measured:
• Increased customer Loyalty
• Increased customer satisfaction
Technical Feasibility:
At first it is necessary to check that the proposed system is technically
feasible or not and to determine the technology and skill necessary to carry
out the project. If they are not available then find out the solution to obtain
them. Hardware is already available in the college.
Social feasibility:.
Although generally there is always resistance, initially to any change in
the system is aimed at relieving the workload of the users to extent the system
is going to facilitate user to perform operations like calculating salary
amounts and deductions, generating the reports using data reports with less
possible errors. Thus there is no reason to make system socially unfeasible
10
Builder and Developer 2015
GANTT CHART
Task
Nov Dec Jan Feb
(1 to 30 Nov) (1 to 31 Dec) (1to 31Jan) ( 1to 28Feb)
1. Planning Phase
Define the problem
Work breakdown structure
Product Project Schedule
2. Analysis Phase
Gather Information
Define System Requirement
Objectives and Feasibility
3. Design Phase
Design Database
Design System
Flow
4. Coding Phase
Write Code for
Individual
11
Builder and Developer 2015
Component
Integrate the components
5. Testing Phase
Unit Testing
System Testing
Integration Testing
6. Implementation Phase
PHASE COMPLETION TABLE
12
Builder and Developer 2015
13
Sr.
No.
Phase Expected
Date of
Completion
Actual Finish
Date
Remark
1. Preliminary Investigation 29-Nov-2014 29-Nov-2014
I Organizational Overview 20-Nov-2014 20-Nov-2014
II Description of System 20-Nov-2014 20-Nov-2014
III Limitation of Present System 20-Nov-2014 20-Nov-2014
IV Proposed System and its Advantages 26-Nov-2014 26-Nov-2014
V Feasibility Study 26-Nov-2014 26-Nov-2014
VI Gantt Chart 29-Nov-2014 29-Nov-2014
2 Analysis Phase 23-Dec-2014 23-Dec-2014
I Fact Finding Technique 10-Dec-2014 10-Dec-2014
II Event Table 10-Dec-2014 10-Dec-2014
III Use Case Diagram 10-Dec-2014 10-Dec-2014
IV ERD 17-Dec-2014 17-Dec-2014
V Activity Diagram 17-Dec-2014 17-Dec-2014
VI Class Diagram 17-Dec-2014 17-Dec-2014
VII Object Diagram 23-Dec-2014 23-Dec-2014
VIII Sequence Diagram 23-Dec-2014 23-Dec-2014
3. System Design 14-Jan-2015 14-Jan-2015
I Converting ERD to tables 07-Jan-2015 07-Jan-2015
II Package Diagram 07-Jan-2015 07-Jan-2015
III Deployment Diagram 14-Jan-2015 14-Jan-2015
IV Structure chart 14-Jan-2015 14Jan-2015
4. System Coding and implementation 04-Mar-2015 04-Mar-2015
I Menu Tree 21-Jan-2015 21-Jan-2015
II List of Table with
Attributes, Constraints
28-Jan-2015 28-Jan-2015
III Validations 28-Jan-2015 28-Jan-2015
IV Test cases , Test Data, Test Result 04-Feb-2015 04-Feb-2015
V Screen Layout & Reports Layout 11-Feb-2015 11-Feb-2015
5 . System Implementation 28-Feb-2015 28-Feb-2015
Builder and Developer 2015
METHODOLOGY ADOPTED
Incremental Model (IM):-
This model derives its name from the way in which the software is
built. More specifically, the model is designed, implemented and tested as a
series of incremental builds until the product is finished. A build consists of
pieces of code from various modules that interact together to provide a
specific function.
At each stage of IM, a new build is coded and then integrated into the
structure which is tested as a whole. Note that the product is defined as
finished only when it satisfies all of its requirements.
This model combines the elements of Waterfall model with the iterative
philosophy of prototyping. However, unlike prototyping the IM focuses on
the delivery of an operational product at the end of each increment.
14
Builder and Developer 2015
The first increment is usually the core product which addresses the
basic requirements of the system. This may be either be used by the client or
subjected to detailed review to develop plan for the next increment.
Essentially the build with the highest value-to-cost ratio is the one that
provides the client with the most functionality (value) for the least cost. Using
this method, the client has a usable product at all of the development stages.
15
Builder and Developer 2015
SYSTEM ANALYSIS
16
Builder and Developer 2015
EVENTS
An event occurs at a specific time & place, that can be described & is worth
remembered by the system. Events drive or trigger all processing that a
system does, so listing them & then analyzing them make sense when you
need to define system requirements.
EXTERNAL EVENT:
An event that occurs outside the system usually initiated by an external
agent or actor.
TEMPORAL EVENT:
An event that occurs as a result of reaching a point in time.
EVENT TABLE
A table that lists events in rows & key pieces of information about
each event in columns.
TRIGGER:
An occurrence that tells the system that an event has occurred, either
the arrival of data needing processing or of point in time.
SOURCE:
An external agent or actor that supplies data to the system.
ACTIVITY:
Behavior that the system performs when an event occurs.
RESPONSE:
An output, produce by the system that goes to the system.
DESTINATION:
An external agent or actor that receives data from the system.
17
Builder and Developer 2015
EVENT TABLE
Sr.
n
o
Events Trigger Source Activity Response Destination
1. Builder adds
building details
Building
entry
Builder Adds details
of buildings
Building
details
Building
master
2. Builder adds
flat details
Flat entry Builder Adds entry of
flats
Flat details Flat master
3. Enquiry Client makes
a request
Client Look up
availability
Enquiry of
flat details
Flat master
4. Enter Half Day
Details
Number of
Half Days
Administrator Calculating
Half day
Salary
Deducting
from basic
salary
Client &
booking
transaction
5. Payment of flat Request of
payment
Registration
transaction
Payment of
flat
Payment Payment
transaction
6. Cancellation Request of
cancellation
Booking
cancellation
Cancellation
of flat
Availability
of flat
Cancellatio
n & flat
7. Registration Request of
registration
Booking of
flat confirm
Registration
of flat
Registration
details to
customer
Registration
transaction
& customer
master
8.
Updates records Registration
confirm
Builder Update All records
are updated
Builder
9. Builder
generates
transaction &
master reports
Static or
dynamic
reports
request
Builder Report
generation
Reports All reports
18
Builder and Developer 2015
USE CASE DIAGRAM
Use Case Diagram is used to identify the “uses” or use cases of
the new system-- in other words, to identify how the system will be used
.The Use Case Diagram is essentially an extension of the Event Table.
USE CASE:
It describes an activity the system carries out in response to an
event.
ACTOR:
In UML, the person involved is called an Actor. An Actor is always
outside of the Automation Boundary of the system.
CONNECTING LINE:
The arrow is used to show which Actors participate in which Use
cases.
19
Builder and Developer 2015
USE CASE DIAGRAM NOTATIONS:
DESCRIPTION:
The Object Oriented approach uses the term use case to describe
an activity the system carries out in response to an event. One can think
of a use case as a case or situation where the system is used for some
purpose .A use case diagram is a convenient way to document the
functions that the system must support. Sometimes a single,
20
Automation Boundary
Use Case
Use Case
Connecting Line
Actor
Builder and Developer 2015
comprehensive diagram is used to describe the entire system. At other
times, a set of smaller use case diagrams make up the use case model.
USE - CASE DIAGRAM
bkjkkkncxkcc
Customer Builder
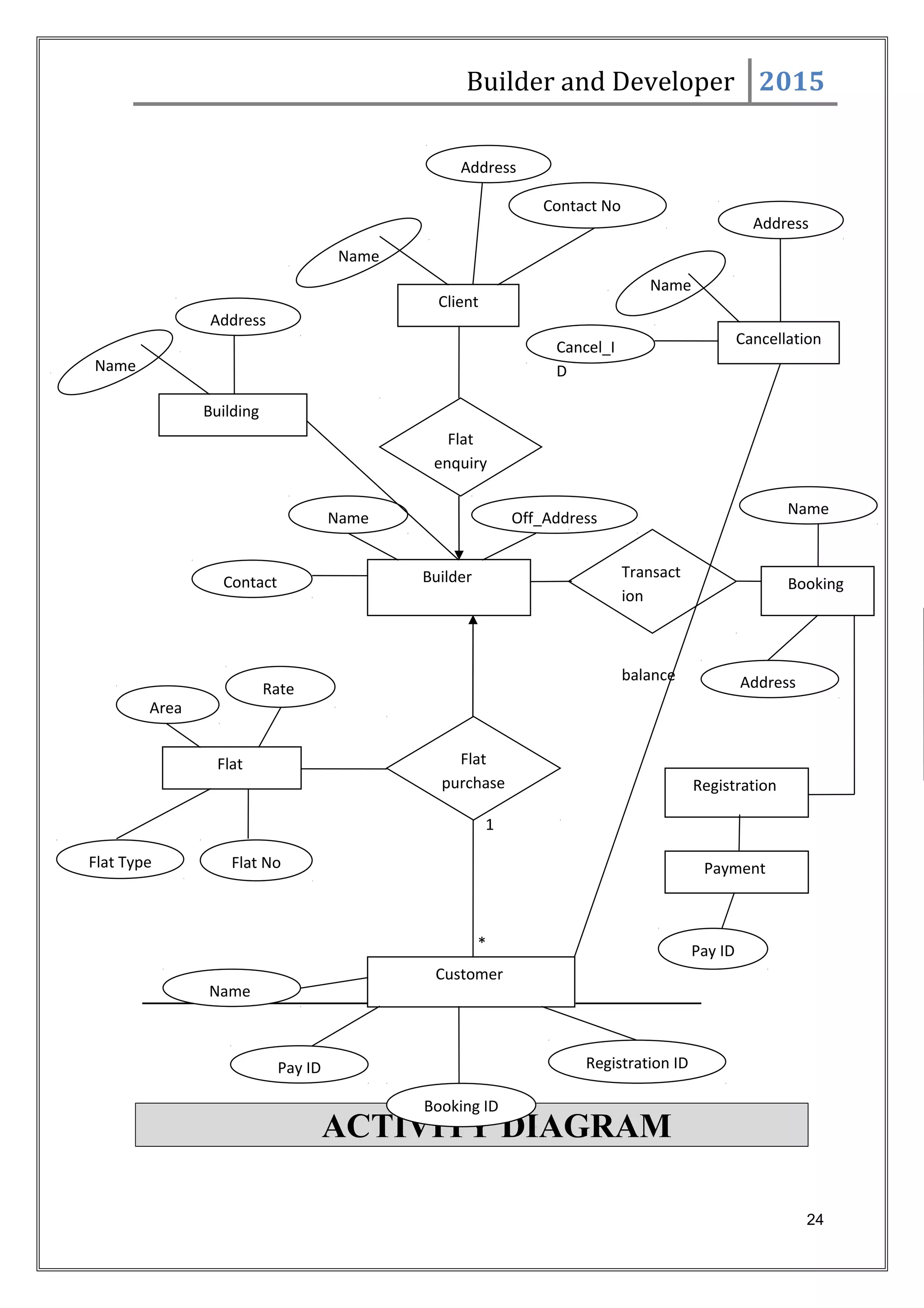
ENTITY RELATIONSHIP DIAGRAM
21
Makes
enquiry
Gives details of
flats
Books the flat
Payment of flat
Gives documents
of flat
Builder and Developer 2015
The entity – relationship (ER) data model allows us to describe the
data involved in a real world enterprise in terms of object and their
relationships and is widely used to develop an initial database design.
The ER model is important primarily for its role in database design. It
provides useful concepts that allow us to move from an informal description
of what users want from their database to a more detailed and precise
description that can be implemented in a DBMS. The ER model is used in a
phase called “Conceptual Database Design”. It should be noted that many
variations of ER diagrams are in use and no widely accepted standards
prevail.
ER modeling is something regarded as a complete approach to design a
logical database schema. This is incorrect because the ER diagram is just an
approximate description of data, constructed through a very subjective
evaluation of the information collected during requirements analysis.
Entity:
An entity is an object in the real world that is distinguishable from
other objects. Examples include the following: The C++ language, the address
of the manager of the institution. It is often useful to identify a collection of
similar entities. Such a collection is called as “Entity set”. Note that entity set
need not be disjoint.
Attributes:
An entity is described using a set of attributes. All entities in a given
entity set have the same attributes; this essentially what we mean by similar.
Our choice of attributed reflects the level of detail at which we wish to
represent information in crisis.
Domain:
For each attribute associated with an entity set, we must identify a
domain of possible values. For e.g. the domain associated with the attribute
name of the student might be of the set of 20-character string. Another
example would be the ranking of the students in the institute would be on the
scale of 1-6, the associated domain consists of integers 1 through 6.
Key:
22
Builder and Developer 2015
Further, for each entity set we choose a key. A key is a minimal set of
attributed whose values uniquely identify an entity in the set. There could be
more than one candidate; if so we designate one of them as primary key. For
now we will assume that each entity set contains at least one set of attributes
that uniquely identify an entity in the entity set; that is the set of attributes
contains a key.
SYMBOLS USED FOR ERD:
ENTITY SET
PROCESS
LINK ATTRIBUTE TO ENTITY SET AND
ENTITY SET TO RELATIONSHI
ER - DIAGRAM
23
Builder and Developer 2015
1
*
ACTIVITY DIAGRAM
24
Client
Builder
Flat
enquiry
Booking
Customer
Flat
purchase
Name
Address
Pay ID
Booking ID
Registration ID
Off_AddressName
Name
Address
Contact No
Cancellation
Name
Address
Cancel_I
D
Name
Contact
Flat
Rate
Flat NoFlat Type
Area
Transact
ion
balance
Building
Name
Address
Registration
Payment
Pay ID
Builder and Developer 2015
Activity diagrams are graphical representations of workflows of
stepwise activities and actions with support for choice, iteration and
concurrency. In the Unified Modeling Language, activity diagrams can be
used to describe the business and operational step-by-step workflows of
components in a system. An activity diagram shows the overall flow of
control.
The most important shape types:
• Rounded rectangles represent activities;
• Diamonds represent decisions;
• Bars represent the start (split) or end (join) of concurrent activities;
• A black circle represents the start (initial state) of the workflow;
• An encircled black circle represents the end (final state).
• Arrows run from the start towards the end and represent the
orderwhich activities happen.
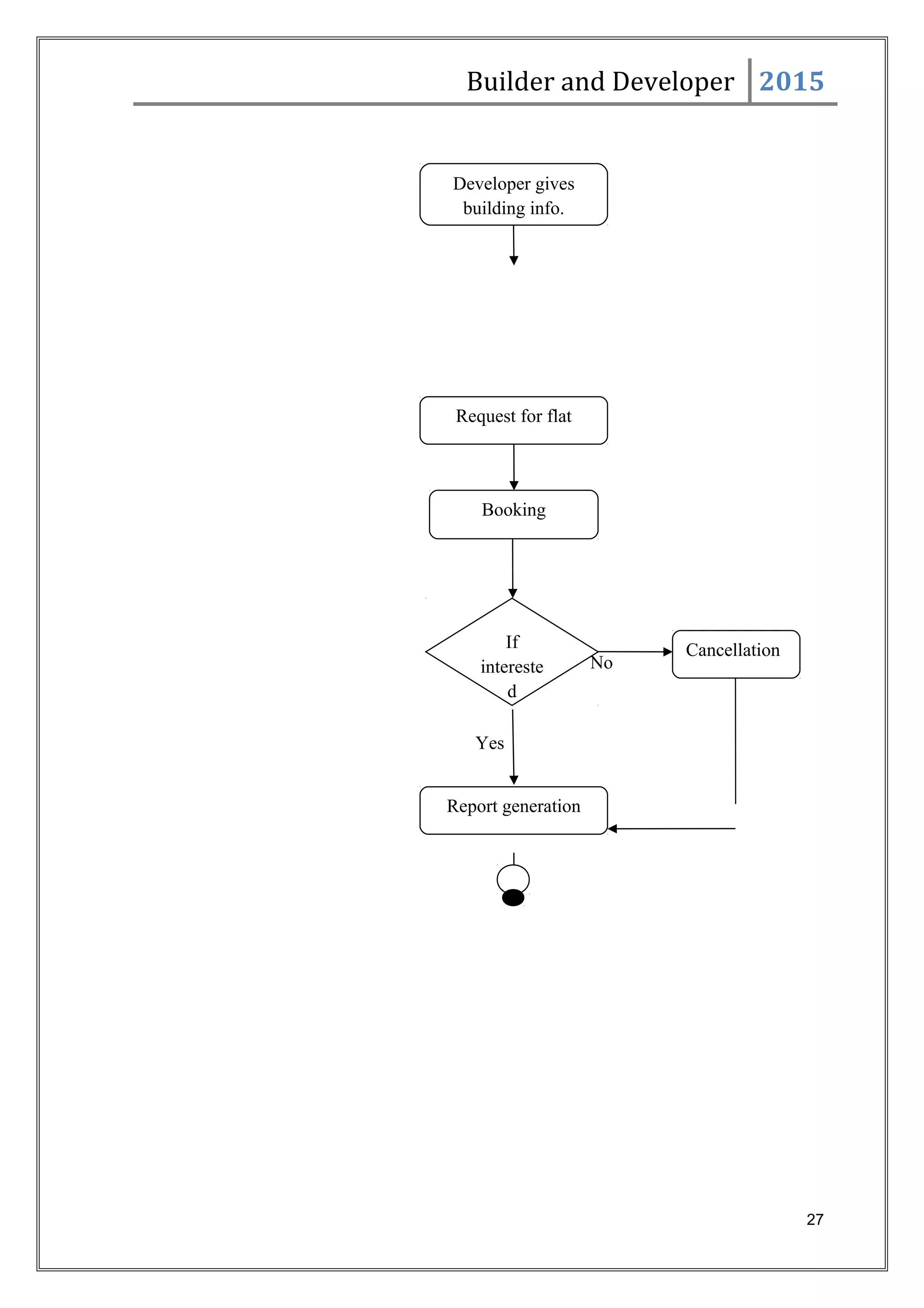
ACTIVITY DIAGRAM
Start
25
System checks username
& password
Builder and Developer 2015
Try
again
Invalid
Valid
Start
26
Login screen
Enter username &
password
Gives
an
error
Login successfully
Client takes
information
Builder and Developer 2015
No
Yes
27
Developer gives
building info.
Request for flat
If
intereste
d
Report generation
Booking
Cancellation
Builder and Developer 2015
CLASS DIAGRAM
CLASS DIAGRAM:
The Class diagrams are used to identify and classify the
objects which constitute a system. It also includes the important
attributes of the objects which must be captured.
CLASS:
It is a collection of objects of same type.
RELATIONSHIP:
A naturally occurring association among specific things.
CLASS DIAGRAM NOTATIONS:
In Class diagram, rectangles represent Class and the lines
connecting the rectangle show the relationships among Classes.
DESCRIPTION:
It is a model which is used to show the classes constituting a
system and their interrelationships .It is based on UML (Unified
Modeling Language). Only the important attributes and methods are
shown in Class Diagrams. In the initial period of analysis, the important
attributes of the classes, which must be captured and the functionalities
provided by the class may not be very clear . As the analysis progresses,
the attributes and methods may be added.
CLASS DIAGRAM
28
Builder and Developer 2015
1
*
1..*
29
Builder
Off Address
Contact No
Name
Make records of
building
Flat
Type
Rate
Area
Add(),update()
Delete()
Building
Name
Location
Assign Share
Holder
Delete Share
Customer
Id
Name
Contact –No
RegId
Add(),update()
Delete()
*
* *
*
*
Builder and Developer 2015
*
1…
*
OBJECT DIAGRAM
Object diagrams are derived from class diagrams so object diagrams are
dependent upon class diagrams.
Object diagrams represent an instance of a class diagram. The basic concepts
are similar for class diagrams and object diagrams. Object diagrams also
30
Booking
Name
Booking id
Reg id
Add(),update()
Delete()
Payment
Payment Id
Booking Id
Add(),update()
Delete()
* *
*
Builder and Developer 2015
represent the static view of a system but this static view is a snapshot of the
system at a particular moment.
So the purpose of the object diagram can be summarized as:
• Forward and reverse engineering.
• Object relationships of a system
• Static view of an interaction.
• Understand object behavior and their relationship from practical
perspective.
1 * 1
31
Builder : B
Name = ”ABC”
Building : Bl
Name=”Sai”
Flat : F
Flat ID=”101”
Customer : C
Cust ID = ”100”
Booking : BK
Booking ID= ”1”
Client : Cl
Client ID = ”101”
Cancellation : CA
Regi ID=”500"
Builder and Developer 2015
SEQUENCE DIAGRAM
A Sequence Diagram has the following features:
 A Sequence diagram describes interactions among classes in terms of
an “exchange of messages over time”.
Some of the facts related to Sequence Diagrams are:
 Sequence Diagrams are used to depict the time sequence of messages
exchanged between objects.
 Messages can correspond to operation on class or a event trigger.
Notations of a Sequence diagram include:
 Lifeline: It is a vertical dashed line that represents the “lifetime” of an
Object.
 Arrows: They indicate flow of messages between objects.
 Activation: It is a thin rectangle showing period of time, during which
an object is performing an action.
32
Builder and Developer 2015
SEQUENCE DIAGRAM
Develops
building
Enquiry of flats
if available response if affordable then
customer pays the payment
if not affordable
cancellation
33
Builder Building Customer Booking Payment
Builder and Developer 2015
STATE CHART DIAGRAM
A State Chart Diagram describes the dynamic behavior of a system in
response to external stimuli.
A State Chart Diagram helps:
 To model dynamic behavior of objects based on states.
 To model reactive objects, whose states are triggered by specific
events.
 To describe passive objects, which go through several distinct phases
during
their life time.
Parts of a State are:
 Name: Unique name identifying the state
 Sub-states: Set of “disjoint sub-states” or “concurrent sub-states”.
 State – Sub-state relationship: Useful to understand the modeling of
complex
behaviors.
 Entry action: An action that happens as a result of transition into a
state
 Exit action: An action that has to happen immediately before a state
change.
 Internal activity: Activities that occur within an object while it is in a
particular
state.
34
Builder and Developer 2015
STATE CHART DIAGRAM
No
Yes
Cancellation
generating bills
35
Developing Buildings
Taking information
If
intere
st
Booking
Cancellation
Gives Payment
Start
Builder and Developer 2015
SYSTEM DESIGN
36
Builder and Developer 2015
CONVERTING ERD TO TABLE
An ERD is a pictorial representation of the interaction that can be captured by
database.
Converting ERD to table helps:
 It allows database professionals to describe an overall design concisely
get accurately.
 It can be easily transformed into the relational schema.
Parts are:
 Entity Sets.
 Relationship Sets.
We will convert each entity set to table, which involves deciding the tables.
37
Builder and Developer 2015
CONVERTING ERD TO TABLE
38
Builder
Name Address Contact
Building
Building name location
Customer
Pay ID Name Address Contact No
Flat
Id Area Rate Flat type
Registration
ID
Booking
ID
Booking
Book ID Name Address
Payment
Pay ID Book ID
Cancellation
Cancel ID Client ID Refund
Builder and Developer 2015
COMPONENT DIAGRAM
Component Diagrams describe the organization of components, including
source code, run-time (binary) code, and executables.
Component Diagrams:
 Give the physical view of the system in terms of implementation
aspect. This is important for reusability and performance purpose.
 Constitute the Components, their interfaces and realizations, and
dependencies between Components
Component Diagrams are used:
 To depict organizations and dependencies among Component type.
 To show allocation of “classes” and “objects” to Components (also
referred to as modules) in the physical design of the system.
 To indicate the “physical layering” and “partitioning” of the system
Architecture

A Component typically encompasses:
 Structure and behavior of a “collaboration of classes” from the system
design.
 Interfaces that describe a group of operations implemented by
Components
39
Builder and Developer 2015
 Realization which is the relationship between an “interface” and the
“class” that
provides the interface’s services
COMPONENT DIAGRAM
40
Flat Master
Enquiry
Registration
Master
Booking
Master
Building Master
MDI
Customer
Master
Builder and Developer 2015
PACKAGE DIAGRAM
A package diagram in the Unified Modeling Language depicts the
dependencies between the packages that make up a model.
In addition to the standard UML Dependency relationship, there are
two special types of dependencies defined between packages:
package import
package merge
A package import is "a relationship between an importing namespace
and a package, indicating that the importing namespace adds the names of the
members of the package to its own namespace." [1] By default, an unlabeled
dependency between two packages is interpreted as a package import
relationship.
A package merge is "a directed relationship between two packages, that
indicates that the contents of the two packages are to be combined. It is very
similar to Generalization in the sense that the source element conceptually
adds the characteristics of the target element to its own characteristics
resulting in an element that combines the characteristics of both"[2]
Package diagrams can use packages containing use cases to illustrate
the functionality of a software system.
Package diagrams can use packages that represent the different layers
of a software system to illustrate the layered architecture of a software
system. The dependencies between these packages can be adorned with labels
stereotypes to indicate the communication mechanism between the layers.
41
Builder and Developer 2015
PACKAGE DIAGRAM
42
Number of days Tax Calculation
Builder_Developer
Builder
Customer
Booking
Building
Payment
Client
Builder and Developer 2015
DEPLOYMENT DIAGRAM
A deployment diagram in the Unified Modeling Language models the
physical deployment of artifacts on nodes.[1] To describe a web site, for
example, a deployment diagram would show what hardware components
("nodes") exist (e.g., a web server, an application server, and a database
server), what software components ("artifacts") run on each node (e.g., web
application, database), and how the different pieces are connected (e.g. JDBC,
REST, RMI).
The nodes appear as boxes, and the artifacts allocated to each node
appear as rectangles within the boxes. Nodes may have sub nodes, which
appear as nested boxes. A single node in a deployment diagram may
conceptually represent multiple physical nodes, such as a cluster of database
servers.
43
Builder_Developer
Hardware
Database
Builder and Developer 2015
SYSTEM CODINGSYSTEM CODING
44
Builder and Developer 2015
Hardware and Software Requirement
HARDWARE REQUIREMENTS:
1. PROCESSOR: Pentium 3 or higher
2. RAM: 512 MB or higher
3. HARD DISK SPACE: 80GB or higher
SOFTWARE REQUIREMENTS:
1. FRAMEWORK: Net Framework 4.0
2. ENVIRONMENT: MICROSOFT VISUAL STUDIO.NET
3. DATABASE: SQL SERVER.
4. PLATFORM: Windows
45
Builder and Developer 2015
Technology Used
Overview of the .NET Framework
The .NET Framework is a new computing platform that simplifies application
development in the highly distributed environment of the Internet.
The .NET Framework is designed to fulfill the following objectives:
• To provide a consistent object-oriented programming environment
whether object code is stored and executed locally, executed locally but
Internet-distributed, or executed remotely.
• To provide a code-execution environment that minimizes software
deployment and versioning conflicts.
• To provide a code-execution environment that guarantees safe execution
of code, including code created by an unknown or semi-trusted third
party.
• To provide a code-execution environment that eliminates the performance
problems of scripted or interpreted environments.
• To make the developer experience consistent across widely varying types
of applications, such as Windows-based applications and Web-based
applications.
• To build all communication on industry standards to ensure that code
based on the .NET Framework can integrate with any other code.
46
Builder and Developer 2015
Front End:- Vb.Net
Visual Basic .NET (VB.NET) is an object-oriented computer programming
language implemented on the .NET Framework. Although it is an evolution
of classic Visual Basic language, it is not backwards-compatible with VB10,
and any code written in the old version does not compile under VB.NET.
Like all other .NET languages, VB.NET has complete support for object-
oriented concepts. Everything in VB.NET is an object, including all of the
primitive types (Short, Integer, Long, String, Boolean, etc.) and user-defined
types, events, and even assemblies. All objects inherits from the base class
Object.
VB.NET is implemented by Microsoft's .NET framework. Therefore, it has
full access to all the libraries in the .Net Framework. It's also possible to run
VB.NET programs on Mono, the open-source alternative to .NET, not only
under Windows, but even Linux or Mac OSX.
The following reasons make VB.Net a widely used professional language:
• Modern, general purpose.
• Object oriented.
• Component oriented.
• Easy to learn.
• Structured language.
47
Builder and Developer 2015
• It produces efficient programs.
• It can be compiled on a variety of computer platforms.
• Part of .Net Framework.
 Common Language Run Time(CLR)
CLR is an application virtual machine that provides important services such
as security, memory management, and exception handling. Programs written
for the .NET Framework execute in a software environment which is known
as CLR. The application that run under the CLR are called managed code.
CLR is the foundation of the .NET Framework. You can think of the runtime
as an agent that manages code at execution time, providing core services such
as memory management, thread management, and remoting, while also
enforcing strict type safety and other forms of code accuracy that ensure
security and robustness. In fact, the concept of code management is a
fundamental principle of the runtime. Code that targets the runtime is known
as managed code, while code that does not target the runtime is known as
unmanaged code. The class library, the other main component of the .NET
Framework, is a comprehensive, object-oriented collection of reusable types
that you can use to develop applications ranging from traditional command-
line or graphical user interface (GUI) applications to applications based on
the latest innovations provided by ASP.NET, such as Web Forms and XML
Web services.
Common Language Specification (CLS):
To fully interact with other objects regardless of the language they were
implemented in, objects must expose to callers only those features that are
common to all the languages they must interoperate with. For this reason, the
Common Language Specification (CLS), which is a set of basic language
features needed by many applications, has been defined.
Back End:- MS-SQL Server 2008
48
Builder and Developer 2015
Microsoft SQL Server is a relational database management system developed by Microsoft.
As a database, it is a software product whose primary function is to store and retrieve data as
requested by other software applications, be it those on the same computer or those running
on another computer across a network (including the Internet). SQL Server 2010 was
released in 2010. It included native support for managing XML data, in addition to relational
data. Common Language Runtime (CLR) integration was introduced with this version,
enabling one to write SQL code as Managed Code by the CLR. SQL Server 2010 has also
been enhanced with new indexing algorithms, syntax and better error recovery systems.
CLR was introduced with SQL Server 2005 to let it integrate with the .NET Framework.
MENU TREEMENU TREE
 MASTERMASTER
•• Buildings DetailsBuildings Details
•• Flat DetailsFlat Details
•• Customer DetailsCustomer Details
•• Enquiry Registration DetailsEnquiry Registration Details
•• Booking DetailsBooking Details
 TRANSACTIONTRANSACTION
•• Payment TransactionPayment Transaction
•• Registration TransactionRegistration Transaction
•• Cancellation Transaction.Cancellation Transaction.
 REPORTSREPORTS
•• Flat ReportFlat Report
•• Payment ReportPayment Report
49
Builder and Developer 2015
•• Booking Information ReportBooking Information Report
•• Booking Cancellation ReportBooking Cancellation Report
•• Registration Information Report.Registration Information Report.
TABLE DESIGN
LOGIN TABLE:-LOGIN TABLE:-
Field NameField Name DatatypeDatatype DescriptionDescription
USERNAME nvarchar (50) Holds Username
PASSWORD nvarchar (50) Holds Password
A)A) MASTERSMASTERS:-:-
1) Building Details Table:-1) Building Details Table:-
Field Name Data Type Description
Building_ID Numeric(18,0) Holds building’s id
Build_Name nvarchar (50) Holds building name
50
Builder and Developer 2015
Address nvarchar (50) Holds address of
building.
2) Flat Details Table:-2) Flat Details Table:-
Field Name Data Type Description
Flat_ID Numeric(18,0) Holds flat id
Build_Name nvarchar (50) Holds building name
Wing nvarchar (50) Holds wing name
Floor nvarchar (50) Holds floor number
Flat_No Numeric(18,0) Holds flat number
Type_Of_Flat nvarchar (50) Holds flat type
Area Numeric(18,0) Holds area of flat
Rate Numeric(18,0) Holds rate of flat
Total_Amnt Numeric(18,0) Holds total amount of flat
3) Customer Details Table:-3) Customer Details Table:-
Field Name Data Type Description
Cust_ID Numeric(18,0) Holds customer id
Cust_Name nvarchar (50) Holds customer name
Off_Address nvarchar (50) Holds office address
Profession nvarchar (50) Holds profession name
Age Numeric(18,0) Holds age of customer
Annual_ Income nvarchar (50) Holds annual income
51
Builder and Developer 2015
4) Enquiry Details Table:-4) Enquiry Details Table:-
Field Name Data Type Description
Client_ID Numeric(18,0) Holds client id
Client_Name nvarchar (50) Holds client name
Contact Numeric(18,0) Holds contact number
Email_ID nvarchar (50) Holds email ID
5) Booking Details Table:-5) Booking Details Table:-
Field Name Data Type Description
Cust_ID Numeric(18,0) Holds customer id
Cust_Name nvarchar (50) Holds customer name
Address nvarchar (50) Holds address
Booking_ID Numeric(18,0) Holds booking id
Regi_ID Numeric (18,0) Holds registration id
B)B) TRANSACTIONTRANSACTION:-:-
1) Payment Transaction Table:-1) Payment Transaction Table:-
Field Name Data Type Description
Pay_ID Numeric(18,0) Holds payment id
Pay_Date nvarchar (50) Holds payment date
Pay_Mode nvarchar (50) Holds payment mode
Amnt_Paid Numeric (18,0) Holds paid amount
Total_Amnt Numeric(18,0) Holds total amount
Bank_Name nvarchar (50) Holds bank name
52
Builder and Developer 2015
Cheq_No Numeric(18,0) Holds cheque number
2) Cancellation Transaction Table:-2) Cancellation Transaction Table:-
Field Name Data Type Description
Cancel_ID Numeric(18,0) Holds cancel id
Book_ID Numeric(18,0) Holds booking id
Cust_ID Numeric(18,0) Holds customer id
Cancel_Date nvarchar (50) Holds cancellation date
Total_Amnt Numeric(18,0) Holds total amount
Total_Paid Numeric(18,0) Holds paid amount
Refund Numeric(18,0) Holds refund amount
3) Registration Transaction Table:-3) Registration Transaction Table:-
Field Name Data Type Description
Regi_ID Numeric(18,0) Holds registration id
Regi_Date nvarchar (50) Holds registration date
Profession nvarchar (50) Holds profession
Address nvarchar (50) Holds address
Name1 nvarchar (50) Holds name of witness1
53
Builder and Developer 2015
Address1 nvarchar (50) Holds address of witness1
Profession1 nvarchar (50) Holds profession of witness1
NAMING CONVENTIONS USED
Control Name Naming Convention Used
TextBox Txt
Combobox cmb
Button Btn
Label Lbl
DataGridView Dgv
CheckBoxes Ch
DateTimePicker Dtp
54
Builder and Developer 2015
PROGRAM DESCRIPTION
1. Building Management Subsystem
This subsystem consists of handling all the details of buildings.
This includes:
- Maintaining records of buildings.
- Time to time updating their records.
2. Flat Management Subsystem
This subsystem consists of handling all the work associated with respect to
flats of buildings.
This includes:
-Maintaining records of flats.
-Time to time updating their records.
3. Customer Management Subsystem
55
Builder and Developer 2015
This subsystem consists of handling all the work associated with respect to
customer.
This includes:
-Maintaining records of customer,
-Time to time updating their records.
4. Booking Management Subsystem
This subsystem consists of handling all the work associated with respect to
display booking information of customer.
This includes:
-Marinating records of booking.
5. Payment Management Subsystem
This subsystem consists of handling all the work associated with respect to
payment of the flats.
This includes:
-Marinating records of payment done by customer
6. Cancellation Management Subsystem
This subsystem consists of handling all the work associated with respect to
cancellation of booking of the flats.
This includes:
-Marinating records of booking cancellation done by customer.
7. Report Management Subsystem
This subsystem consists of maintain and generating all the reports (monthly
or annually).
The report list includes:
56
Builder and Developer 2015
 Saving ReportSaving Report
 Account ReportAccount Report
 Loan ReportLoan Report
 Loan Payment SlipLoan Payment Slip
 Regular Payment SlipRegular Payment Slip
FORM DESCRIPTIONFORM DESCRIPTION
Login:
txtuser This textbox is used to take input of username from the
user
txtpassword This textbox is used to take input of password from the
user
btnsign This button is used to login into the system
btnreset This button is used to reset the password field.
btnrcpawd This button is used to change the password.
Building:
57
Builder and Developer 2015
txtbuilid This textbox is display building Id
txtbuilname This textbox is used to take name of building
txtlocation This textbox is used to take location of building
btnsave This button is used to save details of building
btnsearch This button is used to search the details of building
btnupdate This button is used to update the details of building
btnexit This button is used to exit the building details window
Customer:
txtcustid This textbox is used to take customer id.
tctcustname This textbox is used to take customer name.
lblvalidation This label is used to display the validation message
txtprofession This textbox is used to take profession of customer..
txtaddress This textbox is used to take address of customer.
txtcontact This textbox is used to take contact.
txtannincome This textbox is used to take annual income of customer.
btnadd This button is used to add the customer details.
btnsave This button is used to save details of customer.
btnsearch This button is used to search the current building details.
btnupdate This button is used to update the existing building details.
Flat:
txtflatid This textbox is used to take flat id.
58
Builder and Developer 2015
txtbuil_name This textbox is used to take building name.
txtwing This textbox is used to take wing name.
txttypeofflat This textbox is used to take type of flat.
txtarea This textbox is used to take area of flat.
txtrate This textbox is used to take rate of flat.
txttamnt This textbox is used to take total amount of flat.
btnsearch This button is used to search flat details.
btnexit This button is used to exit the currently opened
window.
Booking:
Txtcustid This textbox is used to take customer id.
tctcustname This textbox is used to take customer name.
lblvalidation This label is used to display the validation message
txtprofession This textbox is used to take profession of customer..
txtaddress This textbox is used to take address of customer.
dtpbookdate This datetimepicker is used to display the booking date.
txtbookid This textbox is used to take booking id.
txtrgiid This textbox is used to display the registration Id.
dtpregidate This datetimepicker is used to display the registration date.
txttotal_Amnt This textbox is used to take total amount.
txtbookamnt This textbox is used to take booking amount.
txtgtotal This textbox is used to take grand total amount.
btnadd This button is used to add the booking details.
59
Builder and Developer 2015
btnsave This button is used to save details of customer.
btnsearch This button is used to search the details of customer.
btnupdate This button is used to update the existing details of
booking.
btnexit This button is used to exit the current form window.
Payment:
cmbtpayid This combobox is used to take payment id.
txtcustname This textbox is used to take customer name.
cmbcustid This combobox is used to take customer id.
dtpbookdate This datetimepicker is used to display the booking date.
dtppaydate This datetimepicker is used to display the payment date.
Txttotalamnt This textbox is used to take total amount of flat.
txtamnt_paid This textbox is used to take paid amount.
txtamntbal This textbox is used to take balance amount.
btnsave This button is used to save details of customer.
btnsearch This button is used to search the current payment details.
btnupdate This button is used to update the existing payment details.
btnexit This button is used to exit the window.
Booking Cancellation:
txtcustid This textbox is used to take customer id.
tctcustname This textbox is used to take customer name.
txtcancelid This textbox is used to take cancellation id.
60
Builder and Developer 2015
dtpbookdate This datetimepicker is used to display the booking date.
txtflatid This textbox is used to take flat id.
dtpcanceldate This datetimepicker is used to display the cancellation date.
txtrefund This textbox is used to take refund.
btnadd This button is used to add the booking cancellation details.
btnsave This button is used to save details of customer.
btnsearch This button is used to search the details of customer.
btnupdate This button is used to update the existing details of booking
cancellation.
btnexit This button is used to exit the current form window.
Registration:
txtcustid This textbox is used to take customer id.
tctcustname This textbox is used to take customer name.
txtprofession This textbox is used to take profession of customer..
txtaddress This textbox is used to take address of customer.
dtpbookdate This datetimepicker is used to display the booking date.
dtpregidate This datetimepicker is used to display the registration date.
txttotal_Amnt This textbox is used to take total amount.
txtamnt_paid This textbox is used to take paid amount.
txtbal This textbox is used to take balance amount.
btnadd This button is used to add the booking details.
btnsave This button is used to save details of customer.
btnsearch This button is used to search the details of customer.
btnupdate This button is used to update the existing details of
booking.
61
Builder and Developer 2015
btnexit This button is used to exit the current form window.
txtname1 This textbox is used to take witness name1.
txtaddress1 This textbox is used to take witness address1.
txtprofession1 This textbox is used to take witness profession1.
txtname2 This textbox is used to take witness name2.
txtaddress2 This textbox is used to take witness address2.
txtprofession2 This textbox is used to take witness profession2.
Validation
Login:
rdbtn Must select the appropriate user.
txtpassword This textbox should not be left empty
Customer Details:
txtcust_id It should be auto generated
txtname It should not be empty and only takes characters.
txtoff_address The textbox should take only characters,
txtxtcontactno It should be equal to 10 digits
txtage The age should be in between 21-50.
Enquiry Registration Details:
62
Builder and Developer 2015
txtcl_id It should be auto generated
txtname It should not be empty and only takes characters.
txtxtcontactno It should be equal to 10 digits
txtemail it should not be empty
Payment Details:
txtpay_id It should be auto generated
txtcust_id It should not be empty.
txtcustname It should not be empty and only takes characters.
dtpbookdate It should not be empty and select date from date
time picker.
dtpregdate It should not be empty.
txttotal_amnt It should not be empty.
txtamnt_bal It should not be empty.
txtbank It should not be empty.
txtcheq_no It should not be empty.
Cancellation Details:
txtcance_id It should be auto generated
dtpbookdate It should not be empty.
dtpcancelkdate It should not be empty.
63
Builder and Developer 2015
txtamnt_paid It should not be empty.
txtrefund It should not be empty.
CODING
frmsplash.vb
Public Class frmsplash
Dim a As Integer = 0
Private Sub frmsplash_Load(ByVal sender As System.Object, ByVal e As
System.EventArgs) Handles MyBase.Load
Timer1.Enabled = True
End Sub
Private Sub Timer1_Tick(ByVal sender As System.Object, ByVal e As
System.EventArgs) Handles Timer1.Tick
a = a + 1
ProgressBar1.Value = a
If ProgressBar1.Value = 10 Then
lblcount.Text = "10%"
End If
If ProgressBar1.Value = 20 Then
lblcount.Text = "20%"
End If
If ProgressBar1.Value = 30 Then
lblcount.Text = "30%"
End If
If ProgressBar1.Value = 40 Then
lblcount.Text = "40%"
End If
If ProgressBar1.Value = 50 Then
lblcount.Text = "50%"
End If
If ProgressBar1.Value = 60 Then
lblcount.Text = "60%"
End If
If ProgressBar1.Value = 70 Then
lblcount.Text = "70%"
End If
If ProgressBar1.Value = 80 Then
lblcount.Text = "80%"
End If
If ProgressBar1.Value = 90 Then
lblcount.Text = "90%"
64
Builder and Developer 2015
End If
If ProgressBar1.Value = 100 Then
lblcount.Text = "100%"
Timer1.Stop()
a = 0
Timer1.Enabled = False
Dim m As New frmmdi
m.Show()
Me.Hide()
End If
End Sub
End Class
frmlogin.vb
Imports System.Data.SqlClient
Public Class login
Dim n As Integer = 0
Dim con As New SqlConnection("Data Source=BSC-13SQLEXPRESS;
Initial Catalog=bookingdatabase;Integrated Security=True")
Dim cmd As SqlCommand
Dim dr As SqlDataReader
Private Sub btnlogin_Click(ByVal sender As System.Object, ByVal e As
System.EventArgs) Handles btnlogin.Click
Try
If con.State = ConnectionState.Closed Then
con.Open()
End If
cmd = New SqlCommand("select * from tbllogin", con)
dr = cmd.ExecuteReader()
While dr.Read
If dr(0).ToString() = txtusername.Text And dr(1).ToString() = txtpassword.Text Then
MsgBox("You have Login Successfully...")
frmsplash.Show()
Me.Hide()
Exit Sub
Else
MsgBox("Login denied...Please Try Again")
n = n + 1
txtusername.Text = ""
txtpassword.Text = ""
txtusername.Focus()
End If
If n = 3 Then
MsgBox("Better try next time...")
End If
End While
con.Close()
Catch ex As Exception
65
Builder and Developer 2015
MsgBox(ex.ToString)
End Try
Me.Show()
End Sub
Private Sub btncancel_Click(ByVal sender As System.Object, ByVal e As
System.EventArgs) Handles btncancel.Click
Me.Close()
End Sub
Private Sub btnreset_Click(ByVal sender As System.Object, ByVal e As
System.EventArgs) Handles btnreset.Click
txtusername.Text = ""
txtpassword.Text = ""
txtusername.Focus()
End Sub
Private Sub Button1_Click(ByVal sender As System.Object, ByVal e As
System.EventArgs) Handles Button1.Click
Me.Hide()
frmchangrpwd.Show()
End Sub
End Class
frmmdi.vb
Imports System.Windows.Forms
Public Class frmmdi
Private Sub BuildingToolStripMenuItem_Click(ByVal sender As System.Object,
ByVal e As System.EventArgs) Handles BuildingToolStripMenuItem.Click
frmbuilding_details.MdiParent = Me
frmbuilding_details.Show()
End Sub
Private Sub CustomerToolStripMenuItem_Click(ByVal sender As System.Object,
ByVal e As System.EventArgs) Handles CustomerToolStripMenuItem.Click
frmcustomer.MdiParent = Me
frmcustomer.Show()
End Sub
Private Sub FlatToolStripMenuItem_Click(ByVal sender As System.Object,
ByVal e As System.EventArgs) Handles FlatToolStripMenuItem.Click
frmflat_details.MdiParent = Me
frmflat_details.Show()
End Sub
Private Sub EnquiryRegistrationToolStripMenuItem_Click(ByVal sender
As System.Object, ByVal e As System.EventArgs)
Handles EnquiryRegistrationToolStripMenuItem.Click
frmenq_registration.MdiParent = Me
frmenq_registration.Show()
End Sub
Private Sub BookingToolStripMenuItem_Click(ByVal sender As System.Object,
ByVal e As System.EventArgs) Handles BookingToolStripMenuItem.Click
frmbooking_info.MdiParent = Me
66
Builder and Developer 2015
frmbooking_info.Show()
End Sub
Private Sub PaymentToolStripMenuItem_Click(ByVal sender As System.Object,
ByVal e As System.EventArgs) Handles PaymentToolStripMenuItem.Click
frmpayment.MdiParent = Me
frmpayment.Show()
End Sub
Private Sub BookingCancellationToolStripMenuItem_Click(ByVal sender
As System.Object, ByVal e As System.EventArgs)
Handles BookingCancellationToolStripMenuItem.Click
frmbooking_cancellation.MdiParent = Me
frmbooking_cancellation.Show()
End Sub
Private Sub RegistrationToolStripMenuItem_Click(ByVal sender As System.Object,
ByVal e As System.EventArgs) Handles RegistrationToolStripMenuItem.Click
frmregistration.MdiParent = Me
frmregistration.Show()
End Sub
Private Sub PaymentToolStripMenuItem1_Click(ByVal sender As System.Object,
ByVal e As System.EventArgs) Handles PaymentToolStripMenuItem1.Click
ReportPayment.MdiParent = Me
ReportPayment.Show()
End Sub
Private Sub BookingInformationToolStripMenuItem_Click(ByVal sender As
System.Object, ByVal e As System.EventArgs) Handles
BookingInformationToolStripMenuItem.Click
rptBooking.MdiParent = Me
rptBooking.Show()
End Sub
Private Sub BookingCancellationToolStripMenuItem1_Click(ByVal sender As
System.Object, ByVal e As System.EventArgs) Handles
BookingCancellationToolStripMenuItem1.Click
ReportBookCancellation.MdiParent = Me
ReportBookCancellation.Show()
End Sub
Private Sub FlatInformationToolStripMenuItem_Click(ByVal sender As System.Object,
ByVal e As System.EventArgs) Handles FlatInformationToolStripMenuItem.Click
rptflat.MdiParent = Me
rptflat.Show()
End Sub
Private Sub RegistrationInformationToolStripMenuItem_Click(ByVal sender As
System.Object, ByVal e As System.EventArgs) Handles
RegistrationInformationToolStripMenuItem.Click
rptRegistration.MdiParent = Me
rptRegistration.Show()
End Sub
End Class
67
Builder and Developer 2015
Module1.vb
Imports System.Data.SqlClient
Module Module1
Public con As SqlConnection
Public Sub connection()
Source=D:UMFH1214642librarydatabaselibrary.mdb")
con = New SqlConnection("Data Source=BSC-13SQLEXPRESS;
Initial Catalog=bookingdatabase;Integrated Security=True")
End Sub
Public Function chkChar(ByVal a As Integer) As Integer
If a >= 97 And a <= 123 Or a >= 65 And a <= 90 Or a = 8 Then
Return a
Else
Return 0
End If
End Function
Public Function chkInt(ByVal a As Integer) As Integer
If a >= 48 And a <= 57 Or a = 8 Then
Return a
Else
Return 0
End If
End Function
Public Function chkSpChar(ByVal a As Integer) As Integer
If a >= 97 And a <= 123 Or a >= 65 And a <= 90 Or a >= 48 And a <= 57 Or a = 8 Or
a = 32 Or a = 45 Or a = 44 Or a = 40 Or a = 41 Then
Return a
Else
Return 0
End If
End Function
Public Function chkCharInt(ByVal a As Integer) As Integer
If a >= 97 And a <= 123 Or a >= 65 And a <= 90 Or a >= 48 And a <= 57 Or a = 8 Then
Return a
Else
Return 0
End If
End Function
End Module
frmcustomer_details.vb
Imports System.Data.SqlClient
Public Class frmcustomer
68
Builder and Developer 2015
Dim con As SqlConnection
Dim cmd As SqlCommand
Dim da As SqlDataAdapter
Dim ds As DataSet
Dim dv As DataView
Dim rowcount As Integer = 0
Dim i As Integer
Dim cust_id As Integer
Private Sub setCon(ByRef strsql As String)
Try
con = New SqlConnection("Data Source=BSC-13SQLEXPRESS;
Initial Catalog=bookingdatabase;Integrated Security=True")
Module1.connection()
da = New SqlDataAdapter(strsql, Module1.con)
ds = New DataSet
da.Fill(ds, "cust")
dv = New DataView(ds.Tables("cust"))
Catch ex As Exception
MsgBox(ex.ToString)
End Try
End Sub
Private Sub setFields(ByVal value As Boolean)
btnadd.Enabled = value
btnUpdate.Enabled = value
btnDelete.Enabled = value
btnExit.Enabled = value
btnclear.Enabled = value
End Sub
Private Sub setTextfields(ByVal value As Boolean)
txtname.Enabled = value
txtage.Enabled = value
txtprofession.Enabled = value
txtaincome.Enabled = value
txtcon_no.Enabled = value
txtoffadd.Enabled = value
End Sub
Private Sub clearFields()
txtid.Text = ""
txtname.Text = ""
txtoffadd.Text = ""
txtcon_no.Text = ""
txtprofession.Text = ""
txtage.Text = ""
txtaincome.Text = ""
End Sub
Private Sub BindFields()
txtid.DataBindings.Clear()
69
Builder and Developer 2015
txtname.DataBindings.Clear()
txtoffadd.DataBindings.Clear()
txtcon_no.DataBindings.Clear()
txtage.DataBindings.Clear()
txtprofession.DataBindings.Clear()
txtaincome.DataBindings.Clear()
txtid.DataBindings.Add("text", dv, "Cust_ID")
txtname.DataBindings.Add("text", dv, "Cust_Name")
txtoffadd.DataBindings.Add("text", dv, "Off_Address")
txtcon_no.DataBindings.Add("text", dv, "ContactNo")
txtprofession.DataBindings.Add("text", dv, "Profession")
txtage.DataBindings.Add("text", dv, "Age")
txtaincome.DataBindings.Add("text", dv, "Anu_Income")
End Sub
Private Sub setInfotoform()
Call setCon("Select * from customer_details")
BindFields()
Me.BindingContext(dv).Position = 0
End Sub
Private Function key_autogenerate()
Me.BindingContext(dv).Position = Me.BindingContext(dv).Count - 1
Return CInt(Me.BindingContext(dv).Current("Cust_ID") + 1)
End Function
Public Sub data()
Try
If Module1.con.State = ConnectionState.Closed Then
Module1.con.Open()
End If
Dim str As String = "select * from customer_details"
Dim cmd As New SqlCommand(str, Module1.con)
Dim p As New SqlDataAdapter(cmd)
Dim ds1 As New DataSet
p.Fill(ds1)
dgv.DataSource = ds1.Tables(0)
dgv.Update()
dgv.Refresh()
Module1.con.Close()
Catch ex As Exception
MsgBox(ex.ToString())
End Try
End Sub
Private Sub customer_Load(ByVal sender As System.Object, ByVal e
As System.EventArgs) Handles MyBase.Load
Call setInfotoform()
setTextfields(False)
Call data()
End Sub
Private Sub btnadd_Click(ByVal sender As System.Object, ByVal e
As System.EventArgs) Handles btnadd.Click
70
Builder and Developer 2015
If btnadd.Text = "Add" Then
Call setFields(False)
btnadd.Enabled = True
btnExit.Enabled = True
btnadd.Text = "Save"
btnExit.Text = "Cancel"
cust_id = key_autogenerate()
Call clearFields()
setTextfields(True)
txtid.Text = cust_id
ElseIf btnadd.Text = "Save" Then
Try
If txtname.Text = "" And txtoffadd.Text = "" And txtcon_no.Text = ""
And txtage.Text = "" And txtaincome.Text = "" And txtprofession.Text = ""
Then
MsgBox("Please fill all the fields")
ElseIf txtname.Text = "" Then
MsgBox("Please enter First Name upto 20 characters")
txtname.Focus()
ElseIf txtoffadd.Text = "" Then
MsgBox("Please enter Address upto 100 characters")
txtoffadd.Focus()
ElseIf txtcon_no.Text = "" Then
MsgBox("Please enter Contact No upto 12 digits")
txtcon_no.Focus()
ElseIf txtage.Text = "" Then
MsgBox("Please enter proper age.")
txtage.Focus()
ElseIf txtaincome.Text = "" Then
MsgBox("Please enter Contact No upto 12 digits")
txtaincome.Focus()
ElseIf txtprofession.Text = "" Then
MsgBox("Please enter your profession name")
txtprofession.Focus()
ElseIf Val(txtage.Text) < 25 Or Val(txtage.Text) > 50 Then
MsgBox("Please enter the age between 25 to 50")
ElseIf txtaincome.Text = "" Then
MsgBox("The Income should be greater than 20000")
Else
btnadd.Text = "Add"
btnExit.Text = "Exit"
Module1.con.Open()
cmd = New SqlCommand
cmd.Connection = Module1.con
cmd.CommandText = "insert into
customer_details(Cust_ID,Cust_Name,Off_Address,ContactNo,Profession,Age,Anu_Inco
me) values(" & txtid.Text & ",'" & txtname.Text & "','" & txtoffadd.Text & "'," &
71
Builder and Developer 2015
txtcon_no.Text & ",'" & txtprofession.Text & " '," & txtage.Text & "," & txtaincome.Text
& ")"
i = cmd.ExecuteNonQuery
MsgBox(i & "record inserted")
Module1.con.Close()
Call data()
setFields(True)
setTextfields(False)
End If
Catch ex As Exception
MsgBox(ex.ToString)
End Try
End If
End Sub
Private Sub btnDelete_Click(ByVal sender As System.Object, ByVal e As
System.EventArgs) Handles btnDelete.Click
Try
Module1.con.Open()
cmd = New SqlCommand
cmd.Connection = Module1.con
cmd.CommandText = "Delete from customer_details where
Cust_ID=" & txtid.Text & ""
i = cmd.ExecuteNonQuery()
MsgBox(i & "Record Deleted")
Module1.con.Close()
Call data()
setFields(True)
Catch ex As Exception
MsgBox(ex.ToString())
End Try
End Sub
Private Sub btnUpdate_Click(ByVal sender As System.Object, ByVal e
As System.EventArgs) Handles btnUpdate.Click
If btnUpdate.Text = "Edit" Then
Call setFields(False)
btnUpdate.Enabled = True
btnExit.Enabled = True
btnUpdate.Text = "Update"
btnExit.Text = "Cancel"
setTextfields(True)
ElseIf btnUpdate.Text = "Update" Then
btnUpdate.Text = "Edit"
btnExit.Text = "Exit"
Try
Module1.con.Open()
cmd = New SqlCommand
cmd.Connection = Module1.con
cmd.CommandText = "update customer_details set Cust_Name='" &
txtname.Text & "',Off_Address='" & txtoffadd.Text & "',ContactNo =" & txtcon_no.Text
72
Builder and Developer 2015
& ",Profession ='" & txtprofession.Text & "',Age =" & txtage.Text & ",Anu_Income =" &
txtaincome.Text & " where Cust_ID=" & txtid.Text & ""
i = cmd.ExecuteNonQuery
MsgBox(i & "Record Updated")
Module1.con.Close()
Call data()
setFields(True)
setTextfields(False)
Catch ex As Exception
MsgBox(ex.ToString())
End Try
End If
End Sub
Private Sub btnExit_Click(ByVal sender As System.Object, ByVal e
As System.EventArgs) Handles btnExit.Click
If btnExit.Text = "Exit" Then
End
ElseIf btnExit.Text = "Cancel" Then
btnadd.Text = "Add"
btnExit.Text = "Exit"
clearFields()
setFields(True)
setTextfields(False)
End If
End Sub
Private Sub btnclear_Click(ByVal sender As System.Object, ByVal e
As System.EventArgs) Handles btnclear.Click
clearFields()
End Sub
Private Sub txtname_KeyPress(ByVal sender As Object, ByVal e
As System.Windows.Forms.KeyPressEventArgs) Handles txtname.KeyPress,
txtname.KeyPress
e.KeyChar = Chr(chkChar(Asc(e.KeyChar)))
End Sub
Private Sub txtaddress_KeyPress(ByVal sender As Object, ByVal e
As System.Windows.Forms.KeyPressEventArgs) Handles txtoffadd.KeyPress
e.KeyChar = Chr(chkChar(Asc(e.KeyChar)))
End Sub
Private Sub txtcon_no_KeyPress(ByVal sender As Object, ByVal e
As System.Windows.Forms.KeyPressEventArgs) Handles txtcon_no.KeyPress
e.KeyChar = Chr(chkInt(Asc(e.KeyChar)))
End Sub
Private Sub txtage_KeyPress(ByVal sender As Object, ByVal e
As System.Windows.Forms.KeyPressEventArgs) Handles txtage.KeyPress
e.KeyChar = Chr(chkInt(Asc(e.KeyChar)))
End Sub
Private Sub btnFirst_Click(ByVal sender As System.Object, ByVal e
As System.EventArgs) Handles btnFirst.Click
Me.BindingContext(dv).Position = 0
73
Builder and Developer 2015
rowcount = 0
End Sub
Private Sub btnPrevious_Click(ByVal sender As System.Object, ByVal e
As System.EventArgs) Handles btnPrevious.Click
rowcount = rowcount - 1
Me.BindingContext(dv).Position = Me.BindingContext(dv).Position - 1
If rowcount < 0 Then
MsgBox("First Record")
rowcount = 0
End If
End Sub
Private Sub btnNext_Click(ByVal sender As System.Object, ByVal e
As System.EventArgs) Handles btnNext.Click
rowcount = rowcount + 1
Me.BindingContext(dv).Position = Me.BindingContext(dv).Position + 1
If rowcount = ds.Tables(0).Rows.Count Then
MsgBox("Last Record")
rowcount = rowcount - 1
End If
End Sub
Private Sub btnLast_Click(ByVal sender As System.Object, ByVal e
As System.EventArgs) Handles btnLast.Click
BindFields()
Me.BindingContext(dv).Position = Me.BindingContext(dv).Count - 1
rowcount = ds.Tables(0).Rows.Count - 1
End Sub
Private Sub txtprofession_KeyPress(ByVal sender As Object, ByVal e
As System.Windows.Forms.KeyPressEventArgs) Handles txtprofession.KeyPress
e.KeyChar = Chr(chkChar(Asc(e.KeyChar)))
End Sub
End Class
frmflat_Details.vb
Imports System.Data.SqlClient
Public Class frmflat_details
Dim con As SqlConnection
Dim cmd As SqlCommand
Dim da As SqlDataAdapter
Dim ds As DataSet
Dim dv As DataView
Dim dr As SqlDataReader
Dim rowcount As Integer = 0
Dim i As Integer
Dim flat_id As Integer
Private Sub setCon(ByRef strsql As String)
Try
con = New SqlConnection("Data Source=BSC-13SQLEXPRESS;
74
Builder and Developer 2015
Initial Catalog=bookingdatabase;Integrated Security=True")
Module1.connection()
da = New SqlDataAdapter(strsql, Module1.con)
ds = New DataSet
da.Fill(ds, "flat")
dv = New DataView(ds.Tables("flat"))
Catch ex As Exception
MsgBox(ex.ToString)
End Try
End Sub
Private Sub setFields(ByVal value As Boolean)
btnsearch.Enabled = value
btnadd.Enabled = value
btnUpdate.Enabled = value
btnDelete.Enabled = value
btnExit.Enabled = value
btnclear.Enabled = value
End Sub
Private Sub setTextfields(ByVal value As Boolean)
txtbook_name.Enabled = value
cmbwing.Enabled = value
cmbflat_no.Enabled = value
cmbfloor.Enabled = value
cmbtype_of_flat.Enabled = value
txtarea.Enabled = value
txtrate.Enabled = value
txttotal_amnt.Enabled = value
End Sub
Private Sub clearFields()
txtflat_id.Text = ""
txtbook_name.Text = ""
cmbwing.Text = ""
cmbflat_no.Text = ""
cmbfloor.Text = ""
cmbtype_of_flat.Text = ""
txtarea.Text = ""
txtrate.Text = ""
txttotal_amnt.Text = ""
End Sub
Private Sub BindFields()
txtflat_id.DataBindings.Clear()
txtbook_name.DataBindings.Clear()
cmbwing.DataBindings.Clear()
cmbflat_no.DataBindings.Clear()
cmbfloor.DataBindings.Clear()
cmbtype_of_flat.DataBindings.Clear()
txtarea.DataBindings.Clear()
txtrate.DataBindings.Clear()
txttotal_amnt.DataBindings.Clear()
75
Builder and Developer 2015
txtflat_id.DataBindings.Add("text", dv, "Flat_ID")
txtbook_name.DataBindings.Add("text", dv, "Booking_Name")
cmbwing.DataBindings.Add("text", dv, "Wing")
cmbflat_no.DataBindings.Add("text", dv, "Flat_No")
cmbfloor.DataBindings.Add("text", dv, "Floor")
cmbtype_of_flat.DataBindings.Add("text", dv, "Type_Of_Flat")
txtarea.DataBindings.Add("text", dv, "Area")
txtrate.DataBindings.Add("text", dv, "Rate")
txttotal_amnt.DataBindings.Add("text", dv, "Total_Amount")
End Sub
Private Sub setInfotoform()
Call setCon("Select * from tblflat_details")
BindFields()
Me.BindingContext(dv).Position = 0
End Sub
Private Function key_autogenerate()
Me.BindingContext(dv).Position = Me.BindingContext(dv).Count - 1
Return CInt(Me.BindingContext(dv).Current("Flat_ID") + 1)
End Function
Public Sub data()
Try
If Module1.con.State = ConnectionState.Closed Then
Module1.con.Open()
End If
Dim str As String = "select * from tblflat_details"
Dim cmd As New SqlCommand(str, Module1.con)
Dim p As New SqlDataAdapter(cmd)
Dim ds1 As New DataSet
p.Fill(ds1)
dgv.DataSource = ds1.Tables(0)
dgv.Update()
dgv.Refresh()
Module1.con.Close()
Catch ex As Exception
MsgBox(ex.ToString())
End Try
End Sub
Private Sub flat_details_Load(ByVal sender As System.Object, ByVal e
As System.EventArgs) Handles MyBase.Load
Call setInfotoform()
setTextfields(False)
Call data()
Try
cmd = New SqlCommand("select Flat_ID from tblflat_details", Module1.con)
Module1.con.Open()
dr = cmd.ExecuteReader
While dr.Read
cmbsearch.Items.Add(dr(0).ToString())
End While
76
Builder and Developer 2015
dr.Close()
Module1.con.Close()
Catch ex As Exception
End Try
End Sub
Private Sub btnadd_Click(ByVal sender As System.Object, ByVal e
As System.EventArgs) Handles btnadd.Click
If btnadd.Text = "Add" Then
Call setFields(False)
btnadd.Enabled = True
btnExit.Enabled = True
btnadd.Text = "Save"
btnExit.Text = "Cancel"
flat_id = key_autogenerate()
Call clearFields()
setTextfields(True)
txtflat_id.Text = flat_id
ElseIf btnadd.Text = "Save" Then
Try
If txtbook_name.Text = "" And cmbwing.Text = "" And cmbflat_no.Text = ""
And cmbfloor.Text = "" And cmbtype_of_flat.Text = "" And txtarea.Text = "" And
txtrate.Text = "" And txttotal_amnt.Text = "" Then
MsgBox("Please fill all the fields")
ElseIf txtbook_name.Text = "" Then
MsgBox("Please enter booking name")
txtbook_name.Focus()
ElseIf cmbwing.Text = "" Then
MsgBox("Please enter the correct wing name")
cmbwing.Focus()
ElseIf cmbflat_no.Text = "" Then
MsgBox("Please enter flat no according you")
cmbflat_no.Focus()
ElseIf cmbfloor.Text = "" Then
MsgBox("Please enter the floor no.")
cmbfloor.Focus()
ElseIf cmbtype_of_flat.Text = "" Then
MsgBox("Please enter the type of flat according to you")
cmbtype_of_flat.Focus()
ElseIf txtarea.Text = "" Then
MsgBox("Please enter area")
txtarea.Focus()
ElseIf txtrate.Text = "" Then
MsgBox("Please enter rate of flat")
ElseIf txttotal_amnt.Text = "" Then
MsgBox("Please enter total amount of flat")
Else
btnadd.Text = "Add"
btnExit.Text = "Exit"
Module1.con.Open()
77
Builder and Developer 2015
cmd = New SqlCommand
cmd.Connection = Module1.con
cmd.CommandText = "insert into
tblflat_details(Flat_ID,Booking_Name,Wing,Flat_No,Floor,Type_Of_Flat,Area,Rate,Total
_Amount) values(" & txtflat_id.Text & ",'" & txtbook_name.Text & "','" & cmbwing.Text
& "'," & cmbflat_no.Text & ",'" & cmbfloor.Text & "','" & cmbtype_of_flat.Text & "'," &
txtarea.Text & ", " & txtrate.Text & "," & txttotal_amnt.Text & ")"
i = cmd.ExecuteNonQuery
MsgBox(i & "record inserted")
setFields(True)
setTextfields(False)
End If
Catch ex As Exception
MsgBox(ex.ToString)
Module1.con.Close()
Call data()
End Try
End If
End Sub
Private Sub btnDelete_Click(ByVal sender As System.Object, ByVal e
As System.EventArgs) Handles btnDelete.Click
Try
If Module1.con.State = ConnectionState.Closed Then
Module1.con.Open()
End If
cmd = New SqlCommand
cmd.Connection = Module1.con
cmd.CommandText = "Delete from tblflat_details where Flat_ID="
& txtflat_id.Text & ""
i = cmd.ExecuteNonQuery()
MsgBox(i & "Record Deleted")
setFields(True)
Catch ex As Exception
MsgBox(ex.ToString())
Module1.con.Close()
Call data()
End Try
End Sub
Private Sub btnUpdate_Click(ByVal sender As System.Object, ByVal e
As System.EventArgs) Handles btnUpdate.Click
If btnUpdate.Text = "Edit" Then
Call setFields(False)
btnUpdate.Enabled = True
btnExit.Enabled = True
btnUpdate.Text = "Update"
btnExit.Text = "Cancel"
setTextfields(True)
ElseIf btnUpdate.Text = "Update" Then
btnUpdate.Text = "Edit"
78
Builder and Developer 2015
btnExit.Text = "Exit"
Try
Module1.con.Open()
cmd = New SqlCommand
cmd.Connection = Module1.con
cmd.CommandText = "update tblflat_details set Booking_Name= '" &
txtbook_name.Text & "',Wing ='" & cmbwing.Text & "',Flat_No =" & cmbflat_no.Text &
",Floor ='" & cmbfloor.Text & "',Type_Of_Flat ='" & cmbtype_of_flat.Text & "',Area=" &
txtarea.Text & ",Rate=" & txtrate.Text & ",Total_Amount=" & txttotal_amnt.Text & "
where Flat_ID=" & txtflat_id.Text & ""
i = cmd.ExecuteNonQuery
MsgBox(i & "Record Updated")
setFields(True)
setTextfields(False)
Catch ex As Exception
MsgBox(ex.ToString())
Module1.con.Close()
Call data()
End Try
End If
End Sub
Private Sub btnExit_Click(ByVal sender As System.Object, ByVal e
As System.EventArgs) Handles btnExit.Click
If btnExit.Text = "Exit" Then
End
ElseIf btnExit.Text = "Cancel" Then
btnadd.Text = "Add"
btnExit.Text = "Exit"
clearFields()
setFields(True)
setTextfields(False)
End If
End Sub
Private Sub btnFirst_Click(ByVal sender As System.Object, ByVal e
As System.EventArgs)
Me.BindingContext(dv).Position = 0
rowcount = 0
End Sub
Private Sub btnPrevious_Click_1(ByVal sender As System.Object, ByVal e
As System.EventArgs)
rowcount = rowcount - 1
Me.BindingContext(dv).Position = Me.BindingContext(dv).Position - 1
If rowcount < 0 Then
MsgBox("First Record")
rowcount = 0
End If
End Sub
Private Sub btnNext_Click_1(ByVal sender As System.Object, ByVal e
As System.EventArgs)
79
Builder and Developer 2015
rowcount = rowcount + 1
Me.BindingContext(dv).Position = Me.BindingContext(dv).Position + 1
If rowcount = ds.Tables(0).Rows.Count Then
MsgBox("Last Record")
rowcount = rowcount - 1
End If
End Sub
Private Sub btnLast_Click_1(ByVal sender As System.Object, ByVal e
As System.EventArgs)
Me.BindingContext(dv).Position = Me.BindingContext(dv).Count - 1
rowcount = ds.Tables(0).Rows.Count - 1
End Sub
Private Sub btnclear_Click(ByVal sender As System.Object, ByVal e
As System.EventArgs) Handles btnclear.Click
clearFields()
End Sub
Private Sub btnsearch_Click(ByVal sender As System.Object, ByVal e
As System.EventArgs) Handles btnsearch.Click
Try
con.Open()
cmd = New SqlCommand
cmd.Connection = con
cmd.CommandType = CommandType.Text
If cmbsearch.Text <> "" Then
cmd.CommandText = "select * from tblflat_details where Flat_ID="
& cmbsearch.Text & ""
dr = cmd.ExecuteReader()
dr.Read()
txtflat_id.Text = dr("Flat_ID")
txtbook_name.Text = dr("Booking_Name")
cmbwing.Text = dr("Wing")
cmbflat_no.Text = dr("Flat_No")
cmbfloor.Text = dr("Floor")
cmbtype_of_flat.Text = dr("Type_Of_Flat")
txtarea.Text = dr("Area")
txtrate.Text = dr("Rate")
txttotal_amnt.Text = dr("Total_Amount")
con.Close()
Else
MsgBox("Pls Enter the Id to be viewed")
End If
Catch ex As Exception
MsgBox(ex.ToString())
End Try
con.Close()
End Sub
Private Sub btnFirst_Click_1(ByVal sender As System.Object, ByVal e
As System.EventArgs) Handles btnFirst.Click
Me.BindingContext(dv).Position = 0
80
Builder and Developer 2015
rowcount = 0
End Sub
Private Sub btnPrevious_Click(ByVal sender As System.Object, ByVal e
As System.EventArgs) Handles btnPrevious.Click
rowcount = rowcount - 1
Me.BindingContext(dv).Position = Me.BindingContext(dv).Position - 1
If rowcount < 0 Then
MsgBox("First Record")
rowcount = 0
End If
End Sub
Private Sub btnNext_Click(ByVal sender As System.Object, ByVal e
As System.EventArgs) Handles btnNext.Click
rowcount = rowcount + 1
Me.BindingContext(dv).Position = Me.BindingContext(dv).Position + 1
If rowcount = ds.Tables(0).Rows.Count Then
MsgBox("Last Record")
rowcount = rowcount - 1
End If
End Sub
Private Sub btnLast_Click(ByVal sender As System.Object, ByVal e
As System.EventArgs) Handles btnLast.Click
BindFields()
Me.BindingContext(dv).Position = Me.BindingContext(dv).Count - 1
rowcount = ds.Tables(0).Rows.Count - 1
End Sub
Private Sub txtflat_id_KeyPress(ByVal sender As Object, ByVal e
As System.Windows.Forms.KeyPressEventArgs) Handles txtflat_id.KeyPress
e.KeyChar = Chr(chkInt(Asc(e.KeyChar)))
End Sub
Private Sub txtrate_KeyPress(ByVal sender As Object, ByVal e
As System.Windows.Forms.KeyPressEventArgs) Handles txtrate.KeyPress
e.KeyChar = Chr(chkInt(Asc(e.KeyChar)))
End Sub
Private Sub txtarea_KeyPress(ByVal sender As Object, ByVal e
As System.Windows.Forms.KeyPressEventArgs) Handles txtarea.KeyPress
e.KeyChar = Chr(chkInt(Asc(e.KeyChar)))
End Sub
Private Sub txttotal_amnt_GotFocus(ByVal sender As Object, ByVal e
As System.EventArgs) Handles txttotal_amnt.GotFocus
txttotal_amnt.Text = CInt(txtarea.Text) + CInt(txtrate.Text)
txttotal_amnt.Focus()
End Sub
Private Sub txttotal_amnt_KeyPress(ByVal sender As Object, ByVal e
As System.Windows.Forms.KeyPressEventArgs) Handles txttotal_amnt.KeyPress
e.KeyChar = Chr(chkInt(Asc(e.KeyChar)))
End Sub
Private Sub cmbwing_KeyPress(ByVal sender As Object, ByVal e
As System.Windows.Forms.KeyPressEventArgs) Handles cmbwing.KeyPress
81
Builder and Developer 2015
e.KeyChar = Chr(chkChar(Asc(e.KeyChar)))
End Sub
Private Sub cmbflat_no_KeyPress(ByVal sender As Object, ByVal e
As System.Windows.Forms.KeyPressEventArgs) Handles cmbflat_no.KeyPress
e.KeyChar = Chr(chkInt(Asc(e.KeyChar)))
End Sub
Private Sub cmbfloor_KeyPress(ByVal sender As Object, ByVal e
As System.Windows.Forms.KeyPressEventArgs) Handles cmbfloor.KeyPress
e.KeyChar = Chr(chkChar(Asc(e.KeyChar)))
End Sub
Private Sub txtbook_name_KeyPress(ByVal sender As Object, ByVal e
As System.Windows.Forms.KeyPressEventArgs) Handles txtbook_name.KeyPress
e.KeyChar = Chr(chkChar(Asc(e.KeyChar)))
End Sub
End Class
frmpayment_details.vb
Imports System.Data.SqlClient
Public Class frmpayment
Dim con As SqlConnection
Dim cmd As SqlCommand
Dim da As SqlDataAdapter
Dim ds As DataSet
Dim dv As DataView
Dim dr As SqlDataReader
Dim dr1 As SqlDataReader
Dim rowcount As Integer = 0
Dim i As Integer
Dim pay_id As Integer
Dim status As Boolean
Dim chno As Integer
Dim bname As String
Dim c_no As Integer = 0
Dim b_name As String = ""
Private Sub setCon(ByRef strsql As String)
Try
con = New SqlConnection("Data Source=BSC-13SQLEXPRESS;
Initial Catalog=bookingdatabase;Integrated Security=True")
Module1.connection()
da = New SqlDataAdapter(strsql, Module1.con)
ds = New DataSet
da.Fill(ds, "payment")
dv = New DataView(ds.Tables("payment"))
Catch ex As Exception
MsgBox(ex.ToString)
End Try
End Sub
82
Builder and Developer 2015
Private Sub setFields(ByVal value As Boolean)
btnadd.Enabled = value
btnUpdate.Enabled = value
btnDelete.Enabled = value
btnExit.Enabled = value
btnclear.Enabled = value
End Sub
Private Sub setTextfields(ByVal value As Boolean)
cmbpay_id.Enabled = value
cmbcustid.Enabled = value
txtcust_name.Enabled = value
cmbpaymode.Enabled = value
dtpboo_date.Enabled = value
dtppay_date.Enabled = value
txttotal_amnt.Enabled = value
txtamnt_paid.Enabled = value
txtamnt_bal.Enabled = value
txtbank_name.Enabled = value
txtcheq_no.Enabled = value
cmbtrans.Enabled = value
End Sub
Private Sub clearFields()
cmbpay_id.Text = ""
cmbcustid.Text = ""
txtcust_name.Text = ""
dtpboo_date.Text = ""
dtppay_date.Text = ""
txttotal_amnt.Text = ""
txtamnt_paid.Text = ""
txtamnt_bal.Text = ""
txtbank_name.Text = ""
txtcheq_no.Text = ""
cmbpaymode.Text = ""
cmbtrans.Text = ""
End Sub
Private Sub BindFields()
cmbpay_id.DataBindings.Clear()
cmbcustid.DataBindings.Clear()
txtcust_name.DataBindings.Clear()
cmbpaymode.DataBindings.Clear()
dtpboo_date.DataBindings.Clear()
dtppay_date.DataBindings.Clear()
txttotal_amnt.DataBindings.Clear()
txtamnt_paid.DataBindings.Clear()
txtamnt_bal.DataBindings.Clear()
txtbank_name.DataBindings.Clear()
txtcheq_no.DataBindings.Clear()
cmbtrans.DataBindings.Clear()
cmbpay_id.DataBindings.Add("text", dv, "Pay_ID")
83
Builder and Developer 2015
cmbcustid.DataBindings.Add("text", dv, "Cust_ID")
txtcust_name.DataBindings.Add("text", dv, "Cust_Name")
dtpboo_date.DataBindings.Add("text", dv, "Booking_Date")
dtppay_date.DataBindings.Add("text", dv, "Payment_Date")
cmbpaymode.DataBindings.Add("text", dv, "Pay_Mode")
txttotal_amnt.DataBindings.Add("text", dv, "Total_Amnt")
txtamnt_paid.DataBindings.Add("text", dv, "Amnt_Paid")
txtamnt_bal.DataBindings.Add("text", dv, "Amnt_Bal")
txtbank_name.DataBindings.Add("text", dv, "Bank_Name")
txtcheq_no.DataBindings.Add("text", dv, "Cheq_No")
cmbtrans.DataBindings.Add("text", dv, "Paytrans")
End Sub
Private Sub setInfotoform()
Call setCon("Select * from tblpay_details")
BindFields()
Me.BindingContext(dv).Position = 0
End Sub
Private Function key_autogenerate()
Me.BindingContext(dv).Position = Me.BindingContext(dv).Count - 1
Return CInt(Me.BindingContext(dv).Current("Pay_ID") + 1)
End Function
Public Sub data()
Try
If Module1.con.State = ConnectionState.Closed Then
Module1.con.Open()
End If
Dim str As String = "select * from tblpay_details"
Dim cmd As New SqlCommand(str, Module1.con)
Dim p As New SqlDataAdapter(cmd)
Dim ds1 As New DataSet
p.Fill(ds1)
dgv.DataSource = ds1.Tables(0)
dgv.Update()
dgv.Refresh()
Module1.con.Close()
Catch ex As Exception
MsgBox(ex.ToString())
End Try
End Sub
Private Sub payment_Load(ByVal sender As System.Object, ByVal e
As System.EventArgs) Handles MyBase.Load
Call setInfotoform()
setTextfields(False)
Cheque.Visible = False
Call data()
Try
cmd = New SqlCommand("select Cust_ID from tblreg_details", Module1.con)
Module1.con.Open()
dr1 = cmd.ExecuteReader
84
Builder and Developer 2015
While dr1.Read
cmbcustid.Items.Add(dr1("Cust_ID").ToString())
End While
dr1.Close()
Module1.con.Close()
Catch ex As Exception
MsgBox(ex.ToString)
End Try
Try
cmd = New SqlCommand("select Pay_ID from tblpay_details", Module1.con)
Module1.con.Open()
dr = cmd.ExecuteReader
While dr.Read
cmbsearch.Items.Add(dr("Pay_ID").ToString())
End While
dr.Close()
Module1.con.Close()
Catch ex As Exception
MsgBox(ex.ToString)
End Try
End Sub
Private Sub btnadd_Click(ByVal sender As System.Object, ByVal e
As System.EventArgs) Handles btnadd.Click
If btnadd.Text = "Add" Then
Call setFields(False)
btnadd.Enabled = True
btnExit.Enabled = True
btnadd.Text = "Save"
btnExit.Text = "Cancel"
pay_id = key_autogenerate()
Call clearFields()
setTextfields(True)
cmbpay_id.Text = pay_id
ElseIf btnadd.Text = "Save" Then
Try
If cmbpay_id.Text = "" And cmbcustid.Text = "" And txtcust_name.Text = ""
And dtpboo_date.Text = "" And dtppay_date.Text = "" And txttotal_amnt.Text = "" And
txtamnt_paid.Text = "" And txtamnt_bal.Text = "" Then
MsgBox("Please fill all the fields")
ElseIf cmbpay_id.Text = "" Then
MsgBox("Please enter payment id properly")
cmbpay_id.Focus()
ElseIf cmbcustid.Text = "" Then
MsgBox("Please enter your id")
cmbcustid.Focus()
ElseIf txtcust_name.Text = "" Then
MsgBox("Please enter your name.")
txtcust_name.Focus()
ElseIf dtpboo_date.Text = "" Then
85
Builder and Developer 2015
MsgBox("Please enter booking date.")
dtpboo_date.Focus()
ElseIf dtppay_date.Text = "" Then
MsgBox("Please enter payment date")
dtppay_date.Focus()
ElseIf txttotal_amnt.Text = "" Then
MsgBox("Please enter total amnt.")
txttotal_amnt.Focus()
ElseIf txtamnt_paid.Text = "" Then
MsgBox("Please enter paid amnt.")
txtamnt_paid.Focus()
ElseIf txtamnt_bal.Text = "" Then
MsgBox("Please enter total amnt")
txtamnt_bal.Focus()
Else
btnadd.Text = "Add"
btnExit.Text = "Exit"
Module1.con.Open()
cmd = New SqlCommand
cmd.Connection = Module1.con
If status = True Then
cmd.CommandText = "insert into
tblpay_details(Pay_ID,Cust_ID,Cust_Name,Booking_Date,Payment_Date,Pay_Mode,Tota
l_Amnt,Amnt_Paid,Amnt_Bal,Bank_Name,Cheq_No,Paytrans) values(" &
cmbpay_id.Text & "," & cmbcustid.Text & ",'" & txtcust_name.Text & "','" &
dtpboo_date.Text & "','" & dtppay_date.Text & "','" & cmbpaymode.Text & "'," &
txttotal_amnt.Text & "," & txtamnt_paid.Text & "," & txtamnt_bal.Text & ",'" &
txtbank_name.Text & "','" & txtcheq_no.Text & "','" & cmbtrans.Text & "')"
Else
cmd.CommandText = "insert into
tblpay_details(Pay_ID,Cust_ID,Cust_Name,Booking_Date,Payment_Date,Pay_Mode,Tota
l_Amnt,Amnt_Paid,Amnt_Bal,Paytrans) values(" & cmbpay_id.Text & "," &
cmbcustid.Text & ",'" & txtcust_name.Text & "','" & dtpboo_date.Text & "','" &
dtppay_date.Text & "','" & cmbpaymode.Text & "'," & txttotal_amnt.Text & "," &
txtamnt_paid.Text & "," & txtamnt_bal.Text & ",'" & cmbtrans.Text & "')"
End If
i = cmd.ExecuteNonQuery
MsgBox(i & "record inserted")
Module1.con.Close()
Call data()
setFields(True)
setTextfields(False)
End If
Catch ex As Exception
MsgBox(ex.ToString)
End Try
End If
End Sub
Private Sub btnDelete_Click(ByVal sender As System.Object, ByVal e
86
Builder and Developer 2015
As System.EventArgs) Handles btnDelete.Click
Try
Module1.con.Open()
cmd = New SqlCommand
cmd.Connection = Module1.con
cmd.CommandText = "Delete from tblpay_details where Pay_ID="
& cmbpay_id.Text & ""
i = cmd.ExecuteNonQuery()
MsgBox(i & "Record Deleted")
Module1.con.Close()
Call data()
setFields(True)
Catch ex As Exception
MsgBox(ex.ToString())
End Try
End Sub
Private Sub btnUpdate_Click(ByVal sender As System.Object, ByVal e
As System.EventArgs) Handles btnUpdate.Click
If btnUpdate.Text = "Edit" Then
Call setFields(False)
btnUpdate.Enabled = True
btnExit.Enabled = True
btnUpdate.Text = "Update"
btnExit.Text = "Cancel"
setTextfields(True)
ElseIf btnUpdate.Text = "Update" Then
btnUpdate.Text = "Edit"
btnExit.Text = "Exit"
Try
Module1.con.Open()
cmd = New SqlCommand
cmd.Connection = Module1.con
cmd.CommandText = "update tblpay_details set Cust_ID=" & cmbcustid.Text &
",Cust_Name='" & txtcust_name.Text & "',Booking_Date='" & dtpboo_date.Text &
"',Pay_Mode='" & cmbpaymode.Text & "',Payment_Date='" & dtppay_date.Text &
"',Total_Amnt=" & txttotal_amnt.Text & ",Amnt_Paid=" & txtamnt_paid.Text &
",Amnt_Bal=" & txtamnt_bal.Text & ",Bank_Name='" & txtbank_name.Text &
"',Cheq_No=" & txtcheq_no.Text & ",Paytrans='" & cmbtrans.Text & "' where Pay_ID="
& cmbpay_id.Text & ""
i = cmd.ExecuteNonQuery
MsgBox(i & "Record Updated")
Module1.con.Close()
Call data()
setFields(True)
setTextfields(False)
Catch ex As Exception
MsgBox(ex.ToString())
End Try
End If
87
Builder and Developer 2015
End Sub
Private Sub btnExit_Click(ByVal sender As System.Object, ByVal e
As System.EventArgs) Handles btnExit.Click
If btnExit.Text = "Exit" Then
End
ElseIf btnExit.Text = "Cancel" Then
btnadd.Text = "Add"
btnExit.Text = "Exit"
clearFields()
setFields(True)
setTextfields(False)
End If
End Sub
Private Sub btnclear_Click(ByVal sender As System.Object, ByVal e
As System.EventArgs) Handles btnclear.Click
clearFields()
End Sub
Private Sub btnsearch_Click(ByVal sender As System.Object, ByVal e
As System.EventArgs) Handles btnsearch.Click
Try
con.Open()
cmd = New SqlCommand
cmd.Connection = con
cmd.CommandType = CommandType.Text
If cmbsearch.Text <> "" Then
cmd.CommandText = "select * from tblpay_details where Pay_ID="
& cmbsearch.Text & ""
dr = cmd.ExecuteReader()
dr.Read()
cmbpay_id.Text = dr("Pay_ID")
cmbcustid.Text = dr("Cust_ID")
txtcust_name.Text = dr("Cust_Name")
dtpboo_date.Text = dr("Booking_Date")
dtppay_date.Text = dr("Payment_Date")
cmbpaymode.Text = dr("Pay_Mode")
txttotal_amnt.Text = dr("Total_Amnt")
txtamnt_paid.Text = dr("Amnt_Paid")
txtamnt_bal.Text = dr("Amnt_Bal")
txtbank_name.Text = dr("Bank_Name")
txtcheq_no.Text = dr("Cheq_No")
cmbtrans.Text = dr("Paytrans")
dr.Close()
con.Close()
Else
MsgBox("Pls Enter the Id to be viewed")
End If
Catch ex As Exception
End Try
con.Close()
88
Builder and Developer 2015
End Sub
Private Sub btnFirst_Click(ByVal sender As System.Object, ByVal e
As System.EventArgs) Handles btnFirst.Click
Me.BindingContext(dv).Position = 0
rowcount = 0
End Sub
Private Sub btnPrevious_Click(ByVal sender As System.Object, ByVal e
As System.EventArgs) Handles btnPrevious.Click
rowcount = rowcount - 1
Me.BindingContext(dv).Position = Me.BindingContext(dv).Position - 1
If rowcount < 0 Then
MsgBox("First Record")
rowcount = 0
End If
End Sub
Private Sub btnNext_Click(ByVal sender As System.Object, ByVal e
As System.EventArgs) Handles btnNext.Click
rowcount = rowcount + 1
Me.BindingContext(dv).Position = Me.BindingContext(dv).Position + 1
If rowcount = ds.Tables(0).Rows.Count Then
MsgBox("Last Record")
rowcount = rowcount - 1
End If
End Sub
Private Sub btnLast_Click(ByVal sender As System.Object, ByVal e
As System.EventArgs) Handles btnLast.Click
BindFields()
Me.BindingContext(dv).Position = Me.BindingContext(dv).Count - 1
rowcount = ds.Tables(0).Rows.Count - 1
End Sub
Private Sub cmbcustid_SelectedIndexChanged(ByVal sender As System.Object, ByVal
e As System.EventArgs) Handles cmbcustid.SelectedIndexChanged
Try
Dim cmd1 As SqlCommand
Module1.con.Close()
Module1.con.Open()
cmd1 = New SqlCommand("select * from tblreg_details where Cust_ID="
& cmbcustid.Text & "", Module1.con)
dr = cmd1.ExecuteReader
dr.Read()
txtcust_name.Text = dr("Cust_Name").ToString()
txtcust_name.Enabled = False
dtpboo_date.Text = dr("Booking_Date").ToString()
dtpboo_date.Enabled = False
txttotal_amnt.Text = dr("Total_Amnt").ToString()
txttotal_amnt.Enabled = False
dr.Close()
Module1.con.Close()
Catch ex As Exception
89
Builder and Developer 2015
MsgBox(ex.ToString)
End Try
End Sub
Private Sub cmbpaymode_SelectedIndexChanged(ByVal sender As System.Object,
ByVal e As System.EventArgs) Handles cmbpaymode.SelectedIndexChanged
If cmbpaymode.Text = "Cheque" Then
Cheque.Visible = True
status = True
Else
Cheque.Visible = False
chno = 0
bname = "NA"
status = False
End If
End Sub
Private Sub txtamnt_bal_GotFocus(ByVal sender As Object, ByVal e
As System.EventArgs) Handles txtamnt_bal.GotFocus
txtamnt_bal.Text = CInt(txttotal_amnt.Text) - CInt(txtamnt_paid.Text)
txttotal_amnt.Enabled = False
End Sub
End Class
90
Builder and Developer 2015
SCREEN
LAYOUTS
AND
91
Builder and Developer 2015
REPORT
LAYOUTS
92
Builder and Developer 2015
LOGIN:
SPLASH SCREEN FORM:
93
Builder and Developer 2015
MAINFORM FORM:
BUILDING DETAILS FORM:
94
Builder and Developer 2015
CUSTOMER DETAILS FORM:
95
Builder and Developer 2015
FLAT DETAILS FORM:
96
Builder and Developer 2015
ENQUIRY REGISTRATION FORM:
BOOKING INFORMATION FORM:
97
Builder and Developer 2015
98
Builder and Developer 2015
PAYMENT TRANSACTION FORM:
99
Builder and Developer 2015
CANCELLATION TRANSACTION FORM:
100
Builder and Developer 2015
CANCELLATION TRANSACTION FORM:
PAYMENT REPORT FORM:
101
Builder and Developer 2015
102
Builder and Developer 2015
BOOKING REPORT FORM:
REGISTRATION REPORT FORM:
103
Builder and Developer 2015
CANCELLATION REPORT FORM:
FLAT REPORT FORM:
104
Builder and Developer 2015
TESTING
Testing Objectives
 Testing is a process of executing a program with the intent of finding
an error or debug.
 A good test case is one that has a high probability of finding yet not
discovered errors.
Unit Testing
Unit testing using white-box-testing to test each smallest unit or
component of the module like Interface, Local Data Structure, Boundary
Conditions, Independent and Error Handling Paths using appropriate test
cases.
Integration Testing
105
Builder and Developer 2015
Integration Testing using Top-Down Integration to test data
and its value before and after flowing from one to another module
during and after integration of module.
Code Testing
The code testing examines the logic of the program. To
follow this testing we have developed test cases that result in
every instruction in the module; every path is specific
combination of conditions that is handled by the program
Validation Testing
Validation testing to validate system functionalities, that they
are traceable to customer requirements.
System Testing
System testing to test efficiency with all minimum hardware
and software requirements of system after installation
106
Builder and Developer 2015
Future Scope
In future, a system may be developed which can be used online by the users
who want to sale or purchase properties. In such a system the users may deal
directly with each other, they do not need a property dealer as an
intermediate. Also they are not supposed to go to the property dealer for their
deals; they can directly use the software online. Moreover the users do not
need to pay extra amounts as in case of a property dealer who helped in the
deals, whatever amount the seller needs, is paid by the purchaser. This saves
money as well as time too. So, in future a lot of manipulations can be done
keeping in view the requirements of the users.
1. If the system works as an online system, it becomes more efficient as
compared to the one which is used offline only by a property dealer.
2. Such a system saves time as well as money of the users too.
107
Builder and Developer 2015
3. There is no need of a property dealer as an intermediate between the seller
and purchaser.
4. The seller and purchaser can contact directly to each other.
5. Enhance its features and increasing the number of services provided.
6. Implementing higher level of security.
Conclusion
The development of the proposed system is done keeping in view the
problems of agent i.e. property dealer in the official dealings of properties.
Typically a dealer buys the property from one party and sells to another. Thus
the dealer’s profit is the difference between the price he pays to one party and
the price he receives from another party for the same property. In short, the
dealers have a particular commission in it. Also there are Real estate agents
who undertake a diversity of activities related to the selling and leasing of
residential and commercial property. Many agents specialize in areas of
practice such as residential sales, residential property management,
commercial and industrial leasing and sales, representing buyers, rural sales
and more. For this we have to pay them with heavy amounts.
108
Builder and Developer 2015
With the use of this software, the property dealer does not need to store the
records of dealings into registers or papers. So, it becomes easier for him to
keep the records for future references. Also it becomes much easier to keep a
record of properties which are being sold or which are not sold yet. Thus this
system saves time and is easier to use. Moreover, it is efficient software for
property dealers.
REFERENCES / BIBLIOGRAPHY
Bibliography:
• www.w3school.com
• www.wikipedia.org
• www.msdn.microsoft.com/en-us/vstudio/default.aspx
References:
109
Builder and Developer 2015
1. Beginning with Vb.Net 2008 – Thearon Willis
2. System Analysis and Design-- Galgotia Publications.
3. Software Engineering By Roger S. Pressman, McGraw- Hill
Publications.
110

Real Estate Management System in Vb.Net

  • 1.
    Builder and Developer2015 TILAK COLLEGE OF SCIENCE & COMMERCE VASHI, NAVI MUMBAI - 400703 PROJECT REPORT ON BUILDER AND DEVELOPER BY Mr. Nafis Ahmed Shaikh. T.Y. BSc (COMPUTER SCIENCE) UNIVERSITY OF MUMBAI (2014 – 2015) PROJECT GUIDE Ms. Indu Kumar. Ms. Sandhya Salve. 1
  • 2.
    Builder and Developer2015 TABLE OF CONTENT Sr. No. Title 1. Acknowledgement 2. Introduction 3. Present system : A. Present system B. Limitations of Present System 4 Proposed System: A. Proposed System B. Features C. Advantage of propose system D. Feasibility Study E. Gantt Chart 5. System Documentation : A. Event Table B. Use Case Diagram C. ER Diagram D. Activity Diagram E. Class Diagram . F. Object Diagram G. Sequence Diagram H. State Chart Diagram 6. System Design: A. Converting ERD into Tables B. Component Diagram C. Package Diagram D. Deployment Diagram 7. System Coding: 2
  • 3.
    Builder and Developer2015 A. Hardware & Software requirements B. Technology used C. Menu Tree D. Table Design E. Naming Convention used F. Program Description G. Form Description H. Validation I. System Coding 8. SDLC Methodology used 9. Screen Layouts 10. Testing 11. Future Scope 12. Conclusion 13. Reference and Bibliography 3
  • 4.
    Builder and Developer2015 ACKNOWLEDGEMENT It is a great indeed pleasure and privilege for me to represent the report. Any task however small cannot be completed without proper guidance. In particular, I would like to thank our principal “-------------” and our Course Coordinator ”Prof. Sherly Roy”, for their blessings and for being a constant source of inspiration to us. With immense gratitude, I would to give a very special honor and respect to our teachers, “Ms. Sandhya Salve” and “Ms. Indu Kumar” who took keen interest in checking the minute details of the project work and guided us throughout the same. A sincere quote of thanks to the non-teaching staff for providing us Books and with all the information we needed for this project, without which the successful completion of this project would not have been possible. I appreciate the outstanding cooperation by the non-teaching staff, especially for the long Lab timings that we could receive. Last but not least I wish to avail myself of this opportunity, express a sense of gratitude and love to my friends and my beloved parents for their manual support, strength and help for everything. Mr. Nafis Ahmed Shaikh. 4
  • 5.
    Builder and Developer2015 PRELIMINARY INVESTIGATION 5
  • 6.
    Builder and Developer2015 INTRODUCTION Property dealing project is a user friendly software developed in Vb.net programming language as front end and SQL server database as back end. This project is designed to save the data of all those persons who will hire, lease or buy any kind of property like buildings, flats, plots etc. which will reduce manual work and helps the dealer to save the records efficiently. This project is aimed at developing a Property Dealer Software. It provides the simplest, cheapest and an less time and energy consuming way of Property Dealing. In old days, the Property Dealer may have to keep records of the properties manually. This method of keeping the records is quiet time consuming and less efficient. Also there are more chances of mistakes by keeping the records manually as human beings are habitual of doing mistakes. So with the help of this, Property Dealing Software, the chances of mistakes becomes very few. Also it is very efficient method of keeping the records of properties sold as well as unsold properties. It consumes very less time as compared to manual method. The application is divided into three modules. The admin i.e. the Property Dealer itself handles the whole software . He managed the database as well as all the records. 6
  • 7.
    Builder and Developer2015 Present System and Limitation In old days, the Property Dealer may have to keep records of the properties manually on the papers. This method of keeping the records is quiet time consuming and less efficient. Also there are more chances of mistakes by keeping the records manually as human beings are habitual of doing mistakes. There are several types of cost associated with manual records. One type , duplication of the record, requires paper and copying supplies, as well as the staff to create and distribute the copies. Staff hired to assemble, file, retrieve, or distribute the hard copy chart is a costly expenses. Storage of the paper record necessitates the use of valuable space that could be better utilized. The records also need to be protected from water, fire, or mishandling of the paper to preserve their physical integrity. Staff members time required to deliver paper records to a specific location. If the paper record is not readily available, clerical staff responsible for filling documentation may need to make several attempts before the task is completed. There is no ability to sort data fields in a paper record. Staff responsible for reporting mandated data elements to the appropriate organizations must perform a manual review. There is limitation to the physical quality of the paper record. Paper is fragile and does not last permanently. Normal use of the record may result in torn or stained documents also over the years, ink used to complete documentation can fade. Actual damage resulting from water or fire is another threat to the physical integrity of the paper records. Major Disadvantage: • Cost of manual records • Lost productivity from manual records • Accessibility of records • Quality of manual records 7
  • 8.
    Builder and Developer2015 • Fragmentation caused by manual records PROPOSED SYSTEM Features:  All the records and data have been computerized and are now persistent.  Manual calculations have been automated.  Access to all types of records made easy.  The proposed system is a computerized system.  The customer has to just give his details like contact number, address, Number of person accommodating with him and also the mode of payment along with his details.  It also maintain record of all people who have visited their hotel, has a stay before through a database.  Paper work is avoid. Advantages of Proposed System:  This system is User-friendly, interactive and easy to use.  Save excess paper work.  Time saving.  No complexities.  Data security and backup facility. 8
  • 9.
    Builder and Developer2015  The system simplifies the work of searching and adding the details of customer.  Formatted data.  Records/ information’s are easily approachable.  The calculation can be done automatically. FEASIBILITY STUDY  Preliminary Investigation is the first phase in any system developing life cycle. The Feasibility Study is a major part of this phase.  Feasibility Study means selecting the best system that meet the performance requirement.  It is the measure of how beneficial or practical the development of an Information System would be to the organization.  Our study of the feasible development of the software is going to be in terms of the following aspects: Operational Feasibility: Proposed system is beneficial only if it can be turned into management system that will meet the need of the client’s operating requirements. Kalidasa Library’s work is increasing day by day. The proposed system is operationally feasible due to the following reasons: • The system is easy to use and is very simple. • The proposed system will cost no harm to the company; instead it will enhance the result in a better respect. • The new system will avoid confusion and resistance by catching the user’s attention, as it is presentable. 9
  • 10.
    Builder and Developer2015 Economical Feasibility: 1. Development Cost • Equipments required for developing the software are easily available. • Equipment maintenance is also minimum. • Saving of paper work and manpower reduced. • Once the required hardware and software requirements get fulfilled there is no need for the user of our system to spend for any additional overhead. • Training cost is reduced. 2. Benefits which cannot be measured: • Increased customer Loyalty • Increased customer satisfaction Technical Feasibility: At first it is necessary to check that the proposed system is technically feasible or not and to determine the technology and skill necessary to carry out the project. If they are not available then find out the solution to obtain them. Hardware is already available in the college. Social feasibility:. Although generally there is always resistance, initially to any change in the system is aimed at relieving the workload of the users to extent the system is going to facilitate user to perform operations like calculating salary amounts and deductions, generating the reports using data reports with less possible errors. Thus there is no reason to make system socially unfeasible 10
  • 11.
    Builder and Developer2015 GANTT CHART Task Nov Dec Jan Feb (1 to 30 Nov) (1 to 31 Dec) (1to 31Jan) ( 1to 28Feb) 1. Planning Phase Define the problem Work breakdown structure Product Project Schedule 2. Analysis Phase Gather Information Define System Requirement Objectives and Feasibility 3. Design Phase Design Database Design System Flow 4. Coding Phase Write Code for Individual 11
  • 12.
    Builder and Developer2015 Component Integrate the components 5. Testing Phase Unit Testing System Testing Integration Testing 6. Implementation Phase PHASE COMPLETION TABLE 12
  • 13.
    Builder and Developer2015 13 Sr. No. Phase Expected Date of Completion Actual Finish Date Remark 1. Preliminary Investigation 29-Nov-2014 29-Nov-2014 I Organizational Overview 20-Nov-2014 20-Nov-2014 II Description of System 20-Nov-2014 20-Nov-2014 III Limitation of Present System 20-Nov-2014 20-Nov-2014 IV Proposed System and its Advantages 26-Nov-2014 26-Nov-2014 V Feasibility Study 26-Nov-2014 26-Nov-2014 VI Gantt Chart 29-Nov-2014 29-Nov-2014 2 Analysis Phase 23-Dec-2014 23-Dec-2014 I Fact Finding Technique 10-Dec-2014 10-Dec-2014 II Event Table 10-Dec-2014 10-Dec-2014 III Use Case Diagram 10-Dec-2014 10-Dec-2014 IV ERD 17-Dec-2014 17-Dec-2014 V Activity Diagram 17-Dec-2014 17-Dec-2014 VI Class Diagram 17-Dec-2014 17-Dec-2014 VII Object Diagram 23-Dec-2014 23-Dec-2014 VIII Sequence Diagram 23-Dec-2014 23-Dec-2014 3. System Design 14-Jan-2015 14-Jan-2015 I Converting ERD to tables 07-Jan-2015 07-Jan-2015 II Package Diagram 07-Jan-2015 07-Jan-2015 III Deployment Diagram 14-Jan-2015 14-Jan-2015 IV Structure chart 14-Jan-2015 14Jan-2015 4. System Coding and implementation 04-Mar-2015 04-Mar-2015 I Menu Tree 21-Jan-2015 21-Jan-2015 II List of Table with Attributes, Constraints 28-Jan-2015 28-Jan-2015 III Validations 28-Jan-2015 28-Jan-2015 IV Test cases , Test Data, Test Result 04-Feb-2015 04-Feb-2015 V Screen Layout & Reports Layout 11-Feb-2015 11-Feb-2015 5 . System Implementation 28-Feb-2015 28-Feb-2015
  • 14.
    Builder and Developer2015 METHODOLOGY ADOPTED Incremental Model (IM):- This model derives its name from the way in which the software is built. More specifically, the model is designed, implemented and tested as a series of incremental builds until the product is finished. A build consists of pieces of code from various modules that interact together to provide a specific function. At each stage of IM, a new build is coded and then integrated into the structure which is tested as a whole. Note that the product is defined as finished only when it satisfies all of its requirements. This model combines the elements of Waterfall model with the iterative philosophy of prototyping. However, unlike prototyping the IM focuses on the delivery of an operational product at the end of each increment. 14
  • 15.
    Builder and Developer2015 The first increment is usually the core product which addresses the basic requirements of the system. This may be either be used by the client or subjected to detailed review to develop plan for the next increment. Essentially the build with the highest value-to-cost ratio is the one that provides the client with the most functionality (value) for the least cost. Using this method, the client has a usable product at all of the development stages. 15
  • 16.
    Builder and Developer2015 SYSTEM ANALYSIS 16
  • 17.
    Builder and Developer2015 EVENTS An event occurs at a specific time & place, that can be described & is worth remembered by the system. Events drive or trigger all processing that a system does, so listing them & then analyzing them make sense when you need to define system requirements. EXTERNAL EVENT: An event that occurs outside the system usually initiated by an external agent or actor. TEMPORAL EVENT: An event that occurs as a result of reaching a point in time. EVENT TABLE A table that lists events in rows & key pieces of information about each event in columns. TRIGGER: An occurrence that tells the system that an event has occurred, either the arrival of data needing processing or of point in time. SOURCE: An external agent or actor that supplies data to the system. ACTIVITY: Behavior that the system performs when an event occurs. RESPONSE: An output, produce by the system that goes to the system. DESTINATION: An external agent or actor that receives data from the system. 17
  • 18.
    Builder and Developer2015 EVENT TABLE Sr. n o Events Trigger Source Activity Response Destination 1. Builder adds building details Building entry Builder Adds details of buildings Building details Building master 2. Builder adds flat details Flat entry Builder Adds entry of flats Flat details Flat master 3. Enquiry Client makes a request Client Look up availability Enquiry of flat details Flat master 4. Enter Half Day Details Number of Half Days Administrator Calculating Half day Salary Deducting from basic salary Client & booking transaction 5. Payment of flat Request of payment Registration transaction Payment of flat Payment Payment transaction 6. Cancellation Request of cancellation Booking cancellation Cancellation of flat Availability of flat Cancellatio n & flat 7. Registration Request of registration Booking of flat confirm Registration of flat Registration details to customer Registration transaction & customer master 8. Updates records Registration confirm Builder Update All records are updated Builder 9. Builder generates transaction & master reports Static or dynamic reports request Builder Report generation Reports All reports 18
  • 19.
    Builder and Developer2015 USE CASE DIAGRAM Use Case Diagram is used to identify the “uses” or use cases of the new system-- in other words, to identify how the system will be used .The Use Case Diagram is essentially an extension of the Event Table. USE CASE: It describes an activity the system carries out in response to an event. ACTOR: In UML, the person involved is called an Actor. An Actor is always outside of the Automation Boundary of the system. CONNECTING LINE: The arrow is used to show which Actors participate in which Use cases. 19
  • 20.
    Builder and Developer2015 USE CASE DIAGRAM NOTATIONS: DESCRIPTION: The Object Oriented approach uses the term use case to describe an activity the system carries out in response to an event. One can think of a use case as a case or situation where the system is used for some purpose .A use case diagram is a convenient way to document the functions that the system must support. Sometimes a single, 20 Automation Boundary Use Case Use Case Connecting Line Actor
  • 21.
    Builder and Developer2015 comprehensive diagram is used to describe the entire system. At other times, a set of smaller use case diagrams make up the use case model. USE - CASE DIAGRAM bkjkkkncxkcc Customer Builder ENTITY RELATIONSHIP DIAGRAM 21 Makes enquiry Gives details of flats Books the flat Payment of flat Gives documents of flat
  • 22.
    Builder and Developer2015 The entity – relationship (ER) data model allows us to describe the data involved in a real world enterprise in terms of object and their relationships and is widely used to develop an initial database design. The ER model is important primarily for its role in database design. It provides useful concepts that allow us to move from an informal description of what users want from their database to a more detailed and precise description that can be implemented in a DBMS. The ER model is used in a phase called “Conceptual Database Design”. It should be noted that many variations of ER diagrams are in use and no widely accepted standards prevail. ER modeling is something regarded as a complete approach to design a logical database schema. This is incorrect because the ER diagram is just an approximate description of data, constructed through a very subjective evaluation of the information collected during requirements analysis. Entity: An entity is an object in the real world that is distinguishable from other objects. Examples include the following: The C++ language, the address of the manager of the institution. It is often useful to identify a collection of similar entities. Such a collection is called as “Entity set”. Note that entity set need not be disjoint. Attributes: An entity is described using a set of attributes. All entities in a given entity set have the same attributes; this essentially what we mean by similar. Our choice of attributed reflects the level of detail at which we wish to represent information in crisis. Domain: For each attribute associated with an entity set, we must identify a domain of possible values. For e.g. the domain associated with the attribute name of the student might be of the set of 20-character string. Another example would be the ranking of the students in the institute would be on the scale of 1-6, the associated domain consists of integers 1 through 6. Key: 22
  • 23.
    Builder and Developer2015 Further, for each entity set we choose a key. A key is a minimal set of attributed whose values uniquely identify an entity in the set. There could be more than one candidate; if so we designate one of them as primary key. For now we will assume that each entity set contains at least one set of attributes that uniquely identify an entity in the entity set; that is the set of attributes contains a key. SYMBOLS USED FOR ERD: ENTITY SET PROCESS LINK ATTRIBUTE TO ENTITY SET AND ENTITY SET TO RELATIONSHI ER - DIAGRAM 23
  • 24.
    Builder and Developer2015 1 * ACTIVITY DIAGRAM 24 Client Builder Flat enquiry Booking Customer Flat purchase Name Address Pay ID Booking ID Registration ID Off_AddressName Name Address Contact No Cancellation Name Address Cancel_I D Name Contact Flat Rate Flat NoFlat Type Area Transact ion balance Building Name Address Registration Payment Pay ID
  • 25.
    Builder and Developer2015 Activity diagrams are graphical representations of workflows of stepwise activities and actions with support for choice, iteration and concurrency. In the Unified Modeling Language, activity diagrams can be used to describe the business and operational step-by-step workflows of components in a system. An activity diagram shows the overall flow of control. The most important shape types: • Rounded rectangles represent activities; • Diamonds represent decisions; • Bars represent the start (split) or end (join) of concurrent activities; • A black circle represents the start (initial state) of the workflow; • An encircled black circle represents the end (final state). • Arrows run from the start towards the end and represent the orderwhich activities happen. ACTIVITY DIAGRAM Start 25 System checks username & password
  • 26.
    Builder and Developer2015 Try again Invalid Valid Start 26 Login screen Enter username & password Gives an error Login successfully Client takes information
  • 27.
    Builder and Developer2015 No Yes 27 Developer gives building info. Request for flat If intereste d Report generation Booking Cancellation
  • 28.
    Builder and Developer2015 CLASS DIAGRAM CLASS DIAGRAM: The Class diagrams are used to identify and classify the objects which constitute a system. It also includes the important attributes of the objects which must be captured. CLASS: It is a collection of objects of same type. RELATIONSHIP: A naturally occurring association among specific things. CLASS DIAGRAM NOTATIONS: In Class diagram, rectangles represent Class and the lines connecting the rectangle show the relationships among Classes. DESCRIPTION: It is a model which is used to show the classes constituting a system and their interrelationships .It is based on UML (Unified Modeling Language). Only the important attributes and methods are shown in Class Diagrams. In the initial period of analysis, the important attributes of the classes, which must be captured and the functionalities provided by the class may not be very clear . As the analysis progresses, the attributes and methods may be added. CLASS DIAGRAM 28
  • 29.
    Builder and Developer2015 1 * 1..* 29 Builder Off Address Contact No Name Make records of building Flat Type Rate Area Add(),update() Delete() Building Name Location Assign Share Holder Delete Share Customer Id Name Contact –No RegId Add(),update() Delete() * * * * *
  • 30.
    Builder and Developer2015 * 1… * OBJECT DIAGRAM Object diagrams are derived from class diagrams so object diagrams are dependent upon class diagrams. Object diagrams represent an instance of a class diagram. The basic concepts are similar for class diagrams and object diagrams. Object diagrams also 30 Booking Name Booking id Reg id Add(),update() Delete() Payment Payment Id Booking Id Add(),update() Delete() * * *
  • 31.
    Builder and Developer2015 represent the static view of a system but this static view is a snapshot of the system at a particular moment. So the purpose of the object diagram can be summarized as: • Forward and reverse engineering. • Object relationships of a system • Static view of an interaction. • Understand object behavior and their relationship from practical perspective. 1 * 1 31 Builder : B Name = ”ABC” Building : Bl Name=”Sai” Flat : F Flat ID=”101” Customer : C Cust ID = ”100” Booking : BK Booking ID= ”1” Client : Cl Client ID = ”101” Cancellation : CA Regi ID=”500"
  • 32.
    Builder and Developer2015 SEQUENCE DIAGRAM A Sequence Diagram has the following features:  A Sequence diagram describes interactions among classes in terms of an “exchange of messages over time”. Some of the facts related to Sequence Diagrams are:  Sequence Diagrams are used to depict the time sequence of messages exchanged between objects.  Messages can correspond to operation on class or a event trigger. Notations of a Sequence diagram include:  Lifeline: It is a vertical dashed line that represents the “lifetime” of an Object.  Arrows: They indicate flow of messages between objects.  Activation: It is a thin rectangle showing period of time, during which an object is performing an action. 32
  • 33.
    Builder and Developer2015 SEQUENCE DIAGRAM Develops building Enquiry of flats if available response if affordable then customer pays the payment if not affordable cancellation 33 Builder Building Customer Booking Payment
  • 34.
    Builder and Developer2015 STATE CHART DIAGRAM A State Chart Diagram describes the dynamic behavior of a system in response to external stimuli. A State Chart Diagram helps:  To model dynamic behavior of objects based on states.  To model reactive objects, whose states are triggered by specific events.  To describe passive objects, which go through several distinct phases during their life time. Parts of a State are:  Name: Unique name identifying the state  Sub-states: Set of “disjoint sub-states” or “concurrent sub-states”.  State – Sub-state relationship: Useful to understand the modeling of complex behaviors.  Entry action: An action that happens as a result of transition into a state  Exit action: An action that has to happen immediately before a state change.  Internal activity: Activities that occur within an object while it is in a particular state. 34
  • 35.
    Builder and Developer2015 STATE CHART DIAGRAM No Yes Cancellation generating bills 35 Developing Buildings Taking information If intere st Booking Cancellation Gives Payment Start
  • 36.
    Builder and Developer2015 SYSTEM DESIGN 36
  • 37.
    Builder and Developer2015 CONVERTING ERD TO TABLE An ERD is a pictorial representation of the interaction that can be captured by database. Converting ERD to table helps:  It allows database professionals to describe an overall design concisely get accurately.  It can be easily transformed into the relational schema. Parts are:  Entity Sets.  Relationship Sets. We will convert each entity set to table, which involves deciding the tables. 37
  • 38.
    Builder and Developer2015 CONVERTING ERD TO TABLE 38 Builder Name Address Contact Building Building name location Customer Pay ID Name Address Contact No Flat Id Area Rate Flat type Registration ID Booking ID Booking Book ID Name Address Payment Pay ID Book ID Cancellation Cancel ID Client ID Refund
  • 39.
    Builder and Developer2015 COMPONENT DIAGRAM Component Diagrams describe the organization of components, including source code, run-time (binary) code, and executables. Component Diagrams:  Give the physical view of the system in terms of implementation aspect. This is important for reusability and performance purpose.  Constitute the Components, their interfaces and realizations, and dependencies between Components Component Diagrams are used:  To depict organizations and dependencies among Component type.  To show allocation of “classes” and “objects” to Components (also referred to as modules) in the physical design of the system.  To indicate the “physical layering” and “partitioning” of the system Architecture  A Component typically encompasses:  Structure and behavior of a “collaboration of classes” from the system design.  Interfaces that describe a group of operations implemented by Components 39
  • 40.
    Builder and Developer2015  Realization which is the relationship between an “interface” and the “class” that provides the interface’s services COMPONENT DIAGRAM 40 Flat Master Enquiry Registration Master Booking Master Building Master MDI Customer Master
  • 41.
    Builder and Developer2015 PACKAGE DIAGRAM A package diagram in the Unified Modeling Language depicts the dependencies between the packages that make up a model. In addition to the standard UML Dependency relationship, there are two special types of dependencies defined between packages: package import package merge A package import is "a relationship between an importing namespace and a package, indicating that the importing namespace adds the names of the members of the package to its own namespace." [1] By default, an unlabeled dependency between two packages is interpreted as a package import relationship. A package merge is "a directed relationship between two packages, that indicates that the contents of the two packages are to be combined. It is very similar to Generalization in the sense that the source element conceptually adds the characteristics of the target element to its own characteristics resulting in an element that combines the characteristics of both"[2] Package diagrams can use packages containing use cases to illustrate the functionality of a software system. Package diagrams can use packages that represent the different layers of a software system to illustrate the layered architecture of a software system. The dependencies between these packages can be adorned with labels stereotypes to indicate the communication mechanism between the layers. 41
  • 42.
    Builder and Developer2015 PACKAGE DIAGRAM 42 Number of days Tax Calculation Builder_Developer Builder Customer Booking Building Payment Client
  • 43.
    Builder and Developer2015 DEPLOYMENT DIAGRAM A deployment diagram in the Unified Modeling Language models the physical deployment of artifacts on nodes.[1] To describe a web site, for example, a deployment diagram would show what hardware components ("nodes") exist (e.g., a web server, an application server, and a database server), what software components ("artifacts") run on each node (e.g., web application, database), and how the different pieces are connected (e.g. JDBC, REST, RMI). The nodes appear as boxes, and the artifacts allocated to each node appear as rectangles within the boxes. Nodes may have sub nodes, which appear as nested boxes. A single node in a deployment diagram may conceptually represent multiple physical nodes, such as a cluster of database servers. 43 Builder_Developer Hardware Database
  • 44.
    Builder and Developer2015 SYSTEM CODINGSYSTEM CODING 44
  • 45.
    Builder and Developer2015 Hardware and Software Requirement HARDWARE REQUIREMENTS: 1. PROCESSOR: Pentium 3 or higher 2. RAM: 512 MB or higher 3. HARD DISK SPACE: 80GB or higher SOFTWARE REQUIREMENTS: 1. FRAMEWORK: Net Framework 4.0 2. ENVIRONMENT: MICROSOFT VISUAL STUDIO.NET 3. DATABASE: SQL SERVER. 4. PLATFORM: Windows 45
  • 46.
    Builder and Developer2015 Technology Used Overview of the .NET Framework The .NET Framework is a new computing platform that simplifies application development in the highly distributed environment of the Internet. The .NET Framework is designed to fulfill the following objectives: • To provide a consistent object-oriented programming environment whether object code is stored and executed locally, executed locally but Internet-distributed, or executed remotely. • To provide a code-execution environment that minimizes software deployment and versioning conflicts. • To provide a code-execution environment that guarantees safe execution of code, including code created by an unknown or semi-trusted third party. • To provide a code-execution environment that eliminates the performance problems of scripted or interpreted environments. • To make the developer experience consistent across widely varying types of applications, such as Windows-based applications and Web-based applications. • To build all communication on industry standards to ensure that code based on the .NET Framework can integrate with any other code. 46
  • 47.
    Builder and Developer2015 Front End:- Vb.Net Visual Basic .NET (VB.NET) is an object-oriented computer programming language implemented on the .NET Framework. Although it is an evolution of classic Visual Basic language, it is not backwards-compatible with VB10, and any code written in the old version does not compile under VB.NET. Like all other .NET languages, VB.NET has complete support for object- oriented concepts. Everything in VB.NET is an object, including all of the primitive types (Short, Integer, Long, String, Boolean, etc.) and user-defined types, events, and even assemblies. All objects inherits from the base class Object. VB.NET is implemented by Microsoft's .NET framework. Therefore, it has full access to all the libraries in the .Net Framework. It's also possible to run VB.NET programs on Mono, the open-source alternative to .NET, not only under Windows, but even Linux or Mac OSX. The following reasons make VB.Net a widely used professional language: • Modern, general purpose. • Object oriented. • Component oriented. • Easy to learn. • Structured language. 47
  • 48.
    Builder and Developer2015 • It produces efficient programs. • It can be compiled on a variety of computer platforms. • Part of .Net Framework.  Common Language Run Time(CLR) CLR is an application virtual machine that provides important services such as security, memory management, and exception handling. Programs written for the .NET Framework execute in a software environment which is known as CLR. The application that run under the CLR are called managed code. CLR is the foundation of the .NET Framework. You can think of the runtime as an agent that manages code at execution time, providing core services such as memory management, thread management, and remoting, while also enforcing strict type safety and other forms of code accuracy that ensure security and robustness. In fact, the concept of code management is a fundamental principle of the runtime. Code that targets the runtime is known as managed code, while code that does not target the runtime is known as unmanaged code. The class library, the other main component of the .NET Framework, is a comprehensive, object-oriented collection of reusable types that you can use to develop applications ranging from traditional command- line or graphical user interface (GUI) applications to applications based on the latest innovations provided by ASP.NET, such as Web Forms and XML Web services. Common Language Specification (CLS): To fully interact with other objects regardless of the language they were implemented in, objects must expose to callers only those features that are common to all the languages they must interoperate with. For this reason, the Common Language Specification (CLS), which is a set of basic language features needed by many applications, has been defined. Back End:- MS-SQL Server 2008 48
  • 49.
    Builder and Developer2015 Microsoft SQL Server is a relational database management system developed by Microsoft. As a database, it is a software product whose primary function is to store and retrieve data as requested by other software applications, be it those on the same computer or those running on another computer across a network (including the Internet). SQL Server 2010 was released in 2010. It included native support for managing XML data, in addition to relational data. Common Language Runtime (CLR) integration was introduced with this version, enabling one to write SQL code as Managed Code by the CLR. SQL Server 2010 has also been enhanced with new indexing algorithms, syntax and better error recovery systems. CLR was introduced with SQL Server 2005 to let it integrate with the .NET Framework. MENU TREEMENU TREE  MASTERMASTER •• Buildings DetailsBuildings Details •• Flat DetailsFlat Details •• Customer DetailsCustomer Details •• Enquiry Registration DetailsEnquiry Registration Details •• Booking DetailsBooking Details  TRANSACTIONTRANSACTION •• Payment TransactionPayment Transaction •• Registration TransactionRegistration Transaction •• Cancellation Transaction.Cancellation Transaction.  REPORTSREPORTS •• Flat ReportFlat Report •• Payment ReportPayment Report 49
  • 50.
    Builder and Developer2015 •• Booking Information ReportBooking Information Report •• Booking Cancellation ReportBooking Cancellation Report •• Registration Information Report.Registration Information Report. TABLE DESIGN LOGIN TABLE:-LOGIN TABLE:- Field NameField Name DatatypeDatatype DescriptionDescription USERNAME nvarchar (50) Holds Username PASSWORD nvarchar (50) Holds Password A)A) MASTERSMASTERS:-:- 1) Building Details Table:-1) Building Details Table:- Field Name Data Type Description Building_ID Numeric(18,0) Holds building’s id Build_Name nvarchar (50) Holds building name 50
  • 51.
    Builder and Developer2015 Address nvarchar (50) Holds address of building. 2) Flat Details Table:-2) Flat Details Table:- Field Name Data Type Description Flat_ID Numeric(18,0) Holds flat id Build_Name nvarchar (50) Holds building name Wing nvarchar (50) Holds wing name Floor nvarchar (50) Holds floor number Flat_No Numeric(18,0) Holds flat number Type_Of_Flat nvarchar (50) Holds flat type Area Numeric(18,0) Holds area of flat Rate Numeric(18,0) Holds rate of flat Total_Amnt Numeric(18,0) Holds total amount of flat 3) Customer Details Table:-3) Customer Details Table:- Field Name Data Type Description Cust_ID Numeric(18,0) Holds customer id Cust_Name nvarchar (50) Holds customer name Off_Address nvarchar (50) Holds office address Profession nvarchar (50) Holds profession name Age Numeric(18,0) Holds age of customer Annual_ Income nvarchar (50) Holds annual income 51
  • 52.
    Builder and Developer2015 4) Enquiry Details Table:-4) Enquiry Details Table:- Field Name Data Type Description Client_ID Numeric(18,0) Holds client id Client_Name nvarchar (50) Holds client name Contact Numeric(18,0) Holds contact number Email_ID nvarchar (50) Holds email ID 5) Booking Details Table:-5) Booking Details Table:- Field Name Data Type Description Cust_ID Numeric(18,0) Holds customer id Cust_Name nvarchar (50) Holds customer name Address nvarchar (50) Holds address Booking_ID Numeric(18,0) Holds booking id Regi_ID Numeric (18,0) Holds registration id B)B) TRANSACTIONTRANSACTION:-:- 1) Payment Transaction Table:-1) Payment Transaction Table:- Field Name Data Type Description Pay_ID Numeric(18,0) Holds payment id Pay_Date nvarchar (50) Holds payment date Pay_Mode nvarchar (50) Holds payment mode Amnt_Paid Numeric (18,0) Holds paid amount Total_Amnt Numeric(18,0) Holds total amount Bank_Name nvarchar (50) Holds bank name 52
  • 53.
    Builder and Developer2015 Cheq_No Numeric(18,0) Holds cheque number 2) Cancellation Transaction Table:-2) Cancellation Transaction Table:- Field Name Data Type Description Cancel_ID Numeric(18,0) Holds cancel id Book_ID Numeric(18,0) Holds booking id Cust_ID Numeric(18,0) Holds customer id Cancel_Date nvarchar (50) Holds cancellation date Total_Amnt Numeric(18,0) Holds total amount Total_Paid Numeric(18,0) Holds paid amount Refund Numeric(18,0) Holds refund amount 3) Registration Transaction Table:-3) Registration Transaction Table:- Field Name Data Type Description Regi_ID Numeric(18,0) Holds registration id Regi_Date nvarchar (50) Holds registration date Profession nvarchar (50) Holds profession Address nvarchar (50) Holds address Name1 nvarchar (50) Holds name of witness1 53
  • 54.
    Builder and Developer2015 Address1 nvarchar (50) Holds address of witness1 Profession1 nvarchar (50) Holds profession of witness1 NAMING CONVENTIONS USED Control Name Naming Convention Used TextBox Txt Combobox cmb Button Btn Label Lbl DataGridView Dgv CheckBoxes Ch DateTimePicker Dtp 54
  • 55.
    Builder and Developer2015 PROGRAM DESCRIPTION 1. Building Management Subsystem This subsystem consists of handling all the details of buildings. This includes: - Maintaining records of buildings. - Time to time updating their records. 2. Flat Management Subsystem This subsystem consists of handling all the work associated with respect to flats of buildings. This includes: -Maintaining records of flats. -Time to time updating their records. 3. Customer Management Subsystem 55
  • 56.
    Builder and Developer2015 This subsystem consists of handling all the work associated with respect to customer. This includes: -Maintaining records of customer, -Time to time updating their records. 4. Booking Management Subsystem This subsystem consists of handling all the work associated with respect to display booking information of customer. This includes: -Marinating records of booking. 5. Payment Management Subsystem This subsystem consists of handling all the work associated with respect to payment of the flats. This includes: -Marinating records of payment done by customer 6. Cancellation Management Subsystem This subsystem consists of handling all the work associated with respect to cancellation of booking of the flats. This includes: -Marinating records of booking cancellation done by customer. 7. Report Management Subsystem This subsystem consists of maintain and generating all the reports (monthly or annually). The report list includes: 56
  • 57.
    Builder and Developer2015  Saving ReportSaving Report  Account ReportAccount Report  Loan ReportLoan Report  Loan Payment SlipLoan Payment Slip  Regular Payment SlipRegular Payment Slip FORM DESCRIPTIONFORM DESCRIPTION Login: txtuser This textbox is used to take input of username from the user txtpassword This textbox is used to take input of password from the user btnsign This button is used to login into the system btnreset This button is used to reset the password field. btnrcpawd This button is used to change the password. Building: 57
  • 58.
    Builder and Developer2015 txtbuilid This textbox is display building Id txtbuilname This textbox is used to take name of building txtlocation This textbox is used to take location of building btnsave This button is used to save details of building btnsearch This button is used to search the details of building btnupdate This button is used to update the details of building btnexit This button is used to exit the building details window Customer: txtcustid This textbox is used to take customer id. tctcustname This textbox is used to take customer name. lblvalidation This label is used to display the validation message txtprofession This textbox is used to take profession of customer.. txtaddress This textbox is used to take address of customer. txtcontact This textbox is used to take contact. txtannincome This textbox is used to take annual income of customer. btnadd This button is used to add the customer details. btnsave This button is used to save details of customer. btnsearch This button is used to search the current building details. btnupdate This button is used to update the existing building details. Flat: txtflatid This textbox is used to take flat id. 58
  • 59.
    Builder and Developer2015 txtbuil_name This textbox is used to take building name. txtwing This textbox is used to take wing name. txttypeofflat This textbox is used to take type of flat. txtarea This textbox is used to take area of flat. txtrate This textbox is used to take rate of flat. txttamnt This textbox is used to take total amount of flat. btnsearch This button is used to search flat details. btnexit This button is used to exit the currently opened window. Booking: Txtcustid This textbox is used to take customer id. tctcustname This textbox is used to take customer name. lblvalidation This label is used to display the validation message txtprofession This textbox is used to take profession of customer.. txtaddress This textbox is used to take address of customer. dtpbookdate This datetimepicker is used to display the booking date. txtbookid This textbox is used to take booking id. txtrgiid This textbox is used to display the registration Id. dtpregidate This datetimepicker is used to display the registration date. txttotal_Amnt This textbox is used to take total amount. txtbookamnt This textbox is used to take booking amount. txtgtotal This textbox is used to take grand total amount. btnadd This button is used to add the booking details. 59
  • 60.
    Builder and Developer2015 btnsave This button is used to save details of customer. btnsearch This button is used to search the details of customer. btnupdate This button is used to update the existing details of booking. btnexit This button is used to exit the current form window. Payment: cmbtpayid This combobox is used to take payment id. txtcustname This textbox is used to take customer name. cmbcustid This combobox is used to take customer id. dtpbookdate This datetimepicker is used to display the booking date. dtppaydate This datetimepicker is used to display the payment date. Txttotalamnt This textbox is used to take total amount of flat. txtamnt_paid This textbox is used to take paid amount. txtamntbal This textbox is used to take balance amount. btnsave This button is used to save details of customer. btnsearch This button is used to search the current payment details. btnupdate This button is used to update the existing payment details. btnexit This button is used to exit the window. Booking Cancellation: txtcustid This textbox is used to take customer id. tctcustname This textbox is used to take customer name. txtcancelid This textbox is used to take cancellation id. 60
  • 61.
    Builder and Developer2015 dtpbookdate This datetimepicker is used to display the booking date. txtflatid This textbox is used to take flat id. dtpcanceldate This datetimepicker is used to display the cancellation date. txtrefund This textbox is used to take refund. btnadd This button is used to add the booking cancellation details. btnsave This button is used to save details of customer. btnsearch This button is used to search the details of customer. btnupdate This button is used to update the existing details of booking cancellation. btnexit This button is used to exit the current form window. Registration: txtcustid This textbox is used to take customer id. tctcustname This textbox is used to take customer name. txtprofession This textbox is used to take profession of customer.. txtaddress This textbox is used to take address of customer. dtpbookdate This datetimepicker is used to display the booking date. dtpregidate This datetimepicker is used to display the registration date. txttotal_Amnt This textbox is used to take total amount. txtamnt_paid This textbox is used to take paid amount. txtbal This textbox is used to take balance amount. btnadd This button is used to add the booking details. btnsave This button is used to save details of customer. btnsearch This button is used to search the details of customer. btnupdate This button is used to update the existing details of booking. 61
  • 62.
    Builder and Developer2015 btnexit This button is used to exit the current form window. txtname1 This textbox is used to take witness name1. txtaddress1 This textbox is used to take witness address1. txtprofession1 This textbox is used to take witness profession1. txtname2 This textbox is used to take witness name2. txtaddress2 This textbox is used to take witness address2. txtprofession2 This textbox is used to take witness profession2. Validation Login: rdbtn Must select the appropriate user. txtpassword This textbox should not be left empty Customer Details: txtcust_id It should be auto generated txtname It should not be empty and only takes characters. txtoff_address The textbox should take only characters, txtxtcontactno It should be equal to 10 digits txtage The age should be in between 21-50. Enquiry Registration Details: 62
  • 63.
    Builder and Developer2015 txtcl_id It should be auto generated txtname It should not be empty and only takes characters. txtxtcontactno It should be equal to 10 digits txtemail it should not be empty Payment Details: txtpay_id It should be auto generated txtcust_id It should not be empty. txtcustname It should not be empty and only takes characters. dtpbookdate It should not be empty and select date from date time picker. dtpregdate It should not be empty. txttotal_amnt It should not be empty. txtamnt_bal It should not be empty. txtbank It should not be empty. txtcheq_no It should not be empty. Cancellation Details: txtcance_id It should be auto generated dtpbookdate It should not be empty. dtpcancelkdate It should not be empty. 63
  • 64.
    Builder and Developer2015 txtamnt_paid It should not be empty. txtrefund It should not be empty. CODING frmsplash.vb Public Class frmsplash Dim a As Integer = 0 Private Sub frmsplash_Load(ByVal sender As System.Object, ByVal e As System.EventArgs) Handles MyBase.Load Timer1.Enabled = True End Sub Private Sub Timer1_Tick(ByVal sender As System.Object, ByVal e As System.EventArgs) Handles Timer1.Tick a = a + 1 ProgressBar1.Value = a If ProgressBar1.Value = 10 Then lblcount.Text = "10%" End If If ProgressBar1.Value = 20 Then lblcount.Text = "20%" End If If ProgressBar1.Value = 30 Then lblcount.Text = "30%" End If If ProgressBar1.Value = 40 Then lblcount.Text = "40%" End If If ProgressBar1.Value = 50 Then lblcount.Text = "50%" End If If ProgressBar1.Value = 60 Then lblcount.Text = "60%" End If If ProgressBar1.Value = 70 Then lblcount.Text = "70%" End If If ProgressBar1.Value = 80 Then lblcount.Text = "80%" End If If ProgressBar1.Value = 90 Then lblcount.Text = "90%" 64
  • 65.
    Builder and Developer2015 End If If ProgressBar1.Value = 100 Then lblcount.Text = "100%" Timer1.Stop() a = 0 Timer1.Enabled = False Dim m As New frmmdi m.Show() Me.Hide() End If End Sub End Class frmlogin.vb Imports System.Data.SqlClient Public Class login Dim n As Integer = 0 Dim con As New SqlConnection("Data Source=BSC-13SQLEXPRESS; Initial Catalog=bookingdatabase;Integrated Security=True") Dim cmd As SqlCommand Dim dr As SqlDataReader Private Sub btnlogin_Click(ByVal sender As System.Object, ByVal e As System.EventArgs) Handles btnlogin.Click Try If con.State = ConnectionState.Closed Then con.Open() End If cmd = New SqlCommand("select * from tbllogin", con) dr = cmd.ExecuteReader() While dr.Read If dr(0).ToString() = txtusername.Text And dr(1).ToString() = txtpassword.Text Then MsgBox("You have Login Successfully...") frmsplash.Show() Me.Hide() Exit Sub Else MsgBox("Login denied...Please Try Again") n = n + 1 txtusername.Text = "" txtpassword.Text = "" txtusername.Focus() End If If n = 3 Then MsgBox("Better try next time...") End If End While con.Close() Catch ex As Exception 65
  • 66.
    Builder and Developer2015 MsgBox(ex.ToString) End Try Me.Show() End Sub Private Sub btncancel_Click(ByVal sender As System.Object, ByVal e As System.EventArgs) Handles btncancel.Click Me.Close() End Sub Private Sub btnreset_Click(ByVal sender As System.Object, ByVal e As System.EventArgs) Handles btnreset.Click txtusername.Text = "" txtpassword.Text = "" txtusername.Focus() End Sub Private Sub Button1_Click(ByVal sender As System.Object, ByVal e As System.EventArgs) Handles Button1.Click Me.Hide() frmchangrpwd.Show() End Sub End Class frmmdi.vb Imports System.Windows.Forms Public Class frmmdi Private Sub BuildingToolStripMenuItem_Click(ByVal sender As System.Object, ByVal e As System.EventArgs) Handles BuildingToolStripMenuItem.Click frmbuilding_details.MdiParent = Me frmbuilding_details.Show() End Sub Private Sub CustomerToolStripMenuItem_Click(ByVal sender As System.Object, ByVal e As System.EventArgs) Handles CustomerToolStripMenuItem.Click frmcustomer.MdiParent = Me frmcustomer.Show() End Sub Private Sub FlatToolStripMenuItem_Click(ByVal sender As System.Object, ByVal e As System.EventArgs) Handles FlatToolStripMenuItem.Click frmflat_details.MdiParent = Me frmflat_details.Show() End Sub Private Sub EnquiryRegistrationToolStripMenuItem_Click(ByVal sender As System.Object, ByVal e As System.EventArgs) Handles EnquiryRegistrationToolStripMenuItem.Click frmenq_registration.MdiParent = Me frmenq_registration.Show() End Sub Private Sub BookingToolStripMenuItem_Click(ByVal sender As System.Object, ByVal e As System.EventArgs) Handles BookingToolStripMenuItem.Click frmbooking_info.MdiParent = Me 66
  • 67.
    Builder and Developer2015 frmbooking_info.Show() End Sub Private Sub PaymentToolStripMenuItem_Click(ByVal sender As System.Object, ByVal e As System.EventArgs) Handles PaymentToolStripMenuItem.Click frmpayment.MdiParent = Me frmpayment.Show() End Sub Private Sub BookingCancellationToolStripMenuItem_Click(ByVal sender As System.Object, ByVal e As System.EventArgs) Handles BookingCancellationToolStripMenuItem.Click frmbooking_cancellation.MdiParent = Me frmbooking_cancellation.Show() End Sub Private Sub RegistrationToolStripMenuItem_Click(ByVal sender As System.Object, ByVal e As System.EventArgs) Handles RegistrationToolStripMenuItem.Click frmregistration.MdiParent = Me frmregistration.Show() End Sub Private Sub PaymentToolStripMenuItem1_Click(ByVal sender As System.Object, ByVal e As System.EventArgs) Handles PaymentToolStripMenuItem1.Click ReportPayment.MdiParent = Me ReportPayment.Show() End Sub Private Sub BookingInformationToolStripMenuItem_Click(ByVal sender As System.Object, ByVal e As System.EventArgs) Handles BookingInformationToolStripMenuItem.Click rptBooking.MdiParent = Me rptBooking.Show() End Sub Private Sub BookingCancellationToolStripMenuItem1_Click(ByVal sender As System.Object, ByVal e As System.EventArgs) Handles BookingCancellationToolStripMenuItem1.Click ReportBookCancellation.MdiParent = Me ReportBookCancellation.Show() End Sub Private Sub FlatInformationToolStripMenuItem_Click(ByVal sender As System.Object, ByVal e As System.EventArgs) Handles FlatInformationToolStripMenuItem.Click rptflat.MdiParent = Me rptflat.Show() End Sub Private Sub RegistrationInformationToolStripMenuItem_Click(ByVal sender As System.Object, ByVal e As System.EventArgs) Handles RegistrationInformationToolStripMenuItem.Click rptRegistration.MdiParent = Me rptRegistration.Show() End Sub End Class 67
  • 68.
    Builder and Developer2015 Module1.vb Imports System.Data.SqlClient Module Module1 Public con As SqlConnection Public Sub connection() Source=D:UMFH1214642librarydatabaselibrary.mdb") con = New SqlConnection("Data Source=BSC-13SQLEXPRESS; Initial Catalog=bookingdatabase;Integrated Security=True") End Sub Public Function chkChar(ByVal a As Integer) As Integer If a >= 97 And a <= 123 Or a >= 65 And a <= 90 Or a = 8 Then Return a Else Return 0 End If End Function Public Function chkInt(ByVal a As Integer) As Integer If a >= 48 And a <= 57 Or a = 8 Then Return a Else Return 0 End If End Function Public Function chkSpChar(ByVal a As Integer) As Integer If a >= 97 And a <= 123 Or a >= 65 And a <= 90 Or a >= 48 And a <= 57 Or a = 8 Or a = 32 Or a = 45 Or a = 44 Or a = 40 Or a = 41 Then Return a Else Return 0 End If End Function Public Function chkCharInt(ByVal a As Integer) As Integer If a >= 97 And a <= 123 Or a >= 65 And a <= 90 Or a >= 48 And a <= 57 Or a = 8 Then Return a Else Return 0 End If End Function End Module frmcustomer_details.vb Imports System.Data.SqlClient Public Class frmcustomer 68
  • 69.
    Builder and Developer2015 Dim con As SqlConnection Dim cmd As SqlCommand Dim da As SqlDataAdapter Dim ds As DataSet Dim dv As DataView Dim rowcount As Integer = 0 Dim i As Integer Dim cust_id As Integer Private Sub setCon(ByRef strsql As String) Try con = New SqlConnection("Data Source=BSC-13SQLEXPRESS; Initial Catalog=bookingdatabase;Integrated Security=True") Module1.connection() da = New SqlDataAdapter(strsql, Module1.con) ds = New DataSet da.Fill(ds, "cust") dv = New DataView(ds.Tables("cust")) Catch ex As Exception MsgBox(ex.ToString) End Try End Sub Private Sub setFields(ByVal value As Boolean) btnadd.Enabled = value btnUpdate.Enabled = value btnDelete.Enabled = value btnExit.Enabled = value btnclear.Enabled = value End Sub Private Sub setTextfields(ByVal value As Boolean) txtname.Enabled = value txtage.Enabled = value txtprofession.Enabled = value txtaincome.Enabled = value txtcon_no.Enabled = value txtoffadd.Enabled = value End Sub Private Sub clearFields() txtid.Text = "" txtname.Text = "" txtoffadd.Text = "" txtcon_no.Text = "" txtprofession.Text = "" txtage.Text = "" txtaincome.Text = "" End Sub Private Sub BindFields() txtid.DataBindings.Clear() 69
  • 70.
    Builder and Developer2015 txtname.DataBindings.Clear() txtoffadd.DataBindings.Clear() txtcon_no.DataBindings.Clear() txtage.DataBindings.Clear() txtprofession.DataBindings.Clear() txtaincome.DataBindings.Clear() txtid.DataBindings.Add("text", dv, "Cust_ID") txtname.DataBindings.Add("text", dv, "Cust_Name") txtoffadd.DataBindings.Add("text", dv, "Off_Address") txtcon_no.DataBindings.Add("text", dv, "ContactNo") txtprofession.DataBindings.Add("text", dv, "Profession") txtage.DataBindings.Add("text", dv, "Age") txtaincome.DataBindings.Add("text", dv, "Anu_Income") End Sub Private Sub setInfotoform() Call setCon("Select * from customer_details") BindFields() Me.BindingContext(dv).Position = 0 End Sub Private Function key_autogenerate() Me.BindingContext(dv).Position = Me.BindingContext(dv).Count - 1 Return CInt(Me.BindingContext(dv).Current("Cust_ID") + 1) End Function Public Sub data() Try If Module1.con.State = ConnectionState.Closed Then Module1.con.Open() End If Dim str As String = "select * from customer_details" Dim cmd As New SqlCommand(str, Module1.con) Dim p As New SqlDataAdapter(cmd) Dim ds1 As New DataSet p.Fill(ds1) dgv.DataSource = ds1.Tables(0) dgv.Update() dgv.Refresh() Module1.con.Close() Catch ex As Exception MsgBox(ex.ToString()) End Try End Sub Private Sub customer_Load(ByVal sender As System.Object, ByVal e As System.EventArgs) Handles MyBase.Load Call setInfotoform() setTextfields(False) Call data() End Sub Private Sub btnadd_Click(ByVal sender As System.Object, ByVal e As System.EventArgs) Handles btnadd.Click 70
  • 71.
    Builder and Developer2015 If btnadd.Text = "Add" Then Call setFields(False) btnadd.Enabled = True btnExit.Enabled = True btnadd.Text = "Save" btnExit.Text = "Cancel" cust_id = key_autogenerate() Call clearFields() setTextfields(True) txtid.Text = cust_id ElseIf btnadd.Text = "Save" Then Try If txtname.Text = "" And txtoffadd.Text = "" And txtcon_no.Text = "" And txtage.Text = "" And txtaincome.Text = "" And txtprofession.Text = "" Then MsgBox("Please fill all the fields") ElseIf txtname.Text = "" Then MsgBox("Please enter First Name upto 20 characters") txtname.Focus() ElseIf txtoffadd.Text = "" Then MsgBox("Please enter Address upto 100 characters") txtoffadd.Focus() ElseIf txtcon_no.Text = "" Then MsgBox("Please enter Contact No upto 12 digits") txtcon_no.Focus() ElseIf txtage.Text = "" Then MsgBox("Please enter proper age.") txtage.Focus() ElseIf txtaincome.Text = "" Then MsgBox("Please enter Contact No upto 12 digits") txtaincome.Focus() ElseIf txtprofession.Text = "" Then MsgBox("Please enter your profession name") txtprofession.Focus() ElseIf Val(txtage.Text) < 25 Or Val(txtage.Text) > 50 Then MsgBox("Please enter the age between 25 to 50") ElseIf txtaincome.Text = "" Then MsgBox("The Income should be greater than 20000") Else btnadd.Text = "Add" btnExit.Text = "Exit" Module1.con.Open() cmd = New SqlCommand cmd.Connection = Module1.con cmd.CommandText = "insert into customer_details(Cust_ID,Cust_Name,Off_Address,ContactNo,Profession,Age,Anu_Inco me) values(" & txtid.Text & ",'" & txtname.Text & "','" & txtoffadd.Text & "'," & 71
  • 72.
    Builder and Developer2015 txtcon_no.Text & ",'" & txtprofession.Text & " '," & txtage.Text & "," & txtaincome.Text & ")" i = cmd.ExecuteNonQuery MsgBox(i & "record inserted") Module1.con.Close() Call data() setFields(True) setTextfields(False) End If Catch ex As Exception MsgBox(ex.ToString) End Try End If End Sub Private Sub btnDelete_Click(ByVal sender As System.Object, ByVal e As System.EventArgs) Handles btnDelete.Click Try Module1.con.Open() cmd = New SqlCommand cmd.Connection = Module1.con cmd.CommandText = "Delete from customer_details where Cust_ID=" & txtid.Text & "" i = cmd.ExecuteNonQuery() MsgBox(i & "Record Deleted") Module1.con.Close() Call data() setFields(True) Catch ex As Exception MsgBox(ex.ToString()) End Try End Sub Private Sub btnUpdate_Click(ByVal sender As System.Object, ByVal e As System.EventArgs) Handles btnUpdate.Click If btnUpdate.Text = "Edit" Then Call setFields(False) btnUpdate.Enabled = True btnExit.Enabled = True btnUpdate.Text = "Update" btnExit.Text = "Cancel" setTextfields(True) ElseIf btnUpdate.Text = "Update" Then btnUpdate.Text = "Edit" btnExit.Text = "Exit" Try Module1.con.Open() cmd = New SqlCommand cmd.Connection = Module1.con cmd.CommandText = "update customer_details set Cust_Name='" & txtname.Text & "',Off_Address='" & txtoffadd.Text & "',ContactNo =" & txtcon_no.Text 72
  • 73.
    Builder and Developer2015 & ",Profession ='" & txtprofession.Text & "',Age =" & txtage.Text & ",Anu_Income =" & txtaincome.Text & " where Cust_ID=" & txtid.Text & "" i = cmd.ExecuteNonQuery MsgBox(i & "Record Updated") Module1.con.Close() Call data() setFields(True) setTextfields(False) Catch ex As Exception MsgBox(ex.ToString()) End Try End If End Sub Private Sub btnExit_Click(ByVal sender As System.Object, ByVal e As System.EventArgs) Handles btnExit.Click If btnExit.Text = "Exit" Then End ElseIf btnExit.Text = "Cancel" Then btnadd.Text = "Add" btnExit.Text = "Exit" clearFields() setFields(True) setTextfields(False) End If End Sub Private Sub btnclear_Click(ByVal sender As System.Object, ByVal e As System.EventArgs) Handles btnclear.Click clearFields() End Sub Private Sub txtname_KeyPress(ByVal sender As Object, ByVal e As System.Windows.Forms.KeyPressEventArgs) Handles txtname.KeyPress, txtname.KeyPress e.KeyChar = Chr(chkChar(Asc(e.KeyChar))) End Sub Private Sub txtaddress_KeyPress(ByVal sender As Object, ByVal e As System.Windows.Forms.KeyPressEventArgs) Handles txtoffadd.KeyPress e.KeyChar = Chr(chkChar(Asc(e.KeyChar))) End Sub Private Sub txtcon_no_KeyPress(ByVal sender As Object, ByVal e As System.Windows.Forms.KeyPressEventArgs) Handles txtcon_no.KeyPress e.KeyChar = Chr(chkInt(Asc(e.KeyChar))) End Sub Private Sub txtage_KeyPress(ByVal sender As Object, ByVal e As System.Windows.Forms.KeyPressEventArgs) Handles txtage.KeyPress e.KeyChar = Chr(chkInt(Asc(e.KeyChar))) End Sub Private Sub btnFirst_Click(ByVal sender As System.Object, ByVal e As System.EventArgs) Handles btnFirst.Click Me.BindingContext(dv).Position = 0 73
  • 74.
    Builder and Developer2015 rowcount = 0 End Sub Private Sub btnPrevious_Click(ByVal sender As System.Object, ByVal e As System.EventArgs) Handles btnPrevious.Click rowcount = rowcount - 1 Me.BindingContext(dv).Position = Me.BindingContext(dv).Position - 1 If rowcount < 0 Then MsgBox("First Record") rowcount = 0 End If End Sub Private Sub btnNext_Click(ByVal sender As System.Object, ByVal e As System.EventArgs) Handles btnNext.Click rowcount = rowcount + 1 Me.BindingContext(dv).Position = Me.BindingContext(dv).Position + 1 If rowcount = ds.Tables(0).Rows.Count Then MsgBox("Last Record") rowcount = rowcount - 1 End If End Sub Private Sub btnLast_Click(ByVal sender As System.Object, ByVal e As System.EventArgs) Handles btnLast.Click BindFields() Me.BindingContext(dv).Position = Me.BindingContext(dv).Count - 1 rowcount = ds.Tables(0).Rows.Count - 1 End Sub Private Sub txtprofession_KeyPress(ByVal sender As Object, ByVal e As System.Windows.Forms.KeyPressEventArgs) Handles txtprofession.KeyPress e.KeyChar = Chr(chkChar(Asc(e.KeyChar))) End Sub End Class frmflat_Details.vb Imports System.Data.SqlClient Public Class frmflat_details Dim con As SqlConnection Dim cmd As SqlCommand Dim da As SqlDataAdapter Dim ds As DataSet Dim dv As DataView Dim dr As SqlDataReader Dim rowcount As Integer = 0 Dim i As Integer Dim flat_id As Integer Private Sub setCon(ByRef strsql As String) Try con = New SqlConnection("Data Source=BSC-13SQLEXPRESS; 74
  • 75.
    Builder and Developer2015 Initial Catalog=bookingdatabase;Integrated Security=True") Module1.connection() da = New SqlDataAdapter(strsql, Module1.con) ds = New DataSet da.Fill(ds, "flat") dv = New DataView(ds.Tables("flat")) Catch ex As Exception MsgBox(ex.ToString) End Try End Sub Private Sub setFields(ByVal value As Boolean) btnsearch.Enabled = value btnadd.Enabled = value btnUpdate.Enabled = value btnDelete.Enabled = value btnExit.Enabled = value btnclear.Enabled = value End Sub Private Sub setTextfields(ByVal value As Boolean) txtbook_name.Enabled = value cmbwing.Enabled = value cmbflat_no.Enabled = value cmbfloor.Enabled = value cmbtype_of_flat.Enabled = value txtarea.Enabled = value txtrate.Enabled = value txttotal_amnt.Enabled = value End Sub Private Sub clearFields() txtflat_id.Text = "" txtbook_name.Text = "" cmbwing.Text = "" cmbflat_no.Text = "" cmbfloor.Text = "" cmbtype_of_flat.Text = "" txtarea.Text = "" txtrate.Text = "" txttotal_amnt.Text = "" End Sub Private Sub BindFields() txtflat_id.DataBindings.Clear() txtbook_name.DataBindings.Clear() cmbwing.DataBindings.Clear() cmbflat_no.DataBindings.Clear() cmbfloor.DataBindings.Clear() cmbtype_of_flat.DataBindings.Clear() txtarea.DataBindings.Clear() txtrate.DataBindings.Clear() txttotal_amnt.DataBindings.Clear() 75
  • 76.
    Builder and Developer2015 txtflat_id.DataBindings.Add("text", dv, "Flat_ID") txtbook_name.DataBindings.Add("text", dv, "Booking_Name") cmbwing.DataBindings.Add("text", dv, "Wing") cmbflat_no.DataBindings.Add("text", dv, "Flat_No") cmbfloor.DataBindings.Add("text", dv, "Floor") cmbtype_of_flat.DataBindings.Add("text", dv, "Type_Of_Flat") txtarea.DataBindings.Add("text", dv, "Area") txtrate.DataBindings.Add("text", dv, "Rate") txttotal_amnt.DataBindings.Add("text", dv, "Total_Amount") End Sub Private Sub setInfotoform() Call setCon("Select * from tblflat_details") BindFields() Me.BindingContext(dv).Position = 0 End Sub Private Function key_autogenerate() Me.BindingContext(dv).Position = Me.BindingContext(dv).Count - 1 Return CInt(Me.BindingContext(dv).Current("Flat_ID") + 1) End Function Public Sub data() Try If Module1.con.State = ConnectionState.Closed Then Module1.con.Open() End If Dim str As String = "select * from tblflat_details" Dim cmd As New SqlCommand(str, Module1.con) Dim p As New SqlDataAdapter(cmd) Dim ds1 As New DataSet p.Fill(ds1) dgv.DataSource = ds1.Tables(0) dgv.Update() dgv.Refresh() Module1.con.Close() Catch ex As Exception MsgBox(ex.ToString()) End Try End Sub Private Sub flat_details_Load(ByVal sender As System.Object, ByVal e As System.EventArgs) Handles MyBase.Load Call setInfotoform() setTextfields(False) Call data() Try cmd = New SqlCommand("select Flat_ID from tblflat_details", Module1.con) Module1.con.Open() dr = cmd.ExecuteReader While dr.Read cmbsearch.Items.Add(dr(0).ToString()) End While 76
  • 77.
    Builder and Developer2015 dr.Close() Module1.con.Close() Catch ex As Exception End Try End Sub Private Sub btnadd_Click(ByVal sender As System.Object, ByVal e As System.EventArgs) Handles btnadd.Click If btnadd.Text = "Add" Then Call setFields(False) btnadd.Enabled = True btnExit.Enabled = True btnadd.Text = "Save" btnExit.Text = "Cancel" flat_id = key_autogenerate() Call clearFields() setTextfields(True) txtflat_id.Text = flat_id ElseIf btnadd.Text = "Save" Then Try If txtbook_name.Text = "" And cmbwing.Text = "" And cmbflat_no.Text = "" And cmbfloor.Text = "" And cmbtype_of_flat.Text = "" And txtarea.Text = "" And txtrate.Text = "" And txttotal_amnt.Text = "" Then MsgBox("Please fill all the fields") ElseIf txtbook_name.Text = "" Then MsgBox("Please enter booking name") txtbook_name.Focus() ElseIf cmbwing.Text = "" Then MsgBox("Please enter the correct wing name") cmbwing.Focus() ElseIf cmbflat_no.Text = "" Then MsgBox("Please enter flat no according you") cmbflat_no.Focus() ElseIf cmbfloor.Text = "" Then MsgBox("Please enter the floor no.") cmbfloor.Focus() ElseIf cmbtype_of_flat.Text = "" Then MsgBox("Please enter the type of flat according to you") cmbtype_of_flat.Focus() ElseIf txtarea.Text = "" Then MsgBox("Please enter area") txtarea.Focus() ElseIf txtrate.Text = "" Then MsgBox("Please enter rate of flat") ElseIf txttotal_amnt.Text = "" Then MsgBox("Please enter total amount of flat") Else btnadd.Text = "Add" btnExit.Text = "Exit" Module1.con.Open() 77
  • 78.
    Builder and Developer2015 cmd = New SqlCommand cmd.Connection = Module1.con cmd.CommandText = "insert into tblflat_details(Flat_ID,Booking_Name,Wing,Flat_No,Floor,Type_Of_Flat,Area,Rate,Total _Amount) values(" & txtflat_id.Text & ",'" & txtbook_name.Text & "','" & cmbwing.Text & "'," & cmbflat_no.Text & ",'" & cmbfloor.Text & "','" & cmbtype_of_flat.Text & "'," & txtarea.Text & ", " & txtrate.Text & "," & txttotal_amnt.Text & ")" i = cmd.ExecuteNonQuery MsgBox(i & "record inserted") setFields(True) setTextfields(False) End If Catch ex As Exception MsgBox(ex.ToString) Module1.con.Close() Call data() End Try End If End Sub Private Sub btnDelete_Click(ByVal sender As System.Object, ByVal e As System.EventArgs) Handles btnDelete.Click Try If Module1.con.State = ConnectionState.Closed Then Module1.con.Open() End If cmd = New SqlCommand cmd.Connection = Module1.con cmd.CommandText = "Delete from tblflat_details where Flat_ID=" & txtflat_id.Text & "" i = cmd.ExecuteNonQuery() MsgBox(i & "Record Deleted") setFields(True) Catch ex As Exception MsgBox(ex.ToString()) Module1.con.Close() Call data() End Try End Sub Private Sub btnUpdate_Click(ByVal sender As System.Object, ByVal e As System.EventArgs) Handles btnUpdate.Click If btnUpdate.Text = "Edit" Then Call setFields(False) btnUpdate.Enabled = True btnExit.Enabled = True btnUpdate.Text = "Update" btnExit.Text = "Cancel" setTextfields(True) ElseIf btnUpdate.Text = "Update" Then btnUpdate.Text = "Edit" 78
  • 79.
    Builder and Developer2015 btnExit.Text = "Exit" Try Module1.con.Open() cmd = New SqlCommand cmd.Connection = Module1.con cmd.CommandText = "update tblflat_details set Booking_Name= '" & txtbook_name.Text & "',Wing ='" & cmbwing.Text & "',Flat_No =" & cmbflat_no.Text & ",Floor ='" & cmbfloor.Text & "',Type_Of_Flat ='" & cmbtype_of_flat.Text & "',Area=" & txtarea.Text & ",Rate=" & txtrate.Text & ",Total_Amount=" & txttotal_amnt.Text & " where Flat_ID=" & txtflat_id.Text & "" i = cmd.ExecuteNonQuery MsgBox(i & "Record Updated") setFields(True) setTextfields(False) Catch ex As Exception MsgBox(ex.ToString()) Module1.con.Close() Call data() End Try End If End Sub Private Sub btnExit_Click(ByVal sender As System.Object, ByVal e As System.EventArgs) Handles btnExit.Click If btnExit.Text = "Exit" Then End ElseIf btnExit.Text = "Cancel" Then btnadd.Text = "Add" btnExit.Text = "Exit" clearFields() setFields(True) setTextfields(False) End If End Sub Private Sub btnFirst_Click(ByVal sender As System.Object, ByVal e As System.EventArgs) Me.BindingContext(dv).Position = 0 rowcount = 0 End Sub Private Sub btnPrevious_Click_1(ByVal sender As System.Object, ByVal e As System.EventArgs) rowcount = rowcount - 1 Me.BindingContext(dv).Position = Me.BindingContext(dv).Position - 1 If rowcount < 0 Then MsgBox("First Record") rowcount = 0 End If End Sub Private Sub btnNext_Click_1(ByVal sender As System.Object, ByVal e As System.EventArgs) 79
  • 80.
    Builder and Developer2015 rowcount = rowcount + 1 Me.BindingContext(dv).Position = Me.BindingContext(dv).Position + 1 If rowcount = ds.Tables(0).Rows.Count Then MsgBox("Last Record") rowcount = rowcount - 1 End If End Sub Private Sub btnLast_Click_1(ByVal sender As System.Object, ByVal e As System.EventArgs) Me.BindingContext(dv).Position = Me.BindingContext(dv).Count - 1 rowcount = ds.Tables(0).Rows.Count - 1 End Sub Private Sub btnclear_Click(ByVal sender As System.Object, ByVal e As System.EventArgs) Handles btnclear.Click clearFields() End Sub Private Sub btnsearch_Click(ByVal sender As System.Object, ByVal e As System.EventArgs) Handles btnsearch.Click Try con.Open() cmd = New SqlCommand cmd.Connection = con cmd.CommandType = CommandType.Text If cmbsearch.Text <> "" Then cmd.CommandText = "select * from tblflat_details where Flat_ID=" & cmbsearch.Text & "" dr = cmd.ExecuteReader() dr.Read() txtflat_id.Text = dr("Flat_ID") txtbook_name.Text = dr("Booking_Name") cmbwing.Text = dr("Wing") cmbflat_no.Text = dr("Flat_No") cmbfloor.Text = dr("Floor") cmbtype_of_flat.Text = dr("Type_Of_Flat") txtarea.Text = dr("Area") txtrate.Text = dr("Rate") txttotal_amnt.Text = dr("Total_Amount") con.Close() Else MsgBox("Pls Enter the Id to be viewed") End If Catch ex As Exception MsgBox(ex.ToString()) End Try con.Close() End Sub Private Sub btnFirst_Click_1(ByVal sender As System.Object, ByVal e As System.EventArgs) Handles btnFirst.Click Me.BindingContext(dv).Position = 0 80
  • 81.
    Builder and Developer2015 rowcount = 0 End Sub Private Sub btnPrevious_Click(ByVal sender As System.Object, ByVal e As System.EventArgs) Handles btnPrevious.Click rowcount = rowcount - 1 Me.BindingContext(dv).Position = Me.BindingContext(dv).Position - 1 If rowcount < 0 Then MsgBox("First Record") rowcount = 0 End If End Sub Private Sub btnNext_Click(ByVal sender As System.Object, ByVal e As System.EventArgs) Handles btnNext.Click rowcount = rowcount + 1 Me.BindingContext(dv).Position = Me.BindingContext(dv).Position + 1 If rowcount = ds.Tables(0).Rows.Count Then MsgBox("Last Record") rowcount = rowcount - 1 End If End Sub Private Sub btnLast_Click(ByVal sender As System.Object, ByVal e As System.EventArgs) Handles btnLast.Click BindFields() Me.BindingContext(dv).Position = Me.BindingContext(dv).Count - 1 rowcount = ds.Tables(0).Rows.Count - 1 End Sub Private Sub txtflat_id_KeyPress(ByVal sender As Object, ByVal e As System.Windows.Forms.KeyPressEventArgs) Handles txtflat_id.KeyPress e.KeyChar = Chr(chkInt(Asc(e.KeyChar))) End Sub Private Sub txtrate_KeyPress(ByVal sender As Object, ByVal e As System.Windows.Forms.KeyPressEventArgs) Handles txtrate.KeyPress e.KeyChar = Chr(chkInt(Asc(e.KeyChar))) End Sub Private Sub txtarea_KeyPress(ByVal sender As Object, ByVal e As System.Windows.Forms.KeyPressEventArgs) Handles txtarea.KeyPress e.KeyChar = Chr(chkInt(Asc(e.KeyChar))) End Sub Private Sub txttotal_amnt_GotFocus(ByVal sender As Object, ByVal e As System.EventArgs) Handles txttotal_amnt.GotFocus txttotal_amnt.Text = CInt(txtarea.Text) + CInt(txtrate.Text) txttotal_amnt.Focus() End Sub Private Sub txttotal_amnt_KeyPress(ByVal sender As Object, ByVal e As System.Windows.Forms.KeyPressEventArgs) Handles txttotal_amnt.KeyPress e.KeyChar = Chr(chkInt(Asc(e.KeyChar))) End Sub Private Sub cmbwing_KeyPress(ByVal sender As Object, ByVal e As System.Windows.Forms.KeyPressEventArgs) Handles cmbwing.KeyPress 81
  • 82.
    Builder and Developer2015 e.KeyChar = Chr(chkChar(Asc(e.KeyChar))) End Sub Private Sub cmbflat_no_KeyPress(ByVal sender As Object, ByVal e As System.Windows.Forms.KeyPressEventArgs) Handles cmbflat_no.KeyPress e.KeyChar = Chr(chkInt(Asc(e.KeyChar))) End Sub Private Sub cmbfloor_KeyPress(ByVal sender As Object, ByVal e As System.Windows.Forms.KeyPressEventArgs) Handles cmbfloor.KeyPress e.KeyChar = Chr(chkChar(Asc(e.KeyChar))) End Sub Private Sub txtbook_name_KeyPress(ByVal sender As Object, ByVal e As System.Windows.Forms.KeyPressEventArgs) Handles txtbook_name.KeyPress e.KeyChar = Chr(chkChar(Asc(e.KeyChar))) End Sub End Class frmpayment_details.vb Imports System.Data.SqlClient Public Class frmpayment Dim con As SqlConnection Dim cmd As SqlCommand Dim da As SqlDataAdapter Dim ds As DataSet Dim dv As DataView Dim dr As SqlDataReader Dim dr1 As SqlDataReader Dim rowcount As Integer = 0 Dim i As Integer Dim pay_id As Integer Dim status As Boolean Dim chno As Integer Dim bname As String Dim c_no As Integer = 0 Dim b_name As String = "" Private Sub setCon(ByRef strsql As String) Try con = New SqlConnection("Data Source=BSC-13SQLEXPRESS; Initial Catalog=bookingdatabase;Integrated Security=True") Module1.connection() da = New SqlDataAdapter(strsql, Module1.con) ds = New DataSet da.Fill(ds, "payment") dv = New DataView(ds.Tables("payment")) Catch ex As Exception MsgBox(ex.ToString) End Try End Sub 82
  • 83.
    Builder and Developer2015 Private Sub setFields(ByVal value As Boolean) btnadd.Enabled = value btnUpdate.Enabled = value btnDelete.Enabled = value btnExit.Enabled = value btnclear.Enabled = value End Sub Private Sub setTextfields(ByVal value As Boolean) cmbpay_id.Enabled = value cmbcustid.Enabled = value txtcust_name.Enabled = value cmbpaymode.Enabled = value dtpboo_date.Enabled = value dtppay_date.Enabled = value txttotal_amnt.Enabled = value txtamnt_paid.Enabled = value txtamnt_bal.Enabled = value txtbank_name.Enabled = value txtcheq_no.Enabled = value cmbtrans.Enabled = value End Sub Private Sub clearFields() cmbpay_id.Text = "" cmbcustid.Text = "" txtcust_name.Text = "" dtpboo_date.Text = "" dtppay_date.Text = "" txttotal_amnt.Text = "" txtamnt_paid.Text = "" txtamnt_bal.Text = "" txtbank_name.Text = "" txtcheq_no.Text = "" cmbpaymode.Text = "" cmbtrans.Text = "" End Sub Private Sub BindFields() cmbpay_id.DataBindings.Clear() cmbcustid.DataBindings.Clear() txtcust_name.DataBindings.Clear() cmbpaymode.DataBindings.Clear() dtpboo_date.DataBindings.Clear() dtppay_date.DataBindings.Clear() txttotal_amnt.DataBindings.Clear() txtamnt_paid.DataBindings.Clear() txtamnt_bal.DataBindings.Clear() txtbank_name.DataBindings.Clear() txtcheq_no.DataBindings.Clear() cmbtrans.DataBindings.Clear() cmbpay_id.DataBindings.Add("text", dv, "Pay_ID") 83
  • 84.
    Builder and Developer2015 cmbcustid.DataBindings.Add("text", dv, "Cust_ID") txtcust_name.DataBindings.Add("text", dv, "Cust_Name") dtpboo_date.DataBindings.Add("text", dv, "Booking_Date") dtppay_date.DataBindings.Add("text", dv, "Payment_Date") cmbpaymode.DataBindings.Add("text", dv, "Pay_Mode") txttotal_amnt.DataBindings.Add("text", dv, "Total_Amnt") txtamnt_paid.DataBindings.Add("text", dv, "Amnt_Paid") txtamnt_bal.DataBindings.Add("text", dv, "Amnt_Bal") txtbank_name.DataBindings.Add("text", dv, "Bank_Name") txtcheq_no.DataBindings.Add("text", dv, "Cheq_No") cmbtrans.DataBindings.Add("text", dv, "Paytrans") End Sub Private Sub setInfotoform() Call setCon("Select * from tblpay_details") BindFields() Me.BindingContext(dv).Position = 0 End Sub Private Function key_autogenerate() Me.BindingContext(dv).Position = Me.BindingContext(dv).Count - 1 Return CInt(Me.BindingContext(dv).Current("Pay_ID") + 1) End Function Public Sub data() Try If Module1.con.State = ConnectionState.Closed Then Module1.con.Open() End If Dim str As String = "select * from tblpay_details" Dim cmd As New SqlCommand(str, Module1.con) Dim p As New SqlDataAdapter(cmd) Dim ds1 As New DataSet p.Fill(ds1) dgv.DataSource = ds1.Tables(0) dgv.Update() dgv.Refresh() Module1.con.Close() Catch ex As Exception MsgBox(ex.ToString()) End Try End Sub Private Sub payment_Load(ByVal sender As System.Object, ByVal e As System.EventArgs) Handles MyBase.Load Call setInfotoform() setTextfields(False) Cheque.Visible = False Call data() Try cmd = New SqlCommand("select Cust_ID from tblreg_details", Module1.con) Module1.con.Open() dr1 = cmd.ExecuteReader 84
  • 85.
    Builder and Developer2015 While dr1.Read cmbcustid.Items.Add(dr1("Cust_ID").ToString()) End While dr1.Close() Module1.con.Close() Catch ex As Exception MsgBox(ex.ToString) End Try Try cmd = New SqlCommand("select Pay_ID from tblpay_details", Module1.con) Module1.con.Open() dr = cmd.ExecuteReader While dr.Read cmbsearch.Items.Add(dr("Pay_ID").ToString()) End While dr.Close() Module1.con.Close() Catch ex As Exception MsgBox(ex.ToString) End Try End Sub Private Sub btnadd_Click(ByVal sender As System.Object, ByVal e As System.EventArgs) Handles btnadd.Click If btnadd.Text = "Add" Then Call setFields(False) btnadd.Enabled = True btnExit.Enabled = True btnadd.Text = "Save" btnExit.Text = "Cancel" pay_id = key_autogenerate() Call clearFields() setTextfields(True) cmbpay_id.Text = pay_id ElseIf btnadd.Text = "Save" Then Try If cmbpay_id.Text = "" And cmbcustid.Text = "" And txtcust_name.Text = "" And dtpboo_date.Text = "" And dtppay_date.Text = "" And txttotal_amnt.Text = "" And txtamnt_paid.Text = "" And txtamnt_bal.Text = "" Then MsgBox("Please fill all the fields") ElseIf cmbpay_id.Text = "" Then MsgBox("Please enter payment id properly") cmbpay_id.Focus() ElseIf cmbcustid.Text = "" Then MsgBox("Please enter your id") cmbcustid.Focus() ElseIf txtcust_name.Text = "" Then MsgBox("Please enter your name.") txtcust_name.Focus() ElseIf dtpboo_date.Text = "" Then 85
  • 86.
    Builder and Developer2015 MsgBox("Please enter booking date.") dtpboo_date.Focus() ElseIf dtppay_date.Text = "" Then MsgBox("Please enter payment date") dtppay_date.Focus() ElseIf txttotal_amnt.Text = "" Then MsgBox("Please enter total amnt.") txttotal_amnt.Focus() ElseIf txtamnt_paid.Text = "" Then MsgBox("Please enter paid amnt.") txtamnt_paid.Focus() ElseIf txtamnt_bal.Text = "" Then MsgBox("Please enter total amnt") txtamnt_bal.Focus() Else btnadd.Text = "Add" btnExit.Text = "Exit" Module1.con.Open() cmd = New SqlCommand cmd.Connection = Module1.con If status = True Then cmd.CommandText = "insert into tblpay_details(Pay_ID,Cust_ID,Cust_Name,Booking_Date,Payment_Date,Pay_Mode,Tota l_Amnt,Amnt_Paid,Amnt_Bal,Bank_Name,Cheq_No,Paytrans) values(" & cmbpay_id.Text & "," & cmbcustid.Text & ",'" & txtcust_name.Text & "','" & dtpboo_date.Text & "','" & dtppay_date.Text & "','" & cmbpaymode.Text & "'," & txttotal_amnt.Text & "," & txtamnt_paid.Text & "," & txtamnt_bal.Text & ",'" & txtbank_name.Text & "','" & txtcheq_no.Text & "','" & cmbtrans.Text & "')" Else cmd.CommandText = "insert into tblpay_details(Pay_ID,Cust_ID,Cust_Name,Booking_Date,Payment_Date,Pay_Mode,Tota l_Amnt,Amnt_Paid,Amnt_Bal,Paytrans) values(" & cmbpay_id.Text & "," & cmbcustid.Text & ",'" & txtcust_name.Text & "','" & dtpboo_date.Text & "','" & dtppay_date.Text & "','" & cmbpaymode.Text & "'," & txttotal_amnt.Text & "," & txtamnt_paid.Text & "," & txtamnt_bal.Text & ",'" & cmbtrans.Text & "')" End If i = cmd.ExecuteNonQuery MsgBox(i & "record inserted") Module1.con.Close() Call data() setFields(True) setTextfields(False) End If Catch ex As Exception MsgBox(ex.ToString) End Try End If End Sub Private Sub btnDelete_Click(ByVal sender As System.Object, ByVal e 86
  • 87.
    Builder and Developer2015 As System.EventArgs) Handles btnDelete.Click Try Module1.con.Open() cmd = New SqlCommand cmd.Connection = Module1.con cmd.CommandText = "Delete from tblpay_details where Pay_ID=" & cmbpay_id.Text & "" i = cmd.ExecuteNonQuery() MsgBox(i & "Record Deleted") Module1.con.Close() Call data() setFields(True) Catch ex As Exception MsgBox(ex.ToString()) End Try End Sub Private Sub btnUpdate_Click(ByVal sender As System.Object, ByVal e As System.EventArgs) Handles btnUpdate.Click If btnUpdate.Text = "Edit" Then Call setFields(False) btnUpdate.Enabled = True btnExit.Enabled = True btnUpdate.Text = "Update" btnExit.Text = "Cancel" setTextfields(True) ElseIf btnUpdate.Text = "Update" Then btnUpdate.Text = "Edit" btnExit.Text = "Exit" Try Module1.con.Open() cmd = New SqlCommand cmd.Connection = Module1.con cmd.CommandText = "update tblpay_details set Cust_ID=" & cmbcustid.Text & ",Cust_Name='" & txtcust_name.Text & "',Booking_Date='" & dtpboo_date.Text & "',Pay_Mode='" & cmbpaymode.Text & "',Payment_Date='" & dtppay_date.Text & "',Total_Amnt=" & txttotal_amnt.Text & ",Amnt_Paid=" & txtamnt_paid.Text & ",Amnt_Bal=" & txtamnt_bal.Text & ",Bank_Name='" & txtbank_name.Text & "',Cheq_No=" & txtcheq_no.Text & ",Paytrans='" & cmbtrans.Text & "' where Pay_ID=" & cmbpay_id.Text & "" i = cmd.ExecuteNonQuery MsgBox(i & "Record Updated") Module1.con.Close() Call data() setFields(True) setTextfields(False) Catch ex As Exception MsgBox(ex.ToString()) End Try End If 87
  • 88.
    Builder and Developer2015 End Sub Private Sub btnExit_Click(ByVal sender As System.Object, ByVal e As System.EventArgs) Handles btnExit.Click If btnExit.Text = "Exit" Then End ElseIf btnExit.Text = "Cancel" Then btnadd.Text = "Add" btnExit.Text = "Exit" clearFields() setFields(True) setTextfields(False) End If End Sub Private Sub btnclear_Click(ByVal sender As System.Object, ByVal e As System.EventArgs) Handles btnclear.Click clearFields() End Sub Private Sub btnsearch_Click(ByVal sender As System.Object, ByVal e As System.EventArgs) Handles btnsearch.Click Try con.Open() cmd = New SqlCommand cmd.Connection = con cmd.CommandType = CommandType.Text If cmbsearch.Text <> "" Then cmd.CommandText = "select * from tblpay_details where Pay_ID=" & cmbsearch.Text & "" dr = cmd.ExecuteReader() dr.Read() cmbpay_id.Text = dr("Pay_ID") cmbcustid.Text = dr("Cust_ID") txtcust_name.Text = dr("Cust_Name") dtpboo_date.Text = dr("Booking_Date") dtppay_date.Text = dr("Payment_Date") cmbpaymode.Text = dr("Pay_Mode") txttotal_amnt.Text = dr("Total_Amnt") txtamnt_paid.Text = dr("Amnt_Paid") txtamnt_bal.Text = dr("Amnt_Bal") txtbank_name.Text = dr("Bank_Name") txtcheq_no.Text = dr("Cheq_No") cmbtrans.Text = dr("Paytrans") dr.Close() con.Close() Else MsgBox("Pls Enter the Id to be viewed") End If Catch ex As Exception End Try con.Close() 88
  • 89.
    Builder and Developer2015 End Sub Private Sub btnFirst_Click(ByVal sender As System.Object, ByVal e As System.EventArgs) Handles btnFirst.Click Me.BindingContext(dv).Position = 0 rowcount = 0 End Sub Private Sub btnPrevious_Click(ByVal sender As System.Object, ByVal e As System.EventArgs) Handles btnPrevious.Click rowcount = rowcount - 1 Me.BindingContext(dv).Position = Me.BindingContext(dv).Position - 1 If rowcount < 0 Then MsgBox("First Record") rowcount = 0 End If End Sub Private Sub btnNext_Click(ByVal sender As System.Object, ByVal e As System.EventArgs) Handles btnNext.Click rowcount = rowcount + 1 Me.BindingContext(dv).Position = Me.BindingContext(dv).Position + 1 If rowcount = ds.Tables(0).Rows.Count Then MsgBox("Last Record") rowcount = rowcount - 1 End If End Sub Private Sub btnLast_Click(ByVal sender As System.Object, ByVal e As System.EventArgs) Handles btnLast.Click BindFields() Me.BindingContext(dv).Position = Me.BindingContext(dv).Count - 1 rowcount = ds.Tables(0).Rows.Count - 1 End Sub Private Sub cmbcustid_SelectedIndexChanged(ByVal sender As System.Object, ByVal e As System.EventArgs) Handles cmbcustid.SelectedIndexChanged Try Dim cmd1 As SqlCommand Module1.con.Close() Module1.con.Open() cmd1 = New SqlCommand("select * from tblreg_details where Cust_ID=" & cmbcustid.Text & "", Module1.con) dr = cmd1.ExecuteReader dr.Read() txtcust_name.Text = dr("Cust_Name").ToString() txtcust_name.Enabled = False dtpboo_date.Text = dr("Booking_Date").ToString() dtpboo_date.Enabled = False txttotal_amnt.Text = dr("Total_Amnt").ToString() txttotal_amnt.Enabled = False dr.Close() Module1.con.Close() Catch ex As Exception 89
  • 90.
    Builder and Developer2015 MsgBox(ex.ToString) End Try End Sub Private Sub cmbpaymode_SelectedIndexChanged(ByVal sender As System.Object, ByVal e As System.EventArgs) Handles cmbpaymode.SelectedIndexChanged If cmbpaymode.Text = "Cheque" Then Cheque.Visible = True status = True Else Cheque.Visible = False chno = 0 bname = "NA" status = False End If End Sub Private Sub txtamnt_bal_GotFocus(ByVal sender As Object, ByVal e As System.EventArgs) Handles txtamnt_bal.GotFocus txtamnt_bal.Text = CInt(txttotal_amnt.Text) - CInt(txtamnt_paid.Text) txttotal_amnt.Enabled = False End Sub End Class 90
  • 91.
    Builder and Developer2015 SCREEN LAYOUTS AND 91
  • 92.
    Builder and Developer2015 REPORT LAYOUTS 92
  • 93.
    Builder and Developer2015 LOGIN: SPLASH SCREEN FORM: 93
  • 94.
    Builder and Developer2015 MAINFORM FORM: BUILDING DETAILS FORM: 94
  • 95.
    Builder and Developer2015 CUSTOMER DETAILS FORM: 95
  • 96.
    Builder and Developer2015 FLAT DETAILS FORM: 96
  • 97.
    Builder and Developer2015 ENQUIRY REGISTRATION FORM: BOOKING INFORMATION FORM: 97
  • 98.
  • 99.
    Builder and Developer2015 PAYMENT TRANSACTION FORM: 99
  • 100.
    Builder and Developer2015 CANCELLATION TRANSACTION FORM: 100
  • 101.
    Builder and Developer2015 CANCELLATION TRANSACTION FORM: PAYMENT REPORT FORM: 101
  • 102.
  • 103.
    Builder and Developer2015 BOOKING REPORT FORM: REGISTRATION REPORT FORM: 103
  • 104.
    Builder and Developer2015 CANCELLATION REPORT FORM: FLAT REPORT FORM: 104
  • 105.
    Builder and Developer2015 TESTING Testing Objectives  Testing is a process of executing a program with the intent of finding an error or debug.  A good test case is one that has a high probability of finding yet not discovered errors. Unit Testing Unit testing using white-box-testing to test each smallest unit or component of the module like Interface, Local Data Structure, Boundary Conditions, Independent and Error Handling Paths using appropriate test cases. Integration Testing 105
  • 106.
    Builder and Developer2015 Integration Testing using Top-Down Integration to test data and its value before and after flowing from one to another module during and after integration of module. Code Testing The code testing examines the logic of the program. To follow this testing we have developed test cases that result in every instruction in the module; every path is specific combination of conditions that is handled by the program Validation Testing Validation testing to validate system functionalities, that they are traceable to customer requirements. System Testing System testing to test efficiency with all minimum hardware and software requirements of system after installation 106
  • 107.
    Builder and Developer2015 Future Scope In future, a system may be developed which can be used online by the users who want to sale or purchase properties. In such a system the users may deal directly with each other, they do not need a property dealer as an intermediate. Also they are not supposed to go to the property dealer for their deals; they can directly use the software online. Moreover the users do not need to pay extra amounts as in case of a property dealer who helped in the deals, whatever amount the seller needs, is paid by the purchaser. This saves money as well as time too. So, in future a lot of manipulations can be done keeping in view the requirements of the users. 1. If the system works as an online system, it becomes more efficient as compared to the one which is used offline only by a property dealer. 2. Such a system saves time as well as money of the users too. 107
  • 108.
    Builder and Developer2015 3. There is no need of a property dealer as an intermediate between the seller and purchaser. 4. The seller and purchaser can contact directly to each other. 5. Enhance its features and increasing the number of services provided. 6. Implementing higher level of security. Conclusion The development of the proposed system is done keeping in view the problems of agent i.e. property dealer in the official dealings of properties. Typically a dealer buys the property from one party and sells to another. Thus the dealer’s profit is the difference between the price he pays to one party and the price he receives from another party for the same property. In short, the dealers have a particular commission in it. Also there are Real estate agents who undertake a diversity of activities related to the selling and leasing of residential and commercial property. Many agents specialize in areas of practice such as residential sales, residential property management, commercial and industrial leasing and sales, representing buyers, rural sales and more. For this we have to pay them with heavy amounts. 108
  • 109.
    Builder and Developer2015 With the use of this software, the property dealer does not need to store the records of dealings into registers or papers. So, it becomes easier for him to keep the records for future references. Also it becomes much easier to keep a record of properties which are being sold or which are not sold yet. Thus this system saves time and is easier to use. Moreover, it is efficient software for property dealers. REFERENCES / BIBLIOGRAPHY Bibliography: • www.w3school.com • www.wikipedia.org • www.msdn.microsoft.com/en-us/vstudio/default.aspx References: 109
  • 110.
    Builder and Developer2015 1. Beginning with Vb.Net 2008 – Thearon Willis 2. System Analysis and Design-- Galgotia Publications. 3. Software Engineering By Roger S. Pressman, McGraw- Hill Publications. 110