Development of Online Resort Reservation System
for
MicroKodes Information & Technologies Ltd.
A Practicum Report Submitted By
Motiur
ID #
In Partial Fulfillment of the Requirements for the Award of
Bachelor of Computer Science and Engineering
Department of Computer Science and Engineering
College of Engineering and Technology
IUBAT – International University of Business Agriculture and
Technology
Spring 2019
ii
Development of Online Resort Reservation System
For MicroKodes Information & Technologies Ltd
Motiur
A practicum report submitted in partial fulfillment of the requirements for the degree of
Bachelor of Computer Science and Engineering (BCSE)
The practicum has been examined and approved,
______________________________
Prof Dr Md Abdul Haque
Chair and Professor
Dept. of Computer Science and Engineering
IUBAT – International University of Business
Agriculture and Technology
______________________________
Prof Dr Utpal Kanti Das
Professor and Coordinator
Dept. of Computer Science and Engineering
IUBAT – International University of Business
Agriculture and Technology
______________________________
Shahinur Alam
Lecturer
Dept. of Computer Science and Engineering
IUBAT – International University of Business
Agriculture and Technology
Department of Computer Science and Engineering
College of Engineering and Technology
IUBAT – International University of Business Agriculture and Technology
i
Letter of Transmittal
20th
April, 2019
Chairman,
Practicum and Placement Board College of Engineering and Technology - CEAT
IUBAT — International University of Business Agriculture and Technology
4 Embankment Drive Road, Sector – 10, Uttara Model Town, Dhaka-1230, Bangladesh
Subject: Letter of Transmittal.
Sir,
With due respect, I would like to approach you that it is a great opportunity as well as immense
pleasure for me to submit this report titled ― Online Resort Reservation System for the fulfillment of
my Practicum course.
It was undoubtedly a splendid opportunity for me to work on this project to actualize my theoretical
knowledge and has an enormous exposure with the corporate culture of a renowned company. Now I
am looking forward for your kind appraisal regarding this practicum report.
I shall remain deeply grateful to you if you kindly go through this report and evaluate my performance.
Thanking you
____________________
Motiur
ID#
ii
Student’s Declaration
I am Motiur, student of BCSE - Bachelor of Computer Science and Engineering program, under the
College of Engineering and Technology (CEAT) of IUBAT- International University of Business
Agriculture and Technology declaring that, this report on the topic of ―Development of Online Resort
Reservation System for MicroKodes Information & Technologies Ltd. has been prepared for the
fulfillment of the internship CSC 490, Practicum as well as the partial requirement of BCSE-Bachelor
of Computer Science and Engineering degree.
The report and the project on ― Development of Online Resort Reservation System for MicroKodes
Information & Technologies Ltd. are originally prepared by me. All module and procedure of this
project is being made after proper inspection and internet information.
It has not been prepared for any other purposes, rewards or presentations.
____________________
Motiur
ID #
Program: BCSE
iii
Supervisor’s Certification
This is to certify that Practicum report on “Development of Online Resort Reservation System for
MicroKodes Information & Technologies Ltd.” has been carried out Motiur bearing ID#, of
IUBAT – International University of Business Agriculture and Technology as a partial fulfillment of
the requirement of practicum defense course. The report has been prepared under my guidance and is
a record of the accomplished work carried out successfully. To the best of my knowledge and as per
his declaration, no parts of this report has been submitted anywhere for any degree, diploma or
certification.
Now he is permitted to submit the report. I wish his success in all his future endeavors.
Practicum Supervisor
_______________________
Shahinur Alam
Lecturer, Department of Computer Science and Engineering
IUBAT- International University of Business Agriculture and Technology
iv
Department Certification
April 20, 2019
IUBAT – International University of Business Agriculture and Technology 4
Embankment Drive Road Sector -10 Uttara Model Town, Dhaka-1230
Subject: Letter of Authorization
Dear Motiur,
You will be happy to know that project on “Development of Online Resort Reservation System
for MicroKodes Information & Technologies Ltd.” has been assigned to you. Based on your
proposal you will have to submit it as soon as possible. We hope you will successfully complete the
project on time. After successful completion of the project, you are requested to write a report based on
the project.
For any kind of needs don‘t hesitate to contact with us.
Coordinator Supervisor
_________________________
Prof Dr. Utpal Kanti Das Shahinur Alam
Coordinator, Department of Lecturer, Department of
Computer Science and Computer Science and
Engineering Engineering
v
Acknowledgements
In the name of ALLAH, who is the most merciful and the most graceful.
It‘s my pleasure to take this occasion to thank a few people, who have, assisted, encouraged, directed and
supported me throughout my practicum program.
First of all, I want to thank my parents, who have endowed their immeasurable-innumerable support and
encouragement to attain this exquisite event of my life.
My sincere thanks to our Vice Chancellor Dr. Abdur Rab to give me an opportunity to submit this report.
My outmost and sincere gratitude goes to Prof. Dr. Utpal Kanti Das, Coordinator of Department of
Computer Science and Engineering, IUBAT– International University of Business Agriculture and
Technology for allowing me to work on the project.
I would like to pay my gratitude to my faculty advisor Mr. Shahinur Alam, Lecturer of Computer Science
& Engineering Department, who has given me the opportunity to make such a report for not only in this
semester but also throughout my education life at IUBAT– International University of Business
Agriculture and Technology by giving his valuable suggestions and advices at any time, at any situation. I
would able to make this report effectively and properly only for his right direction.
Last but not least, I sincerely would like to thank Mahadi Hasan (Managing Director, MicroKodes
Information & Technologies Ltd.) for giving me the opportunity to complete my internship and project
at MicroKodes Information & Technologies Ltd.
Their continuous encouragement and contribution gave me the courage and determination needed to
complete the internship and project properly.
vi
Abstract
This report is for practicum defense. The primary objective of this report is to learn how to conduct a
project and work in real field and write it down in a formal and specific way. The secondary objective
of this report is to learn about how this Online Resort Reservation System can manage reservation
process for User more effective. The Online Resort Reservation System is developed for providing
the resort booking service to the User without facing any problem. Currently the Resort Company’s
reservation process is manually which is a very time consuming process. This system not only deals
with a room booking but also deals with the foods and services also. There are three types of user in
this system including admin, resort manager and User. Admin can handle resort manager and User
information and also total System. Resort Manager can handle booking details and update status for
booked rooms. And customer can book rooms by searching room’s info according to their demand.
They can also give the rating for the listed resort companies. The objective of this system is to make
the resort reservation system easy, reliable, user friendly, and corrective. This system will reduce the
resort reservation tedious job of system paperwork by keeping all the project details of resort
reservations are stored in the database in computer‘s hard disk. The main objective of this system is
to automate the resort reservation process like- creation of a User id, assign the resort’s room according
to User‘s demand, advance reservation, cancellation, and ratings and so on. We have plans to
implement other features in future. We could not add all of them just because of the time limitation.
At the end of the day, what we can say is we put our honest effort and hard work to implement the
system as efficient as possible. We wish to make it flawless in near future.
vii
Internship Certification
viii
Table of Content
Letter of Transmittal ............................................................................................................................................ i
Student’s Declaration.......................................................................................................................................... ii
Supervisor’s Certification.................................................................................................................................. iii
Department Certification ................................................................................................................................... iv
Acknowledgements..............................................................................................................................................v
Abstract.............................................................................................................................................................. vi
Internship Certification..................................................................................................................................... vii
Table of Content .............................................................................................................................................. viii
List of Figures.................................................................................................................................................... xi
List of Tables .................................................................................................................................................... xii
Chapter 1..............................................................................................................................................................1
Project Introduction .............................................................................................................................................1
1.1 Introduction................................................................................................................................................2
1.2 Project Overview........................................................................................................................................2
1.3 Background of Study..................................................................................................................................4
1.4 Objectives...................................................................................................................................................5
1.5 Proposal System.........................................................................................................................................6
1.6 Methodology ..............................................................................................................................................6
1.6.1 Data Sources........................................................................................................................................7
1.7 Process Model ............................................................................................................................................7
1.7.1 Why Waterfall Model..........................................................................................................................8
1.8 Feasibility Study.........................................................................................................................................9
1.8.1 Technical feasibility.............................................................................................................................9
1.8.2 Economic feasibility ......................................................................................................................10
1.8.3 Operational feasibility....................................................................................................................10
Chapter 2............................................................................................................................................................11
Organization Overview......................................................................................................................................11
2.1 Organization Overview ............................................................................................................................12
2.2 Organization Services...............................................................................................................................13
2.2.1 Web Application................................................................................................................................13
2.2.2 Desktop Application..........................................................................................................................14
2.2.3 Mobile Application............................................................................................................................15
2.2.4 Domain & Hosting.............................................................................................................................15
ix
2.3 Our Location at Bangladesh.....................................................................................................................16
2.4 Organization Vision .................................................................................................................................16
2.5 Organization Mission ...............................................................................................................................16
2.6 My position in this Organization..............................................................................................................16
2.7 Organization Structure .............................................................................................................................17
Chapter 3............................................................................................................................................................18
Requirement Engineering ..................................................................................................................................18
3.1 User Requirements ...................................................................................................................................19
3.2 System Requirements...............................................................................................................................19
3.2.1 Admin is able to manage the system .................................................................................................19
3.2.2 Resort managers need to take access for their resort to the system from the admin .........................20
3.2.3 Admin is able to manage other actors................................................................................................20
3.2.4 All the actors are able to manage their profile...................................................................................20
3.2.5 Resort managers are able to manage own resort’s information.........................................................20
3.2.6 Users are able to reserve rooms from the system ..............................................................................20
3.2.7 Users are able to manage their reservation ........................................................................................21
3.2.8 After checking the payment amount, the Resort managers can confirm user’s reservations ............21
3.2.9 All actors are able to generate reports ...............................................................................................21
3.3 Functional Requirements..........................................................................................................................21
3.4 Non-Functional Requirements .................................................................................................................22
3.5 Use Case Diagram....................................................................................................................................22
Chapter 4............................................................................................................................................................24
System Planning.................................................................................................................................................24
4.1 Function Specification of Proposed System............................................................................................25
4.2 Function Point Estimation.......................................................................................................................25
4.2.1 Identifying Complexity......................................................................................................................25
4.2.2 Unadjusted Function Point Contribution..........................................................................................28
4.2.3 Performance and Environmental Impact ...........................................................................................30
4.3 Effort Distribution...................................................................................................................................32
4.4 Project Schedule Chart............................................................................................................................32
Chapter 5............................................................................................................................................................34
Risk Management ..............................................................................................................................................34
5.1 Risk Management.....................................................................................................................................35
5.2 Risk Identification....................................................................................................................................35
5.3 Risk Analysis............................................................................................................................................36
5.4 Risk Planning ...........................................................................................................................................37
x
5.5 Risk monitoring........................................................................................................................................37
Chapter 6............................................................................................................................................................39
Analysis Modeling.............................................................................................................................................39
6.1 Activity Diagram......................................................................................................................................40
6.2 Swim Lane Diagram................................................................................................................................43
Chapter 7............................................................................................................................................................44
Designing...........................................................................................................................................................44
7.1 Data Flow Diagram .................................................................................................................................45
7.1.1 Context Level Diagram......................................................................................................................45
7.1.2 Level 1 Diagram ................................................................................................................................46
7.1.3 Level 2 Process 1 Diagram................................................................................................................47
7.1.4 Level 2 Process 2 Diagram................................................................................................................47
7.1.5 Level 2 Process 3 Diagram................................................................................................................48
7.1.6 Level 2 Process 4 Diagram................................................................................................................48
7.1.7 Level 2 Process 5 Diagram................................................................................................................49
7.1.8 Level 2 Process 6 Diagram................................................................................................................49
7.1.9 Level 2 Process 7 Diagram................................................................................................................50
7.1.10 Level 2 Process 8 Diagram..............................................................................................................50
7.2 ER Diagram.............................................................................................................................................51
7.3 Database Design......................................................................................................................................52
7.4 User Interfaces.........................................................................................................................................54
Chapter 8............................................................................................................................................................60
Project Estimation..............................................................................................................................................60
8.1 Personnel Cost Estimation........................................................................................................................61
8.2 Hardware Cost Estimation.......................................................................................................................61
8.3 Account Table .........................................................................................................................................62
Chapter 9............................................................................................................................................................63
Quality Management..........................................................................................................................................63
9.1 Software Quality Management.................................................................................................................64
9.2 Software Quality Management Processes ...............................................................................................64
9.2.1 Quality Planning................................................................................................................................64
9.2.2 Quality Assurance..............................................................................................................................64
9.2.3 Quality Control..................................................................................................................................65
Chapter 10..........................................................................................................................................................66
Coding................................................................................................................................................................66
10.1 Frontend Coding....................................................................................................................................67
xi
10.2 Backend Coding ....................................................................................................................................67
Chapter 11..........................................................................................................................................................68
Testing ...............................................................................................................................................................68
11.1 White Box Testing.................................................................................................................................69
11.2 Black Box Testing.................................................................................................................................69
11.3 Testing Design.......................................................................................................................................69
Chapter 12..........................................................................................................................................................71
Conclusion .........................................................................................................................................................71
12.1 Conclusion.............................................................................................................................................72
12.2 Limitation...............................................................................................................................................72
12.3 Future plan.............................................................................................................................................72
References..........................................................................................................................................................73
List of Figures
Figure 1. 1 Waterfall Process Model ................................................................................................... 8
Figure 2. 1 Organizational Structure of MicroKodes Information and Technologies LTD. ............. 17
Figure 3. 1 Use case diagram............................................................................................................. 23
Figure 4. 1 Effort distribution chart ................................................................................................... 32
Figure 6. 1 Activity diagram for admin 40
Figure 6. 2 Activity diagram for Resort Manager 41
Figure 6. 3 Activity diagram for user 42
Figure 6. 4 Swim lane diagram 43
Figure 7. 1 Context level diagram...................................................................................................... 45
Figure 7. 2 Level 1 diagram............................................................................................................... 46
Figure 7. 3 Level 2 process 1 diagram............................................................................................... 47
Figure 7. 4 Level 2 process 2 diagram............................................................................................... 47
Figure 7. 5 Level 2 Process 3 Diagram.............................................................................................. 48
Figure 7. 6 Level 2 Process 4 Diagram.............................................................................................. 48
Figure 7. 7 Level 2 Process 5 Diagram.............................................................................................. 49
Figure 7. 8 Level 2 Process 6 Diagram.............................................................................................. 49
Figure 7. 9 Level 2 Process 7 Diagram.............................................................................................. 50
Figure 7. 10 Level 2 Process 8 Diagram............................................................................................ 50
Figure 7. 11 ER diagram.................................................................................................................... 51
Figure 7. 12 database table for admins .............................................................................................. 52
xii
Figure 7. 13 database table for resort manager .................................................................................. 52
Figure 7. 14 database table for users.................................................................................................. 52
Figure 7. 15 database table for resorts ............................................................................................... 53
Figure 7. 16 database table for services ............................................................................................. 53
Figure 7. 17 database table for room types ........................................................................................ 53
Figure 7. 18 database table for rooms................................................................................................ 54
Figure 7. 19 database table for reservations....................................................................................... 54
Figure 7. 20 user interface of home ................................................................................................... 55
Figure 7. 21 user interface of room.................................................................................................... 55
Figure 7. 22 user interface of foods ................................................................................................... 56
Figure 7. 23 user interface of user login ............................................................................................ 56
Figure 7. 24 user interface of resort manager login........................................................................... 57
Figure 7. 25 user interface of admin login......................................................................................... 57
Figure 7. 26 user interface of admin panel......................................................................................... 58
Figure 7. 27 user interface of add new resort..................................................................................... 58
Figure 7. 28 user interface of room list.............................................................................................. 59
Figure 7. 29 user interface of reservation .......................................................................................... 59
List of Tables
Table 4. 1 Function Specification of Proposed System ..................................................................... 25
Table 4. 2 Identifying complexity of transition functions.................................................................. 25
Table 4. 3 Identifying complexity of data functions .......................................................................... 28
Table 4. 4 Unadjusted function point contribution for transition functions....................................... 28
Table 4. 5 Unadjusted function point contribution for data functions ............................................... 29
Table 4. 6 Performance and environmental impact............................................................................ 30
Table 4. 7 Project scheduling Task chart ........................................................................................... 33
Table 4. 8 Project scheduling time chart for hardware and software resource .................................. 33
Table 5. 1 Risk Identification............................................................................................................. 35
Table 5. 2 Risk Analysis .................................................................................................................... 36
Table 5. 3 Risk Planning .................................................................................................................... 37
Table 8. 1 Personnel cost.................................................................................................................... 61
Table 8. 2 Accounts table................................................................................................................... 62
1
Chapter 1
Project Introduction
2
1.1 Introduction
Internship is a practical experience of theoretically gained knowledge and can measure as a groundwork
trial to be aware with any organization and to make oneself confident enough to enter into service life and
start building career. And also wonderful and effective way to connect academic experience with the
professional work arena. It allows gaining valuable experience to the workplace, provides the opportunity
for skill development, and gives a competitive edge in the job search. This chapter attempts to describe the
objectives, scope and all topics of initialization period of this project.
1.2 Project Overview
Any place or places with pleasant environment and atmosphere conducive to comfort, healthful
relaxation and rest, offering food, sleeping accommodation and recreational facilities to the public for
a fee or remuneration.
Resort Reservation is used to provide facility to integrate the different branches of resorts makes it
possible to reserve the rooms and viewing of facilities to the customers online. If any customer is
willing to come to the resort, first he can see the facilities available and cost effectiveness of the resort
in the online. If he felt good then he can reserve the rooms by sending self-details with a secured
manner.
In general if any customer is willing to go to a place he does not have any idea about the branches
related to particular resort in that place. But this project provides detailed information about the
branches available throughout the country. So that customer can register to any branch from his
desktop in the internet.
Sometimes some people who like the food more, willing to know the favorite dishes available in the
resort. This project also provides the information about the dishes they will be available branch wise.
For the people who are interested in enjoyment requires the information about the swimming pools.
That information is also available in the internet. Ultimate thing which is provided in this project is
3
the encryption mechanism that will be provided while the customer submitted his personal details
through online. Online identity is also generated to view that id when he visit that resort.
For the resort administrators also this will provide full scheduling and status of the customer visits,
room status, bill payment details.
This project also shows how to take advantage of the skyrocketing demand for "mini-vacations."
Moreover it includes the concierge function, computer systems, and health clubs/spa facility
management. Any place or places with pleasant environment and atmosphere conducive to comfort,
healthful relaxation and rest, offering food, sleeping accommodation and recreational facilities to
the public for a fee or remuneration.
Resort Management is used to provide facility to integrate the different branches of resorts makes it
possible to reserve the rooms and viewing of facilities to the customers online. If any customer is
willing to come to the resort, first he can see the facilities available and cost effectiveness of the resort
in the online. If he felt good then he can reserve the rooms by sending self-details with a secured
manner.
In general if any customer is willing to go to a place he do not have any idea about the branches related
to particular resort in that place. But this project provides detailed information about the branches
available throughout the country. So that customer can register to any branch from his desktop in the
internet.
Sometimes some people who like the food more, willing to know the favorite dishes available in the
resort. This project also provides the information about the dishes they will be available branch wise.
For the people who are interested in enjoyment requires the information about the swimming pools,
tennis courts, indoor games etc. That information is also available in the internet. Ultimate thing which
is provided in this project is the encryption mechanism that will be provided while the customer
submitted his personal details through online. Online identity is also generated to view that id when
he visit that resort.
4
For the resort administrators also this will provide full scheduling and status of the customer visits,
room status, bill payment details.
This project also shows how to take advantage of the skyrocketing demand for "mini-vacations."
Moreover it includes the concierge function, computer systems, and health clubs/spa facility
management.
1.3 Background of Study
Today we can see different types of management software to manage our everyday tasks smoothly
and perfectly. The company where I have done my intern is basically concerned about the making of
daily life & financial related management software. So for this reason I have chosen to develop Online
Resort Reservation System for this company. Because currently, staffs at the resort are using the
manual system to reserve the resort and manage multiple rooms and other facilities booking including
rooms, meeting hall, swimming pools and foods. The customers always complain on how they hate to
come and queue up to reserve resort. Most of them preferred the booking system. However, the
booking system of transport tickets is manually done which is just by calling the ticket counter and
the staff there will record the booking on their specific booking book. Besides, the telephone line is
sometimes too busy to reach since it has only one official contact number. Sometimes customer needs
to call the reception many times. This brings a lot of inconvenience to the visitor. As for the reception
staff, it is very inconvenient to refer the booking book to check for the available rooms for visitor
every time they asked. Therefore, Online Resort Reservation System is developed to make it easier
for the visitor to reserve all types of rooms, pools, foods into one system. The user can simply reserve
all these using this system. In addition, visitor can check the necessary information regarding room,
pool and food before they reserve the resort. There are numbers of available application for Resort
Booking system. But in Online Resort Reservation System, user or visitor can book different
categories rooms in one system and this system will make the ―resort reservation process easier for
the visitor.
5
1.4 Objectives
Currently the Resort Companies handle resort reservation process manually which is a very time
consuming process. It deals with resort industry‘s resort reservation and resort maintenance, so it
becomes a very tedious job for the resort reservation authority to look after these particulars to
complete the task at right time. The Online Resort Reservation System not only deals with a room
reservation but also deals with the reservation for foods also. This system will lead to increase in the
resort reservation efficiency of the members with little throughput. This system project is made as user
friendly as possible so that anyone can use it with little knowledge about computer system. The ORRS
will reduce the resort reservation tedious job of system paperwork by keeping all the project details of
resort reservation, cancelling reservation are stored in the database in computer‘s hard disk. This
system provides up to date information that is not possible manually.
The objective of this system is to make the resort reservation system easy, reliable, user friendly, and
corrective. Moreover less time consuming as compared to manual work. This system also provides
report of the resort reservation different aspects can be generated like available sits, current status of
booking, cancelling details monthly status report etc. The main objective of this system is to automate
the resort reservation process like- creation of a customer id, assign the tickets according resort
reservation to visitor‘s demand, advance bookings, reservation cancellation, and ratings and so on.
This brings a lot of inconvenience to the visitor. As for the counter staff, it is very inconvenient to
refer the reservation book to check for the available resort for visitor every time they asked. Therefore,
Online Resort Reservation System for MicroKodes is developed to make it easier for the visitor to
reserve all types of resorts into one system. The user can simply reserve book the resort using this
system. In addition, visitor can check the necessary information regarding rooms, pools, hall rooms,
playground and foods before they reserve the resort. There are numbers of available application for
resort reservation system. But in Online Resort Reservation System, user or visitor can book
different categories tickets in one system and this system will make the ―resort reservation process
easier for the visitor.
6
1.5 Proposal System
The target audience of this project is the visitors to the resort. So that the main objective of this project
is to attract the visitors towards the resort by exploring the facilities in the resort and maintaining the
customer information confidential even in the internet. To provide the best service with great
hospitality, resort administrator will maintain the track of the visitors and services to improve their
performance while providing the services. This is achieved through the proper maintenance of room
reservations, providing variety of dishes based on demand. Integration of all the branches of this resort
can facilitate branch managers and visitors to know the status of the reservation status of any branch.
Visitors can reserve, cancel or postpone their visit through online.
Moreover less time consuming as compared to manual work. This system also provides report of the
resort reservation different aspects can be generated like available rooms, current status of booking,
cancelling details monthly status report etc. The main objective of this system is to automate the resort
reservation process like- creation of a visitor id, assign the tickets according to visitor‘s demand,
advance bookings, cancellation, and ratings and so on. Visitor can search the resort according to the
company. Also visitor can cancel the reserved resorts within a limited time by contact with the agent,
can get information about price rate of resort and also can give rating for Resort Company through
this system. The system can keep record of all visitor, agent and resort list and generated report.
1.6 Methodology
The development process on ― Online Resort Reservation System for MicroKodes Information
and Technologies LTD, Uttara through Waterfall Model‖ will complete following the structure
described later on Software Analysis & Design. This study on ― Online Resort Reservation System
for MicroKodes Information and Technologies LTD, Uttara through Waterfall Model‖ is tentative in
nature. It aims to development of management System. The variables identified to manipulate through
a handy inspection and from primary and secondary data.
7
1.6.1 Data Sources
For this project in data collection phase I collected two types of data
• Primary Data
• Secondary Data
Primary data are generated within the resort agencies. The resort agencies practical experience and
observation helped me to generate the primary data.
Secondary data are generated by studying different articles, newspapers, research papers and of
course information collected via Internet. Data, facts and statistics collected from different web sites
and sources made us understand the project better.
1.7 Process Model
The Waterfall Model was the first Process Model to be introduced. It is also referred to as a linear-
sequential life cycle model. It is very simple to understand and use. In a waterfall model, each phase
must be completed before the next phase can begin and there is no overlapping in the phases. The
Waterfall model is the earliest SDLC approach that was used for software development.
The waterfall Model illustrates the software development process in a linear sequential flow. This
means that any phase in the development process begins only if the previous phase is complete. In this
waterfall model, the phases do not overlap. Waterfall approach was first SDLC Model to be used
widely in Software Engineering to ensure success of the project. In "The Waterfall" approach, the
whole process of software development is divided into separate phases. In this Waterfall model,
typically, the outcome of one phase acts as the input for the next phase sequentially.
8
The following illustration is a representation of the different phases of the Waterfall Model.
Figure 1. 1 Waterfall Process Model
1.7.1 Why Waterfall Model
The waterfall development are that it allows for departmentalization and control. A schedule can be
set with deadlines for each stage of development and a product can proceed through the development
process model phases one by one.
Development moves from concept, through design, implementation, testing, installation,
troubleshooting, and ends up at operation and maintenance. Each phase of development proceeds in
strict order.
Some of the major advantages of the Waterfall Model are as follows −
 Simple and easy to understand and use
 Easy to manage due to the rigidity of the model. Each phase has specific deliverables and a
review process.
 Phases are processed and completed one at a time.
9
 Works well for smaller projects where requirements are very well understood.
 Clearly defined stages.
 Well understood milestones.
 Easy to arrange tasks.
 Process and results are well documented.
1.8 Feasibility Study
Feasibility study determines whether that solution is feasible or achievable for the organization.
There are three major areas of feasibility study.
 Technical feasibility
 Economic feasibility
 Operational feasibility
1.8.1 Technical feasibility
The technical feasibility assessment is focused on gaining an understanding of the present technical
resources of the organization and their applicability to the expected needs of the proposed system.
It is an evaluation of the hardware and software and how it meets the need of the proposed system
SN Hardware Requirement Software Requirement
1. Computer(Desktop/Laptop/Equivalent) Operating System(Windows10or
equivalent) with browser(Google
Chrome/Firefox)
2. Proper electricity Support PHP
3. Adequate system memory and secondary MySQL
memory
10
Communication Interface:
 Client on Internet will be using HTTP/HTTPS protocol.
 Client on Internet will be using TCP/IP protocol.
1.8.2 Economic feasibility
The purpose of the economic feasibility assessment is to determine the positive economic benefits to
the organization that the proposed system will provide. My system is economically feasible because
by using the proposed system many works can be done within small time and which is not possible by
man power within the same time. It also reduces the man power needed for providing the Available
Tickets Information, Agent List Information, Transport Routes Information, Booking tickets
according to the date & time wise and generating report. So Transport agencies have to pay less salary
where the current system needs many stuff and they are paying much salary. So I can say that, if they
use proposed system they will be economically benefited.
1.8.3 Operational feasibility
User can easily operate the proposed system because the system is user friendly. It‘s easy to get
transport routes information and easily book tickets according to the demands and also cancel the
booked tickets within required time by contact with the agent. If the stuff of the organization has the
basic to computer knowledge they could operate and manage the software easily. Every features and
the activity that I combined within the system is designed and developed belongs to previous format
they had used with a more attractive user interface.
11
Chapter 2
Organization Overview
12
2.1 Organization Overview
Founded in 2012, Microkodes Information and Technologies provides cost effective, innovative IT
consulting services and solutions to clients across multiple industries. Throughout our journey, we
have been widely recognized for our collaborative, client-centric approach to the business experience,
as well as our passion for excellence, both of which have resulted in significant year-on-year growth.
Our mission is to foster an environment that creates a collaborative business experience for
maintainable, long-lasting benefits. We believe our personable approach to understanding our clients’
challenges is key to achieving this mission. Our associates will actively listen and document client
objectives to determine a comprehensive business plan, and by cultivating this type of consultative
partnership, we achieve success.
Rapid innovation and rapid application development make up the foundation of our business model.
Our solutions combine the latest technologies, training, consulting and technical support. Our portfolio
consists of products, projects and consulting services. We build innovative products and offer solutions
for today’s niche market and dynamic digital environment. We provide strategic and innovative
solutions where business and technology converge.
To convert our clients’ business plans into operative results, we maximize the use of proven, leading-
edge technologies, our propriety knowledge base, and careful selection of critical alliance partnerships.
This ensures fast delivery of secure, user-configurable software solutions that feature intuitive
technology, cloud portability, and an extremely competitive cost.
Everything we do at microkodes limited is guided by a strict set of values which have close
collaboration with our clients and an over-arching, family-oriented relationship with all of our
employees at their forefront. These principles have been at the core of the company’s character since
its inception. At microkodes, our customers’ success is our success. Our talented professionals possess
a strong passion and commitment to our customers, and our mission is supported by the following
core values, which shape our culture, de ne our character and guide how we behave.
13
2.2 Organization Services
Services consist of:
 Web Applications
 Desktop Application
 Mobile Application
 Domain & Hosting
2.2.1 Web Application
Web design is the foundation to a successful website. A good site design not only goes a long way
upholding the corporate image but also makes it easier for the customer to go to the information they
are looking for. User satisfaction should be central aim when designing a site layout. A website should
always be viewed from the point of the customer. It is a subtle shift in perception, but it helps decide
whether all those extra menu options are needed or if the design could be simplified by placing those
extra links at the bottom of the page; out of immediate view, thus reducing clutter and confusion but
within reach if the user needs extra information. We have a very experienced team. We deploy all the
projects and complete them in time making sure the client is completely pleased.
Technologies We Use
 VB.net
 ASP.net
 Visual Basic
 ASP
 Power Builder
 Core JAVA
14
 Java Script
 VB Script
 C, C++, C#
2.2.2 Desktop Application
Microkodes’ desktop application development teams work according to a methodology that
encompasses RAD (Rapid Application Development) techniques. These proven techniques allow the
development team to focus on functionality that has the highest business value. Moreover, focused
based communication, synchronization and ownership between stakeholders produce better solutions
at the right time. Our development methodology includes technical analysis and design, coding,
testing, documentation, deployment, and maintenance standards. The project organization keeps a
Risk Log for business and project related risks, which is updated whenever a possibility of project
failure or delay arises. An Issue Log is created for keeping all issues for possible resolution. Both the
logs are continuously supervised for short, medium and long-term implications. A project is
considered successful if it is completed on time, within budget and exceeds clients‘expectations. Our
project management methodology ensures involvement of key stakeholders from beginning to end so
that final deliverables are being built in accordance with defined specifications and expectations. Any
deviation from planned activities is brought to stakeholders‘attention for guidance.
Technologies We Use
 VB.net
 ASP.net
 Visual Basic
 ASP
 Power Builder
 Core JAVA
 Java Script
15
 VB Script
 C, C++, C#
2.2.3 Mobile Application
With us you can let your imagination exist in reality. We will ensure that our experienced team of
Mobile Application developers makes it reality. Our team has vast experience working in multiple
projects. NETWORK
Mobile Application Platforms
iPhone and iPad Applications Development
Android Application Development
Windows Phone Application Development
2.2.4 Domain & Hosting
The first step to getting your website on the ground and out into the eyes of a vast audience is the
registration of a domain name. At MICROKODES we make it easy for you to get started through the
use of a quick and simple process to either register a new domain, transfer an existing one, or manage
and renew your current domain names.
MICROKODES guarantees that you will be the registered owner (Registrant) of the Domain you
register with MICRO-KODES You will be provided with full control panel to access and manage your
Domain.
Included with Every Domain
 Secure access to Domain Control Panel.
 Online Registrant change & protection from Domain theft.
 DNS Server Change.
 DNS Record Management.
 Domain Forwarding.
 Mail Forwarding.
16
2.3 Our Location at Bangladesh
MicroKodes Information & Technologies Ltd.
HM Plaza, Plot 34 (12th Floor)
Road# 02, Sector# 03
Uttara, Dhaka-1230
Cell: +8801917200115
E-mail: info@microkodes.com
Website: www.microkodes.com
2.4 Organization Vision
To upraise the process of mass communication to the next generation standard through efficient, user
friendly, and transparent tools and to maximize the impact of digitalization.
2.5 Organization Mission
Our mission is to foster an environment that creates a collaborative business experience for
maintainable, long-lasting benefits. We believe our personable approach to understanding our clients’
challenges is key to achieving this mission. Our associates will actively listen and document client
objectives to determine a comprehensive business plan, and by cultivating this type of consultative
partnership, we achieve success.
2.6 My position in this Organization
I am an intern executive of project management section of this organization. I am guided by a
supervisor in this organization. He is very helpful and informative. I have learned so many new things
from him. I have successfully completed my project in time. It was only possible under the guidance
of my supervisor. It was also a great experience to maintain the office time for me. I have also
maintained the other rules and regulation of this organization. I am really happy to work with this
office. It‘s really a great opportunity for me doing great in my future career.
17
2.7 Organization Structure
Figure 2. 1 Organizational Structure of MicroKodes Information and Technologies LTD.
18
Chapter 3
Requirement Engineering
19
Requirements for the ‘Online Resort Reservation System’ project is given in the requirement
engineering chapter. The processes of requirement engineering is performed in this project to find out,
analyze, document and check the needs of the client. It is performed here to gather and define services
provided by this system. The user requirements, system requirements, functional and non-functional
requirements for the project ‘Online Resort Reservation System’ are given in this chapter. The use
case diagram is also shown in this chapter.
3.1 User Requirements
User requirements for the project ‘Online Resort Reservation System’ are given below:
1. Admin is able to manage the system
2. Resort managers need to take access for their resort to the system from the admin
3. Admin is able to manage other actors
4. All the actors are able to manage their profile
5. Resort managers are able to manage own resort’s information
6. Users are able to reserve rooms from the system
7. Users are able to manage their reservation
8. After checking the payment amount, the Resort managers can confirm users’ reservations
9. All actors are able to generate reports
3.2 System Requirements
System requirements for each of the user requirements of the project ‘Online Resort Reservation
System’ are given below:
3.2.1 Admin is able to manage the system
 Admin has to login to the system
 Admin can add new information to the system
20
 Admin can delete existing information from the system
 Admin can update existing information of the system
 Admin can block existing information of the system
3.2.2 Resort managers need to take access for their resort to the system from the
admin
 Resort Manager has to login to the system
 Resort Manager can add new resorts
3.2.3 Admin is able to manage other actors
 Admin has to login to the system
 Admin can delete existing resorts
 Admin can add new resort manager
 Admin can delete existing users
3.2.4 All the actors are able to manage their profile
 Actors have to login to the system
 Actors can update their profile
3.2.5 Resort managers are able to manage own resort’s information
 Resort managers have to login to the system
 Resort managers can add own Resort’s information to the system
 Resort managers can delete own Resort’s information from the system
 Resort managers can update own Resort’s information on the system
3.2.6 Users are able to reserve rooms from the system
 Users can search for available rooms
 Users can reserve rooms by giving their information
21
3.2.7 Users are able to manage their reservation
 Users have to login to the system
 Users can confirm their payment information on the system
 Users can cancel their reservations on the system
3.2.8 After checking the payment amount, the Resort managers can confirm
user’s reservations
 Resort managers have to login to the system
 Resort managers can check the reservations
 Resort managers can confirm the reservations
 Resort managers can cancel the reservations
3.2.9 All actors are able to generate reports
 Admins can generate report about the system
 Resort managers can generate report about their Resort’s reservations
 Users can generate report about the their reservation
3.3 Functional Requirements
Functional requirements for the project ‘Online Resort Reservation System’ are given below:
1. User registration
2. Login system
3. Profile management
4. Resort management
5. Room management
6. Reservation system
7. Payment system
22
8. Report generation
3.4 Non-Functional Requirements
Non-functional requirements for the project ‘Online Resort Reservation System’ are given below:
1. System can be accessed any time from any place
2. System is able to response within few seconds
3. Password fields are encrypted
4. All actors must be authenticated
5. Resort managers need to get their initial password from the admin
6. Reports can be generated within few seconds
3.5 Use Case Diagram
In the project ‘Online Resort Reservation System’, the use case diagram is used to visualize the
different types of roles in a system and how those roles interact with the system. Figure 3.1 shows the
use case diagram for this project.
23
Figure 3. 1 Use case diagram
24
Chapter 4
System Planning
25
System planning chapter shows the functions of the project ‘Developing Resort Reservation System’.
The function point estimation, effort distribution and project schedule chart are also shown in this
chapter.
4.1 Function Specification of Proposed System
Table 4. 1 Function Specification of Proposed System
1. Registration [F1]
2. Login [F2]
3. Profile management [F3]
4. Resort management [F4]
5. Room management [F5]
6. Food Management [F6]
7. Reservation system [F7]
8. Payment system [F8]
9. Report generation [F9]
4.2 Function Point Estimation
4.2.1 Identifying Complexity
Table 4. 2 Identifying complexity of transition functions
Transition function Fields/ file involve FTRs DETs
1. Registration (EI) Fields – Email, Password, Submit
File Name – Users
1 3
2. Login (EI) Fields – Email, Password, Submit
File Name – Users, Admins, Resorts
3 3
3. Add Resort
Manager and Resorts
(2*EI)
Fields – Email, Password, Submit
File Name – Admins, Resorts
2 3
26
4. View Admins,
Manager and Users
(2*EO)
Fields – Name, Image, Contact, Email, Block, Delete
File Name – Admins, Manager, Users
3 7
5. Delete Managers
and Users (2*EI)
Fields – Id, Name, Image, Contact, Email, Delete
File Name – Admins, Users
2 6
6. View Resorts (EO) Fields – Name, Description, Image, Contact, Email,
Address, Service, Block, Delete
File Name – Resorts
1 9
7. Delete Resorts (EI) Fields – Id, Name, Description, Image, Contact, Email,
Address, Service, Delete
File Name – Hotels
1 9
8. Add and Update
Actor (2*EI)
Fields – Type, Add
File Name – Actors
1 2
9. View Actor (EO) Fields – Type, Edit, Delete
File Name – Actors
1 3
10. Add and Update
Resort Service (2*EI)
Fields – Name, Image, price, Add
File Name – Services,
1 4
11. View Resort
Service (1*EO)
Fields – Name, Image, price, Edit, Delete
File Name – Services
1 5
12. Edit Resort (EI) Fields – Name, Description, Image, Contact, Email,
Address, Services, Edit
File Name – Resorts
1 8
13. Add and Update
Room (2*EI)
Fields – Room Type, Description, Image, Total Room,
Price, Add
File Name – Rooms
1 6
14. View Room (EO) Fields – Room Type, Description, Image, Total Room,
Price, Block, Delete
File Name – Rooms
1 7
15. Search Room (EI) Fields – Name, Check In, Check Out, Rooms, Search
File Name – Rooms, Reservations, Resorts
3 5
27
16. Add and Update
Food (2*EI)
Fields – Food Type, Description, Image, Price, Add
File Name – Foods
1 5
17. View Food (EO) Fields – Food Type, Description, Image, Price, Delete
File Name – Rooms
1 5
18. Confirm
Reservation (EI)
Fields – Room Type, Room No, Reserved By, Check
In, Check Out, Price, Paid Amount, Transaction No,
Account No, Confirm, Cancel
File Name – Reservations, Rooms
2 11
19. View Reservation
(EO)
Fields – Room Type, Room No, Reserved By, Check
In, Check Out, Price, Paid Amount, Transaction No,
Account No, Delete
File Name – Reservations, Room
2 10
20. Search
Reservation (EQ)
Fields – Name, Check In, Check Out, Search
File Name – Areas, Districts, Rooms, Reservations
4 4
21. Reserve Room
(EI)
Fields – Email, Contact, Check In, Check Out, Room
No, Total Price, Reserve
File Name – Reservations, Users, Rooms
3 7
22. Confirm Payment
(EI)
Fields – Payment Method, Transaction No, Paid
Amount, Status, Submit
File Name – Reservations, ResortAccounts
2 5
23. Generate Report
(EQ)
Fields – Get Report
File Name – Reservations, Resorts
2 1
24. Edit User,
Manager and Admin
(3*EI)
Fields – Name, Image, Contact, Email, Edit
File Name – Admins, Manager and Users
3 5
28
Table 4. 3 Identifying complexity of data functions
Data function Fields/File involve RETs DETs
1. Admins (ILF) Fields – Id, Name, Image, Contact, Email, Status 1 4
2. Users (ILF) Fields – Id, Name, Image, Contact, Email 1 4
3. Resorts (ILF) Fields – Id, Name, Image, Contact, Email,
Address, Services
1 7
4. Actors (ILF) Fields – Id, Type 1 2
5. PaymentMethods
(ILF)
Fields- Id, Method, Image 1 3
6. ResortAccounts (ILF) Fields- Id, PaymentMethodId, AccountNo,
ResortlId
1 4
7. Services(ILF) Fields- Id, Name, Image 1 3
8. RoomTypes (ILF) Fields- Id, Name 1 2
9. Rooms (ILF) Fields- Id, RoomTypeId, Description, Image,
Total Room, Price
1 6
10. Reservations (ILF) Fields- Id, RoomId, RoomNo, Email, Contact,
CheckIn, CheckOut, Price, PaidAmount,
TransactionNo, AccountNo, Status
1 12
4.2.2 Unadjusted Function Point Contribution
Table 4. 4 Unadjusted function point contribution for transition functions
Transition function FTRs DETs Complexity UFP
1. Registration (EI) 1 3 Low 3
2. Login (EI) 3 3 Average 4
3. Add Managers and Resorts (2*EI) 2 3 Average 4
4. View Admins, Managers and Users (3*EO) 3 7 Average 5
29
5. Delete Managers and Users (2*EI) 2 6 Average 4
6. View Resorts (EO) 1 9 Low 4
7. Delete Resorts (EI) 1 8 Low 3
8. Add and Update Actor (2*EI) 1 2 Low 3
9. View Actor (EO) 1 3 Low 4
10. Add and Update Hotel services (2*EI) 2 2 Average 4
11. View Hotel services (1*EO) 1 4 Average 5
12. Edit Resort (EI) 1 12 Low 3
13. Add and Update Room (2*EI) 1 7 Low 3
14. View Room (EO) 1 8 Low 4
15. Search Room (EI) 5 5 High 6
16. Add and Update Food (2*EI) 1 7 Low 3
17. View Food (EO) 1 8 Low 4
18. Confirm Reservation (EI) 2 11 Average 4
19. View Reservation (EO) 2 10 Average 5
20. Search Reservation (EQ) 4 4 Average 4
21. Reserve Room (EI) 3 7 High 6
22. Confirm Payment (EI) 2 5 Average 4
23. Generate Report (EQ) 2 1 Low 3
24. Edit User, Mnager and Admin(3*EI) 3 5 Average 4
Total 96
Table 4. 5 Unadjusted function point contribution for data functions
Data function RETs DETs Complexity UFP
1. Admins (ILF) 1 5 Low 9
2. Users (ILF) 1 5 Low 9
30
3. Resorts (ILF) 1 9 Low 12
4. Actors (ILF) 1 2 Low 9
5. Address (ILF) 1 3 Low 9
6. PaymentMethods (ILF) 1 3 Low 9
7. ResortAccounts (ILF) 1 4 Low 9
8. Services (ILF) 1 3 Low 9
9. RoomTypes (ILF) 1 2 Low 9
10. Rooms (ILF) 1 7 Low 10
11. Reservations (ILF) 1 8 Low 11
Total 105
4.2.3 Performance and Environmental Impact
Table 4. 6 Performance and environmental impact
GSC TDI
Data Communications 4
Distributed Data Processing 1
Performance 4
Heavily Used Configuration 1
Transaction Rate 3
On-Line Data Entry 4
End-user Efficiency 4
Online Update 2
Complex Processing 1
Reusability 3
Installation Ease 3
Operational Ease 2
Multiple Sites 1
Facilitate Change 1
Total Degree of Influence (TDI) 34
31
Value Adjustment Factor (VAF) = (0.65 + (TDI × 0.01))
= (0.65 + (34 × 0.01))
= 0.99
UFP = UFP (Data Function) + UFP (Transaction Function)
= 105 + 96
= 201
Adjusted Function Point Count (AFP) =UFP × VAF
= 201 × 0.99
= 198.99
Efforts for ASP* = AFP × Productivity
= 198.99 × 06.1
= 1213.84 person hours /8 hours
= 151.73 person days /22 days
= 6.896 person months /2 persons
= 3.5 months for 2 persons
≈ 4 months for 2 persons
Approximately 4 months required for 2 persons to finish the project
32
4.3 Effort Distribution
Figure 4. 1 Effort distribution chart
4.4 Project Schedule Chart
Full System development is an arrangement of set of tasks. Project schedule works as the
recommendation of the system developer. Task chart of this system is given below:
Requirements
15%
Analysis
20%
Design
25%
Coding
30%
Testing
10%
Requirements Analysis Design Coding Testing
33
Table 4. 7 Project scheduling Task chart
Table 4. 8 Project scheduling time chart for hardware and software resource
Phases Month 1 Month 2 Month 3 Month 4
Business
Modelling
Data Modelling
Process
Modelling
Application
Generation
Testing &
Turnover
Time W1 W2 W3 W4 W5 W6 W7 W8 W9 W10 W11 W12 W13 W14 W15 W16
Activities
CC
Planning
Risk
Analysis
Design
Development
Testing
Laptop, xampp
Office 13,
xampp
Sublime Text,
MySQL
Computer,
Demo Software
Laptop,
Browser,
MySQL
34
Chapter 5
Risk Management
35
5.1 Risk Management
For successfully develop a project it is important to identify the risk of the project. This section of the
report is all about the risk in this project, then we will analyze the risks and will try to avoid minimum
risk.
5.2 Risk Identification
Table 5. 1 Risk Identification
Risk Types Possible risks
Technology
System cannot process several operation information at a time (1)
Server crash may happen when overload (2)
People
Group member are not good enough as the project need (3)
Absence of members during project period (4)
Irresponsibility of members (5)
Organizational Financial problems force reductions in the project budget. (6)
Tools
OS Crash or Browser Crash may happen (7)
Hard Disk Crash can erase whole project (8)
Requirements Changing of customer requirement can harm the project development speed (9)
Estimation Time requirement for developing the project is underestimated. (10)
36
5.3 Risk Analysis
Table 5. 2 Risk Analysis
Risk Probability Effect
System cannot process several operation information at a time (1) Moderate Serious
Server crash may happen when overload (2) Low Serious
Group member are not good enough as the project need (3) Moderate Catastrophic
Absence of members during project period (4) Low Serious
Irresponsibility of members (5) Low Tolerable
Financial problems force reductions in the project budget. (6) Low Serious
OS Crash or Browser Crash may happen (7) Low Serious
Hard Disk Crash can erase whole project (8) Low Catastrophic
Changing of customer requirement can harm the project development
speed (9)
Moderate Catastrophic
Time requirement for developing the project is underestimated. (10) Moderate Tolerable
37
5.4 Risk Planning
Table 5. 3 Risk Planning
Risk Strategy
Process several operation Using perfect Logic with query normalization is the only solution.
Crashing of server Create a backup server for using when main server down
Skill of Members Train the members well for developing the project
Member absent or sick Take the responsibility if one is sick or absent but need to be
attentive
Irresponsibility of members Regular follow up with members
Project budget Reduction Open discussion with authority for hampering of project speed
System fall Use a stable operating system and update antivirus regularly
Hard disk crash Back up the project in a secure cloud server
Project developing time Proper maintain of project time for develop the project
5.5 Risk monitoring
i. Conventions (formal and informal) will be held frequently with the customers. This assures
that the product we are developing can solve problem.
ii. A change of planning of the project happens. New task schedule and milestones are defined.
Staffs work on their assigned jobs within the new timeframe.
iii. So as to prevent this from happening, the software will develop with the end user in mind.
38
iv. The development cost of the software may increase by 10%.Consult with the System Analyst
during the system analysis, design and testing phase of the software project
v. Cost and Time will increase. Project will be modified. Everything will be at where it all
started.
39
Chapter 6
Analysis Modeling
40
The analysis modeling chapter shows the behaviour of the project ‘Developing Resort Reservation
System’. The activity diagrams and the swim lane diagram are shown in this chapter.
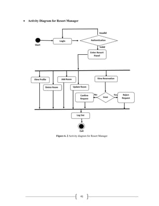
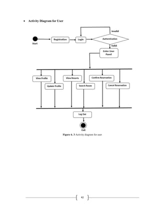
6.1 Activity Diagram
For the project ‘Developing Resort Reservation System’, activity diagrams are drawn to represent the
flow from one activity to another activity. The activity diagrams are shown in the figures below:
 Activity Diagram for Admin
Figure 6. 1 Activity diagram for admin
41
 Activity Diagram for Resort Manager
Figure 6. 2 Activity diagram for Resort Manager
42
 Activity Diagram for User
Figure 6. 3 Activity diagram for user
43
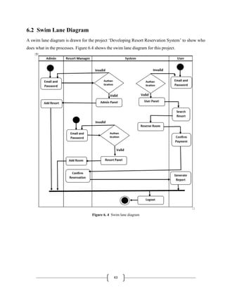
6.2 Swim Lane Diagram
A swim lane diagram is drawn for the project ‘Developing Resort Reservation System’ to show who
does what in the processes. Figure 6.4 shows the swim lane diagram for this project.
Figure 6. 4 Swim lane diagram
44
Chapter 7
Designing
45
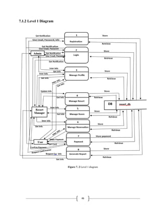
7.1 Data Flow Diagram
Data flow diagram for the project ‘Developing Resort Reservation System’ maps out the flow of
information in the system. It illustrates how data is processed by this system in terms of inputs and
outputs. The data flow diagrams are shown in the figures below:
7.1.1 Context Level Diagram
Figure 7. 1 Context level diagram
46
7.1.2 Level 1 Diagram
Figure 7. 2 Level 1 diagram
47
7.1.3 Level 2 Process 1 Diagram
Figure 7. 3 Level 2 process 1 diagram
7.1.4 Level 2 Process 2 Diagram
Figure 7. 4 Level 2 process 2 diagram
48
7.1.5 Level 2 Process 3 Diagram
Figure 7. 5 Level 2 Process 3 Diagram
7.1.6 Level 2 Process 4 Diagram
Figure 7. 6 Level 2 Process 4 Diagram
49
7.1.7 Level 2 Process 5 Diagram
Figure 7. 7 Level 2 Process 5 Diagram
7.1.8 Level 2 Process 6 Diagram
Figure 7. 8 Level 2 Process 6 Diagram
50
7.1.9 Level 2 Process 7 Diagram
Figure 7. 9 Level 2 Process 7 Diagram
7.1.10 Level 2 Process 8 Diagram
Figure 7. 10 Level 2 Process 8 Diagram
51
7.2 ER Diagram
The entity relationship (ER) diagram of the project ‘Developing Resort Reservation System’ illustrates
how entities of this system relate to each other within the system. It illustrates the logical structure of
the database used for this project. Figure 7.5 shows the ER diagram.
Figure 7. 11 ER diagram
52
7.3 Database Design
A database named resort_db is used in this ‘Developing Resort Reservation System’ project. The
tables of the database are shown below:
 Database Table for Admins
Figure 7. 12 database table for admins
 Database Table for Resort Managers
Figure 7. 13 database table for resort manager
 Database Table for Users
Figure 7. 14 database table for users
53
 Database Table for Resorts
Figure 7. 15 database table for resorts
 Database Table for Services
Figure 7. 16 database table for services
 Database Table for RoomTypes
Figure 7. 17 database table for room types
54
 Database Table for Rooms
Figure 7. 18 database table for rooms
 Database Table for Reservations
Figure 7. 19 database table for reservations
7.4 User Interfaces
User interfaces are showing the front-end application view of the project ‘Developing Resorts
Reservation System’ to which users interact in order to use this system. The user interfaces of this
project are shown in the figures below:
55
 User Interface of Home
Figure 7. 20 user interface of home
 User Interface of Room
Figure 7. 21 user interface of room
56
 User Interface of Foods
Figure 7. 22 user interface of foods
 User Interface of User Login
Figure 7. 23 user interface of user login
57
 User Interface of Resort Manager Login
Figure 7. 24 user interface of resort manager login
 User Interface of Admin Login
Figure 7. 25 user interface of admin login
58
 User Interface of Admin Panel
Figure 7. 26 user interface of admin panel
 User Interface of Add New Resort
Figure 7. 27 user interface of add new resort
59
 User Interface of Room List
Figure 7. 28 user interface of room list
 User Interface of Reservations
Figure 7. 29 user interface of reservation
60
Chapter 8
Project Estimation
61
This project estimation chapter is showing the costs for the project ‘Developing Resort Reservation
System’. It includes Personal Cost Estimation, Hardware Cost Estimation and Account Table.
8.1 Personnel Cost Estimation
Number of days in a year = 365
Number of government holidays in a year = 24
Number of weekly holidays in a year = 77
Total number of working days to develop the project = 365-(77+24) = 264 days
Total number of working days per months to develop the project = 264/12 = 22 days
Organization working hours per day = 8 hours
Organization working hours per month = 176 hours
Table 8. 1 Personnel cost
Type No. of Members Months Salary
System Analyst 1 4 50,000.00
Developer 1 4 28,000.00
Total 78,000.00
8.2 Hardware Cost Estimation
The percentage of year is = 1/15 = 6.67% = 0.0667
The depreciation cost of Computer is = (50,000 * 0.0667) = 3,335.00
The depreciation cost of Scanner is = (2000 * 0.0667) = 134.40
The depreciation cost of Printer is = (4000 * 0.0667) = 266.80
62
8.3 Account Table
Table 8. 2 Accounts table
Particulars TK
Salary-
 System Analyst
 Developer
50,000.00
28,000.00
78,000.00 /-
Hardware Cost –
 Computer
 Scanner
 Printer
3,335.00
134.40
266.80
3,736.20 /-
Other Costs-
 Furniture
 House Rent
 Electricity bill
 Vehicle Rent
 Extra
5,000.00
6,000.00
1000.00
500.00
1,000.00
13,500.00 /-
Total cost 95,236.20 /-
63
Chapter 9
Quality Management
64
The system quality management and the planning for the software quality management of the project
‘Developing Resort Reservation System’ is given in the chapter quality management.
9.1 Software Quality Management
Software quality management for the project ‘Developing Resort Reservation System’ ensures that
the required level of quality is achieved by submitting improvements to the product development
process. The quality of this software is measured and the process is improved until the proper quality
level is achieved. It is measured by a number of variables. The aim of this software quality
management is to manage the quality of this ‘Developing Resort Reservation System’ software and of
its development process.
9.2 Software Quality Management Processes
Software quality management of the project ‘Developing Resort Reservation System’ involves the
application of specific quality processes and checking that these planned processes have been
followed. The processes involved in the software quality management of this software. They are:
 Quality Planning
 Quality Assurance
 Quality Control
9.2.1 Quality Planning
Quality planning is performed by first selecting the applicable procedures and standards for this project
‘Developing Resort Reservation System’ and then modifying these as required. All the important
factors that contribute the customer requirements are explained in this development.
9.2.2 Quality Assurance
Quality assurance established organizational procedures and standards for the quality of the project
‘Developing Resort Reservation System’. It involved evaluating overall project performance to ensure
that the project can fulfill the relevant quality standards.
65
9.2.3 Quality Control
Quality control for the project ‘Developing Resort Reservation System’ ensured that the software
development team implemented procedures and standards. Project result is monitored to ensure that
improve while identifying ways the overall quality according to quality standards.
66
Chapter 10
Coding
67
After the requirements of the project ‘Developing Resort Reservation System’ are clearly understood,
the design and specifications are implemented in the source code. Coding is one of the important
approaches of this development.
10.1 Frontend Coding
Frontend development of this project ‘Developing Resort Reservation System’ manages everything
that users visually see first in their browser. In this project, HTML, CSS, Bootstrap, JQuery, JavaScript
etc. are used for the frontend coding. These are responsible for the look and feel of this system.
10.2 Backend Coding
Backend development for this project ‘Developing Resort Reservation System’ refers to the server
side of this system and everything that communicates between the database and the browser. Laravel
5.8 MVC is used for the backend coding.
68
Chapter 11
Testing
69
Testing is performed in the project ‘Developing Resort Reservation System’ with the aim of finding
errors. This testing results are given in this testing chapter. These testings are done by evaluating the
software against requirements gathered from users and system specifications. There are various types
of testings available to test a software. In this chapter two types of testings are included. They are:
1. White Box Testing
2. Black Box Testing
11.1 White Box Testing
White box testing is used in the project ‘Developing Resort Reservation System’ to test this software’s
internal coding and infrastructure. It focuses primarily on strengthening security, the flow of inputs
and outputs through the application, and improving design and usability of the system.
11.2 Black Box Testing
In the project ‘Developing Resort Reservation System’, the black box testing techniques are used to
test the functionality of the software without looking at the internal code structure, implementation
details and knowledge of internal paths of the software. This testing is done based on the software
requirements and specifications.
11.3 Testing Design
Testing scenarios of the project ‘Developing Resort Reservation System’ are given below:
Testing Scenario No: 1
Scenario Admin login
Input(s) Email, Password
Desired
Output(s)
If email and password are valid, get access to admin dashboard
Actual Output(s) Admin gets access to the admin dashboard
Verdict For login, system worked perfectly
70
Testing Scenario No: 2
Scenario Admin can add Resort Manager
Input(s) Email, Password
Desired
Output(s)
If email is not used before, a new Resort Manager account created
Actual Output(s) A new Resort Manager account is created
Verdict For adding new Resort Manager, system worked perfectly
Testing Scenario No: 3
Scenario Resort Manager can add Room
Input(s) Room Type, Description, Room No, Price
Desired
Output(s)
If all information is given, new room added
Actual Output(s) A new room is added
Verdict For adding room, system worked perfectly
Testing Scenario No: 4
Scenario User can reserve room
Input(s) Email, Contact No, Details
Desired
Output(s)
If all information is given, room is reserved
Actual Output(s) Room is reserved
Verdict For reservation, system worked perfectly
71
Chapter 12
Conclusion
72
The conclusion about the project ‘Developing Resort Reservation System’ is given in this conclusion
chapter. The future plan of this project is also given in this chapter.
12.1 Conclusion
The project ‘Developing Resort Reservation System’ is a web based system for reserving Resort any
time from any place. With time, new features are added. Overall, the system performs well, and while
it does not include all of the features that may have been desired, it lives up to initial expectations. The
majority of features that are included work flawlessly and the errors that do exist are minor or
graphical. Overall, it is a good system to help people.
12.2 Limitation
We tried to make this project errorless as far as possible and successful in every step. It is our heartiest
request to the teachers, supervisor and all the user who will evaluate this project should bear in mind
that we are still learning and in a beginner level at this moment. There are also many terms and
conditions by both the organization which is difficult for us to understand within a little time.
12.3 Future plan
The project ‘Developing Resort Reservation System’ is a complete project as per the requirements.
All the possible things are done in this project. In future, payment getway will be integrated to this
system to make payments more easy. Also this system is now developed only for Bangladesh. In
future, all the countries of the world will be integrated in this sytem.
73
References
[1] Pressman, Roger S. Software Engineering: A Practitioner’s Approach. 5th edition. Boston,
McGraw Hill, 2004.
[2] Kendall, E. Kendall. System Analysis and Design.6th edition. New Delhi: Prentice Hall.
[3] Guru99 (2019). What is WHITE Box Testing? Techniques, Example & Types. Available at:
https://www.guru99.com/white-box-testing.html. (Accessed 11 April 2019).
[4] Guru99 (2019). What is BLACK Box Testing? Techniques, Example & Types. Available at:
https://www.guru99.com/black-box-testing.html. (Accessed 11 April 2019).
[5] Online Resort management system, Definition Available at:
https://www.slideshare.net/salmandhukka5/online-resort-management-system
[6] Online Reservation System of Sallie Ville Resort, Available at:
https://www.academia.edu/10292441/Online_Reservation_System_of_Sallie_Ville_Resort
[7] Resort Reservation System, Available at: https://www.scribd.com/doc/84273140/Resort-
Reservation-System
[8] System Analysis for Resort Online Reservation System, analysis. Available at:
https://www.scribd.com/document/199593168/System-Analysis-for-Resort-Online-
Reservation-System
[9] ONLINE HOTEL & RESORT RESERVATION SYSTEM, Available at:
https://prezi.com/tjuxtscxjbmu/online-hotel-resort-reservation-system/

Online resort reservation system report (practicum)

  • 1.
    Development of OnlineResort Reservation System for MicroKodes Information & Technologies Ltd. A Practicum Report Submitted By Motiur ID # In Partial Fulfillment of the Requirements for the Award of Bachelor of Computer Science and Engineering Department of Computer Science and Engineering College of Engineering and Technology IUBAT – International University of Business Agriculture and Technology Spring 2019
  • 2.
    ii Development of OnlineResort Reservation System For MicroKodes Information & Technologies Ltd Motiur A practicum report submitted in partial fulfillment of the requirements for the degree of Bachelor of Computer Science and Engineering (BCSE) The practicum has been examined and approved, ______________________________ Prof Dr Md Abdul Haque Chair and Professor Dept. of Computer Science and Engineering IUBAT – International University of Business Agriculture and Technology ______________________________ Prof Dr Utpal Kanti Das Professor and Coordinator Dept. of Computer Science and Engineering IUBAT – International University of Business Agriculture and Technology ______________________________ Shahinur Alam Lecturer Dept. of Computer Science and Engineering IUBAT – International University of Business Agriculture and Technology Department of Computer Science and Engineering College of Engineering and Technology IUBAT – International University of Business Agriculture and Technology
  • 3.
    i Letter of Transmittal 20th April,2019 Chairman, Practicum and Placement Board College of Engineering and Technology - CEAT IUBAT — International University of Business Agriculture and Technology 4 Embankment Drive Road, Sector – 10, Uttara Model Town, Dhaka-1230, Bangladesh Subject: Letter of Transmittal. Sir, With due respect, I would like to approach you that it is a great opportunity as well as immense pleasure for me to submit this report titled ― Online Resort Reservation System for the fulfillment of my Practicum course. It was undoubtedly a splendid opportunity for me to work on this project to actualize my theoretical knowledge and has an enormous exposure with the corporate culture of a renowned company. Now I am looking forward for your kind appraisal regarding this practicum report. I shall remain deeply grateful to you if you kindly go through this report and evaluate my performance. Thanking you ____________________ Motiur ID#
  • 4.
    ii Student’s Declaration I amMotiur, student of BCSE - Bachelor of Computer Science and Engineering program, under the College of Engineering and Technology (CEAT) of IUBAT- International University of Business Agriculture and Technology declaring that, this report on the topic of ―Development of Online Resort Reservation System for MicroKodes Information & Technologies Ltd. has been prepared for the fulfillment of the internship CSC 490, Practicum as well as the partial requirement of BCSE-Bachelor of Computer Science and Engineering degree. The report and the project on ― Development of Online Resort Reservation System for MicroKodes Information & Technologies Ltd. are originally prepared by me. All module and procedure of this project is being made after proper inspection and internet information. It has not been prepared for any other purposes, rewards or presentations. ____________________ Motiur ID # Program: BCSE
  • 5.
    iii Supervisor’s Certification This isto certify that Practicum report on “Development of Online Resort Reservation System for MicroKodes Information & Technologies Ltd.” has been carried out Motiur bearing ID#, of IUBAT – International University of Business Agriculture and Technology as a partial fulfillment of the requirement of practicum defense course. The report has been prepared under my guidance and is a record of the accomplished work carried out successfully. To the best of my knowledge and as per his declaration, no parts of this report has been submitted anywhere for any degree, diploma or certification. Now he is permitted to submit the report. I wish his success in all his future endeavors. Practicum Supervisor _______________________ Shahinur Alam Lecturer, Department of Computer Science and Engineering IUBAT- International University of Business Agriculture and Technology
  • 6.
    iv Department Certification April 20,2019 IUBAT – International University of Business Agriculture and Technology 4 Embankment Drive Road Sector -10 Uttara Model Town, Dhaka-1230 Subject: Letter of Authorization Dear Motiur, You will be happy to know that project on “Development of Online Resort Reservation System for MicroKodes Information & Technologies Ltd.” has been assigned to you. Based on your proposal you will have to submit it as soon as possible. We hope you will successfully complete the project on time. After successful completion of the project, you are requested to write a report based on the project. For any kind of needs don‘t hesitate to contact with us. Coordinator Supervisor _________________________ Prof Dr. Utpal Kanti Das Shahinur Alam Coordinator, Department of Lecturer, Department of Computer Science and Computer Science and Engineering Engineering
  • 7.
    v Acknowledgements In the nameof ALLAH, who is the most merciful and the most graceful. It‘s my pleasure to take this occasion to thank a few people, who have, assisted, encouraged, directed and supported me throughout my practicum program. First of all, I want to thank my parents, who have endowed their immeasurable-innumerable support and encouragement to attain this exquisite event of my life. My sincere thanks to our Vice Chancellor Dr. Abdur Rab to give me an opportunity to submit this report. My outmost and sincere gratitude goes to Prof. Dr. Utpal Kanti Das, Coordinator of Department of Computer Science and Engineering, IUBAT– International University of Business Agriculture and Technology for allowing me to work on the project. I would like to pay my gratitude to my faculty advisor Mr. Shahinur Alam, Lecturer of Computer Science & Engineering Department, who has given me the opportunity to make such a report for not only in this semester but also throughout my education life at IUBAT– International University of Business Agriculture and Technology by giving his valuable suggestions and advices at any time, at any situation. I would able to make this report effectively and properly only for his right direction. Last but not least, I sincerely would like to thank Mahadi Hasan (Managing Director, MicroKodes Information & Technologies Ltd.) for giving me the opportunity to complete my internship and project at MicroKodes Information & Technologies Ltd. Their continuous encouragement and contribution gave me the courage and determination needed to complete the internship and project properly.
  • 8.
    vi Abstract This report isfor practicum defense. The primary objective of this report is to learn how to conduct a project and work in real field and write it down in a formal and specific way. The secondary objective of this report is to learn about how this Online Resort Reservation System can manage reservation process for User more effective. The Online Resort Reservation System is developed for providing the resort booking service to the User without facing any problem. Currently the Resort Company’s reservation process is manually which is a very time consuming process. This system not only deals with a room booking but also deals with the foods and services also. There are three types of user in this system including admin, resort manager and User. Admin can handle resort manager and User information and also total System. Resort Manager can handle booking details and update status for booked rooms. And customer can book rooms by searching room’s info according to their demand. They can also give the rating for the listed resort companies. The objective of this system is to make the resort reservation system easy, reliable, user friendly, and corrective. This system will reduce the resort reservation tedious job of system paperwork by keeping all the project details of resort reservations are stored in the database in computer‘s hard disk. The main objective of this system is to automate the resort reservation process like- creation of a User id, assign the resort’s room according to User‘s demand, advance reservation, cancellation, and ratings and so on. We have plans to implement other features in future. We could not add all of them just because of the time limitation. At the end of the day, what we can say is we put our honest effort and hard work to implement the system as efficient as possible. We wish to make it flawless in near future.
  • 9.
  • 10.
    viii Table of Content Letterof Transmittal ............................................................................................................................................ i Student’s Declaration.......................................................................................................................................... ii Supervisor’s Certification.................................................................................................................................. iii Department Certification ................................................................................................................................... iv Acknowledgements..............................................................................................................................................v Abstract.............................................................................................................................................................. vi Internship Certification..................................................................................................................................... vii Table of Content .............................................................................................................................................. viii List of Figures.................................................................................................................................................... xi List of Tables .................................................................................................................................................... xii Chapter 1..............................................................................................................................................................1 Project Introduction .............................................................................................................................................1 1.1 Introduction................................................................................................................................................2 1.2 Project Overview........................................................................................................................................2 1.3 Background of Study..................................................................................................................................4 1.4 Objectives...................................................................................................................................................5 1.5 Proposal System.........................................................................................................................................6 1.6 Methodology ..............................................................................................................................................6 1.6.1 Data Sources........................................................................................................................................7 1.7 Process Model ............................................................................................................................................7 1.7.1 Why Waterfall Model..........................................................................................................................8 1.8 Feasibility Study.........................................................................................................................................9 1.8.1 Technical feasibility.............................................................................................................................9 1.8.2 Economic feasibility ......................................................................................................................10 1.8.3 Operational feasibility....................................................................................................................10 Chapter 2............................................................................................................................................................11 Organization Overview......................................................................................................................................11 2.1 Organization Overview ............................................................................................................................12 2.2 Organization Services...............................................................................................................................13 2.2.1 Web Application................................................................................................................................13 2.2.2 Desktop Application..........................................................................................................................14 2.2.3 Mobile Application............................................................................................................................15 2.2.4 Domain & Hosting.............................................................................................................................15
  • 11.
    ix 2.3 Our Locationat Bangladesh.....................................................................................................................16 2.4 Organization Vision .................................................................................................................................16 2.5 Organization Mission ...............................................................................................................................16 2.6 My position in this Organization..............................................................................................................16 2.7 Organization Structure .............................................................................................................................17 Chapter 3............................................................................................................................................................18 Requirement Engineering ..................................................................................................................................18 3.1 User Requirements ...................................................................................................................................19 3.2 System Requirements...............................................................................................................................19 3.2.1 Admin is able to manage the system .................................................................................................19 3.2.2 Resort managers need to take access for their resort to the system from the admin .........................20 3.2.3 Admin is able to manage other actors................................................................................................20 3.2.4 All the actors are able to manage their profile...................................................................................20 3.2.5 Resort managers are able to manage own resort’s information.........................................................20 3.2.6 Users are able to reserve rooms from the system ..............................................................................20 3.2.7 Users are able to manage their reservation ........................................................................................21 3.2.8 After checking the payment amount, the Resort managers can confirm user’s reservations ............21 3.2.9 All actors are able to generate reports ...............................................................................................21 3.3 Functional Requirements..........................................................................................................................21 3.4 Non-Functional Requirements .................................................................................................................22 3.5 Use Case Diagram....................................................................................................................................22 Chapter 4............................................................................................................................................................24 System Planning.................................................................................................................................................24 4.1 Function Specification of Proposed System............................................................................................25 4.2 Function Point Estimation.......................................................................................................................25 4.2.1 Identifying Complexity......................................................................................................................25 4.2.2 Unadjusted Function Point Contribution..........................................................................................28 4.2.3 Performance and Environmental Impact ...........................................................................................30 4.3 Effort Distribution...................................................................................................................................32 4.4 Project Schedule Chart............................................................................................................................32 Chapter 5............................................................................................................................................................34 Risk Management ..............................................................................................................................................34 5.1 Risk Management.....................................................................................................................................35 5.2 Risk Identification....................................................................................................................................35 5.3 Risk Analysis............................................................................................................................................36 5.4 Risk Planning ...........................................................................................................................................37
  • 12.
    x 5.5 Risk monitoring........................................................................................................................................37 Chapter6............................................................................................................................................................39 Analysis Modeling.............................................................................................................................................39 6.1 Activity Diagram......................................................................................................................................40 6.2 Swim Lane Diagram................................................................................................................................43 Chapter 7............................................................................................................................................................44 Designing...........................................................................................................................................................44 7.1 Data Flow Diagram .................................................................................................................................45 7.1.1 Context Level Diagram......................................................................................................................45 7.1.2 Level 1 Diagram ................................................................................................................................46 7.1.3 Level 2 Process 1 Diagram................................................................................................................47 7.1.4 Level 2 Process 2 Diagram................................................................................................................47 7.1.5 Level 2 Process 3 Diagram................................................................................................................48 7.1.6 Level 2 Process 4 Diagram................................................................................................................48 7.1.7 Level 2 Process 5 Diagram................................................................................................................49 7.1.8 Level 2 Process 6 Diagram................................................................................................................49 7.1.9 Level 2 Process 7 Diagram................................................................................................................50 7.1.10 Level 2 Process 8 Diagram..............................................................................................................50 7.2 ER Diagram.............................................................................................................................................51 7.3 Database Design......................................................................................................................................52 7.4 User Interfaces.........................................................................................................................................54 Chapter 8............................................................................................................................................................60 Project Estimation..............................................................................................................................................60 8.1 Personnel Cost Estimation........................................................................................................................61 8.2 Hardware Cost Estimation.......................................................................................................................61 8.3 Account Table .........................................................................................................................................62 Chapter 9............................................................................................................................................................63 Quality Management..........................................................................................................................................63 9.1 Software Quality Management.................................................................................................................64 9.2 Software Quality Management Processes ...............................................................................................64 9.2.1 Quality Planning................................................................................................................................64 9.2.2 Quality Assurance..............................................................................................................................64 9.2.3 Quality Control..................................................................................................................................65 Chapter 10..........................................................................................................................................................66 Coding................................................................................................................................................................66 10.1 Frontend Coding....................................................................................................................................67
  • 13.
    xi 10.2 Backend Coding....................................................................................................................................67 Chapter 11..........................................................................................................................................................68 Testing ...............................................................................................................................................................68 11.1 White Box Testing.................................................................................................................................69 11.2 Black Box Testing.................................................................................................................................69 11.3 Testing Design.......................................................................................................................................69 Chapter 12..........................................................................................................................................................71 Conclusion .........................................................................................................................................................71 12.1 Conclusion.............................................................................................................................................72 12.2 Limitation...............................................................................................................................................72 12.3 Future plan.............................................................................................................................................72 References..........................................................................................................................................................73 List of Figures Figure 1. 1 Waterfall Process Model ................................................................................................... 8 Figure 2. 1 Organizational Structure of MicroKodes Information and Technologies LTD. ............. 17 Figure 3. 1 Use case diagram............................................................................................................. 23 Figure 4. 1 Effort distribution chart ................................................................................................... 32 Figure 6. 1 Activity diagram for admin 40 Figure 6. 2 Activity diagram for Resort Manager 41 Figure 6. 3 Activity diagram for user 42 Figure 6. 4 Swim lane diagram 43 Figure 7. 1 Context level diagram...................................................................................................... 45 Figure 7. 2 Level 1 diagram............................................................................................................... 46 Figure 7. 3 Level 2 process 1 diagram............................................................................................... 47 Figure 7. 4 Level 2 process 2 diagram............................................................................................... 47 Figure 7. 5 Level 2 Process 3 Diagram.............................................................................................. 48 Figure 7. 6 Level 2 Process 4 Diagram.............................................................................................. 48 Figure 7. 7 Level 2 Process 5 Diagram.............................................................................................. 49 Figure 7. 8 Level 2 Process 6 Diagram.............................................................................................. 49 Figure 7. 9 Level 2 Process 7 Diagram.............................................................................................. 50 Figure 7. 10 Level 2 Process 8 Diagram............................................................................................ 50 Figure 7. 11 ER diagram.................................................................................................................... 51 Figure 7. 12 database table for admins .............................................................................................. 52
  • 14.
    xii Figure 7. 13database table for resort manager .................................................................................. 52 Figure 7. 14 database table for users.................................................................................................. 52 Figure 7. 15 database table for resorts ............................................................................................... 53 Figure 7. 16 database table for services ............................................................................................. 53 Figure 7. 17 database table for room types ........................................................................................ 53 Figure 7. 18 database table for rooms................................................................................................ 54 Figure 7. 19 database table for reservations....................................................................................... 54 Figure 7. 20 user interface of home ................................................................................................... 55 Figure 7. 21 user interface of room.................................................................................................... 55 Figure 7. 22 user interface of foods ................................................................................................... 56 Figure 7. 23 user interface of user login ............................................................................................ 56 Figure 7. 24 user interface of resort manager login........................................................................... 57 Figure 7. 25 user interface of admin login......................................................................................... 57 Figure 7. 26 user interface of admin panel......................................................................................... 58 Figure 7. 27 user interface of add new resort..................................................................................... 58 Figure 7. 28 user interface of room list.............................................................................................. 59 Figure 7. 29 user interface of reservation .......................................................................................... 59 List of Tables Table 4. 1 Function Specification of Proposed System ..................................................................... 25 Table 4. 2 Identifying complexity of transition functions.................................................................. 25 Table 4. 3 Identifying complexity of data functions .......................................................................... 28 Table 4. 4 Unadjusted function point contribution for transition functions....................................... 28 Table 4. 5 Unadjusted function point contribution for data functions ............................................... 29 Table 4. 6 Performance and environmental impact............................................................................ 30 Table 4. 7 Project scheduling Task chart ........................................................................................... 33 Table 4. 8 Project scheduling time chart for hardware and software resource .................................. 33 Table 5. 1 Risk Identification............................................................................................................. 35 Table 5. 2 Risk Analysis .................................................................................................................... 36 Table 5. 3 Risk Planning .................................................................................................................... 37 Table 8. 1 Personnel cost.................................................................................................................... 61 Table 8. 2 Accounts table................................................................................................................... 62
  • 15.
  • 16.
    2 1.1 Introduction Internship isa practical experience of theoretically gained knowledge and can measure as a groundwork trial to be aware with any organization and to make oneself confident enough to enter into service life and start building career. And also wonderful and effective way to connect academic experience with the professional work arena. It allows gaining valuable experience to the workplace, provides the opportunity for skill development, and gives a competitive edge in the job search. This chapter attempts to describe the objectives, scope and all topics of initialization period of this project. 1.2 Project Overview Any place or places with pleasant environment and atmosphere conducive to comfort, healthful relaxation and rest, offering food, sleeping accommodation and recreational facilities to the public for a fee or remuneration. Resort Reservation is used to provide facility to integrate the different branches of resorts makes it possible to reserve the rooms and viewing of facilities to the customers online. If any customer is willing to come to the resort, first he can see the facilities available and cost effectiveness of the resort in the online. If he felt good then he can reserve the rooms by sending self-details with a secured manner. In general if any customer is willing to go to a place he does not have any idea about the branches related to particular resort in that place. But this project provides detailed information about the branches available throughout the country. So that customer can register to any branch from his desktop in the internet. Sometimes some people who like the food more, willing to know the favorite dishes available in the resort. This project also provides the information about the dishes they will be available branch wise. For the people who are interested in enjoyment requires the information about the swimming pools. That information is also available in the internet. Ultimate thing which is provided in this project is
  • 17.
    3 the encryption mechanismthat will be provided while the customer submitted his personal details through online. Online identity is also generated to view that id when he visit that resort. For the resort administrators also this will provide full scheduling and status of the customer visits, room status, bill payment details. This project also shows how to take advantage of the skyrocketing demand for "mini-vacations." Moreover it includes the concierge function, computer systems, and health clubs/spa facility management. Any place or places with pleasant environment and atmosphere conducive to comfort, healthful relaxation and rest, offering food, sleeping accommodation and recreational facilities to the public for a fee or remuneration. Resort Management is used to provide facility to integrate the different branches of resorts makes it possible to reserve the rooms and viewing of facilities to the customers online. If any customer is willing to come to the resort, first he can see the facilities available and cost effectiveness of the resort in the online. If he felt good then he can reserve the rooms by sending self-details with a secured manner. In general if any customer is willing to go to a place he do not have any idea about the branches related to particular resort in that place. But this project provides detailed information about the branches available throughout the country. So that customer can register to any branch from his desktop in the internet. Sometimes some people who like the food more, willing to know the favorite dishes available in the resort. This project also provides the information about the dishes they will be available branch wise. For the people who are interested in enjoyment requires the information about the swimming pools, tennis courts, indoor games etc. That information is also available in the internet. Ultimate thing which is provided in this project is the encryption mechanism that will be provided while the customer submitted his personal details through online. Online identity is also generated to view that id when he visit that resort.
  • 18.
    4 For the resortadministrators also this will provide full scheduling and status of the customer visits, room status, bill payment details. This project also shows how to take advantage of the skyrocketing demand for "mini-vacations." Moreover it includes the concierge function, computer systems, and health clubs/spa facility management. 1.3 Background of Study Today we can see different types of management software to manage our everyday tasks smoothly and perfectly. The company where I have done my intern is basically concerned about the making of daily life & financial related management software. So for this reason I have chosen to develop Online Resort Reservation System for this company. Because currently, staffs at the resort are using the manual system to reserve the resort and manage multiple rooms and other facilities booking including rooms, meeting hall, swimming pools and foods. The customers always complain on how they hate to come and queue up to reserve resort. Most of them preferred the booking system. However, the booking system of transport tickets is manually done which is just by calling the ticket counter and the staff there will record the booking on their specific booking book. Besides, the telephone line is sometimes too busy to reach since it has only one official contact number. Sometimes customer needs to call the reception many times. This brings a lot of inconvenience to the visitor. As for the reception staff, it is very inconvenient to refer the booking book to check for the available rooms for visitor every time they asked. Therefore, Online Resort Reservation System is developed to make it easier for the visitor to reserve all types of rooms, pools, foods into one system. The user can simply reserve all these using this system. In addition, visitor can check the necessary information regarding room, pool and food before they reserve the resort. There are numbers of available application for Resort Booking system. But in Online Resort Reservation System, user or visitor can book different categories rooms in one system and this system will make the ―resort reservation process easier for the visitor.
  • 19.
    5 1.4 Objectives Currently theResort Companies handle resort reservation process manually which is a very time consuming process. It deals with resort industry‘s resort reservation and resort maintenance, so it becomes a very tedious job for the resort reservation authority to look after these particulars to complete the task at right time. The Online Resort Reservation System not only deals with a room reservation but also deals with the reservation for foods also. This system will lead to increase in the resort reservation efficiency of the members with little throughput. This system project is made as user friendly as possible so that anyone can use it with little knowledge about computer system. The ORRS will reduce the resort reservation tedious job of system paperwork by keeping all the project details of resort reservation, cancelling reservation are stored in the database in computer‘s hard disk. This system provides up to date information that is not possible manually. The objective of this system is to make the resort reservation system easy, reliable, user friendly, and corrective. Moreover less time consuming as compared to manual work. This system also provides report of the resort reservation different aspects can be generated like available sits, current status of booking, cancelling details monthly status report etc. The main objective of this system is to automate the resort reservation process like- creation of a customer id, assign the tickets according resort reservation to visitor‘s demand, advance bookings, reservation cancellation, and ratings and so on. This brings a lot of inconvenience to the visitor. As for the counter staff, it is very inconvenient to refer the reservation book to check for the available resort for visitor every time they asked. Therefore, Online Resort Reservation System for MicroKodes is developed to make it easier for the visitor to reserve all types of resorts into one system. The user can simply reserve book the resort using this system. In addition, visitor can check the necessary information regarding rooms, pools, hall rooms, playground and foods before they reserve the resort. There are numbers of available application for resort reservation system. But in Online Resort Reservation System, user or visitor can book different categories tickets in one system and this system will make the ―resort reservation process easier for the visitor.
  • 20.
    6 1.5 Proposal System Thetarget audience of this project is the visitors to the resort. So that the main objective of this project is to attract the visitors towards the resort by exploring the facilities in the resort and maintaining the customer information confidential even in the internet. To provide the best service with great hospitality, resort administrator will maintain the track of the visitors and services to improve their performance while providing the services. This is achieved through the proper maintenance of room reservations, providing variety of dishes based on demand. Integration of all the branches of this resort can facilitate branch managers and visitors to know the status of the reservation status of any branch. Visitors can reserve, cancel or postpone their visit through online. Moreover less time consuming as compared to manual work. This system also provides report of the resort reservation different aspects can be generated like available rooms, current status of booking, cancelling details monthly status report etc. The main objective of this system is to automate the resort reservation process like- creation of a visitor id, assign the tickets according to visitor‘s demand, advance bookings, cancellation, and ratings and so on. Visitor can search the resort according to the company. Also visitor can cancel the reserved resorts within a limited time by contact with the agent, can get information about price rate of resort and also can give rating for Resort Company through this system. The system can keep record of all visitor, agent and resort list and generated report. 1.6 Methodology The development process on ― Online Resort Reservation System for MicroKodes Information and Technologies LTD, Uttara through Waterfall Model‖ will complete following the structure described later on Software Analysis & Design. This study on ― Online Resort Reservation System for MicroKodes Information and Technologies LTD, Uttara through Waterfall Model‖ is tentative in nature. It aims to development of management System. The variables identified to manipulate through a handy inspection and from primary and secondary data.
  • 21.
    7 1.6.1 Data Sources Forthis project in data collection phase I collected two types of data • Primary Data • Secondary Data Primary data are generated within the resort agencies. The resort agencies practical experience and observation helped me to generate the primary data. Secondary data are generated by studying different articles, newspapers, research papers and of course information collected via Internet. Data, facts and statistics collected from different web sites and sources made us understand the project better. 1.7 Process Model The Waterfall Model was the first Process Model to be introduced. It is also referred to as a linear- sequential life cycle model. It is very simple to understand and use. In a waterfall model, each phase must be completed before the next phase can begin and there is no overlapping in the phases. The Waterfall model is the earliest SDLC approach that was used for software development. The waterfall Model illustrates the software development process in a linear sequential flow. This means that any phase in the development process begins only if the previous phase is complete. In this waterfall model, the phases do not overlap. Waterfall approach was first SDLC Model to be used widely in Software Engineering to ensure success of the project. In "The Waterfall" approach, the whole process of software development is divided into separate phases. In this Waterfall model, typically, the outcome of one phase acts as the input for the next phase sequentially.
  • 22.
    8 The following illustrationis a representation of the different phases of the Waterfall Model. Figure 1. 1 Waterfall Process Model 1.7.1 Why Waterfall Model The waterfall development are that it allows for departmentalization and control. A schedule can be set with deadlines for each stage of development and a product can proceed through the development process model phases one by one. Development moves from concept, through design, implementation, testing, installation, troubleshooting, and ends up at operation and maintenance. Each phase of development proceeds in strict order. Some of the major advantages of the Waterfall Model are as follows −  Simple and easy to understand and use  Easy to manage due to the rigidity of the model. Each phase has specific deliverables and a review process.  Phases are processed and completed one at a time.
  • 23.
    9  Works wellfor smaller projects where requirements are very well understood.  Clearly defined stages.  Well understood milestones.  Easy to arrange tasks.  Process and results are well documented. 1.8 Feasibility Study Feasibility study determines whether that solution is feasible or achievable for the organization. There are three major areas of feasibility study.  Technical feasibility  Economic feasibility  Operational feasibility 1.8.1 Technical feasibility The technical feasibility assessment is focused on gaining an understanding of the present technical resources of the organization and their applicability to the expected needs of the proposed system. It is an evaluation of the hardware and software and how it meets the need of the proposed system SN Hardware Requirement Software Requirement 1. Computer(Desktop/Laptop/Equivalent) Operating System(Windows10or equivalent) with browser(Google Chrome/Firefox) 2. Proper electricity Support PHP 3. Adequate system memory and secondary MySQL memory
  • 24.
    10 Communication Interface:  Clienton Internet will be using HTTP/HTTPS protocol.  Client on Internet will be using TCP/IP protocol. 1.8.2 Economic feasibility The purpose of the economic feasibility assessment is to determine the positive economic benefits to the organization that the proposed system will provide. My system is economically feasible because by using the proposed system many works can be done within small time and which is not possible by man power within the same time. It also reduces the man power needed for providing the Available Tickets Information, Agent List Information, Transport Routes Information, Booking tickets according to the date & time wise and generating report. So Transport agencies have to pay less salary where the current system needs many stuff and they are paying much salary. So I can say that, if they use proposed system they will be economically benefited. 1.8.3 Operational feasibility User can easily operate the proposed system because the system is user friendly. It‘s easy to get transport routes information and easily book tickets according to the demands and also cancel the booked tickets within required time by contact with the agent. If the stuff of the organization has the basic to computer knowledge they could operate and manage the software easily. Every features and the activity that I combined within the system is designed and developed belongs to previous format they had used with a more attractive user interface.
  • 25.
  • 26.
    12 2.1 Organization Overview Foundedin 2012, Microkodes Information and Technologies provides cost effective, innovative IT consulting services and solutions to clients across multiple industries. Throughout our journey, we have been widely recognized for our collaborative, client-centric approach to the business experience, as well as our passion for excellence, both of which have resulted in significant year-on-year growth. Our mission is to foster an environment that creates a collaborative business experience for maintainable, long-lasting benefits. We believe our personable approach to understanding our clients’ challenges is key to achieving this mission. Our associates will actively listen and document client objectives to determine a comprehensive business plan, and by cultivating this type of consultative partnership, we achieve success. Rapid innovation and rapid application development make up the foundation of our business model. Our solutions combine the latest technologies, training, consulting and technical support. Our portfolio consists of products, projects and consulting services. We build innovative products and offer solutions for today’s niche market and dynamic digital environment. We provide strategic and innovative solutions where business and technology converge. To convert our clients’ business plans into operative results, we maximize the use of proven, leading- edge technologies, our propriety knowledge base, and careful selection of critical alliance partnerships. This ensures fast delivery of secure, user-configurable software solutions that feature intuitive technology, cloud portability, and an extremely competitive cost. Everything we do at microkodes limited is guided by a strict set of values which have close collaboration with our clients and an over-arching, family-oriented relationship with all of our employees at their forefront. These principles have been at the core of the company’s character since its inception. At microkodes, our customers’ success is our success. Our talented professionals possess a strong passion and commitment to our customers, and our mission is supported by the following core values, which shape our culture, de ne our character and guide how we behave.
  • 27.
    13 2.2 Organization Services Servicesconsist of:  Web Applications  Desktop Application  Mobile Application  Domain & Hosting 2.2.1 Web Application Web design is the foundation to a successful website. A good site design not only goes a long way upholding the corporate image but also makes it easier for the customer to go to the information they are looking for. User satisfaction should be central aim when designing a site layout. A website should always be viewed from the point of the customer. It is a subtle shift in perception, but it helps decide whether all those extra menu options are needed or if the design could be simplified by placing those extra links at the bottom of the page; out of immediate view, thus reducing clutter and confusion but within reach if the user needs extra information. We have a very experienced team. We deploy all the projects and complete them in time making sure the client is completely pleased. Technologies We Use  VB.net  ASP.net  Visual Basic  ASP  Power Builder  Core JAVA
  • 28.
    14  Java Script VB Script  C, C++, C# 2.2.2 Desktop Application Microkodes’ desktop application development teams work according to a methodology that encompasses RAD (Rapid Application Development) techniques. These proven techniques allow the development team to focus on functionality that has the highest business value. Moreover, focused based communication, synchronization and ownership between stakeholders produce better solutions at the right time. Our development methodology includes technical analysis and design, coding, testing, documentation, deployment, and maintenance standards. The project organization keeps a Risk Log for business and project related risks, which is updated whenever a possibility of project failure or delay arises. An Issue Log is created for keeping all issues for possible resolution. Both the logs are continuously supervised for short, medium and long-term implications. A project is considered successful if it is completed on time, within budget and exceeds clients‘expectations. Our project management methodology ensures involvement of key stakeholders from beginning to end so that final deliverables are being built in accordance with defined specifications and expectations. Any deviation from planned activities is brought to stakeholders‘attention for guidance. Technologies We Use  VB.net  ASP.net  Visual Basic  ASP  Power Builder  Core JAVA  Java Script
  • 29.
    15  VB Script C, C++, C# 2.2.3 Mobile Application With us you can let your imagination exist in reality. We will ensure that our experienced team of Mobile Application developers makes it reality. Our team has vast experience working in multiple projects. NETWORK Mobile Application Platforms iPhone and iPad Applications Development Android Application Development Windows Phone Application Development 2.2.4 Domain & Hosting The first step to getting your website on the ground and out into the eyes of a vast audience is the registration of a domain name. At MICROKODES we make it easy for you to get started through the use of a quick and simple process to either register a new domain, transfer an existing one, or manage and renew your current domain names. MICROKODES guarantees that you will be the registered owner (Registrant) of the Domain you register with MICRO-KODES You will be provided with full control panel to access and manage your Domain. Included with Every Domain  Secure access to Domain Control Panel.  Online Registrant change & protection from Domain theft.  DNS Server Change.  DNS Record Management.  Domain Forwarding.  Mail Forwarding.
  • 30.
    16 2.3 Our Locationat Bangladesh MicroKodes Information & Technologies Ltd. HM Plaza, Plot 34 (12th Floor) Road# 02, Sector# 03 Uttara, Dhaka-1230 Cell: +8801917200115 E-mail: info@microkodes.com Website: www.microkodes.com 2.4 Organization Vision To upraise the process of mass communication to the next generation standard through efficient, user friendly, and transparent tools and to maximize the impact of digitalization. 2.5 Organization Mission Our mission is to foster an environment that creates a collaborative business experience for maintainable, long-lasting benefits. We believe our personable approach to understanding our clients’ challenges is key to achieving this mission. Our associates will actively listen and document client objectives to determine a comprehensive business plan, and by cultivating this type of consultative partnership, we achieve success. 2.6 My position in this Organization I am an intern executive of project management section of this organization. I am guided by a supervisor in this organization. He is very helpful and informative. I have learned so many new things from him. I have successfully completed my project in time. It was only possible under the guidance of my supervisor. It was also a great experience to maintain the office time for me. I have also maintained the other rules and regulation of this organization. I am really happy to work with this office. It‘s really a great opportunity for me doing great in my future career.
  • 31.
    17 2.7 Organization Structure Figure2. 1 Organizational Structure of MicroKodes Information and Technologies LTD.
  • 32.
  • 33.
    19 Requirements for the‘Online Resort Reservation System’ project is given in the requirement engineering chapter. The processes of requirement engineering is performed in this project to find out, analyze, document and check the needs of the client. It is performed here to gather and define services provided by this system. The user requirements, system requirements, functional and non-functional requirements for the project ‘Online Resort Reservation System’ are given in this chapter. The use case diagram is also shown in this chapter. 3.1 User Requirements User requirements for the project ‘Online Resort Reservation System’ are given below: 1. Admin is able to manage the system 2. Resort managers need to take access for their resort to the system from the admin 3. Admin is able to manage other actors 4. All the actors are able to manage their profile 5. Resort managers are able to manage own resort’s information 6. Users are able to reserve rooms from the system 7. Users are able to manage their reservation 8. After checking the payment amount, the Resort managers can confirm users’ reservations 9. All actors are able to generate reports 3.2 System Requirements System requirements for each of the user requirements of the project ‘Online Resort Reservation System’ are given below: 3.2.1 Admin is able to manage the system  Admin has to login to the system  Admin can add new information to the system
  • 34.
    20  Admin candelete existing information from the system  Admin can update existing information of the system  Admin can block existing information of the system 3.2.2 Resort managers need to take access for their resort to the system from the admin  Resort Manager has to login to the system  Resort Manager can add new resorts 3.2.3 Admin is able to manage other actors  Admin has to login to the system  Admin can delete existing resorts  Admin can add new resort manager  Admin can delete existing users 3.2.4 All the actors are able to manage their profile  Actors have to login to the system  Actors can update their profile 3.2.5 Resort managers are able to manage own resort’s information  Resort managers have to login to the system  Resort managers can add own Resort’s information to the system  Resort managers can delete own Resort’s information from the system  Resort managers can update own Resort’s information on the system 3.2.6 Users are able to reserve rooms from the system  Users can search for available rooms  Users can reserve rooms by giving their information
  • 35.
    21 3.2.7 Users areable to manage their reservation  Users have to login to the system  Users can confirm their payment information on the system  Users can cancel their reservations on the system 3.2.8 After checking the payment amount, the Resort managers can confirm user’s reservations  Resort managers have to login to the system  Resort managers can check the reservations  Resort managers can confirm the reservations  Resort managers can cancel the reservations 3.2.9 All actors are able to generate reports  Admins can generate report about the system  Resort managers can generate report about their Resort’s reservations  Users can generate report about the their reservation 3.3 Functional Requirements Functional requirements for the project ‘Online Resort Reservation System’ are given below: 1. User registration 2. Login system 3. Profile management 4. Resort management 5. Room management 6. Reservation system 7. Payment system
  • 36.
    22 8. Report generation 3.4Non-Functional Requirements Non-functional requirements for the project ‘Online Resort Reservation System’ are given below: 1. System can be accessed any time from any place 2. System is able to response within few seconds 3. Password fields are encrypted 4. All actors must be authenticated 5. Resort managers need to get their initial password from the admin 6. Reports can be generated within few seconds 3.5 Use Case Diagram In the project ‘Online Resort Reservation System’, the use case diagram is used to visualize the different types of roles in a system and how those roles interact with the system. Figure 3.1 shows the use case diagram for this project.
  • 37.
    23 Figure 3. 1Use case diagram
  • 38.
  • 39.
    25 System planning chaptershows the functions of the project ‘Developing Resort Reservation System’. The function point estimation, effort distribution and project schedule chart are also shown in this chapter. 4.1 Function Specification of Proposed System Table 4. 1 Function Specification of Proposed System 1. Registration [F1] 2. Login [F2] 3. Profile management [F3] 4. Resort management [F4] 5. Room management [F5] 6. Food Management [F6] 7. Reservation system [F7] 8. Payment system [F8] 9. Report generation [F9] 4.2 Function Point Estimation 4.2.1 Identifying Complexity Table 4. 2 Identifying complexity of transition functions Transition function Fields/ file involve FTRs DETs 1. Registration (EI) Fields – Email, Password, Submit File Name – Users 1 3 2. Login (EI) Fields – Email, Password, Submit File Name – Users, Admins, Resorts 3 3 3. Add Resort Manager and Resorts (2*EI) Fields – Email, Password, Submit File Name – Admins, Resorts 2 3
  • 40.
    26 4. View Admins, Managerand Users (2*EO) Fields – Name, Image, Contact, Email, Block, Delete File Name – Admins, Manager, Users 3 7 5. Delete Managers and Users (2*EI) Fields – Id, Name, Image, Contact, Email, Delete File Name – Admins, Users 2 6 6. View Resorts (EO) Fields – Name, Description, Image, Contact, Email, Address, Service, Block, Delete File Name – Resorts 1 9 7. Delete Resorts (EI) Fields – Id, Name, Description, Image, Contact, Email, Address, Service, Delete File Name – Hotels 1 9 8. Add and Update Actor (2*EI) Fields – Type, Add File Name – Actors 1 2 9. View Actor (EO) Fields – Type, Edit, Delete File Name – Actors 1 3 10. Add and Update Resort Service (2*EI) Fields – Name, Image, price, Add File Name – Services, 1 4 11. View Resort Service (1*EO) Fields – Name, Image, price, Edit, Delete File Name – Services 1 5 12. Edit Resort (EI) Fields – Name, Description, Image, Contact, Email, Address, Services, Edit File Name – Resorts 1 8 13. Add and Update Room (2*EI) Fields – Room Type, Description, Image, Total Room, Price, Add File Name – Rooms 1 6 14. View Room (EO) Fields – Room Type, Description, Image, Total Room, Price, Block, Delete File Name – Rooms 1 7 15. Search Room (EI) Fields – Name, Check In, Check Out, Rooms, Search File Name – Rooms, Reservations, Resorts 3 5
  • 41.
    27 16. Add andUpdate Food (2*EI) Fields – Food Type, Description, Image, Price, Add File Name – Foods 1 5 17. View Food (EO) Fields – Food Type, Description, Image, Price, Delete File Name – Rooms 1 5 18. Confirm Reservation (EI) Fields – Room Type, Room No, Reserved By, Check In, Check Out, Price, Paid Amount, Transaction No, Account No, Confirm, Cancel File Name – Reservations, Rooms 2 11 19. View Reservation (EO) Fields – Room Type, Room No, Reserved By, Check In, Check Out, Price, Paid Amount, Transaction No, Account No, Delete File Name – Reservations, Room 2 10 20. Search Reservation (EQ) Fields – Name, Check In, Check Out, Search File Name – Areas, Districts, Rooms, Reservations 4 4 21. Reserve Room (EI) Fields – Email, Contact, Check In, Check Out, Room No, Total Price, Reserve File Name – Reservations, Users, Rooms 3 7 22. Confirm Payment (EI) Fields – Payment Method, Transaction No, Paid Amount, Status, Submit File Name – Reservations, ResortAccounts 2 5 23. Generate Report (EQ) Fields – Get Report File Name – Reservations, Resorts 2 1 24. Edit User, Manager and Admin (3*EI) Fields – Name, Image, Contact, Email, Edit File Name – Admins, Manager and Users 3 5
  • 42.
    28 Table 4. 3Identifying complexity of data functions Data function Fields/File involve RETs DETs 1. Admins (ILF) Fields – Id, Name, Image, Contact, Email, Status 1 4 2. Users (ILF) Fields – Id, Name, Image, Contact, Email 1 4 3. Resorts (ILF) Fields – Id, Name, Image, Contact, Email, Address, Services 1 7 4. Actors (ILF) Fields – Id, Type 1 2 5. PaymentMethods (ILF) Fields- Id, Method, Image 1 3 6. ResortAccounts (ILF) Fields- Id, PaymentMethodId, AccountNo, ResortlId 1 4 7. Services(ILF) Fields- Id, Name, Image 1 3 8. RoomTypes (ILF) Fields- Id, Name 1 2 9. Rooms (ILF) Fields- Id, RoomTypeId, Description, Image, Total Room, Price 1 6 10. Reservations (ILF) Fields- Id, RoomId, RoomNo, Email, Contact, CheckIn, CheckOut, Price, PaidAmount, TransactionNo, AccountNo, Status 1 12 4.2.2 Unadjusted Function Point Contribution Table 4. 4 Unadjusted function point contribution for transition functions Transition function FTRs DETs Complexity UFP 1. Registration (EI) 1 3 Low 3 2. Login (EI) 3 3 Average 4 3. Add Managers and Resorts (2*EI) 2 3 Average 4 4. View Admins, Managers and Users (3*EO) 3 7 Average 5
  • 43.
    29 5. Delete Managersand Users (2*EI) 2 6 Average 4 6. View Resorts (EO) 1 9 Low 4 7. Delete Resorts (EI) 1 8 Low 3 8. Add and Update Actor (2*EI) 1 2 Low 3 9. View Actor (EO) 1 3 Low 4 10. Add and Update Hotel services (2*EI) 2 2 Average 4 11. View Hotel services (1*EO) 1 4 Average 5 12. Edit Resort (EI) 1 12 Low 3 13. Add and Update Room (2*EI) 1 7 Low 3 14. View Room (EO) 1 8 Low 4 15. Search Room (EI) 5 5 High 6 16. Add and Update Food (2*EI) 1 7 Low 3 17. View Food (EO) 1 8 Low 4 18. Confirm Reservation (EI) 2 11 Average 4 19. View Reservation (EO) 2 10 Average 5 20. Search Reservation (EQ) 4 4 Average 4 21. Reserve Room (EI) 3 7 High 6 22. Confirm Payment (EI) 2 5 Average 4 23. Generate Report (EQ) 2 1 Low 3 24. Edit User, Mnager and Admin(3*EI) 3 5 Average 4 Total 96 Table 4. 5 Unadjusted function point contribution for data functions Data function RETs DETs Complexity UFP 1. Admins (ILF) 1 5 Low 9 2. Users (ILF) 1 5 Low 9
  • 44.
    30 3. Resorts (ILF)1 9 Low 12 4. Actors (ILF) 1 2 Low 9 5. Address (ILF) 1 3 Low 9 6. PaymentMethods (ILF) 1 3 Low 9 7. ResortAccounts (ILF) 1 4 Low 9 8. Services (ILF) 1 3 Low 9 9. RoomTypes (ILF) 1 2 Low 9 10. Rooms (ILF) 1 7 Low 10 11. Reservations (ILF) 1 8 Low 11 Total 105 4.2.3 Performance and Environmental Impact Table 4. 6 Performance and environmental impact GSC TDI Data Communications 4 Distributed Data Processing 1 Performance 4 Heavily Used Configuration 1 Transaction Rate 3 On-Line Data Entry 4 End-user Efficiency 4 Online Update 2 Complex Processing 1 Reusability 3 Installation Ease 3 Operational Ease 2 Multiple Sites 1 Facilitate Change 1 Total Degree of Influence (TDI) 34
  • 45.
    31 Value Adjustment Factor(VAF) = (0.65 + (TDI × 0.01)) = (0.65 + (34 × 0.01)) = 0.99 UFP = UFP (Data Function) + UFP (Transaction Function) = 105 + 96 = 201 Adjusted Function Point Count (AFP) =UFP × VAF = 201 × 0.99 = 198.99 Efforts for ASP* = AFP × Productivity = 198.99 × 06.1 = 1213.84 person hours /8 hours = 151.73 person days /22 days = 6.896 person months /2 persons = 3.5 months for 2 persons ≈ 4 months for 2 persons Approximately 4 months required for 2 persons to finish the project
  • 46.
    32 4.3 Effort Distribution Figure4. 1 Effort distribution chart 4.4 Project Schedule Chart Full System development is an arrangement of set of tasks. Project schedule works as the recommendation of the system developer. Task chart of this system is given below: Requirements 15% Analysis 20% Design 25% Coding 30% Testing 10% Requirements Analysis Design Coding Testing
  • 47.
    33 Table 4. 7Project scheduling Task chart Table 4. 8 Project scheduling time chart for hardware and software resource Phases Month 1 Month 2 Month 3 Month 4 Business Modelling Data Modelling Process Modelling Application Generation Testing & Turnover Time W1 W2 W3 W4 W5 W6 W7 W8 W9 W10 W11 W12 W13 W14 W15 W16 Activities CC Planning Risk Analysis Design Development Testing Laptop, xampp Office 13, xampp Sublime Text, MySQL Computer, Demo Software Laptop, Browser, MySQL
  • 48.
  • 49.
    35 5.1 Risk Management Forsuccessfully develop a project it is important to identify the risk of the project. This section of the report is all about the risk in this project, then we will analyze the risks and will try to avoid minimum risk. 5.2 Risk Identification Table 5. 1 Risk Identification Risk Types Possible risks Technology System cannot process several operation information at a time (1) Server crash may happen when overload (2) People Group member are not good enough as the project need (3) Absence of members during project period (4) Irresponsibility of members (5) Organizational Financial problems force reductions in the project budget. (6) Tools OS Crash or Browser Crash may happen (7) Hard Disk Crash can erase whole project (8) Requirements Changing of customer requirement can harm the project development speed (9) Estimation Time requirement for developing the project is underestimated. (10)
  • 50.
    36 5.3 Risk Analysis Table5. 2 Risk Analysis Risk Probability Effect System cannot process several operation information at a time (1) Moderate Serious Server crash may happen when overload (2) Low Serious Group member are not good enough as the project need (3) Moderate Catastrophic Absence of members during project period (4) Low Serious Irresponsibility of members (5) Low Tolerable Financial problems force reductions in the project budget. (6) Low Serious OS Crash or Browser Crash may happen (7) Low Serious Hard Disk Crash can erase whole project (8) Low Catastrophic Changing of customer requirement can harm the project development speed (9) Moderate Catastrophic Time requirement for developing the project is underestimated. (10) Moderate Tolerable
  • 51.
    37 5.4 Risk Planning Table5. 3 Risk Planning Risk Strategy Process several operation Using perfect Logic with query normalization is the only solution. Crashing of server Create a backup server for using when main server down Skill of Members Train the members well for developing the project Member absent or sick Take the responsibility if one is sick or absent but need to be attentive Irresponsibility of members Regular follow up with members Project budget Reduction Open discussion with authority for hampering of project speed System fall Use a stable operating system and update antivirus regularly Hard disk crash Back up the project in a secure cloud server Project developing time Proper maintain of project time for develop the project 5.5 Risk monitoring i. Conventions (formal and informal) will be held frequently with the customers. This assures that the product we are developing can solve problem. ii. A change of planning of the project happens. New task schedule and milestones are defined. Staffs work on their assigned jobs within the new timeframe. iii. So as to prevent this from happening, the software will develop with the end user in mind.
  • 52.
    38 iv. The developmentcost of the software may increase by 10%.Consult with the System Analyst during the system analysis, design and testing phase of the software project v. Cost and Time will increase. Project will be modified. Everything will be at where it all started.
  • 53.
  • 54.
    40 The analysis modelingchapter shows the behaviour of the project ‘Developing Resort Reservation System’. The activity diagrams and the swim lane diagram are shown in this chapter. 6.1 Activity Diagram For the project ‘Developing Resort Reservation System’, activity diagrams are drawn to represent the flow from one activity to another activity. The activity diagrams are shown in the figures below:  Activity Diagram for Admin Figure 6. 1 Activity diagram for admin
  • 55.
    41  Activity Diagramfor Resort Manager Figure 6. 2 Activity diagram for Resort Manager
  • 56.
    42  Activity Diagramfor User Figure 6. 3 Activity diagram for user
  • 57.
    43 6.2 Swim LaneDiagram A swim lane diagram is drawn for the project ‘Developing Resort Reservation System’ to show who does what in the processes. Figure 6.4 shows the swim lane diagram for this project. Figure 6. 4 Swim lane diagram
  • 58.
  • 59.
    45 7.1 Data FlowDiagram Data flow diagram for the project ‘Developing Resort Reservation System’ maps out the flow of information in the system. It illustrates how data is processed by this system in terms of inputs and outputs. The data flow diagrams are shown in the figures below: 7.1.1 Context Level Diagram Figure 7. 1 Context level diagram
  • 60.
    46 7.1.2 Level 1Diagram Figure 7. 2 Level 1 diagram
  • 61.
    47 7.1.3 Level 2Process 1 Diagram Figure 7. 3 Level 2 process 1 diagram 7.1.4 Level 2 Process 2 Diagram Figure 7. 4 Level 2 process 2 diagram
  • 62.
    48 7.1.5 Level 2Process 3 Diagram Figure 7. 5 Level 2 Process 3 Diagram 7.1.6 Level 2 Process 4 Diagram Figure 7. 6 Level 2 Process 4 Diagram
  • 63.
    49 7.1.7 Level 2Process 5 Diagram Figure 7. 7 Level 2 Process 5 Diagram 7.1.8 Level 2 Process 6 Diagram Figure 7. 8 Level 2 Process 6 Diagram
  • 64.
    50 7.1.9 Level 2Process 7 Diagram Figure 7. 9 Level 2 Process 7 Diagram 7.1.10 Level 2 Process 8 Diagram Figure 7. 10 Level 2 Process 8 Diagram
  • 65.
    51 7.2 ER Diagram Theentity relationship (ER) diagram of the project ‘Developing Resort Reservation System’ illustrates how entities of this system relate to each other within the system. It illustrates the logical structure of the database used for this project. Figure 7.5 shows the ER diagram. Figure 7. 11 ER diagram
  • 66.
    52 7.3 Database Design Adatabase named resort_db is used in this ‘Developing Resort Reservation System’ project. The tables of the database are shown below:  Database Table for Admins Figure 7. 12 database table for admins  Database Table for Resort Managers Figure 7. 13 database table for resort manager  Database Table for Users Figure 7. 14 database table for users
  • 67.
    53  Database Tablefor Resorts Figure 7. 15 database table for resorts  Database Table for Services Figure 7. 16 database table for services  Database Table for RoomTypes Figure 7. 17 database table for room types
  • 68.
    54  Database Tablefor Rooms Figure 7. 18 database table for rooms  Database Table for Reservations Figure 7. 19 database table for reservations 7.4 User Interfaces User interfaces are showing the front-end application view of the project ‘Developing Resorts Reservation System’ to which users interact in order to use this system. The user interfaces of this project are shown in the figures below:
  • 69.
    55  User Interfaceof Home Figure 7. 20 user interface of home  User Interface of Room Figure 7. 21 user interface of room
  • 70.
    56  User Interfaceof Foods Figure 7. 22 user interface of foods  User Interface of User Login Figure 7. 23 user interface of user login
  • 71.
    57  User Interfaceof Resort Manager Login Figure 7. 24 user interface of resort manager login  User Interface of Admin Login Figure 7. 25 user interface of admin login
  • 72.
    58  User Interfaceof Admin Panel Figure 7. 26 user interface of admin panel  User Interface of Add New Resort Figure 7. 27 user interface of add new resort
  • 73.
    59  User Interfaceof Room List Figure 7. 28 user interface of room list  User Interface of Reservations Figure 7. 29 user interface of reservation
  • 74.
  • 75.
    61 This project estimationchapter is showing the costs for the project ‘Developing Resort Reservation System’. It includes Personal Cost Estimation, Hardware Cost Estimation and Account Table. 8.1 Personnel Cost Estimation Number of days in a year = 365 Number of government holidays in a year = 24 Number of weekly holidays in a year = 77 Total number of working days to develop the project = 365-(77+24) = 264 days Total number of working days per months to develop the project = 264/12 = 22 days Organization working hours per day = 8 hours Organization working hours per month = 176 hours Table 8. 1 Personnel cost Type No. of Members Months Salary System Analyst 1 4 50,000.00 Developer 1 4 28,000.00 Total 78,000.00 8.2 Hardware Cost Estimation The percentage of year is = 1/15 = 6.67% = 0.0667 The depreciation cost of Computer is = (50,000 * 0.0667) = 3,335.00 The depreciation cost of Scanner is = (2000 * 0.0667) = 134.40 The depreciation cost of Printer is = (4000 * 0.0667) = 266.80
  • 76.
    62 8.3 Account Table Table8. 2 Accounts table Particulars TK Salary-  System Analyst  Developer 50,000.00 28,000.00 78,000.00 /- Hardware Cost –  Computer  Scanner  Printer 3,335.00 134.40 266.80 3,736.20 /- Other Costs-  Furniture  House Rent  Electricity bill  Vehicle Rent  Extra 5,000.00 6,000.00 1000.00 500.00 1,000.00 13,500.00 /- Total cost 95,236.20 /-
  • 77.
  • 78.
    64 The system qualitymanagement and the planning for the software quality management of the project ‘Developing Resort Reservation System’ is given in the chapter quality management. 9.1 Software Quality Management Software quality management for the project ‘Developing Resort Reservation System’ ensures that the required level of quality is achieved by submitting improvements to the product development process. The quality of this software is measured and the process is improved until the proper quality level is achieved. It is measured by a number of variables. The aim of this software quality management is to manage the quality of this ‘Developing Resort Reservation System’ software and of its development process. 9.2 Software Quality Management Processes Software quality management of the project ‘Developing Resort Reservation System’ involves the application of specific quality processes and checking that these planned processes have been followed. The processes involved in the software quality management of this software. They are:  Quality Planning  Quality Assurance  Quality Control 9.2.1 Quality Planning Quality planning is performed by first selecting the applicable procedures and standards for this project ‘Developing Resort Reservation System’ and then modifying these as required. All the important factors that contribute the customer requirements are explained in this development. 9.2.2 Quality Assurance Quality assurance established organizational procedures and standards for the quality of the project ‘Developing Resort Reservation System’. It involved evaluating overall project performance to ensure that the project can fulfill the relevant quality standards.
  • 79.
    65 9.2.3 Quality Control Qualitycontrol for the project ‘Developing Resort Reservation System’ ensured that the software development team implemented procedures and standards. Project result is monitored to ensure that improve while identifying ways the overall quality according to quality standards.
  • 80.
  • 81.
    67 After the requirementsof the project ‘Developing Resort Reservation System’ are clearly understood, the design and specifications are implemented in the source code. Coding is one of the important approaches of this development. 10.1 Frontend Coding Frontend development of this project ‘Developing Resort Reservation System’ manages everything that users visually see first in their browser. In this project, HTML, CSS, Bootstrap, JQuery, JavaScript etc. are used for the frontend coding. These are responsible for the look and feel of this system. 10.2 Backend Coding Backend development for this project ‘Developing Resort Reservation System’ refers to the server side of this system and everything that communicates between the database and the browser. Laravel 5.8 MVC is used for the backend coding.
  • 82.
  • 83.
    69 Testing is performedin the project ‘Developing Resort Reservation System’ with the aim of finding errors. This testing results are given in this testing chapter. These testings are done by evaluating the software against requirements gathered from users and system specifications. There are various types of testings available to test a software. In this chapter two types of testings are included. They are: 1. White Box Testing 2. Black Box Testing 11.1 White Box Testing White box testing is used in the project ‘Developing Resort Reservation System’ to test this software’s internal coding and infrastructure. It focuses primarily on strengthening security, the flow of inputs and outputs through the application, and improving design and usability of the system. 11.2 Black Box Testing In the project ‘Developing Resort Reservation System’, the black box testing techniques are used to test the functionality of the software without looking at the internal code structure, implementation details and knowledge of internal paths of the software. This testing is done based on the software requirements and specifications. 11.3 Testing Design Testing scenarios of the project ‘Developing Resort Reservation System’ are given below: Testing Scenario No: 1 Scenario Admin login Input(s) Email, Password Desired Output(s) If email and password are valid, get access to admin dashboard Actual Output(s) Admin gets access to the admin dashboard Verdict For login, system worked perfectly
  • 84.
    70 Testing Scenario No:2 Scenario Admin can add Resort Manager Input(s) Email, Password Desired Output(s) If email is not used before, a new Resort Manager account created Actual Output(s) A new Resort Manager account is created Verdict For adding new Resort Manager, system worked perfectly Testing Scenario No: 3 Scenario Resort Manager can add Room Input(s) Room Type, Description, Room No, Price Desired Output(s) If all information is given, new room added Actual Output(s) A new room is added Verdict For adding room, system worked perfectly Testing Scenario No: 4 Scenario User can reserve room Input(s) Email, Contact No, Details Desired Output(s) If all information is given, room is reserved Actual Output(s) Room is reserved Verdict For reservation, system worked perfectly
  • 85.
  • 86.
    72 The conclusion aboutthe project ‘Developing Resort Reservation System’ is given in this conclusion chapter. The future plan of this project is also given in this chapter. 12.1 Conclusion The project ‘Developing Resort Reservation System’ is a web based system for reserving Resort any time from any place. With time, new features are added. Overall, the system performs well, and while it does not include all of the features that may have been desired, it lives up to initial expectations. The majority of features that are included work flawlessly and the errors that do exist are minor or graphical. Overall, it is a good system to help people. 12.2 Limitation We tried to make this project errorless as far as possible and successful in every step. It is our heartiest request to the teachers, supervisor and all the user who will evaluate this project should bear in mind that we are still learning and in a beginner level at this moment. There are also many terms and conditions by both the organization which is difficult for us to understand within a little time. 12.3 Future plan The project ‘Developing Resort Reservation System’ is a complete project as per the requirements. All the possible things are done in this project. In future, payment getway will be integrated to this system to make payments more easy. Also this system is now developed only for Bangladesh. In future, all the countries of the world will be integrated in this sytem.
  • 87.
    73 References [1] Pressman, RogerS. Software Engineering: A Practitioner’s Approach. 5th edition. Boston, McGraw Hill, 2004. [2] Kendall, E. Kendall. System Analysis and Design.6th edition. New Delhi: Prentice Hall. [3] Guru99 (2019). What is WHITE Box Testing? Techniques, Example & Types. Available at: https://www.guru99.com/white-box-testing.html. (Accessed 11 April 2019). [4] Guru99 (2019). What is BLACK Box Testing? Techniques, Example & Types. Available at: https://www.guru99.com/black-box-testing.html. (Accessed 11 April 2019). [5] Online Resort management system, Definition Available at: https://www.slideshare.net/salmandhukka5/online-resort-management-system [6] Online Reservation System of Sallie Ville Resort, Available at: https://www.academia.edu/10292441/Online_Reservation_System_of_Sallie_Ville_Resort [7] Resort Reservation System, Available at: https://www.scribd.com/doc/84273140/Resort- Reservation-System [8] System Analysis for Resort Online Reservation System, analysis. Available at: https://www.scribd.com/document/199593168/System-Analysis-for-Resort-Online- Reservation-System [9] ONLINE HOTEL & RESORT RESERVATION SYSTEM, Available at: https://prezi.com/tjuxtscxjbmu/online-hotel-resort-reservation-system/