เอกสารประกอบการประชุมปฏิบัติการการอบรมครู
    วิชาคณิตศาสตร ระดับประถมศึกษา



  การแกโจทยปญหาและบทประยุกต




        จัดทําโดยสาขาคณิตศาสตรประถมศึกษา
   สถาบันสงเสริมการสอนวิทยาศาสตรและเทคโนโลยี
คําชี้แจง

                 เอกสารเรื่อง การแกโจทยปญหาและบทประยุกต ยกรางโดย
                                          
ผศ.ดร.สมวงษ แปลงประสพโชค อาจารยสถาบันราชภัฏพระนคร สําหรับใชประกอบ
การประชุมปฏิบัติการการอบรมครูในโรงเรียนสังกัดกองบัญชาการตํารวจตระเวนชายแดน
วิชาคณิตศาสตร ระดับประถมศึกษา ปงบประมาณ 2543 ซึ่งจัดโดยสถาบันสงเสริม
การสอนวิทยาศาสตรและเทคโนโลยี ตั้งแตวันที่ 13 – 15 กันยายน 2543 ณ โรงแรม
รอยัล เบญจา กรุงเทพฯ
                 สาขาคณิตศาสตรประถมศึกษา หวังวาเอกสารนี้จะเปนประโยชนตอ
ผูเขารับการอบรมและผูที่สนใจ สาขาคณิตศาสตรประถมศึกษาขอขอบคุณ
ผศ.ดร.สมวงษ แปลงประสพโชค และผูที่มีสวนเกียวของในการจัดทําเอกสาร
                                              ่
หากพบขอบกพรองประการใดโปรดแจงใหทราบ เพื่อประโยชนในการปรับปรุงตอไป




                                             สาขาคณิตศาสตรประถมศึกษา
                                      สถาบันสงเสริมการสอนวิทยาศาสตรและเทคโนโลยี
สารบัญ
                                                                                หนา
โจทยปญหาคณิตศาสตร
                                                                                 1
การสอนโจทยปญหาคณิตศาสตร ชั้น ป.3 – 4
                                                                                 3
การสอนโจทยปญหารอยละ                                                           12
พื้นฐานการแกโจทยปญหารอยละ
                                                                                14
โครงสรางความรูพื้นฐาน 1 (การแกโจทยปญหารอยละรูปแบบ 1 และ 4)                 17
โครงสรางความรูพื้นฐาน 2 (การแกโจทยปญหารอยละรูปแบบ 2 และ 5)                 18
โครงสรางความรูพื้นฐาน 3 (การแกโจทยปญหารอยละรูปแบบ 3 และ 6)                 19
โครงสรางความรูพื้นฐาน 4 (พื้นฐานการแกโจทยปญหารอยละกับการซื้อขาย)          20
บัตรงานเสริมความรูพื้นฐาน (การแกโจทยปญหารอยละ)                              21
แบบฝกเสริมการคูณการหารและโจทยปญหาการซื้อขาย                                   32
แบบทดสอบวัดความรูพื้นฐานเรื่องโจทยปญหารอยละ ชั้นประถมศึกษาปที่ 5 ชุดที่ 1 – 4
                                                                                36
แบบทดสอบวัดทักษะการคูณและการหาร (พื้นฐานรอยละ)                                  40
แบบทดสอบวัดความสามารถในการหาคําตอบจากโจทยปญหารอยละ ชั้นประถมศึกษาปที่ 5
(ฉบับที่ 1 – 2)                                                                   41
รูปแบบโจทยปญหาการบวก ลบ คูณ และหาร                                              44
การซอมเสริมทักษะการคูณการหาร                                                     49
Inquiry อยางไรในคณิตศาสตร ?                                                     62
1

                               โจทยปญหาคณิตศาสตร
                                                               ผศ.ดร. สมวงษ แปลงประสพโชค
                                                                        สถาบันราชภัฎพระนคร

โจทยปญหาคณิตศาสตร
         หมายถึง โจทยปญหาหรือเรืองราว หรือโจทยเชิงสนทนาซึ่งบรรยายดวยถอยคําและตัวเลข
                                    ่
มีคําถามที่ตองการคําตอบในเชิงปริมาณ
         การแกโจทยปญหานับวาเปนเรื่องยากที่สดตอการเรียนการสอนความยากดังกลาว มีสาเหตุ
                                                ุ
มาจากหลายองคประกอบเชน
         1. ความคิดรวบยอดเกียวกับ การบวก ลบ คูณ หาร ไมดี
                              ่
         พฤติกรรมบงชี้ : ไมสามารถสรางประโยคสัญลักษณได หรือ สรางผิด เมื่ออานโจทยจบ
ไมทราบวาจะใชวิธี บวก หรือ ลบ หรือ คูณ หรือหาร
         2. ความสามารถในการอานไมดี
         พฤติกรรมบงชี้ : อานชา เวลาอานจะมัวสะกดคํา ผันคํา เมื่ออานจบไมทราบวาทีอานมา
                                                                                     ่
นั้นเปนเรื่องเกียวกับอะไร
                 ่
         3. ความสามารถในการวิเคราะหโจทยปญหาไมดี
                                               
         พฤติกรรมบงชี้ : บอกไมไดวาโจทยถามอะไร โจทยใหอะไรบาง จะหาสิ่งที่โจทย
ตองการไดอยางไร
         4. ทักษะการคิดคํานวณไมดี
         พฤติกรรมบงชี้ : คํานวณผิดพลาดอยูเสมอ
         5. จําคําศัพททางคณิตศาสตรไมได เชน บทนิยามสูตร สูตร กฎ หนวยการวัด การชั่ง
การตวง และเวลา

ทักษะที่จาเปนในการแกโจทยปญหา
         ํ
        ดร. สุนย เหมะประสิทธิ์ ไดศึกษาการแกโจทยปญหา และไดสรุปวาทักษะการแกโจทยมี
                ี
องคประกอบตอไปนี้
        1. ทักษะในการอานจับใจความ
        2. ทักษะในการคํานวณ + - × ÷
        3. ทักษะในการวิเคราะหปญหา จําแนกไดวา โจทยถามอะไร และ กําหนดอะไรมาให
        4. ความคิดรวบยอดเกี่ยวกับ บวก ลบ คูณ หาร (และสิ่งเกียวของอื่น ๆ)
                                                             ่
        5. ทักษะในการแกปญหาโจทยปญหา คือ สามารถบูรณาการทักษะ 1, 2, 3, 4 มาใช
             แกปญหา
                                                                        สาขาคณิตศาสตรประถมศึกษา
                                                      สถาบันสงเสริมการสอนวิทยาศาสตรและเทคโนโลยี
2

หลักการวิเคราะหโจทยปญหา
                                          อานโจทย

                  โจทยตองการอะไร                     โจทยกําหนดอะไรมาใหบาง


             จะหาสิ่งที่โจทย                                    เลือกสิ่งที่
             ตองการไดอยางไร                                    โจทยให


                                        ขอมูลที่จําเปน
ตัวอยาง ลงทุนซื้อของมา 200 บาท ปดราคาไว 250 บาท เมื่อขายจริงลดให ผูซ้อ 30 บาท
                                                                          ื
จะไดกาไรกี่บาท
       ํ
                      สิ่งที่โจทยถาม                โจทยกําหนด
                       กําไรกี่บาท                  ทุน 200 บาท
                                                    ปดราคา 250 บาท
                                                    ลด 30 บาท
                       กําไร = ราคาขาย – ทุน
                                            ทุน 200
                                      ราคาขาย = 250 – 30

ตัวอยาง แมคาซื้อสมมา 20 กิโลกรัม ราคากิโลกรัมละ 20 บาท ซื้อเงาะมา 30 กิโลกรัม
ราคากิโลกรัมละ 25 บาท แมคามีเงาะและสมกี่กิโลกรัม

                  สิ่งที่โจทยถาม                               สิ่งที่โจทยให
                  น้ําหนักของเงาะ                          น้ําหนักของเงาะ 30 กก.
                         และสม                            น้ําหนักของสม 20 กก.
                                                           ราคาเงาะ กก. ละ 25 บาท
                     หาคําตอบจาก                           ราคาสม กก. ละ 20 บาท
               น้ําหนักของ เงาะ + สม

                                        คัดเลือกขอมูล


                                                                             สาขาคณิตศาสตรประถมศึกษา
                                                           สถาบันสงเสริมการสอนวิทยาศาสตรและเทคโนโลยี
3

                  การสอนโจทยปญหาคณิตศาสตร ชั้น ป.3 – 4
                                                                 ผศ.ดร.สมวงษ แปลงประสพโชค
                                                                         สถาบันราชภัฎพระนคร

         การเรียนการสอนคณิตศาสตรระดับชั้น ป.3 พบวาการแกโจทยปญหานับวาเปนเรื่องยากที่สดตอ
                                                                                            ุ
การเรียนการสอน ความยากดังกลาวมีสาเหตุมาจากหลายองคประกอบ การนําเสนอตอไปนี้จะคัดเลือก
องคประกอบบางประการขึ้นมาพิจารณาถึงสาเหตุที่นักเรียนชั้น ป.3 – 4 แกโจทยปญหาไมได
                                                                             
         1. ความคิดรวบยอดเกียวกับ การบวก ลบ คูณ หาร ไมดี
                              ่
         พฤติกรรมบงชี้ : ไมสามารถสรางประโยคสัญลักษณได หรือสรางผิด เมื่ออานโจทยจบ
ไมทราบวาจะใชวธี บวก หรือลบ หรือ คูณ หรือหาร
                     ิ
         2. ความสามารถในการอานไมดี
         พฤติกรรมบงชี้ : อานชา เวลาอานจะมัวสะกดคํา ผันคํา เมื่ออานจบ ไมทราบวาที่อาน
มานั้นเปนเรื่องเกี่ยวกับอะไร
         3. ความสามารถในการวิเคราะหโจทยปญหาไมดี
         พฤติกรรมบงชี้ : บอกไมไดวาโจทยถามอะไร โจทยใหอะไรมาบาง จะหาสิ่งที่ตองการไดอยางไร
         4. ทักษะการคิดคํานวณไมดี
         พฤติกรรมบงชี้ : คํานวณผิดพลาดอยูเสมอ
         5. จําคําศัพททางคณิตศาสตรไมได เชน บทนิยาม สูตร กฎ หนวยการวัด การชั่ง
การตวง และเวลา
         ตอไปนี้จะเสนอแนวทางแกปญหาดังกลาว ซึ่งจะเปนเพียงหนึ่งในหลายวิธี
1. การทบทวนความคิดรวบยอด เกี่ยวกับการบวก ลบ คูณ หาร แมวานักเรียนจะผานการเรียน
เรื่องการบวก ลบ คูณ หารมาแลวก็ตาม อาจจะยังไมเขาใจอยางแทจริง หรืออาจลืม เมื่อพบโจทย
ปญหาจะตองตัดสินใจวาจะใชวิธีใดอาจเกิดการสับสน ครูควรทบทวนความคิดรวบยอดดังกลาว

แนวทางหนึงของการทบทวนอาจทําดังนี้
          ่
      ขั้นที่ 1 ใชวธีถามตอบโดยใชสื่อรูปภาพ
                    ิ

       1.                                      2+3 =
                                               2 รวมกับ 3 เปนเทาใด
                                               มี 2 เพิ่มอีก 3 เปนเทาใด



                                                                         สาขาคณิตศาสตรประถมศึกษา
                                                       สถาบันสงเสริมการสอนวิทยาศาสตรและเทคโนโลยี
4

2.   2+ = 5
     2 รวมกับเทาใดจึงจะเปน 5
     มี 2 เพิ่มอีกเทาใดจึงจะเปน 5

3.      +3 = 5
     จํานวนอะไร เมื่อรวมกับ 3 แลวได 5
     เดิมมีเทาใด เมื่อเพิ่มอีก 3 แลวได 5


4.   5–2 =
     มี 5 เอาออก 2 เหลือเทาใด


5.   5- = 3
     มี 5 เอาออกเทาใดจะเหลือ 3


6.       -2 = 3
     เดิมมีเทาใด ถาเอาออก 2 แลว จะเหลือ 3


7.   5–3 =
     5 มากกวา 3 อยูเทาใด
     3 นอยกวา 5 อยูเทาใด

8.   3+2 =
     จํานวนอะไรมากกวา 3 อยู 2
     3 นอยกวาจํานวนอะไรอยู 2

9.   5–2 =
     จํานวนอะไรนอยกวา 5 อยู 2
     5 มากกวาจํานวนใดอยู 2

                              สาขาคณิตศาสตรประถมศึกษา
            สถาบันสงเสริมการสอนวิทยาศาสตรและเทคโนโลยี
5


ขอสังเกต     โจทยขอ 1 – 3 เปนโจทยแบบเพิ่มเขา หรือ สวนรวม สวนยอย
              โจทยขอ 4 – 6 เปนโจทยแบบเอาออก หักออก
              โจทยขอ 7 – 9 เปนโจทยเปรียบเทียบจํานวนสองจํานวน

10.                                  3 ครั้งของ 2 เปนเทาใด
                                     3 เทาของ 2 เปนเทาใด
                                     2 สามครั้งรวมกันเปนเทาใด
        3 × 2 = 11

                ……………………………………

            ×2 = 6                   กี่เทาของ 2 มีคาเปน 6
                                     2 กี่ครั้งรวมกันได 6
                                     2 รวมกันกี่จํานวนได 6




        3×     = 6                   3 เทาของจํานวนใดมีคาเปน 6
                                     จํานวนอะไรรวมกัน 3 จํานวน ได 6
                                     3 ครั้งของจํานวนอะไร เทากับ 6




11.



        6÷2 =                        6 แบงกลุมละ 2 ไดกี่กลุม
                                     6 เปนกี่เทาของ 2
                                     2 รวมกันกี่ตัวจะได 6


                                                              สาขาคณิตศาสตรประถมศึกษา
                                            สถาบันสงเสริมการสอนวิทยาศาสตรและเทคโนโลยี
6




              6   ÷3 =
              6   แบงเปน 3 กลุมเทา ๆ กันจะไดกลุมละเทาใด
              6   เปน 3 เทาของจํานวนอะไร
              6   เทากับจํานวนอะไรรวมกัน 3 จํานวน




                  ÷3 =2
              จํานวนอะไรเมื่อแบง 3 กลุมเทา ๆ กันและไดกลุมละ 2
                                       
              จํานวนอะไรเมื่อแบงเปนกลุมละ 2 แลวได 3 กลุม
                                         

       ขั้นที่ 2 ฝกแตงโจทยจากภาพ
       กิจกรรม แบงกลุม ๆ ละ 5 - 6 ครูใหนกเรียนดูภาพขางตนแลวใหแตงโจทยหลาย ๆ รูปแบบ
                                           ั

       ขั้นที่ 3 ฝกใชความคิดรวบยอดเกียวกับ การบวก ลบ คูณ หาร
                                       ่
                 โดยใหสรางประโยคสัญลักษณจากสิ่งทีโจทยกําหนดให
                                                    ่
       กิจกรรม ใหทาแบบฝกหัดโจทยปญหาที่มขอความสั้น ๆ ตอไปนี้เปนรายบุคคล
                     ํ                       ี

จงเขียนเปนประโยคสัญลักษณและหาคําตอบ
        1. 27 รวมกับ 50 เปนเทาใด
        2. 53 รวมกับจํานวนใดจึงจะมีคาเปน 100
        3. จํานวนอะไรรวมกับ 65 แลวได 100
        4. 100 ลบออก 25 จะเหลือเทาใด
        5. 100 ลบออกเทาใดจะเหลือ 75
        6. จํานวนอะไรเมื่อลบออก 35 แลวเหลือ 60
        7. 57 มากกวา 30 อยูเทาใด
        8. 24 นอยกวา 50 อยูเทาใด
        9. จํานวนอะไรมากกวา 30 อยู 10
        10. 20 นอยกวาจํานวนอะไรอยู 10
                                                                          สาขาคณิตศาสตรประถมศึกษา
                                                        สถาบันสงเสริมการสอนวิทยาศาสตรและเทคโนโลยี
7

          11. จํานวนอะไรนอยกวา 80 อยู 10
          12. 30 มากกวาจํานวนอะไรอยู 10
          13. 5 เทาของ 20 มีคาเทาใด
          14. 500 เปนกี่เทาของ 20
          15. 100 แบงเปน 20 จะไดกี่ครัง้
          16. 100 แบง 5 ครั้งเทา ๆ กัน จะไดครั้งละเทาใด
          17. 100 แบงกี่ครังจะได 20
                             ้
          18. จํานวนอะไร เมื่อแบง 10 ครั้งเทา ๆ กันแลวได 5
          วิธีการฝก       - จับคูถามตอบ
                           - ฝกเปนรายบุคคลโดยครูเปนผูควบคุม
                           - ฝกจากเกมหรือของเลน

2. ฝกอาน และจินตนาการภาพจากโจทยปญหา  
         การอานมีผลมาจากการฝกฝนดานภาษา ถานักเรียนอานจบประโยค แลวสามารถเลาไดวา
มีอะไร ที่ไหน อยางไร แสดงวานักเรียนไมบกพรองในการอาน ถาอานออกเสียงถูก แตไมอาจ
เลาไดแสดงวามีความบกพรองในการอานจะตองแกไข ควรใหฝกอานโจทยปญหาคณิตศาสตรทก  ุ
วัน วันละนอย 2 – 3 ขอ มีขอแนะนําในการอานดังนี้
1. อานทีละวรรคแลวเขียนภาพแสดง เชน
         1) ในจานมีขนม 5 ชิ้น
            กินไป 2 ชิ้น เหลือขนมกี่ชน
                                     ิ้

          2) ในกระจาดมีสม 40 ผล
                          
             แบงใสถุงละ 10 ผล
             จะไดกี่ถุง                          10

          3) นารีสง 120 เซนติเมตร
                     ู                        120
             นารีสงกวาธิดา 10 เซนติเมตร
                   ู
             ธิดาสูงกี่เซนติเมตร
          2. นําโจทยปญหาในหนังสือเรียนมาดัดแปลงขอความใหสั้นลง เชน โจทยในหนังสือเรียน ป.3
                         
หนา 21
        1) รถออกจากสถานีกรุงเทพฯ มีผูโดยสาร 170 คน เมื่อรถแลนถึง สถานีบางซื่อมี
ผูโดยสารขึ้นอีก 31 คน รวมมีผูโดยสารกี่คน
                                                                           สาขาคณิตศาสตรประถมศึกษา
                                                         สถาบันสงเสริมการสอนวิทยาศาสตรและเทคโนโลยี
8

        โจทยนี้จะเห็นวายาวและมีคายากสําหรับนักเรียนบางคน เชน สถานีกรุงเทพ ฯ ผูโดยสาร สถานี
                                       ํ
บางซื่อ นักเรียนบางคนที่อานแบบสะกดคําจะไมเขาใจ ครูอาจแตงโจทยใหม ดังนี้
                            
        1. บนรถมีคน 170 คน ขึ้นมาอีก 31 คน รวมมีกี่คน
        2. รถคันแรกมีคน 389 คน รถคันที่สองมีมากกวาคนแรก 67 คน คันที่สองมีคนกี่คน
        3. บนรถมีผูใหญ 543 คน มีเด็ก 119 คน มีคนทั้งหมดกี่คน
        4. ซื้อของ 95 บาท เสียคาอาหารอีก 50 บาท รวมจายเงินกี่บาท
        5. จายเงินครั้งแรก 450 บาท จายเงินครั้งทีสองอีก 350 บาท รวมจายเงินกี่บาท
                                                   ่
        เมื่อฝกอานโจทยควรใหนักเรียนอานทีละวรรคและนึกภาพตามทีละวรรค จากนั้นสรางประโยค
สัญลักษณโดยไมตองคิดคํานวณ สวนโจทยเรื่องราวในหนังสือเรียน ในการฝกอาน ครูควรแนะนําคําศัพท
ที่แปลก ๆ ใหนักเรียนรูจักเพราะนักเรียน ป.3 อาจจะยังไมมีประสบการณทางภาษามากนัก ควรให
นักเรียนฝกอานทุกวัน วันละไมเกิน 5 ขอ
3. โจทยปญหาควรเกี่ยวกับชีวิตจริง และใกลตวนักเรียน เชน
                                                 ั
                  1) การซื้อขายของกินเลนสําหรับเด็ก ขนม ไอศกรีม
                  2) เรื่องราวเกียวกับการตูนในโทรทัศน
                                 ่
                  3) เกี่ยวกับการเลนของเด็ก
                  4) เกี่ยวกับสัตวเลี้ยงภายในบาน
                  5) สวนสัตว
                  6) ของใชในบาน หรือของใชสวนตัว

3. การวิเคราะหโจทยปญหา
          นักแกปญหาหลายทานใหความคิดวา การวิเคราะหโจทยปญหาเปนสมบัติที่สําคัญในการ
แกโจทยปญหาคณิตศาสตร การวิเคราะหโจทยปญหา เปนการฝกความสามารถที่จะบอกไดวา
โจทยตองการใหหาอะไร โจทยกําหนดอะไรมาใหบาง จะสรางความสัมพันธนะหวางสิ่งที่โจทย
ใหกับสิ่งที่ตองการไดอยางไร

ตัวอยาง มีดอกไม 50 ดอก นํามากําทีละ 3 ดอกได 10 กํา จะเหลือดอกไมกี่ดอก
การวิเคราะห สิ่งที่โจทยถาม จํานวนดอกไมที่เหลือ
                       สิ่งที่โจทยให - มีดอกไมทั้งหมด 50 ดอก
                                       - นํามากํากําละ 3 ดอก 10 กํา
                       สรางความสัมพันธของสิ่งที่โจทยถามกับสิ่งที่โจทยให
                       จํานวนดอกไมที่เหลือ = ดอกไมทั้งหมด – ดอกไมที่กํา
                       จํานวนดอกไมที่เหลือ = 50 – (10 × 3)
                                                                        สาขาคณิตศาสตรประถมศึกษา
                                                      สถาบันสงเสริมการสอนวิทยาศาสตรและเทคโนโลยี
9

                                                  = 20
         นักแกปญหาหลายทานใหขอเสนอแนะวา ควรฝกใหนกเรียนไดพบโจทยหลาย ๆ ประเภท
                                                               ั
เชน โจทยประเภทที่ขอมูลไมเพียงพอ หรือโจทยประเภทที่ขอมูลเกิน นักเรียนตองวิเคราะห
ออกมาวายังขาดขอมูลอะไร และขอมูลใดไมจําเปน เชน
         1. นารีสูง 110 เซนติเมตร ธิดาสูงเทาใด
โจทยนี้ ขอมูลไมเพียงพอทีจะหาความสูงของธิดา
                             ่
         2. มานะหนัก 40 กก. มานีหนัก 35 กก. ปติหนัก 45 กก. ปติหนักกวามานีกี่ กก.
โจทยนี้เปนโจทยที่ใหขอมูลเกินไมตองใชขอมูลบางสวนก็หาคําตอบได

         การฝกใหรักเรียนคุนเคยกับโจทยปญหาประเภทขอมูลไมเพียงพอ ครูอาจใหเลนเกม ดังนี้
วิธีเลน ครูตั้งคําถามที่ไมมีขอมูล ใหนักเรียนถามขอมูลจากครูได ไมเกิน 2 คําถาม
         1. ทายซิวา นารีสูงกวาธิดากี่เซนติเมตร
               นร. ถามครู นารีสูงเทาใด ครูตอบ 120
                            ธิดาสูงเทาใด ครูตอบ 110
               นร. คิด 120 – 110 = 10 เซนติเมตร
         2. ทายซิวา ถามานะมีเงิน 50 บาท มานีจะมีเงินเทาใด
               นร. ถามครู มานะและมานีมีเงินรวมกันกีบาท ครูตอบ ไมทราบ
                                                         ่
               นร. ถามครู มานะมีเงินมากกวาหรือนอยกวามานีกี่บาท ครูตอบ มากกวา 15 บาท
               นร. คิด 50 – 15 = 35
         3. ซื้อของราคา 20 บาท ทายซิวาจะไดเงินทอนกี่บาท
               นร. ถามครู ใหเงินแมคาไปกี่บาท ครูตอบ 50 บาท
               นร. ตอบ 50 – 20 = 30
         4. ทายซิวาในเขงนี้มปลาทูกี่ตัว
                                  ี
               นร. ถามครู ซื้อปลาทูมากี่เขง ครูตอบ 5 เขง
               นร. ถามครู ปลาทูมีเขงละกี่ตัว ครูตอบ 3 ตัว
               นร. ตอบ 5 × 3 = 15 ตัว

          กิจกรรมสําหรับการคนหาขอมูลที่จําเปนเมื่อโจทยกําหนดขอมูลเกิน อาจใหทํากิจกรรม
กลุมเพื่อใหมการถกเถียงกันวาขอมูลใดไมจําเปน เรื่องราวอาจเปนเรื่องในนิทานสั้น ๆ เชน
              ี
เรื่องราวในนิทานอีสป อาจนํามาแตงเปนโจทยคณิตศาสตร



                                                                          สาขาคณิตศาสตรประถมศึกษา
                                                        สถาบันสงเสริมการสอนวิทยาศาสตรและเทคโนโลยี
10

4. กิจกรรมฝกทักษะการคิดคํานวณ
        1. ทองสูตรคูณทุกเย็นซึ่งนิยมทํากันมาแตในอดีตปจจุบันยังจําเปนแตควรเพิ่มเติม
การทบทวนความหมายการคูณและการหาร และควรมีการฝกใชสตรคูณหาผลหารดวย
                                                             ู
        2. ฝกบวก ลบ เร็ว ประเภท ผลบวกไมเกิน 2 หลัก
เชน 6 + 8 = และหาผลลบประเภทมีคาไมเกิน 2 หลัก เชน 12 – 9 = โดยวิธี จับคู ถาม
ตอบ จากบัตรฝกทักษะบวกลบ
        3. เลนเกม เชน – เกมโดมิโน บิงโก บันไดงู จับคู เปนกลุม
            - เลนเกมตอภาพ เปนกลุม
            - เลนเกมระบายสี เปนกลุม
            - เกมผสม 10, 11, 12,_ _ _, 18 เกมเหลานี้ ออกแบบโดยใชเนื้อหาทักษะพื้นฐาน
การบวก ลบ คูณ หาร
        4. ฝกทําจากแบบฝกหัดสําเร็จรูป

5. การจํา ศัพท สูตร หลักการทางคณิตศาสตร
           ในการเรียนการสอนคณิตศาสตร ปญหาหนึ่งที่เปนอุปสรรคตอการแกโจทยปญหาก็คือการจํา
ศัพท สูตร หลักการทางคณิตศาสตรไมได ทั้ง ๆ ที่โจทยปญหาบางขออาจไมยากจนเกินไป และนักเรียน
รูวิธทําวาจะทําอยางไร
      ี
           ความจําที่เปนประโยชนตอการแกปญหาคณิตศาสตร จัดอยูในประเภทตองจําแบบถาวร สามารถ
                                                                        
เรียกคนคืนมาใชได และจัดอยูในประเภทความจําแบบซีแมนติค (Semantics) ซึ่งหมายถึงการใชภาษา
เขาใจความหมายโดยทัวไป การเขาใจขอเท็จจริง เขาใจความคิดรวบยอด หลักการ และทฤษฎีตาง ๆ
                          ่
รวมทั้งถอยคําเกี่ยวกับภาษา
           การลืมเปนผลเนื่องมาจากความไมสามารถจะคนคืนสิ่งที่เรียนรูแลวมาใช แลวอาจเนืองมาจาก
                                                                                               ่
หลายสาเหตุ เชน อาจจะไมไดสรางรหัสบันทึกไวในความทรงจําระยะยาว เพราะผูเรียนไมไดคดจะ         ิ
เชื่อมโยงสิ่งที่เรียนรูใหมกับสิ่งที่เรียนรูแลว และเรียนรูแบบไมมีความหมาย ทําใหลืมไดงาย
                                                             
(สุรางค โควตระกูล 2536 : 281)
           นักจิตวิทยาไดแนะนําใหครูสอนเทคนิคการชวยความจําใหแกนักเรียน เพื่อจะไดเก็บสิ่งที่เรียนรู
ไดในความทรงจํานาน ๆ เทคนิคการชวยจํามี 6 วิธี ดังนี้ (สุรางค โควตระกูล 2536 : 281 – 287)
           1.       สรางเสียงสัมผัส บางทานนําสิ่งที่ตองจํามาแตงเปนกลอน เชนกลอนเกี่ยวกับสาระใน
บางทานก็นําสิงที่จะจํามาแตงเปนเพลง(เพลงคณิตศาสตรสําหรับนักเรียน ป.3 – 4 โปรดศึกษาใน
                 ่
ตอนทาย)



                                                                            สาขาคณิตศาสตรประถมศึกษา
                                                          สถาบันสงเสริมการสอนวิทยาศาสตรและเทคโนโลยี
11

2. สรางคําเพื่อชวยจําจากอักษรตัวแรกของแตละคํา เชน การจําบทนิยามคําทางตรีโกณมิติ
                          opposite side
       sin θ = 0 = hypothenuse
                   h
                   a      adjacente side
       cos θ = h = hypothenuse
                          opposite side
       tan θ = o = adjacente side
                   a




                                                                สาขาคณิตศาสตรประถมศึกษา
                                              สถาบันสงเสริมการสอนวิทยาศาสตรและเทคโนโลยี
12

                                การสอนโจทยปญหารอยละ
                                                                   ผศ.ดร. สมวงษ แปลงประสพโชค


ทําไมตองเรียนรอยละ
        เพราะมีใชในชีวิตจริงหลายเรื่อง เชน
             - ปานบอกสวนประกอบอาหาร ยา และ สารเคมีในปุย
             - อัตราดอกเบี้ย
             - อัตราการเสียภาษี นายหนา
             - การนําเสนอขอมูลตาง ๆ ขาวสารตาง ๆ
             - สวนลดสินคา

รูปแบบของโจทยปญหารอยละ
       1. โจทยพื้นฐานคิด 1 ขั้นตอน มี 3 แบบ
          แบบที่ 1 r% ของ A = เมื่อกําหนด r และ A
          ตัวอยาง มีเงิน 500 บาท ใชไป 20% ของที่มีอยู ใชไปกี่บาท
          แบบที่ 2 % ของ A = B เมื่อกําหนด A และ B
          ตัวอยาง มีเงิน 500 บาท ใชไป 100 บาท ใชไปรอยละเทาใดของทีมี   ่
          แบบที่ 3 r% ของ = B เมื่อกําหนด r และ B
          ตัวอยาง ใชเงินไป 100 บาท คิดเปน 20% ของเงินที่มี จงหาเงินที่มี
       2. โจทยพลิกแพลงคิด 2 ขั้นตอน มี 3 รูปแบบ
          แบบที่ 1 A ± r% ของ A =
          ตัวอยาง มีเงิน 500 บาท ใชไป 20% ของเงินที่มี จะเหลือเงินกี่บาท
          แบบที่ 2 A ± C = % ของ A
          ตัวอยาง มีเงิน 500 บาท ใชเงินไป เหลือเงิน 400 บาท ใชเงินไปรอยละเทาใดของที่มี
          แบบที่ 3 ± r% ของ = B
          ตัวอยาง ไดเงินมาเพิ่มอีก 10% ทําใหมีรายไดเปนวันละ 165 บาท เดิมมีรายไดวันละกี่บาท




                                                                        สาขาคณิตศาสตรประถมศึกษา
                                                      สถาบันสงเสริมการสอนวิทยาศาสตรและเทคโนโลยี
13

       3. โจทยพลิกแพลงคิดมากกวา 2 ขั้นตอน มีหลายรูปแบบ
          แบบที่ 1
                              เพิ่มหรือ         เพิ่มหรือ
                               ลด r%             ลด s%

                      A                                       ?

           ตัวอยาง ลงทุน 500 บาท ปดราคาขายคิดกําไร 30 % ถาลดให 10 % จะขายไดเงินกี่บาท
                    และจะไดกําไรกี่เปอรเซ็นต
           แบบที่ 2
                              เพิ่มหรือ         เพิ่มหรือ
                               ลด r%             ลด s%

                      ?                                       C


           ตัวอยาง ปดราคาสินคาไวโดยคิดกําไรไว 40 % แตขายจริงลดราคา 20 % ไดเงิน 560 บาท
                    จงหาราคาทุนและหาวากําไรกี่เปอรเซ็นต

วิธีแกโจทยปญหารอยละ
           วิธี 1 วิธีสมการ                                        r
                                วิธีนี้จะแทน “ r% ของA = B ” ดวย 100 × A = B
           วิธี 2 วิธีอัตราสวน แทนขอความ “ r% ของA = B ” ดวย 100r     =AB

           วิธี 3 ใชบัญญัติไตรยางศ วิธีนี้ใชอัตราสวนแบบบรรยาย

ตัวอยาง ลงทุน 500 บาท ขายคิดกําไร 40 % ของทุน จะไดกําไรกีบาท
                                                           ่
        วิธีที่ 1 กําไร 40 % ของทุน หมายถึง
                         40
                  กําไร 100 ของทุน แตทุน 500 บาท
                          40
        ดังนั้น กําไร 100 × 500 = 200 บาท




                                                                       สาขาคณิตศาสตรประถมศึกษา
                                                     สถาบันสงเสริมการสอนวิทยาศาสตรและเทคโนโลยี
14

           วิธีที่ 2 กําไร 40 % ของทุน หมายถึง
                               40
                     กําไร = 100
                               40
                     กําไร = 100
                            40
                     กําไร 100 × 500 = 200 บาท

           วิธีที่ 3 กําไร 40 % ของทุน หมายถึง
                     ทุน 100 บาท       กําไร 40 บาท
                     ทุน 1 บาท                40
                                       กําไร 100 บาท
                     ทุน 500 บาท              40
                                       กําไร 100 × 500 = 200 บาท



                             พื้นฐานการแกโจทยปญหารอยละ
                                                
       วิธีบัญญัติไตรยางค

               รูปแบบโจทยปญหา                    การขยายความหมายของรอยละ
               A ± r% ของ A =                      และการคัดเลือกขอมูลที่ตองการ


โจทยปญหาบวก ลบ


               รูปแบบโจทยปญหา
               r % ของ A =

               ทักษะการคูณ                                 บัญญัติไตรยางศ
               ทักษะการหารดวย 100

                              ความหมาย r % ของ A                การคูณ
                              ในรูปอัตราสวนแบบบรรยาย           การหาร



                                                                    สาขาคณิตศาสตรประถมศึกษา
                                                  สถาบันสงเสริมการสอนวิทยาศาสตรและเทคโนโลยี
15

วิธีสมการ (วิธีเศษสวน)
                                         รูปแบบโจทยปญหา
                                         A ± r% ของ A =
        โจทยปญหา
        บวก ลบ
                                         รูปแบบโจทยปญหา
                                         r % ของ A =

                                         r % ของ A หมายถึง
                                           r          r
                                         100 ของ A 100 × A

                          รอยละ r.r%                 ทักษะการคูณ r×A
                          แทนดวย 100r                การหารดวย 100

                                 ความหมายของเศษสวนจากของหลายสิ่ง

วิธีอัตราสวน
                                         รูปแบบโจทยปญหา
                                         A ± r% ของ A =
โจทยปญหาบวก ลบ
                                         รูปแบบโจทยปญหา
                                         r % ของ A =

   r % ของ A =                             การคูณ                         การแกสมการ
             r
หมายถึง A = 100                          การหารดวย 100           ที่ใชสมบัติการคูณและหาร



อัตราสวนเปนการ                                                             การคูณ
เปรียบเทียบ 2 จํานวน                                                         การหาร


                                                                        สาขาคณิตศาสตรประถมศึกษา
                                                      สถาบันสงเสริมการสอนวิทยาศาสตรและเทคโนโลยี
16

ตัวอยาง การใชรอยละในชีวตจริงในดานการนําเสนอขอมูล
                          ิ

1. “ป 2537 พบวา ชาย - หญิงที่ไดเรียนตอในระดับ ม.1 ที่จงหวัดเชียงราย มี 92 % และในจังหวัด
                                                          ั
พะเยามี 95 % คาดวาจะผลักดันใหเพิ่มขึนเปน 100% ในป 2538 ขณะนียังมีเด็ก 1,266 คน จาก
                                      ้                              ้
เชียงรายและพะเยา ไมมีทุนที่จะเรียนตอในชั้น ม.1 ”
                                                                  (ขอมูลจาก ในไทยรัฐ 3 เม.ย. 38)
คําถาม 1. จงบอกความหมายของขอความที่เปนตัวหนา และขอความที่ขีดเสนใต
        2. จะคํานวณหาจํานวนนักเรียนในพะเยาและเชียงรายที่เรียนตอ ม.1 ในป 2537 ไดหรือไม

2. “จากการรายงานของสถานกงสุลไทยในกรุงโตเกียวเกี่ยวกับ มีผูหญิงไทยที่เดินทางไปทํางานในญี่ปุน
ในป 2536 อยางเปนทางการ 27,381 ราย เปนอาชีพแมบาน 92 % รับจางในรานอาหาร 6.8 % และเขา
ไปใชแรงงาน 1.2 % ในป 2537 จํานวนหญิงไทยทียึดอาชีพแมบานลดลงเหลือ 89.8 % ซึ่งมีประมาณ
                                              ่
25,000 คน” (ไทยรัฐ 3 เมษายน 2538)
คําถาม 1. จงใหความหมายของขอความที่เปนตัวหนา
       2. จงคํานวณหาจํานวนหญิงไทยที่เปนแมบานในญี่ปุน เมื่อป 2536
       3. จะคํานวณหาจํานวนหญิงที่ไปทํางานในญี่ปุนป 2537 ไดหรือไม คํานวณอยางไร

3. “จากการสํารวจทะเบียนราษฎร ป 2536 พบวา ทัวประเทศมีการหยาราง 9.6 % ในกรุงเทพฯ มีการ
                                                     ่
หยาราง 23.8 % ภาคกลางมี 15.7 % หญิงที่อายุต่ํากวา 50 ป มีการหยาราง 12 % โดย 1 ใน 5 ของ
การหยารางเปนการหยารางหลังแตงงานได 15 ป และ 2 ใน 3 หยารางเมื่อแตงงานไดเพียง 5 ปเทานั้น
และหญิงที่ถูกหยารางนั้นตองรับภาระเลี้ยงดูลูกถึง 80 %”
                                                                              (ไทยรัฐ 3 เม.ย. 38)

คําถาม 1. จงอธิบายขอความที่เปนตัวหนาทั้ง 3 แทง

4. “จากการสํารวจหญิง 2,800 คนที่มีสามี พบวา 67 % เคยทะเลาะกับสามีโดยไมถูกทุบตี สวน 1 ใน
5 เคยทะเลาะถูกสามีทบตี และ 13 % ถูกทุบตีอยางรุนแรง”
                    ุ
                                                                         (ไทยรัฐ 3 เม.ย. 38)
คําถาม 1. จงอธิบายขอความที่เปนตัวหนา
       2. มีหญิงเคยทะเลาะกับสามีและถูกสามีทุบตีประมาณกี่คน
       3. มีหญิงเคยทะเลาะกับสามีและถูกสามีทุบตีอยางรุนแรงกี่คน



                                                                          สาขาคณิตศาสตรประถมศึกษา
                                                        สถาบันสงเสริมการสอนวิทยาศาสตรและเทคโนโลยี
17

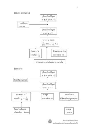
                          โครงสรางความรูพื้นฐาน
                    การแกโจทยปญหารอยละรูปแบบ 1 และ 4


                      โจทยปญหารูปแบบ A ± r% ของ A =
                                   (รูปแบบ 4)

โจทยปญหาบวก ลบ
      

                        โจทยปญหารูปแบบ r% ของ A =
                                  (รูปแบบ 1)



      ความหมายของรอยละ                                 การคูณเศษสวน
         ในรูปเศษสวน                                   ที่มสวนเปน 100
                                                            ี
                    r
      r% ของ A = 100 × A                                กับจํานวนนับ



      โจทยปญหาการคูณเศษสวน
              กับจํานวนนับ



      เศษสวนจาก       การแทน r%               การหาผลคูณ           การหารดวย 100
      ของหลายสิ่ง            r
                       ดวย 100




                                                 ผศ.ดร.สมวงษ แปลงประสพโชค


                                                                สาขาคณิตศาสตรประถมศึกษา
                                              สถาบันสงเสริมการสอนวิทยาศาสตรและเทคโนโลยี
18

                           โครงสรางความรูพื้นฐาน 2
                      การแกโจทยปญหารอยละรูปแบบ 2 และ 5

                  โจทยปญหารูปแบบ A ± C = % ของ A (หรือ C)
                                   (รูปแบบ 5)

โจทยปญหาบวกลบ

                         โจทยปญหารูปแบบ A = % ของ B
                                     (รูปแบบ 2)


                                             r
                                     การแทน 100 ดวย r%



การแสดงสวนหนึ่งจาก                      การทําเศษสวน
ทั้งหมดในรูปเศษสวน                      ใหมีสวนเปน 100




                            การหาร       การคูณดวย 100            เศษสวนเทากัน




                                                                  สาขาคณิตศาสตรประถมศึกษา
                                                สถาบันสงเสริมการสอนวิทยาศาสตรและเทคโนโลยี
19

                            โครงสรางความรูพื้นฐาน 3
                      การแกโจทยปญหารอยละรูปแบบ 3 และ 6

                        โจทยปญหารูปแบบ ± r% ของ         =B
                                      (รูปแบบ 6)

หาเศษสวนที่แสดงสวนที่เหลือหรือ
สวนรวม เมื่อกําหนดเศษสวน
ที่หกออกไปหรือสวนที่เพิ่มเขามา
    ั

                           โจทยปญหารูปแบบ r% ของ    =B
                                     (รูปแบบ 3)


                                                                     r
                                                     การแทน r% ดวย 100
เมื่อกําหนด
 a ของ = C
 b
สามารถหา



เศษสวนจาก                          โจทยปญหาการคูณการหาร
ของหลายสิ่ง                             (บัญญัติไตรยางค)



                                    การคูณ       การหาร




                                                                   สาขาคณิตศาสตรประถมศึกษา
                                                 สถาบันสงเสริมการสอนวิทยาศาสตรและเทคโนโลยี
20

                        โครงสรางความรูพื้นฐาน 4
                พื้นฐานการแกปญหารอยละกับการซื้อขาย

                               1. หาราคาขาย

          2. หารอยละของ จํานวนเงินทีลดราคา กําไรและขาดทุน
                                     ่

                         3. หาราคาที่ปด และราคาทุน

                                                               r
                                                       การแทน 100 ดวย r%



หาจํานวนเงินที่ลดราคา           หาคําตอบจากปญหา                 การทําเศษสวนให
กําไร และขาดทุน                    r × =B                          มีสวนเปนรอย
                                 100
เมื่อกําหนดในรูปรอยละ



การคูณเศษสวน              การหาเศษสวนแสดง            การใชเศษสวนแสดงจํานวนเงิน
กับจํานวนนับ                จํานวนเงินที่ขายได        ที่ลดราคา     กําไร – ขาดทุน
                         จากราคาที่ปด จากราคาทุน      จากราคาที่ปด จากราคาทุน


                r
การแทน r% ดวย 100                              r
                                การแทน r% ดวย 100                     หาจํานวนเงินที่
                                                                 ลดราคา      กําไร – ขาดทุน
                                                                 เมื่อทราบ เมื่อทราบ
                                                                 ราคาที่ปด ราคาขาย
                                                                 และ ราคาขาย และ ราคาทุน




                                                                สาขาคณิตศาสตรประถมศึกษา
                                              สถาบันสงเสริมการสอนวิทยาศาสตรและเทคโนโลยี
21

               บัตรงานเสริมความรูพื้นฐาน
                     การแกโจทยปญหารอยละ
               จุดประสงค
               1. สามารถแกโจทยปญหาเกียวกับเศษสวนของจํานวนนับ
                                        ่
               2. สามารถหาราคาขาย ราคาที่ปดไว สวนลด และสวนเพิ่มของ
                  การขายสินคา
               3. สามารถหาราคาทุน ราคาขาย กําไร และขาดทุน

                                                 ผศ.ดร. สมวงษ แปลงประสพโชค
                                                     สถาบันราชภัฏพระนคร

บัตรงานเสริมความรูพื้นฐาน 1.1
เศษสวนของจํานวนทีเ่ ปนพหุคูณของตัวสวน เมื่อตัวสวนไมเกิน 10
จงเติมคําตอบลงใน

                        1                                                 1
1.                        ของ 4 =              2.                             ของ 8 =
                        2                                                 4
                                                                          2
                                                                              ของ 8 =
                                                                          4
                                                                          3
                                                                              ของ 8 =
                                                                          4
                        1                                                 1
3.                        ของ 6 =              4.                             ของ 9 =
                        2                                                 3
                                                                          2
                                                                              ของ 9 =
                                                                          3

     2                                              3
5.     ของ 10 =                                6. 5 ของ 10 =
     5
    3                                               5
7. 4 ของ 16 =                                  8. 4 ของ 12 =
    3                                               6
9. 10 ของ 350 =                                10. 10 ของ 870 =



                                                                         สาขาคณิตศาสตรประถมศึกษา
                                                       สถาบันสงเสริมการสอนวิทยาศาสตรและเทคโนโลยี
22

บัตรงานเสริมความรูพื้นฐาน 1.2
เศษสวนของจํานวนทีเ่ ปนพหุคูณของ 100 เมื่อตัวสวนเปน 100
จงเติมคําตอบลงใน

         3                                              4
1.     100   ของ 500 =                        2.      100    ของ 800 =
         5                                             20
3.     100   ของ 700 =                        4.      100    ของ 600 =
        25                                             30
5.     100   ของ 40 =                         6.      100    ของ 70 =
        10                                             13
7.     100   ของ 20 =                         8.      100    ของ 300 =
        75                                             30
9.     100   ของ 40 =                         10.     100    ของ 80 =
         4                                              7
11.    100   ของ 50 =                         12.     100    ของ 600 =


บัตรงานเสริมความรูพื้นฐาน 1.3
การคูณเศษสวนกับจํานวนนับ
จงเติมคําตอบลงใน

         3                                             25
1.     100 × 800 =                            2.      100 × 40 =
        12                                             1
3.     100 × 50 =                             4.      10 × 6 =
         3                                             20
5.     100 × 8 =                              6.      100 × 70 =
        80                                             60
7.     100 × 50 =                             8.      100 × 40 =
        15                                             40
9.     100 × 40 =                             10.     100 × 300 =
        70                                             20
11.    100 × 500 =                            12.     100 × 80 =




                                                                       สาขาคณิตศาสตรประถมศึกษา
                                                     สถาบันสงเสริมการสอนวิทยาศาสตรและเทคโนโลยี
23

บัตรงานเสริมความรูพื้นฐาน 1.4
โจทยปญหาเศษสวนของจํานวนที่เปนพหุคูณของตัวสวน
จงหาคําตอบ

1. มีเงิน 10 บาท ใชไป 1 ของที่มี
                       5
                                            2. มีเงิน 6 บาท ไดมาอีก 2 ของที่มี
                                                                     3
   ก. ใชเงินไปกี่บาท ……………...                 ก. ไดเงินมากี่บาท ……………….
   ข. เหลือเงินกี่บาท ………………                   ข. รวมมีเงินกี่บาท ……………….
3. มีขนม 8 อัน ไดมาอีก 1 ของที่มี
                        4
                                            4. มีขนม 8 อัน กินไป 1 ของที่มี
                                                                 4
   ก. ไดขนมมาอีกกี่อัน …………...                ก. กินขนมไปกี่อัน ………………
   ข. รวมมีขนมกี่อัน ………………                    ข. เหลือขนมกี่อัน ……………….
                      3
5. มีคน 40 คน เปนชาย 4 ของที่มี                                    5
                                            6. ขอสอบ 80 ขอ ทําถูก 8 ของทั้งหมด
   ก. เปนชายกี่คน …………………                     ก. ทําถูกกี่ขอ ……………………..
   ข. เปนหญิงกี่คน ………………..                   ข. ทําผิดกี่ขอ ……………………..




                        5
7. มีไข 300 ฟอง ขายไป 100 ของที่มี                                    12
                                            8. มีเงิน 200 บาท ไดเพิ่ม 100 ของที่มี
   ก. ขายไขไปกี่ฟอง ……………….                   ก. ไดเงินเพิ่มกี่บาท …………………
   ข. เหลือไขก่ฟอง …………………
                ี                              ข. มีเงินรวมกี่บาท …………………
9. เด็ก 50 คน ฟนผุ 2 ของทั้งหมด
                    5
                                            10. มีสม 24 ผล ซื้อมาเพิ่ม 1 ของที่มี
                                                                        4
   ก. เด็กฟนผุกี่คน …………………                   ก. ซื้อสมมาเพิ่มกี่ผล ………………
   ข. เด็กฟนไมผุมีกี่คน ……………                ข. รวมมีสมกี่ผล …………………..
11. มีมะมวง 30 ผล มะมวงสุก 2 ของที่มี 12. มีเปด 20 ตัว เปนตัวผู 1 ของที่มี
                             3                                       5
   ก. มีมะมวงสุกกี่ผล ………………                  ก. มีเปดตัวผูกี่ตัว ………………….
   ข. มีมะมวงดิบกี่ผล ………………                  ข. มีเปดตัวเมียกี่ตัว ………………..


                                                                      สาขาคณิตศาสตรประถมศึกษา
                                                    สถาบันสงเสริมการสอนวิทยาศาสตรและเทคโนโลยี
24

บัตรงานเสริมความรูพื้นฐาน 1.5
การแทนรอยละดวยเศษสวน
จงเขียนรอยละในรูปเศษสวน

1. 5 % ของ 30 แทนดวย ………                 2. รอยละ 20 ของ 80 แทนดวย ………….

3. 10 % ของ 80 แทนดวย ………                4. รอยละ 110 ของ 50 แทนดวย ………….

5. 15 % ของ 30 แทนดวย ………                6. รอยละ 25 ของ 80 แทนดวย ………….




บัตรงานเสริมความรูพื้นฐาน 2.1
จงเติมเศษสวนแสดงสวนหนึ่งจากทั้งหมด

1.           มี     เปนเศษสวนเทาใดของทั้งหมด ตอบ………………….ของทั้งหมด
             มี     เปนเศษสวนเทาใดของทั้งหมด ตอบ………………….ของทั้งหมด

2. มีลูกหิน 8 ลูก เปนสีดํา 3 ลูก นอกนั้นเปนสีขาว
   ก. มีลกหินสีดําเปนเศษสวนเทาใดของทั้งหมด ตอบ………………….ของทั้งหมด
          ู
   ข. มีลูกหินสีขาวเปนเศษสวนเทาใดของทั้งหมด ตอบ………………….ของทั้งหมด

3. มีนักเรียน 40 คน เปนชาย 25 คน
   ก. มีชายเปนเศษสวนเทาใดของทั้งหมด            ตอบ………………….ของทั้งหมด
   ข. มีหญิงเปนเศษสวนเทาใดของทั้งหมด           ตอบ………………….ของทั้งหมด




                                                                 สาขาคณิตศาสตรประถมศึกษา
                                               สถาบันสงเสริมการสอนวิทยาศาสตรและเทคโนโลยี
25

4. มีไขเปดและไขไก 200 ฟอง เปนไขเปด 120 ฟอง
   ก. มีไขเปดเปนเศษสวนเทาใดของทั้งหมด       ตอบ………………….ของทั้งหมด
   ข. มีไขไกเปนเศษสวนเทาใดของทั้งหมด         ตอบ………………….ของทั้งหมด

5. มีขอสอบ 10 ขอ ทําถูก 4 ขอ นอกนั้นทําผิด
   ก. ทําถูกเปนเศษสวนเทาใดของทั้งหมด           ตอบ………………….ของทั้งหมด
   ข. ทําผิดเปนเศษสวนเทาใดของทั้งหมด           ตอบ………………….ของทั้งหมด

6. มีมะมวง 20 ผล เปนมะมวงสุก 9 ผล
   ก. มีมะมวงสุกเปนเศษสวนเทาใดของทั้งหมด      ตอบ………………….ของทั้งหมด
   ข. มีมะมวงดิบเปนเศษสวนเทาใดของทั้งหมด      ตอบ………………….ของทั้งหมด



บัตรงานเสริมความรูพื้นฐาน 2.2
จงเติมเศษสวนแสดงสวนหนึ่งจากทั้งหมด

1.                   เดิมมี 5 เอาออกไป 2
             ก. เอาออกไปเปนเศษสวนเทาใดของเดิม         ตอบ……………….ของเดิม
             ข. เหลือเปนเศษสวนเทาใดของเดิม            ตอบ……………….ของเดิม

2.                    เดิมมี 5 เพิ่มอีก 2
             ก. เพิ่มเปนเศษสวนเทาใดของเดิม            ตอบ……………….ของเดิม
             ข. รวมเปนเศษสวนเทาใดของเดิม              ตอบ……………….ของเดิม

3. เดิมราคา 10 บาท ขึ้นราคา 2 บาท
   ก. ขึ้นราคาเปนเศษสวนเทาใดของราคาเดิม               ตอบ……………….ของราคาเดิม
   ข. ราคาใหมเปนเศษสวนเทาใดของราคาเดิม               ตอบ……………….ของราคาเดิม


                                                                  สาขาคณิตศาสตรประถมศึกษา
                                                สถาบันสงเสริมการสอนวิทยาศาสตรและเทคโนโลยี
26

4. เดิมราคา 10 บาท ขึ้นราคา 2 บาท
   ก. ลดราคาเปนเศษสวนเทาใดของราคาเดิม                     ตอบ……………….ของราคาเดิม
   ข. ราคาใหมเปนเศษสวนเทาใดของราคาเดิม                   ตอบ……………….ของราคาเดิม

5. เดิมมีเงิน 20 บาท ไดมาอีก 5 บาท
    ก. ไดมาอีกเปนเศษสวนเทาใดของที่มีอยูเดิม             ตอบ……………….ของที่มีอยูเดิม
    ข. รวมมีเงินเปนเศษสวนเทาใดของที่มีอยูเดิม            ตอบ……………….ของที่มีอยูเดิม

6. เดิมมีเงิน 20 บาท ใชไป 5 บาท
   ก. ใชไปเปนเศษสวนเทาใดของที่มีอยูเดิม                 ตอบ……………….ของที่มีอยูเดิม
   ข. เหลือเงินเปนเศษสวนเทาใดของที่มีอยูเดิม             ตอบ……………….ของที่มีอยูเดิม


บัตรงานเสริมความรูพื้นฐาน 2.3
จงทําเศษสวนใหมีสวนเปน 100


               1. 3 = 3×25 = 75 หรือ ( 3 = 3×100 = 75 )
                  4 4×25 100           4 4×100 100

2.      2      =                                    3.        11 =
        5                                                     25

4.       7     =                                    5.         3 =
        50                                                    20

6.       7     =                                    7.        24 =
        10                                                    200

8.       45 =                                       9.         35 =
        300                                                   100

10.     24 =                                        11.       16 =
       1200                                                   800


                                                                      สาขาคณิตศาสตรประถมศึกษา
                                                    สถาบันสงเสริมการสอนวิทยาศาสตรและเทคโนโลยี
27

บัตรงานเสริมความรูพื้นฐาน 3.1       จงเติมคําตอบลงใน

1.                1 ของ         =2         2.                       1 ของ               =3
                  3                                                 4



3.                3 ของ         =6         4.                       2 ของ               =8
                  5                                                 6




5.     4    ของ           =8               6.    5 ของ                = 20
       5                                         6
7.     3    ของ 8         =                8.    3 ของ                = 12
       4                                         4
9.      7   ของ           = 56             10.   2 ของ 90              =
       10                                        5
11.     2   ของ 20        =                12.    2 ของ                =4
       10                                        10

บัตรงานเสริมความรูพื้นฐาน 3.2       จงเติมคําตอบลงใน

1.      3 ของ                 = 12         2.     3 ของ 800 =
       100                                       100


3.      5 ของ 400 =                        4.     5 ของ                 = 10
       100                                       100


5.      7 ของ             = 42             6.     7 ของ 30 =
       100                                       100


7.      4 ของ 200 =                        8.     4 ของ                    = 28
       100                                       100


9.      80 ของ 60         =                10.    80 ของ                   = 32
       100                                       100

                                                                   สาขาคณิตศาสตรประถมศึกษา
                                                 สถาบันสงเสริมการสอนวิทยาศาสตรและเทคโนโลยี
28

บัตรงานเสริมความรูพื้นฐาน 3.3
จงเขียนเปนประโยคสัญลักษณและหาคําตอบ
1. มีนักเรียนชาย 4 คน คิดเปน 1 ของนักเรียนทั้งหมด มีนักเรียนทั้งหมดกี่คน
                              6
   ประโยคสัญลักษณ…………………………………ตอบ…………………….……………….
2. มีนักเรียนชาย 4 คน คิดเปน 1 ของนักเรียนทั้งหมด มีนักเรียนทั้งหมดกี่คน
                              6
   ประโยคสัญลักษณ…………………………………ตอบ…………………….………………
3. มีนักเรียนชาย 4 คน คิดเปน 1 ของนักเรียนทั้งหมด มีนักเรียนทั้งหมดกี่คน
                              6
   ประโยคสัญลักษณ…………………………………ตอบ…………………….………………
4. มีนักเรียนชาย 4 คน คิดเปน 1 ของนักเรียนทั้งหมด มีนักเรียนทั้งหมดกี่คน
                              6
   ประโยคสัญลักษณ…………………………………ตอบ…………………….………………
5. มีนักเรียนชาย 4 คน คิดเปน 1 ของนักเรียนทั้งหมด มีนักเรียนทั้งหมดกี่คน
                              6
   ประโยคสัญลักษณ…………………………………ตอบ…………………….………………
6. มีนักเรียนชาย 4 คน คิดเปน 1 ของนักเรียนทั้งหมด มีนักเรียนทั้งหมดกี่คน
                              6
   ประโยคสัญลักษณ…………………………………ตอบ…………………….………………

บัตรงานเสริมความรูพื้นฐาน 3.4
จงหาคําตอบ
1. ทําขอสอบถูก 6 ของทั้งหมดที่เหลือทําผิด
                  10
    ทําขอสอบผิดเปนเศษสวนเทาใดของทั้งหมด ตอบ……………………………………………
2. ทําขอสอบถูก 6 ของทั้งหมด ที่เหลือทําผิด 20 ขอ มีขอสอบทั้งหมดกี่ขอ ตอบ……………
                                                                         
                  10
3. ใชเงินไป 4 ของที่มี จะเหลือเงินคิดเปนเศษสวนเทาใดของที่มี ตอบ………………………..
              5
4. ใชเงินไป 20 บาท เหลือ 1 ของที่มีอยูเดิม จงหาจํานวนเงินที่มีอยูเดิม ตอบ………………
                            5
5. มีนักเรียนหญิง 3 ของทั้งหมด มีนักเรียนชายคิดเปนเศษสวนเทาใดของทั้งหมด ตอบ………
                   5
6. มีนักเรียนชาย 80 คน เปนหญิง 3 ของทั้งหมด มีนกเรียนทั้งหมดกี่คน ตอบ…………….
                                                     ั
                                   5


                                                                   สาขาคณิตศาสตรประถมศึกษา
                                                 สถาบันสงเสริมการสอนวิทยาศาสตรและเทคโนโลยี
29

บัตรงานเสริมความรูพื้นฐาน 3.5
จงเติมคําตอบลงใน
1.       2 ของ          = 12              2.     2 ของ 24 =
         3                                       3

3.       8=         ของ 24                4.     3 ของ                = 15
                                                10

5.       3 ของ 60       =                 6.    20 =                  ของ 60
        10

7.       7 ของ 80       =                 8.     7 ของ                = 28
        10                                      10

9.      8 ของ 200      =                  10.    8 ของ                 = 16
       100                                      100

11.      5 =         ของ 200              12.    3 ของ 400             =
                                                100



บัตรงานเสริมความรูพื้นฐาน 4.1
จงเติมคําตอบ
                             ปดราคาขาย            ขายจริง                    ลดราคา
          สินคา
                                (บาท)               (บาท)                      (บาท)
1.    แตงกวา กก. ละ                  18                  15             ………….
2.    คะนา กก. ละ                   28               …………                3
3.    มะเขือ กก. ละ              ………….                   12               3
4.    ถั่ว กก. ละ                    30               …………                3
5.    ปดราคาขายพัดลมไว 570 บาท ลดใหผซื้อ 50 บาท จะขายไดเงินกีบาท ตอบ………………………
                                          ู                       ่
6.    ซื้อเตาไดสวนลด 25 บาท เหลือราคา 120 บาท เดิมปดราคาเตากี่บาท ตอบ……………………
7.    ปดราคาตู 7,500 บาท ลดราคาเหลือเพียง 7,000 บาท ลดราคากี่บาท ตอบ……………………




                                                                  สาขาคณิตศาสตรประถมศึกษา
                                                สถาบันสงเสริมการสอนวิทยาศาสตรและเทคโนโลยี
30

บัตรงานเสริมความรูพื้นฐาน 4.2            จงเติมคําตอบ
         สินคา           ทุน           ราคาขาย                กําไร               ขาดทุน
                         (บาท)            (บาท)               (บาท)                (บาท)
1.   เงาะ กก. ละ         12               18                  ………
2.   สม กก. ละ          10              ………..                 5
3.   ลองกอง กก. ละ      ………..             90                   20
4.   ทุเรียน กก. ละ      30               25                                      …………
5.   มังคุด กก. ละ       22              ………..                                      7

6. ขายองุน กก. ละ 30 บาท ขาดทุน 5 บาท จงหาทุน ตอบ…………………………………………
7. ซื้อแตงโม กก. ละ 6 บาท ขาย กก. ละ 10 บาท กําไร กก. ละ กี่บาท ตอบ………………………
8. ซื้อลําไย กก. ละ 40 บาท ขายกําไร กก. ละ 5 บาท จงหาราคาขาย ตอบ…………………………




บัตรงานเสริมความรูพื้นฐาน 4.3
จงเติมคําตอบ
                        ทุน      ปดราคาขาย   ขายจริง      ลดราคา            กําไร          ขาดทุน
        สินคา
                       (บาท)        (บาท)      (บาท)        (บาท)           (บาท)           (บาท)
1.   ปลาซอน กก. ละ     60            70        60        ……………           …………….           …………..
2.   ปลาดุก กก. ละ      55            65        50        ……………           …………….           …………..
3.   เนื้อไก กก. ละ    55            65        65        ……………           …………….           …………..
4.   เนื้อหมู กก. ละ    94            104       98        ……………           …………….           …………..
5.   เนื้อวัว กก. ละ    160           170       165       ……………           …………….           …………..

6. ซื้อปลาซอน กก. ละ 60 บาท ขายขาดทุนกก.ละ 10 บาท ขายกก.ละ กี่บาท ตอบ………………………
7. ขายปลาทูลดราคา กก. ละ 5 บาท เหลือราคากก.ละ 50 บาท เดิมปดราคาไวกี่บาท ตอบ………………
8. ขายเนื้อวัว กก. ละ 70 บาท ไดกาไร 10 บาท จงหาราคาทุน ตอบ ……………………………………
                                 ํ




                                                                    สาขาคณิตศาสตรประถมศึกษา
                                                  สถาบันสงเสริมการสอนวิทยาศาสตรและเทคโนโลยี
31

บัตรงานเสริมความรูพื้นฐาน 4.4
จงเติมคําตอบ
                ปดราคาขาย            ขายจริง         ลดราคา          ลดราคาคิดเปนเศษสวนเทาใด
      สินคา
                    (บาท)              (บาท)           (บาท)                ของราคาที่ปด
1. พัดลม              550           500      ……………… …………………………………
2. เตา                875      ……………..            75         …………………………………
3. กระทะ           ……………            175           25         …………………………………
4. หมอ               200           180      ………………. …………………………………
5. เขียง          …………….             80             8        …………………………………
6. ปดราคาขายมีด 50 บาท ลดราคาเหลือ 45 บาท ลดราคาคิดเปนเศษสวนเทาใดของราคาที่ปดไว
   ตอบ…………………………………………………..
7. ลดราคา 3 บาท เหลือราคา 17 บาท ลดราคาคิดเปนเศษสวนของราคาที่ปดไว
                                                                
   ตอบ…………………………………………………..



บัตรงานเสริมความรูพื้นฐาน 4.5
จงเติมคําตอบ
                          ทุน       ราคาขาย      กําไรหรือขาดทุน            กําไร หรือ ขาดทุน
        สินคา
                         (บาท)       (บาท)            (บาท)            เปนเศษสวนเทาใดของทุน
1.   ดินสอโหลละ           18           24      กําไร………..บาท            กําไร……………ของทุน
2.   ปากกาโหลละ           24      …………….. กําไร 12 บาท                  กําไร……………ของทุน
3.   ไมบรรทัดโหลละ ……….               24      ขาดทุน 4 บาท            ขาดทุน………….ของทุน
4.   ยางลบโหลละ           36           30      …………………..                ขาดทุน…………ของทุน
5.   สมุดโหลละ            60           70      …………………..                กําไร…………...ของทุน
6.   ซื้อกระเปาใบละ 240 บาท ขาย 200 บาท ขาดทุนคิดเปนเศษสวนเทาใดของทุน
     ตอบ…………………………………………………..
7.   ขายวงเวียนราคา 18 บาท ขายไดกําไร 3 บาท ไดกําไรคิดเปนเศษสวนเทาใดของทุน
     ตอบ…………………………………………………..




                                                                       สาขาคณิตศาสตรประถมศึกษา
                                                     สถาบันสงเสริมการสอนวิทยาศาสตรและเทคโนโลยี
32

แบบฝกเสริมการคูณและการหารและโจทยปญหาการซื้อขาย

 ชุดที่ 1
 1. 35 × 3 =              2. 100 × 90 =               3. 135 ÷ 9 =

 4. 400 ÷ 80 =            5. 2 ×         = 100        6. 1200 ÷              = 100

 7. ปดราคาขาย 500 บาท ลดราคา 75 บาท ขายไดเงินกี่บาท
 8. ปดราคาขาย 360 บาท ลดแลวเหลือราคาขายจริง 288 บาท ลดราคากี่บาท



 ชุดที่ 2
 1. 15 × 5 =              2. 12 × 85 =            3. 300 ÷ 10 =

 4. 140 ÷ 2 =             5. 4 ×      = 100      6. 600 ÷               = 100

 7. ทุน 1,100 บาท ขาย 968 บาท ขาดทุนกี่บาท
 8. ซื้อของราคา 80 บาท ขายขาดทุน 8 บาท จะขายไดเงินกี่บาท



 ชุดที่ 3
 1. 300 × 50 =              2. 240 ÷ 12 =                3. 65× 85 =

 4. 100 ÷ 4 =               5. 4 ×        = 100          6. 600 ÷               = 100

 7. ทุน 120 บาท ขายคิดกําไร 12 บาท ขายราคากี่บาท
 8. ซื้อของราคา 150 บาท ขายราคา 180 บาท กําไรกี่บาท




                                                                        สาขาคณิตศาสตรประถมศึกษา
                                                      สถาบันสงเสริมการสอนวิทยาศาสตรและเทคโนโลยี
33


ชุดที่ 4
1. 14 × 8 =              2. 300 ÷ 20 =               3. 44 × 25 =

4. 700 ÷ 35 =            5. 20 ×         = 100      6. 800 ÷               = 100

7. ปกติขาย 500 บาท ลดราคา 75 บาท ขายจริงกี่บาท
8. ปดราคาขาย 150 บาท ลดเหลือ 130 บาท ลดราคากีบาท
                                               ่



ชุดที่ 5
1. 30 × 24 =              2. 25 × 80 =               3. 600 ÷ 8 =

4. 1200 ÷ 30 =             5. 25 ×        = 100      6. 1500 ÷             = 100

7. มีคน 150 คน เปนหญิง 90 คน เปนชายกี่คน
8. มีคน 400 คน ไมชอบกินผัก 240 คน ชอบกินผักกี่คน



ชุดที่ 6
1. 70 × 90 =               2. 15× 8 =                  3. 900 ÷ 12 =

4. 132 ÷ 11 =              5. 50 ×        = 100         6. 900 ÷              = 100

7. มีรายได 8,000 บาท ใชไป 240 บาท เหลือเงินกี่บาท
8. มีคน 500 คน ปวยเปนหวัด 50 คน ปวยเปนโรคอืนกี่คน
                                                 ่
      3
9. 100 ของ 200 =                        5
                                   10. 100 ของ 800 =




                                                                      สาขาคณิตศาสตรประถมศึกษา
                                                    สถาบันสงเสริมการสอนวิทยาศาสตรและเทคโนโลยี
34


ชุดที่ 7
1. 15 × 60 =                  2. 98 × 2 =                3. 300 ÷ 12 =

4. 900 ÷ 90 =                5. 5 ×         = 100        6. 700 ÷               = 100

7. ซื้อของราคา 4 บาท ขายราคา 5 บาท ไดกําไรกี่บาท
8. ทุน 800 บาท ขาย 720 บาท ขาดทุนกี่บาท
       4
9. 100 ของ 300 =                       10
                                  10. 100 ของ 400 =


ชุดที่ 8
1. 25 × 3 =                  2. 70 × 10 =               3. 400 ÷ 80 =

4. 32 ÷ 4 =                  5. 2 ×         = 100       6. 800 ÷             = 100

7.   ซื้อของราคา 150 บาท ขายขาดทุน 15 บาท จงหาราคาขาย
8.   ทุน 120 บาท ขาย 180 บาท กําไรกี่บาท
9.       12                               8
        100 ของ 500 =                10. 100 ของ 500 =


ชุดที่ 9
1. 12 × 400 =                 2. 80 × 5 =                  3. 540 ÷ 10 =

4. 32 ÷ 4 =                   5. 2 ×          = 100        6. 800 ÷               = 100

7.    หมูบานหนึ่งมี 500 ครอบครัว มีอาชีพทํานา 380 ครอบครัว มีอาชีพอื่นกี่ครอบครัว
8.   ปกติขาย 600 บาท ขึ้นราคาอีก 32 บาท ราคาใหมเปนกี่บาท
9.     10                                    5
      100 ของ 90 =                      10. 100 ของ 60 =




                                                                          สาขาคณิตศาสตรประถมศึกษา
                                                        สถาบันสงเสริมการสอนวิทยาศาสตรและเทคโนโลยี
35



ชุดที่ 10
1. 35 × 3 =               2. 68 × 2 =              3. 135 ÷ 9        =

4. 100 ÷ 4 =              5. 5 ×        = 100      6. 390 ÷ 30 =

7. ปกติขาย 90 บาท ลดราคา 9 บาท ขายจริงกี่บาท
8. ปดราคาขาย 32 บาท ลดเหลือ 29 บาท ลดราคากีบาท
                                             ่
    10
9. 100 ของ 70 =                     20
                               10. 100 ของ 30 =


ชุดที่ 11
1. 75 × 4 =               2. 24 × 8 =            3. 300 ÷ 12 =

4. 700 ÷ 70 =              5. 5,700 ÷ 95 =        6. 390 ÷ 13 =

7.   ซื้อของราคา 1,200 บาท ขายขาดทุน 150 บาท จงหาราคาขาย
8.   ทุน 1,500 บาท ขายราคา 1,350 บาท ขาดทุนกี่บาท
9.       30                              10
        100 ของ 60 =                10. 100 ของ 250 =



ชุดที่ 12
1. 200 × 50 =               2. 15 × 4 =             3. 300 ÷ 60 =

4. 2,600 ÷ 30 =             5. 4,400 ÷ 10 =        6. 5,700 ÷ 95 =

7. ปกติขาย 30 บาท ลดราคาเหลือ 27 บาท ลดราคากีบาท
                                              ่
8. ปดราคาสินคา 1,000 บาท ลดราคา 200 บาท เหลือราคากี่บาท
      5
9. 100 ของ 40 =                         15
                                   10. 100 ของ 20 =



                                                                   สาขาคณิตศาสตรประถมศึกษา
                                                 สถาบันสงเสริมการสอนวิทยาศาสตรและเทคโนโลยี
36

 แบบทดสอบวัดความรูพื้นฐานเรื่องโจทยปญหารอยละชั้นประถมศึกษาปที่ 5
 ชุดที่ 1 วัดความรูพื้นฐานของโจทยปญหารอยละในรูปแบบ r% ของ A =
          และรูปแบบ A ± r% ของ A =           เมื่อโจทยกําหนด r และ A

คําสั่ง จงเติมคําตอบ                            ผศ.ดร. สมวงษ แปลงประสพโชค

เศษสวนของจํานวนนับ
    3
1. 4 ของ 12        =      ……………..
     3
2. 100 ของ 200 =          ……………..
     5
3. 100 ของ 400 =              ……………..
4.   มีนักเรียน 40 คน สอบได 4 ของนักเรียนทั้งหมด มีนักเรียนสอบไดกี่คน ตอบ …………….
                                5
5.   มีเงิน 60 บาท ใชเงินไป 1 ของเงินที่มี ใชเงินไปกีบาท ตอบ …………….
                              3                        ่
6.   คะแนนเต็ม 50 คะแนน สอบได 3 ของคะแนนเต็ม สอบไดกี่คะแนน ตอบ …………….
                                     5
7.                              3 ของเงินทีมี เหลือเงินกีบาท ตอบ …………….
     มีเงิน 500 บาท ใชเงินไป 100            ่           ่
8.                                25
     มีเงิน 80 บาท ไดมาเพิมอีก 100 ของเงินที่มี มีเงินรวมกี่บาท ตอบ …………….
                           ่
9.                           75
     ขอสอบ 200 ขอ ทําถูก 100 ของจํานวนทังหมด ทําผิดกี่ขอ ตอบ …………….
                                               ้

ความหมายของรอยละของจํานวนนับในรูปเศษสวน
10. จงเขียน รอยละ 5 ของ 60 ใหอยูในรูปเศษสวน ตอบ …………….
11. จงเขียน 15% ของ 200 ใหอยูในรูปเศษสวน ตอบ …………….
12. จงเขียน รอยละ 6 ของ 500 ใหอยูในรูปเศษสวน ตอบ …………….

ทักษะการคูณเศษสวนกับจํานวนนับ
      3
13. 100 × 60 = ………………….
     15
14. 100 × 400 = ………………….
     80
15. 100 × 70 = ………………….

                                                                     สาขาคณิตศาสตรประถมศึกษา
                                                   สถาบันสงเสริมการสอนวิทยาศาสตรและเทคโนโลยี
37

 แบบทดสอบวัดความรูพื้นฐานเรื่องโจทยปญหารอยละชั้นประถมศึกษาปที่ 5
 ชุดที่ 2 วัดความรูพื้นฐานของโจทยปญหารอยละในรูปแบบ B = % ของ A
          และในรูปแบบ A ± C% ของ A (หรือ C) เมื่อโจทยกําหนด A, B และ C

คําสั่ง จงเติมคําตอบ

เศษสวนจากของหลายสิ่ง
1.                        เดิมมี 10 เอาออกไป 2
                          เอาออกไปคิดเปนเศษสวนเทาใดของทีมีอยูเดิม ตอบ ……………
                                                           ่



2.                       บริเวณแรเงาคิดเปนเศษสวนเทาใดของทั้งหมด ตอบ ……………
                         บริเวณไมแรเงาคิดเปนเศษสวนเทาใดของทั้งหมด ตอบ ……………



4. มีชาย 30 คน มีหญิง 20 คน มีชายคิดเปนเศษสวนเทาใดของทั้งหมด ตอบ ……………
5. มีนักเรียน 50 คน มาเขาใหมอก 5 คน นักเรียนมาเขาใหมคิดเปนเศษสวนเทาใดของ
                               ี
   ที่มีอยูเดิม ตอบ ……………
6. มีเงิน 60 บาท ไดมาเพิมอีก 10 ไดเงินเพิ่มเปนเศษสวนเทาใดของที่มีเดิม ตอบ ……………
                           ่
7. มีนกเรียน 50 คน ลาออกไป 5 คน เหลือนักเรียนคิดเปนเศษสวนเทาใดของทีมีอยูเดิม ตอบ …………
         ั                                                                    ่
8. มีขอสอบ 40 ขอ ทําถูก 10 ขอ ทําผิดคิดเปนเศษสวนเทาใดของขอสอบทั้งหมด ตอบ …………
       
9. มีเงิน 80 บาท ไดมาเพิมอีก 10 บาท รวมเงินคิดเปนเศษสวนเทาใดของที่มีอยูเดิม ตอบ ………
                         ่

การทําเศษสวนใหมีสวนเปนรอย
       3
10. 4 = ………………… = 100
11. 15 = ………………… = 100
      25
      56
12. 70 = ………………… = 100


                                                                     สาขาคณิตศาสตรประถมศึกษา
                                                   สถาบันสงเสริมการสอนวิทยาศาสตรและเทคโนโลยี
38

แบบทดสอบวัดความรูพื้นฐานเรื่องโจทยปญหารอยละชั้นประถมศึกษาปที่ 5
ชุดที่ 3 วัดความรูพื้นฐานของโจทยปญหารอยละในรูปแบบ r% ของ = B
         และในรูปแบบ ± r% ของ = B เมื่อโจทยกาหนด r และ B
                                                       ํ

คําสั่ง จงเติมคําตอบ

การหาจํานวนทั้งหมดเมื่อทราบสวนยอย
1. 1 ของ
    3            = 2                               2. 2 ของ
                                                      3                 = 12 ตอบ ………
    ตอบ ……………                                      4. 2 ของ
                                                      5                 =     4 ตอบ ………

4. ทําขอสอบถูก 10 ขอ คิดเปน 1 ของขอสอบทั้งหมด มีขอสอบทั้งหมดกี่ขอ
                               5
   ประโยคสัญลักษณ …………………………….                       ตอบ ……………
5. นักเรียนชาย 12 คน คิดเปน 2 ของนักเรียนทั้งหมด มีนักเรียนทั้งหมดกี่คน
                               5
    ประโยคสัญลักษณ …………………………….                       ตอบ ……………
              3
6. ใชเงินไป 10 ของทั้งหมด คิดเปนเงินทีใชไป 6 บาท มีเงินทั้งหมดกีคน
                                        ่                          ่
    ประโยคสัญลักษณ …………………………….                        ตอบ ……………

การหาเศษสวนที่แสดงสวนที่เหลือหรือสวนรวมของทั้งหมด
7. มีชาย 2 ของคนทั้งหมด มีหญิงคิดเปนเศษสวนเทาใดของคนทั้งหมด ตอบ ……………..
           5
                3
8. ใชเงินไป 10 ของเงินทั้งหมด เหลือเงินคิดเปนเศษสวนเทาใดของเงินทั้งหมด ตอบ ………….
                 1
9. ไดเงินเพิ่ม 10 ของเงินที่มีเดิม รวมมีเงินคิดเปนเศษสวนเทาใดของเงินที่มีเดิม ตอบ ………….

การหาจํานวนทั้งหมดเมื่อทราบสวนยอย
10. มีหญิง 3 ของคนทั้งหมด มีชาย 20 คน มีคนทั้งหมดกี่คน ตอบ ………….
            5
                3
11. ใชเงินไป 10 ของเงินที่มีเดิม เหลือเงิน 14 บาท เดิมมีเงินกี่บาท ตอบ ………….
              ่ 1
12. ไดเงินเพิม 10 ของเงินที่มีเดิม รวมเปนเงิน 44 บาท เดิมมีเงินกีบาท ตอบ ………….
                                                                   ่


                                                                           สาขาคณิตศาสตรประถมศึกษา
                                                         สถาบันสงเสริมการสอนวิทยาศาสตรและเทคโนโลยี
39

แบบทดสอบวัดความรูพื้นฐานเรื่องโจทยปญหารอยละชั้นประถมศึกษาปที่ 5
ชุดที่ 4 วัดความรูพื้นในการแกโจทยปญหารอยละเกี่ยวกับการซื้อขาย

คําสั่ง จงหาคําตอบ
กําไร ขาดทุน
                  1. ซื้อพัดลมราคา 400 บาท ตองการกําไร 100 บาท จะขายราคากี่บาท ตอบ ………
                  2. ซื้อพัดลมราคา 400 บาท ถาขายราคา 500 บาท ไดกําไรกี่บาท ตอบ……….
                  3. ถาขายพัดลมไดเงิน 500 บาท ไดกาไร 50 บาท ทุนราคากี่บาท ตอบ……….
                                                     ํ
4. ถังราคาตนทุน 20 บาท ขายขาดทุน 3 บาท ขายไปราคากี่บาท ตอบ ………….
5. ถังราคาทุน 20 บาท ถาขายไปราคา 18 บาท ขายถังขาดทุนกี่บาท ตอบ ………….
6. ถาขายถังไดเงิน 15 บาท ขาดทุน 3 บาท ราคาทุนกี่บาท ตอบ ………….

ลดราคา
               7. ปดราคาขายหมอไว 180 บาท ลดใหผูซื้อ 20 บาท ขายไดเงินกี่บาท ตอบ ……….
               8. ปดราคาขายกระทะ 125 บาท ขายจริง 100 บาท
                  ลดใหผูซื้อกี่บาท ตอบ ……………
               9. ลดราคามีดใหผูซื้อ 5 บาท ขายไดเงิน 25 บาท
                                              ปดราคาขายมีดไวกี่บาท ตอบ…………….


การเลือกใชขอมูลตามความจําเปน
            
10.
       ทุน 100 บาท ปดราคาขาย 115 บาท ลดราคา 10 บาท
           1. ขายจริงเทาใด …………………
           2. เมื่อลดแลวจะไดกําไร หรือ ขาดทุนกี่บาท ………………….

11.
       ทุน 200 บาท ปดราคาขาย 350 บาท ลดราคาแลวขายจริงเพียง 300 บาท
           1. ลดราคากี่บาท     …………………
           2. ขายไดกําไรกีบาท ………………….
                           ่
                                                                          สาขาคณิตศาสตรประถมศึกษา
                                                        สถาบันสงเสริมการสอนวิทยาศาสตรและเทคโนโลยี
40

                    แบบทดสอบวัดทักษะการคูณและการหาร
                            พื้นฐานรอยละ
จงเติมคําตอบ (ทดในกระดาษขอสอบได)

1. 6 × 7 = ………..             2.      6 × 7 = ………..             3. 6 × 7 = ………..

4. 24 ÷ 3 = ………..            5.      35 ÷ 5 = ………..            6. 63 ÷ 9 = ………..

7. 15 × 7 = ………..            8.      45 × 2 = ………..            9. 25 × 4 = ………..

10. 75 ÷ 5 = ………..           11.     84 ÷ 4 = ………..            12. 96 ÷ 8 = ………..

13. 126 × 7 = ………..          14.     234 × 8 = ………..           15. 567 × 3 = ………..

16. 360 ÷ 3 = ………..          17.     8,000 ÷ 5 = ………..         18. 3,800 ÷ 2 = ………..

19. 25 × 65 = ………..          20.     18 × 37 = ………..           21. 43 × 76 = ………..

22. 600 ÷ 12 = ………..         23.     9,000 ÷ 25 = ………..        24. 9,876 ÷ 4 = ………..

25. 370 × 100 = ………..        26.     470 × 100 = ………..         27. 90 × 540 = ………..

28. 17,000 ÷ 100 = ……….. 29.         13,200 ÷ 1,100 = ………. 30. 930 ÷ 186 = ………..




                                                                        สาขาคณิตศาสตรประถมศึกษา
                                                      สถาบันสงเสริมการสอนวิทยาศาสตรและเทคโนโลยี
41

       แบบทดสอบวัดความสามารถในการหาคําตอบจากโจทยปญหารอยละ
                        ชั้นประถมศึกษาปที่ 5
ฉบับที่ 1                                                       ผศ.ดร. สมวงษ แปลงประสพโชค
คําสั่ง เขียน × ทับตัวเลือกที่เปนคําตอบถูกเพียงขอเดียว
1. มีนักเรียน 300 คน เปนนักเรียนชาย 40% ของจํานวนนักเรียนทั้งหมด มีนักเรียนชายกี่คน
      ก. 180                         ข. 120               ค. 40                     ง. 12
2. ใชเงิน 400 บาท ลงทุนทําสินคา เมื่อนําไปขายไดกําไร 20% ของทุน จะไดกําไรกี่บาท
      ก. 8                           ข. 20                ค. 80                     ง. 200
3. ซื้อสมเปนเงิน 500 บาท ขายขาดทุนรอยละ 10 ของทุน ขาดทุนกี่บาท
      ก. 5                           ข. 10                ค. 50                     ง. 450
4. ปดราคาสินคาไว 600 บาท ลดใหผูซื้อรอยละ 5 ของราคาที่ปดไว ลดราคากี่บาท
      ก. 12                          ข. 30                ค. 50                     ง. 120
5. ซื้อขาวสารถุงละ 40 บาท ขายไดกําไร 10 บาท ไดกาไรกี่เปอรเซ็นตของทุน
                                                        ํ
      ก. 4%                          ข. 25%               ค. 40%                    ง. 50%
6. มีไข 500 ฟอง ขายไป 100 ฟอง ขายไขไปรอยละเทาใดของที่มี
      ก. รอยละ 5                    ข. รอยละ 10         ค. รอยละ 20              ง. รอยละ 50
7. ลงทุนซื้อของราคา 400 บาท นําไปขายขาดทุน 80 บาท ขาดทุนรอยละเทาใดของทุน
      ก. รอยละ 50                   ข. รอยละ 20         ค. รอยละ 15              ง. รอยละ 5
8. ปดราคาสินคาไว 120 บาท ลดราคาใหผูซอ 6 บาท ลดใหผูซื้อกี่เปอรเซ็นตของราคาที่ปดไว
                                              ื้
      ก. 4%                          ข. 25%               ค. 40%                    ง. 50%
9. ขายของขาดทุน 50 บาท ขาดทุน 10% ของทุน ราคาทุนกี่บาท
      ก. 500                         ข. 450               ค. 45                     ง. 5
10. ขายของไดกําไร 200 บาท ไดกําไร 25% ของทุน ราคาทุนกี่บาท
      ก. 50                          ข. 250               ค. 500                    ง. 800
11. ซื้อสินคาไดสวนลด 5% ของราคาที่ปดไว ไดสวนลดเปนเงิน 30 บาท ปดราคาไวก่บาท
                                                                                 ี
      ก. 45                          ข. 100               ค. 600                    ง. 800
12. ดําสอบได 80 คะแนน คิดเปน 40% ของคะแนนเต็ม จงหาคะแนนเต็ม
      ก. 500                         ข. 320               ค. 200                    ง. 80

                                                                              สาขาคณิตศาสตรประถมศึกษา
                                                            สถาบันสงเสริมการสอนวิทยาศาสตรและเทคโนโลยี
42

ฉบับที่ 2 วัดความสามารถในการแสดงวิธีหาคําตอบจากโจทยปญหารอยละ
           ชั้นประถมศึกษาปที่ 5
ตอนที่ 1 จงเติมคําตอบ                                                  สําหรับทด
1. มีเงิน 800 บาท ใชเงินไป 30%ของที่มี จะเหลือเงินกี่บาท   1.
    ตอบ ………………………….                                         ……….……………………………
2. ซื้อเสื้อตัวละ 200 บาท ขายขาดทุน 25% ของทุน              2.
   จะขายไดเงินกีบาท ่
    ตอบ ………………………….                                         ……….………………………………
3. ปดราคาเสื้อไวตัวละ 150 บาท ถาลดราคาใหผูซื้อ 10%     3.
   ของราคาที่ปดไว จะขายไดเงินกี่บาท
                   
   ตอบ ………………………….                                          ……….………………………………
4. มีไขเปดและไขไก 800 ฟอง เปนไขเปด 600 ฟอง           4.
   เปนไขไกรอยละเทาใดของที่มี
   ตอบ ………………………….                                          ……….………………………………
5. ราคาทุนสินคา 30 บาท ขายไดเงิน 45 บาท                   5.
   ไดกําไรกี่เปอรเซ็นตของทุน
   ตอบ ………………………….                                          ……….………………………………
6. ปดราคาสินคาไว 40 บาท ขายจริงเพียง 32 บาท              6.
   ลดใหผูซื้อกี่เปอรเซ็นตของราคาที่ปดไว
   ตอบ ………………………….                                          ……….………………………………
7. ใชเงินไปรอยละ 30 ของที่มี เหลือเงินอยู 350 บาท        7.
   จงหาจํานวนเงินที่มีอยูเดิม
   ตอบ ………………………….                                          ……….………………………………
8. ขายของไดกําไร 10% ของทุน ไดเงินมาทั้งสิ้น              8.
   550 บาท จงหาราคาทุน
   ตอบ ………………………….                                          ……….………………………………
9. ขายของขาดทุน 10% ของทุนขายไดเงิน 360 บาท                9.
   จงหาราคาทุน
   ตอบ ………………………….                                           ……….………………………………
                                                                              สาขาคณิตศาสตรประถมศึกษา
                                                            สถาบันสงเสริมการสอนวิทยาศาสตรและเทคโนโลยี
43

ตอนที่ 2 จงแสดงวิธีทํา
10. ลงทุนทําขนม 400 บาท จะขายใหไดกาไร 30% ของทุน จะตองขายกี่บาท
                                    ํ
_______________________________________________________________________________
_______________________________________________________________________________
_______________________________________________________________________________
_______________________________________________________________________________
_______________________________________________________________________________
_______________________________________________________________________________
_______________________________________________________________________________

11. ราคาทุนสินคา 600 บาท ขายไดเงิน 450 บาท ขาดทุนกี่เปอรเซ็นตของทุน
_______________________________________________________________________________
_______________________________________________________________________________
_______________________________________________________________________________
_______________________________________________________________________________
_______________________________________________________________________________
_______________________________________________________________________________
_______________________________________________________________________________

12. ขายของลดราคา 20% ของราคาที่ปดไว ขายไดเงิน 480 บาท จงหาราคาขายที่ปดไวกอนลดราคา
_______________________________________________________________________________
_______________________________________________________________________________
_______________________________________________________________________________
_______________________________________________________________________________
_______________________________________________________________________________
_______________________________________________________________________________
_______________________________________________________________________________




                                                                         สาขาคณิตศาสตรประถมศึกษา
                                                       สถาบันสงเสริมการสอนวิทยาศาสตรและเทคโนโลยี
44

                         รูปแบบโจทยปญหาการบวก ลบ คูณ และหาร
                                                                      สมวงษ แปลงประสพโชค

          เปาหมายสูงสุดของการเรียนการสอนคณิตศาสตรในระดับประถมคือ ความสามารถแกโจทย
ปญหาได โจทยปญหาเกือบทุกเรื่องในคณิตศาสตรระดับประถมไมวาจะเปน ชั่ง ตวง ด เงิน และเวลา
จะเกียวของกับโจทยปญหาการบวก ลบ คูณ หาร เราอาจแยกโจทยปญหาคณิตศาสตรในระดับประถม
     ่                                                           
ไดดังนี้
          1. โจทยปญหา บวก ลบ คูณ หาร
                       
               ก. ประเภทคิด 1 ขั้นตอน
               ข. ประเภทคิดหลายขั้นตอนที่เรียกวาโจทยระคน
          2. โจทยประยุกต เชน
               โจทยปญหาเศษสวน
                         
               โจทยปญหารอยละ ไดแก ดอกเบี้ย การซื้อขาย
                           
               โจทยปญหา คูณ หาร (บัญญัติไตรยางศ)
                     
โจทยที่เปนพืนฐาน ไดแก โจทยปญหาบวก ลบ คูณ หาร ซึ่งจะเนนใหนักเรียนไดเกิดความเขาใจ
               ้                  
และแกปญหาเบื้องตนไดตั้งแต ป.1 - ป.6 จะเนนดานการนําไปใชแตเรื่อง และโจทยประยุกต
          ยังมีความเขาใจผิดบางประการในหมูครูผสอน และนักเรียนในการทําโจทยปญหา บวก ลบ
                                                ู                               
คูณ หาร ซึ่งพอจะนํามาเลาใหฟงดังนี้

โจทยปญหาการบวกจะตองมีคําวารวมจริงหรือ
         มีครูหลายคนเลาใหฟงวาตนสอนนักเรียนเรื่องการแกโจทยปญหาการบวกโดยใหนกเรียนจําคํา
                                                                                       ั
วา รวม นักเรียนก็สามารถจะแกโจทยปญหาการบวกไดอยางรวดเร็ว บางครั้งอานโจทยยังไมทันจบก็รู
                                           
แลววาขอนี้ตองบวกกัน เด็กบางคนครูไมไดแนะใหจําคําวา รวม เนื่องจากโจทยปญหาการบวกที่เคย
                                                                              
พบมักจะมีคําวารวมก็เลยสังเกตเห็นและจําคํานี้ไว นอกจากคําวารวมแลวยังมีคําอีกสองคํา เชน
ทั้งหมด ทั้งสิ้น เมื่อศึกษารูปแบบโจทยปญหาการบวกแลวเราจะพบวามีรูปแบบสํานวนอืนอีกมากมาย
                                                                                    ่
ที่ตองหาคําตอบโดยใชวิธีบวก โดยไมตองมีคําดังกลาว เชน
         1. ก. คุณแมมลูกหญิง 3 คนมีลกชาย 1 คน คุณแมมลูกกี่คน
                          ี                    ู                   ี
              ข. สุดามีไกอยูในเลา 6 ตัว อยูนอกเลา 3 ตัว สุดามีไกกตัว
                                                                       ี่
         2. มานีซื้อขนมไป 6 บาท เหลือเงินอยู 3 บาท เดิมมานีมีเงินกี่บาท

                                                                           สาขาคณิตศาสตรประถมศึกษา
                                                         สถาบันสงเสริมการสอนวิทยาศาสตรและเทคโนโลยี
45

         3. มานะมีเงิน 5 บาท มานีมีนอยกวา 2 บาท มานีมีเงินกี่บาท
                                          
         4. ฉันขายของได 5 บาท ฉันขายไดนอยกวาพี่ 3 บาท พี่ขายไดกี่บาท
         นอกจากนีโจทยปญหาที่มีคาวา รวมก็ไมแนวาจะใชวธบวกเสมอไป เชน
                      ้               ํ                    ิี
         5. ก. ชั่งเปดและไกรวมกันหนัก 5 กิโลกรัม เมื่อชั่งเปดอยางเดียวหนัก 2 กิโลกรัม
                  ถามวาไกหนักกีกิโลกรัม
                                  ่
             ข. ฉันและนองมีเงินรวมกัน 8 บาท ฉันมี 5 บาท นองมีกบาที่
         ทานที่กําลังสอนอยูในชั้น ป.2 - ป.3 ทานอาจจะทดลองใหนักเรียนทําโจทยทั้ง 5 แบบ ที่แนบ
ที่แนะนํามานี้เพื่อดูวานักเรียนมีความสามารถในการแกปญหาการบวกมากนอยเพียงใด ถาปรากฏวา
                                                       
เด็กทําไมคอยไดข้นแรกควรใชภาพชวยใหเด็กเกิดความเขาใจ จากนั้นใหนักเรียนหัดวาดภาพชวย แต
                    ั
ถาขอใดเด็กไมเขาใจจริง ๆ ก็อาจจะตองรอไปสักระยะแลวทดลองใหม ขอสําคัญตองนึกภาพประกอบ
และจะตองดูทคําถามไมใชคาบางคํา
               ี่              ํ

         โจทยปญหาการลบจะตองมีคําวา เหลือ จริงหรือ
เชนเดียวกับโจทยการบวก มีครูเคยเลาใหฟงวา สอนโจทยปญหาการลบโดยใหนักเรียนจําคําวา เหลือ
นอกจากนี้ยังใหสังเกตวาในโจทยจะมีคําวา ใหไป กินไป ตายไป แตกไป เสียไป ซึ่งโดยแทจริงแลว
มีโจทยที่ใชวิธลบ แตไมมีคําวาพวกนี้อยูเลย เชน
                ี
         1. มีเด็ก 4 คน เปนเด็กหญิง 2 คน มีเด็กชายกี่คน
         2. มีมะมวง 4 ผล มีมังคุด 2 ผล มีมะมวงมากกวามังคุดกีผล  ่
         3. มีมะมวง 5 ผล มีมงคุด 2 ผล มีมังคุดนอยกวามะมวงกี่ผล
                                  ั
         4. ก. ปจจุบันอายุ 10 ป อีกกี่ปจะมีอายุ 15 ป
              ข. ตองการซือของ 12 บาท แตมีเงิน 10 บาท ตองหามาเพิ่มอีกกี่บาท
                           ้
         5. ก. พิชัยมีเงิน 8 บาท ซึ่งมากกวาสุดา 3 บาท สุดามีเงินกี่บาท
              ข. นารีมีเงิน 8 บาท วีณามีนอยกวานารี 3 บาท วีณามีเงินกี่บาท
         6. มีมะนาว 7 ลูก เมื่อซื้อมาเพิมอีกทําใหมี 15 ลูก ซื้อมะนาวมาเพิ่มกี่ลก
                                         ่                                      ู
         7. เมื่อขอเงินคุณแมอีก 3 บาท ทําใหมีเงินรวม 10 บาท เดิมมีเงินกี่บาท
         นอกจากนีโจทยที่มีคําวา ใชไป ตายไป ใหไป แตใชวธบวกก็มี เชน
                    ้                                           ิ
         8. คาวีซื้อเสื้อ 25 บาท ซื้อกางเกง 35 บาท คาวีใชเงินไปกี่บาท
         9. วันแรกไกตายไป 4 ตัว วันที่สองตายไป 2 ตัว ไกตายไปทั้งหมดกี่ตัว


                                                                             สาขาคณิตศาสตรประถมศึกษา
                                                           สถาบันสงเสริมการสอนวิทยาศาสตรและเทคโนโลยี
46


         โจทยปญหาการคูณ และการหารมีกแบบ     ่ี
         โจทยปญหาการคูณและการหาร เทาที่ศกษาพบวามีรูปแบบสํานวนตาง ๆ กัน ดังนี้
                                                ึ
การคูณ 1. มีขนม 5 กลอง กลองละ 3 กอน มีขนมทังหมดกี่กอน้
         2. มีขนมกลองละ 3 กอน อยู 5 กลอง มีขนมทั้งหมดกี่กอน
         3. ขนม 1 กลองมี 3 กอน ขนม 5 กลองมีกี่กอน   
         4. มานีมีขนม 5 กลอง วีระมีขนมเปน 5 เทาของมานี วาระมีขนมกี่กลอง
         5. วัว 5 ตัว มีขากี่ขา
         6. มีถนนจากเมือง ก. ไปเมือง ข. 3 สาย มีถนนจาก ข. ไปเมือง ค. 4 สาย
             จะเดินทางจาก ก ไป ค โดยผานเมือง ข. จะใชถนนไดกี่แบบ
การหาร 1. มีสม 36 ผล จัดใสจานละ 9 ผล จะใชจานกี่ใบ
         2. มีสม 36 ผล จัดใสจาน 9 ใบ เทากันจะไดจานละกีผล    ่
         3. จัดสมจานละ 4 ผล มีสม 36 ผลจะจัดไดก่จานี
         4. ปติมีสม 36 ผล ซึ่งเปน 9 เทาของสมคิด สมคิดมีสมกี่ผล
         5. นับขาวัวได 20 ขา มีวัวกี่ตัว
แนวคิดในการสอนโจทยปญหา บวก ลบ คูณ หาร
         แมวาเตาจะทราบวามีโจทยบวก ลบ คูณ หาร หลายรูปแบบตามที่ไดเสนอมาแลวก็ตามใน
การเรียนการสอนครูผูสอนก็ยังไมมนใจวานักเรียนจะรับรูไดทกรูปแบบดวยความเขาใจ เพราะยังไมมี
                                      ั่                      ุ
ใครศึกษาทดลองวา แบบใดจะเหมาะกับระดับใด ผูเ ขียนเสนอมาพอเปนแนวทางเพือใหครู นําไป
                                                                             ่
ทดลองใชหากเห็นวา แบบใดนักเรียนไมยอมเขาใจเลย แสดงวายากเกินขีดความสามารถ ควรจะรอไว
ใหนักเรียนสูงขึ้นจึงใหโจทยแบบนั้น
         ปญหาที่ครูหลายคนของใจก็คือ เราจะมีกลวิธีการสอนอยางไรที่จะทําใหนักเรียนแกโจทยปญหาได
                                                                                            
         วิธีหนึ่งสําหรับการแกโจทยปญหาการบวก ลบ คูณ หาร ประเภทคิด 1 ขั้นตอน
                                         
1. นักเรียนจะตองเขาใจความหมายหรือหลักการของการบวก ลบ คูณ หาร เชน
    หลักการบวก ก็คือ การนําจํานวนสองจํานวนมารวมกัน
    หลักการลบ ก็คือ การนําจํานวนหนึ่ง ออกจากจํานวนหนึ่ง
    หลักการหาร ก็คือ การลบครั้งละเทา ๆ กัน
    หลักการคูณ ก็คือ การบวกครั้งละเทา ๆ กัน


                                                                            สาขาคณิตศาสตรประถมศึกษา
                                                          สถาบันสงเสริมการสอนวิทยาศาสตรและเทคโนโลยี
47

                2. นักเรียนตองมีความสามารถในการอานโจทยปญหาพรอมกับสามารถนึกภาพไปตามขอความของ
                    โจทยโดยระยะแรกอาจวาดภาพประกอบ
                3. พิจารณาคําถามวาอะไร เมื่อดูคาถามประกอบแลวจะเริ่มมองเห็นทางวาจะใชวิธีใดแกปญหา
                                                ํ
                    จากนั้นจึงเขียนประโยคสัญลักษณ พรอมหาคําตอบ
                ตัวอยาง
                              นึกภาพประกอบโจทย                             ดูคําถามพรอมเลือกวิธการ
                                                                                                 ี
                1. มานีซื้อขนมไป 6 บาท เหลือเงินอยู 3 บาท    เดิมมีเงินกี่บาท
                   นึกภาพ                         ซื้อขนมไป 6 เมื่อดูคาถามแลวจะเห็นวา ถามจํานวนเงินทั้งหมด
                                                                      ํ
      เหลืออยู 3                                             ดังนั้นจะไดประโยคสัญลักษณเปน
                                                                     6 + 3 = 9



               2. ดินสอแทงหนึ่งยาว 5 ซม.                       แทงที่สองยาวเทาใด
                  อีกแทงหนึงยาวกวา 2 ซม.
                            ่                                   เมื่อดูภาพประกอบคําถามจะไดวาแทงที่สองยาว
                       5 ซม.                                            5 +2 = 7
                                       2 ซม.



               3. มีเงินอยู 3 บาท ตองการซื้อขนม 5 บาท         ตองหามาเพิ่มอีกกี่บาท
                                  หามาเพิ่ม                     ตองหาเงินเพิมอีก 5 – 3 = 2
                                                                             ่
มีเงินอยู 3 บาท




                        มีบอยครั้งที่พบวานักเรียนดูภาพแลวตอบคําถามไดทนทีวาคําตอบเปนเทาใดแตไมสามารถ
                                                                         ั
               เขียนเปนประโยคสัญลักษณได เมื่อถามประโยคสัญลักษณบางครั้งก็เกิดสับสน เชน
               ขอ 3 เด็กบางคนจะตอบวา 3 +              = 5      เด็กบางคนจะตอบวา 5 – 3 =
               ซึ่งเราจะถือวาถูกทั้งสาม


                                                                                            สาขาคณิตศาสตรประถมศึกษา
                                                                          สถาบันสงเสริมการสอนวิทยาศาสตรและเทคโนโลยี
48

วิธการแกปญหาบวก ลบ คูณ หาร ระคน
   ี
เรามีหลักการดังนี้
1. ควรจะนําโจทยระคนแยกเปนตอน ๆ ใหนกเรียนทําเสียกอน เชน โจทยที่วา
                                           ั
     "มานะมีเงิน 8 บาท มานีมมากกวามานะ 5 บาท ปตมีนอยกวามานี 2 บาท ทั้งสามคน
                             ี                      ิ
     มีเงินรวมกันกีบาท"
                    ่
     โจทยนแยกเปนตอนไดดังนี้
              ี้
     1. มานะมีเงิน 8 บาท มานีมีเงินมากกวามานะ 5 บาท มานีมีเงินกี่บาท
     2. มานีมเี งิน 13 บาท ปติมีนอยกวามานี 2 บาท ปติมีเงินกีบาท
                                                              ่
     3. มานะมีเงิน 8 บาท มานีมีเงิน 13 บาท ปติมีเงิน 11 บาท สามคนมีเงินรวมกันกี่บาท
2. เมื่อนักเรียนทําโจทยแบบคิด 1 ขั้นตอนไดแลว จึงใหเห็นโจทยระคนฝกใหนักเรียนวิเคราะหโจทย
     ดังนี้
          ขั้นแรกดูวาถามอะไร ถามจํานวนเงินที่รวมกัน
          นึกประโยคสัญลักษณ เงินรวมกัน = เงินของมานี + มานะ + ปติ

       ขั้นที่ 2
                   พิจารณาตอไป
                   โดยดูจากโจทยกําหนด
                                                มากกวา           8 บาท            นอยกวา
                   อะไรมาใหบาง
                                                มานะ 5                             มานี 2



จะเห็นวาจะตองหาจํานวนเงินมานีกบปตใหไดกอนจึงจะหาเงินรวมได
                                  ั ิ
        ขั้นที่ 3 ลงมือแกปญหา คือ หาจํานวนเงินของปติ กับมานี แลวจึงหาเงินรวม
                           




                                                                            สาขาคณิตศาสตรประถมศึกษา
                                                          สถาบันสงเสริมการสอนวิทยาศาสตรและเทคโนโลยี
49

                           การซอมเสริมทักษะการคูณการหาร
                                                              ผศ.ดร. สมวงษ แปลงประสพโชค*

         การคูณและการหาร เริ่มเรียนในชั้น ป.2 ปลายป โดยเริ่มปูพื้นฐานจากการนับเพิ่มและนับลด
ครั้งละเทา ๆ กัน มีการฝกจริงจังในชั้น ป.3 เปนตนไป ความจําเปนทีจะตองใชการคูณ การหารมีเกือบ
                                                                       ่
ตลอดทุกเรื่อง ผูเขียนไดมโอกาสคลุกคลีกบนักเรียนระดับ ป.5 อยูนานหลายเดือนและหลายโรง พบวา
                             ี             ั
เด็ก ป.5 ประมาณ 1 ใน 3 ยังคูณไมคลอง คูณชา อีก 1 ใน 3 คูณผิด ๆ ถูก ๆ เวลาทําแบบฝกหัด เด็ก
มักจะดูสูตรคูณหลังปกสมุดเสมอ ผูเขียนสัมภาษณครูคณิตศาสตรชน ป.5 ที่เกี่ยวกับกิจกรรมฝกการคูณ
                                                                  ั้
พบวาแบบที่ทาสม่ําเสมอไมไดขาดมี 2 แบบ มักทําอยางใดอยางหนึ่งคือ
                 ํ
         1. ทองสูตรคูณกับครูประจําชันหลังเลิกเรียน
                                         ้
         2. ทองตอนเชากอนเขาหองเรียนขณะเดินขึ้นหอง มีคนนําทองและมีดนตรีดังกระหึ่ม
                ไปทั่วโรงเรียน
         แมวาจะกระทําเชนนี้สม่ําเสมอไมไดขาด ก็ยังพบวาเด็กคูณหารไมถูกตอง จากการสังเกตปาก
เด็กขณะที่ทองเปนกลุม พบวาเด็กประมาณ 3 ใน 10 คนไมยอมทอง ตองคอยเตือนใหทอง
              
         ผูเขียนจึงทดลองสอบดูวาเด็ก ป.5 ยังมีปญหาคูณหารกีคน โดยออกขอสอบการคูณการหาร
                                                              ่
จํานวน 30 ขอ ประกอบดวย
         - การคูณการหาร 1 หลัก กับ 1 หลัก
         - การคูณการหาร 2 หลัก กับ 1 หลัก
         - การคูณการหาร 2 หลัก กับ 2 หลัก
         - การคูณการหาร 3 หลัก กับ 1 หลัก
         - การคูณการหารจํานวนทีมากกวา 3 หลัก
                                     ่
         ใชเกณฑทําได 2 ใน 3 เปนเกณฑผาน
จากนั้นเลือกวิธีการซอมเสริม แบบผสมผสาน ดังนี้
         1. กําหนดใหทองสูตรคูณกับครูในตอนเชากอนเขาแถวหรือตอนเขาแถว บางครั้งครูให
นักเรียนเกงเปนผูชวย ทุกครั้งที่มาทองจะไดดาว 1 ดวง ลงในใบรายชือ
                                                                    ่
         2. ใหเลนเกมจับคูถามตอบกับเพื่อนตัวตอตัวตอนเชากอนเขาแถว

                                                                              * สถาบันราชภัฎนคร


                                                                             สาขาคณิตศาสตรประถมศึกษา
                                                           สถาบันสงเสริมการสอนวิทยาศาสตรและเทคโนโลยี
50

        3. ใหเลือกเลนเกม 8 ชนิด ตอนพักเทียงไดแก เกมบิงโก เกมจับคู เกมคูณสนุก เกมหาร
                                               ่
สนุก เกมตอบัตรการคูณ เกมตอบัตรการหาร เกมตอภาพ เกมระบายสี วิธีการเลนจะใหแบงกลุมคละ
กันระหวางเด็กเกงกับเด็กออน มีเด็กเกงเปนหัวหนากลุมเลนแบบอิสระไมบังคับแตจะชักจูงดวยการจัด
                                                      
ใหมีการแขงขันทุก 2 สัปดาห ชิงรางวัลเปนขนม การสงผูเขาแขงขันจะตองเปนนักเรียนที่ออนคูณหรือ
หารที่อยูในโครงการซอมเสริม แตการไดรับรางวัลจะไดทั้งทีมถือวา คนเกงมีหนาทีชวยใหคนออนได
                                                                                ่
พัฒนา
            ผลการสอบกอนการทดลอง และสอบหลังการทดลองนาน 2 เดือน ปรากฏดังนี้
  เลขที่   สอบกอน สอบหลัง         d          d2       เลขที่       สอบกอน สอบหลัง             d             d2
    1         7       8            1          1          19           14      15                1             1
    2         5      12            7          49         20           15      22                7             49
    3        23      29            6          36         21           30      28                -2            4
    4        18      18            0          0          22           25      28                3             9
    5        18      18            0          0          23           18      18                0             0
    6        29      28            -1         1          24           26      28                2             4
    7        23      25            2          4          25           26      28                2             4
    8        18      22            4          16         26            4       4                0             0
    9        26      29            3          9          27           28      29                1             1
    10        3      22            19        361         28           11      15                4             16
    11       18      20            2          4          29           27      28                1             1
    12       24      29            5          25         30           12      17                5             25
    13       28      29            1          1          31           27      28                1             1
    14       14      20            6          36         32           15      15                0             0
    15       25      26            1          1          33           23      28                5             25
    16       26      29            3          9          34           26      29                3             9
    17       13      13            0          0          35           18      20                2             4
    18       29      30            1          1          36           12      15                3             9



d = ∑ d = 100 = 2.77
     n     36



                                                                                  สาขาคณิตศาสตรประถมศึกษา
                                                                สถาบันสงเสริมการสอนวิทยาศาสตรและเทคโนโลยี
51

sd =       n∑ d2 − (∑ d)2 = 36 × 716 − (103)2 = 3.48
              n(n − 1)                  36 × 35
t = sd d                = 3.482.77        = 4.64
              n                    36
สรุป 1. ผลการสอบการคูณการหาร หลังการซอมเสริมดีกวาการซอมเสริมอยางมีนยสําคัญ      ั
         ที่ระดับ 0.05
      2. รอยละของจํานวนนักเรียนที่ผานเกณฑของขอสอบ คือ 20 คะแนน (2 ใน 3 ของคะแนนเต็ม)
         มีดังนี้ กอนซอมเสริมมีนักเรียนผานเกณฑ 50% หลังซอมเสริมมีนักเรียนผานเกณฑ 64%
ปญหาและขอเสนอแนะ
         1. การใหทองสูตรคูณกับครู ในตอนเชากอนเขาแถว เปนภาระกับครูมากกเพราะครูตองตรวจ
งานและซอมเสริมเรื่องอืน ๆ ดวย จึงควรตั้งนักเรียนเปนกรรมการชวยครูเปนคูซอมทองสูตรคูณให
                           ่
เพื่อน
         2. การเลนเกมอิสระตอนพักเที่ยงทําไดไมเต็มที่ เพราะเด็กบางคนเลนชา คิดชา เปนที่รําคาญ
ของเด็กเกง ทําใหเด็กเกงแอบคิดใหเสมอหรือบางที่แอบดูเฉลย ทางแกไขคือ ครูควรควบคุมการเลน
คอยเตือนคนเกงใหมีน้ําใจอดทนรอคอยการคิดของเพื่อนที่ออนกวา
         3. หลังการทดลอง 2 เดือน จํานวนนักเรียนผานเกณฑไมถึง 80% ดีขึ้นจากเดิมเพียง 14% ของ
นักเรียนทั้งหมด จึงนาจะลองเพิ่มเวลามากขึน    ้
         4. ขณะเลนนักเรียนมักสงเสียงเอะอะ มีการทะเลาะวิวาท ขอเสนอแนวทางแกไขคือนาจะให
มีการตัดคะแนนคุณธรรม
         5. ควรมีรางวัลทีมที่ทําใหสมาชิกที่เรียนออน ๆ ดีขน เพือตอบแทนคงเกงที่ชวยเหลือสมาชิก
                                                            ึ้ ่
ในกลุมใหไดรบการพัฒนา
                  ั
         6. เพื่อใหบรรยากาศสนุกสนานสําหรับเด็กเรียนออนอาจใชเพลงประกอบ เชน
                                       เพลงสูตรคูณ ทํานอง เพลง ดา ดา ดา
                                                                      คํารอง สมวงษ แปลงประสพโชค
                     คูณคูณคูณ       คูณคูณคูณ      บวกซ้ํา ๆ หมายถึงการคูณ
                     จะคูณไดเร็ว ตองทองสูตรคูณ
                             สอง หนึ่ง สอง                    สอง สอง สี่
                             สอง สาม หก                       สอง สี่ แปด
                             สอง หา สิบ                      สอง หก สิบสอง
                             สอง เจ็ด สิบสี่                  สอง แปด สิบหก
                                                                              สาขาคณิตศาสตรประถมศึกษา
                                                            สถาบันสงเสริมการสอนวิทยาศาสตรและเทคโนโลยี
52

               สอง เกา สิบแปด                  สอง สิบ ยี่สิบ
               สอง สิบเอ็ด เปน ยี่สิบสอง       สอง สิบสอง เปนยี่สิบสี่
หมายเหตุ ใหเปลี่ยนเปนแมอื่นไปเรื่อย ๆ

                              เพลงการหาร                  ทํานอง เพลงชาง
                                                          คํารอง สมวงษ แปลงประสพโชค
                                                                   และทวีรัตน เกษโร
                หาร หาร หาร              หนูรูการหารหรือไม
       ตัวหารลบออกเรื่อยไป               จนหมดตัวตั้งที่ใหไว
       จนหมดตัวตั้งที่ใหไว             จนหมดตัวตั้งที่ใหไว
                หาร หาร หาร              หารนั้นไมยากเทาไหร
       สวนกลับของคูณนั่นไง              เชน 2 คูณ 5 เปน 10 ไซร
       เชน 2 คูณ 5 เปน 10 ไซร         2 ไปหาร 10 ได 5

                              เพลงการคูณ                ทํานอง เพลงวิหกเหิรลม
                                                        คํารอง ปรีชา เนาวเย็นผล
       ลําดวนนั่งขายนอยหนา อยามัวชารีบมาจอง
       กองละ 3 ผล รสดีนาลอง ทองดีนั้นเฝาตรึกตรอง
       5 กองจะไดกผลี่

                        เพลงความหมายการคูณ          ทํานอง เพลงยวนยาเหล
                                                    คํารอง สมวงษ แปลงประสพโชค
       6 × 5 6 × 5 ขอบอกคุณวาเอา 5 บวกกัน 6 ตัว
       แต 5 × 6 นันเอา 6 หาตัว บวกกันใหถวนทั่วเอา 6 หาตัวบวกกันเอย
                   ้                       

                         เพลงความหมายการคูณ             ทํานอง –
                                                        คํารอง นัดดา หิรญรัศมี
                                                                         ั
       6 +6 + 6 + 6 บวกแลวได 24
       6 รวมกัน 4 ที 4 ครั้ง คือ 4 × 6

                                                                     สาขาคณิตศาสตรประถมศึกษา
                                                   สถาบันสงเสริมการสอนวิทยาศาสตรและเทคโนโลยี
53

                     ตัวอยางเกมที่ใชประกอบการซอมเสริมการคูณการหาร

เกมตอภาพการคูณการหาร
จํานวนผูเลน เลนคนเดียว หรือเปนกลุม 2 - 4 คน
อุปกรณการเลน
         1. ภาพสวยงามติดบนกระดาษแข็ง ตัดเปนชินสวนดานหลังเขียนปญหาการคูณการหาร
                                                 ้
         2. ถาดสําหรับตอภาพ เขียนคําตอบของปญหา
ตัวอยาง

                                                ถาดวาง
   ดานหลัง 36 ÷ 4                       9          6          49            7×7

                  7×8                  56           7          8            72 ÷ 9
                                       54          72         63
                  9×6                                                        7×9

                                    36 ÷ 6 35 ÷ 5             8×9


(อาจใชภาพตัดตอสําเร็จรูปที่มีจําหนายในทองตลาดมาดัดแปลงก็ได)

วิธีเลน
           ผูเลนหาคําตอบของโจทยแลววางตอลงในถาด ถาวางไดถกตองจะไดภาพที่สวยงาม
                                                              ู
           ถาตองการสนุก ควรมีการแขงขันเปนทีม ทีมใดตอภาพไดเสร็จกอนเปนทีมชนะ




                                                                             สาขาคณิตศาสตรประถมศึกษา
                                                           สถาบันสงเสริมการสอนวิทยาศาสตรและเทคโนโลยี
54

เกมเปดฝาหาผลลัพธ
จํานวนผูเลน 2 - 4 คน
อุปกรณการเลน ฝาขวดพลาสติก เขียนปญหา คูณ หารไวดานบน และเขียนเฉลยไวดานลาง
                  พรอมทั้งเขียน ไว จํานวนตาง ๆ กัน ขอยากจะมีหลายดาว ตัวอยางเชน



            90 × 7                  6300              1250÷ 2                      625
             ดานบน                 ดานลาง
วิธีเลน คว่ําตัวเลนไว ผูเ ลนแตละคนคิดคํานวณหาผลคูณหรือผลหารจากโจทยที่อยูบนตัวเลนไวในใจ
จากนั้นตกลงกันวาใครจะเปนผูเริ่มเกมกอน ผูเลนผลัดกันหยิบตัวเลน 1 ตัว พรอมกับบอกผลลัพธดัง
ๆ แลวหงายตัวเลนดูเฉลย ถาตอบถูกจะไดตัวเลนไปเปนของตน ถาตอบผิดใหคว่ําไวที่เดิม เมื่อจบการ
เลนใหนับ ใครได มากเปนฝายชนะ

เกมจับคูถามตอบ
จํานวนผูเลน 2 คน
อุปกรณการเลน รูปสัตวหรือตัวการตูน ใสโจทยคณ หารไวดานหนา ใสเฉลยไวดานหลัง
                                               ู
                 เจาะรูทะลุโจทย และเฉลยใหตรงกัน

                                         วิธีเลน ผูเลนหันหนาเขาหากัน คนแรก หยิบบัตร
                                         ขึ้นมาดูดานหนา อีกคนดูดานหลัง คนแรกจะดู
                                         ปญหาแลวบอกคําตอบออกมาดัง ๆ พรอมทั้งใช
                                         ดินสอจิ้มไปทีรูตรงปญหาขอนั้นผูเ ลนที่อยู
                                                         ่
                                         ดานหลังจะดูปลายดินสอทีโผลออกมาดานหลัง
                                                                     ่
                                         ซึ่งจะตรงเฉลยของขอนั้น แลวบอกวาถูกหรือผิด
                                         ผลัดกันถามตอบคนละ 10 ครั้ง




                                                                             สาขาคณิตศาสตรประถมศึกษา
                                                           สถาบันสงเสริมการสอนวิทยาศาสตรและเทคโนโลยี
55

เกมไชโยการคูณ การหาร
จํานวนผูเ ลน 2 - 4 คน
อุปกรณการเลน
       1. เบี้ย 30 ตัว
       2. ฝาขวดซึ่งมีโจทยคูณ หาร เขียนไวดานบน และเขียนเฉลยไวดานลาง
       ตัวอยาง

                     6×8                  48

       3. แผนวางเบีย ดังนี้
                    ้

            เกมไชโยคูณหาร 1                        เกมไชโยคูณหาร 2
              3 4 5               6                  4 5 7                  8
              6 7 8               9                  9 10 11                12
             10 11 12            13                 12 24 42                48
             20 36 81           132                 72 80 110              120


            เกมไชโย คูณ หาร     3                  เกมไชโย คูณ หาร         4
              4 6 7               8                  3 5 8                  10
              9 10 11            12                 10 11 11                12
             14 18 21            36                 18 20 36                40
             45 70 77           108                 44 48 64                66

วิธีเลน แจกแผนเลนใหผูเลนคนละแผน ผลัดกันหยิบตัวเลนที่มโจทยคูณหารมา 1 ตัว
                                                              ี
         แลวบอกผลลัพธ ถาบอกถูกจะไดวางตัวนับบนแผนเลนของตนใหตรงคําตอบในโจทย
         ใครวางเบี้ยได 4 ตัว เปนแถวเดียวในแนวนอน แนวดิง หรือแนวทแยงเปนผูชนะ
                                                            ่


                                                                         สาขาคณิตศาสตรประถมศึกษา
                                                       สถาบันสงเสริมการสอนวิทยาศาสตรและเทคโนโลยี
56

เกมระบายสี
จํานวนผูเลน คนเดียวหรือเปนกลุม
อุปกรณการเลน โจทยการคูณ การหาร เขียนลงในภาพที่ถูกแบงเปนสวน ๆ
วิธีเลน
หาผลคูณแลวระบายสีตามคําสั่ง ถาทําถูกจะไดภาพที่มความหมาย
                                                  ี

                                     เกมภาพอะไรเอย




วิธีเลน คํานวณคําตอบ และระบายสีบริเวณที่มีคําตอบ 100 จะพบภาพที่ซอนไว




                                                                         สาขาคณิตศาสตรประถมศึกษา
                                                       สถาบันสงเสริมการสอนวิทยาศาสตรและเทคโนโลยี
57

                                      เกมภาพอะไรเอย




วิธีเลน คํานวณคําตอบ และระบายสีบริเวณที่มีคําตอบระหวาง 28 - 56 จะพบภาพที่ซอนไว

                                      เกมภาพอะไรเอย




วิธีเลน คํานวณคําตอบ และระบายสีบริเวณที่มีคําตอบ 7 จะพบภาพที่ซอนไว

                                                                          สาขาคณิตศาสตรประถมศึกษา
                                                        สถาบันสงเสริมการสอนวิทยาศาสตรและเทคโนโลยี
58

เกมหารสนุก
จํานวนผูเลน 2 - 4 คน
อุปกรณการเลน 1. แผนเดินเบีย ดังรูป
                                 ้
                 2. เบี้ย 2 - 4 อัน สีตางกัน
         81       26       32         30        23       49   48        37
         56                                9                            58
         44
                                      5          6                      45
         65
                                  8                  7                  35
                                      7
         47                                9 8                          43
         60       53       41         55        42       46   31        48
วิธีเลน 1. วางเบี้ยทีจดเริ่มตนคือชองเลข 60
                      ุ่
         2. หมุนลูกศร ถาไปหยุดทีชี้เลขใด ใหนาไปหารเลขทีวางเบี้ย เหลือเศษเทาไร ให
                                      ่             ํ             ่
            เดินไปเทานั้นชอง เชน เบี้ยวางที่ 60 ลูกศรชี้เลข 8 ใหหา 60 ÷ 8 เหลือเศษ 4 จะได
            เดินไป 4 ชอง ไปอยูที่เลข 56
         3. ใครเดินไปถึงจุดเริ่มตนกอนเปนผูชนะ
เกมคูณสนุก
จํานวนผูเลน 2 - 4 คน
อุปกรณการเลน 1. แผนวางเบียดังรูป
                               ้
                 2. เบี้ย 2 สี สีละ 10 อัน
          36 42 48 54 66 72                                                  6
          42 49 56 63 77 84                                        12             7
          48 56 64 72 88 96                                        11             8
          54 63 72 81 99 108                                                 9
                                                                             6
          66 77 88 99 121 132                                       12            7
          72 84 96 108 132 144
                                                                    11            8
                                                                             9
  วิธีเลน
            ผูเลนคนแรกหมุนลูกศร 2 อัน ชี้เลขใดใหนํามาคูณกันแลววางเบี้ยทีผลคูณในชองใครวาง
                                                                            ่
  เบี้ยได 3 ตัว เปนแถวเดียวกันในแนวดิ่ง แนวนอน หรือแนวทแยงเปนผูชนะสาขาคณิตศาสตรประถมศึกษา
                                                               สถาบันสงเสริมการสอนวิทยาศาสตรและเทคโนโลยี
59

เกมโดมิโนการคูณ
จํานวนผูเลน คนเดียว หรือเปนกลุม 2 - 4 คน
อุปกรณการเลน บัตรจํานวน 21 ใบ เขียนรูป ดังนี้
       ••                               ••                                ••
       ••        2 ×2                   ••        3 ×2                    ••          3 ×5
      2+2                              2+2                               2+2

       •••                              •••                                •••
       •••       3 ×2                   •••       3 ×5                     •••         3 ×3
     2+2+2                           2+2+2                              2+2+2

  •• •• ••                         •• •• ••                          •• •• ••
   • • •                            • • •                             • • •
  •• •• •• 3 ×5                    •• •• •• 3 ×3                     •• •• •• 2 ×4
    5+5+5                            5+5+5                             5+5+5

    • • •                           • • •                              • • •
    • • •        3 ×3               • • •         2 ×4                 • • •           3 ×4
    • • •                           • • •                              • • •
     3+3+3                           3+3+3                              3+3+3

    •• ••                           •• ••                              •• ••
    •• ••        2 ×4               •• ••         3 ×4                 •• ••           2 ×5
      4+4                              4+4                                4+4

  •• •• ••                        •• •• ••                           •• •• ••
  •• •• •• 3 ×4                   •• •• •• 2 ×5                      •• •• •• 2 ×2
   4+4+4                           4+4+4                              4+4+4

    •• ••                           •• ••                              •• ••
    • •          2 ×5               • •           2 ×2                 • •
    •• ••                           •• ••                              •• ••            3 ×2
     5+5                             5+5                                5+5

                                                                           สาขาคณิตศาสตรประถมศึกษา
                                                         สถาบันสงเสริมการสอนวิทยาศาสตรและเทคโนโลยี
60

วิธีเลน
        ผูเลนแบงบัตรคนละเทา ๆ กัน ถามีเศษใหหงายเปนตัวเริมตน ผูเลนผลัดกันนําบัตรมาตอ
                                                               ่
ปลายทีแสดงความหมายการคูณ ใครหมดกอนหรือเหลือนอยที่สุดเปนผูชนะ
      ่

เกมตอบัตรการหาร
อุปกรณการเลน บัตรรูปสามเหลี่ยมเขียนปญหาการหารดังนี้
จํานวนผูเลน คนเดียว หรือเปนกลุม 2 - 4 คน




วิธีเลน
          แบงบัตรคนละเทา ๆ กัน ถาเหลือเศษใหนํามาวางเปนตัวเริ่มตน ผูเลนผลัดกันตอบัตร โดย
ดานที่ชิดกันตองมีผลลัพธเทากัน ใครวางไดหมดกอนเปนผูชนะ




                                                                               สาขาคณิตศาสตรประถมศึกษา
                                                             สถาบันสงเสริมการสอนวิทยาศาสตรและเทคโนโลยี
61

                 แบบทดสอบทักษะการคูณและการหาร

จงเติมคําตอบ (ทดในกระดาษขอสอบได)

1. 6 × 7 = ……………         2. 6 × 7 = ……………        3. 6 × 7 = ……………

4. 24 ÷ 7 = ……………        5. 35 ÷ 5 = ……………       6. 63 ÷ 9 = ……………

7. 15 × 5 = ……………        8. 45 × 2 = ……………       9. 25 × 4 = ……………

10. 75 ÷ 5 = ……………       11. 84 ÷ 4 = …………… 12. 96 ÷ 8 = ……………

13. 126 × 7 = …………… 14. 234 × 8 = …………… 15. 567 × 3 = ……………

16. 360 ÷ 3 = …………… 17. 8,000 ÷ 5 = …………         18. 3,800 ÷ 2 = …………..

19. 25 × 65 = …………… 20. 18 × 37 = …………… 21. 43 × 76 = ……………

22. 600 ÷ 12 = …………      23. 9,000 ÷ 25 = ………… 24. 9,876 ÷ 4 = …………..

25. 370 × 100 = …………… 26. 470 × 100 = …………… 27. 90 × 540 = ……………

28. 17,000 ÷ 100 = ………   29. 13,200 ÷ 1,100 = ……… 30. 930 ÷ 186 = …………..
62

                           สอน Inquiry อยางไร ในคณิตศาสตร

ในการแกโจทยปญหา โดยวิธี Inquiry มีขั้นตอนดังนี้
      1. อานโจทยปญหา
      2. ปญหาใหหาอะไร
      3. จะหาคําตอบปญหาไดตองทราบอะไรบาง
      4. โจทยกําหนดสิ่งที่จะตองทราบตามขอ 3 มาครบหรือไม
      5. ถาคําตอบในขอ 4 คือ "ไม" มีเบาะแสใหหาสิ่งที่ขาดไปหรือไม
      6. ถาคําตอบในขอ 5 คือ "มี" ใหลงมือหาสิ่งที่ขาด จากนันนําไปใชหาคําตอบปญหา
                                                             ้
      7. ถาคําตอบในขอ 4 คือ มีครบ ลงมือหาสิ่งที่ปญหาตองการไดทนทีั
          ขั้นตอนขางตนแสดงดวยแผนภูมิ ดังนี้

       1.      อานโจทย

       2.      ตองการหาอะไร

       3.      ตองทราบอะไรบาง
                                                                                                ไมมี
       4.      โจทยกําหนดมาครบหรือไม          ไมครบ          5.      มีเบาะแสหรือไม

                ครบ                                                              มี

       7.      ลงมือแกปญหา                                      6.     หาสิ่งที่ตองการ

                ตอบ



       ตอไปนี้แสดงตัวอยางการแกโจทยปญหาตาง ๆ ตามขั้นตอนทั้ง 7 ขางตน
                                       


                                                                           สาขาคณิตศาสตรประถมศึกษา
                                                         สถาบันสงเสริมการสอนวิทยาศาสตรและเทคโนโลยี
63

ตัวอยางที่ 1
1. คุณพอขับรถไปสุพรรณบุรี ซึ่งอยูหางกรุงเทพฯ 152 กิโลเมตร คุณพอจะตองเสียคาน้ํามันรถ
   เทาใด ถาน้ํามันที่คุณพอใชราคาลิตรละ 9.03 บาท และคุณพอเคยบันทึกไววารถของคุณพอใช
                                                                               
   น้ํามัน 1 ลิตร วิ่งไดทาง 9.2 กิโลเมตร
2. คาน้ํามันรถจากกรุงเพทฯ ถึงสุพรรณบุรี
3. ก. ราคาน้ํามันลิตรละเทาไร
   ข. จํานวนน้ํามันที่ใช
4. ทราบราคาน้ํามันลิตรละ 25.50 บาท ยังไมทราบวาใชน้ํามันกี่ลิตร
5. หาจํานวนน้ํามันไดจากขอกําหนดที่วาน้ํามัน 1 ลิตร รถวิ่งได 9.2 กิโลเมตร และรถตองวิ่งเปน
   ระยะทาง 152 กิโลเมตร
6. จํานวนน้ํามันที่ใช 152 ลิตร
                          9.2
7. คาน้ํามันรถ 152 ×25.50 = 421.30 บาท
                  9.2


ตัวอยางที่ 2
1. ซื้อสินคาในราคาชิ้นละ 200 บาท เสียคาสงชิ้นละ 15 บาท ถาตองการกําไร 20% ตองตั้งราคาขาย
   กี่บาท
2. ราคาขายสินคา
3. ทุนและกําไร
4. ทราบทุน 200 + 15 บาท ไมทราบกําไร
5. บอกวาลงทุน 100 บาท ตองการกําไร 20 บาท ทําใหหากําไรได เพราะทราบวาลงทุน 215 บาท
6. กําไร 215 × 20 บาท
              100

7. ราคาขาย      =     215 + 215 × 20
                              100                  (= 215 + 43 หรือ)

                =     215 ×120
                        100
                =     258
64

ตัวอยางที่ 3
1. ถารานคาติดราคาขายเสื้อยืดตัวละ 510 บาท จะขาดทุน 15% ถาตองการกําไรอยางนอย 12%
   จะตองติดราคาไวอยางนอยเทาไร
2. ราคาเสื้อที่จะปดไวขายใหไดกําไรอยางนอย 12%
3. ทุนและกําไร
4. ไมทราบทั้งทุนและกําไร
5. ก. บอกราคาขายและอัตราที่ขาดทุน หาทุนได
   ข. เมื่อไดทุน และบอกอัตรากําไรตอรอยของทุน หากําไรได
6. ลงมือหาทุน
                 ทุน 510 ×100 = 600 บาท
                       85
                        600
                 กําไร 100 ×12 = 72 บาท

7. ปดราคาอยางนอย 600 + 72 = 672 บาท

ตัวอยางที่ 4
1.   จงหาจํานวนเต็มเรียงติดกัน 3 จํานวน ทีผลบวกของจํานวนทั้งสามคือ 43
                                          ่
2.   จํานวนเต็มเรียงติดกัน 3 จํานวน
3.   ทราบจํานวนเต็มจํานวนใดจํานวนหนึ่งจะหาอีกสองจํานวนที่เหลือได
4.   โจทยกําหนดสมบัติของจํานวนเต็มทั้งสามมาใหวา
     • เปนจํานวนเต็มเรียงติดกัน

     • รวมกันได 42



วิธีที่ 1 ถาใช 3 ลบออกจาก 42 แลวหารผลลบดวย 3 จะไดจํานวนเต็ม จํานวนทีนอยที่สุด
                                                                         ่
                   4 – 3 = 39 ; 39 ÷ 3 = 13
                   สามจํานวนทีตองการคือ 13, 13 + 1, 13 + 2
                              ่
                   ตอบ 13, 14, 15

วิธีที่ 2 ถาสมมุติตัวแปรแทนจํานวนเต็มตัวใดตัวหนึ่งจะเขียนจํานวนเต็มอีกสองจํานวนได
             และสามารถสรางสมการไดจากการนําจํานวนทั้งสามมารวมกัน
                                                                           สาขาคณิตศาสตรประถมศึกษา
                                                         สถาบันสงเสริมการสอนวิทยาศาสตรและเทคโนโลยี
65

         •     สมมุตจานวนเต็มตัวที่นอยทีสุดคือ x จะไดวาอีกสองจํานวนคือ x + 1 และ x + 2
                       ิํ                 ่
             ดังนั้นจะไดวา
                 x + (x + 1) + (x + 2) = 42
         •     สมมุตจานวนเต็มตัวที่อยูตรงกลางคือ x จะไดวาอีกสองจํานวน คือ x – 1 และ
                       ิํ
             x + 1 ดังนั้นจะไดวา
                    (x – 1) + x + (x + 1) = 42
         •     สมมุตจานวนเต็มตัวที่มากทีสุดคือ x จะไดวาอีกสองจํานวน คือ x – 1 และ
                       ิํ                  ่
             x – 2 ดังนั้นจะไดวาอีกสองจํานวนคือ x – 1 และ x – 2 ดังนั้นจะไดวา
                    (x – 2) + (x – 1) + x = 42

        7. จาก 4m แกสมการจะไดคําตอบของสมการคือ 13, 14 และ 15 ตามลําดับ
           (ทํา 7.1 ถึง 7.3 ขอเดียวก็พอ ที่แสงดใหดูเพื่อกระตุนใหเห็นวาคิดไดหลายแบบ
                                                               
            ในหลักการเดียวกัน) จากคําตอบของสมการในขอ 4 ขอใดขอหนึ่ง
             จะไดวาจํานวนเต็มที่ตองการคือ 13, 14 และ 15

ตัวอยางที่ 5
1. จงหาจํานวนเต็มระหวาง 30 ถึง 60 เมื่อหารจํานวนเต็มนั้นดวยผลบวกของเลขโดด ที่ใชเขียน
     จํานวนนั้นแลวไดผลลัพธ 4 เหลือเศษ 3
2. หาจํานวนเต็มที่มากกวา 30 แตนอยกวา 60 ที่เมื่อหารดวยผลบวกของเลขโดดทีใชเขียนจํานวน
                                                                                 ่
     นั้นแลวไดผลลัพธ 4 เหลือเศษ 3
3. สมบัติของจํานวนทีจะหา ่
4. โจทยกําหนด สมบัติของจํานวนเต็มที่ตองการหาวา
     • มากกวา 30 แตนอยกวา 60
                           
     • หารดวยผลบวกของเลขโดดในแตละหลักแลวไดผลลัพธ 4 เศษ 3 จํานวนที่ตองการหา

     จะตองสอดคลองเงื่อนไขดังนี้
          จํานวนที่ตองการ = (4 × ผลบวกของเลขโดดในแตละหลัก) + 3
วิธีที่ 1 7. ใชสูตรคูณแม 4 หาจํานวนทีอาจเปนผลบวกของเลขโดดในแตละหลักจะพบวา
                                         ่
              จํานวนดังกลาว คือจํานวนเต็มระหวาง 8 ถึง 14 ซึ่งมีเพียงเจ็ดจํานวน ฉะนั้นเมื่อหา
              ผลคูณระหวาง 4 กับ ทั้งเจ็ดจํานวนดังกลาวนํามาบวกดวย 3 จะได จํานวนเต็ม
66

    ระหวาง 30 ถึง 60 เมื่อนําเลขโดดของจํานวนที่ไดมาบวกกัน ถาไดเทากับตัวที่คณ
                                                                                ู
    กับ 4 จํานวนนั้นจะเปนจํานวนที่ตองการ

•         4 × 8 = 32            32 + 3 = 35               3+5 = 8

                                      เทากัน
                            35 เปนจํานวนที่ตองการ


•         4 × 9 = 36            36 + 3 = 39               3 + 9 = 12

                                   ไมเทากัน
                            43 ไมใชจํานวนที่ตองการ


•         4 × 10 = 40           40 + 3 = 43               4+3 = 7

                                      ไมเทากัน
                            43 ไมใชจํานวนที่ตองการ


•         4 × 11 = 44           44 + 3 = 47               4 + 7 = 11

                                      เทากัน
                            47 คือจํานวนที่ตองการ


•         4 × 12 = 48            48 + 3 = 51              5+1 = 6

                                   ไมเทากัน
                            51 ไมใชจํานวนที่ตองการ


•          4 × 13 = 52          52 + 3 = 55               5 + 5 = 10

                                      เทากัน                        สาขาคณิตศาสตรประถมศึกษา
                            35 เปนจํานวนที่ตองการสถาบันสงเสริมการสอนวิทยาศาสตรและเทคโนโลยี
67

        •            4 × 14 = 56          56 + 3 = 59            5 + 9 = 14

                                              เทากัน
                                      59 คือจํานวนที่ตองการ
                ตอบ จํานวนระหวาง 30 ถึง 60 ที่หารดวยผลบวกของเลขโดดในแตละหลักได 4
                   เศษ 3 คือ 35, 47 และ 59

วิธีที่ 2     ให x และ y แทนเลขโดดในหลักสิบและหลักหนวยของจํานวนที่ตองการจะไดสมการ
                                                                          
               จาก สมการดังกลาว x มีคาไดเพียงสามจํานวนคือ 3, 4 และ 5 ฉะนั้น เมื่อแทนคา x
               จะหาคา y ได
               สมการที่ไดคือ
                   10x + y = 4(x + y) + 3
               หรือ 6x –3y = 3
                          y = 2x – 1
                   7.1 แทนคา x ดวย 3 จะได y = 5
                   7.2 แทนคา x ดวย 4 จะได y = 7
                   7.3 แทนคา x ดวย 5 จะได y = 9

                ตอบ จํานวนระหวาง 30 ถึง 60 ที่หารดวยผลบวกของเลขโดดในแตละหลักแลวได
                     ผลลัพธ 4 เศษ 3 คือ 35, 47 และ 59



                  ประสาท สอานวงศ ผูเชี่ยวชาญเฉพาะดานพัฒนาหลักสูตร กรมวิชาการ
            กระทรวงศึกษาธิการ ผูเขียน

เอกสารประกอบการประชุมปฏิบัติการการอบรมครูวิชาคณิตศาสตร์ ระดับประถมศึกษา

  • 1.
    เอกสารประกอบการประชุมปฏิบัติการการอบรมครู วิชาคณิตศาสตร ระดับประถมศึกษา การแกโจทยปญหาและบทประยุกต จัดทําโดยสาขาคณิตศาสตรประถมศึกษา สถาบันสงเสริมการสอนวิทยาศาสตรและเทคโนโลยี
  • 2.
    คําชี้แจง เอกสารเรื่อง การแกโจทยปญหาและบทประยุกต ยกรางโดย  ผศ.ดร.สมวงษ แปลงประสพโชค อาจารยสถาบันราชภัฏพระนคร สําหรับใชประกอบ การประชุมปฏิบัติการการอบรมครูในโรงเรียนสังกัดกองบัญชาการตํารวจตระเวนชายแดน วิชาคณิตศาสตร ระดับประถมศึกษา ปงบประมาณ 2543 ซึ่งจัดโดยสถาบันสงเสริม การสอนวิทยาศาสตรและเทคโนโลยี ตั้งแตวันที่ 13 – 15 กันยายน 2543 ณ โรงแรม รอยัล เบญจา กรุงเทพฯ สาขาคณิตศาสตรประถมศึกษา หวังวาเอกสารนี้จะเปนประโยชนตอ ผูเขารับการอบรมและผูที่สนใจ สาขาคณิตศาสตรประถมศึกษาขอขอบคุณ ผศ.ดร.สมวงษ แปลงประสพโชค และผูที่มีสวนเกียวของในการจัดทําเอกสาร ่ หากพบขอบกพรองประการใดโปรดแจงใหทราบ เพื่อประโยชนในการปรับปรุงตอไป สาขาคณิตศาสตรประถมศึกษา สถาบันสงเสริมการสอนวิทยาศาสตรและเทคโนโลยี
  • 3.
    สารบัญ หนา โจทยปญหาคณิตศาสตร  1 การสอนโจทยปญหาคณิตศาสตร ชั้น ป.3 – 4  3 การสอนโจทยปญหารอยละ 12 พื้นฐานการแกโจทยปญหารอยละ  14 โครงสรางความรูพื้นฐาน 1 (การแกโจทยปญหารอยละรูปแบบ 1 และ 4) 17 โครงสรางความรูพื้นฐาน 2 (การแกโจทยปญหารอยละรูปแบบ 2 และ 5) 18 โครงสรางความรูพื้นฐาน 3 (การแกโจทยปญหารอยละรูปแบบ 3 และ 6) 19 โครงสรางความรูพื้นฐาน 4 (พื้นฐานการแกโจทยปญหารอยละกับการซื้อขาย) 20 บัตรงานเสริมความรูพื้นฐาน (การแกโจทยปญหารอยละ) 21 แบบฝกเสริมการคูณการหารและโจทยปญหาการซื้อขาย 32 แบบทดสอบวัดความรูพื้นฐานเรื่องโจทยปญหารอยละ ชั้นประถมศึกษาปที่ 5 ชุดที่ 1 – 4  36 แบบทดสอบวัดทักษะการคูณและการหาร (พื้นฐานรอยละ) 40 แบบทดสอบวัดความสามารถในการหาคําตอบจากโจทยปญหารอยละ ชั้นประถมศึกษาปที่ 5 (ฉบับที่ 1 – 2) 41 รูปแบบโจทยปญหาการบวก ลบ คูณ และหาร 44 การซอมเสริมทักษะการคูณการหาร 49 Inquiry อยางไรในคณิตศาสตร ? 62
  • 4.
    1 โจทยปญหาคณิตศาสตร ผศ.ดร. สมวงษ แปลงประสพโชค สถาบันราชภัฎพระนคร โจทยปญหาคณิตศาสตร หมายถึง โจทยปญหาหรือเรืองราว หรือโจทยเชิงสนทนาซึ่งบรรยายดวยถอยคําและตัวเลข ่ มีคําถามที่ตองการคําตอบในเชิงปริมาณ การแกโจทยปญหานับวาเปนเรื่องยากที่สดตอการเรียนการสอนความยากดังกลาว มีสาเหตุ  ุ มาจากหลายองคประกอบเชน 1. ความคิดรวบยอดเกียวกับ การบวก ลบ คูณ หาร ไมดี ่ พฤติกรรมบงชี้ : ไมสามารถสรางประโยคสัญลักษณได หรือ สรางผิด เมื่ออานโจทยจบ ไมทราบวาจะใชวิธี บวก หรือ ลบ หรือ คูณ หรือหาร 2. ความสามารถในการอานไมดี พฤติกรรมบงชี้ : อานชา เวลาอานจะมัวสะกดคํา ผันคํา เมื่ออานจบไมทราบวาทีอานมา ่ นั้นเปนเรื่องเกียวกับอะไร ่ 3. ความสามารถในการวิเคราะหโจทยปญหาไมดี  พฤติกรรมบงชี้ : บอกไมไดวาโจทยถามอะไร โจทยใหอะไรบาง จะหาสิ่งที่โจทย ตองการไดอยางไร 4. ทักษะการคิดคํานวณไมดี พฤติกรรมบงชี้ : คํานวณผิดพลาดอยูเสมอ 5. จําคําศัพททางคณิตศาสตรไมได เชน บทนิยามสูตร สูตร กฎ หนวยการวัด การชั่ง การตวง และเวลา ทักษะที่จาเปนในการแกโจทยปญหา ํ ดร. สุนย เหมะประสิทธิ์ ไดศึกษาการแกโจทยปญหา และไดสรุปวาทักษะการแกโจทยมี ี องคประกอบตอไปนี้ 1. ทักษะในการอานจับใจความ 2. ทักษะในการคํานวณ + - × ÷ 3. ทักษะในการวิเคราะหปญหา จําแนกไดวา โจทยถามอะไร และ กําหนดอะไรมาให 4. ความคิดรวบยอดเกี่ยวกับ บวก ลบ คูณ หาร (และสิ่งเกียวของอื่น ๆ) ่ 5. ทักษะในการแกปญหาโจทยปญหา คือ สามารถบูรณาการทักษะ 1, 2, 3, 4 มาใช แกปญหา สาขาคณิตศาสตรประถมศึกษา สถาบันสงเสริมการสอนวิทยาศาสตรและเทคโนโลยี
  • 5.
    2 หลักการวิเคราะหโจทยปญหา อานโจทย โจทยตองการอะไร โจทยกําหนดอะไรมาใหบาง จะหาสิ่งที่โจทย เลือกสิ่งที่ ตองการไดอยางไร โจทยให ขอมูลที่จําเปน ตัวอยาง ลงทุนซื้อของมา 200 บาท ปดราคาไว 250 บาท เมื่อขายจริงลดให ผูซ้อ 30 บาท ื จะไดกาไรกี่บาท ํ สิ่งที่โจทยถาม โจทยกําหนด กําไรกี่บาท ทุน 200 บาท ปดราคา 250 บาท ลด 30 บาท กําไร = ราคาขาย – ทุน ทุน 200 ราคาขาย = 250 – 30 ตัวอยาง แมคาซื้อสมมา 20 กิโลกรัม ราคากิโลกรัมละ 20 บาท ซื้อเงาะมา 30 กิโลกรัม ราคากิโลกรัมละ 25 บาท แมคามีเงาะและสมกี่กิโลกรัม สิ่งที่โจทยถาม สิ่งที่โจทยให น้ําหนักของเงาะ น้ําหนักของเงาะ 30 กก. และสม น้ําหนักของสม 20 กก. ราคาเงาะ กก. ละ 25 บาท หาคําตอบจาก ราคาสม กก. ละ 20 บาท น้ําหนักของ เงาะ + สม คัดเลือกขอมูล สาขาคณิตศาสตรประถมศึกษา สถาบันสงเสริมการสอนวิทยาศาสตรและเทคโนโลยี
  • 6.
    3 การสอนโจทยปญหาคณิตศาสตร ชั้น ป.3 – 4 ผศ.ดร.สมวงษ แปลงประสพโชค สถาบันราชภัฎพระนคร การเรียนการสอนคณิตศาสตรระดับชั้น ป.3 พบวาการแกโจทยปญหานับวาเปนเรื่องยากที่สดตอ ุ การเรียนการสอน ความยากดังกลาวมีสาเหตุมาจากหลายองคประกอบ การนําเสนอตอไปนี้จะคัดเลือก องคประกอบบางประการขึ้นมาพิจารณาถึงสาเหตุที่นักเรียนชั้น ป.3 – 4 แกโจทยปญหาไมได  1. ความคิดรวบยอดเกียวกับ การบวก ลบ คูณ หาร ไมดี ่ พฤติกรรมบงชี้ : ไมสามารถสรางประโยคสัญลักษณได หรือสรางผิด เมื่ออานโจทยจบ ไมทราบวาจะใชวธี บวก หรือลบ หรือ คูณ หรือหาร ิ 2. ความสามารถในการอานไมดี พฤติกรรมบงชี้ : อานชา เวลาอานจะมัวสะกดคํา ผันคํา เมื่ออานจบ ไมทราบวาที่อาน มานั้นเปนเรื่องเกี่ยวกับอะไร 3. ความสามารถในการวิเคราะหโจทยปญหาไมดี พฤติกรรมบงชี้ : บอกไมไดวาโจทยถามอะไร โจทยใหอะไรมาบาง จะหาสิ่งที่ตองการไดอยางไร 4. ทักษะการคิดคํานวณไมดี พฤติกรรมบงชี้ : คํานวณผิดพลาดอยูเสมอ 5. จําคําศัพททางคณิตศาสตรไมได เชน บทนิยาม สูตร กฎ หนวยการวัด การชั่ง การตวง และเวลา ตอไปนี้จะเสนอแนวทางแกปญหาดังกลาว ซึ่งจะเปนเพียงหนึ่งในหลายวิธี 1. การทบทวนความคิดรวบยอด เกี่ยวกับการบวก ลบ คูณ หาร แมวานักเรียนจะผานการเรียน เรื่องการบวก ลบ คูณ หารมาแลวก็ตาม อาจจะยังไมเขาใจอยางแทจริง หรืออาจลืม เมื่อพบโจทย ปญหาจะตองตัดสินใจวาจะใชวิธีใดอาจเกิดการสับสน ครูควรทบทวนความคิดรวบยอดดังกลาว แนวทางหนึงของการทบทวนอาจทําดังนี้ ่ ขั้นที่ 1 ใชวธีถามตอบโดยใชสื่อรูปภาพ ิ 1. 2+3 = 2 รวมกับ 3 เปนเทาใด มี 2 เพิ่มอีก 3 เปนเทาใด สาขาคณิตศาสตรประถมศึกษา สถาบันสงเสริมการสอนวิทยาศาสตรและเทคโนโลยี
  • 7.
    4 2. 2+ = 5 2 รวมกับเทาใดจึงจะเปน 5 มี 2 เพิ่มอีกเทาใดจึงจะเปน 5 3. +3 = 5 จํานวนอะไร เมื่อรวมกับ 3 แลวได 5 เดิมมีเทาใด เมื่อเพิ่มอีก 3 แลวได 5 4. 5–2 = มี 5 เอาออก 2 เหลือเทาใด 5. 5- = 3 มี 5 เอาออกเทาใดจะเหลือ 3 6. -2 = 3 เดิมมีเทาใด ถาเอาออก 2 แลว จะเหลือ 3 7. 5–3 = 5 มากกวา 3 อยูเทาใด 3 นอยกวา 5 อยูเทาใด 8. 3+2 = จํานวนอะไรมากกวา 3 อยู 2 3 นอยกวาจํานวนอะไรอยู 2 9. 5–2 = จํานวนอะไรนอยกวา 5 อยู 2 5 มากกวาจํานวนใดอยู 2 สาขาคณิตศาสตรประถมศึกษา สถาบันสงเสริมการสอนวิทยาศาสตรและเทคโนโลยี
  • 8.
    5 ขอสังเกต โจทยขอ 1 – 3 เปนโจทยแบบเพิ่มเขา หรือ สวนรวม สวนยอย โจทยขอ 4 – 6 เปนโจทยแบบเอาออก หักออก โจทยขอ 7 – 9 เปนโจทยเปรียบเทียบจํานวนสองจํานวน 10. 3 ครั้งของ 2 เปนเทาใด 3 เทาของ 2 เปนเทาใด 2 สามครั้งรวมกันเปนเทาใด 3 × 2 = 11 …………………………………… ×2 = 6 กี่เทาของ 2 มีคาเปน 6 2 กี่ครั้งรวมกันได 6 2 รวมกันกี่จํานวนได 6 3× = 6 3 เทาของจํานวนใดมีคาเปน 6 จํานวนอะไรรวมกัน 3 จํานวน ได 6 3 ครั้งของจํานวนอะไร เทากับ 6 11. 6÷2 = 6 แบงกลุมละ 2 ไดกี่กลุม 6 เปนกี่เทาของ 2 2 รวมกันกี่ตัวจะได 6 สาขาคณิตศาสตรประถมศึกษา สถาบันสงเสริมการสอนวิทยาศาสตรและเทคโนโลยี
  • 9.
    6 6 ÷3 = 6 แบงเปน 3 กลุมเทา ๆ กันจะไดกลุมละเทาใด 6 เปน 3 เทาของจํานวนอะไร 6 เทากับจํานวนอะไรรวมกัน 3 จํานวน ÷3 =2 จํานวนอะไรเมื่อแบง 3 กลุมเทา ๆ กันและไดกลุมละ 2  จํานวนอะไรเมื่อแบงเปนกลุมละ 2 แลวได 3 กลุม  ขั้นที่ 2 ฝกแตงโจทยจากภาพ กิจกรรม แบงกลุม ๆ ละ 5 - 6 ครูใหนกเรียนดูภาพขางตนแลวใหแตงโจทยหลาย ๆ รูปแบบ ั ขั้นที่ 3 ฝกใชความคิดรวบยอดเกียวกับ การบวก ลบ คูณ หาร ่ โดยใหสรางประโยคสัญลักษณจากสิ่งทีโจทยกําหนดให ่ กิจกรรม ใหทาแบบฝกหัดโจทยปญหาที่มขอความสั้น ๆ ตอไปนี้เปนรายบุคคล ํ ี จงเขียนเปนประโยคสัญลักษณและหาคําตอบ 1. 27 รวมกับ 50 เปนเทาใด 2. 53 รวมกับจํานวนใดจึงจะมีคาเปน 100 3. จํานวนอะไรรวมกับ 65 แลวได 100 4. 100 ลบออก 25 จะเหลือเทาใด 5. 100 ลบออกเทาใดจะเหลือ 75 6. จํานวนอะไรเมื่อลบออก 35 แลวเหลือ 60 7. 57 มากกวา 30 อยูเทาใด 8. 24 นอยกวา 50 อยูเทาใด 9. จํานวนอะไรมากกวา 30 อยู 10 10. 20 นอยกวาจํานวนอะไรอยู 10 สาขาคณิตศาสตรประถมศึกษา สถาบันสงเสริมการสอนวิทยาศาสตรและเทคโนโลยี
  • 10.
    7 11. จํานวนอะไรนอยกวา 80 อยู 10 12. 30 มากกวาจํานวนอะไรอยู 10 13. 5 เทาของ 20 มีคาเทาใด 14. 500 เปนกี่เทาของ 20 15. 100 แบงเปน 20 จะไดกี่ครัง้ 16. 100 แบง 5 ครั้งเทา ๆ กัน จะไดครั้งละเทาใด 17. 100 แบงกี่ครังจะได 20 ้ 18. จํานวนอะไร เมื่อแบง 10 ครั้งเทา ๆ กันแลวได 5 วิธีการฝก - จับคูถามตอบ - ฝกเปนรายบุคคลโดยครูเปนผูควบคุม - ฝกจากเกมหรือของเลน 2. ฝกอาน และจินตนาการภาพจากโจทยปญหา  การอานมีผลมาจากการฝกฝนดานภาษา ถานักเรียนอานจบประโยค แลวสามารถเลาไดวา มีอะไร ที่ไหน อยางไร แสดงวานักเรียนไมบกพรองในการอาน ถาอานออกเสียงถูก แตไมอาจ เลาไดแสดงวามีความบกพรองในการอานจะตองแกไข ควรใหฝกอานโจทยปญหาคณิตศาสตรทก ุ วัน วันละนอย 2 – 3 ขอ มีขอแนะนําในการอานดังนี้ 1. อานทีละวรรคแลวเขียนภาพแสดง เชน 1) ในจานมีขนม 5 ชิ้น กินไป 2 ชิ้น เหลือขนมกี่ชน ิ้ 2) ในกระจาดมีสม 40 ผล  แบงใสถุงละ 10 ผล จะไดกี่ถุง 10 3) นารีสง 120 เซนติเมตร ู 120 นารีสงกวาธิดา 10 เซนติเมตร ู ธิดาสูงกี่เซนติเมตร 2. นําโจทยปญหาในหนังสือเรียนมาดัดแปลงขอความใหสั้นลง เชน โจทยในหนังสือเรียน ป.3  หนา 21 1) รถออกจากสถานีกรุงเทพฯ มีผูโดยสาร 170 คน เมื่อรถแลนถึง สถานีบางซื่อมี ผูโดยสารขึ้นอีก 31 คน รวมมีผูโดยสารกี่คน สาขาคณิตศาสตรประถมศึกษา สถาบันสงเสริมการสอนวิทยาศาสตรและเทคโนโลยี
  • 11.
    8 โจทยนี้จะเห็นวายาวและมีคายากสําหรับนักเรียนบางคน เชน สถานีกรุงเทพ ฯ ผูโดยสาร สถานี ํ บางซื่อ นักเรียนบางคนที่อานแบบสะกดคําจะไมเขาใจ ครูอาจแตงโจทยใหม ดังนี้  1. บนรถมีคน 170 คน ขึ้นมาอีก 31 คน รวมมีกี่คน 2. รถคันแรกมีคน 389 คน รถคันที่สองมีมากกวาคนแรก 67 คน คันที่สองมีคนกี่คน 3. บนรถมีผูใหญ 543 คน มีเด็ก 119 คน มีคนทั้งหมดกี่คน 4. ซื้อของ 95 บาท เสียคาอาหารอีก 50 บาท รวมจายเงินกี่บาท 5. จายเงินครั้งแรก 450 บาท จายเงินครั้งทีสองอีก 350 บาท รวมจายเงินกี่บาท ่ เมื่อฝกอานโจทยควรใหนักเรียนอานทีละวรรคและนึกภาพตามทีละวรรค จากนั้นสรางประโยค สัญลักษณโดยไมตองคิดคํานวณ สวนโจทยเรื่องราวในหนังสือเรียน ในการฝกอาน ครูควรแนะนําคําศัพท ที่แปลก ๆ ใหนักเรียนรูจักเพราะนักเรียน ป.3 อาจจะยังไมมีประสบการณทางภาษามากนัก ควรให นักเรียนฝกอานทุกวัน วันละไมเกิน 5 ขอ 3. โจทยปญหาควรเกี่ยวกับชีวิตจริง และใกลตวนักเรียน เชน ั 1) การซื้อขายของกินเลนสําหรับเด็ก ขนม ไอศกรีม 2) เรื่องราวเกียวกับการตูนในโทรทัศน ่ 3) เกี่ยวกับการเลนของเด็ก 4) เกี่ยวกับสัตวเลี้ยงภายในบาน 5) สวนสัตว 6) ของใชในบาน หรือของใชสวนตัว 3. การวิเคราะหโจทยปญหา นักแกปญหาหลายทานใหความคิดวา การวิเคราะหโจทยปญหาเปนสมบัติที่สําคัญในการ แกโจทยปญหาคณิตศาสตร การวิเคราะหโจทยปญหา เปนการฝกความสามารถที่จะบอกไดวา โจทยตองการใหหาอะไร โจทยกําหนดอะไรมาใหบาง จะสรางความสัมพันธนะหวางสิ่งที่โจทย ใหกับสิ่งที่ตองการไดอยางไร ตัวอยาง มีดอกไม 50 ดอก นํามากําทีละ 3 ดอกได 10 กํา จะเหลือดอกไมกี่ดอก การวิเคราะห สิ่งที่โจทยถาม จํานวนดอกไมที่เหลือ สิ่งที่โจทยให - มีดอกไมทั้งหมด 50 ดอก - นํามากํากําละ 3 ดอก 10 กํา สรางความสัมพันธของสิ่งที่โจทยถามกับสิ่งที่โจทยให จํานวนดอกไมที่เหลือ = ดอกไมทั้งหมด – ดอกไมที่กํา จํานวนดอกไมที่เหลือ = 50 – (10 × 3) สาขาคณิตศาสตรประถมศึกษา สถาบันสงเสริมการสอนวิทยาศาสตรและเทคโนโลยี
  • 12.
    9 = 20 นักแกปญหาหลายทานใหขอเสนอแนะวา ควรฝกใหนกเรียนไดพบโจทยหลาย ๆ ประเภท ั เชน โจทยประเภทที่ขอมูลไมเพียงพอ หรือโจทยประเภทที่ขอมูลเกิน นักเรียนตองวิเคราะห ออกมาวายังขาดขอมูลอะไร และขอมูลใดไมจําเปน เชน 1. นารีสูง 110 เซนติเมตร ธิดาสูงเทาใด โจทยนี้ ขอมูลไมเพียงพอทีจะหาความสูงของธิดา ่ 2. มานะหนัก 40 กก. มานีหนัก 35 กก. ปติหนัก 45 กก. ปติหนักกวามานีกี่ กก. โจทยนี้เปนโจทยที่ใหขอมูลเกินไมตองใชขอมูลบางสวนก็หาคําตอบได การฝกใหรักเรียนคุนเคยกับโจทยปญหาประเภทขอมูลไมเพียงพอ ครูอาจใหเลนเกม ดังนี้ วิธีเลน ครูตั้งคําถามที่ไมมีขอมูล ใหนักเรียนถามขอมูลจากครูได ไมเกิน 2 คําถาม 1. ทายซิวา นารีสูงกวาธิดากี่เซนติเมตร นร. ถามครู นารีสูงเทาใด ครูตอบ 120 ธิดาสูงเทาใด ครูตอบ 110 นร. คิด 120 – 110 = 10 เซนติเมตร 2. ทายซิวา ถามานะมีเงิน 50 บาท มานีจะมีเงินเทาใด นร. ถามครู มานะและมานีมีเงินรวมกันกีบาท ครูตอบ ไมทราบ ่ นร. ถามครู มานะมีเงินมากกวาหรือนอยกวามานีกี่บาท ครูตอบ มากกวา 15 บาท นร. คิด 50 – 15 = 35 3. ซื้อของราคา 20 บาท ทายซิวาจะไดเงินทอนกี่บาท นร. ถามครู ใหเงินแมคาไปกี่บาท ครูตอบ 50 บาท นร. ตอบ 50 – 20 = 30 4. ทายซิวาในเขงนี้มปลาทูกี่ตัว ี นร. ถามครู ซื้อปลาทูมากี่เขง ครูตอบ 5 เขง นร. ถามครู ปลาทูมีเขงละกี่ตัว ครูตอบ 3 ตัว นร. ตอบ 5 × 3 = 15 ตัว กิจกรรมสําหรับการคนหาขอมูลที่จําเปนเมื่อโจทยกําหนดขอมูลเกิน อาจใหทํากิจกรรม กลุมเพื่อใหมการถกเถียงกันวาขอมูลใดไมจําเปน เรื่องราวอาจเปนเรื่องในนิทานสั้น ๆ เชน ี เรื่องราวในนิทานอีสป อาจนํามาแตงเปนโจทยคณิตศาสตร สาขาคณิตศาสตรประถมศึกษา สถาบันสงเสริมการสอนวิทยาศาสตรและเทคโนโลยี
  • 13.
    10 4. กิจกรรมฝกทักษะการคิดคํานวณ 1. ทองสูตรคูณทุกเย็นซึ่งนิยมทํากันมาแตในอดีตปจจุบันยังจําเปนแตควรเพิ่มเติม การทบทวนความหมายการคูณและการหาร และควรมีการฝกใชสตรคูณหาผลหารดวย ู 2. ฝกบวก ลบ เร็ว ประเภท ผลบวกไมเกิน 2 หลัก เชน 6 + 8 = และหาผลลบประเภทมีคาไมเกิน 2 หลัก เชน 12 – 9 = โดยวิธี จับคู ถาม ตอบ จากบัตรฝกทักษะบวกลบ 3. เลนเกม เชน – เกมโดมิโน บิงโก บันไดงู จับคู เปนกลุม - เลนเกมตอภาพ เปนกลุม - เลนเกมระบายสี เปนกลุม - เกมผสม 10, 11, 12,_ _ _, 18 เกมเหลานี้ ออกแบบโดยใชเนื้อหาทักษะพื้นฐาน การบวก ลบ คูณ หาร 4. ฝกทําจากแบบฝกหัดสําเร็จรูป 5. การจํา ศัพท สูตร หลักการทางคณิตศาสตร ในการเรียนการสอนคณิตศาสตร ปญหาหนึ่งที่เปนอุปสรรคตอการแกโจทยปญหาก็คือการจํา ศัพท สูตร หลักการทางคณิตศาสตรไมได ทั้ง ๆ ที่โจทยปญหาบางขออาจไมยากจนเกินไป และนักเรียน รูวิธทําวาจะทําอยางไร ี ความจําที่เปนประโยชนตอการแกปญหาคณิตศาสตร จัดอยูในประเภทตองจําแบบถาวร สามารถ  เรียกคนคืนมาใชได และจัดอยูในประเภทความจําแบบซีแมนติค (Semantics) ซึ่งหมายถึงการใชภาษา เขาใจความหมายโดยทัวไป การเขาใจขอเท็จจริง เขาใจความคิดรวบยอด หลักการ และทฤษฎีตาง ๆ ่ รวมทั้งถอยคําเกี่ยวกับภาษา การลืมเปนผลเนื่องมาจากความไมสามารถจะคนคืนสิ่งที่เรียนรูแลวมาใช แลวอาจเนืองมาจาก ่ หลายสาเหตุ เชน อาจจะไมไดสรางรหัสบันทึกไวในความทรงจําระยะยาว เพราะผูเรียนไมไดคดจะ ิ เชื่อมโยงสิ่งที่เรียนรูใหมกับสิ่งที่เรียนรูแลว และเรียนรูแบบไมมีความหมาย ทําใหลืมไดงาย  (สุรางค โควตระกูล 2536 : 281) นักจิตวิทยาไดแนะนําใหครูสอนเทคนิคการชวยความจําใหแกนักเรียน เพื่อจะไดเก็บสิ่งที่เรียนรู ไดในความทรงจํานาน ๆ เทคนิคการชวยจํามี 6 วิธี ดังนี้ (สุรางค โควตระกูล 2536 : 281 – 287) 1. สรางเสียงสัมผัส บางทานนําสิ่งที่ตองจํามาแตงเปนกลอน เชนกลอนเกี่ยวกับสาระใน บางทานก็นําสิงที่จะจํามาแตงเปนเพลง(เพลงคณิตศาสตรสําหรับนักเรียน ป.3 – 4 โปรดศึกษาใน ่ ตอนทาย) สาขาคณิตศาสตรประถมศึกษา สถาบันสงเสริมการสอนวิทยาศาสตรและเทคโนโลยี
  • 14.
    11 2. สรางคําเพื่อชวยจําจากอักษรตัวแรกของแตละคํา เชนการจําบทนิยามคําทางตรีโกณมิติ opposite side sin θ = 0 = hypothenuse h a adjacente side cos θ = h = hypothenuse opposite side tan θ = o = adjacente side a สาขาคณิตศาสตรประถมศึกษา สถาบันสงเสริมการสอนวิทยาศาสตรและเทคโนโลยี
  • 15.
    12 การสอนโจทยปญหารอยละ ผศ.ดร. สมวงษ แปลงประสพโชค ทําไมตองเรียนรอยละ เพราะมีใชในชีวิตจริงหลายเรื่อง เชน - ปานบอกสวนประกอบอาหาร ยา และ สารเคมีในปุย - อัตราดอกเบี้ย - อัตราการเสียภาษี นายหนา - การนําเสนอขอมูลตาง ๆ ขาวสารตาง ๆ - สวนลดสินคา รูปแบบของโจทยปญหารอยละ 1. โจทยพื้นฐานคิด 1 ขั้นตอน มี 3 แบบ แบบที่ 1 r% ของ A = เมื่อกําหนด r และ A ตัวอยาง มีเงิน 500 บาท ใชไป 20% ของที่มีอยู ใชไปกี่บาท แบบที่ 2 % ของ A = B เมื่อกําหนด A และ B ตัวอยาง มีเงิน 500 บาท ใชไป 100 บาท ใชไปรอยละเทาใดของทีมี ่ แบบที่ 3 r% ของ = B เมื่อกําหนด r และ B ตัวอยาง ใชเงินไป 100 บาท คิดเปน 20% ของเงินที่มี จงหาเงินที่มี 2. โจทยพลิกแพลงคิด 2 ขั้นตอน มี 3 รูปแบบ แบบที่ 1 A ± r% ของ A = ตัวอยาง มีเงิน 500 บาท ใชไป 20% ของเงินที่มี จะเหลือเงินกี่บาท แบบที่ 2 A ± C = % ของ A ตัวอยาง มีเงิน 500 บาท ใชเงินไป เหลือเงิน 400 บาท ใชเงินไปรอยละเทาใดของที่มี แบบที่ 3 ± r% ของ = B ตัวอยาง ไดเงินมาเพิ่มอีก 10% ทําใหมีรายไดเปนวันละ 165 บาท เดิมมีรายไดวันละกี่บาท สาขาคณิตศาสตรประถมศึกษา สถาบันสงเสริมการสอนวิทยาศาสตรและเทคโนโลยี
  • 16.
    13 3. โจทยพลิกแพลงคิดมากกวา 2 ขั้นตอน มีหลายรูปแบบ แบบที่ 1 เพิ่มหรือ เพิ่มหรือ ลด r% ลด s% A ? ตัวอยาง ลงทุน 500 บาท ปดราคาขายคิดกําไร 30 % ถาลดให 10 % จะขายไดเงินกี่บาท และจะไดกําไรกี่เปอรเซ็นต แบบที่ 2 เพิ่มหรือ เพิ่มหรือ ลด r% ลด s% ? C ตัวอยาง ปดราคาสินคาไวโดยคิดกําไรไว 40 % แตขายจริงลดราคา 20 % ไดเงิน 560 บาท จงหาราคาทุนและหาวากําไรกี่เปอรเซ็นต วิธีแกโจทยปญหารอยละ วิธี 1 วิธีสมการ r วิธีนี้จะแทน “ r% ของA = B ” ดวย 100 × A = B วิธี 2 วิธีอัตราสวน แทนขอความ “ r% ของA = B ” ดวย 100r =AB วิธี 3 ใชบัญญัติไตรยางศ วิธีนี้ใชอัตราสวนแบบบรรยาย ตัวอยาง ลงทุน 500 บาท ขายคิดกําไร 40 % ของทุน จะไดกําไรกีบาท ่ วิธีที่ 1 กําไร 40 % ของทุน หมายถึง 40 กําไร 100 ของทุน แตทุน 500 บาท 40 ดังนั้น กําไร 100 × 500 = 200 บาท สาขาคณิตศาสตรประถมศึกษา สถาบันสงเสริมการสอนวิทยาศาสตรและเทคโนโลยี
  • 17.
    14 วิธีที่ 2 กําไร 40 % ของทุน หมายถึง 40 กําไร = 100 40 กําไร = 100 40 กําไร 100 × 500 = 200 บาท วิธีที่ 3 กําไร 40 % ของทุน หมายถึง ทุน 100 บาท กําไร 40 บาท ทุน 1 บาท 40 กําไร 100 บาท ทุน 500 บาท 40 กําไร 100 × 500 = 200 บาท พื้นฐานการแกโจทยปญหารอยละ  วิธีบัญญัติไตรยางค รูปแบบโจทยปญหา การขยายความหมายของรอยละ A ± r% ของ A = และการคัดเลือกขอมูลที่ตองการ โจทยปญหาบวก ลบ รูปแบบโจทยปญหา r % ของ A = ทักษะการคูณ บัญญัติไตรยางศ ทักษะการหารดวย 100 ความหมาย r % ของ A การคูณ ในรูปอัตราสวนแบบบรรยาย การหาร สาขาคณิตศาสตรประถมศึกษา สถาบันสงเสริมการสอนวิทยาศาสตรและเทคโนโลยี
  • 18.
    15 วิธีสมการ (วิธีเศษสวน) รูปแบบโจทยปญหา A ± r% ของ A = โจทยปญหา บวก ลบ รูปแบบโจทยปญหา r % ของ A = r % ของ A หมายถึง r r 100 ของ A 100 × A รอยละ r.r% ทักษะการคูณ r×A แทนดวย 100r การหารดวย 100 ความหมายของเศษสวนจากของหลายสิ่ง วิธีอัตราสวน รูปแบบโจทยปญหา A ± r% ของ A = โจทยปญหาบวก ลบ รูปแบบโจทยปญหา r % ของ A = r % ของ A = การคูณ การแกสมการ r หมายถึง A = 100 การหารดวย 100 ที่ใชสมบัติการคูณและหาร อัตราสวนเปนการ การคูณ เปรียบเทียบ 2 จํานวน การหาร สาขาคณิตศาสตรประถมศึกษา สถาบันสงเสริมการสอนวิทยาศาสตรและเทคโนโลยี
  • 19.
    16 ตัวอยาง การใชรอยละในชีวตจริงในดานการนําเสนอขอมูล ิ 1. “ป 2537 พบวา ชาย - หญิงที่ไดเรียนตอในระดับ ม.1 ที่จงหวัดเชียงราย มี 92 % และในจังหวัด ั พะเยามี 95 % คาดวาจะผลักดันใหเพิ่มขึนเปน 100% ในป 2538 ขณะนียังมีเด็ก 1,266 คน จาก ้ ้ เชียงรายและพะเยา ไมมีทุนที่จะเรียนตอในชั้น ม.1 ” (ขอมูลจาก ในไทยรัฐ 3 เม.ย. 38) คําถาม 1. จงบอกความหมายของขอความที่เปนตัวหนา และขอความที่ขีดเสนใต 2. จะคํานวณหาจํานวนนักเรียนในพะเยาและเชียงรายที่เรียนตอ ม.1 ในป 2537 ไดหรือไม 2. “จากการรายงานของสถานกงสุลไทยในกรุงโตเกียวเกี่ยวกับ มีผูหญิงไทยที่เดินทางไปทํางานในญี่ปุน ในป 2536 อยางเปนทางการ 27,381 ราย เปนอาชีพแมบาน 92 % รับจางในรานอาหาร 6.8 % และเขา ไปใชแรงงาน 1.2 % ในป 2537 จํานวนหญิงไทยทียึดอาชีพแมบานลดลงเหลือ 89.8 % ซึ่งมีประมาณ ่ 25,000 คน” (ไทยรัฐ 3 เมษายน 2538) คําถาม 1. จงใหความหมายของขอความที่เปนตัวหนา 2. จงคํานวณหาจํานวนหญิงไทยที่เปนแมบานในญี่ปุน เมื่อป 2536 3. จะคํานวณหาจํานวนหญิงที่ไปทํางานในญี่ปุนป 2537 ไดหรือไม คํานวณอยางไร 3. “จากการสํารวจทะเบียนราษฎร ป 2536 พบวา ทัวประเทศมีการหยาราง 9.6 % ในกรุงเทพฯ มีการ ่ หยาราง 23.8 % ภาคกลางมี 15.7 % หญิงที่อายุต่ํากวา 50 ป มีการหยาราง 12 % โดย 1 ใน 5 ของ การหยารางเปนการหยารางหลังแตงงานได 15 ป และ 2 ใน 3 หยารางเมื่อแตงงานไดเพียง 5 ปเทานั้น และหญิงที่ถูกหยารางนั้นตองรับภาระเลี้ยงดูลูกถึง 80 %” (ไทยรัฐ 3 เม.ย. 38) คําถาม 1. จงอธิบายขอความที่เปนตัวหนาทั้ง 3 แทง 4. “จากการสํารวจหญิง 2,800 คนที่มีสามี พบวา 67 % เคยทะเลาะกับสามีโดยไมถูกทุบตี สวน 1 ใน 5 เคยทะเลาะถูกสามีทบตี และ 13 % ถูกทุบตีอยางรุนแรง” ุ (ไทยรัฐ 3 เม.ย. 38) คําถาม 1. จงอธิบายขอความที่เปนตัวหนา 2. มีหญิงเคยทะเลาะกับสามีและถูกสามีทุบตีประมาณกี่คน 3. มีหญิงเคยทะเลาะกับสามีและถูกสามีทุบตีอยางรุนแรงกี่คน สาขาคณิตศาสตรประถมศึกษา สถาบันสงเสริมการสอนวิทยาศาสตรและเทคโนโลยี
  • 20.
    17 โครงสรางความรูพื้นฐาน การแกโจทยปญหารอยละรูปแบบ 1 และ 4 โจทยปญหารูปแบบ A ± r% ของ A = (รูปแบบ 4) โจทยปญหาบวก ลบ  โจทยปญหารูปแบบ r% ของ A = (รูปแบบ 1) ความหมายของรอยละ การคูณเศษสวน ในรูปเศษสวน ที่มสวนเปน 100 ี r r% ของ A = 100 × A กับจํานวนนับ โจทยปญหาการคูณเศษสวน กับจํานวนนับ เศษสวนจาก การแทน r% การหาผลคูณ การหารดวย 100 ของหลายสิ่ง r ดวย 100 ผศ.ดร.สมวงษ แปลงประสพโชค สาขาคณิตศาสตรประถมศึกษา สถาบันสงเสริมการสอนวิทยาศาสตรและเทคโนโลยี
  • 21.
    18 โครงสรางความรูพื้นฐาน 2 การแกโจทยปญหารอยละรูปแบบ 2 และ 5 โจทยปญหารูปแบบ A ± C = % ของ A (หรือ C) (รูปแบบ 5) โจทยปญหาบวกลบ โจทยปญหารูปแบบ A = % ของ B (รูปแบบ 2) r การแทน 100 ดวย r% การแสดงสวนหนึ่งจาก การทําเศษสวน ทั้งหมดในรูปเศษสวน ใหมีสวนเปน 100 การหาร การคูณดวย 100 เศษสวนเทากัน สาขาคณิตศาสตรประถมศึกษา สถาบันสงเสริมการสอนวิทยาศาสตรและเทคโนโลยี
  • 22.
    19 โครงสรางความรูพื้นฐาน 3 การแกโจทยปญหารอยละรูปแบบ 3 และ 6 โจทยปญหารูปแบบ ± r% ของ =B (รูปแบบ 6) หาเศษสวนที่แสดงสวนที่เหลือหรือ สวนรวม เมื่อกําหนดเศษสวน ที่หกออกไปหรือสวนที่เพิ่มเขามา ั โจทยปญหารูปแบบ r% ของ =B (รูปแบบ 3) r การแทน r% ดวย 100 เมื่อกําหนด a ของ = C b สามารถหา เศษสวนจาก โจทยปญหาการคูณการหาร ของหลายสิ่ง (บัญญัติไตรยางค) การคูณ การหาร สาขาคณิตศาสตรประถมศึกษา สถาบันสงเสริมการสอนวิทยาศาสตรและเทคโนโลยี
  • 23.
    20 โครงสรางความรูพื้นฐาน 4 พื้นฐานการแกปญหารอยละกับการซื้อขาย 1. หาราคาขาย 2. หารอยละของ จํานวนเงินทีลดราคา กําไรและขาดทุน ่ 3. หาราคาที่ปด และราคาทุน r การแทน 100 ดวย r% หาจํานวนเงินที่ลดราคา หาคําตอบจากปญหา การทําเศษสวนให กําไร และขาดทุน r × =B มีสวนเปนรอย 100 เมื่อกําหนดในรูปรอยละ การคูณเศษสวน การหาเศษสวนแสดง การใชเศษสวนแสดงจํานวนเงิน กับจํานวนนับ จํานวนเงินที่ขายได ที่ลดราคา กําไร – ขาดทุน จากราคาที่ปด จากราคาทุน จากราคาที่ปด จากราคาทุน r การแทน r% ดวย 100 r การแทน r% ดวย 100 หาจํานวนเงินที่ ลดราคา กําไร – ขาดทุน เมื่อทราบ เมื่อทราบ ราคาที่ปด ราคาขาย และ ราคาขาย และ ราคาทุน สาขาคณิตศาสตรประถมศึกษา สถาบันสงเสริมการสอนวิทยาศาสตรและเทคโนโลยี
  • 24.
    21 บัตรงานเสริมความรูพื้นฐาน การแกโจทยปญหารอยละ จุดประสงค 1. สามารถแกโจทยปญหาเกียวกับเศษสวนของจํานวนนับ ่ 2. สามารถหาราคาขาย ราคาที่ปดไว สวนลด และสวนเพิ่มของ การขายสินคา 3. สามารถหาราคาทุน ราคาขาย กําไร และขาดทุน ผศ.ดร. สมวงษ แปลงประสพโชค สถาบันราชภัฏพระนคร บัตรงานเสริมความรูพื้นฐาน 1.1 เศษสวนของจํานวนทีเ่ ปนพหุคูณของตัวสวน เมื่อตัวสวนไมเกิน 10 จงเติมคําตอบลงใน 1 1 1. ของ 4 = 2. ของ 8 = 2 4 2 ของ 8 = 4 3 ของ 8 = 4 1 1 3. ของ 6 = 4. ของ 9 = 2 3 2 ของ 9 = 3 2 3 5. ของ 10 = 6. 5 ของ 10 = 5 3 5 7. 4 ของ 16 = 8. 4 ของ 12 = 3 6 9. 10 ของ 350 = 10. 10 ของ 870 = สาขาคณิตศาสตรประถมศึกษา สถาบันสงเสริมการสอนวิทยาศาสตรและเทคโนโลยี
  • 25.
    22 บัตรงานเสริมความรูพื้นฐาน 1.2 เศษสวนของจํานวนทีเ่ ปนพหุคูณของ100 เมื่อตัวสวนเปน 100 จงเติมคําตอบลงใน 3 4 1. 100 ของ 500 = 2. 100 ของ 800 = 5 20 3. 100 ของ 700 = 4. 100 ของ 600 = 25 30 5. 100 ของ 40 = 6. 100 ของ 70 = 10 13 7. 100 ของ 20 = 8. 100 ของ 300 = 75 30 9. 100 ของ 40 = 10. 100 ของ 80 = 4 7 11. 100 ของ 50 = 12. 100 ของ 600 = บัตรงานเสริมความรูพื้นฐาน 1.3 การคูณเศษสวนกับจํานวนนับ จงเติมคําตอบลงใน 3 25 1. 100 × 800 = 2. 100 × 40 = 12 1 3. 100 × 50 = 4. 10 × 6 = 3 20 5. 100 × 8 = 6. 100 × 70 = 80 60 7. 100 × 50 = 8. 100 × 40 = 15 40 9. 100 × 40 = 10. 100 × 300 = 70 20 11. 100 × 500 = 12. 100 × 80 = สาขาคณิตศาสตรประถมศึกษา สถาบันสงเสริมการสอนวิทยาศาสตรและเทคโนโลยี
  • 26.
    23 บัตรงานเสริมความรูพื้นฐาน 1.4 โจทยปญหาเศษสวนของจํานวนที่เปนพหุคูณของตัวสวน จงหาคําตอบ 1. มีเงิน10 บาท ใชไป 1 ของที่มี 5 2. มีเงิน 6 บาท ไดมาอีก 2 ของที่มี 3 ก. ใชเงินไปกี่บาท ……………... ก. ไดเงินมากี่บาท ………………. ข. เหลือเงินกี่บาท ……………… ข. รวมมีเงินกี่บาท ………………. 3. มีขนม 8 อัน ไดมาอีก 1 ของที่มี 4 4. มีขนม 8 อัน กินไป 1 ของที่มี 4 ก. ไดขนมมาอีกกี่อัน …………... ก. กินขนมไปกี่อัน ……………… ข. รวมมีขนมกี่อัน ……………… ข. เหลือขนมกี่อัน ………………. 3 5. มีคน 40 คน เปนชาย 4 ของที่มี 5 6. ขอสอบ 80 ขอ ทําถูก 8 ของทั้งหมด ก. เปนชายกี่คน ………………… ก. ทําถูกกี่ขอ …………………….. ข. เปนหญิงกี่คน ……………….. ข. ทําผิดกี่ขอ …………………….. 5 7. มีไข 300 ฟอง ขายไป 100 ของที่มี 12 8. มีเงิน 200 บาท ไดเพิ่ม 100 ของที่มี ก. ขายไขไปกี่ฟอง ………………. ก. ไดเงินเพิ่มกี่บาท ………………… ข. เหลือไขก่ฟอง ………………… ี ข. มีเงินรวมกี่บาท ………………… 9. เด็ก 50 คน ฟนผุ 2 ของทั้งหมด 5 10. มีสม 24 ผล ซื้อมาเพิ่ม 1 ของที่มี 4 ก. เด็กฟนผุกี่คน ………………… ก. ซื้อสมมาเพิ่มกี่ผล ……………… ข. เด็กฟนไมผุมีกี่คน …………… ข. รวมมีสมกี่ผล ………………….. 11. มีมะมวง 30 ผล มะมวงสุก 2 ของที่มี 12. มีเปด 20 ตัว เปนตัวผู 1 ของที่มี 3 5 ก. มีมะมวงสุกกี่ผล ……………… ก. มีเปดตัวผูกี่ตัว …………………. ข. มีมะมวงดิบกี่ผล ……………… ข. มีเปดตัวเมียกี่ตัว ……………….. สาขาคณิตศาสตรประถมศึกษา สถาบันสงเสริมการสอนวิทยาศาสตรและเทคโนโลยี
  • 27.
    24 บัตรงานเสริมความรูพื้นฐาน 1.5 การแทนรอยละดวยเศษสวน จงเขียนรอยละในรูปเศษสวน 1. 5% ของ 30 แทนดวย ……… 2. รอยละ 20 ของ 80 แทนดวย …………. 3. 10 % ของ 80 แทนดวย ……… 4. รอยละ 110 ของ 50 แทนดวย …………. 5. 15 % ของ 30 แทนดวย ……… 6. รอยละ 25 ของ 80 แทนดวย …………. บัตรงานเสริมความรูพื้นฐาน 2.1 จงเติมเศษสวนแสดงสวนหนึ่งจากทั้งหมด 1. มี เปนเศษสวนเทาใดของทั้งหมด ตอบ………………….ของทั้งหมด มี เปนเศษสวนเทาใดของทั้งหมด ตอบ………………….ของทั้งหมด 2. มีลูกหิน 8 ลูก เปนสีดํา 3 ลูก นอกนั้นเปนสีขาว ก. มีลกหินสีดําเปนเศษสวนเทาใดของทั้งหมด ตอบ………………….ของทั้งหมด ู ข. มีลูกหินสีขาวเปนเศษสวนเทาใดของทั้งหมด ตอบ………………….ของทั้งหมด 3. มีนักเรียน 40 คน เปนชาย 25 คน ก. มีชายเปนเศษสวนเทาใดของทั้งหมด ตอบ………………….ของทั้งหมด ข. มีหญิงเปนเศษสวนเทาใดของทั้งหมด ตอบ………………….ของทั้งหมด สาขาคณิตศาสตรประถมศึกษา สถาบันสงเสริมการสอนวิทยาศาสตรและเทคโนโลยี
  • 28.
    25 4. มีไขเปดและไขไก 200ฟอง เปนไขเปด 120 ฟอง ก. มีไขเปดเปนเศษสวนเทาใดของทั้งหมด ตอบ………………….ของทั้งหมด ข. มีไขไกเปนเศษสวนเทาใดของทั้งหมด ตอบ………………….ของทั้งหมด 5. มีขอสอบ 10 ขอ ทําถูก 4 ขอ นอกนั้นทําผิด ก. ทําถูกเปนเศษสวนเทาใดของทั้งหมด ตอบ………………….ของทั้งหมด ข. ทําผิดเปนเศษสวนเทาใดของทั้งหมด ตอบ………………….ของทั้งหมด 6. มีมะมวง 20 ผล เปนมะมวงสุก 9 ผล ก. มีมะมวงสุกเปนเศษสวนเทาใดของทั้งหมด ตอบ………………….ของทั้งหมด ข. มีมะมวงดิบเปนเศษสวนเทาใดของทั้งหมด ตอบ………………….ของทั้งหมด บัตรงานเสริมความรูพื้นฐาน 2.2 จงเติมเศษสวนแสดงสวนหนึ่งจากทั้งหมด 1. เดิมมี 5 เอาออกไป 2 ก. เอาออกไปเปนเศษสวนเทาใดของเดิม ตอบ……………….ของเดิม ข. เหลือเปนเศษสวนเทาใดของเดิม ตอบ……………….ของเดิม 2. เดิมมี 5 เพิ่มอีก 2 ก. เพิ่มเปนเศษสวนเทาใดของเดิม ตอบ……………….ของเดิม ข. รวมเปนเศษสวนเทาใดของเดิม ตอบ……………….ของเดิม 3. เดิมราคา 10 บาท ขึ้นราคา 2 บาท ก. ขึ้นราคาเปนเศษสวนเทาใดของราคาเดิม ตอบ……………….ของราคาเดิม ข. ราคาใหมเปนเศษสวนเทาใดของราคาเดิม ตอบ……………….ของราคาเดิม สาขาคณิตศาสตรประถมศึกษา สถาบันสงเสริมการสอนวิทยาศาสตรและเทคโนโลยี
  • 29.
    26 4. เดิมราคา 10บาท ขึ้นราคา 2 บาท ก. ลดราคาเปนเศษสวนเทาใดของราคาเดิม ตอบ……………….ของราคาเดิม ข. ราคาใหมเปนเศษสวนเทาใดของราคาเดิม ตอบ……………….ของราคาเดิม 5. เดิมมีเงิน 20 บาท ไดมาอีก 5 บาท ก. ไดมาอีกเปนเศษสวนเทาใดของที่มีอยูเดิม ตอบ……………….ของที่มีอยูเดิม ข. รวมมีเงินเปนเศษสวนเทาใดของที่มีอยูเดิม ตอบ……………….ของที่มีอยูเดิม 6. เดิมมีเงิน 20 บาท ใชไป 5 บาท ก. ใชไปเปนเศษสวนเทาใดของที่มีอยูเดิม ตอบ……………….ของที่มีอยูเดิม ข. เหลือเงินเปนเศษสวนเทาใดของที่มีอยูเดิม ตอบ……………….ของที่มีอยูเดิม บัตรงานเสริมความรูพื้นฐาน 2.3 จงทําเศษสวนใหมีสวนเปน 100 1. 3 = 3×25 = 75 หรือ ( 3 = 3×100 = 75 ) 4 4×25 100 4 4×100 100 2. 2 = 3. 11 = 5 25 4. 7 = 5. 3 = 50 20 6. 7 = 7. 24 = 10 200 8. 45 = 9. 35 = 300 100 10. 24 = 11. 16 = 1200 800 สาขาคณิตศาสตรประถมศึกษา สถาบันสงเสริมการสอนวิทยาศาสตรและเทคโนโลยี
  • 30.
    27 บัตรงานเสริมความรูพื้นฐาน 3.1 จงเติมคําตอบลงใน 1. 1 ของ =2 2. 1 ของ =3 3 4 3. 3 ของ =6 4. 2 ของ =8 5 6 5. 4 ของ =8 6. 5 ของ = 20 5 6 7. 3 ของ 8 = 8. 3 ของ = 12 4 4 9. 7 ของ = 56 10. 2 ของ 90 = 10 5 11. 2 ของ 20 = 12. 2 ของ =4 10 10 บัตรงานเสริมความรูพื้นฐาน 3.2 จงเติมคําตอบลงใน 1. 3 ของ = 12 2. 3 ของ 800 = 100 100 3. 5 ของ 400 = 4. 5 ของ = 10 100 100 5. 7 ของ = 42 6. 7 ของ 30 = 100 100 7. 4 ของ 200 = 8. 4 ของ = 28 100 100 9. 80 ของ 60 = 10. 80 ของ = 32 100 100 สาขาคณิตศาสตรประถมศึกษา สถาบันสงเสริมการสอนวิทยาศาสตรและเทคโนโลยี
  • 31.
    28 บัตรงานเสริมความรูพื้นฐาน 3.3 จงเขียนเปนประโยคสัญลักษณและหาคําตอบ 1. มีนักเรียนชาย4 คน คิดเปน 1 ของนักเรียนทั้งหมด มีนักเรียนทั้งหมดกี่คน 6 ประโยคสัญลักษณ…………………………………ตอบ…………………….………………. 2. มีนักเรียนชาย 4 คน คิดเปน 1 ของนักเรียนทั้งหมด มีนักเรียนทั้งหมดกี่คน 6 ประโยคสัญลักษณ…………………………………ตอบ…………………….……………… 3. มีนักเรียนชาย 4 คน คิดเปน 1 ของนักเรียนทั้งหมด มีนักเรียนทั้งหมดกี่คน 6 ประโยคสัญลักษณ…………………………………ตอบ…………………….……………… 4. มีนักเรียนชาย 4 คน คิดเปน 1 ของนักเรียนทั้งหมด มีนักเรียนทั้งหมดกี่คน 6 ประโยคสัญลักษณ…………………………………ตอบ…………………….……………… 5. มีนักเรียนชาย 4 คน คิดเปน 1 ของนักเรียนทั้งหมด มีนักเรียนทั้งหมดกี่คน 6 ประโยคสัญลักษณ…………………………………ตอบ…………………….……………… 6. มีนักเรียนชาย 4 คน คิดเปน 1 ของนักเรียนทั้งหมด มีนักเรียนทั้งหมดกี่คน 6 ประโยคสัญลักษณ…………………………………ตอบ…………………….……………… บัตรงานเสริมความรูพื้นฐาน 3.4 จงหาคําตอบ 1. ทําขอสอบถูก 6 ของทั้งหมดที่เหลือทําผิด 10 ทําขอสอบผิดเปนเศษสวนเทาใดของทั้งหมด ตอบ…………………………………………… 2. ทําขอสอบถูก 6 ของทั้งหมด ที่เหลือทําผิด 20 ขอ มีขอสอบทั้งหมดกี่ขอ ตอบ……………  10 3. ใชเงินไป 4 ของที่มี จะเหลือเงินคิดเปนเศษสวนเทาใดของที่มี ตอบ……………………….. 5 4. ใชเงินไป 20 บาท เหลือ 1 ของที่มีอยูเดิม จงหาจํานวนเงินที่มีอยูเดิม ตอบ……………… 5 5. มีนักเรียนหญิง 3 ของทั้งหมด มีนักเรียนชายคิดเปนเศษสวนเทาใดของทั้งหมด ตอบ……… 5 6. มีนักเรียนชาย 80 คน เปนหญิง 3 ของทั้งหมด มีนกเรียนทั้งหมดกี่คน ตอบ……………. ั 5 สาขาคณิตศาสตรประถมศึกษา สถาบันสงเสริมการสอนวิทยาศาสตรและเทคโนโลยี
  • 32.
    29 บัตรงานเสริมความรูพื้นฐาน 3.5 จงเติมคําตอบลงใน 1. 2 ของ = 12 2. 2 ของ 24 = 3 3 3. 8= ของ 24 4. 3 ของ = 15 10 5. 3 ของ 60 = 6. 20 = ของ 60 10 7. 7 ของ 80 = 8. 7 ของ = 28 10 10 9. 8 ของ 200 = 10. 8 ของ = 16 100 100 11. 5 = ของ 200 12. 3 ของ 400 = 100 บัตรงานเสริมความรูพื้นฐาน 4.1 จงเติมคําตอบ ปดราคาขาย ขายจริง ลดราคา สินคา (บาท) (บาท) (บาท) 1. แตงกวา กก. ละ 18 15 …………. 2. คะนา กก. ละ 28 ………… 3 3. มะเขือ กก. ละ …………. 12 3 4. ถั่ว กก. ละ 30 ………… 3 5. ปดราคาขายพัดลมไว 570 บาท ลดใหผซื้อ 50 บาท จะขายไดเงินกีบาท ตอบ……………………… ู ่ 6. ซื้อเตาไดสวนลด 25 บาท เหลือราคา 120 บาท เดิมปดราคาเตากี่บาท ตอบ…………………… 7. ปดราคาตู 7,500 บาท ลดราคาเหลือเพียง 7,000 บาท ลดราคากี่บาท ตอบ…………………… สาขาคณิตศาสตรประถมศึกษา สถาบันสงเสริมการสอนวิทยาศาสตรและเทคโนโลยี
  • 33.
    30 บัตรงานเสริมความรูพื้นฐาน 4.2 จงเติมคําตอบ สินคา ทุน ราคาขาย กําไร ขาดทุน (บาท) (บาท) (บาท) (บาท) 1. เงาะ กก. ละ 12 18 ……… 2. สม กก. ละ 10 ……….. 5 3. ลองกอง กก. ละ ……….. 90 20 4. ทุเรียน กก. ละ 30 25 ………… 5. มังคุด กก. ละ 22 ……….. 7 6. ขายองุน กก. ละ 30 บาท ขาดทุน 5 บาท จงหาทุน ตอบ………………………………………… 7. ซื้อแตงโม กก. ละ 6 บาท ขาย กก. ละ 10 บาท กําไร กก. ละ กี่บาท ตอบ……………………… 8. ซื้อลําไย กก. ละ 40 บาท ขายกําไร กก. ละ 5 บาท จงหาราคาขาย ตอบ………………………… บัตรงานเสริมความรูพื้นฐาน 4.3 จงเติมคําตอบ ทุน ปดราคาขาย ขายจริง ลดราคา กําไร ขาดทุน สินคา (บาท) (บาท) (บาท) (บาท) (บาท) (บาท) 1. ปลาซอน กก. ละ 60 70 60 …………… ……………. ………….. 2. ปลาดุก กก. ละ 55 65 50 …………… ……………. ………….. 3. เนื้อไก กก. ละ 55 65 65 …………… ……………. ………….. 4. เนื้อหมู กก. ละ 94 104 98 …………… ……………. ………….. 5. เนื้อวัว กก. ละ 160 170 165 …………… ……………. ………….. 6. ซื้อปลาซอน กก. ละ 60 บาท ขายขาดทุนกก.ละ 10 บาท ขายกก.ละ กี่บาท ตอบ……………………… 7. ขายปลาทูลดราคา กก. ละ 5 บาท เหลือราคากก.ละ 50 บาท เดิมปดราคาไวกี่บาท ตอบ……………… 8. ขายเนื้อวัว กก. ละ 70 บาท ไดกาไร 10 บาท จงหาราคาทุน ตอบ …………………………………… ํ สาขาคณิตศาสตรประถมศึกษา สถาบันสงเสริมการสอนวิทยาศาสตรและเทคโนโลยี
  • 34.
    31 บัตรงานเสริมความรูพื้นฐาน 4.4 จงเติมคําตอบ ปดราคาขาย ขายจริง ลดราคา ลดราคาคิดเปนเศษสวนเทาใด สินคา (บาท) (บาท) (บาท) ของราคาที่ปด 1. พัดลม 550 500 ……………… ………………………………… 2. เตา 875 …………….. 75 ………………………………… 3. กระทะ …………… 175 25 ………………………………… 4. หมอ 200 180 ………………. ………………………………… 5. เขียง ……………. 80 8 ………………………………… 6. ปดราคาขายมีด 50 บาท ลดราคาเหลือ 45 บาท ลดราคาคิดเปนเศษสวนเทาใดของราคาที่ปดไว ตอบ………………………………………………….. 7. ลดราคา 3 บาท เหลือราคา 17 บาท ลดราคาคิดเปนเศษสวนของราคาที่ปดไว  ตอบ………………………………………………….. บัตรงานเสริมความรูพื้นฐาน 4.5 จงเติมคําตอบ ทุน ราคาขาย กําไรหรือขาดทุน กําไร หรือ ขาดทุน สินคา (บาท) (บาท) (บาท) เปนเศษสวนเทาใดของทุน 1. ดินสอโหลละ 18 24 กําไร………..บาท กําไร……………ของทุน 2. ปากกาโหลละ 24 …………….. กําไร 12 บาท กําไร……………ของทุน 3. ไมบรรทัดโหลละ ………. 24 ขาดทุน 4 บาท ขาดทุน………….ของทุน 4. ยางลบโหลละ 36 30 ………………….. ขาดทุน…………ของทุน 5. สมุดโหลละ 60 70 ………………….. กําไร…………...ของทุน 6. ซื้อกระเปาใบละ 240 บาท ขาย 200 บาท ขาดทุนคิดเปนเศษสวนเทาใดของทุน ตอบ………………………………………………….. 7. ขายวงเวียนราคา 18 บาท ขายไดกําไร 3 บาท ไดกําไรคิดเปนเศษสวนเทาใดของทุน ตอบ………………………………………………….. สาขาคณิตศาสตรประถมศึกษา สถาบันสงเสริมการสอนวิทยาศาสตรและเทคโนโลยี
  • 35.
    32 แบบฝกเสริมการคูณและการหารและโจทยปญหาการซื้อขาย ชุดที่ 1 1. 35 × 3 = 2. 100 × 90 = 3. 135 ÷ 9 = 4. 400 ÷ 80 = 5. 2 × = 100 6. 1200 ÷ = 100 7. ปดราคาขาย 500 บาท ลดราคา 75 บาท ขายไดเงินกี่บาท 8. ปดราคาขาย 360 บาท ลดแลวเหลือราคาขายจริง 288 บาท ลดราคากี่บาท ชุดที่ 2 1. 15 × 5 = 2. 12 × 85 = 3. 300 ÷ 10 = 4. 140 ÷ 2 = 5. 4 × = 100 6. 600 ÷ = 100 7. ทุน 1,100 บาท ขาย 968 บาท ขาดทุนกี่บาท 8. ซื้อของราคา 80 บาท ขายขาดทุน 8 บาท จะขายไดเงินกี่บาท ชุดที่ 3 1. 300 × 50 = 2. 240 ÷ 12 = 3. 65× 85 = 4. 100 ÷ 4 = 5. 4 × = 100 6. 600 ÷ = 100 7. ทุน 120 บาท ขายคิดกําไร 12 บาท ขายราคากี่บาท 8. ซื้อของราคา 150 บาท ขายราคา 180 บาท กําไรกี่บาท สาขาคณิตศาสตรประถมศึกษา สถาบันสงเสริมการสอนวิทยาศาสตรและเทคโนโลยี
  • 36.
    33 ชุดที่ 4 1. 14× 8 = 2. 300 ÷ 20 = 3. 44 × 25 = 4. 700 ÷ 35 = 5. 20 × = 100 6. 800 ÷ = 100 7. ปกติขาย 500 บาท ลดราคา 75 บาท ขายจริงกี่บาท 8. ปดราคาขาย 150 บาท ลดเหลือ 130 บาท ลดราคากีบาท ่ ชุดที่ 5 1. 30 × 24 = 2. 25 × 80 = 3. 600 ÷ 8 = 4. 1200 ÷ 30 = 5. 25 × = 100 6. 1500 ÷ = 100 7. มีคน 150 คน เปนหญิง 90 คน เปนชายกี่คน 8. มีคน 400 คน ไมชอบกินผัก 240 คน ชอบกินผักกี่คน ชุดที่ 6 1. 70 × 90 = 2. 15× 8 = 3. 900 ÷ 12 = 4. 132 ÷ 11 = 5. 50 × = 100 6. 900 ÷ = 100 7. มีรายได 8,000 บาท ใชไป 240 บาท เหลือเงินกี่บาท 8. มีคน 500 คน ปวยเปนหวัด 50 คน ปวยเปนโรคอืนกี่คน ่ 3 9. 100 ของ 200 = 5 10. 100 ของ 800 = สาขาคณิตศาสตรประถมศึกษา สถาบันสงเสริมการสอนวิทยาศาสตรและเทคโนโลยี
  • 37.
    34 ชุดที่ 7 1. 15× 60 = 2. 98 × 2 = 3. 300 ÷ 12 = 4. 900 ÷ 90 = 5. 5 × = 100 6. 700 ÷ = 100 7. ซื้อของราคา 4 บาท ขายราคา 5 บาท ไดกําไรกี่บาท 8. ทุน 800 บาท ขาย 720 บาท ขาดทุนกี่บาท 4 9. 100 ของ 300 = 10 10. 100 ของ 400 = ชุดที่ 8 1. 25 × 3 = 2. 70 × 10 = 3. 400 ÷ 80 = 4. 32 ÷ 4 = 5. 2 × = 100 6. 800 ÷ = 100 7. ซื้อของราคา 150 บาท ขายขาดทุน 15 บาท จงหาราคาขาย 8. ทุน 120 บาท ขาย 180 บาท กําไรกี่บาท 9. 12 8 100 ของ 500 = 10. 100 ของ 500 = ชุดที่ 9 1. 12 × 400 = 2. 80 × 5 = 3. 540 ÷ 10 = 4. 32 ÷ 4 = 5. 2 × = 100 6. 800 ÷ = 100 7. หมูบานหนึ่งมี 500 ครอบครัว มีอาชีพทํานา 380 ครอบครัว มีอาชีพอื่นกี่ครอบครัว 8. ปกติขาย 600 บาท ขึ้นราคาอีก 32 บาท ราคาใหมเปนกี่บาท 9. 10 5 100 ของ 90 = 10. 100 ของ 60 = สาขาคณิตศาสตรประถมศึกษา สถาบันสงเสริมการสอนวิทยาศาสตรและเทคโนโลยี
  • 38.
    35 ชุดที่ 10 1. 35× 3 = 2. 68 × 2 = 3. 135 ÷ 9 = 4. 100 ÷ 4 = 5. 5 × = 100 6. 390 ÷ 30 = 7. ปกติขาย 90 บาท ลดราคา 9 บาท ขายจริงกี่บาท 8. ปดราคาขาย 32 บาท ลดเหลือ 29 บาท ลดราคากีบาท ่ 10 9. 100 ของ 70 = 20 10. 100 ของ 30 = ชุดที่ 11 1. 75 × 4 = 2. 24 × 8 = 3. 300 ÷ 12 = 4. 700 ÷ 70 = 5. 5,700 ÷ 95 = 6. 390 ÷ 13 = 7. ซื้อของราคา 1,200 บาท ขายขาดทุน 150 บาท จงหาราคาขาย 8. ทุน 1,500 บาท ขายราคา 1,350 บาท ขาดทุนกี่บาท 9. 30 10 100 ของ 60 = 10. 100 ของ 250 = ชุดที่ 12 1. 200 × 50 = 2. 15 × 4 = 3. 300 ÷ 60 = 4. 2,600 ÷ 30 = 5. 4,400 ÷ 10 = 6. 5,700 ÷ 95 = 7. ปกติขาย 30 บาท ลดราคาเหลือ 27 บาท ลดราคากีบาท ่ 8. ปดราคาสินคา 1,000 บาท ลดราคา 200 บาท เหลือราคากี่บาท 5 9. 100 ของ 40 = 15 10. 100 ของ 20 = สาขาคณิตศาสตรประถมศึกษา สถาบันสงเสริมการสอนวิทยาศาสตรและเทคโนโลยี
  • 39.
    36 แบบทดสอบวัดความรูพื้นฐานเรื่องโจทยปญหารอยละชั้นประถมศึกษาปที่ 5 ชุดที่ 1 วัดความรูพื้นฐานของโจทยปญหารอยละในรูปแบบ r% ของ A = และรูปแบบ A ± r% ของ A = เมื่อโจทยกําหนด r และ A คําสั่ง จงเติมคําตอบ ผศ.ดร. สมวงษ แปลงประสพโชค เศษสวนของจํานวนนับ 3 1. 4 ของ 12 = …………….. 3 2. 100 ของ 200 = …………….. 5 3. 100 ของ 400 = …………….. 4. มีนักเรียน 40 คน สอบได 4 ของนักเรียนทั้งหมด มีนักเรียนสอบไดกี่คน ตอบ ……………. 5 5. มีเงิน 60 บาท ใชเงินไป 1 ของเงินที่มี ใชเงินไปกีบาท ตอบ ……………. 3 ่ 6. คะแนนเต็ม 50 คะแนน สอบได 3 ของคะแนนเต็ม สอบไดกี่คะแนน ตอบ ……………. 5 7. 3 ของเงินทีมี เหลือเงินกีบาท ตอบ ……………. มีเงิน 500 บาท ใชเงินไป 100 ่ ่ 8. 25 มีเงิน 80 บาท ไดมาเพิมอีก 100 ของเงินที่มี มีเงินรวมกี่บาท ตอบ ……………. ่ 9. 75 ขอสอบ 200 ขอ ทําถูก 100 ของจํานวนทังหมด ทําผิดกี่ขอ ตอบ ……………. ้ ความหมายของรอยละของจํานวนนับในรูปเศษสวน 10. จงเขียน รอยละ 5 ของ 60 ใหอยูในรูปเศษสวน ตอบ ……………. 11. จงเขียน 15% ของ 200 ใหอยูในรูปเศษสวน ตอบ ……………. 12. จงเขียน รอยละ 6 ของ 500 ใหอยูในรูปเศษสวน ตอบ ……………. ทักษะการคูณเศษสวนกับจํานวนนับ 3 13. 100 × 60 = …………………. 15 14. 100 × 400 = …………………. 80 15. 100 × 70 = …………………. สาขาคณิตศาสตรประถมศึกษา สถาบันสงเสริมการสอนวิทยาศาสตรและเทคโนโลยี
  • 40.
    37 แบบทดสอบวัดความรูพื้นฐานเรื่องโจทยปญหารอยละชั้นประถมศึกษาปที่ 5 ชุดที่ 2 วัดความรูพื้นฐานของโจทยปญหารอยละในรูปแบบ B = % ของ A และในรูปแบบ A ± C% ของ A (หรือ C) เมื่อโจทยกําหนด A, B และ C คําสั่ง จงเติมคําตอบ เศษสวนจากของหลายสิ่ง 1. เดิมมี 10 เอาออกไป 2 เอาออกไปคิดเปนเศษสวนเทาใดของทีมีอยูเดิม ตอบ …………… ่ 2. บริเวณแรเงาคิดเปนเศษสวนเทาใดของทั้งหมด ตอบ …………… บริเวณไมแรเงาคิดเปนเศษสวนเทาใดของทั้งหมด ตอบ …………… 4. มีชาย 30 คน มีหญิง 20 คน มีชายคิดเปนเศษสวนเทาใดของทั้งหมด ตอบ …………… 5. มีนักเรียน 50 คน มาเขาใหมอก 5 คน นักเรียนมาเขาใหมคิดเปนเศษสวนเทาใดของ ี ที่มีอยูเดิม ตอบ …………… 6. มีเงิน 60 บาท ไดมาเพิมอีก 10 ไดเงินเพิ่มเปนเศษสวนเทาใดของที่มีเดิม ตอบ …………… ่ 7. มีนกเรียน 50 คน ลาออกไป 5 คน เหลือนักเรียนคิดเปนเศษสวนเทาใดของทีมีอยูเดิม ตอบ ………… ั ่ 8. มีขอสอบ 40 ขอ ทําถูก 10 ขอ ทําผิดคิดเปนเศษสวนเทาใดของขอสอบทั้งหมด ตอบ …………  9. มีเงิน 80 บาท ไดมาเพิมอีก 10 บาท รวมเงินคิดเปนเศษสวนเทาใดของที่มีอยูเดิม ตอบ ……… ่ การทําเศษสวนใหมีสวนเปนรอย 3 10. 4 = ………………… = 100 11. 15 = ………………… = 100 25 56 12. 70 = ………………… = 100 สาขาคณิตศาสตรประถมศึกษา สถาบันสงเสริมการสอนวิทยาศาสตรและเทคโนโลยี
  • 41.
    38 แบบทดสอบวัดความรูพื้นฐานเรื่องโจทยปญหารอยละชั้นประถมศึกษาปที่ 5 ชุดที่ 3วัดความรูพื้นฐานของโจทยปญหารอยละในรูปแบบ r% ของ = B และในรูปแบบ ± r% ของ = B เมื่อโจทยกาหนด r และ B ํ คําสั่ง จงเติมคําตอบ การหาจํานวนทั้งหมดเมื่อทราบสวนยอย 1. 1 ของ 3 = 2 2. 2 ของ 3 = 12 ตอบ ……… ตอบ …………… 4. 2 ของ 5 = 4 ตอบ ……… 4. ทําขอสอบถูก 10 ขอ คิดเปน 1 ของขอสอบทั้งหมด มีขอสอบทั้งหมดกี่ขอ 5 ประโยคสัญลักษณ ……………………………. ตอบ …………… 5. นักเรียนชาย 12 คน คิดเปน 2 ของนักเรียนทั้งหมด มีนักเรียนทั้งหมดกี่คน 5 ประโยคสัญลักษณ ……………………………. ตอบ …………… 3 6. ใชเงินไป 10 ของทั้งหมด คิดเปนเงินทีใชไป 6 บาท มีเงินทั้งหมดกีคน ่ ่ ประโยคสัญลักษณ ……………………………. ตอบ …………… การหาเศษสวนที่แสดงสวนที่เหลือหรือสวนรวมของทั้งหมด 7. มีชาย 2 ของคนทั้งหมด มีหญิงคิดเปนเศษสวนเทาใดของคนทั้งหมด ตอบ …………….. 5 3 8. ใชเงินไป 10 ของเงินทั้งหมด เหลือเงินคิดเปนเศษสวนเทาใดของเงินทั้งหมด ตอบ …………. 1 9. ไดเงินเพิ่ม 10 ของเงินที่มีเดิม รวมมีเงินคิดเปนเศษสวนเทาใดของเงินที่มีเดิม ตอบ …………. การหาจํานวนทั้งหมดเมื่อทราบสวนยอย 10. มีหญิง 3 ของคนทั้งหมด มีชาย 20 คน มีคนทั้งหมดกี่คน ตอบ …………. 5 3 11. ใชเงินไป 10 ของเงินที่มีเดิม เหลือเงิน 14 บาท เดิมมีเงินกี่บาท ตอบ …………. ่ 1 12. ไดเงินเพิม 10 ของเงินที่มีเดิม รวมเปนเงิน 44 บาท เดิมมีเงินกีบาท ตอบ …………. ่ สาขาคณิตศาสตรประถมศึกษา สถาบันสงเสริมการสอนวิทยาศาสตรและเทคโนโลยี
  • 42.
    39 แบบทดสอบวัดความรูพื้นฐานเรื่องโจทยปญหารอยละชั้นประถมศึกษาปที่ 5 ชุดที่ 4วัดความรูพื้นในการแกโจทยปญหารอยละเกี่ยวกับการซื้อขาย คําสั่ง จงหาคําตอบ กําไร ขาดทุน 1. ซื้อพัดลมราคา 400 บาท ตองการกําไร 100 บาท จะขายราคากี่บาท ตอบ ……… 2. ซื้อพัดลมราคา 400 บาท ถาขายราคา 500 บาท ไดกําไรกี่บาท ตอบ………. 3. ถาขายพัดลมไดเงิน 500 บาท ไดกาไร 50 บาท ทุนราคากี่บาท ตอบ………. ํ 4. ถังราคาตนทุน 20 บาท ขายขาดทุน 3 บาท ขายไปราคากี่บาท ตอบ …………. 5. ถังราคาทุน 20 บาท ถาขายไปราคา 18 บาท ขายถังขาดทุนกี่บาท ตอบ …………. 6. ถาขายถังไดเงิน 15 บาท ขาดทุน 3 บาท ราคาทุนกี่บาท ตอบ …………. ลดราคา 7. ปดราคาขายหมอไว 180 บาท ลดใหผูซื้อ 20 บาท ขายไดเงินกี่บาท ตอบ ………. 8. ปดราคาขายกระทะ 125 บาท ขายจริง 100 บาท ลดใหผูซื้อกี่บาท ตอบ …………… 9. ลดราคามีดใหผูซื้อ 5 บาท ขายไดเงิน 25 บาท ปดราคาขายมีดไวกี่บาท ตอบ……………. การเลือกใชขอมูลตามความจําเปน  10. ทุน 100 บาท ปดราคาขาย 115 บาท ลดราคา 10 บาท 1. ขายจริงเทาใด ………………… 2. เมื่อลดแลวจะไดกําไร หรือ ขาดทุนกี่บาท …………………. 11. ทุน 200 บาท ปดราคาขาย 350 บาท ลดราคาแลวขายจริงเพียง 300 บาท 1. ลดราคากี่บาท ………………… 2. ขายไดกําไรกีบาท …………………. ่ สาขาคณิตศาสตรประถมศึกษา สถาบันสงเสริมการสอนวิทยาศาสตรและเทคโนโลยี
  • 43.
    40 แบบทดสอบวัดทักษะการคูณและการหาร พื้นฐานรอยละ จงเติมคําตอบ (ทดในกระดาษขอสอบได) 1. 6 × 7 = ……….. 2. 6 × 7 = ……….. 3. 6 × 7 = ……….. 4. 24 ÷ 3 = ……….. 5. 35 ÷ 5 = ……….. 6. 63 ÷ 9 = ……….. 7. 15 × 7 = ……….. 8. 45 × 2 = ……….. 9. 25 × 4 = ……….. 10. 75 ÷ 5 = ……….. 11. 84 ÷ 4 = ……….. 12. 96 ÷ 8 = ……….. 13. 126 × 7 = ……….. 14. 234 × 8 = ……….. 15. 567 × 3 = ……….. 16. 360 ÷ 3 = ……….. 17. 8,000 ÷ 5 = ……….. 18. 3,800 ÷ 2 = ……….. 19. 25 × 65 = ……….. 20. 18 × 37 = ……….. 21. 43 × 76 = ……….. 22. 600 ÷ 12 = ……….. 23. 9,000 ÷ 25 = ……….. 24. 9,876 ÷ 4 = ……….. 25. 370 × 100 = ……….. 26. 470 × 100 = ……….. 27. 90 × 540 = ……….. 28. 17,000 ÷ 100 = ……….. 29. 13,200 ÷ 1,100 = ………. 30. 930 ÷ 186 = ……….. สาขาคณิตศาสตรประถมศึกษา สถาบันสงเสริมการสอนวิทยาศาสตรและเทคโนโลยี
  • 44.
    41 แบบทดสอบวัดความสามารถในการหาคําตอบจากโจทยปญหารอยละ ชั้นประถมศึกษาปที่ 5 ฉบับที่ 1 ผศ.ดร. สมวงษ แปลงประสพโชค คําสั่ง เขียน × ทับตัวเลือกที่เปนคําตอบถูกเพียงขอเดียว 1. มีนักเรียน 300 คน เปนนักเรียนชาย 40% ของจํานวนนักเรียนทั้งหมด มีนักเรียนชายกี่คน ก. 180 ข. 120 ค. 40 ง. 12 2. ใชเงิน 400 บาท ลงทุนทําสินคา เมื่อนําไปขายไดกําไร 20% ของทุน จะไดกําไรกี่บาท ก. 8 ข. 20 ค. 80 ง. 200 3. ซื้อสมเปนเงิน 500 บาท ขายขาดทุนรอยละ 10 ของทุน ขาดทุนกี่บาท ก. 5 ข. 10 ค. 50 ง. 450 4. ปดราคาสินคาไว 600 บาท ลดใหผูซื้อรอยละ 5 ของราคาที่ปดไว ลดราคากี่บาท ก. 12 ข. 30 ค. 50 ง. 120 5. ซื้อขาวสารถุงละ 40 บาท ขายไดกําไร 10 บาท ไดกาไรกี่เปอรเซ็นตของทุน ํ ก. 4% ข. 25% ค. 40% ง. 50% 6. มีไข 500 ฟอง ขายไป 100 ฟอง ขายไขไปรอยละเทาใดของที่มี ก. รอยละ 5 ข. รอยละ 10 ค. รอยละ 20 ง. รอยละ 50 7. ลงทุนซื้อของราคา 400 บาท นําไปขายขาดทุน 80 บาท ขาดทุนรอยละเทาใดของทุน ก. รอยละ 50 ข. รอยละ 20 ค. รอยละ 15 ง. รอยละ 5 8. ปดราคาสินคาไว 120 บาท ลดราคาใหผูซอ 6 บาท ลดใหผูซื้อกี่เปอรเซ็นตของราคาที่ปดไว ื้ ก. 4% ข. 25% ค. 40% ง. 50% 9. ขายของขาดทุน 50 บาท ขาดทุน 10% ของทุน ราคาทุนกี่บาท ก. 500 ข. 450 ค. 45 ง. 5 10. ขายของไดกําไร 200 บาท ไดกําไร 25% ของทุน ราคาทุนกี่บาท ก. 50 ข. 250 ค. 500 ง. 800 11. ซื้อสินคาไดสวนลด 5% ของราคาที่ปดไว ไดสวนลดเปนเงิน 30 บาท ปดราคาไวก่บาท  ี ก. 45 ข. 100 ค. 600 ง. 800 12. ดําสอบได 80 คะแนน คิดเปน 40% ของคะแนนเต็ม จงหาคะแนนเต็ม ก. 500 ข. 320 ค. 200 ง. 80 สาขาคณิตศาสตรประถมศึกษา สถาบันสงเสริมการสอนวิทยาศาสตรและเทคโนโลยี
  • 45.
    42 ฉบับที่ 2 วัดความสามารถในการแสดงวิธีหาคําตอบจากโจทยปญหารอยละ ชั้นประถมศึกษาปที่ 5 ตอนที่ 1 จงเติมคําตอบ สําหรับทด 1. มีเงิน 800 บาท ใชเงินไป 30%ของที่มี จะเหลือเงินกี่บาท 1. ตอบ …………………………. ……….…………………………… 2. ซื้อเสื้อตัวละ 200 บาท ขายขาดทุน 25% ของทุน 2. จะขายไดเงินกีบาท ่ ตอบ …………………………. ……….……………………………… 3. ปดราคาเสื้อไวตัวละ 150 บาท ถาลดราคาใหผูซื้อ 10% 3. ของราคาที่ปดไว จะขายไดเงินกี่บาท  ตอบ …………………………. ……….……………………………… 4. มีไขเปดและไขไก 800 ฟอง เปนไขเปด 600 ฟอง 4. เปนไขไกรอยละเทาใดของที่มี ตอบ …………………………. ……….……………………………… 5. ราคาทุนสินคา 30 บาท ขายไดเงิน 45 บาท 5. ไดกําไรกี่เปอรเซ็นตของทุน ตอบ …………………………. ……….……………………………… 6. ปดราคาสินคาไว 40 บาท ขายจริงเพียง 32 บาท 6. ลดใหผูซื้อกี่เปอรเซ็นตของราคาที่ปดไว ตอบ …………………………. ……….……………………………… 7. ใชเงินไปรอยละ 30 ของที่มี เหลือเงินอยู 350 บาท 7. จงหาจํานวนเงินที่มีอยูเดิม ตอบ …………………………. ……….……………………………… 8. ขายของไดกําไร 10% ของทุน ไดเงินมาทั้งสิ้น 8. 550 บาท จงหาราคาทุน ตอบ …………………………. ……….……………………………… 9. ขายของขาดทุน 10% ของทุนขายไดเงิน 360 บาท 9. จงหาราคาทุน ตอบ …………………………. ……….……………………………… สาขาคณิตศาสตรประถมศึกษา สถาบันสงเสริมการสอนวิทยาศาสตรและเทคโนโลยี
  • 46.
    43 ตอนที่ 2 จงแสดงวิธีทํา 10.ลงทุนทําขนม 400 บาท จะขายใหไดกาไร 30% ของทุน จะตองขายกี่บาท ํ _______________________________________________________________________________ _______________________________________________________________________________ _______________________________________________________________________________ _______________________________________________________________________________ _______________________________________________________________________________ _______________________________________________________________________________ _______________________________________________________________________________ 11. ราคาทุนสินคา 600 บาท ขายไดเงิน 450 บาท ขาดทุนกี่เปอรเซ็นตของทุน _______________________________________________________________________________ _______________________________________________________________________________ _______________________________________________________________________________ _______________________________________________________________________________ _______________________________________________________________________________ _______________________________________________________________________________ _______________________________________________________________________________ 12. ขายของลดราคา 20% ของราคาที่ปดไว ขายไดเงิน 480 บาท จงหาราคาขายที่ปดไวกอนลดราคา _______________________________________________________________________________ _______________________________________________________________________________ _______________________________________________________________________________ _______________________________________________________________________________ _______________________________________________________________________________ _______________________________________________________________________________ _______________________________________________________________________________ สาขาคณิตศาสตรประถมศึกษา สถาบันสงเสริมการสอนวิทยาศาสตรและเทคโนโลยี
  • 47.
    44 รูปแบบโจทยปญหาการบวก ลบ คูณ และหาร สมวงษ แปลงประสพโชค เปาหมายสูงสุดของการเรียนการสอนคณิตศาสตรในระดับประถมคือ ความสามารถแกโจทย ปญหาได โจทยปญหาเกือบทุกเรื่องในคณิตศาสตรระดับประถมไมวาจะเปน ชั่ง ตวง ด เงิน และเวลา จะเกียวของกับโจทยปญหาการบวก ลบ คูณ หาร เราอาจแยกโจทยปญหาคณิตศาสตรในระดับประถม ่   ไดดังนี้ 1. โจทยปญหา บวก ลบ คูณ หาร  ก. ประเภทคิด 1 ขั้นตอน ข. ประเภทคิดหลายขั้นตอนที่เรียกวาโจทยระคน 2. โจทยประยุกต เชน โจทยปญหาเศษสวน  โจทยปญหารอยละ ไดแก ดอกเบี้ย การซื้อขาย  โจทยปญหา คูณ หาร (บัญญัติไตรยางศ)  โจทยที่เปนพืนฐาน ไดแก โจทยปญหาบวก ลบ คูณ หาร ซึ่งจะเนนใหนักเรียนไดเกิดความเขาใจ ้  และแกปญหาเบื้องตนไดตั้งแต ป.1 - ป.6 จะเนนดานการนําไปใชแตเรื่อง และโจทยประยุกต ยังมีความเขาใจผิดบางประการในหมูครูผสอน และนักเรียนในการทําโจทยปญหา บวก ลบ ู  คูณ หาร ซึ่งพอจะนํามาเลาใหฟงดังนี้ โจทยปญหาการบวกจะตองมีคําวารวมจริงหรือ มีครูหลายคนเลาใหฟงวาตนสอนนักเรียนเรื่องการแกโจทยปญหาการบวกโดยใหนกเรียนจําคํา ั วา รวม นักเรียนก็สามารถจะแกโจทยปญหาการบวกไดอยางรวดเร็ว บางครั้งอานโจทยยังไมทันจบก็รู  แลววาขอนี้ตองบวกกัน เด็กบางคนครูไมไดแนะใหจําคําวา รวม เนื่องจากโจทยปญหาการบวกที่เคย  พบมักจะมีคําวารวมก็เลยสังเกตเห็นและจําคํานี้ไว นอกจากคําวารวมแลวยังมีคําอีกสองคํา เชน ทั้งหมด ทั้งสิ้น เมื่อศึกษารูปแบบโจทยปญหาการบวกแลวเราจะพบวามีรูปแบบสํานวนอืนอีกมากมาย  ่ ที่ตองหาคําตอบโดยใชวิธีบวก โดยไมตองมีคําดังกลาว เชน 1. ก. คุณแมมลูกหญิง 3 คนมีลกชาย 1 คน คุณแมมลูกกี่คน ี ู ี ข. สุดามีไกอยูในเลา 6 ตัว อยูนอกเลา 3 ตัว สุดามีไกกตัว ี่ 2. มานีซื้อขนมไป 6 บาท เหลือเงินอยู 3 บาท เดิมมานีมีเงินกี่บาท สาขาคณิตศาสตรประถมศึกษา สถาบันสงเสริมการสอนวิทยาศาสตรและเทคโนโลยี
  • 48.
    45 3. มานะมีเงิน 5 บาท มานีมีนอยกวา 2 บาท มานีมีเงินกี่บาท  4. ฉันขายของได 5 บาท ฉันขายไดนอยกวาพี่ 3 บาท พี่ขายไดกี่บาท นอกจากนีโจทยปญหาที่มีคาวา รวมก็ไมแนวาจะใชวธบวกเสมอไป เชน ้ ํ ิี 5. ก. ชั่งเปดและไกรวมกันหนัก 5 กิโลกรัม เมื่อชั่งเปดอยางเดียวหนัก 2 กิโลกรัม ถามวาไกหนักกีกิโลกรัม ่ ข. ฉันและนองมีเงินรวมกัน 8 บาท ฉันมี 5 บาท นองมีกบาที่ ทานที่กําลังสอนอยูในชั้น ป.2 - ป.3 ทานอาจจะทดลองใหนักเรียนทําโจทยทั้ง 5 แบบ ที่แนบ ที่แนะนํามานี้เพื่อดูวานักเรียนมีความสามารถในการแกปญหาการบวกมากนอยเพียงใด ถาปรากฏวา  เด็กทําไมคอยไดข้นแรกควรใชภาพชวยใหเด็กเกิดความเขาใจ จากนั้นใหนักเรียนหัดวาดภาพชวย แต ั ถาขอใดเด็กไมเขาใจจริง ๆ ก็อาจจะตองรอไปสักระยะแลวทดลองใหม ขอสําคัญตองนึกภาพประกอบ และจะตองดูทคําถามไมใชคาบางคํา ี่ ํ โจทยปญหาการลบจะตองมีคําวา เหลือ จริงหรือ เชนเดียวกับโจทยการบวก มีครูเคยเลาใหฟงวา สอนโจทยปญหาการลบโดยใหนักเรียนจําคําวา เหลือ นอกจากนี้ยังใหสังเกตวาในโจทยจะมีคําวา ใหไป กินไป ตายไป แตกไป เสียไป ซึ่งโดยแทจริงแลว มีโจทยที่ใชวิธลบ แตไมมีคําวาพวกนี้อยูเลย เชน ี 1. มีเด็ก 4 คน เปนเด็กหญิง 2 คน มีเด็กชายกี่คน 2. มีมะมวง 4 ผล มีมังคุด 2 ผล มีมะมวงมากกวามังคุดกีผล ่ 3. มีมะมวง 5 ผล มีมงคุด 2 ผล มีมังคุดนอยกวามะมวงกี่ผล ั 4. ก. ปจจุบันอายุ 10 ป อีกกี่ปจะมีอายุ 15 ป ข. ตองการซือของ 12 บาท แตมีเงิน 10 บาท ตองหามาเพิ่มอีกกี่บาท ้ 5. ก. พิชัยมีเงิน 8 บาท ซึ่งมากกวาสุดา 3 บาท สุดามีเงินกี่บาท ข. นารีมีเงิน 8 บาท วีณามีนอยกวานารี 3 บาท วีณามีเงินกี่บาท 6. มีมะนาว 7 ลูก เมื่อซื้อมาเพิมอีกทําใหมี 15 ลูก ซื้อมะนาวมาเพิ่มกี่ลก ่ ู 7. เมื่อขอเงินคุณแมอีก 3 บาท ทําใหมีเงินรวม 10 บาท เดิมมีเงินกี่บาท นอกจากนีโจทยที่มีคําวา ใชไป ตายไป ใหไป แตใชวธบวกก็มี เชน ้ ิ 8. คาวีซื้อเสื้อ 25 บาท ซื้อกางเกง 35 บาท คาวีใชเงินไปกี่บาท 9. วันแรกไกตายไป 4 ตัว วันที่สองตายไป 2 ตัว ไกตายไปทั้งหมดกี่ตัว สาขาคณิตศาสตรประถมศึกษา สถาบันสงเสริมการสอนวิทยาศาสตรและเทคโนโลยี
  • 49.
    46 โจทยปญหาการคูณ และการหารมีกแบบ ่ี โจทยปญหาการคูณและการหาร เทาที่ศกษาพบวามีรูปแบบสํานวนตาง ๆ กัน ดังนี้  ึ การคูณ 1. มีขนม 5 กลอง กลองละ 3 กอน มีขนมทังหมดกี่กอน้ 2. มีขนมกลองละ 3 กอน อยู 5 กลอง มีขนมทั้งหมดกี่กอน 3. ขนม 1 กลองมี 3 กอน ขนม 5 กลองมีกี่กอน  4. มานีมีขนม 5 กลอง วีระมีขนมเปน 5 เทาของมานี วาระมีขนมกี่กลอง 5. วัว 5 ตัว มีขากี่ขา 6. มีถนนจากเมือง ก. ไปเมือง ข. 3 สาย มีถนนจาก ข. ไปเมือง ค. 4 สาย จะเดินทางจาก ก ไป ค โดยผานเมือง ข. จะใชถนนไดกี่แบบ การหาร 1. มีสม 36 ผล จัดใสจานละ 9 ผล จะใชจานกี่ใบ 2. มีสม 36 ผล จัดใสจาน 9 ใบ เทากันจะไดจานละกีผล ่ 3. จัดสมจานละ 4 ผล มีสม 36 ผลจะจัดไดก่จานี 4. ปติมีสม 36 ผล ซึ่งเปน 9 เทาของสมคิด สมคิดมีสมกี่ผล 5. นับขาวัวได 20 ขา มีวัวกี่ตัว แนวคิดในการสอนโจทยปญหา บวก ลบ คูณ หาร แมวาเตาจะทราบวามีโจทยบวก ลบ คูณ หาร หลายรูปแบบตามที่ไดเสนอมาแลวก็ตามใน การเรียนการสอนครูผูสอนก็ยังไมมนใจวานักเรียนจะรับรูไดทกรูปแบบดวยความเขาใจ เพราะยังไมมี ั่ ุ ใครศึกษาทดลองวา แบบใดจะเหมาะกับระดับใด ผูเ ขียนเสนอมาพอเปนแนวทางเพือใหครู นําไป ่ ทดลองใชหากเห็นวา แบบใดนักเรียนไมยอมเขาใจเลย แสดงวายากเกินขีดความสามารถ ควรจะรอไว ใหนักเรียนสูงขึ้นจึงใหโจทยแบบนั้น ปญหาที่ครูหลายคนของใจก็คือ เราจะมีกลวิธีการสอนอยางไรที่จะทําใหนักเรียนแกโจทยปญหาได  วิธีหนึ่งสําหรับการแกโจทยปญหาการบวก ลบ คูณ หาร ประเภทคิด 1 ขั้นตอน  1. นักเรียนจะตองเขาใจความหมายหรือหลักการของการบวก ลบ คูณ หาร เชน หลักการบวก ก็คือ การนําจํานวนสองจํานวนมารวมกัน หลักการลบ ก็คือ การนําจํานวนหนึ่ง ออกจากจํานวนหนึ่ง หลักการหาร ก็คือ การลบครั้งละเทา ๆ กัน หลักการคูณ ก็คือ การบวกครั้งละเทา ๆ กัน สาขาคณิตศาสตรประถมศึกษา สถาบันสงเสริมการสอนวิทยาศาสตรและเทคโนโลยี
  • 50.
    47 2. นักเรียนตองมีความสามารถในการอานโจทยปญหาพรอมกับสามารถนึกภาพไปตามขอความของ โจทยโดยระยะแรกอาจวาดภาพประกอบ 3. พิจารณาคําถามวาอะไร เมื่อดูคาถามประกอบแลวจะเริ่มมองเห็นทางวาจะใชวิธีใดแกปญหา ํ จากนั้นจึงเขียนประโยคสัญลักษณ พรอมหาคําตอบ ตัวอยาง นึกภาพประกอบโจทย ดูคําถามพรอมเลือกวิธการ ี 1. มานีซื้อขนมไป 6 บาท เหลือเงินอยู 3 บาท เดิมมีเงินกี่บาท นึกภาพ ซื้อขนมไป 6 เมื่อดูคาถามแลวจะเห็นวา ถามจํานวนเงินทั้งหมด ํ เหลืออยู 3 ดังนั้นจะไดประโยคสัญลักษณเปน 6 + 3 = 9 2. ดินสอแทงหนึ่งยาว 5 ซม. แทงที่สองยาวเทาใด อีกแทงหนึงยาวกวา 2 ซม. ่ เมื่อดูภาพประกอบคําถามจะไดวาแทงที่สองยาว 5 ซม. 5 +2 = 7 2 ซม. 3. มีเงินอยู 3 บาท ตองการซื้อขนม 5 บาท ตองหามาเพิ่มอีกกี่บาท หามาเพิ่ม ตองหาเงินเพิมอีก 5 – 3 = 2 ่ มีเงินอยู 3 บาท มีบอยครั้งที่พบวานักเรียนดูภาพแลวตอบคําถามไดทนทีวาคําตอบเปนเทาใดแตไมสามารถ ั เขียนเปนประโยคสัญลักษณได เมื่อถามประโยคสัญลักษณบางครั้งก็เกิดสับสน เชน ขอ 3 เด็กบางคนจะตอบวา 3 + = 5 เด็กบางคนจะตอบวา 5 – 3 = ซึ่งเราจะถือวาถูกทั้งสาม สาขาคณิตศาสตรประถมศึกษา สถาบันสงเสริมการสอนวิทยาศาสตรและเทคโนโลยี
  • 51.
    48 วิธการแกปญหาบวก ลบ คูณหาร ระคน ี เรามีหลักการดังนี้ 1. ควรจะนําโจทยระคนแยกเปนตอน ๆ ใหนกเรียนทําเสียกอน เชน โจทยที่วา ั "มานะมีเงิน 8 บาท มานีมมากกวามานะ 5 บาท ปตมีนอยกวามานี 2 บาท ทั้งสามคน ี ิ มีเงินรวมกันกีบาท" ่ โจทยนแยกเปนตอนไดดังนี้ ี้ 1. มานะมีเงิน 8 บาท มานีมีเงินมากกวามานะ 5 บาท มานีมีเงินกี่บาท 2. มานีมเี งิน 13 บาท ปติมีนอยกวามานี 2 บาท ปติมีเงินกีบาท  ่ 3. มานะมีเงิน 8 บาท มานีมีเงิน 13 บาท ปติมีเงิน 11 บาท สามคนมีเงินรวมกันกี่บาท 2. เมื่อนักเรียนทําโจทยแบบคิด 1 ขั้นตอนไดแลว จึงใหเห็นโจทยระคนฝกใหนักเรียนวิเคราะหโจทย ดังนี้ ขั้นแรกดูวาถามอะไร ถามจํานวนเงินที่รวมกัน นึกประโยคสัญลักษณ เงินรวมกัน = เงินของมานี + มานะ + ปติ ขั้นที่ 2 พิจารณาตอไป โดยดูจากโจทยกําหนด มากกวา 8 บาท นอยกวา อะไรมาใหบาง มานะ 5 มานี 2 จะเห็นวาจะตองหาจํานวนเงินมานีกบปตใหไดกอนจึงจะหาเงินรวมได ั ิ ขั้นที่ 3 ลงมือแกปญหา คือ หาจํานวนเงินของปติ กับมานี แลวจึงหาเงินรวม  สาขาคณิตศาสตรประถมศึกษา สถาบันสงเสริมการสอนวิทยาศาสตรและเทคโนโลยี
  • 52.
    49 การซอมเสริมทักษะการคูณการหาร ผศ.ดร. สมวงษ แปลงประสพโชค* การคูณและการหาร เริ่มเรียนในชั้น ป.2 ปลายป โดยเริ่มปูพื้นฐานจากการนับเพิ่มและนับลด ครั้งละเทา ๆ กัน มีการฝกจริงจังในชั้น ป.3 เปนตนไป ความจําเปนทีจะตองใชการคูณ การหารมีเกือบ ่ ตลอดทุกเรื่อง ผูเขียนไดมโอกาสคลุกคลีกบนักเรียนระดับ ป.5 อยูนานหลายเดือนและหลายโรง พบวา ี ั เด็ก ป.5 ประมาณ 1 ใน 3 ยังคูณไมคลอง คูณชา อีก 1 ใน 3 คูณผิด ๆ ถูก ๆ เวลาทําแบบฝกหัด เด็ก มักจะดูสูตรคูณหลังปกสมุดเสมอ ผูเขียนสัมภาษณครูคณิตศาสตรชน ป.5 ที่เกี่ยวกับกิจกรรมฝกการคูณ ั้ พบวาแบบที่ทาสม่ําเสมอไมไดขาดมี 2 แบบ มักทําอยางใดอยางหนึ่งคือ ํ 1. ทองสูตรคูณกับครูประจําชันหลังเลิกเรียน ้ 2. ทองตอนเชากอนเขาหองเรียนขณะเดินขึ้นหอง มีคนนําทองและมีดนตรีดังกระหึ่ม ไปทั่วโรงเรียน แมวาจะกระทําเชนนี้สม่ําเสมอไมไดขาด ก็ยังพบวาเด็กคูณหารไมถูกตอง จากการสังเกตปาก เด็กขณะที่ทองเปนกลุม พบวาเด็กประมาณ 3 ใน 10 คนไมยอมทอง ตองคอยเตือนใหทอง  ผูเขียนจึงทดลองสอบดูวาเด็ก ป.5 ยังมีปญหาคูณหารกีคน โดยออกขอสอบการคูณการหาร  ่ จํานวน 30 ขอ ประกอบดวย - การคูณการหาร 1 หลัก กับ 1 หลัก - การคูณการหาร 2 หลัก กับ 1 หลัก - การคูณการหาร 2 หลัก กับ 2 หลัก - การคูณการหาร 3 หลัก กับ 1 หลัก - การคูณการหารจํานวนทีมากกวา 3 หลัก ่ ใชเกณฑทําได 2 ใน 3 เปนเกณฑผาน จากนั้นเลือกวิธีการซอมเสริม แบบผสมผสาน ดังนี้ 1. กําหนดใหทองสูตรคูณกับครูในตอนเชากอนเขาแถวหรือตอนเขาแถว บางครั้งครูให นักเรียนเกงเปนผูชวย ทุกครั้งที่มาทองจะไดดาว 1 ดวง ลงในใบรายชือ  ่ 2. ใหเลนเกมจับคูถามตอบกับเพื่อนตัวตอตัวตอนเชากอนเขาแถว * สถาบันราชภัฎนคร สาขาคณิตศาสตรประถมศึกษา สถาบันสงเสริมการสอนวิทยาศาสตรและเทคโนโลยี
  • 53.
    50 3. ใหเลือกเลนเกม 8 ชนิด ตอนพักเทียงไดแก เกมบิงโก เกมจับคู เกมคูณสนุก เกมหาร ่ สนุก เกมตอบัตรการคูณ เกมตอบัตรการหาร เกมตอภาพ เกมระบายสี วิธีการเลนจะใหแบงกลุมคละ กันระหวางเด็กเกงกับเด็กออน มีเด็กเกงเปนหัวหนากลุมเลนแบบอิสระไมบังคับแตจะชักจูงดวยการจัด  ใหมีการแขงขันทุก 2 สัปดาห ชิงรางวัลเปนขนม การสงผูเขาแขงขันจะตองเปนนักเรียนที่ออนคูณหรือ หารที่อยูในโครงการซอมเสริม แตการไดรับรางวัลจะไดทั้งทีมถือวา คนเกงมีหนาทีชวยใหคนออนได ่ พัฒนา ผลการสอบกอนการทดลอง และสอบหลังการทดลองนาน 2 เดือน ปรากฏดังนี้ เลขที่ สอบกอน สอบหลัง d d2 เลขที่ สอบกอน สอบหลัง d d2 1 7 8 1 1 19 14 15 1 1 2 5 12 7 49 20 15 22 7 49 3 23 29 6 36 21 30 28 -2 4 4 18 18 0 0 22 25 28 3 9 5 18 18 0 0 23 18 18 0 0 6 29 28 -1 1 24 26 28 2 4 7 23 25 2 4 25 26 28 2 4 8 18 22 4 16 26 4 4 0 0 9 26 29 3 9 27 28 29 1 1 10 3 22 19 361 28 11 15 4 16 11 18 20 2 4 29 27 28 1 1 12 24 29 5 25 30 12 17 5 25 13 28 29 1 1 31 27 28 1 1 14 14 20 6 36 32 15 15 0 0 15 25 26 1 1 33 23 28 5 25 16 26 29 3 9 34 26 29 3 9 17 13 13 0 0 35 18 20 2 4 18 29 30 1 1 36 12 15 3 9 d = ∑ d = 100 = 2.77 n 36 สาขาคณิตศาสตรประถมศึกษา สถาบันสงเสริมการสอนวิทยาศาสตรและเทคโนโลยี
  • 54.
    51 sd = n∑ d2 − (∑ d)2 = 36 × 716 − (103)2 = 3.48 n(n − 1) 36 × 35 t = sd d = 3.482.77 = 4.64 n 36 สรุป 1. ผลการสอบการคูณการหาร หลังการซอมเสริมดีกวาการซอมเสริมอยางมีนยสําคัญ ั ที่ระดับ 0.05 2. รอยละของจํานวนนักเรียนที่ผานเกณฑของขอสอบ คือ 20 คะแนน (2 ใน 3 ของคะแนนเต็ม) มีดังนี้ กอนซอมเสริมมีนักเรียนผานเกณฑ 50% หลังซอมเสริมมีนักเรียนผานเกณฑ 64% ปญหาและขอเสนอแนะ 1. การใหทองสูตรคูณกับครู ในตอนเชากอนเขาแถว เปนภาระกับครูมากกเพราะครูตองตรวจ งานและซอมเสริมเรื่องอืน ๆ ดวย จึงควรตั้งนักเรียนเปนกรรมการชวยครูเปนคูซอมทองสูตรคูณให ่ เพื่อน 2. การเลนเกมอิสระตอนพักเที่ยงทําไดไมเต็มที่ เพราะเด็กบางคนเลนชา คิดชา เปนที่รําคาญ ของเด็กเกง ทําใหเด็กเกงแอบคิดใหเสมอหรือบางที่แอบดูเฉลย ทางแกไขคือ ครูควรควบคุมการเลน คอยเตือนคนเกงใหมีน้ําใจอดทนรอคอยการคิดของเพื่อนที่ออนกวา 3. หลังการทดลอง 2 เดือน จํานวนนักเรียนผานเกณฑไมถึง 80% ดีขึ้นจากเดิมเพียง 14% ของ นักเรียนทั้งหมด จึงนาจะลองเพิ่มเวลามากขึน ้ 4. ขณะเลนนักเรียนมักสงเสียงเอะอะ มีการทะเลาะวิวาท ขอเสนอแนวทางแกไขคือนาจะให มีการตัดคะแนนคุณธรรม 5. ควรมีรางวัลทีมที่ทําใหสมาชิกที่เรียนออน ๆ ดีขน เพือตอบแทนคงเกงที่ชวยเหลือสมาชิก ึ้ ่ ในกลุมใหไดรบการพัฒนา ั 6. เพื่อใหบรรยากาศสนุกสนานสําหรับเด็กเรียนออนอาจใชเพลงประกอบ เชน เพลงสูตรคูณ ทํานอง เพลง ดา ดา ดา คํารอง สมวงษ แปลงประสพโชค คูณคูณคูณ คูณคูณคูณ บวกซ้ํา ๆ หมายถึงการคูณ จะคูณไดเร็ว ตองทองสูตรคูณ สอง หนึ่ง สอง สอง สอง สี่ สอง สาม หก สอง สี่ แปด สอง หา สิบ สอง หก สิบสอง สอง เจ็ด สิบสี่ สอง แปด สิบหก สาขาคณิตศาสตรประถมศึกษา สถาบันสงเสริมการสอนวิทยาศาสตรและเทคโนโลยี
  • 55.
    52 สอง เกา สิบแปด สอง สิบ ยี่สิบ สอง สิบเอ็ด เปน ยี่สิบสอง สอง สิบสอง เปนยี่สิบสี่ หมายเหตุ ใหเปลี่ยนเปนแมอื่นไปเรื่อย ๆ เพลงการหาร ทํานอง เพลงชาง คํารอง สมวงษ แปลงประสพโชค และทวีรัตน เกษโร หาร หาร หาร หนูรูการหารหรือไม ตัวหารลบออกเรื่อยไป จนหมดตัวตั้งที่ใหไว จนหมดตัวตั้งที่ใหไว จนหมดตัวตั้งที่ใหไว หาร หาร หาร หารนั้นไมยากเทาไหร สวนกลับของคูณนั่นไง เชน 2 คูณ 5 เปน 10 ไซร เชน 2 คูณ 5 เปน 10 ไซร 2 ไปหาร 10 ได 5 เพลงการคูณ ทํานอง เพลงวิหกเหิรลม คํารอง ปรีชา เนาวเย็นผล ลําดวนนั่งขายนอยหนา อยามัวชารีบมาจอง กองละ 3 ผล รสดีนาลอง ทองดีนั้นเฝาตรึกตรอง 5 กองจะไดกผลี่ เพลงความหมายการคูณ ทํานอง เพลงยวนยาเหล คํารอง สมวงษ แปลงประสพโชค 6 × 5 6 × 5 ขอบอกคุณวาเอา 5 บวกกัน 6 ตัว แต 5 × 6 นันเอา 6 หาตัว บวกกันใหถวนทั่วเอา 6 หาตัวบวกกันเอย ้  เพลงความหมายการคูณ ทํานอง – คํารอง นัดดา หิรญรัศมี ั 6 +6 + 6 + 6 บวกแลวได 24 6 รวมกัน 4 ที 4 ครั้ง คือ 4 × 6 สาขาคณิตศาสตรประถมศึกษา สถาบันสงเสริมการสอนวิทยาศาสตรและเทคโนโลยี
  • 56.
    53 ตัวอยางเกมที่ใชประกอบการซอมเสริมการคูณการหาร เกมตอภาพการคูณการหาร จํานวนผูเลน เลนคนเดียว หรือเปนกลุม 2 - 4 คน อุปกรณการเลน 1. ภาพสวยงามติดบนกระดาษแข็ง ตัดเปนชินสวนดานหลังเขียนปญหาการคูณการหาร ้ 2. ถาดสําหรับตอภาพ เขียนคําตอบของปญหา ตัวอยาง ถาดวาง ดานหลัง 36 ÷ 4 9 6 49 7×7 7×8 56 7 8 72 ÷ 9 54 72 63 9×6 7×9 36 ÷ 6 35 ÷ 5 8×9 (อาจใชภาพตัดตอสําเร็จรูปที่มีจําหนายในทองตลาดมาดัดแปลงก็ได) วิธีเลน ผูเลนหาคําตอบของโจทยแลววางตอลงในถาด ถาวางไดถกตองจะไดภาพที่สวยงาม ู ถาตองการสนุก ควรมีการแขงขันเปนทีม ทีมใดตอภาพไดเสร็จกอนเปนทีมชนะ สาขาคณิตศาสตรประถมศึกษา สถาบันสงเสริมการสอนวิทยาศาสตรและเทคโนโลยี
  • 57.
    54 เกมเปดฝาหาผลลัพธ จํานวนผูเลน 2 -4 คน อุปกรณการเลน ฝาขวดพลาสติก เขียนปญหา คูณ หารไวดานบน และเขียนเฉลยไวดานลาง พรอมทั้งเขียน ไว จํานวนตาง ๆ กัน ขอยากจะมีหลายดาว ตัวอยางเชน 90 × 7 6300 1250÷ 2 625 ดานบน ดานลาง วิธีเลน คว่ําตัวเลนไว ผูเ ลนแตละคนคิดคํานวณหาผลคูณหรือผลหารจากโจทยที่อยูบนตัวเลนไวในใจ จากนั้นตกลงกันวาใครจะเปนผูเริ่มเกมกอน ผูเลนผลัดกันหยิบตัวเลน 1 ตัว พรอมกับบอกผลลัพธดัง ๆ แลวหงายตัวเลนดูเฉลย ถาตอบถูกจะไดตัวเลนไปเปนของตน ถาตอบผิดใหคว่ําไวที่เดิม เมื่อจบการ เลนใหนับ ใครได มากเปนฝายชนะ เกมจับคูถามตอบ จํานวนผูเลน 2 คน อุปกรณการเลน รูปสัตวหรือตัวการตูน ใสโจทยคณ หารไวดานหนา ใสเฉลยไวดานหลัง ู เจาะรูทะลุโจทย และเฉลยใหตรงกัน วิธีเลน ผูเลนหันหนาเขาหากัน คนแรก หยิบบัตร ขึ้นมาดูดานหนา อีกคนดูดานหลัง คนแรกจะดู ปญหาแลวบอกคําตอบออกมาดัง ๆ พรอมทั้งใช ดินสอจิ้มไปทีรูตรงปญหาขอนั้นผูเ ลนที่อยู ่ ดานหลังจะดูปลายดินสอทีโผลออกมาดานหลัง ่ ซึ่งจะตรงเฉลยของขอนั้น แลวบอกวาถูกหรือผิด ผลัดกันถามตอบคนละ 10 ครั้ง สาขาคณิตศาสตรประถมศึกษา สถาบันสงเสริมการสอนวิทยาศาสตรและเทคโนโลยี
  • 58.
    55 เกมไชโยการคูณ การหาร จํานวนผูเ ลน2 - 4 คน อุปกรณการเลน 1. เบี้ย 30 ตัว 2. ฝาขวดซึ่งมีโจทยคูณ หาร เขียนไวดานบน และเขียนเฉลยไวดานลาง ตัวอยาง 6×8 48 3. แผนวางเบีย ดังนี้ ้ เกมไชโยคูณหาร 1 เกมไชโยคูณหาร 2 3 4 5 6 4 5 7 8 6 7 8 9 9 10 11 12 10 11 12 13 12 24 42 48 20 36 81 132 72 80 110 120 เกมไชโย คูณ หาร 3 เกมไชโย คูณ หาร 4 4 6 7 8 3 5 8 10 9 10 11 12 10 11 11 12 14 18 21 36 18 20 36 40 45 70 77 108 44 48 64 66 วิธีเลน แจกแผนเลนใหผูเลนคนละแผน ผลัดกันหยิบตัวเลนที่มโจทยคูณหารมา 1 ตัว ี แลวบอกผลลัพธ ถาบอกถูกจะไดวางตัวนับบนแผนเลนของตนใหตรงคําตอบในโจทย ใครวางเบี้ยได 4 ตัว เปนแถวเดียวในแนวนอน แนวดิง หรือแนวทแยงเปนผูชนะ ่ สาขาคณิตศาสตรประถมศึกษา สถาบันสงเสริมการสอนวิทยาศาสตรและเทคโนโลยี
  • 59.
    56 เกมระบายสี จํานวนผูเลน คนเดียวหรือเปนกลุม อุปกรณการเลน โจทยการคูณการหาร เขียนลงในภาพที่ถูกแบงเปนสวน ๆ วิธีเลน หาผลคูณแลวระบายสีตามคําสั่ง ถาทําถูกจะไดภาพที่มความหมาย ี เกมภาพอะไรเอย วิธีเลน คํานวณคําตอบ และระบายสีบริเวณที่มีคําตอบ 100 จะพบภาพที่ซอนไว สาขาคณิตศาสตรประถมศึกษา สถาบันสงเสริมการสอนวิทยาศาสตรและเทคโนโลยี
  • 60.
    57 เกมภาพอะไรเอย วิธีเลน คํานวณคําตอบ และระบายสีบริเวณที่มีคําตอบระหวาง 28 - 56 จะพบภาพที่ซอนไว เกมภาพอะไรเอย วิธีเลน คํานวณคําตอบ และระบายสีบริเวณที่มีคําตอบ 7 จะพบภาพที่ซอนไว สาขาคณิตศาสตรประถมศึกษา สถาบันสงเสริมการสอนวิทยาศาสตรและเทคโนโลยี
  • 61.
    58 เกมหารสนุก จํานวนผูเลน 2 -4 คน อุปกรณการเลน 1. แผนเดินเบีย ดังรูป ้ 2. เบี้ย 2 - 4 อัน สีตางกัน 81 26 32 30 23 49 48 37 56 9 58 44 5 6 45 65 8 7 35 7 47 9 8 43 60 53 41 55 42 46 31 48 วิธีเลน 1. วางเบี้ยทีจดเริ่มตนคือชองเลข 60 ุ่ 2. หมุนลูกศร ถาไปหยุดทีชี้เลขใด ใหนาไปหารเลขทีวางเบี้ย เหลือเศษเทาไร ให ่ ํ ่ เดินไปเทานั้นชอง เชน เบี้ยวางที่ 60 ลูกศรชี้เลข 8 ใหหา 60 ÷ 8 เหลือเศษ 4 จะได เดินไป 4 ชอง ไปอยูที่เลข 56 3. ใครเดินไปถึงจุดเริ่มตนกอนเปนผูชนะ เกมคูณสนุก จํานวนผูเลน 2 - 4 คน อุปกรณการเลน 1. แผนวางเบียดังรูป ้ 2. เบี้ย 2 สี สีละ 10 อัน 36 42 48 54 66 72 6 42 49 56 63 77 84 12 7 48 56 64 72 88 96 11 8 54 63 72 81 99 108 9 6 66 77 88 99 121 132 12 7 72 84 96 108 132 144 11 8 9 วิธีเลน ผูเลนคนแรกหมุนลูกศร 2 อัน ชี้เลขใดใหนํามาคูณกันแลววางเบี้ยทีผลคูณในชองใครวาง ่ เบี้ยได 3 ตัว เปนแถวเดียวกันในแนวดิ่ง แนวนอน หรือแนวทแยงเปนผูชนะสาขาคณิตศาสตรประถมศึกษา สถาบันสงเสริมการสอนวิทยาศาสตรและเทคโนโลยี
  • 62.
    59 เกมโดมิโนการคูณ จํานวนผูเลน คนเดียว หรือเปนกลุม2 - 4 คน อุปกรณการเลน บัตรจํานวน 21 ใบ เขียนรูป ดังนี้ •• •• •• •• 2 ×2 •• 3 ×2 •• 3 ×5 2+2 2+2 2+2 ••• ••• ••• ••• 3 ×2 ••• 3 ×5 ••• 3 ×3 2+2+2 2+2+2 2+2+2 •• •• •• •• •• •• •• •• •• • • • • • • • • • •• •• •• 3 ×5 •• •• •• 3 ×3 •• •• •• 2 ×4 5+5+5 5+5+5 5+5+5 • • • • • • • • • • • • 3 ×3 • • • 2 ×4 • • • 3 ×4 • • • • • • • • • 3+3+3 3+3+3 3+3+3 •• •• •• •• •• •• •• •• 2 ×4 •• •• 3 ×4 •• •• 2 ×5 4+4 4+4 4+4 •• •• •• •• •• •• •• •• •• •• •• •• 3 ×4 •• •• •• 2 ×5 •• •• •• 2 ×2 4+4+4 4+4+4 4+4+4 •• •• •• •• •• •• • • 2 ×5 • • 2 ×2 • • •• •• •• •• •• •• 3 ×2 5+5 5+5 5+5 สาขาคณิตศาสตรประถมศึกษา สถาบันสงเสริมการสอนวิทยาศาสตรและเทคโนโลยี
  • 63.
    60 วิธีเลน ผูเลนแบงบัตรคนละเทา ๆ กัน ถามีเศษใหหงายเปนตัวเริมตน ผูเลนผลัดกันนําบัตรมาตอ ่ ปลายทีแสดงความหมายการคูณ ใครหมดกอนหรือเหลือนอยที่สุดเปนผูชนะ ่ เกมตอบัตรการหาร อุปกรณการเลน บัตรรูปสามเหลี่ยมเขียนปญหาการหารดังนี้ จํานวนผูเลน คนเดียว หรือเปนกลุม 2 - 4 คน วิธีเลน แบงบัตรคนละเทา ๆ กัน ถาเหลือเศษใหนํามาวางเปนตัวเริ่มตน ผูเลนผลัดกันตอบัตร โดย ดานที่ชิดกันตองมีผลลัพธเทากัน ใครวางไดหมดกอนเปนผูชนะ สาขาคณิตศาสตรประถมศึกษา สถาบันสงเสริมการสอนวิทยาศาสตรและเทคโนโลยี
  • 64.
    61 แบบทดสอบทักษะการคูณและการหาร จงเติมคําตอบ (ทดในกระดาษขอสอบได) 1. 6 × 7 = …………… 2. 6 × 7 = …………… 3. 6 × 7 = …………… 4. 24 ÷ 7 = …………… 5. 35 ÷ 5 = …………… 6. 63 ÷ 9 = …………… 7. 15 × 5 = …………… 8. 45 × 2 = …………… 9. 25 × 4 = …………… 10. 75 ÷ 5 = …………… 11. 84 ÷ 4 = …………… 12. 96 ÷ 8 = …………… 13. 126 × 7 = …………… 14. 234 × 8 = …………… 15. 567 × 3 = …………… 16. 360 ÷ 3 = …………… 17. 8,000 ÷ 5 = ………… 18. 3,800 ÷ 2 = ………….. 19. 25 × 65 = …………… 20. 18 × 37 = …………… 21. 43 × 76 = …………… 22. 600 ÷ 12 = ………… 23. 9,000 ÷ 25 = ………… 24. 9,876 ÷ 4 = ………….. 25. 370 × 100 = …………… 26. 470 × 100 = …………… 27. 90 × 540 = …………… 28. 17,000 ÷ 100 = ……… 29. 13,200 ÷ 1,100 = ……… 30. 930 ÷ 186 = …………..
  • 65.
    62 สอน Inquiry อยางไร ในคณิตศาสตร ในการแกโจทยปญหา โดยวิธี Inquiry มีขั้นตอนดังนี้ 1. อานโจทยปญหา 2. ปญหาใหหาอะไร 3. จะหาคําตอบปญหาไดตองทราบอะไรบาง 4. โจทยกําหนดสิ่งที่จะตองทราบตามขอ 3 มาครบหรือไม 5. ถาคําตอบในขอ 4 คือ "ไม" มีเบาะแสใหหาสิ่งที่ขาดไปหรือไม 6. ถาคําตอบในขอ 5 คือ "มี" ใหลงมือหาสิ่งที่ขาด จากนันนําไปใชหาคําตอบปญหา ้ 7. ถาคําตอบในขอ 4 คือ มีครบ ลงมือหาสิ่งที่ปญหาตองการไดทนทีั ขั้นตอนขางตนแสดงดวยแผนภูมิ ดังนี้ 1. อานโจทย 2. ตองการหาอะไร 3. ตองทราบอะไรบาง ไมมี 4. โจทยกําหนดมาครบหรือไม ไมครบ 5. มีเบาะแสหรือไม ครบ มี 7. ลงมือแกปญหา 6. หาสิ่งที่ตองการ ตอบ ตอไปนี้แสดงตัวอยางการแกโจทยปญหาตาง ๆ ตามขั้นตอนทั้ง 7 ขางตน  สาขาคณิตศาสตรประถมศึกษา สถาบันสงเสริมการสอนวิทยาศาสตรและเทคโนโลยี
  • 66.
    63 ตัวอยางที่ 1 1. คุณพอขับรถไปสุพรรณบุรีซึ่งอยูหางกรุงเทพฯ 152 กิโลเมตร คุณพอจะตองเสียคาน้ํามันรถ เทาใด ถาน้ํามันที่คุณพอใชราคาลิตรละ 9.03 บาท และคุณพอเคยบันทึกไววารถของคุณพอใช  น้ํามัน 1 ลิตร วิ่งไดทาง 9.2 กิโลเมตร 2. คาน้ํามันรถจากกรุงเพทฯ ถึงสุพรรณบุรี 3. ก. ราคาน้ํามันลิตรละเทาไร ข. จํานวนน้ํามันที่ใช 4. ทราบราคาน้ํามันลิตรละ 25.50 บาท ยังไมทราบวาใชน้ํามันกี่ลิตร 5. หาจํานวนน้ํามันไดจากขอกําหนดที่วาน้ํามัน 1 ลิตร รถวิ่งได 9.2 กิโลเมตร และรถตองวิ่งเปน ระยะทาง 152 กิโลเมตร 6. จํานวนน้ํามันที่ใช 152 ลิตร 9.2 7. คาน้ํามันรถ 152 ×25.50 = 421.30 บาท 9.2 ตัวอยางที่ 2 1. ซื้อสินคาในราคาชิ้นละ 200 บาท เสียคาสงชิ้นละ 15 บาท ถาตองการกําไร 20% ตองตั้งราคาขาย กี่บาท 2. ราคาขายสินคา 3. ทุนและกําไร 4. ทราบทุน 200 + 15 บาท ไมทราบกําไร 5. บอกวาลงทุน 100 บาท ตองการกําไร 20 บาท ทําใหหากําไรได เพราะทราบวาลงทุน 215 บาท 6. กําไร 215 × 20 บาท 100 7. ราคาขาย = 215 + 215 × 20 100 (= 215 + 43 หรือ) = 215 ×120 100 = 258
  • 67.
    64 ตัวอยางที่ 3 1. ถารานคาติดราคาขายเสื้อยืดตัวละ510 บาท จะขาดทุน 15% ถาตองการกําไรอยางนอย 12% จะตองติดราคาไวอยางนอยเทาไร 2. ราคาเสื้อที่จะปดไวขายใหไดกําไรอยางนอย 12% 3. ทุนและกําไร 4. ไมทราบทั้งทุนและกําไร 5. ก. บอกราคาขายและอัตราที่ขาดทุน หาทุนได ข. เมื่อไดทุน และบอกอัตรากําไรตอรอยของทุน หากําไรได 6. ลงมือหาทุน ทุน 510 ×100 = 600 บาท 85 600 กําไร 100 ×12 = 72 บาท 7. ปดราคาอยางนอย 600 + 72 = 672 บาท ตัวอยางที่ 4 1. จงหาจํานวนเต็มเรียงติดกัน 3 จํานวน ทีผลบวกของจํานวนทั้งสามคือ 43 ่ 2. จํานวนเต็มเรียงติดกัน 3 จํานวน 3. ทราบจํานวนเต็มจํานวนใดจํานวนหนึ่งจะหาอีกสองจํานวนที่เหลือได 4. โจทยกําหนดสมบัติของจํานวนเต็มทั้งสามมาใหวา • เปนจํานวนเต็มเรียงติดกัน • รวมกันได 42 วิธีที่ 1 ถาใช 3 ลบออกจาก 42 แลวหารผลลบดวย 3 จะไดจํานวนเต็ม จํานวนทีนอยที่สุด ่ 4 – 3 = 39 ; 39 ÷ 3 = 13 สามจํานวนทีตองการคือ 13, 13 + 1, 13 + 2 ่ ตอบ 13, 14, 15 วิธีที่ 2 ถาสมมุติตัวแปรแทนจํานวนเต็มตัวใดตัวหนึ่งจะเขียนจํานวนเต็มอีกสองจํานวนได และสามารถสรางสมการไดจากการนําจํานวนทั้งสามมารวมกัน สาขาคณิตศาสตรประถมศึกษา สถาบันสงเสริมการสอนวิทยาศาสตรและเทคโนโลยี
  • 68.
    65 • สมมุตจานวนเต็มตัวที่นอยทีสุดคือ x จะไดวาอีกสองจํานวนคือ x + 1 และ x + 2 ิํ  ่ ดังนั้นจะไดวา x + (x + 1) + (x + 2) = 42 • สมมุตจานวนเต็มตัวที่อยูตรงกลางคือ x จะไดวาอีกสองจํานวน คือ x – 1 และ ิํ x + 1 ดังนั้นจะไดวา (x – 1) + x + (x + 1) = 42 • สมมุตจานวนเต็มตัวที่มากทีสุดคือ x จะไดวาอีกสองจํานวน คือ x – 1 และ ิํ ่ x – 2 ดังนั้นจะไดวาอีกสองจํานวนคือ x – 1 และ x – 2 ดังนั้นจะไดวา (x – 2) + (x – 1) + x = 42 7. จาก 4m แกสมการจะไดคําตอบของสมการคือ 13, 14 และ 15 ตามลําดับ (ทํา 7.1 ถึง 7.3 ขอเดียวก็พอ ที่แสงดใหดูเพื่อกระตุนใหเห็นวาคิดไดหลายแบบ  ในหลักการเดียวกัน) จากคําตอบของสมการในขอ 4 ขอใดขอหนึ่ง จะไดวาจํานวนเต็มที่ตองการคือ 13, 14 และ 15 ตัวอยางที่ 5 1. จงหาจํานวนเต็มระหวาง 30 ถึง 60 เมื่อหารจํานวนเต็มนั้นดวยผลบวกของเลขโดด ที่ใชเขียน จํานวนนั้นแลวไดผลลัพธ 4 เหลือเศษ 3 2. หาจํานวนเต็มที่มากกวา 30 แตนอยกวา 60 ที่เมื่อหารดวยผลบวกของเลขโดดทีใชเขียนจํานวน ่ นั้นแลวไดผลลัพธ 4 เหลือเศษ 3 3. สมบัติของจํานวนทีจะหา ่ 4. โจทยกําหนด สมบัติของจํานวนเต็มที่ตองการหาวา • มากกวา 30 แตนอยกวา 60  • หารดวยผลบวกของเลขโดดในแตละหลักแลวไดผลลัพธ 4 เศษ 3 จํานวนที่ตองการหา จะตองสอดคลองเงื่อนไขดังนี้ จํานวนที่ตองการ = (4 × ผลบวกของเลขโดดในแตละหลัก) + 3 วิธีที่ 1 7. ใชสูตรคูณแม 4 หาจํานวนทีอาจเปนผลบวกของเลขโดดในแตละหลักจะพบวา ่ จํานวนดังกลาว คือจํานวนเต็มระหวาง 8 ถึง 14 ซึ่งมีเพียงเจ็ดจํานวน ฉะนั้นเมื่อหา ผลคูณระหวาง 4 กับ ทั้งเจ็ดจํานวนดังกลาวนํามาบวกดวย 3 จะได จํานวนเต็ม
  • 69.
    66 ระหวาง 30 ถึง 60 เมื่อนําเลขโดดของจํานวนที่ไดมาบวกกัน ถาไดเทากับตัวที่คณ ู กับ 4 จํานวนนั้นจะเปนจํานวนที่ตองการ • 4 × 8 = 32 32 + 3 = 35 3+5 = 8 เทากัน 35 เปนจํานวนที่ตองการ • 4 × 9 = 36 36 + 3 = 39 3 + 9 = 12 ไมเทากัน 43 ไมใชจํานวนที่ตองการ • 4 × 10 = 40 40 + 3 = 43 4+3 = 7 ไมเทากัน 43 ไมใชจํานวนที่ตองการ • 4 × 11 = 44 44 + 3 = 47 4 + 7 = 11 เทากัน 47 คือจํานวนที่ตองการ • 4 × 12 = 48 48 + 3 = 51 5+1 = 6 ไมเทากัน 51 ไมใชจํานวนที่ตองการ • 4 × 13 = 52 52 + 3 = 55 5 + 5 = 10 เทากัน สาขาคณิตศาสตรประถมศึกษา 35 เปนจํานวนที่ตองการสถาบันสงเสริมการสอนวิทยาศาสตรและเทคโนโลยี
  • 70.
    67 • 4 × 14 = 56 56 + 3 = 59 5 + 9 = 14 เทากัน 59 คือจํานวนที่ตองการ ตอบ จํานวนระหวาง 30 ถึง 60 ที่หารดวยผลบวกของเลขโดดในแตละหลักได 4 เศษ 3 คือ 35, 47 และ 59 วิธีที่ 2 ให x และ y แทนเลขโดดในหลักสิบและหลักหนวยของจํานวนที่ตองการจะไดสมการ  จาก สมการดังกลาว x มีคาไดเพียงสามจํานวนคือ 3, 4 และ 5 ฉะนั้น เมื่อแทนคา x จะหาคา y ได สมการที่ไดคือ 10x + y = 4(x + y) + 3 หรือ 6x –3y = 3 y = 2x – 1 7.1 แทนคา x ดวย 3 จะได y = 5 7.2 แทนคา x ดวย 4 จะได y = 7 7.3 แทนคา x ดวย 5 จะได y = 9 ตอบ จํานวนระหวาง 30 ถึง 60 ที่หารดวยผลบวกของเลขโดดในแตละหลักแลวได ผลลัพธ 4 เศษ 3 คือ 35, 47 และ 59 ประสาท สอานวงศ ผูเชี่ยวชาญเฉพาะดานพัฒนาหลักสูตร กรมวิชาการ กระทรวงศึกษาธิการ ผูเขียน