A Project report
                          for

        Product Brand Management
         On Brand Image Measurement
                    Submitted to
                 Prof. Govindrajan
In partial fulfilment of the requirements of the course
 Post Graduate Program in Business Management
                  On June 30th ‘2011
                          By
                    Abhishek Dujari

                       Ankit Jain

                   Ashwin Agrawal

                    Diya Mazumder

                     Nahid Anjum

              Praxis Business School
                      Kolkata
                     (2010-2012)
                                                          1
CONTENTS
 1. History and evolution of Sony

 2. Brand Asset Valuator Model(BAV)

 3. Data Collection

 4. Questionnaire

5. Findings and analysis from the questionnaire

6. Laddering




                                                  2
History and evolution of Sony

History

Sony’s beginning started in Japan in
1946 from the sheer determination and
hard work of two bright and enterprising
young men. Both Masaru Ibuka and
Akio Morita joined hands and with a
small team of passionate and committed
group of employees started to build
“Tokyo Tsushin Kenkyujo” (Totsuko),
or      “Tokyo       Telecommunications
Research Institute” to the billion dollar
global conglomerate that it is today. The main objective of the company was to design
and create innovative products which would benefit the people. The Sony name was
created by combining “SONUS” the original Latin for “SONIC” meaning sound, with
“SONNY” denoting small size, or a youthful boy. It was chosen for its simple
pronunciation that is the same in any language.

Sony is one of the biggest technology companies worldwide with a history spanning
decades. Most notably, Sony has created their own in-house standards for new storage
and recording technologies instead of copying the standards of other manufactures.
The most infamous example of this was the videotape format war of the early 80’s. It
began when Sony brought out the Betamax system for VCR’s to counter JVC’s VHS
format. Unfortunately, VHS won that battle and Betamax soon became a thing of the
past. However, Sony learned a great deal from this incident, and went on to produce
the Betacam format that is still widely used even today, especially in the television
and filming industry.

In 1968 Sony improved upon its line of aperture grill,
cathode, and ray tube televisions by adding the Trinitron
brand name. Trinitron is still produced today, but only for
such markets as Bangladesh, Pakistan, and China. Sony
discontinued the last Trinitron-based television set in the
USA in early 2007. Sony launched the Betamax

                                                                                        3
videocassette recording format in 1975. In 1979 the Walkman brand was introduced,
in the form of the world’s first portable music player. In 1985, the company launched
their Handycam products and the Video8 format. Video8 and the follow-on hi-band
Hi8 format became popular in the consumer



camcorder market. In 1987 Sony launched the 4 mm DAT or Digital Audio Tape as a
new digital audio tape standard.

In the early 1990s two high density optical storage standards were being developer:
one was the MultiMedia Compact Disc (MMCD), backed by Philips and Sony, and
the other was the Super density disc (SD), supported by Toshiba and many others.
Philips and Sony abandoned their MMCD format and agreed upon Toshiba’s SD
format with only one modification based on MMCD technology, viz EFMPlus. The
unified disc format was called DVD which was marketed in 1997. Sony introduced
the MiniDisc format in 1993 as an alternative to Philips DCC or Digital Compact
Cassette. In 1993, Sony challenged the industry standard Dolby Digital 5.1 surround
sound format with a newer and more advanced proprietary motion picture digital
audio format called SDDS (Sony Dynamic Digital Sound). This format employed
eight channels of audio opposed to just six used in Dolby Digital 5.1 at the time.

In 1998, Sony launched their Memory Stick format,
flash memory cards for use in Sony lines of digital
cameras and portable music players. The products
and revolutionary inventions that have come from
Sony are absolutely mind boggling and incorporate
into nearly every product or technology that we use
today. Many more products would be introduced throughout the next several years
that would continue to expand and shape the market. In 1994 the company launched
Sony PlayStation, which was a wildly successful personal gaming console that was
succeeded by the Playstation 2 and then the Playstation 3. It became the most
successful personal gaming console of all time, selling more than 140 million units to
date and still going strong.

Key dates

1950-Japan’s first magnetic tape recorder, the “G-type” launched.

1955-Japan’s first magnetic transistor radio, the “TR-55” launched.
                                                                                         4
1960-World’s first transistor TV, the “TV8-301” launched.

1961-Japan’s first all-transistor amp tape recorder, “TC-777” launched.

1963-World’s first compact transistor VTR, the “PV-100” launched.

1965-World’s first home-use open-reel VTR, the “CV-2000” launched.

1968-Trinitron color TV, the “KV-1310” launched.

1971-3/4 inch u-matic color cassette player, the “VP-1100” launched.

1975-Home-use ½ inch Betamax VCR, the “SL-6300” launched.

1976-“BV (Broadcasting Video) series”-BVU-200 U matic VTR for professional
broadcasting use.

1976- BVH-1000, 1-inch VTR for professional broadcasting use.

1979-First personal headphone stereo Walkman, the “TPS-L2” launched.

1982-World’s first CD player, the “CDP-101” launched.

1982-Betacam ½ inch camcorder for broadcast-use, the “BVW-1” launched.

1982- SMC-70, Sony’s first 8-bit personal computer, featuring the independently
developed Sony BASIC Computing language.

1984-Portable CD player (later called Discman), “D-50” launched.

1985-8mm camcorder based on universal standard, “CCD-V8” launched.

1987-Digital audio tape (DAT) deck, “DT-1000” launched. Audio line for children
launched.

1988-Consumer-use still-image camera, Mavica “MVC-C1” launched.

1989-Compact and lightweight passport-size 8mm camcorder, the “CCD-TR55”
launched.

1990-Hi-definition ready, 16:9 wide aspect ratio, 36-inch television for home-use
“KW-3600HD” launched.

                                                                                    5
1991- “Kirara Basso7” Series with “Super Trinitron” picture tube. “KP-41SP/KC-
34ST/KV-29T1” launched.

1992-MiniDisc system “ZS-M1” launched.



1993- Digital Betacam system, a component digital VTR for broadcast use. “DVW-
A500” launched.

1994- Sony Playstation 32-bit game machine introduced in Japan.

1995-Development of new flat Panel Display (Plasmatron)

1995-Digital Handycam, first consumer-use digital video camcorder “DCR-
VX1000/DCR-VX700” launched.

1996-“Glasstron” personal LCD monitor, “PLM-50” and portable player, “D-V500”
launched.

1996-Digital still camera Cybershot “DSC-F1” launched.

1996-“Super Flat Trinitron” colour television with World’s first vertically and
horizontally flat screen “KV-28SF5” launched.

1997-DVD video player, capable of playing CD, VCD and DVD video discs “DVP-
S7000” launched.

1997-VAIO PC series “PCV-T700MR” and “PCG-707/705” launched.

1999-Entertainment Robot “AIBO” “ERS-110” launched.

2000-Sony Playstation 2 with 128-bit “Emotion Engine”

2001-“Infostick” Bluetooth module, developed.

2003-World’s first next generation high capacity optical disc “Blue-ray Disc” recorder
launched.

2005-Launch of BRAVIA series of widescreen LCD TVs, featuring Live Color
Creation.
                                                                                         6
2006- VAIO AR series-World’s first Blu-ray disc notebook computer.

2006- PLAYSTATION 3-Next generation computer entertainment system.

Sony Logo

From its introduction, the eye-catching SONY logo was revered within the company.
The first version of the logo, which was enclosed in a square box, was registered as a
trademark in 1955. Thereafter, the logo went through a succession of changes. In the
1960s, when Sony began to seriously develop its brand image overseas, the logo was
displayed in neon in New York and Hong Kong, where it competed with famous and
well-established foreign companies. In 1959, the catchphrase “Sony-a worldwide
brand born in Japan” was introduced to capitalize on the logo. This was followed by
the slogan, “Research Makes the Difference.” In 1982, a slogan “It’s a Sony” came up
to explain the “S mark” logo.




On Sep 2, 2009-Sony announced “make.believe” (make dot believe), as a new slogan
of the brand. “make.believe” is the Sony group brand message. “make.believe”
symbolizes the spirit of the brand. It stands for the power of the creativity, our ability
to turn ideas into reality and the belief that anything we can imagine, we can make
real. The dot that links make and believe is the place where imagination and reality
collide. It’s the point of ignition that transcends reality.
The dot is the role of Sony. “make.believe” unites




                                                                                             7
imagination and reality, designers and engineers, hardware and software, electronics
and entertainment, Sony and its consumers.

Products

Sony has a wide range of products with different features. Its product ranges are:

              Television and projector
              Home video
              Home audio
              Home theatre system
              Compact digital camera
              Interchangeable lens camera
              Video camera
              Computer & peripherals
              Tablet
              Portable audio
              Game
              Mobile phone
              In-car entertainment
              Storage & recording media
              Battery & charger
              Accessories




                        Brand Asset Valuator- BAV Model

The Brand Asset Valuator (BAV) is a database of consumer perception of brands created and
managed by Brand asset consulting, a division of Young & Rubicam brands to provide
information to enable firms to improve the marketing decision- making process and to
manage brands better.

BAV provides comparative measures of the equity value of thousands of brands across
hundreds of different categories, as well as a set of strategic brand management tools for
planning brand extensions, joint branding ventures, and other strategies designed to

                                                                                             8
maintain and grow brand value. BAV has now been linked to a unique set of financial
analytics, which allows determining a brand’s contribution to a company’s intangible value.

There are four key components of brand health in BAV- the four pillars. Each pillar is derived
from various measures that relate to different aspects of consumer’s brand perceptions and
that together trace the progression of a brand’s development. These four components for
determining brand value are-

Differentiation:

Differentiation is the ability of a brand to be able to distinguish itself from its competitors. A
brand should be as unique as possible. Brand health is built, and maintained by offering a set
of differentiating promises to customers and delivering those promises to leverage value.

Relevance:

Relevance is the actual and perceived importance of the brand to a large consumer market
segment. This gauges the personal appropriateness of a brand to consumers and is strongly
related to household penetration (the percentage of households that purchase the brand).

Esteem:

Esteem is the perceived quality and consumer perceptions about the growing or declining
popularity of a brand. The consumer’s response to a marketer’s brand building activity is
driven by his perception of two factors :

        Quality
        Popularity.

Both vary by country and culture.



Knowledge:

Knowledge is the extent of the consumer’s awareness of the brand and understanding its
identity. The awareness levels about the brand, and what it means, shows the intimacy that
consumers share with the brand. True knowledge of the brand comes through building of
the brand.

BAV groups together indicators, Differentiation and Relevance, and the indicators, Esteem
and Knowledge. These two pillars are essential in mapping the life of a brand.

                                                                                                     9
The combination of Differentiation and Relevance forms Brand Strength. It is a leading
indicator of a brand’s ability to exist as a viable entry in the marketplace. Brand Strength
allows the brand to both defend itself from competition and generate margin, earnings and
charge premium.

The combination of Esteem and Knowledge forms Brand Stature. This captures a brand’s
pervasiveness in the marketplace. Brands used to be measured only on Esteem and
Knowledge. Today, we know that Brand Stature is a lagging indicator of a brand’s weakness;
it declines after Brand Strength fades.




                                                                       Differentiation
                                      Brand vitality
                                                                           Relevance
    Brand value
                                                                             Esteem
                                     Brand strature
                                                                          Knowledge



Data Collection:

Models of Data collection:

       Quantitative research ( Brand Asset Valuator- BAV model by Young & Rubicam)
       Qualitative research ( Laddering by Reynolds & Gutman)

Research Methodology:



                                                                                               10
Exploratory research provides insights and comprehension of an issue or situation. It is a
type of research conducted because a problem has not been clearly defined. Exploratory
research helps determine the best research design, data collection method and selection of
subjects. Given its fundamental nature, exploratory research often concludes that a
perceived problem does not actually exist.

Data collection:

In this study internal and external source for data collection has been used. The following
two types of data have been taken into consideration-

       Primary data
       Secondary data

Primary data: All the primary data for the purpose of the study were obtained by
interviewing the consumers with the help of a questionnaire. The questionnaire was framed
on the basis of the brand. The questions were designed in a way to elicit maximum
information and data about the product.

Secondary data: Secondary data has been collected through websites.

Respondents: The respondents are consumers aged between 18 to 50 years.

Sample size: The sample size for BAV study is 50. We interviewed college students and
professionals to obtain a varied response.

The sample size for Laddering is 20.

Sampling scheme: The sampling technique adopted was “simple random sampling”, since it
is not possible to study a huge mass residing in the universe.




Research tool:

       The research tool for Quantitative research is a questionnaire.
       The research tool for Qualitative research is focus group study and in-dept interview
       of the targeted segment of consumers.

Questionnaire:

                                                                                               11
Specifying data requirements
    Determining the type of questions to be asked.
    Deciding the number and sequence of questions.
    Preparing the preliminary draft of questionnaire.
    Revising and pre-testing the questionnaire.


                                     QUESTIONNAIRE:

1) On a scale of 1-5 (5 being the highest) how different is Sony from other brands?

2) Rate Sony (5 being the highest) on the following attributes vis-à-vis the other brands (LG,
   Samsung, Philips) –


                 Attributes                             Rate

                 After sales

                 Technology

                 Price
                 Style




3) Tick the Sony products which either you or your family use :-

      LCD TV

      Digital Camera

      Notebook


                                                                                             12
Tablet

     Walkman

     Blue Ray disc players

     SLR camera

     Play station

     Hi Fi systems

     Home theatre

     Voice recorders

     Headphones



4) On a scale of 1-5 (5 being the highest) rate how proud do you feel owning a Sony
   product.

5) Which brand do you want to be associated with the most (5 being the most
   preferred)?

      Brands                                   Rank

      Sony

      LG

      Samsung

      Philips

      Panasonic




  6) Tick the following you have heard of-

     Bravia


                                                                                      13
Cyber shot

     Vaio

     PSP

     Handycam

     Walkman

     Tablet



7) Tagline v/s Brand-

               Make Believe

               Next is what

               Sense & Simplicity

               Life’s good



8) Which Brand do the following celebrities endorse?

               Aamir Khan

              Deepika Padukone

              Akshay Kumar

              Kareena Kapoor



9) Would you recommend your friend to buy a Sony product?

                  Yes

                  No



                                                            14
Findings and analysis from the questionnaire:

Questions 1 and 2 were asked to find how different was Sony compared to the other brands
(LG, Samsung, Philips). These questions highlighted the Differentiating factor of Sony.

At the very start of the questionnaire, we asked the surveyors a very straight forward question as to
how different do they think Sony is from the other electronics umbrella brand. The answer was
almost unanimous as the surveyors think of Sony as different from the other brands. The mean of
the collected data was 4.28 out of 5 which meant that the surveyors considered Sony was very
different from its other competitors.



  On a scale of 1-5 (5 being highest) how
   different is sony from other brands?
        Column1

 Mean                               4.28
 Standard Error              0.099139152
 Median                                4
 Mode                                  4
 Standard Deviation          0.701019666
 Sample Variance             0.491428571
 Kurtosis                   -0.846022289
 Skewness                   -0.451999396
 Range                                 2
 Minimum                               3
 Maximum                               5
 Sum                                 214
 Count                                50




On our 2nd question for differentiation, we asked the respondents a comparison question. 4
attributes were given to them (After Sales, Technology, Pricing and Style) and the
respondents were asked to rate Sony as compared to all the other electronic brands present
in the market. The feedback for Sony was positive and the analysis derived is given below –




                                                                                                  15
After Sales                                              Technology
          Row1                                                     Row1

 Mean                        3.58                   Mean                      4.64
 Standard Error       0.124834584                   Standard Error     0.068571429
 Median                         3                   Median                       5
 Mode                           3                   Mode                         5



         Style                                            Pricing
         Row1                                             Row1

 Mean                     4.5                Mean                    3.12
 Standard                                    Standard
 Error             0.086897                  Error             0.144674
 Median                   5                  Median                   3
 Mode                     5                  Mode                     3


Respondents felt that the after sales service for Sony has not been good. Also it was
perceived that the prices of its products are a bit on the higher side. On the other hand, it
was also proved from the survey that Sony made its products very stylish and used cutting
edge technology in them.




Question 3 was asked to analyse the relevance of Sony products to the consumers.

The analysis is represented by the chart below:


                                                                                                16
Relevance Product Wise
                                          Series1   Series2




             35     35                                                                    38
     32                              30
                            23                                23
                                                                   18      17
                                            6       4                              8




Analysis: To find out the positioning of Sony in the top right quadrant of the BAV Model, we asked
the surveyors which Sony products have either they or their immediate family members use or have
ever used. It was found from the survey that a lot of people use Sony's LCD TV, Digital camera,
Walkman and Headphones. On the other hand Sony's laptop, blue ray disk player, SLR camera and
voice recorder were used by only a few.

Question 4, 5 and 6 were asked to find the esteem that the brand Sony has amongst its consumers.

On our 4th question for esteem we again asked a straight forward question to the respondents as to
how proud they feel to be related to Sony. It was a rating question where the respondents had to
give 5 if they felt very proud of owning a Sony product and 1 in the reverse case.

 Mean                        4.44
 Standard Error       0.086472834
 Median                        4.5
 Mode                            5




A mode of 5 showed that most of the respondents felt very proud of owning a Sony. To see the level
of esteem amongst the respondents, we further asked them if they would recommend a Sony to
their friends and relatives. Out of the 50 respondents –



                                                                                               17
Would you recommend
                               Sony to your friend
                                                Yes     No




                                            22%



                                                        78%




Our next question (6th) on esteem was a comparison question where we gave 4 other brands (LG,
Samsung, Philips and Panasonic) apart from Sony and asked the respondents to mark 1. Out of the
50 respondents (100%) –


                     Which brand do you want to be associated with the
                                          most
                                          panasonic
                                   Philips 8%
                                    10%


                                                             Sony
                                                             46%
                                      Samsung
                                        26%
                                                   LG
                                                  10%




Close to half of all referred Sony as the most preferred brand. Samsung was only a near competitor
with 26% share. All the questions combined, we figured out that Sony was respected by majority of
the people.


Our next set of three questions was targeted to measure the knowledge portion of the consumers
and along with it the depth of the knowledge they possessed. In our 7th question (1st for knowledge)
we gave the respondents a list of all the products that Sony has under its umbrella and asked them if
they had ever heard about them.
                                                                                                  18
Product Awareness


                     50       49       50         48         49       50

                                                                            19




The response to the question made us feel as if the question was irrelevant as all the respondents
had heard about the brands under the Sony umbrella. Only the tablet was a negative as only 19 out
of 50 respondents knew about it. It must also be noted here that tablet as a category is well known
by many but the fact that Sony also produces a tablet was known only by a few. Even after getting
the response we planned to stick to the question as it showed how famous was Sony and its brands
amongst its users. Further, to test the depth of knowledge, we asked the respondents two more
questions on taglines and endorsers. We gave the surveyors a list of taglines and asked them to
relate to it. On this front, Sony was a lager as only 21 out of the 50 respondents know their tagline
“Make. Believe”. We also found out that LG was almost perfect in this context as 49 out of the 50
respondents recognized “ Life’s Good”.


                                            Taglines

                                                                                 49
                    21                 20                     29

              Make. Believe        Next is what        Sence & Simplicity   Life's Good




On our last question of the questionnaire, we gave the surveyors a list of 4 brand endorsers out of
which 2 were for Sony.




                                                                                                  19
Brand Ambassador
                                                                               34
                      32


                                          19
                                                               14




                   Aamir Khan    Deepika Padukone          Akshay Kumar   Kareena Kapoor


Aamir Khan was a well known ambassador for Samsung. Kareena Kapoor was the most famous
endorser for Sony Vaio.

After analysing the responses thoroughly, we came to the following conclusion –

 Differentiation    Relevance    Esteem        Knowledge
      83%              54%        71%             62%

                      83%
                                                               71%
                                                                               62%
                                       54%




               Differentiation       Relevance               Esteem         Knowledge


All the 4 measures when put together give a very healthy picture to Sony. But there is always room
for improvement. If Sony has to maintain its Leadership position it will have to increase the
relevance level, particularly of certain products such as Voice Recorders, Tablets and SLR cameras. It
may think of taking the option of following a similar aggressive marketing strategy of Sony Vaio and
Cyber shot(justifying an investment based on the prospects of growth in the markets of the
respective products)


                                                                                                    20
SONY




                       Qualitative Research Laddering method

Laddering refers to an in-depth, one-on-one interviewing technique used to develop an
understanding of how consumers translate the attributes of products into meaningful associations
with respect to self, following Means-End Theory (Gutman, 1982).

Laddering involves a tailored interviewing format using primarily a series of directed probes, typified
by the “Why is that important to you?” question, with the express goal of determining sets of
linkages between the key perceptual elements across the range of attributes (A), consequences (C),
and values (V).

These association networks or ladders, referred to as perceptual orientations, represent
combinations of elements that serve as the basis for distinguishing between and among products in
a given product class.




                                                                                                    21
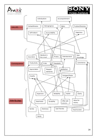
Values




                                       Consequences




                                         Attributes



Findings and Analysis of Laddering:-

       Most of the respondents were of the opinion that Sony is an expensive brand. But they
       associated the high price of Sony products with good quality. The respondents are of the
       opinion that the price of the Sony product is directly proportional to the quality of its
       product.
      The respondents are of the opinion that the sound quality of Sony products is a feature
      worth mentioning about. They mentioned its “clarity” that sets Sony apart from its
      competitors.
      The respondents also mentioned that Sony is a lifestyle product. The products of Sony look
      good and are a complete Value for money product.
      The respondents are of the opinion that Sony products are a source of entertainment. Be it
      the walkman series, Vaio, PSP etc. It is user friendly and has a feel good factor.
      The respondents are also of the opinion that Sony is anonymous to status. It is a status
      symbol good. Hence, respondents on acquiring a Sony product feel a taste of
      accomplishment. It gives them a feel of belongingness.




                                                                                               22
23
24
Conclusion:

 Sony is a brand with which consumers would like to associate themselves. The brand has high
relevance amongst the consumers. So far as Esteem is concerned, the consumers view Sony as a
status symbol product and feel proud to own a Sony product.




                                                                                           25

Sony Brand Image Measurement

  • 1.
    A Project report for Product Brand Management On Brand Image Measurement Submitted to Prof. Govindrajan In partial fulfilment of the requirements of the course Post Graduate Program in Business Management On June 30th ‘2011 By Abhishek Dujari Ankit Jain Ashwin Agrawal Diya Mazumder Nahid Anjum Praxis Business School Kolkata (2010-2012) 1
  • 2.
    CONTENTS 1. Historyand evolution of Sony 2. Brand Asset Valuator Model(BAV) 3. Data Collection 4. Questionnaire 5. Findings and analysis from the questionnaire 6. Laddering 2
  • 3.
    History and evolutionof Sony History Sony’s beginning started in Japan in 1946 from the sheer determination and hard work of two bright and enterprising young men. Both Masaru Ibuka and Akio Morita joined hands and with a small team of passionate and committed group of employees started to build “Tokyo Tsushin Kenkyujo” (Totsuko), or “Tokyo Telecommunications Research Institute” to the billion dollar global conglomerate that it is today. The main objective of the company was to design and create innovative products which would benefit the people. The Sony name was created by combining “SONUS” the original Latin for “SONIC” meaning sound, with “SONNY” denoting small size, or a youthful boy. It was chosen for its simple pronunciation that is the same in any language. Sony is one of the biggest technology companies worldwide with a history spanning decades. Most notably, Sony has created their own in-house standards for new storage and recording technologies instead of copying the standards of other manufactures. The most infamous example of this was the videotape format war of the early 80’s. It began when Sony brought out the Betamax system for VCR’s to counter JVC’s VHS format. Unfortunately, VHS won that battle and Betamax soon became a thing of the past. However, Sony learned a great deal from this incident, and went on to produce the Betacam format that is still widely used even today, especially in the television and filming industry. In 1968 Sony improved upon its line of aperture grill, cathode, and ray tube televisions by adding the Trinitron brand name. Trinitron is still produced today, but only for such markets as Bangladesh, Pakistan, and China. Sony discontinued the last Trinitron-based television set in the USA in early 2007. Sony launched the Betamax 3
  • 4.
    videocassette recording formatin 1975. In 1979 the Walkman brand was introduced, in the form of the world’s first portable music player. In 1985, the company launched their Handycam products and the Video8 format. Video8 and the follow-on hi-band Hi8 format became popular in the consumer camcorder market. In 1987 Sony launched the 4 mm DAT or Digital Audio Tape as a new digital audio tape standard. In the early 1990s two high density optical storage standards were being developer: one was the MultiMedia Compact Disc (MMCD), backed by Philips and Sony, and the other was the Super density disc (SD), supported by Toshiba and many others. Philips and Sony abandoned their MMCD format and agreed upon Toshiba’s SD format with only one modification based on MMCD technology, viz EFMPlus. The unified disc format was called DVD which was marketed in 1997. Sony introduced the MiniDisc format in 1993 as an alternative to Philips DCC or Digital Compact Cassette. In 1993, Sony challenged the industry standard Dolby Digital 5.1 surround sound format with a newer and more advanced proprietary motion picture digital audio format called SDDS (Sony Dynamic Digital Sound). This format employed eight channels of audio opposed to just six used in Dolby Digital 5.1 at the time. In 1998, Sony launched their Memory Stick format, flash memory cards for use in Sony lines of digital cameras and portable music players. The products and revolutionary inventions that have come from Sony are absolutely mind boggling and incorporate into nearly every product or technology that we use today. Many more products would be introduced throughout the next several years that would continue to expand and shape the market. In 1994 the company launched Sony PlayStation, which was a wildly successful personal gaming console that was succeeded by the Playstation 2 and then the Playstation 3. It became the most successful personal gaming console of all time, selling more than 140 million units to date and still going strong. Key dates 1950-Japan’s first magnetic tape recorder, the “G-type” launched. 1955-Japan’s first magnetic transistor radio, the “TR-55” launched. 4
  • 5.
    1960-World’s first transistorTV, the “TV8-301” launched. 1961-Japan’s first all-transistor amp tape recorder, “TC-777” launched. 1963-World’s first compact transistor VTR, the “PV-100” launched. 1965-World’s first home-use open-reel VTR, the “CV-2000” launched. 1968-Trinitron color TV, the “KV-1310” launched. 1971-3/4 inch u-matic color cassette player, the “VP-1100” launched. 1975-Home-use ½ inch Betamax VCR, the “SL-6300” launched. 1976-“BV (Broadcasting Video) series”-BVU-200 U matic VTR for professional broadcasting use. 1976- BVH-1000, 1-inch VTR for professional broadcasting use. 1979-First personal headphone stereo Walkman, the “TPS-L2” launched. 1982-World’s first CD player, the “CDP-101” launched. 1982-Betacam ½ inch camcorder for broadcast-use, the “BVW-1” launched. 1982- SMC-70, Sony’s first 8-bit personal computer, featuring the independently developed Sony BASIC Computing language. 1984-Portable CD player (later called Discman), “D-50” launched. 1985-8mm camcorder based on universal standard, “CCD-V8” launched. 1987-Digital audio tape (DAT) deck, “DT-1000” launched. Audio line for children launched. 1988-Consumer-use still-image camera, Mavica “MVC-C1” launched. 1989-Compact and lightweight passport-size 8mm camcorder, the “CCD-TR55” launched. 1990-Hi-definition ready, 16:9 wide aspect ratio, 36-inch television for home-use “KW-3600HD” launched. 5
  • 6.
    1991- “Kirara Basso7”Series with “Super Trinitron” picture tube. “KP-41SP/KC- 34ST/KV-29T1” launched. 1992-MiniDisc system “ZS-M1” launched. 1993- Digital Betacam system, a component digital VTR for broadcast use. “DVW- A500” launched. 1994- Sony Playstation 32-bit game machine introduced in Japan. 1995-Development of new flat Panel Display (Plasmatron) 1995-Digital Handycam, first consumer-use digital video camcorder “DCR- VX1000/DCR-VX700” launched. 1996-“Glasstron” personal LCD monitor, “PLM-50” and portable player, “D-V500” launched. 1996-Digital still camera Cybershot “DSC-F1” launched. 1996-“Super Flat Trinitron” colour television with World’s first vertically and horizontally flat screen “KV-28SF5” launched. 1997-DVD video player, capable of playing CD, VCD and DVD video discs “DVP- S7000” launched. 1997-VAIO PC series “PCV-T700MR” and “PCG-707/705” launched. 1999-Entertainment Robot “AIBO” “ERS-110” launched. 2000-Sony Playstation 2 with 128-bit “Emotion Engine” 2001-“Infostick” Bluetooth module, developed. 2003-World’s first next generation high capacity optical disc “Blue-ray Disc” recorder launched. 2005-Launch of BRAVIA series of widescreen LCD TVs, featuring Live Color Creation. 6
  • 7.
    2006- VAIO ARseries-World’s first Blu-ray disc notebook computer. 2006- PLAYSTATION 3-Next generation computer entertainment system. Sony Logo From its introduction, the eye-catching SONY logo was revered within the company. The first version of the logo, which was enclosed in a square box, was registered as a trademark in 1955. Thereafter, the logo went through a succession of changes. In the 1960s, when Sony began to seriously develop its brand image overseas, the logo was displayed in neon in New York and Hong Kong, where it competed with famous and well-established foreign companies. In 1959, the catchphrase “Sony-a worldwide brand born in Japan” was introduced to capitalize on the logo. This was followed by the slogan, “Research Makes the Difference.” In 1982, a slogan “It’s a Sony” came up to explain the “S mark” logo. On Sep 2, 2009-Sony announced “make.believe” (make dot believe), as a new slogan of the brand. “make.believe” is the Sony group brand message. “make.believe” symbolizes the spirit of the brand. It stands for the power of the creativity, our ability to turn ideas into reality and the belief that anything we can imagine, we can make real. The dot that links make and believe is the place where imagination and reality collide. It’s the point of ignition that transcends reality. The dot is the role of Sony. “make.believe” unites 7
  • 8.
    imagination and reality,designers and engineers, hardware and software, electronics and entertainment, Sony and its consumers. Products Sony has a wide range of products with different features. Its product ranges are:  Television and projector  Home video  Home audio  Home theatre system  Compact digital camera  Interchangeable lens camera  Video camera  Computer & peripherals  Tablet  Portable audio  Game  Mobile phone  In-car entertainment  Storage & recording media  Battery & charger  Accessories Brand Asset Valuator- BAV Model The Brand Asset Valuator (BAV) is a database of consumer perception of brands created and managed by Brand asset consulting, a division of Young & Rubicam brands to provide information to enable firms to improve the marketing decision- making process and to manage brands better. BAV provides comparative measures of the equity value of thousands of brands across hundreds of different categories, as well as a set of strategic brand management tools for planning brand extensions, joint branding ventures, and other strategies designed to 8
  • 9.
    maintain and growbrand value. BAV has now been linked to a unique set of financial analytics, which allows determining a brand’s contribution to a company’s intangible value. There are four key components of brand health in BAV- the four pillars. Each pillar is derived from various measures that relate to different aspects of consumer’s brand perceptions and that together trace the progression of a brand’s development. These four components for determining brand value are- Differentiation: Differentiation is the ability of a brand to be able to distinguish itself from its competitors. A brand should be as unique as possible. Brand health is built, and maintained by offering a set of differentiating promises to customers and delivering those promises to leverage value. Relevance: Relevance is the actual and perceived importance of the brand to a large consumer market segment. This gauges the personal appropriateness of a brand to consumers and is strongly related to household penetration (the percentage of households that purchase the brand). Esteem: Esteem is the perceived quality and consumer perceptions about the growing or declining popularity of a brand. The consumer’s response to a marketer’s brand building activity is driven by his perception of two factors : Quality Popularity. Both vary by country and culture. Knowledge: Knowledge is the extent of the consumer’s awareness of the brand and understanding its identity. The awareness levels about the brand, and what it means, shows the intimacy that consumers share with the brand. True knowledge of the brand comes through building of the brand. BAV groups together indicators, Differentiation and Relevance, and the indicators, Esteem and Knowledge. These two pillars are essential in mapping the life of a brand. 9
  • 10.
    The combination ofDifferentiation and Relevance forms Brand Strength. It is a leading indicator of a brand’s ability to exist as a viable entry in the marketplace. Brand Strength allows the brand to both defend itself from competition and generate margin, earnings and charge premium. The combination of Esteem and Knowledge forms Brand Stature. This captures a brand’s pervasiveness in the marketplace. Brands used to be measured only on Esteem and Knowledge. Today, we know that Brand Stature is a lagging indicator of a brand’s weakness; it declines after Brand Strength fades. Differentiation Brand vitality Relevance Brand value Esteem Brand strature Knowledge Data Collection: Models of Data collection: Quantitative research ( Brand Asset Valuator- BAV model by Young & Rubicam) Qualitative research ( Laddering by Reynolds & Gutman) Research Methodology: 10
  • 11.
    Exploratory research providesinsights and comprehension of an issue or situation. It is a type of research conducted because a problem has not been clearly defined. Exploratory research helps determine the best research design, data collection method and selection of subjects. Given its fundamental nature, exploratory research often concludes that a perceived problem does not actually exist. Data collection: In this study internal and external source for data collection has been used. The following two types of data have been taken into consideration- Primary data Secondary data Primary data: All the primary data for the purpose of the study were obtained by interviewing the consumers with the help of a questionnaire. The questionnaire was framed on the basis of the brand. The questions were designed in a way to elicit maximum information and data about the product. Secondary data: Secondary data has been collected through websites. Respondents: The respondents are consumers aged between 18 to 50 years. Sample size: The sample size for BAV study is 50. We interviewed college students and professionals to obtain a varied response. The sample size for Laddering is 20. Sampling scheme: The sampling technique adopted was “simple random sampling”, since it is not possible to study a huge mass residing in the universe. Research tool: The research tool for Quantitative research is a questionnaire. The research tool for Qualitative research is focus group study and in-dept interview of the targeted segment of consumers. Questionnaire: 11
  • 12.
    Specifying data requirements Determining the type of questions to be asked. Deciding the number and sequence of questions. Preparing the preliminary draft of questionnaire. Revising and pre-testing the questionnaire. QUESTIONNAIRE: 1) On a scale of 1-5 (5 being the highest) how different is Sony from other brands? 2) Rate Sony (5 being the highest) on the following attributes vis-à-vis the other brands (LG, Samsung, Philips) – Attributes Rate After sales Technology Price Style 3) Tick the Sony products which either you or your family use :- LCD TV Digital Camera Notebook 12
  • 13.
    Tablet Walkman Blue Ray disc players SLR camera Play station Hi Fi systems Home theatre Voice recorders Headphones 4) On a scale of 1-5 (5 being the highest) rate how proud do you feel owning a Sony product. 5) Which brand do you want to be associated with the most (5 being the most preferred)? Brands Rank Sony LG Samsung Philips Panasonic 6) Tick the following you have heard of- Bravia 13
  • 14.
    Cyber shot Vaio PSP Handycam Walkman Tablet 7) Tagline v/s Brand- Make Believe Next is what Sense & Simplicity Life’s good 8) Which Brand do the following celebrities endorse? Aamir Khan Deepika Padukone Akshay Kumar Kareena Kapoor 9) Would you recommend your friend to buy a Sony product? Yes No 14
  • 15.
    Findings and analysisfrom the questionnaire: Questions 1 and 2 were asked to find how different was Sony compared to the other brands (LG, Samsung, Philips). These questions highlighted the Differentiating factor of Sony. At the very start of the questionnaire, we asked the surveyors a very straight forward question as to how different do they think Sony is from the other electronics umbrella brand. The answer was almost unanimous as the surveyors think of Sony as different from the other brands. The mean of the collected data was 4.28 out of 5 which meant that the surveyors considered Sony was very different from its other competitors. On a scale of 1-5 (5 being highest) how different is sony from other brands? Column1 Mean 4.28 Standard Error 0.099139152 Median 4 Mode 4 Standard Deviation 0.701019666 Sample Variance 0.491428571 Kurtosis -0.846022289 Skewness -0.451999396 Range 2 Minimum 3 Maximum 5 Sum 214 Count 50 On our 2nd question for differentiation, we asked the respondents a comparison question. 4 attributes were given to them (After Sales, Technology, Pricing and Style) and the respondents were asked to rate Sony as compared to all the other electronic brands present in the market. The feedback for Sony was positive and the analysis derived is given below – 15
  • 16.
    After Sales Technology Row1 Row1 Mean 3.58 Mean 4.64 Standard Error 0.124834584 Standard Error 0.068571429 Median 3 Median 5 Mode 3 Mode 5 Style Pricing Row1 Row1 Mean 4.5 Mean 3.12 Standard Standard Error 0.086897 Error 0.144674 Median 5 Median 3 Mode 5 Mode 3 Respondents felt that the after sales service for Sony has not been good. Also it was perceived that the prices of its products are a bit on the higher side. On the other hand, it was also proved from the survey that Sony made its products very stylish and used cutting edge technology in them. Question 3 was asked to analyse the relevance of Sony products to the consumers. The analysis is represented by the chart below: 16
  • 17.
    Relevance Product Wise Series1 Series2 35 35 38 32 30 23 23 18 17 6 4 8 Analysis: To find out the positioning of Sony in the top right quadrant of the BAV Model, we asked the surveyors which Sony products have either they or their immediate family members use or have ever used. It was found from the survey that a lot of people use Sony's LCD TV, Digital camera, Walkman and Headphones. On the other hand Sony's laptop, blue ray disk player, SLR camera and voice recorder were used by only a few. Question 4, 5 and 6 were asked to find the esteem that the brand Sony has amongst its consumers. On our 4th question for esteem we again asked a straight forward question to the respondents as to how proud they feel to be related to Sony. It was a rating question where the respondents had to give 5 if they felt very proud of owning a Sony product and 1 in the reverse case. Mean 4.44 Standard Error 0.086472834 Median 4.5 Mode 5 A mode of 5 showed that most of the respondents felt very proud of owning a Sony. To see the level of esteem amongst the respondents, we further asked them if they would recommend a Sony to their friends and relatives. Out of the 50 respondents – 17
  • 18.
    Would you recommend Sony to your friend Yes No 22% 78% Our next question (6th) on esteem was a comparison question where we gave 4 other brands (LG, Samsung, Philips and Panasonic) apart from Sony and asked the respondents to mark 1. Out of the 50 respondents (100%) – Which brand do you want to be associated with the most panasonic Philips 8% 10% Sony 46% Samsung 26% LG 10% Close to half of all referred Sony as the most preferred brand. Samsung was only a near competitor with 26% share. All the questions combined, we figured out that Sony was respected by majority of the people. Our next set of three questions was targeted to measure the knowledge portion of the consumers and along with it the depth of the knowledge they possessed. In our 7th question (1st for knowledge) we gave the respondents a list of all the products that Sony has under its umbrella and asked them if they had ever heard about them. 18
  • 19.
    Product Awareness 50 49 50 48 49 50 19 The response to the question made us feel as if the question was irrelevant as all the respondents had heard about the brands under the Sony umbrella. Only the tablet was a negative as only 19 out of 50 respondents knew about it. It must also be noted here that tablet as a category is well known by many but the fact that Sony also produces a tablet was known only by a few. Even after getting the response we planned to stick to the question as it showed how famous was Sony and its brands amongst its users. Further, to test the depth of knowledge, we asked the respondents two more questions on taglines and endorsers. We gave the surveyors a list of taglines and asked them to relate to it. On this front, Sony was a lager as only 21 out of the 50 respondents know their tagline “Make. Believe”. We also found out that LG was almost perfect in this context as 49 out of the 50 respondents recognized “ Life’s Good”. Taglines 49 21 20 29 Make. Believe Next is what Sence & Simplicity Life's Good On our last question of the questionnaire, we gave the surveyors a list of 4 brand endorsers out of which 2 were for Sony. 19
  • 20.
    Brand Ambassador 34 32 19 14 Aamir Khan Deepika Padukone Akshay Kumar Kareena Kapoor Aamir Khan was a well known ambassador for Samsung. Kareena Kapoor was the most famous endorser for Sony Vaio. After analysing the responses thoroughly, we came to the following conclusion – Differentiation Relevance Esteem Knowledge 83% 54% 71% 62% 83% 71% 62% 54% Differentiation Relevance Esteem Knowledge All the 4 measures when put together give a very healthy picture to Sony. But there is always room for improvement. If Sony has to maintain its Leadership position it will have to increase the relevance level, particularly of certain products such as Voice Recorders, Tablets and SLR cameras. It may think of taking the option of following a similar aggressive marketing strategy of Sony Vaio and Cyber shot(justifying an investment based on the prospects of growth in the markets of the respective products) 20
  • 21.
    SONY Qualitative Research Laddering method Laddering refers to an in-depth, one-on-one interviewing technique used to develop an understanding of how consumers translate the attributes of products into meaningful associations with respect to self, following Means-End Theory (Gutman, 1982). Laddering involves a tailored interviewing format using primarily a series of directed probes, typified by the “Why is that important to you?” question, with the express goal of determining sets of linkages between the key perceptual elements across the range of attributes (A), consequences (C), and values (V). These association networks or ladders, referred to as perceptual orientations, represent combinations of elements that serve as the basis for distinguishing between and among products in a given product class. 21
  • 22.
    Values Consequences Attributes Findings and Analysis of Laddering:- Most of the respondents were of the opinion that Sony is an expensive brand. But they associated the high price of Sony products with good quality. The respondents are of the opinion that the price of the Sony product is directly proportional to the quality of its product. The respondents are of the opinion that the sound quality of Sony products is a feature worth mentioning about. They mentioned its “clarity” that sets Sony apart from its competitors. The respondents also mentioned that Sony is a lifestyle product. The products of Sony look good and are a complete Value for money product. The respondents are of the opinion that Sony products are a source of entertainment. Be it the walkman series, Vaio, PSP etc. It is user friendly and has a feel good factor. The respondents are also of the opinion that Sony is anonymous to status. It is a status symbol good. Hence, respondents on acquiring a Sony product feel a taste of accomplishment. It gives them a feel of belongingness. 22
  • 23.
  • 24.
  • 25.
    Conclusion: Sony isa brand with which consumers would like to associate themselves. The brand has high relevance amongst the consumers. So far as Esteem is concerned, the consumers view Sony as a status symbol product and feel proud to own a Sony product. 25