Process Improvement through Implementation
of Lean Tools in Cannon Automotive Plant for
Reducing the Changeover Time of Dies
Guided by:- Mr. Sardar Asif Khan
Ms. Erin King (Corporate Lead)
Mr. Bilal Najm (Project Lead)
1
TEAM NO.: 5
Sajjad Pathan (104854372)
Mrugesh Patel (104836899)
Dhruv Shah (104849040)
Arjun Motwani (104982925)
Vrushank Patel (104896828)
Yeshwath Mudumba (104706020)
Akshaykumar Patel (104849028)
Parth Patel (104849039)
2
Recognized for
Hot Stamping Cold Stamping
Welded Assembly Fabrication Machining
Laser Processing Design for Manufacturing
3
The plant consists of…..
• 3 single die presses for blank manufacturing
• 2 progressive die presses for different automobile parts
manufacturing
• 1 manufacturing line that consists of 3 press machines, 7 robots and 4
fixture tables
3 Presses
2 Progressive Die
Presses
1 Manufacturing
Line
PRODUCTION CAPABILITIES
4
Part Manufacturing
• The parts are supplied to the ford
automobile for differential gear cover
• The daily demand of the part is 3645
• The blanks are produced in single die press
and then blanks are transferred on
manufacturing line
• 7 Robots, 3 Fixture Table and 3 presses are
used in a line to make a final product.
5
Danly Line
Layout
6
Value Stream Mapping
7
• Customer Demand = 3645 parts / day
• # shift = 3
• Shift length = 8 hr
• Lunch break/shift = 30 +15 = 45 min
Available time = 8*3*60 – 45*3 = 1305 min = 78300 sec
Takt time =
𝑇𝑖𝑚𝑒 𝑎𝑣𝑎𝑖𝑙𝑎𝑏𝑙𝑒
𝐶𝑢𝑠𝑡𝑜𝑚𝑒𝑟 𝑑𝑒𝑚𝑎𝑛𝑑
=
78300
3645
= 21.48 sec
Actual cycle time(press time) = 20 sec
But as per historical data takt time requirement is not met.
8
Available spare time = Planned Time – Required Time
= 21.75 - 20.25
= 1.5 hr
So, change over must be completed in 1.5 hr in order meet
customer demand.
But observation shows that it is not completed in 1.5 hour.
9
OEE
Availability = Operation Time/Planned Production Time
= 1066.8/1305
= 81.74%
Performance = (Total pieces/Operation time)/Ideal Run rate
= (3200/1066.8)/3
= 100%
Quality = Good pieces/ Total Pieces
= 2950/3200
=92.18%
10
OEE = Availability x Performance x Quality
=0.8174 x 1 x 0.9218
=75.34%
Problem Definition
• Company is looking to increase its production efficiency on DANLY Line.
Objectives
• Increase the efficiency of DANLY Line
• Achieve the Takt Time
• Improve the resources utilization
11
Production run
does not starts
as per
schedule
Problem
Investigation &
Identification
5W1H &
4M
Longer
Changeover
Time
Pareto
Chart
Reduction
in
changeover
time
SMED
To further
reduce the
changeover
time
Suggestion
Guideline for improving production efficiency
12
5W1H for low productivity of DANLY line
What
• What machine have the problem?
• Danly Manufacturing line
When
• When is the waste is occurring?
• Every time change over take place.
Where
• Where is die change over take place?
• On three press machines on danly line
Which
• Which trend is following?
• Repetitive and Random (every die change)
Who
• Who all are responsible for die changeover?
• Setup man, Machine operators, Workers
How
• How is Die change over take place?
• By replacing old dies from machine with new required dies
13
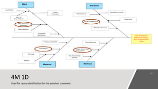
Availability
Miscellaneous
Activities
Condition of press
Defects
Lack of
Prioritization
Maintenance
Long Changeovers
Product variability Task Sequence
Proper Work load
Assignment
No streamlined
process
Defective Sensors
Shortage
MAN
Machine
Material Method
Low Production
Efficiency Due to
loss in Production
Time
Excess Motion
Untrained
Workforce
Availability
Follow
Procedure
Downtime
4M 1D
Used for cause identification for the problem statement
43.47%
20.76% 20.55%
9.24%
3.59% 2.26% 0.1%
15
Spaghetti Chart for excessive forklift motion
16
17
Why to use SMED?
Reduce
Inventory
Reduce
Lead Time
Reduce
Changeover
Time
Reduce
Sequence
Variability
Establish
Standard
Procedure
18
What is Changeover?
19
Job Setup
Process
Verification
Changeover
Current Changeover Methodology
• Very little external activities
• Not streamlined process
• Resources are not used properly
• Too many unplanned maintenances
1. Malfunctioning of overhaul switch
2. Stopping of press at prohibited angle
3. Leakage of lubricant
20
Current State
Time Consuming Non value added activities Time (Total for
3 presses)
Cleaning 39 min
Counter balancing 24 min
Clamping and unclamping 30.5 min
Decision regarding position of fixture table 8 min
Idle time (shift change, taking) 12 min
Do not know how to mount die with one locator 17.25 min
Total Time 130.75 min
21
Yamazumi Chart
22
0.00
10.00
20.00
30.00
40.00
50.00
60.00
70.00
80.00
90.00
100.00
1
NVA 49.23
NNVA 24.22
VA 26.55
26.55
24.22
49.23
%Changeover
Time
Activities
NVA
NNVA
VA
SMED is the solution
• Single Minute Exchange of Dies is the approach to reduce changeover
time up to possible extent by converting internal activities to external.
23
Customer Requirement Organization Required to Do
Product and service diversity Produce smaller lots, more frequently
Shorter Lead Time Increase Productivity
Lower Cost Reduce Quality Defects
Stages of SMED
Observe and measure the total
changeover time
Separate internal and external steps
Eliminate waste from internal
activities
Streamlined the whole process
Standardize and maintain the new
changeover
24
1. Observe and measure the total changeover
time
• 85 activities performed during change over
• Total changeover time = 3 hr and 53 min
25
2. Separate as much internal activities to
external activities
Internal
• Remove old and mount new arm of
robot and then check the suction
cup
• Die kept in reverse order of loading
thus takes more time
• Looking for wrench
• Filling gas in lift-truck
External
• Put all dedicated robot arm near to
the c/o area after checking quality of
suction cup
• Keep the die upfront according to
loading sequence
• Put all hardware in specific location
in tool cart and move tool cart closer
to the c/o area
• Loading and unloading of WIP
• Make sure that gas of lift-truck
should be filled
26
12%
88%
EXTERNAL V/S INTERNAL
E I
3. Reduce time from internal activities
Current Methods Proposed Method
Manual Clamping and Unclamping Use hydraulic clamp
Cleaning of T-slots with single
finger tool
By multi-finger scraper tool and with
aluminium cover on T-slots
Unnecessary walking for hardware
and tools
Bring dedicated tool cart to the machine
Manual counter balancing by trial
and error
Automate using machine programming
27
Production of
product A
Set up
Process
Verification
Production of
Product B
External Internal
Production of
product A
Set up
Process
Verification
Production of
Product B
External Internal
3 hour
53 min
1 hour
52 min
28
4. Streamline the whole process
• The changeover should start at the middle press due to
more accessibility on both sides.
• The motion of the worker, forklift and crane can be more
synchronised.
2 31
29
30
5. Standardize and maintain the new changeover
• New change over procedure includes total 44 activities:
32 12 44
Internal External Total
31
Checklist for uninterrupted Changeover
1 New dies are ready from tooling
2 Dies are cleaned from inside
3 The lift-truck gas is full
4 The tool-cart has all the tools required for changeover
5 The suction cup of the robot arms are in good condition
6 Robot arms should be near to changeover area
7 The scraping tool is clean and near to changeover area
8 Crane clamp are installed on new die
9 Crane is near to changeover area
10 Lift-truck is near to changeover area
11 Workers are wearing friction shoes
32
Improved External Activities
33
72.7%
27.3%
Internal External
ALL ACTIVITIES AND STEPS
34
ACTIVITIES WITH PRECEDENCE CONSTRAINS
35
0 500 1000 1500 2000 2500 3000 3500 4000
1
3
5
7
9
11
13
15
17
19
21
23
25
27
29
31
33
35
37
39
41
43
GANTT CHART
36
37
Streamlined Motion of Forklift after SMED
0.00
20.00
40.00
60.00
80.00
100.00
57.12
35.53
7.35
Percentageoftime
Activities
NVA
NNVA
VA
Yamazumi Chart after Streamlining the Processes
38
SMED is Continuous Improvement
Set- up before
SMED
Set- up after
SMED
Set-up after
SMED with
Improvement3 hr 50 min
1 hr 50 min
1 hr 10 min
39
Recommendations
40
Hydraulic Clamps
Before After
Activities Time(sec) # operators Time(sec) # operators
Clamping 585 2 150 1
Unclamping 530 2 150 1
Total Time 1115 300
Total Time saving = 1115-300 = 18.58 min – 5 min = 13.58 min
T- slot Clean (Product ID:- Big Kaiser TS22-1000L-10P)
41
Five Finger Scraping tool
42
Before After
Activity Time # operators Time # operators
Cleaning 32 min 2 8 min 1
Total Time saving = 39min-8min = 31 min
Oil vacuum cleaner
43
Before After
Activity Time # operators Time # operators
Cleaning of Oil 11 min 2 3 min 1
Total saving = 11-3 minute = 8 min
Friction shoes
44
Before After
Activity Time # operators Time # operators
Tightening of
Bolts
12 min 2 8 min 1
Total saving = 12-8 minute = 4 min + SAFETY
5. Implementation of TPM :-
• Periodic maintenance such as cleaning, lubrication,
inspection, and corrective action on all machines on the
shop floor.
• Collection and analysis of data of the downtime of machine
and remedial action to increase the overall equipment
effectiveness (OEE) and thus the overall plant efficiency
(OPE).
• Creating an equipment improvement team and TPM area
coordinators to monitor the proper implementation of the
programme.
• Involving employees at all levels of organization to achieve
zero defects, zero breakdown, and zero accidents.
45
Implementation of 5S
In order to make changeover quick things should be at dedicated place.
46
Result
• Total number of activities is
reduced to 44
• Total time = 65-70 min
47
Future State Map
48
Improved OEE
49
0.9448
0.8174
Availability
OEE
75.34%
88.41%
Result
Cost v/s Benefit Analysis
50
• Downtime Cost of machine= $5/min
• Profit on each part= $0.1/parts
51
Recommendation Price cost
Benefits
(Uptime)
Benefits (Sales) Total Benefit
Hydraulic clamps
and its
accessories
(pump and valve)
$800
800*3=
$2400
13.58 min= $67.9 40 parts= $4 $71.9
Scrapper tool $70 $70 9 min = $45 27 parts = $2.7 $47.7
T- slot
Clean(Product
ID:- Big Kaiser
TS22-1000L-10P)
$45 – $65/ 1
metre
16*3*2*65
= $6240
14 min = $70 42 parts = $4.2 $74.2
Vacuum cleaner
(EXAIR 6198-30)
$899 (14
poise, 15 feet
head)
$899 9 min = $45 27 parts = $2.7 $47.7
Friction shoes $100 $500
4 min=
$20+Safety
12 parts=
$1.2+Safety
$21.2 + Safety
Total Cost=
$10109
Total Benefit=
$262.7/Chang
eover
Payback Period
52
Payback Period =
𝐶𝑜𝑠𝑡
𝐵𝑒𝑛𝑒𝑓𝑖𝑡/𝐶ℎ𝑎𝑛𝑔𝑒𝑜𝑣𝑒𝑟
=
$10109
$262.7/𝑐ℎ𝑎𝑛𝑔𝑒𝑜𝑣𝑒𝑟
≈ 39 𝑐ℎ𝑎𝑛𝑔𝑒𝑜𝑣𝑒𝑟𝑠
≈ 1 month and 9 days (*considering 1
changeover per day)
• Similar analysis was carried out for a single Die press machine
• We were able to bring down the set up time from around 2 hours to
38 minutes by Stream-lining all the activities
53
54

SMED implementation on Automated Stamping Line

  • 1.
    Process Improvement throughImplementation of Lean Tools in Cannon Automotive Plant for Reducing the Changeover Time of Dies Guided by:- Mr. Sardar Asif Khan Ms. Erin King (Corporate Lead) Mr. Bilal Najm (Project Lead) 1
  • 2.
    TEAM NO.: 5 SajjadPathan (104854372) Mrugesh Patel (104836899) Dhruv Shah (104849040) Arjun Motwani (104982925) Vrushank Patel (104896828) Yeshwath Mudumba (104706020) Akshaykumar Patel (104849028) Parth Patel (104849039) 2
  • 3.
    Recognized for Hot StampingCold Stamping Welded Assembly Fabrication Machining Laser Processing Design for Manufacturing 3
  • 4.
    The plant consistsof….. • 3 single die presses for blank manufacturing • 2 progressive die presses for different automobile parts manufacturing • 1 manufacturing line that consists of 3 press machines, 7 robots and 4 fixture tables 3 Presses 2 Progressive Die Presses 1 Manufacturing Line PRODUCTION CAPABILITIES 4
  • 5.
    Part Manufacturing • Theparts are supplied to the ford automobile for differential gear cover • The daily demand of the part is 3645 • The blanks are produced in single die press and then blanks are transferred on manufacturing line • 7 Robots, 3 Fixture Table and 3 presses are used in a line to make a final product. 5
  • 6.
  • 7.
  • 8.
    • Customer Demand= 3645 parts / day • # shift = 3 • Shift length = 8 hr • Lunch break/shift = 30 +15 = 45 min Available time = 8*3*60 – 45*3 = 1305 min = 78300 sec Takt time = 𝑇𝑖𝑚𝑒 𝑎𝑣𝑎𝑖𝑙𝑎𝑏𝑙𝑒 𝐶𝑢𝑠𝑡𝑜𝑚𝑒𝑟 𝑑𝑒𝑚𝑎𝑛𝑑 = 78300 3645 = 21.48 sec Actual cycle time(press time) = 20 sec But as per historical data takt time requirement is not met. 8
  • 9.
    Available spare time= Planned Time – Required Time = 21.75 - 20.25 = 1.5 hr So, change over must be completed in 1.5 hr in order meet customer demand. But observation shows that it is not completed in 1.5 hour. 9
  • 10.
    OEE Availability = OperationTime/Planned Production Time = 1066.8/1305 = 81.74% Performance = (Total pieces/Operation time)/Ideal Run rate = (3200/1066.8)/3 = 100% Quality = Good pieces/ Total Pieces = 2950/3200 =92.18% 10 OEE = Availability x Performance x Quality =0.8174 x 1 x 0.9218 =75.34%
  • 11.
    Problem Definition • Companyis looking to increase its production efficiency on DANLY Line. Objectives • Increase the efficiency of DANLY Line • Achieve the Takt Time • Improve the resources utilization 11
  • 12.
    Production run does notstarts as per schedule Problem Investigation & Identification 5W1H & 4M Longer Changeover Time Pareto Chart Reduction in changeover time SMED To further reduce the changeover time Suggestion Guideline for improving production efficiency 12
  • 13.
    5W1H for lowproductivity of DANLY line What • What machine have the problem? • Danly Manufacturing line When • When is the waste is occurring? • Every time change over take place. Where • Where is die change over take place? • On three press machines on danly line Which • Which trend is following? • Repetitive and Random (every die change) Who • Who all are responsible for die changeover? • Setup man, Machine operators, Workers How • How is Die change over take place? • By replacing old dies from machine with new required dies 13
  • 14.
    Availability Miscellaneous Activities Condition of press Defects Lackof Prioritization Maintenance Long Changeovers Product variability Task Sequence Proper Work load Assignment No streamlined process Defective Sensors Shortage MAN Machine Material Method Low Production Efficiency Due to loss in Production Time Excess Motion Untrained Workforce Availability Follow Procedure Downtime 4M 1D Used for cause identification for the problem statement
  • 15.
  • 16.
    Spaghetti Chart forexcessive forklift motion 16
  • 17.
  • 18.
    Why to useSMED? Reduce Inventory Reduce Lead Time Reduce Changeover Time Reduce Sequence Variability Establish Standard Procedure 18
  • 19.
    What is Changeover? 19 JobSetup Process Verification Changeover
  • 20.
    Current Changeover Methodology •Very little external activities • Not streamlined process • Resources are not used properly • Too many unplanned maintenances 1. Malfunctioning of overhaul switch 2. Stopping of press at prohibited angle 3. Leakage of lubricant 20
  • 21.
    Current State Time ConsumingNon value added activities Time (Total for 3 presses) Cleaning 39 min Counter balancing 24 min Clamping and unclamping 30.5 min Decision regarding position of fixture table 8 min Idle time (shift change, taking) 12 min Do not know how to mount die with one locator 17.25 min Total Time 130.75 min 21
  • 22.
    Yamazumi Chart 22 0.00 10.00 20.00 30.00 40.00 50.00 60.00 70.00 80.00 90.00 100.00 1 NVA 49.23 NNVA24.22 VA 26.55 26.55 24.22 49.23 %Changeover Time Activities NVA NNVA VA
  • 23.
    SMED is thesolution • Single Minute Exchange of Dies is the approach to reduce changeover time up to possible extent by converting internal activities to external. 23 Customer Requirement Organization Required to Do Product and service diversity Produce smaller lots, more frequently Shorter Lead Time Increase Productivity Lower Cost Reduce Quality Defects
  • 24.
    Stages of SMED Observeand measure the total changeover time Separate internal and external steps Eliminate waste from internal activities Streamlined the whole process Standardize and maintain the new changeover 24
  • 25.
    1. Observe andmeasure the total changeover time • 85 activities performed during change over • Total changeover time = 3 hr and 53 min 25
  • 26.
    2. Separate asmuch internal activities to external activities Internal • Remove old and mount new arm of robot and then check the suction cup • Die kept in reverse order of loading thus takes more time • Looking for wrench • Filling gas in lift-truck External • Put all dedicated robot arm near to the c/o area after checking quality of suction cup • Keep the die upfront according to loading sequence • Put all hardware in specific location in tool cart and move tool cart closer to the c/o area • Loading and unloading of WIP • Make sure that gas of lift-truck should be filled 26 12% 88% EXTERNAL V/S INTERNAL E I
  • 27.
    3. Reduce timefrom internal activities Current Methods Proposed Method Manual Clamping and Unclamping Use hydraulic clamp Cleaning of T-slots with single finger tool By multi-finger scraper tool and with aluminium cover on T-slots Unnecessary walking for hardware and tools Bring dedicated tool cart to the machine Manual counter balancing by trial and error Automate using machine programming 27
  • 28.
    Production of product A Setup Process Verification Production of Product B External Internal Production of product A Set up Process Verification Production of Product B External Internal 3 hour 53 min 1 hour 52 min 28
  • 29.
    4. Streamline thewhole process • The changeover should start at the middle press due to more accessibility on both sides. • The motion of the worker, forklift and crane can be more synchronised. 2 31 29
  • 30.
  • 31.
    5. Standardize andmaintain the new changeover • New change over procedure includes total 44 activities: 32 12 44 Internal External Total 31
  • 32.
    Checklist for uninterruptedChangeover 1 New dies are ready from tooling 2 Dies are cleaned from inside 3 The lift-truck gas is full 4 The tool-cart has all the tools required for changeover 5 The suction cup of the robot arms are in good condition 6 Robot arms should be near to changeover area 7 The scraping tool is clean and near to changeover area 8 Crane clamp are installed on new die 9 Crane is near to changeover area 10 Lift-truck is near to changeover area 11 Workers are wearing friction shoes 32
  • 33.
  • 34.
  • 35.
  • 36.
    0 500 10001500 2000 2500 3000 3500 4000 1 3 5 7 9 11 13 15 17 19 21 23 25 27 29 31 33 35 37 39 41 43 GANTT CHART 36
  • 37.
    37 Streamlined Motion ofForklift after SMED
  • 38.
  • 39.
    SMED is ContinuousImprovement Set- up before SMED Set- up after SMED Set-up after SMED with Improvement3 hr 50 min 1 hr 50 min 1 hr 10 min 39
  • 40.
    Recommendations 40 Hydraulic Clamps Before After ActivitiesTime(sec) # operators Time(sec) # operators Clamping 585 2 150 1 Unclamping 530 2 150 1 Total Time 1115 300 Total Time saving = 1115-300 = 18.58 min – 5 min = 13.58 min
  • 41.
    T- slot Clean(Product ID:- Big Kaiser TS22-1000L-10P) 41
  • 42.
    Five Finger Scrapingtool 42 Before After Activity Time # operators Time # operators Cleaning 32 min 2 8 min 1 Total Time saving = 39min-8min = 31 min
  • 43.
    Oil vacuum cleaner 43 BeforeAfter Activity Time # operators Time # operators Cleaning of Oil 11 min 2 3 min 1 Total saving = 11-3 minute = 8 min
  • 44.
    Friction shoes 44 Before After ActivityTime # operators Time # operators Tightening of Bolts 12 min 2 8 min 1 Total saving = 12-8 minute = 4 min + SAFETY
  • 45.
    5. Implementation ofTPM :- • Periodic maintenance such as cleaning, lubrication, inspection, and corrective action on all machines on the shop floor. • Collection and analysis of data of the downtime of machine and remedial action to increase the overall equipment effectiveness (OEE) and thus the overall plant efficiency (OPE). • Creating an equipment improvement team and TPM area coordinators to monitor the proper implementation of the programme. • Involving employees at all levels of organization to achieve zero defects, zero breakdown, and zero accidents. 45
  • 46.
    Implementation of 5S Inorder to make changeover quick things should be at dedicated place. 46
  • 47.
    Result • Total numberof activities is reduced to 44 • Total time = 65-70 min 47
  • 48.
  • 49.
  • 50.
    Cost v/s BenefitAnalysis 50 • Downtime Cost of machine= $5/min • Profit on each part= $0.1/parts
  • 51.
    51 Recommendation Price cost Benefits (Uptime) Benefits(Sales) Total Benefit Hydraulic clamps and its accessories (pump and valve) $800 800*3= $2400 13.58 min= $67.9 40 parts= $4 $71.9 Scrapper tool $70 $70 9 min = $45 27 parts = $2.7 $47.7 T- slot Clean(Product ID:- Big Kaiser TS22-1000L-10P) $45 – $65/ 1 metre 16*3*2*65 = $6240 14 min = $70 42 parts = $4.2 $74.2 Vacuum cleaner (EXAIR 6198-30) $899 (14 poise, 15 feet head) $899 9 min = $45 27 parts = $2.7 $47.7 Friction shoes $100 $500 4 min= $20+Safety 12 parts= $1.2+Safety $21.2 + Safety Total Cost= $10109 Total Benefit= $262.7/Chang eover
  • 52.
    Payback Period 52 Payback Period= 𝐶𝑜𝑠𝑡 𝐵𝑒𝑛𝑒𝑓𝑖𝑡/𝐶ℎ𝑎𝑛𝑔𝑒𝑜𝑣𝑒𝑟 = $10109 $262.7/𝑐ℎ𝑎𝑛𝑔𝑒𝑜𝑣𝑒𝑟 ≈ 39 𝑐ℎ𝑎𝑛𝑔𝑒𝑜𝑣𝑒𝑟𝑠 ≈ 1 month and 9 days (*considering 1 changeover per day)
  • 53.
    • Similar analysiswas carried out for a single Die press machine • We were able to bring down the set up time from around 2 hours to 38 minutes by Stream-lining all the activities 53
  • 54.