Project management
Paper : BPH 408.3-PM
Eighth Semester
Ashok Pandey
MPH/BPH, DGH
Associate Research Fellow
NHRC
Unit 1: Introduction to Project Management
4 Hours
1. Concept and definition of project, program
2. Project management, benefit and limitation of project
management
3. Project Constraints
4. Understanding the Nature of Projects
5. Project Identification
6. The Project Life Cycle
• Formulation Phase
• Planning Phase (Developmental Phase)
• Implementation Phase
• Termination Phase
4/5/2022 2
Ashok Pandey
4/5/2022 3
Ashok Pandey
Concept and definition of project, program
• A project can be defined as ……..
“……..and endeavour in which human (or
machine), material and financial resources are
organised in a novel way, to undertake a unique
scope of work, or given specification, within
constraints of cost and time, so as to deliver
beneficial change by quantitative and
qualitative objectives”
4/5/2022 4
Ashok Pandey
Define project
4/5/2022 5
Ashok Pandey
4/5/2022 6
Ashok Pandey
• What is a project
– Defined start and end, specific scope, cost and
duration
– A temporary endeavor undertaken to create a unique
product, service or result
– A series of activities aimed at bringing about clearly
specified objectives within a defined time period and
with a defined budget
(EU Aid delivery methods)
4/5/2022 7
Ashok Pandey
Additional Definitions
• A project is a unique venture with a beginning and
an end, conducted by people to meet established
goals within parameters of cost, schedule and
quality. Buchanan & Boddy 92
• Projects are goal-oriented, involve the
coordinated undertaking of interrelated activities,
are of finite duration, and are all, to a degree
unique. Frame 95
4/5/2022 8
Ashok Pandey
Program
A plan or schedule of activities, procedures, etc.,
to be followed.
A planned, coordinated group of activities, proce
dures, etc, often for aspecific purpose or a facil
ity offering such a series of activities.
a drug rehabilitation program
4/5/2022 9
Ashok Pandey
Differences between project and programme
• A project is an investment activity where resources are
used to create capital assets which produces benefits
overtime and has a beginning and an ending with
specific objectives, while a programme is an ongoing
development effort or plan.
• A programme is therefore a wider concept than a
project. It may include one or several projects at various
time, with specific objectives linked to the achievement
of higher level of common objective e.g a health
program may include a water project, as well as
construction of a health center both aimed at improving
the health of a given community which previously
lacked easy access to these essential facilities.
4/5/2022 10
Ashok Pandey
Differences between project and programme
• Projects which are not linked with others to form
a program are sometimes reffered to as stand
alone projects.
• A programme designed to improve health of the
community will comprise the following projects:
rural clean water supply project, health center
construction project, pit latrine construction
project and sanitary education project.
• During the project life, management should focus
attention to three parameters: QUALITY, COST
and TIME.
4/5/2022 Ashok Pandey 11
Differences between project and programme
• A successfully managed project is one that is completed at a
specified time, quality delivered on or before the deadline, and
within the budget.
• In addition, client satisfaction will indicate success and
possibility of replication or sustainability.
• Each of this parameters is specified in details during the
planning phase of the project. This specification then forms the
basis for evaluating the project during the implementation
phase.
4/5/2022 Ashok Pandey 12
What is Project Management?
• Project management is the application of
knowledge, skills, tools, and techniques to
project activities in order to meet or exceed
stakeholder needs and expectations from a
project.
4/5/2022 13
Ashok Pandey
What is Project Management?
• The art of organising, leading, reporting and
completing a project through people
4/5/2022
14
What is Project Management?
• A project is a planned undertaking
• A project manager is a person who causes things to
happen
• Therefore, project management is causing a planned
undertaking to happen.
4/5/2022
15
Benefits of project management
• Project management was developed to save time
by properly planning a project and considering all
relevant factors which may affect its outcome
• The benefits have been proven - it saves time and
money - and generates a more successful outcome
…. if guidelines are followed
4/5/2022 16
Ashok Pandey
How does project management benefit
you?
• You will have goal clarity and measurement
• Your resources will be coordinated
• Your risks will be identified and managed
• You will increase the possibilities of time savings
• You will increase the possibilities of cost savings
• You will increase the possibilities of achieving the agreed
outcome
• You will increase the possibilities to deliver projects
successfully
4/5/2022 17
Ashok Pandey
The project management challenge
Meeting or exceeding stakeholder needs and
expectations invariably involves balancing
competing demands among:
• Scope, time, cost, and quality
• Stakeholders with differing needs and
expectations
• Identified needs and unidentified expectations -
“client relations challenge”
4/5/2022 18
Ashok Pandey
limitation of project management
Inability to “stick” with the project scope: Project
Management, by definition, is unable to commit to the original
project scope due to constant change requests. Project
Management acknowledges this with the formal integration of
Change Management. This limitation causes a lot of problems,
and is the reason why so many projects end up way over
budget and many months/years late, sometimes even canceled
or killed.
Inability to fully align the project objectives with the
business/organizational strategy: By definition, Project
Managers manage projects, not their organization. Although
projects are usually initiated by stakeholders/executives with a
clear relation and full alignment with the overall corporate
strategy,
4/5/2022 19
Ashok Pandey
Inability to manage projects with unspecified
budget and/or schedule:
This is probably the biggest limitation in the
traditional incarnation of Project Management.
Imagine if, thousands of years ago, pyramid
building was restricted to a budget and a
schedule. Would the pyramids have lasted so
long? Would they have been considered as
marvelous wonders? Project Management
imposes a budget and a deadline on any project
and thus creates a major problem
4/5/2022 20
Ashok Pandey
• Dependence on functional management:
Traditional (non-agile) Project Management is
clear about the authority of the Project
Manager over the resources: he has none. It is
the functional managers who own the
resources: they have their loyalty (resources
are loyal to their functional managers as
they’re the ones who report quarterly on their
performance), they have their gratitude (most
resources are hired directly by their functional
managers), and they have their respect.
4/5/2022 21
Ashok Pandey
Following an exclusive methodology
Project Management forces the Project Manager
to choose and follow a methodology, be it the
traditional (waterfall) methodology, or a newer
methodology such as Agile. In Project
Management, a project can only be managed
using one methodology, and, in almost all
cases, is not switched from one methodology
4/5/2022 22
Ashok Pandey
Various problems or limitation of
project in Nepal
Political instability
The main problem of a project in Nepal is a
political instability. Politics is a backbone of a
country. Its activities affect the whole aspects
of a country. A process is proceeding up in
Nepal at present to transit from the old system
to a new system. Therefore, Nepal has a
political instability these days. It has laid a
negative effect on project management.
4/5/2022 23
Ashok Pandey
Political Influence
Nepal has followed a multiparty democratic
system. Parties do have a prime role in running
a state. But parties lay more emphasis on their
cadres than on the development of a country.
There is a system of countering the ideas
(although they are sound) of one party by
another party.
4/5/2022 24
Ashok Pandey
Lack of trained manpower
A project should be run according to the
changed circumstances. It requires trained
manpower. But Nepal lacks skilled and
efficient manpower in almost all the projects.
It is the reason that projects are being unable to
run according to the changed circumstances.
Projects fail also due to unskilled manpower.
4/5/2022 25
Ashok Pandey
Lack of Entrepreneurship
A project management requires
entrepreneurship. An entrepreneurship refers to
a skill of proper management, risk bearing
capacity, study of situations and an art to
provide maximum benefit to an organization.
But Nepalese people lack these elements.
4/5/2022 26
Ashok Pandey
Lack of Appropriate Rules and Regulations
The government rules and regulations have a
great effect on project management. The
industrial policy, commercial policy, financial
policy, environmental policy, foreign,
investment management policy, etc, of Nepal
are not well and lucidly defined. It has
negative effect on projects.
4/5/2022 27
Ashok Pandey
Lack of Market Availability
Nepal is a landlocked country. Nepal is small
and poor country in the world. A project
produces goods and services. There should be
a proper market for these produced goods and
services. Due to being its smallness in size and
poorness, Nepal cannot consume many as well
as quality goods and services produced. This
element has a negative effect on project.
4/5/2022 28
Ashok Pandey
To Ignore Research and Development
Time is changing. The project should also be
changed as the time demands. The future should
be expected by studying the past and present
situations. It needs vigorous study by establishing
separate research and development departments.
But Nepal government most often allocated more
revenue to the expenditure budget that to the
development budget. There are not effective
studies in these fields due to the allocation of a
minimum budget to the research and development
activities. The private sector also has not shown
any interest in it.
4/5/2022 29
Ashok Pandey
Project constraint
The triple constraint
Quality
4/5/2022 30
Ashok Pandey
Project constraint
A constraint, in project management, is any
restriction that defines a project's limitations;
the scope, for example, is the limit of what the
project is expected to accomplish.
The three most significant project constraints:
schedule, cost and scope -are sometimes
known as the triple constraint or the project
management triangle.
4/5/2022 31
Ashok Pandey
• A project’s scope involves the specific goals,
deliverables and tasks that define the boundaries
of the project.
• The schedule (sometimes stated more broadly
as time) specifies the timeline according to which
those components will be delivered, including the
final deadline for completion.
• Cost (sometimes stated more broadly
as resources) involves the financial limitation of
resources input to the project and also the overall
limit for the total amount that can be spent.
• Project constraints are also considered to be
somewhat mutually exclusive.
4/5/2022 32
Ashok Pandey
The nature of projects
• There are many types of project which we will identify
later in this session
• Whatever the nature of the project there are three core
issues which need to be addressed:
– Quality
– Cost
– Time
• In addition, projects invariably take place in a context
which includes organizational politics, individuals’
personal objectives and external, commercial or
stakeholder pressures.
4/5/2022 33
Ashok Pandey
The project basics
Cost
Quality Time
Organisational politics
Personal
Objectives
Business
Pressures
External and stakeholder issues
4/5/2022 34
Ashok Pandey
Project identification
Project identification is the first step in the
strategic planning process. Before spending
significant time and resources on a project,
restoration practitioners should be able to
identify the biological importance and
likelihood of restoration success at
potential project sites (Battelle 2003).
4/5/2022 35
Ashok Pandey
Characteristics of Projects:
• projects are temporary with a definite beginning and a definite end.
• They also have temporary opportunities and temporary teams.
• Projects are terminated when the objectives are achieved, or
conversely, if the objectives cannot be met.
• Most of the projects last for several years. However, they have a
finite duration.
• They involve multiple resources (human and non-human) and
require close coordination.
• They are composed of interdependent activities.
• At the end of the project, a unique product, service or result is
created. Some degree of customization is also a characteristic of
projects.
4/5/2022 36
Ashok Pandey
The Project Life Cycle
• Formulation Phase
• Planning Phase (Developmental Phase)
• Implementation Phase
• Termination Phase
4/5/2022 37
Ashok Pandey
• Projects encompass complex activities that are not
simple, and may require repetitive acts.
• They also include some connected activities. Some
order and sequence is required in project activities. The
output from one activity is an input to another.
• Project Management lives in the world of conflict. The
management has to compete with
• functional departments for “resources and personnel”.
• There exists a constant conflict for project resources
and for leadership roles in solving project problems.
• In every project, clients want changes, and the parent
organization aims at maximization of profits.
• There can be two bosses at a time and that too with
different priorities and objectives.
4/5/2022 38
Ashok Pandey
Programming
Implementation Formulation
Evaluation Identification
Financing
decision
Financin
g
decision
The project cycle
4/5/2022 39
Ashok Pandey
Project cycle management
• Project management can be defined as realization of concepts
and goals through efficient, effective, transparent, accountable
and responsible administration of a given set of activities to
the satisfaction of the stakeholders
• All stakeholders should be regularly consulted on matters
affecting the project to ensure coordination in the projects
activities
• Project cycle management therefore implies a process oriented
project management system covering the whole project cycle
from project conception to project completion
4/5/2022 Ashok Pandey 40
Project cycle management
• Project management involve a combination of various project
cycle phases with corresponding management tasks
• It is an effective decision making process that ensure that certain
actions occurs at the right time, within the life of a project so as to
attain the desired and specified quality of output within the budget
4/5/2022 Ashok Pandey 41
Project Process steps
1. Steps in the Proposal Stage
• Need or idea should result directly from your business
strategies and plans, external opportunities
• Originator of idea identifies the senior executive in the
company
• Check the similar idea has not been proposed before
• Confirm who will be the sponsor
• Prepare a draft proposal and review and prescreen
proposal
• Identify a potential manager for the initial investigation
stage
• Register proposal
• Move to Initial investigation gate
2.Steps in the Initial Investigation
Stage
Project manager
• assemble team for initial investigation and
agrees the outcome with the project sponsor
• Open a project account
• Undertake initial investigation
• Define and prepare project plan
• Prepare initial business case
• Review and finalize initial business case
• Submit to gate for decision (Detailed
Investigation stage)
3.Steps in the Detailed Investigation
Stage
Project manager
• inform stakeholders and team member of the stage entry
• Registers and set up the project
• Detailed investigation work is carried and prepare the
feasibility report
• Feasibility report is reviewed, amended and agreed by the
project sponsor
• Refine and define the chosen option
• Prepare detailed plan for the develop and test stage and
finalize business case
• Submit to development gate
4.Steps in the Develop and Test stage
• Project manager informs the relevant stakeholder and team
of stage entry
• Brief the project team
• Work as laid out in the plan is carries out
• Work is done, progress are measured ,issues and variances
noted ,corrections made.
• As deliverables are produced they are reviewed ,amended
and finally accepted
• Conduct tests and review tests and modifications is done
• Update and review documentation
• Forward to the Trial Gate
5.Steps in the Trial stage
• Inform stakeholder and team of stage entry
• Brief project team
• Final preparation for trial
• Conduct trial review results
• Update and review documentation
• Do ready for service review
• Forward to release stage
6.Steps in the Release Stage
• Project manager inform the stakeholder about
the approval to start the release stage
– Final release activities and preparations are
carried out
– Decision on release date is confirmed
– Release and handover of project takes place
– Preparations for Project closure are made
– Project closure review is held and project sponsor
declares that the project is closed formally
7. Steps in the Post Implementation
Review
• Timing for the review is agreed upon
• Project progress are recorded and fed back to
the process owner
The Project Process
Project
set-up
Major
Project
Proposals
Project
Definition Conceptual
Design Scheme
Design Detailed
Design
Tender
Invitation &
Assessment
Manufacture
Equipment Install
Equipment
Confirm
Completion
Test &
Commission
Project
Review
Appoint Project Sponsor
Assess Project Priority
Assess Budget Implications
Est. Proj. Deliverables and Objectives
Appoint Project Leader
Approve Project Set-up
Draft Statement of Requirements (SoR)
Review & Approve SoR Identify
Resources Appoint Project
Team Produce & Maintain
Procurement Plans
Undertake Project Risk Assessment
Prepare Project Boundary Document
Develop Project Management Plan (PMP)*
Raise initial TCD-R/PERF**
Prepare Preliminary Conceptual Design**
Raise/Extend/Update initial TCD-R/PERF
Prepare Outline Conceptual Design
Define Design Constraints Prepare
Interface Requirements Spec. (IRP)
Finalise Conceptual Design
Hold Conceptual Design Review (CDR)
Clear CDR Issues
Initiate Modification Safety Case
Update PMP
Approve Proceed to Detailed Design
Raise/Extend Sub-system TCD-Rs/PERFs
Agree Classifications & Interfaces
Prepare Sub-system Scheme Design
Hold Sub-system Scheme Design Review (SDR)
Clear Sub-system SDR Issues
Update PMP
Use TCD-I/MMAC for Sub-system SD Approval
Extend TCD-Rs/PERFs
Prepare Sub-system Detailed Design Hold
Detailed Design Review (DDR)
Clear Sub-system DDR Issues
Use TCD-I/MMAC for Sub-system DD Approval
Prepare Final Documents including:
- Design Documents., Machine Compatibility
Documents., Safety Case Modification
Compile Tender Docs.***
Send out Invitations (ITTS)
Hold Clarification Meetings
Receive Tenders
Evaluate Tenders
Arrange site visits
Approve changes to Specs.
Choose preferred Company
Raise Contract Documentation
Place Contract
Hold Kick off Meeting (KOM)
Clarify Issues (Quality Plan)
Monitor Progress
Witness key Procedures
Complete Release Note
Approve Complete Package****
Approve Release Note
Pack & Dispatch Equipment
Receive Equipment
Pre-test Equipment
Install equipment
Test Equipment against Test Schedule
Commission Complete System
Confirm Technical Completion
Review Project Records Complete
Handover Documents Resolve
Reservations Obtain
Acceptance of Completed Project
Initiate Project
Undertake Design
Implement Project
Complete Project
EFDA/CSU/JOC Management
Project Leader/Project Team/EFDA/CSU
Project Team/IRP/EFDA/CSU/JDC
Project Team/Interfaces
Project Team/Interfaces/EFDA/CSU/JDC
Project Team/ICM
Project Team/ICM/EFDA/CSU
Project Team/EFDA/CSU
Project Team/CSU
Undertake Post
Project Review
Project Team/Contracts/EFDA
Project Team/Contractor/ICM
Prepare Technical Design
Ensure Machine Compatibility Prepare
Safety Case Modification
*** These will comprise:
- Technical Specification
- Drawings
- Contractual Requirements
Note: Overall Project
Management and Reporting will
be as defined in the Project
Management Plan (PMP)
**** This includes
supporting documentation
Gate 4
Gate 1 Gate 2 Gate 3
Gates (Formal Decision Points)
See accompanying notes
Gate 0
Project Justification
- Approve Project Definition
Design Approval
- Approval of
Final Documents
Readiness for
Manufacture
- Approval to
place Contract
Readiness for Operation
- Acceptance of System
Strategic and Budgetary
Approval
Undertake Tender
* This will include:
- Initial WBS, OBS and CBS
- Project Plan
- Risk and Procurement Strategies
** These will only take place here
for large projects demanding DO
effort for preliminary Conceptual
work
4/5/2022 50
Ashok Pandey
Thank you
4/5/2022 51
Ashok Pandey
Unit 2: Project formulation
• The Project Initiation Stage
• Literature review
• Identifying What has Triggered your Project
Determining Project Goals
• TOR, RFP
Topic:
1. Construction of gender friendly toilet in Government school
2. Empowering women through Creative Kachari (Forum) in Federal system
of Nepal
3. Improving maternal morbidity and mortality in Bardaghat
4. Awareness about health care services provided by GoN in Jajarkot
5. Livelihood support program for women of Urban slum of KTM
4/5/2022 52
Ashok Pandey
Components of Technical/financial proposal
Title: (abbreviation)
Background:
Problem statement:
Objective:
Project description:
Duration:
Target population:
Monitoring and evaluation:
Project sustainability:
Activity: Objective wise activity
Work plan (Gantt Chart)
Budget
LFA: USAID model
4/5/2022 Ashok Pandey 53
4/5/2022 Ashok Pandey 54
It is a process whereby the entrepreneur makes
an objective and assessment of various aspects
of an investment proposition of a project idea
for determining its total impact and also its
liability.
PROJECT FORMULATION
4/5/2022 55
Ashok Pandey
Project Formulation is a concise, exact statement
of a project to set the boundaries or limits of
work to be performed by the project.
It is a formal document that gives a distinctive
identity of the project and precise meaning of
project work to prevent conflict, confusion, or
overlap.
4/5/2022 56
Ashok Pandey
Project formulation can be also defined as one of
the stages in the lifecycle of a project. The
formulation stage is also called Initiation,
Conceptualization, Definition, Pre-Project.
This stage aims to:
• Carefully identify and weight various
components of project work
• Analyze project feasibility and cost-
effectiveness
4/5/2022 57
Ashok Pandey
• Examine and approve project inputs and
outputs
• Identify stakeholders and their involvement
and contribution
• Define benefits and expectations
• Estimate resources needed
• Perform a preliminary analysis of risks
• Make an outline of project schedule
4/5/2022 58
Ashok Pandey
• To achieve the project objectives with
minimum expenditure and adequate resources.
AIMS OF PROJECT
FORMULATION
4/5/2022 59
Ashok Pandey
• Feasibility analysis
• Techno-economic analysis
• Project design & network analysis
• Input analysis
• Financial analysis
• Social cost benefit analysis
• Project appraisal/Pre-investment analysis
7 STAGES OF PROJECT
FORMULATION
4/5/2022 60
Ashok Pandey
• The project idea is examined whether to go for
detailed investment proposal or not.
• It is done in the context of internal & external
constraints.
• A market analysis is done.
• If the project idea is feasible, we go for second
step or else abandon the idea.
FEASIBILITY ANALYSIS
4/5/2022 61
Ashok Pandey
• Estimation of project demand potential &
choice of optimal technology are made.
• Market analysis is in-built in this step.
• This stage gives the project a unique
individuality & sets the stage for detailed
design development.
TECHNO-ECONOMIC ANALYSIS
4/5/2022 62
Ashok Pandey
• Heart of the project.
• Defines individual activities and their inter
relationship with each other.
• The sequence of events of project is presented.
• Detailed work plan of the project is prepared with
time allocation for each activity and presented in
a network drawing.
PROJECT DESIGN & NETWORK
ANALYSIS
4/5/2022 63
Ashok Pandey
PROJECT DESIGN & NETWORK
ANALYSIS (Contd.)
4/5/2022 64
Ashok Pandey
• Assesses the input requirement during the
construction & operation of the project.
• Quantitative & qualitative assessment.
• Determines project feasibility from the point of
view of resource requirements.
• It helps in financial & cost benefit analysis.
INPUT ANALYSIS
4/5/2022 65
Ashok Pandey
• Estimates project cost, operating cost and fund
requirements.
• Aids the decision maker by comparing various
project proposals.
• It is necessary to exercise due care and
foresight in financial forecasts.
FINANCIAL ANALYSIS
4/5/2022 66
Ashok Pandey
• Overall worth of the project is the main consideration.
• Three categories:
(a)Primary: From the point of view of project
implementing body.
(b)Secondary: Apart from the project implementing
body [spill-over/multiplier effect].
(c)Tertiary: Non-quantifiable spill-over.
SOCIAL COST BENEFIT ANALYSIS
4/5/2022 67
Ashok Pandey
SOCIAL COST BENEFIT ANALYSIS
(Contd.)
4/5/2022 68
Ashok Pandey
• The project proposal gets a formal and final shape at
this stage.
• All results obtained in the above steps are consolidated
and arrived at various conclusions.
• Project sponsoring body, implementing body and
external consulting agencies decide whether to accept
the project or not.
• Investment decision is taken.
PRE-INVESTMENT ANALYSIS/
PROJECT APPRAISAL
4/5/2022 69
Ashok Pandey
• It is the best passport to obtain the required
assistance from financial institutions.
• Aids in government clearances and other
procedure formalities.
• Provides an independent assessment of the
feasibility based on existing government
policies.
WHY IS IT NEEDED?
4/5/2022 70
Ashok Pandey
Project Initiation Phase
• The Project Initiation Phase is the 1st phase
in the Project Management Life Cycle, as it
involves starting up a new project. You can
start a new project by defining its objectives,
scope, purpose and deliverables to be
produced. You'll also hire your project team,
setup the Project Office and review the project,
to gain approval to begin the next phase.
4/5/2022 71
Ashok Pandey
Steps of project initiation
Develop the project/business case
Under taken the feasibility study
Establish the project charter
Appoint the project team
Set up project office
Perform the phase review
4/5/2022 72
Ashok Pandey
Literature review
The ability to review, and to report on relevant
literature is a key academic skill.
A literature review: situates your research focus
within the context of the wider academic
community in your field;
reports your critical review of the relevant
literature;
and identifies a gap within that literature that
your research project will attempt to address.
4/5/2022 73
Ashok Pandey
After reading your literature review, it should be
clear to the reader that you have up to-date
awareness of the relevant work of others, and
that the research question you are asking is
relevant.
However, don’t promise too much! Be wary of
saying that your research will solve a problem,
or that it will change practice.
It would be safer and probably more realistic to
say that your research will ‘address a gap’,
rather than that it will ‘fill a gap’.
4/5/2022 74
Ashok Pandey
There are three stages at which a
review of the literature is needed:
An early review is needed to establish the context and
rationale for your study and to confirm your choice of
research focus/question;
As the study period gets longer, you need to make sure that
you keep in touch with current, relevant research in your
field, which is published during the period of your research;
As you prepare your final report or thesis, you need to relate
your findings to the findings of others, and to identify their
implications for theory, practice, and research. This can
involve further review with perhaps a slightly different
focus from that of your initial review.
4/5/2022 75
Ashok Pandey
Identifying What has Triggered your
Project
TRIGGERS In the process of being able to
identify risk
it is an important Project Management tool to be
able to identify certain indicators, or triggers,
in order to anticipate risk before it becomes an
issue.
A deliberate method is employed to both identify
and monitor risk.
4/5/2022 76
Ashok Pandey
During this risk identification process, triggers
are identified. And these triggers are tracked
during the risk monitoring and control process.
This system of checks and balances provides
Project Management methods for keeping a
close watch of risk and its triggers.
These triggers, sometimes also referred to as risk
symptoms or warning signs, are identified
early enough during this risk identification
process to be closely observed.
4/5/2022 77
Ashok Pandey
Once they are identified, then they are scrutinized in
the risk monitoring and control process, thus
adding a series of quality assurance and quality
control to risk management.
As it is critical during Project Management that risk
is managed appropriately, being able to control
those triggers is pertinent to efficient operations.
This process is designed to do just that. Once this
process is implemented and is operational, risk
management will become considerably easier
4/5/2022 78
Ashok Pandey
Goals and Objectives
Projects are planned and implemented in terms of
their Goals and Objectives set by the Project
Champion and Stakeholders
Goals and Objectives must be clearly defined and
established at the outset.
Goals are outcomes whilst Objectives are
activities that will result in the desired outcome
• Goal and Objectives can be seen as a contract
between the project manager and sponsors
(Watson, 1998).
• not set in stone and can be changed with the
agreement of those involved should the project
requirements change during the process
• all changes must be agreed upon between the
project manager and sponsors, and
communicated to project team.
Goals and Objectives
what are Project Goals and Objective?
Goals and Objectives
To answer this question three interrelated queries
need to be identified:
• What are the project objectives?
• What are the outputs from project?
• What are the criteria for assessing project success?
Bee and Bee (1997) argue that the answer to above queries
provide the vital foundation for successful completion of all
subsequent project stages
4/5/2022 81
Ashok Pandey
Terms of reference (TOR)
Terms of reference (TOR) define the purpose
and structures of
a project, committee, meeting, negotiation, or
any similar collection of people who have
agreed to work together to accomplish a
shared goal.
The terms of reference of a project are often
referred to by whom? as the project charter.
4/5/2022 82
Ashok Pandey
Terms of reference show how the object in
question will be defined, developed, and
verified.
They should also provide a documented basis for
making future decisions and for confirming or
developing a common understanding of the
scope among stakeholders.
In order to meet these criteria, success
factors/risks and constraints are fundamental.
They are very important for project proposals.
4/5/2022 83
Ashok Pandey
• Developing a well-specified Terms of Reference (ToR)
is a vital step in managing a high-quality evaluation.
• ToRs provide an important overview of what is
expected in an evaluation.
• In an external evaluation the ToR document provides
the basis for a contractual arrangement between the
commissioners of an evaluation and a
consultant/evaluation team and establishes the
parameters against which the success of an evaluation
assignment can be assessed.
• The specific content and format for a ToR will vary to
some extent according to organizational requirements,
local practices, and the type of assignment.
4/5/2022 84
Ashok Pandey
Common elements of a ToR include:
1. Why and for whom the evaluation is being done
• Background knowledge about the evaluate including
objective, strategy and progress to date
• Purpose(s) of the evaluation
• Primary intended users and uses
• Key evaluation questions.
2. How it will be accomplished
• Overall scope and approach
• Evaluation methodology/evaluation plan (sometimes
done as part of the ToR and sometimes done as part of
the evaluation proposal or as the first deliverable in the
evaluation project)
4/5/2022 85
Ashok Pandey
3. Who will undertake the evaluation and accountabilities
• Professional qualifications, experience and expertise
required for the evaluator or evaluation team.
• Roles and responsibilities of the parties, including processes
for signing off on the evaluation plan and reports
4. Milestones, deliverables and timelines
• What deliverables are required and when - for example,
detailed evaluation plan, inception report, progress report,
interim report, draft final report, final report and Timelines
5. What resources are available to conduct the evaluation
• Budget (if organization's policy allows this to be stated)
• Existing data
4/5/2022 86
Ashok Pandey
Request for Proposal (RFP)
A request for proposal (RFP) is a document that
solicits proposal, often made through a bidding
process, by an agency or company interested
in procurement of a commodity, service or
valuable asset, to potential suppliers to
submit business proposals.
It is submitted early in the procurement cycle,
either at the preliminary study, or procurement
stage.
4/5/2022 87
Ashok Pandey
Structure of an RFP
Key sections of an RFP
1. Why? Reasons why your organization need to
buy a new solution.
2. Who? Description of your organization.
3. What? Nature of your project.
4. How? Contract. Information needed from
suppliers. Proposal evaluation criteria. Contract
award criteria.
5. When? Selection process timeframe and
deadlines.
4/5/2022 88
Ashok Pandey
2. Statement of Purpose Describe the extent of
products and services your organization is
looking for, as well as, the overall objectives
of the contract.
3. Background Information Present a brief
overview of your organization and its
operations, using statistics, customer
demographics, and psychographics. State your
strengths and weaknesses honestly. Don’t
forget to include comprehensive information
on the people who will handle future
correspondence.
4/5/2022 89
Ashok Pandey
4. Scope of Work Enumerate the specific duties
to be performed by the provider and the
expected outcomes. Include a detailed listing
of responsibilities, particularly when
subcontractors are involved.
5. Outcome and Performance Standards Specify
the outcome targets, minimal performance
standards expected from the contractor, and
methods for monitoring performance and
process for implementing corrective actions.
4/5/2022 90
Ashok Pandey
6. Deliverables Provide a list of all products,
reports, and plans that will be delivered to your
organization and propose a delivery schedule.
7. Term of Contract Specify length, start date and
end date of the contract, and the options for
renewal.
8. Payments, Incentives, and Penalties List all
the terms of payment for adequate
performance. Highlight the basis for incentives
for superior performance and penalties for
inadequate performance or lack of compliance.
4/5/2022 91
Ashok Pandey
9. Contractual Terms and Conditions Attach
standard contracting forms, certifications, and
assurances. You may include requirements
specific to this particular contract.
10. Requirements for Proposal Preparation A
consistent structure in terms of content,
information, and documents types simplifies
things for the people evaluating the proposals.
Therefore, you should request a particular
structure for the proposal and provide an
exhaustive list of documents you want to receive.
4/5/2022 92
Ashok Pandey
11. Evaluation and Award Process Lay down the
procedures and criteria used for evaluating proposals
and for making the final contract award.
12. Process Schedule Clearly and concisely present the
timeline for the steps leading to the final decision, such
as the dates for submitting the letter of intent, sending
questions, attending the pre-proposal conference,
submitting the proposal, etc.
13. Points of contact for future correspondence Include a
complete list of people to contact for information on the
RFP, or with any other questions. Incorporate their
name, title, responsibilities, and the various ways of
contacting them into this list.
4/5/2022 93
Ashok Pandey
THANK YOU
4/5/2022 94
Ashok Pandey
Unit 3: Project planning and development 10
Hours
• Project planning and developmental process
• Understand project objectives
• Identify key project stages
• Prepare work break down structure
• Determine logical sequence of activities
• Estimate time and resource requirements
• Allocate responsibilities for each activity
• Finalize project plan
4/5/2022 95
Ashok Pandey
Project Manager Role
• A Good Project Manager
– Takes ownership of the whole project
– Is proactive not reactive
– Adequately plans the project
– Is Authoritative (NOT Authoritarian)
– Is Decisive
– Is a Good Communicator
– Manages by data and facts not uniformed optimism
– Leads by example
– Has sound Judgement
– Is a Motivator
– Is Diplomatic
– Can Delegate
4/5/2022
96
Stakeholder Engagement
4/5/2022 97
Ashok Pandey
Project Planning
4/5/2022 98
Ashok Pandey
Project Planning
• Adequate planning leads to the correct completion
of work
4/5/2022
99
Planning
• Inadequate planning leads to frustration towards
the end of the project & poor project
performance
Project Start Project End
4/5/2022
100
Work Breakdown Structure (WBS)
• The Work Breakdown Structure is the foundation for
effective project planning, costing and management.
• It is the most important aspect in setting-up a Project
 It is the foundation on which
everything else builds
4/5/2022
101
Work Breakdown Structure - Definition
“A Work Breakdown Structure (WBS) is a
hierarchical (from general to specific) tree
structure of deliverables and tasks that need to
be performed to complete a project.”
4/5/2022 102
Ashok Pandey
Project Risk Management
4/5/2022 103
Ashok Pandey
Unit 3: Project planning and development
4/5/2022 104
Ashok Pandey
Project planning and developmental
process
• Understand project objectives
• Identify key project stages
• Prepare work break down structure
• Determine logical sequence of activities
• Estimate time and resource requirements
• Allocate responsibilities for each activity
• Finalize project plan
4/5/2022 105
Ashok Pandey
Understand project objectives
• A statement of the problem, not the solution.
• Normally contains errors, ambiguities, &
misunderstandings
• Need a written definition of requirements and
deadlines
• Should be clear, complete and rigorous to eliminate
misunderstandings, contradictions, oversight of
technical difficulties
4/5/2022 106
Ashok Pandey
Identify key project stages
• The work duplicates or negates work already
done
• The deliverable is not appropriate
• The time frame is unrealistic
• The work depends on work of others
• The resources are not available
• The cost is prohibitive
4/5/2022 107
Ashok Pandey
Identify key project stages
• Tasks that must be accomplished
• Relationship of each task to the specifications
• Who will do what?
• When will it be done?
4/5/2022 108
Ashok Pandey
Prepare work break down structure
• Break project down into a series of task
• Break each task down into subtasks
• Continue until all items are doable and
understandable
4/5/2022 109
Ashok Pandey
Project Breakdown
• Skills/processes that must be learned
• Equipment/supplies that must be ordered
• Preliminary tests
• Sample collection
• Sample preparation
• Measurements
– Experimental setup
– Protocol
• Data analysis
• Statistical Analysis
4/5/2022 110
Ashok Pandey
Project Breakdown
• Sample Collection
– Contact supplier (at Tech Farm)
– Prepare collection materials
• Sample container
• Preservative (e.g. Sodium Citrate)
– Collect sample
– Perform preliminary quality control
– Transport sample
– Store sample
4/5/2022 111
Ashok Pandey
Estimate time and resource
requirements
• Start at the bottom of the tree. I.e. sum the time for individual
subtasks to estimate total task time.
• Times are based on previous experience
• They are always wrong – plan accordingly
• Example: How long should it take you to climb the statue of
Liberty?
– Estimate the number of steps
– Estimate the time per step
– Can do a preliminary study on a flight of stairs
• Add extra buffer where tasks depend on one another
• Weigh speed against quality
4/5/2022 112
Ashok Pandey
Determine logical sequence of activities
4/5/2022 113
Ashok Pandey
A finish-to-start relationship exists if one activity must
finish before another activity starts.
A start-to-start relationship exists if one activity cannot
start until another activity starts.
A finish-to-finish relationship exists if the one activity
cannot finish until another activity finishes.
A start-to-finish relationship exists if one activity must
start before another can finish.
4/5/2022 114
Ashok Pandey
Estimate time and resource
requirements
Step 1: Understand What's Required
Step 2: Order These Activities
Step 3: Decide Who You Need to Involve
Step 4: Make Your Estimates
4/5/2022 115
Ashok Pandey
4/5/2022 116
Ashok Pandey
Allocate responsibilities for each
activity
Teams needs to agree on who is going to carry out
which role (role allocation). This need not be
fixed for the lifetime of the team, particularly in
operational teams.
You may want to allocate the crucial roles within
the team to the people who would like to take
them, are best qualified to carry them out through
prior or current experience, or even to people who
would like to take on an unfamiliar role in order
to gain experience of performing that role.
4/5/2022 117
Ashok Pandey
Allocate responsibilities for each
activity
• Assign tasks to specific people (or teams)
• Order tasks so that they occur in a logical sequence
• Match tasks to abilities of the team
• Allow for flexibilities – the team can do sub-planning
• Match task with personalities and goals
– Person 1 needs more responsibility
– Person 2 needs more detail
– Person 3 needs to learn how to use the fluorescent microscope
• One person (or team) may do multiple tasks (e.g. to reduce
boredom).
• Do not overspecify
4/5/2022 118
Ashok Pandey
Finalize project plan
1. Compile deliverables or results from all the Planning Stage
activities into a project plan document.
2. Distribute the project plan to the Project Sponsor and other
appropriate stakeholders.
3. Schedule a meeting with Project Sponsor and other relevant
stakeholders to review the project plan deliverables.
4. Make any changes from the formal review and finalize the
project plan deliverable.
5. Ask the Project Sponsor to acknowledge if the project will
proceed.
6. Obtain signatures from the Project Sponsor and any other
designated stakeholder
4/5/2022 119
Ashok Pandey
Project Plan Development
• Project Plan Development Approach
• Setting Up Tasks
• Planning the Transition from the Project Team
to a Line Organization
• Project Documentation
• Project Plan Evaluation
• Some Guidelines
4/5/2022 120
Ashok Pandey
Project Plan Development Approach
• What is the purpose of the project?
• Management
• Technology
• Business Process
• Customers
• Suppliers
• What is the scope of the project?
• What are the tangible benefits from completing
the project? “If the project were not done or if it failed, what would
be the impact?”
4/5/2022 121
Ashok Pandey
Project Plan Development Approach
• Step 1: Determine the project concept
• Step 2: Assess the project
• Step 3: Develop a strategy for the project
• Step 4: Identify major milestones and initial schedule
• Step 5: Define initial budget – using milestones.
• Step 6: Identify groups/organizations will be involved
• Step 7: Determine the methods/tools to be employed in the project
• Step 8: Identify the areas of risk and association them with milestones and
tasks
• Step 9: Refine the schedule and budget
• Step 10: Identify project manager/leader
• Step 11: Identify and establish the project team
• Step 12: Develop the detailed project plan
4/5/2022 122
Ashok Pandey
Step 1: Determine the Project Concept
• Project Concept:
– Purpose of the project
– Scope of the project
– Benefits of the project
– General roles of the project – which organizations are going to
do what
– Basic issues that the project may face
• Evaluation of Specific Objectives & Scope
– Do the objectives and scope fit with the organization?
– Are the objectives too broad or too focused?
– Are potential resources available?
– What are the areas of risks?
– Are the benefits reasonable given the purpose and scope?
4/5/2022 123
Ashok Pandey
Step 2: Assess the Project
• Perspectives:
• Technology
• Competition
• Government Regulations
• Politics
• Cross-impacts examples
• First, determine which items can be employed in the project
• Second, determine where risks lie up front, before the project
is started.
• Third, use the list to validate your objectives and scope.
4/5/2022 124
Ashok Pandey
Step 3: Develop a Strategy for the Project
• What should your strategy address?
– How will you organize the project?
– How will you select the project leader/team?
– What will be the role of the team in project management?
– How will you manage risk and address issues?
• First – define your approach for each of the above items
(including alternatives)
• Second – refine your approach by considering political,
organizational, and technological factors
• Third – evaluate each alternative
4/5/2022 125
Ashok Pandey
Step 4: Identify Major Milestones and Initial
Schedule
• Milestones:
– Draw up at least 10 to 20 milestones for each
subprojects.
– Logically relate the milestones between the
subprojects in terms of dependences.
– Take a piece of paper and lay it out sideways.
4/5/2022 126
Ashok Pandey
Step 5: Define Initial Budget
• List 4 or 5 key resources for each milestone
• Next, develop an initial budget by milestones
for each subprojects (always develop your initial budget
buttom-up).
• Estimate overhead and other resources as a
group (including facilities, supplies, and equipments as well as
personnel).
4/5/2022 127
Ashok Pandey
Step 6: Identify Groups/Organizations Will be
Involved
• Organization Role
• Impt. of Involvement
• Create an table as above.
4/5/2022 128
Ashok Pandey
Step 7: Determine the Methods & Tools to be
Employed in the Project
• First, determine the set of methods/tools for
the actual work.
• Another set of methods and tools for the
project management.
4/5/2022 129
Ashok Pandey
Step 8: Identify the Areas of Risk and Associate
them with Milestones & Tasks
• Refine and label more detailed milestones which involve risks
(smaller milestones).
• Use the list of issues that may impact the project as defined in
the project concept.
• Identify any tasks (milestones) to which an issue pertains.
4/5/2022 130
Ashok Pandey
Step 9: Refine the Schedule and Budget
• Refine the estimates of budgets and schedule
based upon the “risks” identified in the tasks.
4/5/2022 131
Ashok Pandey
Step 10: Identify Project Managers
• Identify several alternative project managers
• Need a backup plan for a project leader when
leaves a project before completion.
4/5/2022 132
Ashok Pandey
Step 11: Identify and Establish the Project
Team
• Identify and establish a few key people as the
core of the project team.
4/5/2022 133
Ashok Pandey
Step 12: Develop Detailed Project Plan
• For each subproject enter the milestones and the resources
that you identified.
• New define the tasks that lead up to each milestone (you
now have a work breakdown structure with a list of tasks).
• Establish dependencies between tasks.
• Assign up 4 to 5 resources per task.
• Estimate the duration of each task and set the start date of
the project.
• Assign the quantity of each resource for the tasks.
• Analyze the schedule and make changes by changing
duration, dependencies, resources, and starting dates.
4/5/2022 134
Ashok Pandey
Concept and definition of project
planning, importance of project planning
Project planning is part of project management,
which relates to the use of schedules such
as Gantt charts to plan and subsequently report
progress within the project environment
Project planning is a discipline for stating how to
complete a project within a certain timeframe,
usually with defined stages, and with designated
resources.
4/5/2022 135
Ashok Pandey
Project planning is a procedural step in project
management, where required documentation is created
to ensure successful project completion. Documentation
includes all actions required to define, prepare,
integrate and coordinate additional plans. The project
plan clearly defines how the project is executed,
monitored, controlled and closed.
Project planning requires an in-depth analysis and
structuring of the following activities:
• Setting project goals
• Identifying project deliverables
• Creating project schedules
• Creating supporting plans
4/5/2022 136
Ashok Pandey
Definition of project planning
Project planning entails organizing people and
resources, and dealing with uncertainty and
risk to execute the project systematically.
• A project planning model is a technical
discipline in its own right, and the two most
popular examples of project planning models
are PRINCE2 and PMBOK.
4/5/2022 137
Ashok Pandey
PRINCE2
• PRINCE2 or "Projects in Controlled
Environment" is a rigid and structured
approach to project planning, detailing
rigorous and formalized roles, responsibilities,
and channels of communication for each
aspect of the project.
4/5/2022 138
Ashok Pandey
The processes of PRINCE2 project planning model include
• Starting Up (SU), which includes objective-setting, establishing an
approach and constituting the project team.
• Initiating a Project (IP) or determining the time and resources required for
the entire project, or augmenting the project brief into a business case.
• Directing a Project (DP) or determining the authorized personnel for each
component or stage of the project, developing guidelines for authorizing
stage plans and giving ad hoc directions when required, and detailing ways
to confirm project closure.
• Controlling a Stage (CS) or monitoring and reporting the project
component, including assessment and review of progress based on plan,
and details of escalating issues that arise or taking corrective action.
• Managing Product Delivery (DP) or creating, delivering and reviewing
project components.
• Managing Stage Boundaries (SB) or reporting on the current management
stage and planning for the next stage.
• Closing a Project (CP), or de-commissioning the project and freeing up the
resources tied up to the project, and identifying follow-on actions
4/5/2022 139
Ashok Pandey
PMBOK
• PMBOK, or “Project Management Body Of
Knowledge" is an industry standard project
planning model and the dominant
methodology in use in North America.
4/5/2022 140
Ashok Pandey
PMBOK lists 42 processes spread over nine knowledge areas of
integration management:
1. Project Integration Management,
2. Scope Management,
3. Time Management,
4. Cost Management,
5. Quality Management,
6. Human Resource Management,
7. Communications Management,
8. Risk Management, and
9. Procurement Management.
All 42 processes find further grouping into five categories: initiating,
planning, executing, monitoring or controlling, and closing.
4/5/2022 141
Ashok Pandey
IMPORTANCE OF PLANNING:
1. Improve communication with clients
The most important part of successfully completing a project
is communication with your client. By keeping in constant
contact, you can better understand your client’s wishes and
execute the task accordingly. And with milestones written
into the project plan, the client can always give input if
the project is going in the wrong direction.
2. Increase the transparency of your own work
The client likely wants to be informed about every step,
particularly with projects which the client has little to no
knowledge
4/5/2022 142
Ashok Pandey
3. You become more organized
• Particularly as a freelancer or self-employed
person, you might have to handle several project
at the same time. If you do not consider the
processing times for a project, you can easily
underestimate them and end up missing a
deadline at all.
4. Focus on the project goal
• Details are important. You should, however, be
careful not to lose yourself in them. With every
step you plan, you should ask yourself if it is
relevant to the end product.
4/5/2022 143
Ashok Pandey
Approach of project planning
- Conventional Methods
- Logical frame work approach in project
planning- Concept, definition and
major steps in LFA
• Situation Analysis
• Strategy Analysis
• Project Planning Matrix
• Implementation
4/5/2022 144
Ashok Pandey
In project management there are a variety of
approaches and methods that can be employed
in managing different kinds of project.
All the types of project methodology can be
conditionally divided
into traditional and modern approaches.
4/5/2022 145
Ashok Pandey
Traditional Approach
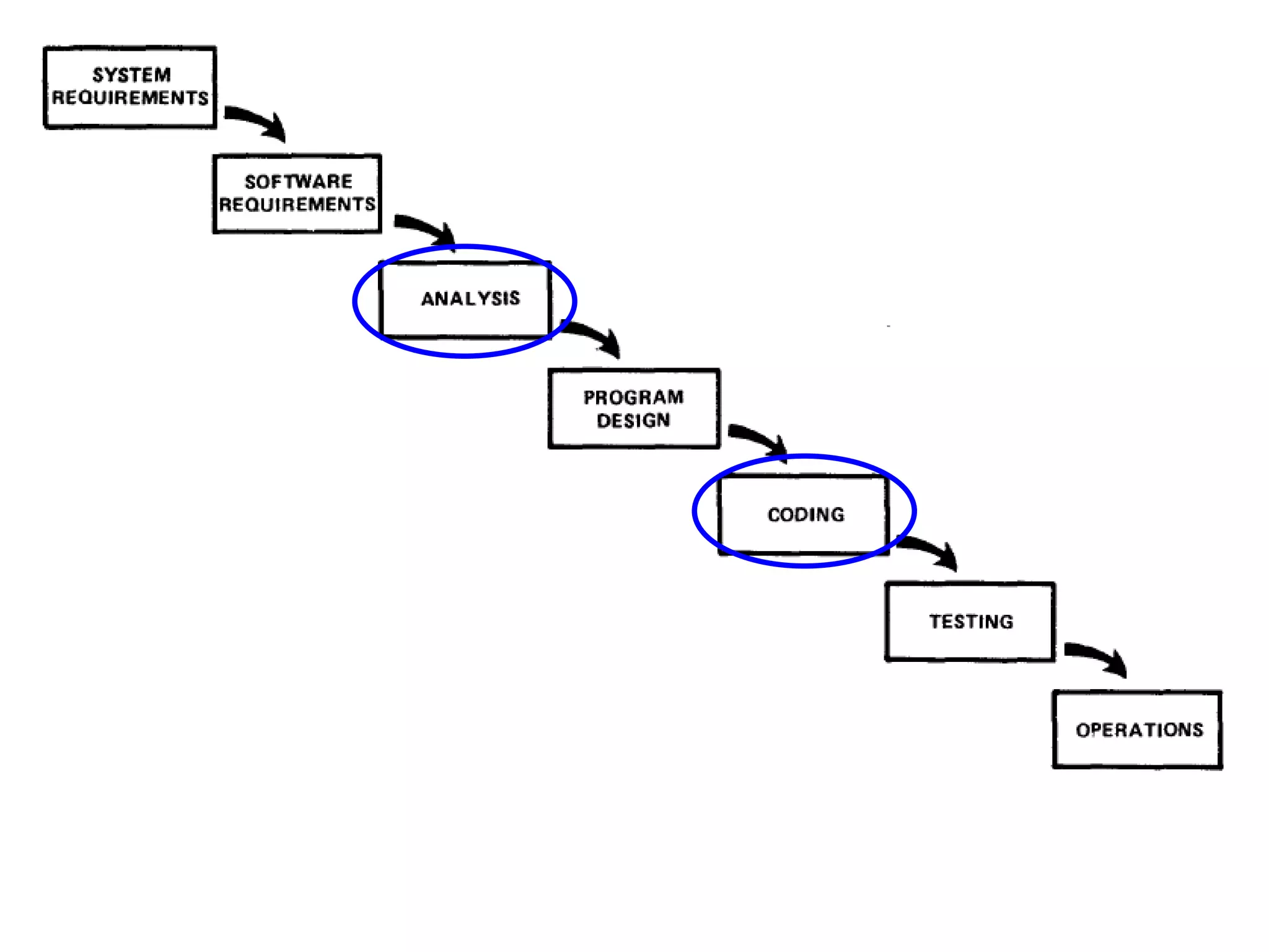
A traditional approach involves a series of consecutive stages in the
project management process. It is a step-by-step sequence to design,
develop and deliver a product or service.” – one portion of work
follows after another in linear sequence. It entails achieving the
succession in the implementation process and provides the benefits
of milestone-based planning and team building.
The following stages are included the traditional project management
methodology:
• Initiation (requirements specification)
• Planning and design
• Execution (construction and coding)
• Control and integration
• Validation (testing and debugging)
• Closure (installation and maintenance)
4/5/2022 146
Ashok Pandey
Waterfall Model
• Five additional features that must be added to
this basic approach to eliminate most of the
development risks.
– STEP 1: Program design comes first
– STEP 2: Document the design
– STEP 3: Do it twice
– STEP 4: Plan, control and monitor testing
– STEP 5: Involve the customer
STEP 1: Program design comes first
STEP 2: Document the design
STEP 3: Do it twice
STEP 4: Plan, control and monitor testing
STEP 5: Involve the customer
Advantage
• progress can be conclusively identified
(through the use of milestones) by both
vendor and client
• ensures minimal wastage of time and effort
• reduces the risk of schedule slippage, or of
customer expectations not being met
Modern Approaches
Project Management Body of Knowledge (PMBOK) Guide
IS NOT a PM methodology in its “pure state“, many people regard it
as the methodological approach to planning, executing, controlling
and terminating various projects. Meanwhile, the PMBOK Guide is
a broad inventory of best practices and ideas on planning and
implementing projects.
PRINCE2
• Projects IN Controlled Environments 2 (PRINCE2) presents a suite
of process-driven methods and documentation-oriented approaches
that allow driving various projects in the private sector. It was
developed the UK Government, and today this great example of
project management methodology is used both in the UK and
internationally.
4/5/2022 159
Ashok Pandey
CPM
• Critical path method (CPM) explores the most important
or critical tasks of a project by defining possible activity
sequences and estimating the longest duration of each
sequence. It helps figure out how long it will take to
complete the work and what tasks will compose the scope.
Lean
• Lean PM methodology intends to maximize customer value
and minimize resource waste. Lean project management lets
organizations create higher value for their customers with
fewer resources. This approach achieves perfection in
customer satisfaction and value generation through
implementing an optimized process flow that eliminates
waste in products, services, transportation, inventories, etc.
4/5/2022 160
Ashok Pandey
Six Sigma
• The method of Six Sigma was originally developed by Motorola to
improve its production processes by eliminating defects (defined as “non-
conformity of a product or service to its specifications”).
CCPM
• Critical Chain Project Management (CCPM) is the way to plan, implement
and review various kinds of work in single- and multi-project
environments. This management methodology uses Theory of
Constraints (TOC) and the concept of buffers to establish improved task
durations and manage resource-dependent tasks and activities.
SCRUM
• SCRUM is an example of Agile PM methodology that involves teams in
producing a software product in 30-day “sprints” and monthly “scrum
sessions“. In a SCRUM-driven project, the deliverables are broken down
into 30-day intervals. This methodology example is specific and applicable
mainly to collaborative, 100%-dedicated teams, with no heavily
constrained time and materials budget.
4/5/2022 161
Ashok Pandey
Log Frames Model
• Log Frames or Logical Frameworks is another project-
planning model.
• This model adopts a top-down approach to project
planning by identifying the activities in a project with a
rigorous risk and assumptions analysis through a 4x4
matrix.
• One side of the matrix includes project goals, project
tasks or projects, outputs or deliverables, and activities
of the project on one side, and the other side of the
matrix includes indicators of achievement, means of
verification, and important risks or assumptions on the
other side.
4/5/2022 162
Ashok Pandey
The United States Agency for International
Development (USAID) first adopted Log
Frames in 1969 as a tool for strategic planning,
and since then this model finds widespread
application with most fund raising agencies.
The biggest strength of Log Frames model is its
simplicity that allows capturing of all project
aims and objectives on one sheet of paper.
4/5/2022 163
Ashok Pandey
What is LFA?
• LFA is a systematic planning procedure for
complete project cycle management
• It is a problem solving approach which takes
into account the views of all stakeholders
• It also agrees on the criteria for project success
and lists the major assumptions
4/5/2022 164
Ashok Pandey
History of LFA
• Developed in response to poor planning and
monitoring of Development projects
• The first logical framework developed for USAID
at the end of 1960’s
• GTZ was responsible for the development of
ZOPP or Zielorientierte Projekt Planung
• NORAD made a significant contribution in 1990
with their handbook
4/5/2022 165
Ashok Pandey
Key Features of Logframe Matrix (cont’d)
• Develop a common understanding of the
expectations of a programme by delineating a
hierarchy of aims;
• Define indicators of success and establish criteria
for monitoring and evaluation;
• Define critical assumptions on which the
programme is based; and
• Identify means of verifying programme
accomplishments
4/5/2022 166
Ashok Pandey
KEY FEATURES OF LOGFRAME
MATRIX
The LOGFRAME MATRIX is a participatory
Planning, Monitoring & Evaluation tool whose
power depends on the degree to which it
incorporates the full range of views of intended
beneficiaries and others who have a stake in the
programme design. It is a tool for summarizing
the key features of a programme and is best used
to help programme designers and stakeholders
4/5/2022 167
Ashok Pandey
PLAN DOWNWARDS
PLAN DOWNWARDS
Goal
Assumptions
Purpose
Assumptions
Outputs
Assumptions
Activities
Assumptions
Inputs
AND THEN
THINK UPWARDS
4/5/2022 170
Ashok Pandey
Means of verification
The specific sources from which the status of
each of the indicators can be ascertained
4/5/2022 176
Ashok Pandey
ASSUMPTIONS AND RISKS
Assumptions and risks are external conditions that
are outside the control of the programme. The
achievement of aims depends on whether or not
assumptions hold true and the risks do not
materialize.
If cause and effect is the core concept of good
programme design, necessary and sufficient
conditions are the corollary. The sufficient
conditions between the levels in the hierarchy of
aims are the Assumptions. This is the external logic
of the programme.
4/5/2022 177
Ashok Pandey
Assumptions and Risks (cont’d)
When working on a programme, we make
assumptions about the degree of uncertainty
between different levels of aims. The lower the
uncertainty that certain assumptions will hold
true, the stronger the programme design. Any
experienced manager will agree that the
assumptions - the failing assumptions - can derail
a programme as often as poorly executed outputs.
4/5/2022 178
Ashok Pandey
Assumptions and Risks (cont’d)
Logframe demands that all hypotheses, assumptions
and risks relevant to a programme are made
explicit.
By implication, this then further demands that the
appropriate action is considered (and if necessary
taken) before problems materialise.
– How important are the assumptions
– How big are the risks
– Should the programme be redesigned?
– Should elements of the proposed programme be
abandoned?
4/5/2022 179
Ashok Pandey
LOGICAL FRAMEWORK MATRIX
Narrative
Summary
Verifiable
Indicators
(OVI)
Means of
Verification
(MOV)
Important
Assumptions
GOAL
PURPOSE
OUTPUTS
ACTIVITIES Inputs
4/5/2022 180
Ashok Pandey
Objective analysis
DFID
1 goal
1 purpose
4-5 Outputs
EC
1-3 overall objectives
1 specific objective:
3- 5 Results
4/5/2022 181
Ashok Pandey
Logframe
4/5/2022 182
Ashok Pandey
Log-Frame
Project Description
Intervention Logic
Objectively
Verifiable
Indicators
Means and
Sources of
Verification
Assumptions
Overall
objective(s)
Specific
objective
Results
Activities
Means Costs
The log-frame is the summary of the project
4/5/2022 183
Ashok Pandey
Logframe
Specific
Problem
Cause 1 Cause 2 Cause 3
Effect 1 Effect 2
Specific
Objective
Result
1
Result
2
Result
3
Overall
objective 1
Overall
objective 2
Activities 1
Activities
2
Activities
3
Overall
objectives
Specific
objective
Results
Activities
Indicators
Indicators
Indicators
Verification
sources
Verification
sources
Verification
sources
Assumptions
Means Costs
Specific
Problem
Cause 1 Cause 2 Cause 3
Effect 1 Effect 2
4/5/2022 184
Ashok Pandey
Logframe
Project Description Indicators Verification sources Assumptions
Overall
objectives
Specific
objective
Results
Activities Means Costs
Part of the project for which
WE are RESPONSIBLE
4/5/2022 185
Ashok Pandey
Logframe
Project Description Indicators Verification sources Assumptions
Overall
objectives
Specific
objective
Results
Activities Means Costs
Shows how we CONTRIBUTE
to national/international
development efforts
4/5/2022 186
Ashok Pandey
Logframe
Project Description Indicators Verification sources Assumptions
Overall
objectives
Specific
objective
Results
Activities Means Costs
Shows which external factors
outside our influence
Have a positive impact on the project
4/5/2022 187
Ashok Pandey
Logframe
Specific
Problem
Cause 1 Cause 2 Cause 3
Effect 1 Effect 2
Specific
Objective
Result
1
Result
2
Result
3
Overall
objective 1
Overall
objective 2
Activities 1
Activities
2
Activities
3
Concept note
1 Relevance of the
action
2 Description of the
action and its
effectiveness
3 Sustainability of the
action
Full
Application
Xxxxxxxx
Xxxxxx
Xxxx
xxx
Overall
objectives
Specific
objective
Results
Activities
Indicators
Indicators
Indicators
Verification
sources
Verification
sources
Verification
sources
Assumptions
Means Costs
Specific
Problem
Cause 1 Cause 2 Cause 3
Effect 1 Effect 2
Annex B.1: Budget
Annex B.2: Financ. sources
4/5/2022 188
Ashok Pandey
Thanks
4/5/2022
189
Time management and
development of work
plan/GANNT chart, Its
importance
in project management
191
Project Time Management Processes
• Project time management involves the
processes required to ensure timely completion
of a project. Processes include:
– Activity definition
– Activity sequencing
– Activity duration estimating
– Schedule development
– Schedule control
4/5/2022 Ashok Pandey
Time Management is essentially the ability to
organize and plan the time spent on activities
in a day. The result of good time management
is increased effectiveness and productivity.
It is a key aspect of project management and
involves skills such as planning, setting goals
and prioritizing for a better performance.
4/5/2022 192
Ashok Pandey
Why Is It so Important?
A lack of effective time management can have a
negative impact on a project in the long run.
Time is one of the three triple constraints and
any deviation from the schedule has an effect
on the cost and scope of a project.
In most cases time really is money. Ineffective
time management can also increase stress and
frustration in the project manager and the team
members. Worst case scenario: a burnout.
4/5/2022 193
Ashok Pandey
Effective Time Management
• The key to good time management is not to
work more, but to work more efficiently. This
means that you should structure your time so
that you get more done in less time
4/5/2022 194
Ashok Pandey
Avoid distractions
Today’s world offers a lot of distractions. Emails,
instant messages, funny animal videos and so on.
It is important to eliminate these distractions
while working so that you can focus on the
important tasks at hand.
Task list and priorities
Planning is key in project management. An
effective planning method is to identify all the
tasks that you need to do to complete a project.
This can be done by making a to-do or task list.
4/5/2022 195
Ashok Pandey
Estimate and track time accurately
After you have identified and prioritize the
tasks it is time to estimate how much time it
will take to complete them. Make sure that you
include all constraints and other factors in your
estimation.
Create a schedule
After all the planning and estimating, you
can create a project schedule, which includes
all tasks and their duration.
4/5/2022 196
Ashok Pandey
197
How to manage time in Project
1. Activity Definition
• Project schedules grow out of the basic
document that initiate a project
– Project charter includes start and end dates and
budget information
• Activity definition involves developing a more
detailed WBS and supporting explanations to
understand all the work to be done so you can
develop realistic duration estimates
4/5/2022 Ashok Pandey
198
Activity Sequencing
• Involves reviewing activities and determining
dependencies
– Mandatory dependencies
– Discretionary dependencies:
– External dependencies: involve relationships
between project and non-project activities
• You must determine dependencies in order to
use critical path analysis
4/5/2022 Ashok Pandey
199
Project Network Diagrams
• Project network diagrams are the preferred
technique for showing activity sequencing
• A project network diagram is a schematic
display of the logical relationships among, or
sequencing of, project activities
4/5/2022 Ashok Pandey
200
Arrow Diagramming Method (ADM)
• Also called activity-on-arrow (AOA) project
network diagrams
• Activities are represented by arrows
• Nodes or circles are the starting and ending
points of activities
• Can only show finish-to-start dependencies
4/5/2022 Ashok Pandey
201
Precedence Diagramming Method
(PDM)
• Activities are represented by boxes
• Arrows show relationships between activities
• More popular than ADM method and used by
project management software
• Better at showing different types of
dependencies
4/5/2022 Ashok Pandey
202
Activity Duration Estimating
• After defining activities and determining their
sequence, the next step in time management is
duration estimating
• Duration includes the actual amount of time
worked on an activity plus elapsed time
• Effort is the number of workdays or work
hours required to complete a task. Effort does
not equal duration
• People doing the work should help create
estimates, and an expert should review them
4/5/2022 Ashok Pandey
203
Schedule Development
• Schedule development uses results of the other
time management processes to determine the
start and end date of the project and its
activities
• Ultimate goal is to create a realistic project
schedule that provides a basis for monitoring
project progress for the time dimension of the
project
• Important tools and techniques include Gantt
charts, PERT analysis, critical path analysis,
and critical chain scheduling
4/5/2022 Ashok Pandey
Gantt Chart
• Visual scheduling tool
• Graphical representation of information
• Show dependencies between tasks,
personnel, and other resources allocations
• Track progress towards completion
4/5/2022 Ashok Pandey 204
205
Gantt Charts
• Gantt charts provide a standard format for
displaying project schedule information by
listing project activities and their
corresponding start and finish dates in a
calendar format
• Symbols include:
– A black diamond: milestones or significant events
on a project with zero duration
– Thick black bars: summary tasks
– Lighter horizontal bars: tasks
– Arrows: dependencies between tasks
4/5/2022 Ashok Pandey
Building a Gantt Chart
• List all tasks and milestones from the
project along the vertical axis
• List time frame along the horizontal axis
Activity 1
Activity 2
Milestone
Time Frame: day 1 day 2 day3
4/5/2022 Ashok Pandey 206
207
Figure . Gantt Chart for Project X
4/5/2022 Ashok Pandey
208
Critical Path Method (CPM)
• CPM is a project network analysis technique
used to predict total project duration
• A critical path for a project is the series of
activities that determines the earliest time by
which the project can be completed
• The critical path is the longest path through
the network diagram and has the least amount
of slack or float
4/5/2022 Ashok Pandey
209
Finding the Critical Path
• First develop a good project network diagram
• Add the durations for all activities on each
path through the project network diagram
• The longest path is the critical path
4/5/2022 Ashok Pandey
210
Simple Example of Determining the
Critical Path
• Consider the following project network
diagram. Assume all times are in days.
2 3
4
5
A=2 B=5
C=2
D=7
1 6
F=2
E=1
start finish
a. How many paths are on this network diagram?
b. How long is each path?
c. Which is the critical path?
d. What is the shortest amount of time needed to complete this project?
4/5/2022 Ashok Pandey
211
Figure 6-8. Determining the Critical Path for
Project X
4/5/2022 Ashok Pandey
212
Program Evaluation and Review
Technique (PERT)
• PERT is a network analysis technique used to
estimate project duration when there is a high
degree of uncertainty about the individual
activity duration estimates
• PERT uses probabilistic time estimates based
on using optimistic, most likely, and
pessimistic estimates of activity durations
4/5/2022 Ashok Pandey
213
PERT Formula and Example
• PERT weighted average formula:
optimistic time + 4X most likely time + pessimistic time
6
• Example:
PERT weighted average =
8 workdays + 4 X 10 workdays + 24 workdays = 12 days
6
where 8 = optimistic time, 10 = most likely time, and 24 =
pessimistic time
4/5/2022 Ashok Pandey
214
Using Software to Assist in Time
Management
• Software for facilitating communications helps
people exchange schedule-related information
• Decision support models help analyze trade-
offs that can be made
• Project management software can help in
various time management areas
4/5/2022 Ashok Pandey
Thank you.
4/5/2022 215
Ashok Pandey
Project Budget sources
An estimate of costs, revenues, and resources over a
specified period, reflecting a reading of future financial
conditions and goals.
One of the most important administrative tools, a budget
serves also as a
(1) plan of action for achieving quantified objectives,
(2) standard for measuring performance, and
(3) device for coping with foreseeable adverse situations.
4/5/2022 216
Ashok Pandey
It’s an invaluable tool to help you prioritize your
spending and manage your money—no matter
how much or how little you have.
The budgeting process typically begins with a
strategy planning session by senior
management.
The management team then applies the agreed
strategic direction to a series of plans that roll
up into a master budget.
4/5/2022 217
Ashok Pandey
The plans include a sales budget, production
budget, direct materials budget, direct labor
budget, manufacturing overhead budget, sales and
administrative budget, and fixed assets budget.
All of these plans roll up into the master budget,
which contains a budgeted income statement,
balance sheet, and cash forecast.
There may also be a financing budget in which is
itemized the debt and equity structure needed to
ensure that the cash requirements of the budget
can be met.
4/5/2022 218
Ashok Pandey
Importance of funding
Planning and monitoring your budget will help you
identify wasteful expenditures, adapt quickly as
your financial situation changes, and achieve your
financial goals.
When you actually see the breakdown of your
expenses, you may be surprised by what you find;
this process is essential to fully grasping how
things can add up.
Creating a budget will decrease your stress
levels because, with a budget, there are no
surprises.
4/5/2022 219
Ashok Pandey
Source of funding
• The main sources of income are:
• Gifts and donations
• Grants
• Loan financing and equity capital
• Contracts
• Trading
4/5/2022 220
Ashok Pandey
Funding from member states for the UN and its affiliated programs
and specialized agencies comes from two main sources: assessed
dues and voluntary contributions.
Voluntary contributions are, as the term implies, not obligatory, but
instead left to the discretion of individual member states. These
contributions—which account for more than half of what the U.S.
provides to the UN in any given year—are vital to the work of UN
humanitarian and development agencies, including the UN
Children’s Fund (UNICEF), World Food Program (WFP), UN
Development Program (UNDP), and UN Refugee Agency
(UNHCR).
Assessed dues are payments that all UN member states, including the
U.S., are obligated to make by virtue of their membership in the
organization. These assessments provide a reliable source of funding
to core functions of the UN Secretariat via the UN regular and
peacekeeping budgets. In addition, each of the UN’s specialized
agencies have their own assessed budgets that member states are
required to help finance as well.
4/5/2022 221
Ashok Pandey
Transparency of project fund process
Transparency, implies openness, communication, and
accountability.
Transparency is the extent to which investors have
ready access to required financial information about a
company, such as price levels, market depth and
audited financial reports.
Transparency refers to the extent and ease with which
citizens can access information about and provide
feedback on revenues, allocations, and expenditures.
3/31/2017 Ashok Pandey 2221-1
Benefits of budget transparency
Accountability
Integrity
Inclusiveness
Trust
Quality
3/31/2017 Ashok Pandey 2231-1
3/31/2017 Ashok Pandey 2241-1
Budgets transparent and transforming them
into tools which empower citizens to
influence policy, programs, and resource
allocations.
Budget transparency activities can and should
occur at multiple levels of government-
national, provincial, local, and service-
delivery facility (e.g., school or health
facility).
3/31/2017 Ashok Pandey 2251-1
3/31/2017 Ashok Pandey 2261-1
Common types of mutual funds
1. Money market funds
2. Fixed income funds
3. Equity funds
4. Balanced funds
5. Index funds
6. Specialty funds
7. Fund-of-funds
4/5/2022 227
Ashok Pandey
There are 6 Basic Types of Funds
Unrestricted Community Funds: These funds provide the
greatest flexibility to The Foundation in its goal of
responding to disparate and unforeseen needs. Income from
these funds is used to award competitive grants in the areas
of human services, health, the arts, education, the
environment and conservation, the needs of the elderly and
many others.
Field of Interest Funds
• Field of interest funds support areas of special concern to
the donors. Donors can request The Foundation to award
grants within defined spheres of interest such as the arts,
education, the environment, historic preservation or health.
4/5/2022 228
Ashok Pandey
Donor Advised Funds
• These allow donors to actively participate in the grant making process.
Such funds can either be endowed or one in which principal is expended.
Disbursement recommendations can be made at any time.
Scholarship Funds
• Donors assist deserving students in addressing the financial needs of post-
secondary education. A scholarship fund can be very rewarding for the
donor who, if they choose, may determine the criteria for the scholarship
and participate in the recipient selection process.
Agency Endowments
• Agency Endowment Funds are established by nonprofit organizations to
provide perpetual income to them. The Foundation handles all
administrative and investment responsibilities, freeing the organization to
pursue its charitable mission.
Designated Fund
• Income from Designated Funds is specified by donors to be given regularly
to named charitable organizations. Through a designated fund, donors can
be assured that their permanent endowment will provide funds to the
organizations they select for years to come.
4/5/2022 229
Ashok Pandey
Memorial Tribute Funds
Created by donors to commemorate a person,
family or important event. Initially, these
Funds are deemed ‘Donor Advised Flow
Through’ until the family’s readiness to
confirm direction and structure after which the
relevant documentation is formalized.
4/5/2022 230
Ashok Pandey
Student Award Funds
• Designated Student Award Fund: Donors
establish a Fund designated to a specific
educational institution that selects deserving
individuals pursuing education or training.
• Donor Advised Student Award Fund: Calgary
Foundation administers the Fund by creating and
distributing applications and disbursing funds to
the institution the selected recipient is attending.
4/5/2022 231
Ashok Pandey
Donor Designated Fund
• Established to support specific charitable
organizations. If a designated organization
merges or ceases to exist, the annual
distributions are redirected to the successor
entity, failing which to an organization with a
similar mission.
4/5/2022 232
Ashok Pandey
THANK YOU
4/5/2022 233
Ashok Pandey

Project management

  • 1.
    Project management Paper :BPH 408.3-PM Eighth Semester Ashok Pandey MPH/BPH, DGH Associate Research Fellow NHRC
  • 2.
    Unit 1: Introductionto Project Management 4 Hours 1. Concept and definition of project, program 2. Project management, benefit and limitation of project management 3. Project Constraints 4. Understanding the Nature of Projects 5. Project Identification 6. The Project Life Cycle • Formulation Phase • Planning Phase (Developmental Phase) • Implementation Phase • Termination Phase 4/5/2022 2 Ashok Pandey
  • 3.
  • 4.
    Concept and definitionof project, program • A project can be defined as …….. “……..and endeavour in which human (or machine), material and financial resources are organised in a novel way, to undertake a unique scope of work, or given specification, within constraints of cost and time, so as to deliver beneficial change by quantitative and qualitative objectives” 4/5/2022 4 Ashok Pandey
  • 5.
  • 6.
  • 7.
    • What isa project – Defined start and end, specific scope, cost and duration – A temporary endeavor undertaken to create a unique product, service or result – A series of activities aimed at bringing about clearly specified objectives within a defined time period and with a defined budget (EU Aid delivery methods) 4/5/2022 7 Ashok Pandey
  • 8.
    Additional Definitions • Aproject is a unique venture with a beginning and an end, conducted by people to meet established goals within parameters of cost, schedule and quality. Buchanan & Boddy 92 • Projects are goal-oriented, involve the coordinated undertaking of interrelated activities, are of finite duration, and are all, to a degree unique. Frame 95 4/5/2022 8 Ashok Pandey
  • 9.
    Program A plan orschedule of activities, procedures, etc., to be followed. A planned, coordinated group of activities, proce dures, etc, often for aspecific purpose or a facil ity offering such a series of activities. a drug rehabilitation program 4/5/2022 9 Ashok Pandey
  • 10.
    Differences between projectand programme • A project is an investment activity where resources are used to create capital assets which produces benefits overtime and has a beginning and an ending with specific objectives, while a programme is an ongoing development effort or plan. • A programme is therefore a wider concept than a project. It may include one or several projects at various time, with specific objectives linked to the achievement of higher level of common objective e.g a health program may include a water project, as well as construction of a health center both aimed at improving the health of a given community which previously lacked easy access to these essential facilities. 4/5/2022 10 Ashok Pandey
  • 11.
    Differences between projectand programme • Projects which are not linked with others to form a program are sometimes reffered to as stand alone projects. • A programme designed to improve health of the community will comprise the following projects: rural clean water supply project, health center construction project, pit latrine construction project and sanitary education project. • During the project life, management should focus attention to three parameters: QUALITY, COST and TIME. 4/5/2022 Ashok Pandey 11
  • 12.
    Differences between projectand programme • A successfully managed project is one that is completed at a specified time, quality delivered on or before the deadline, and within the budget. • In addition, client satisfaction will indicate success and possibility of replication or sustainability. • Each of this parameters is specified in details during the planning phase of the project. This specification then forms the basis for evaluating the project during the implementation phase. 4/5/2022 Ashok Pandey 12
  • 13.
    What is ProjectManagement? • Project management is the application of knowledge, skills, tools, and techniques to project activities in order to meet or exceed stakeholder needs and expectations from a project. 4/5/2022 13 Ashok Pandey
  • 14.
    What is ProjectManagement? • The art of organising, leading, reporting and completing a project through people 4/5/2022 14
  • 15.
    What is ProjectManagement? • A project is a planned undertaking • A project manager is a person who causes things to happen • Therefore, project management is causing a planned undertaking to happen. 4/5/2022 15
  • 16.
    Benefits of projectmanagement • Project management was developed to save time by properly planning a project and considering all relevant factors which may affect its outcome • The benefits have been proven - it saves time and money - and generates a more successful outcome …. if guidelines are followed 4/5/2022 16 Ashok Pandey
  • 17.
    How does projectmanagement benefit you? • You will have goal clarity and measurement • Your resources will be coordinated • Your risks will be identified and managed • You will increase the possibilities of time savings • You will increase the possibilities of cost savings • You will increase the possibilities of achieving the agreed outcome • You will increase the possibilities to deliver projects successfully 4/5/2022 17 Ashok Pandey
  • 18.
    The project managementchallenge Meeting or exceeding stakeholder needs and expectations invariably involves balancing competing demands among: • Scope, time, cost, and quality • Stakeholders with differing needs and expectations • Identified needs and unidentified expectations - “client relations challenge” 4/5/2022 18 Ashok Pandey
  • 19.
    limitation of projectmanagement Inability to “stick” with the project scope: Project Management, by definition, is unable to commit to the original project scope due to constant change requests. Project Management acknowledges this with the formal integration of Change Management. This limitation causes a lot of problems, and is the reason why so many projects end up way over budget and many months/years late, sometimes even canceled or killed. Inability to fully align the project objectives with the business/organizational strategy: By definition, Project Managers manage projects, not their organization. Although projects are usually initiated by stakeholders/executives with a clear relation and full alignment with the overall corporate strategy, 4/5/2022 19 Ashok Pandey
  • 20.
    Inability to manageprojects with unspecified budget and/or schedule: This is probably the biggest limitation in the traditional incarnation of Project Management. Imagine if, thousands of years ago, pyramid building was restricted to a budget and a schedule. Would the pyramids have lasted so long? Would they have been considered as marvelous wonders? Project Management imposes a budget and a deadline on any project and thus creates a major problem 4/5/2022 20 Ashok Pandey
  • 21.
    • Dependence onfunctional management: Traditional (non-agile) Project Management is clear about the authority of the Project Manager over the resources: he has none. It is the functional managers who own the resources: they have their loyalty (resources are loyal to their functional managers as they’re the ones who report quarterly on their performance), they have their gratitude (most resources are hired directly by their functional managers), and they have their respect. 4/5/2022 21 Ashok Pandey
  • 22.
    Following an exclusivemethodology Project Management forces the Project Manager to choose and follow a methodology, be it the traditional (waterfall) methodology, or a newer methodology such as Agile. In Project Management, a project can only be managed using one methodology, and, in almost all cases, is not switched from one methodology 4/5/2022 22 Ashok Pandey
  • 23.
    Various problems orlimitation of project in Nepal Political instability The main problem of a project in Nepal is a political instability. Politics is a backbone of a country. Its activities affect the whole aspects of a country. A process is proceeding up in Nepal at present to transit from the old system to a new system. Therefore, Nepal has a political instability these days. It has laid a negative effect on project management. 4/5/2022 23 Ashok Pandey
  • 24.
    Political Influence Nepal hasfollowed a multiparty democratic system. Parties do have a prime role in running a state. But parties lay more emphasis on their cadres than on the development of a country. There is a system of countering the ideas (although they are sound) of one party by another party. 4/5/2022 24 Ashok Pandey
  • 25.
    Lack of trainedmanpower A project should be run according to the changed circumstances. It requires trained manpower. But Nepal lacks skilled and efficient manpower in almost all the projects. It is the reason that projects are being unable to run according to the changed circumstances. Projects fail also due to unskilled manpower. 4/5/2022 25 Ashok Pandey
  • 26.
    Lack of Entrepreneurship Aproject management requires entrepreneurship. An entrepreneurship refers to a skill of proper management, risk bearing capacity, study of situations and an art to provide maximum benefit to an organization. But Nepalese people lack these elements. 4/5/2022 26 Ashok Pandey
  • 27.
    Lack of AppropriateRules and Regulations The government rules and regulations have a great effect on project management. The industrial policy, commercial policy, financial policy, environmental policy, foreign, investment management policy, etc, of Nepal are not well and lucidly defined. It has negative effect on projects. 4/5/2022 27 Ashok Pandey
  • 28.
    Lack of MarketAvailability Nepal is a landlocked country. Nepal is small and poor country in the world. A project produces goods and services. There should be a proper market for these produced goods and services. Due to being its smallness in size and poorness, Nepal cannot consume many as well as quality goods and services produced. This element has a negative effect on project. 4/5/2022 28 Ashok Pandey
  • 29.
    To Ignore Researchand Development Time is changing. The project should also be changed as the time demands. The future should be expected by studying the past and present situations. It needs vigorous study by establishing separate research and development departments. But Nepal government most often allocated more revenue to the expenditure budget that to the development budget. There are not effective studies in these fields due to the allocation of a minimum budget to the research and development activities. The private sector also has not shown any interest in it. 4/5/2022 29 Ashok Pandey
  • 30.
    Project constraint The tripleconstraint Quality 4/5/2022 30 Ashok Pandey
  • 31.
    Project constraint A constraint,in project management, is any restriction that defines a project's limitations; the scope, for example, is the limit of what the project is expected to accomplish. The three most significant project constraints: schedule, cost and scope -are sometimes known as the triple constraint or the project management triangle. 4/5/2022 31 Ashok Pandey
  • 32.
    • A project’sscope involves the specific goals, deliverables and tasks that define the boundaries of the project. • The schedule (sometimes stated more broadly as time) specifies the timeline according to which those components will be delivered, including the final deadline for completion. • Cost (sometimes stated more broadly as resources) involves the financial limitation of resources input to the project and also the overall limit for the total amount that can be spent. • Project constraints are also considered to be somewhat mutually exclusive. 4/5/2022 32 Ashok Pandey
  • 33.
    The nature ofprojects • There are many types of project which we will identify later in this session • Whatever the nature of the project there are three core issues which need to be addressed: – Quality – Cost – Time • In addition, projects invariably take place in a context which includes organizational politics, individuals’ personal objectives and external, commercial or stakeholder pressures. 4/5/2022 33 Ashok Pandey
  • 34.
    The project basics Cost QualityTime Organisational politics Personal Objectives Business Pressures External and stakeholder issues 4/5/2022 34 Ashok Pandey
  • 35.
    Project identification Project identificationis the first step in the strategic planning process. Before spending significant time and resources on a project, restoration practitioners should be able to identify the biological importance and likelihood of restoration success at potential project sites (Battelle 2003). 4/5/2022 35 Ashok Pandey
  • 36.
    Characteristics of Projects: •projects are temporary with a definite beginning and a definite end. • They also have temporary opportunities and temporary teams. • Projects are terminated when the objectives are achieved, or conversely, if the objectives cannot be met. • Most of the projects last for several years. However, they have a finite duration. • They involve multiple resources (human and non-human) and require close coordination. • They are composed of interdependent activities. • At the end of the project, a unique product, service or result is created. Some degree of customization is also a characteristic of projects. 4/5/2022 36 Ashok Pandey
  • 37.
    The Project LifeCycle • Formulation Phase • Planning Phase (Developmental Phase) • Implementation Phase • Termination Phase 4/5/2022 37 Ashok Pandey
  • 38.
    • Projects encompasscomplex activities that are not simple, and may require repetitive acts. • They also include some connected activities. Some order and sequence is required in project activities. The output from one activity is an input to another. • Project Management lives in the world of conflict. The management has to compete with • functional departments for “resources and personnel”. • There exists a constant conflict for project resources and for leadership roles in solving project problems. • In every project, clients want changes, and the parent organization aims at maximization of profits. • There can be two bosses at a time and that too with different priorities and objectives. 4/5/2022 38 Ashok Pandey
  • 39.
  • 40.
    Project cycle management •Project management can be defined as realization of concepts and goals through efficient, effective, transparent, accountable and responsible administration of a given set of activities to the satisfaction of the stakeholders • All stakeholders should be regularly consulted on matters affecting the project to ensure coordination in the projects activities • Project cycle management therefore implies a process oriented project management system covering the whole project cycle from project conception to project completion 4/5/2022 Ashok Pandey 40
  • 41.
    Project cycle management •Project management involve a combination of various project cycle phases with corresponding management tasks • It is an effective decision making process that ensure that certain actions occurs at the right time, within the life of a project so as to attain the desired and specified quality of output within the budget 4/5/2022 Ashok Pandey 41
  • 42.
  • 43.
    1. Steps inthe Proposal Stage • Need or idea should result directly from your business strategies and plans, external opportunities • Originator of idea identifies the senior executive in the company • Check the similar idea has not been proposed before • Confirm who will be the sponsor • Prepare a draft proposal and review and prescreen proposal • Identify a potential manager for the initial investigation stage • Register proposal • Move to Initial investigation gate
  • 44.
    2.Steps in theInitial Investigation Stage Project manager • assemble team for initial investigation and agrees the outcome with the project sponsor • Open a project account • Undertake initial investigation • Define and prepare project plan • Prepare initial business case • Review and finalize initial business case • Submit to gate for decision (Detailed Investigation stage)
  • 45.
    3.Steps in theDetailed Investigation Stage Project manager • inform stakeholders and team member of the stage entry • Registers and set up the project • Detailed investigation work is carried and prepare the feasibility report • Feasibility report is reviewed, amended and agreed by the project sponsor • Refine and define the chosen option • Prepare detailed plan for the develop and test stage and finalize business case • Submit to development gate
  • 46.
    4.Steps in theDevelop and Test stage • Project manager informs the relevant stakeholder and team of stage entry • Brief the project team • Work as laid out in the plan is carries out • Work is done, progress are measured ,issues and variances noted ,corrections made. • As deliverables are produced they are reviewed ,amended and finally accepted • Conduct tests and review tests and modifications is done • Update and review documentation • Forward to the Trial Gate
  • 47.
    5.Steps in theTrial stage • Inform stakeholder and team of stage entry • Brief project team • Final preparation for trial • Conduct trial review results • Update and review documentation • Do ready for service review • Forward to release stage
  • 48.
    6.Steps in theRelease Stage • Project manager inform the stakeholder about the approval to start the release stage – Final release activities and preparations are carried out – Decision on release date is confirmed – Release and handover of project takes place – Preparations for Project closure are made – Project closure review is held and project sponsor declares that the project is closed formally
  • 49.
    7. Steps inthe Post Implementation Review • Timing for the review is agreed upon • Project progress are recorded and fed back to the process owner
  • 50.
    The Project Process Project set-up Major Project Proposals Project DefinitionConceptual Design Scheme Design Detailed Design Tender Invitation & Assessment Manufacture Equipment Install Equipment Confirm Completion Test & Commission Project Review Appoint Project Sponsor Assess Project Priority Assess Budget Implications Est. Proj. Deliverables and Objectives Appoint Project Leader Approve Project Set-up Draft Statement of Requirements (SoR) Review & Approve SoR Identify Resources Appoint Project Team Produce & Maintain Procurement Plans Undertake Project Risk Assessment Prepare Project Boundary Document Develop Project Management Plan (PMP)* Raise initial TCD-R/PERF** Prepare Preliminary Conceptual Design** Raise/Extend/Update initial TCD-R/PERF Prepare Outline Conceptual Design Define Design Constraints Prepare Interface Requirements Spec. (IRP) Finalise Conceptual Design Hold Conceptual Design Review (CDR) Clear CDR Issues Initiate Modification Safety Case Update PMP Approve Proceed to Detailed Design Raise/Extend Sub-system TCD-Rs/PERFs Agree Classifications & Interfaces Prepare Sub-system Scheme Design Hold Sub-system Scheme Design Review (SDR) Clear Sub-system SDR Issues Update PMP Use TCD-I/MMAC for Sub-system SD Approval Extend TCD-Rs/PERFs Prepare Sub-system Detailed Design Hold Detailed Design Review (DDR) Clear Sub-system DDR Issues Use TCD-I/MMAC for Sub-system DD Approval Prepare Final Documents including: - Design Documents., Machine Compatibility Documents., Safety Case Modification Compile Tender Docs.*** Send out Invitations (ITTS) Hold Clarification Meetings Receive Tenders Evaluate Tenders Arrange site visits Approve changes to Specs. Choose preferred Company Raise Contract Documentation Place Contract Hold Kick off Meeting (KOM) Clarify Issues (Quality Plan) Monitor Progress Witness key Procedures Complete Release Note Approve Complete Package**** Approve Release Note Pack & Dispatch Equipment Receive Equipment Pre-test Equipment Install equipment Test Equipment against Test Schedule Commission Complete System Confirm Technical Completion Review Project Records Complete Handover Documents Resolve Reservations Obtain Acceptance of Completed Project Initiate Project Undertake Design Implement Project Complete Project EFDA/CSU/JOC Management Project Leader/Project Team/EFDA/CSU Project Team/IRP/EFDA/CSU/JDC Project Team/Interfaces Project Team/Interfaces/EFDA/CSU/JDC Project Team/ICM Project Team/ICM/EFDA/CSU Project Team/EFDA/CSU Project Team/CSU Undertake Post Project Review Project Team/Contracts/EFDA Project Team/Contractor/ICM Prepare Technical Design Ensure Machine Compatibility Prepare Safety Case Modification *** These will comprise: - Technical Specification - Drawings - Contractual Requirements Note: Overall Project Management and Reporting will be as defined in the Project Management Plan (PMP) **** This includes supporting documentation Gate 4 Gate 1 Gate 2 Gate 3 Gates (Formal Decision Points) See accompanying notes Gate 0 Project Justification - Approve Project Definition Design Approval - Approval of Final Documents Readiness for Manufacture - Approval to place Contract Readiness for Operation - Acceptance of System Strategic and Budgetary Approval Undertake Tender * This will include: - Initial WBS, OBS and CBS - Project Plan - Risk and Procurement Strategies ** These will only take place here for large projects demanding DO effort for preliminary Conceptual work 4/5/2022 50 Ashok Pandey
  • 51.
  • 52.
    Unit 2: Projectformulation • The Project Initiation Stage • Literature review • Identifying What has Triggered your Project Determining Project Goals • TOR, RFP Topic: 1. Construction of gender friendly toilet in Government school 2. Empowering women through Creative Kachari (Forum) in Federal system of Nepal 3. Improving maternal morbidity and mortality in Bardaghat 4. Awareness about health care services provided by GoN in Jajarkot 5. Livelihood support program for women of Urban slum of KTM 4/5/2022 52 Ashok Pandey
  • 53.
    Components of Technical/financialproposal Title: (abbreviation) Background: Problem statement: Objective: Project description: Duration: Target population: Monitoring and evaluation: Project sustainability: Activity: Objective wise activity Work plan (Gantt Chart) Budget LFA: USAID model 4/5/2022 Ashok Pandey 53
  • 54.
  • 55.
    It is aprocess whereby the entrepreneur makes an objective and assessment of various aspects of an investment proposition of a project idea for determining its total impact and also its liability. PROJECT FORMULATION 4/5/2022 55 Ashok Pandey
  • 56.
    Project Formulation isa concise, exact statement of a project to set the boundaries or limits of work to be performed by the project. It is a formal document that gives a distinctive identity of the project and precise meaning of project work to prevent conflict, confusion, or overlap. 4/5/2022 56 Ashok Pandey
  • 57.
    Project formulation canbe also defined as one of the stages in the lifecycle of a project. The formulation stage is also called Initiation, Conceptualization, Definition, Pre-Project. This stage aims to: • Carefully identify and weight various components of project work • Analyze project feasibility and cost- effectiveness 4/5/2022 57 Ashok Pandey
  • 58.
    • Examine andapprove project inputs and outputs • Identify stakeholders and their involvement and contribution • Define benefits and expectations • Estimate resources needed • Perform a preliminary analysis of risks • Make an outline of project schedule 4/5/2022 58 Ashok Pandey
  • 59.
    • To achievethe project objectives with minimum expenditure and adequate resources. AIMS OF PROJECT FORMULATION 4/5/2022 59 Ashok Pandey
  • 60.
    • Feasibility analysis •Techno-economic analysis • Project design & network analysis • Input analysis • Financial analysis • Social cost benefit analysis • Project appraisal/Pre-investment analysis 7 STAGES OF PROJECT FORMULATION 4/5/2022 60 Ashok Pandey
  • 61.
    • The projectidea is examined whether to go for detailed investment proposal or not. • It is done in the context of internal & external constraints. • A market analysis is done. • If the project idea is feasible, we go for second step or else abandon the idea. FEASIBILITY ANALYSIS 4/5/2022 61 Ashok Pandey
  • 62.
    • Estimation ofproject demand potential & choice of optimal technology are made. • Market analysis is in-built in this step. • This stage gives the project a unique individuality & sets the stage for detailed design development. TECHNO-ECONOMIC ANALYSIS 4/5/2022 62 Ashok Pandey
  • 63.
    • Heart ofthe project. • Defines individual activities and their inter relationship with each other. • The sequence of events of project is presented. • Detailed work plan of the project is prepared with time allocation for each activity and presented in a network drawing. PROJECT DESIGN & NETWORK ANALYSIS 4/5/2022 63 Ashok Pandey
  • 64.
    PROJECT DESIGN &NETWORK ANALYSIS (Contd.) 4/5/2022 64 Ashok Pandey
  • 65.
    • Assesses theinput requirement during the construction & operation of the project. • Quantitative & qualitative assessment. • Determines project feasibility from the point of view of resource requirements. • It helps in financial & cost benefit analysis. INPUT ANALYSIS 4/5/2022 65 Ashok Pandey
  • 66.
    • Estimates projectcost, operating cost and fund requirements. • Aids the decision maker by comparing various project proposals. • It is necessary to exercise due care and foresight in financial forecasts. FINANCIAL ANALYSIS 4/5/2022 66 Ashok Pandey
  • 67.
    • Overall worthof the project is the main consideration. • Three categories: (a)Primary: From the point of view of project implementing body. (b)Secondary: Apart from the project implementing body [spill-over/multiplier effect]. (c)Tertiary: Non-quantifiable spill-over. SOCIAL COST BENEFIT ANALYSIS 4/5/2022 67 Ashok Pandey
  • 68.
    SOCIAL COST BENEFITANALYSIS (Contd.) 4/5/2022 68 Ashok Pandey
  • 69.
    • The projectproposal gets a formal and final shape at this stage. • All results obtained in the above steps are consolidated and arrived at various conclusions. • Project sponsoring body, implementing body and external consulting agencies decide whether to accept the project or not. • Investment decision is taken. PRE-INVESTMENT ANALYSIS/ PROJECT APPRAISAL 4/5/2022 69 Ashok Pandey
  • 70.
    • It isthe best passport to obtain the required assistance from financial institutions. • Aids in government clearances and other procedure formalities. • Provides an independent assessment of the feasibility based on existing government policies. WHY IS IT NEEDED? 4/5/2022 70 Ashok Pandey
  • 71.
    Project Initiation Phase •The Project Initiation Phase is the 1st phase in the Project Management Life Cycle, as it involves starting up a new project. You can start a new project by defining its objectives, scope, purpose and deliverables to be produced. You'll also hire your project team, setup the Project Office and review the project, to gain approval to begin the next phase. 4/5/2022 71 Ashok Pandey
  • 72.
    Steps of projectinitiation Develop the project/business case Under taken the feasibility study Establish the project charter Appoint the project team Set up project office Perform the phase review 4/5/2022 72 Ashok Pandey
  • 73.
    Literature review The abilityto review, and to report on relevant literature is a key academic skill. A literature review: situates your research focus within the context of the wider academic community in your field; reports your critical review of the relevant literature; and identifies a gap within that literature that your research project will attempt to address. 4/5/2022 73 Ashok Pandey
  • 74.
    After reading yourliterature review, it should be clear to the reader that you have up to-date awareness of the relevant work of others, and that the research question you are asking is relevant. However, don’t promise too much! Be wary of saying that your research will solve a problem, or that it will change practice. It would be safer and probably more realistic to say that your research will ‘address a gap’, rather than that it will ‘fill a gap’. 4/5/2022 74 Ashok Pandey
  • 75.
    There are threestages at which a review of the literature is needed: An early review is needed to establish the context and rationale for your study and to confirm your choice of research focus/question; As the study period gets longer, you need to make sure that you keep in touch with current, relevant research in your field, which is published during the period of your research; As you prepare your final report or thesis, you need to relate your findings to the findings of others, and to identify their implications for theory, practice, and research. This can involve further review with perhaps a slightly different focus from that of your initial review. 4/5/2022 75 Ashok Pandey
  • 76.
    Identifying What hasTriggered your Project TRIGGERS In the process of being able to identify risk it is an important Project Management tool to be able to identify certain indicators, or triggers, in order to anticipate risk before it becomes an issue. A deliberate method is employed to both identify and monitor risk. 4/5/2022 76 Ashok Pandey
  • 77.
    During this riskidentification process, triggers are identified. And these triggers are tracked during the risk monitoring and control process. This system of checks and balances provides Project Management methods for keeping a close watch of risk and its triggers. These triggers, sometimes also referred to as risk symptoms or warning signs, are identified early enough during this risk identification process to be closely observed. 4/5/2022 77 Ashok Pandey
  • 78.
    Once they areidentified, then they are scrutinized in the risk monitoring and control process, thus adding a series of quality assurance and quality control to risk management. As it is critical during Project Management that risk is managed appropriately, being able to control those triggers is pertinent to efficient operations. This process is designed to do just that. Once this process is implemented and is operational, risk management will become considerably easier 4/5/2022 78 Ashok Pandey
  • 79.
    Goals and Objectives Projectsare planned and implemented in terms of their Goals and Objectives set by the Project Champion and Stakeholders Goals and Objectives must be clearly defined and established at the outset. Goals are outcomes whilst Objectives are activities that will result in the desired outcome
  • 80.
    • Goal andObjectives can be seen as a contract between the project manager and sponsors (Watson, 1998). • not set in stone and can be changed with the agreement of those involved should the project requirements change during the process • all changes must be agreed upon between the project manager and sponsors, and communicated to project team. Goals and Objectives
  • 81.
    what are ProjectGoals and Objective? Goals and Objectives To answer this question three interrelated queries need to be identified: • What are the project objectives? • What are the outputs from project? • What are the criteria for assessing project success? Bee and Bee (1997) argue that the answer to above queries provide the vital foundation for successful completion of all subsequent project stages 4/5/2022 81 Ashok Pandey
  • 82.
    Terms of reference(TOR) Terms of reference (TOR) define the purpose and structures of a project, committee, meeting, negotiation, or any similar collection of people who have agreed to work together to accomplish a shared goal. The terms of reference of a project are often referred to by whom? as the project charter. 4/5/2022 82 Ashok Pandey
  • 83.
    Terms of referenceshow how the object in question will be defined, developed, and verified. They should also provide a documented basis for making future decisions and for confirming or developing a common understanding of the scope among stakeholders. In order to meet these criteria, success factors/risks and constraints are fundamental. They are very important for project proposals. 4/5/2022 83 Ashok Pandey
  • 84.
    • Developing awell-specified Terms of Reference (ToR) is a vital step in managing a high-quality evaluation. • ToRs provide an important overview of what is expected in an evaluation. • In an external evaluation the ToR document provides the basis for a contractual arrangement between the commissioners of an evaluation and a consultant/evaluation team and establishes the parameters against which the success of an evaluation assignment can be assessed. • The specific content and format for a ToR will vary to some extent according to organizational requirements, local practices, and the type of assignment. 4/5/2022 84 Ashok Pandey
  • 85.
    Common elements ofa ToR include: 1. Why and for whom the evaluation is being done • Background knowledge about the evaluate including objective, strategy and progress to date • Purpose(s) of the evaluation • Primary intended users and uses • Key evaluation questions. 2. How it will be accomplished • Overall scope and approach • Evaluation methodology/evaluation plan (sometimes done as part of the ToR and sometimes done as part of the evaluation proposal or as the first deliverable in the evaluation project) 4/5/2022 85 Ashok Pandey
  • 86.
    3. Who willundertake the evaluation and accountabilities • Professional qualifications, experience and expertise required for the evaluator or evaluation team. • Roles and responsibilities of the parties, including processes for signing off on the evaluation plan and reports 4. Milestones, deliverables and timelines • What deliverables are required and when - for example, detailed evaluation plan, inception report, progress report, interim report, draft final report, final report and Timelines 5. What resources are available to conduct the evaluation • Budget (if organization's policy allows this to be stated) • Existing data 4/5/2022 86 Ashok Pandey
  • 87.
    Request for Proposal(RFP) A request for proposal (RFP) is a document that solicits proposal, often made through a bidding process, by an agency or company interested in procurement of a commodity, service or valuable asset, to potential suppliers to submit business proposals. It is submitted early in the procurement cycle, either at the preliminary study, or procurement stage. 4/5/2022 87 Ashok Pandey
  • 88.
    Structure of anRFP Key sections of an RFP 1. Why? Reasons why your organization need to buy a new solution. 2. Who? Description of your organization. 3. What? Nature of your project. 4. How? Contract. Information needed from suppliers. Proposal evaluation criteria. Contract award criteria. 5. When? Selection process timeframe and deadlines. 4/5/2022 88 Ashok Pandey
  • 89.
    2. Statement ofPurpose Describe the extent of products and services your organization is looking for, as well as, the overall objectives of the contract. 3. Background Information Present a brief overview of your organization and its operations, using statistics, customer demographics, and psychographics. State your strengths and weaknesses honestly. Don’t forget to include comprehensive information on the people who will handle future correspondence. 4/5/2022 89 Ashok Pandey
  • 90.
    4. Scope ofWork Enumerate the specific duties to be performed by the provider and the expected outcomes. Include a detailed listing of responsibilities, particularly when subcontractors are involved. 5. Outcome and Performance Standards Specify the outcome targets, minimal performance standards expected from the contractor, and methods for monitoring performance and process for implementing corrective actions. 4/5/2022 90 Ashok Pandey
  • 91.
    6. Deliverables Providea list of all products, reports, and plans that will be delivered to your organization and propose a delivery schedule. 7. Term of Contract Specify length, start date and end date of the contract, and the options for renewal. 8. Payments, Incentives, and Penalties List all the terms of payment for adequate performance. Highlight the basis for incentives for superior performance and penalties for inadequate performance or lack of compliance. 4/5/2022 91 Ashok Pandey
  • 92.
    9. Contractual Termsand Conditions Attach standard contracting forms, certifications, and assurances. You may include requirements specific to this particular contract. 10. Requirements for Proposal Preparation A consistent structure in terms of content, information, and documents types simplifies things for the people evaluating the proposals. Therefore, you should request a particular structure for the proposal and provide an exhaustive list of documents you want to receive. 4/5/2022 92 Ashok Pandey
  • 93.
    11. Evaluation andAward Process Lay down the procedures and criteria used for evaluating proposals and for making the final contract award. 12. Process Schedule Clearly and concisely present the timeline for the steps leading to the final decision, such as the dates for submitting the letter of intent, sending questions, attending the pre-proposal conference, submitting the proposal, etc. 13. Points of contact for future correspondence Include a complete list of people to contact for information on the RFP, or with any other questions. Incorporate their name, title, responsibilities, and the various ways of contacting them into this list. 4/5/2022 93 Ashok Pandey
  • 94.
  • 95.
    Unit 3: Projectplanning and development 10 Hours • Project planning and developmental process • Understand project objectives • Identify key project stages • Prepare work break down structure • Determine logical sequence of activities • Estimate time and resource requirements • Allocate responsibilities for each activity • Finalize project plan 4/5/2022 95 Ashok Pandey
  • 96.
    Project Manager Role •A Good Project Manager – Takes ownership of the whole project – Is proactive not reactive – Adequately plans the project – Is Authoritative (NOT Authoritarian) – Is Decisive – Is a Good Communicator – Manages by data and facts not uniformed optimism – Leads by example – Has sound Judgement – Is a Motivator – Is Diplomatic – Can Delegate 4/5/2022 96
  • 97.
  • 98.
  • 99.
    Project Planning • Adequateplanning leads to the correct completion of work 4/5/2022 99
  • 100.
    Planning • Inadequate planningleads to frustration towards the end of the project & poor project performance Project Start Project End 4/5/2022 100
  • 101.
    Work Breakdown Structure(WBS) • The Work Breakdown Structure is the foundation for effective project planning, costing and management. • It is the most important aspect in setting-up a Project  It is the foundation on which everything else builds 4/5/2022 101
  • 102.
    Work Breakdown Structure- Definition “A Work Breakdown Structure (WBS) is a hierarchical (from general to specific) tree structure of deliverables and tasks that need to be performed to complete a project.” 4/5/2022 102 Ashok Pandey
  • 103.
  • 104.
    Unit 3: Projectplanning and development 4/5/2022 104 Ashok Pandey
  • 105.
    Project planning anddevelopmental process • Understand project objectives • Identify key project stages • Prepare work break down structure • Determine logical sequence of activities • Estimate time and resource requirements • Allocate responsibilities for each activity • Finalize project plan 4/5/2022 105 Ashok Pandey
  • 106.
    Understand project objectives •A statement of the problem, not the solution. • Normally contains errors, ambiguities, & misunderstandings • Need a written definition of requirements and deadlines • Should be clear, complete and rigorous to eliminate misunderstandings, contradictions, oversight of technical difficulties 4/5/2022 106 Ashok Pandey
  • 107.
    Identify key projectstages • The work duplicates or negates work already done • The deliverable is not appropriate • The time frame is unrealistic • The work depends on work of others • The resources are not available • The cost is prohibitive 4/5/2022 107 Ashok Pandey
  • 108.
    Identify key projectstages • Tasks that must be accomplished • Relationship of each task to the specifications • Who will do what? • When will it be done? 4/5/2022 108 Ashok Pandey
  • 109.
    Prepare work breakdown structure • Break project down into a series of task • Break each task down into subtasks • Continue until all items are doable and understandable 4/5/2022 109 Ashok Pandey
  • 110.
    Project Breakdown • Skills/processesthat must be learned • Equipment/supplies that must be ordered • Preliminary tests • Sample collection • Sample preparation • Measurements – Experimental setup – Protocol • Data analysis • Statistical Analysis 4/5/2022 110 Ashok Pandey
  • 111.
    Project Breakdown • SampleCollection – Contact supplier (at Tech Farm) – Prepare collection materials • Sample container • Preservative (e.g. Sodium Citrate) – Collect sample – Perform preliminary quality control – Transport sample – Store sample 4/5/2022 111 Ashok Pandey
  • 112.
    Estimate time andresource requirements • Start at the bottom of the tree. I.e. sum the time for individual subtasks to estimate total task time. • Times are based on previous experience • They are always wrong – plan accordingly • Example: How long should it take you to climb the statue of Liberty? – Estimate the number of steps – Estimate the time per step – Can do a preliminary study on a flight of stairs • Add extra buffer where tasks depend on one another • Weigh speed against quality 4/5/2022 112 Ashok Pandey
  • 113.
    Determine logical sequenceof activities 4/5/2022 113 Ashok Pandey
  • 114.
    A finish-to-start relationshipexists if one activity must finish before another activity starts. A start-to-start relationship exists if one activity cannot start until another activity starts. A finish-to-finish relationship exists if the one activity cannot finish until another activity finishes. A start-to-finish relationship exists if one activity must start before another can finish. 4/5/2022 114 Ashok Pandey
  • 115.
    Estimate time andresource requirements Step 1: Understand What's Required Step 2: Order These Activities Step 3: Decide Who You Need to Involve Step 4: Make Your Estimates 4/5/2022 115 Ashok Pandey
  • 116.
  • 117.
    Allocate responsibilities foreach activity Teams needs to agree on who is going to carry out which role (role allocation). This need not be fixed for the lifetime of the team, particularly in operational teams. You may want to allocate the crucial roles within the team to the people who would like to take them, are best qualified to carry them out through prior or current experience, or even to people who would like to take on an unfamiliar role in order to gain experience of performing that role. 4/5/2022 117 Ashok Pandey
  • 118.
    Allocate responsibilities foreach activity • Assign tasks to specific people (or teams) • Order tasks so that they occur in a logical sequence • Match tasks to abilities of the team • Allow for flexibilities – the team can do sub-planning • Match task with personalities and goals – Person 1 needs more responsibility – Person 2 needs more detail – Person 3 needs to learn how to use the fluorescent microscope • One person (or team) may do multiple tasks (e.g. to reduce boredom). • Do not overspecify 4/5/2022 118 Ashok Pandey
  • 119.
    Finalize project plan 1.Compile deliverables or results from all the Planning Stage activities into a project plan document. 2. Distribute the project plan to the Project Sponsor and other appropriate stakeholders. 3. Schedule a meeting with Project Sponsor and other relevant stakeholders to review the project plan deliverables. 4. Make any changes from the formal review and finalize the project plan deliverable. 5. Ask the Project Sponsor to acknowledge if the project will proceed. 6. Obtain signatures from the Project Sponsor and any other designated stakeholder 4/5/2022 119 Ashok Pandey
  • 120.
    Project Plan Development •Project Plan Development Approach • Setting Up Tasks • Planning the Transition from the Project Team to a Line Organization • Project Documentation • Project Plan Evaluation • Some Guidelines 4/5/2022 120 Ashok Pandey
  • 121.
    Project Plan DevelopmentApproach • What is the purpose of the project? • Management • Technology • Business Process • Customers • Suppliers • What is the scope of the project? • What are the tangible benefits from completing the project? “If the project were not done or if it failed, what would be the impact?” 4/5/2022 121 Ashok Pandey
  • 122.
    Project Plan DevelopmentApproach • Step 1: Determine the project concept • Step 2: Assess the project • Step 3: Develop a strategy for the project • Step 4: Identify major milestones and initial schedule • Step 5: Define initial budget – using milestones. • Step 6: Identify groups/organizations will be involved • Step 7: Determine the methods/tools to be employed in the project • Step 8: Identify the areas of risk and association them with milestones and tasks • Step 9: Refine the schedule and budget • Step 10: Identify project manager/leader • Step 11: Identify and establish the project team • Step 12: Develop the detailed project plan 4/5/2022 122 Ashok Pandey
  • 123.
    Step 1: Determinethe Project Concept • Project Concept: – Purpose of the project – Scope of the project – Benefits of the project – General roles of the project – which organizations are going to do what – Basic issues that the project may face • Evaluation of Specific Objectives & Scope – Do the objectives and scope fit with the organization? – Are the objectives too broad or too focused? – Are potential resources available? – What are the areas of risks? – Are the benefits reasonable given the purpose and scope? 4/5/2022 123 Ashok Pandey
  • 124.
    Step 2: Assessthe Project • Perspectives: • Technology • Competition • Government Regulations • Politics • Cross-impacts examples • First, determine which items can be employed in the project • Second, determine where risks lie up front, before the project is started. • Third, use the list to validate your objectives and scope. 4/5/2022 124 Ashok Pandey
  • 125.
    Step 3: Developa Strategy for the Project • What should your strategy address? – How will you organize the project? – How will you select the project leader/team? – What will be the role of the team in project management? – How will you manage risk and address issues? • First – define your approach for each of the above items (including alternatives) • Second – refine your approach by considering political, organizational, and technological factors • Third – evaluate each alternative 4/5/2022 125 Ashok Pandey
  • 126.
    Step 4: IdentifyMajor Milestones and Initial Schedule • Milestones: – Draw up at least 10 to 20 milestones for each subprojects. – Logically relate the milestones between the subprojects in terms of dependences. – Take a piece of paper and lay it out sideways. 4/5/2022 126 Ashok Pandey
  • 127.
    Step 5: DefineInitial Budget • List 4 or 5 key resources for each milestone • Next, develop an initial budget by milestones for each subprojects (always develop your initial budget buttom-up). • Estimate overhead and other resources as a group (including facilities, supplies, and equipments as well as personnel). 4/5/2022 127 Ashok Pandey
  • 128.
    Step 6: IdentifyGroups/Organizations Will be Involved • Organization Role • Impt. of Involvement • Create an table as above. 4/5/2022 128 Ashok Pandey
  • 129.
    Step 7: Determinethe Methods & Tools to be Employed in the Project • First, determine the set of methods/tools for the actual work. • Another set of methods and tools for the project management. 4/5/2022 129 Ashok Pandey
  • 130.
    Step 8: Identifythe Areas of Risk and Associate them with Milestones & Tasks • Refine and label more detailed milestones which involve risks (smaller milestones). • Use the list of issues that may impact the project as defined in the project concept. • Identify any tasks (milestones) to which an issue pertains. 4/5/2022 130 Ashok Pandey
  • 131.
    Step 9: Refinethe Schedule and Budget • Refine the estimates of budgets and schedule based upon the “risks” identified in the tasks. 4/5/2022 131 Ashok Pandey
  • 132.
    Step 10: IdentifyProject Managers • Identify several alternative project managers • Need a backup plan for a project leader when leaves a project before completion. 4/5/2022 132 Ashok Pandey
  • 133.
    Step 11: Identifyand Establish the Project Team • Identify and establish a few key people as the core of the project team. 4/5/2022 133 Ashok Pandey
  • 134.
    Step 12: DevelopDetailed Project Plan • For each subproject enter the milestones and the resources that you identified. • New define the tasks that lead up to each milestone (you now have a work breakdown structure with a list of tasks). • Establish dependencies between tasks. • Assign up 4 to 5 resources per task. • Estimate the duration of each task and set the start date of the project. • Assign the quantity of each resource for the tasks. • Analyze the schedule and make changes by changing duration, dependencies, resources, and starting dates. 4/5/2022 134 Ashok Pandey
  • 135.
    Concept and definitionof project planning, importance of project planning Project planning is part of project management, which relates to the use of schedules such as Gantt charts to plan and subsequently report progress within the project environment Project planning is a discipline for stating how to complete a project within a certain timeframe, usually with defined stages, and with designated resources. 4/5/2022 135 Ashok Pandey
  • 136.
    Project planning isa procedural step in project management, where required documentation is created to ensure successful project completion. Documentation includes all actions required to define, prepare, integrate and coordinate additional plans. The project plan clearly defines how the project is executed, monitored, controlled and closed. Project planning requires an in-depth analysis and structuring of the following activities: • Setting project goals • Identifying project deliverables • Creating project schedules • Creating supporting plans 4/5/2022 136 Ashok Pandey
  • 137.
    Definition of projectplanning Project planning entails organizing people and resources, and dealing with uncertainty and risk to execute the project systematically. • A project planning model is a technical discipline in its own right, and the two most popular examples of project planning models are PRINCE2 and PMBOK. 4/5/2022 137 Ashok Pandey
  • 138.
    PRINCE2 • PRINCE2 or"Projects in Controlled Environment" is a rigid and structured approach to project planning, detailing rigorous and formalized roles, responsibilities, and channels of communication for each aspect of the project. 4/5/2022 138 Ashok Pandey
  • 139.
    The processes ofPRINCE2 project planning model include • Starting Up (SU), which includes objective-setting, establishing an approach and constituting the project team. • Initiating a Project (IP) or determining the time and resources required for the entire project, or augmenting the project brief into a business case. • Directing a Project (DP) or determining the authorized personnel for each component or stage of the project, developing guidelines for authorizing stage plans and giving ad hoc directions when required, and detailing ways to confirm project closure. • Controlling a Stage (CS) or monitoring and reporting the project component, including assessment and review of progress based on plan, and details of escalating issues that arise or taking corrective action. • Managing Product Delivery (DP) or creating, delivering and reviewing project components. • Managing Stage Boundaries (SB) or reporting on the current management stage and planning for the next stage. • Closing a Project (CP), or de-commissioning the project and freeing up the resources tied up to the project, and identifying follow-on actions 4/5/2022 139 Ashok Pandey
  • 140.
    PMBOK • PMBOK, or“Project Management Body Of Knowledge" is an industry standard project planning model and the dominant methodology in use in North America. 4/5/2022 140 Ashok Pandey
  • 141.
    PMBOK lists 42processes spread over nine knowledge areas of integration management: 1. Project Integration Management, 2. Scope Management, 3. Time Management, 4. Cost Management, 5. Quality Management, 6. Human Resource Management, 7. Communications Management, 8. Risk Management, and 9. Procurement Management. All 42 processes find further grouping into five categories: initiating, planning, executing, monitoring or controlling, and closing. 4/5/2022 141 Ashok Pandey
  • 142.
    IMPORTANCE OF PLANNING: 1.Improve communication with clients The most important part of successfully completing a project is communication with your client. By keeping in constant contact, you can better understand your client’s wishes and execute the task accordingly. And with milestones written into the project plan, the client can always give input if the project is going in the wrong direction. 2. Increase the transparency of your own work The client likely wants to be informed about every step, particularly with projects which the client has little to no knowledge 4/5/2022 142 Ashok Pandey
  • 143.
    3. You becomemore organized • Particularly as a freelancer or self-employed person, you might have to handle several project at the same time. If you do not consider the processing times for a project, you can easily underestimate them and end up missing a deadline at all. 4. Focus on the project goal • Details are important. You should, however, be careful not to lose yourself in them. With every step you plan, you should ask yourself if it is relevant to the end product. 4/5/2022 143 Ashok Pandey
  • 144.
    Approach of projectplanning - Conventional Methods - Logical frame work approach in project planning- Concept, definition and major steps in LFA • Situation Analysis • Strategy Analysis • Project Planning Matrix • Implementation 4/5/2022 144 Ashok Pandey
  • 145.
    In project managementthere are a variety of approaches and methods that can be employed in managing different kinds of project. All the types of project methodology can be conditionally divided into traditional and modern approaches. 4/5/2022 145 Ashok Pandey
  • 146.
    Traditional Approach A traditionalapproach involves a series of consecutive stages in the project management process. It is a step-by-step sequence to design, develop and deliver a product or service.” – one portion of work follows after another in linear sequence. It entails achieving the succession in the implementation process and provides the benefits of milestone-based planning and team building. The following stages are included the traditional project management methodology: • Initiation (requirements specification) • Planning and design • Execution (construction and coding) • Control and integration • Validation (testing and debugging) • Closure (installation and maintenance) 4/5/2022 146 Ashok Pandey
  • 147.
  • 152.
    • Five additionalfeatures that must be added to this basic approach to eliminate most of the development risks. – STEP 1: Program design comes first – STEP 2: Document the design – STEP 3: Do it twice – STEP 4: Plan, control and monitor testing – STEP 5: Involve the customer
  • 153.
    STEP 1: Programdesign comes first
  • 154.
    STEP 2: Documentthe design
  • 155.
    STEP 3: Doit twice
  • 156.
    STEP 4: Plan,control and monitor testing
  • 157.
    STEP 5: Involvethe customer
  • 158.
    Advantage • progress canbe conclusively identified (through the use of milestones) by both vendor and client • ensures minimal wastage of time and effort • reduces the risk of schedule slippage, or of customer expectations not being met
  • 159.
    Modern Approaches Project ManagementBody of Knowledge (PMBOK) Guide IS NOT a PM methodology in its “pure state“, many people regard it as the methodological approach to planning, executing, controlling and terminating various projects. Meanwhile, the PMBOK Guide is a broad inventory of best practices and ideas on planning and implementing projects. PRINCE2 • Projects IN Controlled Environments 2 (PRINCE2) presents a suite of process-driven methods and documentation-oriented approaches that allow driving various projects in the private sector. It was developed the UK Government, and today this great example of project management methodology is used both in the UK and internationally. 4/5/2022 159 Ashok Pandey
  • 160.
    CPM • Critical pathmethod (CPM) explores the most important or critical tasks of a project by defining possible activity sequences and estimating the longest duration of each sequence. It helps figure out how long it will take to complete the work and what tasks will compose the scope. Lean • Lean PM methodology intends to maximize customer value and minimize resource waste. Lean project management lets organizations create higher value for their customers with fewer resources. This approach achieves perfection in customer satisfaction and value generation through implementing an optimized process flow that eliminates waste in products, services, transportation, inventories, etc. 4/5/2022 160 Ashok Pandey
  • 161.
    Six Sigma • Themethod of Six Sigma was originally developed by Motorola to improve its production processes by eliminating defects (defined as “non- conformity of a product or service to its specifications”). CCPM • Critical Chain Project Management (CCPM) is the way to plan, implement and review various kinds of work in single- and multi-project environments. This management methodology uses Theory of Constraints (TOC) and the concept of buffers to establish improved task durations and manage resource-dependent tasks and activities. SCRUM • SCRUM is an example of Agile PM methodology that involves teams in producing a software product in 30-day “sprints” and monthly “scrum sessions“. In a SCRUM-driven project, the deliverables are broken down into 30-day intervals. This methodology example is specific and applicable mainly to collaborative, 100%-dedicated teams, with no heavily constrained time and materials budget. 4/5/2022 161 Ashok Pandey
  • 162.
    Log Frames Model •Log Frames or Logical Frameworks is another project- planning model. • This model adopts a top-down approach to project planning by identifying the activities in a project with a rigorous risk and assumptions analysis through a 4x4 matrix. • One side of the matrix includes project goals, project tasks or projects, outputs or deliverables, and activities of the project on one side, and the other side of the matrix includes indicators of achievement, means of verification, and important risks or assumptions on the other side. 4/5/2022 162 Ashok Pandey
  • 163.
    The United StatesAgency for International Development (USAID) first adopted Log Frames in 1969 as a tool for strategic planning, and since then this model finds widespread application with most fund raising agencies. The biggest strength of Log Frames model is its simplicity that allows capturing of all project aims and objectives on one sheet of paper. 4/5/2022 163 Ashok Pandey
  • 164.
    What is LFA? •LFA is a systematic planning procedure for complete project cycle management • It is a problem solving approach which takes into account the views of all stakeholders • It also agrees on the criteria for project success and lists the major assumptions 4/5/2022 164 Ashok Pandey
  • 165.
    History of LFA •Developed in response to poor planning and monitoring of Development projects • The first logical framework developed for USAID at the end of 1960’s • GTZ was responsible for the development of ZOPP or Zielorientierte Projekt Planung • NORAD made a significant contribution in 1990 with their handbook 4/5/2022 165 Ashok Pandey
  • 166.
    Key Features ofLogframe Matrix (cont’d) • Develop a common understanding of the expectations of a programme by delineating a hierarchy of aims; • Define indicators of success and establish criteria for monitoring and evaluation; • Define critical assumptions on which the programme is based; and • Identify means of verifying programme accomplishments 4/5/2022 166 Ashok Pandey
  • 167.
    KEY FEATURES OFLOGFRAME MATRIX The LOGFRAME MATRIX is a participatory Planning, Monitoring & Evaluation tool whose power depends on the degree to which it incorporates the full range of views of intended beneficiaries and others who have a stake in the programme design. It is a tool for summarizing the key features of a programme and is best used to help programme designers and stakeholders 4/5/2022 167 Ashok Pandey
  • 168.
  • 169.
    Means of verification Thespecific sources from which the status of each of the indicators can be ascertained 4/5/2022 176 Ashok Pandey
  • 170.
    ASSUMPTIONS AND RISKS Assumptionsand risks are external conditions that are outside the control of the programme. The achievement of aims depends on whether or not assumptions hold true and the risks do not materialize. If cause and effect is the core concept of good programme design, necessary and sufficient conditions are the corollary. The sufficient conditions between the levels in the hierarchy of aims are the Assumptions. This is the external logic of the programme. 4/5/2022 177 Ashok Pandey
  • 171.
    Assumptions and Risks(cont’d) When working on a programme, we make assumptions about the degree of uncertainty between different levels of aims. The lower the uncertainty that certain assumptions will hold true, the stronger the programme design. Any experienced manager will agree that the assumptions - the failing assumptions - can derail a programme as often as poorly executed outputs. 4/5/2022 178 Ashok Pandey
  • 172.
    Assumptions and Risks(cont’d) Logframe demands that all hypotheses, assumptions and risks relevant to a programme are made explicit. By implication, this then further demands that the appropriate action is considered (and if necessary taken) before problems materialise. – How important are the assumptions – How big are the risks – Should the programme be redesigned? – Should elements of the proposed programme be abandoned? 4/5/2022 179 Ashok Pandey
  • 173.
    LOGICAL FRAMEWORK MATRIX Narrative Summary Verifiable Indicators (OVI) Meansof Verification (MOV) Important Assumptions GOAL PURPOSE OUTPUTS ACTIVITIES Inputs 4/5/2022 180 Ashok Pandey
  • 174.
    Objective analysis DFID 1 goal 1purpose 4-5 Outputs EC 1-3 overall objectives 1 specific objective: 3- 5 Results 4/5/2022 181 Ashok Pandey
  • 175.
  • 176.
    Log-Frame Project Description Intervention Logic Objectively Verifiable Indicators Meansand Sources of Verification Assumptions Overall objective(s) Specific objective Results Activities Means Costs The log-frame is the summary of the project 4/5/2022 183 Ashok Pandey
  • 177.
    Logframe Specific Problem Cause 1 Cause2 Cause 3 Effect 1 Effect 2 Specific Objective Result 1 Result 2 Result 3 Overall objective 1 Overall objective 2 Activities 1 Activities 2 Activities 3 Overall objectives Specific objective Results Activities Indicators Indicators Indicators Verification sources Verification sources Verification sources Assumptions Means Costs Specific Problem Cause 1 Cause 2 Cause 3 Effect 1 Effect 2 4/5/2022 184 Ashok Pandey
  • 178.
    Logframe Project Description IndicatorsVerification sources Assumptions Overall objectives Specific objective Results Activities Means Costs Part of the project for which WE are RESPONSIBLE 4/5/2022 185 Ashok Pandey
  • 179.
    Logframe Project Description IndicatorsVerification sources Assumptions Overall objectives Specific objective Results Activities Means Costs Shows how we CONTRIBUTE to national/international development efforts 4/5/2022 186 Ashok Pandey
  • 180.
    Logframe Project Description IndicatorsVerification sources Assumptions Overall objectives Specific objective Results Activities Means Costs Shows which external factors outside our influence Have a positive impact on the project 4/5/2022 187 Ashok Pandey
  • 181.
    Logframe Specific Problem Cause 1 Cause2 Cause 3 Effect 1 Effect 2 Specific Objective Result 1 Result 2 Result 3 Overall objective 1 Overall objective 2 Activities 1 Activities 2 Activities 3 Concept note 1 Relevance of the action 2 Description of the action and its effectiveness 3 Sustainability of the action Full Application Xxxxxxxx Xxxxxx Xxxx xxx Overall objectives Specific objective Results Activities Indicators Indicators Indicators Verification sources Verification sources Verification sources Assumptions Means Costs Specific Problem Cause 1 Cause 2 Cause 3 Effect 1 Effect 2 Annex B.1: Budget Annex B.2: Financ. sources 4/5/2022 188 Ashok Pandey
  • 182.
  • 183.
    Time management and developmentof work plan/GANNT chart, Its importance in project management
  • 184.
    191 Project Time ManagementProcesses • Project time management involves the processes required to ensure timely completion of a project. Processes include: – Activity definition – Activity sequencing – Activity duration estimating – Schedule development – Schedule control 4/5/2022 Ashok Pandey
  • 185.
    Time Management isessentially the ability to organize and plan the time spent on activities in a day. The result of good time management is increased effectiveness and productivity. It is a key aspect of project management and involves skills such as planning, setting goals and prioritizing for a better performance. 4/5/2022 192 Ashok Pandey
  • 186.
    Why Is Itso Important? A lack of effective time management can have a negative impact on a project in the long run. Time is one of the three triple constraints and any deviation from the schedule has an effect on the cost and scope of a project. In most cases time really is money. Ineffective time management can also increase stress and frustration in the project manager and the team members. Worst case scenario: a burnout. 4/5/2022 193 Ashok Pandey
  • 187.
    Effective Time Management •The key to good time management is not to work more, but to work more efficiently. This means that you should structure your time so that you get more done in less time 4/5/2022 194 Ashok Pandey
  • 188.
    Avoid distractions Today’s worldoffers a lot of distractions. Emails, instant messages, funny animal videos and so on. It is important to eliminate these distractions while working so that you can focus on the important tasks at hand. Task list and priorities Planning is key in project management. An effective planning method is to identify all the tasks that you need to do to complete a project. This can be done by making a to-do or task list. 4/5/2022 195 Ashok Pandey
  • 189.
    Estimate and tracktime accurately After you have identified and prioritize the tasks it is time to estimate how much time it will take to complete them. Make sure that you include all constraints and other factors in your estimation. Create a schedule After all the planning and estimating, you can create a project schedule, which includes all tasks and their duration. 4/5/2022 196 Ashok Pandey
  • 190.
    197 How to managetime in Project 1. Activity Definition • Project schedules grow out of the basic document that initiate a project – Project charter includes start and end dates and budget information • Activity definition involves developing a more detailed WBS and supporting explanations to understand all the work to be done so you can develop realistic duration estimates 4/5/2022 Ashok Pandey
  • 191.
    198 Activity Sequencing • Involvesreviewing activities and determining dependencies – Mandatory dependencies – Discretionary dependencies: – External dependencies: involve relationships between project and non-project activities • You must determine dependencies in order to use critical path analysis 4/5/2022 Ashok Pandey
  • 192.
    199 Project Network Diagrams •Project network diagrams are the preferred technique for showing activity sequencing • A project network diagram is a schematic display of the logical relationships among, or sequencing of, project activities 4/5/2022 Ashok Pandey
  • 193.
    200 Arrow Diagramming Method(ADM) • Also called activity-on-arrow (AOA) project network diagrams • Activities are represented by arrows • Nodes or circles are the starting and ending points of activities • Can only show finish-to-start dependencies 4/5/2022 Ashok Pandey
  • 194.
    201 Precedence Diagramming Method (PDM) •Activities are represented by boxes • Arrows show relationships between activities • More popular than ADM method and used by project management software • Better at showing different types of dependencies 4/5/2022 Ashok Pandey
  • 195.
    202 Activity Duration Estimating •After defining activities and determining their sequence, the next step in time management is duration estimating • Duration includes the actual amount of time worked on an activity plus elapsed time • Effort is the number of workdays or work hours required to complete a task. Effort does not equal duration • People doing the work should help create estimates, and an expert should review them 4/5/2022 Ashok Pandey
  • 196.
    203 Schedule Development • Scheduledevelopment uses results of the other time management processes to determine the start and end date of the project and its activities • Ultimate goal is to create a realistic project schedule that provides a basis for monitoring project progress for the time dimension of the project • Important tools and techniques include Gantt charts, PERT analysis, critical path analysis, and critical chain scheduling 4/5/2022 Ashok Pandey
  • 197.
    Gantt Chart • Visualscheduling tool • Graphical representation of information • Show dependencies between tasks, personnel, and other resources allocations • Track progress towards completion 4/5/2022 Ashok Pandey 204
  • 198.
    205 Gantt Charts • Ganttcharts provide a standard format for displaying project schedule information by listing project activities and their corresponding start and finish dates in a calendar format • Symbols include: – A black diamond: milestones or significant events on a project with zero duration – Thick black bars: summary tasks – Lighter horizontal bars: tasks – Arrows: dependencies between tasks 4/5/2022 Ashok Pandey
  • 199.
    Building a GanttChart • List all tasks and milestones from the project along the vertical axis • List time frame along the horizontal axis Activity 1 Activity 2 Milestone Time Frame: day 1 day 2 day3 4/5/2022 Ashok Pandey 206
  • 200.
    207 Figure . GanttChart for Project X 4/5/2022 Ashok Pandey
  • 201.
    208 Critical Path Method(CPM) • CPM is a project network analysis technique used to predict total project duration • A critical path for a project is the series of activities that determines the earliest time by which the project can be completed • The critical path is the longest path through the network diagram and has the least amount of slack or float 4/5/2022 Ashok Pandey
  • 202.
    209 Finding the CriticalPath • First develop a good project network diagram • Add the durations for all activities on each path through the project network diagram • The longest path is the critical path 4/5/2022 Ashok Pandey
  • 203.
    210 Simple Example ofDetermining the Critical Path • Consider the following project network diagram. Assume all times are in days. 2 3 4 5 A=2 B=5 C=2 D=7 1 6 F=2 E=1 start finish a. How many paths are on this network diagram? b. How long is each path? c. Which is the critical path? d. What is the shortest amount of time needed to complete this project? 4/5/2022 Ashok Pandey
  • 204.
    211 Figure 6-8. Determiningthe Critical Path for Project X 4/5/2022 Ashok Pandey
  • 205.
    212 Program Evaluation andReview Technique (PERT) • PERT is a network analysis technique used to estimate project duration when there is a high degree of uncertainty about the individual activity duration estimates • PERT uses probabilistic time estimates based on using optimistic, most likely, and pessimistic estimates of activity durations 4/5/2022 Ashok Pandey
  • 206.
    213 PERT Formula andExample • PERT weighted average formula: optimistic time + 4X most likely time + pessimistic time 6 • Example: PERT weighted average = 8 workdays + 4 X 10 workdays + 24 workdays = 12 days 6 where 8 = optimistic time, 10 = most likely time, and 24 = pessimistic time 4/5/2022 Ashok Pandey
  • 207.
    214 Using Software toAssist in Time Management • Software for facilitating communications helps people exchange schedule-related information • Decision support models help analyze trade- offs that can be made • Project management software can help in various time management areas 4/5/2022 Ashok Pandey
  • 208.
  • 209.
    Project Budget sources Anestimate of costs, revenues, and resources over a specified period, reflecting a reading of future financial conditions and goals. One of the most important administrative tools, a budget serves also as a (1) plan of action for achieving quantified objectives, (2) standard for measuring performance, and (3) device for coping with foreseeable adverse situations. 4/5/2022 216 Ashok Pandey
  • 210.
    It’s an invaluabletool to help you prioritize your spending and manage your money—no matter how much or how little you have. The budgeting process typically begins with a strategy planning session by senior management. The management team then applies the agreed strategic direction to a series of plans that roll up into a master budget. 4/5/2022 217 Ashok Pandey
  • 211.
    The plans includea sales budget, production budget, direct materials budget, direct labor budget, manufacturing overhead budget, sales and administrative budget, and fixed assets budget. All of these plans roll up into the master budget, which contains a budgeted income statement, balance sheet, and cash forecast. There may also be a financing budget in which is itemized the debt and equity structure needed to ensure that the cash requirements of the budget can be met. 4/5/2022 218 Ashok Pandey
  • 212.
    Importance of funding Planningand monitoring your budget will help you identify wasteful expenditures, adapt quickly as your financial situation changes, and achieve your financial goals. When you actually see the breakdown of your expenses, you may be surprised by what you find; this process is essential to fully grasping how things can add up. Creating a budget will decrease your stress levels because, with a budget, there are no surprises. 4/5/2022 219 Ashok Pandey
  • 213.
    Source of funding •The main sources of income are: • Gifts and donations • Grants • Loan financing and equity capital • Contracts • Trading 4/5/2022 220 Ashok Pandey
  • 214.
    Funding from memberstates for the UN and its affiliated programs and specialized agencies comes from two main sources: assessed dues and voluntary contributions. Voluntary contributions are, as the term implies, not obligatory, but instead left to the discretion of individual member states. These contributions—which account for more than half of what the U.S. provides to the UN in any given year—are vital to the work of UN humanitarian and development agencies, including the UN Children’s Fund (UNICEF), World Food Program (WFP), UN Development Program (UNDP), and UN Refugee Agency (UNHCR). Assessed dues are payments that all UN member states, including the U.S., are obligated to make by virtue of their membership in the organization. These assessments provide a reliable source of funding to core functions of the UN Secretariat via the UN regular and peacekeeping budgets. In addition, each of the UN’s specialized agencies have their own assessed budgets that member states are required to help finance as well. 4/5/2022 221 Ashok Pandey
  • 215.
    Transparency of projectfund process Transparency, implies openness, communication, and accountability. Transparency is the extent to which investors have ready access to required financial information about a company, such as price levels, market depth and audited financial reports. Transparency refers to the extent and ease with which citizens can access information about and provide feedback on revenues, allocations, and expenditures. 3/31/2017 Ashok Pandey 2221-1
  • 216.
    Benefits of budgettransparency Accountability Integrity Inclusiveness Trust Quality 3/31/2017 Ashok Pandey 2231-1
  • 217.
  • 218.
    Budgets transparent andtransforming them into tools which empower citizens to influence policy, programs, and resource allocations. Budget transparency activities can and should occur at multiple levels of government- national, provincial, local, and service- delivery facility (e.g., school or health facility). 3/31/2017 Ashok Pandey 2251-1
  • 219.
  • 220.
    Common types ofmutual funds 1. Money market funds 2. Fixed income funds 3. Equity funds 4. Balanced funds 5. Index funds 6. Specialty funds 7. Fund-of-funds 4/5/2022 227 Ashok Pandey
  • 221.
    There are 6Basic Types of Funds Unrestricted Community Funds: These funds provide the greatest flexibility to The Foundation in its goal of responding to disparate and unforeseen needs. Income from these funds is used to award competitive grants in the areas of human services, health, the arts, education, the environment and conservation, the needs of the elderly and many others. Field of Interest Funds • Field of interest funds support areas of special concern to the donors. Donors can request The Foundation to award grants within defined spheres of interest such as the arts, education, the environment, historic preservation or health. 4/5/2022 228 Ashok Pandey
  • 222.
    Donor Advised Funds •These allow donors to actively participate in the grant making process. Such funds can either be endowed or one in which principal is expended. Disbursement recommendations can be made at any time. Scholarship Funds • Donors assist deserving students in addressing the financial needs of post- secondary education. A scholarship fund can be very rewarding for the donor who, if they choose, may determine the criteria for the scholarship and participate in the recipient selection process. Agency Endowments • Agency Endowment Funds are established by nonprofit organizations to provide perpetual income to them. The Foundation handles all administrative and investment responsibilities, freeing the organization to pursue its charitable mission. Designated Fund • Income from Designated Funds is specified by donors to be given regularly to named charitable organizations. Through a designated fund, donors can be assured that their permanent endowment will provide funds to the organizations they select for years to come. 4/5/2022 229 Ashok Pandey
  • 223.
    Memorial Tribute Funds Createdby donors to commemorate a person, family or important event. Initially, these Funds are deemed ‘Donor Advised Flow Through’ until the family’s readiness to confirm direction and structure after which the relevant documentation is formalized. 4/5/2022 230 Ashok Pandey
  • 224.
    Student Award Funds •Designated Student Award Fund: Donors establish a Fund designated to a specific educational institution that selects deserving individuals pursuing education or training. • Donor Advised Student Award Fund: Calgary Foundation administers the Fund by creating and distributing applications and disbursing funds to the institution the selected recipient is attending. 4/5/2022 231 Ashok Pandey
  • 225.
    Donor Designated Fund •Established to support specific charitable organizations. If a designated organization merges or ceases to exist, the annual distributions are redirected to the successor entity, failing which to an organization with a similar mission. 4/5/2022 232 Ashok Pandey
  • 226.