PASSWORD BASED DOOR LOCK SYSTEM 
The aim of this project is to create a security system which asks for a 
password before opening the door and opens the door only if the password 
matches the programmed key. The door is opened by motors which in turn are 
controlled by this security system. 
Project overview: 
Password Based Door Lock System
Hardware components required 
1. ATMega 16 microcontroller 
2. Basic calculator keypad 
3. 2x16 LCD 
Keypad and LCD are connected with microcontroller to make an easy man-machine 
interface to make the system capable of performing the desired 
function. 
 ATMega16 microcontroller: This is the brain of system which is 
programmed to take input from user through keypad, perform the 
desired operation and the display the appropriate message on the 
provided 2x16 LCD. 
 Basi keypad: This is a 4x4 (having 4 rows and 4 columns) keypad which 
is interfaced with microcontroller with its each key assigned a specific 
no. or symbol defined in the program. 
 2x16 LCD: this is the liquid crystal display module capable of 
displaying 32 characters in two rows (16 in each row). Microcontroller 
displays characters on it while taking inputs from user and to display the 
appropriate message to user.
Interfacing keypad with microcontroller 
Keyboard Connections to PORTS 
With matrix keypads 16 keys can function with 8 pins (4 rows and 4 columns) 
of microcontroller’s either same or different ports as convenient.
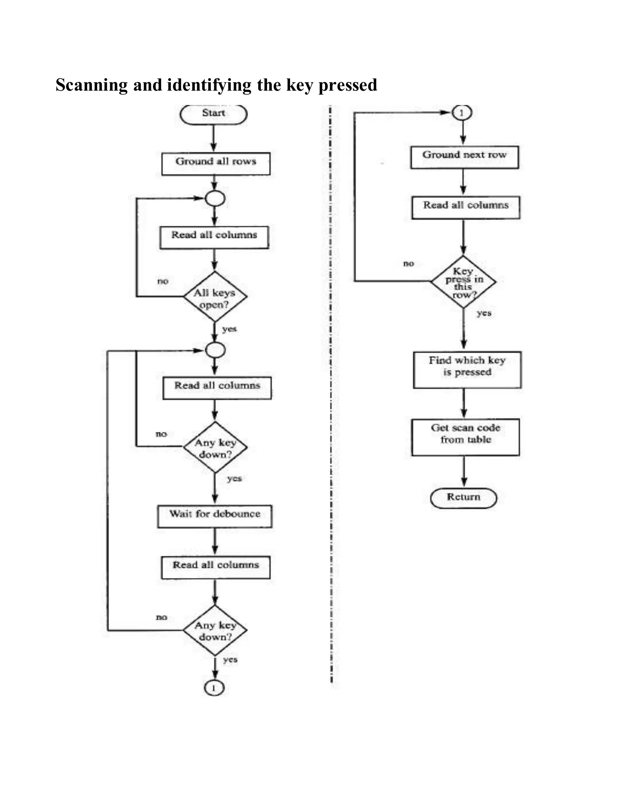
Scanning and identifying the key pressed
Function to identify a key pressed 
//connect colum with lower nibble and rows with upper nibble 
#define key_port PORTA 
#define key_ddr DDRA 
#define key_pin PINA 
unsigned char keypad[4][4]={'7','8','9','/', 
'4','5','6','*', 
'1','2','3','-', 
'c','0','=','+'}; 
char takekey() 
{ 
unsigned char row,colum; 
char key; 
key_ddr=0xf0; 
key_port=0xff; 
do 
{ 
key_port&=0x0f; 
colum=(key_pin&0x0f); 
}while(colum!=0x0f); 
do 
{ 
do 
{ 
_delay_ms(1); 
key_port&=0x0f; 
colum=(key_pin&0x0f); 
}while(colum==0x0f); 
_delay_ms(1); 
key_port&=0x0f;
colum=(key_pin&0x0f); 
}while(colum==0x0f); 
while(1) 
{ 
key_port=0xef; 
colum=(key_pin&0x0f); 
if(colum!=0x0f) 
{ 
row=0; 
break; 
} 
key_port=0xdf; 
colum=(key_pin&0x0f); 
if(colum!=0x0f) 
{ 
row=1; 
break; 
} 
key_port=0xbf; 
colum=(key_pin&0x0f); 
if(colum!=0x0f) 
{ 
row=2; 
break; 
} 
key_port=0x7f; 
colum=(key_pin&0x0f); 
row=3; 
break; 
}
if(colum==0x0e) 
key=keypad[row][0]; 
else if(colum==0x0d) 
key=keypad[row][1]; 
else if(colum==0x0b) 
key=keypad[row][2]; 
else 
key=keypad[row][3]; 
return(key); 
} 
Interfacing 2x16 LCD with microcontroller (in 4 bit mode) 
LCD interfacing with atmega 16
LCD functions in accordance with above figure: 
#define en PA2 // enable signal 
#define rw PA1 // read/write signal 
#define rs PA0 // register select signal 
void lcd_cmd(unsigned char cmd) 
{ 
DDRA=0xff; 
PORTA=0; 
PORTA=cmd&0xf0; 
lcd &=~(1<<rs); 
lcd &=~(1<<rw); 
lcd |= (1<<en); 
_delay_ms(1); 
lcd &=~(1<<en); 
_delay_ms(1); 
PORTA=((cmd<<4)&0xf0); 
lcd &=~(1<<rs); 
lcd &=~(1<<rw); 
lcd |= (1<<en); 
_delay_ms(1); 
lcd &=~(1<<en); 
_delay_ms(1); 
return; 
} 
void lcd_data(unsigned char data) 
{ 
PORTA=(data&0xf0); 
lcd |=(1<<rs); 
lcd &=~(1<<rw); 
lcd |= (1<<en);
_delay_ms(1); 
lcd &=~(1<<en); 
_delay_ms(1); // delay to get things executed 
PORTA= ((data<<4)&0xf0); 
lcd |=(1<<rs); 
lcd &=~(1<<rw); 
lcd |= (1<<en); 
_delay_ms(1); 
lcd &=~(1<<en); 
return ; 
} 
void ini_lcd(void) 
{ 
_delay_ms(5); 
lcd_cmd(0x02); 
_delay_ms(1); 
lcd_cmd(0x28); 
_delay_ms(1); 
lcd_cmd(0x01); // clear LCD 
_delay_ms(1); 
lcd_cmd(0x0E); // cursor ON 
_delay_ms(1); 
lcd_cmd(0x84); 
_delay_ms(1); 
return; 
}
Description: 
This system works as follows to open the door:- 
i. Asks for the visitor to enter the Password. 
ii. If entered password matches the programmed one then it glows the 
indicator and run the motors to open the door otherwise takes the 
programmed action. 
Main Program: 
#include<avr/io.h> 
#include<util/delay.h> 
#include"keypad.h" 
#include"4bitlcd.h" 
void main() 
{ 
unsigned int pass=5555,key,key1,ch1; 
unsigned char ch=0,i,w[]="wrong password",E[]="ENTER PASSWORD"; 
DDRD=0XFF; 
DDRB=0XFF; 
_delay_ms(500); 
ini_lcd(); 
while (1) 
{ 
key=0;
ch=0; 
lcd_cmd(0X80); 
for(i=0;i<15; i++) 
lcd_data(E[i]); 
lcd_cmd(0xC0); 
while(ch!='=') //get password from visitor 
{ 
ch=takekey(); 
ch1=ch; 
if(ch!='=') 
{ 
lcd_data(ch); 
key=((key*10)+(ch1-0x30)); 
} 
else 
break; 
} 
lcd_cmd(0x01); 
lcd_cmd(0xce); 
key1=key; 
while(key) 
{ 
lcd_data((key%10)+0x30); 
lcd_cmd(0x10);
lcd_cmd(0x10); 
key=key/10; 
} 
ch=takekey(); 
if(key1!=5555) //compare the entered password 
{ 
lcd_cmd(0x01); 
lcd_cmd(0xc1); 
for(i=0;i<15; i++) 
lcd_data(w[i]); 
PORTD=0X0f; 
ch=takekey(); 
} 
else 
{ 
PORTD=0XF0; 
ch=takekey(); 
PORTD=0; 
} 
lcd_cmd(0x01); 
} 
}

Password based door locksystem

  • 1.
    PASSWORD BASED DOORLOCK SYSTEM The aim of this project is to create a security system which asks for a password before opening the door and opens the door only if the password matches the programmed key. The door is opened by motors which in turn are controlled by this security system. Project overview: Password Based Door Lock System
  • 2.
    Hardware components required 1. ATMega 16 microcontroller 2. Basic calculator keypad 3. 2x16 LCD Keypad and LCD are connected with microcontroller to make an easy man-machine interface to make the system capable of performing the desired function.  ATMega16 microcontroller: This is the brain of system which is programmed to take input from user through keypad, perform the desired operation and the display the appropriate message on the provided 2x16 LCD.  Basi keypad: This is a 4x4 (having 4 rows and 4 columns) keypad which is interfaced with microcontroller with its each key assigned a specific no. or symbol defined in the program.  2x16 LCD: this is the liquid crystal display module capable of displaying 32 characters in two rows (16 in each row). Microcontroller displays characters on it while taking inputs from user and to display the appropriate message to user.
  • 3.
    Interfacing keypad withmicrocontroller Keyboard Connections to PORTS With matrix keypads 16 keys can function with 8 pins (4 rows and 4 columns) of microcontroller’s either same or different ports as convenient.
  • 4.
    Scanning and identifyingthe key pressed
  • 5.
    Function to identifya key pressed //connect colum with lower nibble and rows with upper nibble #define key_port PORTA #define key_ddr DDRA #define key_pin PINA unsigned char keypad[4][4]={'7','8','9','/', '4','5','6','*', '1','2','3','-', 'c','0','=','+'}; char takekey() { unsigned char row,colum; char key; key_ddr=0xf0; key_port=0xff; do { key_port&=0x0f; colum=(key_pin&0x0f); }while(colum!=0x0f); do { do { _delay_ms(1); key_port&=0x0f; colum=(key_pin&0x0f); }while(colum==0x0f); _delay_ms(1); key_port&=0x0f;
  • 6.
    colum=(key_pin&0x0f); }while(colum==0x0f); while(1) { key_port=0xef; colum=(key_pin&0x0f); if(colum!=0x0f) { row=0; break; } key_port=0xdf; colum=(key_pin&0x0f); if(colum!=0x0f) { row=1; break; } key_port=0xbf; colum=(key_pin&0x0f); if(colum!=0x0f) { row=2; break; } key_port=0x7f; colum=(key_pin&0x0f); row=3; break; }
  • 7.
    if(colum==0x0e) key=keypad[row][0]; elseif(colum==0x0d) key=keypad[row][1]; else if(colum==0x0b) key=keypad[row][2]; else key=keypad[row][3]; return(key); } Interfacing 2x16 LCD with microcontroller (in 4 bit mode) LCD interfacing with atmega 16
  • 8.
    LCD functions inaccordance with above figure: #define en PA2 // enable signal #define rw PA1 // read/write signal #define rs PA0 // register select signal void lcd_cmd(unsigned char cmd) { DDRA=0xff; PORTA=0; PORTA=cmd&0xf0; lcd &=~(1<<rs); lcd &=~(1<<rw); lcd |= (1<<en); _delay_ms(1); lcd &=~(1<<en); _delay_ms(1); PORTA=((cmd<<4)&0xf0); lcd &=~(1<<rs); lcd &=~(1<<rw); lcd |= (1<<en); _delay_ms(1); lcd &=~(1<<en); _delay_ms(1); return; } void lcd_data(unsigned char data) { PORTA=(data&0xf0); lcd |=(1<<rs); lcd &=~(1<<rw); lcd |= (1<<en);
  • 9.
    _delay_ms(1); lcd &=~(1<<en); _delay_ms(1); // delay to get things executed PORTA= ((data<<4)&0xf0); lcd |=(1<<rs); lcd &=~(1<<rw); lcd |= (1<<en); _delay_ms(1); lcd &=~(1<<en); return ; } void ini_lcd(void) { _delay_ms(5); lcd_cmd(0x02); _delay_ms(1); lcd_cmd(0x28); _delay_ms(1); lcd_cmd(0x01); // clear LCD _delay_ms(1); lcd_cmd(0x0E); // cursor ON _delay_ms(1); lcd_cmd(0x84); _delay_ms(1); return; }
  • 10.
    Description: This systemworks as follows to open the door:- i. Asks for the visitor to enter the Password. ii. If entered password matches the programmed one then it glows the indicator and run the motors to open the door otherwise takes the programmed action. Main Program: #include<avr/io.h> #include<util/delay.h> #include"keypad.h" #include"4bitlcd.h" void main() { unsigned int pass=5555,key,key1,ch1; unsigned char ch=0,i,w[]="wrong password",E[]="ENTER PASSWORD"; DDRD=0XFF; DDRB=0XFF; _delay_ms(500); ini_lcd(); while (1) { key=0;
  • 11.
    ch=0; lcd_cmd(0X80); for(i=0;i<15;i++) lcd_data(E[i]); lcd_cmd(0xC0); while(ch!='=') //get password from visitor { ch=takekey(); ch1=ch; if(ch!='=') { lcd_data(ch); key=((key*10)+(ch1-0x30)); } else break; } lcd_cmd(0x01); lcd_cmd(0xce); key1=key; while(key) { lcd_data((key%10)+0x30); lcd_cmd(0x10);
  • 12.
    lcd_cmd(0x10); key=key/10; } ch=takekey(); if(key1!=5555) //compare the entered password { lcd_cmd(0x01); lcd_cmd(0xc1); for(i=0;i<15; i++) lcd_data(w[i]); PORTD=0X0f; ch=takekey(); } else { PORTD=0XF0; ch=takekey(); PORTD=0; } lcd_cmd(0x01); } }