Introduction of
Open Source GIS
May 26 2013
microbase.LLC
Hiroaki Sengoku
the 2nd G-SPASE meeting
Sunday, May 26, 13
Hiroaki	
  Sengoku
The	
  univ	
  of	
  Tokyo
Graduate	
  school	
  of	
  Fron9er	
  science
Ph.D	
  student
About me
NPO	
  Ino-­‐shachu	
  vice	
  president
microbase.LLC	
  president
Hobby:	
  motorBike,	
  Reading
Sunday, May 26, 13
Agenda
Processing large-scale data using Open Source GIS
What’s Open Source GIS ?
Major Open Source GIS
How to learn Open Source GIS?
Case example
Sunday, May 26, 13
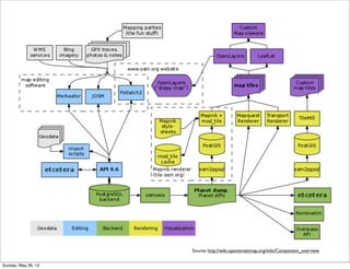
OpenStreetMap known for the Wikipedia of Maps is
composed of Open Source GIS.
Sunday, May 26, 13
Source: http://wiki.openstreetmap.org/wiki/Component_overview
Sunday, May 26, 13
Open Source GIS is contributing to
earthquake disaster reconstruction.
Sunday, May 26, 13
source: http://www.agt.bme.hu/public_e/gis_func/funct26.htm
GIS Functions
Sunday, May 26, 13
Over 200 Open Source for GIS are released.
sources: http://opensourcegis.org/
Sunday, May 26, 13
Agenda
Processing large-scale data using Open Source GIS
What’s Open Source GIS ?
Major Open Source GIS
How to learn Open Source GIS?
Case example
Sunday, May 26, 13
Delivery
Analysis Viewer
Sunday, May 26, 13
Quantum GIS (QGIS)
An user friendly
GIS that runs on
Linux, Unix, Mac
OSX, Windows
and Android.
Easy analysis
can be done
using QGIS.
Sunday, May 26, 13
GRASS
used for geospatial data management and analysis, image processing,
graphics/maps production, spatial modeling, and visualization.
Sunday, May 26, 13
R a free software programming language and a software
environment for statistical computing and graphics
rich packages can be available
source: http://www.geopacific.org/opensourcegis/gcngisbook/QGIS_book/7b2c57ae0/8oo25e
ex) Home range analysis for Japanese monkeys install.packages("adehabitat", dep = TRUE)
Sunday, May 26, 13
spatial objects for the PostgreSQL database, allowing storage
and query of information about location and mapping.
PostGIS
Sunday, May 26, 13
GDAL/OGR
AVCBin, BNA, CSV, DGN, ESRI Shapefile, GML, GMT, GPX, GRASS, GeoJSON,
Interlis, KML, MapInfo FIle, Memory, MySQL, ODBC, OGDI, PGeo, PostgreSQL, REC,
S57, SDTS, SQLite, TIGER, UK.NTF, VRT Possible OGR Targets in QGIS: BNA, CSV,
DGN, ESRI Shapefile, GML, GMT, GPX, GeoJSON, Interlis 1, Interlis 2, KML, MapInfo
FIle, Memory, MySQL, ODBC, PostgreSQL, S57, SQLite, TIGER
Transform coordinates.
And much more…Read and write multiple GIS formats
Sunday, May 26, 13
Open Layers
Display map data in web browsers
Sunday, May 26, 13
Agenda
Processing large-scale data using Open Source GIS
What’s Open Source GIS ?
Major Open Source GIS
How to learn Open Source GIS?
Case example
Sunday, May 26, 13
large-scale database: mobile and web, buildings...
Although GUI based GIS is very helpful...
Sunday, May 26, 13
Run using Script language
ex)
PyQt based on Python
Sunday, May 26, 13
出典 Wikipedia Edsger Wybe Dijkstra
Edsger	
  Wybe	
  Dijkstra
	
  (1930-­‐2002)
ex)
Sunday, May 26, 13
1.  from'PyQt4.QtCore'import'*'
2.  from'PyQt4.QtGui'import'*'
3.  from'qgis.core'import'*'
4.  from'qgis.gui'import'*'
5.  from'qgis.networkanalysis'import'*'
6.  import'csv'
7.  '
8.  #create'graph'from'network'data'
9.  vl'='qgis.uIls.iface.mapCanvas().currentLayer()'
10. director'='QgsLineVectorLayerDirector('vl,'Q1,''',''',''','3')'
11. properter'='QgsDistanceArcProperter()'
12. director.addProperter('properter')'
13. crs'='qgis.uIls.iface.mapCanvas().mapRenderer().desInaIonCrs()'
14. builder'='QgsGraphBuilder('crs')'
ex)
# If you have interested above in PyQt, try this! http://www.slideshare.net/hiroakisengoku/foss4-g-15026614
Sunday, May 26, 13
ex)
Sunday, May 26, 13
Agenda
Processing large-scale data using Open Source GIS
What’s Open Source GIS ?
Major Open Source GIS
How to learn Open Source GIS?
Case example
Sunday, May 26, 13
Estimation of Fire Spreading
Sunday, May 26, 13
Source: Zenrin Maps
Sunday, May 26, 13
Zenrin Maps Census Other Resources
Cluster of Fire Spreading
Estimating
bldg attr
Fire Simulation
amedas etc...
Sunday, May 26, 13
Agenda
Processing large-scale data using Open Source GIS
What’s Open Source GIS ?
Major Open Source GIS
How to learn Open Source GIS?
Case example
Sunday, May 26, 13
Web Tips
sample code
Reference
web text
Sunday, May 26, 13
Collaboratively edited question site
Sunday, May 26, 13
Slideshare
Sunday, May 26, 13
Books
Sunday, May 26, 13
Workshop
Sunday, May 26, 13
Thank	
  you	
  for	
  aTen9on	
  :)
33
Hiroaki Sengoku
Sunday, May 26, 13

Introduction of open source gis