SEMESTER – IV
FERMENTATION & INDUSTRIAL MICROBIOLOGY
SEMINAR TOPIC : L-LYSINE AMINO ACID
SUBMITTED BY,
G. PONSUTHA
II M.SC MICROBIOLOGY
REG NO : 20201232516113
SUBBMITED TO,
Dr. S. VISWANATHAN
HEAD DEPARTMENT OF
MICROBIOLOGY
What is amino acid?
 Amino acid are building blocks of proteins.
 They are the group of organic components containing two functional groups
amino acid and carboxyl.
 The amino group(-NH2 ) is basic while the carboxyl group (-COOH) is acidic in
nature.
 And a side chain (R group) specific to each amino acid is also present.
classification
 All the 20 aminoacid are not needed to be taken in the diet.
 Based on the nutritional requirements amino acid can be classified into two
classes:
 Essential amino acid
 Non essential amino acid
Essential amino acid:
 The amino acid which cannot be synthesized by the body and need to be supplied
through the diet are called essential amino acid.
 (Eg) 10 amino acids are essential amino acid
 Arginine, Valine, Histidine, Isoleucine, Leucine, Lysine, Methionine, Phenylalanine,
Threonine, Tryptophan.
 Non essential amino acid :
 There are synthesized be the body, and do not need not be supplied in the diet.
 There are – Glycine, Alanine, Serine, Cysteine, Aspartate, Asparagine, Glutamate,
Glutamine, Tyrosine, and Proline.
 Some microorganisms are capable of production certain amino acid such as
glutamic acid and tryptophan.
Introduction of lysine
 L-lysine is an essential amino acid for the nutrition of human and other animals. It is used for
supplementing cereal proteins lacking this amino acid. Molecular formula(C6H14N2O2)
 Thus, protein quality of certain foods (e.g. wheat based food) is improved growth and tissue synthesis. This
amino acid has also bee used medically as a nutrient.
 Kinoshita et al(1958) first reported the fermentative production of L-lysine using homoserine auxotroph's
of Corynebacterium glutamicum.
 Food source of lysine are high protein foods such as eggs, meat, etc.
 Solubility: sparingly soluble in water.
 Covering more than 90% of total world amino acid production.
 80% fermentation
 20% chemical synthesis
HISTORY
1889
• Lysine first isolate from casein
1956
• Lysine was commercially introduced as feed
1978
• The first production of fermented l-lysine was produced
by a Japanese company kyowa Hakko Kogyo.
PRODUCTIONOF LYSINE
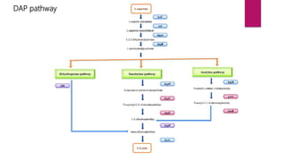
Lysine biosynthesis
 Production of lysine naturally takes place by two biosynthesis pathway
1. The DAP (Diaminopimelic Acid)pathway found in Bacteria (e.g.
Corynebacterium glutamicum), Algae, Higher plant, Oomycota
2. The AAA (alpha-amino-adipate) Pathway found in Fungi and
Euglenoids.
DAP pathway
AAA PATHWAY
INDUSTRIALLYSINE PRODUCTION
I
Inbound
logistics
Raw materials
Microbial
culture
Media
U
Upstrea
m
processe
s
Culture
optimization
Media
formulation
F
FERMEN
TAION
Media ultrazation
and lysine
production
D
Down stream
process
separation
Extraction
Purification
o
Out
bound
logistics
Packaging of l-
lysine
Raw materials
Fermentation media
 Carbon source cane molasses
 Nitrogen source corn steep liquor / soybean meal
 Minerals and salt KH2PO4 / K2HPO4 / CaCO3
 Trace elements Corn steep liquor
 Anti foaming agent PEG-2000, silicone base oil.
Microbial culture
 Corynebacterium glutamicum
 Gram positive, rod shaped bacterium
 They live in chain or in clusters , usually present in soil.
 Non motile
 Non sporing
 Non pathogenic bacterium
Inoculum development
Pre culture slant
100
ml
500
ml
1000
ml
L.F
5L
SEED
FERMENTER
50L
PILOT
FERMENTER
100L
TO PRODUCTION FERMENTOR
Media formulation
FERMENTAION
FERMENTAION
PROCESS
• Submerged
fermentation
• Aerobic
fermentation
Mode of
operation
• Batch process
• Fed-batch
process
Fermenter type
• Stirred tank
fermenter
• Airlift
fermenter
Process
parameter
• Optimum pH
7.2
• Temperature –
35 -370C
• Time 100 hrs.
production
cycle
Down stream processing
Separation
• Cell removal
• L-lysine
recovery
Extraction
• Further removal
of impurities
• concentration
Purification
• Purified l-lysine
ready
•.
SEPERATION OF L-LYSINE
EXTRACTION OF L-LYSINE
L-LYSINE CONCENTRATED
(ACIDIFIED L-LYSINE)
L-LYSINE
MOTHER
LIQUOR
HCL
MOTHER
LIQUOR
(CANE
MOLLASES
LIQUID
L-LYSINE HCL
PURIFICATION OF LYSINE
SPRAY DRYER PLANT
PRODECT RECORY
 The fermentation broth is sent to an ultra filtration system for the removal of cell
debris and other.
 Subsequently, the liquor form ultra filtration is fed to ion exchange columns,
where l-lysine is selectively absorbed.
 The absorbed l-lysine is eluted from the ion exchange resin by washing with an
aqueous ammonia solution.
PRODUCT CONCENTRATION AND DRYING
 The L-Lysine eluted from the ion-exchange column is mixed with mother liquor
from the product filtration step and concentrated by evaporation.
 The concentrated lysine solution is acidified with hydrochloric acid and free is
converted to lysine HCL.
CRYSTALLIZER
 Crystallization is also a chemical solid-liquid separation techniques.
 In which mass transfer of solute from the liquid solution to a pure solid
crystallization phase occur.
 Chemical engineering crystallization occurs In a crystallizer.
 TYPES
 Cooling
 Concentration
 Reaction (or) equilibrium displacement
APPLICATION AND USES
In food - nutritional supplements, food decorants
In beverages – nutritional sport drink
In pharmaceutical – preventing and treating cold sores causes by simplex labialis virus
In health and personal
care – cosmetics, personal care products, baby products, bath products, eye
In agricultural/animal feed/
Poultry – animal feed and used In fertilizer
In other industries – as intermediate to produce other organic chemicals.
References
 INDUSTRIAL MICROBIOLOGY-A.H.PATEL(Page no.160-161)
 https://www.slideshare.net/MdMominulIslam18/industrial-production-of-amino-
acid-llysine
 https://www.slideshare.net/robmondal/lysine-production-123963762
BENEFIT OF TAKING SEMINAR
 I can improve self confident.
 Learn about new industrial technologies.
 It can improve teaching skill.
Thank you

lysine amino acid.pptx

  • 1.
    SEMESTER – IV FERMENTATION& INDUSTRIAL MICROBIOLOGY SEMINAR TOPIC : L-LYSINE AMINO ACID SUBMITTED BY, G. PONSUTHA II M.SC MICROBIOLOGY REG NO : 20201232516113 SUBBMITED TO, Dr. S. VISWANATHAN HEAD DEPARTMENT OF MICROBIOLOGY
  • 2.
    What is aminoacid?  Amino acid are building blocks of proteins.  They are the group of organic components containing two functional groups amino acid and carboxyl.  The amino group(-NH2 ) is basic while the carboxyl group (-COOH) is acidic in nature.  And a side chain (R group) specific to each amino acid is also present.
  • 3.
    classification  All the20 aminoacid are not needed to be taken in the diet.  Based on the nutritional requirements amino acid can be classified into two classes:  Essential amino acid  Non essential amino acid Essential amino acid:  The amino acid which cannot be synthesized by the body and need to be supplied through the diet are called essential amino acid.  (Eg) 10 amino acids are essential amino acid  Arginine, Valine, Histidine, Isoleucine, Leucine, Lysine, Methionine, Phenylalanine, Threonine, Tryptophan.
  • 4.
     Non essentialamino acid :  There are synthesized be the body, and do not need not be supplied in the diet.  There are – Glycine, Alanine, Serine, Cysteine, Aspartate, Asparagine, Glutamate, Glutamine, Tyrosine, and Proline.  Some microorganisms are capable of production certain amino acid such as glutamic acid and tryptophan.
  • 5.
    Introduction of lysine L-lysine is an essential amino acid for the nutrition of human and other animals. It is used for supplementing cereal proteins lacking this amino acid. Molecular formula(C6H14N2O2)  Thus, protein quality of certain foods (e.g. wheat based food) is improved growth and tissue synthesis. This amino acid has also bee used medically as a nutrient.  Kinoshita et al(1958) first reported the fermentative production of L-lysine using homoserine auxotroph's of Corynebacterium glutamicum.  Food source of lysine are high protein foods such as eggs, meat, etc.  Solubility: sparingly soluble in water.  Covering more than 90% of total world amino acid production.  80% fermentation  20% chemical synthesis
  • 6.
    HISTORY 1889 • Lysine firstisolate from casein 1956 • Lysine was commercially introduced as feed 1978 • The first production of fermented l-lysine was produced by a Japanese company kyowa Hakko Kogyo.
  • 7.
    PRODUCTIONOF LYSINE Lysine biosynthesis Production of lysine naturally takes place by two biosynthesis pathway 1. The DAP (Diaminopimelic Acid)pathway found in Bacteria (e.g. Corynebacterium glutamicum), Algae, Higher plant, Oomycota 2. The AAA (alpha-amino-adipate) Pathway found in Fungi and Euglenoids.
  • 8.
  • 9.
  • 10.
  • 11.
    I Inbound logistics Raw materials Microbial culture Media U Upstrea m processe s Culture optimization Media formulation F FERMEN TAION Media ultrazation andlysine production D Down stream process separation Extraction Purification o Out bound logistics Packaging of l- lysine
  • 12.
    Raw materials Fermentation media Carbon source cane molasses  Nitrogen source corn steep liquor / soybean meal  Minerals and salt KH2PO4 / K2HPO4 / CaCO3  Trace elements Corn steep liquor  Anti foaming agent PEG-2000, silicone base oil.
  • 13.
    Microbial culture  Corynebacteriumglutamicum  Gram positive, rod shaped bacterium  They live in chain or in clusters , usually present in soil.  Non motile  Non sporing  Non pathogenic bacterium
  • 14.
    Inoculum development Pre cultureslant 100 ml 500 ml 1000 ml L.F 5L SEED FERMENTER 50L PILOT FERMENTER 100L TO PRODUCTION FERMENTOR
  • 15.
  • 16.
    FERMENTAION FERMENTAION PROCESS • Submerged fermentation • Aerobic fermentation Modeof operation • Batch process • Fed-batch process Fermenter type • Stirred tank fermenter • Airlift fermenter Process parameter • Optimum pH 7.2 • Temperature – 35 -370C • Time 100 hrs. production cycle
  • 17.
    Down stream processing Separation •Cell removal • L-lysine recovery Extraction • Further removal of impurities • concentration Purification • Purified l-lysine ready •.
  • 18.
  • 19.
    EXTRACTION OF L-LYSINE L-LYSINECONCENTRATED (ACIDIFIED L-LYSINE) L-LYSINE MOTHER LIQUOR HCL MOTHER LIQUOR (CANE MOLLASES LIQUID L-LYSINE HCL
  • 20.
  • 22.
    PRODECT RECORY  Thefermentation broth is sent to an ultra filtration system for the removal of cell debris and other.  Subsequently, the liquor form ultra filtration is fed to ion exchange columns, where l-lysine is selectively absorbed.  The absorbed l-lysine is eluted from the ion exchange resin by washing with an aqueous ammonia solution.
  • 23.
    PRODUCT CONCENTRATION ANDDRYING  The L-Lysine eluted from the ion-exchange column is mixed with mother liquor from the product filtration step and concentrated by evaporation.  The concentrated lysine solution is acidified with hydrochloric acid and free is converted to lysine HCL.
  • 24.
    CRYSTALLIZER  Crystallization isalso a chemical solid-liquid separation techniques.  In which mass transfer of solute from the liquid solution to a pure solid crystallization phase occur.  Chemical engineering crystallization occurs In a crystallizer.  TYPES  Cooling  Concentration  Reaction (or) equilibrium displacement
  • 25.
    APPLICATION AND USES Infood - nutritional supplements, food decorants In beverages – nutritional sport drink In pharmaceutical – preventing and treating cold sores causes by simplex labialis virus In health and personal care – cosmetics, personal care products, baby products, bath products, eye In agricultural/animal feed/ Poultry – animal feed and used In fertilizer In other industries – as intermediate to produce other organic chemicals.
  • 26.
    References  INDUSTRIAL MICROBIOLOGY-A.H.PATEL(Pageno.160-161)  https://www.slideshare.net/MdMominulIslam18/industrial-production-of-amino- acid-llysine  https://www.slideshare.net/robmondal/lysine-production-123963762
  • 27.
    BENEFIT OF TAKINGSEMINAR  I can improve self confident.  Learn about new industrial technologies.  It can improve teaching skill.
  • 28.