9-р ангийн сурагчдад
Математикийн багш Ж. Цэрэндэжид
Дараагийн гишүүн бүр нь өмнөх гишүүнийг тогтмол
  тоогоор үржүүлэхэд гардаг тоон дарааллыг геометр
  прогресс гэнэ. Энэ тогтмол тоог геометр
  прогрессийн хуваарь гэж нэрлээд q үсгээр
  тэмдэглэдэг.     Жишээ нь:
 а. 1,3,9,27,81,243,... an 2, an 1, an ....
     энэ прогрессийн хуваарь q= 3



       an      243      81     27     9
 q                                         3
      an 1     81       27     9      3
Геометр прогрессийн ерөнхий гишүүн нь
                                  n 1
                  an       a1 q
томьёогоор илэрхийлэгдэнэ. Жишээ нь:

a1      1 a2
         ;             3; a3   9; a4      27; a5           81...

                                                 2         2
a2     a1 q 1 3 3,                 a3     a1 q            13    9
              5        5                             89        89
a6     a1 q        13      243,     a90    a1 q            13
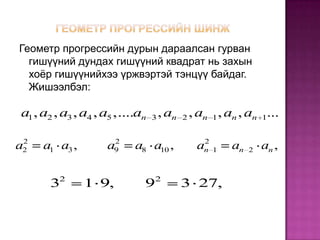
Геометр прогрессийн дурын дараалсан гурван
  гишүүний дундах гишүүний квадрат нь захын
  хоёр гишүүнийхээ үржвэртэй тэнцүү байдаг.
  Жишээлбэл:

a1 , a2 , a3 , a4 , a5 ,....an 3 , an 2 , an 1 , an , an 1...

 2                   2                    2
a2   a1 a3 ,        a9    a8 a10 ,       an 1    an   2   an ,

         2                     2
      3        1 9,          9       3 27,
Геометр прогрессийн эхний п гишүүний нийлбэрийг

                            a1 q n 1        a1 1 q n
         q 1 бол Sn
                              q 1             1 q
томьёогоор олно.
     q    1 бол Sn      n a1 болно


     a1 q 3 1                a1 q12 1                 a1 q 40 1
S3              ,     S12               ,      S 40
         q 1                   q 1                      q 1
1) a1=2; q=4; a5= ?               A.512         B. 1024   C. 256     D. 1032

2).a1=-2; q=3; a5=?               A.162         B.324     C.486     D.-162

3) a1=3; q=2;   S8=?             A.760          B.762      C.765    D.760

4).a1=5; q=2;   S8=?             A.1200        B.1275     C.-1275   D-1200

5).a5=8; a9=32; a7=?             A. 64          B. 12      C.16      D. 1 8

6). a15=8; a19=32; a17=?          A.64          B.12      C. 16     D. 18

7). q=2; a9=768; a1=?             A.6           B.3       C.12      D. 4

8).a1=3; a6=96;     q=?           A.4           B.3       C.0,5      D.2

9). q=0,5 ; a5=2;   a1=?          A.64          B.-64     C.32      D.-16

10).a6=81; a7=243;        q=?       A162        B.3       C.324     D.2

11). q=0,5 a1=128, S7=?           A.254        B.127       C. 84    D.132

12) a1=3; a5=48; S8=?             A.243         B.751       C.381    D.765
           4     1
13). a1      q=-          S4=?     A.1          B.-1      C.0,5     D.- 0,5
           5     2
14). b1=3; q=5 ерөнхий гишүүний томьёо бич .

15). b1=5 q=3 ерөнхий гишүүний томьёо бич

геометр прогресс

  • 1.
  • 2.
    Дараагийн гишүүн бүрнь өмнөх гишүүнийг тогтмол тоогоор үржүүлэхэд гардаг тоон дарааллыг геометр прогресс гэнэ. Энэ тогтмол тоог геометр прогрессийн хуваарь гэж нэрлээд q үсгээр тэмдэглэдэг. Жишээ нь: а. 1,3,9,27,81,243,... an 2, an 1, an .... энэ прогрессийн хуваарь q= 3 an 243 81 27 9 q 3 an 1 81 27 9 3
  • 3.
    Геометр прогрессийн ерөнхийгишүүн нь n 1 an a1 q томьёогоор илэрхийлэгдэнэ. Жишээ нь: a1 1 a2 ; 3; a3 9; a4 27; a5 81... 2 2 a2 a1 q 1 3 3, a3 a1 q 13 9 5 5 89 89 a6 a1 q 13 243, a90 a1 q 13
  • 4.
    Геометр прогрессийн дурындараалсан гурван гишүүний дундах гишүүний квадрат нь захын хоёр гишүүнийхээ үржвэртэй тэнцүү байдаг. Жишээлбэл: a1 , a2 , a3 , a4 , a5 ,....an 3 , an 2 , an 1 , an , an 1... 2 2 2 a2 a1 a3 , a9 a8 a10 , an 1 an 2 an , 2 2 3 1 9, 9 3 27,
  • 5.
    Геометр прогрессийн эхнийп гишүүний нийлбэрийг a1 q n 1 a1 1 q n q 1 бол Sn q 1 1 q томьёогоор олно. q 1 бол Sn n a1 болно a1 q 3 1 a1 q12 1 a1 q 40 1 S3 , S12 , S 40 q 1 q 1 q 1
  • 6.
    1) a1=2; q=4;a5= ? A.512 B. 1024 C. 256 D. 1032 2).a1=-2; q=3; a5=? A.162 B.324 C.486 D.-162 3) a1=3; q=2; S8=? A.760 B.762 C.765 D.760 4).a1=5; q=2; S8=? A.1200 B.1275 C.-1275 D-1200 5).a5=8; a9=32; a7=? A. 64 B. 12 C.16 D. 1 8 6). a15=8; a19=32; a17=? A.64 B.12 C. 16 D. 18 7). q=2; a9=768; a1=? A.6 B.3 C.12 D. 4 8).a1=3; a6=96; q=? A.4 B.3 C.0,5 D.2 9). q=0,5 ; a5=2; a1=? A.64 B.-64 C.32 D.-16 10).a6=81; a7=243; q=? A162 B.3 C.324 D.2 11). q=0,5 a1=128, S7=? A.254 B.127 C. 84 D.132 12) a1=3; a5=48; S8=? A.243 B.751 C.381 D.765 4 1 13). a1 q=- S4=? A.1 B.-1 C.0,5 D.- 0,5 5 2 14). b1=3; q=5 ерөнхий гишүүний томьёо бич . 15). b1=5 q=3 ерөнхий гишүүний томьёо бич