Лекц №1Бодит тоо, функц
Бодит тоо нь эрэмбэлэгдсэн олонлог юм. Хэрэв a,bгэсэн дурын хоёр бодит тоо авахад  a=b, a>b, a<b гэсэн гурван харьцааны зөвхөн нэг нь биелэнэ. Хэрэв a<b бол тоон тэнхлэг дээр A цэг B-ийн зүүн талд оршино.				               A        B           1                a                 b(Зураг 1)
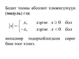
Бодит тооны абсолют хэмжигдэхүүн (модуль) гэж	нөхцлөөр тодорхойлогдсон сөрөг биш тоог хэлнэ.
	 Бодит тооны абсолют хэмжигдэхүүн дараахи чанаруудтай байдаг. Үүнд:....
Хувьсах хэмжигдэхүүн ба функц
Бидний өдөр тутмын амьдралд урт, өндөр, хугацаа, масс, хурд, хурдатгал гэх мэт янз бүрийн хэмжигдэхүүнүүд тохиолддог. Тэдгээрийг ажиглахад зарим нь үргэлж хувьсан өөрчлөгдөж байхад, зарим нь өөрчлөгддөггүй. Тоон утга нь өөрчлөгдөхгүй хэмжигдэхүүнийг тогтмол хэмжигдэхүүн гэх бөгөөд a,b,c,d, …жижиг үсгээр тэмдэглэнэ.
Янз бүрийн тоон утга хүлээн авдаг хэмжигдэхүүнийг хувьсах хэмжигдэхүүн гэх ба x, y, z, v, u, w, …гэх мэт үсгүүдээр тэмдэглэнэ. Хувьсах хэмжигдэхүүний хүлээн авч болох бүх боломжит утгуудын олонлогийг түүний хувирах муж гэнэ. Авч үзэж буй бодлогын онцлогоос хамаарч хувирах муж янз бүр байдаг. Хувирах мужийг тоон тэнхлэг дээр дүрслэж болдог.
Тодорхойлолт: Хэрэв хувьсах хэмжигдэхүүн          -ийн тодорхой утга бүхэнд ямар нэг хууль, дүрмээр хувьсах хэмжигдэхүүн     -ийн тодорхой нэг утгыг харгалзуулж байвал y-ийг x-ээс хамаарсан функц гээд          гэж тэмдэглэнэ. Энэ үед x-ийг үл хамаарах хувьсагч буюу аргумент гэнэ.
	Ж: Функцийн аргумент x нь x0гэсэн утга авч байх үед    функцийн авах тоон утга y0–ийггэж бичдэг.
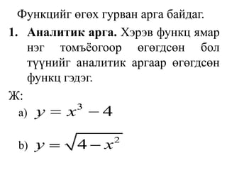
	Функцийг өгөх гурван арга байдаг.Аналитик арга. Хэрэв функц ямар нэг томъёогоор өгөгдсөн бол түүнийг аналитик аргаар өгөгдсөн функц гэдэг.Ж: ..
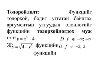
Тодоройлолт: Функцийг тодорхой, бодит утгатай байлгах аргументын утгуудын олонлогийг функцийн тодорхойлогдох муж гэнэ.Ж:          функцийн               			 функцийн
Хэрэв функц   хэлбэрээр өгөгдсөн байвал түүнийг ил функцгэдэг.	Харин томъёо нь у-ийн хувьд бодогдоогүй,Ө.х:      	    хэлбэртэй өгөгдсөн бол түүнийг далд функц гэнэ. Далд хэлбэрээр өгөгдсөн функцээс у- ийг олох замаар ил хэлбэрт шилжүүлдэг.
	2.Хүснэгтийн арга.   Функц ба аргументийн хоорондын хамаарал шууд томъёогоор илэрхийлэгдээгүй харин аргументын тодорхой холбогдлууд дахь функцийн утгууд мэдэгдэж байвал түүнийг хүснэгтийн аргаар өгөгдсөн функц гэнэ. Логарифм ба тригонометрийн функцүүдийн таблиц нь хүснэгтийн аргын жишээ юм.
3.  Графикийн арга. Функц ба аргументын хоорондын хамааралыг  үзүүлсэн муруй зурагдсан байвал түүнийг графикийн аргаар өгөгдсөн функц гэнэ.
Функцийг ангилах
	Аналитик аргаар өгөгдсөн функцийг алгебрын ба трансцендент функц гэж ангилдаг.	Аргумент ба тогтмол тоон дээр төгсгөлөг тооны алгебрын үйлдлүүд хийх замаар функцийн утгыг олж байвал түүнийг алгебрын функц гэнэ.
Алгебрын функцийг дотор нь рациональ ба иррациональ функц гэж хуваана. Бүхэл рационал функц нь ерөнхий дүрсээр	гэсэн олон гишүүнт байна. Энд a0, a1, …, anнь тогтмол тоонууд.Хоёр олон гишүүнтийн харьцаа хэлбэрээр өгөгдсөн функцийг бутархай рационал функц гэдэг.
	Алгебрын биш функцүүдийг трансцендент функц гэнэ. Транс-цендент функцэд логарифм, илтгэгч, тригонометрийн функцүүд ба түүний урвуу функцүүд ордог. Хэрэв аргумент х ба функц у нь гурав дахь хэмжигдэхүүн t -ийн ил функц маягаар илэрхийлэгдэж байвал, Ө.х: 	бол функцийг параметрт хэлбэрээр өгөгдсөн гэнэ.
	Параметрийг зайлуулах замаар параметрт функцийг далд хэлбэрийн функцэд шилжүүлж болдог.Бид нартz=F(у)функц Ү муж дээр өгөгдсөн. Мөн у=f(х) функц X дээр тодорхойлогдсон байг. Энэ үед z=F(f(x))функцийг X муж дээр тодорхойлогдсон давхар функц гэнэ.
Хэрэв аргументын дурын х1<х2 утгын хувьдтэнцэтгэл биш биелж байвал f(х) функцийг өсөх (буурах) функц гэнэ. Өсөх, буурах функцүүдийг хамтад нь монотон функц гэдэг.
Функцийн аргументын тэмдгийг эсрэгээр өөрчлөгдөхөд функцийн утга хэвээр байвал:түүнийг тэгш функц гэнэ. Харинбайвал уг функцийг сондгой функц гэнэ.
	Тэгш функцийн график ординат тэнхлэгийн хувьд тэгш хэмтэй, сондгой функцийн график координатын эхийн хувьд тэгш хэмтэй байрлана.	Функцийн аргументын дурын холбогдол дээр нэмэхэд функцийн утга өөрчлөгдөхгүй байх тэгээс ялгаатай тогтмол тоо С олдож байвал түүнийг үет функц гэнэ.
	Ийм чанартай хамгийн бага тоог үе гэдэг. Үет функцийн график үетэйгээ тэнцүү урттай хэрчим бүхэн дээр дахин давтагдана. Тригонометрийн бүх функц үетэй функцүүд юм.
Функц нь эдийн засгийн онол болон практик өргөн хэрэглээтэй байдаг. Хамгийн өргөн ашиглагддаг нь дараахи функцүүд юм.Ашгийн функц(Аливаа нөлөөллийн түвшнээс үүдсэн үр ашгийн үр дүн)Үйлдвэрлэлийн функц(Үйлдвэрлэлийн үйл ажиллагааны үр дүн, түүнийг нөхцөлдүүлэгч хүчин зүйлсээс хамаарсан хэлбэр)Гаргалтын функц(Үйлдвэрлэлийн хэмжээ нь бэлэн буюу хэрэглээний нөөцөөс хамаарсан хамаарал )
4.	Зардлын функц(үйлдвэрлэлийн зардал нь бүтээгдэхүүний хэмжээнээс хамаарах хамаарал)5.Эрэлт ба нийлүүлэлтийн функц(Тухайн бараа ба үйлчилгээний эрэлт ба нийлүүлэлтийн хэмжээ нь янз бүрийн хүчин зүйлүүдээс хамаарсан хамаарал (ж: үнэ, орлого гэх мэт))Функцийн аргумент нь нарийвчлал сайн биш өгөгдсөн тохиолдолд функцийн үл мэдэгдэх утгуудыг мэдэгдэж байгаа цэгүүд дээрхи утгуудаар нь ойролцоогоор бодох (интерполяцичлах) аргыг хэрэглэдэг.
	Хамгийн энгийн арга нь шугаман интерполяц бөгөөд энэ үед функцийн өөрчлөлт нь аргументийн өөрчлөлттэй пропорциональ байна.	Хэрэв х-ийн өгөгдсөн утга нь хүснэгт дэх х0ба x1=x0+h-ын хооронд орших бөгөөд y0==f(x0) ба y1=f(x1)=f0+∆f бол уг функцийн х цэг дээрхи утга нь 	байна.			         -ийг интерполяцийн загвар гэнэ.
	Энэ хэмжигдэхүүнийг хүснэгтийн тусламжтайгаар буюу хүснэгтийн нэмэлтийг ашиглан боддог. Хэрэв функцийн өгөгдсөн утгаар аргументын ойролцоо утгыг олох шаардлагатай бол урвуу интерполяц үйлдэл хийдэг.
	Жишээ: y=f(x) функц хүснэгтээр өгөгдөв.	Шугаман интерполяц ашиглан f(2.008)-ыг олъё.
Жишээ: y=f(x)функц хүснэгтээр өгөгдөв.	Шугаман интерполяц ашиглан f(x)=3.1 бол х-ийг олъё.
Лекц №2Тоон дараалал ба функцийн хязгаар
Натурал тоо n бүхэнд хnтоо харгалзуулвалх1, х2,…,хп,...(1)гэсэн тоон олонлог үүснэ. Үүнийг тоон дараалал гэх ба хn-г дарааллын ерөнхий гишүүн гэнэ.Жишээ нь: 1,8,27,...,n3,... дарааллын ерөнхий гишүүн хn=n3 байна.
Тодорхойлолт: Дурын бага      авахад          		гэсэн бүх дугааруудад	тэнцэтгэл биш үргэлж биелэгдэж байх 		дугаар олдож байвал а тоог (1) дарааллын хязгаар гэж нэрлээдгэж тэмдэглэнэ.
	(1) дарааллын хязгаар а байна гэдгийг уг дараалал а руу тэмүүлж байна гэх бөгөөд заримдаа          үед 		  гэж тэмдэглэдэг.	Дарааллын хязгаар төгсгөлөг байвал түүнийг нийлдэг дараалал гэнэ.	     цэгийг агуулж байгаа дурын (а,b) завсрыгцэгийн орчин гэдэг.
	Хэрэв (1) дараалал а гэсэн төгсгөлөг хязгаартай бол                 -ийн хувьд			     тэнцэл биш биелэгдэх ёстой. Эндээс 			      буюу				    гэсэн тэнцэл биш гарна.
	Тодорхойлолт: у =f(х) функц а цэгийн ямар нэг орчинд тодорхойлогдсон байг. Хэрвээ хичнээн ч бага байж болох         тоо авахад                  			                  (2)   тэнцэтгэл бишийг хангасан бүх  х-ийн хувьд					    (3)биелэгдэж байхаар тоо олдох бол А тоог f(х) функцийн  үеийн хязгаар гэнэ.
	Жишээ: у = 3х+1 функц       үед 7 уруу тэмүүлнэ.	Бодолт:
	Зарим функцийн хувьд х нь а уруу нэг талаас нь тэмүүлэхэд нэг янз, нөгөө талаас нь тэмүүлэхэд өөр янзын хязгаартай байдаг.   Иймд өрөөсгөл хязгаар гэдэг ойлголт орж ирдэг.	Хэрэв у=f(х) функцийн х нь аруу зөвхөн баруун талаас нь тэмүүлэхэд b1гэсэн хязгаартай байвал түүнийг у=f(х) функцийн a цэг дээрхи баруун өрөөсгөл хязгаар гэж нэрлээдгэж тэмдэглэнэ.
	Үүнтэй нэгэн адилаар зүүн өрөөсгөл хязгаар                               байна. Хэрэв у=f(х) функц үед төгсгөлөг A хязгаартай байвал                                              байна. 	Үүний урвүу өгүүлбэр мөн хүчинтэй.
	Тодорхойлолт: Тэг рүү тэмүүлдэг хувьсах хэмжигдэхүүнийг багасаж барагдашгүй хэмжигдэхүүн гэнэ.	Хэрэв хувьсах хэмжигдэхүүн  	багасаж барагдашгүй бол
	Багасаж барагдашгүй хэмжигдэхүүн ба хувьсах хэмжигдэхүүний хязгаарын хоорондын холбоог тогтоосон теоремыг авч үзье.	Теорем:Хэрэв хувьсах хэмжигдэхүүн u ба тогтмол тоо а хоёрын ялгавар нь багасаж барагдашгүй хэмжигдэхүүн байвал а нь u-ийн хязгаар болох ба урвуугаар, хэрэв    бол(4)байна. Энд а нь багасаж барагдашгүй хэмжигдэхүүн.
	Багасаж барагдашгүй хэмжигдэхүүний зарим чанарыг дурдъя.	1. Төгсгөлөг тооны багасаж барагдашгүй хэмжигдэхүүний алгебрын нийлбэр багасаж барагдашгүй хэмжигдэхүүн байна.
	2. Дурын тооны багасаж барагдашгүй хэмжигдэхүүний үржвэр багасаж барагдашгүй хэмжигдэхүүн байна.Тодорхойлолт:  Хувьсах хэмжигдэхүүн u-ийн бүх утгууд абсолют хэмжээгээрээ ямар нэг төгсгөлөг тоо М-ээс ихгүй бол u-г зааглагдсан хувьсах хэмжигдэхүүн гэнэ.
	3.Багасаж барагдашгүй хэмжигдэхүүнийг зааглагдсан хэмжигдэхүүнээр үржихэд багасаж барагдашгүй хэмжигдэхүүн гарна.Тодорхойлолт: Хязгааргүй   уруу   тэмүүлж   байгаа хувьсах хэмжигдэхүүнийг ихсэж барагдашгүй хэмжигдэхүүн гэнэ.
	4. Хэрэв u ихсэж барагдашгүй хэмжигдэхүүн бол түүний урвуу хэмжигдэхүүн    нь багасаж барагдашгүй хэмжигдэхүүн байна.
Хязгаарын тухай үндсэн теоремууд
Теорем: Хэрэв хувьсах хэмжигдэхүүн хязгаартай байвал тэр нь цор ганц байна.Теорем: Хувьсах хэмжигдэхүүн төгсгөлөг хязгаартай бол зааглагдсан байна.
Теорем: Тус  бүрдээ   төгсгөлөг   хязгаартай   тодорхой   тооны функцүүдийн алгебрын нийлбэрийн хязгаар нэмэгдэхүүн тус , бүрийн хязгаарын алгебрын нийлбэртэй тэнцүү байна.
Теорем: Бүгдээрээ төгсгөлтэй хязгаартай төгсгөлөг тоон функцийн үржвэрийн хязгаар үржигдэхүүн тус бүрийн хязгаарын үржвэртэй тэнцэнэ.
Мөрдлөгөө: Тогтмол тоон үржигдэхүүнийг хязгаарын тэмдгийн өмнө гаргаж болно.	Теорем: Хэрэв                         бол         		ноогдворын хязгаар хүртвэрийн хязгаарыг хуваарийн хязгаарт харьцуулсантай тэнцүү.
	Ж:
Теорем: Хэрэв u, v, w хувьсах хэмжигдэхүүнүүдийн хувьд 				гэсэн тэнцэтгэл биш биелэгдэх бөгөөд u,vнь нэгэн ижил атоо руу тэмүүлж байвал wнь мөн а хязгаартай байна.                                                                                 Теорем: Монотон зааглагдсан хувьсах хэмжигдэхүүн хязгаартай байна.
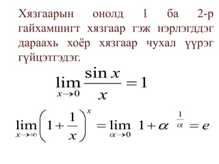
	Хязгаарын онолд 1 ба 2-р гайхамшигт хязгаар гэж нэрлэгддэг дараахь хоёр хязгаар чухал үүрэг гүйцэтгэдэг.
	етоог бактерийн үржил, цацрагийн задрал, хүн амын өсөлт зэрэг процессуудад шинжилгээ хийх, статистик, физик, биологи, химийн болон бусад хэрэглээний олон бодлого бодоход хэрэглэдэг.	Тасралтгүй оногдох хүүгийн бодлогыг авч үзье.	Банкны хадгаламжинд анх Q0нэгж мөнгө хийв. Банк жил тутамд р%хүү төлдөг. T жилийн дараахи Qtхадгаламжийн хэмжээ олох шаардлагатай.
Энгийн хүүг ашиглах үед хадгаламжийн хэмжээ жил бүр адилхан хэмжээгээр өснө. Ө.х:	Практикт  ихэвчлэн давхар хүүгхэрэглэдэг. Хэрэв хадгаламжийн хүүг жилд нэг удаа бус харин n удаа бодвол жил бүр p%-иар өсөж байгаа учир жилийн хэсэгт        -иар өснө. 	t жилийн хувьдntудаа өсөхөд хадгаламжийн хэмжээ   		     болно.	Хадгаламжийн хүүг сар болгон (n=12), улирал тутамд (n=4)…г.м  (n->) бодож болно.
	Хүү тооцох аргуудаас хамаарсан тооцооны үр дүнг ойлгомжтой болгохын тулд Qtхадгаламжийн хэмжээг Q0=1 нэгж мөнгө, p=5%, t=20 жил байх үед хүснэгтэнд оруулъя.Практикт тасралтгүй оногдох хүүг хэрэглэх нь ховор, нарийн төвөгтэй санхүүгийн асуудлуудын шинжилгээнд  болон тухайн тохиолдолд  хөрөнгө оруулалтын бодлогыг авч үзэхэд чухал үүрэгтэй.
Функцийн тасралтгүй чанар
у=f(х) функц х = х0 цэг дээр ба түүний орчинд тодорхойлогдсон бөгөөд y0=f(x0) байг.[а,b] хэрчим дээр тодорхойлогдсон у=f(х) функц авч цэг дээр утгыг бодвол y0=f(x0) болох ба х0–д                         байхаар  	өөрчлөлт өгвөл функцийнн утга нь 					     болно. Энэ үедялгаврыг у = f(x) функцын x0цэг дээрхи өөрчлөлт гэнэ.
Тодорхойлолт1:  Хэрэв у = f(х) функц х = х0 цэг ба түүний орчинд тодорхойлогдож	байвал у  =  f(х)  функцыг х  =  х0  цэг дээр тасралтгүй функц гэнэ. Ө.х: аргументын багасаж барагдашгүй өөрчлөлтөнд функцын багасаж барагдашгүй өөрчлөлт харгалзаж байвал у = f(х) функцыг х = х0 цэг дээр тасралтгүй гэдэг.
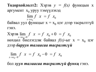
Тодорхойлолт2: Хэрэв у = f(х) функцын х аргументх0уруутэмүүлэхэд                                                                                                   	байвал уул функцыг х = х0цэг дээр тасралтгүй гэнэ.	Хэрэв                                        нөхцөл биелэгдэж байвал f(х)-ыг х = х0цэг дээр баруун талаасаатасралтгүйбол зүүн талаасаа тасралтгүй функц гэнэ.
Тодорхойлолт3: Хэрэв у = f(х) функц ямар нэг (а,b) завсрын бүх цэгүүд дээр тасралтгүй бөгөөд х = а цэг дээр баруун талаасаа, х = b дээр зүүн талаасаа тасралтгүй байвал түүнийг [а,b] хэрчим дээр тасралтгүй гэдэг.	Хэрэв х = х0 цэг дээр у = f(х) функцын тасралтгүй чанар алдагдаж байвал х0 цэгийг уг функцын тасралтын цэг гэнэ.
Теорем 1 Хэрэв [а,b] хэрчим дээр монотон у = f(х) функц утгуудын олонлог ямар нэг Ү завсрыг бүхэлд нь дүүргэж байвал у = f(х) нь [а,b] хэрчим дээр тасралтгүй байна.	Энэ теоремыг ашиглан үндсэн элементар функцүүд тодорхойлогдох муж дээрээ тасралтгүй, мөн тасралтгүй функцүүд дээр үйлдэл хийхэд мөн тасралтгүй функц гарна.
Теорем 2: Хэрэв f(х), g(х) функцүүд х = х0 цэг дээр тасралтгүй болf(х) ± g(х), f(х) • g(х) ба хэрэв байвал           функцүүд x =x0цэг дээр тасралтгүй байна.Теорем 3: Хэрэв функц х = х0 цэг дээр тасралтгүй  u =  f(у) функц дээр тасралтгүй байвал давхар функц х = х0 цэг дээр тасралтгүй байна,
Чанар1. Хэрэв (а,b) хэрчим дээр тодорхойлогдсон тасралтгүй y=f(x)функц хэрчмийн төгсгөлийн цэгүүд дээр эсрэг тэмдэгтэй утга авдаг бол f(с) = 0 байх х = с цэг [а,b] хэрчмээс ядаж нэг олдоно.Энэ чанарыг геометр утга нь тасралтгүй муруй Оx тэнхлэгийн нэг талаас нөгөөд гарахдаа түүнийг ядаж нэг удаа огтлоно. y                         a                        b            x
Чанар2:Хэрэв[а,b]хэрчим дээр тодорхойлогдсон у = f(х) функц тасралтгүй бөгөөдбол А,В хоёрын хоорондох дурын с утгыг функц (а, b) хэрчмийн ямар нэг С цэг дээр заавал авна.Чанар3: Хэрэв у = f(х) функц [а, b] дээр тодорхойлогдсон бөгөөд тасралтгүй бол энэ хэрчим дээр зааглагдсан байна. Ө.хбайх m,М тоонууд олдоно.
Чанар4: Битүү завсар дээр тодорхойлогдсон бөгөөд тасралтгүй функц энэ завсар дээр хамгийн их ба бага утгаа заавал авна.
Багасаж барагдашгүй хэмжигдэхүүнийг жиших	Багасаж барагдашгүй хэмжигдэхүүн α,β-г нэгэн ижил х аргументын функцүүд бөгөөд 	х->а үед тэг рүү тэмүүлдэг гэж үзье.Тодорхойлолт1: Хэрэв харьцаа тэгээс ялгаатай хязгаартай, өөрөөр хэлбэл:			    байвал тэдгээрийг ижил эрэмбийн багасаж барагдашгүй хэмжигдэхүүн гэнэ.
Жишээ1. α=sin x,β= 2х ба х->0 гэе.Бодолт. Тэгвэлболох тул sinx, 2x нь х->0 үед ижил эрэмбийн багасаж барагдашгүй хэмжигдэхүүн байна.
Тодорхойлолт 2: Хэрэв    харьцаа тэг рүү тэмүүлж байвал,	Ө.х           бол β-г α-аас дээд эрэмбийн багасаж барагдашгүй хэмжигдэхүүн гэнэ.	Хэрэв                     бол α-г β-тэй харьцуулахад к эрэмбийн багасаж барагдашгүй хэмжигдэхүүн гэнэ.
Тодорхойлолт 3: Хэрэв багасаж барагдашгүй хэмжигдэхүүн  α,β хоёрын харьцааны хязгаар 1-тэй тэнцүү бол тэдгээрийг эн чацуу багасаж барагдашгүй хэмжигдэхүүн гэх бөгөөд α ~ β гэж тэмдэглэнэ.Теорем1 Хэрэв α,βхоёр эн чацуу багасаж барагдашгүй хэмжигдэхүүн бол α-β нь α-аас ч, β-аас ч дээд эрэмбийн багасаж барагдашгүй байна.
Хэрэв α ~ α1, β~β1 бабол байна.   Өөрөөрхэлбэл багасаж барагдашгүй хэмжигдэхүүнүүдийн харьцааны хязгаар тэдгээрийг эн чацуу хэмжигдэхүүнээр солиход өөрчлөгдөхгүй.
	Жишээ:                 хязгаарыг олъё.	Бодолт. х->0 үедtg3x~3х, sin4х ~ 4хучирэнчацуу багасаж барагдашгүй хэмжигдэхүүнээр соливолболно.

математик анализ лекц№1

  • 1.
  • 2.
    Бодит тоо ньэрэмбэлэгдсэн олонлог юм. Хэрэв a,bгэсэн дурын хоёр бодит тоо авахад a=b, a>b, a<b гэсэн гурван харьцааны зөвхөн нэг нь биелэнэ. Хэрэв a<b бол тоон тэнхлэг дээр A цэг B-ийн зүүн талд оршино. A B 1 a b(Зураг 1)
  • 3.
    Бодит тооны абсолютхэмжигдэхүүн (модуль) гэж нөхцлөөр тодорхойлогдсон сөрөг биш тоог хэлнэ.
  • 4.
    Бодит тооныабсолют хэмжигдэхүүн дараахи чанаруудтай байдаг. Үүнд:....
  • 5.
  • 6.
    Бидний өдөр тутмынамьдралд урт, өндөр, хугацаа, масс, хурд, хурдатгал гэх мэт янз бүрийн хэмжигдэхүүнүүд тохиолддог. Тэдгээрийг ажиглахад зарим нь үргэлж хувьсан өөрчлөгдөж байхад, зарим нь өөрчлөгддөггүй. Тоон утга нь өөрчлөгдөхгүй хэмжигдэхүүнийг тогтмол хэмжигдэхүүн гэх бөгөөд a,b,c,d, …жижиг үсгээр тэмдэглэнэ.
  • 7.
    Янз бүрийн тоонутга хүлээн авдаг хэмжигдэхүүнийг хувьсах хэмжигдэхүүн гэх ба x, y, z, v, u, w, …гэх мэт үсгүүдээр тэмдэглэнэ. Хувьсах хэмжигдэхүүний хүлээн авч болох бүх боломжит утгуудын олонлогийг түүний хувирах муж гэнэ. Авч үзэж буй бодлогын онцлогоос хамаарч хувирах муж янз бүр байдаг. Хувирах мужийг тоон тэнхлэг дээр дүрслэж болдог.
  • 8.
    Тодорхойлолт: Хэрэв хувьсаххэмжигдэхүүн -ийн тодорхой утга бүхэнд ямар нэг хууль, дүрмээр хувьсах хэмжигдэхүүн -ийн тодорхой нэг утгыг харгалзуулж байвал y-ийг x-ээс хамаарсан функц гээд гэж тэмдэглэнэ. Энэ үед x-ийг үл хамаарах хувьсагч буюу аргумент гэнэ.
  • 9.
    Ж: Функцийн аргументx нь x0гэсэн утга авч байх үед функцийн авах тоон утга y0–ийггэж бичдэг.
  • 10.
    Функцийг өгөх гурванарга байдаг.Аналитик арга. Хэрэв функц ямар нэг томъёогоор өгөгдсөн бол түүнийг аналитик аргаар өгөгдсөн функц гэдэг.Ж: ..
  • 11.
    Тодоройлолт: Функцийг тодорхой,бодит утгатай байлгах аргументын утгуудын олонлогийг функцийн тодорхойлогдох муж гэнэ.Ж: функцийн функцийн
  • 12.
    Хэрэв функц хэлбэрээр өгөгдсөн байвал түүнийг ил функцгэдэг. Харин томъёо нь у-ийн хувьд бодогдоогүй,Ө.х: хэлбэртэй өгөгдсөн бол түүнийг далд функц гэнэ. Далд хэлбэрээр өгөгдсөн функцээс у- ийг олох замаар ил хэлбэрт шилжүүлдэг.
  • 13.
    2.Хүснэгтийн арга. Функц ба аргументийн хоорондын хамаарал шууд томъёогоор илэрхийлэгдээгүй харин аргументын тодорхой холбогдлууд дахь функцийн утгууд мэдэгдэж байвал түүнийг хүснэгтийн аргаар өгөгдсөн функц гэнэ. Логарифм ба тригонометрийн функцүүдийн таблиц нь хүснэгтийн аргын жишээ юм.
  • 14.
    3. Графикийнарга. Функц ба аргументын хоорондын хамааралыг үзүүлсэн муруй зурагдсан байвал түүнийг графикийн аргаар өгөгдсөн функц гэнэ.
  • 15.
  • 16.
    Аналитик аргаар өгөгдсөнфункцийг алгебрын ба трансцендент функц гэж ангилдаг. Аргумент ба тогтмол тоон дээр төгсгөлөг тооны алгебрын үйлдлүүд хийх замаар функцийн утгыг олж байвал түүнийг алгебрын функц гэнэ.
  • 17.
    Алгебрын функцийг доторнь рациональ ба иррациональ функц гэж хуваана. Бүхэл рационал функц нь ерөнхий дүрсээр гэсэн олон гишүүнт байна. Энд a0, a1, …, anнь тогтмол тоонууд.Хоёр олон гишүүнтийн харьцаа хэлбэрээр өгөгдсөн функцийг бутархай рационал функц гэдэг.
  • 18.
    Алгебрын биш функцүүдийгтрансцендент функц гэнэ. Транс-цендент функцэд логарифм, илтгэгч, тригонометрийн функцүүд ба түүний урвуу функцүүд ордог. Хэрэв аргумент х ба функц у нь гурав дахь хэмжигдэхүүн t -ийн ил функц маягаар илэрхийлэгдэж байвал, Ө.х: бол функцийг параметрт хэлбэрээр өгөгдсөн гэнэ.
  • 19.
    Параметрийг зайлуулах замаарпараметрт функцийг далд хэлбэрийн функцэд шилжүүлж болдог.Бид нартz=F(у)функц Ү муж дээр өгөгдсөн. Мөн у=f(х) функц X дээр тодорхойлогдсон байг. Энэ үед z=F(f(x))функцийг X муж дээр тодорхойлогдсон давхар функц гэнэ.
  • 20.
    Хэрэв аргументын дурынх1<х2 утгын хувьдтэнцэтгэл биш биелж байвал f(х) функцийг өсөх (буурах) функц гэнэ. Өсөх, буурах функцүүдийг хамтад нь монотон функц гэдэг.
  • 21.
    Функцийн аргументын тэмдгийгэсрэгээр өөрчлөгдөхөд функцийн утга хэвээр байвал:түүнийг тэгш функц гэнэ. Харинбайвал уг функцийг сондгой функц гэнэ.
  • 22.
    Тэгш функцийн графикординат тэнхлэгийн хувьд тэгш хэмтэй, сондгой функцийн график координатын эхийн хувьд тэгш хэмтэй байрлана. Функцийн аргументын дурын холбогдол дээр нэмэхэд функцийн утга өөрчлөгдөхгүй байх тэгээс ялгаатай тогтмол тоо С олдож байвал түүнийг үет функц гэнэ.
  • 23.
    Ийм чанартай хамгийнбага тоог үе гэдэг. Үет функцийн график үетэйгээ тэнцүү урттай хэрчим бүхэн дээр дахин давтагдана. Тригонометрийн бүх функц үетэй функцүүд юм.
  • 24.
    Функц нь эдийнзасгийн онол болон практик өргөн хэрэглээтэй байдаг. Хамгийн өргөн ашиглагддаг нь дараахи функцүүд юм.Ашгийн функц(Аливаа нөлөөллийн түвшнээс үүдсэн үр ашгийн үр дүн)Үйлдвэрлэлийн функц(Үйлдвэрлэлийн үйл ажиллагааны үр дүн, түүнийг нөхцөлдүүлэгч хүчин зүйлсээс хамаарсан хэлбэр)Гаргалтын функц(Үйлдвэрлэлийн хэмжээ нь бэлэн буюу хэрэглээний нөөцөөс хамаарсан хамаарал )
  • 25.
    4. Зардлын функц(үйлдвэрлэлийн зардалнь бүтээгдэхүүний хэмжээнээс хамаарах хамаарал)5.Эрэлт ба нийлүүлэлтийн функц(Тухайн бараа ба үйлчилгээний эрэлт ба нийлүүлэлтийн хэмжээ нь янз бүрийн хүчин зүйлүүдээс хамаарсан хамаарал (ж: үнэ, орлого гэх мэт))Функцийн аргумент нь нарийвчлал сайн биш өгөгдсөн тохиолдолд функцийн үл мэдэгдэх утгуудыг мэдэгдэж байгаа цэгүүд дээрхи утгуудаар нь ойролцоогоор бодох (интерполяцичлах) аргыг хэрэглэдэг.
  • 26.
    Хамгийн энгийн аргань шугаман интерполяц бөгөөд энэ үед функцийн өөрчлөлт нь аргументийн өөрчлөлттэй пропорциональ байна. Хэрэв х-ийн өгөгдсөн утга нь хүснэгт дэх х0ба x1=x0+h-ын хооронд орших бөгөөд y0==f(x0) ба y1=f(x1)=f0+∆f бол уг функцийн х цэг дээрхи утга нь байна. -ийг интерполяцийн загвар гэнэ.
  • 27.
    Энэ хэмжигдэхүүнийг хүснэгтийнтусламжтайгаар буюу хүснэгтийн нэмэлтийг ашиглан боддог. Хэрэв функцийн өгөгдсөн утгаар аргументын ойролцоо утгыг олох шаардлагатай бол урвуу интерполяц үйлдэл хийдэг.
  • 28.
    Жишээ: y=f(x) функцхүснэгтээр өгөгдөв. Шугаман интерполяц ашиглан f(2.008)-ыг олъё.
  • 29.
    Жишээ: y=f(x)функц хүснэгтээрөгөгдөв. Шугаман интерполяц ашиглан f(x)=3.1 бол х-ийг олъё.
  • 30.
    Лекц №2Тоон дараалалба функцийн хязгаар
  • 31.
    Натурал тоо nбүхэнд хnтоо харгалзуулвалх1, х2,…,хп,...(1)гэсэн тоон олонлог үүснэ. Үүнийг тоон дараалал гэх ба хn-г дарааллын ерөнхий гишүүн гэнэ.Жишээ нь: 1,8,27,...,n3,... дарааллын ерөнхий гишүүн хn=n3 байна.
  • 32.
    Тодорхойлолт: Дурын бага авахад гэсэн бүх дугааруудад тэнцэтгэл биш үргэлж биелэгдэж байх дугаар олдож байвал а тоог (1) дарааллын хязгаар гэж нэрлээдгэж тэмдэглэнэ.
  • 33.
    (1) дарааллын хязгаара байна гэдгийг уг дараалал а руу тэмүүлж байна гэх бөгөөд заримдаа үед гэж тэмдэглэдэг. Дарааллын хязгаар төгсгөлөг байвал түүнийг нийлдэг дараалал гэнэ. цэгийг агуулж байгаа дурын (а,b) завсрыгцэгийн орчин гэдэг.
  • 34.
    Хэрэв (1) дараалала гэсэн төгсгөлөг хязгаартай бол -ийн хувьд тэнцэл биш биелэгдэх ёстой. Эндээс буюу гэсэн тэнцэл биш гарна.
  • 35.
    Тодорхойлолт: у =f(х)функц а цэгийн ямар нэг орчинд тодорхойлогдсон байг. Хэрвээ хичнээн ч бага байж болох тоо авахад (2) тэнцэтгэл бишийг хангасан бүх х-ийн хувьд (3)биелэгдэж байхаар тоо олдох бол А тоог f(х) функцийн үеийн хязгаар гэнэ.
  • 36.
    Жишээ: у =3х+1 функц үед 7 уруу тэмүүлнэ. Бодолт:
  • 37.
    Зарим функцийн хувьдх нь а уруу нэг талаас нь тэмүүлэхэд нэг янз, нөгөө талаас нь тэмүүлэхэд өөр янзын хязгаартай байдаг. Иймд өрөөсгөл хязгаар гэдэг ойлголт орж ирдэг. Хэрэв у=f(х) функцийн х нь аруу зөвхөн баруун талаас нь тэмүүлэхэд b1гэсэн хязгаартай байвал түүнийг у=f(х) функцийн a цэг дээрхи баруун өрөөсгөл хязгаар гэж нэрлээдгэж тэмдэглэнэ.
  • 38.
    Үүнтэй нэгэн адилаарзүүн өрөөсгөл хязгаар байна. Хэрэв у=f(х) функц үед төгсгөлөг A хязгаартай байвал байна. Үүний урвүу өгүүлбэр мөн хүчинтэй.
  • 39.
    Тодорхойлолт: Тэг рүүтэмүүлдэг хувьсах хэмжигдэхүүнийг багасаж барагдашгүй хэмжигдэхүүн гэнэ. Хэрэв хувьсах хэмжигдэхүүн багасаж барагдашгүй бол
  • 40.
    Багасаж барагдашгүй хэмжигдэхүүнба хувьсах хэмжигдэхүүний хязгаарын хоорондын холбоог тогтоосон теоремыг авч үзье. Теорем:Хэрэв хувьсах хэмжигдэхүүн u ба тогтмол тоо а хоёрын ялгавар нь багасаж барагдашгүй хэмжигдэхүүн байвал а нь u-ийн хязгаар болох ба урвуугаар, хэрэв бол(4)байна. Энд а нь багасаж барагдашгүй хэмжигдэхүүн.
  • 41.
    Багасаж барагдашгүй хэмжигдэхүүнийзарим чанарыг дурдъя. 1. Төгсгөлөг тооны багасаж барагдашгүй хэмжигдэхүүний алгебрын нийлбэр багасаж барагдашгүй хэмжигдэхүүн байна.
  • 42.
    2. Дурын тооныбагасаж барагдашгүй хэмжигдэхүүний үржвэр багасаж барагдашгүй хэмжигдэхүүн байна.Тодорхойлолт: Хувьсах хэмжигдэхүүн u-ийн бүх утгууд абсолют хэмжээгээрээ ямар нэг төгсгөлөг тоо М-ээс ихгүй бол u-г зааглагдсан хувьсах хэмжигдэхүүн гэнэ.
  • 43.
    3.Багасаж барагдашгүй хэмжигдэхүүнийгзааглагдсан хэмжигдэхүүнээр үржихэд багасаж барагдашгүй хэмжигдэхүүн гарна.Тодорхойлолт: Хязгааргүй уруу тэмүүлж байгаа хувьсах хэмжигдэхүүнийг ихсэж барагдашгүй хэмжигдэхүүн гэнэ.
  • 44.
    4. Хэрэв uихсэж барагдашгүй хэмжигдэхүүн бол түүний урвуу хэмжигдэхүүн нь багасаж барагдашгүй хэмжигдэхүүн байна.
  • 45.
  • 46.
    Теорем: Хэрэв хувьсаххэмжигдэхүүн хязгаартай байвал тэр нь цор ганц байна.Теорем: Хувьсах хэмжигдэхүүн төгсгөлөг хязгаартай бол зааглагдсан байна.
  • 47.
    Теорем: Тус бүрдээ төгсгөлөг хязгаартай тодорхой тооны функцүүдийн алгебрын нийлбэрийн хязгаар нэмэгдэхүүн тус , бүрийн хязгаарын алгебрын нийлбэртэй тэнцүү байна.
  • 48.
    Теорем: Бүгдээрээ төгсгөлтэйхязгаартай төгсгөлөг тоон функцийн үржвэрийн хязгаар үржигдэхүүн тус бүрийн хязгаарын үржвэртэй тэнцэнэ.
  • 49.
    Мөрдлөгөө: Тогтмол тоонүржигдэхүүнийг хязгаарын тэмдгийн өмнө гаргаж болно. Теорем: Хэрэв бол ноогдворын хязгаар хүртвэрийн хязгаарыг хуваарийн хязгаарт харьцуулсантай тэнцүү.
  • 50.
  • 51.
    Теорем: Хэрэв u,v, w хувьсах хэмжигдэхүүнүүдийн хувьд гэсэн тэнцэтгэл биш биелэгдэх бөгөөд u,vнь нэгэн ижил атоо руу тэмүүлж байвал wнь мөн а хязгаартай байна. Теорем: Монотон зааглагдсан хувьсах хэмжигдэхүүн хязгаартай байна.
  • 52.
    Хязгаарын онолд 1ба 2-р гайхамшигт хязгаар гэж нэрлэгддэг дараахь хоёр хязгаар чухал үүрэг гүйцэтгэдэг.
  • 53.
    етоог бактерийн үржил,цацрагийн задрал, хүн амын өсөлт зэрэг процессуудад шинжилгээ хийх, статистик, физик, биологи, химийн болон бусад хэрэглээний олон бодлого бодоход хэрэглэдэг. Тасралтгүй оногдох хүүгийн бодлогыг авч үзье. Банкны хадгаламжинд анх Q0нэгж мөнгө хийв. Банк жил тутамд р%хүү төлдөг. T жилийн дараахи Qtхадгаламжийн хэмжээ олох шаардлагатай.
  • 54.
    Энгийн хүүг ашиглахүед хадгаламжийн хэмжээ жил бүр адилхан хэмжээгээр өснө. Ө.х: Практикт ихэвчлэн давхар хүүгхэрэглэдэг. Хэрэв хадгаламжийн хүүг жилд нэг удаа бус харин n удаа бодвол жил бүр p%-иар өсөж байгаа учир жилийн хэсэгт -иар өснө. t жилийн хувьдntудаа өсөхөд хадгаламжийн хэмжээ болно. Хадгаламжийн хүүг сар болгон (n=12), улирал тутамд (n=4)…г.м (n->) бодож болно.
  • 55.
    Хүү тооцох аргуудаасхамаарсан тооцооны үр дүнг ойлгомжтой болгохын тулд Qtхадгаламжийн хэмжээг Q0=1 нэгж мөнгө, p=5%, t=20 жил байх үед хүснэгтэнд оруулъя.Практикт тасралтгүй оногдох хүүг хэрэглэх нь ховор, нарийн төвөгтэй санхүүгийн асуудлуудын шинжилгээнд болон тухайн тохиолдолд хөрөнгө оруулалтын бодлогыг авч үзэхэд чухал үүрэгтэй.
  • 56.
  • 57.
    у=f(х) функц х= х0 цэг дээр ба түүний орчинд тодорхойлогдсон бөгөөд y0=f(x0) байг.[а,b] хэрчим дээр тодорхойлогдсон у=f(х) функц авч цэг дээр утгыг бодвол y0=f(x0) болох ба х0–д байхаар өөрчлөлт өгвөл функцийнн утга нь болно. Энэ үедялгаврыг у = f(x) функцын x0цэг дээрхи өөрчлөлт гэнэ.
  • 58.
    Тодорхойлолт1: Хэрэву = f(х) функц х = х0 цэг ба түүний орчинд тодорхойлогдож байвал у = f(х) функцыг х = х0 цэг дээр тасралтгүй функц гэнэ. Ө.х: аргументын багасаж барагдашгүй өөрчлөлтөнд функцын багасаж барагдашгүй өөрчлөлт харгалзаж байвал у = f(х) функцыг х = х0 цэг дээр тасралтгүй гэдэг.
  • 59.
    Тодорхойлолт2: Хэрэв у= f(х) функцын х аргументх0уруутэмүүлэхэд байвал уул функцыг х = х0цэг дээр тасралтгүй гэнэ. Хэрэв нөхцөл биелэгдэж байвал f(х)-ыг х = х0цэг дээр баруун талаасаатасралтгүйбол зүүн талаасаа тасралтгүй функц гэнэ.
  • 60.
    Тодорхойлолт3: Хэрэв у= f(х) функц ямар нэг (а,b) завсрын бүх цэгүүд дээр тасралтгүй бөгөөд х = а цэг дээр баруун талаасаа, х = b дээр зүүн талаасаа тасралтгүй байвал түүнийг [а,b] хэрчим дээр тасралтгүй гэдэг. Хэрэв х = х0 цэг дээр у = f(х) функцын тасралтгүй чанар алдагдаж байвал х0 цэгийг уг функцын тасралтын цэг гэнэ.
  • 61.
    Теорем 1 Хэрэв[а,b] хэрчим дээр монотон у = f(х) функц утгуудын олонлог ямар нэг Ү завсрыг бүхэлд нь дүүргэж байвал у = f(х) нь [а,b] хэрчим дээр тасралтгүй байна. Энэ теоремыг ашиглан үндсэн элементар функцүүд тодорхойлогдох муж дээрээ тасралтгүй, мөн тасралтгүй функцүүд дээр үйлдэл хийхэд мөн тасралтгүй функц гарна.
  • 62.
    Теорем 2: Хэрэвf(х), g(х) функцүүд х = х0 цэг дээр тасралтгүй болf(х) ± g(х), f(х) • g(х) ба хэрэв байвал функцүүд x =x0цэг дээр тасралтгүй байна.Теорем 3: Хэрэв функц х = х0 цэг дээр тасралтгүй u = f(у) функц дээр тасралтгүй байвал давхар функц х = х0 цэг дээр тасралтгүй байна,
  • 63.
    Чанар1. Хэрэв (а,b)хэрчим дээр тодорхойлогдсон тасралтгүй y=f(x)функц хэрчмийн төгсгөлийн цэгүүд дээр эсрэг тэмдэгтэй утга авдаг бол f(с) = 0 байх х = с цэг [а,b] хэрчмээс ядаж нэг олдоно.Энэ чанарыг геометр утга нь тасралтгүй муруй Оx тэнхлэгийн нэг талаас нөгөөд гарахдаа түүнийг ядаж нэг удаа огтлоно. y a b x
  • 64.
    Чанар2:Хэрэв[а,b]хэрчим дээр тодорхойлогдсону = f(х) функц тасралтгүй бөгөөдбол А,В хоёрын хоорондох дурын с утгыг функц (а, b) хэрчмийн ямар нэг С цэг дээр заавал авна.Чанар3: Хэрэв у = f(х) функц [а, b] дээр тодорхойлогдсон бөгөөд тасралтгүй бол энэ хэрчим дээр зааглагдсан байна. Ө.хбайх m,М тоонууд олдоно.
  • 65.
    Чанар4: Битүү завсардээр тодорхойлогдсон бөгөөд тасралтгүй функц энэ завсар дээр хамгийн их ба бага утгаа заавал авна.
  • 66.
    Багасаж барагдашгүй хэмжигдэхүүнийгжиших Багасаж барагдашгүй хэмжигдэхүүн α,β-г нэгэн ижил х аргументын функцүүд бөгөөд х->а үед тэг рүү тэмүүлдэг гэж үзье.Тодорхойлолт1: Хэрэв харьцаа тэгээс ялгаатай хязгаартай, өөрөөр хэлбэл: байвал тэдгээрийг ижил эрэмбийн багасаж барагдашгүй хэмжигдэхүүн гэнэ.
  • 67.
    Жишээ1. α=sin x,β=2х ба х->0 гэе.Бодолт. Тэгвэлболох тул sinx, 2x нь х->0 үед ижил эрэмбийн багасаж барагдашгүй хэмжигдэхүүн байна.
  • 68.
    Тодорхойлолт 2: Хэрэв харьцаа тэг рүү тэмүүлж байвал, Ө.х бол β-г α-аас дээд эрэмбийн багасаж барагдашгүй хэмжигдэхүүн гэнэ. Хэрэв бол α-г β-тэй харьцуулахад к эрэмбийн багасаж барагдашгүй хэмжигдэхүүн гэнэ.
  • 69.
    Тодорхойлолт 3: Хэрэвбагасаж барагдашгүй хэмжигдэхүүн α,β хоёрын харьцааны хязгаар 1-тэй тэнцүү бол тэдгээрийг эн чацуу багасаж барагдашгүй хэмжигдэхүүн гэх бөгөөд α ~ β гэж тэмдэглэнэ.Теорем1 Хэрэв α,βхоёр эн чацуу багасаж барагдашгүй хэмжигдэхүүн бол α-β нь α-аас ч, β-аас ч дээд эрэмбийн багасаж барагдашгүй байна.
  • 70.
    Хэрэв α ~α1, β~β1 бабол байна. Өөрөөрхэлбэл багасаж барагдашгүй хэмжигдэхүүнүүдийн харьцааны хязгаар тэдгээрийг эн чацуу хэмжигдэхүүнээр солиход өөрчлөгдөхгүй.
  • 71.
    Жишээ: хязгаарыг олъё. Бодолт. х->0 үедtg3x~3х, sin4х ~ 4хучирэнчацуу багасаж барагдашгүй хэмжигдэхүүнээр соливолболно.