Krebs Cycle (Citric Acid Cycle)&Quick and Long Energy
GlycolysisGlucose2 molecules of pyruvateTo the electron transport chain
Energy accounting of glycolysis 2 ATP2 ADP4 ADP2 NAD+ATP42glucose      pyruvate6C3C2xAll that work! And that’s all I get?Butglucose hasso much moreto give!Net gain = 2 ATP + 2 NADHsome energy investment (-2 ATP)small energy return (4 ATP + 2 NADH)1 6C sugar 2 3C sugars
Krebs CycleBritish biochemist Hans Krebs, discovered 1937During Krebs cycle, PYRUVATE is broken down into CARBON DIOXIDE in a series of energy extracting reactionsAKA the CITRIC ACID CYCLE because citrate (also called citric acid) is the first product of the cycle
From Glycolysis comes the Pyruvates….
Krebs Cycle
Step 1Citric Acid ProductionPyruvate ( 3-carbons) enter mitochondria MatrixOne carbon is removed as CO2 (WASTE product) and electrons are removed by NAD+ (making NADH which goes to the ETC)Co-enzyme A joins the 2-carbon molecule (that used to be pyruvate) making Acetyl-CoANow Acetyl-CoA can enter the Krebs cycleAcetyl Co-A combines with 4-carbon molecule called OXALEOACETATE , making citrate (citric acid), a 6-carbon molecule
Step 2Citric acid (6 carbon molecule) is broken down into a few different 5-carbon compounds, then into a few different 4-carbon compounds.Each step releases CO2, NADH and FADH2, and ATPCO2 is a waste product (breath out!)NADH and FADH2 (taxi cabs) goes onto the ETC (where the party is at)ATP is used for cell to do work (mechanical, chemical, or transport)
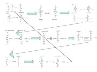
2C6C5C4C3C4C6C4C4C4CCO2CO2Count the carbons!acetyl CoApyruvatecitrateoxidationof sugarsThis happens twice for each glucose moleculex2
2C6C5C4C3C4C6C4C4C4CNADHATPCO2CO2CO2NADHNADHFADH2NADHCount the electron carriers!acetyl CoApyruvatecitratereductionof electroncarriersThis happens twice for each glucose moleculex2
Whassup?So we fully oxidized (broke down) glucose C6H12O6CO2& ended up with 4 ATP!What’s the point?
H+H+H+H+H+H+H+H+H+Electron Carriers = Hydrogen CarriersKrebs cycle produces large quantities of electron carriers
NADH
FADH2
go to Electron Transport Chain!ADP+ PiATPWhat’s so important about electron carriers?
4 NAD+1 FAD4 NADH+1FADH22x1C3x1 ADP1 ATPEnergy accounting of Krebs cycle pyruvate          CO23CATPNet gain	=	2 ATP=	8 NADH + 2 FADH2
Value of Krebs cycle?If the yield is only 2 ATP then how was the Krebs cycle an adaptation?value of NADH & FADH2electron carriers & H carriersto be used in the Electron Transport Chainlike $$in the bank
SummaryIn one turn of the Krebs Cycle:3 CO2 (1 from right before Krebs)Released when we exhale1 ATP (E for cell work)1 NADH from right before Krebs3 NADH from Krebs (to ETC)1 FADH2 (to ETC)Water leaves and then reenters so we don’t count it in the productsFor one Glucose molecule how many times does the Krebs Cycle turn?What are the totals from the Krebs Cycle for one Glucose molecule?6 CO2s2 ATPs8NADHS2 FADH2
So we use Krebs if we have oxygen….what if there is NO oxygen???Then we can’t even enter the mitochondria and go to the Krebs cycle…We are stuck suing Glycolysis…Anaerobic respiration (NO oxygen)2 typesLactic acid fermentationAlcohol fermentation
Pyruvate is a branching pointO2O2PyruvatefermentationanaerobicrespirationmitochondriaKrebs cycleaerobic respiration
Glycolysis
Cells cannot get enough oxygenBuild up of pyruvic acid and NADH and no oxygen to break it downCells begin fermentationLactic Acid fermentationPyruvic acid + NADH lactic acid + NAD+Get about 90 seconds of energy without having to use oxygenHOWEVER, oxygen will be paid back double when you are done (think heavy breathing)Occurs in muscle cells, and microorganisms, such as the ones that turn milk into cheese and yogurtLactic acid causes muscle cramping and burning sensationOxygen is required to break down lactic acid and get it out of bodyAlcohol fermentationPyruvic acid + NADH ethyl alcohol + NAD+ + CO2Occurs in yeast cells and other microorganisms, such as the ones involved in the production of bread and wine
recycleNADHHow is NADH recycled to NAD+?without oxygenanaerobic respiration“fermentation”with oxygenaerobic respirationAnother molecule must accept H from NADHpyruvateNAD+H2OCO2NADHNADHO2acetaldehydeNADHacetyl-CoANAD+NAD+lactatelactic acidfermentationwhich path you use depends on who you are…Krebscycleethanolalcoholfermentation
Fermentation (anaerobic)pyruvate  ethanol + CO21C3C2Cpyruvate  lactic acidNADHNAD+NADHNAD+3C3CBacteria, yeastback to glycolysisbeer, wine, bread
Animals, some fungiback to glycolysischeese, anaerobic exercise (no O2)Alcohol Fermentationpyruvate  ethanol + CO21C3C2CNADHNAD+recycleNADHbacteria yeastback to glycolysisDead end process
at ~12% ethanol, kills yeast
can’t reverse the reactionCount thecarbons!
Lactic Acid FermentationO2pyruvate  lactic acidNADHNAD+3C3CrecycleNADHanimalssome fungiback to glycolysisReversible process
once O2 is available, lactate is converted back to pyruvate by the liverCount thecarbons!

Kr ebs cycle and anaerobic respiration

  • 1.
    Krebs Cycle (CitricAcid Cycle)&Quick and Long Energy
  • 2.
    GlycolysisGlucose2 molecules ofpyruvateTo the electron transport chain
  • 3.
    Energy accounting ofglycolysis 2 ATP2 ADP4 ADP2 NAD+ATP42glucose      pyruvate6C3C2xAll that work! And that’s all I get?Butglucose hasso much moreto give!Net gain = 2 ATP + 2 NADHsome energy investment (-2 ATP)small energy return (4 ATP + 2 NADH)1 6C sugar 2 3C sugars
  • 4.
    Krebs CycleBritish biochemistHans Krebs, discovered 1937During Krebs cycle, PYRUVATE is broken down into CARBON DIOXIDE in a series of energy extracting reactionsAKA the CITRIC ACID CYCLE because citrate (also called citric acid) is the first product of the cycle
  • 5.
    From Glycolysis comesthe Pyruvates….
  • 6.
  • 7.
    Step 1Citric AcidProductionPyruvate ( 3-carbons) enter mitochondria MatrixOne carbon is removed as CO2 (WASTE product) and electrons are removed by NAD+ (making NADH which goes to the ETC)Co-enzyme A joins the 2-carbon molecule (that used to be pyruvate) making Acetyl-CoANow Acetyl-CoA can enter the Krebs cycleAcetyl Co-A combines with 4-carbon molecule called OXALEOACETATE , making citrate (citric acid), a 6-carbon molecule
  • 8.
    Step 2Citric acid(6 carbon molecule) is broken down into a few different 5-carbon compounds, then into a few different 4-carbon compounds.Each step releases CO2, NADH and FADH2, and ATPCO2 is a waste product (breath out!)NADH and FADH2 (taxi cabs) goes onto the ETC (where the party is at)ATP is used for cell to do work (mechanical, chemical, or transport)
  • 9.
    2C6C5C4C3C4C6C4C4C4CCO2CO2Count the carbons!acetylCoApyruvatecitrateoxidationof sugarsThis happens twice for each glucose moleculex2
  • 10.
    2C6C5C4C3C4C6C4C4C4CNADHATPCO2CO2CO2NADHNADHFADH2NADHCount the electroncarriers!acetyl CoApyruvatecitratereductionof electroncarriersThis happens twice for each glucose moleculex2
  • 11.
    Whassup?So we fullyoxidized (broke down) glucose C6H12O6CO2& ended up with 4 ATP!What’s the point?
  • 12.
    H+H+H+H+H+H+H+H+H+Electron Carriers =Hydrogen CarriersKrebs cycle produces large quantities of electron carriers
  • 13.
  • 14.
  • 15.
    go to ElectronTransport Chain!ADP+ PiATPWhat’s so important about electron carriers?
  • 16.
    4 NAD+1 FAD4NADH+1FADH22x1C3x1 ADP1 ATPEnergy accounting of Krebs cycle pyruvate          CO23CATPNet gain = 2 ATP= 8 NADH + 2 FADH2
  • 17.
    Value of Krebscycle?If the yield is only 2 ATP then how was the Krebs cycle an adaptation?value of NADH & FADH2electron carriers & H carriersto be used in the Electron Transport Chainlike $$in the bank
  • 19.
    SummaryIn one turnof the Krebs Cycle:3 CO2 (1 from right before Krebs)Released when we exhale1 ATP (E for cell work)1 NADH from right before Krebs3 NADH from Krebs (to ETC)1 FADH2 (to ETC)Water leaves and then reenters so we don’t count it in the productsFor one Glucose molecule how many times does the Krebs Cycle turn?What are the totals from the Krebs Cycle for one Glucose molecule?6 CO2s2 ATPs8NADHS2 FADH2
  • 20.
    So we useKrebs if we have oxygen….what if there is NO oxygen???Then we can’t even enter the mitochondria and go to the Krebs cycle…We are stuck suing Glycolysis…Anaerobic respiration (NO oxygen)2 typesLactic acid fermentationAlcohol fermentation
  • 21.
    Pyruvate is abranching pointO2O2PyruvatefermentationanaerobicrespirationmitochondriaKrebs cycleaerobic respiration
  • 22.
  • 23.
    Cells cannot getenough oxygenBuild up of pyruvic acid and NADH and no oxygen to break it downCells begin fermentationLactic Acid fermentationPyruvic acid + NADH lactic acid + NAD+Get about 90 seconds of energy without having to use oxygenHOWEVER, oxygen will be paid back double when you are done (think heavy breathing)Occurs in muscle cells, and microorganisms, such as the ones that turn milk into cheese and yogurtLactic acid causes muscle cramping and burning sensationOxygen is required to break down lactic acid and get it out of bodyAlcohol fermentationPyruvic acid + NADH ethyl alcohol + NAD+ + CO2Occurs in yeast cells and other microorganisms, such as the ones involved in the production of bread and wine
  • 24.
    recycleNADHHow is NADHrecycled to NAD+?without oxygenanaerobic respiration“fermentation”with oxygenaerobic respirationAnother molecule must accept H from NADHpyruvateNAD+H2OCO2NADHNADHO2acetaldehydeNADHacetyl-CoANAD+NAD+lactatelactic acidfermentationwhich path you use depends on who you are…Krebscycleethanolalcoholfermentation
  • 25.
    Fermentation (anaerobic)pyruvate ethanol + CO21C3C2Cpyruvate  lactic acidNADHNAD+NADHNAD+3C3CBacteria, yeastback to glycolysisbeer, wine, bread
  • 26.
    Animals, some fungibackto glycolysischeese, anaerobic exercise (no O2)Alcohol Fermentationpyruvate  ethanol + CO21C3C2CNADHNAD+recycleNADHbacteria yeastback to glycolysisDead end process
  • 27.
    at ~12% ethanol,kills yeast
  • 28.
    can’t reverse thereactionCount thecarbons!
  • 29.
    Lactic Acid FermentationO2pyruvate lactic acidNADHNAD+3C3CrecycleNADHanimalssome fungiback to glycolysisReversible process
  • 30.
    once O2 isavailable, lactate is converted back to pyruvate by the liverCount thecarbons!