1
Code Blue
Cardiac Nursing Care
Qaisar Iqbal
Shifa College of Nursing
2
Objectives
• By the end of presentation students will be able
to
– State the purpose to using code language
– Describe the mechanism of cardiac arrest
– Explain the importance of primary and secondary
CABD survey
– Explain the treatment hierarchy of code blue
– Describe post cardiac arrest care
3
4
Cardiac Arrest
• Mechanisms
– Ventricular Fibrillation
– Asystole
– Pulseless Electrical Activity (PEA)
– Pulseless Ventricular Tachycardia
5
Ventricular Fibrillation
6
Asystole
7
Pulseless Electrical Activity
8
Pulseless Ventricular
Tachycardia
Code Blue Team
9
Compressor
Breather
Recorder
Medicine
Administrator
Team Leader
Coordinator
Runner
Nursing
Supervisor
Security
First Responder
10
Primary CABD Survey
• Focus: Basic CPR and Defibrillation
– Check responsiveness
– Activate emergency response system
– Call for defibrillator
Circulation Airway Breathing Defibrillation
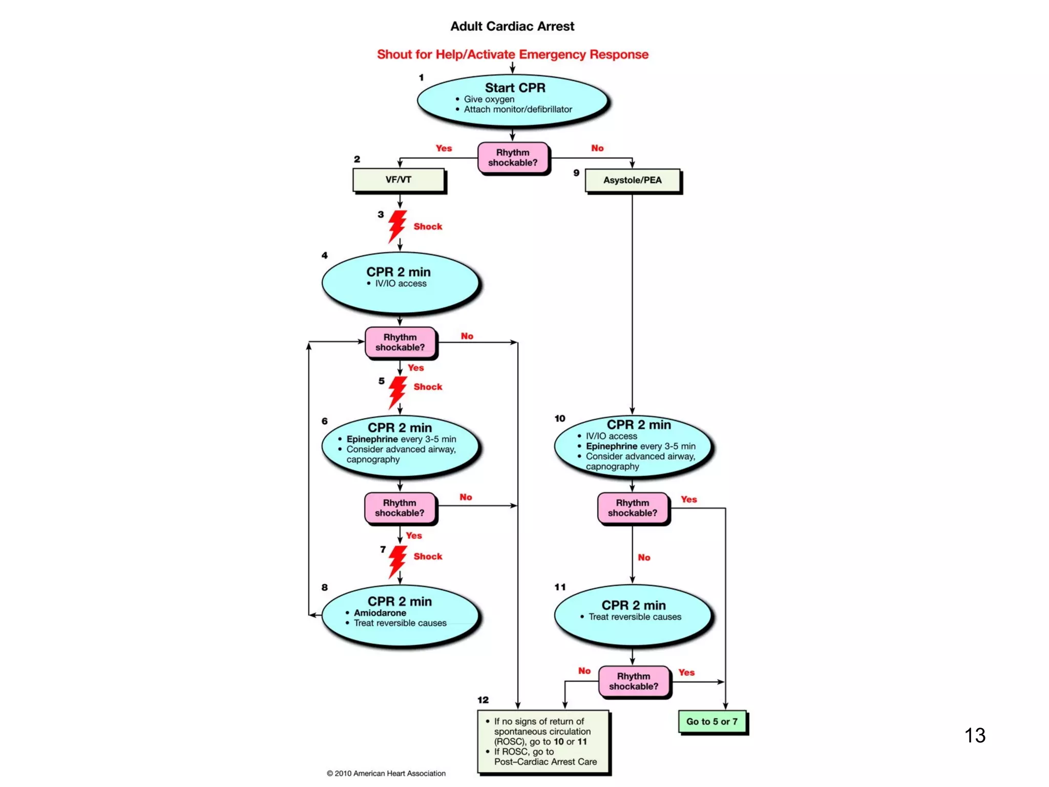
11
12
13
14
Contributing factor
• Hypoxia (CNS events)
• Hypo/hyperkalemia
• Hypo/hyperthermia
• Hypo/hyperglycemia
• Hypovolemia
• Trauma
• Tamponade
• Thrombosis
– (pulmonary/coronary)
• Tablets (ODs, drugs, etc)
• Tension pneumothorax
15
ETT Drugs
• L = Lidocaine
• E = Epinephrine
• A = Atropine
• N = Narcan
16
IV Push Drugs
• P = Vasopressin
• L = Lidocaine
• A = Atropine
• C = Amiodarone
• E = Ephinephrine
17
IV Drip Drugs
• L = Lidocaine
• E = Epinephrine
• A = Amiodarone
• D = Dopamine
• S = Solutions (IV)
18
Documentation during code blue
19
20
Post-resuscitation Care
• Suppression of ventricular irritability
– If VT or VF converted before lidocaine
given, lidocaine bolus and drip
– If lidocaine or bretylium worked, begin
infusion
– Suppress irritability before giving
vasopressors
21
Pearls of Successive Code Blue
• Early identification of arrhythmia
• Early response
• Early CPR
• Early defibrillation
• Early advanced care
22
• 20 mls IV push followed by resuscitative
medications
• Identifying and treating contributing factors
• Effective team work
23
Thanks
Any ?
Any ?

Code management

Editor's Notes

  • #11 The first steps in all emergency treatment are quickly assess responsiveness, activate the EMS system, assess the ABCs, and if indicated start CPR and hunt for VF with the AED. The Primary ABCD Survey of the ACLS Approach is an effective way to remember these steps. Some people in apparent cardiac arrest will respond to the initial actions: A, opening the airway; B, performing ventilations; and C, performing chest compressions. These steps can also identify victims of an obstructed airway, which must be cleared. For patients without a pulse, the Primary ABCD Survey makes no mention of IV access. This is intentional. Although medications provide a clinical benefit in cardiac resuscitation, medications remain a distant second in the Primary ABCD Survey.