Chapter 9 Cellular Respiration: Harvesting Chemical Energy
Overview: Life Is Work Living cells require energy from outside sources Some animals, such as the giant panda, obtain energy by eating plants; others feed on organisms that eat plants
Energy flows into an ecosystem as sunlight and leaves as heat Photosynthesis generates oxygen and organic molecules, which are used in cellular respiration Cells use chemical energy stored in organic molecules to regenerate ATP, which powers work
LE 9-2 ECOSYSTEM Light energy Photosynthesis in chloroplasts Cellular respiration in mitochondria Organic molecules + O 2 CO 2  + H 2 O ATP powers most cellular work Heat energy
Catabolic pathways yield energy by oxidizing organic fuels Several processes are central to cellular respiration and related pathways
Catabolic Pathways and Production of ATP The breakdown of organic molecules is exergonic Fermentation is a partial degradation of sugars that occurs without oxygen Cellular respiration consumes oxygen and organic molecules and yields ATP Although carbohydrates, fats, and proteins are all consumed as fuel, it is helpful to trace cellular respiration with the sugar glucose: C 6 H 12 O 6  + 6O 2     6CO 2  + 6H 2 O + Energy (ATP + heat)
Redox Reactions: Oxidation and Reduction The transfer of electrons during chemical reactions releases energy stored in organic molecules This released energy is ultimately used to synthesize ATP
The Principle of Redox Chemical reactions that transfer electrons between reactants are called  oxidation-reduction  reactions, or  redox reactions In oxidation, a substance loses electrons, or is oxidized In reduction, a substance gains electrons, or is reduced (the amount of positive charge is reduced) Remember “Oil Rig”  “ Oxidation” is loss (of electrons) “ Reduction” is gain (of electrons) X e -   +  Y  X  +  Y e - becomes oxidized (loses electron) becomes reduced (gains electron)
The electron  donor  is called the  reducing agent The electron  receptor  is called the  oxidizing agent
Some redox reactions do not transfer electrons  but change  the electron sharing in covalent bonds An example is the reaction between methane and oxygen
LE 9-3 Reactants becomes oxidized becomes reduced Products H Methane (reducing agent) Oxygen (oxidizing agent) Carbon dioxide Water H C H H O O O O C O H H CH 4 2 O 2 + + + CO 2 Energy 2 H 2 O
Oxidation of Organic Fuel Molecules During Cellular Respiration During cellular respiration, the fuel (such as glucose) is oxidized and oxygen is reduced: C 6 H 12 O 6  + 6O 2   6CO 2  + 6H 2 O + Energy becomes oxidized becomes reduced
Stepwise Energy Harvest via NAD +  and the Electron Transport Chain In cellular respiration, glucose and other organic molecules are broken down in a series of steps Electrons from organic compounds are usually first transferred to NAD + , a coenzyme As an electron acceptor, NAD +  functions as an oxidizing agent during cellular respiration Each NADH (the reduced form of NAD + ) represents stored energy that is tapped to synthesize ATP
LE 9-4 NAD + Nicotinamide (oxidized form) Dehydrogenase 2   e –   + 2   H + 2   e –   +  H + NADH H + H + Nicotinamide (reduced form) +  2[ H ] (from food) +
NADH passes the electrons to the electron transport chain Unlike an uncontrolled reaction, the electron transport chain passes electrons in a series of steps instead of one explosive reaction Oxygen pulls electrons down the chain in an energy-yielding tumble The energy yielded is used to regenerate ATP
LE 9-5 2 H +  + 2  e –   2 H (from food via NADH) Controlled release of energy for synthesis of ATP ATP ATP ATP 2 H + 2  e –   H 2 O + 1 / 2  O 2 1 / 2  O 2 H 2 + 1 / 2  O 2 H 2 O Explosive release of heat and light energy Cellular respiration Uncontrolled reaction Free energy,  G Free energy,  G Electron transport chain
The Stages of Cellular Respiration:  A Preview Cellular respiration has three stages: Glycolysis (breaks down glucose into two molecules of pyruvate) The citric acid cycle (completes the breakdown of glucose) Oxidative phosphorylation (accounts for most of the ATP synthesis) The process that generates most of the ATP is called oxidative phosphorylation because it is powered by redox reactions
LE 9-6_1 Mitochondrion Glycolysis Pyruvate Glucose Cytosol ATP Substrate-level phosphorylation
LE 9-6_2 Mitochondrion Glycolysis Pyruvate Glucose Cytosol ATP Substrate-level phosphorylation ATP Substrate-level phosphorylation Citric acid cycle
LE 9-6_3 Mitochondrion Glycolysis Pyruvate Glucose Cytosol ATP Substrate-level phosphorylation ATP Substrate-level phosphorylation Citric acid cycle ATP Oxidative phosphorylation Oxidative phosphorylation: electron transport and chemiosmosis Electrons carried via NADH Electrons carried via NADH and FADH 2
Oxidative phosphorylation accounts for almost 90% of the ATP generated by cellular respiration A small amount of ATP is formed in glycolysis and the citric acid cycle by substrate-level phosphorylation
LE 9-7 Enzyme ADP P Substrate Product Enzyme ATP +
Glycolysis harvests energy by  oxidizing  glucose to  pyruvate Glycolysis  (“splitting of sugar”) breaks down glucose into two molecules of pyruvate Glycolysis occurs in the cytoplasm and has two major phases: Energy investment phase Energy payoff phase
LE 9-8 Energy investment phase Glucose 2 ATP used 2 ADP + 2 P 4 ADP + 4 P 4 ATP formed 2 NAD +  + 4  e –  + 4 H + Energy payoff phase + 2 H + 2 NADH 2 Pyruvate + 2 H 2 O 2 Pyruvate + 2 H 2 O 2 ATP 2 NADH + 2 H + Glucose 4 ATP formed – 2 ATP used 2 NAD+ + 4  e –  + 4 H + Net Glycolysis Citric acid cycle Oxidative phosphorylation ATP ATP ATP
LE 9-9a_1 Glucose ATP ADP Hexokinase ATP ATP ATP Glycolysis Oxidation phosphorylation Citric acid cycle Glucose-6-phosphate
LE 9-9a_2 Glucose ATP ADP Hexokinase ATP ATP ATP Glycolysis Oxidation phosphorylation Citric acid cycle Glucose-6-phosphate Phosphoglucoisomerase Phosphofructokinase Fructose-6-phosphate ATP ADP Fructose- 1, 6-bisphosphate Aldolase Isomerase Dihydroxyacetone phosphate Glyceraldehyde- 3-phosphate
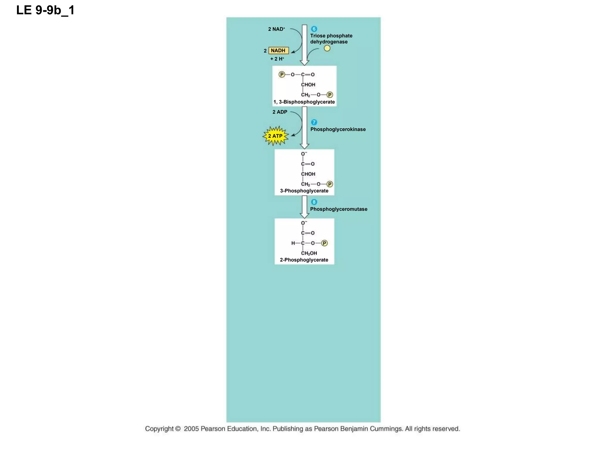
LE 9-9b_1 2 NAD + Triose phosphate dehydrogenase + 2 H + NADH 2 1, 3-Bisphosphoglycerate 2 ADP 2 ATP Phosphoglycerokinase Phosphoglyceromutase 2-Phosphoglycerate 3-Phosphoglycerate
LE 9-9b_2 2 NAD + Triose phosphate dehydrogenase + 2 H + NADH 2 1, 3-Bisphosphoglycerate 2 ADP 2 ATP Phosphoglycerokinase Phosphoglyceromutase 2-Phosphoglycerate 3-Phosphoglycerate 2 ADP 2 ATP Pyruvate kinase 2 H 2 O Enolase Phosphoenolpyruvate Pyruvate The thing to remember about all of these reactions is that in a series of well-controlled chemical reactions  Glucose  is converted to  Pyruvate
 
 
Glycolysis uses glucose (6C) to produce two molecules of pyruvate (3C) The first step of glycolysis involves phosphorylation ATP is used to add a phosphate group to glucose. This is followed by a second phosphorylation reaction (ATP) to produce hexose biphosphate The hexose biphosphate is still contains 6 carbons. It is now split to to form two triose phosphate molecules (3C) each (glyceraldehyde) The next step is a combined oxidation-phosphorylation reaction. The enzyme first oxidizes the triose phosphate (glyceraldehyde ) into a different  compound  - glycerate
After the oxidation reaction, the enzyme will attach an inorganic phosphate from the cytoplasm to the triose phosphate to form a triose biphosphate. This reaction does not involve ATP. Finally, each triose biphosphate gives up one of its phosphate groups.  This phosphate group is taken up by ADP to form ATP. This occurs once more in the last step of glycolysis, again forming one ATP but also producing pyruvate. This process is summarized  by the following equation:
 
The citric acid cycle completes the energy-yielding oxidation of organic molecules Before the citric acid cycle can begin,  pyruvate  must be converted to  acetyl CoA , which links the cycle to  glycolysis
LE 9-10 CYTOSOL Pyruvate NAD + MITOCHONDRION Transport protein NADH + H + Coenzyme A CO 2 Acetyl Co A
The citric acid cycle, also called the Krebs cycle, takes place within the mitochondrial matrix The cycle oxidizes organic fuel derived from pyruvate, generating one ATP, 3 NADH, and 1 FADH 2  per turn
LE 9-11 Pyruvate (from glycolysis, 2 molecules per glucose) ATP ATP ATP Glycolysis Oxidation phosphorylation Citric acid cycle NAD + NADH + H + CO 2 CoA Acetyl CoA CoA CoA Citric acid cycle CO 2 2 3 NAD + + 3 H + NADH 3 ATP ADP + P i FADH 2 FAD
The citric acid cycle has eight steps, each catalyzed by a specific enzyme The acetyl group of acetyl CoA joins the cycle by combining with oxaloacetate, forming citrate The next seven steps decompose the citrate back to oxaloacetate, making the process a cycle The NADH and FADH 2  produced by the cycle relay electrons extracted from food to the electron transport chain
LE 9-12_1 ATP ATP ATP Glycolysis Oxidation phosphorylation Citric acid cycle Citric acid cycle Citrate Isocitrate Oxaloacetate Acetyl CoA H 2 O
LE 9-12_2 ATP ATP ATP Glycolysis Oxidation phosphorylation Citric acid cycle Citric acid cycle Citrate Isocitrate Oxaloacetate Acetyl CoA H 2 O C O 2 NAD + NADH + H +  -Ketoglutarate C O 2 NAD + NADH + H + Succinyl CoA
LE 9-12_3 ATP ATP ATP Glycolysis Oxidation phosphorylation Citric acid cycle Citric acid cycle Citrate Isocitrate Oxaloacetate Acetyl CoA H 2 O C O 2 NAD + NADH + H +  -Ketoglutarate C O 2 NAD + NADH + H + Succinyl CoA Succinate GTP GDP ADP ATP FAD FADH 2 P i Fumarate
LE 9-12_4 ATP ATP ATP Glycolysis Oxidation phosphorylation Citric acid cycle Citric acid cycle Citrate Isocitrate Oxaloacetate Acetyl CoA H 2 O C O 2 NAD + NADH + H +  -Ketoglutarate C O 2 NAD + NADH + H + Succinyl CoA Succinate GTP GDP ADP ATP FAD FADH 2 P i Fumarate H 2 O Malate NAD + NADH + H +
Concept 9.4: During oxidative phosphorylation, chemiosmosis couples electron transport to ATP synthesis Following glycolysis and the citric acid cycle, NADH and FADH 2  account for most of the energy extracted from food These two electron carriers donate electrons to the electron transport chain, which powers ATP synthesis via oxidative phosphorylation
The Pathway of Electron Transport The electron transport chain is in the cristae of the mitochondrion Most of the chain’s components are proteins, which exist in multiprotein complexes The carriers alternate reduced and oxidized states as they accept and donate electrons Electrons drop in free energy as they go down the chain and are finally passed to O 2 , forming water
LE 9-13 ATP ATP ATP Glycolysis Oxidative phosphorylation: electron transport and chemiosmosis Citric acid cycle NADH 50 FADH 2 40 FMN Fe•S I FAD Fe•S II III Q Fe•S Cyt  b 30 20 Cyt  c Cyt  c 1 Cyt  a Cyt  a 3 IV 10 0 Multiprotein complexes Free energy ( G ) relative to O2 (kcal/mol) H 2 O O 2 2 H +  +  1 / 2
The electron transport chain generates no ATP The chain’s function is to break the large free-energy drop from food to O 2  into smaller steps that release energy in manageable amounts
Chemiosmosis: The Energy-Coupling Mechanism Electron transfer in the electron transport chain causes proteins to pump H +  from the mitochondrial matrix to the intermembrane space H +  then moves back across the membrane, passing through channels in ATP synthase  ATP synthase uses the exergonic flow of H +  to drive phosphorylation of ATP This is an example of chemiosmosis, the use of energy in a H +  gradient to drive cellular work
LE 9-14 INTERMEMBRANE SPACE H + H + H + H + H + H + H + H + ATP MITOCHONDRAL MATRIX ADP + P i A rotor within the membrane spins as shown when H +  flows past it down the H +  gradient. A stator anchored in the membrane holds the knob stationary. A rod (or “stalk”) extending into the knob also spins, activating catalytic sites in the knob. Three catalytic sites in the stationary knob join inorganic phosphate to ADP to make ATP. Comparison of the ETC to an electric motor
The energy stored in a H +  gradient across a membrane couples the redox reactions of the electron transport chain to ATP synthesis The H +  gradient is referred to as a proton-motive force, emphasizing its capacity to do work
LE 9-15 Protein complex of electron carriers H + ATP ATP ATP Glycolysis Oxidative phosphorylation: electron transport and chemiosmosis Citric acid cycle H + Q III I II FAD FADH 2 + H + NADH NAD + (carrying electrons from food) Inner mitochondrial membrane Inner mitochondrial membrane Mitochondrial matrix Intermembrane space H + H + Cyt  c IV 2H +  +  1 / 2  O 2 H 2 O ADP + H + ATP ATP synthase ETC:  Electron transport and pumping of protons (H + ), Which create an H +  gradient across the membrane P i Chemiosmosis ATP synthesis powered by the flow of H +  back across the membrane Oxidative phosphorylation
An Accounting of ATP Production by Cellular Respiration During cellular respiration, most energy flows in this sequence:  glucose   NADH   electron transport chain   proton-motive force   ATP About 40% of the energy in a glucose molecule is transferred to ATP during cellular respiration, making about  38 ATP
LE 9-16 CYTOSOL Electron shuttles span membrane 2 NADH or 2 FADH 2 MITOCHONDRION Oxidative phosphorylation: electron transport and chemiosmosis 2 FADH 2 2 NADH 6 NADH Citric acid cycle 2 Acetyl CoA 2 NADH Glycolysis Glucose 2 Pyruvate + 2 ATP by substrate-level phosphorylation + 2 ATP by substrate-level phosphorylation + about 32 or 34 ATP by oxidation phosphorylation, depending on which shuttle transports electrons form NADH in cytosol About 36 or 38 ATP Maximum per glucose:
Fermentation enables some cells to produce ATP without the use of oxygen Cellular respiration  requires O 2  to produce ATP Glycolysis  can produce ATP with or without O 2  (in aerobic or anaerobic conditions) In the absence of O 2 , glycolysis couples with fermentation to produce ATP
Types of Fermentation Fermentation consists of glycolysis plus reactions that regenerate NAD + , which can be reused by glycolysis Two common types are alcohol fermentation and lactic acid fermentation
In alcohol fermentation, pyruvate is converted to ethanol in two steps, with the first releasing CO 2 Alcohol fermentation by yeast is used in brewing, winemaking, and baking Play
LE 9-17a CO 2 + 2 H + 2 NADH 2 NAD + 2 Acetaldehyde 2 ATP 2 ADP + 2 P i 2 Pyruvate 2 2 Ethanol Alcohol fermentation Glucose Glycolysis
In lactic acid fermentation, pyruvate is reduced to NADH, forming lactate as an end product, with no release of CO 2 Lactic acid fermentation by some fungi and bacteria is used to make cheese and yogurt Human muscle cells use lactic acid fermentation to generate ATP when O 2  is scarce
LE 9-17b CO 2 + 2 H + 2 NADH 2 NAD + 2 ATP 2 ADP + 2 P i 2 Pyruvate 2 2 Lactate Lactic acid fermentation Glucose Glycolysis
Fermentation and Cellular Respiration Compared Both processes use glycolysis to oxidize glucose and other organic fuels to pyruvate The processes have different final electron acceptors: an organic molecule (such as pyruvate) in fermentation and O 2  in cellular respiration Cellular respiration produces much more ATP
Yeast and many bacteria are  facultative anaerobes , meaning that they can survive using either fermentation or cellular respiration In a facultative anaerobe, pyruvate is a fork in the metabolic road that leads to two alternative catabolic routes
LE 9-18 Pyruvate Glucose CYTOSOL No O 2  present Fermentation Ethanol or lactate Acetyl CoA MITOCHONDRION O 2  present Cellular respiration Citric acid cycle
The Evolutionary Significance of Glycolysis Glycolysis occurs in nearly all organisms Glycolysis probably evolved in ancient prokaryotes before there was oxygen in the atmosphere
Glycolysis and the citric acid cycle connect to many other metabolic pathways Gycolysis and the citric acid cycle are major intersections to various catabolic and anabolic pathways
The Versatility of Catabolism Catabolic pathways funnel electrons from many kinds of organic molecules into cellular respiration Glycolysis accepts a wide range of carbohydrates Proteins must be digested to amino acids; amino groups can feed glycolysis or the citric acid cycle Fats are digested to glycerol (used in glycolysis) and fatty acids (used in generating acetyl CoA)  An oxidized gram of fat produces more than twice as much ATP as an oxidized gram of carbohydrate
LE 9-19 Citric acid cycle Oxidative phosphorylation Proteins NH 3 Amino acids Sugars Carbohydrates Glycolysis Glucose Glyceraldehyde-3- P Pyruvate Acetyl CoA Fatty acids Glycerol Fats
Biosynthesis (Anabolic Pathways) The body uses small molecules to build other substances These small molecules may come directly from food, from glycolysis, or from the citric acid cycle
Regulation of Cellular Respiration via Feedback Mechanisms Feedback inhibition is the most common mechanism for control If ATP concentration begins to drop, respiration speeds up; when there is plenty of ATP, respiration slows down Control of catabolism is based mainly on regulating the activity of enzymes at strategic points in the catabolic pathway
LE 9-20 Citric acid cycle Oxidative phosphorylation Glycolysis Glucose Pyruvate Acetyl CoA Fructose-6-phosphate Phosphofructokinase Fructose-1,6-bisphosphate – Inhibits ATP Citrate Inhibits Stimulates AMP + –

Cellular respiration lecture

  • 1.
    Chapter 9 CellularRespiration: Harvesting Chemical Energy
  • 2.
    Overview: Life IsWork Living cells require energy from outside sources Some animals, such as the giant panda, obtain energy by eating plants; others feed on organisms that eat plants
  • 3.
    Energy flows intoan ecosystem as sunlight and leaves as heat Photosynthesis generates oxygen and organic molecules, which are used in cellular respiration Cells use chemical energy stored in organic molecules to regenerate ATP, which powers work
  • 4.
    LE 9-2 ECOSYSTEMLight energy Photosynthesis in chloroplasts Cellular respiration in mitochondria Organic molecules + O 2 CO 2 + H 2 O ATP powers most cellular work Heat energy
  • 5.
    Catabolic pathways yieldenergy by oxidizing organic fuels Several processes are central to cellular respiration and related pathways
  • 6.
    Catabolic Pathways andProduction of ATP The breakdown of organic molecules is exergonic Fermentation is a partial degradation of sugars that occurs without oxygen Cellular respiration consumes oxygen and organic molecules and yields ATP Although carbohydrates, fats, and proteins are all consumed as fuel, it is helpful to trace cellular respiration with the sugar glucose: C 6 H 12 O 6 + 6O 2  6CO 2 + 6H 2 O + Energy (ATP + heat)
  • 7.
    Redox Reactions: Oxidationand Reduction The transfer of electrons during chemical reactions releases energy stored in organic molecules This released energy is ultimately used to synthesize ATP
  • 8.
    The Principle ofRedox Chemical reactions that transfer electrons between reactants are called oxidation-reduction reactions, or redox reactions In oxidation, a substance loses electrons, or is oxidized In reduction, a substance gains electrons, or is reduced (the amount of positive charge is reduced) Remember “Oil Rig” “ Oxidation” is loss (of electrons) “ Reduction” is gain (of electrons) X e - + Y X + Y e - becomes oxidized (loses electron) becomes reduced (gains electron)
  • 9.
    The electron donor is called the reducing agent The electron receptor is called the oxidizing agent
  • 10.
    Some redox reactionsdo not transfer electrons but change the electron sharing in covalent bonds An example is the reaction between methane and oxygen
  • 11.
    LE 9-3 Reactantsbecomes oxidized becomes reduced Products H Methane (reducing agent) Oxygen (oxidizing agent) Carbon dioxide Water H C H H O O O O C O H H CH 4 2 O 2 + + + CO 2 Energy 2 H 2 O
  • 12.
    Oxidation of OrganicFuel Molecules During Cellular Respiration During cellular respiration, the fuel (such as glucose) is oxidized and oxygen is reduced: C 6 H 12 O 6 + 6O 2 6CO 2 + 6H 2 O + Energy becomes oxidized becomes reduced
  • 13.
    Stepwise Energy Harvestvia NAD + and the Electron Transport Chain In cellular respiration, glucose and other organic molecules are broken down in a series of steps Electrons from organic compounds are usually first transferred to NAD + , a coenzyme As an electron acceptor, NAD + functions as an oxidizing agent during cellular respiration Each NADH (the reduced form of NAD + ) represents stored energy that is tapped to synthesize ATP
  • 14.
    LE 9-4 NAD+ Nicotinamide (oxidized form) Dehydrogenase 2 e – + 2 H + 2 e – + H + NADH H + H + Nicotinamide (reduced form) + 2[ H ] (from food) +
  • 15.
    NADH passes theelectrons to the electron transport chain Unlike an uncontrolled reaction, the electron transport chain passes electrons in a series of steps instead of one explosive reaction Oxygen pulls electrons down the chain in an energy-yielding tumble The energy yielded is used to regenerate ATP
  • 16.
    LE 9-5 2H + + 2 e – 2 H (from food via NADH) Controlled release of energy for synthesis of ATP ATP ATP ATP 2 H + 2 e – H 2 O + 1 / 2 O 2 1 / 2 O 2 H 2 + 1 / 2 O 2 H 2 O Explosive release of heat and light energy Cellular respiration Uncontrolled reaction Free energy, G Free energy, G Electron transport chain
  • 17.
    The Stages ofCellular Respiration: A Preview Cellular respiration has three stages: Glycolysis (breaks down glucose into two molecules of pyruvate) The citric acid cycle (completes the breakdown of glucose) Oxidative phosphorylation (accounts for most of the ATP synthesis) The process that generates most of the ATP is called oxidative phosphorylation because it is powered by redox reactions
  • 18.
    LE 9-6_1 MitochondrionGlycolysis Pyruvate Glucose Cytosol ATP Substrate-level phosphorylation
  • 19.
    LE 9-6_2 MitochondrionGlycolysis Pyruvate Glucose Cytosol ATP Substrate-level phosphorylation ATP Substrate-level phosphorylation Citric acid cycle
  • 20.
    LE 9-6_3 MitochondrionGlycolysis Pyruvate Glucose Cytosol ATP Substrate-level phosphorylation ATP Substrate-level phosphorylation Citric acid cycle ATP Oxidative phosphorylation Oxidative phosphorylation: electron transport and chemiosmosis Electrons carried via NADH Electrons carried via NADH and FADH 2
  • 21.
    Oxidative phosphorylation accountsfor almost 90% of the ATP generated by cellular respiration A small amount of ATP is formed in glycolysis and the citric acid cycle by substrate-level phosphorylation
  • 22.
    LE 9-7 EnzymeADP P Substrate Product Enzyme ATP +
  • 23.
    Glycolysis harvests energyby oxidizing glucose to pyruvate Glycolysis (“splitting of sugar”) breaks down glucose into two molecules of pyruvate Glycolysis occurs in the cytoplasm and has two major phases: Energy investment phase Energy payoff phase
  • 24.
    LE 9-8 Energyinvestment phase Glucose 2 ATP used 2 ADP + 2 P 4 ADP + 4 P 4 ATP formed 2 NAD + + 4 e – + 4 H + Energy payoff phase + 2 H + 2 NADH 2 Pyruvate + 2 H 2 O 2 Pyruvate + 2 H 2 O 2 ATP 2 NADH + 2 H + Glucose 4 ATP formed – 2 ATP used 2 NAD+ + 4 e – + 4 H + Net Glycolysis Citric acid cycle Oxidative phosphorylation ATP ATP ATP
  • 25.
    LE 9-9a_1 GlucoseATP ADP Hexokinase ATP ATP ATP Glycolysis Oxidation phosphorylation Citric acid cycle Glucose-6-phosphate
  • 26.
    LE 9-9a_2 GlucoseATP ADP Hexokinase ATP ATP ATP Glycolysis Oxidation phosphorylation Citric acid cycle Glucose-6-phosphate Phosphoglucoisomerase Phosphofructokinase Fructose-6-phosphate ATP ADP Fructose- 1, 6-bisphosphate Aldolase Isomerase Dihydroxyacetone phosphate Glyceraldehyde- 3-phosphate
  • 27.
    LE 9-9b_1 2NAD + Triose phosphate dehydrogenase + 2 H + NADH 2 1, 3-Bisphosphoglycerate 2 ADP 2 ATP Phosphoglycerokinase Phosphoglyceromutase 2-Phosphoglycerate 3-Phosphoglycerate
  • 28.
    LE 9-9b_2 2NAD + Triose phosphate dehydrogenase + 2 H + NADH 2 1, 3-Bisphosphoglycerate 2 ADP 2 ATP Phosphoglycerokinase Phosphoglyceromutase 2-Phosphoglycerate 3-Phosphoglycerate 2 ADP 2 ATP Pyruvate kinase 2 H 2 O Enolase Phosphoenolpyruvate Pyruvate The thing to remember about all of these reactions is that in a series of well-controlled chemical reactions Glucose is converted to Pyruvate
  • 29.
  • 30.
  • 31.
    Glycolysis uses glucose(6C) to produce two molecules of pyruvate (3C) The first step of glycolysis involves phosphorylation ATP is used to add a phosphate group to glucose. This is followed by a second phosphorylation reaction (ATP) to produce hexose biphosphate The hexose biphosphate is still contains 6 carbons. It is now split to to form two triose phosphate molecules (3C) each (glyceraldehyde) The next step is a combined oxidation-phosphorylation reaction. The enzyme first oxidizes the triose phosphate (glyceraldehyde ) into a different compound - glycerate
  • 32.
    After the oxidationreaction, the enzyme will attach an inorganic phosphate from the cytoplasm to the triose phosphate to form a triose biphosphate. This reaction does not involve ATP. Finally, each triose biphosphate gives up one of its phosphate groups. This phosphate group is taken up by ADP to form ATP. This occurs once more in the last step of glycolysis, again forming one ATP but also producing pyruvate. This process is summarized by the following equation:
  • 33.
  • 34.
    The citric acidcycle completes the energy-yielding oxidation of organic molecules Before the citric acid cycle can begin, pyruvate must be converted to acetyl CoA , which links the cycle to glycolysis
  • 35.
    LE 9-10 CYTOSOLPyruvate NAD + MITOCHONDRION Transport protein NADH + H + Coenzyme A CO 2 Acetyl Co A
  • 36.
    The citric acidcycle, also called the Krebs cycle, takes place within the mitochondrial matrix The cycle oxidizes organic fuel derived from pyruvate, generating one ATP, 3 NADH, and 1 FADH 2 per turn
  • 37.
    LE 9-11 Pyruvate(from glycolysis, 2 molecules per glucose) ATP ATP ATP Glycolysis Oxidation phosphorylation Citric acid cycle NAD + NADH + H + CO 2 CoA Acetyl CoA CoA CoA Citric acid cycle CO 2 2 3 NAD + + 3 H + NADH 3 ATP ADP + P i FADH 2 FAD
  • 38.
    The citric acidcycle has eight steps, each catalyzed by a specific enzyme The acetyl group of acetyl CoA joins the cycle by combining with oxaloacetate, forming citrate The next seven steps decompose the citrate back to oxaloacetate, making the process a cycle The NADH and FADH 2 produced by the cycle relay electrons extracted from food to the electron transport chain
  • 39.
    LE 9-12_1 ATPATP ATP Glycolysis Oxidation phosphorylation Citric acid cycle Citric acid cycle Citrate Isocitrate Oxaloacetate Acetyl CoA H 2 O
  • 40.
    LE 9-12_2 ATPATP ATP Glycolysis Oxidation phosphorylation Citric acid cycle Citric acid cycle Citrate Isocitrate Oxaloacetate Acetyl CoA H 2 O C O 2 NAD + NADH + H +  -Ketoglutarate C O 2 NAD + NADH + H + Succinyl CoA
  • 41.
    LE 9-12_3 ATPATP ATP Glycolysis Oxidation phosphorylation Citric acid cycle Citric acid cycle Citrate Isocitrate Oxaloacetate Acetyl CoA H 2 O C O 2 NAD + NADH + H +  -Ketoglutarate C O 2 NAD + NADH + H + Succinyl CoA Succinate GTP GDP ADP ATP FAD FADH 2 P i Fumarate
  • 42.
    LE 9-12_4 ATPATP ATP Glycolysis Oxidation phosphorylation Citric acid cycle Citric acid cycle Citrate Isocitrate Oxaloacetate Acetyl CoA H 2 O C O 2 NAD + NADH + H +  -Ketoglutarate C O 2 NAD + NADH + H + Succinyl CoA Succinate GTP GDP ADP ATP FAD FADH 2 P i Fumarate H 2 O Malate NAD + NADH + H +
  • 43.
    Concept 9.4: Duringoxidative phosphorylation, chemiosmosis couples electron transport to ATP synthesis Following glycolysis and the citric acid cycle, NADH and FADH 2 account for most of the energy extracted from food These two electron carriers donate electrons to the electron transport chain, which powers ATP synthesis via oxidative phosphorylation
  • 44.
    The Pathway ofElectron Transport The electron transport chain is in the cristae of the mitochondrion Most of the chain’s components are proteins, which exist in multiprotein complexes The carriers alternate reduced and oxidized states as they accept and donate electrons Electrons drop in free energy as they go down the chain and are finally passed to O 2 , forming water
  • 45.
    LE 9-13 ATPATP ATP Glycolysis Oxidative phosphorylation: electron transport and chemiosmosis Citric acid cycle NADH 50 FADH 2 40 FMN Fe•S I FAD Fe•S II III Q Fe•S Cyt b 30 20 Cyt c Cyt c 1 Cyt a Cyt a 3 IV 10 0 Multiprotein complexes Free energy ( G ) relative to O2 (kcal/mol) H 2 O O 2 2 H + + 1 / 2
  • 46.
    The electron transportchain generates no ATP The chain’s function is to break the large free-energy drop from food to O 2 into smaller steps that release energy in manageable amounts
  • 47.
    Chemiosmosis: The Energy-CouplingMechanism Electron transfer in the electron transport chain causes proteins to pump H + from the mitochondrial matrix to the intermembrane space H + then moves back across the membrane, passing through channels in ATP synthase ATP synthase uses the exergonic flow of H + to drive phosphorylation of ATP This is an example of chemiosmosis, the use of energy in a H + gradient to drive cellular work
  • 48.
    LE 9-14 INTERMEMBRANESPACE H + H + H + H + H + H + H + H + ATP MITOCHONDRAL MATRIX ADP + P i A rotor within the membrane spins as shown when H + flows past it down the H + gradient. A stator anchored in the membrane holds the knob stationary. A rod (or “stalk”) extending into the knob also spins, activating catalytic sites in the knob. Three catalytic sites in the stationary knob join inorganic phosphate to ADP to make ATP. Comparison of the ETC to an electric motor
  • 49.
    The energy storedin a H + gradient across a membrane couples the redox reactions of the electron transport chain to ATP synthesis The H + gradient is referred to as a proton-motive force, emphasizing its capacity to do work
  • 50.
    LE 9-15 Proteincomplex of electron carriers H + ATP ATP ATP Glycolysis Oxidative phosphorylation: electron transport and chemiosmosis Citric acid cycle H + Q III I II FAD FADH 2 + H + NADH NAD + (carrying electrons from food) Inner mitochondrial membrane Inner mitochondrial membrane Mitochondrial matrix Intermembrane space H + H + Cyt c IV 2H + + 1 / 2 O 2 H 2 O ADP + H + ATP ATP synthase ETC: Electron transport and pumping of protons (H + ), Which create an H + gradient across the membrane P i Chemiosmosis ATP synthesis powered by the flow of H + back across the membrane Oxidative phosphorylation
  • 51.
    An Accounting ofATP Production by Cellular Respiration During cellular respiration, most energy flows in this sequence: glucose  NADH  electron transport chain  proton-motive force  ATP About 40% of the energy in a glucose molecule is transferred to ATP during cellular respiration, making about 38 ATP
  • 52.
    LE 9-16 CYTOSOLElectron shuttles span membrane 2 NADH or 2 FADH 2 MITOCHONDRION Oxidative phosphorylation: electron transport and chemiosmosis 2 FADH 2 2 NADH 6 NADH Citric acid cycle 2 Acetyl CoA 2 NADH Glycolysis Glucose 2 Pyruvate + 2 ATP by substrate-level phosphorylation + 2 ATP by substrate-level phosphorylation + about 32 or 34 ATP by oxidation phosphorylation, depending on which shuttle transports electrons form NADH in cytosol About 36 or 38 ATP Maximum per glucose:
  • 53.
    Fermentation enables somecells to produce ATP without the use of oxygen Cellular respiration requires O 2 to produce ATP Glycolysis can produce ATP with or without O 2 (in aerobic or anaerobic conditions) In the absence of O 2 , glycolysis couples with fermentation to produce ATP
  • 54.
    Types of FermentationFermentation consists of glycolysis plus reactions that regenerate NAD + , which can be reused by glycolysis Two common types are alcohol fermentation and lactic acid fermentation
  • 55.
    In alcohol fermentation,pyruvate is converted to ethanol in two steps, with the first releasing CO 2 Alcohol fermentation by yeast is used in brewing, winemaking, and baking Play
  • 56.
    LE 9-17a CO2 + 2 H + 2 NADH 2 NAD + 2 Acetaldehyde 2 ATP 2 ADP + 2 P i 2 Pyruvate 2 2 Ethanol Alcohol fermentation Glucose Glycolysis
  • 57.
    In lactic acidfermentation, pyruvate is reduced to NADH, forming lactate as an end product, with no release of CO 2 Lactic acid fermentation by some fungi and bacteria is used to make cheese and yogurt Human muscle cells use lactic acid fermentation to generate ATP when O 2 is scarce
  • 58.
    LE 9-17b CO2 + 2 H + 2 NADH 2 NAD + 2 ATP 2 ADP + 2 P i 2 Pyruvate 2 2 Lactate Lactic acid fermentation Glucose Glycolysis
  • 59.
    Fermentation and CellularRespiration Compared Both processes use glycolysis to oxidize glucose and other organic fuels to pyruvate The processes have different final electron acceptors: an organic molecule (such as pyruvate) in fermentation and O 2 in cellular respiration Cellular respiration produces much more ATP
  • 60.
    Yeast and manybacteria are facultative anaerobes , meaning that they can survive using either fermentation or cellular respiration In a facultative anaerobe, pyruvate is a fork in the metabolic road that leads to two alternative catabolic routes
  • 61.
    LE 9-18 PyruvateGlucose CYTOSOL No O 2 present Fermentation Ethanol or lactate Acetyl CoA MITOCHONDRION O 2 present Cellular respiration Citric acid cycle
  • 62.
    The Evolutionary Significanceof Glycolysis Glycolysis occurs in nearly all organisms Glycolysis probably evolved in ancient prokaryotes before there was oxygen in the atmosphere
  • 63.
    Glycolysis and thecitric acid cycle connect to many other metabolic pathways Gycolysis and the citric acid cycle are major intersections to various catabolic and anabolic pathways
  • 64.
    The Versatility ofCatabolism Catabolic pathways funnel electrons from many kinds of organic molecules into cellular respiration Glycolysis accepts a wide range of carbohydrates Proteins must be digested to amino acids; amino groups can feed glycolysis or the citric acid cycle Fats are digested to glycerol (used in glycolysis) and fatty acids (used in generating acetyl CoA) An oxidized gram of fat produces more than twice as much ATP as an oxidized gram of carbohydrate
  • 65.
    LE 9-19 Citricacid cycle Oxidative phosphorylation Proteins NH 3 Amino acids Sugars Carbohydrates Glycolysis Glucose Glyceraldehyde-3- P Pyruvate Acetyl CoA Fatty acids Glycerol Fats
  • 66.
    Biosynthesis (Anabolic Pathways)The body uses small molecules to build other substances These small molecules may come directly from food, from glycolysis, or from the citric acid cycle
  • 67.
    Regulation of CellularRespiration via Feedback Mechanisms Feedback inhibition is the most common mechanism for control If ATP concentration begins to drop, respiration speeds up; when there is plenty of ATP, respiration slows down Control of catabolism is based mainly on regulating the activity of enzymes at strategic points in the catabolic pathway
  • 68.
    LE 9-20 Citricacid cycle Oxidative phosphorylation Glycolysis Glucose Pyruvate Acetyl CoA Fructose-6-phosphate Phosphofructokinase Fructose-1,6-bisphosphate – Inhibits ATP Citrate Inhibits Stimulates AMP + –