Blunt
Trauma-
Abdomen
DR ISHA DESHMUKH
ASSISTANT PROFESSOR
PEDIATRIC DEPARTMENT
BJGMC MUMBAI
APPROACH TO BLUNT
TRAUMA ABDOMEN
Introduction
 Following the head and extremities, the abdomen
is the third most commonly injured anatomic
region in children.
 Abdominal trauma can be associated with
significant morbidity & may have a mortality rate
as high as 8.5%.
 The abdomen is the most common site of initially
unrecognized fatal injury in traumatized children.
 Children can lose up to 45% of their total blood
volume before showing any changes in blood
pressure.
Anatomical Considerations:
 Solid Organs: proportionally larger & more anterior
 Kidneys: larger, more mobile +/- foetal lobulations
 Subcutaneous Fat: ↓
 Abdominal Musculature: ↓
 AP Diameter: ↓
 Flexible Cartilaginous Ribcage
 The intestine is not fully attached within the peritoneal
cavity (especially the sigmoid and right colon)  more
vulnerable to injury due to sudden deceleration and/or
abdominal compression.
 The bladder extends to the level of the umbilicus at birth
and therefore is more exposed to a direct impact to the
lower abdomen.
Key points……
 Liver/spleen more anterior and less protected by
ribs/muscles
 Kidney more mobile and less protected by ribs/muscles
 Solid organ bleeding tends to stop because kids have
excellent vasoconstrictive response
 Pitfall of hypotension: kids can lose 30-40% of circulating
blood volume and still maintain normal blood pressure so
don’t wait for hypotension to diagnose shock.
 CRT>2-3 seconds; cool skin
 Low urine output
 Altered mental status
 Elevated heart rate/narrowed pulse pressure
 Lactate>3-4
Common injury patterns
 Solid organ injury
 Laceration to liver, spleen, or kidney
 Injury to one of these three + hemodynamic instability:
considered indication for urgent laparotomy
 Isolated solid organ injury in hemodynamically stable patient:
can often be managed nonoperatively.
 Pelvic fractures:
 Suggest major force applied to patient.
 Usually MVA
 Significant association with intraperitoneal and retroperitoneal
organs and vascular structures.
Physical Examination
 Observation of external signs
 Palpation for tenderness, distension or guarding
 Swallowing of air  pain & crying  NGT decompression
 UQ ecchymosis , tenderness, and associated rib fractures
suggest liver / splenic injuries
 Mid-abdominal ecchymosis from a seat belt  small bowel
injury
 Localized suprapubic tenderness  extraperitoneal
bladder rupture
 Generalized abdominal distension  intraperitoneal
bladder rupture.
Assessment
 Inspection, auscultation, percussion, palpation
 Inspection: abrasions, contusions, lacerations,
deformity
 Auscultation: careful exam advised by ATLS.
(Controversial utility in trauma setting.)
 Percussion: subtle signs of peritonitis; tympany in
gastric dilatation or free air; dullness with
hemoperitoneum
 Palpation: elicit superficial, deep, or rebound
tenderness; involuntary muscle guarding
Physical Exam: Eponyms
 Grey-Turner sign:
 Bluish discoloration of lower flanks, lower back; associated with
retroperitoneal bleeding of pancreas, kidney, or pelvic fracture.
 Cullen sign:
 Bluish discoloration around umbilicus, indicates peritoneal
bleeding, often pancreatic hemorrhage.
 Kehr sign:
 L shoulder pain while supine; caused by diaphragmatic
irritation (splenic injury, free air, intra-abd bleeding)
 Balance sign:
 Dull percussion in LUQ. Sign of splenic injury; blood
accumulating in subcapsular or extracapsular spleen.
Laboratory Tests
 CBC – Hb
 Serum biochemistry
 Serum amylase levels / lipase levels – Pancreatic / bowel
trauma
 Liver transaminases - Liver injury
 Coagulation profile
 Urine analysis – hematuria
 Base deficit > 6 meq/L  intra-abdominal injury
Investigations
 FAST
 X-Ray Chest & Abdomen
 USG
 CT Scan
 Paracentasis
 Diagnostic Peritoneal Lavage
 Diagnostic Laparoscopy
Radiographic Assessment
 Radiology survey – Chest, abdomen, pelvis, cervical spine
 CT – procedure of choice
 If patient is unstable  management
 CT – most accurate to grade the extent of injury
 Ultrasonography (US) is rapid, noninvasive, and relatively
inexpensive.
Plain X-Ray Chest & Abdomen
 Pneumotharax, Haemothorax
 Free air under diaphragm
 Bowel loops in the chest
 Elevation of the both /Single diaphragm
 Lower Ribs # -Liver /Spleen Injury
 Ground Glass Appearance –
Massive Hemoperitoneum
 Obliteration of Psoas Shadow –Retroperitoneal
Bleeding
 #vertebra
Focused Assessment with Sonography in
Trauma (FAST)
 First used in 1996
 Rapid , Accurate
 Sensitivity 86- 99%
 Can detect 100 mL of blood
 Cost effective
 Four different views- Pericardiac
Perihepatic
Perisplenic
Peripelvic space
 Eliminates unnecessary CT scans
 Helps in management plan
FAST: Accuracy
For identifying hemoperitoneum in blunt abdominal
trauma:
 Sensitivity 76 - 90%
 Specificity 95 - 100%
The larger the hemoperitoneum, the higher the
sensitivity.
So sensitivity increases for clinically significant
hemoperitoneum.
How much fluid can FAST detect?
 250 cc total
 100 cc in Morison’s pouch
FAST: Strengths and Limitations
Strengths
 Rapid (~2 mins)
 Portable
 Inexpensive
 Technically simple, easy
to train (studies show
competence can be
achieved after ~30
studies)
 Can be performed serially
 Useful for guiding triage
decisions in trauma
patients
Limitations
 Does not typically identify
source of bleeding, or detect
injuries that do not cause
hemoperitoneum
 Requires extensive training to
assess parenchyma reliably
 Limited in detecting <250 cc
intraperitoneal fluid
 Particularly poor at detecting
bowel and mesentery damage
(44% sensitivity)
 Difficult to assess
retroperitoneum
 Limited by habitus in obese
patients
USG
Advantage
 Easy & Early to Diagnose
 Noninvasive
 No Radiation Exposure
Resuscitation/Emergency
room
Used in initial Evaluation
Low cost
Disadvantage
 Examiner Dependent
 Obesity
 Gas interposition
 Low Sensitivity for free fluid
less 500 mL
 False –Negative
retroperitoneal & Hallow
viscus injury
CT
EAST level I recommendations (2001):
 CT is recommended for evaluation of
hemodynamically stable patients with equivocal
findings on physical examination, associated
neurologic injury, or multiple extra-abdominal
injuries.
 CT is the diagnostic modality of choice for
nonoperative management of solid visceral injuries.
DPL - Diagnostic Peritoneal Lavage
 Diagnostic peritoneal lavage is sensitive for the detection of
intra-abdominal injury that results in hemoperitoneum ,
but it is rarely performed in pediatric patients.
 In one series, the cell count, amylase activity and
particulate matter in DPL specimen were able to identify
small bowel perforation with a sensitivity of 100%.
 Difficult to perform – small abdomen
Diagnostic Peritoneal Lavage
 98% sensitive for intraperitoneal bleeding (ATLS)
 Open or closed (Seldinger); usually infraumbilical .
 Free aspiration of blood, GI contents, or bile in
hemodynamically abnormal pt: indication for
laparotomy
 If gross blood (> 10 mL) or GI contents not aspirated,
perform lavage with 1000 mL warmed RL.
 + test: >100,000 RBC/mm3, >500 WBC/mm3, Gram
stain with bacteria.
 Alters subsequent examination of patient
Diagnostic Laparoscopy
 Diagnostic video-assisted laparoscopic evaluation – safe
and effective modality for evaluating the abdomen.
 Diaphragmatic injuries – diagnosed & repaired
laparascopically
 Alternative – thoracoscopy for thoracic & abdomen injury
in penetrating trauma.
Prehospital Care
 The goal of prehospital is to deliver the pt to
hospital for definitive care as rapidly as possible.
‘Scoop and Run’
 Maintain airway & start I V line
 Care of spinal cord
 Communicate to medical control
 Rapid transport of patient to trauma centre
Initial Assessment and Resuscitation
Primary survey
Identification & treatment of life threatening
conditions
 Airway , with cervical spine precautions
 Breathing
 Circulation
 Disability
 Exposure
ATLS
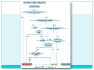
EAST Algorithm: Unstable
Eastern Association for the Surgery of Trauma, 2001
EAST Algorithm: Stable
Eastern Association for the Surgery of Trauma, 2001
Solid Organ Injuries
 Grading of injured solid organs such as Spleen, Liver &
Kidneys are on the basis of subcapsular hematoma
,capsular tear, parenchymal lacerations & avulsion of
vascular pedicle
 Bleeds significantly & cause rapid blood loss
 Difficult to identify injury by physical exam
 Repeated assessment is required to make the diagnosis
 Slowly oozing blood into peritoneal cavity
Splenic Injury

 Most common intra- abdominal organ to injured (40-55%)
 20% of splenic injuries due to left lower rib fractures
 Commonly arterial hemorrhage
 Conservative management :
-Hemodynamic stability
-Preserved vasculature
- Absence of other indication of Laprotomy
-Grade 1to 3 (Subcapsular Hematoma ,Laceration <3 cm)
Monitoring
 Serial abdo. Examinations & Haematocrit are essential
 Success rate of conservative m/m is >80%
Splenic Injuries
 Capsular tears (I)- Compression & topical haemostatic agent
 Deep Laceration (II)- Horizontal mattress suture
 or Splenorrhaphy
 Major Laceration not involving hilum (IV)-
 Partial Splenectomy
 Hillar injury (V)–Total Splenectomy
 Grade IV-V: almost invariably require operative intervention
 Success rate of Splenic salvage procedure is 40-60%
Liver Injury
 Second most commonly injured organ
 Highest mortality
 Clinical course of patient  determines treatment
 Late complications – bile peritonitis, abscess formation,
hemorrhage
 Operative treatment – hepatic vein trauma
 Damage control surgery – packing, stabilization, followed
by repeat laparatomy
 Embolization of hepatic vessels – ongoing blood loss
 Lacerations (most common in posterior segment of right
lobe at ligament attachment), hematoma, vascular injury
 Hemoperitoneum 2/3 of the time
 Grading systems not useful for operative decision-making.
Management based on patient’s clinical status not CT.
 CT helps with level of care, duration of stay, duration of
activity restriction at discharge
 1-3% operative management
 Active extravasation (contrast blush on CT) NOT an
absolute indication
Renal Injury
 Clinically not suspected & frequently overlooked
 Mechanism: Blunt , Penetrating
# lower ribs or spinous process,
Crush abdominal
Pelvic injury
Direct blow to flank or back
Fall
MVA
Renal Injury
Diagnosis
1.History ,Clinical examination
2. Presentation :Shock, hematuria & pain
3. Urine: gross or microscopic hematuria
5.X-ray KUB, IVP
6.USG
7.CT Scan abdomen
8.Radionuclide Scan
The degree of hematuria may not predict the severity of renal
injury
Kidney Injury…
 Rarely isolated injury
 Mechanism:
 Direct blow: parenchymal contusion or hematoma; see
delayed contrast enhancement on CT; mostly NOM
 Rapid deceleration: collecting system injury; mostly NOM
if leakage confined to peri-renal space on delayed (10-15
min later) images
 Renal artery injury: urgent operative repair because loss of
kidney function occurs within 2 hours.
Renal Injury
.
Classification of Injury
 Grade I : Contusion or Subcapsular Hematoma
 Grade II: Non Expanding Hematoma, <1 cm deep ,no
extravasation
 Grade III: Laceration >1cm with urinary Extravasation
 Grade IV: Parenchymal Laceration deep to CM Junction
 Grade V: Renovascular injury
Management of Renal Injury
About 85% of blunt renal trauma can be managed
conservatively
Renal Contusion : Conservatively
Renal exploration :
Indication
 Deep cortico-medullary Laceration with extravasation
 Large perinephric Hematoma
 Renovascular injury
 Uncontrolled bleeding
Before Nephrectomy ,Contralateral Kidney should be
assessed
Bladder Injury
 Commonly in BTA
 70% of bladder Injury are associated with pelvic fracture .
 Hematuria
Type
 1.Extraperitoneal Rupture-by bony fragment
 2. Intraperitoneal Rupture- at dome
when blow in distended bladder
 Diagnosis -1. Clinical 2. Cystography
T/t 1. Intraperitoneal –trans-peritoneal - closure +SPC
2:Extraperitoneal Rupture : Foley’s catheter -10 -14 days
Pancreatic Injury
 Uncommon injury
 Mechanism: compression against vertebra-->body injury; blow to flank-->tail
injury
 CT: CT not great for evaluation; peri-pancreatic fluid, stranding, pancreatic
enlargement
 Management controversial: small studies with increased rate of complications
with NOM
 Mattix, J Pediatr Surg 2007: 26% failure rate of NOM; more pseudocyst formation if
NOM with pancreatic ductal injury
 Higher failure risk:
 Multiple organ injury
 Greater injury severity
 Pancreatic injury-18% failure rate
Bowel Injury
 Jejunum most commonly injured
 CT findings: unexplained free fluid, wall thickening,
dilated bowel loops, mesenteric fat stranding; free air or
oral contrast extravasation (if given) infrequently seen with
rupture
 Partial thickness tearhematoma
 Treatment: NOM, bowel rest; SBO can occur if large
hematoma
 Full thickness tear/rupture  repair
 Unexplained free fluid with normal PE: FF not as
predictive of bowel injury in kids as in adults; consider
serial exams
Thank You
for your
attention….

Blunt trauma abdomen

  • 1.
  • 3.
    DR ISHA DESHMUKH ASSISTANTPROFESSOR PEDIATRIC DEPARTMENT BJGMC MUMBAI APPROACH TO BLUNT TRAUMA ABDOMEN
  • 4.
    Introduction  Following thehead and extremities, the abdomen is the third most commonly injured anatomic region in children.  Abdominal trauma can be associated with significant morbidity & may have a mortality rate as high as 8.5%.  The abdomen is the most common site of initially unrecognized fatal injury in traumatized children.  Children can lose up to 45% of their total blood volume before showing any changes in blood pressure.
  • 5.
    Anatomical Considerations:  SolidOrgans: proportionally larger & more anterior  Kidneys: larger, more mobile +/- foetal lobulations  Subcutaneous Fat: ↓  Abdominal Musculature: ↓  AP Diameter: ↓  Flexible Cartilaginous Ribcage  The intestine is not fully attached within the peritoneal cavity (especially the sigmoid and right colon)  more vulnerable to injury due to sudden deceleration and/or abdominal compression.  The bladder extends to the level of the umbilicus at birth and therefore is more exposed to a direct impact to the lower abdomen.
  • 6.
    Key points……  Liver/spleenmore anterior and less protected by ribs/muscles  Kidney more mobile and less protected by ribs/muscles  Solid organ bleeding tends to stop because kids have excellent vasoconstrictive response  Pitfall of hypotension: kids can lose 30-40% of circulating blood volume and still maintain normal blood pressure so don’t wait for hypotension to diagnose shock.  CRT>2-3 seconds; cool skin  Low urine output  Altered mental status  Elevated heart rate/narrowed pulse pressure  Lactate>3-4
  • 7.
    Common injury patterns Solid organ injury  Laceration to liver, spleen, or kidney  Injury to one of these three + hemodynamic instability: considered indication for urgent laparotomy  Isolated solid organ injury in hemodynamically stable patient: can often be managed nonoperatively.  Pelvic fractures:  Suggest major force applied to patient.  Usually MVA  Significant association with intraperitoneal and retroperitoneal organs and vascular structures.
  • 8.
    Physical Examination  Observationof external signs  Palpation for tenderness, distension or guarding  Swallowing of air  pain & crying  NGT decompression  UQ ecchymosis , tenderness, and associated rib fractures suggest liver / splenic injuries  Mid-abdominal ecchymosis from a seat belt  small bowel injury  Localized suprapubic tenderness  extraperitoneal bladder rupture  Generalized abdominal distension  intraperitoneal bladder rupture.
  • 9.
    Assessment  Inspection, auscultation,percussion, palpation  Inspection: abrasions, contusions, lacerations, deformity  Auscultation: careful exam advised by ATLS. (Controversial utility in trauma setting.)  Percussion: subtle signs of peritonitis; tympany in gastric dilatation or free air; dullness with hemoperitoneum  Palpation: elicit superficial, deep, or rebound tenderness; involuntary muscle guarding
  • 10.
    Physical Exam: Eponyms Grey-Turner sign:  Bluish discoloration of lower flanks, lower back; associated with retroperitoneal bleeding of pancreas, kidney, or pelvic fracture.  Cullen sign:  Bluish discoloration around umbilicus, indicates peritoneal bleeding, often pancreatic hemorrhage.  Kehr sign:  L shoulder pain while supine; caused by diaphragmatic irritation (splenic injury, free air, intra-abd bleeding)  Balance sign:  Dull percussion in LUQ. Sign of splenic injury; blood accumulating in subcapsular or extracapsular spleen.
  • 11.
    Laboratory Tests  CBC– Hb  Serum biochemistry  Serum amylase levels / lipase levels – Pancreatic / bowel trauma  Liver transaminases - Liver injury  Coagulation profile  Urine analysis – hematuria  Base deficit > 6 meq/L  intra-abdominal injury
  • 12.
    Investigations  FAST  X-RayChest & Abdomen  USG  CT Scan  Paracentasis  Diagnostic Peritoneal Lavage  Diagnostic Laparoscopy
  • 13.
    Radiographic Assessment  Radiologysurvey – Chest, abdomen, pelvis, cervical spine  CT – procedure of choice  If patient is unstable  management  CT – most accurate to grade the extent of injury  Ultrasonography (US) is rapid, noninvasive, and relatively inexpensive.
  • 14.
    Plain X-Ray Chest& Abdomen  Pneumotharax, Haemothorax  Free air under diaphragm  Bowel loops in the chest  Elevation of the both /Single diaphragm  Lower Ribs # -Liver /Spleen Injury  Ground Glass Appearance – Massive Hemoperitoneum  Obliteration of Psoas Shadow –Retroperitoneal Bleeding  #vertebra
  • 15.
    Focused Assessment withSonography in Trauma (FAST)  First used in 1996  Rapid , Accurate  Sensitivity 86- 99%  Can detect 100 mL of blood  Cost effective  Four different views- Pericardiac Perihepatic Perisplenic Peripelvic space  Eliminates unnecessary CT scans  Helps in management plan
  • 16.
    FAST: Accuracy For identifyinghemoperitoneum in blunt abdominal trauma:  Sensitivity 76 - 90%  Specificity 95 - 100% The larger the hemoperitoneum, the higher the sensitivity. So sensitivity increases for clinically significant hemoperitoneum. How much fluid can FAST detect?  250 cc total  100 cc in Morison’s pouch
  • 17.
    FAST: Strengths andLimitations Strengths  Rapid (~2 mins)  Portable  Inexpensive  Technically simple, easy to train (studies show competence can be achieved after ~30 studies)  Can be performed serially  Useful for guiding triage decisions in trauma patients Limitations  Does not typically identify source of bleeding, or detect injuries that do not cause hemoperitoneum  Requires extensive training to assess parenchyma reliably  Limited in detecting <250 cc intraperitoneal fluid  Particularly poor at detecting bowel and mesentery damage (44% sensitivity)  Difficult to assess retroperitoneum  Limited by habitus in obese patients
  • 18.
    USG Advantage  Easy &Early to Diagnose  Noninvasive  No Radiation Exposure Resuscitation/Emergency room Used in initial Evaluation Low cost Disadvantage  Examiner Dependent  Obesity  Gas interposition  Low Sensitivity for free fluid less 500 mL  False –Negative retroperitoneal & Hallow viscus injury
  • 19.
    CT EAST level Irecommendations (2001):  CT is recommended for evaluation of hemodynamically stable patients with equivocal findings on physical examination, associated neurologic injury, or multiple extra-abdominal injuries.  CT is the diagnostic modality of choice for nonoperative management of solid visceral injuries.
  • 21.
    DPL - DiagnosticPeritoneal Lavage  Diagnostic peritoneal lavage is sensitive for the detection of intra-abdominal injury that results in hemoperitoneum , but it is rarely performed in pediatric patients.  In one series, the cell count, amylase activity and particulate matter in DPL specimen were able to identify small bowel perforation with a sensitivity of 100%.  Difficult to perform – small abdomen
  • 23.
    Diagnostic Peritoneal Lavage 98% sensitive for intraperitoneal bleeding (ATLS)  Open or closed (Seldinger); usually infraumbilical .  Free aspiration of blood, GI contents, or bile in hemodynamically abnormal pt: indication for laparotomy  If gross blood (> 10 mL) or GI contents not aspirated, perform lavage with 1000 mL warmed RL.  + test: >100,000 RBC/mm3, >500 WBC/mm3, Gram stain with bacteria.  Alters subsequent examination of patient
  • 24.
    Diagnostic Laparoscopy  Diagnosticvideo-assisted laparoscopic evaluation – safe and effective modality for evaluating the abdomen.  Diaphragmatic injuries – diagnosed & repaired laparascopically  Alternative – thoracoscopy for thoracic & abdomen injury in penetrating trauma.
  • 25.
    Prehospital Care  Thegoal of prehospital is to deliver the pt to hospital for definitive care as rapidly as possible. ‘Scoop and Run’  Maintain airway & start I V line  Care of spinal cord  Communicate to medical control  Rapid transport of patient to trauma centre
  • 26.
    Initial Assessment andResuscitation Primary survey Identification & treatment of life threatening conditions  Airway , with cervical spine precautions  Breathing  Circulation  Disability  Exposure
  • 29.
  • 32.
    EAST Algorithm: Unstable EasternAssociation for the Surgery of Trauma, 2001
  • 33.
    EAST Algorithm: Stable EasternAssociation for the Surgery of Trauma, 2001
  • 36.
    Solid Organ Injuries Grading of injured solid organs such as Spleen, Liver & Kidneys are on the basis of subcapsular hematoma ,capsular tear, parenchymal lacerations & avulsion of vascular pedicle  Bleeds significantly & cause rapid blood loss  Difficult to identify injury by physical exam  Repeated assessment is required to make the diagnosis  Slowly oozing blood into peritoneal cavity
  • 38.
    Splenic Injury   Mostcommon intra- abdominal organ to injured (40-55%)  20% of splenic injuries due to left lower rib fractures  Commonly arterial hemorrhage  Conservative management : -Hemodynamic stability -Preserved vasculature - Absence of other indication of Laprotomy -Grade 1to 3 (Subcapsular Hematoma ,Laceration <3 cm) Monitoring  Serial abdo. Examinations & Haematocrit are essential  Success rate of conservative m/m is >80%
  • 40.
    Splenic Injuries  Capsulartears (I)- Compression & topical haemostatic agent  Deep Laceration (II)- Horizontal mattress suture  or Splenorrhaphy  Major Laceration not involving hilum (IV)-  Partial Splenectomy  Hillar injury (V)–Total Splenectomy  Grade IV-V: almost invariably require operative intervention  Success rate of Splenic salvage procedure is 40-60%
  • 41.
    Liver Injury  Secondmost commonly injured organ  Highest mortality  Clinical course of patient  determines treatment  Late complications – bile peritonitis, abscess formation, hemorrhage  Operative treatment – hepatic vein trauma  Damage control surgery – packing, stabilization, followed by repeat laparatomy  Embolization of hepatic vessels – ongoing blood loss
  • 42.
     Lacerations (mostcommon in posterior segment of right lobe at ligament attachment), hematoma, vascular injury  Hemoperitoneum 2/3 of the time  Grading systems not useful for operative decision-making. Management based on patient’s clinical status not CT.  CT helps with level of care, duration of stay, duration of activity restriction at discharge  1-3% operative management  Active extravasation (contrast blush on CT) NOT an absolute indication
  • 43.
    Renal Injury  Clinicallynot suspected & frequently overlooked  Mechanism: Blunt , Penetrating # lower ribs or spinous process, Crush abdominal Pelvic injury Direct blow to flank or back Fall MVA
  • 44.
    Renal Injury Diagnosis 1.History ,Clinicalexamination 2. Presentation :Shock, hematuria & pain 3. Urine: gross or microscopic hematuria 5.X-ray KUB, IVP 6.USG 7.CT Scan abdomen 8.Radionuclide Scan The degree of hematuria may not predict the severity of renal injury
  • 45.
    Kidney Injury…  Rarelyisolated injury  Mechanism:  Direct blow: parenchymal contusion or hematoma; see delayed contrast enhancement on CT; mostly NOM  Rapid deceleration: collecting system injury; mostly NOM if leakage confined to peri-renal space on delayed (10-15 min later) images  Renal artery injury: urgent operative repair because loss of kidney function occurs within 2 hours.
  • 46.
    Renal Injury . Classification ofInjury  Grade I : Contusion or Subcapsular Hematoma  Grade II: Non Expanding Hematoma, <1 cm deep ,no extravasation  Grade III: Laceration >1cm with urinary Extravasation  Grade IV: Parenchymal Laceration deep to CM Junction  Grade V: Renovascular injury
  • 48.
    Management of RenalInjury About 85% of blunt renal trauma can be managed conservatively Renal Contusion : Conservatively Renal exploration : Indication  Deep cortico-medullary Laceration with extravasation  Large perinephric Hematoma  Renovascular injury  Uncontrolled bleeding Before Nephrectomy ,Contralateral Kidney should be assessed
  • 49.
    Bladder Injury  Commonlyin BTA  70% of bladder Injury are associated with pelvic fracture .  Hematuria Type  1.Extraperitoneal Rupture-by bony fragment  2. Intraperitoneal Rupture- at dome when blow in distended bladder  Diagnosis -1. Clinical 2. Cystography T/t 1. Intraperitoneal –trans-peritoneal - closure +SPC 2:Extraperitoneal Rupture : Foley’s catheter -10 -14 days
  • 50.
    Pancreatic Injury  Uncommoninjury  Mechanism: compression against vertebra-->body injury; blow to flank-->tail injury  CT: CT not great for evaluation; peri-pancreatic fluid, stranding, pancreatic enlargement  Management controversial: small studies with increased rate of complications with NOM  Mattix, J Pediatr Surg 2007: 26% failure rate of NOM; more pseudocyst formation if NOM with pancreatic ductal injury  Higher failure risk:  Multiple organ injury  Greater injury severity  Pancreatic injury-18% failure rate
  • 51.
    Bowel Injury  Jejunummost commonly injured  CT findings: unexplained free fluid, wall thickening, dilated bowel loops, mesenteric fat stranding; free air or oral contrast extravasation (if given) infrequently seen with rupture  Partial thickness tearhematoma  Treatment: NOM, bowel rest; SBO can occur if large hematoma  Full thickness tear/rupture  repair  Unexplained free fluid with normal PE: FF not as predictive of bowel injury in kids as in adults; consider serial exams
  • 52.