BIM (BUILDING INFORMATION MODEL)
BASED QUALITY MANAGEMENT AND ITS
APPLICATIONS
WHAT IS BIM ?
 A digital representation of physical and functional characteristics of a facility. As
such it serves as a shared knowledge resource for information about a facility
forming a reliable basis for decisions during its life-cycle from inception onward.
 BIM’s are files which can be extracted, exchanged or networked to support
decision making regarding a building or other built asset.
 BIM is most frequently perceived as a tool for visualizing and coordinating AEC
(architecture, engineering and construction)work, avoiding errors and omissions,
improving productivity, and supporting scheduling, safety, cost and quality
management on construction projects.
BENEFITS OF BIM
CAPTURE REALITY:
The wealth of information that is easily accessible about project sites has expanded
greatly with better mapping tools and images of earth. The input compiled and shared
in a model in such a way that paper isn’t able to capture.
Waste Not, Want Not:
With a shared model, there’s less need for rework and duplication of drawings for the
different requirements of building disciplines. The model contains more information
than a drawing set, allowing each discipline to annotate and connect their intelligence
to the project. BIM drawing tools have the advantage of being faster than 2D drawing
tools.
Maintain Control :
The digital model-based workflow involves aids such as auto save and connections to
project history so that users can be certain they’ve captured their time spent working
on the model.
Improve Collaboration :
Sharing and collaborating with models is easier than with drawing sets, as there are a
lot of functions that are possible only through a digital workflow. Much of this added
project-management functionality is now being delivered in the cloud.
Simulate and Visualize :
There are an increasing number of simulation tools that allow designers to visualize
such things as the sunlight during different seasons or to quantify or the calculation of
building energy performance.
Resolve Conflict :
The BIM toolset helps automate clash detection of elements such as electrical conduit
or ductwork that run into a beam. By modeling all of these things first, clashes are
discovered early, and costly on-site clashes can be reduced. The model also ensures a
perfect fit of elements that are manufactured off-site, allowing these components to be
easily bolted into place rather than created on-site.
Sequence Your Steps :
With a model and an accurate set of sub-models for each phase during construction,
the next step is a coordinated sequencing of steps, materials, and crews for a more
efficient construction process.
Dive into Detail :
The model is a great end point for a lot of knowledge transfer, but there’s also a need
to share a traditional plan, section, and elevation, as well as other reports with your
project team. Using automation and customization features, these added sheets can
save valuable drafting time.
Modeling vs. 2D Drafting :
Building modeling improves over 2D drafting by allowing designers to view the
building and its contents from all angles, and revealing problems at earlier stages to
allow for correction without costly change orders.
Parametric Elements :
Parametric elements allow for the creation of large, versatile sets of building
components with little effort.
Leveraging Data :
The Building Information Model is a database that contains manufacturer
information, pricing, physical information (such as weight, size, and material finish)
and electromechanical data for many of the devices in the building.
Improved Coordination :
With BIM, detailed information about each building component is contained within
its modeled element.
Improved Accuracy and Efficiency :
BIM allows for accurate counting and price modeling, improving the accuracy of bids
and project pricing.
BIM FOR QUALITY MANAGEMENT
 Integration can be embodied in a 3D model.
 Each layer on the 3D model tells about the quality of the building components,
materials, equipment, standards and control procedures in a single platform.
 Clear and specific information about the responsibilities assignment is connected
to the BIM model.
 In this way, the participants can better communicate about the progress of
construction work.
WHAT IS BIM OBJECT ?
A BIM object is a combination of :
 Information content.
 Product properties.
 Geometry.
 Visualization data.
 Functional data.
BIM AND ITS APPLICATION IN PROJECT QUALITY
MANAGEMENT
Researchers agree that BIM can be helpful to improve project quality and that
more projects are likely to use BIM in the future to pass information from the design
phase to the construction trades. This 4D BIM-based application for quality
management in the construction phase, can benefit the project in following ways:
(1) Ensure information consistency from the design through the construction
phase. BIM is a parametric modeling effort that provides tabular views of
components and characteristic interactions with their elements such as: name,
type, attributes, relationships and metadata.
(2) Process control consistency during construction. The percent completion
of each activity in the construction schedule can be continuously viewed in
the BIM application. Therefore, quality inspections can be scheduled
immediately after the completion of one task, before the next task begins,
making the quality inspection process timely and consistent with the
construction process.
(3) collaboration between participants. The use of BIM technology on construction
projects has the potential to improve the process by allowing all team members to
collaborate more accurately and efficiently than when using traditional processes
(4) unlimited extension of the use of BIM information when combined with other
advanced technologies. These advanced technologies link the digital to the physical
entities. Research has already been conducted to investigate the combination of BIM
and other technologies such as AR (augmented reality) for quality defect
management.
Considering the above advantages of utilizing BIM in construction quality
management, the implementation of BIM for construction quality management and
integrate BIM with the existing data structure improves current quality management
process.
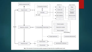
METHODOLOGY
The objective was to develop a comprehensive, informative and practical 4D
BIM-based application for the purpose of construction quality management and to
investigate how it can fit into the current construction practice:
The research consists of four major sections:
(1) Investigation of quality control strategies in large infrastructure
construction through site survey.
(2) Creation of the 4D BIM model by Autodesk Revit and Navis works
(3) Formulation of the method to match the quality data structure with BIM
based on theoretical research
(4) Development of a 4D BIM application workflow for quality management.
Validation of the proposed model is obtained through a case study of the
foundation construction at the Wuhan International Expo Center. The foundation
work was completed with no delay due to major quality defects. A brief explanation
and application of the four-step approach of this research is presented in the following
sections.
1) First, the quality control plan is developed based on the work plan, the inspection
plan and project characteristics.
2) Second, the corresponding quality checklist is retrieved from the 4D BIM based
construction quality model, according to work classifications and the process of
construction activities , when requested by a contractor.
3) Third, the inspection is conducted by recording the field measurements and test
results required in the checklist.
4) Fourth, an objective comparison between design requirements and construction
results is automatically generated.
5) Fifth, decisions are made whether to accept and proceed to next process or to reject
this lot and issue a nonconformance report (NCR) with specific requirements from the
BIM-based quality model.
6) Finally, the inspection work results in feedback, and it is reflected in the
model. Subsequently the model and the inspection plan are updated.
LIMITATIONS
Cost of Software and Hardware :
 Every organization currently utilizing 2D or 3D CAD drafting software can
attribute a cost element against purchasing, maintaining and upgrading software
licenses to keep a competitive market advantage.
 With the introduction of BIM software, the requirements on hardware have
increased significantly. Currently, CAD software can be operated (with
limitations) on a vast majority of professional laptops whereas BIM software,
dedicated high-specification workstations.
 Software and program requirements are ahead of hardware availability. With BIM
software, it is essential to know exactly what parameters of the hardware improve
performance and what elements have no major effect at all.
 More details on the hardware requirements for BIM software may be found in the
Getting Started section.
Cost of Training :
 With new software, there is a great demand to train staff quickly so that the
investment can be justified. It is not realistic to assume professionals with CAD
proficiency will be able to learn new BIM software quickly or without specialized
training.
 BIM provides the ability for every member of the team to be involved in the
design and modeling process, giving them complete control of the end product.
Investment in training for early adopters provides them a competitive edge with
projects that have clearly specified requirements to be documented utilizing BIM.
Transition from Drafting to Modeling
 When moving from a CAD-based drafting environment to a BIM-based modeling
environment, a change in the workflow will surround what used to be simple
drafting tasks such as copying markups or picking up redlines. These tasks now
require a higher-level skilled design drafter who has an understanding of the
project and the materials used..
 The transition from traditional CAD will also place an increased level of
responsibility on the designer to ensure that all system components are
coordinated with the other design professionals such as architecture and
engineering services and that site issues are reduced to a minimum.
 Companies have a few different business models to consider when thinking about
staff training with respect to BIM.
 The first option involves the training of current designers to undertake all of their
design work in the BIM environment.
 The second involves up-skilling all of their drafting staff to a higher technical level
to undertake design responsibilities.
 The third is a combination of the first two where there is a specific set of rules and
guidelines for mark-ups so that design mark-ups can be translated into the model
clearly and efficiently.
 In any case, the BIM process allows for coordinated delivery earlier in the design
process so that potential double handling or redesign is avoided.
Innovation :
 Since a goal of BIM is to assign constraints and parameters to intelligent objects to
improve efficiency, there is a potential to inhibit innovation which would possibly
otherwise occur without the automated processes and shared knowledge that BIM
now provides. Those firms implementing BIM should view the parameters and
metadata constraints as a global database that allows designers to save time
associated with updating and configuring product-specific data repetitively on
different projects, hence increasing the amount of time spent on system design and
innovation.
CONCLUSION
 Using BIM as a tool to update the flow of information during a project is just as
critical as doing it the first time.
 BIM tools will continue to develop in their ability to be streamlined, but current
processes allow a BIM- enabled construction manager to complete tasks with
relatively good efficiency.
 As users become more proficient with the software and the process to which the
software is applied, these tasks will be even faster.
THANK YOU

Bim its applications

  • 1.
    BIM (BUILDING INFORMATIONMODEL) BASED QUALITY MANAGEMENT AND ITS APPLICATIONS
  • 2.
    WHAT IS BIM?  A digital representation of physical and functional characteristics of a facility. As such it serves as a shared knowledge resource for information about a facility forming a reliable basis for decisions during its life-cycle from inception onward.  BIM’s are files which can be extracted, exchanged or networked to support decision making regarding a building or other built asset.  BIM is most frequently perceived as a tool for visualizing and coordinating AEC (architecture, engineering and construction)work, avoiding errors and omissions, improving productivity, and supporting scheduling, safety, cost and quality management on construction projects.
  • 3.
    BENEFITS OF BIM CAPTUREREALITY: The wealth of information that is easily accessible about project sites has expanded greatly with better mapping tools and images of earth. The input compiled and shared in a model in such a way that paper isn’t able to capture. Waste Not, Want Not: With a shared model, there’s less need for rework and duplication of drawings for the different requirements of building disciplines. The model contains more information than a drawing set, allowing each discipline to annotate and connect their intelligence to the project. BIM drawing tools have the advantage of being faster than 2D drawing tools.
  • 4.
    Maintain Control : Thedigital model-based workflow involves aids such as auto save and connections to project history so that users can be certain they’ve captured their time spent working on the model. Improve Collaboration : Sharing and collaborating with models is easier than with drawing sets, as there are a lot of functions that are possible only through a digital workflow. Much of this added project-management functionality is now being delivered in the cloud.
  • 5.
    Simulate and Visualize: There are an increasing number of simulation tools that allow designers to visualize such things as the sunlight during different seasons or to quantify or the calculation of building energy performance. Resolve Conflict : The BIM toolset helps automate clash detection of elements such as electrical conduit or ductwork that run into a beam. By modeling all of these things first, clashes are discovered early, and costly on-site clashes can be reduced. The model also ensures a perfect fit of elements that are manufactured off-site, allowing these components to be easily bolted into place rather than created on-site.
  • 6.
    Sequence Your Steps: With a model and an accurate set of sub-models for each phase during construction, the next step is a coordinated sequencing of steps, materials, and crews for a more efficient construction process. Dive into Detail : The model is a great end point for a lot of knowledge transfer, but there’s also a need to share a traditional plan, section, and elevation, as well as other reports with your project team. Using automation and customization features, these added sheets can save valuable drafting time.
  • 7.
    Modeling vs. 2DDrafting : Building modeling improves over 2D drafting by allowing designers to view the building and its contents from all angles, and revealing problems at earlier stages to allow for correction without costly change orders. Parametric Elements : Parametric elements allow for the creation of large, versatile sets of building components with little effort.
  • 8.
    Leveraging Data : TheBuilding Information Model is a database that contains manufacturer information, pricing, physical information (such as weight, size, and material finish) and electromechanical data for many of the devices in the building. Improved Coordination : With BIM, detailed information about each building component is contained within its modeled element. Improved Accuracy and Efficiency : BIM allows for accurate counting and price modeling, improving the accuracy of bids and project pricing.
  • 9.
    BIM FOR QUALITYMANAGEMENT  Integration can be embodied in a 3D model.  Each layer on the 3D model tells about the quality of the building components, materials, equipment, standards and control procedures in a single platform.  Clear and specific information about the responsibilities assignment is connected to the BIM model.  In this way, the participants can better communicate about the progress of construction work.
  • 10.
    WHAT IS BIMOBJECT ? A BIM object is a combination of :  Information content.  Product properties.  Geometry.  Visualization data.  Functional data.
  • 11.
    BIM AND ITSAPPLICATION IN PROJECT QUALITY MANAGEMENT Researchers agree that BIM can be helpful to improve project quality and that more projects are likely to use BIM in the future to pass information from the design phase to the construction trades. This 4D BIM-based application for quality management in the construction phase, can benefit the project in following ways: (1) Ensure information consistency from the design through the construction phase. BIM is a parametric modeling effort that provides tabular views of components and characteristic interactions with their elements such as: name, type, attributes, relationships and metadata.
  • 12.
    (2) Process controlconsistency during construction. The percent completion of each activity in the construction schedule can be continuously viewed in the BIM application. Therefore, quality inspections can be scheduled immediately after the completion of one task, before the next task begins, making the quality inspection process timely and consistent with the construction process.
  • 13.
    (3) collaboration betweenparticipants. The use of BIM technology on construction projects has the potential to improve the process by allowing all team members to collaborate more accurately and efficiently than when using traditional processes
  • 14.
    (4) unlimited extensionof the use of BIM information when combined with other advanced technologies. These advanced technologies link the digital to the physical entities. Research has already been conducted to investigate the combination of BIM and other technologies such as AR (augmented reality) for quality defect management. Considering the above advantages of utilizing BIM in construction quality management, the implementation of BIM for construction quality management and integrate BIM with the existing data structure improves current quality management process.
  • 15.
    METHODOLOGY The objective wasto develop a comprehensive, informative and practical 4D BIM-based application for the purpose of construction quality management and to investigate how it can fit into the current construction practice: The research consists of four major sections: (1) Investigation of quality control strategies in large infrastructure construction through site survey. (2) Creation of the 4D BIM model by Autodesk Revit and Navis works (3) Formulation of the method to match the quality data structure with BIM based on theoretical research (4) Development of a 4D BIM application workflow for quality management.
  • 16.
    Validation of theproposed model is obtained through a case study of the foundation construction at the Wuhan International Expo Center. The foundation work was completed with no delay due to major quality defects. A brief explanation and application of the four-step approach of this research is presented in the following sections. 1) First, the quality control plan is developed based on the work plan, the inspection plan and project characteristics. 2) Second, the corresponding quality checklist is retrieved from the 4D BIM based construction quality model, according to work classifications and the process of construction activities , when requested by a contractor.
  • 17.
    3) Third, theinspection is conducted by recording the field measurements and test results required in the checklist. 4) Fourth, an objective comparison between design requirements and construction results is automatically generated. 5) Fifth, decisions are made whether to accept and proceed to next process or to reject this lot and issue a nonconformance report (NCR) with specific requirements from the BIM-based quality model. 6) Finally, the inspection work results in feedback, and it is reflected in the model. Subsequently the model and the inspection plan are updated.
  • 19.
    LIMITATIONS Cost of Softwareand Hardware :  Every organization currently utilizing 2D or 3D CAD drafting software can attribute a cost element against purchasing, maintaining and upgrading software licenses to keep a competitive market advantage.  With the introduction of BIM software, the requirements on hardware have increased significantly. Currently, CAD software can be operated (with limitations) on a vast majority of professional laptops whereas BIM software, dedicated high-specification workstations.
  • 20.
     Software andprogram requirements are ahead of hardware availability. With BIM software, it is essential to know exactly what parameters of the hardware improve performance and what elements have no major effect at all.  More details on the hardware requirements for BIM software may be found in the Getting Started section.
  • 21.
    Cost of Training:  With new software, there is a great demand to train staff quickly so that the investment can be justified. It is not realistic to assume professionals with CAD proficiency will be able to learn new BIM software quickly or without specialized training.  BIM provides the ability for every member of the team to be involved in the design and modeling process, giving them complete control of the end product. Investment in training for early adopters provides them a competitive edge with projects that have clearly specified requirements to be documented utilizing BIM.
  • 22.
    Transition from Draftingto Modeling  When moving from a CAD-based drafting environment to a BIM-based modeling environment, a change in the workflow will surround what used to be simple drafting tasks such as copying markups or picking up redlines. These tasks now require a higher-level skilled design drafter who has an understanding of the project and the materials used..  The transition from traditional CAD will also place an increased level of responsibility on the designer to ensure that all system components are coordinated with the other design professionals such as architecture and engineering services and that site issues are reduced to a minimum.
  • 23.
     Companies havea few different business models to consider when thinking about staff training with respect to BIM.  The first option involves the training of current designers to undertake all of their design work in the BIM environment.  The second involves up-skilling all of their drafting staff to a higher technical level to undertake design responsibilities.  The third is a combination of the first two where there is a specific set of rules and guidelines for mark-ups so that design mark-ups can be translated into the model clearly and efficiently.  In any case, the BIM process allows for coordinated delivery earlier in the design process so that potential double handling or redesign is avoided.
  • 24.
    Innovation :  Sincea goal of BIM is to assign constraints and parameters to intelligent objects to improve efficiency, there is a potential to inhibit innovation which would possibly otherwise occur without the automated processes and shared knowledge that BIM now provides. Those firms implementing BIM should view the parameters and metadata constraints as a global database that allows designers to save time associated with updating and configuring product-specific data repetitively on different projects, hence increasing the amount of time spent on system design and innovation.
  • 25.
    CONCLUSION  Using BIMas a tool to update the flow of information during a project is just as critical as doing it the first time.  BIM tools will continue to develop in their ability to be streamlined, but current processes allow a BIM- enabled construction manager to complete tasks with relatively good efficiency.  As users become more proficient with the software and the process to which the software is applied, these tasks will be even faster.
  • 26.