Батлагдсан хэрчмүүдийн тухай теорeм

[a, b] ,[a2, b2], ….[an, bn] өгөгдсөн байг.
 n үед   an≤ an+1≤ bn+1≤ bn
Өөрөөр хэлбэл: [a, b]            [a2, b2] ….. [ an+1, bn+1 ]      биелэгдэхээс гадна,
уг хэрчмүүдийн утгын дараалал {[ bn-an]}→ 0 байвал {[ an, bn]}
батлагдсан хэрчмийн дараалал гэж хэлнэ.

Теором 3.5: Батлагдсан хэрчмийн дараалал {[ an, bn]} –ийн бүх
хэрчмүүдэд харъяалагдах цэг ≠ цорын ганц байна.
Баталгаа: Өгөгдсөн an≤ an+1 ба bn+1≤ bn =>{[ an, bn]} хэрчмүүдийн зүүн
цэгүүд an дараалал нь үл буурах , баруун талын цэгүүдийн дараалал нь
үл өсөх дараалал үүсгэх ба an≤ b1 ба bn≥ а1 нөхцлүүд биелэгдэнэ.Иймд
3.2 теором ѐсоор {an }→c' {bn}→c″ хязгааруудад нийлнэ. 0=
an)= lim - lim →∞an= c'- c″ учир c'= c″ байна.
Иймд {an }, {bn} –дарааллууд ерөнхий c'= c″ = c хязгаар руу нийлэх ба                       n
утганд an≤ c≤ bn биелэгдэнэ.Иймд с- цэг нь бүх [ an, bn] хэрчимд
харъяаагдана.

                 Дарааллын хязгаарыг олох чухал жишээ
а >1 бол
Баталгаа:                n   ,    n   >0 гэе. Тэгэхэд ( Бернулын тэнцэтгэл биш
     n
(1+x) > 1+nx n≥2, x>-1 , x≠ 0 );
                                                      n
Бернулын тэнцэтгэл биш ѐсоор а= (1+               n   ) > 1+n     n   , 0<   n<     болох
ба теором 3.1 ѐсоор                   n=0   байна.Иймд


                          Функцийн хязгаар
   1. f(x)- функцийн x→x0 үеийн хязгаар гэж:                     f(x) =b
   2. f(x)- функцийн x0 цэг баруун хязгаар                      f(x)=         f(x)= b'

      =f(        )
3. f(x)- функцийн x0 цэг дээрх зүүн хязгаар :                 f(x)=     f(x)= b″

        =f(         )
     4. f(x)- функцийн төгсгөлгүй цэг дээрх буюу x→             үеийн хязгаар гэж :
              f(x) = с
     5. f(x)- функцийг +     цэг дээрх буюу x→            үеийн хязгаар гэж :
        f(x) = с'
     6. f(x)- функцийг -     цэг дээрх буюу x→            үеийн хязгаар гэж :
       f(x) = с″
     7. f(x)- функцийн x0 цэг дээрх төгсгөлгүй хязгааруудыг :              f(x) =   ,
            f(x) =+   ,         f(x) =-   гэх мэт.


                          F(X) функцийн x→x0 үеийн хязгаар
       Def: (Гейнe). Хэрэв X- олонлогийн {Xn} – цэгүүдийн x0 –руу нийлэх
Жишээ нь: а)               =1                        в)    (1+x)
Критерий Коши: (Зарчим)
f(x)- ийн x=a цэг дээрх төгсөглөг хязгаар оршин байх нь зөвхөн хэрэв
>0  тоо авахад = ( )> 0 олдоод х' , х''є Х (X-f(x)-ийн тодорхойлогдох
муж) хувьд
| х'- а |<
| х''- а |<                  биелэгдэж байх үед
|f(х') – f(х'') |< биелэх явдал юм.

Жнь: f(x)= counts= с функц нь тоон шулууны Х0 цэг бүр дээр с хязгаартай
байна. Учир нь {Xn}→ Х0 авахад f(x)=c иймд      f(x)=с болно.
Def: (Гейнe) Хэрэв Х-олонлогийн {Xn} цэгүүдийн Х0 –руу нийлэх
дараалалд харгалзах
у= f(x) функцийн утгуудийн дараалал {yn =f(Xn)} нь ямар нэг b тоо руу
нийлж байвал энэ b – тоо f(x)-ийн функцийн х→x0 үеийн (эсвэл (x= x0)
дээрх хязгаар гэнэ.)
f(x)=b              (Xn≠X0)


              Функцийн Х= Х0 дээрх хязгаарын дүрмүүд
    f(x)=a ба    g(x)=b бол:

  1)         [f(x) ± g(x)] = a ± b=           f(x) +        g(x)

  2)      =const,           [             = *a=             f(x)

  3)         [f(x) * g(x)] = a * b=          [f(x)] [       g(x)]


  4) Хэрэв g(x)≠0 ба b≠0 бол                            =    =

  5) Хэрэв          f(x)= a ,           g(x)= b ба f(x)≤ g(x)              f(x)≤      g(x)

  6) x≠x0 үед f(x)= g(x) ба                g(x)=b =>               f(x)=       g(x)
  7) f(x), g(x), (x) –функцууд Х-олонлог дээр тодорхойлогдсон байг.
            f(x)=     g(x)=b бөгөөд f(x)≤ (x)≤ g(x), (нь ядаж x≠x0 үед)
       биелж байвал:

                  (x)=b болно.
  8) Давхар функцийн хязгаар
     Хэрэв у=f(u)- функц u= (x) функцуудын утгын муж дээр
     тодорхойлогдсон Давхар функц у=f[ (x)] өгөгдсөн гэж үзээд:
       Хэрэв                            (x)=u0 ба            f(u)=f(u0)
                    (x)]=             f(u)=f(u0)
                    n           n-1
Жнь: Рn (x) =a0x + a1x                + ….. + an-1x+an функцийн ямар нэг Х0
дээрх хязгаар :
lim Рn (x) =        [a0xn + a1xn-1 + ….. + an-1x+an ]= a0xn + a1xn-1 + ….+
an-1x+an ]= Рn (x0)
Өрөөсгөл хязгаарууд
Хэрэв Х {xn}→ x0       ба xn> x0 байх   дараалалд харгалзах y=f(x)
функцийн утгуудын дараалал {y=f(xn)}→ b' хязгаартай байвал b' тоог f(x)-
ийн x=x0 цэг дээрх баруун өрөөсгөл хязгаар гэнэ.
Эндээс       f(x)=      f(x)= b' =f(x  ) гэж бичнэ.

Яг ийм байдлаар f(x)=y –ийг x=x0 цэг дээрх зүүн өрөөсгөл хязгаар
     f(x)=      f(x)= b″ =f(x    ) тодорхойлогдоно.

Жнь: f(x)=     (x≠0) (sgnx)
  1) x>0 үед f(x)= + 1
  2) x<0 үед f(x)= - 1
     Иймд           f(x)= +1 ,      (x)= - 1 болно.
Дээр дурдсан хязгаарын дүрмүүдэд зохих өөрчлөлтүүдийг хийж
өрөөсгөл хязгаарын дүрмүүдийг гаргаж авна.
Жнь:        f(x)= b' ба    g(x)= c' бол       f(x) ± g(x)] = b' ± c'=
       f(x)±         g(x)
f(x)-функцийн x=x0 дээрх хязгаар оршин байх <=> нь x0 цэг дээрх
баруун, зүүн өрөөсгөл хязгаарууд хоѐул оршдог бөгөөд хоорондоо
тэнцүү байх явдал юм.
         f(x)=     f(x)=      f(x)
                 x→ , x→+ , x→- үеийн хязгаар
                (Төгсгөлгүй алсын цэг дээрх хязгаар)
Хэрэв y=f(x) функцийн тодорхойлогдох муж Х-олонлогийн цэгүүдээс
тогтсон төгсгөлгүй их {xn} дараалалд харгалзах функцийн утгуудын
дараалал {yn= f(xn)}→ c хязгаар руу нийлж байвал , y=f(x) функцийн
x→ үеийн хязгаар нь с тоо гэж хэлэх ба энэ нөхцөлд:
     f(x)= с гэж бичнэ.
Үүнтэй адилаар : Хэрэв y=f(x) функцийн тодорхойлогдох муж Х { xn }→+

                                                              (Х { xn }→ - )
байх     { xn }дараалалд харгалзах функцийн утгуудын дараалал
{yn= f(xn)}→ c' , (yn= f(xn)}→ c'')
байвал:         f(x)= с' , (         f(-     )) гэж бичнэ.

Хэрэв        f(x)= с =>          f(x)= с=>      f(x)= с


                               Төгсгөлгүй хязгаар
Хэрэв Х { xn }→           байх дарааллын харгалзах y=f(x) функцийн
утгуудын дараалал
{yn= f(xn)}→
Эсвэл {yn= f(xn)}→ +
         {yn= f(xn)}→ -     байвал x=x0 цэг дээр f(x) төгсгөлгүй хязгаартай
гэх ба        f(x)=     , эсвэл        f(x)=+     , эсвэл    f(x)= -   гэж бичнэ.
Хэрэв y=f(x) функцийн x=x0 цэг дээрх хязгаар төгсгөлгүй байна.х→ x0
үед y=f(x) нь төгсгөлгүй хэмжигдэхүүн гэж бас нэрлэдэг.
(Энд x0 =±    , x0 = байж болно.)
Хязгаарын тодорхойлолт , хязгаарын дүрмүүдээс:
  1) Хэрэв        f(x)=b ,  g(x)= =>       [f(x) + g(x)] = +

   2) Хэрэв           f(x)=b ,       g(x)=       =>           =0

   3) Хэрэв lim f(x)= b> 0, lim g(x)= 0 ба Х0-ийн орчинд g(x)>0 бол
                  =+


                                  Тасралтгүй функц
Хэрэв Х      { xn }→       дараалал авахад      f(x)=f(x0) байвал f(x) функц
x=x0 цэг дээр
тасралтгүй гэж нэрлэнэ.Х-олонлог дээр y=f(x) тодорхойлогдсон бөгөөд
Х x0 нь Х-олонлогын хязгаарын цэг байг.Хэрэв        f(x)=f(x0) байвал
f(x) функц x=x0 дээр тасралтгүй гэж хэлнэ.
Def:           = ( )>0 бөгөөд | x- x0 |< байх бүх утгуудад |f(x)- f(x0)|<
бол f(x)- нь x=x0 дээр тасралтгүй гэнэ.
              2
Жнь: 1. y=x =

                        y

                   1



              -1            -1            x




2. y= нь х=0 дээр тасралттай учир нь:                                y=

        =+

         =-            у(+0) ≠ y(-0)
3. y                      нь 0-дээр тасралттай , хэрэв xn =                      (n=1,

2, 3…..)
дараалал авбал xn→0 ба энэ дараалалд харгалзах y=y(x) –функцийн
утгууд:
{-1, 1, -1, 1, ….} cална.

                                                        y=




             x=x0 цэг дээрх функцийн хязгаарын дүрмүүд

Хэрэв      f(x)=а ,        g(x)=b бол

   1.     [f(x) + g(x)] = a± b =        f(x) +           g(x)
   2.            ,       [ f(x)]= *a = *                 f(x)
   3.      [f(x) * g(x)] = a* b = [         f(x)] * [        g(x)]

   4. Хэрэв g(x)≠0 ба b≠0=>                       =      =

   5. Хэрэв f(x) ≤ g(x) =>         f(x) ≤         g(x)
   6. x=x0 үед f(x)= g(x) ба          g(x)= b байвал                 f(x)=   g(x)= b
   7. Хэрэв f(x) , g(x), (x) –функцууд Х-дээр тодорхойлогдсон.
f(x)= g(x)= b бөгөөд f(x) ≤ g(x) ≤ (x) ядаж (х≠х0 ) үед биелэж
     байвал :              (x)=b
     байна.
  8. Давхар функцийн хязгаар:
     Хэрэв y=f(u) Функц u= (x) функцийн утгын муж дээр
     тодорхойлогдсон y=f[ (x)] –өгөгдсөн гэж үзье.Тэгэхэд                   (x) –

     u0 ба         f(u)= f(u0) биелж байвал :

                (x)] =      f(u)= f(u0) эдгээр дүрмүүд нь яг ижилхэн арга
     зарчмаар батлагдана.

Жнь: Рационоль функц R(x)=              ,            байхад

         R(x) =                =       = R(x)

                              Өрөөсгөл хязгаарууд
Хэрэв Х {Хn}→X0          ба Хn >X0 байх дурын дараалалд харгалзах y=f(x) –
ийн утгуудын дараалал yn=f(xn)→b' хязгаартай байвал b' –тоон y=f(x)
функцийн x=x0 дээрх баруун өрөөсгөл хязгаар гэж нэрлэх ба :

     f(x)=          f(x)= b' =f(      ) гэж бичнэ.


Яг үүнтэй адилханаар: Зүүн өрөөсгөл хязгаар гэж:
     f(x)=      f(x)= b″ =f(    ) –гэж тодорхойлно.



                 Төгсгөлгүй алсын цэг дээрх хязгаар
Хэрэв y=f(x) функцийн тодорхойлогдох муж Х-олонлогийн цэгүүдээс
тогтсон төгсгөлгүй их дараалал {Xn} дараалалд харгалзах функцийн
утгуудын дараалал f(Xn)→c хязгаар руу
Жнь: 1. y=x2 функцийн х аргументын бүх утгуудад тасралтгүй
     2. y=     нь функцийн х=0 дээр тасралттай яагад гэвэл :
=+     ;          =-


                     Тасралтгүй функц дээрх үйлдлүүд
Функцийн өгөгдсөн цэг дээрх хязгаарын дүрмүүдээс тасралтгүй
функцууд дээрх үйлдлүүдийн үр дүнгийн тухай дараахь дүгнэлтээс шууд
гарна.
1).Хэрэв f(x) , g(x) нь x=x0 дээр тасралтгүй бол
   1. [f(x) ± g(x)]
    2.               хувьд [       ]
    3. [f(x) * g(x)]
   4. Хэрэв g(x₀)≠0 байвал        –функцууд тасралтгүй x=x0 дээр

байна.
2). Хэрэв f(x) функцд x=x0 дээр тасралтгүй байвал давхар функц h(x)=
g[f(x)] нь x=x0 дээр тасралтгүй байна.
             Тасралтын цэгүүдийн ангилал , засагдах тасрал
f(x) функц нь x=x0 дээр тасралтгүй байх шалтгаан нь дараах
үзэгдлүүдийн аль нэгэн юм.
    1) x0 –цэг дээр өрөөсгөл хязгаарууд f(x0-0) , f(x+0) оршин байхгүй
       байх.
    2) x0 –цэг дээр өрөөсгөл хязгаарууд төгсгөл биш байх.
    3) x0 –цэг дээр өрөөсгөл хязгаарууд хоорондоо тэнцүү биш байх:
       f(x0+0) ≠ f(x0-0)
    4) x0 –цэг дээр өрөөсгөл хязгаарууд хоорондоо тэнцүү боловч f(x0)
       утгатай тэнцүү биш: f(x0+0) = f(x0-0)≠ f(x0)
    1. Тодорхой бус цэг
    2. Үсрэлтийн цэг (Төгсгөлгүй )
    3. Үсрэлтийн цэг
    4. Засагдах , засрагдах тасралтын цэг гэж нэрлэнэ.
Мөн 3., 4. тохиолдлуудыг хамтад нь I төрлийн тасралтын цэг, 1., 2.
тохиолдлуудыг нь II төрлийн тасралтын цэг гэж ангилдаг.

Хэрэв x0 –нь f(x)-ийн Үсрэлтийн цэг бол [f(x0+0) - f(x0-0)] –тоон f(x)-
функцийн засагдах тасралтын цэг бол f(x) функцийн x=x0 цэг дээрх
утгыг өөрчлөх замаар f(x)-функцийн x=x0 цэг дээр тасралтгүй функц
байхаар тодорхойлж болно.


Жнь:f(x)=                   нь x=0 цэг дээр тодорхойлогдоогүй , гэвч           =1
Ийм f(0)=1 гэж авбал,
f(x) =              нь тоон бүх шулуун дээр тасралтгүй болно.

                      f(x0+0)




          f(x0-0)                     x0                 x0                    x0

               x0




          f(x0)

f(x0-0)

                  f(x0+0)

          x0



a) үсрэлт б) төгсгөлгүй үсрэлт в) зааглагдах тасралт

                    Үндсэн Элементар функцуудийн тасралтгүй чанар

Энд тасралтгүй функцуудын тодорхойлолтыг шалгаж батлана.
  1. y=e
  2. y=x
        h
  3. y=x
    4. y=p(x)=a0+a1x1+…+anxn                      p(x) =p(x0)
    5. Pациональ бутархай функц
           R(x)=             , энд байгаа P(x), Q(x)-Гишүүнтүүд ба Q(x)≠0 =>
R(x)=       =      =R(x0)

  6. Зэрэгт функц y=xa , a>0 , x≥ 0 мужинд тодорхойлогдсон тасралтгүй.
                                                          h
  7. Илтгэгч функц: y=ax (a>0) Үүнийг шалгая.               =
                   h
     lim               =
  8. f(x)      (a>0 , a≠0 , x>0)
  9. Тригонометрийн функцууд:
     y=sinx
     y=cosx
  10.     tgx –нь cosx≠0 –ээс бусад бүх цэгүүд дээр тасралттай:
     x=     ,               , …, xn=
                –ээс бусад дээр
     ctg x=± n-ээс бусад бүх цэгүүд дээр тасралтгүй байна.

            Хэрчим дээр тасралтгүй функцийн гол чанарууд
Теорема1:.[a, b]-хэрчим дээр тасралтгүй y=f(x) функцийн утгуудын
дотор хамгийн их ба хамгийн бага тоо ямагт оршино.




                                       d
                             а
                                  C             b


                                       m
Геометр утга:Энэ нь f(x) нь [a,b] хамгийн их ба хамгийн бага утгуудыг
агуулах нийт с ба d цэгүүд [a, b] хэрчимд оршино гэсэн үг. ( m≤ f(x)≤ M)
Теорема2: [a , b] –дээр тасралтгүй f(x) функц энэ хэрчмийн үзүүрийн
цэгүүд дээр харилцан эсрэг тэмдэгтэй утгуудыг авдаг. (f(a)<0, f(b)>0 )
бол f(x)-нь 0-тэй тэнцүү утгыг хүлээн авдаг цэг [a.b] хэрчим дээр
олдно.Хэрэв [a.b] хэрчим дээр тасралтгүй функцийн хамгийн их утга нь
M хамгийн бага утга бол m бол энэ 2 тооны хооронд орших аливаа L1
(m< L1<M ) тоотой тэнцүү утгыг функц хүлээн авна.
Теорема3: [a.b] хэрчим дээр f(x) тасралтгүй функц бол [a , b]      x'x''
цэгүүдийн хувьд | x'x''|→0 бол f(x')- f(x'')→0

              Дифференциал тоолох функцийн уламжлал
Def: y=f(x) –функцийн x0 цэгийн орчинд тодорхойлогдсон ба Х-энэ орчны
дурын цэг гэе.

Хэрэв                    = f '(x0) ,          (f '(x0)<   )

x- x0= X гэе. Мөн X=h гэе.
 f(x)-f(x0)= f(x0+ X) – f(x0)
  f(x0)= f(x0+ X) – f(x0) эдгээрийг ашиглавал:

f '(x0)=       =

уламжлалуудыг бас              ,       , y'       гэх мэт тэмдэглэдэг.
Жнь: y=x2
Энэ тохиолдолд : у = (x+ x)2-x2= 2x· x+( x)2 = x2+2 x2+( x)2-x2= 2 x·x+
 x2

Эндээс     =

Эндээс y'=           =         2x+ x= 2x
1.c=const c'=0
      n                                  n-1
2. y=x (n>1) функцийн уламжлал : y'= n ·x
(Уламжлалын тодорхойлолтонд орж байгаа хязгаарын оронд “өрөөсгөл
хязгаар”-ын авч үзэх замаар өрөөсгөл уламжлалын ойлголтонд хүрдэг.)
Тухайлбал: f(x)=y Функцийн x=x0 цэг дээрх зүүн өрөөсгөл уламжлал:

  (x0) =                    ;
Баруун өрөөсгөл:

  (x0) =                        гэж тодорхойлогдоно.
Хязгаар ба өрөөсгөл хязгааруудын холбоог тогтоосон дүгнэлтийн
адилаар
Хэрэв өгөгдсөн цэг дээрх уламжлал оршин байвал өрөөсгөл
уламжллууд 2-уулаа оршин байх ба тэнцүү утгатай байна.Буцаагаад
өрөөсгөл уламжллууд 2-уул оршин байдаг ба тэнцүү бол уламжлал
оршин байдаг гэдгийн тогтоож байна.)

                        Уламжлалын физик утга
Ямар нэг замын дагуух цэгийн хөдөлгөөнийг авч үзье.
Хөдөлгөөн эхэлсэн цаг мөчөөс хойш t-хугацаанд цэшийн явж өнгөрсөн
замыг S=f(x) , Тэгэхэд цаг хугацааны  завсарт явж өнгөрүүлсэн замын
хэмжээ s=f(t+ t)- f(t) байх ба         – нь   t хугацааны завсарт дахь
дундаж хурд болно.

Иймд       – нь   t→0 үеийн хязгаар           =                  = S'(t)
нь t-агшин дахь цэгийн хөдөлгөөний хурд байна.
V= S'(t) =        хурдатгал нь а =

                       Уламжлалын дүрмүүд
                 Уламжлал ба арифметик үйлдлүүд
Хэрэв u(x) ба (x) функцийн Х цэг дээрх уламжлалууд оршиж байвал:
Нийлбэр [u(x) + (x)]
  =const бол [u(x)]
[u(x)] · [ (x)]

Хэрэв (x)≠ 0 бол     [   ] функцуудийн уламжлал нь бас оршин байх
бөгөөд
1)   [u(x) ± (x)]' = u'(x) ± (x)
  2)   [ u(x)]'= u'(x)
  3)   [u(x) · (x)]' = u'(x) (x) + u(x)·              (x)

  4)   [       ]' =
Баталгаа:

  1.                                              =                    +                                ;
       тэнцэтгэлд h→0 үед хязгаарыг шилжвэл гарна.

  2.                        =                               ;                              =       u'(x);

  3.                                          =                                                +
                                      =                                            + u(x)
                          h→0 үед хязгаарыг шилжвэл 3) гарна.

  4.       [          -         ]=        [                                    ]=

                                                                        =                           ·

       [                         - u(x)                         ;   h→0 үед хязгаарыг
       шилжвэл 4) гарна.

                     Давхар функцийн уламжлал
  Хэрэв y=f(u) ба u= (x)-ээр y=f( (x)) тодорхойлогдсон бөгөөд
  байгуулагч функцуудын уламжлал    (u) ба   (x) нь тасралтгүй
  функцууд бол давхар функцийн уламжлал нь оршиг байх ба
       =f(u)·         =     ·        эсвэл        = [u(u)]·                =           ·
  Жнь: y=(5+2x-3x2)10 ,              -?
                                                                               9
  Энд u= 5+2x-3x2 гэж байвал y=u10 ба                               = 10· u        ,       = 2-6x=>
                                                                     =10(5+2x-3x2)9 · (2-6x)
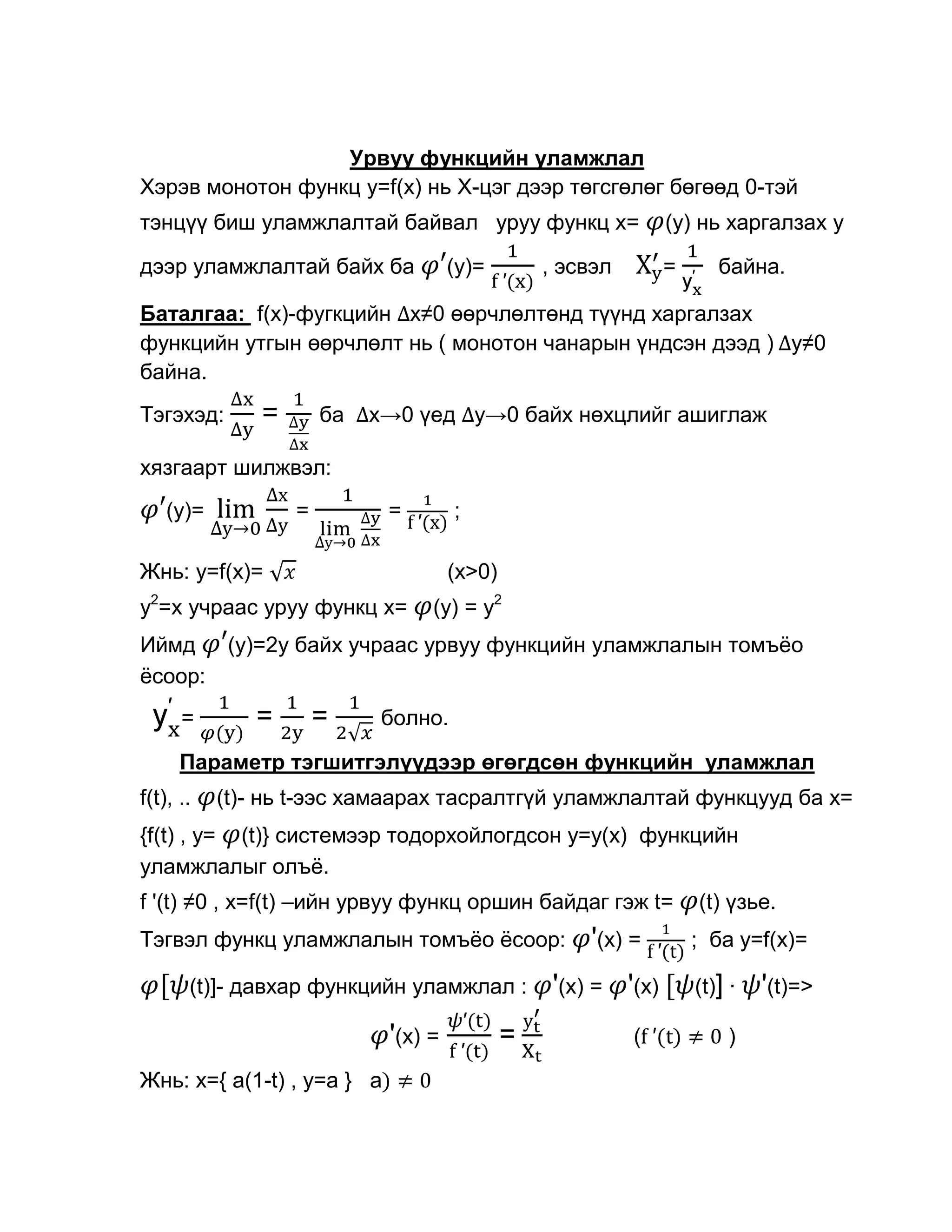
Урвуу функцийн уламжлал
Хэрэв монотон функц y=f(х) нь Х-цэг дээр төгсгөлөг бөгөөд 0-тэй
тэнцүү биш уламжлалтай байвал уруу функц x=                      (y) нь харгалзах у

дээр уламжлалтай байх ба              (y)=        , эсвэл        =      байна.

Баталгаа: f(x)-фугкцийн х≠0 өөрчлөлтөнд түүнд харгалзах
функцийн утгын өөрчлөлт нь ( монотон чанарын үндсэн дээд ) у≠0
байна.
Тэгэхэд:       =       ба   х→0 үед y→0 байх нөхцлийг ашиглаж

хязгаарт шилжвэл:
    (y)=           =         =        ;

Жнь: y=f(x)=                          (x>0)
y2=x учраас уруу функц x=         (y) = y2
Иймд        (y)=2y байх учраас урвуу функцийн уламжлалын томъѐо
ѐсоор:
      =       =        =     болно.

      Параметр тэгшитгэлүүдээр өгөгдсөн функцийн уламжлал
f(t), ..   (t)- нь t-ээс хамаарах тасралтгүй уламжлалтай функцууд ба х=
{f(t) , y= (t)} системээр тодорхойлогдсон у=y(x) функцийн
уламжлалыг олъѐ.
f '(t) ≠0 , x=f(t) –ийн урвуу функц оршин байдаг гэж t=              (t) үзье.
Тэгвэл функц уламжлалын томъѐо ѐсоор:                  '(х) =        ; ба у=f(x)=

       (t)]- давхар функцийн уламжлал :            '(х) = '(х)       (t)] ·   '(t)=>
                             '(х) =           =             (            )

Жнь: x={ a(1-t) , y=a } a
Системээс у=y(x) функцд тодорхойлогдоно гэж үзвэл :

    =        =             =                 = -1


                   Үндсэн элементар функцууд
  Тригонометрийн функцууд:
  1) Y=sinx нь         х өөрчлөлт авахад :                  =sin(x+ х)* sinx=2sin

     cos(x+      ) хэлбэртэй болно.

  Эндээс: y' =                 lim                              =                · lim

cos(x+   )= 1·cosx=>sinx=cosx
  2) Үүнтэй төстэйгөөр: cos'x=-sinx

  3) tg'x=            '=                                    =                               =

                       =             => tg'x =                          (         )

  4) Мөн ctg'x=                      (              )
  5) y= arcsinx-ийн урвуу функц X=siny ба уруу функцийн уламжлал
     томъѐо ѐсоор:

         =       =         =             =              =               => arcsinx=

     (-1<x<1)
   6) Мөн адилаар:
                     arccosx=-                  (-1<x<1)
  7) y=arctgx авахад түүний урвуу функц x=tgy' ба урвуу функц томъѐо

     ѐсоор:       =        =             =          =               =       ;=> arctg'x =


  8) Мөн адилаар: arcctg'x = -
Дээд эрэмбийн уламжлал ба дифференциал
y=f(x) Функцийн I эрэмбийн уламжлал f '(x)-нь х-ээс хамаарсан функц
байх учир энэ f '(x)-ийн уламжлал нь f(x) –ийн II эрэмбийн уламжлал гэж
нэрлэдэг.
Г.м III, IV , n –эрэмбийн уламжлалуудыг тодорхойлно.
                                        n
y(II), y(III), y(IV), ….y(n) эсвэл f (x), ….f
                                                    (n)
                                                      (x) мөн           ,     , ……          гэж
тэмдэглэнэ.
Дээд эрэмбийн уламжлал нь:
 (n)     (n-1)
f (x) [f       (x)]' n>1 тодорхойлогдоно.
 (0)
f (x)=f(x) Дээд эрэмбийн уламжлалын дэс дараалал
дифференциалчлагдах аргаар бодож гаргана.
Зарим ерөнхий томъѐо:
                                        (n)
  1) y=               , =         бол у = =
        (n+m)        (n)          (m)
   2) y         (x) [y     (x)]             n,m N
                                                      (n)   n     (n)
   3) Хэрэв y=ax+b , a,b=const бол y =a * f                         ( ax+b)
                                                            (n)             (n- m)
  4) Лейбницийн томъѐо: [                     ] =          u                         (x)*
     N=2 , [    ]'' =[      ]'= =[           ]' =
Жнь:
                       n-1                            n
  1) y= бол у'= x , y''= (              )        ,…..y = (                      )… (
       )
  2) y=cosx , y'=-sinx , y''= -cosx , y'''=sinx ;
        n      (n)
      y = cosx =cos( x+ n )
                             (2m)
       хэрэв n=2m =>y     =cos(2m) x=(-1) m cosx
       n=2m+1=> y(2m+1) =cos(2m+1) x=(-1) m+1 sinx

2012 09 10 тоон дараалл хязгаар лекц№2

  • 1.
    Батлагдсан хэрчмүүдийн тухайтеорeм [a, b] ,[a2, b2], ….[an, bn] өгөгдсөн байг. n үед an≤ an+1≤ bn+1≤ bn Өөрөөр хэлбэл: [a, b] [a2, b2] ….. [ an+1, bn+1 ] биелэгдэхээс гадна, уг хэрчмүүдийн утгын дараалал {[ bn-an]}→ 0 байвал {[ an, bn]} батлагдсан хэрчмийн дараалал гэж хэлнэ. Теором 3.5: Батлагдсан хэрчмийн дараалал {[ an, bn]} –ийн бүх хэрчмүүдэд харъяалагдах цэг ≠ цорын ганц байна. Баталгаа: Өгөгдсөн an≤ an+1 ба bn+1≤ bn =>{[ an, bn]} хэрчмүүдийн зүүн цэгүүд an дараалал нь үл буурах , баруун талын цэгүүдийн дараалал нь үл өсөх дараалал үүсгэх ба an≤ b1 ба bn≥ а1 нөхцлүүд биелэгдэнэ.Иймд 3.2 теором ѐсоор {an }→c' {bn}→c″ хязгааруудад нийлнэ. 0= an)= lim - lim →∞an= c'- c″ учир c'= c″ байна. Иймд {an }, {bn} –дарааллууд ерөнхий c'= c″ = c хязгаар руу нийлэх ба n утганд an≤ c≤ bn биелэгдэнэ.Иймд с- цэг нь бүх [ an, bn] хэрчимд харъяаагдана. Дарааллын хязгаарыг олох чухал жишээ а >1 бол Баталгаа: n , n >0 гэе. Тэгэхэд ( Бернулын тэнцэтгэл биш n (1+x) > 1+nx n≥2, x>-1 , x≠ 0 ); n Бернулын тэнцэтгэл биш ѐсоор а= (1+ n ) > 1+n n , 0< n< болох ба теором 3.1 ѐсоор n=0 байна.Иймд Функцийн хязгаар 1. f(x)- функцийн x→x0 үеийн хязгаар гэж: f(x) =b 2. f(x)- функцийн x0 цэг баруун хязгаар f(x)= f(x)= b' =f( )
  • 2.
    3. f(x)- функцийнx0 цэг дээрх зүүн хязгаар : f(x)= f(x)= b″ =f( ) 4. f(x)- функцийн төгсгөлгүй цэг дээрх буюу x→ үеийн хязгаар гэж : f(x) = с 5. f(x)- функцийг + цэг дээрх буюу x→ үеийн хязгаар гэж : f(x) = с' 6. f(x)- функцийг - цэг дээрх буюу x→ үеийн хязгаар гэж : f(x) = с″ 7. f(x)- функцийн x0 цэг дээрх төгсгөлгүй хязгааруудыг : f(x) = , f(x) =+ , f(x) =- гэх мэт. F(X) функцийн x→x0 үеийн хязгаар Def: (Гейнe). Хэрэв X- олонлогийн {Xn} – цэгүүдийн x0 –руу нийлэх Жишээ нь: а) =1 в) (1+x) Критерий Коши: (Зарчим) f(x)- ийн x=a цэг дээрх төгсөглөг хязгаар оршин байх нь зөвхөн хэрэв >0 тоо авахад = ( )> 0 олдоод х' , х''є Х (X-f(x)-ийн тодорхойлогдох муж) хувьд | х'- а |< | х''- а |< биелэгдэж байх үед |f(х') – f(х'') |< биелэх явдал юм. Жнь: f(x)= counts= с функц нь тоон шулууны Х0 цэг бүр дээр с хязгаартай байна. Учир нь {Xn}→ Х0 авахад f(x)=c иймд f(x)=с болно. Def: (Гейнe) Хэрэв Х-олонлогийн {Xn} цэгүүдийн Х0 –руу нийлэх дараалалд харгалзах у= f(x) функцийн утгуудийн дараалал {yn =f(Xn)} нь ямар нэг b тоо руу нийлж байвал энэ b – тоо f(x)-ийн функцийн х→x0 үеийн (эсвэл (x= x0) дээрх хязгаар гэнэ.)
  • 3.
    f(x)=b (Xn≠X0) Функцийн Х= Х0 дээрх хязгаарын дүрмүүд f(x)=a ба g(x)=b бол: 1) [f(x) ± g(x)] = a ± b= f(x) + g(x) 2) =const, [ = *a= f(x) 3) [f(x) * g(x)] = a * b= [f(x)] [ g(x)] 4) Хэрэв g(x)≠0 ба b≠0 бол = = 5) Хэрэв f(x)= a , g(x)= b ба f(x)≤ g(x) f(x)≤ g(x) 6) x≠x0 үед f(x)= g(x) ба g(x)=b => f(x)= g(x) 7) f(x), g(x), (x) –функцууд Х-олонлог дээр тодорхойлогдсон байг. f(x)= g(x)=b бөгөөд f(x)≤ (x)≤ g(x), (нь ядаж x≠x0 үед) биелж байвал: (x)=b болно. 8) Давхар функцийн хязгаар Хэрэв у=f(u)- функц u= (x) функцуудын утгын муж дээр тодорхойлогдсон Давхар функц у=f[ (x)] өгөгдсөн гэж үзээд: Хэрэв (x)=u0 ба f(u)=f(u0) (x)]= f(u)=f(u0) n n-1 Жнь: Рn (x) =a0x + a1x + ….. + an-1x+an функцийн ямар нэг Х0 дээрх хязгаар : lim Рn (x) = [a0xn + a1xn-1 + ….. + an-1x+an ]= a0xn + a1xn-1 + ….+ an-1x+an ]= Рn (x0)
  • 4.
    Өрөөсгөл хязгаарууд Хэрэв Х{xn}→ x0 ба xn> x0 байх дараалалд харгалзах y=f(x) функцийн утгуудын дараалал {y=f(xn)}→ b' хязгаартай байвал b' тоог f(x)- ийн x=x0 цэг дээрх баруун өрөөсгөл хязгаар гэнэ. Эндээс f(x)= f(x)= b' =f(x ) гэж бичнэ. Яг ийм байдлаар f(x)=y –ийг x=x0 цэг дээрх зүүн өрөөсгөл хязгаар f(x)= f(x)= b″ =f(x ) тодорхойлогдоно. Жнь: f(x)= (x≠0) (sgnx) 1) x>0 үед f(x)= + 1 2) x<0 үед f(x)= - 1 Иймд f(x)= +1 , (x)= - 1 болно. Дээр дурдсан хязгаарын дүрмүүдэд зохих өөрчлөлтүүдийг хийж өрөөсгөл хязгаарын дүрмүүдийг гаргаж авна. Жнь: f(x)= b' ба g(x)= c' бол f(x) ± g(x)] = b' ± c'= f(x)± g(x) f(x)-функцийн x=x0 дээрх хязгаар оршин байх <=> нь x0 цэг дээрх баруун, зүүн өрөөсгөл хязгаарууд хоѐул оршдог бөгөөд хоорондоо тэнцүү байх явдал юм. f(x)= f(x)= f(x) x→ , x→+ , x→- үеийн хязгаар (Төгсгөлгүй алсын цэг дээрх хязгаар) Хэрэв y=f(x) функцийн тодорхойлогдох муж Х-олонлогийн цэгүүдээс тогтсон төгсгөлгүй их {xn} дараалалд харгалзах функцийн утгуудын дараалал {yn= f(xn)}→ c хязгаар руу нийлж байвал , y=f(x) функцийн x→ үеийн хязгаар нь с тоо гэж хэлэх ба энэ нөхцөлд: f(x)= с гэж бичнэ.
  • 5.
    Үүнтэй адилаар :Хэрэв y=f(x) функцийн тодорхойлогдох муж Х { xn }→+ (Х { xn }→ - ) байх { xn }дараалалд харгалзах функцийн утгуудын дараалал {yn= f(xn)}→ c' , (yn= f(xn)}→ c'') байвал: f(x)= с' , ( f(- )) гэж бичнэ. Хэрэв f(x)= с => f(x)= с=> f(x)= с Төгсгөлгүй хязгаар Хэрэв Х { xn }→ байх дарааллын харгалзах y=f(x) функцийн утгуудын дараалал {yn= f(xn)}→ Эсвэл {yn= f(xn)}→ + {yn= f(xn)}→ - байвал x=x0 цэг дээр f(x) төгсгөлгүй хязгаартай гэх ба f(x)= , эсвэл f(x)=+ , эсвэл f(x)= - гэж бичнэ. Хэрэв y=f(x) функцийн x=x0 цэг дээрх хязгаар төгсгөлгүй байна.х→ x0 үед y=f(x) нь төгсгөлгүй хэмжигдэхүүн гэж бас нэрлэдэг. (Энд x0 =± , x0 = байж болно.) Хязгаарын тодорхойлолт , хязгаарын дүрмүүдээс: 1) Хэрэв f(x)=b , g(x)= => [f(x) + g(x)] = + 2) Хэрэв f(x)=b , g(x)= => =0 3) Хэрэв lim f(x)= b> 0, lim g(x)= 0 ба Х0-ийн орчинд g(x)>0 бол =+ Тасралтгүй функц Хэрэв Х { xn }→ дараалал авахад f(x)=f(x0) байвал f(x) функц x=x0 цэг дээр
  • 6.
    тасралтгүй гэж нэрлэнэ.Х-олонлогдээр y=f(x) тодорхойлогдсон бөгөөд Х x0 нь Х-олонлогын хязгаарын цэг байг.Хэрэв f(x)=f(x0) байвал f(x) функц x=x0 дээр тасралтгүй гэж хэлнэ. Def: = ( )>0 бөгөөд | x- x0 |< байх бүх утгуудад |f(x)- f(x0)|< бол f(x)- нь x=x0 дээр тасралтгүй гэнэ. 2 Жнь: 1. y=x = y 1 -1 -1 x 2. y= нь х=0 дээр тасралттай учир нь: y= =+ =- у(+0) ≠ y(-0)
  • 7.
    3. y нь 0-дээр тасралттай , хэрэв xn = (n=1, 2, 3…..) дараалал авбал xn→0 ба энэ дараалалд харгалзах y=y(x) –функцийн утгууд: {-1, 1, -1, 1, ….} cална. y= x=x0 цэг дээрх функцийн хязгаарын дүрмүүд Хэрэв f(x)=а , g(x)=b бол 1. [f(x) + g(x)] = a± b = f(x) + g(x) 2. , [ f(x)]= *a = * f(x) 3. [f(x) * g(x)] = a* b = [ f(x)] * [ g(x)] 4. Хэрэв g(x)≠0 ба b≠0=> = = 5. Хэрэв f(x) ≤ g(x) => f(x) ≤ g(x) 6. x=x0 үед f(x)= g(x) ба g(x)= b байвал f(x)= g(x)= b 7. Хэрэв f(x) , g(x), (x) –функцууд Х-дээр тодорхойлогдсон.
  • 8.
    f(x)= g(x)= bбөгөөд f(x) ≤ g(x) ≤ (x) ядаж (х≠х0 ) үед биелэж байвал : (x)=b байна. 8. Давхар функцийн хязгаар: Хэрэв y=f(u) Функц u= (x) функцийн утгын муж дээр тодорхойлогдсон y=f[ (x)] –өгөгдсөн гэж үзье.Тэгэхэд (x) – u0 ба f(u)= f(u0) биелж байвал : (x)] = f(u)= f(u0) эдгээр дүрмүүд нь яг ижилхэн арга зарчмаар батлагдана. Жнь: Рационоль функц R(x)= , байхад R(x) = = = R(x) Өрөөсгөл хязгаарууд Хэрэв Х {Хn}→X0 ба Хn >X0 байх дурын дараалалд харгалзах y=f(x) – ийн утгуудын дараалал yn=f(xn)→b' хязгаартай байвал b' –тоон y=f(x) функцийн x=x0 дээрх баруун өрөөсгөл хязгаар гэж нэрлэх ба : f(x)= f(x)= b' =f( ) гэж бичнэ. Яг үүнтэй адилханаар: Зүүн өрөөсгөл хязгаар гэж: f(x)= f(x)= b″ =f( ) –гэж тодорхойлно. Төгсгөлгүй алсын цэг дээрх хязгаар Хэрэв y=f(x) функцийн тодорхойлогдох муж Х-олонлогийн цэгүүдээс тогтсон төгсгөлгүй их дараалал {Xn} дараалалд харгалзах функцийн утгуудын дараалал f(Xn)→c хязгаар руу Жнь: 1. y=x2 функцийн х аргументын бүх утгуудад тасралтгүй 2. y= нь функцийн х=0 дээр тасралттай яагад гэвэл :
  • 9.
    =+ ; =- Тасралтгүй функц дээрх үйлдлүүд Функцийн өгөгдсөн цэг дээрх хязгаарын дүрмүүдээс тасралтгүй функцууд дээрх үйлдлүүдийн үр дүнгийн тухай дараахь дүгнэлтээс шууд гарна. 1).Хэрэв f(x) , g(x) нь x=x0 дээр тасралтгүй бол 1. [f(x) ± g(x)] 2. хувьд [ ] 3. [f(x) * g(x)] 4. Хэрэв g(x₀)≠0 байвал –функцууд тасралтгүй x=x0 дээр байна. 2). Хэрэв f(x) функцд x=x0 дээр тасралтгүй байвал давхар функц h(x)= g[f(x)] нь x=x0 дээр тасралтгүй байна. Тасралтын цэгүүдийн ангилал , засагдах тасрал f(x) функц нь x=x0 дээр тасралтгүй байх шалтгаан нь дараах үзэгдлүүдийн аль нэгэн юм. 1) x0 –цэг дээр өрөөсгөл хязгаарууд f(x0-0) , f(x+0) оршин байхгүй байх. 2) x0 –цэг дээр өрөөсгөл хязгаарууд төгсгөл биш байх. 3) x0 –цэг дээр өрөөсгөл хязгаарууд хоорондоо тэнцүү биш байх: f(x0+0) ≠ f(x0-0) 4) x0 –цэг дээр өрөөсгөл хязгаарууд хоорондоо тэнцүү боловч f(x0) утгатай тэнцүү биш: f(x0+0) = f(x0-0)≠ f(x0) 1. Тодорхой бус цэг 2. Үсрэлтийн цэг (Төгсгөлгүй ) 3. Үсрэлтийн цэг 4. Засагдах , засрагдах тасралтын цэг гэж нэрлэнэ. Мөн 3., 4. тохиолдлуудыг хамтад нь I төрлийн тасралтын цэг, 1., 2. тохиолдлуудыг нь II төрлийн тасралтын цэг гэж ангилдаг. Хэрэв x0 –нь f(x)-ийн Үсрэлтийн цэг бол [f(x0+0) - f(x0-0)] –тоон f(x)- функцийн засагдах тасралтын цэг бол f(x) функцийн x=x0 цэг дээрх
  • 10.
    утгыг өөрчлөх замаарf(x)-функцийн x=x0 цэг дээр тасралтгүй функц байхаар тодорхойлж болно. Жнь:f(x)= нь x=0 цэг дээр тодорхойлогдоогүй , гэвч =1 Ийм f(0)=1 гэж авбал, f(x) = нь тоон бүх шулуун дээр тасралтгүй болно. f(x0+0) f(x0-0) x0 x0 x0 x0 f(x0) f(x0-0) f(x0+0) x0 a) үсрэлт б) төгсгөлгүй үсрэлт в) зааглагдах тасралт Үндсэн Элементар функцуудийн тасралтгүй чанар Энд тасралтгүй функцуудын тодорхойлолтыг шалгаж батлана. 1. y=e 2. y=x h 3. y=x 4. y=p(x)=a0+a1x1+…+anxn p(x) =p(x0) 5. Pациональ бутархай функц R(x)= , энд байгаа P(x), Q(x)-Гишүүнтүүд ба Q(x)≠0 =>
  • 11.
    R(x)= = =R(x0) 6. Зэрэгт функц y=xa , a>0 , x≥ 0 мужинд тодорхойлогдсон тасралтгүй. h 7. Илтгэгч функц: y=ax (a>0) Үүнийг шалгая. = h lim = 8. f(x) (a>0 , a≠0 , x>0) 9. Тригонометрийн функцууд: y=sinx y=cosx 10. tgx –нь cosx≠0 –ээс бусад бүх цэгүүд дээр тасралттай: x= , , …, xn= –ээс бусад дээр ctg x=± n-ээс бусад бүх цэгүүд дээр тасралтгүй байна. Хэрчим дээр тасралтгүй функцийн гол чанарууд Теорема1:.[a, b]-хэрчим дээр тасралтгүй y=f(x) функцийн утгуудын дотор хамгийн их ба хамгийн бага тоо ямагт оршино. d а C b m
  • 12.
    Геометр утга:Энэ ньf(x) нь [a,b] хамгийн их ба хамгийн бага утгуудыг агуулах нийт с ба d цэгүүд [a, b] хэрчимд оршино гэсэн үг. ( m≤ f(x)≤ M) Теорема2: [a , b] –дээр тасралтгүй f(x) функц энэ хэрчмийн үзүүрийн цэгүүд дээр харилцан эсрэг тэмдэгтэй утгуудыг авдаг. (f(a)<0, f(b)>0 ) бол f(x)-нь 0-тэй тэнцүү утгыг хүлээн авдаг цэг [a.b] хэрчим дээр олдно.Хэрэв [a.b] хэрчим дээр тасралтгүй функцийн хамгийн их утга нь M хамгийн бага утга бол m бол энэ 2 тооны хооронд орших аливаа L1 (m< L1<M ) тоотой тэнцүү утгыг функц хүлээн авна. Теорема3: [a.b] хэрчим дээр f(x) тасралтгүй функц бол [a , b] x'x'' цэгүүдийн хувьд | x'x''|→0 бол f(x')- f(x'')→0 Дифференциал тоолох функцийн уламжлал Def: y=f(x) –функцийн x0 цэгийн орчинд тодорхойлогдсон ба Х-энэ орчны дурын цэг гэе. Хэрэв = f '(x0) , (f '(x0)< ) x- x0= X гэе. Мөн X=h гэе. f(x)-f(x0)= f(x0+ X) – f(x0) f(x0)= f(x0+ X) – f(x0) эдгээрийг ашиглавал: f '(x0)= = уламжлалуудыг бас , , y' гэх мэт тэмдэглэдэг. Жнь: y=x2 Энэ тохиолдолд : у = (x+ x)2-x2= 2x· x+( x)2 = x2+2 x2+( x)2-x2= 2 x·x+ x2 Эндээс = Эндээс y'= = 2x+ x= 2x 1.c=const c'=0 n n-1 2. y=x (n>1) функцийн уламжлал : y'= n ·x (Уламжлалын тодорхойлолтонд орж байгаа хязгаарын оронд “өрөөсгөл хязгаар”-ын авч үзэх замаар өрөөсгөл уламжлалын ойлголтонд хүрдэг.)
  • 13.
    Тухайлбал: f(x)=y Функцийнx=x0 цэг дээрх зүүн өрөөсгөл уламжлал: (x0) = ; Баруун өрөөсгөл: (x0) = гэж тодорхойлогдоно. Хязгаар ба өрөөсгөл хязгааруудын холбоог тогтоосон дүгнэлтийн адилаар Хэрэв өгөгдсөн цэг дээрх уламжлал оршин байвал өрөөсгөл уламжллууд 2-уулаа оршин байх ба тэнцүү утгатай байна.Буцаагаад өрөөсгөл уламжллууд 2-уул оршин байдаг ба тэнцүү бол уламжлал оршин байдаг гэдгийн тогтоож байна.) Уламжлалын физик утга Ямар нэг замын дагуух цэгийн хөдөлгөөнийг авч үзье. Хөдөлгөөн эхэлсэн цаг мөчөөс хойш t-хугацаанд цэшийн явж өнгөрсөн замыг S=f(x) , Тэгэхэд цаг хугацааны завсарт явж өнгөрүүлсэн замын хэмжээ s=f(t+ t)- f(t) байх ба – нь t хугацааны завсарт дахь дундаж хурд болно. Иймд – нь t→0 үеийн хязгаар = = S'(t) нь t-агшин дахь цэгийн хөдөлгөөний хурд байна. V= S'(t) = хурдатгал нь а = Уламжлалын дүрмүүд Уламжлал ба арифметик үйлдлүүд Хэрэв u(x) ба (x) функцийн Х цэг дээрх уламжлалууд оршиж байвал: Нийлбэр [u(x) + (x)] =const бол [u(x)] [u(x)] · [ (x)] Хэрэв (x)≠ 0 бол [ ] функцуудийн уламжлал нь бас оршин байх бөгөөд
  • 14.
    1) [u(x) ± (x)]' = u'(x) ± (x) 2) [ u(x)]'= u'(x) 3) [u(x) · (x)]' = u'(x) (x) + u(x)· (x) 4) [ ]' = Баталгаа: 1. = + ; тэнцэтгэлд h→0 үед хязгаарыг шилжвэл гарна. 2. = ; = u'(x); 3. = + = + u(x) h→0 үед хязгаарыг шилжвэл 3) гарна. 4. [ - ]= [ ]= = · [ - u(x) ; h→0 үед хязгаарыг шилжвэл 4) гарна. Давхар функцийн уламжлал Хэрэв y=f(u) ба u= (x)-ээр y=f( (x)) тодорхойлогдсон бөгөөд байгуулагч функцуудын уламжлал (u) ба (x) нь тасралтгүй функцууд бол давхар функцийн уламжлал нь оршиг байх ба =f(u)· = · эсвэл = [u(u)]· = · Жнь: y=(5+2x-3x2)10 , -? 9 Энд u= 5+2x-3x2 гэж байвал y=u10 ба = 10· u , = 2-6x=> =10(5+2x-3x2)9 · (2-6x)
  • 15.
    Урвуу функцийн уламжлал Хэрэвмонотон функц y=f(х) нь Х-цэг дээр төгсгөлөг бөгөөд 0-тэй тэнцүү биш уламжлалтай байвал уруу функц x= (y) нь харгалзах у дээр уламжлалтай байх ба (y)= , эсвэл = байна. Баталгаа: f(x)-фугкцийн х≠0 өөрчлөлтөнд түүнд харгалзах функцийн утгын өөрчлөлт нь ( монотон чанарын үндсэн дээд ) у≠0 байна. Тэгэхэд: = ба х→0 үед y→0 байх нөхцлийг ашиглаж хязгаарт шилжвэл: (y)= = = ; Жнь: y=f(x)= (x>0) y2=x учраас уруу функц x= (y) = y2 Иймд (y)=2y байх учраас урвуу функцийн уламжлалын томъѐо ѐсоор: = = = болно. Параметр тэгшитгэлүүдээр өгөгдсөн функцийн уламжлал f(t), .. (t)- нь t-ээс хамаарах тасралтгүй уламжлалтай функцууд ба х= {f(t) , y= (t)} системээр тодорхойлогдсон у=y(x) функцийн уламжлалыг олъѐ. f '(t) ≠0 , x=f(t) –ийн урвуу функц оршин байдаг гэж t= (t) үзье. Тэгвэл функц уламжлалын томъѐо ѐсоор: '(х) = ; ба у=f(x)= (t)]- давхар функцийн уламжлал : '(х) = '(х) (t)] · '(t)=> '(х) = = ( ) Жнь: x={ a(1-t) , y=a } a
  • 16.
    Системээс у=y(x) функцдтодорхойлогдоно гэж үзвэл : = = = = -1 Үндсэн элементар функцууд Тригонометрийн функцууд: 1) Y=sinx нь х өөрчлөлт авахад : =sin(x+ х)* sinx=2sin cos(x+ ) хэлбэртэй болно. Эндээс: y' = lim = · lim cos(x+ )= 1·cosx=>sinx=cosx 2) Үүнтэй төстэйгөөр: cos'x=-sinx 3) tg'x= '= = = = => tg'x = ( ) 4) Мөн ctg'x= ( ) 5) y= arcsinx-ийн урвуу функц X=siny ба уруу функцийн уламжлал томъѐо ѐсоор: = = = = = => arcsinx= (-1<x<1) 6) Мөн адилаар: arccosx=- (-1<x<1) 7) y=arctgx авахад түүний урвуу функц x=tgy' ба урвуу функц томъѐо ѐсоор: = = = = = ;=> arctg'x = 8) Мөн адилаар: arcctg'x = -
  • 17.
    Дээд эрэмбийн уламжлалба дифференциал y=f(x) Функцийн I эрэмбийн уламжлал f '(x)-нь х-ээс хамаарсан функц байх учир энэ f '(x)-ийн уламжлал нь f(x) –ийн II эрэмбийн уламжлал гэж нэрлэдэг. Г.м III, IV , n –эрэмбийн уламжлалуудыг тодорхойлно. n y(II), y(III), y(IV), ….y(n) эсвэл f (x), ….f (n) (x) мөн , , …… гэж тэмдэглэнэ. Дээд эрэмбийн уламжлал нь: (n) (n-1) f (x) [f (x)]' n>1 тодорхойлогдоно. (0) f (x)=f(x) Дээд эрэмбийн уламжлалын дэс дараалал дифференциалчлагдах аргаар бодож гаргана. Зарим ерөнхий томъѐо: (n) 1) y= , = бол у = = (n+m) (n) (m) 2) y (x) [y (x)] n,m N (n) n (n) 3) Хэрэв y=ax+b , a,b=const бол y =a * f ( ax+b) (n) (n- m) 4) Лейбницийн томъѐо: [ ] = u (x)* N=2 , [ ]'' =[ ]'= =[ ]' = Жнь: n-1 n 1) y= бол у'= x , y''= ( ) ,…..y = ( )… ( ) 2) y=cosx , y'=-sinx , y''= -cosx , y'''=sinx ; n (n) y = cosx =cos( x+ n ) (2m) хэрэв n=2m =>y =cos(2m) x=(-1) m cosx n=2m+1=> y(2m+1) =cos(2m+1) x=(-1) m+1 sinx