Лекц№10Олонхувьсагчийнфункцийндавхарбадалдуламжлал, дээдэрэмбийнуламжлал, ОХФ-ийнТейлорынтомъёо, ОХФ-ийнэкстремум
	z=F(u,v) функцийн u,vхувьсагчууд нь х ба у-ээс хамаарсан функцүүд u=(x,у), v=(х,у) гэж үзье. Тэгвэл zфункц нь х ба у-ээс хамаарсан давхар функц болно.Одоофункцүүд нь тасралтгүй тухайн уламжлалуудтай гэж үзээд,     	ба    тухайн уламжлалуудыг олох зорилго тавья. Үүний тулд х-хувьсагчид х өөрчлөлт өгч, у-хэмжигдэхүүнийг тогтмол гэж үзье. Тэгвэл u ба vфункцүүдийн тухайн өөрчлөлтүүд нь болохба z функцийн өөрчлөлтийг хz-ээр тэмдэглэвэл:
	үүндu ба vфункцүүд тасралтгүй функцүүд учир	Иймд                                        (1) тэнцлийн баруун зүүн талыг x-д хуваавал
(3) тэнцэлд x0 үеийн хязгаарт шилжвэл	болох ба 	Мөн үүнтэйгээр төстэйгөөр
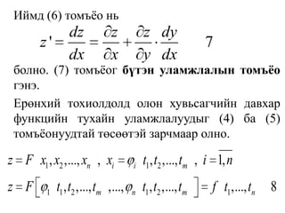
z=f(x,y) функцийн хувьсагчууд нь зөвхөн нэг хувьсагчаас хамаарсан болог. x=(t), y=(t) гэвэлтулХэрэв (6) томъёог x=t гэж үзвэл	болох ба z=f(x,y)=z(x) нэг хувьсагчийн функц болно.
	Иймд (6) томъёо нь	болно. (7) томъёог бүтэн уламжлалын томъёо гэнэ. Ерөнхий тохиолдолд олон хувьсагчийн давхар функцийн тухайн уламжлалуудыг (4) ба (5) томъёонуудтай төсөөтэй зарчмаар олно.
Одоо z=F(u,v),u=u(х,у),v=v(х,у)үед давхар функцийн дифференциалын томъёо гаргая.
		    утгуудыг (4) ба (5) томъёонуудаас олж, сүүлийн томъёонд орлуулбал
	Мөн үүнтэй төсөөтэйгээр олон хувьсагчийн давхар функцийн дифференциалын томъёог (8) функцийн хувьд бичвэл:
	Иймд хэдийгээр х1,x2,…,хn хувьсагчууд нь өөр хувьсагчаас хамаарч байгаа боловч z=F(х1,x2,…,хn) функцийн дифференциалын хэлбэр хэвээр хадгалагдаж байна.   Дифференциалын энэ чанарыг инвариант чанар гэж нэрлэдэг
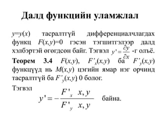
Далд функцийн уламжлалу=у(х) тасралтгүй дифференциалчлагдах функц F(х,у)=0 гэсэн тэгшитгэлээр далд хэлбэртэй өгөгдсөн байг. Тэгвэл             -г олъё.Теорем 3.4F(х,у),F’х(х,у)баF’y(х,у)   функцүүдньМ(х,у) цэгийн ямар нэг орчинд тасралтгүй ба F’y(х,у) 0 болог.	Тэгвэл							байна.
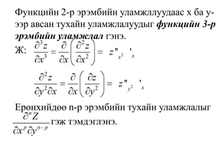
Дээд эрэмбийн уламжлал дифференциалz=f(х,у) функцийн тухайн уламжлалуудньмөнлхбау-ээсхамаарсан хоёр хувьсагчийн функцүүд байдаг. Иймд эдгээр тухайн уламжлалуудаас авсан тухайн уламжлалуудыг функцийн 2-р эрэмбийн тухайн уламжлалууд гэж нэрлэнэ. 2-р эрэмбийн тухайн уламжлалуудыг 	гэх мэтчилэн тэмдэглэдэг.
			                         уламжлалуудыг функцийн холимог уламжлал гэж нэрлэнэ.
	Функцийн 2-р эрэмбийн уламжллуудаас x ба y-ээр авсан тухайн уламжлалуудыг функцийн 3-р эрэмбийн уламжлал гэнэ.	Ж:	Ерөнхийдөө n-р эрэмбийн тухайн уламжлалыг			гэж тэмдэглэнэ.
	Теорем 3.5: Хэрэв z=f(х,у) функц ба түүний    тухайн уламжлалууд М(х,у) цэг дээр тасралтгүй функцүүд бол энэ цэг дээрх функцийн холимог уламжлалууд тэнцүү байна. Ө.х:				байна. 	Хэрэвz=f(х,у)функцМ(х,у)цэгдээр тасралтгүй тухайн уламлалуудтай бол функц дифференциалчлагдах бөгөөд бүтэн дифференициал                                 хэлбэртэй байдаг.
	х ба у нь үл хамаарах хувьсагчууд бол dх ба dу нь тогтмол бөгөөд dzнь х ба y- ээс хамаарсан 2 хувьсагчийн функц болно.dzфункцийн дифференциалыг функцийн 2-р эрэмбийн дифференциал гэж нэрлээд d2z-ээр тэмдэглэнэ. Тодорхойлолт ёсоорМөн функцийн 3-р эрэмбийн дифференциалыг тодорхойлно.
Мөн функцийн дээд эрэмбийн холбогдох тухайн уламжлалууд тасралтгүй функцүүд үед n-р эрэмбийн дифференциалыгформаль бичлэгээр бичиж болно.z=f(х1,x2,...,хn)    n-хувьсагчийн функцийн хувьд n-р эрэмбийн дифференциал нь
Олон хувьсагчийн функцийн Тейлорын томъёоz=f(х,у) функц нь М(х,у) цэгийн орчинд (n+1) эрэмбийн тасралтгүй тухайн уламжлалуудтай байг. х хувьсагчид х, у хувьсагчид у өөрчлөлт тус тус олгоё. (t)=(х+tх,у+tу) гэсэн туслах функц авч үзье. x, у,х, утогтмол үед (t) функц нь t-ээс хамаарсан давхар функц болох ба t=0 цэгийн орчинд (n+1) хүртэлх эрэмбийн уламжлалууд нь мөн тасралтгүй байг.
(1)функцийнхувьд Маклорены томъёог бичвэл:
                 гэж үзээд давхар функцийн уламжлалыг олъё.
	Дээрхи томъёоноос
	t=1 үед                                   тул	Дээрхи томъёог 2 хувьсагчийн функцийн Тейлорын томъёо гэнэ.
	Тейлорын томъёог дараахи дифференциал хэлбэрээр бичиж болно.
n=1 үед Тейлорын томъёог задлаж бичвэл
Олон хувьсагчийн функцийн экстремум1.	Функцийн   экстремум   байх   зайлшгүй   ба хүрэлцээтэй нөхцөл	D муж дээр тодорхойлогдсон хоёр хувьсагчийн функц z=f(x,у) авч үзье. Хэрэв М0(х0,у0)D цэгийн ямар нэгорчин олдох бөгөөд энэ орчны бүх цэгүүд дээрх функцийн утга М0(х0,у0) цэг дээрх утгаас ихгүй бол М0 цэгийгфункцийнмаксимумынцэггэж нэрлэнэ. Ө.х: дараах тэнцэтгэл биш хүчинтэй байна.
Мөн үүнтэй ижлээр функцийн орчны минимумын цэг M(x*,y*) тодорхойлогдоно.	Функцийн орчны минимумын ба максимумын цэгүүд дээрхи утгуудыг функцийн экстремум гэж нэрлэнэ. Орчны минимум бамаксимумын цэгүүдийг экстремумын цэгүүд гэж нэрлэнэ. Функцийн D муж дээрхи экстремум олох бодлогыг томъёолж тэмдэглэвэл:хэлбэртэй болно.
	D=R2 бол (1) бодлого нь нөхцөлт биш экстремумын бодлого болно. Энэ бодлогыг томъёолбол	Теорем 4.1 (Экстремум болох зайлшгүй нөхцөл)   f(х,у) функц нь М0(х0,у0) цэг дээр дифференциалчилагддаг бөгөөд М0цэг нь (2) бодлогын хувьд функцийн экстремумын цэг болог. Тэгвэл	байна.
Санамж:(3) нөхцлийг хангадаг (х0,у0) цэгүүд нь экстремумын цэг байх албагүй. Жишээлбэл, y=f(х,у)=ху функцийн тухайн уламжлалууд нь (0,0) цэг дээр тэгтэй тэнцуү боловч (0,0) цэг нь экстремумын цэг болж чадахгүй. Учир нь f(0,0)=0 бөгөөд (0,0) цэгийн дурын орчинд функцийн утгууд эерэг ба сөрөг утгуудыг авах боломжтой. Иймд экстремум болох зайлшгүй нөхцөл нь экстремумын хүрэлцээтэй нөхцөл болж чадахгүй байна. Функцийн тухайн уламжлалуудыг тэгтэй тэнцүү байлгах (х,у) цэгүүдийг цаашид экстремум байх сэжигтэй цэгүүд гэж нэрлэнэ.
Ө.х:(х,у) цэгүүд нь дараах систем тэгшитгэлийн шийд болно гэсэн үг. Үүнд:	Одоо экстремум байх хүрэлцээтэй нөхцлийг томъёолъё.   М0(х0,у0) цэг нь экстремум байх сэжигтэй цэг бөгөөд энэ цэг дээр функцийн 2-р эрэмбийн тухайн уламжлалууд оршдог гэж үзье. Дараах тэмдэглэгээг хийе.
Теорем4.2(Экстремум байх хүрэлцээтэй нөхцөл) = АС - В2 болог.а) Хэрэв>0 үед М0(х0,y0) цэг нь экстеремумын цэг болох ба А > 0 үед минимумын, А < 0 үед максимумын цэг болно.б) Хэрэв  < 0 бол М0(х0,y0) цэг нь экстремумын цэг болж чадахгуй.Санамж: Хэрэв  = 0 бол нэмэлт шинжилгээ хийж экстремумын цэг болох эсэхийг тогтооно.
Хамгийн бага квадратын аргаТуршилтын үр дүнд хоёр хувьсах хэмжигдэхүүний хоорондын хамаарлыг дараах таблицаар гаргаж авсан болог. Үүнд:М1(х1,у1),М2(х2,у2),...,Мn(хn,уn) цэгүүд нь бараг нэг шулуун дээр байрласан гэж үзье. Ө.х: энэ нь у ба х-ийн хамаарал шугаман у=ах+b функцээр ойролцоогоор тодорхойлогдоно гэсэн үг юм.а,b параметрүүдийг энэ шулуун Мi(хi,уi) цэг бүрт аль болох хамгийн ойр байхаар тодорхойлъё.
Yi=aхi+bгэвэл Yi - yi–ийгxi цэг дээрх хазайлт гэж нэрлэнэ.Үүнд yiньxi цэг дээрх туршилтын үр дүн. Хамгийн бага квадратын аргын гол зарчим нь эдгээр хазайлтуудын квадратуудын нийлбэр нь хамгийн бага байхаар у=ах+b шулууныг байгуулахад оршдог.Ө.х: а ба b параметрүүдийг дараах бодлого бодож олно гэсэн үг.
Энэ бодлогыг экстремум байх зайлшгүй ба хүрэлцээтэй нөхцлийг ашиглаж бодвол:	Энэ системийг дараах хэлбэрт бичвэл:
	Энэ системийг бодож (а*,b*) гэсэн сэжигтэй цэгийг олно. Одоо энэ цэг нь минимумын цэг гэдгийг харуулъя. Үүний тулд экстремум байх хүрэлцээтэй нөхцлийг бичнэ.
	Нөгөө талаас	гэсэн тэнцэтгэл биш хүчинтэй байдаг гэдгийг ашиглавал  > 0 болно. Иймд (а*,b*) цэг нь функцийн минимумын цэг болох ба уг шугаман хамаарлыг у=а*х +b*х гэж тогтооно. Хэрэв туршилтын үр дүнгүүд нь ойролцоогоор квадратлаг парабол дээр оршино гэж үзвэл х ба у-ын хамаарлыг у=ах2+bх+с гэсэн квадратлаг функцийн хэлбэрээр эрнэ.
Хамгийн бага квадратлаг аргаар а,b,с-г олохын тулдэнэ бодлогын зайлшгүй нөхцлийг гэж бичиж а,b,с-ийн уртуудыг тодорхойлно.
Нөхцөлт экстремумын бодлого	y=f(х,у) функцийн экстремумыг (х,у)=0 гэсэн нөхцөлд олъё. Ө.x:бодлогыг бодно гэсэн үг юм. Хэрэв (6) нөхцлөөс у=у(х) илэрхийллийг олж чаддаг гэж үзээд (5)-д орлуулбал энэхүү (5)-(б) бодлого нь нөхцөлт биш экстремумын бодлого болж хувирна.
Энэ бодлогын хувьд экстремум байх зайлшгүй нөхцлийг бичвэл	Нөгөөталаасу=у(х)-ийнхувьд (x,у)=(x,у(x))0 тул энэ илэрхийллээс уламжлал авбал:
	(8) илэрхийллийн баруун зүүн талыг ямар нэг тэгээс ялгаатай А тоогоор үржүүлж (7) тэнцэтгэл дээр нэмбэл:болох бабүлэглэн дараах хэлбэрт бичье.	 тоог                     нөхцлийг хангасан байхаар сонгож авъя.
Тэгвэл	систем тэгшитгэлийг (x,y) гэсэн эксремумын цэг хангана. (9) нөхцлийг Лагранжийн функцийн тусламжтайгаар Лагранжийн функц зохиовол
-г Лагранжийн үржигдэхүүн гэнэ. Тэгвэл (9) нөхцлийг дахин бичвэл:	Иймд хэрэв (х,у) цэг нь (5)-(6) бодлогын хувьд экстремумын цэг бол, энэ цэг нь Лагранжийн функцийн экстремумын цэг болно. (10) системийг хангадаг (х,у) цэгүүдийг Лагранжийн функцийн сэжигтэй цэгүүд гэж нэрлэнэ.
	Сэжигтэй цэг бүр (5)-(б) бодлогын хувьд орчны минимумын ба орчны максимумын цэг болох албагүй. (5)-(6) бодлогын хувьд экстремум байх хүрэлцээтэй нөхцлийг дараах дүрмээр тогтооно. (x0,y0) цэг нь Лагранжийн функцийн сэжигтэй цэг болог. Ө.х:0 нь (x0,y0) цэгт харгалзах Лагранжийн үржигдэхүүн.
Хэрэв  >0 үед a) >0 бол (x0,y0) цэг нь орчны минимумын цэг б) <0 бол (x0,y0) цэг нь орчны максимумын цэгХэрэв   0а) <0 бол (x0,y0) цэг нь орчны максимумын цэг б)>0бол (x0,y0) цэг нь орчны минимумын цэг
	Одоо n-хувьсагчийн функцийн экстремумын бодлогын зайлшгүй бахүрэлцээтэй нөхцлийг томъёолъё. Нөхцөлт биш экстремумын бодлогыг n хэмжээст евклид огторгуйд бичвэлҮүнд:х=(х1,х2,...,хn)RnТеорем 4.3 (Экстремум байх зайлшгүй нөхцөл) f(x)функцньxRn цэг дээр дифференциалчлагддаг болог. Хэрэв х*нь (11) бодлогын хувьд экстремумын цэг бол									байна.
			системийн шинжүүдийг экстремум байх сэжигтэй цэгүүд гэж нэрлэнэ. Үүнд:
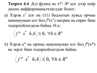
Теорем 4.4f(х) функц нь х*Rn цэг дээр хоёр дахин дифференциалчлагддаг болог.а) Хэрэв х*цэг нь (11) бодлогын хувьд орчны минимумын цэг болf"(x*) матриц нь сөрөг биш тодорхойлогдсон байна. Ө.х:b) Хэрэв х" нь орчны максимуман цэг бол f"(х*) нь эерэг биш тодорхойлогдсон байна.
Теорем 4.5f(х) функц нь х*Rn цэг дээр дифференциалчлагддаг бөгөөд х* нь сэжигтэй цэг болог.а) Хэрэв f "(х*) матриц нь эерэг тодорхойлогдсон, ө.х:					    бол х* нь f(х) функцийн Rn дээрх орчны минимумын цэг болноb) Хэрэв f "(х*) матриц сөрөг тодорхойлогдсон, ө.х:	бол х*  нь f(х)  функцийн Rn  дээрх орчны максимумын болно.
Санамж: Хэрэв сэжигтэй цэг дээр f "(x*) матриц тэмдэг тодорхойлогдоогүй бол х* нь экстремумын нэг болж чадахгүй.Олон хувьсагчийн функцийн нөхцөлт экстремум.Математик анализын хүрээнд авч үздэг нөхцөлт экстремумын сонгодог бодлого нь дараах хэлбэртэй болдог.
	(12),(13) бодлогыг вектор хэлбэрт хураангуйлж бичвэл:хэлбэртэй болно. Энэ бодлогыг бодох ерөнхий арга болох Лагранжийн дүрмийг тодорхойлъё.
	Үүний тулд Лагранжийн функц зохионо.Теорем 4.6 (Нөхцөлт экстремум байх эайлшгүй нөхцөл) 	нь бодлогын   хувьд  экстремумын   цэг   болог.функцүүд нь х* цэгийн орчинд тасралтгүй дифференциалчлагддаг байг.   Тэгвэл нэгэн зэрэг тэгтэй тэнцүү биш байх * тоо ба *Rnвектор олдох бөгөөд
                                               нөхцөл биелэгдэнэ.	Хэрэв векторууд нь  шугаман хамааралгүй бол 0 = 1 гэж үздэг.Теорем 4.7 (2-р эрэмбийн зайлшгүй нөхцөл)х* цэг нь (14) бодлогын хувьд орчны минимумын (максимумын) цэг бөгөөд энэ цэг дээр дараах нөхцлүүд биелэгддэг гэж үзье.  Үүнд:1. функцууд нь х* цэгийн орчинд тасралтгүй дифференциалчлагддаг ба х* цэг дээр хоёр дахин дифференциалчлагдах
градиентууд шугаман хамааралгүй. Тэгвэл (15) нөхцлийг хангаж буй (*0, 0) хос болоннөхцлийг хангах бүх hRn-ийн хувьднөхцөл биелэгдэнэ.
Теорем4.8(2-р эрэмбийн экстремумын хүрэлцээтэй нөхцөл)   x*Rn цэгийн хувьд дараах нөхцлүүд биелэгддэг болог.  Үүнд:.функцууд нь х* цэг дээр 2 дахин дифференциалчлагдахнөхцлийг хангах тэгээс ялгаатай бүх h векторуудын хувьднөхцөл биелэгдэнэ.Тэгвэл х* нь (14) бодлогын орчны минимумын (максимумын) цэг болно.
Дээр дурдсан теоремуудыг ашиглан (14) бодлогыг бодохын тулд дараах дүрмийг баримтална.1.  Лагранжийн функц зохионо.2. (15) гэсэн зайлшгүй нөхцлийг бичиж алгебрийн тэгшитгэлүүдийн системийг бодож бодлогын сэжигтэй цэгийг олно. Мөн эдгээр цэгт харгалзах Лагранжийн үржигдэхүүнийг тодорхойлно. Үүнд:а) 0=0 тохиолдол нь практикт ховор тохиолдоно. Энэ нь (13) гэсэн систем нийцгүй тохиолдолд гарч ирнэ.b) 00 үед 0 = 1 гэж үзэх нь тохиромжтой.3.Олон сэжигтэй цэгүүд экстремумын цэг мөн эсэхийг хүрэлцээтэй нөхцлийн тусламжтайгаар шалгана.

математик анализ лекц№10

  • 1.
  • 2.
    z=F(u,v) функцийн u,vхувьсагчууднь х ба у-ээс хамаарсан функцүүд u=(x,у), v=(х,у) гэж үзье. Тэгвэл zфункц нь х ба у-ээс хамаарсан давхар функц болно.Одоофункцүүд нь тасралтгүй тухайн уламжлалуудтай гэж үзээд, ба тухайн уламжлалуудыг олох зорилго тавья. Үүний тулд х-хувьсагчид х өөрчлөлт өгч, у-хэмжигдэхүүнийг тогтмол гэж үзье. Тэгвэл u ба vфункцүүдийн тухайн өөрчлөлтүүд нь болохба z функцийн өөрчлөлтийг хz-ээр тэмдэглэвэл:
  • 3.
    үүндu ба vфункцүүдтасралтгүй функцүүд учир Иймд (1) тэнцлийн баруун зүүн талыг x-д хуваавал
  • 4.
    (3) тэнцэлд x0үеийн хязгаарт шилжвэл болох ба Мөн үүнтэйгээр төстэйгөөр
  • 5.
    z=f(x,y) функцийн хувьсагчууднь зөвхөн нэг хувьсагчаас хамаарсан болог. x=(t), y=(t) гэвэлтулХэрэв (6) томъёог x=t гэж үзвэл болох ба z=f(x,y)=z(x) нэг хувьсагчийн функц болно.
  • 6.
    Иймд (6) томъёонь болно. (7) томъёог бүтэн уламжлалын томъёо гэнэ. Ерөнхий тохиолдолд олон хувьсагчийн давхар функцийн тухайн уламжлалуудыг (4) ба (5) томъёонуудтай төсөөтэй зарчмаар олно.
  • 8.
    Одоо z=F(u,v),u=u(х,у),v=v(х,у)үед давхарфункцийн дифференциалын томъёо гаргая.
  • 9.
    утгуудыг (4) ба (5) томъёонуудаас олж, сүүлийн томъёонд орлуулбал
  • 10.
    Мөн үүнтэй төсөөтэйгээролон хувьсагчийн давхар функцийн дифференциалын томъёог (8) функцийн хувьд бичвэл:
  • 11.
    Иймд хэдийгээр х1,x2,…,хnхувьсагчууд нь өөр хувьсагчаас хамаарч байгаа боловч z=F(х1,x2,…,хn) функцийн дифференциалын хэлбэр хэвээр хадгалагдаж байна. Дифференциалын энэ чанарыг инвариант чанар гэж нэрлэдэг
  • 12.
    Далд функцийн уламжлалу=у(х)тасралтгүй дифференциалчлагдах функц F(х,у)=0 гэсэн тэгшитгэлээр далд хэлбэртэй өгөгдсөн байг. Тэгвэл -г олъё.Теорем 3.4F(х,у),F’х(х,у)баF’y(х,у) функцүүдньМ(х,у) цэгийн ямар нэг орчинд тасралтгүй ба F’y(х,у) 0 болог. Тэгвэл байна.
  • 13.
    Дээд эрэмбийн уламжлалдифференциалz=f(х,у) функцийн тухайн уламжлалуудньмөнлхбау-ээсхамаарсан хоёр хувьсагчийн функцүүд байдаг. Иймд эдгээр тухайн уламжлалуудаас авсан тухайн уламжлалуудыг функцийн 2-р эрэмбийн тухайн уламжлалууд гэж нэрлэнэ. 2-р эрэмбийн тухайн уламжлалуудыг гэх мэтчилэн тэмдэглэдэг.
  • 14.
    уламжлалуудыг функцийн холимог уламжлал гэж нэрлэнэ.
  • 15.
    Функцийн 2-р эрэмбийнуламжллуудаас x ба y-ээр авсан тухайн уламжлалуудыг функцийн 3-р эрэмбийн уламжлал гэнэ. Ж: Ерөнхийдөө n-р эрэмбийн тухайн уламжлалыг гэж тэмдэглэнэ.
  • 16.
    Теорем 3.5: Хэрэвz=f(х,у) функц ба түүний тухайн уламжлалууд М(х,у) цэг дээр тасралтгүй функцүүд бол энэ цэг дээрх функцийн холимог уламжлалууд тэнцүү байна. Ө.х: байна. Хэрэвz=f(х,у)функцМ(х,у)цэгдээр тасралтгүй тухайн уламлалуудтай бол функц дифференциалчлагдах бөгөөд бүтэн дифференициал хэлбэртэй байдаг.
  • 17.
    х ба унь үл хамаарах хувьсагчууд бол dх ба dу нь тогтмол бөгөөд dzнь х ба y- ээс хамаарсан 2 хувьсагчийн функц болно.dzфункцийн дифференциалыг функцийн 2-р эрэмбийн дифференциал гэж нэрлээд d2z-ээр тэмдэглэнэ. Тодорхойлолт ёсоорМөн функцийн 3-р эрэмбийн дифференциалыг тодорхойлно.
  • 18.
    Мөн функцийн дээдэрэмбийн холбогдох тухайн уламжлалууд тасралтгүй функцүүд үед n-р эрэмбийн дифференциалыгформаль бичлэгээр бичиж болно.z=f(х1,x2,...,хn) n-хувьсагчийн функцийн хувьд n-р эрэмбийн дифференциал нь
  • 19.
    Олон хувьсагчийн функцийнТейлорын томъёоz=f(х,у) функц нь М(х,у) цэгийн орчинд (n+1) эрэмбийн тасралтгүй тухайн уламжлалуудтай байг. х хувьсагчид х, у хувьсагчид у өөрчлөлт тус тус олгоё. (t)=(х+tх,у+tу) гэсэн туслах функц авч үзье. x, у,х, утогтмол үед (t) функц нь t-ээс хамаарсан давхар функц болох ба t=0 цэгийн орчинд (n+1) хүртэлх эрэмбийн уламжлалууд нь мөн тасралтгүй байг.
  • 20.
  • 21.
    гэж үзээд давхар функцийн уламжлалыг олъё.
  • 22.
  • 23.
    t=1 үед тул Дээрхи томъёог 2 хувьсагчийн функцийн Тейлорын томъёо гэнэ.
  • 24.
    Тейлорын томъёог дараахидифференциал хэлбэрээр бичиж болно.
  • 25.
    n=1 үед Тейлорынтомъёог задлаж бичвэл
  • 26.
    Олон хувьсагчийн функцийнэкстремум1. Функцийн экстремум байх зайлшгүй ба хүрэлцээтэй нөхцөл D муж дээр тодорхойлогдсон хоёр хувьсагчийн функц z=f(x,у) авч үзье. Хэрэв М0(х0,у0)D цэгийн ямар нэгорчин олдох бөгөөд энэ орчны бүх цэгүүд дээрх функцийн утга М0(х0,у0) цэг дээрх утгаас ихгүй бол М0 цэгийгфункцийнмаксимумынцэггэж нэрлэнэ. Ө.х: дараах тэнцэтгэл биш хүчинтэй байна.
  • 27.
    Мөн үүнтэй ижлээрфункцийн орчны минимумын цэг M(x*,y*) тодорхойлогдоно. Функцийн орчны минимумын ба максимумын цэгүүд дээрхи утгуудыг функцийн экстремум гэж нэрлэнэ. Орчны минимум бамаксимумын цэгүүдийг экстремумын цэгүүд гэж нэрлэнэ. Функцийн D муж дээрхи экстремум олох бодлогыг томъёолж тэмдэглэвэл:хэлбэртэй болно.
  • 28.
    D=R2 бол (1)бодлого нь нөхцөлт биш экстремумын бодлого болно. Энэ бодлогыг томъёолбол Теорем 4.1 (Экстремум болох зайлшгүй нөхцөл) f(х,у) функц нь М0(х0,у0) цэг дээр дифференциалчилагддаг бөгөөд М0цэг нь (2) бодлогын хувьд функцийн экстремумын цэг болог. Тэгвэл байна.
  • 29.
    Санамж:(3) нөхцлийг хангадаг(х0,у0) цэгүүд нь экстремумын цэг байх албагүй. Жишээлбэл, y=f(х,у)=ху функцийн тухайн уламжлалууд нь (0,0) цэг дээр тэгтэй тэнцуү боловч (0,0) цэг нь экстремумын цэг болж чадахгүй. Учир нь f(0,0)=0 бөгөөд (0,0) цэгийн дурын орчинд функцийн утгууд эерэг ба сөрөг утгуудыг авах боломжтой. Иймд экстремум болох зайлшгүй нөхцөл нь экстремумын хүрэлцээтэй нөхцөл болж чадахгүй байна. Функцийн тухайн уламжлалуудыг тэгтэй тэнцүү байлгах (х,у) цэгүүдийг цаашид экстремум байх сэжигтэй цэгүүд гэж нэрлэнэ.
  • 30.
    Ө.х:(х,у) цэгүүд ньдараах систем тэгшитгэлийн шийд болно гэсэн үг. Үүнд: Одоо экстремум байх хүрэлцээтэй нөхцлийг томъёолъё. М0(х0,у0) цэг нь экстремум байх сэжигтэй цэг бөгөөд энэ цэг дээр функцийн 2-р эрэмбийн тухайн уламжлалууд оршдог гэж үзье. Дараах тэмдэглэгээг хийе.
  • 31.
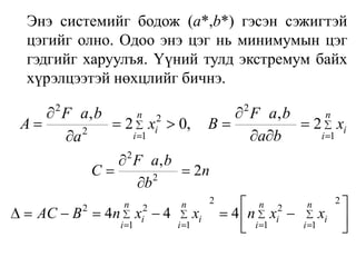
    Теорем4.2(Экстремум байх хүрэлцээтэйнөхцөл) = АС - В2 болог.а) Хэрэв>0 үед М0(х0,y0) цэг нь экстеремумын цэг болох ба А > 0 үед минимумын, А < 0 үед максимумын цэг болно.б) Хэрэв  < 0 бол М0(х0,y0) цэг нь экстремумын цэг болж чадахгуй.Санамж: Хэрэв  = 0 бол нэмэлт шинжилгээ хийж экстремумын цэг болох эсэхийг тогтооно.
  • 32.
    Хамгийн бага квадратынаргаТуршилтын үр дүнд хоёр хувьсах хэмжигдэхүүний хоорондын хамаарлыг дараах таблицаар гаргаж авсан болог. Үүнд:М1(х1,у1),М2(х2,у2),...,Мn(хn,уn) цэгүүд нь бараг нэг шулуун дээр байрласан гэж үзье. Ө.х: энэ нь у ба х-ийн хамаарал шугаман у=ах+b функцээр ойролцоогоор тодорхойлогдоно гэсэн үг юм.а,b параметрүүдийг энэ шулуун Мi(хi,уi) цэг бүрт аль болох хамгийн ойр байхаар тодорхойлъё.
  • 33.
    Yi=aхi+bгэвэл Yi -yi–ийгxi цэг дээрх хазайлт гэж нэрлэнэ.Үүнд yiньxi цэг дээрх туршилтын үр дүн. Хамгийн бага квадратын аргын гол зарчим нь эдгээр хазайлтуудын квадратуудын нийлбэр нь хамгийн бага байхаар у=ах+b шулууныг байгуулахад оршдог.Ө.х: а ба b параметрүүдийг дараах бодлого бодож олно гэсэн үг.
  • 34.
    Энэ бодлогыг экстремумбайх зайлшгүй ба хүрэлцээтэй нөхцлийг ашиглаж бодвол: Энэ системийг дараах хэлбэрт бичвэл:
  • 35.
    Энэ системийг бодож(а*,b*) гэсэн сэжигтэй цэгийг олно. Одоо энэ цэг нь минимумын цэг гэдгийг харуулъя. Үүний тулд экстремум байх хүрэлцээтэй нөхцлийг бичнэ.
  • 36.
    Нөгөө талаас гэсэн тэнцэтгэлбиш хүчинтэй байдаг гэдгийг ашиглавал  > 0 болно. Иймд (а*,b*) цэг нь функцийн минимумын цэг болох ба уг шугаман хамаарлыг у=а*х +b*х гэж тогтооно. Хэрэв туршилтын үр дүнгүүд нь ойролцоогоор квадратлаг парабол дээр оршино гэж үзвэл х ба у-ын хамаарлыг у=ах2+bх+с гэсэн квадратлаг функцийн хэлбэрээр эрнэ.
  • 37.
    Хамгийн бага квадратлагаргаар а,b,с-г олохын тулдэнэ бодлогын зайлшгүй нөхцлийг гэж бичиж а,b,с-ийн уртуудыг тодорхойлно.
  • 38.
    Нөхцөлт экстремумын бодлого y=f(х,у)функцийн экстремумыг (х,у)=0 гэсэн нөхцөлд олъё. Ө.x:бодлогыг бодно гэсэн үг юм. Хэрэв (6) нөхцлөөс у=у(х) илэрхийллийг олж чаддаг гэж үзээд (5)-д орлуулбал энэхүү (5)-(б) бодлого нь нөхцөлт биш экстремумын бодлого болж хувирна.
  • 39.
    Энэ бодлогын хувьдэкстремум байх зайлшгүй нөхцлийг бичвэл Нөгөөталаасу=у(х)-ийнхувьд (x,у)=(x,у(x))0 тул энэ илэрхийллээс уламжлал авбал:
  • 40.
    (8) илэрхийллийн баруунзүүн талыг ямар нэг тэгээс ялгаатай А тоогоор үржүүлж (7) тэнцэтгэл дээр нэмбэл:болох бабүлэглэн дараах хэлбэрт бичье.  тоог нөхцлийг хангасан байхаар сонгож авъя.
  • 41.
    Тэгвэл систем тэгшитгэлийг (x,y)гэсэн эксремумын цэг хангана. (9) нөхцлийг Лагранжийн функцийн тусламжтайгаар Лагранжийн функц зохиовол
  • 42.
    -г Лагранжийн үржигдэхүүнгэнэ. Тэгвэл (9) нөхцлийг дахин бичвэл: Иймд хэрэв (х,у) цэг нь (5)-(6) бодлогын хувьд экстремумын цэг бол, энэ цэг нь Лагранжийн функцийн экстремумын цэг болно. (10) системийг хангадаг (х,у) цэгүүдийг Лагранжийн функцийн сэжигтэй цэгүүд гэж нэрлэнэ.
  • 43.
    Сэжигтэй цэг бүр(5)-(б) бодлогын хувьд орчны минимумын ба орчны максимумын цэг болох албагүй. (5)-(6) бодлогын хувьд экстремум байх хүрэлцээтэй нөхцлийг дараах дүрмээр тогтооно. (x0,y0) цэг нь Лагранжийн функцийн сэжигтэй цэг болог. Ө.х:0 нь (x0,y0) цэгт харгалзах Лагранжийн үржигдэхүүн.
  • 44.
    Хэрэв  >0үед a) >0 бол (x0,y0) цэг нь орчны минимумын цэг б) <0 бол (x0,y0) цэг нь орчны максимумын цэгХэрэв   0а) <0 бол (x0,y0) цэг нь орчны максимумын цэг б)>0бол (x0,y0) цэг нь орчны минимумын цэг
  • 45.
    Одоо n-хувьсагчийн функцийнэкстремумын бодлогын зайлшгүй бахүрэлцээтэй нөхцлийг томъёолъё. Нөхцөлт биш экстремумын бодлогыг n хэмжээст евклид огторгуйд бичвэлҮүнд:х=(х1,х2,...,хn)RnТеорем 4.3 (Экстремум байх зайлшгүй нөхцөл) f(x)функцньxRn цэг дээр дифференциалчлагддаг болог. Хэрэв х*нь (11) бодлогын хувьд экстремумын цэг бол байна.
  • 46.
    системийн шинжүүдийг экстремумбайх сэжигтэй цэгүүд гэж нэрлэнэ. Үүнд:
  • 47.
    Теорем 4.4f(х) функцнь х*Rn цэг дээр хоёр дахин дифференциалчлагддаг болог.а) Хэрэв х*цэг нь (11) бодлогын хувьд орчны минимумын цэг болf"(x*) матриц нь сөрөг биш тодорхойлогдсон байна. Ө.х:b) Хэрэв х" нь орчны максимуман цэг бол f"(х*) нь эерэг биш тодорхойлогдсон байна.
  • 48.
    Теорем 4.5f(х) функцнь х*Rn цэг дээр дифференциалчлагддаг бөгөөд х* нь сэжигтэй цэг болог.а) Хэрэв f "(х*) матриц нь эерэг тодорхойлогдсон, ө.х: бол х* нь f(х) функцийн Rn дээрх орчны минимумын цэг болноb) Хэрэв f "(х*) матриц сөрөг тодорхойлогдсон, ө.х: бол х* нь f(х) функцийн Rn дээрх орчны максимумын болно.
  • 49.
    Санамж: Хэрэв сэжигтэйцэг дээр f "(x*) матриц тэмдэг тодорхойлогдоогүй бол х* нь экстремумын нэг болж чадахгүй.Олон хувьсагчийн функцийн нөхцөлт экстремум.Математик анализын хүрээнд авч үздэг нөхцөлт экстремумын сонгодог бодлого нь дараах хэлбэртэй болдог.
  • 50.
    (12),(13) бодлогыг векторхэлбэрт хураангуйлж бичвэл:хэлбэртэй болно. Энэ бодлогыг бодох ерөнхий арга болох Лагранжийн дүрмийг тодорхойлъё.
  • 51.
    Үүний тулд Лагранжийнфункц зохионо.Теорем 4.6 (Нөхцөлт экстремум байх эайлшгүй нөхцөл) нь бодлогын хувьд экстремумын цэг болог.функцүүд нь х* цэгийн орчинд тасралтгүй дифференциалчлагддаг байг. Тэгвэл нэгэн зэрэг тэгтэй тэнцүү биш байх * тоо ба *Rnвектор олдох бөгөөд
  • 52.
    нөхцөл биелэгдэнэ. Хэрэв векторууд нь шугаман хамааралгүй бол 0 = 1 гэж үздэг.Теорем 4.7 (2-р эрэмбийн зайлшгүй нөхцөл)х* цэг нь (14) бодлогын хувьд орчны минимумын (максимумын) цэг бөгөөд энэ цэг дээр дараах нөхцлүүд биелэгддэг гэж үзье. Үүнд:1. функцууд нь х* цэгийн орчинд тасралтгүй дифференциалчлагддаг ба х* цэг дээр хоёр дахин дифференциалчлагдах
  • 53.
    градиентууд шугаман хамааралгүй.Тэгвэл (15) нөхцлийг хангаж буй (*0, 0) хос болоннөхцлийг хангах бүх hRn-ийн хувьднөхцөл биелэгдэнэ.
  • 54.
    Теорем4.8(2-р эрэмбийн экстремумынхүрэлцээтэй нөхцөл) x*Rn цэгийн хувьд дараах нөхцлүүд биелэгддэг болог. Үүнд:.функцууд нь х* цэг дээр 2 дахин дифференциалчлагдахнөхцлийг хангах тэгээс ялгаатай бүх h векторуудын хувьднөхцөл биелэгдэнэ.Тэгвэл х* нь (14) бодлогын орчны минимумын (максимумын) цэг болно.
  • 55.
    Дээр дурдсан теоремуудыгашиглан (14) бодлогыг бодохын тулд дараах дүрмийг баримтална.1. Лагранжийн функц зохионо.2. (15) гэсэн зайлшгүй нөхцлийг бичиж алгебрийн тэгшитгэлүүдийн системийг бодож бодлогын сэжигтэй цэгийг олно. Мөн эдгээр цэгт харгалзах Лагранжийн үржигдэхүүнийг тодорхойлно. Үүнд:а) 0=0 тохиолдол нь практикт ховор тохиолдоно. Энэ нь (13) гэсэн систем нийцгүй тохиолдолд гарч ирнэ.b) 00 үед 0 = 1 гэж үзэх нь тохиромжтой.3.Олон сэжигтэй цэгүүд экстремумын цэг мөн эсэхийг хүрэлцээтэй нөхцлийн тусламжтайгаар шалгана.