Корреляци ба регрессийн
        анализ
   Эпидемиологи Биостатистикийн тэнхим
   Нийгмийн Эрүүл Мэндийн Сургууль
Агуулга
•   Энгийн корреляцийг тооцох, тайлбарлах
•   Ач холбогдолтой эсэхийг шалгах
•   Энгийн шугаман регрессийг тооцох
    тайлбарлах
•   Регрессийн урьдач нөхцөлүүд
•   Регрессийн загвар ач холбогдолтой эсэхийг
    тодорхойлох
Агуулга
                               (үргэлжлэл)

• Регрессийн коэффициетүүдийн итгэх
  интервал
• Шугаман бус хамаарал
КОРРЕЛЯЦИЙН АНАЛИЗ
Нэр томъёо

Y хувьсагч                Х хувьсагч

Хамааран хувьсагч         Үл хамааран хувьсагч
Тайлбарлуулагч хувьсагч   Тайлбарлагч хувьсагч
Үр дүнгийн хувьсагч       Хүчин зүйлийн хувьсагч
.......                   .......
Ангилал 1.


                       Корреляци

   Эерэг корреляци              Сөрөг корреляци


Жин, систолын даралт         Архины хэрэглээ , жолоодлогын
                             чадвар
Ангилал 2.

    Корреляци

               Олон хүчин
Энгийн          зүйлийн

         Хэсгийн        Нийлбэр
Ангилал 3.

          Корреляци



Шугаман          Шугаман бус
Цэгэн диаграм ба Корреляци

• Цэгэн диаграм нь хоёр хувьсагчийн
  хоорондох хамаарлыг үзүүлдэг.
• Корреляцийн шинжилгээ нь шугаман
  хамаарлыг шинжилдэг.
 – Нас болон систолын даралт
 – Жин болон диастолын даралт
Жишээ
    Шугаман хамаарал               Шугаман бус хамаарал

y                              y




                   x                                x

y                              y




                   x                                x
Жишээ
                                               (үргэлжлэл)
    Хүчтэй хамаарал                   Сул хамаарал

y                                 y




                      x                              x

y                                 y




                      x                              x
Жишээ
                      (үргэлжлэл)
    Хамааралгүй

y




                  x

y




                  x
Корреляцийн коэф
                                (үргэлжлэл)

• ρ (rho) эх олонлогийн корреляцийн
  коэф
• r нь түүврийн корреляцийн коэфф,
  ρ-г үнэлэхэд хэрэглэдэг.
Авах утгууд
• -1 ба 1
• -1 ойртох тусам хүчтэй сөрөг
  хамааралтай
• 1 ойртох тусам хүчтэй эерэг
  хамааралтай
• 0 ойртох тусам сул хамааралтай
Жишээлбэл

y                 y                  y




              x                  x              x
    r = -1             r = -.6            r=0
     y                     y




                       x                  x
             r = +.3             r = +1
Хүчийг үнэлэх
•   0.00-0.20    -   маш сул
•   0.21-0.40    -   сул
•   0.41-0.60    -   дундаж
•   0.61-0.80    -   хүчтэй
•   0.81-1.00    -   маш хүчтэй
Корреляцийн коэф-г тооцох
Түүврийн корреляци:


  r
           ( x  x)(y  y)
        [ ( x  x ) ][ ( y  y ) ]
                        2                 2


Эквивалент :

                   n xy   x  y
  r
       [n(  x )  (  x ) ][n(  y )  (  y ) ]
               2            2      2           2
Жишээ
Модны     Их
өндөр   биеийн
        диаметр
  y        x       xy     y2       x2
 35        8       280   1225      64
 49        9       441   2401      81
 27        7       189    729      49
 33        6       198   1089      36
 60       13       780   3600      169
 21        7       147    441      49
 45       11       495   2025      121
 51       12       612   2601      144
=321    =73     =314 =14111   =713
                    2
Жишээ                                     (үргэлжлэл)

Модны                                                       n xy   x  y
өндөр,                                     r
y 70                                             [n(  x 2 )  (  x) 2 ][n(  y 2 )  (  y)2 ]
 60

                                                         8(3142)  (73)(321)
 50                                         
 40
                                                 [8(713)  (73) 2 ][8(14111)  (321) 2 ]

                                             0.886
 30


 20


 10


 0
                                                r = 0.886 → хүчтэй эерэг
      0    2   4   6   8   10    12   14
                                                хамааралтай
          Их биеийн диаметр, x
Excel ашиглах
Excel Корреляци тооцохдоо
Tools / data analysis / correlation…
                                  Их биеийн
                  Модны өндөр      диаметр
  Модны өндөр               1
   Их биеийн
    диаметр            0.886231               1



       Хувьсагч хоорондын хамаарал
Ач холбогдлыг шалгах
• Таамаглалууд
    H0: ρ = 0 (хамааралгүй)
    HA: ρ ≠ 0 (хамааралтай)

• Тестийн статистик
          r
    t            (n – 2 чөлөөний зэрэг бүхий)
         1 r 2


         n2
Жишээ
 H0: ρ = 0         (хамааралгүй)
 H1: ρ ≠ 0         (хамааралтай)
      =.05 , df = 8 - 2 = 6
       r             .886
t                               4.68
      1 r 2        1  .886 2
      n2             82
Жишээ

             r             .886                           Шийдвэр :
t                                      4.68
        1 r 2          1  .886 2                        H0 няцаах

        n2               82                             Дүгнэлт:
                                                          Шугаман
d.f. = 8-2 = 6
                                                          хамааралтай,
                                                          5%-н ач
 /2=.025                               /2=.025
                                                          холбогдлын
                                                          түвшинд
няцаана H0              Няцаахгүй H0       няцаана H0
            -tα/2                         tα/2
                             0
         -2.4469                        2.4469
                                                   4.68
Бусад корреляцийн коэф
• Дараалсан хувьсагчид
  – Спийрмений ρ эсвэл Кендалын Тау
• Дихитом хувьсагч (интервал/харьцаа)
  – Цэгэн бисериал r (тасралттай)
  – Бисериал r (тасралтгүй)
• Хоёр дихитом хувьсагч
  – Phi коэффициент
Цэгэн бисериал r
• Үл хамаарах хувьсагч нь бодит дихитом
  (2 категори)
• Хамааран хувьсагч нь интервал,
  тасралтгүй
      Жишээ
      Үл хамаарах хувьсагч   Хамааран хувьсагч
      Эрүүл, өвчтэй          холестрин
      Эрэгтэй, эмэгтэй       Цалин
      ...........            ............
Бисериал r
• Үл хамаарах хувьсагч нь үүсмэл
  дихитом (2 категори)
• Хамааран хувьсагч нь интервал,
  тасралтгүй
      Жишээ
      Үл хамаарах хувьсагч       Хамааран хувьсагч
      Тарган, туранхай           Холестрин
      Даралт ихсэлттэй, хэвийн   Цалин

      ...........                ............
Phi корреляци
• Үл хамааран, хамааран хувьсагчид
  бодит дихитом (2 категори) байна.


      Жишээ
      Үл хамаарах хувьсагч   Хамааран хувьсагч
      Тамхи (тийм, үгүй)     Архи (тийм,үгүй)
      Эрэгтэй эмэгтэй        Профессор, профессор биш

      ...........            ............
Спийрмений ρ, Кендаллын tau
• Үл хамааран, хамааран хувьсагчид
  дараалсан байна.

  – n > 20 бол Спийрмений ρ
  – n < 20 бол Кендаллын tau
   Жишээ
   Үл хамаарах хувьсагч   Хамааран хувьсагч
   Насны бүлэг            Боловсролын түвшин
   Анги , дамжаа          Дүн (A B C D F)
   ...........            ............
Хэсгийн корреляци
• X ба Y-н корреляцид 3-дагч хувьсагчийн
  нөлөөг засварлах
Хэсгийн корреляци
Нийлбэр корреляци

      X2
X1            X3
       Y
РЕГРЕССИЙН АНАЛИЗ
Энгийн регрессийн загвар

• Зөвхөн нэг үл хамаарах
  хувьсагч, x
• х ба у хамаарлыг шугаман
  функцээр тайлбарладаг.
• Х өөрчлөлтөөр У-н өөрчлөлтийг
  тайлбарладаг.
Регрессийн загварын төрлүүд
 Эерэг шугаман хамаарал   Шугаман биш хамаарал




Сөрөг шугаман хамаарал         Хамааралгүй
Эх олонлогийн шугаман
                  регресс
   Эх олонлогийн регрессийн загвар:
                          Налалтын   Үл хамаарах
             тогтмол                                 алдаа
                          коэфф      хувьсагч
Хамааран


             y  β0  β1x  ε
хувьсагч




                       Шугаман компонент   Алдааны компонент
Шугаман регрессийн урьдач
       нөхцөлүүд
• Алдаа (ε) үл хамаарах байна.
• Алдаа нь хэвийн тархалттай.
• Алдаа нь тогтмол дисперстэй.
• Х хувьсагч У-ээс шугаман хамаарна.
Эх олонлогийн шугаман
                регресс       (үргэлжлэл)

               y   y  β0  β1x  ε
   Y-н бодит
     утгууд

                         εi           Налалт = β1
Y-н таамагласан
     утгууд                   алдаа


тогтмол = β0

                    xi                         x
Регрессийн загварын үнэлгээ
      Түүврийн регрессийн шулуунаар эх олонлогийн
      шулуунаар төсөөлдөг.


                     Үнэлэгдсэн   Үнэлсэн налалт
Үнэлэгдсэн (эсвэл
                     тогтмол
таамагласан) yтга

                                           Үл хамаарах

                    y i  b 0  b1x
                    ˆ                      хувьсагч




                Алдааны дундаж 0 байна.
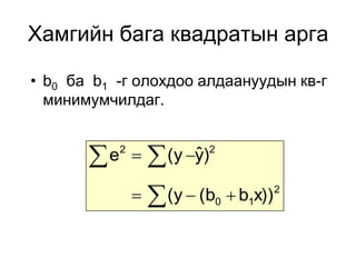
Хамгийн бага квадратын арга

• b0 ба b1 -г олохдоо алдаануудын кв-г
  минимумчилдаг.


        e   (y y
           2
                   ˆ )2

                   (y  (b
                           0    b1x))   2
Тэнцэтгэл
• b1 ба b0 олох:

     b1   
             ( x  x )( y  y )
               (x  x)    2



  Эквивалент:
                                   ба
             xy   x y
     b1              n             b0  y  b1 x
                    ( x ) 2
              x2 
                      n
Налалт, тогтмол утгуудыг
         тайлбарлах
• b0 нь х-н утга 0 байх үеийн у-н
  дундаж

• b1 нь х-н нэгж өөрчлөлтөд
  харгалзах у-н дундаж өөрчлөлт
Жишээ
(y)           (x)

245           1400
312           1600
279           1700
308           1875
199           1100
219           1550
405           2350
324           2450
319           1425
255           1700
Excel ашиглах
• Tools / Data Analysis /
  Regression
Excel үр дүн
        Regression Statistics
Multiple R                      0.76211
R Square                        0.58082
                                          Регрессийн тэгшитгэл:
                                                   y  98.24833 0.10977(x)
Adjusted R Square               0.52842
Standard Error              41.33032
Observations                         10



ANOVA
                                df             SS               MS           F       Significance F


Regression                           1         18934.9348     18934.9348   11.0848          0.01039


Residual                             8         13665.5652      1708.1957
Total                                9         32600.5000




                        Coefficients      Standard Error       t Stat      P-value    Lower 95%       Upper 95%


Intercept                   98.24833             58.03348        1.69296   0.12892        -35.57720    232.07386


Х                               0.10977             0.03297      3.32938   0.01039          0.03374      0.18580
График
• Цэгэн диаграм ба регрессийн
  шулуун

                                        Налалт
                                        = 0.10977




  тогтмол
  = 98.248


             y  98.24833 0.10977(x)
Налалтын коэф-г
         тайлбарлах, b1
        y  98.24833 0.10977(x)

• Х нэг нэгжээр өсөхөд у дундажаар
  0.1097 дахин өснө.
Хэлбэлзэлүүд

  • Нийт хазайлт:

     SST                  SSE                SSR
     Кв-н нийт           Алдааны кв-н         Регрессийн кв-н
     нийлбэр               нийлбэр               нийлбэр


SST   ( y  y )2     SSE   ( y  y )2
                                     ˆ      SSR   ( y  y )2
                                                      ˆ

                     y = дундаж утга
                     y = бодит утгууд
                     ˆ
                     y = үнэлсэн утга
Хэлбэлзлүүд
                                                  (үргэлжлэл)
 y
yi                                                
                                            2
                              SSE = (yi - yi )   y
                  _
     SST = (yi - y)2

y                                      _2
_                             SSR = (yi - y)           _
y                                                       y



                         Xi                             x
Детерминацийн коэф,   R2



        SSR
    R 
     2

        SST
     Энд

    0  R 1
           2
Детерминацийн коэф,                       R2
                                               (үргэлжлэл)



    SSR регрессээр ттайлбарл гдах кв - н нийлбэр
R 
  2
        
    SST           кв - н нийт нийлбэр


Нэг үл хамаарах хувьсагчтай тохиолдолд
детерминацийн коэф нь:

      энд:
                            R r2          2

             R2 = детерминацийн коэф
             r = энгийн корреляцийн коэф
Жишээ

y
                    R2 = 1

                    x ба y-н төгс шугаман
                    хамаарал:
                x
    R2 = 1
y




                x
    R2   = +1
Жишээ

y
        0 < R2 < 1

        x ба y-н сул шугаман
        хамаарал:
    x
        x-ээр y-н зарим хэсгийг
y
        тайлбарлаж чадна.



    x
Жишээ


                 R2 = 0
y
                 x ба y нь шугаман
                 хамааралгүй:

                 x-ээр y-г тайлбарлаж
    R2 = 0
             x   чадахгүй.
Excel үр дүн
                                            SSR 18934.9348
    Regression Statistics
                                        R 2
                                                           0.58082
Multiple R           0.76211                SST 32600.5000
R Square             0.58082
Adjusted R                                                    Х-ээр У-н 58.08%-г
Square               0.52842                                  тайлбарлаж чадна
Standard Error      41.33032
Observations                10


ANOVA                                                                  Significance
                      df              SS            MS         F             F
                                                  18934.934   11.084
Regression                   1      18934.9348            8        8       0.01039

Residual                     8      13665.5652    1708.1957
Total                        9      32600.5000


                  Coefficien                                   P-                     Upper
                     ts          Standard Error    t Stat     value    Lower 95%       95%
Стандарт алдаа

            SSE
      s 
           n  k 1

SSE= алдааны кв-н нийлбэр
n= түүврийн хэмжээ
К= үл хамаарах хувьсагчдын тоо
Налалтын коэф-н хэлбэлзэл
• (b1)-н стандарт алдаа нь:
                 sε                            sε
   sb1                       
              (x  x)    2
                                      (  x)
                                  x  n   2
                                                    2




 Энд:
    sb1 = налалтын коэф-н стандарт алдаа
        SSE
   sε      = стандарт алдаа
        n2
Excel үр дүн
    Regression Statistics
Multiple R
R Square
                     0.76211
                     0.58082
                                           sε  41.33032
Adjusted R
Square               0.52842
Standard Error
Observations
                    41.33032
                            10
                                              sb1  0.03297
ANOVA                                                                  Significance
                      df              SS            MS          F            F
                                                  18934.934   11.084
Regression                   1      18934.9348            8        8       0.01039

Residual                     8      13665.5652    1708.1957
Total                        9      32600.5000
                  Coefficien                                   P-                     Upper
                     ts          Standard Error    t Stat     value    Lower 95%       95%
                                                              0.1289                  232.0738
Intercept           98.24833          58.03348      1.69296        2     -35.57720           6
                                                              0.0103
Square Feet          0.10977           0.03297      3.32938        9       0.03374     0.18580
Стандарт алдаануудыг
         харьцуулах
y                  y




    s ε бага   x       s b1 бага   x

y                  y




     s ε их    x                   x
                         s ε их
Т тест, налалтын коэф
• Эх олонлогийн налалтыг коэф-н тухай
  таамаглал шалгах
   – x ба y нь шугаман хамааралтай эсэх?
• Таамаглал
   – H0: β1 = 0 (шугаман хамааралгүй)
   – H1: β1  0 (шугаман хамааралтай)
• Тестийн статистик        Энд :

    b1  β1                b1 = налалт

t –                       β1 = Эх олонлогийн налалт
      sb1   d.f.  n  2   sb1 =стандарт алдаа
Т тест, налалтын коэф
                                             (үргэлжлэл)

             Үнэлэгдсэн регрессийн загвар:
(y)    (x)
                     y  98.25  0.1098(x)

245   1400
312   1600
279   1700
              Загварын налалт нь 0.1098
308   1875    Y-т Х нөлөөлдөг эсэх?
199   1100
219   1550
405   2350
324   2450
319   1425
255   1700
Жишээ
            Тестийн статистик: t = 3.329
                                                                b1      sb1      t
  H0: β1 = 0                 Үр дүн:
  HA: β1  0                                 Coefficient
                                                           Standard
                                                             Error      t Stat
                                                                                      P-
                                                                                     value

                              Intercept        98.24833      58.03348   1.6929       0.1289
d.f. = 10-2 = 8

                              Х                 0.10977       0.03297   3.3293       0.0103
  /2=.025                    /2=.025

                                                 Шийдвэр: H0 няцаана
Няцаах H0     Няцаахгүй H0        Няцаах H
          -tα/2
                    0
                           tα/2      0
                                                 Дүгнэлт: Y-т Х нөлөөлнө
       -2.3060          2.3060 3.329
Итгэх интервал
        Итгэх интервал:
                              b1  t /2sb1                   d.f. = n - 2


            Coefficient    Standard                                       Upper
                s            Error      t Stat    P-value   Lower 95%      95%

Intercept     98.24833       58.03348   1.69296   0.12892    -35.57720   232.07386

Х              0.10977        0.03297   3.32938   0.01039      0.03374     0.18580



    Налалтын 95%-н итгэх интервал нь (0.0337, 0.1858)
Алдааны анализ
• Зорилт
  – Шугаман эсэх
  – Тогтмол дисперстэй эсэх
  – Хэвийн тархалттай
• График
  – Алдаа ба х –ийн зураглал
  – Алдааны гистограмыг дүрслэх
Алдааны анализ

    y                            y




                      x                             x
алдаа




                          x   алдаа                     x


        Шугаман биш
                                         Шугаман
Тогтмол дисперс

        y                               y




                                 x                             x
алдаа




                                 x   алдаа                    x


            Дисперс нь тогтмол
            бус
                                             Дисперс нь тогтмол
Excel үр дүн

Алдаа

     Таамаглас
     ан утга Y      Алдаа
 1   251.92316     -6.923162
 2   273.87671     38.12329
 3   284.85348     -5.853484
 4   304.06284     3.937162
 5   218.99284     -19.99284
 6   268.38832     -49.38832
 7   356.20251     48.79749
 8   367.17929     -43.17929
 9      254.6674   64.33264
10   284.85348     -29.85348
АНХААРАЛ ТАВЬСАНД
    БАЯРЛАЛАА

Correlation, other correlation

  • 1.
    Корреляци ба регрессийн анализ Эпидемиологи Биостатистикийн тэнхим Нийгмийн Эрүүл Мэндийн Сургууль
  • 2.
    Агуулга • Энгийн корреляцийг тооцох, тайлбарлах • Ач холбогдолтой эсэхийг шалгах • Энгийн шугаман регрессийг тооцох тайлбарлах • Регрессийн урьдач нөхцөлүүд • Регрессийн загвар ач холбогдолтой эсэхийг тодорхойлох
  • 3.
    Агуулга (үргэлжлэл) • Регрессийн коэффициетүүдийн итгэх интервал • Шугаман бус хамаарал
  • 4.
  • 5.
    Нэр томъёо Y хувьсагч Х хувьсагч Хамааран хувьсагч Үл хамааран хувьсагч Тайлбарлуулагч хувьсагч Тайлбарлагч хувьсагч Үр дүнгийн хувьсагч Хүчин зүйлийн хувьсагч ....... .......
  • 6.
    Ангилал 1. Корреляци Эерэг корреляци Сөрөг корреляци Жин, систолын даралт Архины хэрэглээ , жолоодлогын чадвар
  • 7.
    Ангилал 2. Корреляци Олон хүчин Энгийн зүйлийн Хэсгийн Нийлбэр
  • 8.
    Ангилал 3. Корреляци Шугаман Шугаман бус
  • 9.
    Цэгэн диаграм баКорреляци • Цэгэн диаграм нь хоёр хувьсагчийн хоорондох хамаарлыг үзүүлдэг. • Корреляцийн шинжилгээ нь шугаман хамаарлыг шинжилдэг. – Нас болон систолын даралт – Жин болон диастолын даралт
  • 10.
    Жишээ Шугаман хамаарал Шугаман бус хамаарал y y x x y y x x
  • 11.
    Жишээ (үргэлжлэл) Хүчтэй хамаарал Сул хамаарал y y x x y y x x
  • 12.
    Жишээ (үргэлжлэл) Хамааралгүй y x y x
  • 13.
    Корреляцийн коэф (үргэлжлэл) • ρ (rho) эх олонлогийн корреляцийн коэф • r нь түүврийн корреляцийн коэфф, ρ-г үнэлэхэд хэрэглэдэг.
  • 14.
    Авах утгууд • -1ба 1 • -1 ойртох тусам хүчтэй сөрөг хамааралтай • 1 ойртох тусам хүчтэй эерэг хамааралтай • 0 ойртох тусам сул хамааралтай
  • 15.
    Жишээлбэл y y y x x x r = -1 r = -.6 r=0 y y x x r = +.3 r = +1
  • 16.
    Хүчийг үнэлэх • 0.00-0.20 - маш сул • 0.21-0.40 - сул • 0.41-0.60 - дундаж • 0.61-0.80 - хүчтэй • 0.81-1.00 - маш хүчтэй
  • 17.
    Корреляцийн коэф-г тооцох Түүврийнкорреляци: r  ( x  x)(y  y) [ ( x  x ) ][ ( y  y ) ] 2 2 Эквивалент : n xy   x  y r [n(  x )  (  x ) ][n(  y )  (  y ) ] 2 2 2 2
  • 18.
    Жишээ Модны Их өндөр биеийн диаметр y x xy y2 x2 35 8 280 1225 64 49 9 441 2401 81 27 7 189 729 49 33 6 198 1089 36 60 13 780 3600 169 21 7 147 441 49 45 11 495 2025 121 51 12 612 2601 144 =321 =73 =314 =14111 =713 2
  • 19.
    Жишээ (үргэлжлэл) Модны n xy   x  y өндөр, r y 70 [n(  x 2 )  (  x) 2 ][n(  y 2 )  (  y)2 ] 60 8(3142)  (73)(321) 50  40 [8(713)  (73) 2 ][8(14111)  (321) 2 ]  0.886 30 20 10 0 r = 0.886 → хүчтэй эерэг 0 2 4 6 8 10 12 14 хамааралтай Их биеийн диаметр, x
  • 20.
    Excel ашиглах Excel Корреляцитооцохдоо Tools / data analysis / correlation… Их биеийн Модны өндөр диаметр Модны өндөр 1 Их биеийн диаметр 0.886231 1 Хувьсагч хоорондын хамаарал
  • 21.
    Ач холбогдлыг шалгах •Таамаглалууд H0: ρ = 0 (хамааралгүй) HA: ρ ≠ 0 (хамааралтай) • Тестийн статистик r t (n – 2 чөлөөний зэрэг бүхий) 1 r 2 n2
  • 22.
    Жишээ H0: ρ= 0 (хамааралгүй) H1: ρ ≠ 0 (хамааралтай)  =.05 , df = 8 - 2 = 6 r .886 t   4.68 1 r 2 1  .886 2 n2 82
  • 23.
    Жишээ r .886 Шийдвэр : t   4.68 1 r 2 1  .886 2 H0 няцаах n2 82 Дүгнэлт: Шугаман d.f. = 8-2 = 6 хамааралтай, 5%-н ач /2=.025 /2=.025 холбогдлын түвшинд няцаана H0 Няцаахгүй H0 няцаана H0 -tα/2 tα/2 0 -2.4469 2.4469 4.68
  • 24.
    Бусад корреляцийн коэф •Дараалсан хувьсагчид – Спийрмений ρ эсвэл Кендалын Тау • Дихитом хувьсагч (интервал/харьцаа) – Цэгэн бисериал r (тасралттай) – Бисериал r (тасралтгүй) • Хоёр дихитом хувьсагч – Phi коэффициент
  • 25.
    Цэгэн бисериал r •Үл хамаарах хувьсагч нь бодит дихитом (2 категори) • Хамааран хувьсагч нь интервал, тасралтгүй Жишээ Үл хамаарах хувьсагч Хамааран хувьсагч Эрүүл, өвчтэй холестрин Эрэгтэй, эмэгтэй Цалин ........... ............
  • 26.
    Бисериал r • Үлхамаарах хувьсагч нь үүсмэл дихитом (2 категори) • Хамааран хувьсагч нь интервал, тасралтгүй Жишээ Үл хамаарах хувьсагч Хамааран хувьсагч Тарган, туранхай Холестрин Даралт ихсэлттэй, хэвийн Цалин ........... ............
  • 27.
    Phi корреляци • Үлхамааран, хамааран хувьсагчид бодит дихитом (2 категори) байна. Жишээ Үл хамаарах хувьсагч Хамааран хувьсагч Тамхи (тийм, үгүй) Архи (тийм,үгүй) Эрэгтэй эмэгтэй Профессор, профессор биш ........... ............
  • 28.
    Спийрмений ρ, Кендаллынtau • Үл хамааран, хамааран хувьсагчид дараалсан байна. – n > 20 бол Спийрмений ρ – n < 20 бол Кендаллын tau Жишээ Үл хамаарах хувьсагч Хамааран хувьсагч Насны бүлэг Боловсролын түвшин Анги , дамжаа Дүн (A B C D F) ........... ............
  • 29.
    Хэсгийн корреляци • Xба Y-н корреляцид 3-дагч хувьсагчийн нөлөөг засварлах
  • 30.
  • 31.
  • 32.
  • 33.
    Энгийн регрессийн загвар •Зөвхөн нэг үл хамаарах хувьсагч, x • х ба у хамаарлыг шугаман функцээр тайлбарладаг. • Х өөрчлөлтөөр У-н өөрчлөлтийг тайлбарладаг.
  • 34.
    Регрессийн загварын төрлүүд Эерэг шугаман хамаарал Шугаман биш хамаарал Сөрөг шугаман хамаарал Хамааралгүй
  • 35.
    Эх олонлогийн шугаман регресс Эх олонлогийн регрессийн загвар: Налалтын Үл хамаарах тогтмол алдаа коэфф хувьсагч Хамааран y  β0  β1x  ε хувьсагч Шугаман компонент Алдааны компонент
  • 36.
    Шугаман регрессийн урьдач нөхцөлүүд • Алдаа (ε) үл хамаарах байна. • Алдаа нь хэвийн тархалттай. • Алдаа нь тогтмол дисперстэй. • Х хувьсагч У-ээс шугаман хамаарна.
  • 37.
    Эх олонлогийн шугаман регресс (үргэлжлэл) y y  β0  β1x  ε Y-н бодит утгууд εi Налалт = β1 Y-н таамагласан утгууд алдаа тогтмол = β0 xi x
  • 38.
    Регрессийн загварын үнэлгээ Түүврийн регрессийн шулуунаар эх олонлогийн шулуунаар төсөөлдөг. Үнэлэгдсэн Үнэлсэн налалт Үнэлэгдсэн (эсвэл тогтмол таамагласан) yтга Үл хамаарах y i  b 0  b1x ˆ хувьсагч Алдааны дундаж 0 байна.
  • 39.
    Хамгийн бага квадратынарга • b0 ба b1 -г олохдоо алдаануудын кв-г минимумчилдаг.  e   (y y 2 ˆ )2   (y  (b 0  b1x)) 2
  • 40.
    Тэнцэтгэл • b1 баb0 олох: b1   ( x  x )( y  y )  (x  x) 2 Эквивалент: ба  xy   x y b1  n b0  y  b1 x ( x ) 2  x2  n
  • 41.
    Налалт, тогтмол утгуудыг тайлбарлах • b0 нь х-н утга 0 байх үеийн у-н дундаж • b1 нь х-н нэгж өөрчлөлтөд харгалзах у-н дундаж өөрчлөлт
  • 42.
    Жишээ (y) (x) 245 1400 312 1600 279 1700 308 1875 199 1100 219 1550 405 2350 324 2450 319 1425 255 1700
  • 43.
    Excel ашиглах • Tools/ Data Analysis / Regression
  • 44.
    Excel үр дүн Regression Statistics Multiple R 0.76211 R Square 0.58082 Регрессийн тэгшитгэл: y  98.24833 0.10977(x) Adjusted R Square 0.52842 Standard Error 41.33032 Observations 10 ANOVA df SS MS F Significance F Regression 1 18934.9348 18934.9348 11.0848 0.01039 Residual 8 13665.5652 1708.1957 Total 9 32600.5000 Coefficients Standard Error t Stat P-value Lower 95% Upper 95% Intercept 98.24833 58.03348 1.69296 0.12892 -35.57720 232.07386 Х 0.10977 0.03297 3.32938 0.01039 0.03374 0.18580
  • 45.
    График • Цэгэн диаграмба регрессийн шулуун Налалт = 0.10977 тогтмол = 98.248 y  98.24833 0.10977(x)
  • 46.
    Налалтын коэф-г тайлбарлах, b1 y  98.24833 0.10977(x) • Х нэг нэгжээр өсөхөд у дундажаар 0.1097 дахин өснө.
  • 47.
    Хэлбэлзэлүүд •Нийт хазайлт: SST  SSE  SSR Кв-н нийт Алдааны кв-н Регрессийн кв-н нийлбэр нийлбэр нийлбэр SST   ( y  y )2 SSE   ( y  y )2 ˆ SSR   ( y  y )2 ˆ y = дундаж утга y = бодит утгууд ˆ y = үнэлсэн утга
  • 48.
    Хэлбэлзлүүд (үргэлжлэл) y yi   2 SSE = (yi - yi ) y _ SST = (yi - y)2  y  _2 _ SSR = (yi - y) _ y y Xi x
  • 49.
    Детерминацийн коэф, R2 SSR R  2 SST Энд 0  R 1 2
  • 50.
    Детерминацийн коэф, R2 (үргэлжлэл) SSR регрессээр ттайлбарл гдах кв - н нийлбэр R  2  SST кв - н нийт нийлбэр Нэг үл хамаарах хувьсагчтай тохиолдолд детерминацийн коэф нь: энд: R r2 2 R2 = детерминацийн коэф r = энгийн корреляцийн коэф
  • 51.
    Жишээ y R2 = 1 x ба y-н төгс шугаман хамаарал: x R2 = 1 y x R2 = +1
  • 52.
    Жишээ y 0 < R2 < 1 x ба y-н сул шугаман хамаарал: x x-ээр y-н зарим хэсгийг y тайлбарлаж чадна. x
  • 53.
    Жишээ R2 = 0 y x ба y нь шугаман хамааралгүй: x-ээр y-г тайлбарлаж R2 = 0 x чадахгүй.
  • 54.
    Excel үр дүн SSR 18934.9348 Regression Statistics R 2   0.58082 Multiple R 0.76211 SST 32600.5000 R Square 0.58082 Adjusted R Х-ээр У-н 58.08%-г Square 0.52842 тайлбарлаж чадна Standard Error 41.33032 Observations 10 ANOVA Significance df SS MS F F 18934.934 11.084 Regression 1 18934.9348 8 8 0.01039 Residual 8 13665.5652 1708.1957 Total 9 32600.5000 Coefficien P- Upper ts Standard Error t Stat value Lower 95% 95%
  • 55.
    Стандарт алдаа SSE s  n  k 1 SSE= алдааны кв-н нийлбэр n= түүврийн хэмжээ К= үл хамаарах хувьсагчдын тоо
  • 56.
    Налалтын коэф-н хэлбэлзэл •(b1)-н стандарт алдаа нь: sε sε sb1    (x  x) 2 (  x) x  n 2 2 Энд: sb1 = налалтын коэф-н стандарт алдаа SSE sε  = стандарт алдаа n2
  • 57.
    Excel үр дүн Regression Statistics Multiple R R Square 0.76211 0.58082 sε  41.33032 Adjusted R Square 0.52842 Standard Error Observations 41.33032 10 sb1  0.03297 ANOVA Significance df SS MS F F 18934.934 11.084 Regression 1 18934.9348 8 8 0.01039 Residual 8 13665.5652 1708.1957 Total 9 32600.5000 Coefficien P- Upper ts Standard Error t Stat value Lower 95% 95% 0.1289 232.0738 Intercept 98.24833 58.03348 1.69296 2 -35.57720 6 0.0103 Square Feet 0.10977 0.03297 3.32938 9 0.03374 0.18580
  • 58.
    Стандарт алдаануудыг харьцуулах y y s ε бага x s b1 бага x y y s ε их x x s ε их
  • 59.
    Т тест, налалтынкоэф • Эх олонлогийн налалтыг коэф-н тухай таамаглал шалгах – x ба y нь шугаман хамааралтай эсэх? • Таамаглал – H0: β1 = 0 (шугаман хамааралгүй) – H1: β1  0 (шугаман хамааралтай) • Тестийн статистик Энд : b1  β1 b1 = налалт t – β1 = Эх олонлогийн налалт sb1 d.f.  n  2 sb1 =стандарт алдаа
  • 60.
    Т тест, налалтынкоэф (үргэлжлэл) Үнэлэгдсэн регрессийн загвар: (y) (x) y  98.25  0.1098(x) 245 1400 312 1600 279 1700 Загварын налалт нь 0.1098 308 1875 Y-т Х нөлөөлдөг эсэх? 199 1100 219 1550 405 2350 324 2450 319 1425 255 1700
  • 61.
    Жишээ Тестийн статистик: t = 3.329 b1 sb1 t H0: β1 = 0 Үр дүн: HA: β1  0 Coefficient Standard Error t Stat P- value Intercept 98.24833 58.03348 1.6929 0.1289 d.f. = 10-2 = 8 Х 0.10977 0.03297 3.3293 0.0103 /2=.025 /2=.025 Шийдвэр: H0 няцаана Няцаах H0 Няцаахгүй H0 Няцаах H -tα/2 0 tα/2 0 Дүгнэлт: Y-т Х нөлөөлнө -2.3060 2.3060 3.329
  • 62.
    Итгэх интервал Итгэх интервал: b1  t /2sb1 d.f. = n - 2 Coefficient Standard Upper s Error t Stat P-value Lower 95% 95% Intercept 98.24833 58.03348 1.69296 0.12892 -35.57720 232.07386 Х 0.10977 0.03297 3.32938 0.01039 0.03374 0.18580 Налалтын 95%-н итгэх интервал нь (0.0337, 0.1858)
  • 63.
    Алдааны анализ • Зорилт – Шугаман эсэх – Тогтмол дисперстэй эсэх – Хэвийн тархалттай • График – Алдаа ба х –ийн зураглал – Алдааны гистограмыг дүрслэх
  • 64.
    Алдааны анализ y y x x алдаа x алдаа x Шугаман биш  Шугаман
  • 65.
    Тогтмол дисперс y y x x алдаа x алдаа x Дисперс нь тогтмол бус Дисперс нь тогтмол
  • 66.
    Excel үр дүн Алдаа Таамаглас ан утга Y Алдаа 1 251.92316 -6.923162 2 273.87671 38.12329 3 284.85348 -5.853484 4 304.06284 3.937162 5 218.99284 -19.99284 6 268.38832 -49.38832 7 356.20251 48.79749 8 367.17929 -43.17929 9 254.6674 64.33264 10 284.85348 -29.85348
  • 67.